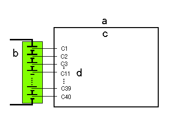
4wsmisc_common

Information

Preparation:

  1. Jack up the car and place the four wheels gently in the center of the turning radius gauge turntables.
  2. Turn the ignition switch on (engine off).

Note:

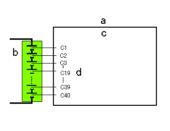
4wsner_01_01

Information

If you have done anything in the followings, perform the electric neutral rewriting procedure for the front steering angle sensor.

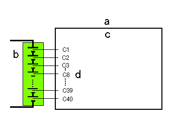
4wsner_02_01

Information

[Mechanical neutral]

Preparation:

  1. Turn the ignition switch off. Do not start the engine with the rear steering center lock pin in the rear steering actuator. If the steering wheel is turned with the engine running, the rear steering actuator will operate and be damaged.
  2. Install the rear steering center lock pin in the rear actuator.
  3. Jack up the car and place the four wheels gently in the center of the turning radius gauge turntables.

Mechanical neutral Check:

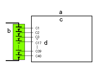
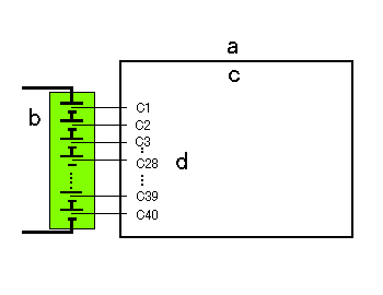
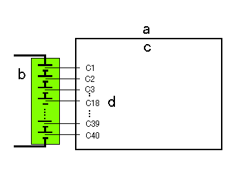
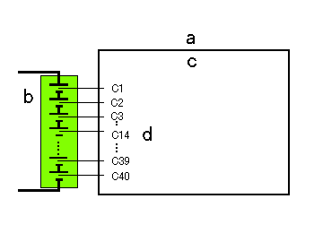
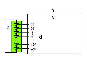
STRGWHL_ST

STRGWHL_R

STRGWHL_L

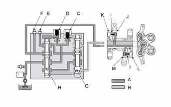
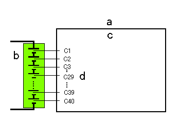
4WSNEA_01_01

Information

Preparation:

  1. Jack up the car and raise all four wheels off the ground. Place the safety stands in the proper locations to support the car.
  2. Install the rear steering center lock pin in the rear actuator.
  3. Turn the ignition switch on. Do not start the engine with the rear steering center lock pin in the rear steering actuator. If the steering wheel is turned with the engine running, the rear steering actuator will operate and be damaged.
  4. Loosen the four rear steering actuator mounting bolts, then incline the rear steering actuator assembly toward you.

Note:

4wscrs_01_01

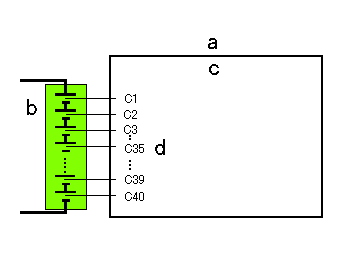
Information

Preparation:

  1. Jack up the car and raise all four wheels off the ground. Place the safety stands in the proper locations to support the car.
  2. Install the rear steering center lock pin in the rear actuator.
  3. Turn the ignition switch on. Do not start the engine with the rear steering center lock pin in the rear steering actuator. If the steering wheel is turned with the engine running, the rear steering actuator will operate and be damaged.

Note:

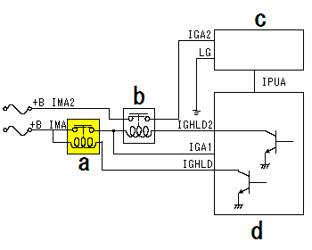
4WSPAS_01_01

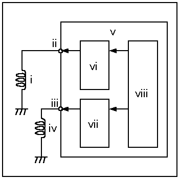
PARAMETER SPECIFICATION


F MAIN S ANGLE:
Front Main Steering Angle Sensor
(°)

The front main steering angle sensor is mounted in the combination switch assembly. It senses the direction and angle of steering wheel rotation.

OPERATING RANGE
-464°- 464°

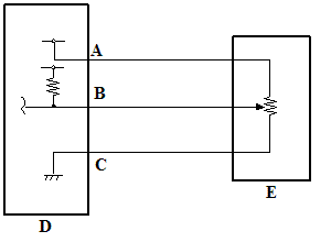
4WSPAS_02_01

PARAMETER SPECIFICATION


F SUB S ANGLE:
Front Sub Steering Angle Sensor
(°)

The front sub steering angle sensor is mounted on the front steering gearbox. It senses the direction and angle of steering wheel rotation.

OPERATING RANGE
-464°- 464°

4WSPAS_03_01

PARAMETER SPECIFICATION


R MAIN S ANGLE:
Rear Main Steering Angle Sensor
(°)

The rear main steering angle sensor is mounted on the rear actuator. It senses the direction and angle of the rear wheels.

OPERATING RANGE
-8°- 8°

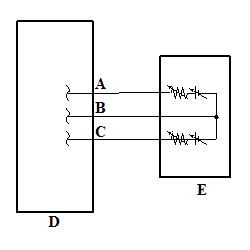
4WSPAS_04_01

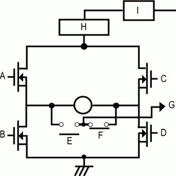
PARAMETER SPECIFICATION


R SUB S ANGLE:
Rear Sub Steering Angle Sensor
(°)

The rear sub steering angle sensor is mounted on the rear actuator. It senses the direction and angle of the rear wheels.

OPERATING RANGE
-8°- 8°

4WSPAS_05_01

PARAMETER SPECIFICATION


FRONT WHEEL SPEED
(km/h)(MPH)

Front wheel speed calculated from vehicle speed sensor.

4WSPAS_06_01

PARAMETER SPECIFICATION


R REAR WHEEL:
Right Rear Wheel Sensor
(km/h)(MPH)

Vehicle speed calculated from right rear wheel sensor

4WSPAS_07_01

PARAMETER SPECIFICATION


L REAR WHEEL:
Left Rear Wheel Sensor
(km/h)(MPH)

Vehicle speed calculated from left rear wheel sensor

4WSPAS_08_01

PARAMETER SPECIFICATION


VEHICLE SPEED:
(km/h)(MPH)

VEHICLE SPEED is calculated by the following formula.

VEHICLE SPEED = (VSS + R REAR WHEEL + L REAR WHEEL)/3

This vehicle speed is used to steer the rear wheels.

4WSPAS_09_01

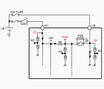
PARAMETER SPECIFICATION


BATTERY:
Battery Voltage
(V)

The battery voltage indicates IG1 terminal voltage in 4WS control unit.

4WSPAS_10_01

PARAMETER SPECIFICATION


MOTOR CURRENT:
(A)

4WS control unit detects motor current at the internal circuit of 4WS control unit.

Even if motor current is negative, 4WS control unit is normal.

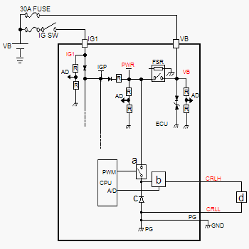
4WSPAS_18_01

PARAMETER SPECIFICATION


PARKING BRAKE SW:
Parking Brake Switch
(ON/OFF)

When the parking brake is applied, the parking brake switch indicates ON to 4WS control unit.

4WSPAS_19_01

PARAMETER SPECIFICATION


SCS:
Service Check Connector Signal
(OPEN/SHORT)

When the SCS line is grounded, the Service Check Signal indicates SHORT.
After turning on the ignition switch, the indicator light blinks the DTCs.

4WSPAS_20_01

PARAMETER SPECIFICATION


IG2:
(ON/OFF)

When the IG SW is turned on, IG2 indicates ON.

4WSPAS_21_01

PARAMETER SPECIFICATION


ACGL:
(LOW/HIGH)

When the engine is OFF, ACGL indicates LOW.
When the engine is running, ACGL indicates HIGH.

4WSPAS_22_01

PARAMETER SPECIFICATION


FAIL-SAFE RELAY:
(ON/OFF)

If OFF is shown, the fail-safe relay cuts power to the rear steering motor.

4WSPAS_23_01

PARAMETER SPECIFICATION


4WS INDI. LIGHT:
4WS Indicator Light
(ON/OFF)

"ON" indicates that the 4WS indicator light is on.

4WSMISC_TEST

Information


Preparation
1.
2.

4WSTCH_10_01

10
FRONT SUB STEERING ANGLE SENSOR OUT OF RANGE

POSSIBLE FAILURES

DIAGNOSTIC PROCEDURE

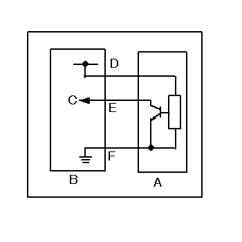
A : Locked
B : Left
C : Center
D : Right
E : Fail domain

TEST CONDITIONS

FAIL SAFE ACTION

CONDITIONS FOR CANCELING DTCs

INDICATOR STATUS

SYSTEM CHECK CYCLES

4WSTCH_11_01

11
REAR SUB STEERING ANGLE SENSOR OUT OF RANGE

POSSIBLE FAILURES

DIAGNOSTIC PROCEDURE

A : Locked
B : Left
C : Center
D : Right
E : Fail domain

TEST CONDITIONS

FAIL SAFE ACTION

CONDITIONS FOR CANCELING DTCs

INDICATOR STATUS

SYSTEM CHECK CYCLES

4WSTCH_20_01

20
FRONT MAIN/SUB STEERING ANGLE SENSOR OUTPUTS UNEQUAL

POSSIBLE FAILURES

DIAGNOSTIC PROCEDURE

A : main steering sensor
B : sub steering sensor
C : center
D : steering angle locked

TEST CONDITIONS

FAIL SAFE ACTION

CONDITIONS FOR CANCELING DTCs

INDICATOR STATUS

SYSTEM CHECK CYCLES

4WSTCH_21_01

21
REAR MAIN/SUB STEERING ANGLE SENSOR OUTPUTS UNEQUAL

POSSIBLE FAILURES

DIAGNOSTIC PROCEDURE

A : main steering sensor
B : sub steering sensor
C : center
D : steering angle locked

TEST CONDITIONS

FAIL SAFE ACTION

CONDITIONS FOR CANCELING DTCs

INDICATOR STATUS

SYSTEM CHECK CYCLES

4WSTCH_22_01

22
FRONT MAIN/SUB STEERING ANGLE SENSOR OUTPUT DIFFERENTIALS UNEQUAL

POSSIBLE FAILURES

DIAGNOSTIC PROCEDURE

A : main steering sensor
B : sub steering sensor
C : center
D : steering angle locked

TEST CONDITIONS

FAIL SAFE ACTION

CONDITIONS FOR CANCELING DTCs

INDICATOR STATUS

SYSTEM CHECK CYCLES

4WSTCH_23_01

23
REAR MAIN/SUB STEERING ANGLE SENSOR OUTPUT DIFFERENTIALS UNEQUAL

POSSIBLE FAILURES

DIAGNOSTIC PROCEDURE

A : the rate of change of the main steering sensor
B : the rate of change of the sub steering sensor
C : center
D : steering angle locked

TEST CONDITIONS

FAIL SAFE ACTION

CONDITIONS FOR CANCELING DTCs

INDICATOR STATUS

SYSTEM CHECK CYCLES

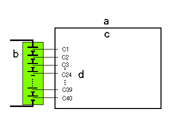
4WSTCH_24_01

24
FRONT MAIN STEERING ANGLE SENSOR NO SIGNAL

POSSIBLE FAILURES

DIAGNOSTIC PROCEDURE

A : the value of the sensor
B : time
C : the value of the main steering sensor
D : the value of the sub steering sensor
E : the time the main steering sensor stops
F : the value of the sub steering sensor when the main steering sensor stops
G : starts fail safe
I : the increase value of the sub steering sensor from F point
H : Failure decision timing

TEST CONDITIONS

FAIL SAFE ACTION

CONDITIONS FOR CANCELING DTCs

INDICATOR STATUS

SYSTEM CHECK CYCLES

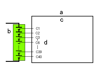
4WSTCH_25_01

25
REAR MAIN STEERING ANGLE SENSOR NO SIGNAL

POSSIBLE FAILURES

DIAGNOSTIC PROCEDURE

A : the value of the sensor
B : time
C : the value of the main steering sensor
D : the value of the sub steering sensor
E : the time the main steering sensor stops
F : the value of the sub steering sensor when the main steering sensor stops
G : starts fail safe
I : the increase value of the sub steering sensor from F point
H : Failure decision timing

TEST CONDITIONS

FAIL SAFE ACTION

CONDITIONS FOR CANCELING DTCs

INDICATOR STATUS

SYSTEM CHECK CYCLES

4WSTCH_26_01

26
FRONT MAIN STEERING ANGLE SENSOR SIGNAL

POSSIBLE FAILURES

DIAGNOSTIC PROCEDURE

A : counter value of the main steering sensor
B : time
C : 20 degrees or more change within 1loop

TEST CONDITIONS

FAIL SAFE ACTION

CONDITIONS FOR CANCELING DTCs

INDICATOR STATUS

SYSTEM CHECK CYCLES

4WSTCH_27_01

27
REAR MAIN STEERING ANGLE SENSOR SIGNAL

POSSIBLE FAILURES

DIAGNOSTIC PROCEDURE

A : counter value of the main steering sensor
B : time
C : 20 degrees or more change within 1loop

TEST CONDITIONS

FAIL SAFE ACTION

CONDITIONS FOR CANCELING DTCs

INDICATOR STATUS

SYSTEM CHECK CYCLES

4WSTCH_28_01

28
FRONT MAIN STEERING ANGLE SENSOR Z-PHASE INCORRECT SIGNAL

POSSIBLE FAILURES

DIAGNOSTIC PROCEDURE

A : center of the steering angle
B : Z phase detection domain
C : Z phase pulse
D : the value of the sub steering angle

TEST CONDITIONS

FAIL SAFE ACTION

CONDITIONS FOR CANCELING DTCs

INDICATOR STATUS

SYSTEM CHECK CYCLES

4WSTCH_29_01

29
REAR MAIN STEERING ANGLE SENSOR Z-PHASE INCORRECT SIGNAL

POSSIBLE FAILURES

DIAGNOSTIC PROCEDURE

A : center of the steering angle
B : Z phase detection domain
C : Z phase pulse
D : the value of the sub steering angle

TEST CONDITIONS

FAIL SAFE ACTION

CONDITIONS FOR CANCELING DTCs

INDICATOR STATUS

SYSTEM CHECK CYCLES

4WSTCH_30_01

30
VEHICLE SPEED SENSOR NO SIGNAL (DIFFERENTIAL MONITOR)

POSSIBLE FAILURES

DIAGNOSTIC PROCEDURE

A : time
B : wheel speed
C : 300ms
D : 7km/h (4.3MPH)
E : 70km/h (43.5MPH)

TEST CONDITIONS

FAIL SAFE ACTION

CONDITIONS FOR CANCELING DTCs

INDICATOR STATUS

SYSTEM CHECK CYCLES

4WSTCH_31_01

31
LEFT REAR WHEEL SPEED SENSOR NO SIGNAL (DIFFERENTIAL MONITOR)

POSSIBLE FAILURES

DIAGNOSTIC PROCEDURE

A : time
B : wheel speed
C : 300ms
D : 7km/h (4.3MPH)
E : 50km/h (31MPH)

TEST CONDITIONS

FAIL SAFE ACTION

CONDITIONS FOR CANCELING DTCs

INDICATOR STATUS

SYSTEM CHECK CYCLES

4WSTCH_32_01

32
RIGHT REAR WHEEL SPEED SENSOR NO SIGNAL (DIFFERENTIAL MONITOR)

POSSIBLE FAILURES

DIAGNOSTIC PROCEDURE

A : time
B : wheel speed
C : 300ms
D : 7km/h (4.3MPH)
E : 50km/h (31MPH)

TEST CONDITIONS

FAIL SAFE ACTION

CONDITIONS FOR CANCELING DTCs

INDICATOR STATUS

SYSTEM CHECK CYCLES

4WSTCH_33_01

33
REAR WHEEL SPEED SENSORS MALFUNCTION

POSSIBLE FAILURES

DIAGNOSTIC PROCEDURE

A : time
B : wheel speed
C : the front wheel speed
D : the rear wheel speed
E : 15km/h (9.3MPH)
F : 7km/h (4.3MPH)
G : 2 minutes
H : DTC is confirmed.

TEST CONDITIONS

FAIL SAFE ACTION

CONDITIONS FOR CANCELING DTCs

INDICATOR STATUS

SYSTEM CHECK CYCLES

4WSTCH_34_01

34
VEHICLE SPEED SENSOR NO SIGNAL (RATIONALITY MONITOR)

POSSIBLE FAILURES

DIAGNOSTIC PROCEDURE

TEST CONDITIONS

FAIL SAFE ACTION

CONDITIONS FOR CANCELING DTCs

INDICATOR STATUS

SYSTEM CHECK CYCLES

4WSTCH_35_01

35
LEFT REAR WHEEL SPEED SENSOR NO SIGNAL (RATIONALITY MONITOR)

POSSIBLE FAILURES

DIAGNOSTIC PROCEDURE

TEST CONDITIONS

FAIL SAFE ACTION

CONDITIONS FOR CANCELING DTCs

INDICATOR STATUS

SYSTEM CHECK CYCLES

4WSTCH_36_01

36
RIGHT REAR WHEEL SPEED SENSOR NO SIGNAL (RATIONALITY MONITOR)

POSSIBLE FAILURES

DIAGNOSTIC PROCEDURE

TEST CONDITIONS

FAIL SAFE ACTION

CONDITIONS FOR CANCELING DTCs

INDICATOR STATUS

SYSTEM CHECK CYCLES

4WSTCH_40_01

40
4WS CONTROL UNIT FAILURE

POSSIBLE FAILURES

TEST CONDITIONS

FAIL SAFE ACTION

CONDITIONS FOR CANCELING DTCs

INDICATOR STATUS

SYSTEM CHECK CYCLES

4WSTCH_41_01

41
4WS CONTROL UNIT FAILURE

POSSIBLE FAILURES

TEST CONDITIONS

FAIL SAFE ACTION

CONDITIONS FOR CANCELING DTCs

INDICATOR STATUS

SYSTEM CHECK CYCLES

4WSTCH_42_01

42
4WS CONTROL UNIT FAILURE

POSSIBLE FAILURES

TEST CONDITIONS

FAIL SAFE ACTION

CONDITIONS FOR CANCELING DTCs

INDICATOR STATUS

SYSTEM CHECK CYCLES

4WSTCH_43_01

43
4WS CONTROL UNIT FAILURE  (Output Port)

POSSIBLE FAILURES

TEST CONDITIONS

FAIL SAFE ACTION

CONDITIONS FOR CANCELING DTCs

INDICATOR STATUS

SYSTEM CHECK CYCLES

4WSTCH_44_01

44
4WS CONTROL UNIT FAILURE

POSSIBLE FAILURES

TEST CONDITIONS

FAIL SAFE ACTION

CONDITIONS FOR CANCELING DTCs

INDICATOR STATUS

SYSTEM CHECK CYCLES

4WSTCH_45_01

45
4WS CONTROL UNIT FAILURE

POSSIBLE FAILURES

TEST CONDITIONS

FAIL SAFE ACTION

CONDITIONS FOR CANCELING DTCs

INDICATOR STATUS

SYSTEM CHECK CYCLES

4WSTCH_46_01

46
4WS CONTROL UNIT FAILURE

POSSIBLE FAILURES

TEST CONDITIONS

FAIL SAFE ACTION

CONDITIONS FOR CANCELING DTCs

INDICATOR STATUS

SYSTEM CHECK CYCLES

4WSTCH_47_01

47
4WS CONTROL UNIT FAILURE

POSSIBLE FAILURES

TEST CONDITIONS

FAIL SAFE ACTION

CONDITIONS FOR CANCELING DTCs

INDICATOR STATUS

SYSTEM CHECK CYCLES

4WSTCH_48_01

48
4WS CONTROL UNIT FAILURE

POSSIBLE FAILURES

TEST CONDITIONS

FAIL SAFE ACTION

CONDITIONS FOR CANCELING DTCs

INDICATOR STATUS

SYSTEM CHECK CYCLES

4WSTCH_49_01

49
4WS CONTROL UNIT FAILURE (Sub CPU)

POSSIBLE FAILURES

TEST CONDITIONS

FAIL SAFE ACTION

CONDITIONS FOR CANCELING DTCs

INDICATOR STATUS

SYSTEM CHECK CYCLES

4WSTCH_50_01

50
ACTUAL REAR STEERING ANGLE TOO HIGH

POSSIBLE FAILURES

DIAGNOSTIC PROCEDURE

TEST CONDITIONS

FAIL SAFE ACTION

CONDITIONS FOR CANCELING DTCs

INDICATOR STATUS

SYSTEM CHECK CYCLES

4WSTCH_51_01

51
ACTUAL REAR STEERING ANGLE HIGH DEVIATION

POSSIBLE FAILURES

DIAGNOSTIC PROCEDURE

TEST CONDITIONS

FAIL SAFE ACTION

CONDITIONS FOR CANCELING DTCs

INDICATOR STATUS

SYSTEM CHECK CYCLES

4WSTCH_60_01

60
REAR STEERING ACTUATOR DRIVER CIRCUIT MALFUNCTION

POSSIBLE FAILURES

DIAGNOSTIC PROCEDURE

A : FET1
B : FET2
C : FET3
D : FET4
E : the dumper relay 1 (DP1)
F : the dumper relay 2 (DP2)
G : the current detection device 4WS control unit
H : fail safe relay

TEST CONDITIONS

FAIL SAFE ACTION

CONDITIONS FOR CANCELING DTCs

INDICATOR STATUS

SYSTEM CHECK CYCLES

4WSTCH_61_01

61
FAIL-SAFE RELAY MALFUNCTION

POSSIBLE FAILURES

DIAGNOSTIC PROCEDURE

A : FET1
B : FET2
C : FET3
D : FET4
E : the dumper relay 1 (DP1)
F : the dumper relay 2 (DP2)
G : the port gauging the voltage between DP1 and DP2
H : the current detection device 4WS control unit
I : fail safe relay

TEST CONDITIONS

FAIL SAFE ACTION

CONDITIONS FOR CANCELING DTCs

INDICATOR STATUS

SYSTEM CHECK CYCLES

4WSTCH_62_01

62
DAMPER RELAY MALFUNCTION

POSSIBLE FAILURES

DIAGNOSTIC PROCEDURE

TEST CONDITIONS

FAIL SAFE ACTION

CONDITIONS FOR CANCELING DTCs

INDICATOR STATUS

SYSTEM CHECK CYCLES

4WSTCH_63_01

63
INSUFFICIENT ACTUAL REAR STEERING ACTUATOR CURRENT

POSSIBLE FAILURES

DIAGNOSTIC PROCEDURE

a : the value of the DUTY

TEST CONDITIONS

FAIL SAFE ACTION

CONDITIONS FOR CANCELING DTCs

INDICATOR STATUS

SYSTEM CHECK CYCLES

4WSTCH_64_01

64
SURPLUS ACTUAL REAR STEERING ACTUATOR CURRENT

POSSIBLE FAILURES

DIAGNOSTIC PROCEDURE

a : the value of DUTY
b : fail domain

TEST CONDITIONS

FAIL SAFE ACTION

CONDITIONS FOR CANCELING DTCs

INDICATOR STATUS

SYSTEM CHECK CYCLES

4WSTCH_65_01

65
REAR STEERING ACTUATOR CURRENT DETECTOR MALFUNCTION

POSSIBLE FAILURES

DIAGNOSTIC PROCEDURE

A : Offset zone
B : the ideal curve of the current
C : the value of the DUTY

TEST CONDITIONS

FAIL SAFE ACTION

CONDITIONS FOR CANCELING DTCs

INDICATOR STATUS

SYSTEM CHECK CYCLES

4WSTCH_72_01

72
IG2 POWER LINE FAILURE

POSSIBLE FAILURES

DIAGNOSTIC PROCEDURE

TEST CONDITIONS

FAIL SAFE ACTION

CONDITIONS FOR CANCELING DTCs

INDICATOR STATUS

SYSTEM CHECK CYCLES

4WSTCH_73_01

73
BATTERY VOLTAGE TOO HIGH

POSSIBLE FAILURES

DIAGNOSTIC PROCEDURE

TEST CONDITIONS

FAIL SAFE ACTION

CONDITIONS FOR CANCELING DTCs

INDICATOR STATUS

SYSTEM CHECK CYCLES

4WSTCH_74_01

74
PARKING BRAKE SWITCH ON FAILURE

POSSIBLE FAILURES

DIAGNOSTIC PROCEDURE

TEST CONDITIONS

FAIL SAFE ACTION

CONDITIONS FOR CANCELING DTCs

INDICATOR STATUS

SYSTEM CHECK CYCLES

4R_ACL_Cornering_Lamp_L

FUNCTION TEST HELP

Left side cornering light

4R_ACL_Cornering_Lamp_R

FUNCTION TEST HELP

Right side cornering light

4R_ACL_ADJ_motor

FUNCTION TEST HELP

Auto Leveling Adjust Motor

4R_ACL_SW_ACL_ATP

PARAMETER SPECIFICATION


AT P Position switch
(ON/OFF)

PARAMETER TYPE:
Unit Input Switch Information

THE SOURCE:
Active Cornering Light Unit

4R_ACL_SW_ACL_ATR

PARAMETER SPECIFICATION


AT R Position switch
(ON/OFF)

PARAMETER TYPE:
Unit Input Switch Information

THE SOURCE:
Active Cornering Light Unit

4R_ACL_SW_ACL_BACKLT

PARAMETER SPECIFICATION


Back light switch
(ON/OFF)

PARAMETER TYPE:
Unit Input Switch Information

THE SOURCE:
Active Cornering Light Unit

4R_ACL_SW_ACL_HLAUTO

PARAMETER SPECIFICATION


Headlight Auto switch
(ON/OFF)

PARAMETER TYPE:
Unit Input Switch Information

THE SOURCE:
Active Cornering Light Unit

4R_ACL_SW_ACL_HLLO

PARAMETER SPECIFICATION


Headlight low switch
(ON/OFF)

PARAMETER TYPE:
Unit Input Switch Information

THE SOURCE:
Active Cornering Light Unit

4R_ACL_SW_ACL_TURNR

PARAMETER SPECIFICATION


Right turn switch
(ON/OFF)

PARAMETER TYPE:
Unit Input Switch Information

THE SOURCE:
Active Cornering Light Unit

4R_ACL_SW_ACL_TURNL

PARAMETER SPECIFICATION


Left turn switch
(ON/OFF)

PARAMETER TYPE:
Unit Input Switch Information

THE SOURCE:
Active Cornering Light Unit

4R_ACL_SW_ACL_PASSING

PARAMETER SPECIFICATION


Passing switch
(ON/OFF)

PARAMETER TYPE:
Unit Input Switch Information

THE SOURCE:
Active Cornering Light Unit

4R_ACL_SW_ACL_ATN

PARAMETER SPECIFICATION


AT shift N switch
(ON/OFF)

PARAMETER TYPE:
Unit Input Switch Information

THE SOURCE:
Active Cornering Light Unit

4R_ACL_SW_ACL_TURN_R_ONETOUCH

PARAMETER SPECIFICATION


Onetouch Turnlight Switch Right (CAN input)
(ON/OFF)

PARAMETER TYPE:
Unit Input Switch Information

THE SOURCE:
Active Cornering Light Unit

4R_ACL_SW_ACL_TURN_L_ONETOUCH

PARAMETER SPECIFICATION


Onetouch Turnlight Switch Left (CAN input)
(ON/OFF)

PARAMETER TYPE:
Unit Input Switch Information

THE SOURCE:
Active Cornering Light Unit

4R_ACL_SEN_ACL_FALVSEN

PARAMETER SPECIFICATION


Front car height sensor input signal
(V)

PARAMETER TYPE:
Unit Input Sensor Information

THE SOURCE:
Active Cornering Light Unit

4R_ACL_SEN_ACL_RALVSEN

PARAMETER SPECIFICATION


Rear car height sensor input signal
(V)

PARAMETER TYPE:
Unit Input Sensor Information

THE SOURCE:
Active Cornering Light Unit

4R_ACL_SEN_ACL_ALVSENMI

PARAMETER SPECIFICATION


Height sensor minimum value
(V)

PARAMETER TYPE:
Unit Input Sensor Information

THE SOURCE:
Active Cornering Light Unit

4R_ACL_SEN_ACL_ALVSENMX

PARAMETER SPECIFICATION


Height sensor maximum value
(V)

PARAMETER TYPE:
Unit Input Sensor Information

THE SOURCE:
Active Cornering Light Unit

4R_ACL_SEN_ACL_VSP

PARAMETER SPECIFICATION


Vehicle speed
(km/h)

PARAMETER TYPE:
Unit Input Sensor Information

THE SOURCE:
Active Cornering Light Unit

4R_ACL_SEN_ACL_STANGLE

PARAMETER SPECIFICATION


Steering wheel angle value
(deg)

Left turn 1 : 0-44 deg
Left turn 2 : 45-89 deg
Left turn 3 : 90-134 deg
Left turn 4 : 135-179 deg
Left turn 5 : 180-224 deg
Left turn 6 : 225-269 deg
Left turn 7 : 270-314 deg
Left turn 8 : 315-359 deg

Right turn 1 : 0-44 deg
Right turn 2 : 45-89 deg
Right turn 3 : 90-134 deg
Right turn 4 : 135-179 deg
Right turn 5 : 180-224 deg
Right turn 6 : 225-269 deg
Right turn 7 : 270-314 deg
Right turn 8 : 315-359 deg

PARAMETER TYPE:
Unit Input Sensor Information

THE SOURCE:
Active Cornering Light Unit

4R_ACL_SEN_ACL_WSPRL

PARAMETER SPECIFICATION


RL wheel speed
(km/h)

PARAMETER TYPE:
Unit Input Sensor Information

THE SOURCE:
Active Cornering Light Unit

4R_ACL_SEN_ACL_WSPRR

PARAMETER SPECIFICATION


RR wheel speed
(km/h)

PARAMETER TYPE:
Unit Input Sensor Information

THE SOURCE:
Active Cornering Light Unit

4R_ACL_SEN_ACL_STRTRIM

PARAMETER SPECIFICATION


Steering angle sensor TRIMMING information
(complete/not complete)

PARAMETER TYPE:
Unit Input Sensor Information

THE SOURCE:
Active Cornering Light Unit

4R_ACL_SEN_ACL_STRCAL

PARAMETER SPECIFICATION


Steering angle sensor CALIBRATION information
(complete/not complete)

PARAMETER TYPE:
Unit Input Sensor Information

THE SOURCE:
Active Cornering Light Unit

4R_ACL_SEN_ACL_STSENER_M

PARAMETER SPECIFICATION


Steering angle sensor error information from MVCS
(YES/NO)

PARAMETER TYPE:
Unit Input Sensor Information

THE SOURCE:
Active Cornering Light Unit

4R_ACL_SEN_ACL_YAUTOLTLO

PARAMETER SPECIFICATION


YOP auto light Demand to turn on a headlight low
(ON/OFF)

PARAMETER TYPE:
Unit Input Sensor Information

THE SOURCE:
Active Cornering Light Unit

4R_ACL_SEN_ACL_AUTOLTLO

PARAMETER SPECIFICATION


Auto light Demand to turn on a headlight low
(ON/OFF)

PARAMETER TYPE:
Unit Input Sensor Information

THE SOURCE:
Active Cornering Light Unit

4R_ACL_SEN_ACL_WSPRLER

PARAMETER SPECIFICATION


RL wheel speed sensor status
(OK/Fail)

PARAMETER TYPE:
Unit Input Sensor Information

THE SOURCE:
Active Cornering Light Unit

4R_ACL_SEN_ACL_WSPRRER

PARAMETER SPECIFICATION


RR wheel speed sensor status
(OK/Fail)

PARAMETER TYPE:
Unit Input Sensor Information

THE SOURCE:
Active Cornering Light Unit

4R_ACL_SEN_ACL_STSENER_V

PARAMETER SPECIFICATION


Steering angle sensor error information from VSA
(YES/NO)

PARAMETER TYPE:
Unit Input Sensor Information

THE SOURCE:
Active Cornering Light Unit

4R_ACL_SEN_ACL_STRSTATE

PARAMETER SPECIFICATION


Steering angle sensor status
(NORMAL/FAIL)

PARAMETER TYPE:
Unit Input Sensor Information

THE SOURCE:
Active Cornering Light Unit

4R_ACL_SEN_ACL_STANGLE2

PARAMETER SPECIFICATION


Steering angle value
(deg : -756[Left] ~ +756[Right])

PARAMETER TYPE:
Unit Input Sensor Information

THE SOURCE:
Active Cornering Light Unit

4R_ACL_OUT_ACL_ALVADJ

PARAMETER SPECIFICATION


Adjuster output
(V)

PARAMETER TYPE:
Unit Output Control Information

THE SOURCE:
Active Cornering Light Unit

4R_ACL_OUT_ACL_ADJOUT

PARAMETER SPECIFICATION


Adjuster motor output
(ON/OFF)

PARAMETER TYPE:
Unit Output Control Information

THE SOURCE:
Active Cornering Light Unit

4R_ACL_OUT_ACL_ALVLRN

PARAMETER SPECIFICATION


ALV initial learning completion
(Finished/Unfinished)

PARAMETER TYPE:
Unit Output Control Information

THE SOURCE:
Active Cornering Light Unit

4R_ACL_OUT_ACL_STLRN

PARAMETER SPECIFICATION


ACL steering wheel learning completion
(Finished/Unfinished)

PARAMETER TYPE:
Unit Output Control Information

THE SOURCE:
Active Cornering Light Unit

4R_ACL_OUT_ACL_HLON

PARAMETER SPECIFICATION


Headlight lighting judgment
(ON/OFF)

PARAMETER TYPE:
Unit Output Control Information

THE SOURCE:
Active Cornering Light Unit

4R_ACL_OUT_ACL_LAMPL

PARAMETER SPECIFICATION


Cornering lamp left output
(ON/OFF)

PARAMETER TYPE:
Unit Output Control Information

THE SOURCE:
Active Cornering Light Unit

4R_ACL_OUT_ACL_LAMPR

PARAMETER SPECIFICATION


Cornering lamp right output
(ON/OFF)

PARAMETER TYPE:
Unit Output Control Information

THE SOURCE:
Active Cornering Light Unit

4R_ACL_OUT_ACL_REPRO

PARAMETER SPECIFICATION


ECU Reprogramming Status
(STOP/OPERATION)

PARAMETER TYPE:
Unit Output Control Information

THE SOURCE:
Active Cornering Light Unit

4R_ACL_U12_80

U1280
Communication bus line error

DTC store unit:

Active Cornering Light Unit

DTC type:

Communication bus line error

POSSIBLE FAILURES

4R_ACL_U12_8D

U128D
ACL lost communication with gauge control module

DTC store unit:

Active Cornering Light Unit

DTC type:

Communication bus line error

POSSIBLE FAILURES

4R_ACL_U12_81

U1281
ACL lost communication with MICU

DTC store unit:

Active Cornering Light Unit

DTC type:

Communication bus line error

POSSIBLE FAILURES

4R_ACL_1B_01

B1B01
ACL CPU Error

DTC store unit:

Active Cornering Light Unit

DTC type:

Internal failure

POSSIBLE FAILURES

4R_ACL_1B_02

B1B02
ACL EEPROM Error

DTC store unit:

Active Cornering Light Unit

DTC type:

Internal failure

POSSIBLE FAILURES

4R_ACL_1B_05

B1B05
Head light low position sw failure information from MICU

DTC store unit:

Active Cornering Light Unit

DTC type:

Signal Error

POSSIBLE FAILURES

4R_ACL_1B_06

B1B06
Head light low/auto position sw failure information from MICU

DTC store unit:

Active Cornering Light Unit

DTC type:

Signal Error

POSSIBLE FAILURES

4R_ACL_1B_07

B1B07
Vehicle speed data failure information from gauge control module

DTC store unit:

Active Cornering Light Unit

DTC type:

Signal Error

POSSIBLE FAILURES

4R_ACL_1B_08

B1B08
Vehicle speed data Abnormal information from gauge control module

DTC store unit:

Active Cornering Light Unit

DTC type:

Signal Error

POSSIBLE FAILURES

4R_ACL_1B_09

B1B09
Steering angle sensor failure information from VSA modulator control unit

DTC store unit:

Active Cornering Light Unit

DTC type:

Signal Error

POSSIBLE FAILURES

4R_ACL_1B_10

B1B10
Steering angle sensor Z-Phase not detect

DTC store unit:

Active Cornering Light Unit

DTC type:

Signal Error

POSSIBLE FAILURES

4R_ACL_1B_11

B1B11
Steering angle sensor maximum value failure

DTC store unit:

Active Cornering Light Unit

DTC type:

Signal Error

POSSIBLE FAILURES

4R_ACL_1B_12

B1B12
Steering angle sensor A-phase or B-phase failure

DTC store unit:

Active Cornering Light Unit

DTC type:

Signal Error

POSSIBLE FAILURES

4R_ACL_1B_13

B1B13
Steering angle sensor Z-phase short to A-phase or B-phase

DTC store unit:

Active Cornering Light Unit

DTC type:

Signal Error

POSSIBLE FAILURES

4R_ACL_1B_14

B1B14
Steering angle sensor short to A-phase and B-phase

DTC store unit:

Active Cornering Light Unit

DTC type:

Signal Error

POSSIBLE FAILURES

4R_ACL_1B_15

B1B15
Steering angle sensor Z-phase voltage low failure

DTC store unit:

Active Cornering Light Unit

DTC type:

Signal Error

POSSIBLE FAILURES

4R_ACL_1B_16

B1B16
Steering angle sensor Z-phase voltage hi failure

DTC store unit:

Active Cornering Light Unit

DTC type:

Signal Error

POSSIBLE FAILURES

4R_ACL_1B_17

B1B17
AT R position signal failure information from transmission control unit

DTC store unit:

Active Cornering Light Unit

DTC type:

Signal Error

POSSIBLE FAILURES

4R_ACL_1B_18

B1B18
Turn sw L and R ON failure information from MICU

DTC store unit:

Active Cornering Light Unit

DTC type:

Signal Error

POSSIBLE FAILURES

4R_ACL_1B_19

B1B19
Rear left wheel sensor failure information from ABS(VSA) modulator control unit

DTC store unit:

Active Cornering Light Unit

DTC type:

Signal Error

POSSIBLE FAILURES

4R_ACL_1B_1A

B1B1A
AT P,N position signal failure information from transmission control unit

DTC store unit:

Active Cornering Light Unit

DTC type:

Signal Error

POSSIBLE FAILURES

4R_ACL_1B_1B

B1B1B
Rear right wheel sensor failure information from ABS(VSA) modulator control unit

DTC store unit:

Active Cornering Light Unit

DTC type:

Signal Error

POSSIBLE FAILURES

4R_ACL_1B_1C

B1B1C
Cornering lamp left driver circuit failure

DTC store unit:

Active Cornering Light Unit

DTC type:

Internal failure

POSSIBLE FAILURES

4R_ACL_1B_1D

B1B1D
Cornering lamp main driver circuit failure

DTC store unit:

Active Cornering Light Unit

DTC type:

Internal failure

POSSIBLE FAILURES

4R_ACL_1B_1E

B1B1E
Cornering lamp right driver circuit failure

DTC store unit:

Active Cornering Light Unit

DTC type:

Internal failure

POSSIBLE FAILURES

4R_ACL_1B_1F

B1B1F
Front vehicle height sensor signal failure

DTC store unit:

Active Cornering Light Unit

DTC type:

Signal Error

POSSIBLE FAILURES

4R_ACL_1B_20

B1B20
Rear vehicle height sensor signal failure

DTC store unit:

Active Cornering Light Unit

DTC type:

Signal Error

POSSIBLE FAILURES

4R_ACL_1B_21

B1B21
Vehicle height sensor power supply voltage failure

DTC store unit:

Active Cornering Light Unit

DTC type:

Internal failure

POSSIBLE FAILURES

4R_ACL_1B_22

B1B22
Steering sensor TRIM error

DTC store unit:

Active Cornering Light Unit

DTC type:

Signal Error

POSSIBLE FAILURES

4R_ACL_1B_23

B1B23
Steering sensor CAL error

DTC store unit:

Active Cornering Light Unit

DTC type:

Signal Error

POSSIBLE FAILURES

4R_ACL_1B_24

B1B24
Steering sensor error

DTC store unit:

Active Cornering Light Unit

DTC type:

Signal Error

POSSIBLE FAILURES

4R_ACM_APP_FRACMSOL

Fr. ACM SOL.V. ACTIVATION


You can easily turn ON/OFF for Front side ACM Solenoid while stopping the engine in this test.
It is advantage to know the circuit status and solenoid valve for Front side ACM Solenoid.

ATTENTION!!
Please check the condition before start this test.
  1. Check the shift position.
  2. MT: NEUTRAL
    AT: PARKING
  3. Stop the engine
  4. Clear DTC if any DTCs are found for ACM system
  5. Check Battery Voltage

4R_ACM_APP_RRACMSOL

Rr. ACM SOL.V. ACTIVATION


You can easily turn ON/OFF for Rear side ACM Solenoid while stopping the engine in this test.
It is advantage to know the circuit status and solenoid valve for Rear side ACM Solenoid.

ATTENTION!!
Please check the condition before start this test.
  1. Check the shift position.
  2. MT: NEUTRAL
    AT: PARKING
  3. Stop the engine
  4. Clear DTC if any DTCs are found for ACM system
  5. Check Battery Voltage

4R_ACM_APP_FRRRACMSOL

Fr. and Rr. ACM SOL.V. ACTIVATION


You can easily turn ON/OFF for both Front and Rear side ACM Solenoid while stopping the engine in this test.
It is advantage to know the circuit status and solenoid valve for both side ACM Solenoid.

ATTENTION!!
Please check the condition before start this test.
  1. Check the shift position.
  2. MT: NEUTRAL
    AT: PARKING
  3. Stop the engine
  4. Clear DTC if any DTCs are found for ACM system
  5. Check Battery Voltage

4R_ACM_APP_ACMTST

ACM TEST


You can easily turn OFF for ACM Solenoid while running the engine in this test.
It is advantage to feel ACM system with the engine for vibration and noise while you turn the engine mounts on and off.

ATTENTION!!
Please check the condition before start this test.

  1. Check the shift position.
  2. MT: NEUTRAL
    AT: PARKING
  3. Stop the engine
  4. Clear DTC if any DTCs are found for ACM system
  5. Check Battery Voltage
NOTE:
When you do not feel the engine for vibration and noise during ACM OFF, set the shift position with Drive-range.

  • PHEV, FHEV and RLX Hybrid vehicles must be put into maintenance mode for the engine to run. Refer to the service manual for detailed instructions.
  • 4R_ACM_APP_MENU_DTC

    No data


    No Data

    4R_ACM_APP_MENU_DATALIST

    No data


    No Data

    4R_ACM_APP_MENU_SNAPSHOT

    No data


    No Data

    4R_ACM_APP_MENU_ACMRESET

    ACM Reset


    This is used to reset information stored in ECU.
    You can reset diagnostic information (i.e. DTC, freeze frame data) and all backup information.

    ATTENTION!!
    Please check the condition before start the reset.

    NOTE:
    Information stored in the non-volatile memory is not reset by this function.

    4R_ACM_APP_MENU_INSPECTION

    INSPECTION


    This is the inspection for ACM system.
    You can select following test.

    1. Fr. ACM SOL.V. ACTIVATION
    2. Rr. ACM SOL.V. ACTIVATION
    3. Fr. and Rr. ACM SOL.V. ACTIVATION
    4. ACM Test

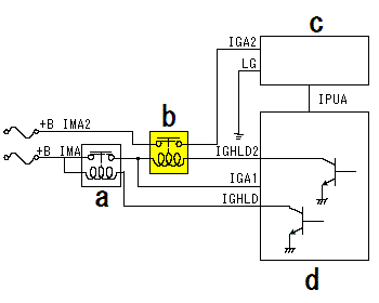
    4R_ACM_ACMRLY

    PARAMETER SPECIFICATION

    ACM CONTROL RELAY :
    Active Control Engine Mount Control Relay
    (ON/OFF)

    This parameter displays the control modules commanded state of the ACM control relay.
    ON means ACM SOL.V. power supply relay is normal (no stuck) and any fail safe action for ACM SOL.V. power supply relay OFF is not detected.


    A: BATTERY
    B: ACM CONTROL RELAY
    C: IGNITION SW
    D: ECM/PCM
    E: ENGINE MOUNT CONTROL UNIT
    F: REAR ACM ACTUATOR
    G: FRONT ACM ACTUATOR
    H: IGSOL
    I: SOLRLY
    J: IG1
    K: CANH
    L: CANL
    M :SCPA
    N: SCPC
    O :CKP
    P: CMP
    Q: SOLRP
    R: SOLRM
    S: SOLFP
    T: SOLFM
    U: PG
    V: LG
    W: CSSAMA
    X: CSSAMC
    Y: CKPOUT
    Z: CMPOUT

    4R_ACM_ACMCSS

    PARAMETER SPECIFICATION


    ACMCSS:

    4R_ACM_NEACM

    PARAMETER SPECIFICATION

    ENGINE SPEED:
    (RPM)

    This parameter displays engine speed.
    This is same engine speed as PGM-FI ECU.
    If TDC or CRK failure(Open or Noise) is detected, this paramter will show zero.


    A: BATTERY
    B: ACM CONTROL RELAY
    C: IGNITION SW
    D: ECM/PCM
    E: ENGINE MOUNT CONTROL UNIT
    F: REAR ACM ACTUATOR
    G: FRONT ACM ACTUATOR
    H: IGSOL
    I: SOLRLY
    J: IG1
    K: CANH
    L: CANL
    M :SCPA
    N: SCPC
    O :CKP
    P: CMP
    Q: SOLRP
    R: SOLRM
    S: SOLFP
    T: SOLFM
    U: PG
    V: LG
    W: CSSAMA
    X: CSSAMC
    Y: CKPOUT
    Z: CMPOUT

    4R_ACM_IG1ADACM

    PARAMETER SPECIFICATION

    ACM SOL SUPPLY VOLTAGE:
    Power Source from IG1 for the ACM Control Unit
    (V)

    This paramter displays power supply voltage for ACM module.
    When the line is open or short, this parameter shows less than 2.0 V.


    A: BATTERY
    B: ACM CONTROL RELAY
    C: IGNITION SW
    D: ECM/PCM
    E: ENGINE MOUNT CONTROL UNIT
    F: REAR ACM ACTUATOR
    G: FRONT ACM ACTUATOR
    H: IGSOL
    I: SOLRLY
    J: IG1
    K: CANH
    L: CANL
    M :SCPA
    N: SCPC
    O :CKP
    P: CMP
    Q: SOLRP
    R: SOLRM
    S: SOLFP
    T: SOLFM
    U: PG
    V: LG
    W: CSSAMA
    X: CSSAMC
    Y: CKPOUT
    Z: CMPOUT

    4R_ACM_VBACM

    PARAMETER SPECIFICATION

    ACM SOL SUPPLY VOLTAGE :
    ACM Sol Supply Voltage
    (V)

    This parameter displays the power source from battery voltage for ACM actuator.
    When the line is open or short, this parameter shows less than 2.0 V.


    A: BATTERY
    B: ACM CONTROL RELAY
    C: IGNITION SW
    D: ECM/PCM
    E: ENGINE MOUNT CONTROL UNIT
    F: REAR ACM ACTUATOR
    G: FRONT ACM ACTUATOR
    H: IGSOL
    I: SOLRLY
    J: IG1
    K: CANH
    L: CANL
    M :SCPA
    N: SCPC
    O :CKP
    P: CMP
    Q: SOLRP
    R: SOLRM
    S: SOLFP
    T: SOLFM
    U: PG
    V: LG
    W: CSSAMA
    X: CSSAMC
    Y: CKPOUT
    Z: CMPOUT

    4R_ACM_IACMFH

    PARAMETER SPECIFICATION


    Fr ACM SOL MAX CURRENT :
    Front ACM Solenoid Max Current
    (A)

    This parameter displays the maximum output current to front ACM control module for the ignition cycle.


    A: BATTERY
    B: ACM CONTROL RELAY
    C: IGNITION SW
    D: ECM/PCM
    E: ENGINE MOUNT CONTROL UNIT
    F: REAR ACM ACTUATOR
    G: FRONT ACM ACTUATOR
    H: IGSOL
    I: SOLRLY
    J: IG1
    K: CANH
    L: CANL
    M :SCPA
    N: SCPC
    O :CKP
    P: CMP
    Q: SOLRP
    R: SOLRM
    S: SOLFP
    T: SOLFM
    U: PG
    V: LG
    W: CSSAMA
    X: CSSAMC
    Y: CKPOUT
    Z: CMPOUT

    4R_ACM_IACMFL

    PARAMETER SPECIFICATION


    Fr ACM SOL MIN CURRENT :
    Front ACM Solenoid Min Current
    (A)

    This parameter displays the minimum output current to front ACM control module for the ignition cycle.


    A: BATTERY
    B: ACM CONTROL RELAY
    C: IGNITION SW
    D: ECM/PCM
    E: ENGINE MOUNT CONTROL UNIT
    F: REAR ACM ACTUATOR
    G: FRONT ACM ACTUATOR
    H: IGSOL
    I: SOLRLY
    J: IG1
    K: CANH
    L: CANL
    M :SCPA
    N: SCPC
    O :CKP
    P: CMP
    Q: SOLRP
    R: SOLRM
    S: SOLFP
    T: SOLFM
    U: PG
    V: LG
    W: CSSAMA
    X: CSSAMC
    Y: CKPOUT
    Z: CMPOUT

    4R_ACM_IACMFT

    PARAMETER SPECIFICATION

    Fr ACM SOL CURRENT:
    Front ACM Actuator Current
    (A)

    This parameter displays the current of the ACM front side SOL.V..

    OPERATION RANGE: 0 - 6 (A)


    A: BATTERY
    B: ACM CONTROL RELAY
    C: IGNITION SW
    D: ECM/PCM
    E: ENGINE MOUNT CONTROL UNIT
    F: REAR ACM ACTUATOR
    G: FRONT ACM ACTUATOR
    H: IGSOL
    I: SOLRLY
    J: IG1
    K: CANH
    L: CANL
    M :SCPA
    N: SCPC
    O :CKP
    P: CMP
    Q: SOLRP
    R: SOLRM
    S: SOLFP
    T: SOLFM
    U: PG
    V: LG
    W: CSSAMA
    X: CSSAMC
    Y: CKPOUT
    Z: CMPOUT

    4R_ACM_IACMRH

    PARAMETER SPECIFICATION


    Rr ACM SOL MAX CURRENT :
    Rear ACM Solenoid Max Current
    (A)

    This parameter displays the maximum output current to rear ACM control module for the ignition cycle.


    A: BATTERY
    B: ACM CONTROL RELAY
    C: IGNITION SW
    D: ECM/PCM
    E: ENGINE MOUNT CONTROL UNIT
    F: REAR ACM ACTUATOR
    G: FRONT ACM ACTUATOR
    H: IGSOL
    I: SOLRLY
    J: IG1
    K: CANH
    L: CANL
    M :SCPA
    N: SCPC
    O :CKP
    P: CMP
    Q: SOLRP
    R: SOLRM
    S: SOLFP
    T: SOLFM
    U: PG
    V: LG
    W: CSSAMA
    X: CSSAMC
    Y: CKPOUT
    Z: CMPOUT

    4R_ACM_IACMRL

    PARAMETER SPECIFICATION


    Rr ACM SOL MIN CURRENT :
    Rear ACM Solenoid Min Current
    (A)

    This parameter displays the minimum output current to rear ACM control module for the ignition cycle.


    A: BATTERY
    B: ACM CONTROL RELAY
    C: IGNITION SW
    D: ECM/PCM
    E: ENGINE MOUNT CONTROL UNIT
    F: REAR ACM ACTUATOR
    G: FRONT ACM ACTUATOR
    H: IGSOL
    I: SOLRLY
    J: IG1
    K: CANH
    L: CANL
    M :SCPA
    N: SCPC
    O :CKP
    P: CMP
    Q: SOLRP
    R: SOLRM
    S: SOLFP
    T: SOLFM
    U: PG
    V: LG
    W: CSSAMA
    X: CSSAMC
    Y: CKPOUT
    Z: CMPOUT

    4R_ACM_IACMRT

    PARAMETER SPECIFICATION

    Rr ACM SOL CURRENT:
    Rear ACM Actuator Current
    (A)

    This parameter displays the current of the ACM rear side SOL.V..

    OPERATION RANGE: 0 - 6 (A)


    A: BATTERY
    B: ACM CONTROL RELAY
    C: IGNITION SW
    D: ECM/PCM
    E: ENGINE MOUNT CONTROL UNIT
    F: REAR ACM ACTUATOR
    G: FRONT ACM ACTUATOR
    H: IGSOL
    I: SOLRLY
    J: IG1
    K: CANH
    L: CANL
    M :SCPA
    N: SCPC
    O :CKP
    P: CMP
    Q: SOLRP
    R: SOLRM
    S: SOLFP
    T: SOLFM
    U: PG
    V: LG
    W: CSSAMA
    X: CSSAMC
    Y: CKPOUT
    Z: CMPOUT

    4R_ACM_SFTCOM_ACM_F

    PARAMETER SPECIFICATION


    SFTCOM_ACM_F :

    4R_ACM_SFTCOM_ACM_R

    PARAMETER SPECIFICATION


    SFTCOM_ACM_R :

    4R_ACM_SFTCACMRT

    PARAMETER SPECIFICATION


    SFTCACMRT :

    4R_ACM_SFTCACMRT_COM

    PARAMETER SPECIFICATION


    SFTCACMRT_COM :

    4R_ACM_ITSOLF

    PARAMETER SPECIFICATION


    ITSOLF :

    4R_ACM_ITSOLR

    PARAMETER SPECIFICATION


    ITSOLR :

    4R_ACM_ACMDRF

    PARAMETER SPECIFICATION


    ACMDRF :

    4R_ACM_ACMDTDS

    PARAMETER SPECIFICATION


    ACMDTDS :

    4R_ACM_ACMDTDSR

    PARAMETER SPECIFICATION


    ACMDTDSR :

    4R_ACM_ACMRYOFR

    PARAMETER SPECIFICATION


    ACMRYOFR :

    4R_ACM_ACMDTEN

    PARAMETER SPECIFICATION


    ACMDTEN :

    4R_ACM_ACMRYCHK

    PARAMETER SPECIFICATION


    ACMRYCHK :

    4R_ACM_ACMFSOLR

    PARAMETER SPECIFICATION


    ACMFSOLR :

    4R_ACM_ACMRSOLR

    PARAMETER SPECIFICATION


    ACMRSOLR :
    ;

    4R_ACM_ACMCLR

    PARAMETER SPECIFICATION


    ACMCLR :

    4R_ACM_ACMRQR

    PARAMETER SPECIFICATION


    ACMRQR :

    4R_ACM_ACMSFTOKR

    PARAMETER SPECIFICATION


    ACMSFTOKR :

    4R_ACM_ACMSFTR

    PARAMETER SPECIFICATION


    ACMSFTR :

    4R_ACM_ACMSFTDLY

    PARAMETER SPECIFICATION


    ACMSFTDLY :

    4R_ACM_ACMENST

    PARAMETER SPECIFICATION


    ACMENST :

    4R_ACM_FSDONE

    PARAMETER SPECIFICATION


    FSDONE :

    4R_ACM_ACTCYL

    PARAMETER SPECIFICATION

    ACTIVE ENGINE CYLINDER:

    This parameter displays the number of active cylinder monitored by ACM module.

    4R_ACM_VAPP

    PARAMETER SPECIFICATION


    VAPP :
    (micros)

    4R_ACM_VP

    PARAMETER SPECIFICATION

    VEHICLE SPEED :
    (km/h)(MPH)

    This parameter displays vehicle speed.
    It is same vehicle speed as PGM-FI ECU.

    4R_ACM_P0A14

    DTC HELP

    P0A14
    FRONT ENGINE MOUNT ACTUATOR CIRCUIT MALFUNCTION

    POSSIBLE FAILURES

    4R_ACM_P0A15

    DTC HELP

    P0A15
    FRONT ENGINE MOUNT ACTUATOR CONTROL CIRCUIT LOW CURRENT

    POSSIBLE FAILURES

    4R_ACM_P0AB6

    DTC HELP

    P0AB6
    REAR ENGINE MOUNT ACTUATOR CIRCUIT MALFUNCTION

    POSSIBLE FAILURE

        

    4R_ACM_P0AB7

    DTC HELP

    P0AB7
    REAR ENGINE MOUNT ACTUATOR CONTROL CIRCUIT LOW CURRENT

    POSSIBLE FAILURES

    4R_ACM_P15AB

    DTC HELP

    P15AB
    ENGINE MOUNT CONTROL UNIT POWER SOURCE CIRCUIT LOW VOLTAGE

    POSSIBLE FAILURES

    4R_ACM_P15AE

    DTC HELP

    P15AE
    CYLINDER PAUSE SIGNAL 1 MALFUNCTION

    POSSIBLE FAILURES

    4R_ACM_P15B0

    DTC HELP

    P15B0
    CKP SENSOR SIGNAL MALFUNCTION

    POSSIBLE FAILURES

    4R_ACM_P15BD

    DTC HELP

    P15BD
    CYLINDER PAUSE SIGNAL 2 MALFUNCTION

    POSSIBLE FAILURE

    4R_ACM_P15BE

    DTC HELP

    P15BE
    CMP SENSOR SIGNAL MALFUNCTION

    POSSIBLE FAILURE

    4R_ACM_P15BF

    DTC HELP

    P15BF
    CMP SENSOR SIGNAL INTERMITTENT INTERRUPTION

    POSSIBLE FAILURE

    4R_ACM_P15C0

    DTC HELP

    P15C0
    CKP SENSOR SIGNAL INTERMITTENT INTERRUPTION

    POSSIBLE FAILURE

    4R_ACM_P16C4

    DTC HELP

    P16C4
    ENGINE MOUNT ACTUATOR CONTROL POWER CIRCUIT STUCK OFF

    POSSIBLE FAILURES

    4R_ACM_P16C5

    DTC HELP

    P16C5
    ENGINE MOUNT ACTUATOR CONTROL POWER CIRCUIT STUCK ON

    POSSIBLE FAILURES

    4R_ACM_P16C6

    DTC HELP

    P16C6
    ENGINE MOUNT ACTUATOR HIGH VOLTAGE DURING FUNCTION TEST

    POSSIBLE FAILURE

    4R_ACM_U0029

    DTC HELP

    U0029
    F-CAN MALFUNCTION (BUS-OFF)

    POSSIBLE FAILURES

    4R_ACM_U0100

    DTC HELP

    U0100
    F-CAN MALFUNCTION (ACM-PCM)

    POSSIBLE FAILURES

    4R_FI_CAN_P150A

    DTC HELP

    P150A
    ENGINE MOUNT CONTROL MODULE INTERNAL CIRCUIT MALFUNCTION 1

    POSSIBLE FAILURES

    4R_FI_CANT_P150A

    PENDING (TEMPORARY) DTC HELP

    P150A
    ENGINE MOUNT CONTROL MODULE INTERNAL CIRCUIT MALFUNCTION 1

    Correspondence DTC
    SAE DTC : P150A

    4R_FI_CAN_P150B

    DTC HELP

    P150B
    ENGINE MOUNT CONTROL MODULE INTERNAL CIRCUIT MALFUNCTION 2

    POSSIBLE FAILURES

    4R_FI_CANT_P150B

    PENDING (TEMPORARY) DTC HELP

    P150B
    ENGINE MOUNT CONTROL MODULE INTERNAL CIRCUIT MALFUNCTION 2

    Correspondence DTC
    SAE DTC : P150B

    4R_FI_CAN_P150C

    DTC HELP

    P150C
    ENGINE MOUNT CONTROL MODULE INTERNAL CIRCUIT MALFUNCTION 3

    POSSIBLE FAILURES

    4R_FI_CANT_P150C

    PENDING (TEMPORARY) DTC HELP

    P150C
    ENGINE MOUNT CONTROL MODULE INTERNAL CIRCUIT MALFUNCTION 3

    Correspondence DTC
    SAE DTC : P150C

    4R_FI_CAN_P150D

    DTC HELP

    P150D
    ENGINE MOUNT CONTROL MODULE INTERNAL CIRCUIT MALFUNCTION 4

    POSSIBLE FAILURES

    4R_FI_CANT_P150D

    PENDING (TEMPORARY) DTC HELP

    P150D
    ENGINE MOUNT CONTROL MODULE INTERNAL CIRCUIT MALFUNCTION 4

    Correspondence DTC
    SAE DTC : P150D

    4R_FI_CAN_P150E

    DTC HELP

    P150E
    ENGINE MOUNT CONTROL MODULE INTERNAL CIRCUIT MALFUNCTION (SOL OUT PUT)

    POSSIBLE FAILURES

    4R_FI_CANT_P150E

    PENDING (TEMPORARY) DTC HELP

    P150E
    ENGINE MOUNT CONTROL MODULE INTERNAL CIRCUIT MALFUNCTION (SOL OUT PUT)

    Correspondence DTC
    SAE DTC : P150E

    4R_AC_APP_MENU_INSPECTION

    INSPECTION MENU HELP


    This mode checks the operation of the auto climate control unit.

    BACCH_01_01

    UNIT SPECIFICATION

    U.S. specification 4 door (standard)
    (N/A / EQUIP)


    This indicates whether the vehicle is equipped with this feature.

    BACCH_02_01

    UNIT SPECIFICATION


    U.S. specification 4 door (Navigation)
    (N/A / EQUIP)


    This indicates whether the vehicle is equipped with this feature.

    BACCH_03_01

    UNIT SPECIFICATION


    CANADA specification 4 door (standard)
    (N/A / EQUIP)


    This indicates whether the vehicle is equipped with this feature.

    BACCH_04_01

    UNIT SPECIFICATION


    2 door (standard)
    (N/A / EQUIP)


    This indicates whether the vehicle is equipped with this feature.

    BACCH_05_01

    UNIT SPECIFICATION


    2 door (Navigation)
    (N/A / EQUIP)


    This indicates whether the vehicle is equipped with this feature.

    BACCH_06_01

    UNIT SPECIFICATION


    JAPAN specification 4 door (standard)
    (N/A / EQUIP)


    This indicates whether the vehicle is equipped with this feature.

    BACCH_06_02

    UNIT SPECIFICATION


    ASIA specification 4 door (standard)
    (N/A / EQUIP)


    This indicates whether the vehicle is equipped with this feature.

    BACCH_07_01

    UNIT SPECIFICATION


    JAPAN 4 specification door (Navigation)
    (N/A / EQUIP)


    This indicates whether the vehicle is equipped with this feature.

    BACCH_08_01

    UNIT SPECIFICATION


    EU specification 4 door (standard)
    (N/A / EQUIP)


    This indicates whether the vehicle is equipped with this feature.

    BACCH_09_01

    UNIT SPECIFICATION


    EU specification 4 door (Navigation)
    (N/A / EQUIP)


    This indicates whether the vehicle is equipped with this feature.

    BACCH_11_01

    UNIT SPECIFICATION


    CANADA specification 4 door (Navigation)
    (N/A / EQUIP)


    This indicates whether the vehicle is equipped with this feature.

    4R_AC_FNC_AC_KH4STD

    UNIT SPECIFICATION


    General region specification 4 door (standard)
    (N/A / EQUIP)


    This indicates whether the vehicle is equipped with this feature.

    4R_AC_FNC_AC_KH4NAVI

    UNIT SPECIFICATION


    General region specification 4 door (Navigation)
    (N/A / EQUIP)


    This indicates whether the vehicle is equipped with this feature.

    4R_AC_FNC_AC_FDARA

    UNIT SPECIFICATION


    Front: Dual Automatic / Rear: Automatic
    (N/A / EQUIP)


    This indicates whether the vehicle is equipped with this feature.

    4R_AC_FNC_AC_FDARM

    UNIT SPECIFICATION


    Front: Dual Automatic / Rear: Manual
    (N/A / EQUIP)


    This indicates whether the vehicle is equipped with this feature.

    4R_AC_FNC_AC_FDARC

    UNIT SPECIFICATION


    Front: Dual Automatic / Rear: Cooler
    (N/A / EQUIP)


    This indicates whether the vehicle is equipped with this feature.

    4R_AC_FNC_AC_FDARN

    UNIT SPECIFICATION


    Front: Dual Automatic /Rear: (none)
    (N/A / EQUIP)


    This indicates whether the vehicle is equipped with this feature.

    4R_AC_FNC_AC_FNARA

    UNIT SPECIFICATION


    Front: Automatic / Rear: Automatic
    (N/A / EQUIP)


    This indicates whether the vehicle is equipped with this feature.

    4R_AC_FNC_AC_FNARM

    UNIT SPECIFICATION


    Front: Automatic / Rear: Manual
    (N/A / EQUIP)


    This indicates whether the vehicle is equipped with this feature.

    4R_AC_FNC_AC_FNARC

    UNIT SPECIFICATION


    Front: Automatic / Rear: Cooler
    (N/A / EQUIP)


    This indicates whether the vehicle is equipped with this feature.

    4R_AC_FNC_AC_FNARN

    UNIT SPECIFICATION


    Front: Automatic /Rear: (none)
    (N/A / EQUIP)


    This indicates whether the vehicle is equipped with this feature.

    4R_AC_FNC_AC_FMARM

    UNIT SPECIFICATION


    Front: Manual / Rear: Manual
    (N/A / EQUIP)


    This indicates whether the vehicle is equipped with this feature.

    4R_AC_FNC_AC_FMARC

    UNIT SPECIFICATION


    Front: Manual / Rear: Cooler
    (N/A / EQUIP)


    This indicates whether the vehicle is equipped with this feature.

    4R_AC_FNC_AC_FMARN

    UNIT SPECIFICATION


    Front: Manual /Rear: (none)
    (N/A / EQUIP)


    This indicates whether the vehicle is equipped with this feature.

    4R_AC_FNC_AC_EU5SISTD

    UNIT SPECIFICATION


    EU specification 5 door Standard
    (N/A / EQUIP)


    This indicates whether the vehicle is equipped with this feature.

    4R_AC_FNC_AC_EU5DUSTD

    UNIT SPECIFICATION


    EU specification 5 door Dual Standard
    (N/A / EQUIP)


    This indicates whether the vehicle is equipped with this feature.

    4R_AC_FNC_AC_EU5DISISTD

    UNIT SPECIFICATION


    EU specification 5 door Diesel Standard
    (N/A / EQUIP)


    This indicates whether the vehicle is equipped with this feature.

    4R_AC_FNC_AC_EU5DIDUSTD

    UNIT SPECIFICATION


    EU specification 5 door Diesel Dual Standard
    (N/A / EQUIP)


    This indicates whether the vehicle is equipped with this feature.

    BARCDH_12_00

    B1200
    Communication bus line error (BUS-OFF)
    When the Bus is cut off, all of the signal transmissions of B-CAN line are stopped, and multiple DTCs, indicating communication error between units, are stored at the same time. When DTCs, indicating Bus off, are stored, be sure to perform the troubleshooting for Bus off first.

    DTC store unit:

    Climate Control Unit

    DTC type:

    Loss of Communication

    POSSIBLE FAILURES

    BARCDH_12_02

    B1202
    Climate Control Unit internal error

    DTC store unit:

    Climate Control Unit

    DTC type:

    Internal Error

    POSSIBLE FAILURES

    BARCDH_12_05

    B1205
    Climate Control Unit lost communication with Gauge Control Module (VSP/NE message)

    DTC store unit:

    Climate Control Unit

    DTC type:

    Loss of Communication

    POSSIBLE FAILURES

    Related DTC(s)

    If DTC B1205 is indicated, the following DTC(s) can be indicated as well.

    Troubleshoot the DTC(s) in the order:

    BARCDH_12_06

    B1206
    Climate Control Unit lost communication with Gauge Control Module (coolant temp message)

    DTC store unit:

    Climate Control Unit

    DTC type:

    Loss of Communication

    POSSIBLE FAILURES

    Related DTC(s)

    If DTC B1206 is indicated, the following DTC(s) can be indicated as well.

    Troubleshoot the DTC(s) in the order:

    BARCDH_12_07

    B1207
    Climate Control Unit lost communication with Gauge Control Module (illumination message)

    DTC store unit:

    Climate Control Unit

    DTC type:

    Loss of Communication

    POSSIBLE FAILURES

    Related DTC(s)

    If DTC B1207 is indicated, the following DTC(s) can be indicated as well.

    Troubleshoot the DTC(s) in the order:

    4R_AC_12_08

    B1208
    Climate Control Unit lost communication with Keyless Access Control unit (FOB_ID frame)

    DTC store unit:

    Climate Control Unit

    DTC type:

    Loss of Communication

    POSSIBLE FAILURES

    4R_AC_12_09

    B1209
    Climate Control Unit lost communication with MICU

    DTC store unit:

    Climate Control Unit

    DTC type:

    Loss of Communication

    POSSIBLE FAILURES

    4R_AC_12_13

    B1213
    An open in the rear evaporator temperature sensor circuit

    DTC store unit:

    Climate Control Unit

    DTC type:

    Signal error

    POSSIBLE FAILURES

    4R_AC_12_14

    B1214
    A short in the rear evaporator temperature sensor circuit

    DTC store unit:

    Climate Control Unit

    DTC type:

    Signal error

    POSSIBLE FAILURES

    4R_AC_12_15

    B1215
    An open or short in the recirculation control motor circuit

    DTC store unit:

    Climate Control Unit

    DTC type:

    Signal error

    POSSIBLE FAILURES

    4R_AC_12_16

    B1216
    An open in the A/C compressor clutch solenoid circuit

    DTC store unit:

    Climate Control Unit

    DTC type:

    Signal Error

    POSSIBLE FAILURES

    4R_AC_12_17

    B1217
    Climate Control Unit lost communication with A/C compressor clutch control unit

    DTC store unit:

    Climate Control Unit

    DTC type:

    Loss of Communication

    POSSIBLE FAILURES

    4R_AC_12_18

    B1218
    An open in the evaporator temperature front sensor circuit

    DTC store unit:

    Climate Control Unit

    DTC type:

    Signal Error

    POSSIBLE FAILURES

    4R_AC_12_19

    B1219
    A short in the evaporator temperature front sensor circuit

    DTC store unit:

    Climate Control Unit

    DTC type:

    Signal Error

    POSSIBLE FAILURES

    4R_AC_12_20

    B1220
    A Short in the recirculation control motor circuit

    DTC store unit:

    Climate Control Unit

    DTC type:

    Signal Error

    POSSIBLE FAILURES

    4R_AC_12_21

    B1221
    An open in the rear mode control motor circuit

    DTC store unit:

    Climate Control Unit

    DTC type:

    Signal Error

    POSSIBLE FAILURES

    4R_AC_12_22

    B1222
    A short in the rear mode control motor circuit

    DTC store unit:

    Climate Control Unit

    DTC type:

    Signal Error

    POSSIBLE FAILURES

    BARCDH_12_23

    B1223
    A problem in the rear blower motor circuit

    DTC store unit:

    Climate Control Unit

    DTC type:

    Signal Error

    POSSIBLE FAILURES

    BARCDH_12_24

    B1224
    A short in the rear in-car temperature sensor circuit

    DTC store unit:

    Climate Control Unit

    DTC type:

    Signal Error

    POSSIBLE FAILURES

    BARCDH_12_25

    B1225
    An open in the in-car temperature sensor circuit

    DTC store unit:

    Climate Control Unit

    DTC type:

    Signal Error

    POSSIBLE FAILURES

    BARCDH_12_26

    B1226
    A short in the in-car temperature sensor circuit

    DTC store unit:

    Climate Control Unit

    DTC type:

    Signal Error

    POSSIBLE FAILURES

    BARCDH_12_27

    B1227
    An open in the outside air temperature sensor circuit

    DTC store unit:

    Climate Control Unit

    DTC type:

    Signal Error

    POSSIBLE FAILURES

    BARCDH_12_28

    B1228
    A short in the outside air temperature sensor circuit

    DTC store unit:

    Climate Control Unit

    DTC type:

    Signal Error

    POSSIBLE FAILURES

    BARCDH_12_29

    B1229
    An open in the sunlight sensor circuit

    DTC store unit:

    Climate Control Unit

    DTC type:

    Signal Error

    POSSIBLE FAILURES

    BARCDH_12_30

    B1230
    A short in the sunlight sensor circuit

    DTC store unit:

    Climate Control Unit

    DTC type:

    Signal Error

    POSSIBLE FAILURES

    BARCDH_12_31

    B1231
    An open in the evaporator temperature sensor circuit

    DTC store unit:

    Climate Control Unit

    DTC type:

    Signal Error

    POSSIBLE FAILURES

    BARCDH_12_32

    B1232
    A short in the evaporator temperature sensor circuit

    DTC store unit:

    Climate Control Unit

    DTC type:

    Signal Error

    POSSIBLE FAILURES

    BARCDH_12_33

    B1233
    An open in the air mix control motor circuit

    DTC store unit:

    Climate Control Unit

    DTC type:

    Signal Error

    POSSIBLE FAILURES

    BARCDH_12_34

    B1234
    A short in the air mix control motor circuit

    DTC store unit:

    Climate Control Unit

    DTC type:

    Signal Error

    POSSIBLE FAILURES

    BARCDH_12_35

    B1235
    A problem in the air mix control motor circuit, linkage, door, or motor

    DTC store unit:

    Climate Control Unit

    DTC type:

    Signal Error

    POSSIBLE FAILURES

    BARCDH_12_36

    B1236
    An open in the passenger's air mix control motor circuit

    DTC store unit:

    Climate Control Unit

    DTC type:

    Signal Error

    POSSIBLE FAILURES

    BARCDH_12_37

    B1237
    A short in the passenger's air mix control motor circuit

    DTC store unit:

    Climate Control Unit

    DTC type:

    Signal Error

    POSSIBLE FAILURES

    BARCDH_12_38

    B1238
    A problem in the passenger's air mix control motor circuit, linkage, door, or motor

    DTC store unit:

    Climate Control Unit

    DTC type:

    Signal Error

    POSSIBLE FAILURES

    BARCDH_12_39

    B1239
    An open or short in the mode control motor circuit

    DTC store unit:

    Climate Control Unit

    DTC type:

    Signal Error

    POSSIBLE FAILURES

    BARCDH_12_40

    B1240
    A problem in the mode control motor circuit, linkage, door, or motor

    DTC store unit:

    Climate Control Unit

    DTC type:

    Signal Error

    POSSIBLE FAILURES

    BARCDH_12_41

    B1241
    A problem in the blower motor circuit

    DTC store unit:

    Climate Control Unit

    DTC type:

    Signal Error

    POSSIBLE FAILURES

    BARCDH_12_42

    B1242
    An open or short in the passenger's mode control motor circuit

    DTC store unit:

    Climate Control Unit

    DTC type:

    Signal Error

    POSSIBLE FAILURES

    BARCDH_12_43

    B1243
    A problem in the passenger's mode control motor circuit, linkage, door, or motor

    DTC store unit:

    Climate Control Unit

    DTC type:

    Signal Error

    POSSIBLE FAILURES

    BARCDH_12_44

    B1244
    An open in the rear air mix control motor circuit

    DTC store unit:

    Climate Control Unit

    DTC type:

    Signal Error

    POSSIBLE FAILURES

    BARCDH_12_45

    B1245
    A short in the rear air mix control motor circuit

    DTC store unit:

    Climate Control Unit

    DTC type:

    Signal Error

    POSSIBLE FAILURES

    BARCDH_12_46

    B1246
    A problem in the rear air mix control motor circuit, linkage, door, or motor

    DTC store unit:

    Climate Control Unit

    DTC type:

    Signal Error

    POSSIBLE FAILURES

    BARCDH_12_47

    B1247
    An open or short in the rear mode control motor circuit

    DTC store unit:

    Climate Control Unit

    DTC type:

    Signal Error

    POSSIBLE FAILURES

    BARCDH_12_48

    B1248
    A problem in the rear mode control motor circuit, linkage, door, or motor

    DTC store unit:

    Climate Control Unit

    DTC type:

    Signal Error

    POSSIBLE FAILURES

    BARCDH_12_49

    B1249
    An open in the rear in-car temperature sensor circuit

    DTC store unit:

    Climate Control Unit

    DTC type:

    Signal Error

    POSSIBLE FAILURES

    4R_AC_29_65

    B2965
    Rear communication failure

    DTC store unit:

    Climate Control Unit

    DTC type:

    Loss of communication

    POSSIBLE FAILURES

    4R_AC_29_67

    B2967
    An open in the humidity sensor circuit

    DTC store unit:

    Climate Control Unit

    DTC type:

    Signal Error

    POSSIBLE FAILURES

    4R_AC_29_68

    B2968
    A short in the humidity sensor circuit

    DTC store unit:

    Climate Control Unit

    DTC type:

    Signal Error

    POSSIBLE FAILURES

    4R_AC_29_69

    B2969
    Climate control unit lost communication with MICU (WIPSW message)

    DTC store unit:

    Climate Control Unit

    DTC type:

    Loss of communication

    POSSIBLE FAILURES

    4R_AC_29_70

    B2970
    Climate control unit lost communication with gauge control unit (RM message)

    DTC store unit:

    Climate Control Unit

    DTC type:

    Loss of communication

    POSSIBLE FAILURES

    4R_AC_29_75

    B2975
    An open in the driver's vent air temperature sensor circuit

    DTC store unit:

    Climate Control Unit

    DTC type:

    Signal Error

    POSSIBLE FAILURES

    4R_AC_29_76

    B2976
    A short in the driver's vent air temperature sensor circuit

    DTC store unit:

    Climate Control Unit

    DTC type:

    Signal Error

    POSSIBLE FAILURES

    4R_AC_29_77

    B2977
    An open in the passenger's vent air temperature sensor circuit

    DTC store unit:

    Climate Control Unit

    DTC type:

    Signal Error

    POSSIBLE FAILURES

    4R_AC_29_78

    B2978
    A short in the passenger's vent air temperature sensor circuit

    DTC store unit:

    Climate Control Unit

    DTC type:

    Signal Error

    POSSIBLE FAILURES

    4R_AC_29_79

    B2979
    An open in the A/C pressure sensor circuit

    DTC store unit:

    Climate Control Unit

    DTC type:

    Signal Error

    POSSIBLE FAILURES

    4R_AC_29_80

    B2980
    A short in the A/C pressure sensor circuit

    DTC store unit:

    Climate Control Unit

    DTC type:

    Signal Error

    POSSIBLE FAILURES

    4R_AC_29_81

    B2981
    Climate Control Unit lost communication with Navigation system

    DTC store unit:

    Climate Control Unit

    DTC type:

    Loss of communication

    POSSIBLE FAILURES

    4R_AC_29_82

    B2982
    Climate Control Unit lost communication with Servo unit

    DTC store unit:

    Climate Control Unit

    DTC type:

    Loss of communication

    POSSIBLE FAILURES

    4R_AC_29_83

    B2983
    A problem in the recirculation control motor circuit, linkage, door, or motor

    DTC store unit:

    Climate Control Unit

    DTC type:

    Signal Error

    POSSIBLE FAILURES

    4R_AC_29_84

    B2984
    A problem in the Driver's cool vent control motor circuit, linkage, door, or motor

    DTC store unit:

    Climate Control Unit

    DTC type:

    Signal Error

    POSSIBLE FAILURES

    4R_AC_29_85

    B2985
    A problem in the Passenger's cool vent control motor circuit, linkage, door, or motor

    DTC store unit:

    Climate Control Unit

    DTC type:

    Signal Error

    POSSIBLE FAILURES

    4R_AC_29_86

    B2986
    An open in the recirculation control motor circuit

    DTC store unit:

    Climate Control Unit

    DTC type:

    Signal Error

    POSSIBLE FAILURES

    4R_AC_29_87

    B2987
    A problem in the rear vent control motor circuit, linkage, door, or motor

    DTC store unit:

    Climate Control Unit

    DTC type:

    Signal Error

    POSSIBLE FAILURES

    4R_AC_29_88

    B2988
    A problem in the A/C compressor variable capacity control solenoid circuit

    DTC store unit:

    Climate Control Unit

    DTC type:

    Signal Error

    POSSIBLE FAILURES

    4R_AC_29_89

    B2989
    A problem in the A/C compressor motor

    DTC store unit:

    Climate Control Unit

    DTC type:

    Signal Error

    POSSIBLE FAILURES

    4R_AC_29_90

    B2990
    A problem in the A/C compressor driving circuit

    DTC store unit:

    Climate Control Unit

    DTC type:

    Signal Error

    POSSIBLE FAILURES

    4R_AC_29_91

    B2991
    Climate Control Unit lost communication with Audio system

    DTC store unit:

    Climate Control Unit

    DTC type:

    Loss of communication

    POSSIBLE FAILURES

    4R_AC_29_92

    B2992
    An open in the thermal protector circuit

    DTC store unit:

    Climate Control Unit

    DTC type:

    Signal Error

    POSSIBLE FAILURES

    4R_AC_29_93

    B2993
    A short in the thermal protector circuit

    DTC store unit:

    Climate Control Unit

    DTC type:

    Signal Error

    POSSIBLE FAILURES

    4R_AC_29_94

    B2994
    Auxiliary electric water pump relay circuit stuck ON

    DTC store unit:

    Climate Control Unit

    DTC type:

    Signal Error

    POSSIBLE FAILURES

    4R_AC_29_95

    B2995
    A problem in the auxiliary electric water pump circuit

    DTC store unit:

    Climate Control Unit

    DTC type:

    Signal Error

    POSSIBLE FAILURES

    4R_AC_29_96

    B2996
    An open in the heater core temperature sensor circuit

    DTC store unit:

    Climate Control Unit

    DTC type:

    Signal Error

    POSSIBLE FAILURES

    4R_AC_29_97

    B2997
    A short in the heater core temperature sensor circuit

    DTC store unit:

    Climate Control Unit

    DTC type:

    Signal Error

    POSSIBLE FAILURES

    4R_AC_29_98

    B2998
    A problem in the A/C compressor driver

    DTC store unit:

    Climate Control Unit

    DTC type:

    Signal Error

    POSSIBLE FAILURES

    4R_AC_29_99

    B2999
    A problem in the A/C compressor delivery valve

    DTC store unit:

    Climate Control Unit

    DTC type:

    Signal Error

    POSSIBLE FAILURES

    4R_AC_12_1A

    B121A
    An open in the mode control motor circuit

    DTC store unit:

    Climate Control Unit

    DTC type:

    Signal Error

    POSSIBLE FAILURES

    4R_AC_12_1B

    B121B
    A short in the mode control motor circuit

    DTC store unit:

    Climate Control Unit

    DTC type:

    Signal Error

    POSSIBLE FAILURES

    4R_AC_U12_80

    U1280
    Communication bus line error (BUS-OFF)

    DTC store unit:

    Climate Control Unit

    DTC type:

    Communication Error

    POSSIBLE FAILURES

    4R_AC_U01_55

    U0155
    Lost communication with gauge control module

    DTC store unit:

    Climate Control Unit

    DTC type:

    Communication Error

    POSSIBLE FAILURES

    4R_AC_U12_8D

    U128D
    Lost communication with gauge control module

    DTC store unit:

    Climate Control Unit

    DTC type:

    Communication Error

    POSSIBLE FAILURES

    4R_AC_U12_81

    U1281
    Lost Communication with MICU

    DTC store unit:

    Climate Control Unit

    DTC type:

    Communication Error

    POSSIBLE FAILURES

    4R_AC_U12_82

    U1282
    Lost Communication With Driver's MICU Module

    DTC store unit:

    Climate Control Unit

    DTC type:

    Communication Error

    POSSIBLE FAILURES

    4R_AC_U12_90

    U1290
    Lost Communication With Seat Heater Control Unit

    DTC store unit:

    Climate Control Unit

    DTC type:

    Communication Error

    POSSIBLE FAILURES

    4R_AC_12_1C

    B121C
    Aircon Inverter communication Error

    DTC store unit:

    Climate Control Unit

    DTC type:

    Signal Error

    POSSIBLE FAILURES

    4R_AC_12_1D

    B121D
    Humidity/in-car temperature sensor communication error

    DTC store unit:

    Climate Control Unit

    DTC type:

    Signal Error

    POSSIBLE FAILURES

    4R_AC_12_4A

    B124A
    A problem in the electrical coolant heater

    DTC store unit:

    Climate Control Unit

    DTC type:

    Inverter failure

    POSSIBLE FAILURES

    4R_AC_12_4B

    B124B
    Electric Heater Fail

    DTC store unit:

    Climate Control Unit

    DTC type:

    Heater failure

    POSSIBLE FAILURES

    4R_AC_12_4C

    B124C
    An open in the heater core temperature sensor 1 circuit

    DTC store unit:

    Climate Control Unit

    DTC type:

    Sensor failure

    POSSIBLE FAILURES

    4R_AC_12_4D

    B124D
    A short in the heater core temperature sensor 1 circuit

    DTC store unit:

    Climate Control Unit

    DTC type:

    Sensor failure

    POSSIBLE FAILURES

    4R_AC_12_4E

    B124E
    An open in the heater core temperature sensor 2 circuit

    DTC store unit:

    Climate Control Unit

    DTC type:

    Sensor failure

    POSSIBLE FAILURES

    4R_AC_12_4F

    B124F
    A short in the heater core temperature sensor 2 circuit

    DTC store unit:

    Climate Control Unit

    DTC type:

    Sensor failure

    POSSIBLE FAILURES

    4R_AC_12_2A

    B122A
    An open in the air quality sensor circuit

    DTC store unit:

    Climate Control Unit

    DTC type:

    Signal Error

    POSSIBLE FAILURES

    4R_AC_12_2B

    B122B
    A short in the air quality sensor circuit

    DTC store unit:

    Climate Control Unit

    DTC type:

    Signal Error

    POSSIBLE FAILURES

    4R_AC_12_2C

    B122C
    Air quality sensor internal error

    DTC store unit:

    Climate Control Unit

    DTC type:

    Sensor failure

    POSSIBLE FAILURES

    4R_AC_12_2D

    B122D
    An open in the rear temperature control dial circuit

    DTC store unit:

    Climate Control Unit

    DTC type:

    Signal Error

    POSSIBLE FAILURES

    4R_AC_12_2E

    B122E
    A short in the rear temperature control dial circuit

    DTC store unit:

    Climate Control Unit

    DTC type:

    Signal Error

    POSSIBLE FAILURES

    4R_AC_12_2F

    B122F
    An open in the windshield defrost switch circuit

    DTC store unit:

    Climate Control Unit

    DTC type:

    Signal Error

    POSSIBLE FAILURES

    4R_AC_12_3A

    B123A
    An open in the passenger's mode control motor circuit

    DTC store unit:

    Climate Control Unit

    DTC type:

    Signal Error

    POSSIBLE FAILURES

    4R_AC_12_3B

    B123B
    A short in the passenger's mode control motor circuit

    DTC store unit:

    Climate Control Unit

    DTC type:

    Signal Error

    POSSIBLE FAILURES

    4R_AC_U12_91

    U1291
    Lost communication with relay control module

    DTC store unit:

    Climate Control Unit

    DTC type:

    Communication Error

    POSSIBLE FAILURES

    4R_AC_29_8A

    B298A
    Electrical Coolant Heater fail

    DTC store unit:

    Climate Control Unit

    DTC type:

    Internal Error

    POSSIBLE FAILURES

    4R_AC_12_3C

    B123C
    An open in the electric water valve control motor circuit

    DTC store unit:

    Climate Control Unit

    DTC type:

    Signal Error

    POSSIBLE FAILURES

    4R_AC_12_3D

    B123D
    A short in the electric water valve control motor circuit

    DTC store unit:

    Climate Control Unit

    DTC type:

    Signal Error

    POSSIBLE FAILURES

    4R_AC_12_3E

    B123E
    A problem in the electric water valve control motor circuit

    DTC store unit:

    Climate Control Unit

    DTC type:

    Internal Error

    POSSIBLE FAILURES

    4R_AC_29_69_B

    B2969
    An open in the mode control motor A circuit

    DTC store unit:

    Climate Control Unit

    DTC type:

    Signal Error

    POSSIBLE FAILURES

    4R_AC_29_70_B

    B2970
    A short in the mode control motor A circuit

    DTC store unit:

    Climate Control Unit

    DTC type:

    Signal Error

    POSSIBLE FAILURES

    4R_AC_29_71_B

    B2971
    A problem in the mode control motor A circuit, linkage, door, or motor

    DTC store unit:

    Climate Control Unit

    DTC type:

    Signal Error

    POSSIBLE FAILURES

    4R_AC_29_72

    B2972
    An open in the mode control motor B circuit

    DTC store unit:

    Climate Control Unit

    DTC type:

    Signal Error

    POSSIBLE FAILURES

    4R_AC_29_73

    B2973
    A short in themode control motor B circuit

    DTC store unit:

    Climate Control Unit

    DTC type:

    Signal Error

    POSSIBLE FAILURES

    4R_AC_29_74

    B2974
    A problem in the mode control motor B circuit, linkage, door, or motor

    DTC store unit:

    Climate Control Unit

    DTC type:

    Signal Error

    POSSIBLE FAILURES

    4R_AC_U12_9B

    U129B
    Lost Communication With Seat Heater Control Unit

    DTC store unit:

    Climate Control Unit

    DTC type:

    Communication Error

    POSSIBLE FAILURES

    4R_AC_12_1E

    B121E
    Climate Control Unit lost communication with Touch Control Panel

    DTC store unit:

    Climate Control Unit

    DTC type:

    Signal Error

    POSSIBLE FAILURES

    4R_AC_29_64

    B2964
    Climate control unit lost communication with Front PANEL

    DTC store unit:

    Climate Control Unit

    DTC type:

    Communication Error

    POSSIBLE FAILURES

    4R_AC_29_66

    B2966
    Climate control unit lost communication with Rear PANEL

    DTC store unit:

    Climate Control Unit

    DTC type:

    Communication Error

    POSSIBLE FAILURES

    4R_AC_29_7A

    B297A
    An open in the MID motor circuit

    DTC store unit:

    Climate Control Unit

    DTC type:

    Signal Error

    POSSIBLE FAILURES

    4R_AC_29_7B

    B297B
    A short in the MID motor circuit

    DTC store unit:

    Climate Control Unit

    DTC type:

    Signal Error

    POSSIBLE FAILURES

    4R_AC_29_7C

    B297C
    A problem in the MID motor circuit

    DTC store unit:

    Climate Control Unit

    DTC type:

    Signal Error

    POSSIBLE FAILURES

    4R_AC_29_7D

    B297D
    An open in the IPU motor circuit

    DTC store unit:

    Climate Control Unit

    DTC type:

    Signal Error

    POSSIBLE FAILURES

    4R_AC_29_7E

    B297E
    A short in the IPU motor circuit

    DTC store unit:

    Climate Control Unit

    DTC type:

    Signal Error

    POSSIBLE FAILURES

    4R_AC_29_7F

    B297F
    A problem in the IPU motor circuit

    DTC store unit:

    Climate Control Unit

    DTC type:

    Signal Error

    POSSIBLE FAILURES

    4R_AC_29_8C

    B298C
    A problem in the Blower motor2 motor circuit (Inboard)

    DTC store unit:

    Climate Control Unit

    DTC type:

    Signal Error

    POSSIBLE FAILURES

    4R_AC_29_8D

    B298D
    An open in the R/F Motor 2 circuit (Inboard)

    DTC store unit:

    Climate Control Unit

    DTC type:

    Signal Error

    POSSIBLE FAILURES

    4R_AC_29_8E

    B298E
    A short in the R/F Motor 2 circuit (Inboard)

    DTC store unit:

    Climate Control Unit

    DTC type:

    Signal Error

    POSSIBLE FAILURES

    4R_AC_29_8F

    B298F
    A problem in the R/F Motor 2 circuit (Inboard)

    DTC store unit:

    Climate Control Unit

    DTC type:

    Signal Error

    POSSIBLE FAILURES

    4R_AC_12_3F

    B123F
    Automatic lighting control unit/sensor internal error

    DTC store unit:

    Climate Control Unit

    DTC type:

    Signal Error

    POSSIBLE FAILURES

    4R_AC_U01_80

    U0180
    Lost communication with automatic lighting control unit/sensor

    DTC store unit:

    Climate Control Unit

    DTC type:

    Communication Error

    POSSIBLE FAILURES

    4R_ADS_ADFRST

    PARAMETER SPECIFICATION

    RIGHT-FRONT SUSPENSION STROKE SENSOR
    (V)

    This indicates Right-Front Suspension Stroke Sensor voltage.
    While moving the suspension stroke sensor arm through a complete stroke, the voltage should increase (decrease) within 90 degrees of the sensor arm rotation from the first voltage change point.


    4R_ADS_ADFLST

    PARAMETER SPECIFICATION

    LEFT-FRONT SUSPENSION STROKE SENSOR
    (V)

    This indicates Left-Front Suspension Stroke Sensor voltage.
    While moving the suspension stroke sensor arm through a complete stroke, the voltage should increase (decrease) within 90 degrees of the sensor arm rotation from the first voltage change point.


    4R_ADS_ADRRST

    PARAMETER SPECIFICATION

    RIGHT-REAR SUSPENSION STROKE SENSOR
    (V)

    This indicates Right-Rear Suspension Stroke Sensor voltage.
    While moving the suspension stroke sensor arm through a complete stroke, the voltage should increase (decrease) within 90 degrees of the sensor arm rotation from the first voltage change point.


    4R_ADS_ADRLST

    PARAMETER SPECIFICATION

    LEFT-REAR SUSPENSION STROKE SENSOR
    (V)

    This indicates Left-Rear Suspension Stroke Sensor voltage.
    While moving the suspension stroke sensor arm through a complete stroke, the voltage should increase (decrease) within 90 degrees of the sensor arm rotation from the first voltage change point.


    4R_ADS_ADFCG

    PARAMETER SPECIFICATION

    FRONT VERTICAL SENSOR (V)
    (V)

    This indicates Front Vertical Sensor voltage.
    If the voltage is within the specified voltage in the all positions, "Normal", "Lay down" and "Top down" as shown below, the sensor is OK.
    If the voltages are out of specification in only one position, the sensor is faulty.



    Sensor position : Specified voltage
    Normal : 2.2 - 2.8 [V]
    Lay down : 1.2 - 1.8 [V]
    Top down : 0.2 - 0.8 [V]

    4R_ADS_ADRRG

    PARAMETER SPECIFICATION

    RIGHT-REAR VERTICAL SENSOR
    (V)

    This indicates Right-Rear Vertical Sensor voltage..
    If the voltage is within the specified voltage in the all positions, "Normal", "Lay down" and "Top down" as shown below, the sensor is OK.
    If the voltages are out of specification in only one position, the sensor is faulty.



    Sensor position : Specified voltage
    Normal : 2.2 - 2.8 [V]
    Lay down : 1.2 - 1.8 [V]
    Top down : 0.2 - 0.8 [V]

    4R_ADS_ADRLG

    PARAMETER SPECIFICATION

    LEFT-REAR VERTICAL SENSOR
    (V)

    This indicates Left-Rear Vertical Sensor voltage.
    If the voltage is within the specified voltage in the all positions, "Normal", "Lay down" and "Top down" as shown below, the sensor is OK.
    If the voltages are out of specification in only one position, the sensor is faulty.



    Sensor position : Specified voltage
    Normal : 2.2 - 2.8 [V]
    Lay down : 1.2 - 1.8 [V]
    Top down : 0.2 - 0.8 [V]

    4R_ADS_ADVB

    PARAMETER SPECIFICATION

    BATTERY
    (V)

    This indicates battery voltage input to the Active Damper control unit.

    4R_ADS_ADIG1

    PARAMETER SPECIFICATION

    IG1
    (V)

    This indicates IG1 voltage input to the Active Damper control unit.

    4R_ADS_ADPWR

    PARAMETER SPECIFICATION

    COIL POWER SUPPLY VOLTAGE
    (V)

    This indicates Coil Power Supply voltage input to the Active Damper control unit.

    4R_ADS_ADSVCC

    PARAMETER SPECIFICATION

    SVCC
    (V)

    This indicates voltage of supply power to the sensors.

    4R_ADS_ADHVCC

    PARAMETER SPECIFICATION

    HVCC
    (V)

    This indicates voltage of supply power to the sensor and the other unit.

    4R_ADS_RRSTMLH

    PARAMETER SPECIFICATION

    REAR RIGHT STROKE POSITION
    (m)

    This indicates Rear Right Stroke Position input to the Active Damper control unit.

    4R_ADS_RLSTMLH

    PARAMETER SPECIFICATION

    REAR LEFT STROKE POSITION
    (m)

    This indicates Rear Left Stroke Position input to the Active Damper control unit.

    4R_ADS_FRSTM

    PARAMETER SPECIFICATION

    RIGHT-FRONT SUSPENSION STROKE SENSOR
    (m)

    This indicates Right-Front Suspension Stroke Sensor value input to the Active Damper control unit.

    4R_ADS_FLSTM

    PARAMETER SPECIFICATION

    LEFT-FRONT SUSPENSION STROKE SENSOR
    (m)

    This indicates Left-Front Suspension Stroke Sensor value input to the Active Damper control unit.

    4R_ADS_RRSTM

    PARAMETER SPECIFICATION

    RIGHT-REAR SUSPENSION STROKE SENSOR
    (m)

    This indicates Right-Rear Suspension Stroke Sensor value input to the Active Damper control unit.

    4R_ADS_RLSTM

    PARAMETER SPECIFICATION

    LEFT-REAR SUSPENSION STROKE SENSOR
    (m)

    This indicates Left-Rear Suspension Stroke Sensor value input to the Active Damper control unit.

    4R_ADS_FCGM

    PARAMETER SPECIFICATION

    FRONT VERTICAL SENSOR
    (m/s^2)

    This indicates Front Vertical Sensor value input to the Active Damper control unit.

    4R_ADS_FRGM

    PARAMETER SPECIFICATION

    FRONT RIGHT VERTICAL G
    (m/s^2)

    This indicates Front Right Vertical G input to the Active Damper control unit.

    4R_ADS_FLGM

    PARAMETER SPECIFICATION

    FRONT LEFT VERTICAL G
    (m/s^2)

    This indicates Front Left Vertical G input to the Active Damper control unit.

    4R_ADS_RRGM

    PARAMETER SPECIFICATION

    RIGHT-REAR VERTICAL SENSOR
    (m/s^2)

    This indicates Right-Rear Vertical Sensor value input to the Active Damper control unit.

    4R_ADS_RLGM

    PARAMETER SPECIFICATION

    LEFT-REAR VERTICAL SENSOR
    (m/s^2)

    This indicates Left-Rear Vertical Sensor value input to the Active Damper control unit.

    4R_ADS_GYM

    PARAMETER SPECIFICATION

    LATERAL SENSOR
    (m/s^2)

    This indicates Lateral Sensor value input to the Active Damper control unit.

    4R_ADS_GXM

    PARAMETER SPECIFICATION

    LONGITUDINAL ACCELERATION SENSOR
    (m/s^2)

    This indicates Longitudinal Acceleration Sensor value received from the ABS/VSA system.

    4R_ADS_YAWM

    PARAMETER SPECIFICATION

    YAW RATE SENSOR
    (rad/s)

    This indicates Yaw Rate Sensor value received from the ABS/VSA system.

    4R_ADS_FRWS

    PARAMETER SPECIFICATION

    RIGHT-FRONT WHEEL SPEED
    (MPH) (km/h)

    This indicates Right-Front Wheel Speed received from the ABS/VSA system.

    4R_ADS_FLWS

    PARAMETER SPECIFICATION

    LEFT-FRONT WHEEL SPEED
    (MPH) (km/h)

    This indicates Left-Front Wheel Speed received from the ABS/VSA system.

    4R_ADS_RRWS

    PARAMETER SPECIFICATION

    RIGHT-REAR WHEEL SPEED
    (MPH) (km/h)

    This indicates Right-Rear Wheel Speed received from the ABS/VSA system.

    4R_ADS_RLWS

    PARAMETER SPECIFICATION

    LEFT-REAR WHEEL SPEED
    (MPH) (km/h)

    This indicates Left-Rear Wheel Speed received from the ABS/VSA system.

    4R_ADS_VSPEED

    PARAMETER SPECIFICATION

    VEHICLE SPEED
    (MPH) (km/h)

    This indicates Vehicle Speed received from the PGM-FI ECU.

    4R_ADS_CMODE

    PARAMETER SPECIFICATION

    ADS CONTROL MODE
    (sport mode/comfort mode)

    This indicates the current ADS Control Mode.

    4R_ADS_FRCUR2M

    PARAMETER SPECIFICATION

    RIGHT-FRONT COIL TARGET CURRENT
    (A)

    This indicates Right-Front Coil Target Current input to the Active Damper control unit.

    4R_ADS_FLCUR2M

    PARAMETER SPECIFICATION

    LEFT-FRONT COIL TARGET CURRENT
    (A)

    This indicates Left-Front Coil Target Current input to the Active Damper control unit.

    4R_ADS_RRCUR2M

    PARAMETER SPECIFICATION

    RIGHT-REAR COIL TARGET CURRENT
    (A)

    This indicates Right-Rear Coil Target Current input to the Active Damper control unit.

    4R_ADS_RLCUR2M

    PARAMETER SPECIFICATION

    LEFT-REAR COIL TARGET CURRENT
    (A)

    This indicates Left-Rear Coil Target Current input to the Active Damper control unit.

    4R_ADS_FRSENSA

    PARAMETER SPECIFICATION

    RIGHT-FRONT COIL DETECT CURRENT
    (A)

    This indicates Right-Front Coil Detect Current input to the Active Damper control unit.

    4R_ADS_FLSENSA

    PARAMETER SPECIFICATION

    LEFT-FRONT COIL DETECT CURRENT
    (A)

    This indicates Left-Front Coil Detect Current input to the Active Damper control unit.

    4R_ADS_RRSENSA

    PARAMETER SPECIFICATION

    RIGHT-REAR COIL DETECT CURRENT
    (A)

    This indicates Right-Rear Coil Detect Current input to the Active Damper control unit.

    4R_ADS_RLSENSA

    PARAMETER SPECIFICATION

    LEFT-REAR COIL DETECT CURRENT
    (A)

    This indicates Left-Rear Coil Detect Current input to the Active Damper control unit.

    4R_ADS_CALIB_R

    PARAMETER SPECIFICATION

    SUSPENSION FULL REBOUND POSITION
    (m)

    This indicates Suspension Full Rebound Position learned in Damper Stroke Calibration.

    4R_ADS_CALIB_L

    PARAMETER SPECIFICATION

    SUSPENSION FULL REBOUND POSITION
    (m)

    This indicates Suspension Full Rebound Position learned in Damper Stroke Calibration.

    4R_CANADS_ZIO_STATE_BIT2

    PARAMETER SPECIFICATION

    ADAPTIVE DAMPER SYSTEM SWITCH
    (OFF/ON)

    This indicates ADAPTIVE DAMPER SYSTEM SWITCH input signal.

    4R_CANADS_ZFRP_WHEELSPEED

    PARAMETER SPECIFICATION

    WHEEL SPEED
    (km/h, MPH)

    This indicates wheel speed from ABS/VSA modulator by F-CAN signal.

    4R_CANADS_ZNE

    PARAMETER SPECIFICATION

    ENGINE SPEED
    (RPM)

    This indicates engine speed from PGM-FI/TCM unit by F-CAN signal.

    4R_CANADS_ZVBU

    PARAMETER SPECIFICATION

    BATTERY VOLTAGE
    (V)

    This indicates battery voltage.

    4R_CANADS_ZVEL

    PARAMETER SPECIFICATION

    VEHICLE SPEED
    (km/h, MPH)

    This indicates engine speed from PGM-FI/TCM unit by F-CAN signal.

    4R_ADS_DTC_1_1

    1-1
    Front Vertical Acceleration Sensor Circuit High Voltage

    Fail Safe Action

    Estimated Malfunction Component/System

    Parameters related

    Malfunction Criteria


    a : Input


    a : Vehicle motion Z-axis
    Longitudinal acceleration
    Vehicle ascent: + sign
    Vehicle descent: - sign
    b : Ascent: Longitudinal acceleration + sign

    4R_ADS_DTC_1_2

    1-2
    Right-rear Vertical Acceleration Sensor Circuit High Voltage

    Fail Safe Action

    Estimated Malfunction Component/System

    Parameters related

    Malfunction Criteria


    a : Input


    a : Vehicle motion Z-axis
    Longitudinal acceleration
    Vehicle ascent: + sign
    Vehicle descent: - sign
    b : Ascent: Longitudinal acceleration + sign

    4R_ADS_DTC_1_3

    1-3
    Left-rear Vertical Acceleration Sensor Circuit High Voltage

    Fail Safe Action

    Estimated Malfunction Component/System

    Parameters related

    Malfunction Criteria


    a : Input


    a : Vehicle motion Z-axis
    Longitudinal acceleration
    Vehicle ascent: + sign
    Vehicle descent: - sign
    b : Ascent: Longitudinal acceleration + sign

    4R_ADS_DTC_1_4

    1-4
    Front Vertical Acceleration Sensor Range/Performance problem

    Fail Safe Action

    Estimated Malfunction Component/System

    Parameters related

    Malfunction Criteria


    a : Input


    a : Vehicle motion Z-axis
    Longitudinal acceleration
    Vehicle ascent: + sign
    Vehicle descent: - sign
    b : Ascent: Longitudinal acceleration + sign

    4R_ADS_DTC_1_5

    1-5
    Right-rear Vertical Acceleration Sensor Range/Performance problem

    Fail Safe Action

    Estimated Malfunction Component/System

    Parameters related

    Malfunction Criteria


    a : Input


    a : Vehicle motion Z-axis
    Longitudinal acceleration
    Vehicle ascent: + sign
    Vehicle descent: - sign
    b : Ascent: Longitudinal acceleration + sign

    4R_ADS_DTC_1_6

    1-6
    Left-rear Vertical Acceleration Sensor Range/Performance problem

    Fail Safe Action

    Estimated Malfunction Component/System

    Parameters related

    Malfunction Criteria


    a : Input


    a : Vehicle motion Z-axis
    Longitudinal acceleration
    Vehicle ascent: + sign
    Vehicle descent: - sign
    b : Ascent: Longitudinal acceleration + sign

    4R_ADS_DTC_1_7

    1-7
    Front Vertical Acceleration Sensor Circuit Low Voltage

    Fail Safe Action

    Estimated Malfunction Component/System

    Parameters related

    Malfunction Criteria


    a : Input


    a : Vehicle motion Z-axis
    Longitudinal acceleration
    Vehicle ascent: + sign
    Vehicle descent: - sign
    b : Ascent: Longitudinal acceleration + sign

    4R_ADS_DTC_1_8

    1-8
    Right-rear Vertical Acceleration Sensor Circuit Low Voltage

    Fail Safe Action

    Estimated Malfunction Component/System

    Parameters related

    Malfunction Criteria


    a : Input


    a : Vehicle motion Z-axis
    Longitudinal acceleration
    Vehicle ascent: + sign
    Vehicle descent: - sign
    b : Ascent: Longitudinal acceleration + sign

    4R_ADS_DTC_1_9

    1-9
    Left-rear Vertical Acceleration Sensor Circuit Low Voltage

    Fail Safe Action

    Estimated Malfunction Component/System

    Parameters related

    Malfunction Criteria


    a : Input


    a : Vehicle motion Z-axis
    Longitudinal acceleration
    Vehicle ascent: + sign
    Vehicle descent: - sign
    b : Ascent: Longitudinal acceleration + sign

    4R_ADS_DTC_2_1

    2-1
    Right-front Suspension Stroke Sensor Circuit High Voltage

    Fail Safe Action

    Estimated Malfunction Component/System

    Parameters related

    Malfunction Criteria


    a : Input


    a : Stroke sensor:
        Angle changes according to damper stroke
    b : Damper stroke

    4R_ADS_DTC_2_2

    2-2
    Left-front Suspension Stroke Sensor Circuit High Voltage

    Fail Safe Action

    Estimated Malfunction Component/System

    Parameters related

    Malfunction Criteria


    a : Input


    a : Stroke sensor:
        Angle changes according to damper stroke
    b : Damper stroke

    4R_ADS_DTC_2_3

    2-3
    Right-rear Suspension Stroke Sensor Circuit High Voltage

    Fail Safe Action

    Estimated Malfunction Component/System

    Parameters related

    Malfunction Criteria


    a : Input


    a : Stroke sensor:
        Angle changes according to damper stroke
    b : Damper stroke

    4R_ADS_DTC_2_4

    2-4
    Left-rear Suspension Stroke Sensor Circuit High Voltage

    Fail Safe Action

    Estimated Malfunction Component/System

    Parameters related

    Malfunction Criteria


    a : Input


    a : Stroke sensor:
        Angle changes according to damper stroke
    b : Damper stroke

    4R_ADS_DTC_2_5

    2-5
    Right-front/Right-rear Suspension Stroke Sensor Range/Performance problem

    Fail Safe Action

    Estimated Malfunction Component/System

    Parameters related

    Malfunction Criteria


    a : Input


    a : Stroke sensor:
        Angle changes according to damper stroke
    b : Damper stroke

    4R_ADS_DTC_2_6

    2-6
    Left-front/Left-rear Suspension Stroke Sensor Range/Performance problem

    Fail Safe Action

    Estimated Malfunction Component/System

    Parameters related

    Malfunction Criteria


    a : Input


    a : Stroke sensor:
        Angle changes according to damper stroke
    b : Damper stroke

    4R_ADS_DTC_2_8

    2-8
    Right-front Suspension Stroke Sensor Signal Circuit Low Voltage

    Fail Safe Action

    Estimated Malfunction Component/System

    Parameters related

    Malfunction Criteria


    a : Input


    a : Stroke sensor:
        Angle changes according to damper stroke
    b : Damper stroke

    4R_ADS_DTC_2_9

    2-9
    Left-front Suspension Stroke Sensor Signal Circuit Low Voltage

    Fail Safe Action

    Estimated Malfunction Component/System

    Parameters related

    Malfunction Criteria


    a : Input


    a : Stroke sensor:
        Angle changes according to damper stroke
    b : Damper stroke

    4R_ADS_DTC_2_10

    2-A
    Right-rear Suspension Stroke Sensor Signal Circuit Low Voltage

    Fail Safe Action

    Estimated Malfunction Component/System

    Parameters related

    Malfunction Criteria


    a : Input


    a : Stroke sensor:
        Angle changes according to damper stroke
    b : Damper stroke

    4R_ADS_DTC_2_11

    2-B
    Left-rear Suspension Stroke Sensor Signal Circuit Low Voltage

    Fail Safe Action

    Estimated Malfunction Component/System

    Parameters related

    Malfunction Criteria


    a : Input


    a : Stroke sensor:
        Angle changes according to damper stroke
    b : Damper stroke

    4R_ADS_DTC_2_12

    2-C
    Right-rear/Left-rear Rear Suspension Stroke Sensor Incorrect Correlation

    Fail Safe Action

    Estimated Malfunction Component/System

    Parameters related

    Malfunction Criteria


    a : Input


    a : Stroke sensor:
        Angle changes according to damper stroke
    b : Damper stroke
    c : Shaft

    4R_ADS_DTC_3_1

    3-1
    Yaw Rate-Lateral/Longitudinal Acceleration Sensor Range/Performance Problem (Yaw Rate Signal - Lateral Acceleration Signal Incorrect Correlation)

    Fail Safe Action

    Estimated Malfunction Component/System

    Parameters related

    Malfunction Criteria


    a : Counter-clockwise turning: Transversal acceleration + sign
                                                  Yaw rate + sign


    a : Terminating resistance

    4R_ADS_DTC_3_3

    3-3
    Yaw Rate-Lateral/Longitudinal Acceleration Sensor Malfunction (Lateral Acceleration Sensor)

    Fail Safe Action

    Estimated Malfunction Component/System

    Malfunction Criteria


    a : Terminating resistance

    4R_ADS_DTC_3_4

    3-4
    Wheel Speed Signal Malfunction (from VSA Modulator-Control Unit by F-CAN)

    Fail Safe Action

    Estimated Malfunction Component/System

    Malfunction Criteria


    a : Terminating resistance

    4R_ADS_DTC_3_6

    3-6
    Yaw Rate-Lateral/Longitudinal Acceleration Sensor Malfunction (Yaw Rate Sensor)

    Fail Safe Action

    Estimated Malfunction Component/System

    Malfunction Criteria


    a : Terminating resistance

    4R_ADS_DTC_3_7

    3-7
    Yaw Rate-Lateral/Longitudinal Acceleration Sensor Range/Performance Problem (Wheel Speed Signal - Longitudinal Acceleration Signal Incorrect Correlation)

    Fail Safe Action

    Estimated Malfunction Component/System

    Parameters related

    Malfunction Criteria


    a : Acceleration: Horizontal acceleration + sign


    a : Terminating resistance

    4R_ADS_DTC_3_9

    3-9
    Yaw Rate-Lateral/Longitudinal Acceleration Sensor Malfunction (Longitudinal Acceleration Sensor)

    Fail Safe Action

    Estimated Malfunction Component/System

    Malfunction Criteria


    a : Terminating resistance

    4R_ADS_DTC_3_10

    3-A
    Yaw Rate-Lateral/Longitudinal Acceleration Sensor Malfunction

    Fail Safe Action

    Estimated Malfunction Component/System

    Malfunction Criteria


    a : Terminating resistance

    4R_ADS_DTC_5_1

    5-1
    Active Damper Control Unit Internal Right-front Damper Coil Drive Circuit Stuck ON

    Fail Safe Action

    Estimated Malfunction Component/System

    Parameters related

    Malfunction Criteria


    a : Coil power
    b : High-side switch circuit
    c : Fly wheel diode
    d : Current detection circuit
    e : Right front wheel damper
    f : CFRH
    g : CFRL

    4R_ADS_DTC_5_2

    5-2
    Active Damper Control Unit Internal Left-front Damper Coil Drive Circuit Stuck ON

    Fail Safe Action

    Estimated Malfunction Component/System

    Parameters related

    Malfunction Criteria


    a : Coil power
    b : High-side switch circuit
    c : Fly wheel diode
    d : Current detection circuit
    e : Right front wheel damper
    f : CFLH
    g : CFLL

    4R_ADS_DTC_5_3

    5-3
    Active Damper Control Unit Internal Right-rear Damper Coil Drive Circuit Stuck ON

    Fail Safe Action

    Estimated Malfunction Component/System

    Parameters related

    Malfunction Criteria


    a : Coil power
    b : High-side switch circuit
    c : Fly wheel diode
    d : Current detection circuit
    e : Right front wheel damper
    f : CRRH
    g : CRRL

    4R_ADS_DTC_5_4

    5-4
    Active Damper Control Unit Internal Left-rear Damper Coil Drive Circuit Stuck ON

    Fail Safe Action

    Estimated Malfunction Component/System

    Parameters related

    Malfunction Criteria


    a : Coil power
    b : High-side switch circuit
    c : Fly wheel diode
    d : Current detection circuit
    e : Right front wheel damper
    f : CRLH
    g : CRLL

    4R_ADS_DTC_5_5

    5-5
    Active Damper Control Unit Internal Right-front Damper Coil Drive Circuit Stuck OFF

    Fail Safe Action

    Estimated Malfunction Component/System

    Parameters related

    Malfunction Criteria


    a : Coil power
    b : High-side switch circuit
    c : Fly wheel diode
    d : Current detection circuit
    e : Right front wheel damper
    f : CFRH
    g : CFRL

    4R_ADS_DTC_5_6

    5-6
    Active Damper Control Unit Internal Left-front Damper Coil Drive Circuit Stuck OFF

    Fail Safe Action

    Estimated Malfunction Component/System

    Parameters related

    Malfunction Criteria


    a : Coil power
    b : High-side switch circuit
    c : Fly wheel diode
    d : Current detection circuit
    e : Right front wheel damper
    f : CFLH
    g : CFLL

    4R_ADS_DTC_5_7

    5-7
    Active Damper Control Unit Internal Right-rear Damper Coil Drive Circuit Stuck OFF

    Fail Safe Action

    Estimated Malfunction Component/System

    Parameters related

    Malfunction Criteria


    a : Coil power
    b : High-side switch circuit
    c : Fly wheel diode
    d : Current detection circuit
    e : Right front wheel damper
    f : CRRH
    g : CRRL

    4R_ADS_DTC_5_8

    5-8
    Active Damper Control Unit Internal Left-rear Damper Coil Drive Circuit Stuck OFF

    Fail Safe Action

    Estimated Malfunction Component/System

    Parameters related

    Malfunction Criteria


    a : Coil power
    b : High-side switch circuit
    c : Fly wheel diode
    d : Current detection circuit
    e : Right front wheel damper
    f : CRLH
    g : CRLL

    4R_ADS_DTC_6_1

    6-1
    Active Damper Control Unit Internal Right-front Damper Coil Drive Circuit Current Lower Than Expected

    Fail Safe Action

    Estimated Malfunction Component/System

    Parameters related

    Malfunction Criteria


    a : Coil power
    b : High-side switch circuit
    c : Fly wheel diode
    d : Current detection circuit
    e : Right front wheel damper
    f : CFRH
    g : CFRL

    4R_ADS_DTC_6_2

    6-2
    Active Damper Control Unit Internal Left-front Damper Coil Drive Circuit Current Lower Than Expected

    Fail Safe Action

    Estimated Malfunction Component/System

    Parameters related

    Malfunction Criteria


    a : Coil power
    b : High-side switch circuit
    c : Fly wheel diode
    d : Current detection circuit
    e : Right front wheel damper
    f : CAL
    g : CELL

    4R_ADS_DTC_6_3

    6-3
    Active Damper Control Unit Internal Right-rear Damper Coil Drive Circuit Current Lower Than Expected

    Fail Safe Action

    Estimated Malfunction Component/System

    Parameters related

    Malfunction Criteria


    a : Coil power
    b : High-side switch circuit
    c : Fly wheel diode
    d : Current detection circuit
    e : Right front wheel damper
    f : CRRH
    g : CRRL

    4R_ADS_DTC_6_4

    6-4
    Active Damper Control Unit Internal Left-rear Damper Coil Drive Circuit Current Lower Than Expected

    Fail Safe Action

    Estimated Malfunction Component/System

    Parameters related

    Malfunction Criteria


    a : Coil power
    b : High-side switch circuit
    c : Fly wheel diode
    d : Current detection circuit
    e : Right front wheel damper
    f : CRLH
    g : CRLL

    4R_ADS_DTC_6_5

    6-5
    Active Damper Control Unit Internal Right-front Damper Coil Drive Circuit Current Higher Than Expected

    Fail Safe Action

    Estimated Malfunction Component/System

    Parameters related

    Malfunction Criteria


    a : Coil power
    b : High-side switch circuit
    c : Fly wheel diode
    d : Current detection circuit
    e : Right front wheel damper
    f : CFRH
    g : CFRL

    4R_ADS_DTC_6_6

    6-6
    Active Damper Control Unit Internal Left-front Damper Coil Drive Circuit Current Higher Than Expected

    Fail Safe Action

    Estimated Malfunction Component/System

    Parameters related

    Malfunction Criteria


    a : Coil power
    b : High-side switch circuit
    c : Fly wheel diode
    d : Current detection circuit
    e : Right front wheel damper
    f : CFLH
    g : CFLL

    4R_ADS_DTC_6_7

    6-7
    Active Damper Control Unit Internal Right-rear Damper Coil Drive Circuit Current Higher Than Expected

    Fail Safe Action

    Estimated Malfunction Component/System

    Parameters related

    Malfunction Criteria


    a : Coil power
    b : High-side switch circuit
    c : Fly wheel diode
    d : Current detection circuit
    e : Right front wheel damper
    f : CRRH
    g : CRRL

    4R_ADS_DTC_6_8

    6-8
    Active Damper Control Unit Internal Left-rear Damper Coil Drive Circuit Current Higher Than Expected

    Fail Safe Action

    Estimated Malfunction Component/System

    Parameters related

    Malfunction Criteria


    a : Coil power
    b : High-side switch circuit
    c : Fly wheel diode
    d : Current detection circuit
    e : Right front wheel damper
    f : CRLH
    g : CRLL

    4R_ADS_DTC_6_9

    6-9
    Active Damper Control Unit Power Source Circuit (+B) Low Voltage

    Fail Safe Action

    Estimated Malfunction Component/System

    Parameters related

    Malfunction Criteria

    4R_ADS_DTC_7_1

    7-1
    Active Damper Control Unit Internal Circuit Malfunction

    Fail Safe Action

    Estimated Malfunction Component/System

    Parameters related

    Malfunction Criteria


    a : Coil power
    b : High-side switch circuit
    c : Fly wheel diode
    d : Current detection circuit
    e : Right front wheel damper
    f : CFRH
    g : CFRL

    4R_ADS_DTC_7_2

    7-2
    Active Damper Control Unit Internal Circuit Malfunction

    Fail Safe Action

    Estimated Malfunction Component/System

    Parameters related

    Malfunction Criteria


    a : Coil power
    b : High-side switch circuit
    c : Fly wheel diode
    d : Current detection circuit
    e : Right front wheel damper
    f : CFLH
    g : CFLL

    4R_ADS_DTC_7_3

    7-3
    Active Damper Control Unit Internal Circuit Malfunction

    Fail Safe Action

    Estimated Malfunction Component/System

    Parameters related

    Malfunction Criteria


    a : Coil power
    b : High-side switch circuit
    c : Fly wheel diode
    d : Current detection circuit
    e : Right front wheel damper
    f : CRRH
    g : CRRL

    4R_ADS_DTC_7_4

    7-4
    Active Damper Control Unit Internal Circuit Malfunction

    Fail Safe Action

    Estimated Malfunction Component/System

    Parameters related

    Malfunction Criteria


    a : Coil power
    b : High-side switch circuit
    c : Fly wheel diode
    d : Current detection circuit
    e : Right front wheel damper
    f : CRLH
    g : CRLL

    4R_ADS_DTC_7_5

    7-5
    Active Damper Control Unit Internal Circuit Malfunction

    Fail Safe Action

    Estimated Malfunction Component/System

    Parameters related

    Malfunction Criteria

    4R_ADS_DTC_7_6

    7-6
    Active Damper Control Unit Internal Circuit Malfunction (Fail Safe Relay Stuck ON)

    Fail Safe Action

    Estimated Malfunction Component/System

    Parameters related

    Malfunction Criteria


    a : High-side switch circuit
    b : Fly wheel diode
    c : Current detection circuit
    d : Left rear wheel damper

    4R_ADS_DTC_7_9

    7-9
    Active Damper Control Unit Internal Circuit Malfunction

    Fail Safe Action

    Estimated Malfunction Component/System

    Parameters related

    Malfunction Criteria


    a : Coil power
    b : High-side switch circuit
    c : Fly wheel diode
    d : Current detection circuit
    e : Right front wheel damper
    f : CRLH
    g : CRLL

    4R_ADS_DTC_8_2

    8-2
    Sensor Reference Voltage Malfunction (SVCC Line)

    Fail Safe Action

    Estimated Malfunction Component/System

    Parameters related

    Malfunction Criteria


    a : Sensor
    b : Sensor power output
    c : Power IC

    4R_ADS_DTC_8_3

    8-3
    Sensor Reference Voltage Malfunction (HVCC Line)

    Fail Safe Action

    Estimated Malfunction Component/System

    Parameters related

    Malfunction Criteria


    a : Sensor power monitor

    4R_ADS_DTC_8_5

    8-5
    F-CAN Malfunction (Active Damper Control Unit Lost Communication with Yaw Rate-Lateral/longitudinal Acceleration Sensor)

    Fail Safe Action

    Estimated Malfunction Component/System

    Malfunction Criteria


    a : Terminating resistance

    4R_ADS_DTC_8_6

    8-6
    F-CAN Malfunction (Active Damper Control Unit Lost Communication with VSA Modulator-Control Unit)

    Fail Safe Action

    Estimated Malfunction Component/System

    Malfunction Criteria


    a : Terminating resistance

    4R_ADS_DTC_14_1

    E-1
    Active Damper Control Unit Internal Circuit Malfunction

    Fail Safe Action

    Estimated Malfunction Component/System

    Malfunction Criteria

    4R_ADS_DTC_14_2

    E-2
    Active Damper Control Unit Internal Circuit Malfunction

    Fail Safe Action

    Estimated Malfunction Component/System

    Parameters related

    Malfunction Criteria

    4R_ADS_DTC_14_5

    E-5
    Active Damper Control Unit Internal Circuit Malfunction

    Fail Safe Action

    Estimated Malfunction Component/System

    Malfunction Criteria

    4R_ADS_DTC_14_6

    E-6
    Active Damper Control Unit Internal Circuit Malfunction

    Fail Safe Action

    Estimated Malfunction Component/System

    Malfunction Criteria

    4R_ADS_DTC_14_7

    E-7
    Active Damper Control Unit Internal Circuit Malfunction

    Fail Safe Action

    Estimated Malfunction Component/System

    Malfunction Criteria

    4R_ADS_DTC_14_8

    E-8
    Active Damper Control Unit Internal Circuit Malfunction

    Fail Safe Action

    Estimated Malfunction Component/System

    Malfunction Criteria

    4R_ADS_DTC_14_10

    E-A
    Active Damper Control Unit Internal Circuit Malfunction

    Fail Safe Action

    Estimated Malfunction Component/System

    Parameters related

    Malfunction Criteria


    a : Normal range
    b : CHK-H
    c : CHK-M
    d : CHK-L

    4R_ADS_DTC_14_11

    E-B
    Active Damper Control Unit Power Supply Circuit Malfunction

    Fail Safe Action

    Estimated Malfunction Component/System

    Parameters related

    Malfunction Criteria

    4R_ADS_DTC_14_12

    E-C
    Active Damper Control Unit Internal Circuit Malfunction

    Fail Safe Action

    Estimated Malfunction Component/System

    Parameters related

    Malfunction Criteria

    4R_CANADS_C1642-14

    C1642-14
    Left-Rear Damper Coil Circuit Open Failure

    Estimated Malfunction Component/System

    4R_CANADS_C1642-92

    C1642-92
    Left-Rear Damper Coil Circuit Short to GND or Short to Power Failure

    Estimated Malfunction Component/System

    4R_CANADS_C1643-14

    C1643-14
    Right-Rear Damper Coil Circuit Open Failure

    Estimated Malfunction Component/System

    4R_CANADS_C1643-92

    C1643-92
    Right-Rear Damper Coil Circuit Short to GND or Short to Power Failure

    Estimated Malfunction Component/System

    4R_CANADS_U0029-00

    U0029-00
    F-CAN Bus-Off Malfunction

    Estimated Malfunction Component/System

    4R_CANADS_U0122-00

    U0122-00
    F-CAN Communication With VSA Modulator-Control Unit Malfunction

    Estimated Malfunction Component/System

    4R_CANADS_U3000-49

    U3000-49
    Adaptive Damper Control Unit Internal Circuit Malfunction

    Estimated Malfunction Component/System

    4R_CANADS_U3000-51

    U3000-51
    Adaptive Damper Control Unit Software Update Failure

    Estimated Malfunction Component/System

    4R_CANADS_U3000-55

    U3000-55
    Adaptive Damper Control Unit Internal Circuit Malfunction

    Estimated Malfunction Component/System

    4R_CANADS_U3006-16

    U3006-16
    Adaptive Damper Control Unit +B Voltage Low Failure

    Estimated Malfunction Component/System

    4R_CANADS_U3006-17

    U3006-17
    Adaptive Damper Control Unit +B Voltage High Failure

    Estimated Malfunction Component/System

    4R_AFS_HeadlightMotor_LR

    FUNCTION TEST HELP

    Headlight Motor - Left/Right

    4R_AFS_HeadlightMotor_UD

    FUNCTION TEST HELP

    Headlight Motor - Up/Down

    BAFSPH_01_01

    PARAMETER SPECIFICATION


    AFS Switch Command
    (ON/OFF)

    PARAMETER TYPE:
    Unit Output Control Information

    THE SOURCE:
    Adaptive Front-lighting Control Unit

    BAFSPH_02_01

    PARAMETER SPECIFICATION


    AFS Indicator Command
    (ON/OFF)

    PARAMETER TYPE:
    Unit Output Control Information

    THE SOURCE:
    Adaptive Front-lighting Control Unit

    BAFSPH_03_01

    PARAMETER SPECIFICATION


    AFS Warning Indicator Command
    (ON/OFF)

    PARAMETER TYPE:
    Unit Output Control Information

    THE SOURCE:
    Adaptive Front-lighting Control Unit

    BAFSPH_04_01

    PARAMETER SPECIFICATION


    Steering-Center Learning Command
    (US : Study of Steering-Center Command)

    (complete/non-complete)

    The steering angle sensor completes neutral position learning while driving under the conditions below.
    Once the ignition switch is turned OFF, the data will be cleared.

    CONDITIONS OF COMPLETION
    1. Turn the steering more than 90 degrees from side to side.
    2. Turn the headlight ON.
    3. Drive the vehicle more than 30 meters at 16mph.

    PARAMETER TYPE:
    Unit Output Control Information

    THE SOURCE:
    Adaptive Front-lighting Control Unit

    BAFSPH_05_01

    PARAMETER SPECIFICATION


    AT Reverse Gear Position Command
    (ON/OFF)

    PARAMETER TYPE:
    Unit Output Control Information

    THE SOURCE:
    Adaptive Front-lighting Control Unit

    BAFSPH_06_01

    PARAMETER SPECIFICATION


    Left Rear Wheel Speed Command
    (ON: over 20km/h / OFF: under 20km/h)
    (ON: over 13mph / OFF: under 13mph)

    PARAMETER TYPE:
    Unit Output Control Information

    THE SOURCE:
    Adaptive Front-lighting Control Unit

    BAFSPH_07_01

    PARAMETER SPECIFICATION


    Right Rear Wheel Speed Command
    (ON: over 20km/h / OFF: under 20km/h)
    (ON: over 13mph / OFF: under 13mph)

    PARAMETER TYPE:
    Unit Output Control Information

    THE SOURCE:
    Adaptive Front-lighting Control Unit

    4R_AFS_SEN_AFS_FALVSEN

    PARAMETER SPECIFICATION


    Front Height Sensor Input
    (V)

    PARAMETER TYPE:
    Unit input Control Information

    THE SOURCE:
    Adaptive Front-lighting Control Unit

    4R_AFS_SEN_AFS_RALVSEN

    PARAMETER SPECIFICATION


    Rear Height Sensor Input
    (V)

    PARAMETER TYPE:
    Unit input Control Information

    THE SOURCE:
    Adaptive Front-lighting Control Unit

    4R_AFS_OUT_AFS_PASS

    PARAMETER SPECIFICATION


    Passing Switch Information Recognized by AFS
    (ON/OFF)

    PARAMETER TYPE:
    Unit output Control Information

    THE SOURCE:
    Adaptive Front-lighting Control Unit

    4R_AFS_OUT_AFS_HL

    PARAMETER SPECIFICATION


    Headlight ON/OFF Information Recognized by AFS
    (ON/OFF)

    PARAMETER TYPE:
    Unit output Control Information

    THE SOURCE:
    Adaptive Front-lighting Control Unit

    4R_AFS_OUT_AFS_WA

    PARAMETER SPECIFICATION


    Warning Output Information Recognized by AFS
    (ON/OFF)

    PARAMETER TYPE:
    Unit output Control Information

    THE SOURCE:
    Adaptive Front-lighting Control Unit

    BAFSDH_21_00

    B2100
    Communication circuit error (BUS off)
    When the Bus is cut off, all of the signal transmissions of B-CAN line are stopped, and multiple DTCs, indicating communication error between units, are stored at the same time. When DTCs, indicating Bus off, are stored, be sure to perform the troubleshooting for Bus off first.

    DTC store unit:

    Adaptive Front-lighting Control Unit

    DTC type:

    Loss of Communication

    POSSIBLE FAILURES

    BAFSDH_21_05

    B2105
    Adaptive Front-lighting Control Unit lost communication with Gauge Control Module (STEERING message)

    DTC store unit:

    Adaptive Front-lighting Control Unit

    DTC type:

    Loss of Communication

    POSSIBLE FAILURES

    BAFSDH_21_06

    B2106
    Adaptive Front-lighting Control Unit lost communication with Gauge Control Module (A/T message)

    DTC store unit:

    Adaptive Front-lighting Control Unit

    DTC type:

    Loss of Communication

    POSSIBLE FAILURES

    Related DTC(s)

    If DTC B2106 is indicated, the following DTC(s) can be indicated as well.

    Troubleshoot the DTC(s) in the order:

    BAFSDH_21_07

    B2107
    Adaptive Front-lighting Control Unit lost communication with MICU (MICU message)

    DTC store unit:

    Adaptive Front-lighting Control Unit

    DTC type:

    Loss of Communication

    POSSIBLE FAILURES

    Related DTC(s)

    If DTC B2107 is indicated, the following DTC(s) can be indicated as well.

    Troubleshoot the DTC(s) in the order:

    BAFSDH_21_08

    B2108
    Adaptive Front-lighting Control Unit lost communication with Combination Switch Control Unit (HLSW message)

    DTC store unit:

    Adaptive Front-lighting Control Unit

    DTC type:

    Loss of Communication

    POSSIBLE FAILURES

    Related DTC(s)

    If DTC B2108 is indicated, the following DTC(s) can be indicated as well.

    Troubleshoot the DTC(s) in the order:

    BAFSDH_21_08_B

    B2108
    AFS Control Unit lost communication with MICU (HLSW message)

    DTC store unit:

    Adaptive Front-lighting Control Unit

    DTC type:

    Loss of Communication

    POSSIBLE FAILURES

    Related DTC(s)

    If DTC B2108 is indicated, the following DTC(s) can be indicated as well.

    Troubleshoot the DTC(s) in the order:

    BAFSDH_21_25

    B2125
    Steering Angle Sensor signal error

    DTC store unit:

    Adaptive Front-lighting Control Unit

    DTC type:

    Signal Error

    POSSIBLE FAILURES

    BAFSDH_21_26

    B2126
    Steering Angle Sensor Z pulse line or supply line open

    DTC store unit:

    Adaptive Front-lighting Control Unit

    DTC type:

    Signal Error

    POSSIBLE FAILURES

    BAFSDH_21_27

    B2127
    Steering Angle Sensor malfunction

    DTC store unit:

    Adaptive Front-lighting Control Unit

    DTC type:

    Signal Error

    POSSIBLE FAILURES

    BAFSDH_21_28

    B2128
    Steering Angle Sensor signal error

    DTC store unit:

    Adaptive Front-lighting Control Unit

    DTC type:

    Signal Error

    POSSIBLE FAILURES

    BAFSDH_21_29

    B2129
    Steering Angle Sensor circuit malfunction

    DTC store unit:

    Adaptive Front-lighting Control Unit

    DTC type:

    Signal Error

    POSSIBLE FAILURES

    BAFSDH_21_30

    B2130
    A short in the Steering Angle Sensor Z pulse line

    DTC store unit:

    Adaptive Front-lighting Control Unit

    DTC type:

    Signal Error

    POSSIBLE FAILURES

    BAFSDH_21_31

    B2131
    A short in the Steering Angle Sensor A pulse line and B pulse line

    DTC store unit:

    Adaptive Front-lighting Control Unit

    DTC type:

    Signal Error

    POSSIBLE FAILURES

    BAFSDH_21_32

    B2132
    Steering Angle Sensor learning failure

    DTC store unit:

    Adaptive Front-lighting Control Unit

    DTC type:

    Signal Error

    POSSIBLE FAILURES

    BAFSDH_21_33

    B2133
    A problem in the Steering angel sensor learning

    DTC store unit:

    Adaptive Front-lighting Control Unit

    DTC type:

    Signal Error

    POSSIBLE FAILURES

    BAFSDH_21_34

    B2134
    An open in the Left wheel speed sensor or Right wheel speed sensor signal line

    DTC store unit:

    Adaptive Front-lighting Control Unit

    DTC type:

    Signal Error

    POSSIBLE FAILURES

    BAFSDH_21_35

    B2135
    Reverse signal error

    DTC store unit:

    Adaptive Front-lighting Control Unit

    DTC type:

    Signal Error

    POSSIBLE FAILURES

    BAFSDH_21_36

    B2136
    Left AFS Gearbox motor signal error

    DTC store unit:

    Adaptive Front-lighting Control Unit

    DTC type:

    Signal Error

    POSSIBLE FAILURES

    BAFSDH_21_37

    B2137
    Right AFS Gearbox motor signal error

    DTC store unit:

    Adaptive Front-lighting Control Unit

    DTC type:

    Signal Error

    POSSIBLE FAILURES

    BAFSDH_21_39

    B2139
    A short in the Headlight adjuster levelling sensor supply line

    DTC store unit:

    Adaptive Front-lighting Control Unit

    DTC type:

    Signal Error

    POSSIBLE FAILURES

    BAFSDH_21_40

    B2140
    A short in the Headlight adjuster levelling sensor signal line

    DTC store unit:

    Adaptive Front-lighting Control Unit

    DTC type:

    Signal Error

    POSSIBLE FAILURES

    BAFSDH_21_41

    B2141
    Headlight adjuster levelling sensor malfunction

    DTC store unit:

    Adaptive Front-lighting Control Unit

    DTC type:

    Signal Error

    POSSIBLE FAILURES

    BAFSDH_21_42

    B2142
    Adaptive Front-lighting Control Unit Sub CPU communication error (CPU error)

    DTC store unit:

    Adaptive Front-lighting Control Unit

    DTC type:

    Internal Error

    POSSIBLE FAILURES

    BAFSDH_21_43

    B2143
    Adaptive Front-lighting Control Unit Sub CPU Memory error (CPU error)

    DTC store unit:

    Adaptive Front-lighting Control Unit

    DTC type:

    Internal Error

    POSSIBLE FAILURES

    BAFSDH_21_44

    B2144
    Adaptive Front-lighting Control Unit Sub CPU EEPROM Error

    DTC store unit:

    Adaptive Front-lighting Control Unit

    DTC type:

    Internal Error

    POSSIBLE FAILURES

    BAFSDH_21_45

    B2145
    Left AFS Gearbox motor swing error

    DTC store unit:

    Adaptive Front-lighting Control Unit

    DTC type:

    Signal Error

    POSSIBLE FAILURES

    BAFSDH_21_46

    B2146
    Right AFS Gearbox motor swing error

    DTC store unit:

    Adaptive Front-lighting Control Unit

    DTC type:

    Signal Error

    POSSIBLE FAILURES

    4R_AFS_U12_80

    U1280
    BUS OFF state is detected by CAN controller

    DTC store unit:

    Adaptive Front-lighting Control Unit

    DTC type:

    Communication Error

    POSSIBLE FAILURES

    4R_AFS_U01_55

    U0155
    Lost communication with Gauge Control Module

    DTC store unit:

    Adaptive Front-lighting Control Unit

    DTC type:

    Communication Error

    POSSIBLE FAILURES

    4R_AFS_U12_82

    U1282
    Lost communication with Driver's MICU

    DTC store unit:

    Adaptive Front-lighting Control Unit

    DTC type:

    Communication Error

    POSSIBLE FAILURES

    4R_CANAIMA_DTCCLR

    4R_CANAIMA_ST_ME_ECUCLR

    4R_CANAIMA_ECUCLR

    4R_CANAIMA_ST_ME_BATECURPLS

    4R_CANAIMA_BATECUREP

    4R_CANAIMA_ST_ME_INS

    4R_CANAIMA_INS_ME_BATFAN


    Battery Fan Test

    [Description]

    This will test the function of Battery Fan.
    To send each request, to stabilize the rotation of the fan for about 15 seconds.
    And then determines if the rotational speed of the spinning in greater than the target.

    [Requirement]

    The target fan speed of each request is as follows.
    "Target" shows the [rpm] of the lowest in each request.
  • Low : 600 rpm or more
  • Middle : 2200 rpm or more
  • High : 2800 rpm or more
  • Stop : 0 rpm
  • [NOTE]

    Depending on the state of the vehicle, Battery Fan may rotate at a faster rate than the target speed.
    When the voltage drops 12V battery, ECU may not be able to receive the signal correctly.
    So, please execute in the state of "Ready to Drive" this test.

    4R_CANAIMA_INS_BATFAN


    Battery Fan Test

    [Description]

    This will test the function of Battery Fan.
    To send each request, to stabilize the rotation of the fan for about 15 seconds.
    And then determines if the rotational speed of the spinning in greater than the target.

    [Requirement]

    The target fan speed of each request is as follows.
    "Target" shows the [rpm] of the lowest in each request.
  • Low : 600 rpm or more
  • Middle : 2200 rpm or more
  • High : 2800 rpm or more
  • Stop : 0 rpm
  • [NOTE]

    Depending on the state of the vehicle, Battery Fan may rotate at a faster rate than the target speed.
    When the voltage drops 12V battery, ECU may not be able to receive the signal correctly.
    So, please execute in the state of "Ready to Drive" this test.

    4R_CANAIMA_ST_ME_ADJ

    4R_CANAIMA_ADJ_ME_RSLVLRN


    Motor Rotor Position Sensor Learning

    [Description]

    This adjustment uses to learn the value of Motor Rotor Position Sensor.
    Indication is displayed on the screen, please proceed accordingly.


    When executing Motor Rotor Position Sensor Learning, the following conditions must be satisfied:
    - Engine Coolant Temperature is more than 50[degC](122[degF])
    - High Voltage Battery SOC is more than 40[%]
    - Shift Position is P position
    - Air Conditioner Switch is Off
    - Do not step the accelerator pedal
    - Vehicle speed is 0[km/h](0[mph])
    - IG-On state


    [Learning procedure]

    1. Please set-up the vehicle to the above condition.
  • If the engine coolant temperature is less than 50[degC](122[degF]),
    please warm-up until the idling stop automatically.
  • If the SOC is less than 40[%], please charge.


  • 2. In a state of "IG-On", please start this learning.
    (In the "Ready to Drive", this learning does not work correctly.)


    3. Press the Enter button to send the initialization command of learning value.


    4. Stepping on the brake pedal and start the engine.
    If command is successfully sent in the previous step, the engine will start up using the cell starter motor.


    5. HDS will automatically check the conditions required for learning.
    It takes about 20 seconds.


    6. When the conditions are OK, the screen will transition.
    Press the Enter button, please start the Motor Rotor Position Sensor Learning.
    During the learning, for accident prevention, please continue to depress the brake pedal.


    7. Motor Rotor Position Sensor Learning begins.
    During the learning, engine speed will rise automatically to 1200rpm.
    If the engine is stopped in the state of 6, the engine will start up automatically when you start learning.
    In addition, under certain conditions, it may the learning is completed immediately and stop the engine automatically.
    During the learning, for accident prevention, please continue to depress the brake pedal.


    8. Learning is complete, the screen will automatically transition.
    If you reach this stage, there is no problem when you release the brake pedal.


    9. Finally, doing IG Off-On, and then exit the Motor Rotor Position Sensor Learning.

    4R_CANAIMA_ADJ_RSLVLRN


    Motor Rotor Position Sensor Learning

    [Description]

    This adjustment uses to learn the value of Motor Rotor Position Sensor.
    Indication is displayed on the screen, please proceed accordingly.


    When executing Motor Rotor Position Sensor Learning, the following conditions must be satisfied:
    - Engine Coolant Temperature is more than 50[degC](122[degF])
    - High Voltage Battery SOC is more than 40[%]
    - Shift Position is P position
    - Air Conditioner Switch is Off
    - Do not step the accelerator pedal
    - Vehicle speed is 0[km/h](0[mph])
    - IG-On state


    [Learning procedure]

    1. Please set-up the vehicle to the above condition.
  • If the engine coolant temperature is less than 50[degC](122[degF]),
    please warm-up until the idling stop automatically.
  • If the SOC is less than 40[%], please charge.


  • 2. In a state of "IG-On", please start this learning.
    (In the "Ready to Drive", this learning does not work correctly.)


    3. Press the Enter button to send the initialization command of learning value.


    4. Stepping on the brake pedal and start the engine.
    If command is successfully sent in the previous step, the engine will start up using the cell starter motor.


    5. HDS will automatically check the conditions required for learning.
    It takes about 20 seconds.


    6. When the conditions are OK, the screen will transition.
    Press the Enter button, please start the Motor Rotor Position Sensor Learning.
    During the learning, for accident prevention, please continue to depress the brake pedal.


    7. Motor Rotor Position Sensor Learning begins.
    During the learning, engine speed will rise automatically to 1200rpm.
    If the engine is stopped in the state of 6, the engine will start up automatically when you start learning.
    In addition, under certain conditions, it may the learning is completed immediately and stop the engine automatically.
    During the learning, for accident prevention, please continue to depress the brake pedal.


    8. Learning is complete, the screen will automatically transition.
    If you reach this stage, there is no problem when you release the brake pedal.


    9. Finally, doing IG Off-On, and then exit the Motor Rotor Position Sensor Learning.

    4R_CANAIMA_ST_ME_OBS

    4R_AIMA_ABSTH_BAT


    Absolute Throttle Position Sensor (BCM Module)
    [%]

    [Description]

    Throttle position sensor percentage the BCM Module is receiving.

    4R_AIMA_CLV_BAT


    Calculated Load Value (BCM Module)
    [%]

    [Description]

    Load computed value the BCM Module is receiving.
    The load computed value is the present airflow divided by the peak air flow.
    This indicates the percentage of currently used engine capacity.

    4R_AIMA_DSTCLR_BAT


    Distance Since DTC Cleared (BCM Module)
    [Km][Mile]

    [Description]

    Mileage after DTC has been cleared by the BCM Module

    [Note]

    This value is reset by clearing DTC or freeze data of the motor powertrain system.

    4R_AIMA_DSTMIL_BAT


    Distance Traveled While MIL is Activated (BCM Module)
    [Km][Mile]

    [Description]

    Mileage after MIL indicator is turned on by the BCM Module.

    4R_AIMA_NE_BAT


    Engine Speed (BCM Module)
    [RPM]

    [Description]

    Engine Speed the BCM Module is receiving.

    4R_AIMA_NM2_BAT


    Motor Speed (BCM Module)
    [RPM]

    [Description]

    Motor Speed the BCM Module is receiving.

    4R_AIMA_PWBAT2


    Battery Module Power
    [W]

    [Description]

    This parameter indicates the HV battery output.

    4R_AIMA_RUNTM_BAT


    Time Since Engine Start (BCM Module)
    [sec]

    [Description]

    ECU operating time after motor powertrain system startup.

    4R_AIMA_STHVSYS


    Vehicle System State

    [Description]

    Indicates the state of the vehicle system. Details are as follows.
    $00: Standby
    $01: Initialize
    $02: Ready
    $03: Drive
    $04: Ignition Hold
    $05: End
    $06: Error
    $07: System Pause
    $10: Recharge Standby
    $11: Recharge Initialize
    $12: Recharge Ready
    $13: Recharge Drive
    $15: Recharge End
    $16: Recharge Error
    $17: Recharge Pause
    $23: AC Recharge Drive
    $33: AC Drive

    4R_AIMA_TINAIR


    Air Temperature Inside the Vehicle
    [degC][degF]

    Explanation

    Inside temperature the BCM Module is receiving.

    4R_AIMA_TOUTAIR


    Air Temperature Outside the Vehicle
    [degC][degF]

    Explanation

    Outside temperature the BCM Module is receiving.

    4R_AIMA_TW_BAT


    Engine Coolant Temperature (BCM Module)
    [degC][degF]

    Explanation

    Engine coolant temperate the BCM Module is receiving.

    4R_AIMA_VIG


    Control Module Voltage
    [V]

    [Description]

    BCM Module power voltage.

    [Operating Range]

    9.0[V] to 15.0[V]

    4R_AIMA_VSP_BAT


    Vehicle Speed (BCM Module)
    [km/h][MPH]

    [Description]

    Vehicle speed the BCM Module is receiving.

    4R_AIMA_ADIPWR


    HV Battery Current Sensor Power Supply Sensing Voltage
    [V]

    [Description]

    Monitoring voltage the internal power source unit provides to the battery current sensor
    The BCM Module detects the feedback voltage of the device that provides power.

    [Note]

    a : Battery current sensor
    b : BCM Module
    c : Internal power source unit
    d : Feedback signal

    4R_AIMA_IBATT


    HV Battery Current
    [A]

    [Description]

    High voltage battery A/C value.

    [Operating Range]

    -100[A] to 100[A]

    4R_AIMA_IBATT_F


    HV Battery Fine Resolution Current Sensor Sensing Current
    [A]

    [Description]

    High resolution current sensor for detecting current.
    Current measurement range depends on the model.
    For example, the high-resolution range current sensor can be used for small assist or small regenerative motor function.

    [Operating Range]

    -5[A] to +5[A]

    4R_AIMA_IBATT_N


    HV Battery Normal Resolution Current Sensor Sensing Current
    [A]

    [Description]

    Standard resolution current sensor for current detection
    Current measurement range depends on the model.
    For example, the standard resolution range current sensor can be used for full assist or full regenerative motor function.

    [Operating Range]

    -300[A] to +300[A]

    4R_AIMA_IPWR


    HV Battery Current Sensor Power Supply Voltage
    [V]

    [Description]

    Power voltage the internal power source unit provides to the battery current sensor.

    [Note]

    a : Battery current sensor
    b : BCM Module
    c : Internal power source unit
    d : Power source voltage

    4R_AIMA_RSLEAK


    Insulation Resistance of HV Circuit
    [kOhm]

    [Description]

    Insulation resistance of the high voltage circuit.

    4R_AIMA_SCS


    Status of SCS Input
    [Open/Short]

    [Description]

    Input state of SCS (Service check signal).
    "Short" means an SCS ground short circuit.

    4R_AIMA_TDCDC


    DC-DC Converter Temperature
    [degC][degF]

    [Description]

    DC-DC converter temperature

    4R_AIMA_V_IBATT_F


    HV Battery Fine Resolution Current Sensor Output Voltage
    [V]

    [Description]

    High-resolution current sensor output voltage.
    Measurement range depends on the model.
    For example, the high-resolution range current sensor can be used for small or small assist regenerative motor function.

    [Note]

    When this value indicates less than 0.1V, this line may have a GND short.

    4R_AIMA_V_IBATT_N


    HV Battery Normal Resolution Current Sensor Output Voltage
    [V]

    [Description]

    Standard resolution current sensor output voltage.
    Measurement range depends on the model.
    For example, the standard resolution range current sensor can be used for full assist or full regenerative motor function.

    [Note]

    When this value indicates less than 0.1V, this line may have a GND short.

    4R_AIMA_VBALL05


    HV Battery Total Voltage
    [V]

    [Description]

    This is the total voltage of all high voltage battery cells.

    4R_AIMA_BCAP


    HV Battery Usable Capacity
    [%]

    [Description]

    High voltage battery's available capacity.
    Please refer to this value when replacing the battery due degraded performance.

    4R_AIMA_DVCTL


    Target Voltage of DC-DC Converter Output
    [V]

    [Description]

    DC-DC converter output target voltage.

    4R_AIMA_PWAPLCTHVD10


    Continuous Assist Power Limit of HV Battery
    [W]

    [Description]

    High voltage battery continuous assist output limit.

    4R_AIMA_PWAPLMNHVD10


    Momentary Assist Power Limit of HV Battery
    [W]

    [Description]

    High voltage battery instantaneous assist output limit.

    4R_AIMA_PWRPLCTHVD10


    Continuous Regenerate Power Limit of HV Battery
    [W]

    [Description]

    High voltage battery continuous regeneratiion limit.

    4R_AIMA_PWRPLMNHVD10


    Momentary Regenerate Power Limit of HV Battery
    [W]

    [Description]

    High voltage battery instantaneous regeneratiion limit.

    4R_AIMA_SOC


    SOC
    [%]

    [Description]

    Indicates the recharge level status of the high voltage battery.

    [Note]

    SOC : State Of Charge

    4R_AIMA_SOCBCMAX


    HV Battery Cell Maximum SOC
    [%]

    [Description]

    Max SOC of the high voltage battery.

    4R_AIMA_SOCBCMIN


    HV Battery Cell Minimum SOC
    [%]

    [Description]

    Minimum SOC of the high voltage battery.

    4R_AIMA_BKSW


    Brake Switch Signal
    [On/Off]

    [Description]

    Brake switch signal.
    If depress the brake pedal, this signal is turned on.

    4R_AIMA_FAN1DUTY


    HV Battery Fan 1 Sending Duty
    [%]

    [Description]

    High voltage battery fan 1 transmission duty the BCM Module is receiving.

    4R_AIMA_IPIN_BAT


    Motor Inverter Current
    [A]

    [Description]

    Motor inverter current.

    4R_AIMA_NBFAN1


    HV Battery Fan 1 Speed
    [RPM]

    [Description]

    High voltage battery fan 1 speed the BCM Module is receiving.

    4R_AIMA_PWDV


    DC-DC Converter Electricity Consumption
    [W]

    [Description]

    DC-DC converter power consumption.
    The power consumption of the DC-DC converter is about the same as that of a 12V electric system.
    An alternator is not installed in a HEV system.
    Power for 12V electrical systems is supplied to the DC-DC converter via the HEV system.
    DC-DC converter power consumption is calculated by the formula (see below).

    [Operating Range]

    The value is always a positive value.

    4R_AIMA_QTARDC_BAT


    Motor Inverter Target Torque
    [N m]

    [Description]

    Motor target torque the BCM Module is receiving.

    4R_AIMA_RBCCALMAX


    Estimate Maximum Resistance of HV Battery Cell
    [ohm]

    [Description]

    Max estimated resistance value of the high voltage battery cell.

    4R_AIMA_RBCCALMIN


    Estimate Minimum Resistance of HV Battery Cell
    [ohm]

    [Description]

    Minimum estimated resistance value of the high voltage battery cell.

    4R_AIMA_STSCCAL


    SOC Calculation Method

    [Description]

    SOC computation method.
    $00 : Hold
    $10 : SOC is calculated based on the OCV.
    $20 : SOC is calculated based on the current integral value.
    $40 : SOC is calculated based on real-time computation.
    $FF : SOC computation is not possible.

    4R_AIMA_TQACT


    Motor Inverter Actual Torque
    [N m]

    [Description]

    Indicate actual torque value of the motor inverter.

    4R_AIMA_VPIN


    Motor Inverter Voltage
    [V]

    [Description]

    This parameter indicates the motor inverter voltage.

    4R_AIMA_CVSFINFO1


    HV Battery Cell Voltage Sensor 1 Failure Information
    [HEX]

    [Description]

    High voltage battery cell voltage sensor 1 failure information for diagnosing the high voltage battery.

    4R_AIMA_CVSFINFO2


    HV Battery Cell Voltage Sensor 2 Failure Information
    [HEX]

    [Description]

    High voltage battery cell voltage sensor 2 failure information for diagnosing the high voltage battery.

    4R_AIMA_CVSFINFO3


    HV Battery Cell Voltage Sensor 3 Failure Information
    [HEX]

    [Description]

    High voltage battery cell voltage sensor 3 failure information for diagnosing the high voltage battery.

    4R_AIMA_ACLMTRC


    A/C Restricted Flag
    [Restricted/No]

    [Description]

    This parameter indicates the Air Conditioner Restricted flag.
    If the air conditioning is restricted by the vehicle control,
    HDS will show this "Restricted" parameter.

    4R_AIMA_DISLFACLMT


    Distance from A/C Restricted
    [km][mile]

    [Description]

    This parameter indicates the distance when the vehicle air conditioning restricted has begun.
    If "A/C Restricted Flag" value has not turn "ON", this parameter displays the invalid value.

    4R_AIMA_SC_BCMINACLMT


    Min Cell SOC History (HV Battery) (A/C Restricted)
    [%]

    [Description]

    This parameter indicates the minimum cell SOC when the vehicle air conditioning restricted has begun.
    If "A/C Restricted Flag" value has not turn "ON", this parameter displays the invalid value.

    4R_AIMA_T_BMINACLMT


    Min Temperature History (HV Battery) (A/C Restricted)
    [degC][degF]

    [Description]

    This parameter indicates the minimum battery temperature when the vehicle air conditioning restricted has begun.
    If "A/C Restricted Flag" value has not turn "ON", this parameter displays the invalid value.

    4R_AIMA_T_OUTAIR_ACLMT


    Max Outside Temperature History (Vehicle) (A/C Restricted)
    [degC][degF]

    [Description]

    This parameter indicates the maximum outside temperature when the vehicle air conditioning restricted has begun.
    If "A/C Restricted Flag" value has not turn "ON", this parameter displays the invalid value.

    4R_AIMA_VBCMAX


    HV Battery Maximum Cell Voltage
    [mV]

    [Description]

    High voltage battery cell max voltage in the battery module (pack).

    4R_AIMA_VBCMIN


    HV Battery Minimum Cell Voltage
    [mV]

    [Description]

    High voltage battery cell minimum voltage in the battery module (pack).

    4R_AIMA_ADTBATT1


    HV Battery Temperature Sensor 1 Voltage
    [V]

    [Description]

    High voltage battery temperature sensor 1 output voltage.

    [Note]

    When this value indicates less than 0.1V, this line may have a GND short.

    4R_AIMA_ADTBATT2


    HV Battery Temperature Sensor 2 Voltage
    [V]

    [Description]

    High voltage battery temperature sensor 2 output voltage.

    [Note]

    When this value indicates less than 0.1V, this line may have a GND short.

    4R_AIMA_ADTBATT3


    HV Battery Temperature Sensor 3 Voltage
    [V]

    [Description]

    High voltage battery temperature sensor 3 output voltage.

    [Note]

    When this value indicates less than 0.1V, this line may have a GND short.

    4R_AIMA_ADTBATT4


    HV Battery Temperature Sensor 4 Voltage
    [V]

    [Description]

    High voltage battery temperature sensor 4 output voltage.

    [Note]

    When this value indicates less than 0.1V, this line may have a GND short.

    4R_AIMA_ADTBATT5


    HV Battery Temperature Sensor 5 Voltage
    [V]

    [Description]

    High voltage battery temperature sensor 5 output voltage.

    [Note]

    When this value indicates less than 0.1V, this line may have a GND short.

    4R_AIMA_IDV


    DC-DC Converter Input Current
    [A]

    [Description]

    Indicates the current value input in the DC-DC converter.

    4R_AIMA_TBATT1


    HV Battery Temperature Sensor 1
    [degC][degF]

    [Description]

    Indicates the reduced temperature value from high voltage battery temperature sensor voltage 1.

    4R_AIMA_TBATT2


    HV Battery Temperature Sensor 2
    [degC][degF]

    [Description]

    Indicates the reduced temperature value from high voltage battery temperature sensor voltage 2.

    4R_AIMA_TBATT3


    HV Battery Temperature Sensor 3
    [degC][degF]

    [Description]

    Indicates the reduced temperature value from high voltage battery temperature sensor voltage 3.

    4R_AIMA_TBATT4


    HV Battery Temperature Sensor 4
    [degC][degF]

    [Description]

    Indicates the reduced temperature value from high voltage battery temperature sensor voltage 4.

    4R_AIMA_TBATT5


    HV Battery Temperature Sensor 5
    [degC][degF]

    [Description]

    Indicates the reduced temperature value from high voltage battery temperature sensor voltage 5.

    4R_AIMA_TBMAX


    HV Battery Module Maximum Temperature
    [degC][degF]

    [Description]

    This shows the maximum values of temperature sensor of some.

    [Operating Range]

    -128.0[degC] to +127.0[degC]

    4R_AIMA_TBMIN


    HV Battery Module Minimum Temperature
    [degC][degF]

    [Description]

    This shows the minimum values of temperature sensor of some.

    [Operating Range]

    -128.0[degC] to +127.0[degC]

    4R_AIMA_CHGL


    DC-DC Converter Charge Lamp
    [On/Off]

    [Description]

    DC-DC converter charge lamp signal.

    4R_AIMA_CNT


    Main contactor
    [On/Off]

    [Description]

    This indicates the command status for the high voltage contactor.

    4R_AIMA_CNT2


    Main contactor 2
    [On/Off]

    [Description]

    This indicates the command status for the high voltage sub-contactor.

    4R_AIMA_DCCSTOP2


    History of DC-DC Converter Stop
    [No/Stopped]

    [Description]

    This indicates the past DC-DC converter stoppage history.
    If the DC-DC converter has ever stopped in the past: [Stopped]

    [Note]

    When the DTC is cleared, this history is also cleared.
    This history is not cleared when the ignition key is turned off.

    4R_AIMA_DVON


    Command to DC-DC Converter
    [On/Off]

    [Description]

    Command to the DC-DC converter.

    4R_AIMA_FSADVINFL


    DC-DC Converter Information
    [Normal/Failure]

    [Description]

    Information related to the DC-DC converter.
    Indicates there was an internal error detected by the DC-DC converter itself during the current drive cycle.
    DC-DC converter is normal : [Green]
    DC-DC converter has failed (malfunction): [Red]

    4R_AIMA_FSADVOVFL


    History of DC-DC Converter Stop (Excess of Output Voltage)
    [No/Stopped]

    [Description]

    Stoppage history information about those caused by the DC-DC converter excess voltage output.
    Indicates there was an internal error detected by the DC-DC converter itself during the current drive cycle.
    No DC-DC converter stoppage history: [Green]
    DC-DC converter stoppage history detected: [Red]

    4R_AIMA_GFPRTCOFSN


    History of DC-DC Converter Stop (Motor Over Rev)
    [No/Stopped]

    [Description]

    Stopped history information about those caused by the DC-DC converter motor overspeed.
    Indicates there was an internal error detected by the DC-DC converter itself during the current drive cycle.
    No DC-DC converter stoppage history: [Green]
    DC-DC converter stoppage history detected: [Red]

    4R_AIMA_IGHLD


    IG Hold Relay 1
    [On/Off]

    [Description]

    Command status for ignition hold relay 1

    4R_AIMA_IGHLD2


    IG Hold Relay 2
    [On/Off]

    [Description]

    Command status for ignition hold relay 2

    4R_AIMA_IMAFANSTP


    History of HV Battery Fan Stop
    [No/Stopped]

    [Description]

    This indicates the past high voltage battery fan stoppage history.
    If the high voltage battery fan has ever been stopped in the past: [Stopped]

    4R_AIMA_PRE


    Bypass Contactor
    [On/Off]

    [Description]

    This indicates the command status for the pre-contactor.

    4R_AIMA_PSSOC


    Power Save SOC
    [On/Off]

    [Description]

    When "ON" is displayed, the MCU reduces motor output.
    Because the recharge level of the high voltage battery is out of range, motor output is restricted.

    4R_AIMA_PSTBATT


    Power Save HV Battery Temperature
    [On/Off]

    [Description]

    When "ON" is displayed, the MCU reduces motor output.
    Because the temperature of the high voltage battery is out of range, motor output status is restricted.

    4R_AIMA_PSVBATT


    Power Save HV Battery Voltage
    [On/Off]

    [Description]

    When "ON" is displayed, the MCU reduces motor output.
    Because the voltage of the high voltage battery is out of range, motor output status is restricted.

    4R_AIMA_RSTRASST


    Motor Assist Limit CMD
    [On/Off]

    [Description]

    Indicates the motor powertrain system is limited to assist operation.

    4R_AIMA_RSTRREGEN


    Motor Regeneration Limit CMD
    [On/Off]

    [Description]

    Indicates the motor powertrain system is limited to regenerative operation.

    4R_AIMA_VBC1


    HV Battery Cell Voltage 1
    [mV]

    [Description]

    High voltage battery cell 1 voltage.

    4R_AIMA_VBC2


    HV Battery Cell Voltage 2
    [mV]

    [Description]

    High voltage battery cell 2 voltage.

    4R_AIMA_VBC3


    HV Battery Cell Voltage 3
    [mV]

    [Description]

    High voltage battery cell 3 voltage.

    4R_AIMA_VBC4


    HV Battery Cell Voltage 4
    [mV]

    [Description]

    High voltage battery cell 4 voltage.

    4R_AIMA_VBC5


    HV Battery Cell Voltage 5
    [mV]

    [Description]

    High voltage battery cell 5 voltage.

    4R_AIMA_VBC6


    HV Battery Cell Voltage 6
    [mV]

    [Description]

    High voltage battery cell 6 voltage.

    4R_AIMA_VBC7


    HV Battery Cell Voltage 7
    [mV]

    [Description]

    High voltage battery cell 7 voltage.

    4R_AIMA_VBC8


    HV Battery Cell Voltage 8
    [mV]

    [Description]

    High voltage battery cell 8 voltage.

    4R_AIMA_VBC9


    HV Battery Cell Voltage 9
    [mV]

    [Description]

    High voltage battery cell 9 voltage.

    4R_AIMA_VBC10


    HV Battery Cell Voltage 10
    [mV]

    [Description]

    High voltage battery cell 10 voltage.

    4R_AIMA_VBC11


    HV Battery Cell Voltage 11
    [mV]

    [Description]

    High voltage battery cell 11 voltage.

    4R_AIMA_VBC12


    HV Battery Cell Voltage 12
    [mV]

    [Description]

    High voltage battery cell 12 voltage.

    4R_AIMA_VBC13


    HV Battery Cell Voltage 13
    [mV]

    [Description]

    High voltage battery cell 13 voltage.

    4R_AIMA_VBC14


    HV Battery Cell Voltage 14
    [mV]

    [Description]

    High voltage battery cell 14 voltage.

    4R_AIMA_VBC15


    HV Battery Cell Voltage 15
    [mV]

    [Description]

    High voltage battery cell 15 voltage.

    4R_AIMA_VBC16


    HV Battery Cell Voltage 16
    [mV]

    [Description]

    High voltage battery cell 16 voltage.

    4R_AIMA_VBC17


    HV Battery Cell Voltage 17
    [mV]

    [Description]

    High voltage battery cell 17 voltage.

    4R_AIMA_VBC18


    HV Battery Cell Voltage 18
    [mV]

    [Description]

    High voltage battery cell 18 voltage.

    4R_AIMA_VBC19


    HV Battery Cell Voltage 19
    [mV]

    [Description]

    High voltage battery cell 19 voltage.

    4R_AIMA_VBC20


    HV Battery Cell Voltage 20
    [mV]

    [Description]

    High voltage battery cell 20 voltage.

    4R_AIMA_VBC21


    HV Battery Cell Voltage 21
    [mV]

    [Description]

    High voltage battery cell 21 voltage.

    4R_AIMA_VBC22


    HV Battery Cell Voltage 22
    [mV]

    [Description]

    High voltage battery cell 22 voltage.

    4R_AIMA_VBC23


    HV Battery Cell Voltage 23
    [mV]

    [Description]

    High voltage battery cell 23 voltage.

    4R_AIMA_VBC24


    HV Battery Cell Voltage 24
    [mV]

    [Description]

    High voltage battery cell 24 voltage.

    4R_AIMA_VBC25


    HV Battery Cell Voltage 25
    [mV]

    [Description]

    High voltage battery cell 25 voltage.

    4R_AIMA_VBC26


    HV Battery Cell Voltage 26
    [mV]

    [Description]

    High voltage battery cell 26 voltage.

    4R_AIMA_VBC27


    HV Battery Cell Voltage 27
    [mV]

    [Description]

    High voltage battery cell 27 voltage.

    4R_AIMA_VBC28


    HV Battery Cell Voltage 28
    [mV]

    [Description]

    High voltage battery cell 28 voltage.

    4R_AIMA_VBC29


    HV Battery Cell Voltage 29
    [mV]

    [Description]

    High voltage battery cell 29 voltage.

    4R_AIMA_VBC30


    HV Battery Cell Voltage 30
    [mV]

    [Description]

    High voltage battery cell 30 voltage.

    4R_AIMA_VBC31


    HV Battery Cell Voltage 31
    [mV]

    [Description]

    High voltage battery cell 31 voltage.

    4R_AIMA_VBC32


    HV Battery Cell Voltage 32
    [mV]

    [Description]

    High voltage battery cell 32 voltage.

    4R_AIMA_VBC33


    HV Battery Cell Voltage 33
    [mV]

    [Description]

    High voltage battery cell 33 voltage.

    4R_AIMA_VBC34


    HV Battery Cell Voltage 34
    [mV]

    [Description]

    High voltage battery cell 34 voltage.

    4R_AIMA_VBC35


    HV Battery Cell Voltage 35
    [mV]

    [Description]

    High voltage battery cell 35 voltage.

    4R_AIMA_VBC36


    HV Battery Cell Voltage 36
    [mV]

    [Description]

    High voltage battery cell 36 voltage.

    4R_AIMA_VBC37


    HV Battery Cell Voltage 37
    [mV]

    [Description]

    High voltage battery cell 37 voltage.

    4R_AIMA_VBC38


    HV Battery Cell Voltage 38
    [mV]

    [Description]

    High voltage battery cell 38 voltage.

    4R_AIMA_VBC39


    HV Battery Cell Voltage 39
    [mV]

    [Description]

    High voltage battery cell 39 voltage.

    4R_AIMA_VBC40


    HV Battery Cell Voltage 40
    [mV]

    [Description]

    High voltage battery cell 40 voltage.

    4R_AIMA_VBC41


    HV Battery Cell Voltage 41
    [mV]

    [Description]

    High voltage battery cell 41 voltage.

    4R_AIMA_VBC42


    HV Battery Cell Voltage 42
    [mV]

    [Description]

    High voltage battery cell 42 voltage.

    4R_AIMA_VBC43


    HV Battery Cell Voltage 43
    [mV]

    [Description]

    High voltage battery cell 43 voltage.

    4R_AIMA_VBC44


    HV Battery Cell Voltage 44
    [mV]

    [Description]

    High voltage battery cell 44 voltage.

    4R_AIMA_VBC45


    HV Battery Cell Voltage 45
    [mV]

    [Description]

    High voltage battery cell 45 voltage.

    4R_AIMA_VBC46


    HV Battery Cell Voltage 46
    [mV]

    [Description]

    High voltage battery cell 46 voltage.

    4R_AIMA_VBC47


    HV Battery Cell Voltage 47
    [mV]

    [Description]

    High voltage battery cell 47 voltage.

    4R_AIMA_VBC48


    HV Battery Cell Voltage 48
    [mV]

    [Description]

    High voltage battery cell 48 voltage.

    4R_AIMA_VBC49


    HV Battery Cell Voltage 49
    [mV]

    [Description]

    High voltage battery cell 49 voltage.

    4R_AIMA_VBC50


    HV Battery Cell Voltage 50
    [mV]

    [Description]

    High voltage battery cell 50 voltage.

    4R_AIMA_VBC51


    HV Battery Cell Voltage 51
    [mV]

    [Description]

    High voltage battery cell 51 voltage.

    4R_AIMA_VBC52


    HV Battery Cell Voltage 52
    [mV]

    [Description]

    High voltage battery cell 52 voltage.

    4R_AIMA_VBC53


    HV Battery Cell Voltage 53
    [mV]

    [Description]

    High voltage battery cell 53 voltage.

    4R_AIMA_VBC54


    HV Battery Cell Voltage 54
    [mV]

    [Description]

    High voltage battery cell 54 voltage.

    4R_AIMA_VBC55


    HV Battery Cell Voltage 55
    [mV]

    [Description]

    High voltage battery cell 55 voltage.

    4R_AIMA_VBC56


    HV Battery Cell Voltage 56
    [mV]

    [Description]

    High voltage battery cell 56 voltage.

    4R_AIMA_VBC57


    HV Battery Cell Voltage 57
    [mV]

    [Description]

    High voltage battery cell 57 voltage.

    4R_AIMA_VBC58


    HV Battery Cell Voltage 58
    [mV]

    [Description]

    High voltage battery cell 58 voltage.

    4R_AIMA_VBC59


    HV Battery Cell Voltage 59
    [mV]

    [Description]

    High voltage battery cell 59 voltage.

    4R_AIMA_VBC60


    HV Battery Cell Voltage 60
    [mV]

    [Description]

    High voltage battery cell 60 voltage.

    4R_AIMA_VBC61


    HV Battery Cell Voltage 61
    [mV]

    [Description]

    High voltage battery cell 61 voltage.

    4R_AIMA_VBC62


    HV Battery Cell Voltage 62
    [mV]

    [Description]

    High voltage battery cell 62 voltage.

    4R_AIMA_VBC63


    HV Battery Cell Voltage 63
    [mV]

    [Description]

    High voltage battery cell 63 voltage.

    4R_AIMA_VBC64


    HV Battery Cell Voltage 64
    [mV]

    [Description]

    High voltage battery cell 64 voltage.

    4R_AIMA_VBC65


    HV Battery Cell Voltage 65
    [mV]

    [Description]

    High voltage battery cell 65 voltage.

    4R_AIMA_VBC66


    HV Battery Cell Voltage 66
    [mV]

    [Description]

    High voltage battery cell 66 voltage.

    4R_AIMA_VBC67


    HV Battery Cell Voltage 67
    [mV]

    [Description]

    High voltage battery cell 67 voltage.

    4R_AIMA_VBC68


    HV Battery Cell Voltage 68
    [mV]

    [Description]

    High voltage battery cell 68 voltage.

    4R_AIMA_VBC69


    HV Battery Cell Voltage 69
    [mV]

    [Description]

    High voltage battery cell 69 voltage.

    4R_AIMA_VBC70


    HV Battery Cell Voltage 70
    [mV]

    [Description]

    High voltage battery cell 70 voltage.

    4R_AIMA_VBC71


    HV Battery Cell Voltage 71
    [mV]

    [Description]

    High voltage battery cell 71 voltage.

    4R_AIMA_VBC72


    HV Battery Cell Voltage 72
    [mV]

    [Description]

    High voltage battery cell 72 voltage.

    4R_AIMA_ABSTH_MOT


    Absolute Throttle Position Sensor (MCM)
    [%]

    [Description]

    Throttle position sensor percentage the motor ECU is receiving.

    4R_AIMA_CLV_MOT


    Calculated Load Value (MCM)
    [%]

    [Description]

    Load computed value the motor ECU is receiving.
    The load computed value is the present airflow divided by the peak air flow.
    This indicates the percentage of currently used engine capacity.

    4R_AIMA_DSTCLR_MOT


    Distance Since DTC Cleared (MCM)
    [Km][Mile]

    [Description]

    Mileage after DTC has been cleared by the motor ECU.

    [Note]

    This value is reset by clearing DTC or freeze data of the motor powertrain system.

    4R_AIMA_DSTMIL_MOT


    Distance Traveled While MIL is Activated (MCM)
    [Km][Mile]

    [Description]

    Mileage after MIL indicator is turned on by the motor ECU.

    4R_AIMA_NM2_MOT


    Motor Speed (MCM)
    [RPM]

    [Description]

    Motor speed the motor ECU is receiving.

    4R_AIMA_RUNTM_MOT


    Time Since Engine Start (MCM)
    [sec]

    [Description]

    ECU operating time after motor powertrain system startup.

    4R_AIMA_TW_MOT


    Engine Coolant Temperature (MCM)
    [degC][degF]

    [Description]

    Engine water temperate the motor ECU is receiving.

    4R_AIMA_VIGA


    Motor Control Module Power Source Voltage
    [V]

    [Description]

    Motor ECU power source voltage.

    [Operating Range]

    9.0V to 15.0V

    4R_AIMA_VSP_MOT


    Vehicle Speed (MCM)
    [km/h][MPH]

    [Description]

    Vehicle speed the motor ECU is receiving.

    4R_AIMA_ADIU


    U Phase Motor Current Sensor Voltage
    [V]

    [Description]

    Motor U phase AC sensor voltage.

    [Note]

    When this value indicates less than 0.1V, this line may have a GND short.

    4R_AIMA_ADIV


    V Phase Motor Current Sensor Voltage
    [V]

    [Description]

    Motor V phase AC sensor voltage.

    [Note]

    When this value indicates less than 0.1V, this line may have a GND short.

    4R_AIMA_ADIW


    W Phase Motor Current Sensor Voltage
    [V]

    [Description]

    Motor W phase AC sensor voltage.

    [Note]

    When this value indicates less than 0.1V, this line may have a GND short.

    4R_AIMA_IUPH


    U Phase Motor Current
    [A]

    [Description]

    Motor U phase AC current.
    The motor ECU computes this value.
    The motor ECU receives this signal from the U phase current sensor.

    4R_AIMA_IVPH


    V Phase Motor Current
    [A]

    [Description]

    Motor V phase AC current.
    The motor ECU computes this value.
    The motor ECU receives this signal from the V phase current sensor.

    4R_AIMA_IWPH


    W Phase Motor Current
    [A]

    [Description]

    Motor W phase AC current.
    The motor ECU computes this value.
    The motor ECU receives this signal from the W phase current sensor.

    4R_AIMA_TMPI


    MPI Temperature
    [degC][degF]

    [Description]

    MPI temperature the motor ECU is receiving.

    [Note]

    MPI: Motor power inverter

    4R_AIMA_VMPI


    MPI Voltage
    [V]

    [Description]

    MPI voltage the motor ECU is receiving.

    [Note]

    MPI: Motor power inverter

    4R_AIMA_CTOVREV


    Number of Times of Motor Overspeed
    [times]

    [Description]

    Number of motor overspeed occurrences from the motor ECU.

    4R_AIMA_I_IDQFMON


    Delta Current (Target Current - Actual Current)
    [A]

    [Description]

    Difference between the target current value and actual current value from the motor ECU.

    4R_AIMA_IDACT


    d-Axis Current
    [A]

    [Description]

    This parameter indicates the d axis current value of the motor.

    4R_AIMA_IDTARGET


    d-Axis Current Target
    [A]

    [Description]

    This parameter indicates the d axis target current value of the motor.

    4R_AIMA_IQACT


    q-Axis Current
    [A]

    [Description]

    This parameter indicates the q axis current value of the motor.

    4R_AIMA_IQTARGET


    q-Axis Current Target
    [A]

    [Description]

    This parameter indicates the q axis target current value of the motor.

    4R_AIMA_MOTPOWER


    Motor Power
    [W]

    [Description]

    Motor output from the motor ECU.
    This output indicates the output transfer between the high voltage battery and motor.
    When this value is positive, output is transmitted from the high voltage battery to the motor.
    When this value is negative, output is transmitted from the motor to the voltage battery.

    [Note]

    + output : Assist status
    - output: Power generation status

    4R_AIMA_QTARAC


    Damping Torque Target
    [N m]

    [Description]

    Damping torque target value from the motor ECU.

    4R_AIMA_QTARDC_MOT


    Motor Inverter Target Torque
    [N m]

    [Description]

    Motor target torque the motor ECU is receiving.

    4R_AIMA_STGTO


    Motor Inverter Operation State

    [Description]

    Indicates the motor inverter operating status.
    $00 : Non-initial
    $20 : Operation error detected
    $40 : Operation error detection forbidden
    $80 : Diagnosis status
    $81 : OBD check result is "Normal" status
    $83 : OBD check result is "Error" status

    4R_AIMA_STMOTOR


    Motor Control Module State

    [Description]

    Indicates the motor ECU operating status.
    $00 : Not initialized
    $01 : Current sensor is functional
    $02 : Motor rotor position sensor functional (MOT ECU functional)
    $04 : Motor rotor position sensor zero point correction incomplete (Gate driver non-functional)
    $08 : Motor rotor position sensor zero point correction incomplete (Gate driver functional)
    $10 : Gate driver stop signal
    $20 : Error detected
    $21 : Fail-safe operation detection (Three-phase ground fault circuit)
    $48 : Correcting motor rotor position sensor zero position
    $84 : Motor rotor position sensor zero point correction complete (Gate driver non-functional)
    $88 : Motor rotor position sensor zero point correction complete (Gate driver functional)

    4R_AIMA_TQPLMT_MAX


    Possible Maximum Output Torque
    [N m]

    [Description]

    Indicates the max torque that can be output.

    4R_AIMA_TQPLMT_MIN


    Possible Minimum Output Torque
    [N m]

    [Description]

    Indicates the minimum torque that can be output.

    4R_AIMA_VD


    d-Axis Voltage
    [V]

    [Description]

    This parameter indicates the d axis voltage of the motor.

    4R_AIMA_VQ


    q-Axis Voltage
    [V]

    [Description]

    This parameter indicates the q axis voltage of the motor.

    4R_AIMA_X_SFTPOS


    State of Gear Position

    [Description]

    $00: N position
    $01: 1 position
    $03: 3 position
    $05: 5 position
    $07: 7 position
    $09: R position
    $0B: P position
    $0F: TCU failure

    4R_AIMA_CTOCALL


    Overcurrent Count(B.U)
    [count]

    [Description]

    Overcurrent count (B.U.) from motor ECU

    4R_AIMA_DC


    In Driving Cycle
    [True/False]

    [Description]

    Determines whether the driving cycle from the motor ECU is ON.

    4R_AIMA_MOTPOWER2


    Motor Power 2
    [W]

    [Description]

    This is Motor Power from Motor Control Module.
    This parameter shows the power transfer between the High Voltage Battery and the Motor.
    When the value is Positive : Power transmission from the High Voltage Battery to the Motor is displayed.
    When the value is negative : Power transmission from the Motor to the High Voltage Battery is displayed.

    [NOTE]

    + OUT PUT : State of Assisting
    - OUT PUT : State of Regenerating

    4R_AIMA_RDCERR


    Motor Rotor Position Sensor Error Count
    [times]

    [Description]

    Motor rotor position sensor error occurrences from the motor ECU.

    4R_AIMA_RDLET


    Motor Position Sensor Offset
    [deg]

    [Description]

    Motor rotor position sensor offset value from the motor ECU.

    4R_AIMA_STTCOILPS


    Power Save Motor Winding Temperature

    [Description]

    $00: Initial state
    $01: Normal
    $02: Power save
    $08: Error

    4R_AIMA_STTMAGPS


    Power Save Mode Motor Magnet Temperature

    [Description]

    $00: Initial state
    $01: Normal
    $02: Power save
    $08: Error

    4R_AIMA_T_TGS_INV


    PDU Substrate Temperature
    [degC][degF]

    [Description]

    Indicates the PDU board temperature from the motor ECU.

    4R_AIMA_TATF


    ATF Temperature
    [degC][degF]

    [Description]

    ATF temperature the motor ECU is receiving.

    4R_AIMA_TATF2


    ATF Temperature
    [degC][degF]

    [Description]

    ATF temperature the motor ECU is receiving.

    4R_AIMA_TCOILTQL


    Motor Winding Temperature
    [degC][degF]

    [Description]

    Motor coil temperature the motor ECU is receiving.

    4R_AIMA_TCOILTQL2


    Motor Winding Temperature
    [degC][degF]

    [Description]

    Motor coil temperature the motor ECU is receiving.

    4R_AIMA_TMAG


    Motor Magnet Temperature
    [degC][degF]

    [Description]

    Motor magnet temperature the motor ECU is receiving.

    4R_AIMA_TMAG2


    Motor Magnet Temperature
    [degC][degF]

    [Description]

    Motor magnet temperature the motor ECU is receiving.

    4R_AIMA_ADCOS


    Motor Rotor Position Sensor Cosine Curve Value
    [V]

    [Description]

    Motor rotor position sensor COS waveform output value the motor ECU is receiving.

    4R_AIMA_ADSIN


    Motor Rotor Position Sensor Sine Curve Value
    [V]

    [Description]

    Motor rotor position sensor SIN waveform output value the motor ECU is receiving.

    4R_AIMA_DETTQ


    Torque Deviation
    [N m]

    [Description]

    Indicates the torque deviation value.

    4R_AIMA_F_OC


    Overcurrent Status
    [Detected/Not detected]

    [Description]

    This parameter indicates the current value of the motor whether the current ([A]) is over the specified value.
    (This is not the history data.)

    4R_AIMA_IDACT4A


    d-Axis Current
    [A]

    [Description]

    This parameter indicates the d axis current value of the motor.
    This parameter is for HM analysis.

    4R_AIMA_IDACTSPD


    Snap Data of d-Axis Current
    [A]

    [Description]

    This parameter indicates the d axis current snap value of the motor.

    4R_AIMA_IDTARGET4A


    d-Axis Current Target
    [A]

    [Description]

    This parameter indicates the d axis target current value of the motor.
    This parameter is for HM analysis.

    4R_AIMA_IDTARSPD


    Snap Data of Target d-Axis Current
    [A]

    [Description]

    This parameter indicates the d axis target current snap value of the motor.

    4R_AIMA_IGSW


    IG switch
    [On/Off]

    [Description]

    IG switch status the motor ECU is receiveing.

    4R_AIMA_INVINF


    Motor Inverter Information

    [Description]

    Motor inverter failure information the motor ECU is receiving.
    bit3: EEPROM failure
    bit4: Gate voltage failure
    bit5: Over-voltage failure
    bit6: Over-temperature failure
    bit7: Short circuit failure

    4R_AIMA_IPIN_MOT


    Motor Inverter Current
    [A]

    [Description]

    Motor inverter current.

    4R_AIMA_IQACT4A


    q-Axis Current
    [A]

    [Description]

    This parameter indicates the q axis current value of the motor.
    This parameter is for HM analysis.

    4R_AIMA_IQACTSPD


    Snap Data of q-Axis Current
    [A]

    [Description]

    This parameter indicates the q axis current snap value of the motor.

    4R_AIMA_IQTARGET4A


    q-Axis Current Target
    [A]

    [Description]

    This parameter indicates the q axis target current value of the motor.
    This parameter is for HM analysis.

    4R_AIMA_IQTARSPD


    Snap Data of Target q-Axis Current
    [A]

    [Description]

    This parameter indicates the q axis target current snap value of the motor.

    4R_AIMA_IUPHOFS


    U Phase Offset AD Value
    [V]

    [Description]

    Motor U phase offset AD conversion value from the motor ECU.

    4R_AIMA_IVPHOFS


    V Phase Offset AD Value
    [V]

    [Description]

    Motor V phase offset AD conversion value from the motor ECU.

    4R_AIMA_IWPHOFS


    W Phase Offset AD Value
    [V]

    [Description]

    Motor W phase offset AD conversion value from the motor ECU.

    4R_AIMA_MGCSPD2


    Honda DTC

    [Description]

    Indicates the Honda DTC code.

    [Note]

    This DTC code is a hexadecimal number.

    4R_AIMA_NE_MOT


    Engine Speed
    [RPM]

    [Description]

    Engine Speed the motor ECU is receiving.

    4R_AIMA_PHASE


    Motor Phase
    [deg]

    [Description]

    Motor phase angle from the motor ECU.

    4R_AIMA_RSMOTSPD


    Motor Revolution Frequency
    [rad/s]

    [Description]

    Motor rotation frequency from the motor ECU.

    [Note]

    The radian is a unit of angular measure.
    2Pi radian = 360 degrees

    4R_AIMA_RZOFFSET2


    Motor Rotor Position Sensor Offset
    [deg]

    [Description]

    This parameter indicates the motor rotor position sensor offset value.
    This parameter is for HM analysis.

    4R_AIMA_STRDCERR


    RD Converter Status

    [Description]

    Motor RD converter status the motor ECU is receiving.
    $00: Non-initialized
    $01: Normal condition
    $02: Failure detection mask
    $08: Failure specified
    $11: Normal condition (Ends normally)

    4R_AIMA_TMPI2


    Drive Motor Inverter Temperature
    [degC][degF]

    [Description]

    This parameter indicates the MPI temperature.
    This parameter is for HM analysis.

    4R_AIMA_TQTASPD


    Snap Data of Target AC Torque
    [N m]

    [Description]

    Target AC torque snap data from the motor ECU.

    4R_AIMA_TQTDSPD


    Snap Data of Target DC Torque
    [N m]

    [Description]

    Target DC torque snap data from the motor ECU.

    4R_AIMA_TQTRGT


    Output Torque
    [N m]

    [Description]

    Motor output torque from the motor ECU.

    4R_AIMA_VAMP


    Voltage Ratio
    [%]

    [Description]

    Motor voltage ratio from the motor ECU.

    4R_AIMA_VD4V


    d-Axis Voltage
    [V]

    [Description]

    This parameter indicates the d axis voltage of the motor.

    4R_AIMA_VDSPD


    Snap Data of d-Axis Voltage
    [V]

    [Description]

    This parameter indicates the d axis voltage snap value of the motor.

    4R_AIMA_VIGA2


    Control Module Voltage
    [V]

    [Description]

    This parameter indicates the motor ECU power source voltage.

    [Operating Range]

    9.0V to 15.0V

    4R_AIMA_VQ4V


    q-Axis Voltage
    [V]

    [Description]

    This parameter indicates the q axis voltage of the motor.
    This parameter is for HM analysis.

    4R_AIMA_VQSPD


    Snap Data of q-Axis Voltage
    [V]

    [Description]

    This parameter indicates the q axis voltage snap value of the motor.

    4R_AIMA_VVPIN1V


    Motor Inverter Voltage
    [V]

    [Description]

    This parameter indicates the motor inverter voltage.

    4R_AIMA_F_PDUOTPS


    Power Save PDU Temperature Flag
    [On/Off]

    [Description]

    This parameter is Power Save PDU Temperature Flag.
    If this parameter have turned ON, output is limited by the temperature of the PDU.

    4R_AIMA_FAN1DUTY_DID2890


    HV Battery Fan 1 Sending Duty
    [%]

    [Description]

    High voltage battery fan 1 transmission duty the BCM Module is receiving.

    4R_AIMA_NBFAN1_DID2890


    HV Battery Fan 1 Speed
    [RPM]

    [Description]

    High voltage battery fan 1 RPM the BCM Module is receiving.

    4R_AIMA_REQMD


    REQMD

    [Description]

    This is an HDS internal parameter.

    4R_AIMA_SDARJC


    SDARJC

    [Description]

    This is an HDS internal parameter.

    4R_AIMA_SFTCOM


    SFTCOM

    [Description]

    This is an HDS internal parameter.

    4R_AIMA_SFTOP


    SFTOP

    [Description]

    This is an HDS internal parameter.

    4R_AIMA_SFTOP2


    SFTOP2

    [Description]

    This is an HDS internal parameter.

    4R_AIMA_OBSADCOS

    4R_AIMA_OBSADIU

    4R_AIMA_OBSADIV

    4R_AIMA_OBSADIW

    4R_AIMA_OBSADSIN

    4R_AIMA_OBSBCAP

    4R_AIMA_OBSBKSW

    4R_AIMA_OBSCTOCALL

    4R_AIMA_OBSDCCSTOP2

    4R_AIMA_OBSDETTQ

    4R_AIMA_OBSDRSAEDTCM_BAT

    4R_AIMA_OBSDRSAEDTCM_MOT

    4R_AIMA_OBSDRSAEDTCS_BAT

    4R_AIMA_OBSDRSAEDTCS_MOT

    4R_AIMA_OBSDVCTL

    4R_AIMA_OBSF_OC

    4R_AIMA_OBSFAN1DUTY

    4R_AIMA_OBSFSADVOVFL

    4R_AIMA_OBSGFPRTCOFSN

    4R_AIMA_OBSI_IDQFMON

    4R_AIMA_OBSIBATT

    4R_AIMA_OBSIDACT4A

    4R_AIMA_OBSIDACTSPD

    4R_AIMA_OBSIDTARGET4A

    4R_AIMA_OBSIDTARSPD

    4R_AIMA_OBSIDV

    4R_AIMA_OBSIGSW

    4R_AIMA_OBSINVINF

    4R_AIMA_OBSIPIN_BAT

    4R_AIMA_OBSIPIN_MOT

    4R_AIMA_OBSIQACT4A

    4R_AIMA_OBSIQACTSPD

    4R_AIMA_OBSIQTARGET4A

    4R_AIMA_OBSIQTARSPD

    4R_AIMA_OBSIUPHOFS

    4R_AIMA_OBSIVPHOFS

    4R_AIMA_OBSIWPHOFS

    4R_AIMA_OBSMOTPOWER

    4R_AIMA_OBSNBFAN1

    4R_AIMA_OBSNE_BAT

    4R_AIMA_OBSNE_MOT

    4R_AIMA_OBSNM2_BAT

    4R_AIMA_OBSNM2_MOT

    4R_AIMA_OBSPHASE

    4R_AIMA_OBSPWAPLCTHVD10

    4R_AIMA_OBSPWAPLMNHVD10

    4R_AIMA_OBSPWBAT2

    4R_AIMA_OBSPWDV

    4R_AIMA_OBSPWRPLCTHVD10

    4R_AIMA_OBSPWRPLMNHVD10

    4R_AIMA_OBSQTARDC_BAT

    4R_AIMA_OBSQTARDC_MOT

    4R_AIMA_OBSRBCCALMAX

    4R_AIMA_OBSRBCCALMIN

    4R_AIMA_OBSRSLEAK

    4R_AIMA_OBSRSMOTSPD

    4R_AIMA_OBSRZOFFSET2

    4R_AIMA_OBSSOC

    4R_AIMA_OBSSTGTO

    4R_AIMA_OBSSTHVSYS

    4R_AIMA_OBSSTMOTOR

    4R_AIMA_OBSSTRDCERR

    4R_AIMA_OBSSYSID_BAT

    4R_AIMA_OBSSYSID_MOT

    4R_AIMA_OBST_TGS_INV

    4R_AIMA_OBSTATF2

    4R_AIMA_OBSTBATT1

    4R_AIMA_OBSTBATT2

    4R_AIMA_OBSTBATT3

    4R_AIMA_OBSTBATT4

    4R_AIMA_OBSTBATT5

    4R_AIMA_OBSTCOILTQL2

    4R_AIMA_OBSTMAG2

    4R_AIMA_OBSTMPI2

    4R_AIMA_OBSTQACT

    4R_AIMA_OBSTQPLMT_MAX

    4R_AIMA_OBSTQPLMT_MIN

    4R_AIMA_OBSTQTASPD

    4R_AIMA_OBSTQTDSPD

    4R_AIMA_OBSTQTRGT

    4R_AIMA_OBSTW_BAT

    4R_AIMA_OBSTW_MOT

    4R_AIMA_OBSVAMP

    4R_AIMA_OBSVBALL05

    4R_AIMA_OBSVBCMAX

    4R_AIMA_OBSVBCMIN

    4R_AIMA_OBSVD4V

    4R_AIMA_OBSVDSPD

    4R_AIMA_OBSVIG

    4R_AIMA_OBSVIGA2

    4R_AIMA_OBSVPIN

    4R_AIMA_OBSVQ4V

    4R_AIMA_OBSVQSPD

    4R_AIMA_OBSVSP_BAT

    4R_AIMA_OBSVSP_MOT

    4R_AIMA_OBSVVPIN1V

    4R_AIMA_P0602

    (P0602)
    Motor Control Module Programming Error

    POSSIBLE FAILURES

    4R_AIMA_P0607

    (P0607)
    Motor Control Module Internal Circuit Performance Error

    POSSIBLE FAILURES

    4R_AIMA_P062F

    (P062F)
    Motor Control Module Internal Circuit EEPROM Error

    POSSIBLE FAILURES

    4R_AIMA_P0634

    (P0634)
    Motor Gate Drive Board Overheating

    POSSIBLE FAILURES

    4R_AIMA_P063B

    (P063B)
    Motor Power Inverter Module Voltage Malfunction

    POSSIBLE FAILURES

    4R_AIMA_P06B1

    (P06B1)
    High Voltage Battery Current Sensor Power Supply Circuit Low Voltage

    POSSIBLE FAILURES

    4R_AIMA_P0A27

    (P0A27)
    High Voltage Contactor/Bypass Contactor Stuck ON

    POSSIBLE FAILURES

    4R_AIMA_P0A3E

    (P0A3E)
    Motor Power Inverter Module Overheating

    POSSIBLE FAILURES

    4R_AIMA_P0A4B

    (P0A4B)
    Motor Rotor Position Sensor Circuit Malfunction

    POSSIBLE FAILURES

    4R_AIMA_P0A70

    (P0A70)
    Motor Phase U Current Sensor Circuit Low Voltage

    POSSIBLE FAILURES

    4R_AIMA_P0A71

    (P0A71)
    Motor Phase U Current Sensor Circuit High Voltage

    POSSIBLE FAILURES

    4R_AIMA_P0A73

    (P0A73)
    Motor Phase V Current Sensor Circuit Low Voltage

    POSSIBLE FAILURES

    4R_AIMA_P0A74

    (P0A74)
    Motor Phase V Current Sensor Circuit High Voltage

    POSSIBLE FAILURES

    4R_AIMA_P0A76

    (P0A76)
    Motor Phase W Current Sensor Circuit Low Voltage

    POSSIBLE FAILURES

    4R_AIMA_P0A77

    (P0A77)
    Motor Phase W Current Sensor Circuit High Voltage

    POSSIBLE FAILURES

    4R_AIMA_P0A7A

    (P0A7A)
    Motor Power Inverter Module Internal Circuit Malfunction

    POSSIBLE FAILURES

    4R_AIMA_P0A7E

    (P0A7E)
    High Voltage Battery Module Overheating

    POSSIBLE FAILURES

    4R_AIMA_P0A7F

    (P0A7F)
    High Voltage Battery Capacity Serious Deterioration

    POSSIBLE FAILURES

    4R_AIMA_P0A94

    (P0A94)
    DC-DC Converter Output Low Voltage

    POSSIBLE FAILURES

    4R_AIMA_P0A9C

    (P0A9C)
    High Voltage Battery Module Temperature Sensor 1 Range/Performance

    POSSIBLE FAILURES

    4R_AIMA_P0A9D

    (P0A9D)
    High Voltage Battery Module Temperature Sensor 1 Circuit Low Voltage

    POSSIBLE FAILURES

    4R_AIMA_P0A9E

    (P0A9E)
    High Voltage Battery Module Temperature Sensor 1 Circuit High Voltage

    POSSIBLE FAILURES

    4R_AIMA_P0AA3

    (P0AA3)
    High Voltage Sub Contactor Stuck ON

    POSSIBLE FAILURES

    4R_AIMA_P0AA6

    (P0AA6)
    High Voltage Circuit Isolation Problem

    POSSIBLE FAILURES

    4R_AIMA_P0AA7

    (P0AA7)
    Leak Sensor Internal Circuit Malfunction

    POSSIBLE FAILURES

    4R_AIMA_P0AC0

    (P0AC0)
    High Voltage Battery Current Sensor 1 Circuit Malfunction

    POSSIBLE FAILURES

    4R_AIMA_P0AC1

    (P0AC1)
    High Voltage Battery Current Sensor 1 Circuit Low Voltage

    POSSIBLE FAILURES

    4R_AIMA_P0AC2

    (P0AC2)
    High Voltage Battery Current Sensor 1 Circuit High Voltage

    POSSIBLE FAILURES

    4R_AIMA_P0AC6

    (P0AC6)
    High Voltage Battery Module Temperature Sensor 2 Range/Performance

    POSSIBLE FAILURES

    4R_AIMA_P0AC7

    (P0AC7)
    High Voltage Battery Module Temperature Sensor 2 Circuit Low Voltage

    POSSIBLE FAILURES

    4R_AIMA_P0AC8

    (P0AC8)
    High Voltage Battery Module Temperature Sensor 2 Circuit High Voltage

    POSSIBLE FAILURES

    4R_AIMA_P0ACB

    (P0ACB)
    High Voltage Battery Module Temperature Sensor 3 Range/Performance

    POSSIBLE FAILURES

    4R_AIMA_P0ACC

    (P0ACC)
    High Voltage Battery Module Temperature Sensor 3 Circuit Low Voltage

    POSSIBLE FAILURES

    4R_AIMA_P0ACD

    (P0ACD)
    High Voltage Battery Module Temperature Sensor 3 Circuit High Voltage

    POSSIBLE FAILURES

    4R_AIMA_P0AE1

    (P0AE1)
    High Voltage Bypass Contactor Malfunction

    POSSIBLE FAILURES

    4R_AIMA_P0AE9

    (P0AE9)
    High Voltage Battery Module Temperature Sensor 4 Range/Performance Problem

    POSSIBLE FAILURES

    4R_AIMA_P0AEA

    (P0AEA)
    High Voltage Battery Module Temperature Sensor 4 Circuit Low Voltage

    POSSIBLE FAILURES

    4R_AIMA_P0AEB

    (P0AEB)
    High Voltage Battery Module Temperature Sensor 4 Circuit High Voltage

    POSSIBLE FAILURES

    4R_AIMA_P0B0F

    (P0B0F)
    High Voltage Battery Current Sensor 2 Range/Performance Problem

    POSSIBLE FAILURES

    4R_AIMA_P0B10

    (P0B10)
    High Voltage Battery Current Sensor 2 Circuit Low Voltage

    POSSIBLE FAILURES

    4R_AIMA_P0B11

    (P0B11)
    High Voltage Battery Current Sensor 2 Circuit High Voltage

    POSSIBLE FAILURES

    4R_AIMA_P0B3B

    (P0B3B)
    High Voltage Battery Cell Voltage Sensor Internal Circuit Malfunction

    POSSIBLE FAILURES

    4R_AIMA_P0BC3

    (P0BC3)
    High Voltage Battery Module Temperature Sensor 5 Range/Performance Problem

    POSSIBLE FAILURES

    4R_AIMA_P0BC4

    (P0BC4)
    High Voltage Battery Module Temperature Sensor 5 Circuit Low Voltage

    POSSIBLE FAILURES

    4R_AIMA_P0BC5

    (P0BC5)
    High Voltage Battery Module Temperature Sensor 5 Circuit High Voltage

    POSSIBLE FAILURES

    4R_AIMA_P0BCD

    (P0BCD)
    Motor Power Inverter Temperature Sensor Range/Performance Problem

    POSSIBLE FAILURES

    4R_AIMA_P0D32

    (P0D32)
    DC-DC Converter Overheating

    POSSIBLE FAILURES

    4R_AIMA_P0DA8

    (P0DA8)
    Motor Power Inverter Module Voltage Malfunction

    POSSIBLE FAILURES

    4R_AIMA_P0DE6

    (P0DE6)
    High Voltage Battery Cell Defect

    POSSIBLE FAILURES

    4R_AIMA_P0DE7

    (P0DE7)
    High Voltage Battery Overvoltage

    POSSIBLE FAILURES

    4R_AIMA_P0DF4

    (P0DF4)
    Motor Gate Drive Board Temperature Sensor Signal Circuit Malfunction

    POSSIBLE FAILURES

    4R_AIMA_P0DFA

    (P0DFA)
    Motor Phase Current Sensor Range/Performance Problem

    POSSIBLE FAILURES

    4R_AIMA_P0DFB

    (P0DFB)
    Motor Rotor Position Sensor Exceeded Learning Limit

    POSSIBLE FAILURES

    4R_AIMA_P0E01

    (P0E01)
    Motor Phase U Motor Current Sensor Range/Performance Problem

    POSSIBLE FAILURES

    4R_AIMA_P0E05

    (P0E05)
    Motor Phase V Motor Current Sensor Range/Performance Problem

    POSSIBLE FAILURES

    4R_AIMA_P0E09

    (P0E09)
    Motor Phase W Motor Current Sensor Range/Performance Problem

    POSSIBLE FAILURES

    4R_AIMA_P1447

    (P1447)
    High Voltage Battery Capacity Deterioration

    POSSIBLE FAILURES

    4R_AIMA_P1448

    (P1448)
    Intelligent Power Unit (IPU) Module Fan Problem

    POSSIBLE FAILURES

    4R_AIMA_P1586

    (P1586)
    High Voltage Battery Current Sensor 1 Range/Performance Problem

    POSSIBLE FAILURES

    4R_AIMA_P1673

    (P1673)
    Battery Condition Monitor Module Relay Stays Activated

    POSSIBLE FAILURES

    4R_AIMA_P16C3

    (P16C3)
    DC-DC Converter Temperature Sensor Circuit Malfunction

    POSSIBLE FAILURES

    4R_AIMA_P16D6

    (P16D6)
    EP-CAN Malfunction (Motor Control Module - TCM)

    POSSIBLE FAILURES

    4R_AIMA_P1D09

    (P1D09)
    EP-CAN Malfunction (BUS-OFF (Battery Condition Monitor Module))

    POSSIBLE FAILURES

    4R_AIMA_P1D0D

    (P1D0D)
    Motor Power Inverter Module Lost Communication With Motor Control Module

    POSSIBLE FAILURES

    4R_AIMA_P1D64

    (P1D64)
    Collision Detection Signal Malfunction

    POSSIBLE FAILURES

    4R_AIMA_P1D65

    (P1D65)
    System Shutdown Due to Collision Detection Signal Detected

    POSSIBLE FAILURES

    4R_AIMA_P1D67

    (P1D67)
    A/C Compressor High Voltage Circuit Malfunction

    POSSIBLE FAILURES

    4R_AIMA_P1D75

    (P1D75)
    DC-DC Converter Current Sensor Signal Circuit Malfunction

    POSSIBLE FAILURES

    4R_AIMA_P1D8A

    (P1D8A)
    Motor Control Module Gate Line Open

    POSSIBLE FAILURES

    4R_AIMA_P1D8C

    (P1D8C)
    Motor Power Inverter Module Detect Overcurrent

    POSSIBLE FAILURES

    4R_AIMA_P1D8D

    (P1D8D)
    Motor Power Inverter Module Circuit Malfunction

    POSSIBLE FAILURES

    4R_AIMA_P1D96

    (P1D96)
    Motor Control Module Program Version Mismatch

    POSSIBLE FAILURES

    4R_AIMA_P1DC5

    (P1DC5)
    High Voltage Battery Voltage Cell Sensor Programming Error

    POSSIBLE FAILURES

    4R_AIMA_P1DC6

    (P1DC6)
    High Voltage Battery Cell Voltage Sensor Software Version Mismatch

    POSSIBLE FAILURES

    4R_AIMA_P1DC7

    (P1DC7)
    High Voltage Battery Deterioration

    POSSIBLE FAILURES

    4R_AIMA_U0029

    (U0029)
    F-CAN Malfunction (BUS-OFF (Motor Control Module))

    POSSIBLE FAILURES

    4R_AIMA_U0038

    (U0038)
    EP-CAN Malfunction (BUS-OFF (Motor Control Module))

    POSSIBLE FAILURES

    4R_AIMA_U0100

    (U0100)
    F-CAN Malfunction (Motor Control Module - PCM)

    POSSIBLE FAILURES

    4R_AIMA_U0110

    (U0110)
    F-CAN Malfunction (Motor Control Module - TMU ECU)

    POSSIBLE FAILURES

    4R_AIMA_U0146

    (U0146)
    F-CAN Malfunction (Battery Condition Monitor Module - Gateway Module)

    POSSIBLE FAILURES

    4R_AIMA_U0155

    (U0155)
    F-CAN Malfunction (Battery Condition Monitor Module - Gauge Control Module)

    POSSIBLE FAILURES

    4R_AIMA_U029A

    (U029A)
    EP-CAN A Malfunction (Battery Condition Monitor Module - High Voltage Battery Cell Voltage Sensor)

    POSSIBLE FAILURES

    4R_AIMA_U0335

    (U0335)
    High Voltage Battery Cell Voltage Sensor Software Version Mismatch

    POSSIBLE FAILURES

    4R_AIMA_U1204

    (U1204)
    EP-CAN Malfunction (Motor Control Module - PCM)

    POSSIBLE FAILURES

    4R_AIMA_U1205

    (U1205)
    EP-CAN Malfunction (Motor Control Module - TMU ECU)

    POSSIBLE FAILURES

    4R_AIMA_U1207

    (U1207)
    EP-CAN Malfunction (Battery Condition Monitor Module - A/C Compressor)

    POSSIBLE FAILURES

    4R_AIMA_U1220

    (U1220)
    DC-DC Converter Lost Communication With Battery Condition Monitor Module

    POSSIBLE FAILURES

    4R_AIMA_U1221

    (U1221)
    Invalid Data Received From DC-DC Converter Control Module

    POSSIBLE FAILURES

    NODLC

    There is no DLC Data available for the selected Model and Year

    BALTPH_01_01

    PARAMETER SPECIFICATION


    Auto Light Sensor
    (V)

    PARAMETER TYPE:
    Unit Input Sensor Information

    THE SOURCE:
    Auto Light Control Unit

    BALTPH_02_01

    PARAMETER SPECIFICATION


    A/L Parking Light Command
    (ON/OFF)

    PARAMETER TYPE:
    Unit Output Control Information

    THE SOURCE:
    Auto Light Control Unit

    BALTPH_03_01

    PARAMETER SPECIFICATION


    A/L Sensor Head Light Command
    (ON/OFF)

    PARAMETER TYPE:
    Unit Output Control Information

    THE SOURCE:
    Auto Light Control Unit

    BALTPH_04_01

    PARAMETER SPECIFICATION


    A/L Sensor Warning Command
    (ON/OFF)

    PARAMETER TYPE:
    Unit Output Control Information

    THE SOURCE:
    Auto Light Control Unit

    4R_ALT_OUT_ALT_BU

    PARAMETER SPECIFICATION


    Lighting indicate Back-up line Command
    (ON/OFF)

    PARAMETER TYPE:
    Unit Output Control Information

    THE SOURCE:
    Auto Light Control Unit

    BATLDH_15_50

    B1550
    Communication circuit error (BUS off)
    When the Bus is cut off, all of the signal transmissions of B-CAN line are stopped, and multiple DTCs, indicating communication error between units, are stored at the same time. When DTCs, indicating Bus off, are stored, be sure to perform the troubleshooting for Bus off first.

    DTC store unit:

    Auto Light Control Unit

    DTC type:

    Loss of Communication

    POSSIBLE FAILURES

    BATLDH_15_55

    B1555
    Automatic Lighting Control Unit lost communication with Combination Switch Control Unit (AUTOLT message)

    DTC store unit:

    Auto Light Control Unit

    DTC type:

    Loss of Communication

    POSSIBLE FAILURES

    Related DTC(s)

    If DTC B1555 is indicated, the following DTC(s) can be indicated as well.

    Troubleshoot the DTC(s) in the order:

    BATLDH_15_56

    B1556
    Automatic Lighting Control Unit lost communication with MICU (MICU message)

    DTC store unit:

    Auto Light Control Unit

    DTC type:

    Loss of Communication

    POSSIBLE FAILURES

    Related DTC(s)

    If DTC B1556 is indicated, the following DTC(s) can be indicated as well.

    Troubleshoot the DTC(s) in the order:

    4R_ALT_U12_80

    U1280
    BUS OFF state is detected by CAN controller

    DTC store unit:

    Auto Light Control Unit

    DTC type:

    Communication Error

    POSSIBLE FAILURES

    4R_ALT_U12_82

    U1282
    Unable to receive MICU frame

    DTC store unit:

    Auto Light Control Unit

    DTC type:

    Communication Error

    POSSIBLE FAILURES

    4R_ALT_U01_55

    U0155
    Unable to receive VSP frame

    DTC store unit:

    Auto Light Control Unit

    DTC type:

    Communication Error

    POSSIBLE FAILURES

    4R_ALT_15_52

    B1552
    EEPROM Error

    DTC store unit:

    Auto Light Control Unit

    DTC type:

    EEPROM Error

    POSSIBLE FAILURES

    4R_ALT_15_75

    B1575
    Auto light sensor error

    DTC store unit:

    Auto Light Control Unit

    DTC type:

    Signal Error

    POSSIBLE FAILURES

    4R_ALT_U12_81

    U1281
    Auto light control unit lost communication with MICU

    DTC store unit:

    Auto Light Control Unit

    DTC type:

    Communication Error

    POSSIBLE FAILURES

    4R_ALT_U12_8D

    U128D
    Auto light control unit lost communication with gauge control module

    DTC store unit:

    Auto Light Control Unit

    DTC type:

    Communication Error

    POSSIBLE FAILURES

    4R_ALV_ADJ_Motor

    FUNCTION TEST HELP

    Auto Leveling Adjust Motor

    This function test activates the headlamp auto leveling motor.
    The motor will run for approx. 5 seconds producing an audible humming from under the front hood.

    BALVPH_01_01

    PARAMETER SPECIFICATION


    Front height sensor value
    (V)

    PARAMETER TYPE:
    Unit Input Sensor Information

    THE SOURCE:
    Auto Leveling ECU

    BALVPH_01_02

    PARAMETER SPECIFICATION


    Rear height sensor value
    (V)

    PARAMETER TYPE:
    Unit Input Sensor Information

    THE SOURCE:
    Auto Leveling ECU

    BALVPH_01_03

    PARAMETER SPECIFICATION


    Adjust sensor value
    (V)

    PARAMETER TYPE:
    Unit Input Sensor Information

    THE SOURCE:
    Auto Leveling ECU

    BALVPH_01_04

    PARAMETER SPECIFICATION


    Height sensor Minimum value
    (V)

    PARAMETER TYPE:
    Unit Input Sensor Information

    Threshold Value: 0.4 [V]

    THE SOURCE:
    Auto Leveling ECU

    BALVPH_01_05

    PARAMETER SPECIFICATION


    Height sensor Maximum value
    (V)

    PARAMETER TYPE:
    Unit Input Sensor Information

    Threshold Value: 4.6 [V]

    THE SOURCE:
    Auto Leveling ECU

    4R_ALV_SEN_ALV_ADJAV

    PARAMETER SPECIFICATION


    The abnormalities in adjuster power supply voltage
    (No function/with function)

    PARAMETER TYPE:
    Unit Input Sensor Information

    THE SOURCE:
    Auto Leveling ECU

    4R_ALV_SEN_ALV_ATFLM

    PARAMETER SPECIFICATION


    AT frame stoppage
    (A/B)

    A: Non detection
    B: detection

    PARAMETER TYPE:
    Unit Input Sensor Information

    THE SOURCE:
    Auto Leveling ECU

    4R_ALV_SEN_ALV_UN10V

    PARAMETER SPECIFICATION


    Power-supply voltage under 10V
    (A/B)

    A: Over than or equal 10V
    B: Under 10V

    PARAMETER TYPE:
    Unit Input Sensor Information

    THE SOURCE:
    Auto Leveling ECU

    4R_ALV_SEN_ALV_FRHEGHT

    PARAMETER SPECIFICATION


    Height sensor type
    (A/B)

    A: FR/RR Height sensor
    B: RR Height sensor

    PARAMETER TYPE:
    Unit Input Sensor Information

    THE SOURCE:
    Auto Leveling ECU

    4R_ALV_SEN_ALV_SCS

    PARAMETER SPECIFICATION


    SCS
    (OFF/ON)

    PARAMETER TYPE:
    Unit Input Sensor Information

    THE SOURCE:
    Auto Leveling ECU

    4R_ALV_SEN_ALV_STANGLE

    PARAMETER SPECIFICATION


    Steering Angle
    (deg)

    PARAMETER TYPE:
    Unit Input Sensor Information

    THE SOURCE:
    Auto Leveling ECU

    4R_ALV_SEN_ALV_SPDCCW

    PARAMETER SPECIFICATION


    Vehicle speed at the minimum steering angle
    (km/h)

    PARAMETER TYPE:
    Unit Input Sensor Information

    THE SOURCE:
    Auto Leveling ECU

    4R_ALV_SEN_ALV_ANGCCW

    PARAMETER SPECIFICATION


    Average body angle value at the minimum steering angle
    (deg)

    PARAMETER TYPE:
    Unit Input Sensor Information

    THE SOURCE:
    Auto Leveling ECU

    4R_ALV_SEN_ALV_ALFRCCW

    PARAMETER SPECIFICATION


    Front vehicle height displacement at the minimum steering angle
    (mm)

    PARAMETER TYPE:
    Unit Input Sensor Information

    THE SOURCE:
    Auto Leveling ECU

    4R_ALV_SEN_ALV_ALRRCCW

    PARAMETER SPECIFICATION


    Rear vehicle height displacement at the minimum steering angle
    (mm)

    PARAMETER TYPE:
    Unit Input Sensor Information

    THE SOURCE:
    Auto Leveling ECU

    4R_ALV_SEN_ALV_STANGLEMIN

    PARAMETER SPECIFICATION


    Minimum steering angle
    (deg)

    PARAMETER TYPE:
    Unit Input Sensor Information

    THE SOURCE:
    Auto Leveling ECU

    4R_ALV_SEN_ALV_SPDCW

    PARAMETER SPECIFICATION


    Vehicle speed at the maximum steering angle
    (km/h)

    PARAMETER TYPE:
    Unit Input Sensor Information

    THE SOURCE:
    Auto Leveling ECU

    4R_ALV_SEN_ALV_ANGCW

    PARAMETER SPECIFICATION


    Average body angle value at the maximum steering angle
    (deg)

    PARAMETER TYPE:
    Unit Input Sensor Information

    THE SOURCE:
    Auto Leveling ECU

    4R_ALV_SEN_ALV_ALFRCW

    PARAMETER SPECIFICATION


    Front vehicle height displacement at the maximum steering angle
    (mm)

    PARAMETER TYPE:
    Unit Input Sensor Information

    THE SOURCE:
    Auto Leveling ECU

    4R_ALV_SEN_ALV_ALRRCW

    PARAMETER SPECIFICATION


    Rear vehicle height displacement at the maximum steering angle
    (mm)

    PARAMETER TYPE:
    Unit Input Sensor Information

    THE SOURCE:
    Auto Leveling ECU

    4R_ALV_SEN_ALV_STANGLEMAX

    PARAMETER SPECIFICATION


    Maximum steering angle
    (deg)

    PARAMETER TYPE:
    Unit Input Sensor Information

    THE SOURCE:
    Auto Leveling ECU

    BALVPH_01_06

    PARAMETER SPECIFICATION


    Passing input signal
    (OFF/ON)

    PARAMETER TYPE:
    Unit Output Control Information

    THE SOURCE:
    Auto Leveling ECU

    BALVPH_01_07

    PARAMETER SPECIFICATION


    Head light ON input signal
    (OFF/ON)

    PARAMETER TYPE:
    Unit Output Control Information

    THE SOURCE:
    Auto Leveling ECU

    BALVPH_01_08

    PARAMETER SPECIFICATION


    Vehicle speed input signal
    (OFF/ON)

    PARAMETER TYPE:
    Unit Output Control Information

    THE SOURCE:
    Auto Leveling ECU

    BALVPH_01_09

    PARAMETER SPECIFICATION


    Auto Leveling Warning Command
    (OFF/ON)

    PARAMETER TYPE:
    Unit Output Control Information

    THE SOURCE:
    Auto Leveling ECU

    BALVPH_01_10

    PARAMETER SPECIFICATION


    Height sensor input signal
    (OFF/ON)

    PARAMETER TYPE:
    Unit Output Control Information

    THE SOURCE:
    Auto Leveling ECU

    BALVPH_01_11

    PARAMETER SPECIFICATION


    Adjust output signal
    (OFF/ON)

    PARAMETER TYPE:
    Unit Output Control Information

    THE SOURCE:
    Auto Leveling ECU

    BALVPH_01_12

    PARAMETER SPECIFICATION


    Learning flag output signal
    (OFF/ON)

    PARAMETER TYPE:
    Unit Output Control Information

    THE SOURCE:
    Auto Leveling ECU

    BALVPH_01_13

    PARAMETER SPECIFICATION


    End of Learning flag output signal
    (OFF/ON)

    PARAMETER TYPE:
    Unit Output Control Information

    THE SOURCE:
    Auto Leveling ECU

    4R_ALV_OUT_ALV_STUDY

    PARAMETER SPECIFICATION


    Auto Light Leveling Calibration Status
    (not complete/complete)

    PARAMETER TYPE:
    Unit Output Control Information

    THE SOURCE:
    Auto Leveling ECU

    4R_ALV_24_50

    B2450
    Communication Circuit error (BUS off)
    When the Bus is cut off, all of the signal transmissions of B-CAN line are stopped, and multiple DTCs, indicating communication error between units, are stored at the same time. When DTCs, indicating Bus off, are stored, be sure to perform the troubleshooting for Bus off first.

    DTC store unit:

    Auto Leveling Unit

    DTC type:

    Loss of Communication

    POSSIBLE FAILURES

    4R_ALV_24_55

    B2455
    Auto Leveling Unit lost communication with Gauge Control Module

    DTC store unit:

    Auto Leveling Unit

    DTC type:

    Loss of Communication

    POSSIBLE FAILURES

    4R_ALV_24_56

    B2456
    Auto Leveling Unit lost communication with MICU (Headlight message)

    DTC store unit:

    Auto Leveling Unit

    DTC type:

    Loss of Communication

    POSSIBLE FAILURES

    4R_ALV_24_57

    B2457
    Auto Leveling Unit lost communication with MICU

    DTC store unit:

    Auto Leveling Unit

    DTC type:

    Loss of Communication

    POSSIBLE FAILURES

    4R_ALV_24_75

    B2475
    A short in the Height Sensor supply line

    DTC store unit:

    Auto Leveling Unit

    DTC type:

    Signal Error

    POSSIBLE FAILURES

    4R_ALV_24_76

    B2476
    Front Height Sensor failure

    DTC store unit:

    Auto Leveling Unit

    DTC type:

    Signal Error

    POSSIBLE FAILURES

    4R_ALV_24_77

    B2477
    Rear Height Sensor failure

    DTC store unit:

    Auto Leveling Unit

    DTC type:

    Signal Error

    POSSIBLE FAILURES

    4R_ALV_24_78

    B2478
    A short in the Headlight adjuster supply line

    DTC store unit:

    Auto Leveling Unit

    DTC type:

    Signal Error

    POSSIBLE FAILURES

    4R_ALV_24_79

    B2479
    Auto Leveling Unit EEPROM error

    DTC store unit:

    Auto Leveling Unit

    DTC type:

    Signal Error

    POSSIBLE FAILURES

    4R_ALV_24_80

    B2480
    VSP Sensor failure

    DTC store unit:

    Auto Leveling Unit

    DTC type:

    Signal Error

    POSSIBLE FAILURES

    4R_ALV_24_81

    B2481
    Abnormal VSP sensor value

    DTC store unit:

    Auto Leveling Unit

    DTC type:

    Signal Error

    POSSIBLE FAILURES

    4R_ALV_24_82

    B2482
    Combination switch Headlight switch signal error

    DTC store unit:

    Auto Leveling Unit

    DTC type:

    Signal Error

    POSSIBLE FAILURES

    4R_ALV_U12_80

    U1280
    B-CAN communication bus line error (BUS-OFF)

    DTC store unit:

    Auto Light Leveling unit

    DTC type:

    Communication Error

    POSSIBLE FAILURES

    4R_ALV_U01_55

    U0155
    Lost communication with Gauge Control Module

    DTC store unit:

    Auto Light Leveling unit

    DTC type:

    Communication Error

    POSSIBLE FAILURES

    4R_ALV_U12_82

    U1282
    Lost communication with Driver's MICU

    DTC store unit:

    Auto Light Leveling unit

    DTC type:

    Communication Error

    POSSIBLE FAILURES

    4R_ALV_U12_8D

    U128D
    Auto leveling control unit lost communication with Gauge control unit

    DTC store unit:

    Auto Light Leveling unit

    DTC type:

    Communication Error

    POSSIBLE FAILURES

    4R_ALV_U12_81

    U1281
    Auto leveling control unit lost communication with MICU

    DTC store unit:

    Auto Light Leveling unit

    DTC type:

    Communication Error

    POSSIBLE FAILURES

    4R_ALV_24_84

    B2484
    The abnormalities in a steering angle sensor

    DTC store unit:

    Auto Light Leveling unit

    DTC type:

    Signal Error

    POSSIBLE FAILURES

    4R_ALV_24_85

    B2485
    The abnormalities in the steering angle maximum

    DTC store unit:

    Auto Light Leveling unit

    DTC type:

    Signal Error

    POSSIBLE FAILURES

    4R_ALV_24_83

    B2483
    Vehicle speed warning

    DTC store unit:

    Auto Light Leveling unit

    DTC type:

    Signal Error

    POSSIBLE FAILURES

    4R_ALV_U12_92

    U1292
    Lost communication with COMBI

    DTC store unit:

    Auto Light Leveling unit

    DTC type:

    Communication Error

    POSSIBLE FAILURES

    4R_ALV_24_86

    B2486
    Auto Leveling Unit Failure

    DTC store unit:

    Auto Light Leveling unit

    DTC type:

    Internal Failure

    POSSIBLE FAILURES

    4R_ALV_24_87

    B2487
    Shift position Failure

    DTC store unit:

    Auto Light Leveling unit

    DTC type:

    Signal Error

    POSSIBLE FAILURES

    CustomHelp

    Customization Tool

    The customization tool allows the setting of aspects of vehicle configuration and customization.

    To use, select a variable from the menu, then select the desired setting.

    UnitInfoHelp

    Unit Information

    The unit information tool displays information about the selected unit, along with the status of optional or regional settings.

    Select any parameter for further information.

    Help_DTCReadinessGeneral

    READINESS CODE STATUS HELP

    This screen displays the Readiness Code bit status.

    A table displays a list of systems and a bit representing their readiness.

    Complete = Test complete, or not applicable

    Not complete = Test not complete

    Not support = Test is not supported.

    OBDSnapshot_Wait

    Please wait while the On Board Snapshot acquires data for display

    OBDSnapshot_08_MY_INFO


    On some 2008 and later models, temporary OBS file (s) will be available for 30 drive cycles after the associated initial detection of a malfunction or temporary DTC(s) has been set.

    This temporary OBS file is an indicator of a potential intermittent problem that may or may not be currently present.

    The temporary OBS file should be treated exactly as a temporary DTC. The information is provided as an aid in troubleshooting difficult to resolve intermittent problems. The information can be used to target the condition experienced by the customer when the symptom occurred in the event recreation is needed.

    ATTPAS_01_01

    PARAMETER SPECIFICATION


    LINEAR SOL:
    Linear Solenoid Valve
    (A)

    It indicates drive current detected by the ATTS control unit to control the linear solenoid valve.

    ATTPAS_02_01

    PARAMETER SPECIFICATION


    TARGET LINEAR SOLENOID:
    Target Current of Linear Solenoid Valve
    (A)

    It indicates target drive current supplied by the ATTS control unit to control the linear solenoid valve.

    ATTPAS_03_01

    PARAMETER SPECIFICATION


    L OIL P:
    Left Oil Pressure Sensor
    (kPa) (kgf/cm2) (psi)

    Oil pressure of left clutch oil line

    ATTPAS_04_01

    PARAMETER SPECIFICATION


    R OIL P:
    Right Oil Pressure Sensor
    (kPa) (kgf/cm2) (psi)

    Oil pressure of right clutch oil line

    ATTPAS_05_01

    PARAMETER SPECIFICATION


    T OIL P:
    Target Oil Pressure
    (kPa) (kgf/cm) (psi)

    Target oil pressure of clutch oil line

    ATTPAS_06_01

    PARAMETER SPECIFICATION


    OIL TEMP S:
    Oil Temperature Sensor
    (°C) (°F)

    It indicates the oil temperature in the ATTS unit(MCU).

    ATTPAS_07_01

    PARAMETER SPECIFICATION


    ENGINE SPEED:
    (RPM)

    Engine speed is converted from ICM.

    ATTPAS_08_01

    PARAMETER SPECIFICATION


    MAP SENSOR:
    Manifold Absolute Pressure Sensor
    (mmHg) (kPa) (inHg)

    The manifold absolute pressure sensor is installed between the throttle valve of the throttle body and the intake manifold, and it detects the intake manifold vacuum to calculate intake air amount.

    OPERATING RANGE (IDLE)
    210mmHg - 310mmHg
    28KPa - 41KPa
    8inHg - 12inHg


    Possible Variance:
    ±27mmHg/1.1inHg/3.6KPa

    ATTPAS_09_01

    PARAMETER SPECIFICATION


    L FRONT WHEEL:
    Left Front Wheel Speed
    (km/h)(MPH)

    Vehicle speed calculated from left front wheel sensor

    ATTPAS_10_01

    PARAMETER SPECIFICATION


    R FRONT WHEEL:
    Right Front Wheel Speed
    (km/h)(MPH)

    Vehicle speed calculated from right front wheel sensor

    ATTPAS_11_01

    PARAMETER SPECIFICATION


    L REAR WHEEL:
    Left Rear Wheel Speed
    (km/h)(MPH)

    Vehicle speed calculated from left rear wheel sensor

    ATTPAS_12_01

    PARAMETER SPECIFICATION


    R REAR WHEEL:
    Right Rear Wheel Speed
    (km/h)(MPH)

    Vehicle speed calculated from right rear wheel sensor

    ATTPAS_13_01

    PARAMETER SPECIFICATION


    YAW RATE S:
    Yaw Rate Sensor
    (°/s)

    It indicates the angular velocity of the vehicle while cornering.


    +: Right Turn
    -: Left Turn

    ATTPAS_14_01

    PARAMETER SPECIFICATION


    LATERAL ACCELERATION SENSOR
    (G)

    It indicates the acceleration into the lateral direction of the vehicle.

    +: Right Turn
    -: Left Turn

    ATTPAS_15_01

    PARAMETER SPECIFICATION


    BATTERY:
    Battery Voltage
    (V)

    The battery voltage indicates IG1 terminal voltage in the ATTS control unit.

    ATTPAS_16_01

    PARAMETER SPECIFICATION


    Voltage Reference:
    (V)

    Reference voltage for the sensors of the PGM-FI system

    ATTPAS_17_01

    PARAMETER SPECIFICATION


    SOLENOID SUPPLY VOLTAGE:
    (V)

    Power source voltage for the linear solenoid, right and left shift solenoids

    ATTPAS_18_01

    PARAMETER SPECIFICATION


    5V SUPPLY VOLTAGE:
    (V)

    Power source voltage for the sensors

    ATTPAS_19_01

    PARAMETER SPECIFICATION


    STEERING ANGLE:
    (°)

    Steering angle

    +: Right Turn
    -: Left Turn

    NOTE:
    0 degree is not neutral position. When the ignition switch is turned on, the steering angle becomes 0.

    ATTPAS_20_01

    PARAMETER SPECIFICATION


    LATERAL G SENSOR CALIBRATION:
    (V)

    Lateral G sensor learned value

    ATTPAS_21_01

    PARAMETER SPECIFICATION


    YAW RATE SENSOR CALIBRATION:
    (V)

    Yaw Rate Sensor learned value

    ATTPAS_22_01

    PARAMETER SPECIFICATION


    YAWGA:
    (%)

    Yaw Rate Sensor Gain Data

    ATTPAS_23_01

    PARAMETER SPECIFICATION


    L SHIFT SOL:
    Left Shift Solenoid Valve
    (ON/OFF)

    When the solenoid valve is activated, the clutch oil line is changed.
    When the left shift solenoid valve is turned ON, the left clutch is ON.

    ATTPAS_24_01

    PARAMETER SPECIFICATION


    R SHIFT SOL:
    Right Shift Solenoid Valve
    (ON/OFF)

    When the solenoid valve is activated, the clutch oil line is changed.
    When the right shift solenoid valve is turned ON, the right clutch is ON.

    ATTPAS_25_01

    PARAMETER SPECIFICATION


    SCS:
    Service Check Signal
    (OPEN/SHORT)

    When the SCS line is grounded, the Service Check Signal indicates SHORT. After turning on the ignition switch, the indicator light blinks the DTCs.

    ATTPAS_26_01

    PARAMETER SPECIFICATION


    PARKING BRAKE SW:
    Parking Brake Switch
    (ON/OFF)

    When the parking brake is applied, the parking brake switch indicates ON to ATTS control unit.

    ATTPAS_27_01

    PARAMETER SPECIFICATION


    FAIL-SAFE RELAY:
    (ON/OFF)

    If OFF is shown, the fail-safe relay cuts power to the solenoid valves.

    ATTPAS_28_01

    PARAMETER SPECIFICATION


    ATTS INDI. LIGHT:
    ATTS Indicator Light
    (ON/OFF)

    "ON" indicates that the ATTS indicator light is on.

    ATTPAS_29_01

    PARAMETER SPECIFICATION


    A-PHASE:
    (ON/OFF)

    One of the steering angle sensor signals.
    When turning the steering wheel, it repeatedly indicates ON and OFF.
    Offset angle of the A-Phase and B-Phase is 0.5 degree.

    ATTPAS_30_01

    PARAMETER SPECIFICATION


    B-PHASE:
    (ON/OFF)

    One of the steering angle sensor signals.
    When turning the steering wheel, it repeatedly indicates ON and OFF.
    Offset angle of the A-Phase and B-Phase is 0.5 degree.

    ATTPAS_31_01

    PARAMETER SPECIFICATION


    Z-PHASE:
    (ON/OFF)

    If ON is shown, Z-phase is detected at current spoke angle of steering wheel.

    Z-phase pulse width: 20 degree

    ATTPAS_32_01

    PARAMETER SPECIFICATION


    BACK-UP LIGHT SW:
    Back-Up Light switch
    (ON/OFF)

    If ON is shown, Back-up light switch is turned ON.

    ATTPAS_34_01

    PARAMETER SPECIFICATION


    IG2:
    (ON/OFF)

    When the IG SW is turned on, IG2 indicates ON.

    ATTPAS_35_01

    PARAMETER SPECIFICATION


    MDT:
    (ON/OFF)

    If ON is shown, ATTS control unit is performing ATTS Test.

    ATTPAS_36_01

    PARAMETER SPECIFICATION


    STRG ANGLE NEUTRAL:
    Steering Angle Neutral
    (0/1)

    If "1" is shown, steering angle sensor neutral position is available.

    ATTPAS_37_01

    PARAMETER SPECIFICATION


    LATERAL G NEUTRAL:
    (0/1)

    If "1" is shown, lateral G sensor neutral position is available.

    ATTPAS_38_01

    PARAMETER SPECIFICATION


    YAW RATE NEUTRAL:
    (0/1)

    If "1" is shown, yaw rate sensor neutral position is available.

    ATTPAS_39_01

    PARAMETER SPECIFICATION


    ECUID1:

    ATTPAS_40_01

    PARAMETER SPECIFICATION


    ECUID2:

    ATTPAS_41_01

    PARAMETER SPECIFICATION


    ECUID3:

    ATTPAS_42_01

    PARAMETER SPECIFICATION


    ECUID4:

    ATTPAS_43_01

    PARAMETER SPECIFICATION


    ECUID5:

    4R_ATTS_RVW

    PARAMETER SPECIFICATION


    AVERAGE REAR WHEEL SPEED
    (km/h)(MPH)

    Vehicle speed calculated from left and right rear wheel sensors

    ATTTCH_11_01

    DTC HELP

    11-1

    LATERAL G SENSOR
    VOLTAGE HIGH

    POSSIBLE FAILURES

    ATTTCH_11_02

    DTC HELP

    11-2

    LATERAL G SENSOR
    VOLTAGE LOW

    POSSIBLE FAILURES

    ATTTCH_12_01

    DTC HELP

    12-1

    LATERAL G SENSOR
    OUTPUT SUDDEN CHANGE

    POSSIBLE FAILURES

    ATTTCH_13_01

    DTC HELP

    13-1

    LATERAL G SENSOR
    FIXED FAILURE

    POSSIBLE FAILURES

    ATTTCH_14_01

    DTC HELP

    14-1

    LATERAL G SENSOR
    INCORRECT NEUTRAL
    POSITION

    POSSIBLE FAILURES

    ATTTCH_16_01

    DTC HELP

    16-1

    STEERING ANGLE
    SENSOR NO PULSE

    POSSIBLE FAILURES

    A-PHASE or B-PHASE

    ATTTCH_17_01

    DTC HELP

    17-1

    STEERING ANGLE
    SENSOR NOISE

    POSSIBLE FAILURES

    ATTTCH_18_01

    DTC HELP

    18-1

    STEERING ANGLE
    SENSOR NO PULSE

    POSSIBLE FAILURES

    Z-PHASE

    ATTTCH_19_01

    DTC HELP

    19-1

    STEERING ANGLE
    SENSOR INCORRECT
    Z-PHASE

    POSSIBLE FAILURES

    ATTTCH_21_01

    DTC HELP

    21-1

    LEFT FRONT WHEEL
    SENSOR NO PULSE

    POSSIBLE FAILURES

    ATTTCH_22_01

    DTC HELP

    22-1

    RIGHT FRONT WHEEL
    SENSOR NO PULSE

    POSSIBLE FAILURES

    ATTTCH_23_01

    DTC HELP

    23-1

    LEFT REAR WHEEL
    SENSOR NO PULSE

    POSSIBLE FAILURES

    ATTTCH_24_01

    DTC HELP

    24-1

    RIGHT REAR WHEEL
    SENSOR NO PULSE

    POSSIBLE FAILURES

    ATTTCH_25_01

    DTC HELP

    25-1

    BOTH REAR WHEEL
    SENSORS NO PULSE

    POSSIBLE FAILURES

    ATTTCH_29_01

    DTC HELP

    29-1

    DATA LINK CONNECTOR

    POSSIBLE FAILURE

    ATTTCH_32_01

    DTC HELP

    32-1

    BACK-UP LIGHT SWITCH
    FAILURE

    POSSIBLE FAILURES

    ATTTCH_33_01

    DTC HELP

    33-1

    MAP SENSOR
    VOLTAGE HIGH

    POSSIBLE FAILURES

    ATTTCH_33_02

    DTC HELP

    33-2

    MAP SENSOR
    VOLTAGE LOW

    POSSIBLE FAILURES

    ATTTCH_34_01

    DTC HELP

    34-1

    MAP SENSOR
    FIXED FAILURE

    POSSIBLE FAILURES

    ATTTCH_35_01

    DTC HELP

    35-1

    REFERENCE VOLTAGE
    OUT OF RANGE

    POSSIBLE FAILURES

    ATTTCH_36_01

    DTC HELP

    36-1

    ENGINE SPEED
    NO PULSE

    POSSIBLE FAILURES

    ATTTCH_37_01

    DTC HELP

    37-1

    ENGINE SPEED
    NO PULSE

    POSSIBLE FAILURES

    Note: Please refer the trouble shooting code 36-1

    ATTTCH_41_01

    DTC HELP

    41-1

    PGM-FI COMMUNICATION
    LINE FAILURE

    POSSIBLE FAILURES

    ATTTCH_42_01

    DTC HELP

    42-1

    PGM-FI COMMUNICATION
    LINE FAILURE
    (FRAMING ERROR)

    POSSIBLE FAILURES

    ATTTCH_43_01

    DTC HELP

    43-1

    PGM-FI COMMUNICATION
    LINE FAILURE
    (FI SENSOR DATA
    FAILURE)

    POSSIBLE FAILURE

    ATTTCH_45_01

    DTC HELP

    45-1

    ABS DOWN

    POSSIBLE FAILURES

    ATTTCH_51_01

    DTC HELP

    51-1

    FAIL-SAFE RELAY
    OFF FAILURE

    POSSIBLE FAILURES

    ATTTCH_51_02

    DTC HELP

    51-2

    FAIL-SAFE RELAY
    ON FAILURE

    POSSIBLE FAILURES

    ATTTCH_52_01

    DTC HELP

    52-1

    LEFT SHIFT SOLENOID
    OPEN CIRCUIT

    POSSIBLE FAILURES

    ATTTCH_52_02

    DTC HELP

    52-2

    LEFT SHIFT SOLENOID
    SHORT CIRCUIT

    POSSIBLE FAILURES

    ATTTCH_53_01

    DTC HELP

    53-1

    RIGHT SHIFT SOLENOID
    OPEN CIRCUIT

    POSSIBLE FAILURES

    ATTTCH_53_02

    DTC HELP

    53-2

    RIGHT SHIFT SOLENOID
    SHORT CIRCUIT

    POSSIBLE FAILURES

    ATTTCH_54_01

    DTC HELP

    54-1

    LINEAR SOLENOID
    CURRENT OUT OF RANGE

    POSSIBLE FAILURES

    ATTTCH_55_01

    DTC HELP

    55-1

    LINEAR SOLENOID
    DUTY FAILURE

    POSSIBLE FAILURES

    ATTTCH_56_01

    DTC HELP

    56-1

    LINEAR SOLENOID
    CURRENT DEVIATION
    HIGH

    POSSIBLE FAILURES

    ATTTCH_57_01

    DTC HELP

    57-1

    OIL TEMPERATURE
    SENSOR VOLTAGE HIGH

    POSSIBLE FAILURES

    ATTTCH_57_02

    DTC HELP

    57-2

    OIL TEMPERATURE
    SENSOR VOLTAGE LOW

    POSSIBLE FAILURES

    ATTTCH_58_01

    DTC HELP

    58-1

    OIL TEMPERATURE
    SENSOR OUTPUT SUDDEN
    CHANGE

    POSSIBLE FAILURES

    ATTTCH_61_01

    DTC HELP

    61-1

    LEFT OIL PRESSURE
    SENSOR VOLTAGE HIGH

    POSSIBLE FAILURES

    ATTTCH_61_02

    DTC HELP

    61-2

    LEFT OIL PRESSURE
    SENSOR VOLTAGE LOW

    POSSIBLE FAILURES

    ATTTCH_62_01

    DTC HELP

    62-1

    LEFT OIL PRESSURE
    SENSOR FIXED FAILURE

    POSSIBLE FAILURES

    ATTTCH_63_01

    DTC HELP

    63-1

    LEFT OIL PRESSURE
    SENSOR DEVIATION
    HIGH

    POSSIBLE FAILURES

    ATTTCH_64_01

    DTC HELP

    64-1

    RIGHT OIL PRESSURE
    SENSOR VOLTAGE HIGH

    POSSIBLE FAILURES

    ATTTCH_64_02

    DTC HELP

    64-2

    RIGHT OIL PRESSURE
    SENSOR VOLTAGE LOW

    POSSIBLE FAILURES

    ATTTCH_65_01

    DTC HELP

    65-1

    RIGHT OIL PRESSURE
    SENSOR FIXED FAILURE

    POSSIBLE FAILURES

    ATTTCH_66_01

    DTC HELP

    66-1

    RIGHT OIL PRESSURE
    SENSOR DEVIATION
    HIGH

    POSSIBLE FAILURES

    ATTTCH_67_01

    DTC HELP

    67-1

    ATTS UNIT(MCU)
    FAILURE

    POSSIBLE FAILURE

    ATTTCH_68_01

    DTC HELP

    68-1

    ATTS UNIT(MCU)
    FAILURE

    POSSIBLE FAILURE

    ATTTCH_71_01

    DTC HELP

    71-1

    STEERING ANGLE
    SENSOR INCORRECT
    NEUTRAL POSITION

    POSSIBLE FAILURES

    ATTTCH_72_01

    DTC HELP

    72-1

    DIFFERENT DIAMETER
    TIRE

    POSSIBLE FAILURES

    ATTTCH_73_01

    DTC HELP

    73-1

    YAW RATE SENSOR
    VOLTAGE HIGH

    POSSIBLE FAILURE

    ATTTCH_73_02

    DTC HELP

    73-2

    YAW RATE SENSOR
    VOLTAGE LOW

    POSSIBLE FAILURES

    ATTTCH_74_01

    DTC HELP

    74-1

    YAW RATE SENSOR
    OUTPUT SUDDEN CHANGE

    POSSIBLE FAILURES

    ATTTCH_75_01

    DTC HELP

    75-1

    YAW RATE SENSOR
    FIXED FAILURE

    POSSIBLE FAILURES

    ATTTCH_76_01

    DTC HELP

    76-1

    YAW RATE SENSOR
    INCORRECT NEUTRAL
    POSITION

    POSSIBLE FAILURES

    ATTTCH_77_01

    DTC HELP

    77-1

    BATTERY VOLTAGE
    LOW

    POSSIBLE FAILURES

    ATTTCH_78_01

    DTC HELP

    78-1

    ATTS CONTROL UNIT
    FAILURE

    POSSIBLE FAILURE

    ATTTCH_79_01

    DTC HELP

    79-1

    ATTS CONTROL
    INHIBITION

    POSSIBLE FAILURE

    4R_ARM_SW_ARM_RETRA

    PARAMETER SPECIFICATION


    Door Mirror Retractable Switch
    (ON/OFF)

    PARAMETER TYPE:
    Unit Input Switch Information

    THE SOURCE:
    Auto retractable door mirror control unit

    4R_ARM_SW_ARM_CANCEL

    PARAMETER SPECIFICATION


    Door Mirror Auto Retractable Cancel Switch
    (ON/OFF)

    PARAMETER TYPE:
    Unit Input Switch Information

    THE SOURCE:
    Auto retractable door mirror control unit

    4R_ARM_19_01

    B1901
    Auto retractable door mirror control unit CPU error

    DTC store unit:

    Auto retractable door mirror control unit

    DTC type:

    Signal Error

    POSSIBLE FAILURES

    4R_ARM_1F_00

    B1F00
    Door mirror retractable actuator Circuit Malfunction

    DTC store unit:

    Auto retractable door mirror control unit

    DTC type:

    Signal Error

    POSSIBLE FAILURES

    4R_ARM_1F_01

    B1F01
    Door mirror retractable switch input signal error

    DTC store unit:

    Auto retractable door mirror control unit

    DTC type:

    Signal Error

    POSSIBLE FAILURES

    4R_ARM_U12_80

    U1280
    Communication circuit error(BUS off)

    DTC store unit:

    Auto retractable door mirror control unit

    DTC type:

    Communication Error

    POSSIBLE FAILURES

    4R_ARM_U12_8D

    U128D
    Auto retractable door mirror control unit lost communication with Gauge control unit

    DTC store unit:

    Auto retractable door mirror control unit

    DTC type:

    Communication Error

    POSSIBLE FAILURES

    4R_ARM_U12_81

    U1281
    Auto retractable door mirror control unit lost communication with MICU

    DTC store unit:

    Auto retractable door mirror control unit

    DTC type:

    Communication Error

    POSSIBLE FAILURES

    4R_ATTSW_STAT


    Pause switch
    OFF / ON

    [Description]

    This item is the input status of Acoustic Vehicle Alerting System Pause switch.
    While the button is pressed, this status is ON.

    4R_AVAS_INDOUT


    Pause indicator
    OFF / ON

    [Description]

    This item is the status of Acoustic Vehicle Alerting System Pause switch LED.
    When the LED is lit, Acoustic Vehicle Alerting System does not work.

    4R_AVAS_SPOUT


    Speaker
    OFF / ON (very low-speed) / ON / Pause / Malfunction

    [Description]

    This item displays the sound operation status.

    4R_AVAS_U0029_00

    U0029-00
    F-CAN1 communication line error

    POSSIBLE FAILURES

    FAIL SAFE ACTION

    4R_AVAS_U0100_00

    U0100-00
    Acoustic vehicle alerting control unit lost communication with PCM

    POSSIBLE FAILURES

    FAIL SAFE ACTION

    4R_AVAS_U0101_00

    U0101-00
    Acoustic vehicle alerting control unit lost communication with PCM/TCM

    POSSIBLE FAILURES

    FAIL SAFE ACTION

    4R_AVAS_U0122_00

    U0122-00
    Acoustic vehicle alerting control unit lost communication with VSA modulator-control unit

    POSSIBLE FAILURES

    4R_AVAS_B2890_13

    B2890-13
    An open in the Acoustic Vehicle Alerting speaker circuit

    POSSIBLE FAILURES

    FAIL SAFE ACTION

    4R_BACKUP_019201B3

    PARAMETER HELP


    START STOP SWITCH 2-
    (OFF / ON)

    [Description]

    The state of Backup Control Unit SS2 (-) terminal is displayed.
    When ENGINE START/STOP SWITCH is pushed, it is displayed that it turns on.

    4R_BACKUP_019201B1

    PARAMETER HELP


    PARKING BRAKE
    (OFF / ON)

    [Description]

    The state of PARKING BRAKE SWITCH is displayed.

    4R_BACKUP_019202B1

    PARAMETER HELP


    START STOP SWITCH 1+
    (OFF / ON)

    [Description]

    The state of Backup Control Unit SS1 (+) terminal is displayed.
    When ENGINE START/STOP SWITCH is pushed, it is displayed that it turns on.

    4R_BACKUP_019202B0

    PARAMETER HELP


    Electrical Steering Lock switch B
    (OFF / ON)

    [Description]

    The state of the terminal Electrical Steering Lock SW B input to Backup Control Unit is displayed.

    4R_BACKUP_019203B3

    PARAMETER HELP


    ACC
    (OFF / ON)

    [Description]

    The state of the terminal ACC is displayed.
    When the state of the power supply is ACC or IG ON, it is displayed that it turns on.

    4R_BACKUP_019203B2

    PARAMETER HELP


    IG1
    (OFF / ON)

    [Description]

    The state of the terminal IG1 is displayed.
    When the state of the power supply is IG ON, it is displayed that it turns on.

    4R_BACKUP_019203B1

    PARAMETER HELP


    +B SMART
    (OFF / ON)

    [Description]

    The state of +B SMART terminal is displayed.
    It is always displayed that it turns on in normal cases.

    4R_BACKUP_019203B0

    PARAMETER HELP


    +B BACKUP
    (OFF / ON)

    [Description]

    The state of + B BACKUP terminal is displayed.
    It is always displayed that it turns on in normal cases.

    4R_BACKUP_019101B3

    HISTORY DATA HELP


    Start Stop Switch 2-
    (OK / NOT CONFIRMED)

    [Description]

    OK :
    Confirmed ON and OFF
    NOT CONFIRMED :
    Confirmed ON or OFF
    (ERROR)

    [HISTORY DATA CLEAR PROCEDURE WITH THE HDS]

    Press the [HISTORY CLEAR ICON] on the right side of History Data Screen.

    [HISTORY CLEAR ICON]

    4R_BACKUP_019101B1

    HISTORY DATA HELP


    Parking brake
    (OK / NOT CONFIRMED)

    [Description]

    OK :
    Confirmed ON and OFF
    NOT CONFIRMED :
    Confirmed ON or OFF
    (ERROR)

    [HISTORY DATA CLEAR PROCEDURE WITH THE HDS]

    Press the [HISTORY CLEAR ICON] on the right side of History Data Screen.

    [HISTORY CLEAR ICON]

    4R_BACKUP_019102B1

    HISTORY DATA HELP


    Start Stop Switch 1+
    (OK / NOT CONFIRMED)

    [Description]

    OK :
    Confirmed ON and OFF
    NOT CONFIRMED :
    Confirmed ON or OFF
    (ERROR)

    [HISTORY DATA CLEAR PROCEDURE WITH THE HDS]

    Press the [HISTORY CLEAR ICON] on the right side of History Data Screen.

    [HISTORY CLEAR ICON]

    4R_BACKUP_019102B0

    HISTORY DATA HELP


    Electrical Steering Lock switch B
    (OK / NOT CONFIRMED)

    [Description]

    OK :
    Confirmed ON and OFF
    NOT CONFIRMED :
    Confirmed ON or OFF
    (ERROR)

    [HISTORY DATA CLEAR PROCEDURE WITH THE HDS]

    Press the [HISTORY CLEAR ICON] on the right side of History Data Screen.

    [HISTORY CLEAR ICON]

    4R_BACKUP_019103B3

    HISTORY DATA HELP


    ACC
    (OK / NOT CONFIRMED)

    [Description]

    OK :
    Confirmed ON and OFF
    NOT CONFIRMED :
    Confirmed ON or OFF
    (ERROR)

    [HISTORY DATA CLEAR PROCEDURE WITH THE HDS]

    Press the [HISTORY CLEAR ICON] on the right side of History Data Screen.

    [HISTORY CLEAR ICON]

    4R_BACKUP_019103B2

    HISTORY DATA HELP


    IG1
    (OK / NOT CONFIRMED)

    [Description]

    OK :
    Confirmed ON and OFF
    NOT CONFIRMED :
    Confirmed ON or OFF
    (ERROR)

    [HISTORY DATA CLEAR PROCEDURE WITH THE HDS]

    Press the [HISTORY CLEAR ICON] on the right side of History Data Screen.

    [HISTORY CLEAR ICON]

    4R_BACKUP_U1280

    U1280
    B-CAN communication bus line error (BUS-OFF)

    DTC Store Unit:

    POSSIBLE FAILURES

    TEST CONDITION

    FAIL-SAFE ACTION

    CONDITIONS FOR CANCELING DTCs

    4R_BACKUP_U128D

    U128D
    Backup Control Unit Lost Communication with Gauge Control Module

    DTC Store Unit:

    POSSIBLE FAILURES

    TEST CONDITION

    FAIL-SAFE ACTION

    CONDITIONS FOR CANCELING DTCs

    4R_BACKUP_B1901

    B1901
    Backup Control Unit Internal Error(CPU Error)

    DTC Store Unit:

    POSSIBLE FAILURES

    TEST CONDITION

    FAIL-SAFE ACTION

    CONDITIONS FOR CANCELING DTCs

    4R_BACKUP_B1902

    B1902
    Backup Control Unit Internal Error(EEPROM Error)

    DTC Store Unit:

    POSSIBLE FAILURES

    TEST CONDITION

    FAIL-SAFE ACTION

    CONDITIONS FOR CANCELING DTCs

    4R_BACKUP_B1926

    B1926
    Backup Control Antenna Open or Short

    DTC Store Unit:

    POSSIBLE FAILURES

    TEST CONDITION

    FAIL-SAFE ACTION

    CONDITIONS FOR CANCELING DTCs

    4R_BACKUP_B1927

    B1927
    MTR CONT Signal Error

    DTC Store Unit:

    POSSIBLE FAILURES

    TEST CONDITION

    FAIL-SAFE ACTION

    CONDITIONS FOR CANCELING DTCs

    4R_BACKUP_B1931

    B1931
    Backup Control Unit No Response

    DTC Store Unit:

    POSSIBLE FAILURES

    TEST CONDITION

    FAIL-SAFE ACTION

    CONDITIONS FOR CANCELING DTCs

    4R_BACKUP_U0122

    U0122
    Backup Control Unit Lost Communication with VSA Modulator Control Unit

    DTC Store Unit:

    POSSIBLE FAILURES

    TEST CONDITION

    FAIL-SAFE ACTION

    CONDITIONS FOR CANCELING DTCs

    4R_BATDIAG_IMAL_ME_DTC

    4R_BATDIAG_IMAL_ME_CVS

    4R_BATDIAG_IMAL_ME_DATA

    4R_BATDIAG_FHEV_ME_DTC

    4R_BATDIAG_FHEV_ME_CVS

    4R_BATDIAG_FHEV_ME_DATA

    4R_BATDIAG_FHEV_CBD

    4R_BATDIAG_AIMA_ME_DTC

    4R_BATDIAG_AIMA_ME_CVS

    4R_BATDIAG_AIMA_ME_DATA

    4R_BATDIAG_TMU_ME_DTC

    4R_BATDIAG_TMU_ME_CVS

    4R_BATDIAG_TMU_ME_DATA

    4R_CANBBC_DTCCLR

    4R_CANBBC_ST_ME_INS

    4R_CANBBC_INS_ME_DCHGCHG


    EDLC Module Discharge and Charge Test

    [Description]

    This function use for check the discharging or charging of the EDLC module.
    Please press the Discharge button or Charge button on the screen for each function.
    When press the button, start the discharge or charge. And if reaches the specified value, ECU determine the "complete". Then display the pop-up screen.

    [Notes]

    Specified value is as follows.
  • Charge : about 14.0V (12.0V to 14.0V : about 1 min.)
  • Discharge : about 10.0V (12.0V to 10.0V : about 1 min.)
  • If 12V battery is low voltage, it is not possible to run the function successfully.
    So, when run this function, please connect to the 12V battery charger.

    4R_CANBBC_INS_DCHGCHG


    EDLC Module Discharge and Charge Test

    [Description]

    This function use for check the discharging or charging of the EDLC module.
    Please press the discharge button or charge button on the screen for each function.
    When press the button, start the discharge or charge. And if reaches the specified value, ECU determine the "complete". Then display the pop-up screen.

    [Notes]

    Specified value is as follows.
  • Charge : about 14.0V (12.0V to 14.0V : about 1 min.)
  • Discharge : about 10.0V (12.0V to 10.0V : about 1 min.)
  • If 12V battery is low voltage, it is not possible to run the function successfully.
    So, when run this function, please connect to the 12V battery charger.

    4R_CANBBC_INS_ME_DCHG


    EDLC Module Discharge for Removal or Disposal

    [Description]

    This function can be forcibly discharged the EDLC module.
    EDLC module has store the electricity in a normal state. Please discharge with this function, before removal or disposal.
    When press the button, start the discharge. And if reaches the specified value, ECU determine the "complete". Then move to the next screen.

    [Notes]

    Specified value is as follows.
  • Discharge : about 2.5V (12.0V to 2.5V : less than 5 min.)
  • [CAUTION]

    Complete the discharge with this function, and after IG Off, please do not IG On.
    If doing IG On, EDLC module starts charging automatically.

    [How to]

    1. Dicharge the EDLC module with this function.
    2. Move to "Complete" screen.
    3. IG Off
    4. Remove the EDLC module from the vehicle.

    4R_CANBBC_INS_DCHG


    EDLC Module Discharge for Removal or Disposal

    [Description]

    This function can be forcibly discharged the EDLC module.
    EDLC module has store the electricity in a normal state. Please discharge with this function, before removal or disposal.
    When press the button, start the discharge. And if reaches the specified value, ECU determine the "complete". Then move to the next screen.

    [Notes]

    Specified value is as follows.
  • Discharge : about 2.5V (12.0V to 2.5V : less than 5 min.)
  • [CAUTION]

    Complete the discharge with this function, and after IG Off, please do not IG On.
    If doing IG On, EDLC module starts charging automatically.

    [How to]

    1. Dicharge the EDLC module with this function.
    2. Move to "Complete" screen.
    3. IG Off
    4. Remove the EDLC module from the vehicle.

    4R_CANBBC_INS_ME_HISCLR


    EDLC Module Usage History Clear

    [Description]

    When replaced the EDLC module, to erase the usage history of the EDLC module.
    If replaced the EDLC module, please run this function after replacement.

    4R_CANBBC_INS_HISCLR


    EDLC Module Usage History Clear

    [Description]

    When replaced the EDLC module, to erase the usage history of the EDLC module.
    If replaced the EDLC module, please run this function after replacement.

    4R_CANBBC_CAPHISCLR


    EDLC Module Usage History Clear

    [Description]

    When replaced the EDLC module, to erase the usage history of the EDLC module.
    If replaced the EDLC module, please run this function after replacement.

    4R_BBC_VLUCAP


    EDLC Module Voltage
    [V]

    [Description]

    This parameter indicates the EDLC module voltage.

    [Operating Range]

    about 10[V] - about 14[V]

    4R_BBC_VLUCAPLMTH


    EDLC Module Control Voltage Upper Limit
    [V]

    [Description]

    This parameter indicates the EDLC module control voltage upper limit.

    4R_BBC_VLUCAPLMTL


    EDLC Module Control Voltage Lower Limit
    [V]

    [Description]

    This parameter indicates the EDLC module control voltage lower limit.

    4R_BBC_TEMPUCAP


    EDLC Module Temperature
    [degC][degF]

    [Description]

    This parameter indicates the EDLC module temperature.
    This information from the temperature sensor attached to the EDLC module.

    4R_BBC_VLUCAPTMPS


    EDLC Module Temperature Sensor Voltage
    [V]

    [Description]

    This parameter indicates the EDLC module temperature sensor voltage.

    4R_BBC_RESUCAP


    EDLC Module Circuit Resistance
    [mOhm]

    [Description]

    This parameter indicates the EDLC module circuit resistance.

    4R_BBC_CAPUCAP


    EDLC Module Estimated Capacity
    [F]

    [Description]

    This parameter indicates the EDLC Module Estimated Capacity.
    This information is a result of BBC unit was calculated.

    [Notes]

    [F] : electrostatic capacity (farad)

    4R_BBC_VLBATT


    Battery Voltage
    [V]

    [Description]

    This parameter indicates the voltage of the 12V battery input to the BBC unit.

    4R_BBC_CURBATT


    Battery Side Current
    [A]

    [Description]

    This parameter indicates the current input to the BBC unit from 12V battery.

    4R_BBC_CURUCAP


    EDLC Module Side Current
    [A]

    [Description]

    This parameter indicates the current output to the EDLC module from BBC unit.

    4R_BBC_TEMPBBCF


    BBC Unit Internal FET Temperature
    [degC][degF]

    [Description]

    This parameter indicates the BBC unit internal FET temperature.

    4R_BBC_TEMPBBCC


    BBC Unit Control Circuit Board Temperature
    [degC][degF]

    [Description]

    This parameter indicates the BBC unit control circuit board temperature.

    4R_BBC_CHGSTATUS


    Charge / Discharge Control Status
    [No Operation / Charging / Discharging]

    [Description]

    This parameter indicates the BBC unit controlling status.

    4R_BBC_CNCELLVM


    EDLC Cell Voltage Monitoring Counter
    [times]

    [Description]

    This parameter indicates the EDLC cell voltage monitoring counter.

    4R_BBC_OPIPSMF


    Internal Power Supply Circuit Malfunction
    [On/Off]

    [Description]

    This parameter indicates a state in which the BBC unit is the protection operation.
    If this turns to On, this is a state in which BBC unit is determined that it is "Internal Power Supply Circuit Malfunction".

    4R_BBC_OPIPSOC


    Internal Power Supply Over Current
    [On/Off]

    [Description]

    This parameter indicates a state in which the BBC unit is the protection operation.
    If this turns to On, this is a state in which BBC unit is determined that it is "Internal Power Supply Over Current".

    4R_BBC_OPIPSVH


    Internal Power Supply Voltage Too High
    [On/Off]

    [Description]

    This parameter indicates a state in which the BBC unit is the protection operation.
    If this turns to On, this is a state in which BBC unit is determined that it is "Internal Power Supply Voltage Too High".

    4R_BBC_OPIPSVL


    Internal Power Supply Voltage Too Low
    [On/Off]

    [Description]

    This parameter indicates a state in which the BBC unit is the protection operation.
    If this turns to On, this is a state in which BBC unit is determined that it is "Internal Power Supply Voltage Too Low".

    4R_BBC_OPIPSNW


    Internal Power Supply Circuit Not Work
    [On/Off]

    [Description]

    This parameter indicates a state in which the BBC unit is the protection operation.
    If this turns to On, this is a state in which BBC unit is determined that it is "Internal Power Supply Circuit Not Work".

    4R_BBC_OPCCBTSFL


    Control Circuit Board Temperature Sensor Failure
    [On/Off]

    [Description]

    This parameter indicates a state in which the BBC unit is the protection operation.
    If this turns to On, this is a state in which BBC unit is determined that it is "Control Circuit Board Temperature Sensor Failure".

    4R_BBC_OPFETTSFL


    FET Temperature Sensor Failure
    [On/Off]

    [Description]

    This parameter indicates a state in which the BBC unit is the protection operation.
    If this turns to On, this is a state in which BBC unit is determined that it is "FET Temperature Sensor Failure".

    4R_BBC_OPCCBTH


    Control Circuit Board Temperature Too High
    [On/Off]

    [Description]

    This parameter indicates a state in which the BBC unit is the protection operation.
    If this turns to On, this is a state in which BBC unit is determined that it is "Control Circuit Board Temperature Too High".

    4R_BBC_OPFETTH


    FET Temperature Too High
    [On/Off]

    [Description]

    This parameter indicates a state in which the BBC unit is the protection operation.
    If this turns to On, this is a state in which BBC unit is determined that it is "FET Temperature Too High".

    4R_BBC_OPUCVDER


    EDLC Module Side Voltage Detection Error
    [On/Off]

    [Description]

    This parameter indicates a state in which the BBC unit is the protection operation.
    If this turns to On, this is a state in which BBC unit is determined that it is "EDLC Module Side Voltage Detection Error".

    4R_BBC_OPUCIDH


    EDLC Module Side Current Too High
    [On/Off]

    [Description]

    This parameter indicates a state in which the BBC unit is the protection operation.
    If this turns to On, this is a state in which BBC unit is determined that it is "EDLC Module Side Current Too High".

    4R_BBC_OPBTVDER


    Battery Side Voltage Detection Error
    [On/Off]

    [Description]

    This parameter indicates a state in which the BBC unit is the protection operation.
    If this turns to On, this is a state in which BBC unit is determined that it is "Battery Side Voltage Detection Error".

    4R_BBC_OPBTIDH


    Battery Side Current Too High
    [On/Off]

    [Description]

    This parameter indicates a state in which the BBC unit is the protection operation.
    If this turns to On, this is a state in which BBC unit is determined that it is "Battery Side Current Too High".

    4R_BBC_OPBTVDH2


    Battery Side Voltage Too High2
    [On/Off]

    [Description]

    This parameter indicates a state in which the BBC unit is the protection operation.
    If this turns to On, this is a state in which BBC unit is determined that it is "Battery Side Voltage Too High".

    4R_BBC_OPBTVDH


    Battery Side Voltage Too High1
    [On/Off]

    [Description]

    This parameter indicates a state in which the BBC unit is the protection operation.
    If this turns to On, this is a state in which BBC unit is determined that it is "Battery Side Voltage Too High".

    4R_BBC_OPBTVDL


    Battery Side Voltage Too Low
    [On/Off]

    [Description]

    This parameter indicates a state in which the BBC unit is the protection operation.
    If this turns to On, this is a state in which BBC unit is determined that it is "Battery Side Voltage Too Low".

    4R_BBC_OPNVMER


    EEPROM Read Error
    [On/Off]

    [Description]

    This parameter indicates a state in which the BBC unit is the protection operation.
    If this turns to On, this is a state in which BBC unit is determined that it is "EEPROM Read Error".

    4R_BBC_OPSCCFL


    Supplementary Charge Circuit Failure
    [On/Off]

    [Description]

    This parameter indicates a state in which the BBC unit is the protection operation.
    If this turns to On, this is a state in which BBC unit is determined that it is "Supplementary Charge Circuit Failure".

    4R_BBC_OPVREFFL


    Voltage Reference Circuit Failure
    [On/Off]

    [Description]

    This parameter indicates a state in which the BBC unit is the protection operation.
    If this turns to On, this is a state in which BBC unit is determined that it is "Voltage Reference Circuit Failure".

    4R_BBC_OPMCFL


    Main Circuit Failure
    [On/Off]

    [Description]

    This parameter indicates a state in which the BBC unit is the protection operation.
    If this turns to On, this is a state in which BBC unit is determined that it is "Main Circuit Failure".

    4R_BBC_OPIDINIER


    Current Sensor Initialize Error
    [On/Off]

    [Description]

    This parameter indicates a state in which the BBC unit is the protection operation.
    If this turns to On, this is a state in which BBC unit is determined that it is "Current Sensor Initialize Error".

    4R_BBC_OPUCISFL


    EDLC Module Side Current Sensor Failure
    [On/Off]

    [Description]

    This parameter indicates a state in which the BBC unit is the protection operation.
    If this turns to On, this is a state in which BBC unit is determined that it is "EDLC Module Side Current Sensor Failure".

    4R_BBC_OPBTISFL


    Battery Side Current Sensor Failure
    [On/Off]

    [Description]

    This parameter indicates a state in which the BBC unit is the protection operation.
    If this turns to On, this is a state in which BBC unit is determined that it is "Battery Side Current Sensor Failure".

    4R_BBC_CNUCVLCAL


    EDLC Module Control Voltage Lower Limit Value Calculate Counter
    [Times]

    [Description]

    This parameter indicates the EDLC Module Control Voltage Lower Limit Value Calculate Counter.

    4R_BBC_CNUCRICAL


    EDLC Module Resistance Calculate Counter
    [Times]

    [Description]

    This parameter indicates the EDLC Module Resistance Calculate Counter.

    4R_BBC_CNUCCPCAL


    EDLC Module Capacity Calculate Counter
    [Times]

    [Description]

    This parameter indicates the EDLC Module Capacity Calculate Counter.

    4R_BBC_B23A0-11

    (B23A0-11)
    A Short in the EDLC Module Power Circuit

    POSSIBLE FAILURES

    4R_BBC_B23A0-13

    (B23A0-13)
    An Open in the EDLC Module Power Circuit

    POSSIBLE FAILURES

    4R_BBC_B23A0-92

    (B23A0-92)
    EDLC Module Performance Problem

    POSSIBLE FAILURES

    4R_BBC_B23A0-96

    (B23A0-96)
    EDLC Module Internal Error

    POSSIBLE FAILURES

    4R_BBC_B23A1-14

    (B23A1-14)
    An Open in the EDLC Module Temperature Sensor Circuit

    POSSIBLE FAILURES

    4R_BBC_B23A1-17

    (B23A1-17)
    A Short in the EDLC Module Temperature Sensor Circuit

    POSSIBLE FAILURES

    4R_BBC_U0029-00

    (U0029-00)
    F-CAN Communication Line Error

    POSSIBLE FAILURES

    4R_BBC_U0100-00

    (U0100-00)
    BBC Unit Lost Communication with PCM

    POSSIBLE FAILURES

    4R_BBC_U3000-49

    (U3000-49)
    ECU Internal Circuit Malfunction

    POSSIBLE FAILURES

    4R_BBC_U3000-51

    (U3000-51)
    Reprogramming Error

    POSSIBLE FAILURES

    4R_BCAN_UNIT_CONNECT

    Check Connected Control Units

    This test checks which ECUs Are connected to the B-CAN bus. For each ECU in the results list:



    4R_BABS_RYAW_ESP8


    YAW RATE SENSOR
    (°/s)

    [Operating Range]

    -100°/s - 100°/s

    4R_BABS_PMC_ESP8


    BRAKE PRESSURE
    (MPa) (bar) (kgm/cm²)

    [Description]

    Brake Pressure Sensor

    [Operating Range]

    0MPa - 20.0MPa
    0bar - 200bar
    0kgm/cm² - 203.94kgm/cm²

    4R_BABS_NE_ESP8


    ENGINE SPEED
    (RPM)

    [Operating Range]

    0RPM - Each Vehicle MAX RPM

    4R_BABS_ENGTRQ_ESP8


    ENGINE TORQUE
    (kgf·m) (N·m)

    [Operating Range]

    -196N·m - 196N·m

    4R_BABS_ACCLPP_ESP8


    ACCELE PEDAL POSITION
    (%)

    [Operating Range]

    0% - 100%

    4R_BABS_RLTVSTR_ESP8


    RELATIVE STEERING ANGLE SENSOR
    (°)

    [Operating Range]

    -1080° - 1080°

    4R_BABS_IPHA_ESP8


    PHASE A STATE
    (ON/OFF)

    [Description]

    It shows that output signal of Phase A from Steering Angle Sensor.

    [NOTE]

    <Steering Angle Sensor>
    Steering Angle sensor has three phases called Phase A, B and Z.
    It detects steering wheel angle and speed by calculating output signal cycle of Phase A and B.

    [Reference]

    a : Phase A
    b : Phase B
    c : Phase Z
    d : Steering shaft rotate
    e : Phase gap

    4R_BABS_IPHB_ESP8


    PHASE B STATE
    (ON/OFF)

    [Description]

    It shows that output signal of Phase B from Steering Angle Sensor.

    [NOTE]

    <Steering Angle Sensor>
    Steering Angle sensor has three phases called Phase A, B and Z.
    It detects steering wheel angle and speed by calculating output signal cycle of Phase A and B.

    [Reference]

    a : Phase A
    b : Phase B
    c : Phase Z
    d : Steering shaft rotate
    e : Phase gap

    4R_BABS_VSTRZ_ESP8


    Z-PHASE
    (V)

    [Description]

    It shows that output signal of Phase Z from Steering angle sensor.
    Phase Z is put out Low and High signals.
    The Steering Position is
    Straight ahead : 0.6V - 1.0V (Low)
    Others : 3.55V - 4.45V (High)

    [Operating Range]

    0V - 5V

    [Reference]

    a : Phase A
    b : Phase B
    c : Phase Z
    d : Steering shaft rotate
    e : Phase gap

    BATCH_11_01

    11-01
    RIGHT FRONT WHEEL SPEED SENSOR OPEN CIRCUIT

    POSSIBLE FAILURES

    BATCH_12_01

    12-01
    RIGHT FRONT WHEEL SPEED SENSOR FAILURE

    POSSIBLE FAILURES

    BATCH_13_01

    13-01
    LEFT FRONT WHEEL SPEED SENSOR OPEN CIRCUIT

    POSSIBLE FAILURES

    BATCH_14_01

    14-01
    LEFT FRONT WHEEL SPEED SENSOR FAILURE

    POSSIBLE FAILURES

    BATCH_15_01

    15-01
    RIGHT REAR WHEEL SPEED SENSOR OPEN CIRCUIT

    POSSIBLE FAILURES

    BATCH_16_01

    16-01
    RIGHT REAR WHEEL SPEED SENSOR FAILURE

    POSSIBLE FAILURES

    BATCH_17_01

    17-01
    LEFT REAR WHEEL SPEED SENSOR OPEN CIRCUIT

    POSSIBLE FAILURES

    BATCH_18_01

    18-01
    LEFT REAR WHEEL SPEED SENSOR FAILURE

    POSSIBLE FAILURES

    BATCH_21_01

    21-01
    WRONG TOOTHED WHEEL

    POSSIBLE FAILURES

    4R_BABS_21_01_ESP8

    21-01
    WHEEL SLIPPING FAILURE

    POSSIBLE FAILURES

    4R_BABS_22_01_ABS8

    22-01
    CURRENT FLOW INTO WHEEL SPEED SENSOR INPUT AMPLIFIER FAILURE

    POSSIBLE FAILURES

    DIAGNOSTIC PROCDEDURE

    Monitor the inflow current to the WSS input amplifier

    4R_BABS_25_01_ESP8

    25-01
    YAW RATE SENSOR FAILURE

    POSSIBLE FAILURES

    4R_BABS_26_01_ESP8

    26-01
    LATERAL ACCELERATION SENSOR FAILURE

    POSSIBLE FAILURES

    4R_BABS_27_01_ESP8

    27-01
    STEERING ANGLE SENSOR FAILURE

    POSSIBLE FAILURES

    BATCH_28_01

    28-01
    LONGITUDINAL ACCELERATION SENSOR FAILURE

    POSSIBLE FAILURES

    BATCH_31_01

    31-01
    RIGHT FRONT INLET SOLENOID VALVE FAILURE

    POSSIBLE FAILURES

    BATCH_32_01

    32-01
    RIGHT FRONT OUTLET SOLENOID VALVE FAILURE

    POSSIBLE FAILURES

    BATCH_33_01

    33-01
    LEFT FRONT INLET SOLENOID VALVE FAILURE

    POSSIBLE FAILURES

    BATCH_34_01

    34-01
    LEFT FRONT OUTLET SOLENOID VALVE FAILURE

    POSSIBLE FAILURES

    BATCH_35_01

    35-01
    RIGHT REAR INLET SOLENOID VALVE FAILURE

    POSSIBLE FAILURES

    BATCH_36_01

    36-01
    RIGHT REAR OUTLET SOLENOID VALVE FAILURE

    POSSIBLE FAILURES

    BATCH_37_01

    37-01
    LEFT REAR INLET SOLENOID VALVE FAILURE

    POSSIBLE FAILURES

    BATCH_37_02

    37-02
    REAR INLET SOLENOID VALVE FAILURE

    POSSIBLE FAILURES

    BATCH_38_01

    38-01
    LEFT REAR OUTLET SOLENOID VALVE FAILURE

    POSSIBLE FAILURES

    BATCH_38_02

    38-02
    REAR OUTLET SOLENOID VALVE FAILURE

    POSSIBLE FAILURES

    4R_BABS_45_01_ESP8

    45-01
    RIGHT FRONT VSA HSV SOLENOID VALVE FAILURE

    POSSIBLE FAILURES

    4R_BABS_46_01_ESP8

    46-01
    RIGHT FRONT VSA USV SOLENOID VALVE FAILURE

    POSSIBLE FAILURES

    4R_BABS_47_01_ESP8

    47-01
    LEFT FRONT VSA HSV SOLENOID VALVE FAILURE

    POSSIBLE FAILURES

    4R_BABS_48_01_ESP8

    48-01
    LEFT FRONT VSA USV SOLENOID VALVE FAILURE

    POSSIBLE FAILURES

    BATCH_51_01

    51-01
    ABS PUMP MOTOR FAILURE

    POSSIBLE FAILURES

    BATCH_51_02

    51-02
    RESERVOIR FULL

    POSSIBLE FAILURES

    BATCH_52_01

    52-01
    ABS PUMP MOTOR RELAY OPEN CIRCUIT

    POSSIBLE FAILURES

    BATCH_52_02

    52-02
    RESERVOIR FAILURE

    POSSIBLE FAILURES

    BATCH_53_01

    53-01
    ABS PUMP MOTOR RELAY SHORT CIRCUIT

    POSSIBLE FAILURES

    BATCH_54_01

    54-01
    FAIL-SAFE RELAY FAILURE

    POSSIBLE FAILURES

    4R_BABS_59_01_ESP8

    59-01
    BRAKE DIAG CIRCUIT ON FAILURE

    POSSIBLE FAILURES

    BATCH_61_01

    61-01
    BATTERY VOLTAGE FAILURE

    POSSIBLE FAILURES

    4R_BABS_61_01_ESP8

    61-01
    BATTERY VOLTAGE LOW

    POSSIBLE FAILURES

    4R_BABS_62_01_ESP8

    62-01
    BATTERY VOLTAGE HIGH

    POSSIBLE FAILURES

    4R_BABS_65_01_ESP8

    65-01
    VSA PRESSURE SENSOR FAILURE

    POSSIBLE FAILURES

    DIAGNOSTIC PROCDEDURE

    When the DRS( Yaw Rate sensor ) value exceeds 30 deg/s during 5 sec or when the vehicle starts after the state continues for 500 ms during the car is standstill.
    When the DRS( Yaw Rate sensor ) value exceeds 94.75 deg/s for 500 ms during driving.
    When the supply voltage of pressure sensor exceeds 5.3V or becomes less than 4.7V during 60 ms.
    When the supply voltage of DSO exceeds 4.85V or becomes less than 0.3V during 100 ms.
    When the supply voltage of DSI exceeds 4.85V or becomes less than 0.3V during 100 ms.
    When the sum of DSO, DSI output voltage exceeds 5.3V or becomes less than 4.7V during 100 ms.
    When the following requirements are not fulfilled, a failure is stored. In phase1: When DSO, DSI output voltage becomes less than 0.5V during 30 ms. In phase2 : DSO, DSI output voltage becomes between 1.9V and 3.1 during 30 ms.

    4R_BABS_66_01_ESP8

    66-01
    VSA PRESSURE SENSOR FAILURE

    POSSIBLE FAILURES

    4R_BABS_67_01_ESP8

    67-01
    BRAKE SWITCH FAILURE

    POSSIBLE FAILURES

    4R_BABS_68_01_ESP8

    68-01
    BRAKE SWITCH FAILURE

    POSSIBLE FAILURES

    4R_BABS_69_01_ESP8

    69-01
    BRAKE DIAG CIRCUIT OFF FAILURE

    POSSIBLE FAILURES

    NOTE

    N.C : Normally Close

    4R_BABS_72_01_ESP8

    72-01
    STEERING ANGLE SENSOR FAILURE

    POSSIBLE FAILURES

    4R_BABS_73_01_ESP8

    73-01
    YAW RATE SENSOR FAILURE

    POSSIBLE FAILURES

    4R_BABS_74_01_ESP8

    74-01
    YAW RATE SENSOR FAILURE

    POSSIBLE FAILURES

    4R_BABS_75_01_ESP8

    75-01
    LATERAL ACCELERATION SENSOR FAILURE

    POSSIBLE FAILURES

    4R_BABS_76_01_ESP8

    76-01
    LATERAL ACCELERATION SENSOR FAILURE

    POSSIBLE FAILURES

    4R_BABS_77_01_ESP8

    77-01
    LONGITUDINAL ACCELERATION SENSOR FAILURE

    4R_BABS_78_01_ESP8

    78-01
    LONGITUDINAL ACCELERATION SENSOR FAILURE

    BATCH_81_01

    81-01
    ABS/VSA CONTROL UNIT FAILURE

    POSSIBLE FAILURES

    4R_BABS_84_01_ESP8

    84-01
    STEERING ANGLE SENSOR FAILURE

    POSSIBLE FAILURES

    DIAGNOSTIC PROCDEDURE

    When Neutral rewriting of the Steering Angle Sensor was not performed.

    4R_BABS_85_01_ESP8

    85-01
    RELATIVE STEERING ANGLE SENSOR FAILURE

    POSSIBLE FAILURES

    BATCH_90_01

    90-01
    FLASHCODE OPERATOR ERROR

    POSSIBLE FAILURES

    BATCH_91_01

    91-01
    CAN COMMUNICATION FAILURE

    POSSIBLE FAILURES

    INFORMATION

    When the other system Unit detects Trouble Code, the DTC 91-01 might be detected with the VSA/TCS unit.
    Execute DTC-clear of VSA after repairing the content of the trouble code of other systems.
    The trouble code is not deleted in VSA/TCS unit when DTC clear is not executed.

    4R_BABS_92_01_ESP8

    92-01
    CAN SYSTEM FAILURE

    POSSIBLE FAILURES

    4R_BABS_93_01_ESP8

    93-01
    Gear Shift Position Status

    POSSIBLE FAILURES

    Go to the i-SHIFT system menu and conduct the corresponding troubleshooting.

    4R_BABS_97_01_ESP8

    97-01
    VSA SYSTEM FAILURE

    POSSIBLE FAILURES

    4R_BABS_98_01_ESP8

    98-01
    ABS/VSA CONTROL UNIT FAILURE

    POSSIBLE FAILURES

    DIAGNOSTIC PROCDEDURE

    When a defective VSA control unit is set on this vehicle then this DTC is occured.

    4R_BVSA_FM_LFABSSOL


    LEFT FRONT ABS SOLENOID TEST

    [Description]

    This function test forcibly drives Left Front ABS Solenoid Valve and can confirm kickback.

    [NOTE]

    Don't run this test when there are DTCs in ABS Unit.
    This test will take up to 5 seconds.

    4R_BVSA_FM_RFABSSOL


    RIGHT FRONT ABS SOLENOID TEST

    [Description]

    This function test forcibly drives Right Front ABS Solenoid Valve and can confirm kickback.

    [NOTE]

    Don't run this test when there are DTCs in ABS Unit.
    This test will take up to 5 seconds.

    4R_BVSA_FM_LRABSSOL


    LEFT REAR ABS SOLENOID TEST

    [Description]

    This function test forcibly drives Left Rear ABS Solenoid Valve and can confirm kickback.

    [NOTE]

    Don't run this test when there are DTCs in ABS Unit.
    This test will take up to 5 seconds.

    4R_BVSA_FM_RRABSSOL


    RIGHT REAR ABS SOLENOID TEST

    [Description]

    This function test forcibly drives Left Rear ABS Solenoid Valve and can confirm kickback.

    [NOTE]

    Don't run this test when there are DTCs in ABS Unit.
    This test will take up to 5 seconds.

    4R_BVSA_FM_LFVSASOL


    LEFT FRONT VSA SOLENOID TEST

    [Description]

    This function test forcibly drives Left Front VSA Solenoid Valve and can confirm kickback.

    [NOTE]

    Don't run this test when there are DTCs in ABS/VSA Unit.
    This test will take up to 5 seconds.

    4R_BVSA_FM_RFVSASOL


    RIGHT FRONT VSA SOLENOID TEST

    [Description]

    This function test forcibly drives Right Front VSA Solenoid Valve and can confirm kickback.

    [NOTE]

    Don't run this test when there are DTCs in ABS/VSA Unit.
    This test will take up to 5 seconds.

    4R_BVSA_FM_LRVSASOL


    LEFT REAR VSA SOLENOID TEST

    [Description]

    This function test forcibly drives Left Rear VSA Solenoid Valve and can confirm kickback.

    [NOTE]

    Don't run this test when there are DTCs in ABS/VSA Unit.
    This test will take up to 5 seconds.

    4R_BVSA_FM_RRVSASOL


    RIGHT REAR VSA SOLENOID TEST

    [Description]

    This function test forcibly drives Right Rear VSA Solenoid Valve and can confirm kickback.

    [NOTE]

    Don't run this test when there are DTCs in ABS/VSA Unit.
    This test will take up to 5 seconds.

    BVPA_01_01


    LEFT FRONT WHEEL SPEED
    (km/h) (MPH)

    [Description]

    LEFT FRONT WHEEL SPEED is converted from the left front wheel speed sensor.

    BVPA_02_01


    RIGHT FRONT WHEEL SPEED
    (km/h) (MPH)

    [Description]

    RIGHT FRONT WHEEL SPEED is converted from the right front wheel speed sensor.

    BVPA_03_01


    LEFT REAR WHEEL SPEED
    (km/h) (MPH)

    [Description]

    LEFT REAR WHEEL SPEED is converted from the left rear wheel speed sensor.

    BVPA_04_01


    RIGHT REAR WHEEL SPEED
    (km/h) (MPH)

    [Description]

    RIGHT REAR WHEEL SPEED wheel speed is converted from the right rear wheel speed sensor.

    BVPA_05_01


    IG2
    (V)

    [Description]

    Ignition Switch 2
    Standard condition: 12V
    IG2 indicates the Ignition Switch circuit 2 voltage.

    BVPA_06_01


    BRAKE SWITCH
    (ON/OFF)

    [Description]

    Brake Light Switch
    When the brake pedal is depressed, the BRAKE SWITCH indicates ON.

    BVPA_07_01


    PUMP MOTOR RELAY
    (ON/OFF)

    [Description]

    ABS Pump Motor Relay
    When the ABS pump motor relay is switched on, the PUMP MOTOR RELAY indicates ON.

    BVPA_08_01


    LEFT FRONT INLET SOLENOID
    (ON/OFF)

    [Description]

    Left Front Inlet Solenoid Valve
    When the VSA Control Unit internal drive circuit turns on, the LEFT FRONT INLET SOLENOID indicates ON.

    BVPA_09_01


    LEFT FRONT OUTLET SOLENOID
    (ON/OFF)

    [Description]

    Left Front Outlet Solenoid Valve
    When the VSA Control Unit internal drive circuit turns on, the LEFT FRONT OUTLET SOLENOID indicates ON.

    BVPA_10_01


    RIGHT FRONT INLET SOLENOID
    (ON/OFF)

    [Description]

    Right Front Inlet Solenoid Valve
    When the VSA Control Unit internal drive circuit turns on, the RIGHT FRONT INLET SOLENOID indicates ON.

    BVPA_11_01


    RIGHT FRONT OUTLET SOLENOID
    (ON/OFF)

    [Description]

    Right Front Outlet Solenoid Valve
    When the VSA Control Unit internal drive circuit turns on, the RF OUTLET SOL indicates ON.

    BVPA_12_01


    LEFT REAR INLET SOLENOID
    (ON/OFF)

    [Description]

    Left Rear Inlet Solenoid Valve
    When the VSA Control Unit internal drive circuit turns on, the LR INLET SOL indicates ON.

    BVPA_13_01


    LEFT REAR OUTLET SOLENOID
    (ON/OFF)

    [Description]

    Left Rear Outlet Solenoid Valve
    When the VSA Control Unit internal drive circuit turns on, the LR OUTLET SOL indicates ON.

    BVPA_14_01


    RIGHT REAR INLET SOLENOID
    (ON/OFF)

    [Description]

    Right Rear Inlet Solenoid Valve
    When the VSA Control Unit internal drive circuit turns on, the RR INLET SOL indicates ON.

    BVPA_15_01


    RIGHT REAR OUTLET SOLENOID
    (ON/OFF)

    [Description]

    Right Rear Outlet Solenoid Valve
    When the VSA Control Unit internal drive circuit turns on, the RR OUTLET SOL indicates ON.

    BVPA_16_01


    LEFT FRONT INLET SOLENOID FEEDBACK
    (ON/OFF)

    [Description]

    Left Front Inlet Solenoid Valve Feedback
    When the VSA Control Unit detects the feedback signal of solenoid, the LF INLET SOL FB indicates ON.

    BVPA_17_01


    LEFT FRONT OUTLET SOLENOID FEEDBACK
    (ON/OFF)

    [Description]

    Left Front Outlet Solenoid Valve Feedback
    When the VSA Control Unit detects the feedback signal of solenoid, the LF OUTLET SOL FB indicates ON.

    BVPA_18_01


    RIGHT FRONT INLET SOLENOID FEEDBACK
    (ON/OFF)

    [Description]

    Right Front Inlet Solenoid Valve Feedback
    When the VSA Control Unit detects the feedback signal of solenoid, the RF INLET SOL FB indicates ON.

    BVPA_19_01


    RIGHT FRONT OUTLET SOLENOID FEEDBACK
    (ON/OFF)

    [Description]

    Right Front Outlet Solenoid Valve Feedback
    When the VSA Control Unit detects the feedback signal of solenoid, the RF OUTLET SOL FB indicates ON.

    BVPA_20_01


    LEFT REAR INLET SOLENOID FEEDBACK
    (ON/OFF)

    [Description]

    Left Rear Inlet Solenoid Valve Feedback
    When the VSA Control Unit detects the feedback signal of solenoid, the LR INLET SOL FB indicates ON.

    BVPA_21_01


    LEFT REAR OUTLET SOLENOID FEEDBACK
    (ON/OFF)

    [Description]

    Left Rear Outlet Solenoid Valve Feedback
    When the VSA Control Unit detects the feedback signal of solenoid, the LR OUTLET SOL FB indicates ON.

    BVPA_22_01


    RIGHT REAR INLET SOLENOID FEEDBACK
    (ON/OFF)

    [Description]

    Right Rear Inlet Solenoid Valve Feedback
    When the VSA Control Unit detects the feedback signal of solenoid, the RR INLET SOL FB indicates ON.

    BVPA_23_01


    RIGHT REAR OUTLET SOLENOID FEEDBACK
    (ON/OFF)

    [Description]

    Right Rear Outlet Solenoid Valve Feedback
    When the VSA Control Unit detects the feedback signal of solenoid, the RR OUTLET SOL FB indicates ON.

    BVPA_24_01


    SCS
    (OPEN/SHORT)

    [Description]

    Service Check Signal
    When the SCS line is grounded, the Service Check Signal indicates SHORT.
    After turning on the ignition switch, the indicator light blinks the DTCs.

    BVPA_25_01


    PARKING BRAKE
    (ON/OFF)

    [Description]

    When the brake is actuated, the PARKING BRAKE indicates ON.

    BVPA_26_01


    ABS INDICATOR
    (ON/OFF)

    [Description]

    ABS Indicator Light
    When the light is lit, the ABS INDICATOR indicates ON.

    BVPA_27_01


    VSA INDICATOR
    (ON/OFF)

    [Description]

    VSA Indicator Light
    When the light is lit, the VSA INDICATOR indicates ON.

    BVPA_28_01


    VSA OFF
    (ON/OFF)

    [Description]

    During the VSA function, the VSA ACTIVE IND indicates ON and OFF alternately.
    After replacing the VSA control unit, the light indicates ON.
    To turn off the light, perform the neutral rewrite for Steering Angle Sensor.

    BVPA_29_01


    FAIL-SAFE RELAY
    (ON/OFF)

    [Description]

    When the fail-safe relay is switched on, the FAIL-SAFE RELAY indicates ON.

    BVPA_30_01


    SUB THROTTLE MOTOR RELAY
    (ON/OFF)

    [Description]

    When the sub throttle motor relay is switched on, the SUB TH MOT RELAY indicates ON.

    BVPA_31_01


    LATERAL ACCELERATION SENSOR
    (G) (m/s²)

    [Operating Range]

    -1.5G - 1.5G
    -15m/s² - 15m/s²

    BVPA_32_01


    YAW RATE SENSOR
    (°/s)

    [Operating Range]

    -95.5°/s - 95.5°/s

    BVPA_33_01


    STEERING ANGLE
    (°)

    [Description]

    Steering Angle Sensor
    The steering wheel angle is indicated by the absolute value.
    -: Left Turn
    +: Right Turn

    BVPA_34_01


    ENGINE SPEED
    (RPM)

    [Description]

    Engine speed is transmitted from ECM.

    BVPA_35_01


    ENGINE TCS

    [Description]

    Engine Traction Control System
    The control mode of the engine TCS is indicated.
    NORMAL : Not TCS
    RETARD : Retard Ignition Timing
    6CUT : Fuel Cut of Six Cylinders
    THROTTLE:TCS control by sub throttle valve
    FAIL : Fail or prohibition

    BVPA_36_01


    INHIBIT TCS
    (ON/OFF)

    [Description]

    Inhibition of TCS
    ON : Inhibition
    OFF : Normal

    BVPA_37_01


    LEFT FRONT HSV SOLENOID
    (ON/OFF)

    [Description]

    Left Front High Pressure Change Solenoid
    When the VSA Control Unit internal drive circuit turns on, the LF HSV SOL indicates ON.

    BVPA_38_01


    LEFT FRONT USV SOLENOID
    (ON/OFF)

    [Description]

    Left Front Pilot Valve Solenoid
    When the VSA Control Unit internal drive circuit turns on, the LF USV SOL indicates ON.

    BVPA_39_01


    RIGHT FRONT HSV SOLENOID
    (ON/OFF)

    [Description]

    Right Front High Pressure Change Solenoid
    When the VSA Control Unit internal drive circuit turns on, the RF HSV SOL indicates ON.

    BVPA_40_01


    RIGHT FRONT USV SOLENOID
    (ON/OFF)

    [Description]

    Right Front Pilot Valve Solenoid
    When the VSA Control Unit internal drive circuit turns on, the RF USV SOL indicates ON.

    BVPA_41_01


    LEFT FRONT HSV SOLENOID FEEDBACK
    (ON/OFF)

    [Description]

    Left Front High Pressure Change Solenoid Feedback
    When the VSA Control Unit detects the feedback signal of solenoid, the LF HSV SOL FB indicates ON.

    BVPA_42_01


    LEFT FRONT USV SOLENOID FEEDBACK
    (ON/OFF)

    [Description]

    Left Front Pilot Valve Solenoid Feedback
    When the VSA Control Unit detects the feedback signal of solenoid, the LF USV SOL FB indicates ON.

    BVPA_43_01


    RIGHT FRONT HSV SOLENOID FEEDBACK
    (ON/OFF)

    [Description]

    Right Front High Pressure Change Solenoid Feedback
    When the VSA Control Unit detects the feedback signal of solenoid, the RF HSV SOL FB indicates ON.

    BVPA_44_01


    RIGHT FRONT USV SOLENOID FEEDBACK
    (ON/OFF)

    [Description]

    Right Front Pilot Valve Solenoid Feedback
    When the VSA Control Unit detects the feedback signal of solenoid, the RF USV SOL FB indicates ON.

    BVPA_45_01


    GEAR POSITION

    [Description]

    Gear Position Signal
    Target gear position calculated with Converter ECU
    1st
    2nd
    3rd
    4th
    N/P
    R

    BVPA_46_01


    THROTTLE POSITION SENSOR REFERENCE
    (V)

    [Description]

    TP sensor Ref is the reference voltage for the TP Sensor from ECM.
    Value calculated with Converter ECU.

    BVPA_47_01


    THROTTLE POSITION SENSOR
    (°)

    [Description]

    The TP sensor is a potentiometer connected to the throttle valve shaft.
    Value calculated with Converter ECU.

    BVPA_48_01


    VSA SWITCH
    (ON/OFF)

    [Description]

    VSA Off Switch
    When the VSA Switch is turned on, the VSA SW indicates ON, and VSA becomes inactive.

    BVPA_49_01


    MASTER CYLINDER PRESSURE
    (MPa) (bar)

    [Description]

    Master Cylinder Pressure Sensor
    MASTER CYLINDER PRESSURE indicates the fluid pressure of the Master Cylinder.

    BVPA_50_01


    ENGINE TORQUE
    (N·m) (kgf·m)

    [Description]

    ENGINE TORQUE indicates the torque of the Engine. (Indicating during engine run)

    BVPA_51_01


    VSA TYPE

    [Description]

    Type of VSA Control Unit
    DESTI. BRAKE
    USA16A: USA 16 inch
    USA16B: USA 16 inch
    (Since 01 model year)
    JPN15 : JAPAN 15 inch
    EU16 : EUROPE 16 inch
    JPN16 : JAPAN 16 inch
    FAIL : UNDEFINED DATA

    BVPA_52_01


    CONVERTER TYPE

    [Description]

    Type of Converter ECU
    DESTI. BRAKE
    USA16A: USA 16 inch
    USA16B: USA 16 inch
    (Since 01 model year)
    JPN15 : JAPAN 15 inch
    EU16 : EUROPE 16 inch
    JPN16 : JAPAN 16 inch
    FAIL : UNDEFINED DATA

    BVPA_53_01


    IG1
    (V)

    [Description]

    Ignition Switch 1
    Standard condition: 12V
    IG1 indicates the Ignition Switch circuit 1 voltage.

    BVPA_54_01


    SUB THROTTLE POSITION SENSOR
    (°)

    [Description]

    The sub TP sensor is a potentiometer connected to the sub throttle valve shaft.
    Value calculated with Converter ECU.

    BVTCH_11_01

    11-01
    RIGHT FRONT WHEEL SPEED SENSOR OPEN OR SHORT

    POSSIBLE FAILURES

    BVTCH_12_01

    12-01
    RIGHT FRONT WHEEL SPEED SENSOR FAILURE

    POSSIBLE FAILURES

    BVTCH_13_01

    13-01
    LEFT FRONT WHEEL SPEED SENSOR OPEN OR SHORT

    POSSIBLE FAILURES

    BVTCH_14_01

    14-01
    LEFT FRONT WHEEL SPEED SENSOR FAILURE

    POSSIBLE FAILURES

    BVTCH_15_01

    15-01
    RIGHT REAR WHEEL SPEED SENSOR OPEN OR SHORT

    POSSIBLE FAILURES

    BVTCH_16_01

    16-01
    RIGHT REAR WHEEL SPEED SENSOR FAILURE

    POSSIBLE FAILURES

    BVTCH_17_01

    17-01
    LEFT REAR WHEEL SPEED SENSOR OPEN OR SHORT

    POSSIBLE FAILURES

    BVTCH_18_01

    18-01
    LEFT REAR WHEEL SPEED SENSOR FAILURE

    POSSIBLE FAILURES

    BVTCH_25_01

    25-01
    YAW RATE SENSOR FAILURE

    POSSIBLE FAILURES

    BVTCH_26_01

    26-01
    LATERAL G SENSOR FAILURE

    POSSIBLE FAILURES

    BVTCH_27_01

    27-01
    STEERING ANGLE SENSOR FAILURE

    POSSIBLE FAILURES

    BVTCH_31_01

    31-01
    RIGHT FRONT INLET SOLENOID VALVE FAILURE

    POSSIBLE FAILURES

    BVTCH_32_01

    32-01
    RIGHT FRONT OUTLET SOLENOID VALVE FAILURE

    POSSIBLE FAILURES

    BVTCH_33_01

    33-01
    LEFT FRONT INLET SOLENOID VALVE FAILURE

    POSSIBLE FAILURES

    BVTCH_34_01

    34-01
    LEFT FRONT OUTLET SOLENOID VALVE FAILURE

    POSSIBLE FAILURES

    BVTCH_35_01

    35-01
    RIGHT REAR INLET SOLENOID VALVE FAILURE

    POSSIBLE FAILURES

    BVTCH_36_01

    36-01
    RIGHT REAR OUTLET SOLENOID VALVE FAILURE

    POSSIBLE FAILURES

    BVTCH_37_01

    37-01
    LEFT REAR INLET SOLENOID VALVE FAILURE

    POSSIBLE FAILURES

    BVTCH_38_01

    38-01
    LEFT REAR OUTLET SOLENOID VALVE FAILURE

    POSSIBLE FAILURES

    BVTCH_45_01

    45-01
    RIGHT FRONT HSV SOLENOID VALVE FAILURE

    POSSIBLE FAILURES

    BVTCH_46_01

    46-01
    RIGHT FRONT USV SOLENOID VALVE FAILURE

    POSSIBLE FAILURES

    BVTCH_47_01

    47-01
    LEFT FRONT HSV SOLENOID VALVE FAILURE

    POSSIBLE FAILURES

    BVTCH_48_01

    48-01
    LEFT FRONT USV SOLENOID VALVE FAILURE

    POSSIBLE FAILURES

    BVTCH_51_01

    51-01
    ABS PUMP MOTOR FAILURE

    POSSIBLE FAILURES

    BVTCH_52_01

    52-01
    ABS PUMP MOTOR RELAY OPEN CIRCUIT

    POSSIBLE FAILURES

    BVTCH_53_01

    53-01
    ABS PUMP MOTOR RELAY SHORT CIRCUIT

    POSSIBLE FAILURES

    BVTCH_54_01

    54-01
    FAIL-SAFE RELAY FAILURE

    POSSIBLE FAILURES

    BVTCH_55_01

    55-01
    SUB THROTTLE MOTOR FAIL-SAFE RELAY FAILURE

    POSSIBLE FAILURES

    BVTCH_58_01

    58-01
    ENGINE SPEED SIGNAL FAILURE

    POSSIBLE FAILURES

    BVTCH_61_01

    61-01
    BATTERY VOLTAGE LOW

    POSSIBLE FAILURES

    BVTCH_62_01

    62-01
    BATTERY VOLTAGE HIGH

    POSSIBLE FAILURES

    BVTCH_63_01

    63-01
    ECM REFERENCE VOLTAGE FAILURE

    POSSIBLE FAILURES

    BVTCH_64_01

    64-01
    SENSOR SUPPLY VOLTAGE FAILURE

    POSSIBLE FAILURES

    BVTCH_65_01

    65-01
    BRAKE FLUID LOW LEVEL

    POSSIBLE FAILURES

    BVTCH_66_01

    66-01
    BRAKE PRESSURE SENSOR FAILURE

    POSSIBLE FAILURES

    BVTCH_68_01

    68-01
    BRAKE SWITCH FAILURE

    POSSIBLE FAILURES

    BVTCH_71_01

    71-01
    WRONG SIZE OF TIRE

    POSSIBLE FAILURES

    BVTCH_81_01

    81-01
    CONTROL UNIT FAILURE

    POSSIBLE FAILURES

    BVTCH_82_01

    82-01
    DISTURBANCE DETECTION

    POSSIBLE FAILURES

    BVTCH_83_01

    83-01
    ECM RELATION FAILURE

    POSSIBLE FAILURES

    BVTCH_84_01

    84-01
    STEERING SENSOR INPUT ERROR

    POSSIBLE FAILURES

    [NOTE]

    DTC 84-01 may not clear if 'Neutral Rewrite' procedure has not been ran.
    Once the 'Neutral Rewrite' has been done correctly, this DTC will be cleared.

    BVTCH_86_01

    86-01
    CAN NODE ERROR

    POSSIBLE FAILURES

    BVTCH_88_01

    88-01
    SDLA FAILURE
    Communication error

    POSSIBLE FAILURES

    BVTCH_92_01

    92-01
    CONVERTER ECU FAILURE

    POSSIBLE FAILURES

    BVTCH_93_01

    93-01
    MAIN THROTTLE SENSOR FAILURE

    POSSIBLE FAILURES

    BVTCH_94_01

    94-01
    SUB THROTTLE SENSOR FAILURE

    POSSIBLE FAILURES

    BVTCH_95_01

    95-01
    PRE-CHARGE PUMP MOTOR FAILURE

    POSSIBLE FAILURES

    BVTCH_96_01

    96-01
    LOW VOLTAGE SUB THROTTLE MOTOR

    POSSIBLE FAILURES

    BVTCH_97_01

    97-01
    SUB THROTTLE MOTOR FAILURE

    POSSIBLE FAILURES

    BVTCH_98_01

    98-01
    ECU UNMATCH FAILURE

    POSSIBLE FAILURES

    4R_BSI_HDC


    HISTORY DATA CLEAR

    [Description]

    The history of the movement of the BSI OFF switch can be cleared.

    4R_BSI_ADJ


    ADJUSTMENT

    [Description]

    The aiming of BSI radar unit can be done.
  • Left side radar aiming
  • Right side radar aiming
  • When BSI radar unit is detached or is replaced or BSI control unit is replaced, aiming is necessary.
  • 4R_BSI_FUNC

    TEST MODE HELP
    FUNCTION TEST

    [Description]

    The forced display of the indicator and MID can be done.
  • BSI Left Side Alert Indicator ON
  • Flash BSI Left Side Alert Indicator
  • BSI Right Side Alert Indicator ON
  • Flash BSI Right Side Alert Indicator
  • BSI Indicator ON
  • BSI ON Message
  • Check Blind Spot System Message
  • BSI Buzzer
  • BSI Indicator OFF
  • 4R_BSIRAM_MENU_LSR

    TEST MODE HELP
    Left side radar aiming

    [Description]

    The aiming of left BSI radar unit can be done.

    4R_BSIRAM_MENU_RSR

    ADJUSTMENT MENU HELP
    Right side radar aiming

    [Description]

    The aiming of right BSI radar unit can be done.

    4R_BSIRAM_LSR_01

    ADJUSTMENT MENU HELP
    Left radar unit aiming

    4R_BSIRAM_RSR_01


    Right radar unit aiming

    4R_BSIAIM_FC2_03


    Fault Detected

    [Description]

    DTC has been detected.
    Please do aiming again after doing a necessary repair.

    4R_BSIAIM_FC2_04

    AIMING FAIL
    Routin Stopped

    [Description]

    Please do aiming again.

    4R_BSIAIM_FC2_05

    AIMING FAIL
    Left Side Multiple Targets

    [Description]

    Two or more targets are detected.
    Please do aiming again after removing the obstacle.

    4R_BSIAIM_FC2_06

    AIMING FAIL
    Right Side Multiple Targets

    [Description]

    Two or more targets are detected.
    Please do aiming again after removing the obstacle.

    4R_BSIAIM_FC2_07

    AIMING FAIL
    Left Side Target Moving

    [Description]

    The movement of the target was detected. Please do aiming again after fixing the target.

    4R_BSIAIM_FC2_08

    AIMING FAIL
    Right Side Target Moving

    [Description]

    The movement of the target was detected. Please do aiming again after fixing the target.

    4R_BSIAIM_FC2_09

    AIMING FAIL
    Left Side Target is missing

    [Description]

    The target was not detected. Please do aiming again after putting the target on a correct position.

    4R_BSIAIM_FC2_0A

    AIMING FAIL
    Right Side Target is missing

    [Description]

    The target was not detected. Please do aiming again after putting the target on a correct position.

    4R_BSIAIM_FC2_0B

    AIMING FAIL
    Left BSI radar unit Outside of Target Angle

    [Description]

    Radar unit is not installed angle that aiming is possible.
    Radar unit must confirm the installation angle.
    Please correct the installation angle if it is necessary.

    4R_BSIAIM_FC2_0C

    AIMING FAIL
    Right BSI radar unit Outside of Target Angle

    [Description]

    Radar unit is not installed angle that aiming is possible.
    Radar unit must confirm the installation angle.
    Please correct the installation angle if it is necessary.

    4R_BSIAIM_FC2_0D

    AIMING FAIL
    Vehicle is not park or moving

    [Description]

    The movement of the vehicle was detected. Please do aiming again after shift to [P] position, and apply the parking brake.

    4R_BSIAIM_FC2_0E

    AIMING FAIL
    BSI control unit busy - Other diagnostic service in progress

    [Description]

    Please do aiming again.

    4R_BSIAIM_FC2_NO

    AIMING FAIL
    No cause found

    [Description]

    Please do aiming again.

    4R_BSIFCT_MENU_LSI

    FUNCTION TEST MENU HELP
    BSI Left Side Alert Indicator ON

    [Description]

    BSI left side alert Indicator is lit.

    4R_BSIFCT_MENU_FLSI

    FUNCTION TEST MENU HELP
    Flash BSI Left Side Alert Indicator

    [Description]

    BSI left side alert indicator is flashed.

    4R_BSIFCT_MENU_RSI

    FUNCTION TEST MENU HELP
    BSI Right Side Alert Indicator ON

    [Description]

    BSI right side alert Indicator is lit.

    4R_BSIFCT_MENU_FRSI

    FUNCTION TEST MENU HELP
    Flash BSI Right Side Alert Indicator

    [Description]

    BSI right side alert indicator is flashed.

    4R_BSIFCT_MENU_BFL

    FUNCTION TEST MENU HELP
    BSI Indicator ON

    [Description]

    This test turns on the BSI indicator.

    [Requirement]

    4R_BSIFCT_MENU_CRSR

    FUNCTION TEST MENU HELP
    Right Side "Blind Spot Not Available" Message

    [Description]

    This test shows the "Blind Spot Not Available" message in the MID.

    4R_BSIFCT_MENU_CLSR

    FUNCTION TEST MENU HELP
    Left Side "Blind Spot Not Available" Message

    [Description]

    This test shows the "Blind Spot Not Available" message in the MID.

    4R_BSIFCT_MENU_BSS

    FUNCTION TEST MENU HELP
    BSI ON Message

    [Description]

    When BSI is turned OFF, the BSI indicator will be illuminated. This test will turn OFF the BSI indicator.

    [Requirement]

    4R_BSIFCT_MENU_BSF

    FUNCTION TEST MENU HELP
    "Check Blind Spot System" Message

    [Description]

    This test shows the "Check the BSI System" message in the MID.

    4R_BSIFCT_MENU_BBS

    FUNCTION TEST MENU HELP
    BSI Buzzer

    [Description]

    This test sounds the BSI buzzer.

    4R_BSIFCT_MENU_BUA

    FUNCTION TEST MENU HELP
    BSI Indicator OFF

    [Description]

    This test turns off the BSI indicator.

    [Requirement]

    4R_BSIFT2_MENU_LRU

    FUNCTION TEST MENU HELP
    Left BSI radar unavailable

    [Description]

    This test shows the "Blind Spot Not Available" message in the MID.

    4R_BSIFT2_MENU_RRU

    FUNCTION TEST MENU HELP
    Right BSI radar unavailable

    [Description]

    This test shows the "Blind Spot Not Available" message in the MID.

    4R_BSIINS_MENU_LROC

    INSPECTON HELP
    Left BSI radar operation check

    [Description]

    Operation of a BSI radar can be checked.

    4R_BSIINS_MENU_RROC

    INSPECTON HELP
    Right BSI radar operation check

    [Description]

    Operation of a BSI radar can be checked.

    4R_BSI_INSP

    TEST MODE HELP
    INSPECTION

    [Description]

    Operation of a BSI radar can be checked.
  • Left BSI radar operation check
  • Right BSI radar operation check
  • 4R_BSI_FUNC2

    TEST MODE HELP
    FUNCTION TEST

    [Description]

    The forced display of the indicator and MID can be done.
  • BSI Left side indicator ON
  • Flash BSI Left side indicator
  • BSI Right side indicator ON
  • Flash BSI Right side indicator
  • BSI Indicator ON
  • BSI Indicator OFF
  • CHECK Blind Spot System Message
  • BSI Buzzer
  • Left BSI radar unavailable
  • Right BSI radar unavailable
  • 4R_BSI_OTH_BSI_HPOFFSW


    Off to On history of BSI OFF switch
    (NOT CONFIRMED / OK)

    [Description]

    When the BSI OFF SWITCH is turned ON from OFF, it is displayed "OK".

    This history can be cleared by "HISTORY DATA CLEAR".

    4R_BSI_OTH_BSI_HNOFFSW


    On to Off history of BSI OFF switch
    (NOT CONFIRMED / OK)

    [Description]

    When the BSI OFF SWITCH is turned OFF from ON, it is displayed "OK".

    This history can be cleared by "HISTORY DATA CLEAR".

    4R_BSIL_OUT_BIM_ICON_STATUS


    L side blind spot indicator
    (OFF / ON / Flashing)

    [Description]

    The control state of left side blind spot indicator is displayed.

    4R_BSIL_OUT_BIM_PERSONAL


    BSI system status (Master)
    (OFF / ON)

    [Description]

    The state of a setup of operation by user customization of BSI system is displayed.

    4R_BSIL_OUT_BIM_CTM


    CTM system status (Master)
    (OFF / ON)

    [Description]

    The state of a setup of operation by user customization of CTM system is displayed.

    4R_BSIR_OUT_BIS_ICON_STATUS


    R side blind spot indicator
    (OFF / ON / Flashing)

    [Description]

    The control state of right side blind spot indicator is displayed.

    4R_BSIR_OUT_BIS_PERSONAL


    BSI system status (Slave)
    (OFF / ON)

    [Description]

    The state of a setup of operation by user customization of BSI system is displayed.

    4R_BSIR_OUT_BIS_CTM


    CTM system status (Slave)
    (OFF / ON)

    [Description]

    The state of a setup of operation by user customization of CTM system is displayed.

    4R_BSI_B18A1

    B18A1
    BSI control unit Internal Circuit Error

    DTC store unit

    POSSIBLE FAILURES

    4R_BSI_B18A5

    B18A5
    Left BSI sensor Temperature High

    DTC store unit

    POSSIBLE FAILURES

    4R_BSI_B18A6

    B18A6
    Right BSI sensor Temperature High

    DTC store unit

    POSSIBLE FAILURES

    4R_BSI_B18A7

    B18A7
    Left BSI sensor Voltage Input Low

    DTC store unit

    POSSIBLE FAILURES

    4R_BSI_B18A8

    B18A8
    Right BSI sensor Voltage Input Low

    DTC store unit

    POSSIBLE FAILURES

    4R_BSI_B18A9

    B18A9
    Left BSI sensor Voltage Input High

    DTC store unit

    POSSIBLE FAILURES

    4R_BSI_B18AA

    B18AA
    Right BSI sensor Voltage Input High

    DTC store unit

    POSSIBLE FAILURES

    4R_BSI_B18AB

    B18AB
    Ds Sensor Interference

    DTC store unit

    4R_BSI_B18AC

    B18AC
    Ps Sensor Interference

    DTC store unit

    4R_BSI_B18AD

    B18AD
    Ds Sensor Address Unstable

    DTC store unit

    4R_BSI_B18AE

    B18AE
    Ps Sensor Address Unstable

    DTC store unit

    4R_BSI_B18AF

    B18AF
    Left BSI sensor Internal Circuit Error

    DTC store unit

    POSSIBLE FAILURES

    4R_BSI_B18B1

    B18B1
    Right BSI sensor Internal Circuit Error

    DTC store unit

    POSSIBLE FAILURES

    4R_BSI_B18B2

    B18B2
    Ds BSI sensor CAN Bus Error

    DTC store unit

    4R_BSI_B18B3

    B18B3
    Ps BSI sensor CAN Bus Error

    DTC store unit

    4R_BSI_B18B4

    B18B4
    Left BSI sensor Dirty

    DTC store unit

    POSSIBLE FAILURES

    4R_BSI_B18B5

    B18B5
    Right BSI sensor Dirty

    DTC store unit

    POSSIBLE FAILURES

    4R_BSI_B18B6

    B18B6
    Lost Communication with Left BSI sensor

    DTC store unit

    POSSIBLE FAILURES

    4R_BSI_B18B7

    B18B7
    Lost Communication with Right BSI sensor

    DTC store unit

    POSSIBLE FAILURES

    4R_BSI_B18B8

    B18B8
    Left BSI sensor Azimuth Off Alignment

    DTC store unit

    POSSIBLE FAILURES

    4R_BSI_B18B9

    B18B9
    Right BSI sensor Azimuth Off Alignment

    DTC store unit

    POSSIBLE FAILURES

    4R_BSI_B18BA

    B18BA
    Left BSI sensor Unit Version Incorrect

    DTC store unit

    POSSIBLE FAILURES

    4R_BSI_B18BB

    B18BB
    Right BSI sensor Unit Version Incorrect

    DTC store unit

    POSSIBLE FAILURES

    4R_BSI_B18BC

    B18BC
    BSI sensors communication error

    DTC store unit

    POSSIBLE FAILURES

    4R_BSI_B18BD

    B18BD
    BSI control unit Voltage Input High

    DTC store unit

    POSSIBLE FAILURES

    4R_BSI_B18BE

    B18BE
    BSI control unit Voltage Input Low

    DTC store unit

    POSSIBLE FAILURES

    4R_BSI_B18BF

    B18BF
    CAN Vehicle Bus OFF Fault

    DTC store unit

    4R_BSI_B18C2

    B18C2
    Left BSI Alert Indicator Output Error

    DTC store unit

    POSSIBLE FAILURES

    4R_BSI_B18C3

    B18C3
    BSI Control Module Invalid or missing CAN Message

    DTC store unit

    4R_BSI_B18C4

    B18C4
    Lost Communication with the Meter (VSPNE Message)

    DTC store unit

    4R_BSI_B18C5

    B18C5
    Transmission Shift Position Invalid

    DTC store unit

    4R_BSI_B18CF

    B18CF
    Right BSI Alert Indicator Output Error

    DTC store unit

    POSSIBLE FAILURES

    4R_BSI_B18D3

    B18D3
    Mode Switch Button Shorted to Ground

    DTC store unit

    4R_BSI_B18D4

    B18D4
    Left BSI sensor Elevation Off Alignment

    DTC store unit

    POSSIBLE FAILURES

    4R_BSI_B18D5

    B18D5
    Right BSI sensor Elevation Off Alignment

    DTC store unit

    POSSIBLE FAILURES

    4R_BSI_U0140

    U0140
    Lost Communication With MICUDR (HLSW_ICD Message)

    DTC store unit

    4R_BSI_U0155

    U0155
    Lost Communication with the gauge control module

    DTC store unit

    POSSIBLE FAILURES

    4R_BSI_U0422

    U0422
    Invalid Data Received From MICU DR (Dimming SW or Turn Signal Data Invalid)

    DTC store unit

    4R_BSI_U0423

    U0423
    Invalid Data Received from ECM/PCM (vehicle speed data)

    DTC store unit

    POSSIBLE FAILURES

    4R_BSI_U1280

    U1280
    Communication Bus Line Error

    DTC store unit

    POSSIBLE FAILURES

    4R_BSIL_U1280

    U1280
    Communication bus line error (BUS-OFF)

    DTC store unit

    POSSIBLE FAILURES

    4R_BSIL_U1281

    U1281
    Left side BSI radar unit lost communication with MICU

    DTC store unit

    POSSIBLE FAILURES

    4R_BSIL_U128D

    U128D
    Left side BSI radar unit lost communication with gauge control module

    DTC store unit

    POSSIBLE FAILURES

    4R_BSIL_U1297

    U1297
    Left side BSI radar unit lost communication with right side BSI radar unit

    DTC store unit

    POSSIBLE FAILURES

    4R_BSIL_B18A1

    B18A1
    Left side BSI radar unit internal circuit error

    DTC store unit

    POSSIBLE FAILURES

    4R_BSIL_B18A5

    B18A5
    Left side BSI radar unit temperature high

    DTC store unit

    POSSIBLE FAILURES

    4R_BSIL_B18B4

    B18B4
    Left side BSI radar unit dirty

    DTC store unit

    POSSIBLE FAILURES

    4R_BSIL_B18B8

    B18B8
    Left side BSI radar unit azimuth off alignment

    DTC store unit

    POSSIBLE FAILURES

    4R_BSIL_B18BA

    B18BA
    Different version in the left and right side BSI radar unit

    DTC store unit

    POSSIBLE FAILURES

    4R_BSIL_B18C5

    B18C5
    Short to GND in the left side BSI radar unit indicator circuit

    DTC store unit

    POSSIBLE FAILURES

    4R_BSIL_B18C6

    B18C6
    Short to power in the left side BSI radar unit indicator circuit

    DTC store unit

    POSSIBLE FAILURES

    4R_BSIL_B18C7

    B18C7
    Open in the left side BSI radar unit indicator circuit

    DTC store unit

    POSSIBLE FAILURES

    4R_BSIR_U1280

    U1280
    Communication bus line error (BUS-OFF)

    DTC store unit

    POSSIBLE FAILURES

    4R_BSIR_U1281

    U1281
    Right side BSI radar unit lost communication with MICU

    DTC store unit

    POSSIBLE FAILURES

    4R_BSIR_U128D

    U128D
    Right side BSI radar unit lost communication with gauge control module

    DTC store unit

    POSSIBLE FAILURES

    4R_BSIR_U128F

    U128F
    Right side BSI radar unit lost communication with left side BSI control unit

    DTC store unit

    POSSIBLE FAILURES

    4R_BSIR_B1E51

    B1E51
    Right side BSI radar unit internal circuit error

    DTC store unit

    POSSIBLE FAILURES

    4R_BSIR_B1E55

    B1E55
    Right side BSI radar unit temperature high

    DTC store unit

    POSSIBLE FAILURES

    4R_BSIR_B1E64

    B1E64
    Right side BSI radar unit dirty

    DTC store unit

    POSSIBLE FAILURES

    4R_BSIR_B1E68

    B1E68
    Right side BSI radar unit azimuth off alignment

    DTC store unit

    POSSIBLE FAILURES

    4R_BSIR_B1E6A

    B1E6A
    Different version in the left and right side BSI radar unit

    DTC store unit

    POSSIBLE FAILURES

    4R_BSIR_B1E75

    B1E75
    Short to GND in the right side BSI radar unit indicator circuit

    DTC store unit

    POSSIBLE FAILURES

    4R_BSIR_B1E76

    B1E76
    Short to power in the right side BSI radar unit indicator circuit

    DTC store unit

    POSSIBLE FAILURES

    4R_BSIR_B1E77

    B1E77
    Open in the right side BSI radar unit indicator circuit

    DTC store unit

    POSSIBLE FAILURES

    4R_BSIL_B18DB

    B18DB
    Left Side BSI Radar Unit Received The Audio/Navigation Unit Failure Information

    DTC store unit

    POSSIBLE FAILURES

    4R_BSIL_B18DC

    B18DC
    Left Side BSI Radar Unit Received Multi View Camera Unit Failure Information

    DTC store unit

    POSSIBLE FAILURES

    4R_BSIL_B18EA

    B18EA
    Left Side BSI Radar Unit received PCM (A/T System) Failure information

    DTC store unit

    POSSIBLE FAILURES

    4R_BSIR_B1E9A

    B1E9A
    Right Side BSI Radar Unit received PCM (A/T System) Failure information

    DTC store unit

    POSSIBLE FAILURES

    4R_CAN9AT_VSP

    PARAMETER SPECIFICATION


    Vehicle Speed
    (km/h) (MPH)

    Vehicle Speed indicates the same value as the Output Shaft (Countershaft) speed.

    4R_CAN9AT_VNC

    PARAMETER SPECIFICATION


    Output Shaft (Countershaft) Speed
    (km/h) (MPH)

    Output Shaft (Counter Shaft) Speed is converted from the Output Shaft (Countershaft) speed sensor.
    The countershaft speed sensor is attached to the outside of the transmission housing.
    The countershaft speed sensor generates a pulsing signal according to the speed of the park gear on the countershaft.
    Using that signal, the powertrain control module (PCM/TCM) determines the speed of the countershaft. If pulse dropouts occur with the countershaft rotating, the PCM/TCM detects a malfunction that may be caused by an open, a temporary open, or a short to ground.

    A: Output Shaft (Countershaft) speed sensor
    B: PCM/TCM
    C: VCC (Power supply of speed sensor)
    D: NC (Speed sensor signal)

    4R_CAN9AT_VNM

    PARAMETER SPECIFICATION


    Input Shaft (Mainshaft) Speed
    (km/h) (MPH)

    Mainshaft speed is converted from the Input Shaft (Mainshaft) speed sensor.
    The mainshaft speed sensor is attached to the outside of the transmission housing.
    The mainshaft speed sensor generates a pulsing signal according to the speed of the mainshaft idler gear on the mainshaft. Using that signal, the powertrain control module (PCM/TCM) determines the speed of the mainshaft.
    If no pulses occur with the mainshaft rotating, the PCM/TCM detects a mal-function that may be caused by an open, a temporary open, or a short to ground.

    A: Input Shaft (Mainshaft) speed sensor
    B: PCM/TCM
    C: VCC (Power supply of speed sensor)
    D: NM (Speed sensor signal)

    4R_CAN9AT_NMW

    PARAMETER SPECIFICATION


    Input Shaft (Mainshaft) Speed
    (rpm)

    Mainshaft speed is converted from the Input Shaft (Mainshaft) speed sensor.
    The mainshaft speed sensor is attached to the outside of the transmission housing.
    The mainshaft speed sensor generates a pulsing signal according to the speed of the mainshaft idler gear on the mainshaft. Using that signal, the powertrain control module (PCM/TCM) determines the speed of the mainshaft.
    If no pulses occur with the mainshaft rotating, the PCM/TCM detects a mal-function that may be caused by an open, a temporary open, or a short to ground.

    A: Input Shaft (Mainshaft) speed sensor
    B: PCM/TCM
    C: VCC (Power supply of speed sensor)
    D: NM (Speed sensor signal)

    4R_CAN9AT_NCW

    PARAMETER SPECIFICATION


    Output Shaft (Countershaft) Speed (rpm)
    (RPM)

    Countershaft speed is converted from the Output Shaft (Countershaft) speed sensor.
    The countershaft speed sensor is attached to the outside of the transmission housing.
    The countershaft speed sensor generates a pulsing signal according to the speed of the park gear on the countershaft.
    Using that signal, the powertrain control module (PCM/TCM) determines the speed of the countershaft. If pulse dropouts occur with the countershaft rotating, the PCM/TCM detects a malfunction that may be caused by an open, a temporary open, or a short to ground.

    A: Output Shaft (Countershaft) speed sensor
    B: PCM/TCM
    C: VCC(Power supply of speed sensor)
    D: NC(Speed sensor signal)

    4R_CAN9AT_TATF

    PARAMETER SPECIFICATION


    ATF Temperature: Automatic Transmission Fluid Temperature
    (°C)(°F)

    ATF Temperature indicates the temperature value which TCM/PCM converted based on the voltage value of the ATF Temperature sensor.

    The ATF temperature sensor is a thermistor type sensor whose resistance changes according to the change in ATF temperature.
    The PCM/ TCM sends a 5V standard voltage to the grounded sensor through a pull-up resistor.
    When the ATF temperature is low, the sensor resistance increases and the PCM/ TCM detects a high signal voltage.
    As the ATF temperature rises, the sensor resistance decreases and the PCM/TCM detects a low signal voltage.

    A: Automatic Transmission Fluid Temperature Sensor
    B: Input Circuit
    C: Signal
    D: PCM/TCM

    OPERATING RANGE
    -30°C - 140°C
    -22°F - 284°F
    4.77V - 0.28V

    4R_CAN9AT_VB

    PARAMETER SPECIFICATION


    Battery Voltage
    (V)

    Battery Voltage indicates the battery voltage.
    It is a power-supply voltage of the solenoid valve.

    4R_CAN9AT_PSEN_P

    PARAMETER SPECIFICATION


    Parking Sensor Signal P
    (Parking/Other)

    It indicates whether the Parking Gear is rocked or not (Rocked: Parking, Not Rocked: Other)

    4R_CAN9AT_PSEN_NOTP

    PARAMETER SPECIFICATION


    Parking Sensor Signal not P
    (Not Parking/Other)

    It indicates whether the Parking Gear is rocked or not (Not Rocked: Not Parking, Rocked: Other)

    4R_CAN9AT_SUPP

    PARAMETER SPECIFICATION


    Upshift Switch (ST)
    (ON/OFF)

    The state of the upshift switch on the steering wheel is indicated in UPSHIFT SWITCH (ST) by ON or OFF.
    When the upshift switch is pressed, UPSHIFT SWITCH (ST) indicates ON.

    A: STEERING WHEEL DOWNSHIFT (-) SWITCH
    B: STEERING WHEEL UPSHIFT (+) SWITCH

    4R_CAN9AT_SDNP

    PARAMETER SPECIFICATION


    Downshift Switch (ST)
    (ON/OFF)

    The state of the downshift switch on the steering wheel is indicated in DOWNSHIFT SWITCH (ST) as ON or OFF.
    When the downshift switch is pressed, DOWNSHIFT SWITCH (ST) indicates ON.

    A: STEERING WHEEL DOWNSHIFT (-) SWITCH
    B: STEERING WHEEL UPSHIFT (+) SWITCH

    4R_CAN9AT_TATFAD

    PARAMETER SPECIFICATION


    ATF Temp Sensor (V): Automatic Transmission Fluid Temperature Sensor voltage
    (V)

    The voltage value of ATF Temp sensor is indicated.

    The ATF temperature sensor is a thermistor type sensor whose resistance changes according to the change in ATF temperature.
    The PCM/ TCM sends a 5V standard voltage to the grounded sensor through a pull-up resistor.
    When the ATF temperature is low, the sensor resistance increases and the PCM/ TCM detects a high signal voltage.
    As the ATF temperature rises, the sensor resistance decreases and the PCM/TCM detects a low signal voltage.

    A: Automatic Transmission Fluid Temperature Sensor
    B: Input Circuit
    C: Signal
    D: PCM/TCM

    OPERATING RANGE
    -30°C - 140°C
    -22°F - 284°F
    4.77V - 0.28V

    4R_CAN9AT_NEW

    PARAMETER SPECIFICATION


    Engine Speed
    (RPM)

    Engine speed is converted from CKP sensor.
    The value of each 1RPM is displayed.

    4R_CAN9AT_APSAT

    PARAMETER SPECIFICATION


    APP Sensor (%): Accelerator Pedal Position Sensor
    (%)

    Percentage at Accelerator position calculated from value of two accelerator pedal position sensor (APP SENSOR A and APP SENSOR B).

    4R_CAN9AT_PA

    PARAMETER SPECIFICATION


    Atmospheric Pressure
    (Pa) (kPa) (MPa) (kgf/cm2) (mmHg) (inHg) (psi)
    (N/A: Not equipped)

    Atmospheric Pressure indicates the pressure value which TCM/PCM converted based on the voltage value of the BARO sensor.

    The barometric pressure (BARO) sensor is built into the powertrain control module (PCM/TCM) and monitors atmospheric pressure.
    The barometric pressure (BARO) sensor outputs low signal voltage at a low barometric pressure, and high signal voltage at a high barometric pressure.

    Fig: Barometic Pressure (BARO) Sensor Output Voltage
    A: Barometic Pressure
    B: Low (High Altitude)
    C: High (Low Altitude)
    D: Sensor Voltage (V)

    4R_CAN9AT_BRKSW

    PARAMETER SPECIFICATION


    Brake Switch: Brake Pedal Position Switch
    (ON/OFF)

    When the brake pedal is pressed, the Brake Pedal Position Switch indicates ON.
    This sensor detects the operation status of the brake pedal.
    The brake lamp switch voltage is used for signal.
    When the brake pedal is not operated, the BKSW terminal does not output the voltage.
    When the brake pedal is depressed, the switch turns ON, and the brake lamp illuminates.
    As a result, the battery voltage is applied to the BKSW terminal, and BKSW terminal outputs the voltage.
    When the voltage from this terminal is ON, the PCM/TCM detects the brake pedal operation.

    i: IG
    ii: Brake switch
    iii: Brake light
    iv: Oil pressure switch
    v: PSW
    vi: BKSW
    vii: ECU
    viii: Reference voltage circuit

    4R_CAN9AT_SBWPP

    PARAMETER SPECIFICATION


    A/T P Switch: A/T P position switch
    (ON/OFF)

    When the shift lever is shifted to the "P" position, the A/T P SWITCH indicates ON.
    PCM/ TCM reads the gear lever position by the signal of the transmission range switch as mounting to side cover of the transmission.
    The transmission range switch is attached to the control shaft. Operation of the shift lever makes the control shaft rotate via the shift cable. The A/T gear position indicator indicates which position is selected according to the signal Low/High combinations which vary based on shift lever position.
    The voltage is 5-12 V (Differs by the pull up voltage) (High) at the PCM/ TCM input terminal when each transmission range switch position is open, and it is 0 V (Low) when each switch is closed.

    The combination of the positions is different in the model.
    A: PCM/TCM
    B: Transmission Range switch

    4R_CAN9AT_SBWPR

    PARAMETER SPECIFICATION


    A/T R Switch: A/T Reverse Position Switch
    (ON/OFF)

    When the A/T shift lever is shifted to the R position, the A/T R SWITCH indicates ON
    PCM/ TCM reads the gear lever position by the signal of the transmission range switch as mounting to side cover of the transmission.
    The transmission range switch is attached to the control shaft. Operation of the shift lever makes the control shaft rotate via the shift cable. The A/T gear position indicator indicates which position is selected according to the signal Low/High combinations which vary based on shift lever position.
    The voltage is 5-12 V (Differs by the pull up voltage) (High) at the PCM/ TCM input terminal when each transmission range switch position is open, and it is 0 V (Low) when each switch is closed.

    The combination of the positions is different in the model.
    A: PCM/TCM
    B: Transmission Range switch

    4R_CAN9AT_SBWPN

    PARAMETER SPECIFICATION


    A/T N Switch: A/T N Position Switch
    (ON/OFF)

    When the A/T shift lever is shifted to the "N" position, the A/T N SWITCH indicates ON.
    PCM/ TCM reads the gear lever position by the signal of the transmission range switch as mounting to side cover of the transmission.
    The transmission range switch is attached to the control shaft. Operation of the shift lever makes the control shaft rotate via the shift cable. The A/T gear position indicator indicates which position is selected according to the signal Low/High combinations which vary based on shift lever position.
    The voltage is 5-12 V (Differs by the pull up voltage) (High) at the PCM/ TCM input terminal when each transmission range switch position is open, and it is 0 V (Low) when each switch is closed.

    The combination of the positions is different in the model.
    A: PCM/TCM
    B: Transmission Range switch

    4R_CAN9AT_SBWPD

    PARAMETER SPECIFICATION


    A/T D Switch: A/T D Position Switch
    (ON/OFF)

    When the A/T shift lever is shifted to the "D" position, the A/T D SWITCH indicates ON.
    PCM/ TCM reads the gear lever position by the signal of the transmission range switch as mounting to side cover of the transmission.
    The transmission range switch is attached to the control shaft. Operation of the shift lever makes the control shaft rotate via the shift cable. The A/T gear position indicator indicates which position is selected according to the signal Low/High combinations which vary based on shift lever position.
    The voltage is 5-12 V (Differs by the pull up voltage) (High) at the PCM/ TCM input terminal when each transmission range switch position is open, and it is 0 V (Low) when each switch is closed.

    The combination of the positions is different in the model.
    A: PCM/TCM
    B: Transmission Range switch

    4R_CAN9AT_SBWPH

    PARAMETER SPECIFICATION


    Home Switch
    (ON/OFF)

    When the shift lever is shifted to the HOME position, the HOME SWITCH indicates ON.

    4R_CAN9AT_ICMDA

    PARAMETER SPECIFICATION


    A/T C.P.C. Sol VLV. A Command:
    A/T Clutch Pressure Control Solenoid Valve A Command
    (mA)

    Calculated current value that PCM/TCM directs to A/T Clutch Pressure Control Solenoid Valve A. Clutch pressure control solenoid valve A is used for clutch pressure control. A spool in clutch pressure control solenoid valve A pushes a valve according to the duty cycle that is controlled by the power train control module (PCM/TCM) to pressurize fluid so the hydraulic pressure is proportional to the current. The PCM/TCM measures the current flowing through clutch pressure control solenoid valve A and uses feedback control to compensate the difference between the actual current and the commanded one.

    A: Command
    B: Driver Circuit
    C: Clutch Pressure Control Solenoid Valve
    D: Current Sensing Circuit
    E: Sensing Current
    F: Cut Off Command
    G: Cut Off Circuit
    H: PCM/TCM


    A: Cut Off Command
    B: Cut Off Circuit
    C: Command
    D: Driver Circuit
    E: Clutch Pressure Control Solenoid Valve
    F: Current Sensing Circuit
    G: Sensing Current
    H: PCM/TCM

    4R_CAN9AT_ICMDB

    PARAMETER SPECIFICATION


    A/T C.P.C. Sol VLV. B Command:
    A/T Clutch Pressure Control Solenoid Valve B Command
    (mA)

    Calculated current value that PCM/TCM directs to A/T Clutch Pressure Control Solenoid Valve B.
    Clutch pressure control solenoid valve B is used for clutch pressure control. A spool in clutch pressure control solenoid valve B pushes a valve according to the duty cycle that is controlled by the power train control module (PCM/TCM) to pressurize fluid so the hydraulic pressure is proportional to the current. The PCM/TCM measures the current flowing through clutch pressure control solenoid valve B and uses feedback control to compensate the difference between the actual current and the commanded one.

    A: Command
    B: Driver Circuit
    C: Clutch Pressure Control Solenoid Valve
    D: Current Sensing Circuit
    E: Sensing Current
    F: Cut Off Command
    G: Cut Off Circuit
    H: PCM/TCM


    A: Cut Off Command
    B: Cut Off Circuit
    C: Command
    D: Driver Circuit
    E: Clutch Pressure Control Solenoid Valve
    F: Current Sensing Circuit
    G: Sensing Current
    H: PCM/TCM

    4R_CAN9AT_ICMDC

    PARAMETER SPECIFICATION


    A/T C.P.C. Sol VLV. C Command:
    A/T Clutch Pressure Control Solenoid Valve C Command
    (mA)

    Calculated current value that PCM/TCM directs to A/T Clutch Pressure Control Solenoid Valve C. Clutch pressure control solenoid valve C is used for clutch pressure control. A spool in clutch pressure control solenoid valve C pushes a valve according to the duty cycle that is controlled by the power train control module (PCM/TCM) to pressurize fluid so the hydraulic pressure is proportional to the current. The PCM/TCM measures the current flowing through clutch pressure control solenoid valve C and uses feedback control to compensate the difference between the actual current and the commanded one.

    A: Command
    B: Driver Circuit
    C: Clutch Pressure Control Solenoid Valve
    D: Current Sensing Circuit
    E: Sensing Current
    F: Cut Off Command
    G: Cut Off Circuit
    H: PCM/TCM


    A: Cut Off Command
    B: Cut Off Circuit
    C: Command
    D: Driver Circuit
    E: Clutch Pressure Control Solenoid Valve
    F: Current Sensing Circuit
    G: Sensing Current
    H: PCM/TCM

    4R_CAN9AT_ICMDD

    PARAMETER SPECIFICATION


    A/T C.P.C. Sol VLV. D Command:
    A/T Clutch Pressure Control Solenoid Valve D Command
    (mA)

    Calculated current value that PCM/TCM directs to A/T Clutch Pressure Control Solenoid Valve D. Clutch pressure control solenoid valve D is used for clutch pressure control. A spool in clutch pressure control solenoid valve D pushes a valve according to the duty cycle that is controlled by the power train control module (PCM/TCM) to pressurize fluid so the hydraulic pressure is proportional to the current. The PCM/TCM measures the current flowing through clutch pressure control solenoid valve D and uses feedback control to compensate the difference between the actual current and the commanded one.

    A: Command
    B: Driver Circuit
    C: Clutch Pressure Control Solenoid Valve
    D: Current Sensing Circuit
    E: Sensing Current
    F: Cut Off Command
    G: Cut Off Circuit
    H: PCM/TCM


    A: Cut Off Command
    B: Cut Off Circuit
    C: Command
    D: Driver Circuit
    E: Clutch Pressure Control Solenoid Valve
    F: Current Sensing Circuit
    G: Sensing Current
    H: PCM/TCM

    4R_CAN9AT_ICMDE

    PARAMETER SPECIFICATION


    A/T Clutch Pressure Control Solenoid Valve E Command
    (mA)

    It indicates A/T Clutch Pressure Control Solenoid Valve E Command

    4R_CAN9AT_ICMDPLA

    PARAMETER SPECIFICATION


    A/T Clutch Pressure Control Solenoid Valve PLA Command
    (mA)

    It indicates A/T Clutch Pressure Control Solenoid Valve PLA Command

    4R_CAN9AT_SHA

    PARAMETER SPECIFICATION


    A/T Shift Sol VLV. A: Automatic Transmission Shift Solenoid Valve A
    (ON/OFF)

    When the solenoid valve is activated, the fluid line is changed. And the A/T SHIFT SOL VLV. A indicates ON.
    The hydraulic pressure circuit supplies/discharges hydraulic pressure to/from each clutch according to the combination of the ON/OFF status of shift solenoid valves.
    The combination of ON/OFF status of each shift solenoid valve at each shift position is various in the model.
    There are some models which work shift solenoid valve A as a torque converter clutch solenoid valve.
    The PCM/TCM commands the driver circuit to turn on the shift solenoid valve.
    The circuit diagnoses malfunctions such as a circuit short or open, and sends back a return signal during the PCM/TCM's command.

    A: Shift Solenoid valve
    B: Driver Circuit
    C: PCM/TCM
    D: Command
    E: Return Signal

    4R_CAN9AT_SHB

    PARAMETER SPECIFICATION


    A/T Shift Sol VLV. B: Automatic Transmission Shift Solenoid Valve B
    (ON/OFF)

    When the solenoid valve is activated, the fluid line is changed. And the A/T SHIFT SOL VLV. B indicates ON.
    The hydraulic pressure circuit supplies/discharges hydraulic pressure to/from each clutch according to the combination of the ON/OFF status of shift solenoid valves.
    The combination of ON/OFF status of each shift solenoid valve at each shift position is various in the model.
    The PCM/TCM commands the driver circuit to turn on the shift solenoid valve.
    The circuit diagnoses malfunctions such as a circuit short or open, and sends back a return signal during the PCM/TCM's command.

    A: Shift Solenoid valve
    B: Driver Circuit
    C: PCM/TCM
    D: Command
    E: Return Signal

    4R_CAN9AT_SHC

    PARAMETER SPECIFICATION


    A/T Shift Sol VLV. C: Automatic Transmission Shift Solenoid Valve C
    (ON/OFF)

    When the solenoid valve is activated, the fluid line is changed. And the A/T SHIFT SOL VLV. C indicates ON.

    The hydraulic pressure circuit supplies/discharges hydraulic pressure to/from each clutch according to the combination of the ON/OFF status of shift solenoid valves.
    The combination of ON/OFF status of each shift solenoid valve at each shift position is various in the model.
    The PCM/TCM commands the driver circuit to turn on the shift solenoid valve.
    The circuit diagnoses malfunctions such as a circuit short or open, and sends back a return signal during the PCM/TCM's command.

    A: Shift Solenoid valve
    B: Driver Circuit
    C: PCM/TCM
    D: Command
    E: Return Signal

    4R_CAN9AT_SHD

    PARAMETER SPECIFICATION


    A/T Shift Sol VLV. D: Automatic Transmission Shift Solenoid Valve D
    (ON/OFF)

    When the solenoid valve is activated, the fluid line is changed. And the A/T SHIFT SOL VLV. D indicates ON.
    The hydraulic pressure circuit supplies/discharges hydraulic pressure to/from each clutch according to the combination of the ON/OFF status of shift solenoid valves.
    The combination of ON/OFF status of each shift solenoid valve at each shift position is various in the model.
    There are some models which work shift solenoid valve D as a torque converter clutch solenoid valve.
    The PCM/TCM commands the driver circuit to turn on the shift solenoid valve.
    The circuit diagnoses malfunctions such as a circuit short or open, and sends back a return signal during the PCM/TCM's command.

    A: Shift Solenoid valve
    B: Driver Circuit
    C: PCM/TCM
    D: Command
    E: Return Signal

    4R_CAN9AT_SO

    PARAMETER SPECIFICATION


    Shift Control
    (N/P, Park, R, 1st, 2nd, 3rd, 4th, 5th, 6th, 7th, 8th, 9th, Undefined)

    The shift that the PCM/TCM intends to control the automatic transmission.
    (Shift Control indicate correct values when the engine is running)

    4R_CAN9AT_SHTRGET

    PARAMETER SPECIFICATION


    Target gear Shifting
    (N/P, Park, R, 1st, 2nd, 3rd, 4th, 5th, 6th, 7th, 8th, 9th, Undefined)

    The TARGET shift that the PCM/TCM intends to control the automatic transmission/dual clutch transmission.

    4R_CAN9AT_ATINDP

    PARAMETER SPECIFICATION


    P Indicator
    (ON/OFF)

    PCM/TCM outputs the signal to the gauge so that an appropriate gear position may light and display the selected gear position in the gear position indicator or the gauge.
    The signal communicates through a multiple communication or the CAN communication.
    When the P position signal is output, the P INDICATOR indicates ON.

    4R_CAN9AT_ATINDR

    PARAMETER SPECIFICATION


    R Indicator
    (ON/OFF)

    PCM/TCM outputs the signal to the gauge so that an appropriate gear position may light and display the selected gear position in the gear position indicator of the gauge.
    The signal communicates through a multiple communication or the CAN communication.
    When the R position signal is output, the R INDICATOR indicates ON.

    4R_CAN9AT_ATINDN

    PARAMETER SPECIFICATION


    N Indicator
    (ON/OFF)

    PCM/TCM outputs the signal to the gauge so that an appropriate gear position may light and display the selected gear position in the gear position indicator or the gauge.
    When the N position signal is output, the N INDICATOR indicates ON.

    4R_CAN9AT_ATINDD

    PARAMETER SPECIFICATION


    D Indicator
    (ON/OFF)

    PCM/TCM outputs the signal to the gauge so that an appropriate gear position may light and display the selected gear position in the gear position indicator of the gauge.
    When the D position signal is output, the D INDICATOR indicates ON.

    4R_CAN9AT_ATINDS

    PARAMETER SPECIFICATION


    S Indicator
    (ON/OFF)

    PCM/TCM outputs the signal to the gauge so that an appropriate gear position may light and display the selected gear position in the gear position indicator of the gauge.
    When the S position signal is output, the S INDICATOR indicates ON.

    4R_CAN9AT_ESL_POWER

    PARAMETER SPECIFICATION


    Input voltage of " ESL_POWER"
    (V)

    It indicates Input voltage of " ESL_POWER"
    For KA Model:"ESL_PWR"
    Not for KA Model:"ACC" Signal
    It show ON/OFF statsus of start-up signals

    4R_CAN9AT_PDCL

    PARAMETER SPECIFICATION


    Oil pressure sensor value for dog clutch
    (bar)

    It indicates Oil pressure sensor value for dog clutch.
    It shows whetere the Dog Clutch is operating or not

    4R_CAN9AT_PDCLAD

    PARAMETER SPECIFICATION


    Oil pressure sensor voltage for dog clutch
    (V)

    It indicates Oil Pressure Sensor voltage for dog clutch
    It shows whetere the Dog Clutch is operating or not

    4R_CAN9AT_VBSOL

    PARAMETER SPECIFICATION


    Power supply voltage for "VBSOL"
    (V)

    It indicates Power supply voltage for "VBSOL"
    It shows whetere power is supplied to solenoid or not

    4R_CAN9AT_VCC1

    PARAMETER SPECIFICATION


    Power supply voltage for sensors 1
    (V)

    It indicates Power supply voltage for sensors 1
    It shows whetere power is supplied to Rotate Sensor/Parking Position Sensor or not

    4R_CAN9AT_VCC2

    PARAMETER SPECIFICATION


    Power supply voltage for sensors 2
    (V)

    It indicates Power supply voltage for sensors 2
    It shows whetere power is supplied to Oil pressure sensor or not

    4R_CAN9AT_RVSOUT

    PARAMETER SPECIFICATION


    Reverse signal output
    (Other/Reverse)

    It indicates Reverse signal output
    It shows whetere RVS Signal is output or not

    4R_CAN9AT_PARKOUT

    PARAMETER SPECIFICATION


    Parking signal output
    (Other/NotParking)

    It indicates Parking signal output
    It shows whetere PARKOUT signal is output or not

    4R_CAN9AT_TQT_ENG

    PARAMETER SPECIFICATION


    Calculated Driver request engine torque
    (Nm)

    It indicates Calculated Driver request engine torque

    4R_CAN9AT_TQA_ENG

    PARAMETER SPECIFICATION


    Calculated Engine torque
    (Nm)

    It indicates Actual Calculated Engine torque

    4R_CAN9AT_LAT_G

    PARAMETER SPECIFICATION


    Lateral G
    (m/s^2)

    It indicates Lateral G
    It shows whetere the vehicle is circular running or not, in some situations

    4R_CAN9AT_STR_ANGLE

    PARAMETER SPECIFICATION


    Steering Angle
    (deg)

    It indicates Steering Angle
    It shows whetere the driver is turning the steering wheel or not

    4R_CAN9AT_IDSMODE

    PARAMETER SPECIFICATION


    Integrated Dynamic Mode(IDS)
    (Normal/Sport/Eco/Sport+)

    It indicates Integrated Dynamic Mode(IDS)

    4R_CAN9AT_S_BRKSW

    PARAMETER SPECIFICATION


    Side Brake Switch
    (OFF/ON)

    It indicates Side Brake Switch OFF/ON

    4R_CAN9AT_CRS

    PARAMETER SPECIFICATION


    Cruise control status
    (OFF/ON)

    It indicates Cruise control status OFF/ON

    4R_CAN9AT_MIL

    PARAMETER SPECIFICATION


    MIL request
    (OFF/ON)

    It indicates MIL request from TCU
    It shows whether ENG MIL is requested from TCU or not

    4R_CAN9AT_STEN

    PARAMETER SPECIFICATION


    Starter enable signal
    (Other/Enable)

    It indicates Starter enable signal from TCU
    It shows whether ENG start is permitted from TCU or not

    4R_CAN9AT_ATPP

    PARAMETER SPECIFICATION


    "P"
    (OFF/ON)

    It indicates "P" position which TCU is actually output

    4R_CAN9AT_ATPR

    PARAMETER SPECIFICATION


    "R"
    (OFF/ON)

    It indicates "R" position which TCU is actually output

    4R_CAN9AT_ATPN

    PARAMETER SPECIFICATION


    "N"
    (OFF/ON)

    It indicates "N" position which TCU is actually output

    4R_CAN9AT_ATPD

    PARAMETER SPECIFICATION


    "D"
    (OFF/ON)

    It indicates "D" position which TCU is actually output

    4R_CAN9AT_P_LOCK

    PARAMETER SPECIFICATION


    status of park lock
    (Park lock not engaged/Park lock engaged/intermediate position/sensor failure)

    It indicates whether Park lock is engaged or not

    4R_CAN9AT_DRSBWP

    PARAMETER SPECIFICATION


    SBW Shifter Position
    (R, N/P, D, S/L/B, H, Other)

    It indicates the Shift Position.

    4R_CAN9AT_DRVNC

    PARAMETER SPECIFICATION


    OUTPUT SHAFT (COUNTERSHAFT) SPEED
    (km/h) (MPH)

    Countershaft Speed indicates the vehicle speed which converted from the Output Shaft (Countershaft) speed sensor.
    The countershaft speed sensor is attached to the outside of the transmission housing.
    The countershaft speed sensor generates a pulsing signal according to the speed of the park gear on the countershaft. Using that signal, the powertrain control module (PCM/TCM) determines the speed of the countershaft.
    If pulse dropouts occur with the countershaft rotating, the PCM/TCM detects a malfunction that may be caused by an open, a temporary open, or a short to ground.

    A: Output Shaft (Countershaft) speed sensor
    B: PCM/TCM
    C: VCC (Power supply of speed sensor)
    D: NC (Speed sensor signal)

    4R_CAN9AT_DRVNM

    PARAMETER SPECIFICATION


    INPUT SHAFT(MAINSHAFT) SPEED
    (km/h) (MPH)

    Mainshaft speed is converted from the Input Shaft (Mainshaft) speed sensor.
    The mainshaft speed sensor is attached to the outside of the transmission housing.
    The mainshaft speed sensor generates a pulsing signal according to the speed of the mainshaft idler gear on the mainshaft. Using that signal, the powertrain control module (PCM/TCM) determines the speed of the mainshaft.
    If no pulses occur with the mainshaft rotating, the PCM/TCM detects a mal-function that may be caused by an open, a temporary open, or a short to ground.

    A: Input Shaft (Mainshaft) speed sensor
    B: PCM/TCM
    C: VCC (Power supply of speed sensor)
    D: NM (Speed sensor signal)

    4R_CAN9AT_DRAT_IN1

    PARAMETER SPECIFICATION


    Padle Shift Switch
    (Park/Shift UP/Shift DOWN/Other)

    It indicates the Padle Shift Switch UP/Down

    4R_CAN9AT_DRNEB

    PARAMETER SPECIFICATION


    ENGINE SPEED: Engine Speed
    (RPM)

    Engine speed is converted from CKP sensor.
    The value of each 100RPM is displayed.

    4R_CAN9AT_DRBRKSW

    PARAMETER SPECIFICATION


    BRAKE SWITCH: Brake Pedal Position Switch
    (ON/OFF)

    When the brake pedal is pressed, the Brake Pedal Position Switch indicates ON.
    This sensor detects the operation status of the brake pedal.
    The brake lamp switch voltage is used for signal.
    When the brake pedal is not operated, the BKSW terminal does not output the voltage.
    When the brake pedal is depressed, the switch turns ON, and the brake lamp illuminates.
    As a result, the battery voltage is applied to the BKSW terminal, and BKSW terminal outputs the voltage.
    When the voltage from this terminal is ON, the PCM/TCM detects the brake pedal operation.

    i: IG
    ii: Brake switch
    iii: Brake light
    iv: Oil pressure switch
    v: PSW
    vi: BKSW
    vii: ECU
    viii: Reference voltage circuit

    4R_CAN9AT_BRKSWNC

    PARAMETER SPECIFICATION


    Brake Switch (Normal Close)
    (ON/OFF)

    Brake Switch (Normal Close) indicates the same value as the BRAKE SWITCH. If they don't indicate the same value, please confirm DTC.

    4R_CAN9AT_DRETR

    PARAMETER SPECIFICATION

    ETR: Slip ratio of torque converter. (%)
    An analytical team uses this parameter to solve a difficult problem to diagnose.

    4R_CAN9AT_TRQCRKENG

    PARAMETER SPECIFICATION


    Calculated Engine Torque
    (Nm)

    Calculated Engine Torque.
    PGM-FI calculates it.

    4R_CAN9AT_DRDOORSW

    PARAMETER SPECIFICATION


    Driver Side Door Switch
    (Open/Close)

    It indicates whether the Driver Side Door is opened or not (Door Open: Open, Door Close: Close)

    4R_CAN9AT_DRBELTSW

    PARAMETER SPECIFICATION


    Driver Side Seat Belt Switch
    (OFF/ON)

    It indicates whether the Driver Side Seat Belt is fastened or not (NOT fastened: OFF, Fastened: ON)

    4R_CAN9AT_DRSHA

    PARAMETER SPECIFICATION


    A/T SHIFT SOL VLV. A: Automatic Transmission Shift Solenoid Valve A
    (ON/OFF)

    When the solenoid valve is activated, the fluid line is changed. And the A/T SHIFT SOL VLV. A indicates ON.
    The hydraulic pressure circuit supplies/discharges hydraulic pressure to/from each clutch according to the combination of the ON/OFF status of shift solenoid valves.
    The combination of ON/OFF status of each shift solenoid valve at each shift position is various in the model.
    There are some models which work shift solenoid valve A as a torque converter clutch solenoid valve.
    The PCM/TCM commands the driver circuit to turn on the shift solenoid valve.
    The circuit diagnoses malfunctions such as a circuit short or open, and sends back a return signal during the PCM/TCM's command.

    A: Shift Solenoid valve
    B: Driver Circuit
    C: PCM/TCM
    D: Command
    E: Return Signal

    4R_CAN9AT_DRSHB

    PARAMETER SPECIFICATION


    A/T SHIFT SOL VLV. B: Automatic Transmission Shift Solenoid Valve B
    (ON/OFF)

    When the solenoid valve is activated, the fluid line is changed. And the A/T SHIFT SOL VLV. B indicates ON.
    The hydraulic pressure circuit supplies/discharges hydraulic pressure to/from each clutch according to the combination of the ON/OFF status of shift solenoid valves.
    The combination of ON/OFF status of each shift solenoid valve at each shift position is various in the model.
    The PCM/TCM commands the driver circuit to turn on the shift solenoid valve.
    The circuit diagnoses malfunctions such as a circuit short or open, and sends back a return signal during the PCM/TCM's command.

    A: Shift Solenoid valve
    B: Driver Circuit
    C: PCM/TCM
    D: Command
    E: Return Signal

    4R_CAN9AT_DRSHC

    PARAMETER SPECIFICATION


    A/T SHIFT SOL VLV. C: Automatic Transmission Shift Solenoid Valve C
    (ON/OFF)

    When the solenoid valve is activated, the fluid line is changed. And the A/T SHIFT SOL VLV. C indicates ON.

    The hydraulic pressure circuit supplies/discharges hydraulic pressure to/from each clutch according to the combination of the ON/OFF status of shift solenoid valves.
    The combination of ON/OFF status of each shift solenoid valve at each shift position is various in the model.
    The PCM/TCM commands the driver circuit to turn on the shift solenoid valve.
    The circuit diagnoses malfunctions such as a circuit short or open, and sends back a return signal during the PCM/TCM's command.

    A: Shift Solenoid valve
    B: Driver Circuit
    C: PCM/TCM
    D: Command
    E: Return Signal

    4R_CAN9AT_DRSHD

    PARAMETER SPECIFICATION


    A/T SHIFT SOL VLV. D: Automatic Transmission Shift Solenoid Valve D
    (ON/OFF)

    When the solenoid valve is activated, the fluid line is changed. And the A/T SHIFT SOL VLV. D indicates ON.
    The hydraulic pressure circuit supplies/discharges hydraulic pressure to/from each clutch according to the combination of the ON/OFF status of shift solenoid valves.
    The combination of ON/OFF status of each shift solenoid valve at each shift position is various in the model.
    There are some models which work shift solenoid valve D as a torque converter clutch solenoid valve.
    The PCM/TCM commands the driver circuit to turn on the shift solenoid valve.
    The circuit diagnoses malfunctions such as a circuit short or open, and sends back a return signal during the PCM/TCM's command.

    A: Shift Solenoid valve
    B: Driver Circuit
    C: PCM/TCM
    D: Command
    E: Return Signal

    4R_CAN9AT_DRAP

    PARAMETER SPECIFICATION


    APP SENSOR: Accelerator Pedal Position Sensor
    (%)

    A potentiometer connected to the accelerator pedal wire.

    4R_CAN9AT_DRMAPS

    PARAMETER SPECIFICATION


    Shift Map Number
    (0, 1, 2, 3, 4, 5, 6, 7)

    Shift Map Number indicates changing the speed data number.
    Shift Map Number indicates identity (ID) number of shift schedule table which is selected to the A/T grade logic control.
    The number of maps and the map number for each mode depend on models.
    When running on a flat road, "3" or "4" is indicated in Shift Map Number.
    At Ascending control, Shift Map Number indicates smaller numerical value than the flat road.
    At Descending control, Shift Map Number indicates larger numerical value than the flat road.
    Even when running in the weight of the driver and passengers or decrease in engine power (running highland, overheating, etc.).

    4R_CAN9AT_DRATFIND

    PARAMETER SPECIFICATION


    A/T TEMP INDICATOR: A/T TEMP indicator
    (ON/OFF)

    When A/T TEMP indicator lights, the ATF TEMP INDICATOR is indicated ON.

    The transmission does not have the sensor for A/T TEMP indicator.
    PCM/TCM calculates the temperature in torque converter based on the data of several sensors.
    PCM/TCM turns A/T TEMP indicator on when it determines that the ATF in the torque converter is overheated.

    4R_CAN9AT_DRVBSL

    PARAMETER SPECIFICATION


    Battery Voltage
    (V)

    Battery Voltage indicates the battery voltage.
    It is a power-supply voltage of the solenoid valve.

    4R_CAN9AT_DRTH

    PARAMETER SPECIFICATION


    TP SENSOR: Throttle Position Sensor
    (%)

    Throttle sensor is connected to the throttle valve shaft.
    It detects throttle valve position as the resistance value, converts it into the voltage, and sends the signal to the control unit to enrich the mixture at acceleration, to perform the fuel-cut at deceleration and to A/T control etc.
    When the throttle is fully closed, the position voltage is the lowest, and as the throttle opens, the voltage becomes higher.
    The computer converts the voltage value into throttle position, and detects throttle position status.

    Reference operating range
    -2° - 2° (Fully closed)
    -2° - 10° (DBW idle)

    Fig: Throttle position sensor. Opening angle voltage characteristics
    Y: V
    X: deg
    i: Fully closed
    ii: Fully open


    i: Sensor
    ii: VCC
    iii: TH
    iv: SG
    v: ECU
    vi: Reference voltage circuit
    vii: Computer

    4R_CAN9AT_DRTQT_CL

    PARAMETER SPECIFICATION


    Clutch target torque
    (Nm)

    It indicate the Target Torque of Clutch

    4R_CAN9AT_DRPOSI_LAMP1

    PARAMETER SPECIFICATION


    Shit Position Indicator
    (Other, D, N, R, P, S/L)

    It indicates the Shift Position in the Meter.

    4R_CAN9AT_DRODO

    PARAMETER SPECIFICATION


    Distance Traveled (fixed data at DTC occurence)
    (km) (Mile)

    It indicates the ODD Meter Reading at DTC occurence

    4R_CAN9AT_DRTW

    PARAMETER SPECIFICATION


    Engine Coolant Temperature(fixed data at DTC occurence)
    (°C) (°F)

    Engine Coolant Temperature indicates the temperature value which TCM/PCM converted based on the voltage value of the ECT sensor.

    The engine coolant temperature sensor detects the fluctuation of engine coolant temperature by the fluctuation of the resistance of thermistor.
    The PCM/TCM supplies voltage to the engine coolant temperature (ECT) signal circuit (about 5 V) through a pull-up resistor.
    As the engine coolant cools, the ECT sensor resistance increases, and the PCM/TCM detects a high signal voltage.
    As the engine coolant warms, the ECT sensor resistance decreases, and the PCM/TCM detects a low signal voltage.
    This signal (voltage) is used for the control of the lock upping clutch etc.

    Fig: Temp resistance characteristics
    Y: kΩ
    X: °C

    4R_CAN9AT_DRLT_IGON

    PARAMETER SPECIFICATION


    Lapsed time from IG-ON(fixed data at DTC occurence)
    (second)

    It indicates the time (minutes) after IG-ON at DTC occurence

    4R_CAN9AT_DRTA

    PARAMETER SPECIFICATION


    IAT Sensor: Intake Air Temperature
    (°C) (°F)

    Intake Air Temperature indicates the temperature value which TCM/PCM converted based on the voltage value of the IAT Temperature sensor.

    OPERATING RANGE (IDLE)
    50°C - 90°C
    122°F - 194°F

    Possible Variance:
    ±8°C (at 100°C)
    ±14°F (at 212°F)

    4R_CAN9AT_DRTC_CLB

    PARAMETER SPECIFICATION


    Clutch B Presumption Temperature(fixed data at DTC occurence)
    (°C)(°F)

    It indicates Clutch B Presumption Temperature at DTC occurence

    4R_CAN9AT_DRTC_CLC

    PARAMETER SPECIFICATION


    Clutch C Presumption Temperature(fixed data at DTC occurence)
    (°C)(°F)

    It indicates Clutch C Presumption Temperature at DTC occurence

    4R_CAN9AT_DRTC_CLD

    PARAMETER SPECIFICATION


    Clutch D Presumption Temperature(fixed data at DTC occurence)
    (°C)(°F)

    It indicates Clutch B Presumption Temperature at DTC occurence

    4R_CAN9AT_DRTC_CLE

    PARAMETER SPECIFICATION


    Clutch E Presumption Temperature(fixed data at DTC occurence)
    (°C)(°F)

    It indicates Clutch B Presumption Temperature at DTC occurence

    4R_CAN9AT_DRTC_CLLC

    PARAMETER SPECIFICATION


    Clutch LC Presumption Temperature(fixed data at DTC occurence)
    (°C)(°F)

    It indicates Clutch B Presumption Temperature at DTC occurence

    4R_CAN9AT_DRSTIME

    PARAMETER SPECIFICATION


    Sampling Data Timing(fixed data)
    (Stored when failure happen/Sampling data is stored when FC stored)

    It indicates when the OBS data was stored.

    4R_CAN9AT_P0962

    DTC HELP


    P0962
    A/T Clutch Pressure Control Solenoid Valve A Low Input

    POSSIBLE FAILURES

    4R_CAN9AT_P0963

    DTC HELP


    P0963
    A/T Clutch Pressure Control Solenoid Valve A High Input

    POSSIBLE FAILURES

    4R_CAN9AT_P0961

    DTC HELP


    P0961
    A/T Clutch Pressure Control Solenoid Valve A Performance

    POSSIBLE FAILURES

    4R_CAN9AT_P0966

    DTC HELP


    P0966
    A/T Clutch Pressure Control Solenoid Valve B Low Input

    POSSIBLE FAILURES

    4R_CAN9AT_P0967

    DTC HELP


    P0967
    A/T Clutch Pressure Control Solenoid Valve B High Input

    POSSIBLE FAILURES

    4R_CAN9AT_P0965

    DTC HELP


    P0965
    A/T Clutch Pressure Control Solenoid Valve B Performance

    POSSIBLE FAILURES

    4R_CAN9AT_P0970

    DTC HELP


    P0970
    A/T Clutch Pressure Control Solenoid Valve C Low Input

    POSSIBLE FAILURES

    4R_CAN9AT_P0971

    DTC HELP


    P0971
    A/T Clutch Pressure Control Solenoid Valve C High Input

    POSSIBLE FAILURES

    4R_CAN9AT_P0969

    DTC HELP


    P0969
    A/T Clutch Pressure Control Solenoid Valve C Performance

    POSSIBLE FAILURES

    4R_CAN9AT_P2720

    DTC HELP


    P2720
    A/T Clutch Pressure Control Solenoid Valve D Low Input

    POSSIBLE FAILURES

    4R_CAN9AT_P2721

    DTC HELP


    P2721
    A/T Clutch Pressure Control Solenoid Valve D High Input

    POSSIBLE FAILURES

    4R_CAN9AT_P2719

    DTC HELP


    P2719
    A/T Clutch Pressure Control Solenoid Valve D Performance

    POSSIBLE FAILURES

    4R_CAN9AT_P2764

    DTC HELP


    P2764
    Torque Converter Clutch Pressure Control Solenoid Valve E Low Input

    POSSIBLE FAILURES

    4R_CAN9AT_P2763

    DTC HELP


    P2763
    Torque Converter Clutch Pressure Control Solenoid Valve E High Input

    POSSIBLE FAILURES

    4R_CAN9AT_P2729

    DTC HELP


    P2729
    A/T Clutch Pressure Control Solenoid Valve F Low Input

    POSSIBLE FAILURES

    4R_CAN9AT_P2730

    DTC HELP


    P2730
    A/T Clutch Pressure Control Solenoid Valve F High Input

    POSSIBLE FAILURES

    4R_CAN9AT_P0973

    DTC HELP


    P0973
    Shift Solenoid Valve A Low Input

    POSSIBLE FAILURES

    4R_CAN9AT_P0974

    DTC HELP


    P0974
    Shift Solenoid Valve A High Input

    POSSIBLE FAILURES

    4R_CAN9AT_P0976

    DTC HELP


    P0976
    Shift Solenoid Valve B Low Input

    POSSIBLE FAILURES

    4R_CAN9AT_P0977

    DTC HELP


    P0977
    Shift Solenoid Valve B High Input

    POSSIBLE FAILURES

    4R_CAN9AT_P0979

    DTC HELP


    P0979
    Shift Solenoid Valve C Low Input

    POSSIBLE FAILURES

    4R_CAN9AT_P0980

    DTC HELP


    P0980
    Shift Solenoid Valve C High Input

    POSSIBLE FAILURES

    4R_CAN9AT_P0982

    DTC HELP


    P0982
    Shift Solenoid Valve D Low Input

    POSSIBLE FAILURES

    4R_CAN9AT_P0983

    DTC HELP


    P0983
    Shift Solenoid Valve D High Input

    POSSIBLE FAILURES

    4R_CAN9AT_P0613

    DTC HELP


    P0613
    TCM Processor

    POSSIBLE FAILURES

    4R_CAN9AT_P0657

    DTC HELP


    P0657
    Actuator Supply Voltage Circuit/Open

    POSSIBLE FAILURES

    4R_CAN9AT_P0641

    DTC HELP


    P0641
    Sensor Reference Voltage 1 Circuit Malfunction

    POSSIBLE FAILURES

    4R_CAN9AT_P0651

    DTC HELP


    P0651
    Sensor Reference Voltage 2 Circuit Malfunction

    POSSIBLE FAILURES

    4R_CAN9AT_P062F

    DTC HELP


    P062F
    EEPROM FAIL

    POSSIBLE FAILURES

    4R_CAN9AT_P0601

    DTC HELP


    P0601
    TCM Internal Control Module Failure

    POSSIBLE FAILURES

    4R_CAN9AT_P0634

    DTC HELP


    P0634
    Control Module Internal Temperature "A" Too High

    POSSIBLE FAILURES

    4R_CAN9AT_P0780

    DTC HELP


    P0780
    Shift Error

    POSSIBLE FAILURES

    4R_CAN9AT_P0741

    DTC HELP


    P0741
    Torque Converter Clutch Circuit Performance or Stuck OFF

    POSSIBLE FAILURES

    4R_CAN9AT_P287A

    DTC HELP


    P287A
    Dog Clutch F Stuck Engaged

    POSSIBLE FAILURES

    4R_CAN9AT_P060A

    DTC HELP


    P060A
    TCM Processor Malfunction

    POSSIBLE FAILURES

    4R_CAN9AT_P0841

    DTC HELP


    P0841
    Transmission Fluid Pressure Sensor/Switch "A" Circuit Range/Performance

    POSSIBLE FAILURES

    4R_CAN9AT_P0731

    DTC HELP


    P0731
    1st Gear Incorrect Ratio

    POSSIBLE FAILURES

    4R_CAN9AT_P0732

    DTC HELP


    P0732
    2nd Gear Incorrect Ratio

    POSSIBLE FAILURES

    4R_CAN9AT_P0733

    DTC HELP


    P0733
    3rd Gear Incorrect Ratio

    POSSIBLE FAILURES

    4R_CAN9AT_P0734

    DTC HELP


    P0734
    4th Gear Incorrect Ratio

    POSSIBLE FAILURES

    4R_CAN9AT_P0735

    DTC HELP


    P0735
    5th Gear Incorrect Ratio

    POSSIBLE FAILURES

    4R_CAN9AT_P0729

    DTC HELP


    P0729
    6th Gear Incorrect Ratio

    POSSIBLE FAILURES

    4R_CAN9AT_P076F

    DTC HELP


    P076F
    7th Gear Incorrect Ratio

    POSSIBLE FAILURES

    4R_CAN9AT_P07D9

    DTC HELP


    P07D9
    8th Gear Incorrect Ratio

    POSSIBLE FAILURES

    4R_CAN9AT_P07F6

    DTC HELP


    P07F6
    9th Gear Incorrect Ratio

    POSSIBLE FAILURES

    4R_CAN9AT_P0730

    DTC HELP


    P0730
    Incorrect Gear Ratio

    POSSIBLE FAILURES

    4R_CAN9AT_P07BF

    DTC HELP


    P07BF
    VNM Short to GND or Open Circuit

    POSSIBLE FAILURES

    4R_CAN9AT_P07C0

    DTC HELP


    P07C0
    VNM Short to Battery

    POSSIBLE FAILURES

    4R_CAN9AT_P0716

    DTC HELP


    P0716
    VNM Performance

    POSSIBLE FAILURES

    4R_CAN9AT_P077C

    DTC HELP


    P077C
    VNC/NOUT Short to GND or Open Circuit

    POSSIBLE FAILURES

    4R_CAN9AT_P077D

    DTC HELP


    P077D
    VNC/NOUT Short to Battery

    POSSIBLE FAILURES

    4R_CAN9AT_P0721

    DTC HELP


    P0721
    VNC/NOUT Performance

    POSSIBLE FAILURES

    4R_CAN9AT_P2162

    DTC HELP


    P2162
    Vehicle Speed Sensor Correlation

    POSSIBLE FAILURES

    4R_CAN9AT_P062C

    DTC HELP


    P062C
    Internal Module Vehicle Speed Performance

    POSSIBLE FAILURES

    4R_CAN9AT_P07BE

    DTC HELP


    P07BE
    Transmission Park Position Sensor/Switch "A"/"B" Correlation

    POSSIBLE FAILURES

    4R_CAN9AT_U0029

    DTC HELP


    U0029
    F-CAN Malfunction (F-CAN Bus-OFF)

    POSSIBLE FAILURES

    4R_CAN9AT_U0047

    DTC HELP


    U0047
    P/T-CAN Malfunction (TCM Bus-OFF)

    POSSIBLE FAILURES

    4R_CAN9AT_P07E4

    DTC HELP


    P07E4
    Unable to Engage Park

    POSSIBLE FAILURES

    4R_CAN9AT_P07E6

    DTC HELP


    P07E6
    Stuck in Park

    POSSIBLE FAILURES

    4R_CAN9AT_P0712

    DTC HELP


    P0712
    ATF Temperature Sensor (Short)

    POSSIBLE FAILURES

    4R_CAN9AT_P0713

    DTC HELP


    P0713
    ATF Temperature Sensor (Open)

    POSSIBLE FAILURES

    4R_CAN9AT_P0711

    DTC HELP


    P0711
    ATF Temperature Sensor (Range/Performance)

    POSSIBLE FAILURES

    4R_CAN9AT_P0714

    DTC HELP


    P0714
    ATF Temperature Sensor (Intermittent Failure)

    POSSIBLE FAILURES

    4R_CAN9AT_P0842

    DTC HELP


    P0842
    Transmission Fluid Pressure Sensor/Switch "A" Circuit Low

    POSSIBLE FAILURES

    4R_CAN9AT_P0843

    DTC HELP


    P0843
    Transmission Fluid Pressure Sensor/Switch "A" Circuit High

    POSSIBLE FAILURES

    4R_CAN9AT_P0936

    DTC HELP


    P0936
    Hydraulic Pressure Sensor Circuit Intermittent

    POSSIBLE FAILURES

    4R_CAN9AT_P2638

    DTC HELP


    P2638
    Torque Management Feedback Signal A Range/Performance

    POSSIBLE FAILURES

    4R_CAN9AT_U0155

    DTC HELP


    U0155
    F-CAN Malfunction (TCM-Gauge Control Module)

    POSSIBLE FAILURES

    4R_CAN9AT_U0103

    DTC HELP


    U0103
    Lost Communication with Shifter

    POSSIBLE FAILURES

    4R_CAN9AT_U0126

    DTC HELP


    U0126
    Lost Communication With Steering Angle Sensor

    POSSIBLE FAILURES

    4R_CAN9AT_U0122

    DTC HELP


    U0122
    Lost Communication With VSA Modulator-Control Unit

    POSSIBLE FAILURES

    4R_CAN9AT_U0123

    DTC HELP


    U0123
    F-CAN Malfunction (Lost Communication With Yaw Rate Sensor Module)

    POSSIBLE FAILURES

    4R_CAN9AT_U0100

    DTC HELP


    U0100
    F-CAN Malfunction (PCM-TCM)

    POSSIBLE FAILURES

    4R_CAN9AT_U0104

    DTC HELP


    U0104
    Lost Communication With Adaptive Cruise Control System (ACC) Control Module

    POSSIBLE FAILURES

    4R_CAN9AT_U0151

    DTC HELP


    U0151
    Lost Communication with SRS

    POSSIBLE FAILURES

    4R_CAN9AT_U0146

    DTC HELP


    U0146
    Lost Communication With CAN Gateway

    POSSIBLE FAILURES

    4R_CAN9AT_U129E

    DTC HELP


    U129E
    Lost Communication with PCU

    POSSIBLE FAILURES

    4R_CAN9AT_P07A2

    DTC HELP


    P07A2
    Clutch A Performance

    POSSIBLE FAILURES

    4R_CAN9AT_P07A4

    DTC HELP


    P07A4
    Clutch B Performance

    POSSIBLE FAILURES

    4R_CAN9AT_P07A6

    DTC HELP


    P07A6
    Clutch C Performance

    POSSIBLE FAILURES

    4R_CAN9AT_P07A8

    DTC HELP


    P07A8
    Clutch D Performance

    POSSIBLE FAILURES

    4R_CAN9AT_P2711

    DTC HELP


    P2711
    Unexpected Mechanical Gear Disengagement

    POSSIBLE FAILURES

    4R_CAN9AT_P0602

    DTC HELP


    P0602
    Boot Mode(Programming Error)

    POSSIBLE FAILURES

    4R_CAN9AT_P061B

    DTC HELP


    P061B
    Internal Control Module Torque Calculation Performance

    POSSIBLE FAILURES

    4R_CAN9AT_P0701

    DTC HELP


    P0701
    Transmission Control System Range/Performance

    POSSIBLE FAILURES

    4R_CAN9AT_P07B3

    DTC HELP


    P07B3
    Transmission Park Position Sensor/Switch "A" Circuit Low

    POSSIBLE FAILURES

    4R_CAN9AT_P07B4

    DTC HELP


    P07B4
    Transmission Park Position Sensor/Switch "A" Circuit High

    POSSIBLE FAILURES

    4R_CAN9AT_P07B9

    DTC HELP


    P07B9
    Transmission Park Position Sensor/Switch "B" Circuit Low

    POSSIBLE FAILURES

    4R_CAN9AT_P07BA

    DTC HELP


    P07BA
    Transmission Park Position Sensor/Switch "B" Circuit High

    POSSIBLE FAILURES

    4R_CAN9AT_P0810

    DTC HELP


    P0810
    Clutch Position Control Error

    POSSIBLE FAILURES

    4R_CAN9AT_P0880

    DTC HELP


    P0880
    TCM Power Input Signal

    POSSIBLE FAILURES

    4R_CAN9AT_P26C3

    DTC HELP


    P26C3
    Internal Control Module Transmission Range Sensor Performance

    POSSIBLE FAILURES

    4R_CAN9AT_P287C

    DTC HELP


    P287C
    Transmission Adaptive Values Not Learned

    POSSIBLE FAILURES

    4R_CAN9AT_U0115

    DTC HELP


    U0115
    Lost Communication with PCM

    POSSIBLE FAILURES

    4R_CAN9AT_U0401

    DTC HELP


    U0401
    Invalid Data Received From PCM

    POSSIBLE FAILURES

    4R_CAN9AT_U0404

    DTC HELP


    U0404
    Invalid Data Received From Shifter

    POSSIBLE FAILURES

    4R_CAN9AT_U0416

    DTC HELP


    U0416
    Invalid Data Received From VSA Modulator-Control Unit

    POSSIBLE FAILURES

    4R_CAN9AT_U12AA

    DTC HELP


    U12AA
    Lost Communication with Shifter

    POSSIBLE FAILURES

    4R_CAN9AT_P073E

    DTC HELP


    P073E
    Unable to Engage Reverse

    POSSIBLE FAILURES

    4R_CAN9AT_P084F

    DTC HELP


    P084F
    Park/Neutral Switch Output Circuit

    POSSIBLE FAILURES

    4R_CAN9AT_P0700

    DTC HELP


    P0700
    Transmission Control System(Mil Request)

    POSSIBLE FAILURES

    4R_CAN9AT_P0893

    DTC HELP


    P0893
    Multiple Gears Engaged

    POSSIBLE FAILURES

    4R_CAN9AT_P072A

    DTC HELP


    P072A
    Stuck in Neutral

    POSSIBLE FAILURES

    4R_CAN9AT_P0607

    DTC HELP


    P0607
    Control Module Performance

    POSSIBLE FAILURES

    4R_CAN9AT_P2857

    DTC HELP


    P2857
    Clutch Pressure Regulator Low Current

    POSSIBLE FAILURES

    4R_CAN9AT_P0844

    DTC HELP


    P0844
    Dog Clutch Malfunction

    POSSIBLE FAILURES

    4R_CAN9AT_P0764

    DTC HELP


    P0764
    Shift Solenoid Valve C Intermittent

    POSSIBLE FAILURES

    4R_CAN9AT_P170A

    DTC HELP


    P170A
    Dog Clutch Abnormal Operation

    POSSIBLE FAILURES

    4R_CAN9AT_P170B

    DTC HELP


    P170B
    Dog Clutch A Abnormal Operation

    POSSIBLE FAILURES

    4R_CAN9AT_P286D

    DTC HELP


    P286D
    Dog Clutch A Malfunction

    POSSIBLE FAILURES

    4R_CANDIE_SFT_WAR

    NOTES

    If you attempt to raise the engine temperature by pressing accelerator pedal while stopping the vehicle, the engine speed will be automatically lowered after 30 seconds to 1 minute.

    This is because the ECM/PCM protects the engine.

    The engine speed can be resumed by pressing the accelerator pedal, releasing it and then pressing it again.

    4R_CANDIE_IST_01_01

    Test Conditions

    4R_CANDIE_DPF_01_01

    Execution Conditions

    NOTE

    1. Open the hood after checking the ECT.
    2. When "Distance From Last DPF Regeneration Success" (distance from the DPF Regeneration last time to present) is less than 300km by checking the data list of the HDS before the operation, do the DPF Regeneration after checking that the state of the DPF Differential Pressure Sensor and the pipe is normal.
    3. When the state that the DPF lamp blinks or lights again on less than 200Km from the last DPF Regeneration Success occurs continuously, replace the DPF if the DPF Differential Pressure Sensor and the pipe are normal.
    4. When the HDS is used with the PC, the HIM, and the USB converter cable, do not touch the PC and the HIM during the operation.
      The communication error due to the loose connection of the USB connector may occurs because the operation takes about 30 minutes maximum.

    REMARKS

    It takes 5 - 30 minutes. HDS cannot be removed during this operation.

    4R_CANDIE_DPF_01_02

    Cooling Down of DPF

    The vehicle does cooling down procedure automatically to prevent DPF being dissolved because HDS was disconnected or terminated during this procedure.

    It takes about 10 minutes to complete cooling down procedure.

    Do this operation after waiting for about 10 minutes if it is necessary to do DPF regeneration forced by HDS again.

    4R_CANDIE_DPF_01_03

    Cooling Down of DPF

    The vehicle does cooling down procedure automatically to prevent DPF being dissolved because HDS was disconnected or terminated during this procedure.

    It takes about 10 minutes to complete cooling down procedure.

    Do this operation after waiting for about 10 minutes if it is necessary to do DPF regeneration forced by HDS again.

    4R_CANDIE_DPF_04_01

    NOTE

    Open the hood to prevent the engine overheating before this test is started.

    4R_CANDIE_DPF_10_01

    Turn the Air Condition Switch on to raise the engine load.
    When air conditioner clutch is engaged, DPF Regeneration starts.

    4R_CANDIE_DPF_11_01

    Preparation of DPF Regeneration Mode


    DPF Regeneration mode is being prepared.

    This is not a failure however rising engine speed.

    1: Exhaust Gas Temperature (EGT) Sensor 1
    2: Exhaust Gas Temperature (EGT) Sensor 2

    I: Catalytic Converter
    II: Diesel Particulate Filter (DPF)
    III: DPF Differential Pressure Sensor

    4R_CANDIE_DPF_11_02

    Preparation of DPF Regeneration Mode


    DPF Regeneration mode is being prepared.

    This is not a failure however rising engine speed.

    1: Exhaust Gas Temperature (EGT) Sensor 2

    I: Catalytic Converter
    II: Diesel Particulate Filter (DPF)
    III: DPF Differential Pressure Sensor

    4R_CANDIE_DPF_12_01

    During Preparation of The DPF Regeneration Mode


    The DPF Regeneration mode is prepared.

    1: Exhaust Gas Temperature (EGT) Sensor 1
    2: Exhaust Gas Temperature (EGT) Sensor 2

    I: Catalytic Converter
    II: Diesel Particulate Filter (DPF)
    III: DPF Differential Pressure Sensor

    4R_CANDIE_DPF_12_02

    During Preparation of The DPF Regeneration Mode


    The DPF Regeneration mode is prepared.

    1: Exhaust Gas Temperature (EGT) Sensor 2

    I: Catalytic Converter
    II: Diesel Particulate Filter (DPF)
    III: DPF Differential Pressure Sensor

    4R_CANDIE_DPF_13_01

    During The DPF Regeneration Mode


    The DPF Regeneration is operating.

    1: Exhaust Gas Temperature (EGT) Sensor 1
    2: Exhaust Gas Temperature (EGT) Sensor 2

    I: Catalytic Converter
    II: Diesel Particulate Filter (DPF)
    III: DPF Differential Pressure Sensor

    4R_CANDIE_DPF_13_02

    During The DPF Regeneration Mode


    The DPF Regeneration is operating.

    1: Exhaust Gas Temperature (EGT) Sensor 2

    I: Catalytic Converter
    II: Diesel Particulate Filter (DPF)
    III: DPF Differential Pressure Sensor

    4R_CANDIE_DPF_14_01

    Cooling Down of DPF Regeneration


    DPF Regeneration is cooling down.

    This is not a failure however rising engine speed.

    1: Exhaust Gas Temperature (EGT) Sensor 1
    2: Exhaust Gas Temperature (EGT) Sensor 2

    I: Catalytic Converter
    II: Diesel Particulate Filter (DPF)
    III: DPF Differential Pressure Sensor

    4R_CANDIE_DPF_14_02

    Cooling Down of DPF Regeneration


    DPF Regeneration is cooling down.

    This is not a failure however rising engine speed.

    1: Exhaust Gas Temperature (EGT) Sensor 2

    I: Catalytic Converter
    II: Diesel Particulate Filter (DPF)
    III: DPF Differential Pressure Sensor

    4R_CANDIE_DPF_16_01

    Completion of DPF Regeneration

    DPF Regeneration is completed.

    4R_CANDIE_DPF_16_02

    Interruption of DPF Regeneration Mode


    DPF Regeneration is interrupted by Engine Control Module.
    Try again, if the same problem occurred some times, check DPF system.

    POSSIBLE FAILURES

    If vehicle is left too much time with engine idling condition, too much ingredients of exhaust gas is accumulated at Catalytic Converter and it is the cause of excessive exhaust gas temperature increasing.

    4R_CANDIE_DPF_16_03

    Incompletion of DPF Regeneration


    DPF Regeneration is not completed.

    POSSIBLE FAILURES

    When the DPF Regeneration can not be done by this reason although DPF Differential Pressure Sensor and pipe are normal, excessive amount of engine oil ash deposit in Diesel Particulate Filter (DPF).
    In this case, replace the DPF because the engine oil ash is too much and DPF Regeneration can not be completed.

    4R_CANDIE_DPF_17_01

    Interruption of DPF Regeneration Mode


    DPF Regeneration is interrupted because engine speed has not risen sufficiently.

    POSSIBLE FAILURES

    When the DPF Regeneration can not be done by this reason although DPF Differential Pressure Sensor and pipe are normal, excessive amount of PM deposit in Diesel Particulate Filter (DPF).
    In this case, replace the DPF because the PM is too much and DPF Regeneration can not be done.

    4R_CANDIE_DPF_17_02

    4R_CANDIE_DPFRJC_01_01

    Interruption of DPF Regeneration Mode


    ERROR B-00: Exhaust system temperature did not rise after the specified time

    POSSIBLE FAILURES

    ERROR B-01: Exhaust Gas Temperature (EGT) between the warm up catalytic converter and the DPF is too high (Exhaust Gas Temperature (EGT) Sensor 2)

    POSSIBLE FAILURES

    ERROR B-02: Exhaust Gas Temperature (EGT) before warm up catalytic converter is too high (Exhaust Gas Temperature (EGT) Sensor 1)

    POSSIBLE FAILURES

    ERROR B-03: Wrong condition

    Press [ENTER] and check the details by the following screen of the HDS.

    ERROR B-04: Time-out

    POSSIBLE FAILURES

    ERROR B-05: HDS suspended

    POSSIBLE FAILURES

    ERROR B-06: Exhaust Gas Temperature (EGT) after the DPF is too high (Exhaust Gas Temperature (EGT) Sensor 3)

    POSSIBLE FAILURES

    4R_CANDIE_DPFRJC_02_01

    Operation Condition Error of DPF Regeneration Mode


    DPF Regeneration have not done by the error condition.

    CONDITION NO. #0 Engine is not stable

    SPECIFIED VALUE: 5 seconds after the engine starts

    -- > Start the engine and wait for a while till Engine is stable.
     

    CONDITION NO. #1 ECT has not warmed up yet

    SPECIFIED VALUE: ECT > 55°C

    -- > Warm up ECT.
     

    CONDITION NO. #2 Fuel Temperature has not warmed up yet

    -- > Warm up ECT.
     

    CONDITION NO. #3 BARO is too low

    SPECIFIED VALUE: BARO > 700hPa

    -- > Do DPF Regeneration at lower elevation.
     

    CONDITION NO. #4 Fuel Temperature is too high

    -- > Check the Fuel system.
     

    CONDITION NO. #5 Battery voltage is too low

    SPECIFIED VALUE: Battery voltage > 8V

    -- > Check the battery voltage.
     

    CONDITION NO. #6 Clutch pedal is depressed

    -- > Do not depress the clutch pedal.
     

    CONDITION NO. #7 Gear position is not neutral

    -- > Make the gear position a neutral.
     

    CONDITION NO. #8 Vehicle Speed is not 0

    -- > Stop the vehicle.
     

    CONDITION NO. #9 Engine Speed (rpm) is out of range

    SPECIFIED VALUE: 3000 rpm > Engine Speed > 800 rpm

    -- > Make engine idling.
     

    CONDITION NO. #10 Fuel quantity is out of range

    SPECIFIED VALUE: 30 mg/st > Injector quantity > 3 mg/st

    -- > Make engine idling.
     

    CONDITION NO. #11 Accelerator pedal is depressed

    -- > Do not depress the accelerator pedal.
     

    CONDITION NO. #12 DPF temperature is out of range

    SPECIFIED VALUE: 450°C > DPF temperature > 100°C

    -- > Make engine idling.
     

    CONDITION NO. #13 Exhaust Gas Temperature (EGT) is out of range

    SPECIFIED VALUE: 400°C > DPF temperature > 100°C

    -- > Do not depress the accelerator pedal.
     

    CONDITION NO. #14 Amount of PM is too much

    POSSIBLE FAILURES

    -- > Do DPF Regeneration again after confirming that DPF Differential Pressure Sensor and pipe are normal.
    When the DPF Regeneration can not be done by this reason although DPF Differential Pressure Sensor and pipe are normal, amount of the PM is too much.
    In this case, replace the DPF because the PM is too much and DPF Regeneration can not be done.
     

    CONDITION NO. #15 There are DTCs related to DPF

    -- > Do the troubleshooting of the DTC referring to the service manual.
     

    CONDITION NO. #16 There are DTCs related to Engine

    -- > Do the troubleshooting of the DTC referring to the service manual.
     

    CONDITION NO. #17 ECT is too high

    SPECIFIED VALUE: ECT < 100°C

    POSSIBLE FAILURES

    CONDITION NO. #18 IAT is out of range

    SPECIFIED VALUE: -25°C < IAT < 60°C

    -- > Make engine idling.

    4R_CANDIE_DPFRJC_03_01

    Interruption of DPF Regeneration Mode
     

    DPF Regeneration mode is interrupted.

    4R_CANDIE_DPFRJC_04_01

    Interruption of DPF Regeneration Mode
     

    DPF Regeneration mode was interrupted.

    Now, DPF is cooling down. Keep HDS connected until this screen ends.

    It takes 5 to 10 minutes.

    4R_CANDIE_DPFRJC_10_01

    Operation Condition Error of DPF Regeneration Mode

    If this fault is displayed on having carried out nothing wrong, please execute "DPF Regeneration" again.

    DPF Regeneration have not done by the error condition.

    CONDITION NO. #0 Engine is not stable

    SPECIFIED VALUE: 5 seconds after the engine starts

    -- > Start the engine and wait for a while till Engine is stable.
     

    CONDITION NO. #1 ECT has not warmed up yet

    SPECIFIED VALUE: ECT > 55°C

    -- > Warm up ECT.
     

    CONDITION NO. #2 Engine Oil Temperature has not warmed up yet

    SPECIFIED VALUE: Engine Oil Temperature > 50°C

    -- > Warm up ECT.
     

    CONDITION NO. #3 BARO is too low

    SPECIFIED VALUE: BARO > 700hPa

    -- > Do DPF Regeneration at lower elevation.
     

    CONDITION NO. #4 Fuel Temperature is too high

    -- > Check the Fuel system.
     

    CONDITION NO. #5 Battery voltage is too low

    SPECIFIED VALUE: Battery voltage > 8V

    -- > Check the battery voltage.
     

    CONDITION NO. #6 Clutch pedal is depressed

    -- > Do not depress the clutch pedal.
     

    CONDITION NO. #7 Gear position is not neutral

    -- > Make the gear position into a neutral.
     

    CONDITION NO. #8 Vehicle Speed is not 0

    -- > Stop the vehicle.
     

    CONDITION NO. #9 Engine Speed (rpm) is out of range

    SPECIFIED VALUE: 3000 rpm > Engine Speed > 800 rpm

    -- > Make engine idling.
     

    CONDITION NO. #10 Fuel quantity is out of range

    SPECIFIED VALUE: 30 mg/st > Injector quantity > 3 mg/st

    -- > Make engine idling.
     

    CONDITION NO. #11 Accelerator pedal is depressed

    -- > Do not depress the accelerator pedal.
     

    CONDITION NO. #12 DPF temperature is out of range

    SPECIFIED VALUE: 450°C > DPF temperature > 100°C

    -- > Make engine idling.
     

    CONDITION NO. #13 Exhaust Gas Temperature (EGT) is out of range

    SPECIFIED VALUE: 400°C > DPF temperature > 100°C

    -- > Do not depress the accelerator pedal.
     

    CONDITION NO. #14 Amount of PM is too much

    POSSIBLE FAILURES

    -- > Do DPF Regeneration again after confirming that DPF Differential Pressure Sensor and pipe are normal.
    When the DPF Regeneration can not be done by this reason although DPF Differential Pressure Sensor and pipe are normal, amount of the PM is too much.
    In this case, replace the DPF because the PM is too much and DPF Regeneration can not be done.
     

    CONDITION NO. #15 There are DTCs related to DPF

    -- > Do the troubleshooting of the DTC referring to the service manual.
     

    CONDITION NO. #16 There are DTCs related to Engine

    -- > Do the troubleshooting of the DTC referring to the service manual.
     

    CONDITION NO. #17 ECT is too high

    SPECIFIED VALUE: ECT < 100°C

    POSSIBLE FAILURES

    CONDITION NO. #18 IAT is out of range

    SPECIFIED VALUE: -25°C < IAT < 60°C

    -- > Make engine idling.

    4R_CANDIE_ADJ_DPF

    DPF Regeneration Mode
     

    PURPOSE

    Burn and remove the PM deposit on the DPF

    CASE TO USE THIS DPF REGENERATION

    GENERAL DESCRIPTION

    The PM deposit on the DPF is burnt while connecting the HDS with the vehicle, and leaving the vehicle in the outdoors.
    It takes about 5 to 30 minutes.

    NOTES

    REMARKS

    4R_CANDIE_ADJ_DPFS

    GENERAL DESCRIPTION

    When the DPF Differential Pressure Sensor is replaced, the learning of the DPF Differential Pressure Sensor is necessary.

    NOTES

    After this learning of the DPF Differential Pressure Sensor, "DPF Regeneration" needs to be done.

    4R_CANDIE_ADJ_DPFRES

    GENERAL DESCRIPTION

    When the DPF is replaced, the Calculated PM Value which is calculated and saved in the ECM/PCM is reset.

    NOTES

    REMARKS

    This reset is applicable only for a vehicle equipped with the DPF.

    4R_CANDIE_DPF_RES_01_01

    Reset of Calculated PM Value
     

    Do this operation only when the DPF is replaced.

    * DO NOT CLEAR by this operation except when the DPF is replaced.

    Do DPF Regeneration certainly when it is reset by mistake.
     

    NOTES

    The DPF might be dissolved in the worst case if it is reset by mistake and the DPF Regeneration is not done.
     

    REMARKS

    This reset is applicable only for a vehicle equipped with the DPF.

    4R_CANDIE_DPF_RES_02_01

    Reset of Calculated PM Value
     

    Do this operation only when the DPF is replaced.

    * DO NOT CLEAR by this operation except when the DPF is replaced.

    Do DPF Regeneration certainly when it is reset by mistake.
     

    NOTES

    DPF might be dissolved in the worst case if it is reset by mistake and DPF Regeneration is not done.

    4R_CANDIE_DPF_RES_03_01

    Reset of Calculated PM Value
     

    Do this operation only when the DPF is replaced.

    * DO NOT CLEAR by this operation except when the DPF is replaced.

    Do DPF Regeneration certainly when it is reset by mistake.
     

    NOTES

    DPF might be dissolved in the worst case if it is reset by mistake and DPF Regeneration is not done.

    4R_CANDIE_DPFRJC_20_01

    Execution Error of The DPF Regeneration Mode
     

    The operation is interrupted because the communication with the DIESEL-ECU is disconnected.

    Do this operation again.

    4R_CANDIE_DIFS_01_01

    GENERAL DESCRIPTION

    When the DPF Differential Pressure Sensor is replaced, the learning of the DPF Differential Pressure Sensor is necessary.
     

    NOTES

    After this learning of the DPF Differential Pressure Sensor, "DPF Regeneration" needs to be done.
     

    EXECUTION CONDITIONS

    4R_CANDIE_EGC_01_01

    4R_CANDIE_EGC_07_01

    4R_CANDIE_EGC_08_01

    4R_CANDIE_GLOW_32_01

    Fail Reason of Glow Control System Test
     

    The Glow Control System test is failed. If the following DTC is detected, check the Glow Control System.

    If the other DTC is detected, Repair the problem before testing.

    4R_CANDIE_INS_MENU

    Inspection

    PURPOSE

    Each function of the Diesel is checked.

    4R_CANDIE_IQA2_SATUS_01_01

    FUNCTION TEST HELP


    IQA Data Status

    PURPOSE

    The Injector of this vehicle has the IQA data which is correction value so as to adjust variation in each Injector.
    Then the ECM/PCM needs to memory the IQA data.

    GENERAL DESCRIPTION

    The HDS displays the IQA Data of each cylinder which is written in the ECM/PCM.

    4R_CANDIE_IQA2_STATUS_01_01

    4R_CANDIE_INTFP_01_02

    4R_CANDIE_REP_01_01

    4R_CANDIE_REP_10_01

    4R_CANDIE_INS_INTANKPUMP

    FUNCTION TEST HELP


    In Tank Pump Activation Test

    PURPOSE

    The operation of the In Tank Pump Activation is checked.

    GENERAL DESCRIPTION

    Confirmation that the In Tank Pump Activation is opened and closed is determined by the air flow measured by the MAF sensor.

    REMARKS

    The HDS detects the opening and shutting of the In Tank Pump Activation by the flowing quantity change of the MAF. When the flowing quantity change is more than the specified value, it indicates that the operation is normal.

    4R_CANDIE_INS_SHTRGRL

    FUNCTION TEST HELP


    SHUTTER GRILL (OPEN/CLOSE) TEST

    PURPOSE

    Check the action of the Shutter Grill.

    GENERAL DESCRIPTION

    Turn the Shutter Grill forcibly to OPEN/CLOSE.

    4R_CANDIE_INS_SHTRGRL_RLY

    FUNCTION TEST HELP


    SHUTTER GRILL RELAY (ON/OFF) TEST

    PURPOSE

    Check the action of the Shutter Grill Relay.

    GENERAL DESCRIPTION

    Turn the Shutter Grill Relay forcibly to ON/OFF.

    4R_CANDIE_DPF_00_02

    DPF Current State:

    Before executing DPF Regeneration, you can confirm DPF current state from related parameters.

    Estimated PM Deposit by DPF Differential Pressure

    Indicate estimated amount of PM deposit by DPF differential pressure.

    Driving for DPF Regeneration

    Indicate DPF regeneration driving execution or non-execution by multiple DPF related parameter. If indicate 'NOT EXECUTED', advice the driver to drive as owners manual when 'DPF REGENERATION REQUIRED'.

    NOTE;
    'DPF REGENERATION REQUIRED' means DPF indicator is blink  or below mark is indicated on MID.

    DISTANCE DRIVEN TO HERE AFTER 'DPF CHECK SYSTEM'

    Indicate drive distance from it becomes 'DPF CHECK SYSTEM' to here and calculation method is as follows.
    If the distance is over 200km, advice the driver to come earlier for dealer to execute DPF regeneration.

    [Input ODO value] - [Mileage at 'DPF CHECK SYSTEM']

    NOTE;
    'DPF CHECK SYSTEM' means DPF indicator is ON  or below mark is indicated on MID.

    *Message "DPF Indicator lamp is off" indicates when [Mileage at 'DPF CHECK SYSTEM'] is 0.

    SHORT TRIP JUDGMENT

    Indicate short trip judgment result by average drive distance per one trip.  Calculation method is as follows and in case calculation result is less than 5, HDS judge 'SHORT TRIP'.

    [Distance from previous DPF regeneration success] / [Engine start counts from previous DPF regeneration success]

    4R_CANDIE_DPF_01_04

    4R_CANDIE_DPF_11_03

    Preparation of DPF Regeneration Mode


    DPF Regeneration mode is being prepared.

    This is not a failure however rising engine speed.

    1: Exhaust Gas Temperature (EGT) Sensor 1

    I: Catalytic Converter
    II: Diesel Particulate Filter (DPF)
    III: DPF Differential Pressure Sensor

    4R_CANDIE_DPF_12_03

    During Preparation of The DPF Regeneration Mode


    The DPF Regeneration mode is prepared.

    1: Exhaust Gas Temperature (EGT) Sensor 1

    I: Catalytic Converter
    II: Diesel Particulate Filter (DPF)
    III: DPF Differential Pressure Sensor

    4R_CANDIE_DPF_13_03

    During The DPF Regeneration Mode


    The DPF Regeneration is operating.

    1: Exhaust Gas Temperature (EGT) Sensor 1

    I: Catalytic Converter
    II: Diesel Particulate Filter (DPF)
    III: DPF Differential Pressure Sensor

    4R_CANDIE_DPF_14_03

    Cooling Down of DPF Regeneration


    DPF Regeneration is cooling down.

    This is not a failure however rising engine speed.

    1: Exhaust Gas Temperature (EGT) Sensor 1

    I: Catalytic Converter
    II: Diesel Particulate Filter (DPF)
    III: DPF Differential Pressure Sensor

    4R_CANDIE_65201_01_02

    Test Conditions :

    - Engine Idle
    - Don't press the accelerator pedal during this function
    - Don't press the brake pedal during this function
    - Don't move the vehicle

    4R_CANDIE_ADJ_MENU

    Adjustment

    PURPOSE

    The necessary each registration when parts are replaced and the functions of necessary operations on the service are offered.

    4R_CANDIE_ADJ_MAF

    FUNCTION TEST HELP

    MAF Sensor Learning Clear

    PURPOSE

    MAF Sensor learned value before replacement is also used for initial value after MAF Sensor replacement. To correct an error and prevent the influence of the emission deterioration until the learned value is correct in replaced MAF Sensor.

    GENERAL DESCRIPTION

    Clear MAF Sensor learned value. Learned value is cleared forcibly by HDS command.

    LEARNING METHOD

    Compared with the fuel injection that is calculated by ECU and the actual fuel injection that is calculated by MAF sensor output, learn the difference between amounts in cruise driving.

    4R_CANDIE_ADJ_AF1

    FUNCTION TEST HELP

    A/F Sensor 1 Learning Clear

    PURPOSE

    To correct an error and prevent the influence of the emission deterioration as correction factor in A/F Sensor before replacement is used continuously.

    GENERAL DESCRIPTION

    Clear the A/F Sensor learned value. Learned value is cleared forcibly by HDS command.

    LEARNING METHOD

    Execute learning after ECU judges that scavenging is finished in long fuel cut.

    4R_CANDIE_ADJ_ISV

    FUNCTION TEST HELP

    ISV Forced Learning

    PURPOSE

    Precondition is that the learned value in brand-new ISV is within a range of specified value in the manufacturer SPEC. Learning clear is executed to reject the one that is out of standard for ISV designed median.

    GENERAL DESCRIPTION

    Clear the ISV learned value. Learned value is cleared forcibly by HDS command.

    4R_CANDIE_ECM_MENU

    Replace ECM/PCM

    PURPOSE

    The HDS registers the necessary value for registration and learning from the old ECM/PCM to the replaced ECM/PCM when replacing the ECM/PCM.
    The HDS also clear the Injector, MAF Sensor, A/F Sensor, and ISV learned value.

    For the immobilizer, it needs to be registered from another FUNCTION in the HDS immobilizer menu.

    4R_CANDIE_ADJ_WRITE

    IQA Write Data

    PURPOSE

    The Injector of this vehicle has the IQA data which is correction value so as to adjust variation in each Injector.
    Then the ECM/PCM needs to memory the IQA data.
    To prevent the influence of the emission deterioration when the injector is deteriorated seriously before replacement, regarding to clear command,

    GENERAL DESCRIPTION

    The HDS writes the IQA Data which you input the HDS into the ECM/PCM.
    The HDS also clear the Injector learned value forcibly.

    LEARNING METHOD

    Execute the imperceptible injection in Fuel cut, learn the amount of deterioration (Variability) for Injectors.

    4R_CANDIE_ADJ_ISSC_CLR

    FUNCTION TEST HELP


    Idle Stop Starter Counter Clear

    PURPOSE

    Clear Idle Stop Starter Counter preserved in ECM/PCM
    when the exchange of Idle Stop Starter was completed.

    GENERAL DESCRIPTION

    Idle Stop Starter Counter is cleared.

    4R_CANDIE_ADJ_ISS_CCLR

    FUNCTION TEST HELP


    Idle Stop Starter Counter Clear

    PURPOSE

    Clear Idle Stop Starter Counter preserved in ECM/PCM
    when the exchange of Idle Stop Starter was completed.

    GENERAL DESCRIPTION

    Idle Stop Starter Counter is cleared.

    4R_CANDIE_ADJ_ISS_CFW

    FUNCTION TEST HELP


    Idle Stop Starter Counter Forced Write

    PURPOSE

    This Adjustment is used when exchanging ECM/PCM,
    and Idle Stop Starter Counter cannot be read from ECM/PCM before a replacement.
    Forced write the calculated value from a "Distance", a "Model Year", and "This Year (A.D.)".

    Usually, please use "ECM/PCM Replacement"

    GENERAL DESCRIPTION

    Idle Stop Starter Counter is forced write.

    4R_CANDIE_ADJ_OILDILVALCLR

    FUNCTION TEST HELP


    Oil Dilution Estimate Integrated Value Clear

    PURPOSE

    This Adjustment is used when detected DTC P109A.
    Related to the DTC P109A after a repair has been completed, please execute this function.
    DTC P109A will detect when the value related to the Oil Dilution calculated by the ECU has exceeded the threshold.
    DTC P109A is the only thing is you execute the ECU/DTC Clear can NOT be erased.
    You need to clear the Oil Dilution Estimated Value calculated by the ECU.

    GENERAL DESCRIPTION

    This menu can clear the DTC condition by clearing the value calculated by the ECU.

    4R_CANDIE_INS_LPEGR_SYST

    FUNCTION TEST HELP


    Low Pressure EGR System Test

    PURPOSE

    This funciton test will check whether air flow for Low Pressure EGR is correct or not.

    GENERAL DESCRIPTION

    HDS requests to keep 1500rpm automatically (High Idle Mode). Then, ECU start to monitor the status of EGR.
    After periodical time, ECU will judge whether EGR system is normal or not. HDS will display the result.
    This test is used for the confirmation procedure about P049B.

    Operation Condition


    POSSIBLE FAILURES

    Following failures will affect the air flow for Low Pressure EGR.
    If the vehicle has the failure, this test will inform that EGR system is not normal.
    Moreover, following failures shall be changed by vehicle model, equipments or model year.
    It is necessary to be referred Service Manual for your trouble-shooting.

    4R_CANDIE_INS_LPEGR_DPS

    FUNCTION TEST HELP


    Low Pressure EGR Differential Pressure Sensor Test

    PURPOSE

    This function test has 2 test.
    1st test will check no differential pressure for Low Pressure EGR.
    2nd test will check negative pressure for intake air.

    GENERAL DESCRIPTION

    HDS requests to keep 1500rpm automatically (High Idle Mode). then 2 tests shall be executed.
    Test-1: HDS requests EGR OFF. After periodical time, HDS will measure the differential pressure from the sensor.
    Test-2: HDS request to happen negative pressure for intake air. After periodical time, HDS will measure the differential pressure from the sensor.
    In the result screen, HDS will display the pressure measured at Test-1 and Test-2.
    This test is used for the confirmation procedure about P149C.

    NOTE: If the unit is not "hPa", select"hPa"from the AIR PRESSURE group in the unit conversion menu of F12 tab.

    Operation Condition


    POSSIBLE FAILURES

    Following failures will cause no differential pressure or negative pressure for intake air.
    Please execute trouble-shooting of Service Manual using the differential pressure displayed in result screen.

    4R_CANDIE_INS_LPEGR_ACT

    FUNCTION TEST HELP


    Low Pressure EGR Actuator Test

    PURPOSE

    HDS will force to lift the low pressure EGR valve, and check the difference between the target valve lift and actual valve lift is less than specified value.

    GENERAL DESCRIPTION

    There are 3 steps about valve lift.
    1st step: HDS requests 0% full closed position. Then, HDS will check the difference between the target valve lift and actual valve lift is less than specified value.
    2nd step: HDS requests 50% open position. Then, HDS will check the difference between the target valve lift and actual valve lift is less than specified value.
    3rd step: HDS requests 100% open position. Then, HDS will check the difference between the target valve lift and actual valve lift is less than specified value.
    This test is used for the confirmation procedure about P045E and P045F.

    Operation Condition


    POSSIBLE FAILURES

    Following failures shall prevent the valve lift to reach the target.
    If the vehicle has the failure, this test will inform that this system is not normal.
    Moreover, following failures shall be changed by vehicle model, equipments or model year.
    It is necessary to be referred Service Manual for your trouble-shooting.

    4R_CANDIE_INS_HPEGR_ACT

    FUNCTION TEST HELP


    High Pressure EGR Actuator Test

    PURPOSE

    HDS will force to lift the high pressure EGR valve, and check the difference between the target valve lift and actual valve lift is less than specified value.

    GENERAL DESCRIPTION

    There are 3 steps about valve lift.
    1st step: HDS requests 0% full closed position. Then, HDS will check the difference between the target valve lift and actual valve lift is less than specified value.
    2nd step: HDS requests 50% open position. Then, HDS will check the difference between the target valve lift and actual valve lift is less than specified value.
    3rd step: HDS requests 100% open position. Then, HDS will check the difference between the target valve lift and actual valve lift is less than specified value.
    This test is used for the confirmation procedure about P042E and P042F.

    Operation Condition


    POSSIBLE FAILURES

    Following failures shall prevent the valve lift to reach the target.
    If the vehicle has the failure, this test will inform that this system is not normal.
    Moreover, following failures shall be changed by vehicle model, equipments or model year.
    It is necessary to be referred Service Manual for your trouble-shooting.

    4R_CANDIE_INS_IPCV_ACT

    FUNCTION TEST HELP


    Intake Pressure Control Valve Actuator Test

    PURPOSE

    HDS will force to lift the intake pressure control valve, and check the difference between the target valve lift and actual valve lift is less than specified value.

    GENERAL DESCRIPTION

    There are 4 steps about valve lift.
    1st step: HDS requests 4% open position. Then, HDS will check the difference between the target valve lift and actual valve lift is less than specified value.
    2nd step: HDS requests 10% open position. Then, HDS will check the difference between the target valve lift and actual valve lift is less than specified value.
    3rd step: HDS requests 15% open position. Then, HDS will check the difference between the target valve lift and actual valve lift is less than specified value.
    4th step: HDS requests 100% open position. Then, HDS will check the difference between the target valve lift and actual valve lift is less than specified value.

    NOTE: 0% is fulll closed position.

    This test is used for the confirmation procedure about P211A and P211B.

    Operation Condition


    POSSIBLE FAILURES

    Following failures shall prevent the valve lift to reach the target.
    If the vehicle has the failure, this test will inform that this system is not normal.
    Moreover, following failures shall be changed by vehicle model, equipments or model year.
    It is necessary to be referred Service Manual for your trouble-shooting.

    4R_CANDIE_ADJ_IPCV_CLR

    FUNCTION TEST HELP


    Intake Pressure Control Valve Learning Clear

    PURPOSE

    This function will reset the learning value for full closed position of Intake Pressure Control Valve, and execute re-learning process.
    The full closed position of this valve shall be changed due to the deposition of the carbon.
    Therefore, this valve control needs the learning value for full closed position.
    When Intake Pressure Control Valve is replaced, it is necessary to reset the learing value and re-learning.

    GENERAL DESCRIPTION

    HDS will check the operation condition, and HDS request to reset the learning value to ECU.
    After that, HDS request user to do re-learning process.(i.e. IG OFF for more than 1 min)

    Operation Condition

    4R_CANDIE_ADJ_LPEGR_DPS_CLR

    FUNCTION TEST HELP


    Low Pressure EGR Differential Pressure Sensor Learning Clear

    PURPOSE

    This function will reset the learning value for sensor characteristics of differential pressure sensor, and execute re-learning process.
    The sensor characteristics of differential pressure sensor for Low Pressure EGR affects to the EGR control.
    Therefore, this EGR control needs the learning value for sensor characteristics.
    When the differential pressure sensor of Low Pressure EGR, it is necessary to reset the learing value and re-learning.

    GENERAL DESCRIPTION

    HDS will check the operation condition, and HDS request to reset the learning value to ECU.
    After that, HDS request user to do re-learning process.(i.e. IG OFF for more than 1 min)

    Operation Condition

    4R_CANDIE_00_35

    00-35 (P062F)
    ENGINE CONTROL MODULE (ECM) INTERNAL CIRCUIT MALFUNCTION

    POSSIBLE FAILURE

    DIAGNOSTIC PROCEDURE

    TEST CONDITIONS

    FAIL SAFE ACTION

    CONDITIONS FOR CANCELING DTCs

    MIL/WARNING/INDICATOR STATUS

    SYSTEM CHECK CYCLES

    DTC STORAGE TIMING

    GLOSSARY
    One Driving Cycle is the period of time between ignition ON (II) and ignition OFF (0).

    4R_CANDIE_95_17

    095-17(P1066)
    FUEL RAIL PRESSURE HIGHER THAN EXPECTED

    POSSIBLE FAILURE

    DIAGNOSTIC PROCEDURE

    TEST CONDITIONS

    FAIL SAFE ACTION


    CONDITIONS FOR CANCELING DTCs

    MIL/WARNING/INDICATOR STATUS

    SYSTEM CHECK CYCLES

    DTC STORAGE TIMING

    GLOSSARY
    One Driving Cycle is the period of time between ignition ON (II) and ignition OFF (0).

    4R_CANDIE_126_13

    126-13(U0028)
    FCAN MALFUNCTION (BUS-OFF(ENGINE CONTROL MODULE(ECM))

    POSSIBLE FAILURE

    DIAGNOSTIC PROCEDURE

    TEST CONDITIONS

    FAIL SAFE ACTION


    CONDITIONS FOR CANCELING DTCs

    MIL/WARNING/INDICATOR STATUS

    SYSTEM CHECK CYCLES

    DTC STORAGE TIMING

    GLOSSARY
    One Driving Cycle is the period of time between ignition ON (II) and ignition OFF (0).

    4R_CANDIE_139_01

    139-01(P0630)
    VIN NOT PROGRAMMED OR INCOMPATIBLE-ECM

    POSSIBLE FAILURE

    DIAGNOSTIC PROCEDURE


    TEST CONDITIONS

    FAIL SAFE ACTION


    CONDITIONS FOR CANCELING DTCs

    MIL/WARNING/INDICATOR STATUS

    SYSTEM CHECK CYCLES

    DTC STORAGE TIMING

    GLOSSARY
    One Driving Cycle is the period of time between ignition ON (II) and ignition OFF (0).

    4R_CANDIE_168_01

    168-01(P250A)
    ENGINE OIL LEVEL SENSOR CIRCUIT MALFUNCTION

    POSSIBLE FAILURE

    DIAGNOSTIC PROCEDURE

    TEST CONDITIONS

    FAIL SAFE ACTION


    CONDITIONS FOR CANCELING DTCs


    MIL/WARNING/INDICATOR STATUS

    SYSTEM CHECK CYCLES

    DTC STORAGE TIMING

    GLOSSARY
    One Driving Cycle is the period of time between ignition ON (II) and ignition OFF (0).

    4R_CANDIE_168_02

    168-02(P250E)
    ENGINE OIL LEVEL SENSOR INTERMITTENT INTERRUPTION

    POSSIBLE FAILURE

    DIAGNOSTIC PROCEDURE

    TEST CONDITIONS

    FAIL SAFE ACTION


    CONDITIONS FOR CANCELING DTCs


    MIL/WARNING/INDICATOR STATUS

    SYSTEM CHECK CYCLES

    DTC STORAGE TIMING

    GLOSSARY
    One Driving Cycle is the period of time between ignition ON (II) and ignition OFF (0).

    4R_CANDIE_168_03

    168-03(P250B)
    ENGINE OIL LEVEL SENSOR RANGE/PERFORMANCE PROBLEM

    POSSIBLE FAILURE

    DIAGNOSTIC PROCEDURE

    TEST CONDITIONS

    FAIL SAFE ACTION


    CONDITIONS FOR CANCELING DTCs


    MIL/WARNING/INDICATOR STATUS

    SYSTEM CHECK CYCLES

    DTC STORAGE TIMING

    GLOSSARY
    One Driving Cycle is the period of time between ignition ON (II) and ignition OFF (0).

    4R_CANDIE_184_11

    184-11(U0131)
    F-CAN MALFUNCTION (ENGINE CONTROL MODULE (ECM) - EPS CONTROL UNIT)

    POSSIBLE FAILURE

    DIAGNOSTIC PROCEDURE

    TEST CONDITIONS

    FAIL SAFE ACTION


    CONDITIONS FOR CANCELING DTCs

    MIL/WARNING/INDICATOR STATUS

    SYSTEM CHECK CYCLES

    DTC STORAGE TIMING

    GLOSSARY
    One Driving Cycle is the period of time between ignition ON (II) and ignition OFF (0).

    4R_CANDIE_184_13

    184-13(U0420)
    F-CAN MALFUNCTION (EPS CONTROL UNIT)

    POSSIBLE FAILURE

    DIAGNOSTIC PROCEDURE

    TEST CONDITIONS

    FAIL SAFE ACTION


    CONDITIONS FOR CANCELING DTCs

    MIL/WARNING/INDICATOR STATUS

    SYSTEM CHECK CYCLES

    DTC STORAGE TIMING

    GLOSSARY
    One Driving Cycle is the period of time between ignition ON (II) and ignition OFF (0).

    4R_CANDIE_191_01

    191-01(P0532)
    AIRCON PRESSURE DISCHARGE (ACPD) SENSOR CIRCUIT LOW VOLTAGE

    POSSIBLE FAILURE

    DIAGNOSTIC PROCEDURE

    TEST CONDITIONS

    FAIL SAFE ACTION


    CONDITIONS FOR CANCELING DTCs

    MIL/WARNING/INDICATOR STATUS

    SYSTEM CHECK CYCLES

    DTC STORAGE TIMING

    GLOSSARY
    One Driving Cycle is the period of time between ignition ON (II) and ignition OFF (0).

    4R_CANDIE_191_02

    191-02(P0533)
    AIRCON PRESSURE DISCHARGE (ACPD) SENSOR CIRCUIT HIGH VOLTAGE

    POSSIBLE FAILURE

    DIAGNOSTIC PROCEDURE

    TEST CONDITIONS

    FAIL SAFE ACTION


    CONDITIONS FOR CANCELING DTCs

    MIL/WARNING/INDICATOR STATUS

    SYSTEM CHECK CYCLES

    DTC STORAGE TIMING

    GLOSSARY
    One Driving Cycle is the period of time between ignition ON (II) and ignition OFF (0).

    4R_CANDIE_192_01

    192-01(P2184)
    ENGINE COOLANT TEMPERATURE (ECT) SENSOR 2 CIRCUIT LOW VOLTAGE

    POSSIBLE FAILURE

    DIAGNOSTIC PROCEDURE

    TEST CONDITIONS

    FAIL SAFE ACTION


    CONDITIONS FOR CANCELING DTCs

    MIL/WARNING/INDICATOR STATUS

    SYSTEM CHECK CYCLES

    DTC STORAGE TIMING

    GLOSSARY
    One Driving Cycle is the period of time between ignition ON (II) and ignition OFF (0).

    4R_CANDIE_192_02

    192-02(P2185)
    ENGINE COOLANT TEMPERATURE (ECT) SENSOR 2 CIRCUIT HIGH VOLTAGE

    POSSIBLE FAILURE

    DIAGNOSTIC PROCEDURE

    TEST CONDITIONS

    FAIL SAFE ACTION


    CONDITIONS FOR CANCELING DTCs

    MIL/WARNING/INDICATOR STATUS

    SYSTEM CHECK CYCLES

    DTC STORAGE TIMING

    GLOSSARY
    One Driving Cycle is the period of time between ignition ON (II) and ignition OFF (0).

    4R_CANDIE_198_04

    198-04(P0616)
    STARTER RELAY LOW VOLTAGE

    POSSIBLE FAILURE

    DIAGNOSTIC PROCEDURE

    TEST CONDITIONS

    FAIL SAFE ACTION


    CONDITIONS FOR CANCELING DTCs

    MIL/WARNING/INDICATOR STATUS

    SYSTEM CHECK CYCLES

    DTC STORAGE TIMING

    GLOSSARY
    One Driving Cycle is the period of time between ignition ON (II) and ignition OFF (0).

    4R_CANDIE_198_05

    198-05(P0617)
    STARTER RELAY HIGH VOLTAGE

    POSSIBLE FAILURE

    DIAGNOSTIC PROCEDURE

    TEST CONDITIONS

    FAIL SAFE ACTION


    CONDITIONS FOR CANCELING DTCs

    MIL/WARNING/INDICATOR STATUS

    SYSTEM CHECK CYCLES

    DTC STORAGE TIMING

    GLOSSARY
    One Driving Cycle is the period of time between ignition ON (II) and ignition OFF (0).

    4R_CANDIE_198_06

    198-06(P0615)
    STARTER RELAY CIRCUIT MALFUNCTION

    POSSIBLE FAILURE

    DIAGNOSTIC PROCEDURE

    TEST CONDITIONS

    FAIL SAFE ACTION


    CONDITIONS FOR CANCELING DTCs

    MIL/WARNING/INDICATOR STATUS

    SYSTEM CHECK CYCLES

    DTC STORAGE TIMING

    GLOSSARY
    One Driving Cycle is the period of time between ignition ON (II) and ignition OFF (0).

    4R_CANDIE_184_15

    184-15 (U0104)
    F-CAN MALFUNCTION (ENGINE CONTROL MODULE (ECM)-ACC UNIT)

    POSSIBLE FAILURE

    DIAGNOSTIC PROCEDURE

    TEST CONDITIONS

    FAIL SAFE ACTION

     

    CONDITIONS FOR CANCELING DTCs

    MIL/WARNING/INDICATOR STATUS

    SYSTEM CHECK CYCLES

    DTC STORAGE TIMING

    GLOSSARY
    One Driving Cycle is the period of time between ignition ON (II) and ignition OFF (0).

    4R_CANDIE_184_17

    184-17 (U0405)
    F-CAN MALFUNCTION (ENGINE CONTROL MODULE (ECM)-ACC UNIT)

    POSSIBLE FAILURE

    DIAGNOSTIC PROCEDURE

    TEST CONDITIONS

    FAIL SAFE ACTION

     

    CONDITIONS FOR CANCELING DTCs

    MIL/WARNING/INDICATOR STATUS

    SYSTEM CHECK CYCLES

    DTC STORAGE TIMING

    GLOSSARY
    One Driving Cycle is the period of time between ignition ON (II) and ignition OFF (0).

    4R_CANDIE_173_05

    173-05 (P0670)


    LOST COMMUNICATION WITH GLOW PLUG CONTROL MODULE (with DPF system)

    POSSIBLE FAILURE

    DIAGNOSTIC PROCEDURE

    TEST CONDITIONS

    CONDITIONS FOR CANCELING DTCs

    MIL/WARNING/INDICATOR STATUS

    SYSTEM CHECK CYCLES

    DTC STORAGE TIMING

    GLOSSARY
    One Driving Cycle is the period of time between ignition ON (II) and ignition OFF (0).


    GLOW PLUG CONTROL MODULE CIRCUIT OPEN (without DPF system)

    POSSIBLE FAILURE

    DIAGNOSTIC PROCEDURE

    TEST CONDITIONS

    FAIL SAFE ACTION

    CONDITIONS FOR CANCELING DTCs

    MIL/WARNING/INDICATOR STATUS

    SYSTEM CHECK CYCLES

    DTC STORAGE TIMING

    GLOSSARY
    One Driving Cycle is the period of time between ignition ON (II) and ignition OFF (0).

    4R_CANDIE_12_23

    12-23 (P0405)
    EXHAUST GAS RECIRCULATION (EGR) VALVE POSITION SENSOR CIRCUIT LOW VOLTAGE

    POSSIBLE FAILURE

    DIAGNOSTIC PROCEDURE

    TEST CONDITIONS

    FAIL SAFE ACTION

     

    CONDITIONS FOR CANCELING DTCs

    MIL/WARNING/INDICATOR STATUS

    SYSTEM CHECK CYCLES

    DTC STORAGE TIMING

    GLOSSARY
    One Driving Cycle is the period of time between ignition ON (II) and ignition OFF (0).

    4R_CANDIE_12_24

    12-24 (P0406)
    EXHAUST GAS RECIRCULATION (EGR) VALVE POSITION SENSOR CIRCUIT HIGH VOLTAGE

    POSSIBLE FAILURE

    DIAGNOSTIC PROCEDURE

    TEST CONDITIONS

    FAIL SAFE ACTION

     

    CONDITIONS FOR CANCELING DTCs

    MIL/WARNING/INDICATOR STATUS

    SYSTEM CHECK CYCLES

    DTC STORAGE TIMING

    GLOSSARY
    One Driving Cycle is the period of time between ignition ON (II) and ignition OFF (0).

    4R_CANDIE_41_11

    41-11 (P0135)
    A/F SENSOR HEATER CIRCUIT MALFUNCTION

    POSSIBLE FAILURE

    DIAGNOSTIC PROCEDURE

    TEST CONDITIONS

    FAIL SAFE ACTION

     

    CONDITIONS FOR CANCELING DTCs

    MIL/WARNING/INDICATOR STATUS

    SYSTEM CHECK CYCLES

    DTC STORAGE TIMING

    GLOSSARY
    One Driving Cycle is the period of time between ignition ON (II) and ignition OFF (0).

    4R_CANDIE_41_12

    41-12 (P0053)
    A/F SENSOR HEATER RESISTANCE MALFUNCTION

    POSSIBLE FAILURE

    DIAGNOSTIC PROCEDURE

    TEST CONDITIONS

    FAIL SAFE ACTION

     

    CONDITIONS FOR CANCELING DTCs

    MIL/WARNING/INDICATOR STATUS

    SYSTEM CHECK CYCLES

    DTC STORAGE TIMING

    GLOSSARY
    One Driving Cycle is the period of time between ignition ON (II) and ignition OFF (0).

    4R_CANDIE_48_19

    48-19 (P0131)
    A/F SENSOR 1 CIRCUIT LOW VOLTAGE

    POSSIBLE FAILURE

    DIAGNOSTIC PROCEDURE

    TEST CONDITIONS

    FAIL SAFE ACTION

     

    CONDITIONS FOR CANCELING DTCs

    MIL/WARNING/INDICATOR STATUS

    SYSTEM CHECK CYCLES

    DTC STORAGE TIMING

    GLOSSARY
    One Driving Cycle is the period of time between ignition ON (II) and ignition OFF (0).

    4R_CANDIE_48_20

    48-20 (P0132)
    A/F SENSOR 1 CIRCUIT HIGH VOLTAGE

    POSSIBLE FAILURE

    DIAGNOSTIC PROCEDURE

    TEST CONDITIONS

    FAIL SAFE ACTION

     

    CONDITIONS FOR CANCELING DTCs

    MIL/WARNING/INDICATOR STATUS

    SYSTEM CHECK CYCLES

    DTC STORAGE TIMING

    GLOSSARY
    One Driving Cycle is the period of time between ignition ON (II) and ignition OFF (0).

    4R_CANDIE_48_21

    48-21 (P2251)
    A/F SENSOR NEGATIVE CURRENT CONTROL CIRCUIT OPEN

    POSSIBLE FAILURE

    DIAGNOSTIC PROCEDURE

    TEST CONDITIONS

    FAIL SAFE ACTION

     

    CONDITIONS FOR CANCELING DTCs

    MIL/WARNING/INDICATOR STATUS

    SYSTEM CHECK CYCLES

    DTC STORAGE TIMING

    GLOSSARY
    One Driving Cycle is the period of time between ignition ON (II) and ignition OFF (0).

    4R_CANDIE_48_22

    48-22 (P2237)
    A/F SENSOR POSITIVE CURRENT CONTROL CIRCUIT OPEN

    POSSIBLE FAILURE

    DIAGNOSTIC PROCEDURE

    TEST CONDITIONS

    FAIL SAFE ACTION

     

    CONDITIONS FOR CANCELING DTCs

    MIL/WARNING/INDICATOR STATUS

    SYSTEM CHECK CYCLES

    DTC STORAGE TIMING

    GLOSSARY
    One Driving Cycle is the period of time between ignition ON (II) and ignition OFF (0).

    4R_CANDIE_48_23

    48-23 (P2243)
    A/F SENSOR REFERENCE VOLTAGE CIRCUIT OPEN

    POSSIBLE FAILURE

    DIAGNOSTIC PROCEDURE

    TEST CONDITIONS

    FAIL SAFE ACTION

     

    CONDITIONS FOR CANCELING DTCs

    MIL/WARNING/INDICATOR STATUS

    SYSTEM CHECK CYCLES

    DTC STORAGE TIMING

    GLOSSARY
    One Driving Cycle is the period of time between ignition ON (II) and ignition OFF (0).

    4R_CANDIE_48_24

    48-24 (P2A00)
    A/F SENSOR CIRCUIT RANGE / PERFORMANCE PROBLEM

    POSSIBLE FAILURE

    DIAGNOSTIC PROCEDURE

    TEST CONDITIONS

    FAIL SAFE ACTION

     

    CONDITIONS FOR CANCELING DTCs

    MIL/WARNING/INDICATOR STATUS

    SYSTEM CHECK CYCLES

    DTC STORAGE TIMING

    GLOSSARY
    One Driving Cycle is the period of time between ignition ON (II) and ignition OFF (0).

    4R_CANDIE_71_14

    71-14 (P104A)
    No.1 INJECTOR SYSTEM MALFUNCTION

    POSSIBLE FAILURE

    DIAGNOSTIC PROCEDURE

    TEST CONDITIONS

    FAIL SAFE ACTION

    CONDITIONS FOR CANCELING DTCs

    MIL/WARNING/INDICATOR STATUS

    SYSTEM CHECK CYCLES

    DTC STORAGE TIMING

    GLOSSARY
    One Driving Cycle is the period of time between ignition ON (II) and ignition OFF (0).

    4R_CANDIE_72_14

    72-14 (P104B)
    No.2 INJECTOR SYSTEM MALFUNCTION

    POSSIBLE FAILURE

    DIAGNOSTIC PROCEDURE

    TEST CONDITIONS

    FAIL SAFE ACTION

    CONDITIONS FOR CANCELING DTCs

    MIL/WARNING/INDICATOR STATUS

    SYSTEM CHECK CYCLES

    DTC STORAGE TIMING

    GLOSSARY
    One Driving Cycle is the period of time between ignition ON (II) and ignition OFF (0).

    4R_CANDIE_73_14

    73-14 (P104C)
    No.3 INJECTOR SYSTEM MALFUNCTION

    POSSIBLE FAILURE

    DIAGNOSTIC PROCEDURE

    TEST CONDITIONS

    FAIL SAFE ACTION

    CONDITIONS FOR CANCELING DTCs

    MIL/WARNING/INDICATOR STATUS

    SYSTEM CHECK CYCLES

    DTC STORAGE TIMING

    GLOSSARY
    One Driving Cycle is the period of time between ignition ON (II) and ignition OFF (0).

    4R_CANDIE_74_14

    74-14 (P104D)
    No.4 INJECTOR SYSTEM MALFUNCTION

    POSSIBLE FAILURE

    DIAGNOSTIC PROCEDURE

    TEST CONDITIONS

    FAIL SAFE ACTION

    CONDITIONS FOR CANCELING DTCs

    MIL/WARNING/INDICATOR STATUS

    SYSTEM CHECK CYCLES

    DTC STORAGE TIMING

    GLOSSARY
    One Driving Cycle is the period of time between ignition ON (II) and ignition OFF (0).

    4R_CANDIE_80_08

    80-08 (P0402)
    EXHAUST GAS RECIRCULATION (EGR) FLOW EXCESSIVE DETECTED

    POSSIBLE FAILURE

    DIAGNOSTIC PROCEDURE

    TEST CONDITIONS

    FAIL SAFE ACTION

     

    CONDITIONS FOR CANCELING DTCs

    MIL/WARNING/INDICATOR STATUS

    SYSTEM CHECK CYCLES

    DTC STORAGE TIMING

    GLOSSARY
    One Driving Cycle is the period of time between ignition ON (II) and ignition OFF (0).

    4R_CANDIE_127_01

    127-01 (P0627)
    PRESUPPLY FUEL PUMP CONTROL CIRCUIT OPEN

    POSSIBLE FAILURE

    DIAGNOSTIC PROCEDURE

    TEST CONDITIONS

    FAIL SAFE ACTION

     

    CONDITIONS FOR CANCELING DTCs

    MIL/WARNING/INDICATOR STATUS

    SYSTEM CHECK CYCLES

    DTC STORAGE TIMING

    GLOSSARY
    One Driving Cycle is the period of time between ignition ON (II) and ignition OFF (0).

    4R_CANDIE_127_02

    127-02 (P0628)
    PRESUPPLY FUEL PUMP CONTROL CIRCUIT LOW VOLTAGE

    POSSIBLE FAILURE

    DIAGNOSTIC PROCEDURE

    TEST CONDITIONS

    FAIL SAFE ACTION

     

    CONDITIONS FOR CANCELING DTCs

    MIL/WARNING/INDICATOR STATUS

    SYSTEM CHECK CYCLES

    DTC STORAGE TIMING

    GLOSSARY
    One Driving Cycle is the period of time between ignition ON (II) and ignition OFF (0).

    4R_CANDIE_127_03

    127-03 (P0629)
    PRESUPPLY FUEL PUMP CONTROL CIRCUIT HIGH VOLTAGE

    POSSIBLE FAILURE

    DIAGNOSTIC PROCEDURE

    TEST CONDITIONS

    FAIL SAFE ACTION

     

    CONDITIONS FOR CANCELING DTCs

    MIL/WARNING/INDICATOR STATUS

    SYSTEM CHECK CYCLES

    DTC STORAGE TIMING

    GLOSSARY
    One Driving Cycle is the period of time between ignition ON (II) and ignition OFF (0).

    4R_CANDIE_129_02

    129-02 (P1036)
    A/F SENSOR RELAY CIRCUIT OPEN

    POSSIBLE FAILURE

    DIAGNOSTIC PROCEDURE

    TEST CONDITIONS

    FAIL SAFE ACTION

     

    CONDITIONS FOR CANCELING DTCs

    MIL/WARNING/INDICATOR STATUS

    SYSTEM CHECK CYCLES

    DTC STORAGE TIMING

    GLOSSARY
    One Driving Cycle is the period of time between ignition ON (II) and ignition OFF (0).

    4R_CANDIE_129_03

    129-03 (P1037)
    A/F SENSOR RELAY CIRCUIT LOW VOLTAGE

    POSSIBLE FAILURE

    DIAGNOSTIC PROCEDURE

    TEST CONDITIONS

    FAIL SAFE ACTION

     

    CONDITIONS FOR CANCELING DTCs

    MIL/WARNING/INDICATOR STATUS

    SYSTEM CHECK CYCLES

    DTC STORAGE TIMING

    GLOSSARY
    One Driving Cycle is the period of time between ignition ON (II) and ignition OFF (0).

    4R_CANDIE_129_04

    129-04 (P1038)
    A/F SENSOR RELAY CIRCUIT HIGH VOLTAGE

    POSSIBLE FAILURE

    DIAGNOSTIC PROCEDURE

    TEST CONDITIONS

    FAIL SAFE ACTION

     

    CONDITIONS FOR CANCELING DTCs

    MIL/WARNING/INDICATOR STATUS

    SYSTEM CHECK CYCLES

    DTC STORAGE TIMING

    GLOSSARY
    One Driving Cycle is the period of time between ignition ON (II) and ignition OFF (0).

    4R_CANDIE_131_07

    131-07 (P0601)
    ENGINE CONTROL MODULE (ECM) INTERNAL MEMORY CHECK SUM ERROR

    POSSIBLE FAILURE

    DIAGNOSTIC PROCEDURE

    TEST CONDITIONS

    FAIL SAFE ACTION

     

    CONDITIONS FOR CANCELING DTCs

    MIL/WARNING/INDICATOR STATUS

    SYSTEM CHECK CYCLES

    DTC STORAGE TIMING

    GLOSSARY
    One Driving Cycle is the period of time between ignition ON (II) and ignition OFF (0).

    4R_CANDIE_132_10

    132-10 (P064D)
    ENGINE CONTROL MODULE (ECM) INTERNAL CIRCUIT MALFUNCTION

    POSSIBLE FAILURE

    DIAGNOSTIC PROCEDURE

    TEST CONDITIONS

    FAIL SAFE ACTION

     

    CONDITIONS FOR CANCELING DTCs

    MIL/WARNING/INDICATOR STATUS

    SYSTEM CHECK CYCLES

    DTC STORAGE TIMING

    GLOSSARY
    One Driving Cycle is the period of time between ignition ON (II) and ignition OFF (0).

    4R_CANDIE_132_11

    132-11 (P2610)
    ENGINE CONTROL MODULE (ECM) INTERNAL ENGINE OFF TIMER PERFORMANCE PROBLEM

    POSSIBLE FAILURE

    DIAGNOSTIC PROCEDURE

    TEST CONDITIONS

    FAIL SAFE ACTION

     

    CONDITIONS FOR CANCELING DTCs

    MIL/WARNING/INDICATOR STATUS

    SYSTEM CHECK CYCLES

    DTC STORAGE TIMING

    GLOSSARY
    One Driving Cycle is the period of time between ignition ON (II) and ignition OFF (0).

    4R_CANDIE_132_09

    132-09 (P061B)
    ENGINE CONTROL MODULE (ECM) INTERNAL CIRCUIT MALFUNCTION

    POSSIBLE FAILURE

    DIAGNOSTIC PROCEDURE

    TEST CONDITIONS

    FAIL SAFE ACTION

     

    CONDITIONS FOR CANCELING DTCs

    MIL/WARNING/INDICATOR STATUS

    SYSTEM CHECK CYCLES

    DTC STORAGE TIMING

    GLOSSARY
    One Driving Cycle is the period of time between ignition ON (II) and ignition OFF (0).

    4R_CANDIE_182_09

    182-09 (P042E)
    EXHAUST GAS RECIRCULATION (EGR) VALVE INCORRECT POSITION

    POSSIBLE FAILURE

    DIAGNOSTIC PROCEDURE

    TEST CONDITIONS

    FAIL SAFE ACTION

     

    CONDITIONS FOR CANCELING DTCs

    MIL/WARNING/INDICATOR STATUS

    SYSTEM CHECK CYCLES

    DTC STORAGE TIMING

    GLOSSARY
    One Driving Cycle is the period of time between ignition ON (II) and ignition OFF (0).

    4R_CANDIE_182_10

    182-10 (P042F)
    EXHAUST GAS RECIRCULATION (EGR) VALVE INCORRECT POSITION

    POSSIBLE FAILURE

    DIAGNOSTIC PROCEDURE

    TEST CONDITIONS

    FAIL SAFE ACTION

     

    CONDITIONS FOR CANCELING DTCs

    MIL/WARNING/INDICATOR STATUS

    SYSTEM CHECK CYCLES

    DTC STORAGE TIMING

    GLOSSARY
    One Driving Cycle is the period of time between ignition ON (II) and ignition OFF (0).

    4R_CANDIE_301_01

    301-01 (P2564)
    TURBOCHARGER BOOST CONTROL VALVE POSITION SENSOR CIRCUIT LOW VOLTAGE

    POSSIBLE FAILURE

    DIAGNOSTIC PROCEDURE

    TEST CONDITIONS

    FAIL SAFE ACTION

     

    CONDITIONS FOR CANCELING DTCs

    MIL/WARNING/INDICATOR STATUS

    SYSTEM CHECK CYCLES

    DTC STORAGE TIMING

    GLOSSARY
    One Driving Cycle is the period of time between ignition ON (II) and ignition OFF (0).

    4R_CANDIE_301_02

    301-02 (P2565)
    TURBOCHARGER BOOST CONTROL VALVE POSITION SENSOR CIRCUIT HIGH VOLTAGE

    POSSIBLE FAILURE

    DIAGNOSTIC PROCEDURE

    TEST CONDITIONS

    FAIL SAFE ACTION

     

    CONDITIONS FOR CANCELING DTCs

    MIL/WARNING/INDICATOR STATUS

    SYSTEM CHECK CYCLES

    DTC STORAGE TIMING

    GLOSSARY
    One Driving Cycle is the period of time between ignition ON (II) and ignition OFF (0).

    4R_CANDIE_302_05

    302-05 (P0090)
    FUEL RAIL PRESSURE (FRP) REGULATOR CONTROL CIRCUIT OPEN

    POSSIBLE FAILURE

    DIAGNOSTIC PROCEDURE

    TEST CONDITIONS

    FAIL SAFE ACTION

     

    CONDITIONS FOR CANCELING DTCs

    MIL/WARNING/INDICATOR STATUS

    SYSTEM CHECK CYCLES

    DTC STORAGE TIMING

    GLOSSARY
    One Driving Cycle is the period of time between ignition ON (II) and ignition OFF (0).

    4R_CANDIE_302_06

    302-06 (P0091)
    FUEL RAIL PRESSURE (FRP) REGULATOR CONTROL CIRCUIT LOW VOLTAGE

    POSSIBLE FAILURE

    DIAGNOSTIC PROCEDURE

    TEST CONDITIONS

    FAIL SAFE ACTION

     

    CONDITIONS FOR CANCELING DTCs

    MIL/WARNING/INDICATOR STATUS

    SYSTEM CHECK CYCLES

    DTC STORAGE TIMING

    GLOSSARY
    One Driving Cycle is the period of time between ignition ON (II) and ignition OFF (0).

    4R_CANDIE_302_07

    302-07 (P0092)
    FUEL RAIL PRESSURE (FRP) REGULATOR CONTROL CIRCUIT HIGH VOLTAGE

    POSSIBLE FAILURE

    DIAGNOSTIC PROCEDURE

    TEST CONDITIONS

    FAIL SAFE ACTION

     

    CONDITIONS FOR CANCELING DTCs

    MIL/WARNING/INDICATOR STATUS

    SYSTEM CHECK CYCLES

    DTC STORAGE TIMING

    GLOSSARY
    One Driving Cycle is the period of time between ignition ON (II) and ignition OFF (0).

    4R_CANDIE_303_01

    303-01 (P228E)
    FUEL RAIL PRESSURE (FRP) REGULATOR INCORRECT LEARNED VALUE

    POSSIBLE FAILURE

    4R_CANDIE_303_02

    303-02 (P228F)
    FUEL RAIL PRESSURE (FRP) REGULATOR INCORRECT LEARNED VALUE

    POSSIBLE FAILURE

    4R_CANDIE_304_01

    304-01 (P00AF)
    TURBOCHARGER BOOST CONTROL INCORRECT POSITION

    POSSIBLE FAILURE

    DIAGNOSTIC PROCEDURE

    TEST CONDITIONS

    FAIL SAFE ACTION

     

    CONDITIONS FOR CANCELING DTCs

    MIL/WARNING/INDICATOR STATUS

    SYSTEM CHECK CYCLES

    DTC STORAGE TIMING

    GLOSSARY
    One Driving Cycle is the period of time between ignition ON (II) and ignition OFF (0).

    4R_CANDIE_133_02

    133-02 (P0641)
    SENSOR REFERENCE VOLTAGE A CIRCUIT MALFUNCTION

    POSSIBLE FAILURE

    DIAGNOSTIC PROCEDURE

    TEST CONDITIONS

    FAIL SAFE ACTION

     

    CONDITIONS FOR CANCELING DTCs

    MIL/WARNING/INDICATOR STATUS

    SYSTEM CHECK CYCLES

    DTC STORAGE TIMING

    GLOSSARY
    One Driving Cycle is the period of time between ignition ON (II) and ignition OFF (0).

    4R_CANDIE_134_02

    134-02 (P0651)
    SENSOR REFERENCE VOLTAGE B CIRCUIT MALFUNCTION

    POSSIBLE FAILURE

    DIAGNOSTIC PROCEDURE

    TEST CONDITIONS

    FAIL SAFE ACTION

     

    CONDITIONS FOR CANCELING DTCs

    MIL/WARNING/INDICATOR STATUS

    SYSTEM CHECK CYCLES

    DTC STORAGE TIMING

    GLOSSARY
    One Driving Cycle is the period of time between ignition ON (II) and ignition OFF (0).

    4R_CANDIE_181_02

    181-02 (P0697)
    SENSOR REFERENCE VOLTAGE C CIRCUIT MALFUNCTION

    POSSIBLE FAILURE

    DIAGNOSTIC PROCEDURE

    TEST CONDITIONS

    FAIL SAFE ACTION

     

    CONDITIONS FOR CANCELING DTCs

    MIL/WARNING/INDICATOR STATUS

    SYSTEM CHECK CYCLES

    DTC STORAGE TIMING

    GLOSSARY
    One Driving Cycle is the period of time between ignition ON (II) and ignition OFF (0).

    4R_CANDIE_126_20

    126-20 (U0029)
    F-CAN MALFUNCTION (BUS-OFF (ENGINE CONTROL MODULE (ECM))

    POSSIBLE FAILURE

    4R_CANDIE_207_04

    207-04 (U1105)
    F-CAN MALFUNCTION (ENGINE CONTROL MODULE (ECM) - INTAKE SHUTTER VALVE)

    POSSIBLE FAILURE

    4R_CANDIE_95_18

    95-18 (P108E)
    FUEL RAIL PRESSURE  (FRP) SENSOR OUTPUT LOW VOLTAGE AFTER IGNITION OFF

    POSSIBLE FAILURE

    DIAGNOSTIC PROCEDURE

    TEST CONDITIONS

    FAIL SAFE ACTION

     

    CONDITIONS FOR CANCELING DTCs

    MIL/WARNING/INDICATOR STATUS

    SYSTEM CHECK CYCLES

    DTC STORAGE TIMING

    GLOSSARY
    One Driving Cycle is the period of time between ignition ON (II) and ignition OFF (0).

    4R_CANDIE_95_19

    95-19 (P108F)
    FUEL RAIL PRESSURE (FRP) SENSOR OUTPUT HIGH VOLTAGE AFTER IGNITION OFF

    POSSIBLE FAILURE

    DIAGNOSTIC PROCEDURE

    TEST CONDITIONS

    FAIL SAFE ACTION

     

    CONDITIONS FOR CANCELING DTCs

    MIL/WARNING/INDICATOR STATUS

    SYSTEM CHECK CYCLES

    DTC STORAGE TIMING

    GLOSSARY
    One Driving Cycle is the period of time between ignition ON (II) and ignition OFF (0).

    4R_CANDIE_55_05

    55-05 (P2080)
    EXHAUST GAS TEMPERATURE (EGT) SENSOR 1 CIRCUIT RANGE PERFORMANCE PROBLEM

    POSSIBLE FAILURE

    DIAGNOSTIC PROCEDURE

    TEST CONDITIONS

    FAIL SAFE ACTION

     

    CONDITIONS FOR CANCELING DTCs

    MIL/WARNING/INDICATOR STATUS

    SYSTEM CHECK CYCLES

    DTC STORAGE TIMING

    GLOSSARY
    One Driving Cycle is the period of time between ignition ON (II) and ignition OFF (0).

    4R_CANDIE_71_01

    71-01 (P0301)
    No.1 CYLINDER MISFIRE DETECTED

    POSSIBLE FAILURE

    DIAGNOSTIC PROCEDURE

    TEST CONDITIONS

    FAIL SAFE ACTION

     

    CONDITIONS FOR CANCELING DTCs

    MIL/WARNING/INDICATOR STATUS

    SYSTEM CHECK CYCLES

    DTC STORAGE TIMING

    GLOSSARY
    One Driving Cycle is the period of time between ignition ON (II) and ignition OFF (0).

    4R_CANDIE_72_01

    72-01 (P0302)
    No.2 CYLINDER MISFIRE DETECTED

    POSSIBLE FAILURE

    DIAGNOSTIC PROCEDURE

    TEST CONDITIONS

    FAIL SAFE ACTION

     

    CONDITIONS FOR CANCELING DTCs

    MIL/WARNING/INDICATOR STATUS

    SYSTEM CHECK CYCLES

    DTC STORAGE TIMING

    GLOSSARY
    One Driving Cycle is the period of time between ignition ON (II) and ignition OFF (0).

    4R_CANDIE_73_01

    73-01 (P0303)
    No.3 CYLINDER MISFIRE DETECTED

    POSSIBLE FAILURE

    DIAGNOSTIC PROCEDURE

    TEST CONDITIONS

    FAIL SAFE ACTION

     

    CONDITIONS FOR CANCELING DTCs

    MIL/WARNING/INDICATOR STATUS

    SYSTEM CHECK CYCLES

    DTC STORAGE TIMING

    GLOSSARY
    One Driving Cycle is the period of time between ignition ON (II) and ignition OFF (0).

    4R_CANDIE_74_01

    74-01 (P0304)
    No.4 CYLINDER MISFIRE DETECTED

    POSSIBLE FAILURE

    DIAGNOSTIC PROCEDURE

    TEST CONDITIONS

    FAIL SAFE ACTION

     

    CONDITIONS FOR CANCELING DTCs

    MIL/WARNING/INDICATOR STATUS

    SYSTEM CHECK CYCLES

    DTC STORAGE TIMING

    GLOSSARY
    One Driving Cycle is the period of time between ignition ON (II) and ignition OFF (0).

    4R_CANDIE_75_01

    75-01 (P0300)
    RANDOM MISFIRE DETECTED

    POSSIBLE FAILURE

    DIAGNOSTIC PROCEDURE

    TEST CONDITIONS

    FAIL SAFE ACTION

     

    CONDITIONS FOR CANCELING DTCs

    MIL/WARNING/INDICATOR STATUS

    SYSTEM CHECK CYCLES

    DTC STORAGE TIMING

    GLOSSARY
    One Driving Cycle is the period of time between ignition ON (II) and ignition OFF (0).

    4R_CANDIE_220_01

    220-01 (U1263)
    F-CAN MALFUNCTION (POWERTRAIN-CAN)

    POSSIBLE FAILURE

    DIAGNOSTIC PROCEDURE

    TEST CONDITIONS

    FAIL SAFE ACTION

     

    CONDITIONS FOR CANCELING DTCs

    MIL/WARNING/INDICATOR STATUS

    SYSTEM CHECK CYCLES

    DTC STORAGE TIMING

    GLOSSARY
    One Driving Cycle is the period of time between ignition ON (II) and ignition OFF (0).

    4R_CANDIE_220_04

    220-04 (U0047)
    F-CAN MALFUNCTION (POWERTRAIN-CAN BUS MALFUNCTION)

    4R_CANDIE_40_00_P2111

    40-00 (P2111)
    INTAKE SHUTTER VALVE (ISV) ACTUATOR CONTROL MODULE CIRCUIT INCORRECT POSITION

    POSSIBLE FAILURE

    4R_CANDIE_40_00_P2112

    40-00 (P2112)
    INTAKE SHUTTER VALVE (ISV) ACTUATOR CONTROL MODULE CIRCUIT INCORRECT POSITION

    POSSIBLE FAILURE

    4R_CANDIE_40_00_P2176

    40-00 (P2176)
    INTAKE SHUTTER VALVE (ISV) LEARNING PROBLEM

    4R_CANDIE_07_01

    07-01 (P0122)
    INTAKE SHUTTER VALVE (ISV) POSITION SENSOR A CIRCUIT LOW VOLTAGE

    4R_CANDIE_07_02

    07-02 (P0123)
    INTAKE SHUTTER VALVE (ISV) POSITION SENSOR A CIRCUIT HIGH VOLTAGE

    4R_CANDIE_07_03

    07-03 (P0222)
    INTAKE SHUTTER VALVE (ISV) POSITION SENSOR B CIRCUIT LOW VOLTAGE

    4R_CANDIE_07_04

    07-04 (P0223)
    INTAKE SHUTTER VALVE (ISV) POSITION SENSOR B CIRCUIT HIGH VOLTAGE

    4R_CANDIE_40_01_P2100

    40-01 (P2100)
    INTAKE SHUTTER VALVE (ISV) ACTUATOR CONTROL MODULE CIRCUIT OPEN

    4R_CANDIE_40_02_P2102

    40-02 (P2102)
    INTAKE SHUTTER VALVE (ISV) ACTUATOR CONTROL MODULE CIRCUIT LOW VOLTAGE

    4R_CANDIE_40_03_P2103

    40-03 (P2103)
    INTAKE SHUTTER VALVE (ISV) ACTUATOR CONTROL MODULE CIRCUIT HIGH VOLTAGE

    4R_CANDIE_40_04_P2118

    40-04 (P2118)
    INTAKE SHUTTER VALVE (ISV) ACTUATOR CONTROL MODULE PROBLEM

    4R_CANDIE_00_47_P026D

    00-47 (P026D)
    FUEL AMOUNT GRATER THAN EXPECTED

    4R_CANDIE_00_48_P126D


    4R_CANDIE_49_05_P0557

    49-05 (P0557)
    BRAKE BOOSTER PRESSURE SENSOR A CIRCUIT LOW VOLTAGE

    POSSIBLE FAILURE

    4R_CANDIE_49_06_P0558

    49-06 (P0558)
    BRAKE BOOSTER PRESSURE SENSOR A CIRCUIT HIGH VOLTAGE

    POSSIBLE FAILURE

    4R_CANDIE_34_08_P0562

    34-08 (P0562)
    CHARGING SYSTEM LOW VOLTAGE

    POSSIBLE FAILURE

    4R_CANDIE_P065A

    P065A
    ACG NO CHARGING MALFUNCTION

    POSSIBLE FAILURE

    4R_CANDIE_P0831

    P0831
    CLUTCH PEDAL POSITION SWITCH A CIRCUIT HIGH VOLTAGE

    POSSIBLE FAILURE

    4R_CANDIE_P0835

    P0835
    CLUTCH PEDAL POSITION SWITCH B CIRCUIT HIGH VOLTAGE

    POSSIBLE FAILURE

    4R_CANDIE_P0850

    P0850
    NEUTRAL POSITION SENSOR A/B INCORRECT VOLTAGE CORRELATION

    POSSIBLE FAILURE

    4R_CANDIE_P0851

    P0851
    NEUTRAL POSITION SENSOR A CIRCUIT LOW VOLTAGE

    POSSIBLE FAILURE

    4R_CANDIE_P0852

    P0852
    NEUTRAL POSITION SENSOR A CIRCUIT HIGH VOLTAGE

    POSSIBLE FAILURE

    4R_CANDIE_P0A11

    P0A11
    DC-DC CONVERTER ACTIVATION CIRCUIT MALFUNCTION

    POSSIBLE FAILURE

    4R_CANDIE_P0A94

    P0A94
    DC-DC CONVERTER PERFORMANCE PROBLEM

    POSSIBLE FAILURE

    4R_CANDIE_P154A

    P154A
    BATTERY SENSOR INTERNAL FAILURE

    POSSIBLE FAILURE

    4R_CANDIE_P154B

    P154B
    BATTERY SENSOR CHARACTERISTIC ABNORMAL

    POSSIBLE FAILURE

    4R_CANDIE_P15C5

    P15C5
    BRAKE BOOSTER PRESSURE SENSOR A CHARACTERISTIC LOW VOLTAGE

    POSSIBLE FAILURE

    4R_CANDIE_P15C6

    P15C6
    BRAKE BOOSTER PRESSURE SENSOR A SIGNAL LOWER THAN EXPECTED

    POSSIBLE FAILURE

    4R_CANDIE_P15C7

    P15C7
    BRAKE BOOSTER PRESSURE SENSOR A CHARACTERISTIC HIGH VOLTAGE

    POSSIBLE FAILURE

    4R_CANDIE_P15C8

    P15C8
    BRAKE BOOSTER PRESSURE SENSOR A SIGNAL HIGHER THAN EXPECTED

    POSSIBLE FAILURE

    4R_CANDIE_P166A

    P166A
    SHUTTER GRILL CIRCUIT MALFUNCTION

    POSSIBLE FAILURE

    4R_CANDIE_P166B

    P166B
    SHUTTER GRILL CIRCUIT MALFUNCTION

    POSSIBLE FAILURE

    4R_CANDIE_P166C

    P166C
    SHUTTER GRILL UNIT MALFUNCTION

    POSSIBLE FAILURE

    4R_CANDIE_P166D

    P166D
    SHUTTER GRILL CONTROL RELAY STUCK ON

    POSSIBLE FAILURE

    4R_CANDIE_P166E

    P166E
    SHUTTER GRILL STUCK

    POSSIBLE FAILURE

    4R_CANDIE_116_01_P16BB

    116-01 (P16BB)
    ALTERNATOR B TERMINAL CIRCUIT LOW VOLTAGE

    POSSIBLE FAILURE

    4R_CANDIE_P16E2

    P16E2
    LIN COMMUNICATION ERROR (ENGINE CONTROL MODULE (ECM)-ACG)

    POSSIBLE FAILURE

    DIAGNOSTIC PROCEDURE

    4R_CANDIE_P16E3

    P16E3
    LIN COMMUNICATION ERROR (ENGINE CONTROL MODULE (ECM)-BATTERY SENSOR)

    POSSIBLE FAILURE

    4R_CANDIE_P16E4

    P16E4
    ACG HIGH-TEMPERATURE

    POSSIBLE FAILURE

    4R_CANDIE_P16E5

    P16E5
    LIN COMMUNICATION ERROR (ENGINE CONTROL MODULE (ECM)-DC-DC CONVERTER)

    POSSIBLE FAILURE

    4R_CANDIE_P16F3

    P16F3
    STARTER CUT RELAY 1 CONTROL CIRCUIT LOW VOLTAGE

    POSSIBLE FAILURE

    4R_CANDIE_P16F4

    P16F4
    STARTER CUT RELAY 2 CONTROL CIRCUIT LOW VOLTAGE

    POSSIBLE FAILURE

    4R_CANDIE_P16F5

    P16F5
    STARTER CUT RELAY 1 CONTROL CIRCUIT HIGH VOLTAGE

    POSSIBLE FAILURE

    4R_CANDIE_P16F6

    P16F6
    STARTER CUT RELAY 2 CONTROL CIRCUIT HIGH VOLTAGE

    POSSIBLE FAILURE

    4R_CANDIE_P1701

    P1701
    BACK-UP LIGHT SWITCH MALFUNCTION

    POSSIBLE FAILURE

    4R_CANDIE_P1703

    P1703
    CLUTCH SWITCH INCORRECT CORRELATION

    POSSIBLE FAILURE

    4R_CANDIE_P1707

    P1707
    NEUTRAL POSITION SENSOR B CIRCUIT LOW VOLTAGE

    POSSIBLE FAILURE

    4R_CANDIE_P1708

    P1708
    NEUTRAL POSITION SENSOR B CIRCUIT HIGH VOLTAGE

    POSSIBLE FAILURE

    4R_CANDIE_U0151

    U0151
    F-CAN MALFUNCTION (ENGINE CONTROL MODULE (ECM)-SRS)

    POSSIBLE FAILURE

    4R_CANDIE_U129E

    U129E
    F-CAN MALFUNCTION (ENGINE CONTROL MODULE (ECM)-POWER CONTROL UNIT (PCU))

    POSSIBLE FAILURE

    4R_CANDIE_P0571

    P0571
    BRAKE SWITCH MALFUNCTION

    POSSIBLE FAILURE

    4R_CANDIE_P0703

    P0703
    Brake SW (NC) Malfunction

    POSSIBLE FAILURE

    4R_CANDIE_P109A

    P109A
    OIL DILUSION

    POSSIBLE FAILURE

    4R_CANDIE_P0227

    P0227
    Throttle Position Sensor C Circuit Low Voltage

    POSSIBLE FAILURE

    4R_CANDIE_P0228

    P0228
    Throttle Position Sensor C Circuit High Voltage

    POSSIBLE FAILURE

    4R_CANDIE_P0407

    P0407
    Exhaust Gas Recirculation (EGR) Valve Position Sensor B Circuit Low Voltage

    POSSIBLE FAILURE

    4R_CANDIE_P0408

    P0408
    Exhaust Gas Recirculation (EGR) Valve Position Sensor B Circuit High Voltage

    POSSIBLE FAILURE

    4R_CANDIE_P045A

    P045A
    Exhaust Gas Recirculation (EGR) Valve B Circuit Open

    POSSIBLE FAILURE

    4R_CANDIE_P045C

    P045C
    Exhaust Gas Recirculation (EGR) Valve B Circuit Shorted to Ground

    POSSIBLE FAILURE

    4R_CANDIE_P045E

    P045E
    Exhaust Gas Recirculation (EGR) Valve B Stuck Open

    POSSIBLE FAILURE

    4R_CANDIE_P045F

    P045F
    Exhaust Gas Recirculation (EGR) Valve B Stuck Closed

    POSSIBLE FAILURE

    4R_CANDIE_P049B

    P049B
    Exhaust Gas Recirculation (EGR) B Insufficient Flow

    POSSIBLE FAILURE

    4R_CANDIE_P1407

    P1407
    Exhaust Gas Recirculation (EGR) Valve B Control IC High Temperature

    POSSIBLE FAILURE

    4R_CANDIE_P149A

    P149A
    Exhaust Gas Recirculation (EGR) Valve B Differential Pressure Sensor Circuit Low Voltage

    POSSIBLE FAILURE

    4R_CANDIE_P149B

    P149B
    Exhaust Gas Recirculation (EGR) Valve B Differential Pressure Sensor Circuit High Voltage

    POSSIBLE FAILURE

    4R_CANDIE_P149E

    P149E
    Exhaust Gas Recirculation (EGR) B Insufficient Flow

    POSSIBLE FAILURE

    4R_CANDIE_P160C

    P160C
    Power Supply for Engine Off Timer Low Voltage

    POSSIBLE FAILURE

    4R_CANDIE_P210A

    P210A
    Throttle Actuator B Control Module Circuit Open

    POSSIBLE FAILURE

    4R_CANDIE_P210C

    P210C
    Throttle Actuator B Control Module Circuit Low Voltage

    POSSIBLE FAILURE

    4R_CANDIE_P210D

    P210D
    Throttle Actuator B Control Module Circuit High Voltage

    POSSIBLE FAILURE

    4R_CANDIE_P211A

    P211A
    Throttle Actuator B Stuck Open

    POSSIBLE FAILURE

    4R_CANDIE_P211B

    P211B
    Throttle Actuator B Stuck Closed

    POSSIBLE FAILURE

    4R_CANDIE_P211C

    P211C
    Throttle Actuator B Control Module Circuit Malfunction

    POSSIBLE FAILURE

    4R_CANDIE_P218A

    P218A
    Throttle Actuator B Offset at closed Position

    POSSIBLE FAILURE

    4R_CANDIE_P218B

    P218B
    Throttle Actuator B Control Module Relay Malfunction

    POSSIBLE FAILURE

    4R_CANDIE_P24A4

    P24A4
    PM ACCUMULATION QUANTITY EXCESS

    POSSIBLE FAILURE

    4R_CANDIE_P168A

    P168A
    Throttle Actuator B Return Spring Performance Problem

    POSSIBLE FAILURE

    4R_CANDIE_P16F7

    P16F7
    STARTER INHIBITOR RELAY STUCK ON

    POSSIBLE FAILURE

    4R_CANDIE_P16F8

    P16F8
    STARTER INHIBITOR RELAY STUCK OFF

    POSSIBLE FAILURE

    4R_CANDIE_U0114

    U0114
    F-CAN Malfunction (PCM - AWD Control Unit)

    POSSIBLE FAILURE

    4R_CANDIE_P0254

    P0254
    Fuel Rail/System Pressure Too High

    POSSIBLE FAILURE

    4R_CANDIE_P149C

    P149C
    Exhaust Gas Recirculation (EGR) Valve B Differential Pressure Sensor Stuck

    POSSIBLE FAILURE

    4R_CANDIE_P149D

    P149D
    Exhaust Gas Recirculation (EGR) Valve B Differential Pressure Sensor Signal Offset

    POSSIBLE FAILURE

    4R_CANDIE_P0253

    P0253
    Fuel Rail/System Pressure Too High

    POSSIBLE FAILURE

    4R_CANDIE_P1685

    P1685
    Throttle Actuator B Return Spring Performance Problem

    POSSIBLE FAILURE

    4R_CANDIE_P226B

    P226B
    Turbocharger Boost Pressure Too High

    POSSIBLE FAILURE

    4R_CANDIE_P0383

    P0383
    Glow Plug Control Module Control Circuit Low Voltage

    POSSIBLE FAILURE

    4R_CANDIE_P0384

    P0384
    Glow Plug Control Module Control Circuit High Voltage

    POSSIBLE FAILURE

    4R_CANDIE_P20E2

    P20E2
    Exhaust Gas Temperature (EGT) Sensor Plausibility Check

    POSSIBLE FAILURE

    4R_CANDIE_P0048

    P0048
    TURBOCHARGER BOOST CONTROL SOLENOID CIRCUIT ,SHORTED TO POWER/ OVERHEAT

    POSSIBLE FAILURE

    4R_CANDIE_P0090

    P0090
    FRP REGULATOR CONTROL CIRCUIT OPEN / FUEL RAIL PRESSURE CONTROL VALVE CIRCUIT OPEN

    POSSIBLE FAILURE

    4R_CANDIE_P009B

    P009B
    FRP REGULATOR CONTROL CIRCUIT OPEN

    POSSIBLE FAILURE

    4R_CANDIE_P00BC

    P00BC
    MASS AIR FLOW (MAF) SENSOR SIGNAL LOWER THAN EXPECTED

    POSSIBLE FAILURE

    4R_CANDIE_P00C9

    P00C9
    FUEL RAIL PRESSURE CONTROL VALVE CIRCUIT SHORTED TO GROUND

    POSSIBLE FAILURE

    4R_CANDIE_P0133

    P0133
    AIR FUEL RATIO (A/F) SENSOR 1 MALFUNCTION/SLOW RESPONSE

    POSSIBLE FAILURE

    4R_CANDIE_P0137

    P0137
    AIR FUEL RATIO (A/F) SENSOR 2 CIRCUIT LOW VOLTAGE

    POSSIBLE FAILURE

    4R_CANDIE_P0139

    P0139
    AIR FUEL RATIO (A/F) SENSOR 2 MALFUNCTION/SLOW RESPONSE

    POSSIBLE FAILURE

    4R_CANDIE_P0401

    P0401
    EXHAUST GAS RECIRCULATION (EGR) INSUFFICIENT FLOW

    POSSIBLE FAILURE

    4R_CANDIE_P045D

    P045D
    EGR VALVE B CIRCUIT SHORTED TO POWER / EGR VALVE B CONTROL IC HIGH TEMPERATURE

    POSSIBLE FAILURE

    4R_CANDIE_P052F

    P052F
    GLOW PLUG POWER SUPPLY CIRCUIT MALFUNCTION

    POSSIBLE FAILURE

    4R_CANDIE_P0546

    P0546
    EXHAUST GAS TEMPERATURE (EGT) SENSOR 1 CIRCUIT HIGH VOLTAGE

    POSSIBLE FAILURE

    4R_CANDIE_P15C9

    P15C9
    BRAKE BOOSTER PRESSURE SENSOR A OUTPUT VOLTAGE LOCKED

    POSSIBLE FAILURE

    4R_CANDIE_P0647

    P0647
    A/C COMPRESSOR CLUTCH RELAY CIRCUIT SHORTED TO POWER / OVERHEATING

    POSSIBLE FAILURE

    4R_CANDIE_P066A

    P066A
    NO. 1 GLOW PLUG CIRCUIT SHORTED TO GROUND/OVER CURRENT

    POSSIBLE FAILURE

    4R_CANDIE_P066C

    P066C
    NO. 2 GLOW PLUG CIRCUIT SHORTED TO GROUND/OVER CURRENT

    POSSIBLE FAILURE

    4R_CANDIE_P066E

    P066E
    NO. 3 GLOW PLUG CIRCUIT SHORTED TO GROUND/OVER CURRENT

    POSSIBLE FAILURE

    4R_CANDIE_P067A

    P067A
    NO. 4 GLOW PLUG CIRCUIT SHORTED TO GROUND/OVER CURRENT

    POSSIBLE FAILURE

    4R_CANDIE_P068A

    P068A
    PGM-FI MAIN RELAY CIRCUIT MALFUNCTION

    POSSIBLE FAILURE

    4R_CANDIE_P086C

    P086C
    NEUTRAL POSITION SENSOR A CIRCUIT LOW VOLTAGE

    POSSIBLE FAILURE

    4R_CANDIE_P08AF

    P08AF
    NEUTRAL POSITION SENSOR B CIRCUIT LOW VOLTAGE

    POSSIBLE FAILURE

    4R_CANDIE_P08B2

    P08B2
    NEUTRAL POSITION SENSOR A/B INCORRECT VOLTAGE CORRELATION

    POSSIBLE FAILURE

    4R_CANDIE_P0054

    P0054
    AIR FUEL RATIO (A/F) SENSOR 2 HEATER RESISTANCE MALFUNCTION

    POSSIBLE FAILURE

    4R_CANDIE_P00BD

    P00BD
    MASS AIR FLOW (MAF) SENSOR SIGNAL HIGHER THAN EXPECTED

    POSSIBLE FAILURE

    4R_CANDIE_P0130

    P0130
    A/F SENSOR CIRCUIT RANGE / PERFORMANCE PROBLEM

    POSSIBLE FAILURE

    4R_CANDIE_P2000

    P2000
    CATALYST SYSTEM EFFICIENCY BELOW THRESHOLD

    POSSIBLE FAILURE

    4R_CANDIE_P0138

    P0138
    AIR FUEL RATIO (A/F) SENSOR 2 CIRCUIT HIGH VOLTAGE

    POSSIBLE FAILURE

    4R_CANDIE_P0234

    P0234
    BOOST PRESSURE HIGHER THAN EXPECTED

    POSSIBLE FAILURE

    4R_CANDIE_P0490

    P0490
    EXHAUST GAS RECIRCULATION (EGR) VALVE CIRCUIT, SHORTED TO POWER / OVERHEAT

    POSSIBLE FAILURE

    4R_CANDIE_P066D

    P066D
    NO. 2 GLOW PLUG CIRCUIT OPEN

    POSSIBLE FAILURE

    4R_CANDIE_P067B

    P067B
    NO. 4 GLOW PLUG CIRCUIT OPEN

    POSSIBLE FAILURE

    4R_CANDIE_P0545

    P0545
    EXHAUST GAS TEMPERATURE (EGT) SENSOR 1 CIRCUIT LOW VOLTAGE

    POSSIBLE FAILURE

    4R_CANDIE_P08B0

    P08B0
    NEUTRAL POSITION SENSOR B CIRCUIT HIGH VOLTAGE

    POSSIBLE FAILURE

    4R_CANDIE_P226D

    P226D
    DIESEL PARTICULATE FILTER (DPF) EFFICIENCY BELOW THRESHOLD

    POSSIBLE FAILURE

    4R_CANDIE_P22AB

    P22AB
    AIR FUEL RATIO (A/F) SENSOR 2 POSITIVE CURRENT CONTROL CIRCUIT OPEN

    POSSIBLE FAILURE

    4R_CANDIE_P22AE

    P22AE
    AIR FUEL RATIO (A/F) SENSOR 2 REFERENCE VOLTAGE CIRCUIT OPEN

    POSSIBLE FAILURE

    4R_CANDIE_P00B9

    P00B9
    FUEL RAIL PRESSURE TOO LOW

    POSSIBLE FAILURE

    4R_CANDIE_P22B2

    P22B2
    AIR FUEL RATIO (A/F) SENSOR 2 NEGATIVE CURRENT CONTROL CIRCUIT OPEN

    POSSIBLE FAILURE

    4R_CANDIE_P0136

    P0136
    AIR FUEL RATIO (A/F) SENSOR 2 CIRCUIT MALFUNCTION

    POSSIBLE FAILURE

    4R_CANDIE_P0299

    P0299
    BOOST PRESSURE LOWER THAN EXPECTED

    POSSIBLE FAILURE

    4R_CANDIE_P253F

    P253F
    OIL DILUSION

    POSSIBLE FAILURE

    4R_CANDIE_P066B

    P066B
    NO. 1 GLOW PLUG CIRCUIT OPEN

    POSSIBLE FAILURE

    4R_CANDIE_P268C

    P268C
    No. 1 CYLINDER INJECTOR QUANTITY ADJUSTMENT (IQA) DATA ERROR

    POSSIBLE FAILURE

    4R_CANDIE_P068B

    P068B
    PGM-FI MAIN RELAY CIRCUIT MALFUNCTION

    POSSIBLE FAILURE

    4R_CANDIE_P268D

    P268D
    No. 2 CYLINDER INJECTOR QUANTITY ADJUSTMENT (IQA) DATA ERROR

    POSSIBLE FAILURE

    4R_CANDIE_P268E

    P268E
    No. 3 CYLINDER INJECTOR QUANTITY ADJUSTMENT (IQA) DATA ERROR

    POSSIBLE FAILURE

    4R_CANDIE_P268F

    P268F
    No. 4 CYLINDER INJECTOR QUANTITY ADJUSTMENT (IQA) DATA ERROR

    POSSIBLE FAILURE

    4R_CANDIE_P0141

    P0141
    AIR FUEL RATIO (A/F) SENSOR 2 HEATER CIRCUIT MALFUNCTION

    POSSIBLE FAILURE

    4R_CANDIE_P2A00

    P2A00
    A/F SENSOR CIRCUIT RANGE / PERFORMANCE PROBLEM

    POSSIBLE FAILURE

    4R_CANDIE_P0560

    P0560
    POWER SUPPLY FOR ENGINE OFF TIMER LOW VOLTAGE

    POSSIBLE FAILURE

    4R_CANDIE_P2A01

    P2A01
    AIR FUEL RATIO (A/F) SENSOR 2 CIRCUIT RANGE/PERFORMANCE PROBLEM

    POSSIBLE FAILURE

    4R_CANDIE_P066F

    P066F
    NO. 3 GLOW PLUG CIRCUIT OPEN

    POSSIBLE FAILURE

    4R_CANDIE_P086D

    P086D
    NEUTRAL POSITION SENSOR A CIRCUIT HIGH VOLTAGE

    POSSIBLE FAILURE

    4R_CANDIE_P064C

    P064C
    GLOW PLUG CONTROL MODULE PROBLEM

    POSSIBLE FAILURE

    4R_CANDIE_P00CA

    P00CA
    FUEL RAIL PRESSURE CONTROL VALVE CIRCUIT, SHORTED TO POWER / OVERHEAT

    POSSIBLE FAILURE

    4R_CANDIE_P2002

    P2002
    DPF EFFICIENCY BELOW THRESHOLD

    POSSIBLE FAILURE

    4R_CANDIE_P0034

    P0034
    COMPRESSOR BYPASS VALVE SOLENOID CIRCUIT SHORTED TO GROUND

    POSSIBLE FAILURE

    4R_CANDIE_P0243

    P0243
    TURBINE BYPASS VALVE SOLENOID CIRCUIT OPEN

    POSSIBLE FAILURE

    4R_CANDIE_P0246

    P0246
    TURBINE BYPASS VALVE SOLENOID CIRCUIT SHORTED TO POWER

    POSSIBLE FAILURE

    4R_CANDIE_P0249

    P0249
    LOW PRESSURE WASTEGATE VALVE SOLENOID CIRCUIT SHORTED TO GROUND

    POSSIBLE FAILURE

    4R_CANDIE_P0035

    P0035
    COMPRESSOR BYPASS VALVE SOLENOID CIRCUIT SHORTED TO POWER

    POSSIBLE FAILURE

    4R_CANDIE_P0247

    P0247
    LOW PRESSURE WASTEGATE VALVE SOLENOID CIRCUIT OPEN

    POSSIBLE FAILURE

    4R_CANDIE_P0250

    P0250
    LOW PRESSURE WASTEGATE VALVE SOLENOID CIRCUIT SHORTED TO POWER

    POSSIBLE FAILURE

    4R_CANDIE_P0033

    P0033
    COMPRESSOR BYPASS VALVE SOLENOID CIRCUIT OPEN

    POSSIBLE FAILURE

    4R_CANDIE_P0245

    P0245
    TURBINE BYPASS VALVE SOLENOID CIRCUIT SHORTED TO GROUND

    POSSIBLE FAILURE

    4R_CANDIE_U0101

    U0101
    F-CAN MALFUNCTION (PCM-TCM)

    POSSIBLE FAILURE

    4R_CANDIE_P2261

    P2261
    COMPRESSOR BYPASS VALVE STUCK CLOSED

    POSSIBLE FAILURE

    4R_CANEPB_C_FL_VW

    PARAMETER SPECIFICATION

    FL Wheel Speed Sensor
    (km/h,MPH)

    The parameter shows wheel speed sensor from VSA System

    4R_CANEPB_C_FR_VW

    PARAMETER SPECIFICATION

    FR Wheel Speed Sensor
    (km/h,MPH)

    The parameter shows wheel speed sensor from VSA System

    4R_CANEPB_C_RL_VW

    PARAMETER SPECIFICATION

    RL Wheel Speed Sensor
    (km/h,MPH)

    The parameter shows wheel speed sensor from VSA System

    4R_CANEPB_C_RR_VW

    PARAMETER SPECIFICATION

    RR Wheel Speed Sensor
    (km/h,MPH)

    The parameter shows wheel speed sensor from VSA System

    4R_CANEPB_BATV

    PARAMETER SPECIFICATION

    Battery Voltage
    (V)

    The parameter shows battery voltage.

    4R_CANEPB_BATV_L

    PARAMETER SPECIFICATION

    ELECTRIC PARKING BRAKE LEFT SIDE MOTOR POWER
    (V)

    This parameter shows electric parking brake left side motor Voltage.

    4R_CANEPB_BATV_R

    PARAMETER SPECIFICATION

    ELECTRIC PARKING BRAKE RIGHT SIDE MOTOR POWER
    (V)

    This parameter shows electric parking brake right side motor Voltage.

    4R_CANEPB_ESS

    PARAMETER SPECIFICATION

    ELECTRIC PARKING BRAKE SWITCH SIGNAL STATUS
    (Neutral,Applying,Release,Invalid,Disconnected)

    This parameter shows electric parking signal stats.

    4R_CANEPB_CPS1

    PARAMETER SPECIFICATION

    Clutch Pedal Stroke Sensor 1
    (V)

    This parameter shows Clutch Pedal Stroke Sensor 1 Voltage.

    4R_CANEPB_CPS2

    PARAMETER SPECIFICATION

    Clutch Pedal Stroke Sensor 2
    (V)

    This parameter shows Clutch Pedal Stroke Sensor 2 Voltage.

    4R_CANEPB_SVCC

    PARAMETER SPECIFICATION

    Clutch Pedal Stroke Sensor Supply Voltage
    (V)

    This parameter shows Clutch Pedal Stroke Sensor Supply Voltage.

    4R_CANEPS_NE


    ENGINE SPEED
    (RPM)

    [Description]

    The parameter shows engine speed from PGM-FI control unit.(PCM)

    4R_CANEPS_VEL


    VEHICLE SPEED

    [Description]

    The parameter shows vehicle speed.

    4R_CANEPS_VBU


    BATTERY VOLTAGE
    (V)

    [Description]

    The parameter shows battery voltage.

    4R_CANEPS_TORQUE


    TORQUE

    [Description]

    The parameter shows torque.

    4R_CANEPS_ADTORQUE


    TORQUE SENSOR STEERING TORQUE VOLTAGE
    (V)

    [Description]

    The parameter shows torque sensor steering torque voltage.

    4R_CANEPS_ADTORQUE(MAIN)


    TORQUE SENSOR MAIN OUTPUT VOLTAGE
    (V)

    [Description]

    The parameter shows torque sensor main output voltage.

    4R_CANEPS_ADTORQUE(SUB)


    TORQUE SENSOR SUB OUTPUT VOLTAGE
    (V)

    [Description]

    The parameter shows torque sensor sub output voltage.

    4R_CANEPS_MOT_VOL


    MOTOR VOLTAGE
    (V)

    [Description]

    The parameter shows motor voltage.

    4R_CANEPS_ADMOT+_VOL


    MOTOR (+)
    (V)

    [Description]

    The parameter shows motor (+).

    4R_CANEPS_ADMOT-_VOL


    MOTOR (-)
    (V)

    [Description]

    The parameter shows motor (-).

    4R_CANEPS_CUR_LIM_RTO


    CURRENT LIMIT
    (A)

    [Description]

    The EPS control unit may limit EPS motor electric current for circuit protection. The limit level changes by circuit temperature.

    4R_CANEPS_IM


    MOTOR CURRENT
    (A)

    [Description]

    The parameter shows motor current.

    4R_CANEPS_ITN


    TARGET CURRENT
    (A)

    [Description]

    The parameter shows target current value of the motor control.

    4R_CANEPS_IG1


    IG1
    (V)

    [Description]

    The parameter shows IG1.

    4R_CANEPT

    SYSTEM MENU

    4R_EPT_Buckle

    PARAMETER SPECIFICATION

    Buckle SW
    (ON/OFF)

    The battery is charged from the generator at about 12V to 15V while the engine is running.
    The BATTERY shows the battery voltage whenever ignition switch is on.

    4R_EPT_SensorA

    PARAMETER SPECIFICATION

    Spool Sensor A Input Voltage:
    (V)

    This parameter shows Spool Sensor Input Voltage.

    4R_EPT_SensorB

    PARAMETER SPECIFICATION

    Spool Sensor B Input Voltage:
    (V)

    This parameter shows Spool Sensor Input Voltage.

    4R_CANEPT_B2850-11

    B2850-11
    Driver's E-Pretensioner Spool Sensor Power Circuit Short

    POSSIBLE FAILURES

    4R_CANEPT_B2850-13

    B2850-13
    Driver's E-Pretensioner Spool Sensor Power or Signal Circuit Open

    POSSIBLE FAILURES

    4R_CANEPT_B2851-11

    B2851-11
    Driver's E-Pretensioner Spool Sensor Signal Circuit Short to Another Signal Circuit

    POSSIBLE FAILURES

    4R_CANEPT_B2852-11

    B2852-11
    Driver's E-Pretensioner Spool Sensor Signal Circuit Short

    POSSIBLE FAILURES

    4R_CANEPT_B2858-12

    B2858-12
    Driver's E-Pretensioner Motor Circuit Short to Power

    POSSIBLE FAILURES

    4R_CANEPT_B2858-14

    B2858-14
    Driver's E-Pretensioner Motor Circuit Open or Short to Ground

    POSSIBLE FAILURES

    4R_CANEPT_B2860-11

    B2860-11
    Front Passenger's E-Pretensioner Spool Sensor Power Circuit Short

    POSSIBLE FAILURES

    4R_CANEPT_B2860-13

    B2860-13
    Front Passenger's E-Pretensioner Spool Sensor Power or Signal Circuit Open

    POSSIBLE FAILURES

    4R_CANEPT_B2861-11

    B2861-11
    Front Passenger's E-Pretensioner Spool Sensor Signal Circuit Short to Another Signal Circuit

    POSSIBLE FAILURES

    4R_CANEPT_B2862-11

    B2862-11
    Front Passenger's E-Pretensioner Spool Sensor Signal Circuit Short

    POSSIBLE FAILURES

    4R_CANEPT_B2868-12

    B2868-12
    Front Passenger's E-Pretensioner Motor Circuit Short to Power

    POSSIBLE FAILURES

    4R_CANEPT_B2868-14

    B2868-14
    Front Passenger's E-Pretensioner Motor Circuit Open or Short to Ground

    POSSIBLE FAILURES

    4R_CANEPT_U0029-00

    U0029-00
    Faulty F-CAN Communication of E-pretensioner Unit

    POSSIBLE FAILURES

    4R_CANEPT_U0101-00

    U0101-00
    Lost Communication with the PCM (A/T System)

    POSSIBLE FAILURES

    4R_CANEPT_U0104-00

    U0104-00
    Lost Communication With Driving Support System Control Unit

    POSSIBLE FAILURES

    4R_CANEPT_U0122-00

    U0122-00
    Lost Communication with the ABS/VSA Modulator Control Unit

    POSSIBLE FAILURES

    4R_CANEPT_U0126-00

    U0126-00
    Lost Communication with the EPS Control Unit Steering Angle Sensor

    POSSIBLE FAILURES

    4R_CANEPT_U0151-00

    U0151-00
    Lost Communication with the SRS Unit

    POSSIBLE FAILURES

    4R_CANEPT_U0155-00

    U0155-00
    Lost Communication with the Gauge Control Module

    POSSIBLE FAILURES

    4R_CANEPT_U017E-00

    U017E-00
    Lost Communication with the Another Side E-Pretensioner Unit

    POSSIBLE FAILURES

    4R_CANEPT_U017F-00

    U017F-00
    Lost Communication with the Another Side E-Pretensioner Unit

    POSSIBLE FAILURES

    4R_CANEPT_U1380-00

    U1380-00
    Different Software Version in the Left and Right E-Pretensioner Unit

    POSSIBLE FAILURES

    4R_CANEPT_U1381-00

    U1381-00
    Different Software Version in the Left and Right E-Pretensioner Unit

    POSSIBLE FAILURES

    4R_CANEPT_U3000-49

    U3000-49
    Internal Failure of the E-Pretensioner Unit

    POSSIBLE FAILURES

    4R_CANEPT_U3000-51

    U3000-51
    E-Pretensioner Unit Programming Error

    POSSIBLE FAILURES

    4R_CANGW_FUNC_BUC

    Functional Test
    F-CAN Bus Connected Unit Check

    [Description]

    4R_CANGW_BCUC_HELP

    F-CAN Bus Connected Unit Check

    [Description]

    4R_CANGW_U3000_49

    U3000-49
    CAN Gateway Unit Internal Failer

    POSSIBLE FAILURES

    4R_CANGW_U3000_51

    U3000-51
    CAN Gateway Unit Programming Error

    POSSIBLE FAILURES

    4R_CANGW_U0029_00

    U0029-00
    CAN Gateway Unit F-CAN ch A Bus Off

    POSSIBLE FAILURES

    4R_CANGW_U0047_00

    U0047-00
    CAN Gateway Unit F-CAN ch B Bus Off

    POSSIBLE FAILURES

    4R_CANGW_U0056_00

    U0056-00
    CAN Gateway Unit F-CAN ch C Bus Off

    POSSIBLE FAILURES

    4R_CMETER_FNC_DISTUNIT

    PARAMETER SPECIFICATION


    Distance display unit

    PARAMETER TYPE:
    Unit Output Control Information

    THE SOURCE:
    Gauge Control Module

    [DESCRIPTION]
    The unit of the distance set as Gauge Control Module is indicated.

    The indicated unit will be km or mile.

    4R_CMETER_OUT_ODO

    PARAMETER SPECIFICATION


    ODO value

    PARAMETER TYPE:
    Unit Output Control Information

    THE SOURCE:
    Gauge Control Module

    4R_CMETER_OUT_SPEED_K

    PARAMETER SPECIFICATION


    Speedometer reading in Km
    (0Km/h - 254Km/h)

    FAILURE CRITERION:
    Over 255Km/h

    PARAMETER TYPE:
    Unit Output Control Information

    THE SOURCE:
    Gauge Control Module

    4R_CMETER_OUT_SPEED_M

    PARAMETER SPECIFICATION


    Speedometer reading in Mile
    (0MPH - 254MPH)

    FAILURE CRITERION:
    Over 255MPH

    PARAMETER TYPE:
    Unit Output Control Information

    THE SOURCE:
    Gauge Control Module

    4R_CMETER_OUT_WARN_MASTER

    PARAMETER SPECIFICATION


    Master warning indicator
    (ON/OFF)

    PARAMETER TYPE:
    Unit Output Control Information

    THE SOURCE:
    Gauge Control Module

    4R_CMETER_OUT_WARN_SRS

    PARAMETER SPECIFICATION


    SRS system trouble warn on MID
    (ON/OFF)

    PARAMETER TYPE:
    Unit Output Control Information

    THE SOURCE:
    Gauge Control Module

    4R_CMETER_OUT_WARN_ASABO

    PARAMETER SPECIFICATION


    Passenger's Airbag OFF indicator
    (ON/OFF)

    PARAMETER TYPE:
    Unit Output Control Information

    THE SOURCE:
    Gauge Control Module

    4R_CMETER_OUT_WARN_SIDEABO

    PARAMETER SPECIFICATION


    Passenger's Side Airbag OFF indicator
    (ON/OFF)

    PARAMETER TYPE:
    Unit Output Control Information

    THE SOURCE:
    Gauge Control Module

    4R_CMETER_OUT_WARN_SBELT

    PARAMETER SPECIFICATION


    Seatbelt indicator
    (ON/OFF)

    PARAMETER TYPE:
    Unit Output Control Information

    THE SOURCE:
    Gauge Control Module

    4R_CMETER_OUT_WARN_VSAOFF

    PARAMETER SPECIFICATION


    VSA Off Indicator
    (ON/OFF)

    PARAMETER TYPE:
    Unit Output Control Information

    THE SOURCE:
    Gauge Control Module

    4R_CMETER_OUT_WARN_VSAACT

    PARAMETER SPECIFICATION


    VSA/TCS Active Indicator
    (ON/OFF)

    PARAMETER TYPE:
    Unit Output Control Information

    THE SOURCE:
    Gauge Control Module

    4R_CMETER_OUT_WARN_BRAKR

    PARAMETER SPECIFICATION


    Brake(RED) Indicator
    (ON/OFF)

    PARAMETER TYPE:
    Unit Output Control Information

    THE SOURCE:
    Gauge Control Module

    4R_CMETER_OUT_WARN_BRAKA

    PARAMETER SPECIFICATION


    Brake(Amber) Indicator
    (ON/OFF)

    PARAMETER TYPE:
    Unit Output Control Information

    THE SOURCE:
    Gauge Control Module

    4R_CMETER_OUT_WARN_ABS

    PARAMETER SPECIFICATION


    ABS Indicator
    (ON/OFF)

    PARAMETER TYPE:
    Unit Output Control Information

    THE SOURCE:
    Gauge Control Module

    4R_CMETER_OUT_WARN_EPBFAIL

    PARAMETER SPECIFICATION


    EPB Indicator
    (ON/OFF)

    PARAMETER TYPE:
    Unit Output Control Information

    THE SOURCE:
    Gauge Control Module

    4R_CMETER_OUT_WARN_EDPS

    PARAMETER SPECIFICATION


    E-DPS Indicator
    (ON/OFF)

    PARAMETER TYPE:
    Unit Output Control Information

    THE SOURCE:
    Gauge Control Module

    4R_CMETER_OUT_WARN_MANTREQ

    PARAMETER SPECIFICATION


    Maintenance Required Indicator
    (ON/OFF)

    PARAMETER TYPE:
    Unit Output Control Information

    THE SOURCE:
    Gauge Control Module

    4R_CMETER_OUT_WARN_MANTIND

    PARAMETER SPECIFICATION


    Maintenance Indicator
    (ON/OFF)

    PARAMETER TYPE:
    Unit Output Control Information

    THE SOURCE:
    Gauge Control Module

    4R_CMETER_OUT_WARN_IMMOBI

    PARAMETER SPECIFICATION


    IMMOBI indicator trouble warn on MID
    (ON/OFF)

    PARAMETER TYPE:
    Unit Output Control Information

    THE SOURCE:
    Gauge Control Module

    4R_CMETER_OUT_WARN_KLESS

    PARAMETER SPECIFICATION


    Keyless Indicator
    (ON/OFF)

    PARAMETER TYPE:
    Unit Output Control Information

    THE SOURCE:
    Gauge Control Module

    4R_CMETER_OUT_WARN_SECURITY

    PARAMETER SPECIFICATION


    Security Indicator
    (ON/OFF)

    PARAMETER TYPE:
    Unit Output Control Information

    THE SOURCE:
    Gauge Control Module

    4R_CMETER_OUT_WARN_STRGLK

    PARAMETER SPECIFICATION


    Steering Lock un-release indicator
    (ON/OFF)

    PARAMETER TYPE:
    Unit Output Control Information

    THE SOURCE:
    Gauge Control Module

    4R_CMETER_OUT_WARN_POPGUIDE

    PARAMETER SPECIFICATION


    Shift to "P" position indicator
    (ON/OFF)

    PARAMETER TYPE:
    Unit Output Control Information

    THE SOURCE:
    Gauge Control Module

    4R_CMETER_OUT_WARN_ECON

    PARAMETER SPECIFICATION


    ECO Leaf Indicator
    (ON/OFF)

    PARAMETER TYPE:
    Unit Output Control Information

    THE SOURCE:
    Gauge Control Module

    4R_CMETER_OUT_WARN_ECOCHA

    PARAMETER SPECIFICATION


    ECO Symbol Indicator
    (ON/OFF)

    PARAMETER TYPE:
    Unit Output Control Information

    THE SOURCE:
    Gauge Control Module

    4R_CMETER_OUT_WARN_SPORT

    PARAMETER SPECIFICATION


    SPORT Indicator
    (ON/OFF)

    PARAMETER TYPE:
    Unit Output Control Information

    THE SOURCE:
    Gauge Control Module

    4R_CMETER_OUT_WARN_NORMAL

    PARAMETER SPECIFICATION


    NORMAL Indicator
    (ON/OFF)

    PARAMETER TYPE:
    Unit Output Control Information

    THE SOURCE:
    Gauge Control Module

    4R_CMETER_OUT_WARN_FRTFOG

    PARAMETER SPECIFICATION


    Fog light Indicator
    (ON/OFF)

    PARAMETER TYPE:
    Unit Output Control Information

    THE SOURCE:
    Gauge Control Module

    4R_CMETER_OUT_WARN_REAFOG

    PARAMETER SPECIFICATION


    Rear Fog Indicator
    (ON/OFF)

    PARAMETER TYPE:
    Unit Output Control Information

    THE SOURCE:
    Gauge Control Module

    4R_CMETER_OUT_WARN_HIBEAM

    PARAMETER SPECIFICATION


    High Beam Indicator
    (ON/OFF)

    PARAMETER TYPE:
    Unit Output Control Information

    THE SOURCE:
    Gauge Control Module

    4R_CMETER_OUT_WARN_LITCONT

    PARAMETER SPECIFICATION


    Auto light/LED headlight Indicator
    (ON/OFF)

    PARAMETER TYPE:
    Unit Output Control Information

    THE SOURCE:
    Gauge Control Module

    4R_CMETER_OUT_WARN_DRLFAIL

    PARAMETER SPECIFICATION


    DRL Indicator
    (ON/OFF)

    PARAMETER TYPE:
    Unit Output Control Information

    THE SOURCE:
    Gauge Control Module

    4R_CMETER_OUT_WARN_HEADLT

    PARAMETER SPECIFICATION


    Headlight Indicator
    (ON/OFF)

    PARAMETER TYPE:
    Unit Output Control Information

    THE SOURCE:
    Gauge Control Module

    4R_CMETER_OUT_WARN_AFSFAIL

    PARAMETER SPECIFICATION


    Adaptive Front-lighting system Indicator
    (ON/OFF)

    PARAMETER TYPE:
    Unit Output Control Information

    THE SOURCE:
    Gauge Control Module

    4R_CMETER_OUT_WARN_HSS

    PARAMETER SPECIFICATION


    HSS Operating Indicator
    (ON/OFF)

    PARAMETER TYPE:
    Unit Output Control Information

    THE SOURCE:
    Gauge Control Module

    4R_CMETER_OUT_WARN_PTG

    PARAMETER SPECIFICATION


    Power Tailgate Indicator
    (ON/OFF)

    PARAMETER TYPE:
    Unit Output Control Information

    THE SOURCE:
    Gauge Control Module

    4R_CMETER_OUT_WARN_PSD

    PARAMETER SPECIFICATION


    PSD trouble lamp
    (ON/OFF)

    PARAMETER TYPE:
    Unit Output Control Information

    THE SOURCE:
    Gauge Control Module

    4R_CMETER_OUT_WARN_DOPEN

    PARAMETER SPECIFICATION


    Door open warn on MID
    (ON/OFF)

    PARAMETER TYPE:
    Unit Output Control Information

    THE SOURCE:
    Gauge Control Module

    4R_CMETER_OUT_WARN_TOPEN

    PARAMETER SPECIFICATION


    Trank/Tail gate open indicator
    (ON/OFF)

    PARAMETER TYPE:
    Unit Output Control Information

    THE SOURCE:
    Gauge Control Module

    4R_CMETER_OUT_WARN_ATSTOP

    PARAMETER SPECIFICATION


    IMA auto-stop indicator
    (ON/OFF)

    PARAMETER TYPE:
    Unit Output Control Information

    THE SOURCE:
    Gauge Control Module

    4R_CMETER_OUT_WARN_IMAFAIL

    PARAMETER SPECIFICATION


    IMA Indicator
    (ON/OFF)

    PARAMETER TYPE:
    Unit Output Control Information

    THE SOURCE:
    Gauge Control Module

    4R_CMETER_OUT_WARN_ASFAIL

    PARAMETER SPECIFICATION


    AUTO STOP trouble Indicator
    (ON/OFF)

    PARAMETER TYPE:
    Unit Output Control Information

    THE SOURCE:
    Gauge Control Module

    4R_CMETER_OUT_WARN_ASOPER

    PARAMETER SPECIFICATION


    AUTO STOP operation Indicator
    (ON/OFF)

    PARAMETER TYPE:
    Unit Output Control Information

    THE SOURCE:
    Gauge Control Module

    4R_CMETER_OUT_WARN_ISOFF

    PARAMETER SPECIFICATION


    IDLE STOP OFF SW Indicator
    (ON/OFF)

    PARAMETER TYPE:
    Unit Output Control Information

    THE SOURCE:
    Gauge Control Module

    4R_CMETER_OUT_WARN_CRUCTRL

    PARAMETER SPECIFICATION


    Cruise Control Main Switch Indicator
    (ON/OFF)

    PARAMETER TYPE:
    Unit Output Control Information

    THE SOURCE:
    Gauge Control Module

    4R_CMETER_OUT_WARN_CRUMAIN

    PARAMETER SPECIFICATION


    Cruise Main Switch/HIDS/IHCC/ACC Indicator
    (ON/OFF)

    PARAMETER TYPE:
    Unit Output Control Information

    THE SOURCE:
    Gauge Control Module

    4R_CMETER_OUT_WARN_ACCAM

    PARAMETER SPECIFICATION


    ACC(Amber) Indicator
    (ON/OFF)

    PARAMETER TYPE:
    Unit Output Control Information

    THE SOURCE:
    Gauge Control Module

    4R_CMETER_OUT_WARN_ACCGRE

    PARAMETER SPECIFICATION


    ACC(Green) Indicator
    (ON/OFF)

    PARAMETER TYPE:
    Unit Output Control Information

    THE SOURCE:
    Gauge Control Module

    4R_CMETER_OUT_WARN_LKASAM

    PARAMETER SPECIFICATION


    LKAS(Amber) Indicator
    (ON/OFF)

    PARAMETER TYPE:
    Unit Output Control Information

    THE SOURCE:
    Gauge Control Module

    4R_CMETER_OUT_WARN_LKASGRE

    PARAMETER SPECIFICATION


    LKAS(Green) Indicator
    (ON/OFF)

    PARAMETER TYPE:
    Unit Output Control Information

    THE SOURCE:
    Gauge Control Module

    4R_CMETER_OUT_WARN_CMBS

    PARAMETER SPECIFICATION


    CMBS Indicator
    (ON/OFF)

    PARAMETER TYPE:
    Unit Output Control Information

    THE SOURCE:
    Gauge Control Module

    4R_CMETER_OUT_WARN_FCW

    PARAMETER SPECIFICATION


    FCW Indicator
    (ON/OFF)

    PARAMETER TYPE:
    Unit Output Control Information

    THE SOURCE:
    Gauge Control Module

    4R_CMETER_OUT_WARN_LDW

    PARAMETER SPECIFICATION


    LDW Indicator
    (ON/OFF)

    PARAMETER TYPE:
    Unit Output Control Information

    THE SOURCE:
    Gauge Control Module

    4R_CMETER_OUT_WARN_TPMSFA

    PARAMETER SPECIFICATION


    TPMS Indicator
    (ON/OFF)

    PARAMETER TYPE:
    Unit Output Control Information

    THE SOURCE:
    Gauge Control Module

    4R_CMETER_OUT_WARN_APL

    PARAMETER SPECIFICATION


    TPMS/DWS Warning Indicator
    (ON/OFF)

    PARAMETER TYPE:
    Unit Output Control Information

    THE SOURCE:
    Gauge Control Module

    4R_CMETER_OUT_WARN_ENGMIL

    PARAMETER SPECIFICATION


    ENG Oil Indicator
    (ON/OFF)

    PARAMETER TYPE:
    Unit Output Control Information

    THE SOURCE:
    Gauge Control Module

    4R_CMETER_OUT_WARN_OILRED

    PARAMETER SPECIFICATION


    Oil(RED) Indicator
    (ON/OFF)

    PARAMETER TYPE:
    Unit Output Control Information

    THE SOURCE:
    Gauge Control Module

    4R_CMETER_OUT_WARN_OILAMB

    PARAMETER SPECIFICATION


    Oil(Amber) Indicator
    (ON/OFF)

    PARAMETER TYPE:
    Unit Output Control Information

    THE SOURCE:
    Gauge Control Module

    4R_CMETER_OUT_WARN_START

    PARAMETER SPECIFICATION


    Starter System Indicator
    (ON/OFF)

    PARAMETER TYPE:
    Unit Output Control Information

    THE SOURCE:
    Gauge Control Module

    4R_CMETER_OUT_WARN_WINFU

    PARAMETER SPECIFICATION


    Water in Fuel Indicator
    (ON/OFF)

    PARAMETER TYPE:
    Unit Output Control Information

    THE SOURCE:
    Gauge Control Module

    4R_CMETER_OUT_WARN_BATT

    PARAMETER SPECIFICATION


    BATT Indicator
    (ON/OFF)

    PARAMETER TYPE:
    Unit Output Control Information

    THE SOURCE:
    Gauge Control Module

    4R_CMETER_OUT_WARN_DPF

    PARAMETER SPECIFICATION


    DPF Indicator
    (ON/OFF)

    PARAMETER TYPE:
    Unit Output Control Information

    THE SOURCE:
    Gauge Control Module

    4R_CMETER_OUT_WARN_GLOW

    PARAMETER SPECIFICATION


    Glow Indicator
    (ON/OFF)

    PARAMETER TYPE:
    Unit Output Control Information

    THE SOURCE:
    Gauge Control Module

    4R_CMETER_OUT_WARN_EPS

    PARAMETER SPECIFICATION


    EPS/ECPS system trouble warn on MID
    (ON/OFF)

    PARAMETER TYPE:
    Unit Output Control Information

    THE SOURCE:
    Gauge Control Module

    4R_CMETER_OUT_WARN_PARKAAM

    PARAMETER SPECIFICATION


    Parking Assist indicator for AMBER color
    (ON/OFF)

    PARAMETER TYPE:
    Unit Output Control Information

    THE SOURCE:
    Gauge Control Module

    4R_CMETER_OUT_WARN_PARKAGRE

    PARAMETER SPECIFICATION


    Parking Assist indicator for GREEN color
    (ON/OFF)

    PARAMETER TYPE:
    Unit Output Control Information

    THE SOURCE:
    Gauge Control Module

    4R_CMETER_OUT_WARN_ADS

    PARAMETER SPECIFICATION


    Active Damper system trouble warn on MID
    (ON/OFF)

    PARAMETER TYPE:
    Unit Output Control Information

    THE SOURCE:
    Gauge Control Module

    4R_CMETER_OUT_WARN_RTC

    PARAMETER SPECIFICATION


    RTC System Indicator
    (ON/OFF)

    PARAMETER TYPE:
    Unit Output Control Information

    THE SOURCE:
    Gauge Control Module

    4R_CMETER_OUT_WARN_BSI

    PARAMETER SPECIFICATION


    BSI System Indicator
    (ON/OFF)

    PARAMETER TYPE:
    Unit Output Control Information

    THE SOURCE:
    Gauge Control Module

    4R_CMETER_OUT_WARN_GASLFW

    PARAMETER SPECIFICATION


    Low Fuel Warning Indicator
    (ON/OFF)

    PARAMETER TYPE:
    Unit Output Control Information

    THE SOURCE:
    Gauge Control Module

    4R_CMETER_OUT_WARN_FFVLFW

    PARAMETER SPECIFICATION


    Sub-tank Low Fuel Warning Indicator
    (ON/OFF)

    PARAMETER TYPE:
    Unit Output Control Information

    THE SOURCE:
    Gauge Control Module

    4R_CMETER_OUT_WARN_SOCLOW

    PARAMETER SPECIFICATION


    Low SOC indicator for EV
    (ON/OFF)

    PARAMETER TYPE:
    Unit Output Control Information

    THE SOURCE:
    Gauge Control Module

    4R_CMETER_OUT_WARN_ATTEMP

    PARAMETER SPECIFICATION


    AT Temp trouble warn on MID
    (ON/OFF)

    PARAMETER TYPE:
    Unit Output Control Information

    THE SOURCE:
    Gauge Control Module

    4R_CMETER_OUT_WARN_AMTFAIL

    PARAMETER SPECIFICATION


    AMT System Warning Indicator
    (ON/OFF)

    PARAMETER TYPE:
    Unit Output Control Information

    THE SOURCE:
    Gauge Control Module

    4R_CMETER_OUT_WARN_WASHER

    PARAMETER SPECIFICATION


    Washer Fluid Level Indicator
    (ON/OFF)

    PARAMETER TYPE:
    Unit Output Control Information

    THE SOURCE:
    Gauge Control Module

    4R_CMETER_OUT_WARN_KYSPAL

    PARAMETER SPECIFICATION


    KY Speed Alarm Indicator
    (ON/OFF)

    PARAMETER TYPE:
    Unit Output Control Information

    THE SOURCE:
    Gauge Control Module

    4R_CMETER_OUT_WARN_SILUP

    PARAMETER SPECIFICATION


    SHIFT UP Indicator
    (ON/OFF)

    PARAMETER TYPE:
    Unit Output Control Information

    THE SOURCE:
    Gauge Control Module

    4R_CMETER_OUT_WARN_SILDOWN

    PARAMETER SPECIFICATION


    SHIFT DOWN Indicator
    (ON/OFF)

    PARAMETER TYPE:
    Unit Output Control Information

    THE SOURCE:
    Gauge Control Module

    4R_CMETER_OUT_WARN_TMPCOLD

    PARAMETER SPECIFICATION


    TEMP COLD Indicator
    (ON/OFF)

    PARAMETER TYPE:
    Unit Output Control Information

    THE SOURCE:
    Gauge Control Module

    4R_CMETER_OUT_WARN_TMPHOT

    PARAMETER SPECIFICATION


    TEMP HOT Indicator
    (ON/OFF)

    PARAMETER TYPE:
    Unit Output Control Information

    THE SOURCE:
    Gauge Control Module

    4R_CMETER_OUT_WARN_TMPCOHO

    PARAMETER SPECIFICATION


    TEMP indicator RED color
    (ON/OFF)

    PARAMETER TYPE:
    Unit Output Control Information

    THE SOURCE:
    Gauge Control Module

    4R_CMETER_OUT_WARN_BHOLDST

    PARAMETER SPECIFICATION


    BRAKE HOLD standby indicator
    (ON/OFF)

    PARAMETER TYPE:
    Unit Output Control Information

    THE SOURCE:
    Gauge Control Module

    4R_CMETER_OUT_WARN_BHOLDACT

    PARAMETER SPECIFICATION


    BRAKE HOLD active indicator
    (ON/OFF)

    PARAMETER TYPE:
    Unit Output Control Information

    THE SOURCE:
    Gauge Control Module

    4R_CMETER_OUT_WARN_PSENS

    PARAMETER SPECIFICATION


    Parking sensor system failure indicator
    (ON/OFF)

    PARAMETER TYPE:
    Unit Output Control Information

    THE SOURCE:
    Gauge Control Module

    4R_CMETER_OUT_WARN_POWRED

    PARAMETER SPECIFICATION


    Power reduced indicator for EV
    (ON/OFF)

    PARAMETER TYPE:
    Unit Output Control Information

    THE SOURCE:
    Gauge Control Module

    4R_CMETER_OUT_WARN_POWSYS

    PARAMETER SPECIFICATION


    Power system failure indicator
    (ON/OFF)

    PARAMETER TYPE:
    Unit Output Control Information

    THE SOURCE:
    Gauge Control Module

    4R_CMETER_OUT_WARN_DREADY

    PARAMETER SPECIFICATION


    Drive READY status indicator
    (ON/OFF)

    PARAMETER TYPE:
    Unit Output Control Information

    THE SOURCE:
    Gauge Control Module

    4R_CMETER_OUT_OTSENIN

    PARAMETER SPECIFICATION


    Ambient temperature input status
    (none,YOP,H/W Sensor,CAN)

    PARAMETER TYPE:
    Unit Output Control Information

    THE SOURCE:
    Gauge Control Module

    4R_CMETER_OUT_OTPROMODE

    PARAMETER SPECIFICATION


    Ambient temperature process modes
    (Selecting the initial display,Garage mode,Traffic jam & stop mode,Traffic jam & running mode,Estimating mode,Stable running mode)

    PARAMETER TYPE:
    Unit Output Control Information

    THE SOURCE:
    Gauge Control Module

    4R_CMETER_OUT_OTUNIT

    PARAMETER SPECIFICATION


    Ambient temperature display units
    (C,F)

    PARAMETER TYPE:
    Unit Output Control Information

    THE SOURCE:
    Gauge Control Module

    4R_CMETER_OUT_OTVEMODE

    PARAMETER SPECIFICATION


    Vehicle conditions
    ( Stop,Running)

    PARAMETER TYPE:
    Unit Output Control Information

    THE SOURCE:
    Gauge Control Module

    4R_CMETER_OUT_OTINPUT

    PARAMETER SPECIFICATION


    Ambient temperature input
    (Normal,Comm Error, Initialization)

    PARAMETER TYPE:
    Unit Output Control Information

    THE SOURCE:
    Gauge Control Module

    4R_CMETER_OUT_OTTIN

    PARAMETER SPECIFICATION


    Sensor-detected temperature Tin

    PARAMETER TYPE:
    Unit Output Control Information

    THE SOURCE:
    Gauge Control Module

    4R_CMETER_OUT_OTTD

    PARAMETER SPECIFICATION


    Displayed ambient temperature Td

    PARAMETER TYPE:
    Unit Output Control Information

    THE SOURCE:
    Gauge Control Module

    4R_CMETER_OUT_OTT2

    PARAMETER SPECIFICATION


    Estimated temperature T2

    PARAMETER TYPE:
    Unit Output Control Information

    THE SOURCE:
    Gauge Control Module

    4R_CMETER_OUT_FUPROMODE

    PARAMETER SPECIFICATION


    Fuel process modes
    (Selecting the initial display,Normal mode,Refuel mode,Fail-safe mode,Failure mode)

    PARAMETER TYPE:
    Unit Output Control Information

    THE SOURCE:
    Gauge Control Module

    4R_CMETER_OUT_FUF0

    PARAMETER SPECIFICATION


    F0

    PARAMETER TYPE:
    Unit Output Control Information

    THE SOURCE:
    Gauge Control Module

    4R_CMETER_OUT_FUFM

    PARAMETER SPECIFICATION


    FM

    PARAMETER TYPE:
    Unit Output Control Information

    THE SOURCE:
    Gauge Control Module

    4R_CMETER_OUT_FUF2

    PARAMETER SPECIFICATION


    F2

    PARAMETER TYPE:
    Unit Output Control Information

    THE SOURCE:
    Gauge Control Module

    4R_CMETER_OUT_FURFJDG

    PARAMETER SPECIFICATION


    RF Judge

    PARAMETER TYPE:
    Unit Output Control Information

    THE SOURCE:
    Gauge Control Module

    4R_CMETER_OUT_FUDEREF

    PARAMETER SPECIFICATION


    Increment amount to detect refuel

    PARAMETER TYPE:
    Unit Output Control Information

    THE SOURCE:
    Gauge Control Module

    4R_CMETER_OUT_RARAFE

    PARAMETER SPECIFICATION


    The actual fuel economy

    PARAMETER TYPE:
    Unit Output Control Information

    THE SOURCE:
    Gauge Control Module

    4R_CMETER_OUT_RAFECON

    PARAMETER SPECIFICATION


    Fuel economy figures used for the distance calculation which can be flown

    PARAMETER TYPE:
    Unit Output Control Information

    THE SOURCE:
    Gauge Control Module

    4R_CMETER_OUT_RAACFE

    PARAMETER SPECIFICATION


    Real fuel consumption to this fuel supply from the last fuel supply

    PARAMETER TYPE:
    Unit Output Control Information

    THE SOURCE:
    Gauge Control Module

    4R_CMETER_OUT_RACRF

    PARAMETER SPECIFICATION


    Residual quantity of the fuel validated in the distance calculation which can be flown

    PARAMETER TYPE:
    Unit Output Control Information

    THE SOURCE:
    Gauge Control Module

    4R_CMETER_OUT_RADISP

    PARAMETER SPECIFICATION


    RANGE upper indicated value

    PARAMETER TYPE:
    Unit Output Control Information

    THE SOURCE:
    Gauge Control Module

    4R_CMETER_OUT_IFPROMODE

    PARAMETER SPECIFICATION


    Instantaneous Fuel Consumption Control Mode
    (Engine OFF, Stop mode,Fuel Cut mode,Normal mode)

    PARAMETER TYPE:
    Unit Output Control Information

    THE SOURCE:
    Gauge Control Module

    4R_CMETER_OUT_IFUNIT

    PARAMETER SPECIFICATION


    Instantaneous Fuel Consumption Display unit
    (L/100Km,Km/L,MPG(UK),MPG(US))

    PARAMETER TYPE:
    Unit Output Control Information

    THE SOURCE:
    Gauge Control Module

    4R_CMETER_OUT_IFVALUE

    PARAMETER SPECIFICATION


    Instantaneous Fuel Consumption

    PARAMETER TYPE:
    Unit Output Control Information

    THE SOURCE:
    Gauge Control Module

    4R_CMETER_OUT_WARN_HDC

    PARAMETER SPECIFICATION


    HDC activation indicator
    (ON/OFF)

    PARAMETER TYPE:
    Unit Output Control Information

    THE SOURCE:
    Gauge Control Module

    4R_CMETER_OUT_WARN_HSSFAIL

    PARAMETER SPECIFICATION


    HSS system failure indicator
    (ON/OFF)

    PARAMETER TYPE:
    Unit Output Control Information

    THE SOURCE:
    Gauge Control Module

    4R_CMETER_OUT_WARN_LDWSW

    PARAMETER SPECIFICATION


    LDW SW indicator
    (ON/OFF)

    PARAMETER TYPE:
    Unit Output Control Information

    THE SOURCE:
    Gauge Control Module

    4R_CMETER_OUT_WARN_PGMFI

    PARAMETER SPECIFICATION


    PGM-FI Indicator
    (ON/OFF)

    PARAMETER TYPE:
    Unit Output Control Information

    THE SOURCE:
    Gauge Control Module

    4R_CMETER_OUT_WARN_TMPCOHOBLU

    PARAMETER SPECIFICATION


    TEMP indicator BLUE color
    (ON/OFF)

    PARAMETER TYPE:
    Unit Output Control Information

    THE SOURCE:
    Gauge Control Module

    4R_CMETER_OUT_WARN_DRIVBAT

    PARAMETER SPECIFICATION


    Driving battery failure indicator
    (ON/OFF)

    PARAMETER TYPE:
    Unit Output Control Information

    THE SOURCE:
    Gauge Control Module

    4R_CMETER_OUT_WARN_MOTHEAT

    PARAMETER SPECIFICATION


    Motor/Control unit hot indicator
    (ON/OFF)

    PARAMETER TYPE:
    Unit Output Control Information

    THE SOURCE:
    Gauge Control Module

    4R_CMETER_OUT_WARN_CABCON

    PARAMETER SPECIFICATION


    Charging cable connect indicator
    (ON/OFF)

    PARAMETER TYPE:
    Unit Output Control Information

    THE SOURCE:
    Gauge Control Module

    4R_CMETER_SW_SELRESMET_CUR

    PARAMETER SPECIFICATION


    SEL/RESET switch on Gauge
    (ON/OFF)

    PARAMETER TYPE:
    Unit Input Switch Information

    THE SOURCE:
    Gauge Control Module

    4R_CMETER_SW_SELRESSTR_CUR

    PARAMETER SPECIFICATION


    SEL/RESET switch on Steering wheel
    (ON/OFF)

    PARAMETER TYPE:
    Unit Input Switch Information

    THE SOURCE:
    Gauge Control Module

    4R_CMETER_SW_UNITCHANGE_CUR

    PARAMETER SPECIFICATION


    Unit change switch
    (ON/OFF)

    PARAMETER TYPE:
    Unit Input Switch Information

    THE SOURCE:
    Gauge Control Module

    4R_CMETER_SW_PREVIOUS_CUR

    PARAMETER SPECIFICATION


    PREVIOUS switch
    (ON/OFF)

    PARAMETER TYPE:
    Unit Input Switch Information

    THE SOURCE:
    Gauge Control Module

    4R_CMETER_SW_NEXT_CUR

    PARAMETER SPECIFICATION


    NEXT switch
    (ON/OFF)

    PARAMETER TYPE:
    Unit Input Switch Information

    THE SOURCE:
    Gauge Control Module

    4R_CMETER_SW_INFO_CUR

    PARAMETER SPECIFICATION


    INFORMATION switch
    (ON/OFF)

    PARAMETER TYPE:
    Unit Input Switch Information

    THE SOURCE:
    Gauge Control Module

    4R_CMETER_SW_CRUISEMAIN_CUR

    PARAMETER SPECIFICATION


    cruise control main button
    (ON/OFF)

    PARAMETER TYPE:
    Unit Input Switch Information

    THE SOURCE:
    Gauge Control Module

    4R_CMETER_SW_CRUISESET_CUR

    PARAMETER SPECIFICATION


    decel/set button
    (ON/OFF)

    PARAMETER TYPE:
    Unit Input Switch Information

    THE SOURCE:
    Gauge Control Module

    4R_CMETER_SW_CRUISERESUME_CUR

    PARAMETER SPECIFICATION


    res/accel button
    (ON/OFF)

    PARAMETER TYPE:
    Unit Input Switch Information

    THE SOURCE:
    Gauge Control Module

    4R_CMETER_SW_CRUISECANCEL_CUR

    PARAMETER SPECIFICATION


    cancel button
    (ON/OFF)

    PARAMETER TYPE:
    Unit Input Switch Information

    THE SOURCE:
    Gauge Control Module

    4R_CMETER_SW_ASL_CUR

    PARAMETER SPECIFICATION


    LIM button
    (ON/OFF)

    PARAMETER TYPE:
    Unit Input Switch Information

    THE SOURCE:
    Gauge Control Module

    4R_CMETER_SW_LKASOFF_CUR

    PARAMETER SPECIFICATION


    LKAS switch
    (ON/OFF)

    PARAMETER TYPE:
    Unit Input Switch Information

    THE SOURCE:
    Gauge Control Module

    4R_CMETER_SW_DISTANCE_CUR

    PARAMETER SPECIFICATION


    DISTANCE switch
    (ON/OFF)

    PARAMETER TYPE:
    Unit Input Switch Information

    THE SOURCE:
    Gauge Control Module

    4R_CMETER_SW_SELRESIP_CUR

    PARAMETER SPECIFICATION


    SEL/RESET switch on instrument panel
    (ON/OFF)

    PARAMETER TYPE:
    Unit Input Switch Information

    THE SOURCE:
    Gauge Control Module

    4R_CMETER_SW_DWSINIT_CUR

    PARAMETER SPECIFICATION


    TPMS Initializaion Switch
    (ON/OFF)

    PARAMETER TYPE:
    Unit Input Switch Information

    THE SOURCE:
    Gauge Control Module

    4R_CMETER_SW_VSAOFF_CUR

    PARAMETER SPECIFICATION


    VSA OFF switch
    (ON/OFF)

    PARAMETER TYPE:
    Unit Input Switch Information

    THE SOURCE:
    Gauge Control Module

    4R_CMETER_SW_CMBSOFF_CUR

    PARAMETER SPECIFICATION


    CMBS OFF switch
    (ON/OFF)

    PARAMETER TYPE:
    Unit Input Switch Information

    THE SOURCE:
    Gauge Control Module

    4R_CMETER_SW_NORMAL_CUR

    PARAMETER SPECIFICATION


    NORMAL switch
    (ON/OFF)

    PARAMETER TYPE:
    Unit Input Switch Information

    THE SOURCE:
    Gauge Control Module

    4R_CMETER_SW_SPORT_CUR

    PARAMETER SPECIFICATION


    SPORT switch
    (ON/OFF)

    PARAMETER TYPE:
    Unit Input Switch Information

    THE SOURCE:
    Gauge Control Module

    4R_CMETER_SW_ECON_CUR

    PARAMETER SPECIFICATION


    ECON switch
    (ON/OFF)

    PARAMETER TYPE:
    Unit Input Switch Information

    THE SOURCE:
    Gauge Control Module

    4R_CMETER_SW_IDLSTOPOFF_CUR

    PARAMETER SPECIFICATION


    Auto Idle Stop System OFF Switch
    (ON/OFF)

    PARAMETER TYPE:
    Unit Input Switch Information

    THE SOURCE:
    Gauge Control Module

    4R_CMETER_SW_FRONTDEF_CUR

    PARAMETER SPECIFICATION


    Front Defroster switch
    (ON/OFF)

    PARAMETER TYPE:
    Unit Input Switch Information

    THE SOURCE:
    Gauge Control Module

    4R_CMETER_SW_FCWOFF_CUR

    PARAMETER SPECIFICATION


    FCW OFF switch
    (ON/OFF)

    PARAMETER TYPE:
    Unit Input Switch Information

    THE SOURCE:
    Gauge Control Module

    4R_CMETER_SW_PARKBRAKE_CUR

    PARAMETER SPECIFICATION


    Parking Brake switch
    (ON/OFF)

    PARAMETER TYPE:
    Unit Input Switch Information

    THE SOURCE:
    Gauge Control Module

    4R_CMETER_SW_RTCOFF_CUR

    PARAMETER SPECIFICATION


    RTC OFF switch
    (ON/OFF)

    PARAMETER TYPE:
    Unit Input Switch Information

    THE SOURCE:
    Gauge Control Module

    4R_CMETER_SW_EVMODE_CUR

    PARAMETER SPECIFICATION


    EV Mode switch
    (ON/OFF)

    PARAMETER TYPE:
    Unit Input Switch Information

    THE SOURCE:
    Gauge Control Module

    4R_CMETER_SW_FHEVMODE_CUR

    PARAMETER SPECIFICATION


    FHEV Mode switch
    (ON/OFF)

    PARAMETER TYPE:
    Unit Input Switch Information

    THE SOURCE:
    Gauge Control Module

    4R_CMETER_SW_LDW_CUR

    PARAMETER SPECIFICATION


    LDW OFF switch
    (ON/OFF)

    PARAMETER TYPE:
    Unit Input Switch Information

    THE SOURCE:
    Gauge Control Module

    4R_CMETER_SW_HILCONTROL_CUR

    PARAMETER SPECIFICATION


    HILL CONTROL switch
    (ON/OFF)

    PARAMETER TYPE:
    Unit Input Switch Information

    THE SOURCE:
    Gauge Control Module

    4R_CMETER_SW_BHOLD_CUR

    PARAMETER SPECIFICATION


    BRAKE HOLD switch
    (ON/OFF)

    PARAMETER TYPE:
    Unit Input Switch Information

    THE SOURCE:
    Gauge Control Module

    4R_CMETER_SW_VRTALK_CUR

    PARAMETER SPECIFICATION


    VR TARK switch
    (ON/OFF)

    PARAMETER TYPE:
    Unit Input Switch Information

    THE SOURCE:
    Gauge Control Module

    4R_CMETER_SW_PICKUP_CUR

    PARAMETER SPECIFICATION


    HFT PICK-UP button
    (ON/OFF)

    PARAMETER TYPE:
    Unit Input Switch Information

    THE SOURCE:
    Gauge Control Module

    4R_CMETER_SW_HANGRETP_CUR

    PARAMETER SPECIFICATION


    HFT HANG-UP/BACK button
    (ON/OFF)

    PARAMETER TYPE:
    Unit Input Switch Information

    THE SOURCE:
    Gauge Control Module

    4R_CMETER_SW_SOURCE_CUR

    PARAMETER SPECIFICATION


    AUDIO SOURCE button
    (ON/OFF)

    PARAMETER TYPE:
    Unit Input Switch Information

    THE SOURCE:
    Gauge Control Module

    4R_CMETER_SW_ILLUMI+_CUR

    PARAMETER SPECIFICATION


    ILLUMI VOL+ switch
    (ON/OFF)

    PARAMETER TYPE:
    Unit Input Switch Information

    THE SOURCE:
    Gauge Control Module

    4R_CMETER_SW_ILLUMI-_CUR

    PARAMETER SPECIFICATION


    ILLUMI VOL- switch
    (ON/OFF)

    PARAMETER TYPE:
    Unit Input Switch Information

    THE SOURCE:
    Gauge Control Module

    4R_CMETER_SW_SC_RSCLUP_CUR

    PARAMETER SPECIFICATION


    Right side Audio Remote Switch (VOL. UP)
    (ON/OFF)

    PARAMETER TYPE:
    Unit Input Switch Information

    THE SOURCE:
    Gauge Control Module

    4R_CMETER_SW_SC_RSCLDOWN_CUR

    PARAMETER SPECIFICATION


    Right side Audio Remote Switch (VOL. DOWN)
    (ON/OFF)

    PARAMETER TYPE:
    Unit Input Switch Information

    THE SOURCE:
    Gauge Control Module

    4R_CMETER_SW_SC_LSCLUP_CUR

    PARAMETER SPECIFICATION


    Left side Audio Remote Switch (VOL. UP)
    (ON/OFF)

    PARAMETER TYPE:
    Unit Input Switch Information

    THE SOURCE:
    Gauge Control Module

    4R_CMETER_SW_SC_LSCLDOWN_CUR

    PARAMETER SPECIFICATION


    Left side Audio Remote Switch (VOL. DOWN)
    (ON/OFF)

    PARAMETER TYPE:
    Unit Input Switch Information

    THE SOURCE:
    Gauge Control Module

    4R_CMETER_SW_SC_LSCLLTILT_CUR

    PARAMETER SPECIFICATION


    Left side Audio Remote Switch Left CH(-)
    (ON/OFF)

    PARAMETER TYPE:
    Unit Input Switch Information

    THE SOURCE:
    Gauge Control Module

    4R_CMETER_SW_SC_LSCLRTILT_CUR

    PARAMETER SPECIFICATION


    Left side Audio Remote Switch Right CH(+)
    (ON/OFF)

    PARAMETER TYPE:
    Unit Input Switch Information

    THE SOURCE:
    Gauge Control Module

    4R_CMETER_SW_SC_RSCLPUSH_CUR

    PARAMETER SPECIFICATION


    Right side Audio Remote Switch Left CH(-)
    (ON/OFF)

    PARAMETER TYPE:
    Unit Input Switch Information

    THE SOURCE:
    Gauge Control Module

    4R_CMETER_SW_SC_LSCLPUSH_CUR

    PARAMETER SPECIFICATION


    Right side Audio Remote Switch Right CH(+)
    (ON/OFF)

    PARAMETER TYPE:
    Unit Input Switch Information

    THE SOURCE:
    Gauge Control Module

    4R_CMETER_U3000_49

    U3000-49
    ECU internal circuit malfunction

    DTC store unit:

    Gauge Control Module

    DTC type:

    Internal Error

    POSSIBLE FAILURES

    4R_CMETER_U3000_51

    U3000-51
    Reprogramming error

    DTC store unit:

    Gauge Control Module

    DTC type:

    Internal Error

    4R_CMETER_B1175_0

    B1175
    Fuel level sensor (Fuel gauge sending unit) circuit malfunction

    DTC store unit:

    Gauge Control Module

    DTC type:

    Signal Error

    POSSIBLE FAILURES

    4R_CMETER_B1176_0

    B1176
    Fuel level sensor (Fuel gauge sending unit) circuit short

    DTC store unit:

    Gauge Control Module

    DTC type:

    Signal Error

    POSSIBLE FAILURES

    4R_CMETER_B1192_0

    B1192
    Gauge control module lost communication with Battery sensor ECU(LIN bus connected)

    DTC store unit:

    Gauge Control Module

    DTC type:

    Communication Error

    4R_CMETER_B1193_0

    B1193
    Gauge control module lost communication with Steering Switch(LIN bus connected)

    DTC store unit:

    Gauge Control Module

    DTC type:

    Communication Error

    4R_CMETER_B1194_0

    B1194
    Gauge control module lost communication with HUD unit(UART connected)

    DTC store unit:

    Gauge Control Module

    DTC type:

    Communication Error

    4R_CMETER_U0029_0

    U0029
    F-CAN communication line error

    DTC store unit:

    Gauge Control Module

    DTC type:

    Communication Error

    4R_CMETER_U1280_0

    U1280
    B-CAN communication bus line error (BUS-OFF)

    DTC store unit:

    Gauge Control Module

    DTC type:

    Communication Error

    4R_CMETER_U0100_0

    U0100
    Gauge control module lost communication with ENG/AT

    DTC store unit:

    Gauge Control Module

    DTC type:

    Communication Error

    4R_CMETER_U0101_0

    U0101
    Gauge control module lost communication with AT

    DTC store unit:

    Gauge Control Module

    DTC type:

    Communication Error

    4R_CMETER_U0104_0

    U0104
    Gauge Control Module Lost Communication With Driving Support System Control Unit

    DTC store unit:

    Gauge Control Module

    DTC type:

    Communication Error

    4R_CMETER_U0111_0

    U0111
    Gauge control module lost communication with Battery Condition Monitor Module

    DTC store unit:

    Gauge Control Module

    DTC type:

    Communication Error

    4R_CMETER_U0114_0

    U0114
    Gauge control module lost communication with All Wheel Drive Control Module

    DTC store unit:

    Gauge Control Module

    DTC type:

    Communication Error

    4R_CMETER_U0121_0

    U0121
    Gauge control module lost communication with ABS modulator-control unit

    DTC store unit:

    Gauge Control Module

    DTC type:

    Communication Error

    4R_CMETER_U0122_0

    U0122
    Gauge control module lost communication with VSA modulator-control unit

    DTC store unit:

    Gauge Control Module

    DTC type:

    Communication Error

    4R_CMETER_U0127_0

    U0127
    Gauge control module lost communication with TPMS control unit

    DTC store unit:

    Gauge Control Module

    DTC type:

    Communication Error

    4R_CMETER_U0128_0

    U0128
    Gauge control module lost communication with EPB

    DTC store unit:

    Gauge Control Module

    DTC type:

    Communication Error

    4R_CMETER_U0131_0

    U0131
    Gauge control module lost communication with EPS Unit

    DTC store unit:

    Gauge Control Module

    DTC type:

    Communication Error

    4R_CMETER_U0151_0

    U0151
    Gauge control module lost communication with SRS unit

    DTC store unit:

    Gauge Control Module

    DTC type:

    Communication Error

    4R_CMETER_U0158_0

    U0158
    Gauge control module lost communication with PA unit

    DTC store unit:

    Gauge Control Module

    DTC type:

    Communication Error

    4R_CMETER_U0180_0

    U0180
    Gauge control module lost communication with AUTOLT unit

    DTC store unit:

    Gauge Control Module

    DTC type:

    Communication Error

    4R_CMETER_U0181_0

    U0181
    Gauge control module lost communication with Auto Light Leveling unit

    DTC store unit:

    Gauge Control Module

    DTC type:

    Communication Error

    4R_CMETER_U0199_0

    U0199
    Gauge control module lost communication with P/W unit

    DTC store unit:

    Gauge Control Module

    DTC type:

    Communication Error

    4R_CMETER_U0230_0

    U0230
    Gauge control module lost communication with PTG

    DTC store unit:

    Gauge Control Module

    DTC type:

    Communication Error

    4R_CMETER_U1100_0

    U1100
    Gauge Control Module Lost Communication With Driving Support System Control Unit

    DTC store unit:

    Gauge Control Module

    DTC type:

    Communication Error

    4R_CMETER_U1281_0

    U1281
    Gauge control module lost communication with MICU (MICU frame)

    DTC store unit:

    Gauge Control Module

    DTC type:

    Communication Error

    4R_CMETER_U1282_0

    U1282
    Gauge control module lost communication with Driver's MICU (DOOR SW frame)

    DTC store unit:

    Gauge Control Module

    DTC type:

    Communication Error

    4R_CMETER_U1283_0

    U1283
    Gauge control module lost communication with passenger's MICU (AS DOOR SW frame)

    DTC store unit:

    Gauge Control Module

    DTC type:

    Communication Error

    4R_CMETER_U1284_0

    U1284
    Gauge control module lost communication with AFS unit

    DTC store unit:

    Gauge Control Module

    DTC type:

    Communication Error

    4R_CMETER_U1286_0

    U1286
    Gauge control module lost communication with Honda Smart Key ECU

    DTC store unit:

    Gauge Control Module

    DTC type:

    Communication Error

    4R_CMETER_U1288_0

    U1288
    Gauge control module lost communication with PARKSR

    DTC store unit:

    Gauge Control Module

    DTC type:

    Communication Error

    4R_CMETER_U128B_0

    U128B
    Gauge control module lost communication with PC UNIT

    DTC store unit:

    Gauge Control Module

    DTC type:

    Communication Error

    4R_CMETER_U128F_0

    U128F
    Gauge control module lost communication with BSI unit

    DTC store unit:

    Gauge Control Module

    DTC type:

    Communication Error

    4R_CMETER_U1296_0

    U1296
    Gauge control module lost communication with CTR DISP unit

    DTC store unit:

    Gauge Control Module

    DTC type:

    Communication Error

    4R_CMETER_U129D_0

    U129D
    Gauge control module lost communication with precision all wheel steer control unit

    DTC store unit:

    Gauge Control Module

    DTC type:

    Communication Error

    4R_CMETER_B20A0_0

    B20A0
    HSW temperature sensor open/short

    DTC store unit:

    Gauge Control Module

    DTC type:

    Signal Error

    4R_CMETER_B20A1_0

    B20A1
    HSW current abnormal

    DTC store unit:

    Gauge Control Module

    DTC type:

    Signal Error

    4R_CMETER_B20A2_0

    B20A2
    HSW not heating

    DTC store unit:

    Gauge Control Module

    DTC type:

    Signal Error

    4R_CMETER_B20A3_0

    B20A3
    HSW drive circuit failure

    DTC store unit:

    Gauge Control Module

    DTC type:

    Signal Error

    4R_CMETER_U0229_0

    U0229
    Gauge control module lost communication with HSW ECU

    DTC store unit:

    Gauge Control Module

    DTC type:

    Communication Error

    4R_CMETER_U129C_0

    U129C
    Gauge control module lost communication with multi purpose camera unit

    DTC store unit:

    Gauge Control Module

    DTC type:

    Communication Error

    4R_CMETER_U12A0_0

    U12A0
    Gauge control module lost communication with Acoustic Vehicle Alert System(AVAS)

    DTC store unit:

    Gauge Control Module

    DTC type:

    Communication Error

    4R_CMETER_U12A7_0

    U12A7
    Gauge control module lost communication with City Brake Active System

    DTC store unit:

    Gauge Control Module

    DTC type:

    Communication Error

    4R_CANSH-AWD_OHSVW1

    PARAMETER SPECIFICATION


    Left Front Wheel Speed
    (Km/h)(MPH)

    It indicates Current speed of the Front left wheel.

    4R_CANSH-AWD_OHSVW2

    PARAMETER SPECIFICATION


    Right Front Wheel Speed
    (Km/h)(MPH)

    It indicates Current speed of the Front right wheel.

    4R_CANSH-AWD_OHSILOL

    PARAMETER SPECIFICATION


    Left solenoid actual current
    (mA)

    It indicates Actual current of the left hydraulic solenoid.

    4R_CANSH-AWD_OHSILOR

    PARAMETER SPECIFICATION


    Right solenoid actual current
    (mA)

    It indicates Actual current of the right hydraulic solenoid.

    4R_CANSH-AWD_OHSLPS

    PARAMETER SPECIFICATION


    Left actual oil pressure
    (MPa)

    It indicates Actual pressure measured by the left oil pressure sensor.

    4R_CANSH-AWD_OHSRPS

    PARAMETER SPECIFICATION


    Right actual oil pressure
    (MPa)

    It indicates Actual pressure measured by the right oil pressure sensor.

    4R_CANSH-AWD_OHSNEN

    PARAMETER SPECIFICATION


    Engine Speed
    (RPM)

    It indicates Speed of the vehicle's engine.

    4R_CANSH-AWD_OHSYAW

    PARAMETER SPECIFICATION


    Yaw Rate Sensor
    (deg/s)

    It indicates Yaw rate measured by the yaw rate sensor.

    4R_CANSH-AWD_OHSGY

    PARAMETER SPECIFICATION


    Lateral G Sensor
    (m/s^2)

    It indicates Lateral G Force measured by the Lateral G Sensor.

    4R_CANSH-AWD_OHSGX

    PARAMETER SPECIFICATION


    Longitudinal G Sensor
    (m/s^2)

    It indicates Longitudinal G Force measured by the Longitudinal G Sensor.

    4R_CANSH-AWD_OHSDH

    PARAMETER SPECIFICATION


    Steering Angle Sensor
    (degrees)

    It indicates Steering angle Sensor measured by the Steering Angle Sensor.

    4R_CANSH-AWD_OHSADTOH1

    PARAMETER SPECIFICATION


    Voltage of the Fluid Temperature Sensor 1 for Rear Differential
    (V)

    It indicates Differential oil temperature sensor 1 analog voltage value.

    4R_CANSH-AWD_OHSADTOH2

    PARAMETER SPECIFICATION


    Voltage of the Fluid Temperature Sensor 2 for Rear Differential
    (V)

    It indicates Differential oil temperature sensor 2 analog voltage value.

    4R_CANSH-AWD_OHSTDIFF1

    PARAMETER SPECIFICATION


    Fluid Temperature Sensor 1 Value
    (°C) (°F)

    It indicates Differential oil temperature sensor 1 actual temperature.

    4R_CANSH-AWD_OHSADLPS

    PARAMETER SPECIFICATION


    Voltage of the Left Fluid Pressure Sensor for Rear Differentiale
    (V)

    It indicates Differential oil pressure sensor 1 analog voltage value.

    4R_CANSH-AWD_OHSADRPS

    PARAMETER SPECIFICATION


    Voltage of the Right Fluid Pressure Sensor for Rear Differential
    (V)

    It indicates Differential oil pressure sensor 2 analog voltage value.

    4R_CANSH-AWD_OHSE2FIRST0

    PARAMETER SPECIFICATION


    Yaw/G Sensor Center Point Learning
    (Incompleted/Completed)

    It indicates whether Yaw/G Sensor zero point learning has been completed or not.

    4R_CANSH-AWD_OHSE2FIRST1

    PARAMETER SPECIFICATION


    Rear Differential Operation Check
    (Incompleted/Completed)

    It indicates Rear differentaial MDT torque transfer check and whether MDT steering angle check completed or not.

    4R_CANSH-AWD_OHSVPWR

    PARAMETER SPECIFICATION


    Voltage of Battery
    (V)

    It indicates Voltage of PWR pin measured at AWD ECU.

    4R_CANSH-AWD_0061_62

    DTC HELP


    C0061-62
    Lateral Acceleration Sensor Malfunction

    POSSIBLE FAILURES

    4R_CANSH-AWD_0062_62

    DTC HELP


    C0062-62
    Longitudinal Acceleration Sensor Malfunction

    POSSIBLE FAILURES

    4R_CANSH-AWD_0051_62

    DTC HELP


    C0051-62
    Steering Angle Sensor Neutral Position Incorrect

    POSSIBLE FAILURES

    4R_CANSH-AWD_0063_62

    DTC HELP


    C0063-62
    Yaw Rate Sensor Malfunction

    POSSIBLE FAILURES

    4R_CANSH-AWD_0100_00

    DTC HELP


    U0100-00
    F-CAN Malfunction (Lost Communication with Powertrain Control Module (PCM))

    POSSIBLE FAILURES

    4R_CANSH-AWD_0122_00

    DTC HELP


    U0122-00
    F-CAN Malfunction (Lost Communication with VSA Modulator-Control Unit)

    POSSIBLE FAILURES

    4R_CANSH-AWD_0101_00

    DTC HELP


    U0101-00
    F-CAN Malfunction (Lost Communication with A/T Control System)

    POSSIBLE FAILURES

    4R_CANSH-AWD_0126_00

    DTC HELP


    U0126-00
    F-CAN Malfunction (Lost Communication with Steering Angle Sensor)

    POSSIBLE FAILURES

    4R_CANSH-AWD_0029_00

    DTC HELP


    U0029-00
    F-CAN Malfunction (BUS-OFF (SH-AWD Control Unit)

    POSSIBLE FAILURES

    4R_CANSH-AWD_1851_87

    DTC HELP


    C1851-87
    F-CAN Malfunction (Lost Communication with Differential Fluid Pump)

    POSSIBLE FAILURES

    4R_CANSH-AWD_1841_13

    DTC HELP


    C1841-13
    Differential Fluid Temperature Sensor 1 Circuit High Voltage

    POSSIBLE FAILURES

    4R_CANSH-AWD_1841_11

    DTC HELP


    C1841-11
    Differential Fluid Temperature Sensor 1 Circuit Low Voltage

    POSSIBLE FAILURES

    4R_CANSH-AWD_1842_13

    DTC HELP


    C1842-13
    Differential Fluid Temperature Sensor 2 Circuit High Voltage

    POSSIBLE FAILURES

    4R_CANSH-AWD_1842_11

    DTC HELP


    C1842-11
    Differential Fluid Temperature Sensor 2 Circuit Low Voltage

    POSSIBLE FAILURES

    4R_CANSH-AWD_1841_27

    DTC HELP


    C1841-27
    Differential Fluid Temperature Sensor 1 Circuit Range/Performance Problem

    POSSIBLE FAILURES

    4R_CANSH-AWD_1842_27

    DTC HELP


    C1842-27
    Differential Fluid Temperature Sensor 2 Circuit Range/Performance Problem

    POSSIBLE FAILURES

    4R_CANSH-AWD_1841_62

    DTC HELP


    C1841-62
    Differential Fluid Temperature Sensors Incorrect Correlation

    POSSIBLE FAILURES

    4R_CANSH-AWD_1850_12

    DTC HELP


    C1850-12
    Fail Safe Relay Stuck ON

    POSSIBLE FAILURES

    4R_CANSH-AWD_1850_14

    DTC HELP


    C1850-14
    Fail Safe Relay Stuck OFF

    POSSIBLE FAILURES

    4R_CANSH-AWD_1843_12

    DTC HELP


    C1843-12
    Left Differential Fluid Pressure Sensor Circuit High Voltage

    POSSIBLE FAILURES

    4R_CANSH-AWD_1843_14

    DTC HELP


    C1843-14
    Left Differential Fluid Pressure Sensor Circuit Low Voltage

    POSSIBLE FAILURES

    4R_CANSH-AWD_1843_62

    DTC HELP


    C1843-62
    Left Differential Fluid Pressure Deviation

    POSSIBLE FAILURES

    4R_CANSH-AWD_1844_62

    DTC HELP


    C1844-62
    Right Differential Fluid Pressure Deviation

    POSSIBLE FAILURES

    4R_CANSH-AWD_1859_73

    DTC HELP


    C1859-73
    Left Differential Fluid Pressure Deviation High

    POSSIBLE FAILURES

    4R_CANSH-AWD_1859_72

    DTC HELP


    C1859-72
    Left Differential Fluid Pressure Deviation Low

    POSSIBLE FAILURES

    4R_CANSH-AWD_185A_73

    DTC HELP


    C185A-73
    Right Differential Fluid Pressure Deviation High

    POSSIBLE FAILURES

    4R_CANSH-AWD_185A_72

    DTC HELP


    C185A-72
    Right Differential Fluid Pressure Deviation Low

    POSSIBLE FAILURES

    4R_CANSH-AWD_1844_12

    DTC HELP


    C1844-12
    Right Differential Fluid Pressure Sensor Circuit High Voltage

    POSSIBLE FAILURES

    4R_CANSH-AWD_1844_14

    DTC HELP


    C1844-14
    Right Differential Fluid Pressure Sensor Circuit Low Voltage

    POSSIBLE FAILURES

    4R_CANSH-AWD_1853_19

    DTC HELP


    C1853-19
    Left Clutch Linear Solenoid Current Deviation High

    POSSIBLE FAILURES

    4R_CANSH-AWD_1853_18

    DTC HELP


    C1853-18
    Left Clutch Linear Solenoid Current Deviation Low

    POSSIBLE FAILURES

    4R_CANSH-AWD_1853_1B

    DTC HELP


    C1853-1B
    Left Clutch Linear Solenoid High Resistance

    POSSIBLE FAILURES

    4R_CANSH-AWD_1853_1E

    DTC HELP


    C1853-1E
    Left Clutch Linear Solenoid High Current

    POSSIBLE FAILURES

    4R_CANSH-AWD_1853_1A

    DTC HELP


    C1853-1A
    Left Clutch Linear Solenoid Low Resistance

    POSSIBLE FAILURES

    4R_CANSH-AWD_1854_19

    DTC HELP


    C1854-19
    Right Clutch Linear Solenoid Current Deviation High

    POSSIBLE FAILURES

    4R_CANSH-AWD_1854_18

    DTC HELP


    C1854-18
    Right Clutch Linear Solenoid Current Deviation Low

    POSSIBLE FAILURES

    4R_CANSH-AWD_1854_1B

    DTC HELP


    C1854-1B
    Right Clutch Linear Solenoid High Resistance

    POSSIBLE FAILURES

    4R_CANSH-AWD_1854_1E

    DTC HELP


    C1854-1E
    Right Clutch Linear Solenoid High Current

    POSSIBLE FAILURES

    4R_CANSH-AWD_1854_1A

    DTC HELP


    C1854-1A
    Right Clutch Linear Solenoid Low Resistance

    POSSIBLE FAILURES

    4R_CANSH-AWD_1855_92

    DTC HELP


    C1855-92
    Differential Fluid Pump Motor Low Speed

    POSSIBLE FAILURES

    4R_CANSH-AWD_1860_98

    DTC HELP


    C1860-98
    Differential Fluid Overheats

    POSSIBLE FAILURES

    4R_CANSH-AWD_0401_68

    DTC HELP


    U0401-68
    The Functional Abnormalities of Fuel and Emissions

    POSSIBLE FAILURES

    4R_CANSH-AWD_0416_68

    DTC HELP


    U0416-68
    The Functional Abnormalities of VSA Modulator-Control Unit

    POSSIBLE FAILURES

    4R_CANSH-AWD_0402_68

    DTC HELP


    U0402-68
    The Functional Abnormalities of Automatic Transmission

    POSSIBLE FAILURES

    4R_CANSH-AWD_0061_96

    DTC HELP


    C0061-96
    The Functional Abnormalities of Lateral Acceleration/Longitudinal Acceleration/Yaw Rate Sensor

    POSSIBLE FAILURES

    4R_CANSH-AWD_0051_96

    DTC HELP


    C0051-96
    The Functional Abnormalities of Steering Angle Sensor

    POSSIBLE FAILURES

    4R_CANSH-AWD_1851_96

    DTC HELP


    C1851-96
    The Functional Abnormalities of Differential Fluid Pump

    POSSIBLE FAILURES

    4R_CANSH-AWD_3000_49

    DTC HELP


    U3000-49
    Control Module Internal Control Module Malfunction

    POSSIBLE FAILURES

    4R_CANSH-AWD_3000_51

    DTC HELP


    U3000-51
    Control Module Programming Error

    POSSIBLE FAILURES

    4R_CACC_ADJUST

    TEST MODE MENU HELP
    ADJUSTMENT

    [Description]

    To adjust the radar.
  • RADAR AIMING
  • 4R_CACC_FUNC

    TEST MODE MENU HELP
    FUNCTION TEST

    [Description]

    Do check the operation of the force driving the ACC system related functions.
  • ACC Brake
  • CMBS Brake
  • Brake Light
  • Indicator Light
  • Information Display
  • Alarm Test
  • 4R_CACC_ACCAIM

    ADJUSTMENT MENU HELP
    RADAR AIMING

    [Description]

    This function do radar aiming.
    you exchange or desorption is always need to-aiming radar.

    4R_CACC_ACCBAP

    FUNCTION TEST HELP
    ACC Brake

    [Description]

    Check the operation of the brake actuator by controlling the brake fluid pressure.

    4R_CACC_ACCCMB

    FUNCTION TEST HELP
    CMBS Brake

    [Description]

    Check the operation of the brake actuator by controlling the brake fluid pressure.
    At the same time check operation of the E-pretensioner.

    4R_CACC_ACCRLY

    FUNCTION TEST HELP
    Brake Light

    [Description]

    The purpose of this function is to check the system applies brake light.

    4R_CACC_ACCIDL

    FUNCTION TEST HELP
    Indicator Light

    [Description]

    Check the operation of the indicator.

    4R_CACC_ACCIDP

    FUNCTION TEST HELP
    Information Display

    [Description]

    The purpose of this function is to check the system applies information desplay.

    [NOTE]

    Support vehicle: Equipped with segment meter

    4R_CACC_ACCALM

    FUNCTION TEST HELP
    Alarm Test

    [Description]

    Check the operation of the warning buzzer.

    4R_ACC_ACCAIM_PRE_01


    PREPARATION

    [Description]

    As shown in the following image, please do not install Aiming target ahead of vehicle.

    [IMAGE]

    4R_ACC_ACCAIM_PRE_02


    AIMING

    [Description]

    As shown in the following figure, please install Aiming target ahead of vehicles.

    [IMAGE]

    4R_CANACC_VSP

    PARAMETER SPECIFICATION
    Vehicle speed
    (km/h) (MPH)

    [Description]

    Vehicle speed is converted by the PCM and received through the CAN communication.
    The pulse signal is sent from the vehicle speed sensor, then PCM converts it into the vehicle speed.
    When the vehicle speed is 40Km/h or less, ACC (IHCC) system can not be operated. Even if the vehicle speed returns, the ACC (IHCC) system can't actuate automatically yet.

    4R_CANACC_Vwfr

    PARAMETER SPECIFICATION
    Right front wheel speed
    (km/h) (MPH)

    [Description]

    The RF wheel speed is converted by the ABS-VSA control unit and based on the signal sent from the right front speed sensor. The ABS-VSA control unit sends this parameter by the CAN communication.

    4R_CANACC_Vwfl

    PARAMETER SPECIFICATION
    Left front wheel speed
    (km/h) (MPH)

    [Description]

    The LF wheel speed is converted by the ABS-VSA control unit and based on the signal sent from the left front speed sensor. The ABS-VSA control unit sends this parameter by the CAN communication.

    4R_CANACC_Vwrr

    PARAMETER SPECIFICATION
    Right rear wheel speed
    (km/h) (MPH)

    [Description]

    The RR wheel speed is converted by the ABS-VSA control unit and based on the signal sent from the right rear speed sensor. The ABS-VSA control unit sends this parameter by the CAN communication.

    4R_CANACC_Vwrl

    PARAMETER SPECIFICATION
    Left rear wheel speed
    (km/h) (MPH)

    [Description]

    The LR wheel speed is converted by the ABS-VSA control unit and based on the signal sent from the left rear speed sensor. The ABS-VSA control unit sends this parameter by the CAN communication.

    4R_CANACC_Yawdeg

    PARAMETER SPECIFICATION
    Yawrate
    (°/sec)

    [Description]

    It indicates the yaw rates of the vehicle which is cornering.

    4R_CANACC_VYAW

    PARAMETER SPECIFICATION
    Yawrate sensor output voltage
    (V)

    [Description]

    It indicates the output voltage of yaw rate sensor.

    [Operating range]

    2.25V - 4.75V

    4R_CANACC_Pr

    PARAMETER SPECIFICATION
    Master cylinder pressure
    (Pa) (kPa) (MPa) (bar) (kgf/cm2)

    [Description]

    BRAKE P indicates the pressure of brake fluid.

    4R_CANACC_VPR

    PARAMETER SPECIFICATION
    Master cylinder pressure sensor output voltage
    (V)

    [Description]

    BRAKE PRESSURE indicates the brake fluid pressure sensor voltage of master cylinder

    4R_CANACC_StrAngle

    PARAMETER SPECIFICATION
    Steering angle
    (°)

    [Description]

    The steering wheel angle is displayed.

    [Operating range]

    -1920[deg] - 1905[deg]

    4R_CANACC_Th

    PARAMETER SPECIFICATION
    Throttle angle
    (°)

    [Description]

    The TP sensor is a potentiometer connected to the throttle valve shaft.

    4R_CANACC_VTH

    PARAMETER SPECIFICATION
    Throttle angle sensor output voltage
    (V)

    [Description]

    The TP sensor is a potentiometer connected to the throttle valve shaft. It indicates the output voltage.

    4R_CANACC_PGr

    PARAMETER SPECIFICATION
    Transmission gear position

    [Description]

    Range: N/R/P
    1st
    2nd
    3rd
    4th
    5th
    If manual car, always appears "6th".

    4R_CANACC_Vbat

    PARAMETER SPECIFICATION
    IG voltage
    (V)

    [Description]

    Standard condition: 12V
    The battery voltage indicates IG1 terminal voltage in the ACC (IHCC) control unit.

    4R_CANACC_StatSteer_bit14

    PARAMETER SPECIFICATION
    Calibration completed steering angle sensor
    (Completion / Incompletion)

    [Description]

    The state of the steering wheel angle sensor middle point correction is displayed.
    It studies with the ABS/VSA system at an incomplete end.

    4R_CANACC_fMainSW

    PARAMETER SPECIFICATION
    MAIN switch
    (ON/OFF)

    [Description]

    When the main switch of ACC (IHCC) is turned on, This MAIN SWITCH shows ON. (It is applied to the vehicles which is equipped with ACC (IHCC))
    When the main switch of ACC (IHCC) is turned on, This MAIN SWITCH shows ON. (It is applied to the vehicles which is only equipped withACC (IHCC))
    While the main switch of ACC (IHCC) is switched on, both switches of the ACC (IHCC) and LKAS come on, which gets ACC (IHCC) standing by. (some of the vehicles aren't equipped with LKAS, but only ACC (IHCC))
    On standby, this parameter indicates ON, after this, if press the switch again, system is cancelled and OFF is shown.

    4R_CANACC_fAccelSW

    PARAMETER SPECIFICATION
    ACCEL PEDAL switch
    (ON/OFF)

    [Description]

    When the accelerator pedal is pressed, the accelerator switch shows ACTIVE.

    4R_CANACC_fSetSW

    PARAMETER SPECIFICATION
    SET switch
    (ON/OFF)

    [Description]

    When the set switch is pressed, it should indicate ON. But release it, OFF should be indicated.
    This switch is applied to following situations:
  • ACC (IHCC) and LKAS (the vehicles must be equipped with LKAS) begin operating
  • Initial set of the vehicle speed has been performed
  • get the set vehicle speed down
  • 4R_CANACC_fResSW

    PARAMETER SPECIFICATION
    RES switch
    (ON/OFF)

    [Description]

    When the resume switch is pressed, the resume switch indicates ON. But release it, OFF should be indicated.
    This switch is applied to following situations:
  • After the system is cancelled, returns to the set vehicle speed
  • Get the vehicle speed up
  • 4R_CANACC_fLKASSW

    PARAMETER SPECIFICATION
    LKAS switch
    (ON/OFF)

    [Description]

    When the LKAS OFF switch is pressed, the LKAS OFF SW indicates ON. But release it, OFF should be indicated.
    When ACC (IHCC) is on standby (ACC (IHCC) main switch is ON), press the LKAS switch, then "OFF" is indicated, the LKAS is forced to be cancelled, so only ACC (IHCC) is available After that, press the LKAS switch again, then LKAS should be available.
    Switching between ON and OFF when this switch is pressed.

    4R_CANACC_fGapSW

    PARAMETER SPECIFICATION
    GAP switch
    (ON/OFF)

    [Description]

    With this switch pressed the setting of distance from the front vehicle is switched from "long", "middle" to "short". And the selected distance should be indicated on the screen.
    Once the switch is pressed, "ON" is indicated.

    4R_CANACC_fBrkNOSW

    PARAMETER SPECIFICATION
    BRAKE switch (Normally open)
    (ON/OFF)

    [Description]

    When the brake pedal switch is pressed, the brake pedal switch indicates ON. Normally OFF should be indicated.

    4R_CANACC_fBrkNCSW

    PARAMETER SPECIFICATION
    BRAKE switch (Normally close)
    (ON/OFF)

    [Description]

    When the brake pedal switch is pressed, the brake pedal switch indicates ON. Normally OFF should be indicated.

    4R_CANACC_fVSAON

    PARAMETER SPECIFICATION
    VSA actuation
    (Active/Inactive)

    [Description]

    When VSA system is actuated, "ACTIVE" is indicated.

    4R_CANACC_fVSAFail

    PARAMETER SPECIFICATION
    VSA function
    (Malfunction/Function)

    [Description]

    When VSA indicator comes on, "MALFUNCTION" is indicated.

    4R_CANACC_fSCS

    PARAMETER SPECIFICATION
    SCS
    (OPEN/SHORT)

    [Description]

    When the SCS line is grounded, the Service Check Signal indicates SHORT.
    When the ignition switch is turned on, DTCs should be indicated on the ACC (IHCC) display.

    4R_CANACC_fWIPHSW

    PARAMETER SPECIFICATION
    WIPER(H) switch
    (ON/OFF)

    [Description]

    When the windshield wiper high speed position switch is turned on, the WIPER(H) SWITCH indicates ON.
    When it rains, switch the WIPER SWITCH to the "HI" or "LO", which makes wiper operate continuously.
    Then only LKAS is cancelled, but if wiper switch is turned off, LKAS should be available automatically again.

    4R_CANACC_fWIPLSW

    PARAMETER SPECIFICATION
    WIPER(L) switch
    (ON/OFF)

    [Description]

    When the windshield wiper low speed position switch is turned on, the WIPER(LO) SWITCH indicates ON.
    When it rains, switch the WIPER SWITCH to the "HI" or "LO", which makes wiper operate continuously.
    Then only LKAS is cancelled, but if wiper switch is turned off, LKAS should be available automatically again.

    4R_CANACC_fEGapWSW

    PARAMETER SPECIFICATION
    CMBSGAP(W) switch
    (ON/OFF)

    [Description]

    This switch sets the state of collision warning to FAR.
    This data indicates the state of CMBS (CMS) FAR SWITCH.
    When press the CMBS (CMS) switch, ON is displayed. But if release it, OFF should be displayed.
    Furthermore while switch the CMBS (CMS) switch to OFF, CMBS (CMS) FAR switch comes on automatically at the same time.

    4R_CANACC_fEGapNSW

    PARAMETER SPECIFICATION
    CMBSGAP(N) switch
    (ON/OFF)

    [Description]

    This switch sets the state of collision warning to NEAR.
    This data indicates the state of CMBS (CMS) NEAR SWITCH.
    When press the CMBS (CMS) switch, ON is displayed. But if release it, OFF should be displayed.
    Furthermore while switch the CMBS (CMS) switch to OFF, CMBS (CMS) NEAR switch comes on automatically at the same time.

    4R_CANACC_fBrakeHeatup

    PARAMETER SPECIFICATION
    VSA function (ACC's reference pressure)
    (Accept/Not Accept)

    [Description]

    When any of the following states lasts for 0.2 seconds and the ACC (IHCC) brake can't operate, the flag should indicate ON
  • Brake pad and VSA control unit get overheat.
  • Power voltage is abnormal.
  • DTC is stored in VSA control unit.
  • Can communication is abnormal between VSA-ACC.
  • Wheel speed is abnormal.
  • 4R_CANACC_InhVSAFlags_bit2

    PARAMETER SPECIFICATION
    VSA function (CMBS's reference pressure) 1
    (Accept/Not Accept)

    [Description]

    If the CMBS (CMS) brake can't operate in case of any of the following condition, the flag should indicate ON
  • Power voltage is abnormal.
  • DTC is stored in VSA control unit.
  • Can communication is abnormal between VSA-ACC (IHCC).
  • Wheel speed is abnormal.
  • 4R_CANACC_InhVSAFlags_bit3

    PARAMETER SPECIFICATION
    VSA function (CMBS's reference pressure) 2
    (Accept/Not Accept)

    [Description]

    If the CMBS (CMS) brake can't operate in case of any of the following condition, the flag should indicate ON.
  • Failure to pressurize the brake fluid in VSA control unit.
  • Can communication is abnormal between VSA and ACC (IHCC).
  • 4R_CANACC_fClutchSW2

    PARAMETER SPECIFICATION
    CLUTCH switch
    (ON/OFF)

    4R_CANACC_spc

    PARAMETER SPECIFICATION
    Set speed
    (km/h)(MPH)

    [Description]

    If there is no preceding vehicle, the vehicle should cruises at set speed. (operating range: 65km/h - 100km/h)
    If the preceding vehicle is detected, the vehicle should track it within the set speed. (operating range: 45km/h - 100km/h)
    If the preceding vehicle disappears, speed up to be at set speed to cruise. (operating range: 45km/h - 100km/h)
    When the vehicle speed is 40km/h or less, ACC (IHCC) will be cancelled. Even if the speed returns ACC (IHCC) won't operate.

    4R_CANACC_SetDist

    PARAMETER SPECIFICATION
    Selected gap
    (Extra-Long/Short/Middle/Long/Cruise mode)

    [Description]

    This parameter indicates the distance from the front vehicle. There are four levels set on the screen. Each time the switch "DISTANCE" is pressed, the Selected Gap Between Vehicles is switched.
    The Selected Gap Between Vehicles should get longer and longer with the vehicle speeding up, and it is in proportion to the vehicle speed.

    4R_CANACC_HUCorrectStat

    PARAMETER SPECIFICATION
    Correction VSA-HU
    (Before correction/During correction/Normal finish correction/Failure(Out of range(error))/Failure(VSA can't accept IHCC's reference pressure)/Failure( Hydraulic pressure failure)/Failure( BRAKE SW is on)/Failure(Temporary VSA is inactive))

    4R_CANACC_FFsTr

    PARAMETER SPECIFICATION
    Fail-safe transistor
    (ON/OFF)

    [Description]

    When "ON" is indicated the status of Fail-Safe transistor.

    4R_CANACC_fMIL

    PARAMETER SPECIFICATION
    Warning lamp
    (ON/OFF)

    [Description]

    This indicates the status of ACC (IHCC) indicator
    If any problem occurs during system operating, ACC (IHCC) indicator should come on.
    If EPS has some problem which is relative to LKAS, ACC (IHCC) indicator should also come on to notify. (only for the vehicle equipped with the LKAS)
    Because ACC (IHCC) operates with other system together (such as PGM-FI, VSA, GAUGE CONTROL MODULE), if these related systems have any malfunction, ACC (IHCC) will stop. but indicators of ACC (IHCC) and the problem system should come on to notify.

    4R_CANACC_fIND

    PARAMETER SPECIFICATION
    Indicator lamp
    (ON/OFF)

    [Description]

    "ON" should be indicated while the ACC (IHCC) system is operating.
    ACC (IHCC) indicator flashes orange. Under the normal condition and IG ON (II), it should come on, and it takes 2 seconds for this indicator to go off after engine starts. And when the main switch of ACC (IHCC) comes on, it will also come on.

    4R_CANACC_fBrkLamp

    PARAMETER SPECIFICATION
    Brake lamp relay
    (ON/OFF)

    [Description]

    "ON" is indicated while the brake light relay operates.

    4R_CANACC_StatRadar.bit2

    PARAMETER SPECIFICATION
    Radar aiming
    (Completion / Incompletion)

    4R_CANACC_fPrdCrtIni

    PARAMETER SPECIFICATION
    Initial checked
    (Completion / Incompletion)

    4R_CANACC_CANSTAT_FI

    PARAMETER SPECIFICATION
    Communication with PGM-FI ECU
    (Normal/Failure)

    4R_CANACC_StatSteer.bit14

    PARAMETER SPECIFICATION
    Calibration of steering angle sensor
    (Completion / Incompletion)

    [Description]

    The state of the steering wheel angle sensor middle point correction is displayed.
    It studies with the ABS/VSA system at an incomplete end.

    4R_CANACC_StatVSASensor1

    PARAMETER SPECIFICATION
    Judgment of wheel speed sensor is normal
    (Completion / Incompletion)

    4R_CANACC_StatVSASensor2

    PARAMETER SPECIFICATION
    Judgment of steering angle sensor is normal
    (Completion / Incompletion)

    4R_CANACC_StatVSASensor3

    PARAMETER SPECIFICATION
    Judgment of master cylinder pressure sensor
    (Completion / Incompletion)

    4R_CANACC_StatACCSensor1

    PARAMETER SPECIFICATION
    Judgment of speed sensor
    (Completion / Incompletion)

    4R_CANACC_StatACCSensor2

    PARAMETER SPECIFICATION
    Judgment of yaw or steering angle 1
    (Completion / Incompletion)

    4R_CANACC_StatACCSensor3

    PARAMETER SPECIFICATION
    Judgment of yaw or steering angle 2
    (Completion / Incompletion)

    4R_CANACC_StatACCSensor4

    PARAMETER SPECIFICATION
    Judgment of brake lamp relay
    (Completion / Incompletion)

    4R_CANACC_StatACCSensor5

    PARAMETER SPECIFICATION
    Judgment of brake actuator
    (Completion / Incompletion)

    4R_CANACC_StatACCSensor6

    PARAMETER SPECIFICATION
    Judgment of switches
    (Completion / Incompletion)

    4R_CANACC_StatACCSensor7

    PARAMETER SPECIFICATION
    Judgment of RADAR
    (Completion / Incompletion)

    4R_CANACC_StatACCSensor8

    PARAMETER SPECIFICATION
    Judgment of FI-AT
    (Completion / Incompletion)

    4R_CANACC_DATA_LENGTH

    PARAMETER SPECIFICATION
    ACC auto cancel history latest number

    [Description]

    Latest ACC automatic cancel history No. shows. If 0, no history.

    4R_CANACC_FACTOR1

    PARAMETER SPECIFICATION
    ACC auto cancel history 1

    [Description]

    The code is as follows:
    0: No records
    82: ACC brake temporary ban(EPB)
    83: Detecting unstable
    84: Exception closer
    85: Offset timeout(ACC)
    86: Tire air pressure anomaly
    87: ACC brake temporary ban(VSA)
    88: Out of range RADAR used
    89: Tire slip
    91: Body spin
    93: Front tire anomaly
    94: Rear tire anomaly
    95: Power supply voltage overload
    96: Power supply voltage drops
    97: Offset timeout(CMBS/FCW)
    99: Acceleration / deceleration anomaly
    101: Rear wheel speed sensor abnormal by freezing

    4R_CANACC_FACTOR2

    PARAMETER SPECIFICATION
    ACC auto cancel history 2

    [Description]

    The code is as follows:
    0: No records
    82: ACC brake temporary ban(EPB)
    83: Detecting unstable
    84: Exception closer
    85: Offset timeout(ACC)
    86: Tire air pressure anomaly
    87: ACC brake temporary ban(VSA)
    88: Out of range RADAR used
    89: Tire slip
    91: Body spin
    93: Front tire anomaly
    94: Rear tire anomaly
    95: Power supply voltage overload
    96: Power supply voltage drops
    97: Offset timeout(CMBS/FCW)
    99: Acceleration / deceleration anomaly
    101: Rear wheel speed sensor abnormal by freezing

    4R_CANACC_FACTOR3

    PARAMETER SPECIFICATION
    ACC auto cancel history 3

    [Description]

    The code is as follows:
    0: No records
    82: ACC brake temporary ban(EPB)
    83: Detecting unstable
    84: Exception closer
    85: Offset timeout(ACC)
    86: Tire air pressure anomaly
    87: ACC brake temporary ban(VSA)
    88: Out of range RADAR used
    89: Tire slip
    91: Body spin
    93: Front tire anomaly
    94: Rear tire anomaly
    95: Power supply voltage overload
    96: Power supply voltage drops
    97: Offset timeout(CMBS/FCW)
    99: Acceleration / deceleration anomaly
    101: Rear wheel speed sensor abnormal by freezing

    4R_CANACC_FACTOR4

    PARAMETER SPECIFICATION
    ACC auto cancel history 4

    [Description]

    The code is as follows:
    0: No records
    82: ACC brake temporary ban(EPB)
    83: Detecting unstable
    84: Exception closer
    85: Offset timeout(ACC)
    86: Tire air pressure anomaly
    87: ACC brake temporary ban(VSA)
    88: Out of range RADAR used
    89: Tire slip
    91: Body spin
    93: Front tire anomaly
    94: Rear tire anomaly
    95: Power supply voltage overload
    96: Power supply voltage drops
    97: Offset timeout(CMBS/FCW)
    99: Acceleration / deceleration anomaly
    101: Rear wheel speed sensor abnormal by freezing

    4R_CANACC_FACTOR5

    PARAMETER SPECIFICATION
    ACC auto cancel history 5

    [Description]

    The code is as follows:
    0: No records
    82: ACC brake temporary ban(EPB)
    83: Detecting unstable
    84: Exception closer
    85: Offset timeout(ACC)
    86: Tire air pressure anomaly
    87: ACC brake temporary ban(VSA)
    88: Out of range RADAR used
    89: Tire slip
    91: Body spin
    93: Front tire anomaly
    94: Rear tire anomaly
    95: Power supply voltage overload
    96: Power supply voltage drops
    97: Offset timeout(CMBS/FCW)
    99: Acceleration / deceleration anomaly
    101: Rear wheel speed sensor abnormal by freezing

    4R_CANACC_FACTOR6

    PARAMETER SPECIFICATION
    ACC auto cancel history 6

    [Description]

    The code is as follows:
    0: No records
    82: ACC brake temporary ban(EPB)
    83: Detecting unstable
    84: Exception closer
    85: Offset timeout(ACC)
    86: Tire air pressure anomaly
    87: ACC brake temporary ban(VSA)
    88: Out of range RADAR used
    89: Tire slip
    91: Body spin
    93: Front tire anomaly
    94: Rear tire anomaly
    95: Power supply voltage overload
    96: Power supply voltage drops
    97: Offset timeout(CMBS/FCW)
    99: Acceleration / deceleration anomaly
    101: Rear wheel speed sensor abnormal by freezing

    4R_CANACC_FACTOR7

    PARAMETER SPECIFICATION
    ACC auto cancel history 7

    [Description]

    The code is as follows:
    0: No records
    82: ACC brake temporary ban(EPB)
    83: Detecting unstable
    84: Exception closer
    85: Offset timeout(ACC)
    86: Tire air pressure anomaly
    87: ACC brake temporary ban(VSA)
    88: Out of range RADAR used
    89: Tire slip
    91: Body spin
    93: Front tire anomaly
    94: Rear tire anomaly
    95: Power supply voltage overload
    96: Power supply voltage drops
    97: Offset timeout(CMBS/FCW)
    99: Acceleration / deceleration anomaly
    101: Rear wheel speed sensor abnormal by freezing

    4R_CANACC_FACTOR8

    PARAMETER SPECIFICATION
    ACC auto cancel history 8

    [Description]

    The code is as follows:
    0: No records
    82: ACC brake temporary ban(EPB)
    83: Detecting unstable
    84: Exception closer
    85: Offset timeout(ACC)
    86: Tire air pressure anomaly
    87: ACC brake temporary ban(VSA)
    88: Out of range RADAR used
    89: Tire slip
    91: Body spin
    93: Front tire anomaly
    94: Rear tire anomaly
    95: Power supply voltage overload
    96: Power supply voltage drops
    97: Offset timeout(CMBS/FCW)
    99: Acceleration / deceleration anomaly
    101: Rear wheel speed sensor abnormal by freezing

    4R_CANACC_FACTOR9

    PARAMETER SPECIFICATION
    ACC auto cancel history 9

    [Description]

    The code is as follows:
    0: No records
    82: ACC brake temporary ban(EPB)
    83: Detecting unstable
    84: Exception closer
    85: Offset timeout(ACC)
    86: Tire air pressure anomaly
    87: ACC brake temporary ban(VSA)
    88: Out of range RADAR used
    89: Tire slip
    91: Body spin
    93: Front tire anomaly
    94: Rear tire anomaly
    95: Power supply voltage overload
    96: Power supply voltage drops
    97: Offset timeout(CMBS/FCW)
    99: Acceleration / deceleration anomaly
    101: Rear wheel speed sensor abnormal by freezing

    4R_CANACC_FACTOR10

    PARAMETER SPECIFICATION
    ACC auto cancel history 10

    [Description]

    The code is as follows:
    0: No records
    82: ACC brake temporary ban(EPB)
    83: Detecting unstable
    84: Exception closer
    85: Offset timeout(ACC)
    86: Tire air pressure anomaly
    87: ACC brake temporary ban(VSA)
    88: Out of range RADAR used
    89: Tire slip
    91: Body spin
    93: Front tire anomaly
    94: Rear tire anomaly
    95: Power supply voltage overload
    96: Power supply voltage drops
    97: Offset timeout(CMBS/FCW)
    99: Acceleration / deceleration anomaly
    101: Rear wheel speed sensor abnormal by freezing

    4R_CANACC_PRCL_FEEDBACK

    PARAMETER SPECIFICATION
    VSA type

    4R_CANACC_CMBS_ODD1

    PARAMETER SPECIFICATION
    Running distance1 when CMBS worked

    4R_CANACC_CMBS_ODD2

    PARAMETER SPECIFICATION
    Running distance2 when CMBS worked

    4R_CANACC_CMBS_ODD3

    PARAMETER SPECIFICATION
    Running distance3 when CMBS worked

    4R_CANACC_CMBS_ODD4

    PARAMETER SPECIFICATION
    Running distance4 when CMBS worked

    4R_CANACC_CMBS_ODD5

    PARAMETER SPECIFICATION
    Running distance5 when CMBS worked

    4R_CANACC_CAAS_ODD1

    PARAMETER SPECIFICATION
    Running distance1 when steering assist worked

    [Description]

    This value is recorded as supporting the steering operation for collision avoidance when the CMBS has been activated.

    4R_CANACC_CAAS_ODD2

    PARAMETER SPECIFICATION
    Running distance2 when steering assist worked

    [Description]

    This value is recorded as supporting the steering operation for collision avoidance when the CMBS has been activated.

    4R_CACC_U3000_49

    U3000-49
    ACC Unit Internal Electronic Failure

    POSSIBLE FAILURES

    FAIL SAFE ACTION

    4R_CACC_U3000_51

    U3000-51
    ACC Unit Update Incomplete

    POSSIBLE FAILURES

    WARNING INDICATOR STATUS

    FAIL SAFE ACTION

    4R_CACC_B2A00_52

    B2A00-52
    ACC/CMBS Brake Initial Check Incomplete

    POSSIBLE FAILURES

    WARNING INDICATOR STATUS

    FAIL SAFE ACTION

    4R_CACC_P2583_54

    P2583-54
    Millimeter Wave Radar Aiming Incomplete

    POSSIBLE FAILURES

    WARNING INDICATOR STATUS

    FAIL SAFE ACTION

    4R_CACC_P2583_87

    P2583-87
    Lost Communication With The Millimeter Wave Radar

    POSSIBLE FAILURES

    WARNING INDICATOR STATUS

    FAIL SAFE ACTION

    4R_CACC_P2583_96

    P2583-96
    Millimeter Wave Radar Internal Electronic Failure

    POSSIBLE FAILURES

    WARNING INDICATOR STATUS

    FAIL SAFE ACTION

    4R_CACC_P2583_4A

    P2583-4A
    Millimeter Wave Radar Function Error

    POSSIBLE FAILURES

    WARNING INDICATOR STATUS

    FAIL SAFE ACTION

    4R_CACC_P2583_64

    P2583-64
    Millimeter Wave Radar Aiming Error

    POSSIBLE FAILURES

    WARNING INDICATOR STATUS

    FAIL SAFE ACTION

    4R_CACC_P2583_92

    P2583-92
    CMBS or FCW Over Working

    POSSIBLE FAILURES

    WARNING INDICATOR STATUS

    FAIL SAFE ACTION

    4R_CACC_P2583_97

    P2583-97
    Dust or Dirt On The Millimeter Wave Radar

    POSSIBLE FAILURES

    WARNING INDICATOR STATUS

    FAIL SAFE ACTION

    4R_CACC_U0029_00

    U0029-00
    F-CAN Malfunction (BUS-OFF)

    POSSIBLE FAILURES

    WARNING INDICATOR STATUS

    FAIL SAFE ACTION

    4R_CACC_U0047_00

    U0047-00
    Extended F-CAN Malfunction (BUS-OFF)

    POSSIBLE FAILURES

    WARNING INDICATOR STATUS

    FAIL SAFE ACTION

    4R_CACC_U0100_00

    U0100-00
    Lost Communication With The PCM (PGM-FI System)

    POSSIBLE FAILURES

    WARNING INDICATOR STATUS

    FAIL SAFE ACTION

    4R_CACC_U0101_00

    U0101-00
    Lost Communication With The PCM/TCM

    POSSIBLE FAILURES

    WARNING INDICATOR STATUS

    FAIL SAFE ACTION

    4R_CACC_U0122_00

    U0122-00
    Lost Communication With The VSA Modulator-Control Unit

    POSSIBLE FAILURES

    WARNING INDICATOR STATUS

    FAIL SAFE ACTION

    4R_CACC_U0155_00

    U0155-00
    Lost Communication With The Gauge Control Module

    POSSIBLE FAILURES

    WARNING INDICATOR STATUS

    FAIL SAFE ACTION

    4R_CACC_U0114_00

    U0114-00
    Lost Communication With Twin Motor Unit ECU

    POSSIBLE FAILURES

    FAIL SAFE ACTION

    4R_CACC_U0151_00

    U0151-00
    Lost Communication With SRS Unit

    POSSIBLE FAILURES

    WARNING INDICATOR STATUS

    FAIL SAFE ACTION

    4R_CACC_U0128_00

    U0128-00
    Lost Communication With Electric Parking Brake Control Unit

    POSSIBLE FAILURES

    WARNING INDICATOR STATUS

    FAIL SAFE ACTION

    4R_CACC_U0131_00

    U0131-00
    Lost Communication With EPS Control Unit

    POSSIBLE FAILURES

    WARNING INDICATOR STATUS

    FAIL SAFE ACTION

    4R_CACC_U129D_00

    U129D-00
    Lost Communication With The Precision All Wheel Steer Control Unit

    POSSIBLE FAILURES

    WARNING INDICATOR STATUS

    FAIL SAFE ACTION

    4R_CACC_U0129_00

    U0129-00
    Lost Communication With Electric Servo Brake Control Unit

    POSSIBLE FAILURES

    WARNING INDICATOR STATUS

    FAIL SAFE ACTION

    4R_CACC_B2A10_14

    B2A10-14
    Brake Light Drive Relay Circuit Malfunction

    POSSIBLE FAILURES

    WARNING INDICATOR STATUS

    FAIL SAFE ACTION

    4R_CACC_U0401_68

    U0401-68
    PCM (PGM-FI System) Malfunction

    POSSIBLE FAILURES

    WARNING INDICATOR STATUS

    FAIL SAFE ACTION

    4R_CACC_C0041_14

    C0041-14
    Brake Switch Signal Circuit Error

    POSSIBLE FAILURES

    WARNING INDICATOR STATUS

    FAIL SAFE ACTION

    4R_CACC_P0833_14

    P0833-14
    Clutch Switch Circuit Error

    POSSIBLE FAILURES

    WARNING INDICATOR STATUS

    FAIL SAFE ACTION

    4R_CACC_U0402_68

    U0402-68
    PCM/TCM Malfunction

    POSSIBLE FAILURES

    WARNING INDICATOR STATUS

    FAIL SAFE ACTION

    4R_CACC_P0720_62

    P0720-62
    Vehicle Speed Signal Error

    POSSIBLE FAILURES

    WARNING INDICATOR STATUS

    FAIL SAFE ACTION

    4R_CACC_U0323_00

    U0323-00
    Variation Failure Of The PCM

    POSSIBLE FAILURES

    WARNING INDICATOR STATUS

    FAIL SAFE ACTION

    4R_CACC_P0564_F0

    P0564-F0
    ACC Switch Signal Circuit Error

    POSSIBLE FAILURES

    WARNING INDICATOR STATUS

    FAIL SAFE ACTION

    4R_CACC_U0416_68

    U0416-68
    VSA Brake Actuator Malfunction

    POSSIBLE FAILURES

    WARNING INDICATOR STATUS

    FAIL SAFE ACTION

    4R_CACC_U0416_F8

    U0416-F8
    VSA Modulator-Control Unit Malfunction

    POSSIBLE FAILURES

    WARNING INDICATOR STATUS

    4R_CACC_U0417_68

    U0417-68
    Electric Parking Brake Control Unit Malfunction

    POSSIBLE FAILURES

    WARNING INDICATOR STATUS

    FAIL SAFE ACTION

    4R_CACC_U0418_68

    U0418-68
    Electric Servo Brake System Malfunction

    POSSIBLE FAILURES

    WARNING INDICATOR STATUS

    FAIL SAFE ACTION

    4R_CACC_U0482_68

    U0482-68
    Invalid Data From Precision All Wheel Steer Event Information

    POSSIBLE FAILURES

    WARNING INDICATOR STATUS

    FAIL SAFE ACTION

    4R_CACC_U0420_68

    U0420-68
    EPS Control Unit Malfunction

    POSSIBLE FAILURES

    WARNING INDICATOR STATUS

    FAIL SAFE ACTION

    4R_CACC_C0037_62

    C0037-62
    Left Rear Wheel Speed Sensor Signal Error

    POSSIBLE FAILURES

    WARNING INDICATOR STATUS

    FAIL SAFE ACTION

    4R_CACC_C003A_62

    C003A-62
    Right rear Wheel Speed Sensor Signal Error

    POSSIBLE FAILURES

    WARNING INDICATOR STATUS

    FAIL SAFE ACTION

    4R_CACC_C0031_62

    C0031-62
    Left Front Wheel Speed Sensor Signal Error

    POSSIBLE FAILURES

    WARNING INDICATOR STATUS

    FAIL SAFE ACTION

    4R_CACC_C0034_62

    C0034-62
    Right Front Wheel Speed Sensor Signal Error

    POSSIBLE FAILURES

    WARNING INDICATOR STATUS

    FAIL SAFE ACTION

    4R_CACC_U0123_00

    U0123-00
    Yaw Rate Sensor Circuit Error

    POSSIBLE FAILURES

    WARNING INDICATOR STATUS

    FAIL SAFE ACTION

    4R_CACC_C0063_28

    C0063-28
    Yaw Rate Sensor Center Position Revision Value Error

    POSSIBLE FAILURES

    WARNING INDICATOR STATUS

    FAIL SAFE ACTION

    4R_CACC_C0063_27

    C0063-27
    Yaw Rate Sensor Gain Error

    POSSIBLE FAILURES

    WARNING INDICATOR STATUS

    FAIL SAFE ACTION

    4R_CACC_C0063_96

    C0063-96
    Yaw Rate Sensor Diagnose Error

    POSSIBLE FAILURES

    WARNING INDICATOR STATUS

    FAIL SAFE ACTION

    4R_CACC_C0063_62

    C0063-62
    Yaw Rate Sensor Stabilizing Malfunction

    POSSIBLE FAILURES

    WARNING INDICATOR STATUS

    FAIL SAFE ACTION

    4R_CACC_U0126_00

    U0126-00
    Lost Communication With The Steering Angle Sensor

    POSSIBLE FAILURES

    WARNING INDICATOR STATUS

    FAIL SAFE ACTION

    4R_CACC_C0051_96

    C0051-96
    Steering Angle Sensor Malfunction

    POSSIBLE FAILURES

    WARNING INDICATOR STATUS

    FAIL SAFE ACTION

    4R_CACC_C0051_2A

    C0051-2A
    Steering Angle Sensor Stack Malfunction

    POSSIBLE FAILURES

    WARNING INDICATOR STATUS

    FAIL SAFE ACTION

    4R_CACC_C0044_1C

    C0044-1C
    Master Cylinder Brake Fluid Pressure Sensor Circuit Open/Short

    POSSIBLE FAILURES

    WARNING INDICATOR STATUS

    FAIL SAFE ACTION

    4R_CACC_C0044_28

    C0044-28
    Master Cylinder Brake Fluid Pressure Sensor Center Position Error

    POSSIBLE FAILURES

    WARNING INDICATOR STATUS

    FAIL SAFE ACTION

    4R_CACC_B0050_F0

    B0050-F0
    Driver's Seat Belt Buckle Switch (Subfault) Fault Detection By SRS Unit

    POSSIBLE FAILURES

    WARNING INDICATOR STATUS

    FAIL SAFE ACTION

    4R_CACC_C0062_F0

    C0062-F0
    Longitudinal Acceleration Sensor(Subfault) Fault Detection By Source Module

    POSSIBLE FAILURES

    WARNING INDICATOR STATUS

    FAIL SAFE ACTION

    4R_CACC_U0415_68

    U0415-68
    ABS Brake Actuator Malfunction

    POSSIBLE FAILURES

    WARNING INDICATOR STATUS

    FAIL SAFE ACTION

    4R_CACC_U1482_68

    U1482-68
    Precision All Wheel Steer Control Unit Malfunction

    POSSIBLE FAILURES

    WARNING INDICATOR STATUS

    FAIL SAFE ACTION

    4R_CACC_U0401_F8

    U0401-F8
    Incorrect Start Control Functional Malfunction

    POSSIBLE FAILURES

    WARNING INDICATOR STATUS

    FAIL SAFE ACTION

    4R_CMSMENU_AIM

    MISCELLANEOUS TEST HELP

    RADAR AIMING

    This function is used for the radar aiming.
    It needs to operate the aiming of the radar when the radar is replaced or reinstalled.

    4R_CMSMENU_CMSBA

    MISCELLANEOUS TEST HELP

    CMBS (CMS)  BRAKE

    This function is for testing the CMBS (CMS)  actuators as follows,

    4R_CMSMENU_HUIL

    MISCELLANEOUS TEST HELP

    CMBS (CMS)  H/U INITIAL LEARNING

    This function is for learning the initial state of the VSA H/U.

    4R_CMSMENU_MISC

    TEST MODE HELP

    MISCELLANEOUS TEST

    Here are function tests regarding the CMBS (CMS)  system.

    4R_CMSMENU_HISDATA

    TEST MODE HELP

    CMBS (CMS)  ACTIVATION HISTORY

    The distance of the past three times when CMBS (CMS)  activated is displayed.

    4R_CMSHID_01

    CMBS (CMS)  ACTIVATION HISTORY

    Here are activation histories of the past three times.

    The distance (odometer) when CMBS (CMS)  activated is displayed.

    The activation history of the longest distance is the latest one.

    BCMBPH_01_01

    PARAMETER SPECIFICATION


    Headlight Switch (OFF)
    (ON/OFF)

    PARAMETER TYPE:
    Unit Input Switch Information

    THE SOURCE:
    Combination Switch Control Unit

    BCMBPH_02_01

    PARAMETER SPECIFICATION


    Headlight Switch (SMALL)
    (US : Headlight Switch(PARKING))

    (ON/OFF)

    PARAMETER TYPE:
    Unit Input Switch Information

    THE SOURCE:
    Combination Switch Control Unit

    BCMBPH_03_01

    PARAMETER SPECIFICATION


    Headlight Switch (HEADLIGHT)
    (ON/OFF)

    PARAMETER TYPE:
    Unit Input Switch Information

    THE SOURCE:
    Combination Switch Control Unit

    BCMBPH_04_01

    PARAMETER SPECIFICATION


    Headlight Switch (AUTO)
    (ON/OFF)

    PARAMETER TYPE:
    Unit Input Switch Information

    THE SOURCE:
    Combination Switch Control Unit

    BCMBPH_05_01

    PARAMETER SPECIFICATION


    Headlight Switch (High Beam)
    (ON/OFF)

    PARAMETER TYPE:
    Unit Input Switch Information

    THE SOURCE:
    Combination Switch Control Unit

    BCMBPH_06_01

    PARAMETER SPECIFICATION


    Headlight Switch (PASSING)
    (ON/OFF)

    PARAMETER TYPE:
    Unit Input Switch Information

    THE SOURCE:
    Combination Switch Control Unit

    BCMBPH_07_01

    PARAMETER SPECIFICATION


    Turn Signal Switch(LEFT)
    (ON/OFF)

    PARAMETER TYPE:
    Unit Input Switch Information

    THE SOURCE:
    Combination Switch Control Unit

    BCMBPH_08_01

    PARAMETER SPECIFICATION


    Turn Signal Switch(RIGHT)
    (ON/OFF)

    PARAMETER TYPE:
    Unit Input Switch Information

    THE SOURCE:
    Combination Switch Control Unit

    BCMBPH_09_01

    PARAMETER SPECIFICATION


    Fog Light Switch
    (ON/OFF)

    PARAMETER TYPE:
    Unit Input Switch Information

    THE SOURCE:
    Combination Switch Control Unit

    BCMBPH_10_01

    PARAMETER SPECIFICATION


    Rear Fog Light Sw.
    (ON/OFF)

    PARAMETER TYPE:
    Unit Input Switch Information

    THE SOURCE:
    Combination Switch Control Unit

    BCMBPH_11_01

    PARAMETER SPECIFICATION


    Windshield Wiper Switch(LOW)
    (ON/OFF)

    This parameter represents a contact signal.
    The low and high switch are connected when the wiper/ washer switch is in the low position. Both the windshield wiper switch (low) and (high) will indicate ON." When in the auto or intermittent position, the windshield wiper switch (low) will indicate ON.

    <Conditions for ON>
    Auto or Intermittent position - Windshield Wiper Switch (LOW)

    Low position - Windshield Wiper Switch (LOW) and Windshield Wiper Switch (HIGH)

    High position - Windshield Wiper Switch (HIGH)

    PARAMETER TYPE:
    Unit Input Switch Information

    THE SOURCE:
    Combination Switch Control Unit

    BCMBPH_12_01

    PARAMETER SPECIFICATION


    Windshield Wiper Switch(HIGH)
    (ON/OFF)

    This parameter represents a contact signal.
    The low and high switch are connected when the wiper/ washer switch is in the low position. Both the windshield wiper switch (low) and (high) will indicate ON." When in the auto or intermittent position, the windshield wiper switch (low) will indicate ON.

    <Conditions for ON>
    Auto or Intermittent position - Windshield Wiper Switch (LOW)

    Low position - Windshield Wiper Switch (LOW) and Windshield Wiper Switch (HIGH)

    High position - Windshield Wiper Switch (HIGH)

    PARAMETER TYPE:
    Unit Input Switch Information

    THE SOURCE:
    Combination Switch Control Unit

    BCMBPH_13_01

    PARAMETER SPECIFICATION


    Windshield Wiper Switch(MIST)
    (ON/OFF)

    PARAMETER TYPE:
    Unit Input Switch Information

    THE SOURCE:
    Combination Switch Control Unit

    BCMBPH_14_01

    PARAMETER SPECIFICATION


    Rear wiper switch
    (ON/OFF)

    PARAMETER TYPE:
    Unit Input Switch Information

    THE SOURCE:
    Combination Switch Control Unit

    BCMBPH_15_01

    PARAMETER SPECIFICATION


    Windshield Washer Switch
    (ON/OFF)

    PARAMETER TYPE:
    Unit Input Switch Information

    THE SOURCE:
    Combination Switch Control Unit

    BCMBPH_16_01

    PARAMETER SPECIFICATION


    Rear washer switch
    (ON/OFF)

    PARAMETER TYPE:
    Unit Input Switch Information

    THE SOURCE:
    Combination Switch Control Unit

    BCMBPH_17_01

    PARAMETER SPECIFICATION


    Intermittent Wiper Dwell Timer


    PARAMETER TYPE:
    Unit Input Sensor Information

    THE SOURCE:
    Combination Switch Control Unit

    BCMBDH_12_50

    B1250
    Communication circuit error (BUS Off)
    When the Bus is cut off, all of the signal transmissions of B-CAN line are stopped, and multiple DTCs, indicating communication error between units, are stored at the same time. When DTCs, indicating Bus off, are stored, be sure to perform the troubleshooting for Bus off first.

    DTC store unit:

    Combination Switch Control Unit

    DTC type:

    Loss of Communication

    POSSIBLE FAILURES

    BCMBDH_12_51

    B1251
    Combination switch unit failure

    DTC store unit:

    Combination Switch Control Unit

    DTC type:

    Internal Error

    POSSIBLE FAILURES

    4R_COMBI_12_52

    B1252
    Combination switch Module EEPROM Error

    DTC store unit:

    Combination Switch Control Unit

    DTC type:

    Internal Error

    POSSIBLE FAILURES

    BCMBDH_12_55

    B1255
    Combination Switch Control Unit lost communication with MICU

    DTC store unit:

    Combination Switch Control Unit

    DTC type:

    Loss of Communication

    POSSIBLE FAILURES

    Related DTC(s)

    If DTC B1255 is indicated, the following DTC(s) can be indicated as well.

    Troubleshoot the DTC(s) in the order:

    BCMBDH_12_75

    B1275
    Headlight switch OFF position circuit malfunction

    DTC store unit:

    Combination Switch Control Unit

    DTC type:

    Signal Error

    POSSIBLE FAILURES

    BCMBDH_12_76

    B1276
    Headlight switch parking (SMALL) position circuit malfunction

    DTC store unit:

    Combination Switch Control Unit

    DTC type:

    Signal Error

    POSSIBLE FAILURES

    BCMBDH_12_77

    B1277
    Headlight switch AUTO position circuit malfunction

    DTC store unit:

    Combination Switch Control Unit

    DTC type:

    Signal Error

    POSSIBLE FAILURES

    BCMBDH_12_78

    B1278
    Headlight switch ON position circuit malfunction

    DTC store unit:

    Combination Switch Control Unit

    DTC type:

    Signal Error

    POSSIBLE FAILURES

    BCMBDH_12_79

    B1279
    Dimmer switch circuit malfunction

    DTC store unit:

    Combination Switch Control Unit

    DTC type:

    Signal Error

    POSSIBLE FAILURES

    BCMBDH_12_80

    B1280
    Turn signal switch circuit malfunction

    DTC store unit:

    Combination Switch Control Unit

    DTC type:

    Signal Error

    POSSIBLE FAILURES

    BCMBDH_12_81

    B1281
    Windshield wiper switch MIST position circuit malfunction

    DTC store unit:

    Combination Switch Control Unit

    DTC type:

    Signal Error

    POSSIBLE FAILURES

    BCMBDH_12_82

    B1282
    Windshield wiper switch INT (AUTO) position circuit malfunction

    DTC store unit:

    Combination Switch Control Unit

    DTC type:

    Signal Error

    POSSIBLE FAILURES

    BCMBDH_12_83

    B1283
    Windshield wiper switch LOW position circuit malfunction

    DTC store unit:

    Combination Switch Control Unit

    DTC type:

    Signal Error

    POSSIBLE FAILURES

    BCMBDH_12_84

    B1284
    Windshield wiper switch HIGH position circuit malfunction

    DTC store unit:

    Combination Switch Control Unit

    DTC type:

    Signal Error

    POSSIBLE FAILURES

    4R_CPM_TFT-LCD_backlight

    FUNCTION TEST HELP

    TFT-LCD Backlight (with Navi)

    4R_CPM_Segment_LCD

    FUNCTION TEST HELP

    Segment LCD Backlight (without Navi)

    4R_CPM_Sub_Display_segment

    FUNCTION TEST HELP

    Sub Display Segment LCD Backlight (with Navi)

    BCPMPH_01_01

    PARAMETER SPECIFICATION


    A/C OFF Switch
    (ON/OFF)

    PARAMETER TYPE:
    Unit Input Switch Information

    THE SOURCE:
    Front Panel Module

    BCPMPH_02_01

    PARAMETER SPECIFICATION


    DUAL Switch
    (ON/OFF)

    PARAMETER TYPE:
    Unit Input Switch Information

    THE SOURCE:
    Front Panel Module

    BCPMPH_03_01

    PARAMETER SPECIFICATION


    Recirculate Switch
    (ON/OFF)

    PARAMETER TYPE:
    Unit Input Switch Information

    THE SOURCE:
    Front Panel Module

    BCPMPH_04_01

    PARAMETER SPECIFICATION


    A/C Compressor Switch
    (ON/OFF)

    PARAMETER TYPE:
    Unit Input Switch Information

    THE SOURCE:
    Front Panel Module

    BCPMPH_05_01

    PARAMETER SPECIFICATION


    A/C Rear Defroster Switch
    (ON/OFF)

    PARAMETER TYPE:
    Unit Input Switch Information

    THE SOURCE:
    Front Panel Module

    BCPMPH_06_01

    PARAMETER SPECIFICATION


    Driver Temp Up Switch
    (ON/OFF)

    PARAMETER TYPE:
    Unit Input Switch Information

    THE SOURCE:
    Front Panel Module

    BCPMPH_07_01

    PARAMETER SPECIFICATION


    Driver Temp Down Switch
    (ON/OFF)

    PARAMETER TYPE:
    Unit Input Switch Information

    THE SOURCE:
    Front Panel Module

    BCPMPH_08_01

    PARAMETER SPECIFICATION


    Passenger Temp Up Switch
    (ON/OFF)

    PARAMETER TYPE:
    Unit Input Switch Information

    THE SOURCE:
    Front Panel Module

    BCPMPH_09_01

    PARAMETER SPECIFICATION


    Passenger Temp Down Switch
    (ON/OFF)

    PARAMETER TYPE:
    Unit Input Switch Information

    THE SOURCE:
    Front Panel Module

    BCPMPH_10_01

    PARAMETER SPECIFICATION


    Driver Temp AUTO Switch
    (ON/OFF)

    PARAMETER TYPE:
    Unit Input Switch Information

    THE SOURCE:
    Front Panel Module

    BCPMPH_11_01

    PARAMETER SPECIFICATION


    Passenger Temp AUTO Switch
    (ON/OFF)

    PARAMETER TYPE:
    Unit Input Switch Information

    THE SOURCE:
    Front Panel Module

    BCPMPH_12_01

    PARAMETER SPECIFICATION


    Driver MODE Switch
    (ON/OFF)

    PARAMETER TYPE:
    Unit Input Switch Information

    THE SOURCE:
    Front Panel Module

    BCPMPH_13_01

    PARAMETER SPECIFICATION


    Passenger MODE Switch
    (ON/OFF)

    PARAMETER TYPE:
    Unit Input Switch Information

    THE SOURCE:
    Front Panel Module

    BCPMPH_14_01

    PARAMETER SPECIFICATION


    Fan Speed Up Switch
    (ON/OFF)

    PARAMETER TYPE:
    Unit Input Switch Information

    THE SOURCE:
    Front Panel Module

    BCPMPH_15_01

    PARAMETER SPECIFICATION


    Fan Speed Down Switch
    (ON/OFF)

    PARAMETER TYPE:
    Unit Input Switch Information

    THE SOURCE:
    Front Panel Module

    BCPMPH_16_01

    PARAMETER SPECIFICATION


    Navi Map/Guide Switch
    (ON/OFF)

    PARAMETER TYPE:
    Unit Input Switch Information

    THE SOURCE:
    Front Panel Module

    BCPMPH_17_01

    PARAMETER SPECIFICATION


    Navi Menu Switch
    (ON/OFF)

    PARAMETER TYPE:
    Unit Input Switch Information

    THE SOURCE:
    Front Panel Module

    BCPMPH_18_01

    PARAMETER SPECIFICATION


    Navi Setup Switch
    (ON/OFF)

    PARAMETER TYPE:
    Unit Input Switch Information

    THE SOURCE:
    Front Panel Module

    BCPMPH_19_01

    PARAMETER SPECIFICATION


    Navi Info Switch
    (ON/OFF)

    PARAMETER TYPE:
    Unit Input Switch Information

    THE SOURCE:
    Front Panel Module

    BCPMPH_20_01

    PARAMETER SPECIFICATION


    Navi Zoom In Switch
    (ON/OFF)

    PARAMETER TYPE:
    Unit Input Switch Information

    THE SOURCE:
    Front Panel Module

    BCPMPH_21_01

    PARAMETER SPECIFICATION


    Navi Zoom Out Switch
    (ON/OFF)

    PARAMETER TYPE:
    Unit Input Switch Information

    THE SOURCE:
    Front Panel Module

    BCPMPH_22_01

    PARAMETER SPECIFICATION


    Navi Cancel Switch
    (ON/OFF)

    PARAMETER TYPE:
    Unit Input Switch Information

    THE SOURCE:
    Front Panel Module

    BCPMPH_23_01

    PARAMETER SPECIFICATION


    Navi Audio Switch
    (ON/OFF)

    PARAMETER TYPE:
    Unit Input Switch Information

    THE SOURCE:
    Front Panel Module

    BCPMPH_24_01

    PARAMETER SPECIFICATION


    Joystick-Enter
    (ON/OFF)

    PARAMETER TYPE:
    Unit Input Switch Information

    THE SOURCE:
    Front Panel Module

    BCPMPH_25_01

    PARAMETER SPECIFICATION


    Joystick-Up
    (ON/OFF)

    PARAMETER TYPE:
    Unit Input Switch Information

    THE SOURCE:
    Front Panel Module

    BCPMPH_26_01

    PARAMETER SPECIFICATION


    Joystick-Up Right
    (ON/OFF)

    PARAMETER TYPE:
    Unit Input Switch Information

    THE SOURCE:
    Front Panel Module

    BCPMPH_27_01

    PARAMETER SPECIFICATION


    Joystick-Right
    (ON/OFF)

    PARAMETER TYPE:
    Unit Input Switch Information

    THE SOURCE:
    Front Panel Module

    BCPMPH_28_01

    PARAMETER SPECIFICATION


    Joystick-Down Right
    (ON/OFF)

    PARAMETER TYPE:
    Unit Input Switch Information

    THE SOURCE:
    Front Panel Module

    BCPMPH_29_01

    PARAMETER SPECIFICATION


    Joystick-Down
    (ON/OFF)

    PARAMETER TYPE:
    Unit Input Switch Information

    THE SOURCE:
    Front Panel Module

    BCPMPH_30_01

    PARAMETER SPECIFICATION


    Joystick-Down Left
    (ON/OFF)

    PARAMETER TYPE:
    Unit Input Switch Information

    THE SOURCE:
    Front Panel Module

    BCPMPH_31_01

    PARAMETER SPECIFICATION


    Joystick-Left
    (ON/OFF)

    PARAMETER TYPE:
    Unit Input Switch Information

    THE SOURCE:
    Front Panel Module

    BCPMPH_32_01

    PARAMETER SPECIFICATION


    Joystick-Up Left
    (ON/OFF)

    PARAMETER TYPE:
    Unit Input Switch Information

    THE SOURCE:
    Front Panel Module

    BCPMPH_33_01

    PARAMETER SPECIFICATION


    Rear Defogger Indicator
    (ON/OFF)

    PARAMETER TYPE:
    Unit Output Control Information

    THE SOURCE:
    Front Panel Module

    BCPMPH_34_01

    PARAMETER SPECIFICATION


    DEF Indicator
    (ON/OFF)

    PARAMETER TYPE:
    Unit Output Control Information

    THE SOURCE:
    Front Panel Module

    BCPMPH_35_01

    PARAMETER SPECIFICATION


    Recirculation Indicator
    (ON/OFF)

    PARAMETER TYPE:
    Unit Output Control Information

    THE SOURCE:
    Front Panel Module

    BCPMPH_36_01

    PARAMETER SPECIFICATION


    DUAL Indicator
    (ON/OFF)

    PARAMETER TYPE:
    Unit Output Control Information

    THE SOURCE:
    Front Panel Module

    BCPMPH_37_01

    PARAMETER SPECIFICATION


    Display Backlight (Navi)
    (ON/OFF)

    PARAMETER TYPE:
    Unit Output Control Information

    THE SOURCE:
    Front Panel Module

    BCPMPH_38_01

    PARAMETER SPECIFICATION


    Front Panel Segment LCD (Non Navi)
    (ON/OFF)

    PARAMETER TYPE:
    Unit Output Control Information

    THE SOURCE:
    Front Panel Module

    BCPMPH_39_01

    PARAMETER SPECIFICATION


    Sub Segment LCD (Navi)
    (ON/OFF)

    PARAMETER TYPE:
    Unit Output Control Information

    THE SOURCE:
    Front Panel Module

    BCPMCH_01_01

    UNIT SPECIFICATION


    Center Panel Grade
    (Navi/Non-Navi)

    This indicates whether the vehicle is equipped with this feature.

    BCPMDH_17_00

    B1700
    Communication circuit error (BUS off)
    When the Bus is cut off, all of the signal transmissions of B-CAN line are stopped, and multiple DTCs, indicating communication error between units, are stored at the same time. When DTCs, indicating Bus off, are stored, be sure to perform the troubleshooting for Bus off first.

    DTC store unit:

    Front Panel Module

    POSSIBLE FAILURES

    BCPMDH_17_01

    B1701
    Front Panel Module Internal Error

    DTC store unit:

    Front Panel Module

    POSSIBLE FAILURES

    BCPMDH_17_02

    B1702
    Front Panel Module Internal Error

    DTC store unit:

    Front Panel Module

    POSSIBLE FAILURES

    BCPMDH_17_05

    B1705
    Front Panel Module lost communication with Gauge Control Module (Engine Temperature message)

    DTC store unit:

    Front Panel Module

    POSSIBLE FAILURES

    BCPMDH_17_06

    B1706
    Front Panel Module lost communication with Gauge Control Module (VSP/NE message)

    DTC store unit:

    Front Panel Module

    POSSIBLE FAILURES

    BCPMDH_17_25

    B1725
    Navigation display temperature too high

    DTC store unit:

    Front Panel Module

    POSSIBLE FAILURES

    BCPMDH_17_26

    B1726
    Front Panel Module lost communication with Climate Control Unit

    DTC store unit:

    Front Panel Module

    POSSIBLE FAILURES

    4R_CTBA_MAIN_HIS

    TEST MODE MENU HELP
    History data

    [Description]

    The automatic cancellation history at the time of system stop is displayed. The recorded history (Running Distance when System last worked is excluded) remains until DTC clear is carried out.

  • When the radar output from the unit is shielded, History data hold "Blocked history exist"

  • When unit temperature comes outside an operation range, History data hold "Too High history exist"

  • When the learning condition of the steering became unlearned state for any reason, History data hold "Need to zero learning history exist"
    It is necessary to perform the middle point learning of the steering from a menu of VSA when a history is left even if you carry out "DTC clear"

  • When system operates, ECU records "Running Distance when System worked"
    Operation histories are recorded in order of A->B->C->A, and records the three newest.
  • 4R_CTBA_MAIN_ADJ

    TEST MODE MENU HELP
    Adjustment

    [Description]

    Radar correction for windshield

    4R_CTBA_MAIN_SFT

    TEST MODE MENU HELP
    Function test

    [Description]

    City-Brake Active system drive

    4R_CTBA_ADJ_WIN

    ADJUSTMENT MENU HELP
    Radar correction for windshield

    [Description]

    Circumference information is acquired in order to proofread the variation in the sensing performance which arises according to the attachment state to vehicles.
    When exchange of a windshield or desorption of a unit is performed, it is necessary to carry out radar correction.
    It is necessary to check that there is no visible dirt on a windshield and there is no object in the circumference of a sensor.

    4R_CTBA_SFT_CTBA

    FUNCTION TEST HELP
    City-Brake Active system drive

    [Description]

    The following functions operate for 3 seconds
  • Braking
  • Stop lamp
  • Buzzer
  • City-Brake Active system lamp (Vehicle with segment Display)
  • Information display (Vehicle with Multi-information Display)
  • 4R_CTBA_VEHICLE_SPEED


    Vehicle speed
    Display range 0-100[km/h]

    4R_CTBA_DISTANCE


    Distance to the target
    Display range 0-10[m]

    [Description]

    This item shows the distance to the target (another vehicle, walls and etc.) from the front end of the vehicle bumper.
    When the distance to a target is more than 10 [m], it is displayed as 10 [m].

    4R_CTBA_DTC1


    Stored DTC1

    [Description]

    This item shows a DTC that store.
  • This data is cleared if you perform "DTC Clear".
  • 4R_CTBA_DTC2


    Stored DTC2

    [Description]

    This item shows a DTC that store.
  • This data is cleared if you perform "DTC Clear".
  • 4R_CTBA_DTC3


    Stored DTC3

    [Description]

    This item shows a DTC that store.
  • This data is cleared if you perform "DTC Clear".
  • 4R_CTBA_DTC4


    Stored DTC4

    [Description]

    This item shows a DTC that store.
  • This data is cleared if you perform "DTC Clear".
  • 4R_CTBA_DTC5


    Stored DTC5

    [Description]

    This item shows a DTC that store.
  • This data is cleared if you perform "DTC Clear".
  • 4R_CTBA_DTC6


    Stored DTC6

    [Description]

    This item shows a DTC that store.
  • This data is cleared if you perform "DTC Clear".
  • 4R_CTBA_DTC7


    Stored DTC7

    [Description]

    This item shows a DTC that store.
  • This data is cleared if you perform "DTC Clear".
  • 4R_CTBA_DTC8


    Stored DTC8

    [Description]

    This item shows a DTC that store.
  • This data is cleared if you perform "DTC Clear".
  • 4R_CTBA_DTC9


    Stored DTC9

    [Description]

    This item shows a DTC that store.
  • This data is cleared if you perform "DTC Clear".
  • 4R_CTBA_DTC10


    Stored DTC10

    [Description]

    This item shows a DTC that store.
  • This data is cleared if you perform "DTC Clear".
  • 4R_CTBA_DTC1_ODD


    Running Distance when DTC1

    [Description]

    This item shows the running distance when DTC1 was store.
  • This data is cleared if you perform "DTC Clear".
  • 4R_CTBA_DTC2_ODD


    Running Distance when DTC2

    [Description]

    This item shows the running distance when DTC2 was store.
  • This data is cleared if you perform "DTC Clear".
  • 4R_CTBA_DTC3_ODD


    Running Distance when DTC3

    [Description]

    This item shows the running distance when DTC3 was store.
  • This data is cleared if you perform "DTC Clear".
  • 4R_CTBA_DTC4_ODD


    Running Distance when DTC4

    [Description]

    This item shows the running distance when DTC4 was store.
  • This data is cleared if you perform "DTC Clear".
  • 4R_CTBA_DTC5_ODD


    Running Distance when DTC5

    [Description]

    This item shows the running distance when DTC5 was store.
  • This data is cleared if you perform "DTC Clear".
  • 4R_CTBA_DTC6_ODD


    Running Distance when DTC6

    [Description]

    This item shows the running distance when DTC6 was store.
  • This data is cleared if you perform "DTC Clear".
  • 4R_CTBA_DTC7_ODD


    Running Distance when DTC7

    [Description]

    This item shows the running distance when DTC7 was store.
  • This data is cleared if you perform "DTC Clear".
  • 4R_CTBA_DTC8_ODD


    Running Distance when DTC8

    [Description]

    This item shows the running distance when DTC8 was store.
  • This data is cleared if you perform "DTC Clear".
  • 4R_CTBA_DTC9_ODD


    Running Distance when DTC9

    [Description]

    This item shows the running distance when DTC9 was store.
  • This data is cleared if you perform "DTC Clear".
  • 4R_CTBA_DTC10_ODD


    Running Distance when DTC10

    [Description]

    This item shows the running distance when DTC10 was store.
  • This data is cleared if you perform "DTC Clear".
  • 4R_CTBA_BLOCKAGE


    Sensor Blocked
    Normal / Blocked history exist

    [Description]

    This item shows radar is blocked or not by the distortion or dirt of the windshield.
  • This data is cleared if you perform "DTC Clear".
  • This data maintains the "Blocked history exist" if it detects the "Blocked history exist" once, until the "DTC clear" regardless of the state.
  • 4R_CTBA_HIGH_TEMP


    Unit Temperature
    Normal / Too High history exist

  • This data is cleared if you perform "DTC Clear".
  • This data maintains the "Too High history exist" if it detects the "Too High history exist" once, until the "DTC clear" regardless of the state.
  • 4R_CTBA_STEERING


    Steering Status
    Normal / Need to zero learning history exist

    [Description]

    This item shows the neutral position learning state of the rudder angle.
  • This data is cleared if you perform "DTC Clear".
  • This data maintains the "Need to zero learning history exist" if it detects the "Need to zero learning history exist" once, until the "DTC clear" regardless of the state.
  • 4R_CTBA_CTBA_ODD1


    Running Distance when System last worked

    [Description]

    This item shows the running distance of the City-Brake Active system operating.
  • This item shows the running distance when the system is activated the last.
  • 4R_CTBA_CTBA_ODD2


    Running Distance2 when System worked

    [Description]

    This item shows the running distance of the City-Brake Active system operating.
  • This item shows the running distance when the system is activated the second from last.
  • 4R_CTBA_CTBA_ODD3


    Running Distance3 when System worked

    [Description]

    This item shows the running distance of the City-Brake Active system operating.
  • This item shows the running distance when the system is activated the third from last.
  • 4R_CTBA_B2AA0_92

    B2AA0-92
    City-Brake Active system brake orders are issued too often

    POSSIBLE FAILURES

    WARNING INDICATOR STATUS

    FAIL SAFE ACTION

    4R_CTBA_B2AA0_94

    B2AA0-94
    City-Brake Active system brake order stays too long

    POSSIBLE FAILURES

    WARNING INDICATOR STATUS

    FAIL SAFE ACTION

    4R_CTBA_C0051_2A

    C0051-2A
    Steering angle sensor stuck failure

    POSSIBLE FAILURES

    WARNING INDICATOR STATUS

    FAIL SAFE ACTION

    4R_CTBA_C0051_62

    C0051-62
    Steering angle sensor neutral position offset

    POSSIBLE FAILURES

    WARNING INDICATOR STATUS

    FAIL SAFE ACTION

    4R_CTBA_C0051_96

    C0051-96
    Steering angle sensor malfunction

    POSSIBLE FAILURES

    WARNING INDICATOR STATUS

    FAIL SAFE ACTION

    4R_CTBA_C1C00_F0

    C1C00-F0
    Accelerator Pedal Position (APP) Sensor malfunction

    WARNING INDICATOR STATUS

    FAIL SAFE ACTION

    4R_CTBA_C1C01_F0

    C1C01-F0
    Brake pedal stroke sensor malfunction

    POSSIBLE FAILURES

    WARNING INDICATOR STATUS

    FAIL SAFE ACTION

    4R_CTBA_U0029_00

    U0029-00
    F-CAN communication line error

    POSSIBLE FAILURES

    WARNING INDICATOR STATUS

    FAIL SAFE ACTION

    4R_CTBA_U0100_00

    U0100-00
    Lost communication with the PCM

    POSSIBLE FAILURES

    WARNING INDICATOR STATUS

    FAIL SAFE ACTION

    4R_CTBA_U0122_00

    U0122-00
    Lost communication with the VSA modulator-control unit

    POSSIBLE FAILURES

    WARNING INDICATOR STATUS

    FAIL SAFE ACTION

    4R_CTBA_U0126_00

    U0126-00
    Lost communication with the steering angle sensor

    POSSIBLE FAILURES

    WARNING INDICATOR STATUS

    FAIL SAFE ACTION

    4R_CTBA_U0129_00

    U0129-00
    Lost communication with the electric servo brake control unit

    POSSIBLE FAILURES

    WARNING INDICATOR STATUS

    FAIL SAFE ACTION

    4R_CTBA_U0151_00

    U0151-00
    Lost communication with the SRS unit

    POSSIBLE FAILURES

    WARNING INDICATOR STATUS

    FAIL SAFE ACTION

    4R_CTBA_U0155_00

    U0155-00
    Lost communication with the gauge control module

    POSSIBLE FAILURES

    WARNING INDICATOR STATUS

    FAIL SAFE ACTION

    4R_CTBA_U0401_68

    U0401-68
    Incorrect start control functional fault

    POSSIBLE FAILURES

    WARNING INDICATOR STATUS

    FAIL SAFE ACTION

    4R_CTBA_U0416_68

    U0416-68
    VSA system rejects a brake order temporally

    POSSIBLE FAILURES

    WARNING INDICATOR STATUS

    FAIL SAFE ACTION

    4R_CTBA_U0416_F8

    U0416-F8
    VSA system malfunction

    POSSIBLE FAILURES

    WARNING INDICATOR STATUS

    FAIL SAFE ACTION

    4R_CTBA_U3000_49

    U3000-49
    Internal failure of the City-Brake Active system Radar/Control Unit

    POSSIBLE FAILURES

    WARNING INDICATOR STATUS

    FAIL SAFE ACTION

    4R_CTBA_U3000_51

    U3000-51
    Software programming error

    POSSIBLE FAILURES

    WARNING INDICATOR STATUS

    FAIL SAFE ACTION

    4R_CTBA_U3006_16

    U3006-16
    Power supply voltage too low

    POSSIBLE FAILURES

    WARNING INDICATOR STATUS

    FAIL SAFE ACTION

    4R_CTBA_U3006_17

    U3006-17
    Power supply voltage too high

    POSSIBLE FAILURES

    WARNING INDICATOR STATUS

    FAIL SAFE ACTION

    4R_CTBA_C0051_54

    C0051-54
    Steering angle sensor neutral position memorise incomplete

    POSSIBLE FAILURES

    WARNING INDICATOR STATUS

    FAIL SAFE ACTION

    4R_CTBA_U0101_00

    U0101-00
    Lost Communication With The PCM/TCM

    POSSIBLE FAILURES

    WARNING INDICATOR STATUS

    FAIL SAFE ACTION

    4R_CTPMS_SYSTYPE


    System Type
    ( No location type / Location Type)

    [Description]

    Displays the system information which is Location Type or No Location Type.
    Location: This system can detect each sensor's location using initiator.
    No Location: This system cannot detect the sensor's location because of the lack of initiator.

    4R_CTPMS_FRAIR


    Right Front Tire Air Pressure
    (kPa) (bar) (psi) (kgf/cm2)

    [Description]

    The Right-Front tire pressure screen displays the tire pressure information transmitted from the Right-Front tire pressure sensor to the TPMS control unit.
    Sending cycle: 50 - 70 sec (when transmitted regularly)

    4R_CTPMS_FLAIR


    Left Front Tire Air Pressure
    (kPa) (bar) (psi) (kgf/cm2)

    [Description]

    The Left-Front tire pressure screen displays the tire pressure information transmitted from the Left-Front tire pressure sensor to the TPMS control unit.
    Sending cycle: 50 - 70 sec (when transmitted regularly)

    4R_CTPMS_RRAIR


    Right Rear Tire Air Pressure
    (kPa) (bar) (psi) (kgf/cm2)

    [Description]

    The Right-Rear tire pressure screen displays the tire pressure information transmitted from the Right-Rear tire pressure sensor to the TPMS control unit.
    Sending cycle: 50 - 70 sec (when transmitted regularly)

    4R_CTPMS_RLAIR


    Left Rear Tire Air Pressure
    (kPa) (bar) (psi) (kgf/cm2)

    [Description]

    The Left-Rear tire pressure screen displays the tire pressure information transmitted from the Left-Rear tire pressure sensor to the TPMS control unit.
    Sending cycle: 50 - 70 sec (when transmitted regularly)

    4R_CTPMS_FRTEMP


    Right Front Tire Inside Temperature
    (°F) (°C)

    [Description]

    Right-Front tire pressure sensor temperature displays the temperature inside the tire transmitted from the Right-Front tire pressure sensor to the TPMS control unit.
    When the received data is 230 °F (110 °C) or above, the low tire pressure monitoring system of each wheel stops. (TPMS Indicator comes ON )
    Conditions for returning to normal :
    When the received data is 176 °F (80 °C) or below, the indicator are turned OFF.
    Sending cycle: 50 - 70 sec (when transmitted regularly)

    4R_CTPMS_FLTEMP


    Left Front Tire Inside Temperature
    (°F) (°C)

    [Description]

    Left-Front tire pressure sensor temperature displays the temperature inside the tire transmitted from the Left-Front tire pressure sensor to the TPMS control unit.
    When the received data is 230 °F (110 °C) or above, the low tire pressure monitoring system of each wheel stops. (TPMS Indicator comes ON )
    Conditions for returning to normal :
    When the received data is 176 °F (80 °C) or below, the indicator are turned OFF.
    Sending cycle: 50 - 70 sec (when transmitted regularly)

    4R_CTPMS_RRTEMP


    Right Rear Tire Inside Temperature
    (°F) (°C)

    [Description]

    Right-Rear tire pressure sensor temperature displays the temperature inside the tire transmitted from the Right-Rear tire pressure sensor to the TPMS control unit.
    When the received data is 230 °F (110 °C) or above, the low tire pressure monitoring system of each wheel stops. (TPMS Indicator comes ON )
    Conditions for returning to normal :
    When the received data is 176 °F (80 °C) or below, the indicator are turned OFF.
    Sending cycle: 50 - 70 sec (when transmitted regularly)

    4R_CTPMS_RLTEMP


    Left Rear Tire Inside Temperature
    (°F) (°C)

    [Description]

    Left-Rear tire pressure sensor temperature displays the temperature inside the tire transmitted from the Left-Rear tire pressure sensor to the TPMS control unit.
    When the received data is 230 °F (110 °C) or above, the low tire pressure monitoring system of each wheel stops. (TPMS Indicator comes ON )
    Conditions for returning to normal :
    When the received data is 176 °F (80 °C) or below, the indicator are turned OFF.
    Sending cycle: 50 - 70 sec (when transmitted regularly)

    4R_CTPMS_VSP


    Vehicle Speed
    (km/h) (mph)

    [Description]

    Vehicle speed is converted from the VSP signal (transmitted from PGM-FI ECM/PCM) by the TPMS control unit.

    4R_CTPMS_BATVOL


    Battery Voltage
    (V)

    [Description]

    Displays the battery voltage.

    4R_CTPMS_IGNSTAT


    Ignition Switch
    (ON/OFF)

    [Description]

    Displays the ignition switch status.

    4R_CTPMS_SCSSTAT


    SCS
    (ON/OFF)

    [Description]

    Displays the SCS status.

    4R_CTPMS_WLSTATUS_B0


    ISO Warning Light
    (ON/OFF)

    [Description]

    Displays the ISO Warning Light status.

    4R_CTPMS_WLSTATUS_B1


    TPMS Warning Light
    (ON/OFF)

    [Description]

    Displays theTPMS Warning Light status.

    4R_CTPMS_WLSTATUS_B2


    Right Front low pressure Warning Light
    (ON/OFF)

    [Description]

    Displays the Right Front low pressure Warning Light status.

    4R_CTPMS_WLSTATUS_B3


    Left Front low pressure Warning Light
    (ON/OFF)

    [Description]

    Displays the Left Front low pressure Warning Light status.

    4R_CTPMS_WLSTATUS_B4


    Right Rear low pressure Warning Light
    (ON/OFF)

    [Description]

    Displays the Right Rear low pressure Warning Light status.

    4R_CTPMS_WLSTATUS_B5


    Left Rear low pressure Warning Light
    (ON/OFF)

    [Description]

    Displays the Left Rear low pressure Warning Light status.

    4R_CTPMS_REGSTSTA_B4


    The registration situation of Left Rear Tire
    (Valid/Invalid)

    [Description]

    Displays The registration situation of Left Rear Tire.

    4R_CTPMS_REGSTSTA_B5


    The registration situation of Right Rear Tire
    (Valid/Invalid)

    [Description]

    Displays The registration situation of Right Rear Tire.

    4R_CTPMS_REGSTSTA_B6


    The registration situation of Left Front Tire
    (Valid/Invalid)

    [Description]

    Displays The registration situation of Left Front Tire.

    4R_CTPMS_REGSTSTA_B7


    The registration situation of Right Front Tire
    (Valid/Invalid)

    [Description]

    Displays The registration situation of Right Front Tire.

    4R_CTPMS_SEIDFR


    Recorded sensor ID for Right Front Tire

    [Description]

    Displays the registered right-front tire pressure sensor ID to the control unit.

    4R_CTPMS_SEIDFL


    Recorded sensor ID for Left Front Tire

    [Description]

    Displays the registered left-front tire pressure sensor ID to the control unit.

    4R_CTPMS_SEIDRR


    Recorded sensor ID for Right Rear Tire

    [Description]

    Displays the registered right-rear tire pressure sensor ID to the control unit.

    4R_CTPMS_SEIDRL


    Recorded sensor ID for Left Rear Tire

    [Description]

    Displays the registered left-rear tire pressure sensor ID to the control unit.

    4R_CTPMS_REGSSTFR


    Recorded status of Right Front Tire ID
    (Registration was completed /Registration in On-Going /Registration was not completed)

    [Description]

    Displays the Recorded status of Right Front Tire ID.

    4R_CTPMS_REGSSTFL


    Recorded status of Left Front Tire ID
    (Registration was completed /Registration in On-Going /Registration was not completed)

    [Description]

    Displays the Recorded status of Left Front Tire ID.

    4R_CTPMS_REGSSTRR


    Recorded status of Right Rear Tire ID
    (Registration was completed /Registration in On-Going /Registration was not completed)

    [Description]

    Displays the Recorded status of Right Rear Tire ID.

    4R_CTPMS_REGSSTRL


    Recorded status of Left Rear Tire ID
    (Registration was completed /Registration in On-Going /Registration was not completed)

    [Description]

    Displays the Recorded status of Left Rear Tire ID.

    4R_CTPMS_FRSENSTA_FRSTCOH3


    The information of Right Front sensor status 1
    (Transmission by LFD_force_RF_Tx while Mode MD
    /Transmission by LFD_force_RF_Tx while Mode MS
    /Transmission by LFD_LCC_ST while any Mode
    /Transmission by LFD_Loc_WakeUp while any Mode
    /Transmission by LFD_Loc_Status while any Mode
    /Transmission by LFD_force_MP_HL, while any Mode
    /Transmission by LFD_force_RF_Tx while Mode MP
    /Timed transmission or DP mode transmission
    /Transmission by LFD_force_RF_Tx while Mode MI)

    [Description]

    Displays The information of Right Front sensor status 1.

    4R_CTPMS_FRSENSTA_FRSTCOH2


    The information of Right Front sensor status 2
    (Battery Normal/Battery Low)

    [Description]

    Displays The information of Right Front sensor status 2.

    4R_CTPMS_FRSENSTA_FRSTCOH1


    The information of Right Front sensor status 3
    (Normal Transmission / LF Initiated transmission)

    [Description]

    Displays The information of Right Front sensor status 3.

    4R_CTPMS_FLSENSTA_FRSTCOH3


    The information of Left Front sensor status 1
    (Transmission by LFD_force_RF_Tx while Mode MD
    /Transmission by LFD_force_RF_Tx while Mode MS
    /Transmission by LFD_LCC_ST while any Mode
    /Transmission by LFD_Loc_WakeUp while any Mode
    /Transmission by LFD_Loc_Status while any Mode
    /Transmission by LFD_force_MP_HL, while any Mode
    /Transmission by LFD_force_RF_Tx while Mode MP
    /Timed transmission or DP mode transmission
    /Transmission by LFD_force_RF_Tx while Mode MI)

    [Description]

    Displays The information of Left Front sensor status 1.

    4R_CTPMS_FLSENSTA_FRSTCOH2


    The information of Left Front sensor status 2
    (Battery Normal/Battery Low)

    [Description]

    Displays The information of Left Front sensor status 2.

    4R_CTPMS_FLSENSTA_FRSTCOH1


    The information of Left Front sensor status 3
    (Normal Transmission / LF Initiated transmission)

    [Description]

    Displays The information of Left Front sensor status 3.

    4R_CTPMS_RRSENSTA_FRSTCOH3


    The information of Right Rear sensor status 1
    (Transmission by LFD_force_RF_Tx while Mode MD
    /Transmission by LFD_force_RF_Tx while Mode MS
    /Transmission by LFD_LCC_ST while any Mode
    /Transmission by LFD_Loc_WakeUp while any Mode
    /Transmission by LFD_Loc_Status while any Mode
    /Transmission by LFD_force_MP_HL, while any Mode
    /Transmission by LFD_force_RF_Tx while Mode MP
    /Timed transmission or DP mode transmission
    /Transmission by LFD_force_RF_Tx while Mode MI)

    [Description]

    Displays The information of Right Rear sensor status 1.

    4R_CTPMS_RRSENSTA_FRSTCOH2


    The information of Right Rear sensor status 2
    (Battery Normal/Battery Low)

    [Description]

    Displays The information of Right Rear sensor status 2.

    4R_CTPMS_RRSENSTA_FRSTCOH1


    The information of Right Rear sensor status 3
    (Normal Transmission / LF Initiated transmission)

    [Description]

    Displays The information of Right Rear sensor status 3.

    4R_CTPMS_RLSENSTA_FRSTCOH3


    The information of Left Rear sensor status 1
    (Transmission by LFD_force_RF_Tx while Mode MD
    /Transmission by LFD_force_RF_Tx while Mode MS
    /Transmission by LFD_LCC_ST while any Mode
    /Transmission by LFD_Loc_WakeUp while any Mode
    /Transmission by LFD_Loc_Status while any Mode
    /Transmission by LFD_force_MP_HL, while any Mode
    /Transmission by LFD_force_RF_Tx while Mode MP
    /Timed transmission or DP mode transmission
    /Transmission by LFD_force_RF_Tx while Mode MI)

    [Description]

    Displays The information of Left Rear sensor status 1.

    4R_CTPMS_RLSENSTA_FRSTCOH2


    The information of Left Rear sensor status 2
    (Battery Normal/Battery Low)

    [Description]

    Displays The information of Left Rear sensor status 2.

    4R_CTPMS_RLSENSTA_FRSTCOH1


    The information of Left Rear sensor status 3
    (Normal Transmission / LF Initiated transmission)

    [Description]

    Displays The information of Left Rear sensor status 3.

    4R_CTPMS_FWAROF


    Front tire low tire pressure reset threshold
    (kPa) (bar) (psi) (kgf/cm2)

    [Description]

    Displays the threshold for Front tire low air pressure warning OFF.

    4R_CTPMS_FWARON


    Front tire low tire pressure set threshold
    (kPa) (bar) (psi) (kgf/cm2)

    [Description]

    Displays the threshold for Front tire low air pressure warning ON.

    4R_CTPMS_RWAROF


    Rear tire low tire pressure reset threshold
    (kPa) (bar) (psi) (kgf/cm2)

    [Description]

    Displays the threshold for Rear tire low air-pressure warning OFF.

    4R_CTPMS_RWARON


    Rear tire low tire pressure set threshold
    (kPa) (bar) (psi) (kgf/cm2)

    [Description]

    Displays the threshold for Rear tire low air pressure warning ON.

    4R_CTPMS_RCPFRONT


    Recommendation front tire pressure (cold)
    (kPa) (bar) (psi) (kgf/cm2)

    [Description]

    Displays the recommendation front tire air pressure when tire is cold.

    4R_CTPMS_RCPREAR


    Recommendation rear tire pressure (cold)
    (kPa) (bar) (psi) (kgf/cm2)

    [Description]

    Displays the recommendation rear tire air pressure when tire is cold.

    4R_CTPMS_FRRESTH


    Right front tire low tire pressure reset threshold
    (kPa) (bar) (psi) (kgf/cm2)

    [Description]

    Displays the threshold for Right Front tire low air pressure warning OFF.

    4R_CTPMS_FRSETTH


    Right front tire low tire pressure set threshold
    (kPa) (bar) (psi) (kgf/cm2)

    [Description]

    Displays the threshold for Right Front tire low air pressure warning ON.

    4R_CTPMS_FLRESTH


    Left front tire low tire pressure reset threshold
    (kPa) (bar) (psi) (kgf/cm2)

    [Description]

    Displays the threshold for Left Front tire low air pressure warning OFF.

    4R_CTPMS_FLSETTH


    Left front tire low tire pressure set threshold
    (kPa) (bar) (psi) (kgf/cm2)

    [Description]

    Displays the threshold for Left Front tire low air pressure warning ON.

    4R_CTPMS_RRRESTH


    Right rear tire low tire pressure reset threshold
    (kPa) (bar) (psi) (kgf/cm2)

    [Description]

    Displays the threshold for Right Rear tire low air pressure warning OFF.

    4R_CTPMS_RRSETTH


    Right rear tire low tire pressure set threshold
    (kPa) (bar) (psi) (kgf/cm2)

    [Description]

    Displays the threshold for Right Rear tire low air pressure warning ON.

    4R_CTPMS_RLRESTH


    Left rear tire low tire pressure reset threshold
    (kPa) (bar) (psi) (kgf/cm2)

    [Description]

    Displays the threshold for Left Rear tire low air pressure warning OFF.

    4R_CTPMS_RLSETTH


    Left rear tire low tire pressure set threshold
    (kPa) (bar) (psi) (kgf/cm2)

    [Description]

    Displays the threshold for Left Rear tire low air pressure warning ON.

    4R_CTPMS_C1821_78

    C1821-78
    Right-Front Tire Low Air Pressure

    POSSIBLE FAILURES

    4R_CTPMS_C1822_78

    C1822-78
    Left-Front Tire Low Air Pressure

    POSSIBLE FAILURES

    4R_CTPMS_C1823_78

    C1823-78
    Right-Rear Tire Low Air Pressure

    POSSIBLE FAILURES

    4R_CTPMS_C1824_78

    C1824-78
    Left-Rear Tire Low Air Pressure

    POSSIBLE FAILURES

    4R_CTPMS_C1801_98

    C1801-98
    Right-Front Tire Abnormal High Temperature

    POSSIBLE FAILURES

    4R_CTPMS_C1802_98

    C1802-98
    Left-Front Tire Abnormal High Temperature

    POSSIBLE FAILURES

    4R_CTPMS_C1803_98

    C1803-98
    Right-Rear Tire Abnormal High Temperature

    POSSIBLE FAILURES

    4R_CTPMS_C1804_98

    C1804-98
    Left-Rear Tire Abnormal High Temperature

    POSSIBLE FAILURES

    4R_CTPMS_C1801_92

    C1801-92
    Right-Front Tire Pressure Sensor Low Battery

    POSSIBLE FAILURES

    4R_CTPMS_C1802_92

    C1802-92
    Left-Front Tire Pressure Sensor Low Battery

    POSSIBLE FAILURES

    4R_CTPMS_C1803_92

    C1803-92
    Right-Rear Tire Pressure Sensor Low Battery

    POSSIBLE FAILURES

    4R_CTPMS_C1804_92

    C1804-92
    Left-Rear Tire Pressure Sensor Low Battery

    POSSIBLE FAILURES

    4R_CTPMS_C1801_87

    C1801-87
    Right-Front Tire Pressure Sensor Signal Transmission Error

    POSSIBLE FAILURES

    4R_CTPMS_C1802_87

    C1802-87
    Left-Front Tire Pressure Sensor Signal Transmission Error

    POSSIBLE FAILURES

    4R_CTPMS_C1803_87

    C1803-87
    Right-Rear Tire Pressure Sensor Signal Transmission Error

    POSSIBLE FAILURES

    4R_CTPMS_C1804_87

    C1804-87
    Left-Rear Tire Pressure Sensor Signal Transmission Error

    POSSIBLE FAILURES

    4R_CTPMS_C1800_87

    C1800-87
    Tire Pressure Sensor Signal Reception Error

    POSSIBLE FAILURES

    4R_CTPMS_C1810_11

    C1810-11
    Initiator Circuit Short

    POSSIBLE FAILURES

    4R_CTPMS_C1801_55

    C1801-55
    Right-Front Tire Pressure Sensor ID Registration Error

    POSSIBLE FAILURES

    4R_CTPMS_C1802_55

    C1802-55
    Left-Front Tire Pressure Sensor ID Registration Error

    POSSIBLE FAILURES

    4R_CTPMS_C1803_55

    C1803-55
    Right-Rear Tire Pressure Sensor ID Registration Error

    POSSIBLE FAILURES

    4R_CTPMS_C1804_55

    C1804-55
    Left-Rear Tire Pressure Sensor ID Registration Error

    POSSIBLE FAILURES

    4R_CTPMS_C1811_13

    C1811-13
    Right-Front Initiator Circuit Open

    POSSIBLE FAILURES

    4R_CTPMS_C1812_13

    C1812-13
    Left-Front Initiator Circuit Open

    POSSIBLE FAILURES

    4R_CTPMS_C1813_13

    C1813-13
    Right-Rear Initiator Circuit Open

    POSSIBLE FAILURES

    4R_CTPMS_C1814_13

    C1814-13
    Left-Rear Initiator Circuit Open

    POSSIBLE FAILURES

    4R_CTPMS_U3000_49

    U3000-49
    TPMS Control Unit Internal Circuit Malfunction

    POSSIBLE FAILURES

    4R_CTPMS_C1830_00

    C1830-00
    Vehicle Speed Signal Malfunction

    POSSIBLE FAILURES

    4R_CTPMS_U0029_00

    U0029-00
    F-CAN Malfunction (Bus-Off)

    POSSIBLE FAILURES

    4R_CTPMS_U0100_00

    U0100-00
    F-CAN Malfunction (TPMS Contlol Unit Lost Communication with ECM/PCM(PGM-FI))

    POSSIBLE FAILURES

    4R_CTPMS_U0101_00

    U0101-00
    F-CAN Malfunction (TPMS Contlol Unit Lost Communication with PCM(A/T))

    POSSIBLE FAILURES

    4R_CTPMS_C1801_96

    C1801-96
    Right-Front Tire Pressure Sensor Malfunction

    POSSIBLE FAILURES

    4R_CTPMS_C1802_96

    C1802-96
    Left-Front Tire Pressure Sensor Malfunction

    POSSIBLE FAILURES

    4R_CTPMS_C1803_96

    C1803-96
    Right-Rear Tire Pressure Sensor Malfunction

    POSSIBLE FAILURES

    4R_CTPMS_C1804_96

    C1804-96
    Left-Rear Tire Pressure Sensor Malfunction

    POSSIBLE FAILURES

    4R_CTPMS_U3000_51

    U3000-51
    TPMS Control Unit Programming Error

    POSSIBLE FAILURES

    4R_CVT_MISC_INH

    Miscellaneous Test HELP


    Inhibitor solenoid Test

    Turns inhibitor solenoid on/off five times. Checks operation of solenoid valve by listening for the solenoid to turn on/off. It may be difficult to hear the solenoid valves on some models.

    4R_CVT_MISC_CASA

    Miscellaneous Test HELP


    CAS Solenoid Test

    Checks operation of creep aid system on vehicles with IMA system. Brake pressure is reduced slowly (about six seconds) when the CAS solenoid is turned on and the brake pedal is released. You can do this test by rotating the wheels by hand.
    It is recommended to test by two people.

    4R_CVT_MISC_CASB

    Miscellaneous Test HELP


    CAS Solenoid Test

    Checks operation of creep aid system on vehicles with IMA system. Brake pressure is reduced slowly (about six seconds) when the CAS solenoid is turned on and the brake pedal is released. You can do this test by rotating the wheels by hand.
    It is recommended to test by two people.

    4R_CVT_MISC_FB

    Miscellaneous Test HELP


    Start Clutch Feedback Learn (Memorize the feedback signal)

    Calibration Procedure of the start clutch can be executed with the vehicle stopped.
    If "Start Clutch Feedback Learn" procedure fails, HDS displays the cause of the failure. (Some models may not be able to specify the cause)

    4R_CVT_MISC_SH

    Miscellaneous Test HELP


    Shift solenoid Valve Test

    Turns the solenoid valve on for 3 seconds and off for 3 seconds to check the circuit for an open/short.
    This operation meets conditions for reproducing the failure. If there is a problem in the electric circuit of the shift solenoid valve, DTC (s) is detected and the test is suspended. And, HDS displays the detection of DTC (s).

    4R_CVT_MISC_SLS

    Miscellaneous Test HELP


    Shift lock solenoid Test

    Turns the shift lock solenoid on/off. When SOLENOID ON, the shift selector should be able to move from park without pressing the brake pedal. The shift lever is locked in the Park (P) position when the solenoid is OFF.

    4R_CVT_MISC_JUD

    Miscellaneous Test HELP


    Start Clutch Status Data Clear

    The data of Start Clutch Status is adjusted to "Unchecked" of an initial value. When the value of Start Clutch Status is only Judder1 or Judder2, this function can be used. When the value of Start Clutch Status is Normal or Unchecked, this function need not be executed.

    4R_CVT_MISC_ISLEARN

    Miscellaneous Test HELP


    Inclination Sensor Learn

    When you remove and install the Inclination sensor, when you replace the Inclination sensor or TCM/ECM, or when you update the TCM/ECM, you should do this learning procedure.
    When vehicle retrogression is occured on ascent, or when vehicle creep is strong on flat, it might be improved.

    4R_CVT_MISC_ISLEARN_INIT

    Miscellaneous Test HELP


    Inclination Sensor initial learn

    When you remove and install the Inclination sensor, when you replace the Inclination sensor or TCM/ECM, or when you update the TCM/ECM, you should do this learning procedure.
    If you cannot do learning on flat, you should turn the vehicle according to instruction.

    When this initial learn is done, vehicle learned value with driving is cleared.
    Vehicle learned value is learned automaticaly with driving.

    4R_CVT_MISC_ISLEARN_DRV

    Miscellaneous Test HELP


    Correction of Inclination Sensor Learn Procedure with Driving the Vehicle

    When vehicle retrogression is occured on ascent, or when vehicle creep is strong on flat, it might be improved.
    If you cannot do learning on flat, you should turn the vehicle according to instruction.

    If vehicle learned value with driving is cleared, this correction procedure is not needed.

    4R_CANCVT_CVTISL_Main_03_01

    If the vehicle on flat, you can finish this learning once.
    Range: (-0.5 degree - +0.5 degree)


    If the vehicle on slope, you should do this learning twice with turning the vehicle after first learning procedure.

    4R_CANCVT_CVTISL_Main_04_01

    Turn the vehicle around 180 degrees.

    4R_CVT_MISC_OILPACT

    Miscellaneous Test HELP


    Oil Pump Activation

    Turns the oil pump activation on/off.

    4R_CVT_PCLNMODE

    PARAMETER SPECIFICATION


    STATE OF FEEDBACK LEARN
    ($XX)

    The state of Feedback learn of start clutch is display as a hex value.

    $00: Not under learning
    $01: The Learning request was received
    $10: Condition approval before Learning
    $11: Under Learning at N position
    $20: Learning completed at N position
    $21: Under Learning at D position
    $82: Learning completed
    $84: Learning abort

    When you want to judge whether the Feedback learn is "COMPLETE" or "INCOMPLETE", refer to other parameter.

    4R_CVT_SFTERRCD

    PARAMETER SPECIFICATION


    TEST INTERRUPT CAUSE
    Miscellaneous test interrupt cause
    ($XX)

    The cause that the Miscellaneous test interrupts is display as a hex value.

    $00: Not under testing
    $01: Oil temperature too low
    $02: Oil temperature too high
    $03: Engine speed too low
    $04: Engine speed too high
    $05: Wrong throttle condition
    $06: Throttle position too low
    $07: Throttle position too high
    $08: Wrong vehicle speed condition
    $09: Vehicle speed too low
    $0A: Vehicle speed too high
    $0B: Brake switch OFF
    $0C: Brake switch ON
    $0D: Wrong shift lever position
    $0E: Engine is running
    $0F: Operational parameter is out of range
    $10: Shift request not sequential
    $11: Shift request too low
    $12: Shift request too high
    $13: Water temperature to low
    $14: Water temperature to high
    $15: Gear ratio high
    $16: Gear ratio low
    $18: Shift selector is not P position
    $19: Shift selector is not R position
    $1A: Shift selector is not N position
    $1B: Shift selector is not D5 position
    $1C: Shift selector is not D4 position
    $1D: Shift selector is not D3 position
    $1E: Shift selector is not 2 position
    $1F: Shift selector is not 1 position
    $20: Any failure is detected
    $21: No main shaft speed signal
    $22: 2nd gear oil pressure switch malfunction
    $23: 3rd gear oil pressure switch malfunction
    $24: 4th gear oil pressure switch malfunction
    $25: Shift selector is not D position
    $26: Shift selector is not S position
    $27: Shift selector is not L position
    $30: Interrupt request by PGM-FI system

    4R_CVT_NE

    PARAMETER SPECIFICATION


    ENGINE SPEED
    (RPM)

    Engine speed is converted from the CKP sensor.

    4R_CVT_NDR

    PARAMETER SPECIFICATION


    DRIVE PULLEY rpm
    (RPM)

    Drive pulley speed is converted from the CVT input shaft (drive pulley) speed sensor.
    The CVT input shaft (drive pulley) speed sensor detects the number of revolutions of the gear on the drive pulley and sends a pulsing signal to the PCM/TCM.
    The PCM/TCM converts the pulsing signal into drive pulley speed.
    If the drive pulley speed is lower than the value that is estimated based on the engine speed in D, S, L, or R position, a malfunction in the CVT input shaft (drive pulley) speed sensor is detected and a DTC is stored.

    A: Drive Pulley Speed Sensor
    B: PCM/TCM
    C: Pulse Signal
    D: VCC
    E: NDR
    F: SG

    4R_CVT_NDN

    PARAMETER SPECIFICATION


    DRIVEN PULLEY rpm: Driven Pulley Speed
    (RPM)

    Driven pulley speed is converted from the CVT output shaft (driven pulley) speed sensor.

    4R_CVT_VEL

    PARAMETER SPECIFICATION


    SECONDARY SHAFT SPEED rpm
    (RPM)

    Secondary gear shaft speed is converted from the secondary gear shaft speed sensor (CVT speed sensor).

    4R_CVT_VSP

    PARAMETER SPECIFICATION


    VEHICLE SPEED
    (Km/h) (MPH)

    Vehicle speed is converted from the vehicle speed sensor.

    4R_CVT_VLVEL

    PARAMETER SPECIFICATION


    SECONDARY SHAFT SPEED: Secondary Gear Shaft Speed
    (Km/h) (MPH)

    Secondary gear shaft speed is converted from the secondary gear shaft speed sensor (CVT speed sensor).

    4R_CVT_VLNDN

    PARAMETER SPECIFICATION


    DRIVEN PULLEY SPEED
    (Km/h) (MPH)

    Driven pulley speed is converted from the CVT output shaft (driven pulley) speed sensor. The CVT output shaft (driven pulley) speed sensor detects the number of revolutions of the gear on the driven pulley and sends a pulsing signal to the PCM/TCM. The PCM/TCM converts the pulsing signal into driven pulley speed.

    A: Driven Pulley Speed Sensor
    B: PCM/TCM
    C: Pulse Signal
    D: VCC
    E: NDN
    F: SG

    4R_CVT_TH

    PARAMETER SPECIFICATION


    TP SENSOR: Throttle Position Sensor
    (V) (%) (°)

    A potentiometer connected to the throttle valve shaft

    OPERATING RANGE
    -2° - 2° (Fully closed)
    -2° - 10° (DBW idle)

    4R_CVT_PB

    PARAMETER SPECIFICATION


    MAP SENSOR: Manifold Absolute Pressure Sensor
    (Pa) (kPa) (MPa) (mmHg) (inHg) (V) (kgf/cm2) (psi)

    OPERATING RANGE (IDLE)
    28KPa - 41KPa
    210mmHg - 310mmHg
    8inHg - 12inHg

    Possible Variance: ±3.6KPa/27mmHg/1.1inHg

    4R_CVT_ATNP

    PARAMETER SPECIFICATION


    PNP SWITCH: A/T Parking/Neutral Position Switch
    (ON/OFF)

    When the A/T shift lever is shifted to "P" or "N" position, PNP SWITCH indicates ON.

    4R_CVT_ATPR

    PARAMETER SPECIFICATION


    A/T R SWITCH: A/T Reverse Position Switch
    (ON/OFF)

    When the A/T shift lever is shifted to the "R" position, the A/T R SWITCH indicates ON.

    4R_CVT_ATPD_B5

    PARAMETER SPECIFICATION


    A/T D SWITCH: A/T D Position Switch
    (ON/OFF)

    When the A/T shift lever is shifted to the "D" position, the A/T D SWITCH indicates ON.

    4R_CVT_ATPS_B5

    PARAMETER SPECIFICATION


    A/T S SWITCH: A/T S Position Switch
    (ON/OFF)

    When the A/T shift lever is shifted to the "S" position, the A/T S SWITCH indicates ON.

    4R_CVT_ATPL_B5

    PARAMETER SPECIFICATION


    A/T L SWITCH: A/T L Position Switch
    (ON/OFF)

    When the A/T shift lever is shifted to the "L" position, the A/T L SWITCH indicates ON.

    4R_CVT_SCS

    PARAMETER SPECIFICATION


    SCS:
    Service Check Signal
    (OPEN/SHORT)

    When the SCS line is grounded, the Service Check Signal indicates SHORT.
    After turning on the ignition switch, the indicator light blinks the DTCs.

    4R_CVT_BKSW

    PARAMETER SPECIFICATION


    BRAKE SWITCH: Brake Pedal Position Switch
    (ON/OFF)

    When the brake pedal is pressed, the BRAKE SWITCH indicates ON.

    4R_CVT_SMSW

    PARAMETER SPECIFICATION


    MODE S SWITCH
    (ON/OFF)

    When the Mode switch is turned to the "S" position, the MODE S SWITCH indicates ON.

    4R_CVT_EMS

    PARAMETER SPECIFICATION


    MODE E SWITCH
    (ON/OFF)

    When the Mode switch is turned to the "E" position, the MODE E SWITCH indicates ON.

    4R_CVT_INHSOL

    PARAMETER SPECIFICATION


    INHIBITOR SOL: Reverse Inhibitor Solenoid Valve
    (ON/OFF)

    Driving over 10 Km/h, if the driver shifts from "D" to "R", the INHIBITOR SOL indicates ON, and the shift is inhibited.

    4R_CVT_SMIND

    PARAMETER SPECIFICATION


    S INDICATOR
    (ON/OFF)

    When the Mode switch is turned to the "S" position, the S INDICATOR indicates ON.

    4R_CVT_EIND

    PARAMETER SPECIFICATION


    E INDICATOR
    (ON/OFF)

    When the Mode switch is turned to the "E" position, the E INDICATOR indicates ON.

    4R_CVT_DIND

    PARAMETER SPECIFICATION


    D INDICATOR
    (ON/OFF)

    When the A/T shift lever is shifted to the "D" position, the D INDICATOR indicates ON.
    When any DTCs exist, the D indicator light blinks.
    And the D INDICATOR indicates ON and OFF alternately.

    4R_CVT_CLGJD

    PARAMETER SPECIFICATION


    COOLING CONTROL
    (ON/OFF)

    To protect the transmission when the vehicle is driven at high speed and high engine speed, the engine speed is limited to 5500RPM, and the COOLING CONTROL indicates ON.
    After checking this data, please reset the PCM/TCM to clear the data.
    On some vehicle, even ECU was reset, this parameter is not reset. But driving quality is no problem.

    4R_CVT_PBFBSS

    PARAMETER SPECIFICATION


    FEEDBACK LEARN
    (COMPLETE/INCOMPLETE)

    When the MAP feedback learn for the start clutch has been completed, the FEEDBACK LEARN indicates COMPLETE.
    When TCM was replaced or updated, do learning procedure.

    4R_CVT_IACTSFT

    PARAMETER SPECIFICATION


    SHIFT CONTROL SOL: Shift Control Solenoid Valve Current
    (A)

    Shift control solenoid valve current is converted from the shift control solenoid valve.

    4R_CVT_IACTHLC

    PARAMETER SPECIFICATION


    PULLEY CONTROL SOL: Pulley Pressure Control Solenoid Valve Current
    (A)

    Pulley pressure control solenoid valve current is converted from the CVT pulley pressure control valve.

    4R_CVT_IACTSC

    PARAMETER SPECIFICATION


    START CLUTCH CONTROL SOL: Start Clutch Control Solenoid Valve Current
    (A)

    Start clutch control solenoid valve current is converted from the CVT start clutch pressure control valve.

    4R_CVT_DEMS

    PARAMETER SPECIFICATION


    MODE D/E SWITCH
    (ON/OFF)

    When the Mode Switch is turned to on, the MODE D/E SWITCH indicates ON.

    4R_CVT_DMS

    PARAMETER SPECIFICATION


    MODE D SWITCH
    (ON/OFF)

    When the Mode Switch is turned to on, the MODE D SWITCH indicates ON.

    4R_CVT_S12MS

    PARAMETER SPECIFICATION


    MODE S1/S2 SWITCH
    (ON/OFF)

    When the Mode Switch is turned to on, the MODE S1/S2 SWITCH indicates ON.

    4R_CVT_S1IND

    PARAMETER SPECIFICATION


    S1 INDICATOR
    (ON/OFF)

    When the "MODE S1" is selected, the S1 INDICATOR indicates ON.

    4R_CVT_S2IND

    PARAMETER SPECIFICATION


    S2 INDICATOR
    (ON/OFF)

    When the "MODE S2" is selected, the S2 INDICATOR indicates ON.

    4R_CVT_TW

    PARAMETER SPECIFICATION


    ECT SENSOR: Engine Coolant Temperature Sensor
    (°C) (°F) (V)
    (H.LIMIT) (L.LIMIT)

    OPERATING RANGE (IDLE)
    70°C- 100°C
    158°F - 212°F
    1.5V - 0.5V

    Possible Variance:
    ±8°C (at 100°C)
    ±14°F (at 212°F)

    4R_CVT_TA

    PARAMETER SPECIFICATION


    IAT Sensor: Intake Air Temperature
    (°C) (°F) (V)

    Intake Air Temperature indicates the temperature value which TCM/PCM converted based on the voltage value of the IAT Temperature sensor.

    OPERATING RANGE (IDLE)
    50°C - 90°C
    122°F - 194°F
    2.3V - 0.4V

    Possible Variance:
    ±8°C (at 100°C)
    ±14°F (at 212°F)

    4R_CVT_CASSOLA

    PARAMETER SPECIFICATION


    CAS SOL A: Creep Aid System Solenoid A
    (ON/OFF)

    A: PCM / TCM
    B: Creep-aid System Solenoid Valve A
    C: Master Cylinder
    D: Brake switch
    E: Creep-aid System Solenoid Valve Body Assy.
    F: Creep-aid System Solenoid Valve B
    G: Check Valve
    H: Relief valve
    I: Orifice
    J: Front Left Brake
    K: Rear Right Brake
    L: Front Right Brake
    M: Rear Left Brake

    The Creep Aid Control System keeps the brakes applied during auto idle stop.
    This prevents the vehicle from rolling forward or backward between the time the driver release the brake pedal (to press accelerator pedal) and the engine starts, engaging the start clutch.
    When the vehicle comes to a stop, the PCM/TCM turns the creep-aid system solenoid valve A and B ON.
    This maintains the brake pressure that was applied during the stop.
    Since there is no hydraulic pressure to engage the start clutch, this helps keep the vehicle from moving forward or reward when the driver moves his/her foot from the brake pedal to the accelerator pedal. The instant the brake pedal is released, the engine auto-starts.
    When the engine auto-starts, the CVTF pump builds up enough pressure for the start clutch to engage. The PCM/TCM turns creep-aid system solenoid valve A and B OFF, when certain parameters are not met, releasing the brakes.


    Solenoid ON Condition:

    4R_CVT_CASSOLB

    PARAMETER SPECIFICATION


    CAS SOL B: Creep Aid System
    Solenoid B
    (ON/OFF)

    A: PCM / TCM
    B: Creep-aid System Solenoid Valve A
    C: Master Cylinder
    D: Brake switch
    E: Creep-aid System Solenoid Valve Body Assy.
    F: Creep-aid System Solenoid Valve B
    G: Check Valve
    H: Relief valve
    I: Orifice
    J: Front Left Brake
    K: Rear Right Brake
    L: Front Right Brake
    M: Rear Left Brake

    The Creep Aid Control System keeps the brakes applied during auto idle stop.
    This prevents the vehicle from rolling forward or backward between the time the driver release the brake pedal (to press accelerator pedal) and the engine starts, engaging the start clutch.
    When the vehicle comes to a stop, the PCM/TCM turns the creep-aid system solenoid valve A and B ON.
    This maintains the brake pressure that was applied during the stop.
    Since there is no hydraulic pressure to engage the start clutch, this helps keep the vehicle from moving forward or reward when the driver moves his/her foot from the brake pedal to the accelerator pedal. The instant the brake pedal is released, the engine auto-starts.
    When the engine auto-starts, the ATF pump builds up enough pressure for the start clutch to engage. The PCM/TCM turns creep-aid system solenoid valve A and B OFF, when certain parameters are not met, releasing the brakes.

    Solenoid ON Condition:

    4R_CVT_IACTDR

    PARAMETER SPECIFICATION


    DRIVE PULLEY SOL: Drive Pulley Linear Solenoid Current
    (A)

    Actual current value of Drive Pulley Linear Solenoid

    4R_CVT_IACTDN

    PARAMETER SPECIFICATION


    DRIVEN PULLEY SOL: Driven Pulley Linear Solenoid Current
    (mA)

    Actual current value of Driven Pulley Linear Solenoid

    4R_CVT_ATPDRV

    PARAMETER SPECIFICATION


    DRIVE POSITION: Drive Position signal
    (ON/OFF)

    When the A/T shift lever is shifted to out of P, R or N position, the DRIVE POSITION indicates ON.

    4R_CVT_VBSOL

    PARAMETER SPECIFICATION


    SOL SUPPLY: Solenoid Valve Supply
    Voltage
    (V)

    SOL SUPPLY indicates power source voltage for the solenoid valves.

    4R_CVT_VEL2

    PARAMETER SPECIFICATION


    SECONDARY SHAFT SPEED 2 rpm: Secondary Gear Shaft Speed 2
    (RPM)

    Secondary gear shaft speed 2 is converted from the secondary gear shaft speed sensor (CVT speed sensor 2).

    4R_CVT_VLVEL2

    PARAMETER SPECIFICATION


    SECONDARY SHAFT SPEED 2: Secondary Gear Shaft Speed 2
    (Km/h) (MPH)

    Secondary gear shaft speed 2 is converted from the secondary gear shaft speed sensor (CVT speed sensor 2).

    4R_CVT_ATPFWD_B5

    PARAMETER SPECIFICATION


    FORWARD SWITCH:
    (ON/OFF)

    When the shift lever is shifted to one of forward position, FORWARD SWITCH indicates ON.
    Forward switch is installed in Transmission Range Switch. It's detects 2 or 3 forward consecutive position from the highest D position.
    (Forward switch can detect the any position between one shift position and the next shift position.)
    If the signal of forward switch can be detected when both position signals cannot be detected by the shift lever's stopping by the mis-opration of the user etc. in the middle of two forward positions, the PCM/TCM doesn't detects the malfunction of AT range switch.
    The combination that forward switch can detects depends on the model.

    4R_CVT_SSW_B5

    PARAMETER SPECIFICATION


    S SWITCH
    (ON/OFF)

    When the A/T shift lever is shifted to the "S" position side, the S SWITCH indicates ON.

    4R_CVT_ATINDR_B5

    PARAMETER SPECIFICATION


    R INDICATOR
    (ON/OFF)

    When the R position signal is outputted, the R INDICATOR indicates ON.

    4R_CVT_ATINDD_B5

    PARAMETER SPECIFICATION


    D INDICATOR
    (ON/OFF)

    When the D position signal is outputted, the D INDICATOR indicates ON. When any DTCs exist, the D indicator light blinks.
    And the D INDICATOR indicates ON and OFF alternately.

    4R_CVT_ATINDS_B5

    PARAMETER SPECIFICATION

    S INDICATOR
    (ON/OFF)

    When the S position signal is outputted, the S INDICATOR indicates ON.

    4R_CVT_ATINDL_B5

    PARAMETER SPECIFICATION


    L INDICATOR
    (ON/OFF)

    When the L position signal is outputted, the L INDICATOR indicates ON.

    4R_CVT_SLC_B5

    PARAMETER SPECIFICATION


    SHIFT LOCK SOL: Shift Lock Solenoid Valve
    (ON/OFF)

    When the solenoid valve is activated, the shift lock is released.
    The SHIFT LOCK SOL indicates ON.

    4R_CVT_CRSSIG

    PARAMETER SPECIFICATION


    CRUISE CONTROL: Cruise Control
    (ON/OFF)

    When the cruise control is active, the CRUISE CONTROL indicates ON.

    4R_CVT_FBOK

    PARAMETER SPECIFICATION


    LEARN CONDITION: Feedback Learn Condition
    (OK/NG)

    When the condition of feedback learn is satisfied, and vehicle speed is 0, the LEARN CONDITION indicates OK.

    4R_CVT_NT

    PARAMETER SPECIFICATION


    Torque Converter Turbine Speed
    (RPM)

    Torque Converter Turbine Speed displays the value of turbine speed sensor.

    4R_CVT_VABSFL

    PARAMETER SPECIFICATION


    ABS WHEEL SPEED (FL)
    (km/h) (MPH)

    Vehicle speed calculated from front-left wheel speed signal from ABS ECU.

    4R_CVT_VABSFR

    PARAMETER SPECIFICATION


    ABS WHEEL SPEED (FR)
    (km/h) (MPH)

    Vehicle speed calculated from front-right wheel speed signal from ABS ECU.

    4R_CVT_NVABS

    PARAMETER SPECIFICATION


    ABS WHEEL SPEED rpm:
    (RPM)

    ABS WHEEL SPEED is converted from the ABS wheel speed sensor.

    4R_CVT_VLVABS

    PARAMETER SPECIFICATION


    ABS WHEEL SPEED
    (km/h) (MPH)

    ABS WHEEL SPEED is converted form the ABS wheel speed sensor.

    4R_CVT_ESCP

    PARAMETER SPECIFICATION


    START CLUTCH SLIP RATIO
    (%)

    Start clutch slip ratio is converted from secondary gear shaft speed and driven pulley speed.
    When Start clutch engages full, 100% is displayed.
    This value is not correct while the vehicle is stopping.

    4R_CVT_VLVW

    PARAMETER SPECIFICATION


    VEHICLE SPEED:
    (km/h) (MPH)

    Vehicle speed converted from CVT speed sensor.

    4R_CVT_PA

    PARAMETER SPECIFICATION


    BARO SENSOR: Barometric Pressure Sensor
    (Pa) (kPa) (MPa) (mmHg) (inHg) (V) (kgf/cm2) (psi)

    The voltage value of BARO sensor is indicated.
    The barometric pressure (BARO) sensor is built into the powertrain control module (PCM/TCM) and monitors atmospheric pressure.
    The barometric pressure (BARO) sensor outputs low signal voltage at a low barometric pressure, and high signal voltage at a high barometric pressure.

    OPERATING RANGE
    400mmHg - 850mmHg
    53kPa - 113kPa
    16inHg - 33inHg
    1.6V - 3.2V

    Possible Variance:
    ±27mmHg
    ±1.1inHg
    ±3.6kPa

    4R_CVT_IACTCPC

    PARAMETER SPECIFICATION


    PRESSURE CONTROL SOLENOID VALVE C:
    Pressure Control Solenoid C actual current
    (A)

    Actual current value of pressure control solenoid C.

    4R_CVT_SHA

    PARAMETER SPECIFICATION


    SHIFT SOL A
    (ON/OFF)

    When the solenoid valve is activated, the fluid line is changed.
    SHIFT SOL A indicates ON.

    4R_CVT_SHB

    PARAMETER SPECIFICATION


    SHIFT SOL B
    (ON/OFF)

    When the solenoid valve is activated, the fluid line is changed.
    SHIFT SOL B indicates ON.

    4R_CVT_SHC

    PARAMETER SPECIFICATION


    SHIFT SOL O/P: Shift Solenoid valve O/P
    (ON/OFF)

    The shift solenoid valve O/P switches the oil passage, and has changed the capacity of the oil pump.

    4R_CVT_VABSRL

    PARAMETER SPECIFICATION


    ABS WHEEL SPEED (RL)
    (km/h) (MPH)

    Vehicle speed calculated from rear-left wheel speed signal from ABS ECU.

    4R_CVT_VABSRR

    PARAMETER SPECIFICATION


    ABS WHEEL SPEED (RR)
    (km/h) (MPH)

    Vehicle speed calculated from rear-right wheel speed signal from ABS ECU.

    4R_CVT_PDNAD

    PARAMETER SPECIFICATION


    DRIVEN PULLEY PRESSURE (V)
    (V)

    Input voltage from Driven Pulley Fluid Pressure Sensor.

    4R_CVT_PDN

    PARAMETER SPECIFICATION


    DRIVEN PULLEY PRESSURE
    (kPa)

    Driven Pulley Fluid Pressure from Driven Pulley Fluid Pressure Sensor.

    4R_CVT_ATPP_B5

    PARAMETER SPECIFICATION


    A/T P SWITCH
    (ON/OFF)

    When the A/T shift lever is shifted to the "P" position, the A/T P SWITCH indicates ON.

    4R_CVT_ATPN_B5

    PARAMETER SPECIFICATION


    A/T N SWITCH
    (ON/OFF)

    When the A/T shift lever is shifted to the "N" position, the A/T N SWITCH indicates ON.

    4R_CVT_ATINDP_B5

    PARAMETER SPECIFICATION


    P INDICATOR
    (ON/OFF)

    When the P position signal is outputted, the P INDICATOR indicates ON.

    4R_CVT_ATINDN_B5

    PARAMETER SPECIFICATION


    N INDICATOR
    (ON/OFF)

    When the N position signal is outputted, the N INDICATOR indicates ON.

    4R_CVT_MSW_B5

    PARAMETER SPECIFICATION


    M MODE SWITCH: Manual Mode Switch
    (ON/OFF)

    When the mode switch is turned to on, the M MODE SWITCH indicates ON.

    4R_CVT_SUP_B5

    PARAMETER SPECIFICATION


    UPSHIFT SWITCH
    (ON/OFF)

    When the upshift switch is turned to on, the UPSHIFT SWITCH indicates ON.

    4R_CVT_SDN_B5

    PARAMETER SPECIFICATION


    DOWNSHIFT SWITCH
    (ON/OFF)

    When the downshift switch is turned to on, the DOWNSHIFT SWITCH indicates ON.

    4R_CVT_MIND_B5

    PARAMETER SPECIFICATION


    MANUAL MODE INDICATOR:
    (ON/OFF)

    When the mode switch is turned to on, the MANUAL MODE INDICATOR indicates ON.

    4R_CVT_LEDA_B5

    PARAMETER SPECIFICATION


    LEDA: Shift Indicator Light Control
    (ON/OFF)

    When the shift indicator light displays 4, 5, 6, or 7, the LEDA indicates ON.

    4R_CVT_LEDB_B5

    PARAMETER SPECIFICATION


    LEDB: Shift Indicator Light Control
    (ON/OFF)

    When the shift indicator light displays 2, 3, 6, or 7, the LEDB indicates ON.

    4R_CVT_LEDC_B5

    PARAMETER SPECIFICATION


    LEDC: Shift Indicator Light Control
    (ON/OFF)

    When the shift indicator light displays 1, 3, 5, or 7, the LEDC indicates ON.

    4R_CVT_METINH_B5

    PARAMETER SPECIFICATION


    METER INHIBITOR OUTPUT
    (ON/OFF)

    When all the Shift position indicator in the meter has been forcibly turned off, METER INHIBITOR OUTPUT indicates ON.
    When do the malfunction of the CAN communication, the indicator in the meter cannot be correctly indicated.
    At this time, to prevent the indicator being mis-indicated, all the shift position indicators in the meter are forcibly turned off.

    4R_CVT_SPOSW_B5

    PARAMETER SPECIFICATION


    SPORT MODE SWITCH
    (ON/OFF)

    When the sport mode switch is turned to ON, the SPORT MODE SWITCH indicates ON.

    4R_CVT_ECOSW_B5

    PARAMETER SPECIFICATION


    ECON MODE SWITCH
    (ON/OFF)

    ECON switch is a change-over switch from normal mode to ECON mode for improving fuel economy. CVT system cooperatively controls when ECON switch is pushed with PGM-FI system and air conditioner system, and it changes to the ECON mode. It changes over from normal control map to ECON mode map which allows vehicle runs at lower engine speed, and improves fuel economy.

    CVT control map: Half throttle

    A: ECON switch OFF
    B: ECON switch ON
    C: Engine speed
    D: Vehicle speed

    4R_CVT_SPOIND_B5

    PARAMETER SPECIFICATION


    SPORT MODE INDICATOR
    (ON/OFF)

    When the sport mode indicates ON, the sport mode indicator Light comes on.

    4R_CVT_ECOIND_B5

    PARAMETER SPECIFICATION


    ECON MODE INDICATOR
    (ON/OFF)

    It changes to ECON mode by pushing ECON switch. And it indicates ON when ECON MODE INDICATOR comes ON.

    4R_CVT_CRSSIGB_B5

    PARAMETER SPECIFICATION


    CRUISE CONTROL
    (ON/OFF)

    When the cruise control is active, the CRUISE
    CONTROL indicates ON.

    4R_CVT_CRSSIGC_B5

    PARAMETER SPECIFICATION


    DOWNSHIFT REQUEST 1
    (ON/OFF)

    When the cruise control on, and a downshift is required, DOWN SHIFT REQUEST1 indicate ON.

    4R_CVT_CRSSIGD_B5

    PARAMETER SPECIFICATION


    DOWN SHIFT REQUEST 2
    (ON/OFF)

    When the cruise control on, and a downshift is required, DOWN SHIFT REQUEST2 indicate ON.

    4R_CVT_ATCCFWD_B5

    PARAMETER SPECIFICATION


    CRUISE POSITION
    (ON/OFF)

    When the select lever is a position where the cruise control is possible, CRUISE POSITION is indicates ON.

    4R_CVT_ODOMTR_B

    PARAMETER SPECIFICATION


    Distance Traveled Since Battery Connected
    (km) (Mile)

    Distance Traveled since the last time battery power was applied to the PCM/TCM.
    When the battery terminal is disconnected, Distance Traveled Since Battery Connected becomes 0.

    4R_CVT_DRNDR

    PARAMETER SPECIFICATION


    DRIVE PULLEY SPEED
    (RPM)

    Drive pulley speed is converted from the CVT drive pulley speed sensor.
    The value of each 50RPM is displayed.

    4R_CVT_DRNDN

    PARAMETER SPECIFICATION


    DRIVEN PULLEY SPEED
    (RPM)

    Driven pulley speed is converted from the CVT driven pulley speed sensor.
    The value of each 50RPM is displayed.

    4R_CVT_DRRAT

    PARAMETER SPECIFICATION


    DR/ DN PULLEY SPEED RATIO: Drive pulley / Driven pulley speed ratio

    Value by which speed of Drive Pulley is divided at speed of Driven Pulley.

    4R_CVT_DRPCD1

    HONDA DTC: MAIN CODE

    This indicates the MAIN CODE that caused On-Board Snapshot to be stored.

    4R_CVT_DRPCD2

    HONDA DTC: SUB CODE

    This indicates the SUB CODE that caused On-Board Snapshot to be stored.

    4R_CVT_DRETR

    PARAMETER SPECIFICATION


    TORQUE CONVERTER SLIP RATIO
    (%)

    4R_CVT_DRECL

    PARAMETER SPECIFICATION


    CLUTCH SLIP RATIO
    (%)

    4R_CVT_DRNEB

    PARAMETER SPECIFICATION


    ENGINE SPEED:
    (RPM)

    Engine speed is converted from CKP sensor. The value of each 50RPM is displayed.

    4R_CVT_VVBU

    PARAMETER SPECIFICATION


    VBU LEVEL
    (V)

    A: Battery
    B: Ignition switch
    C: PCM/TCM

    VBU is the voltage of the backup power supply for the PCM/TCM.
    If the VBU circuit is normal, the VBU will indicate same value as the voltage of the battery at all times.

    4R_CVT_VIG1

    PARAMETER SPECIFICATION


    IG1 LEVEL
    (V)

    A: Battery
    B: Ignition switch
    C: PCM/TCM

    IG1 is the power supply voltage for the PCM/TCM.
    When the ignition switch is turned on, IG1 indicates the same value as the voltage of the battery.
    When the ignition switch is turned off, IG1 becomes 0#V.

    4R_CVT_JUDLVL

    PARAMETER SPECIFICATION


    Start Clutch Status
    (Unchecked, Normal, Judder1, Judder2)

    START CLUTCH STATUS indicates whether there is a judder from the start clutch.

    Unchecked: The TCM/PCM has not checked the start clutch status yet. Make sure the
    START CLUTCH DIAGNOSIS CONDITION is "Ready". Accelerate the vehicle from a
    stop three times with the accelerator pedal position (APP SENSOR A) greater than 2.75
    V.

    Normal: Start Clutch is normal.

    Judder 1: The judder occurs from the start clutch when you accelerate the vehicle from a
    stop and the accelerator pedal position (APP SENSOR A) is from 2.75 V to 5.5 V.

    Judder 2: The Judder occurs from the start clutch when you accelerate the vehicle from a
    stop and the accelerator pedal position (APP SENSOR A) is from 1.65 V to 2.75 V.

    4R_CVT_ABSTH

    PARAMETER SPECIFICATION


    TP SENSOR: Throttle Position Sensor
    (V) (%)

    It displays the absolute throttle opening value as calculated from voltage input from TP sensor.

    4R_CVT_RELTH

    PARAMETER SPECIFICATION


    RELATIVE TP SENSOR: Relative Throttle Position Sensor
    (°) (%)

    It displays the relative throttle opening value as calculated by the PCM/TCM.
    OPERATING RANGE (IDLE)
    (DBW idle)
    0 - 5 [%]
    0 - 4 [°]

    A: Default position (When IG SW is on)
    B: Fully closed position (0°)

    4R_CVT_APS

    PARAMETER SPECIFICATION


    APP SENSOR DEG: Accelerator Pedal Position Sensor
    (%)

    Angle at Accelerator position calculated from value of two accelerator pedal position sensor (APP SENSOR A and APP SENSOR B).

    4R_CVT_APS1AD

    PARAMETER SPECIFICATION


    APP SENSOR A (V): Accelerator Pedal Position Sensor A Signal Voltage
    (V)

    A potentiometer connected to the accelerator pedal cable. This indicates the voltage value about twice APP sensor B. Voltage of accelerator Pedal Position Sensor 1(A).

    A: APP SENSOR A
    B: APP SENSOR B
    i: The depressed amount of the accelerator pedal

    4R_CVT_APS2AD

    PARAMETER SPECIFICATION


    APP SENSOR B (V): Accelerator Pedal Position Sensor B Signal Voltage

    A potentiometer connected to the accelerator pedal cable.
    This indicates about half the voltage value of APP sensor A.
    Voltage of accelerator Pedal Position Sensor B.

    A: APP SENSOR A
    B: APP SENSOR B
    i: The depressed amount of the accelerator pedal

    4R_CVT_RCALSC

    PARAMETER SPECIFICATION


    Start Clutch Status Diagnosis Condition
    (Not ready, Ready)

    Start Clutch Status Diagnosis Condition indicates whether it is possible for the current transmission to diagnose "Start Clutch Diagnosis".

    Not ready: The vehicle has not been ready to diagnose for the start clutch yet.

    It should be "Ready", do as the following procedures.
    Start up the Engine, and warm CVTF (CVT Fluid) up to 30°C/158°F (the radiator fan comes on twice) or drive the vehicle at least 10 minutes.

    Ready: The vehicle is ready to diagnose for the start clutch.

    NOTE: If you try to measure temperature of CVTF (CVT Fluid), you have to insert a thermometer instead of a dipstick into transmission.

    4R_CVT_DRTH

    PARAMETER SPECIFICATION


    TP SENSOR: Throttle Position Sensor
    (%)

    A potentiometer connected to the throttle valve shaft.

    4R_CANCVT_VSP

    PARAMETER SPECIFICATION


    Vehicle Speed
    (Km/h) (MPH)

    Vehicle speed is converted from the CVT speed sensor.

    4R_CANCVT_VLNDN

    PARAMETER SPECIFICATION


    Output Shaft (Driven Pulley) Speed
    (Km/h) (MPH)

    Driven pulley speed is converted from the CVT output shaft (driven pulley) speed sensor. The CVT output shaft (driven pulley) speed sensor detects the number of revolutions of the gear on the driven pulley and sends a pulsing signal to the PCM/TCM. The PCM/TCM converts the pulsing signal into driven pulley speed.

    A: Driven Pulley Speed Sensor
    B: PCM/TCM
    C: Pulse Signal
    D: VCC
    E: NDN
    F: SG

    4R_CANCVT_NEW

    PARAMETER SPECIFICATION


    Engine Speed
    (RPM)

    Engine speed is converted from the CKP sensor.

    4R_CANCVT_NDR

    PARAMETER SPECIFICATION


    Input Shaft (Drive Pulley) Speed rpm
    (RPM)

    Drive pulley speed is converted from the CVT input shaft (drive pulley) speed sensor.
    The CVT input shaft (drive pulley) speed sensor detects the number of revolutions of the gear on the drive pulley and sends a pulsing signal to the PCM/TCM.
    The PCM/TCM converts the pulsing signal into drive pulley speed.
    If the drive pulley speed is lower than the value that is estimated based on the engine speed in D, S, L, or R position, a malfunction in the CVT input shaft (drive pulley) speed sensor is detected and a DTC is stored.

    A: Drive Pulley Speed Sensor
    B: PCM/TCM
    C: Pulse Signal
    D: VCC
    E: NDR
    F: SG

    4R_CANCVT_NDN

    PARAMETER SPECIFICATION


    Output Shaft (Driven Pulley) Speed rpm
    (RPM)

    Driven pulley speed is converted from the CVT output shaft (driven pulley) speed sensor. The CVT output shaft (driven pulley) speed sensor detects the number of revolutions of the gear on the driven pulley and sends a pulsing signal to the PCM/TCM. The PCM/TCM converts the pulsing signal into driven pulley speed.

    A: Drive Pulley Speed Sensor
    B: PCM/TCM
    C: Pulse Signal
    D: VCC
    E: NDR
    F: SG

    4R_CANCVT_RELTH

    PARAMETER SPECIFICATION


    Relative TP Sensor: Relative Throttle Position Sensor
    (%)

    It displays the relative throttle opening value as calculated by the PCM/TCM.
    OPERATING RANGE (IDLE)
    (DBW idle)
    0 - 5 [%]

    A: Default position (When IG SW is on)
    B: Fully closed position (0°)

    4R_CANCVT_THAD1

    PARAMETER SPECIFICATION


    TP Sensor (1): Throttle Position Sensor 1
    (V)

    The voltage value of Throttle Position Sensor (1) is indicated.

    Throttle sensor is connected to the throttle valve shaft.
    It detects throttle valve position as the resistance value, converts it into the voltage, and sends the signal to the control unit to enrich the mixture at acceleration, to perform the fuel-cut at deceleration and to A/T control etc.
    When the throttle is fully closed, the position voltage is the lowest, and as the throttle opens, the voltage becomes higher.
    The computer converts the voltage value into throttle position, and detects throttle position status.

    Fig: Throttle position sensor. Opening angle voltage characteristics
    Y: V
    X: deg
    i: Fully closed
    ii: Fully open

    i: Sensor
    ii: VCC
    iii: TH
    iv: SG
    v: ECU
    vi: Reference voltage circuit
    vii: Computer

    4R_CANCVT_THAD2

    PARAMETER SPECIFICATION


    TP Sensor (2): Throttle Position Sensor 2
    (V)

    The voltage value of Throttle Position Sensor 2 is indicated.

    TP SENSOR (2) is indicated only in the vehicle with two Throttle Position Sensor.
    Throttle sensor 2 is connected to the throttle valve shaft.
    It detects throttle valve position as the resistance value, converts it into the voltage, and sends the signal to the control unit to enrich the mixture at acceleration, to perform the fuel-cut at deceleration and to A/T control etc.
    When the throttle is fully closed, the position voltage is the lowest, and as the throttle opens, the voltage becomes higher.
    The computer converts the voltage value into throttle position, and detects throttle position status.

    Fig: Throttle position sensor. Opening angle voltage characteristics
    Y: V
    X: deg
    i: Fully closed
    ii: Fully open

    i: Sensor
    ii: VCC
    iii: TH
    iv: SG
    v: ECU
    vi: Reference voltage circuit
    vii: Computer

    4R_CANCVT_APSAT

    PARAMETER SPECIFICATION


    APP Sensor (%): Accelerator Pedal Position Sensor
    (%)

    Percentage at Accelerator position calculated from value of two accelerator pedal position sensor (APP SENSOR A and APP SENSOR B).

    4R_CANCVT_APS1AD

    PARAMETER SPECIFICATION


    APP Sensor A (V): Accelerator Pedal Position Sensor A Signal Voltage
    (V)

    A potentiometer connected to the accelerator pedal cable. This indicates the voltage value about twice APP sensor B. Voltage of accelerator Pedal Position Sensor 1(A).

    A: APP SENSOR A
    B: APP SENSOR B
    i: The depressed amount of the accelerator pedal

    4R_CANCVT_APS2AD

    PARAMETER SPECIFICATION


    APP Sensor B (V): Accelerator Pedal Position Sensor B Signal Voltage
    (V)

    A potentiometer connected to the accelerator pedal cable.
    This indicates about half the voltage value of APP sensor A.
    Voltage of accelerator Pedal Position Sensor B.

    A: APP SENSOR A
    B: APP SENSOR B
    i: The depressed amount of the accelerator pedal

    4R_CVT_NT_B5

    PARAMETER SPECIFICATION


    Torque Converter Turbine Speed
    (RPM)

    Torque Converter Turbine Speed displays the value of turbine speed sensor.

    4R_CVT_VABSFL_B5

    PARAMETER SPECIFICATION


    ABS WHEEL SPEED (FL)
    (km/h) (MPH)

    Vehicle speed calculated from front-left wheel speed signal from ABS ECU.

    4R_CVT_VABSFR_B5

    PARAMETER SPECIFICATION


    ABS WHEEL SPEED (FR)
    (km/h) (MPH)

    Vehicle speed calculated from front-right wheel speed signal from ABS ECU.

    4R_CANCVT_TWAD

    PARAMETER SPECIFICATION


    ECT Sensor (V): Engine Coolant Temperature Sensor
    (V)

    The voltage value of ECT sensor is indicated.
    The engine coolant temperature sensor detects the fluctuation of engine coolant temperature by the fluctuation of the resistance of thermistor.
    The PCM/TCM supplies voltage to the engine coolant temperature (ECT) signal circuit (about 5 V) through a pull-up resistor.
    As the engine coolant cools, the ECT sensor resistance increases, and the PCM/TCM detects a high signal voltage.
    As the engine coolant warms, the ECT sensor resistance decreases, and the PCM/TCM detects a low signal voltage.
    This signal (voltage) is used for the control of the lock upping clutch etc.

    Fig: Temp resistance characteristics
    Y: kΩ
    X: °C

    4R_CANCVT_TW

    PARAMETER SPECIFICATION


    Engine Coolant Temperature
    (°C)(°F)

    Engine Coolant Temperature indicates the temperature value which TCM/PCM converted based on the voltage value of the ECT sensor.

    The engine coolant temperature sensor detects the fluctuation of engine coolant temperature by the fluctuation of the resistance of thermistor.
    The PCM/TCM supplies voltage to the engine coolant temperature (ECT) signal circuit (about 5 V) through a pull-up resistor.
    As the engine coolant cools, the ECT sensor resistance increases, and the PCM/TCM detects a high signal voltage.
    As the engine coolant warms, the ECT sensor resistance decreases, and the PCM/TCM detects a low signal voltage.
    This signal (voltage) is used for the control of the lock upping clutch etc.

    Fig: Temp resistance characteristics
    Y: kΩ
    X: °C

    4R_CANCVT_PBAD

    PARAMETER SPECIFICATION


    MAP Sensor (V): Manifold Absolute Pressure Sensor
    (V)

    The voltage value of MAP sensor is indicated.
    The manifold absolute pressure (MAP) sensor senses manifold absolute pressure (vacuum) and converts it into electrical signals (voltage).
    The MAP sensor outputs low signal voltage at high-vacuum (throttle valve closed) and high signal voltage at low-vacuum (throttle valve wide open).

    A: MAP SENSOR
    B: PCM/TCM
    D: MAP
    E: SG

    4R_CANCVT_PB

    PARAMETER SPECIFICATION


    Manifold Absolute Pressure
    (Pa)(kPa)(Mpa)(kgf/cm2)(mmHg)(inHg)(psi)

    Manifold Absolute Pressure indicates the pressure value which TCM/PCM converted based on the voltage value of the MAP sensor.
    The manifold absolute pressure (MAP) sensor senses manifold absolute pressure (vacuum) and converts it into electrical signals (pressure ).
    The MAP sensor outputs low signal voltage at high-vacuum (throttle valve closed) and high signal voltage at low-vacuum (throttle valve wide open). The MAP sensor outputs low signal voltage at high-vacuum (throttle valve closed) and high signal voltage at low-vacuum (throttle valve wide open).

    OPERATING RANGE (IDLE)
    210mmHg - 310mmHg
    28KPa - 41KPa
    8inHg - 12inHg
    Possible Variance: ±27mmHg/1.1inHg/3.6KPa

    A: MAP SENSOR
    B: PCM/TCM
    D: MAP
    E: SG

    4R_CANCVT_PAAD

    PARAMETER SPECIFICATION


    BARO Sensor (V): Barometric Pressure Sensor voltage
    (V)
    (N/A: Not equipped)

    The voltage value of BARO sensor is indicated.
    The barometric pressure (BARO) sensor is built into the powertrain control module (PCM/TCM) and monitors atmospheric pressure.
    The barometric pressure (BARO) sensor outputs low signal voltage at a low barometric pressure, and high signal voltage at a high barometric pressure.

    Fig: Barometric Pressure (BARO) Sensor Output Voltage
    A: Barometric Pressure
    B: Low (High Altitude)
    C: High (Low Altitude)
    D: Sensor Voltage (V)

    4R_CANCVT_PA

    PARAMETER SPECIFICATION


    Atmospheric Pressure
    (Pa) (KPa) (MPa) (mmHg) (inHg) (kgf/cm2) (psi)
    (N/A: Not equipped)

    Atmospheric Pressure indicates the pressure value which TCM/PCM converted based on the voltage value of the BARO sensor.
    The barometric pressure (BARO) sensor is built into the powertrain control module (PCM/TCM) and monitors atmospheric pressure.
    The barometric pressure (BARO) sensor outputs low signal voltage at a low barometric pressure, and high signal voltage at a high barometric pressure.

    Fig: Barometic Pressure (BARO) Sensor Output Voltage
    A: Barometic Pressure
    B: Low (High Altitude)
    C: High (Low Altitude)
    D: Sensor Voltage (V)

    4R_CANCVT_TATFAD

    PARAMETER SPECIFICATION


    CVTF Temperature: CVT Fluid Temperature (V)

    The voltage value of CVTF Temperature Sensor is indicated.
    The CVTF temperature sensor is a thermistor type sensor whose resistance changes according to the change in CVTF temperature.
    The PCM/ TCM sends a 5V standard voltage to the grounded sensor through a pull-up resistor.
    When the CVTF temperature is low, the sensor resistance increases and the PCM/ TCM detects a high signal voltage.
    As the CVTF temperature rises, the sensor resistance decreases and the PCM/TCM detects a low signal voltage.

    A: Automatic Transmission Fluid Temperature Sensor
    B: Input Circuit
    C: Signal
    D: PCM/ TCM

    OPERATING RANGE
    -30°C - 140°C
    -22°F - 284°F
    4.77V - 0.28V

    4R_CANCVT_TATF

    PARAMETER SPECIFICATION


    CVTF Temperature: CVT Fluid Temperature
    (°C)(°F)

    CVTF Temperature indicates the temperature value which TCM/PCM converted based on the voltage value of the CVTF Temperature sensor.

    The CVTF temperature sensor is a thermistor type sensor whose resistance changes according to the change in CVTF temperature.
    The PCM/ TCM sends a 5V standard voltage to the grounded sensor through a pull-up resistor.
    When the CVTF temperature is low, the sensor resistance increases and the PCM/ TCM detects a high signal voltage.
    As the CVTF temperature rises, the sensor resistance decreases and the PCM/TCM detects a low signal voltage.

    A: Automatic Transmission Fluid Temperature Sensor
    B: Input Circuit
    C: Signal
    D: PCM/ TCM

    OPERATING RANGE
    -30°C - 140°C
    -22°F - 284°F
    4.77V - 0.28V

    4R_CANCVT_VB

    PARAMETER SPECIFICATION


    Battery Voltage (V)

    Battery Voltage indicates the battery voltage.
    It is a power-supply voltage of the solenoid valve.

    4R_CANCVT_TAAD

    PARAMETER SPECIFICATION


    IAT Sensor: Intake Air Temperature Sensor
    (V)

    The voltage value of Intake Air Temperature Sensor is indicated.

    4R_CANCVT_TA

    PARAMETER SPECIFICATION


    IAT Sensor: Intake Air Temperature
    (°C) (°F)

    Intake Air Temperature indicates the temperature value which TCM/PCM converted based on the voltage value of the IAT Temperature sensor.

    OPERATING RANGE (IDLE)
    50°C - 90°C
    122°F - 194°F

    Possible Variance:
    ±8°C (at 100°C)
    ±14°F (at 212°F)

    4R_CANCVT_SHA

    PARAMETER SPECIFICATION


    SHIFT SOL A: Shift Sol A
    (ON/OFF)

    When the solenoid valve is activated, the fluid line is changed. SHIFT SOL A indicates ON.

    4R_CANCVT_SHB

    PARAMETER SPECIFICATION


    SHIFT SOL B: Shift Sol B
    (ON/OFF)

    When the solenoid valve is activated, the fluid line is changed. SHIFT SOL B indicates ON.

    4R_CANCVT_SHO-P

    PARAMETER SPECIFICATION


    SHIFT SOL O/P: Shift Solenoid valve O/P
    (ON/OFF)

    The shift solenoid valve O/P switches the oil passage, and has changed the capacity of the oil pump.

    4R_CANCVT_SLS

    PARAMETER SPECIFICATION


    Shift Lock Sol: Shift Lock Solenoid Valve
    (ON/OFF)

    When the solenoid valve is activated, the shift lock is released. The SHIFT LOCK SOLENOID SYSTEM is a device which the shift lever cannot be moved from P position to other positions if the brake pedal is not pressed after the engine starts at P position.
    If the brake pedal is pressed at P position, the shift lock solenoid is turning on, shift lock plunger is retracted to release the shift lock stop. This allows the shift lever to be moved.
    The shift lock solenoid remains OFF, when the brake pedal is released at P position, and the shift lever is without P position.

    4R_CANCVT_INHSOL

    PARAMETER SPECIFICATION


    Inhibitor Sol: Reverse Inhibitor Solenoid
    (ON/OFF)

    Driving over 10 Km/h, if the driver shifts from "D" to "R", the INHIBITOR SOL indicates ON, and the shift is inhibited.

    4R_CANCVT_ICMDDR

    PARAMETER SPECIFICATION


    Drive Pulley Sol Command: Drive Pulley Solenoid Command
    (mA)

    Calculated current value that PCM/TCM directs to Drive Pulley control Solenoid is used for Drive Pulley pressure control.
    A spool in Drive Pulley control Solenoid pushes a valve according to the duty cycle that is controlled by the PCM/TCM to pressurize fluid so the hydraulic pressure is proportional to the current.
    The PCM/TCM measures the current flowing through Drive Pulley control Solenoid and uses feedback control to compensate the difference between the actual current and the commanded one.

    A: Cut Off Command
    B: Cut Off Circuit
    C: Command
    D: Driver Circuit
    E: Drive Pulley control Solenoid
    F: Current Sensing Circuit
    G: Sensing Current
    H: PCM/TCM

    4R_CANCVT_IACTDR

    PARAMETER SPECIFICATION


    Drive Pulley Sol Actual: Drive Pulley control Solenoid Actual
    (mA)

    Actual current value of Drive Pulley control Solenoid
    Drive Pulley control Solenoid is used for Drive Pulley pressure control.
    A spool in Drive Pulley control Solenoid pushes a valve according to the duty cycle that is controlled by the PCM/TCM to pressurize fluid so the hydraulic pressure is proportional to the current.
    The PCM/TCM measures the current flowing through Drive Pulley control Solenoid and uses feedback control to compensate the difference between the actual current and the commanded one.

    A: Cut Off Command
    B: Cut Off Circuit
    C: Command
    D: Driver Circuit
    E: Drive Pulley control Solenoid
    F: Current Sensing Circuit
    G: Sensing Current
    H: PCM/TCM

    4R_CANCVT_ICMDDN

    PARAMETER SPECIFICATION


    Driven Pulley Sol Command: Driven Pulley control Solenoid Command
    (mA)

    Calculated current value that PCM/TCM directs to Driven Pulley control Solenoid.
    Driven Pulley control Solenoid is used for Driven Pulley pressure control.
    A spool in Driven Pulley control Solenoid pushes a valve according to the duty cycle that is controlled by the PCM/TCM to pressurize fluid so the hydraulic pressure is proportional to the current.
    The PCM/TCM measures the current flowing through Driven Pulley control Solenoid and uses feedback control to compensate the difference between the actual current and the commanded one.

    A: Cut Off Command
    B: Cut Off Circuit
    C: Command
    D: Driver Circuit
    E: Drive Pulley control Solenoid
    F: Current Sensing Circuit
    G: Sensing Current
    H: PCM/TCM

    4R_CANCVT_IACTDN

    PARAMETER SPECIFICATION


    Driven Pulley Sol Actual: Driven Pulley control Solenoid Actual
    (mA)

    Actual current value of Driven Pulley control Solenoid
    Driven Pulley control Solenoid is used for Driven Pulley pressure control.
    A spool in Driven Pulley control Solenoid pushes a valve according to the duty cycle that is controlled by the PCM/TCM to pressurize fluid so the hydraulic pressure is proportional to the current.
    The PCM/TCM measures the current flowing through Driven Pulley control Solenoid and uses feedback control to compensate the difference between the actual current and the commanded one.

    A: Cut Off Command
    B: Cut Off Circuit
    C: Command
    D: Driver Circuit
    E: Drive Pulley control Solenoid
    F: Current Sensing Circuit
    G: Sensing Current
    H: PCM/TCM

    4R_CANCVT_ICMDSC

    PARAMETER SPECIFICATION


    Start Clutch Control Sol Command: Start Clutch Control Solenoid Valve command
    (mA)

    Calculated current value that PCM/TCM directs to start clutch control solenoid valve current.

    Start clutch control solenoid is used for Start clutch pressure control. A spool in Start clutch control solenoid pushes a valve according to the duty cycle that is controlled by the PCM/TCM to pressurize fluid so the hydraulic pressure is proportional to the current. The PCM/TCM measures the current flowing through Start clutch control solenoid and uses feedback control to compensate the difference between the actual current and the commanded one.

    A: Cut Off Command
    B: Cut Off Circuit
    C: Command
    D: Driver Circuit
    E: Drive Pulley control Solenoid
    F: Current Sensing Circuit
    G: Sensing Current
    H: PCM/TCM

    4R_CANCVT_IACTSC

    PARAMETER SPECIFICATION


    Start Clutch Control Sol Actual: Start Clutch Control Solenoid Valve Actual
    (mA)

    Actual current value of Start Clutch Control Solenoid Valve.

    Start Clutch Control Solenoid Valve is used for Driven Pulley pressure control.
    A spool in Start Clutch Control Solenoid Valve pushes a valve according to the duty cycle that is controlled by the PCM/TCM to pressurize fluid so the hydraulic pressure is proportional to the current.
    The PCM/TCM measures the current flowing through Start Clutch Control Solenoid Valve and uses feedback control to compensate the difference between the actual current and the commanded one.

    A: Cut Off Command
    B: Cut Off Circuit
    C: Command
    D: Driver Circuit
    E: Drive Pulley control Solenoid
    F: Current Sensing Circuit
    G: Sensing Current
    H: PCM/TCM

    4R_CANCVT_ICMDCPC

    PARAMETER SPECIFICATION


    Pressure Control Solenoid Command: Clutch Pressure Control Solenoid Valve command
    (mA)

    Calculated current value that PCM/TCM directs to Clutch Pressure Control Solenoid Valve current.

    Clutch Pressure Control Solenoid Valve is used for clutch and lockup pressure control.
    A spool in Clutch Pressure Control Solenoid Valve pushes a valve according to the duty cycle that is controlled by the PCM/TCM to pressurize fluid so the hydraulic pressure is proportional to the current.
    The PCM/TCM measures the current flowing through Clutch Pressure Control Solenoid Valve and uses feedback control to compensate the difference between the actual current and the commanded one.

    A: Cut Off Command
    B: Cut Off Circuit
    C: Command
    D: Driver Circuit
    E: Drive Pulley control Solenoid
    F: Current Sensing Circuit
    G: Sensing Current
    H: PCM/TCM

    4R_CANCVT_IACTCPC

    PARAMETER SPECIFICATION


    Pressure Control Solenoid Actual:
    Clutch Pressure Control Solenoid Valve Actual
    (mA)

    Actual current value of Clutch Pressure Control Solenoid Valve.

    Clutch Pressure Control Solenoid Valve is used for Driven Pulley pressure control.
    A spool in Clutch Pressure Control Valve pushes a valve according to the duty cycle that is controlled by the PCM/TCM to pressurize fluid so the hydraulic pressure is proportional to the current.
    The PCM/TCM measures the current flowing through Clutch Pressure Control Solenoid Valve and uses feedback control to compensate the difference between the actual current and the commanded one.

    A: Cut Off Command
    B: Cut Off Circuit
    C: Command
    D: Driver Circuit
    E: Drive Pulley control Solenoid
    F: Current Sensing Circuit
    G: Sensing Current
    H: PCM/TCM

    4R_CANCVT_ATPP

    PARAMETER SPECIFICATION


    A/T P Switch: A/T P Position Switch
    (ON/OFF)

    When the shift lever is shifted to the "P" position, the A/T P SWITCH indicates ON.
    PCM/ TCM reads the gear lever position by the signal of the Transmission Range Switch as mounting to side cover of the transmission.
    The Transmission Range Switch is attached to the control shaft. Operation of the shift lever makes the control shaft rotate via the shift cable.
    The A/T gear position indicator indicates which position is selected according to the signal Low/High combinations which vary based on shift lever position.
    The voltage is 5-12 V (Differs by the pull up voltage) (High) at the PCM/ TCM input terminal when each Transmission Range Switch position is open, and it is 0 V (Low) when each switch is closed.

    The combination of the positions is different in the model.

    A: Transmission Range Switch
    B: PCM/TCM

    4R_CANCVT_ATPR

    PARAMETER SPECIFICATION


    A/T R Switch: A/T Reverse Position Switch
    (ON/OFF)

    When the A/T shift lever is shifted to the R position, the A/T R SWITCH indicates ON.
    PCM/ TCM reads the gear lever position by the signal of the Transmission Range Switch as mounting to side cover of the transmission.
    The Transmission Range Switch is attached to the control shaft. Operation of the shift lever makes the control shaft rotate via the shift cable.
    The A/T gear position indicator indicates which position is selected according to the signal Low/High combinations which vary based on shift lever position.
    The voltage is 5-12 V (Differs by the pull up voltage) (High) at the PCM/ TCM input terminal when each Transmission Range Switch position is open, and it is 0 V (Low) when each switch is closed.

    The combination of the positions is different in the model.
    A: Transmission Range Switch
    B: PCM/TCM

    4R_CANCVT_ATPN

    PARAMETER SPECIFICATION


    A/T N Switch: A/T N Position Switch
    (ON/OFF)

    When the A/T shift lever is shifted to the "N" position, the A/T N SWITCH indicates ON. PCM/ TCM reads the gear lever position by the signal of the Transmission Range Switch as mounting to side cover of the transmission. The Transmission Range Switch is attached to the control shaft. Operation of the shift lever makes the control shaft rotate via the shift cable. The A/T gear position indicator indicates which position is selected according to the signal Low/High combinations which vary based on shift lever position. The voltage is 5-12 V (Differs by the pull up voltage) (High) at the PCM/ TCM input terminal when each Transmission Range Switch position is open, and it is 0 V (Low) when each switch is closed.

    The combination of the positions is different in the model.
    A: Transmission Range Switch
    B: PCM/TCM

    4R_CANCVT_ATPD

    PARAMETER SPECIFICATION


    A/T D Switch: A/T D Position Switch
    (ON/OFF)

    When the A/T shift lever is shifted to the "D" position, the A/T D SWITCH indicates ON. PCM/ TCM reads the gear lever position by the signal of the Transmission Range Switch as mounting to side cover of the transmission. The Transmission Range Switch is attached to the control shaft. Operation of the shift lever makes the control shaft rotate via the shift cable. The A/T gear position indicator indicates which position is selected according to the signal Low/High combinations which vary based on shift lever position. The voltage is 5-12 V (Differs by the pull up voltage) (High) at the PCM/ TCM input terminal when each Transmission Range Switch position is open, and it is 0 V (Low) when each switch is closed.

    The combination of the positions is different in the model.

    A: Transmission Range Switch
    B: PCM/TCM

    4R_CANCVT_ATPS

    PARAMETER SPECIFICATION


    A/T S Switch: A/T S Position Switch
    (ON/OFF)

    When the A/T shift lever is shifted to the "S" position, the A/T S SWITCH indicates ON.
    PCM/ TCM reads the gear lever position by the signal of the Transmission Range Switch as mounting to side cover of the transmission. The Transmission Range Switch is attached to the control shaft. Operation of the shift lever makes the control shaft rotate via the shift cable. The A/T gear position indicator indicates which position is selected according to the signal Low/High combinations which vary based on shift lever position. The voltage is 5-12 V (Differs by the pull up voltage) (High) at the PCM/ TCM input terminal when each Transmission Range Switch position is open, and it is 0 V (Low) when each switch is closed.

    The combination of the positions is different in the model.

    A: Transmission Range Switch
    B: PCM/TCM

    4R_CANCVT_ATPL

    PARAMETER SPECIFICATION


    A/T L Switch: A/T L Position Switch
    (ON/OFF)

    When the A/T shift lever is shifted to the "L" position, the A/T L SWITCH indicates ON.
    PCM/ TCM reads the gear lever position by the signal of the Transmission Range Switch as mounting to side cover of the transmission.
    The Transmission Range Switch is attached to the control shaft. Operation of the shift lever makes the control shaft rotate via the shift cable. The A/T gear position indicator indicates which position is selected according to the signal Low/High combinations which vary based on shift lever position.
    The voltage is 5-12 V (Differs by the pull up voltage) (High) at the PCM/ TCM input terminal when each Transmission Range Switch position is open, and it is 0 V (Low) when each switch is closed.

    The combination of the positions is different in the model.

    A: Transmission Range Switch
    B: PCM/TCM

    4R_CANCVT_SPOSW

    PARAMETER SPECIFICATION


    Sport Mode Switch
    (ON/OFF)

    When the sport mode switch is turned to ON, the SPORT MODE SWITCH indicates ON.

    4R_CANCVT_ECOSW

    PARAMETER SPECIFICATION


    ECON Mode Switch
    (ON/OFF)

    ECON switch is a change-over switch from normal mode to ECON mode for improving fuel economy. CVT system cooperatively controls when ECON switch is pushed with PGM-FI system and air conditioner system, and it changes to the ECON mode. It changes over from normal control map to ECON mode map which allows vehicle runs at lower engine speed, and improves fuel economy.

    CVT control map: Half throttle

    A: ECON switch OFF
    B: ECON switch ON
    C: Engine speed
    D: Vehicle speed

    4R_CANCVT_ATPFWD

    PARAMETER SPECIFICATION


    Forward switch
    (ON/OFF)

    When the shift lever is shifted to one of forward position, FORWARD SWITCH indicates ON.
    Forward switch is installed in Transmission Range Switch. It's detects 2 or 3 forward consecutive position from the highest D position.
    (Forward switch can detect the any position between one shift position and the next shift position.)
    If the signal of forward switch can be detected when both position signals cannot be detected by the shift lever's stopping by the mis-opration of the user etc. in the middle of two forward positions, the PCM/TCM doesn't detects the malfunction of AT range switch.
    The combination that forward switch can detects depends on the model.

    4R_CANCVT_PPIN

    PARAMETER SPECIFICATION


    Park Pin Switch
    (ON/OFF)

    The parking pin switch is installed in the shift lever bracket base, and used to detect the parkpin for the key interlock system.
    Key interlock system: the device which allows removal of the ignition key only in the P position after the engine stops.
    When the shift lever in the P and the button is released, the PARK PIN SWITCH indicates ON.
    The key interlock solenoid turns off when the parking pin switch is turned on, and the key interlock is released.

    4R_CANCVT_ATINDP

    PARAMETER SPECIFICATION


    P Indicator
    (ON/OFF)

    When the P position signal is output, the P INDICATOR indicates ON. PCM/ TCM outputs the signal to the gauge so that an appropriate gear position may light and display the selected gear position in the gear position indicator or the gauge. The signal communicates through the CAN communication.

    4R_CANCVT_ATINDR

    PARAMETER SPECIFICATION


    R Indicator
    (ON/OFF)

    When the R position signal is outputted, the R INDICATOR indicates ON. PCM/ TCM outputs the signal to the gauge so that an appropriate gear position may light and display the selected gear position in the gear position indicator or the gauge. The signal communicates through the CAN communication.

    4R_CANCVT_ATINDN

    PARAMETER SPECIFICATION


    N Indicator
    (ON/OFF)

    When the N position signal is outputted, the N INDICATOR indicates ON. PCM/ TCM outputs the signal to the gauge so that an appropriate gear position may light and display the selected gear position in the gear position indicator or the gauge. The signal communicates through the CAN communication.

    4R_CANCVT_ATINDD

    PARAMETER SPECIFICATION


    D Indicator
    (ON/OFF)

    When the D position signal is outputted, the D INDICATOR indicates ON. When any DTCs exist, the D indicator light blinks. And the D INDICATOR indicates ON and OFF alternately. PCM/ TCM outputs the signal to the gauge so that an appropriate gear position may light and display the selected gear position in the gear position indicator or the gauge. The signal communicates through the CAN communication.

    4R_CANCVT_ATINDS

    PARAMETER SPECIFICATION


    S Indicator
    (ON/OFF)

    When the S position signal is outputted, the S INDICATOR indicates ON. PCM/ TCM outputs the signal to the gauge so that an appropriate gear position may light and display the selected gear position in the gear position indicator or the gauge. The signal communicates through the CAN communication.

    4R_CANCVT_ATINDL

    PARAMETER SPECIFICATION


    L Indicator
    (ON/OFF)

    When the L position signal is outputted, the L INDICATOR indicates ON. PCM/ TCM outputs the signal to the gauge so that an appropriate gear position may light and display the selected gear position in the gear position indicator or the gauge. The signal communicates through the CAN communication.

    4R_CANCVT_SPOIND

    PARAMETER SPECIFICATION


    Sport Mode Indicator
    (ON/OFF)

    When the sport mode indicates ON, the sport mode indicator Light comes on.

    4R_CANCVT_ECOIND

    PARAMETER SPECIFICATION


    ECON MODE INDICATOR
    (ON/OFF)

    It changes to ECON mode by pushing ECON switch. And it indicates ON when ECON MODE INDICATOR comes ON.

    4R_CANCVT_SMODE

    PARAMETER SPECIFICATION


    SS MODE SWITCH: Sequential Sport shift Mode Switch
    (ON/OFF)

    When the A/T shift lever is shifted to the sequential sport shift mode position, the SS MODE SWITCH indicates ON.

    Shift patterns vary according to the model.
    i: S-MODE position
    ii: UPSHIFT (+) position
    ii: DOWNSHIFT (-) position

    A: Signal
    B: Input circuit
    C: PCM/TCM
    D: S-MODE switch (S-MODE)
    E: Upshift switch (S-UP)
    F: Downshift switch (S-DN)
    G: Transmission gear selection switch

    4R_CANCVT_SUP

    PARAMETER SPECIFICATION


    Upshift Switch
    (ON/OFF)

    When the upshift switch is turned to on, the UPSHIFT SWITCH indicates ON.

    4R_CANCVT_SDN

    PARAMETER SPECIFICATION


    Down Shift Switch
    (ON/OFF)

    When the downshift switch is turned to on, the DOWNSHIFT SWITCH indicates ON.

    4R_CANCVT_SUPP

    PARAMETER SPECIFICATION


    Upshift Switch (ST)
    (ON/OFF)

    The state of the upshift switch on the steering wheel is indicated in UPSHIFT SWITCH (ST) by ON or OFF.
    When the upshift switch is pressed, UPSHIFT SWITCH (ST) indicates ON.

    A: STEERING WHEEL DOWNSHIFT (-) SWITCH
    B: STEERING WHEEL UPSHIFT (+) SWITCH

    4R_CANCVT_SDNP

    PARAMETER SPECIFICATION


    Down Shift Switch (ST)
    (ON/OFF)

    The state of the downshift switch on the steering wheel is indicated in DOWNSHIFT SWITCH (ST) as ON or OFF.
    When the downshift switch is pressed, DOWNSHIFT SWITCH (ST) indicates ON.

    A: STEERING WHEEL DOWNSHIFT (-) SWITCH
    B: STEERING WHEEL UPSHIFT (+) SWITCH

    4R_CANCVT_MIND

    PARAMETER SPECIFICATION


    Manual Mode Indicator
    (ON/OFF)

    When the mode switch is turned to on, the MANUAL MODE INDICATOR indicates ON.

    4R_CANCVT_LEDA

    PARAMETER SPECIFICATION


    LEDA: Shift Indicator Light Control
    (ON/OFF)

    When the shift indicator light displays 4, 5, 6, or 7, the LEDA indicates ON.

    4R_CANCVT_LEDB

    PARAMETER SPECIFICATION


    LEDB: Shift Indicator Light Control
    (ON/OFF)

    When the shift indicator light displays 2, 3, 6, or 7, the LEDB indicates ON.

    4R_CANCVT_LEDC

    PARAMETER SPECIFICATION


    LEDC: Shift Indicator Light Control
    (ON/OFF)

    When the shift indicator light displays 1, 3, 5, or 7, the LEDC indicates ON.

    4R_CANCVT_SCS

    PARAMETER SPECIFICATION


    SCS: Service Check Signal
    (OPEN/SHORT)

    When the SCS line is grounded, the Service Check Signal indicates SHORT.
    After turning on the ignition switch, the indicator light blinks the DTCs.

    4R_CANCVT_BRKSW

    PARAMETER SPECIFICATION


    Brake Switch: Brake Pedal Position Switch
    (ON/OFF)

    When the brake pedal is pressed, the BRAKE SWITCH indicates ON.

    4R_CANCVT_VLVEL1

    PARAMETER SPECIFICATION


    Secondary Shaft Speed: Secondary Gear Shaft Speed
    (Km/h) (MPH)

    Secondary gear shaft speed is converted from the secondary gear shaft speed sensor (CVT speed sensor).

    4R_CANCVT_VLVEL2

    PARAMETER SPECIFICATION


    Secondary Shaft Speed (2): Secondary Gear Shaft Speed (2)
    (Km/h) (MPH)

    Secondary gear shaft speed 2 is converted from the secondary gear shaft speed sensor (CVT speed sensor 2).

    4R_CANCVT_VLVABS

    PARAMETER SPECIFICATION


    ABS Wheel Speed
    (km/h) (MPH)

    ABS WHEEL SPEED is Vehicle speed converted by ABS modulator control unit based on the signal of ABS wheel speed sensor.

    4R_CANCVT_VLVABSRL

    PARAMETER SPECIFICATION


    ABS Wheel Speed (RL)
    (km/h) (MPH)

    ABS WHEEL SPEED is Vehicle speed converted by ABS modulator control unit based on the signal of ABS rear-left wheel speed sensor.

    4R_CANCVT_VLVABSRR

    PARAMETER SPECIFICATION


    ABS Wheel Speed (RR)
    (km/h) (MPH)

    ABS WHEEL SPEED is Vehicle speed converted by ABS modulator control unit based on the signal of ABS rear-right wheel speed sensor.

    4R_CANCVT_NVEL1

    PARAMETER SPECIFICATION


    Secondary Shaft Speed (1) rpm: Secondary Gear Shaft Speed 1
    (RPM)

    Secondary gear shaft speed is converted from the secondary gear shaft speed sensor (CVT speed sensor).

    4R_CANCVT_NVEL2

    PARAMETER SPECIFICATION


    Secondary Shaft Speed (2) rpm: Secondary Gear Shaft Speed 2
    (RPM)

    Secondary gear shaft speed 2 is converted from the secondary gear shaft speed sensor (CVT speed sensor 2).

    4R_CANCVT_NT

    PARAMETER SPECIFICATION


    Torque Converter Turbine Speed
    (RPM)

    Torque Converter Turbine Speed displays the value of turbine speed sensor.

    4R_CANCVT_NVABS

    PARAMETER SPECIFICATION


    ABS WHEEL SPEED (rpm)
    (RPM)

    ABS WHEEL SPEED is converted by ABS modulator control unit based on the signal of ABS wheel speed sensor.

    4R_CANCVT_PDNAD

    PARAMETER SPECIFICATION


    Driven Pulley Pressure Sensor (V)
    (V)

    The voltage value of Driven Pulley Fluid Pressure Sensor is indicated.

    4R_CANCVT_PDN

    PARAMETER SPECIFICATION


    Driven Pulley Pressure
    (Pa) (kPa) (MPa) (kgf/cm2) (mmHg) (inHg) (psi)

    Driven Pulley Pressure indicates the temperature value which TCM/PCM converted based on the voltage value of the Driven Pulley Pressure sensor.

    4R_CANCVT_ESCP

    PARAMETER SPECIFICATION


    Start Clutch Slip Ratio
    (%)

    Start clutch slip ratio is converted from secondary gear shaft speed and driven pulley speed.
    When Start clutch engages full, 100% is displayed.
    This value is not correct while the vehicle is stopping.

    4R_CANCVT_SFTERR

    PARAMETER SPECIFICATION


    Test Interrupt Cause: Miscellaneous test interrupt cause
    ($XX)

    The cause that the Miscellaneous test interrupts is display as a hex value.

    $00: Not under testing
    $01: Oil temperature too low
    $02: Oil temperature too high
    $03: Engine speed too low
    $04: Engine speed too high
    $05: Wrong throttle condition
    $06: Throttle position too low
    $07: Throttle position too high
    $08: Wrong vehicle speed condition
    $09: Vehicle speed too low
    $0A: Vehicle speed too high
    $0B: Brake switch OFF
    $0C: Brake switch ON
    $0D: Wrong shift lever position
    $0E: Engine is running
    $0F: Operational parameter is out of range
    $10: Shift request not sequential
    $11: Shift request too low
    $12: Shift request too high
    $13: Water temperature to low
    $14: Water temperature to high
    $15: Gear ratio high
    $16: Gear ratio low
    $18: Shift selector is not P position
    $19: Shift selector is not R position
    $1A: Shift selector is not N position
    $1B: Shift selector is not D5 position
    $1C: Shift selector is not D4 position
    $1D: Shift selector is not D3 position
    $1E: Shift selector is not 2 position
    $1F: Shift selector is not 1 position
    $20: Any failure is detected
    $21: No main shaft speed signal
    $22: 2nd gear oil pressure switch malfunction
    $23: 3rd gear oil pressure switch malfunction
    $24: 4th gear oil pressure switch malfunction
    $25: Shift selector is not D position
    $26: Shift selector is not S position
    $27: Shift selector is not L position
    $30: Interrupt request by PGM-FI system

    4R_CANCVT_DISTCRDVB

    PARAMETER SPECIFICATION


    Distance Traveled Since Battery Connected
    (km) (Mile)

    Distance Traveled since the last time battery power was applied to the PCM/TCM.
    When the battery terminal is disconnected, Distance Traveled Since Battery Connected becomes 0.

    4R_CANCVT_CLGJD

    PARAMETER SPECIFICATION


    Cooling Control
    (ON/OFF)

    To protect the transmission when the vehicle is driven at high speed and high engine speed, the engine speed is limited to 5500RPM, and the Cooling Control indicates ON.
    After checking this data, please reset the PCM/TCM to clear the data.

    4R_CANCVT_PBFBSS

    PARAMETER SPECIFICATION


    FEEDBACK LEARN: MAP Feedback Learn
    (COMPLETE/INCOMPLETE)

    When the MAP feedback learn for the start clutch has been completed, the Start Clutch Feedback Learn indicates Complete.

    Note: When Start Clutch Feedback Learn indicates "Complete", Please note following status.
    When PCM/TCM is reset, the start clutch feedback learned data is lost, and the Start Clutch Feedback Learn indicates "Incomplete".
    However, because the start clutch feedback learning data is not lost, even if PCM/TCM is reset for the vehicle with the HYBRID SYSTEM, Start Clutch Feedback Learn indicates "Complete".
    (When the battery terminal is disconnected, TCM/PCM is reset.)

    4R_CANCVT_FBOK

    PARAMETER SPECIFICATION


    Start Clutch Feedback Learn Condition
    (OK/NG)

    When the condition of Start Clutch Feedback Learn is satisfied, and vehicle speed is 0, the Start Clutch Feedback Learn Condition indicates OK.

    4R_CANCVT_PCLNMODE

    PARAMETER SPECIFICATION


    State of Feedback learn
    ($XX)

    The state of Feedback learn of start clutch is display as a hex value.

    $00: Not under learning
    $01: The Learning request was received
    $10: Condition approval before Learning
    $11: Under Learning at N position
    $20: Learning completed at N position
    $21: Under Learning at D position
    $82: Learning completed
    $84: Learning abort

    When you want to judge whether the Feedback learn is "COMPLETE" or "INCOMPLETE", refer to other parameter.

    4R_CANCVT_PCLNERR

    engineer

    4R_CANCVT_JUDLVL

    PARAMETER SPECIFICATION


    Start Clutch Status
    (Unchecked, Normal, Judder1, Judder2)

    START CLUTCH Status indicates whether there is a judder from the start clutch.

    Unchecked: The TCM/ PCM has not checked Start Clutch Status, yet. Start up the vehicle three times when Start Clutch Diagnosis Condition is "Ready" and more than 4/8 (2.5V) Throttle angle.

    Normal: Start Clutch is Normal.

    Judder 1: The judder occurs from the Start Clutch when you start up the vehicle and the throttle angle is wide.
    The range is from 4/8 to 8/8. (from 2.5V to 4.5V)

    Judder 2: The Judder occurs from the Start Clutch when you start up the vehicle and the Throttle angle is short.
    The range is from 1.5/8 to 4/8. (from 1.5V to 2.5V)

    4R_CANCVT_SCDGCNG

    PARAMETER SPECIFICATION


    Start Clutch Status Diagnosis Condition
    (Not ready, Ready)

    Start Clutch Status Diagnosis Condition indicates whether it is possible for the current transmission to diagnose "Start Clutch Diagnosis".

    Not ready: The vehicle has not been ready to diagnose for the start clutch yet.

    It should be "Ready", do as the following procedures.
    Start up the Engine, and warm CVTF (CVT Fluid) up to 30°C/158°F (the radiator fan comes on twice) or drive the vehicle at least 10 minutes.

    Ready: The vehicle is ready to diagnose for the start clutch.

    NOTE: If you try to measure temperature of CVTF (CVT Fluid), you have to insert a thermometer instead of a dipstick into transmission.

    4R_CANCVT_DRVSP

    PARAMETER SPECIFICATION


    Vehicle Speed
    (Km/h) (MPH)

    Vehicle speed is converted from the CVT speed sensor.

    4R_CANCVT_DRAP

    PARAMETER SPECIFICATION


    APP Sensor: Accelerator Pedal Position Sensor
    (%)

    Percentage at Accelerator position calculated from value of two accelerator pedal position sensor (APP SENSOR A and APP SENSOR B).

    4R_CANCVT_DRTH

    PARAMETER SPECIFICATION


    TP Sensor: Throttle Position Sensor
    (%)

    A potentiometer connected to the throttle valve shaft.

    4R_CANCVT_DRNEB

    PARAMETER SPECIFICATION


    Engine Speed
    (RPM)

    Engine speed is converted from CKP sensor. The value of each 50RPM is displayed.

    4R_CANCVT_DRNDR

    PARAMETER SPECIFICATION


    Drive pulley rpm
    (RPM)

    Drive pulley speed is converted from the CVT drive pulley speed sensor.
    The value of each 50RPM is displayed.

    4R_CANCVT_DRNDN

    PARAMETER SPECIFICATION


    Driven Pulley rpm
    (RPM)

    Driven pulley speed is converted from the CVT driven pulley speed sensor.
    The value of each 50RPM is displayed.

    4R_CANCVT_DRNVEL

    PARAMETER SPECIFICATION


    Secondary Shaft Speed rpm: Secondary Gear Shaft Speed
    (RPM)

    Secondary gear shaft speed is converted from the secondary gear shaft speed sensor (CVT speed sensor).

    4R_CANCVT_DRNT

    PARAMETER SPECIFICATION


    Torque Converter Turbine Speed
    (RPM)

    Torque Converter Turbine Speed displays the value of turbine speed sensor.

    4R_CANCVT_DRATPL

    PARAMETER SPECIFICATION


    A/T L Switch: A/T L Position Switch
    (ON/OFF)

    When the A/T shift lever is shifted to the "L" position, the A/T L SWITCH indicates ON.
    PCM/ TCM reads the gear lever position by the signal of the Transmission Range Switch as mounting to side cover of the transmission.
    The Transmission Range Switch is attached to the control shaft. Operation of the shift lever makes the control shaft rotate via the shift cable. The A/T gear position indicator indicates which position is selected according to the signal Low/High combinations which vary based on shift lever position.
    The voltage is 5-12 V (Differs by the pull up voltage) (High) at the PCM/ TCM input terminal when each Transmission Range Switch position is open, and it is 0 V (Low) when each switch is closed.

    The combination of the positions is different in the model.
    A: Transmission Range Switch
    B: PCM/TCM

    4R_CANCVT_DRATPS

    PARAMETER SPECIFICATION


    A/T S Switch: A/T S Position Switch
    (ON/OFF)

    When the A/T shift lever is shifted to the "S" position, the A/T S SWITCH indicates ON.
    PCM/ TCM reads the gear lever position by the signal of the Transmission Range Switch as mounting to side cover of the transmission. The Transmission Range Switch is attached to the control shaft. Operation of the shift lever makes the control shaft rotate via the shift cable. The A/T gear position indicator indicates which position is selected according to the signal Low/High combinations which vary based on shift lever position. The voltage is 5-12 V (Differs by the pull up voltage) (High) at the PCM/ TCM input terminal when each Transmission Range Switch position is open, and it is 0 V (Low) when each switch is closed.

    The combination of the positions is different in the model.
    A: Transmission Range Switch
    B: PCM/TCM

    4R_CANCVT_DRATPD

    PARAMETER SPECIFICATION


    A/T D Switch: A/T D Position Switch
    (ON/OFF)

    When the A/T shift lever is shifted to the "D" position, the A/T D SWITCH indicates ON. PCM/ TCM reads the gear lever position by the signal of the Transmission Range Switch as mounting to side cover of the transmission. The Transmission Range Switch is attached to the control shaft. Operation of the shift lever makes the control shaft rotate via the shift cable. The A/T gear position indicator indicates which position is selected according to the signal Low/High combinations which vary based on shift lever position. The voltage is 5-12 V (Differs by the pull up voltage) (High) at the PCM/ TCM input terminal when each Transmission Range Switch position is open, and it is 0 V (Low) when each switch is closed.

    The combination of the positions is different in the model.
    A: Transmission Range Switch
    B: PCM/TCM

    4R_CANCVT_DRATPN

    PARAMETER SPECIFICATION


    A/T N Switch: A/T N Position Switch
    (ON/OFF)

    When the A/T shift lever is shifted to the "N" position, the A/T N SWITCH indicates ON. PCM/ TCM reads the gear lever position by the signal of the Transmission Range Switch as mounting to side cover of the transmission. The Transmission Range Switch is attached to the control shaft. Operation of the shift lever makes the control shaft rotate via the shift cable. The A/T gear position indicator indicates which position is selected according to the signal Low/High combinations which vary based on shift lever position. The voltage is 5-12 V (Differs by the pull up voltage) (High) at the PCM/ TCM input terminal when each Transmission Range Switch position is open, and it is 0 V (Low) when each switch is closed.

    The combination of the positions is different in the model.
    A: Transmission Range Switch
    B: PCM/TCM

    4R_CANCVT_DRATPR

    PARAMETER SPECIFICATION


    A/T R Switch: A/T Reverse Position Switch
    (ON/OFF)

    When the A/T shift lever is shifted to the R position, the A/T R SWITCH indicates ON.
    PCM/ TCM reads the gear lever position by the signal of the Transmission Range Switch as mounting to side cover of the transmission.
    The Transmission Range Switch is attached to the control shaft. Operation of the shift lever makes the control shaft rotate via the shift cable.
    The A/T gear position indicator indicates which position is selected according to the signal Low/High combinations which vary based on shift lever position.
    The voltage is 5-12 V (Differs by the pull up voltage) (High) at the PCM/ TCM input terminal when each Transmission Range Switch position is open, and it is 0 V (Low) when each switch is closed.

    The combination of the positions is different in the model.
    A: Transmission Range Switch
    B: PCM/TCM

    4R_CANCVT_DRATPP

    PARAMETER SPECIFICATION


    A/T P Switch: A/T P Position Switch
    (ON/OFF)

    When the shift lever is shifted to the "P" position, the A/T P SWITCH indicates ON.
    PCM/ TCM reads the gear lever position by the signal of the Transmission Range Switch as mounting to side cover of the transmission.
    The Transmission Range Switch is attached to the control shaft. Operation of the shift lever makes the control shaft rotate via the shift cable.
    The A/T gear position indicator indicates which position is selected according to the signal Low/High combinations which vary based on shift lever position.
    The voltage is 5-12 V (Differs by the pull up voltage) (High) at the PCM/ TCM input terminal when each Transmission Range Switch position is open, and it is 0 V (Low) when each switch is closed.

    The combination of the positions is different in the model.
    A: Transmission Range Switch
    B: PCM/TCM

    4R_CANCVT_DRSHA

    PARAMETER SPECIFICATION


    Shift SOL A: Shift Sol A
    (ON/OFF)

    When the solenoid valve is activated, the fluid line is changed. SHIFT SOL A indicates ON.

    4R_CANCVT_DRSHB

    PARAMETER SPECIFICATION


    Shift SOL B: Shift Sol B
    (ON/OFF)

    When the solenoid valve is activated, the fluid line is changed. SHIFT SOL B indicates ON.

    4R_CANCVT_DRSHO-P

    PARAMETER SPECIFICATION


    Shift SOL O/P: Shift Solenoid valve O/P
    (ON/OFF)

    The shift solenoid valve O/P switches the oil passage, and has changed the capacity of the oil pump.

    4R_CANCVT_DRINHSOL

    PARAMETER SPECIFICATION


    Inhibitor Sol: Reverse Inhibitor Solenoid Valve
    (ON/OFF)

    Driving over 10 Km/h, if the driver shifts from "D" to "R", the INHIBITOR SOL indicates ON, and the shift is inhibited.

    4R_CANCVT_DRSLC

    PARAMETER SPECIFICATION


    Shift Lock Sol: Shift Lock Solenoid Valve
    (ON/OFF)

    When the solenoid valve is activated, the shift lock is released. The SHIFT LOCK SOL indicates ON.
    SHIFT LOCK SOLENOID SYSTEM is a device the shift lever cannot be moved from P position to other positions if the brake pedal is not pressed after the engine starts at P position.
    If the brake pedal is pressed at P position, the shift lock solenoid is turning on, shift lock plunger is retracted to release the shift lock stop. This allows the shift lever to be moved.
    The shift lock solenoid remains OFF, when the brake pedal is released at P position, and the shift lever is without P position.

    4R_CANCVT_DRBRKSW

    PARAMETER SPECIFICATION


    Brake Switch: Brake Pedal Position Switch
    (ON/OFF)

    When the brake pedal is pressed, the BRAKE SWITCH indicates ON.

    4R_CANCVT_DRDIND

    PARAMETER SPECIFICATION


    D Indicator
    (ON/OFF)

    When the D position signal is outputted, the D INDICATOR indicates ON. When any DTCs exist, the D indicator light blinks. And the D INDICATOR indicates ON and OFF alternately. PCM/ TCM outputs the signal to the gauge so that an appropriate gear position may light and display the selected gear position in the gear position indicator or the gauge. The signal communicates through the CAN communication.

    4R_CANCVT_DRVBSL

    PARAMETER SPECIFICATION


    Battery Voltage (V)

    Battery Voltage indicates power source voltage for the solenoid valves.
    When the ignition switch is turned on, the same value as the voltage of the battery is indicated.
    The power supply voltage to drive the solenoid valve in PCM/TCM is displayed for the vehicle without the VBSOL circuit.
    The voltage of the VBSOL circuit is displayed for the vehicle with the VBSOL circuit.

    4R_CANCVT_DRPDNAD

    PARAMETER SPECIFICATION


    Driven Pulley Pressure (V)
    (V)

    The voltage value of Driven Pulley Fluid Pressure Sensor is indicated.

    4R_CANCVT_DRICMDSC

    PARAMETER SPECIFICATION


    Start Clutch Control Sol Command: Start Clutch Control Solenoid Valve command
    (mA)

    Calculated current value that PCM/TCM directs to start clutch control solenoid valve current.

    Start clutch control solenoid is used for Start clutch pressure control. A spool in Start clutch control solenoid pushes a valve according to the duty cycle that is controlled by the PCM/TCM to pressurize fluid so the hydraulic pressure is proportional to the current. The PCM/TCM measures the current flowing through Start clutch control solenoid and uses feedback control to compensate the difference between the actual current and the commanded one.

    A: Cut Off Command
    B: Cut Off Circuit
    C: Command
    D: Driver Circuit
    E: Start clutch control solenoid
    F: Current Sensing Circuit
    G: Sensing Current
    H: PCM/TCM

    4R_CANCVT_DRODO

    PARAMETER SPECIFICATION


    Distance Traveled Since Battery Connected
    (km) (Mile)

    Distance Traveled since the last time battery power was applied to the PCM/TCM.
    When the battery terminal is disconnected, Distance Traveled Since Battery Connected becomes 0.

    4R_CANCVT_DRMAPS

    PARAMETER SPECIFICATION


    Shift Map Number
    (0,1,2,3,4,5,6,7,)

    Shift Map Number indicates changing the speed data number.
    Shift Map Number indicates identity (ID) number of shift schedule table which is selected to the A/T grade logic control.
    The number of maps and the map number for each mode depend on models.
    When running on a flat road, "3" or "4" is indicated in Shift Map Number.
    At Ascending control, Shift Map Number indicates smaller numerical value than the flat road.
    At Descending control, Shift Map Number indicates larger numerical value than the flat road.
    Even when running in the weight of the driver and passengers or decrease in engine power (running highland, overheating, etc.).

    4R_CANCVT_DRTWAD

    PARAMETER SPECIFICATION


    ECT Sensor (V): Engine Coolant Temperature Sensor
    (V)

    The voltage value of ECT sensor is indicated.

    The engine coolant temperature sensor detects the fluctuation of engine coolant temperature by the fluctuation of the resistance of thermistor.
    The PCM/TCM supplies voltage to the engine coolant temperature (ECT) signal circuit (about 5 V) through a pull-up resistor.
    As the engine coolant cools, the ECT sensor resistance increases, and the PCM/TCM detects a high signal voltage.
    As the engine coolant warms, the ECT sensor resistance decreases, and the PCM/TCM detects a low signal voltage.
    This signal (voltage) is used for the control of the lock upping clutch etc.

    Fig: Temp resistance characteristics
    Y: kΩ
    X: °C

    4R_CANCVT_VLVABSFL

    PARAMETER SPECIFICATION


    ABS Wheel Speed (FL)
    (km/h) (MPH)

    ABS WHEEL SPEED is Vehicle speed converted by ABS modulator control unit based on the signal of ABS front-left wheel speed sensor.

    4R_CANCVT_VLVABSFR

    PARAMETER SPECIFICATION


    ABS Wheel Speed (FR)
    (km/h) (MPH)

    ABS WHEEL SPEED is Vehicle speed converted by ABS modulator control unit based on the signal of ABS front-right wheel speed sensor.

    4R_CANCVT_SFTMAPST

    PARAMETER SPECIFICATION


    Shift Status
    ($XXXX)

    Shift status is the setting value which shows the shift characteristics in ECU as "Shift Map Number" in AT.
    The larger value is higher revolution characteristics.

    4R_CANCVT_NETGST

    PARAMETER SPECIFICATION


    Target Revolution Speed Following Status

    It indicates the tracing status of the real revolution speed against the target revolution speed of drive pulley. The range is 8 from -7.
    In case of positive value, the status shows the low real revolution speed traces the high target revolution speed.
    In case of negative value, the status shows the high real revolution speed traces the low target revolution speed.
    It indicates that the larger absolute value, the larger difference between the target revolution speed and the real revolution speed.
    During change shift position or steering shift, the rotation is not synchronized.
    The calculation result is different between torque converter type and start clutch type when vehicle stop.

    4R_CANCVT_ETR

    PARAMETER SPECIFICATION


    ETR: Slip ratio of Torque Converter.
    (%)

    An analytical team uses this parameter to solve a difficult problem to diagnose.

    4R_CANCVT_DRATIO

    PARAMETER SPECIFICATION


    Pulley Ratio Rate
    ($XX)

    This value is variation of Pulley ratio per second.
    When value is positive, CVT change ratio to low ratio.
    When value is negative, CVT change ratio to high ratio.

    4R_CANCVT_RATIO

    PARAMETER SPECIFICATION


    Pulley Ratio
    ($XX)

    Transmission gear ratio from belt and pulley.
    This value is calculated from drive pulley revolution and driven pulley revolution.
    The calculation result is different between torque converter type and start clutch type when vehicle stop.

    4R_CANCVT_CVTWUPST

    PARAMETER SPECIFICATION


    Transmission Warming-Up Status
    ($XX)

    This value shows warmed-up status of transmission.
    Range of this value is 0 - 15. Higher value means high temperature.

    4R_CANCVT_DTV

    PARAMETER SPECIFICATION


    Vehicle-Speed Rate
    (m/s^2)

    This value is acceleration velocity of vehicle speed.
    When value is positive, the vehicle is accelerating.
    When value is negative, the vehicle is decelerating.

    4R_CANCVT_STNTDBF

    PARAMETER SPECIFICATION


    Direction of Turbine Rotation
    Stop / Normal Rotation / Inverse Rotation

    This is direction of rotation of torque converter turbine.
    "Normal Rotation" means same direction of engine rotation.
    "Inverse Rotation" means inverse rotation of engine rotation.
    When change shift knob to "R" during vehicle go forward slowly, "Inverse Rotation" is displayed.

    4R_CANCVT_STVELDBF

    PARAMETER SPECIFICATION


    Direction of Secondary-shaft Rotation
    Stop / Forward / Reverse

    This is direction of rotation of secondary-shaft.
    "Forward" means that vehicle go forward.
    "Reverse" means that vehicle go backward.

    4R_CANCVT_DECFC

    PARAMETER SPECIFICATION


    Fuel Cut Decel
    Fuel Cut / Other

    "Fuel Cut" means fuel injection is cut off.
    For example, when vehicle decelerate, ECM/PCM cut off fuel injection.

    4R_CANCVT_CLPMOD

    PARAMETER SPECIFICATION


    Non Creep Control Status
    Non creep / Other

    "Non Creep" means that idel revolution is constricted lower to improve fuel consumption.
    When vehicle is on flat and brake pedal is pressed, non-creep is enable.

    4R_CANCVT_LONACAD

    PARAMETER SPECIFICATION


    Inclination Sensor Output Voltage
    (V)

    This is output voltage of Inclination sensor.
    After turning on the ignition switch, this value may be unstable for 3 seconds.

    4R_CANCVT_SLOPE

    PARAMETER SPECIFICATION

    Inclination sensor
    (deg)

    This angle is detected by inclination sensor.
    This value is arranged and calibrated by Inclination Sensor Learn procedure.
    When this value shows positive, the vehicle on ascent.
    When this value shows negative, the vehicle on descent.
    After turning on the ignition switch, this value may be unstable for 3 seconds.

    Fig: Angle - Voltage characteristics of Inclination sensor
    Y: Output voltage of sensor [V]
    X: Angle [deg]

    4R_CANCVT_SLOPE0

    PARAMETER SPECIFICATION


    Status of Initial Inclination Sensor Learn
    Complete / Incomplete

    When TCM/PCM is reset, this status shows "Incomplete".
    Even if "Inclination Sensor Initial Learn" is failed, this status shows "Complete".
    When sensor is replaced, this status is not trusted. You should do learning procedure.

    4R_CANCVT_CALSLPS0

    PARAMETER SPECIFICATION


    Status of Driving Inclination Sensor Learn
    Complete / Incomplete

    When Inclination Sensor Learn with driving the vehicle is complete, this status shows "Complete".
    When sensor is replaced, this status is not trusted. You should do learning procedure.
    When "Inclination Senser Initial Learn" is executed, this status shows "Incomplete"

    4R_CANCVT_SLPLMOD

    PARAMETER SPECIFICATION


    Progress Status of Inclination Sensor Learn
    ($XX)

    This status shows progress of "Inclination sensor initial learn" procedure or "Correction of Inclination Sensor Learn Procedure with Driving the Vehicle" procedure.
    If "failed" is displayed, you should do learning procedure again.

    $00: Learned
    $01: During learning (1st)
    $02: Waiting apply learned value (1st)
    $03: Failed learning (1st)
    $10: Waiting 2nd learning step
    $11: During learning (2nd)
    $12: Waiting apply learned value (2nd)
    $13: Failed learning (2nd)

    4R_CANCVT_SLPLERR

    PARAMETER SPECIFICATION


    Error code of Inclination sensor Learn
    ($XX)

    This status shows cause error of "Inclination sensor initial learn" procedure or "Correction of Inclination Sensor Learn Procedure with Driving the Vehicle" procedure.
    Remove the cause error, then retry learning procedure.

    $00: Not under testing
    $08: Wrong vehicle speed condition
    $0E: Engine is running
    $18: Shift selector is not P position
    $20: Any failure is detected
    $33: Sensor signal is high
    $34: Sensor signal is low
    $35: Detect vibration during learning

    4R_CANCVT_SCFRRATIO

    PARAMETER SPECIFICATION


    Characteristic Status of Start Clutch
    (%)

    The state of start clutch learning.
    The default value shows 100%. When indexes increase, the clutch torque characteristics increase, and the clutch torque characteristics decrease when indexes decrease.

    4R_CVT_DRTWAD

    PARAMETER SPECIFICATION


    ECT SENSOR: Engine Coolant Temperature Sensor
    (V)
    (H.LIMIT) (L.LIMIT)

    OPERATING RANGE (IDLE)
    70°C- 100°C
    158°F - 212°F
    1.5V - 0.5V

    Possible Variance:
    ±8°C (at 100°C)
    ±14°F (at 212°F)

    4R_CANCVT_ATPRVS

    PARAMETER SPECIFICATION


    Reverse switch (ATPRVS)
    (ON/OFF)

    When the shift lever is shifted to the "R" position, the REVERSE SWITCH indicates ON.
    (There are some models which indicate ON by P or N)
    REVERSE SWITCH (ATPRVS) is a switch preliminary to detect R position.
    If the signal at R position is not found, this A/T vehicle cannot reverse run.
    It is possible to make the vehicle reverse by making the signal at R position two systems (A/T R SW and reverse SW(ATPRVS)) when one of signals are not detected.

    4R_CANCVT_STNDRDBF

    PARAMETER SPECIFICATION


    Direction of Drive Pully Rotation
    (Stop/Forward/Reverse)

    It shows the Direction of Drive Pully Rotation.

    4R_CANCVT_PREOPDR

    PARAMETER SPECIFICATION


    Operation-condition on electronic-oil-pump
    (Stop/Operation)

    It shows the condition of electronic oil pump.
    If this parametre shows "Operaton", as the electric oil pump is not operating, no-Idoling is prohibited.

    4R_CANCVT_NEOP

    PARAMETER SPECIFICATION


    Electrical Oil Pump(rpm)
    (rpm)

    This parameter shows Electrical Oil Pump(rpm).

    4R_CANCVT_ICMDLCC

    PARAMETER SPECIFICATION


    LCC Linear Sol Command
    (A)

    This parameter shows LCC Linear Sol command current.

    4R_CANCVT_IACTLCC

    PARAMETER SPECIFICATION


    LCC Linear Sol Actual
    (mA)

    This parameter shows LCC Linear Sol actual current.

    4R_CANCVT_ISGOSLOPE

    PARAMETER SPECIFICATION


    Condition of no-Idoling on inclination
    (Not Judge/Judge/Speed derection)

    It shows whether the vehicle is stopping on inclination which prohibit no-Idoling, or not.

    Not Judge: The vehicle is stopping on inclination which allows no-Idolling.

    Judge: The vehicle is stopping on inclination which prohibit no-Idolling.

    Speed derection: It is impossible to judge the inclination, as vehicle speed is detected.
    Please stop the vehicle and confirm the condition of no-Idoling on inclination.

    note
    If the inclination sensor learning has not been completed yet, Condition of no-Idoling on inclination dose not show the effective value.
    At that time, please complete the inclination sensor learning first.

    4R_CANCVT_ATINDALL

    PARAMETER SPECIFICATION


    Shift position indicator all segment
    (ON/OFF)

    When any DTCs exist, the indicator light blinks, and the appropriate INDICATOR indicates ON and OFF alternately.

    Note: There is a possibility that Air Bleeding has not completed yet when replacing ECU, if the vehicle installs the Electrical Oil Pump.
    Please confirm the Shop Manual and follow the procedure.

    4R_CANCVT_ACUMSOL

    PARAMETER SPECIFICATION


    Accumulator Solenoid
    (ON/OFF)

    It shows ON/OFF status of Accumulator Solenoid, which is attached to Accumulator for CVT.

    4R_CANCVT_LURDIS

    PARAMETER SPECIFICATION


    Status of Low mu Road
    (OK/OTHER)

    If Idling is stopped under driving on low mu road, Front Tyres can be locked because of breaking.
    There is a possibility to damage the Transmission Assy, therefore, Idele Stop is prohibited under that driving situation.
    This parameter shows whether Idle Stop is possible or not on low mu road.
    OK: Idle Stop Possible / Other: under investigation or NG

    4R_CANCVT_BADRDDIS

    PARAMETER SPECIFICATION


    Status of Rough Road
    (OK/OTHER)

    If Idling is stopped under driving on rough road, Front Tyres can be locked because of breaking.
    There is a possibility to damage the Transmission Assy, therefore, Idele Stop is prohibited under that driving situation.
    This parameter shows whether Idele Stop is possible or not on rough road.
    OK: Idle Stop Possible / Other: under investigation or NG

    4R_CANCVT_PAIRINH

    PARAMETER SPECIFICATION


    Air status of Solenoid Accumulator
    (OK/OTHER)

    In case of AIR exsisting in Transmission, there is a possibility of CVT Fluid Lacking when the ENGINE is re-started with Accumlator is ON after Idele Stop.
    Idele Stop is prohibited until the AIR is deminished.
    This parameter shows whether Idele Stop is possible or not.
    OK: Idle Stop Possible / Other: under investigation or NG

    4R_CANCVT_CTISSLPLMT1

    PARAMETER SPECIFICATION


    The Cumulative Number of the Slips at the Time of Low Temperature
    (times)

    The cumulative number of the slips at the time of low temperature (~70°C)when the ENGINE is re-started after Idle Stop

    4R_CANCVT_CTISSLPLMT2

    PARAMETER SPECIFICATION


    The Cumulative Number of the Slips at the Time of Normal Temperature
    (times)

    The cumulative number of the slips at the time of low temperature (70°C~) when the ENGINE is re-started after Idle Stop

    4R_CANCVT_CTISSLPLMT3

    PARAMETER SPECIFICATION


    The Cumulative Number of the Slips at the Time of Accidental Status
    (times)

    The cumulative number of the slips at the time of accidental status when the ENGINE is re-started after Idle Stop

    4R_CANCVT_CTISSLPLMT4

    PARAMETER SPECIFICATION


    The Cumulative Number of the Slips at the Time of Abnormal Status
    (times)

    The cumulative number of the slips at the time of abnormal status when the ENGINE is re-started after Idle Stop

    4R_CANCVT_CTISSLPLMT5

    PARAMETER SPECIFICATION


    The Cumulative Number of the Slips at the Time of Irregular Status
    (times)

    The cumulative number of the slips at the time of irregular status when the ENGINE is re-started after Idle Stop

    4R_CANCVT_AISTMLMTZONE

    PARAMETER SPECIFICATION


    The Zone No. of Slip State
    (NOR/LT/NT/ACD/ABN/DRV)

    Slip Status when the ENGINE is re-started after Idle Stop
    The cumulative number of the slips at the time of irregular status when the ENGINE is re-started after Idle Stop

    NOR: Normal
    LT: Slip is occurred at Low Temparatute (~70°C)
    NT: Slip is occurred at Normal Temparatute (70°C~)
    ACD: Slip is occurred accidentaly
    ABN: Slip is occurred though Idle Stop is limeted within 60secs (Abnormal Status)
    IRG: Slip is occurred at Low Temparature and Normal Temparature in 1 driving cycle (Irregular Status)
    DRV: Driving Normally

    4R_CANCVT_AISVCOND

    PARAMETER SPECIFICATION


    Temperature state for Idle Stop
    (LT/NT)

    It shows the Temparature Status for Idle Stop

    LT: Low Tempatrature (~70°C)
    NT: Normal Temparature (70°C~)

    4R_CANCVT_DRODO_0F42

    PARAMETER SPECIFICATION


    Distance Traveled (fixed data at DTC occurence)
    (km) (Mile)

    It indicates the ODD Meter Reading at DTC occurence

    4R_CANCVT_QBAT

    PARAMETER SPECIFICATION


    Capacity of Battery
    (%)

    Capacity of Battery (SOC)
    Information is provided by BCM via CAN line.

    4R_CANCVT_TC_CL1

    PARAMETER SPECIFICATION


    ODD Clutch estimated temperature
    (°C) (°F)

    It indicates the ODD Clutch estimated temperature

    4R_CANCVT_TC_CL2

    PARAMETER SPECIFICATION


    EVEN Clutch estimated temperature
    (°C) (°F)

    It indicates the EVEN Clutch estimated temperature

    4R_CANCVT_DRLT_IGON

    PARAMETER SPECIFICATION


    Lapsed time from IG-ON(fixed data at DTC occurence)
    (minutes)

    It indicates the time (minutes) after IG-ON at DTC occurence

    4R_CANCVT_DRTQENG

    PARAMETER SPECIFICATION


    Calculated Engine Torque
    (Nm)

    Calculated Engine Torque.
    PGM-FI calculates it.

    4R_CANCVT_DRDOPST

    PARAMETER SPECIFICATION


    Electric-powered oil pump operated condition
    (%)

    It indicate approximate Electric-powered oil pump operated condition.

    4R_CANCVT_CTCVTF_H

    PARAMETER SPECIFICATION


    The Number of protection control execution to "HMMF" high temperature
    (Times)

    It indicate the history that Engine Power output or Engine Speed was limited because HMMF temperature was high.

    4R_CVT_000_03

    DTC HELP


    0-3 (P0603)
    TCM INTERNAL CIRCUIT MALFUNCTION

    POSSIBLE FAILURES

    4R_CVT_003_07

    DTC HELP


    3-7 (P0122)
    THROTTLE POSITION (TP) SENSOR CIRCUIT LOW VOLTAGE

    POSSIBLE FAILURES

    4R_CVT_003_08

    DTC HELP


    3-8 (P0123)
    THROTTLE POSITION (TP) SENSOR CIRCUIT HIGH VOLTAGE

    POSSIBLE FAILURES

    4R_CVT_005_02

    DTC HELP


    5-2 (P0705)
    TRANSMISSION RANGE SWITCH CIRCUIT SHORT MULTIPLE SHIFT POSITION INPUT

    POSSIBLE FAILURES

    4R_CVT_006_02

    DTC HELP


    6-2 (P0706)
    TRANSMISSION RANGE SWITCH CIRCUIT OPEN

    POSSIBLE FAILURES

    4R_CVT_010_07

    DTC HELP


    10-7 (P0117)
    ENGINE COOLANT TEMPERATURE (ECT) SENSOR CIRCUIT LOW VOLTAGE

    POSSIBLE FAILURES

    4R_CVT_010_08

    DTC HELP


    10-8 (P0118)
    ENGINE COOLANT TEMPERATURE (ECT) SENSOR CIRCUIT HIGH VOLTAGE

    POSSIBLE FAILURES

    4R_CVT_011_03

    DTC HELP


    11-3 (P0727)
    ENGINE SPEED INPUT CIRCUIT NO SIGNAL INPUT

    POSSIBLE FAILURES

    4R_CVT_011_05

    DTC HELP


    11-5 (P0726)
    ENGINE SPEED INPUT CIRCUIT RANGE/PERFORMANCE

    POSSIBLE FAILURES

    4R_CVT_012_07

    DTC HELP


    12-7 (P0107)
    MANIFOLD ABSOLUTE PRESSURE (MAP) SENSOR CIRCUIT LOW VOLTAGE

    POSSIBLE FAILURES

    4R_CVT_012_08

    DTC HELP


    12-8 (P0108)
    MANIFOLD ABSOLUTE PRESSURE (MAP) SENSOR CIRCUIT HIGH VOLTAGE

    POSSIBLE FAILURES

    4R_CVT_032_07

    DTC HELP


    32-7 (P1880)
    CVT START CLUTCH PRESSURE CONTROL VALVE CIRCUIT LOW

    POSSIBLE FAILURES

    4R_CVT_032_08

    DTC HELP


    32-8 (P1881)
    CVT START CLUTCH PRESSURE CONTROL VALVE CIRCUIT HIGH

    POSSIBLE FAILURES

    4R_CVT_033_02

    DTC HELP


    33-2 (P0801)
    REVERSE INHIBITOR SOLENOID CIRCUIT MALFUNCTION

    POSSIBLE FAILURES

    4R_CVT_034_03

    DTC HELP


    34-3 (P0717)
    CVT INPUT SHAFT (DRIVE PULLEY) SPEED SENSOR CIRCUIT NO SIGNAL INPUT

    POSSIBLE FAILURES

    4R_CVT_034_05

    DTC HELP


    34-5 (P0716)
    CVT INPUT SHAFT (DRIVE PULLEY) SPEED SENSOR CIRCUIT RANGE/PERFORMANCE

    POSSIBLE FAILURES

    4R_CVT_035_03

    DTC HELP


    35-3 (P0722)
    CVT OUTPUT (DRIVEN PULLEY) SPEED SENSOR CIRCUIT NO SIGNAL INPUT

    POSSIBLE FAILURES

    4R_CVT_035_05

    DTC HELP


    35-5 (P0721)
    CVT OUTPUT (DRIVEN PULLEY) SPEED SENSOR CIRCUIT RANGE/PERFORMANCE

    POSSIBLE FAILURES

    4R_CVT_036_03

    DTC HELP


    36-3 (P0502)
    CVT SPEED SENSOR CIRCUIT NO SIGNAL INPUT

    POSSIBLE FAILURES

    4R_CVT_036_05

    DTC HELP


    36-5 (P0501)
    CVT SPEED SENSOR CIRCUIT RANGE/PERFORMANCE

    POSSIBLE FAILURES

    4R_CVT_038_07

    DTC HELP


    38-7 (P1892)
    CVT DRIVE PULLEY PRESSURE CONTROL VALVE CIRCUIT LOW

    POSSIBLE FAILURES

    4R_CVT_038_08

    DTC HELP


    38-8 (P1893)
    CVT DRIVE PULLEY PRESSURE CONTROL VALVE CIRCUIT HIGH

    POSSIBLE FAILURES

    4R_CVT_039_07

    DTC HELP


    39-7 (P1896)
    CVT DRIVEN PULLEY PRESSURE CONTROL VALVE CIRCUIT LOW

    POSSIBLE FAILURES

    4R_CVT_039_08

    DTC HELP


    39-8 (P1897)
    CVT DRIVEN PULLEY PRESSURE CONTROL VALVE CIRCUIT HIGH

    POSSIBLE FAILURES

    4R_CVT_092_07

    DTC HELP


    92-7 (P0112)
    INTAKE AIR TEMPERATURE (IAT) SENSOR CIRCUIT LOW VOLTAGE

    POSSIBLE FAILURES

    4R_CVT_092_08

    DTC HELP


    92-8 (P0113)
    INTAKE AIR TEMPERATURE (IAT) SENSOR CIRCUIT HIGH VOLTAGE

    POSSIBLE FAILURES

    4R_CVT_093_03

    DTC HELP


    93-3 (P2160)
    CVT SPEED SENSOR (SECONDARY) CIRCUIT NO SIGNAL INPUT

    POSSIBLE FAILURES

    4R_CVT_093_05

    DTC HELP


    93-5 (P2159)
    CVT SPEED SENSOR (SECONDARY) CIRCUIT RANGE/PERFORMANCE

    POSSIBLE FAILURES

    4R_CVT_094_02

    DTC HELP


    94-2 (P0600)
    TCM-MULTIPLEX CONTROL UNIT MULTIPLEX LINE MALFUNCTION

    POSSIBLE FAILURES

    4R_CVT_100_01

    DTC HELP


    100-1 (P0780)
    Shift Error

    POSSIBLE FAILURES

    4R_CVT_100_02

    DTC HELP


    100-2 (P1898)
    CVT DRIVE PULLEY PRESSURE CONTROL VALVE STUCK ON
    OR CVT DRIVEN PULLEY PRESSURE CONTROL VALVE STUCK OFF

    POSSIBLE FAILURES

    4R_CVT_100_03

    DTC HELP


    100-3 (P1899)
    CVT DRIVE PULLEY PRESSURE CONTROL VALVE STUCK OFF
    OR CVT DRIVEN PULLEY PRESSURE CONTROL VALVE STUCK ON

    POSSIBLE FAILURES

    4R_CVT_103_03

    DTC HELP


    103-3 (P796)
    CVT START CLUTCH PRESSURE CONTROL VALVE STUCK OFF

    POSSIBLE FAILURES

    4R_CVT_103_07

    DTC HELP


    103-7 (P1878)
    CVT START CLUTCH PRESSURE CONTROL VALVE STUCK OFF

    POSSIBLE FAILURES

    4R_CVT_104_03

    DTC HELP


    104-3 (P746)
    CVT DRIVE PULLEY PRESSURE CONTROL VALVE STUCK OFF

    POSSIBLE FAILURES

    4R_CVT_104_07

    DTC HELP


    104-7 (P1876)
    CVT DRIVE PULLEY PRESSURE CONTROL VALVE STUCK OFF

    POSSIBLE FAILURES

    4R_CVT_105_04

    DTC HELP


    105-4 (P777)
    CVT DRIVEN PULLEY PRESSURE CONTROL VALVE STUCK ON

    POSSIBLE FAILURES

    4R_CVT_105_08

    DTC HELP


    105-8 (P1877)
    CVT DRIVEN PULLEY PRESSURE CONTROL VALVE STUCK ON

    POSSIBLE FAILURES

    4R_CVT_030_03

    DTC HELP


    30-3 (P0962)
    CVT SPEED CHANGE CONTROL VALVE CIRCUIT LOW

    POSSIBLE FAILURES

    4R_CVT_030_04

    DTC HELP


    30-4 (P963)
    CVT SPEED CHANGE CONTROL VALVE CIRCUIT HIGH

    POSSIBLE FAILURES

    4R_CVT_031_03

    DTC HELP


    31-3 (P966)
    CVT PULLEY PRESSURE CONTROL VALVE CIRCUIT LOW

    POSSIBLE FAILURES

    4R_CVT_031_04

    DTC HELP


    31-4 (P967)
    CVT PULLEY PRESSURE CONTROL VALVE CIRCUIT HIGH

    POSSIBLE FAILURES

    4R_CVT_032_03

    DTC HELP


    32-3 (P970)
    CVT START CLUTCH PRESSURE CONTROL VALVE CIRCUIT LOW

    POSSIBLE FAILURES

    4R_CVT_032_04

    DTC HELP


    32-4 (P971)
    CVT START CLUTCH PRESSURE CONTROL VALVE CIRCUIT HIGH

    POSSIBLE FAILURES

    4R_CVT_038_03

    DTC HELP


    38-3 (P962)
    CVT DRIVE PULLEY PRESSURE CONTROL VALVE CIRCUIT LOW

    POSSIBLE FAILURES

    4R_CVT_038_04

    DTC HELP


    38-4 (P963)
    CVT DRIVE PULLEY PRESSURE CONTROL VALVE CIRCUIT HIGH

    POSSIBLE FAILURES

    4R_CVT_039_03

    DTC HELP


    39-3 (P966)
    CVT DRIVEN PULLEY PRESSURE CONTROL VALVE CIRCUIT LOW

    POSSIBLE FAILURES

    4R_CVT_039_04

    DTC HELP


    39-4 (P967)
    CVT DRIVEN PULLEY PRESSURE CONTROL VALVE CIRCUIT HIGH

    POSSIBLE FAILURES

    4R_CVT_042_02

    DTC HELP


    42-2 (P780)
    SHIFT CONTROL SYSTEM MALFUNCTION

    POSSIBLE FAILURES

    4R_CVT_043_02

    DTC HELP


    43-2 (P811)
    START CLUTCH CONTROL SYSTEM MALFUNCTION

    POSSIBLE FAILURES

    4R_CVT_000_02

    DTC HELP


    0-2 (P1630)
    TCM INTERNAL CIRCUIT MALFUNCTION

    POSSIBLE FAILURES

    4R_CVT_003_03

    DTC HELP


    3-3 (P1790)
    THROTTLE POSITION (TP) SENSOR CIRCUIT LOW VOLTAGE

    POSSIBLE FAILURES

    4R_CVT_003_04

    DTC HELP


    3-4 (P1790)
    THROTTLE POSITION (TP) SENSOR CIRCUIT HIGH VOLTAGE

    POSSIBLE FAILURES

    (VREF: FI ECM - TCM voltage reference line)

    4R_CVT_004_01

    DTC HELP


    4-1 (P1791)
    VEHICLE SPEED SENSOR (VSS) MALFUNCTION

    POSSIBLE FAILURES

    4R_CVT_005_01

    DTC HELP


    5-1 (P1705)
    TRANSMISSION RANGE SWITCH CIRCUIT SHORT

    POSSIBLE FAILURES

    4R_CVT_006_01

    DTC HELP


    6-1 (P1706)
    TRANSMISSION RANGE SWITCH CIRCUIT OPEN

    POSSIBLE FAILURES

    4R_CVT_010_03

    DTC HELP


    10-3 (P1792)
    ENGINE COOLANT TEMPERATURE (ECT) SENSOR CIRCUIT LOW VOLTAGE

    POSSIBLE FAILURES

    4R_CVT_010_04

    DTC HELP


    10-4 (P1792)
    ENGINE COOLANT TEMPERATURE (ECT) SENSOR CIRCUIT HIGH VOLTAGE

    POSSIBLE FAILURES

    4R_CVT_011_01

    DTC HELP


    11-1 (P0725)
    ENGINE SPEED INPUT CIRCUIT MALFUNCTION

    POSSIBLE FAILURES

    4R_CVT_012_03

    DTC HELP


    12-3 (P1793)
    MANIFOLD ABSOLUTE PRESSURE (MAP) SENSOR CIRCUIT LOW VOLTAGE

    POSSIBLE FAILURES

    4R_CVT_012_04

    DTC HELP


    12-4 (P1793)
    MANIFOLD ABSOLUTE PRESSURE (MAP) SENSOR CIRCUIT HIGH VOLTAGE

    POSSIBLE FAILURES

    (VREF:FI ECM - TCM voltage reference line)

    4R_CVT_021_01

    DTC HELP


    21-1 (P1713)
    S MODE SWITCH MALFUNCTION

    POSSIBLE FAILURES

    4R_CVT_030_01

    DTC HELP


    30-1 (P1870)
    CVT SPEED CHANGE CONTROL VALVE MALFUNCTION

    POSSIBLE FAILURES

    (VREF:FI ECM - TCM voltage reference line)

    4R_CVT_031_01

    DTC HELP


    31-1 (P1873)
    CVT PULLEY PRESSURE CONTROL VALVE MALFUNCTION

    POSSIBLE FAILURES

    (VREF:FI ECM - TCM voltage reference line)

    4R_CVT_032_01

    DTC HELP


    32-1 (P1879)
    CVT START CLUTCH PRESSURE CONTROL VALVE MALFUNCTION

    POSSIBLE FAILURES

    (VREF:FI ECM - TCM voltage reference line)

    4R_CVT_033_01

    DTC HELP


    33-1 (P1882)
    REVERSE INHIBITOR SOLENOID CIRCUIT MALFUNCTION

    POSSIBLE FAILURES

    (VREF:FI ECM - TCM voltage reference line)

    4R_CVT_034_01

    DTC HELP


    34-1 (P1885)
    CVT INPUT SHAFT (DRIVE PULLEY) SPEED SENSOR MALFUNCTION

    POSSIBLE FAILURES

    4R_CVT_035_01

    DTC HELP


    35-1 (P1886)
    CVT OUTPUT SHAFT (DRIVEN PULLEY) SPEED SENSOR MALFUNCTION

    POSSIBLE FAILURES

    4R_CVT_036_01

    DTC HELP


    36-1 (P1888)
    CVT SPEED SENSOR MALFUNCTION

    POSSIBLE FAILURES

    4R_CVT_037_01

    DTC HELP


    37-1 (P1655)
    TCM/PCM COMMUNICATION LINE MALFUNCTION

    POSSIBLE FAILURES

    4R_CVT_038_01

    DTC HELP


    38-1 (P1894)
    CVT DRIVE PULLEY PRESSURE CONTROL VALVE MALFUNCTION

    POSSIBLE FAILURES

    4R_CVT_039_01

    DTC HELP


    39-1 (P1895)
    CVT DRIVEN PULLEY PRESSURE CONTROL VALVE MALFUNCTION

    POSSIBLE FAILURES

    4R_CVT_042_01

    DTC HELP


    42-1 (P1890)
    SHIFT CONTROL SYSTEM MALFUNCTION

    POSSIBLE FAILURES

    4R_CVT_043_01

    DTC HELP


    43-1 (P1891)
    START CLUTCH CONTROL SYSTEM MALFUNCTION

    POSSIBLE FAILURES

    4R_CVT_053_01

    DTC HELP


    53-1 (P1887)
    VABS VEHICLE SPEED SIGNAL INPUT INCONSISTENCY

    POSSIBLE FAILURES

    4R_CVT_090_01

    DTC HELP


    90-1 (P1850)
    CREEP AID SYSTEM (CAS) SOLENOID A MALFUNCTION

    POSSIBLE FAILURES

    4R_CVT_091_01

    DTC HELP


    91-1 (P1851)
    CREEP AID SYSTEM (CAS) SOLENOID B MALFUNCTION

    POSSIBLE FAILURES

    4R_CVT_092_03

    DTC HELP


    92-3 (P1799)
    INTAKE AIR TEMPERATURE (IAT) SENSOR CIRCUIT LOW VOLTAGE

    POSSIBLE FAILURES

    4R_CVT_092_04

    DTC HELP


    92-4 (P1799)
    INTAKE AIR TEMPERATURE (IAT) SENSOR CIRCUIT HIGH VOLTAGE

    POSSIBLE FAILURES

    4R_CVT_093_01

    DTC HELP


    93-1 (P1889)
    CVT SPEED SENSOR (SECONDARY) MALFUNCTION

    POSSIBLE FAILURES

    4R_CVT_094_01

    DTC HELP


    94-1 (P1657)
    TCM-MULTIPLEX CONTROL UNIT MULTIPLEX LINE MALFUNCTION

    POSSIBLE FAILURES

    4R_CVT_007_03

    DTC HELP


    7-3(P0973)
    SHIFT SOLENOID VALVE A CIRCUIT LOW

    POSSIBLE FAILURES

    4R_CVT_007_04

    DTC HELP


    7-4 (P0974)
    SHIFT SOLENOID VALVE A CIRCUIT HIGH

    POSSIBLE FAILURES

    4R_CVT_008_03

    DTC HELP


    8-3 (P0976)
    SHIFT SOLENOID VALVE B CIRCUIT LOW

    POSSIBLE FAILURES

    4R_CVT_008_04

    DTC HELP


    8-4 (P0977)
    SHIFT SOLENOID VALVE B CIRCUIT HIGH

    POSSIBLE FAILURES

    4R_CVT_024_03

    DTC HELP


    24-3 (P0957)
    MANUAL MODE SWITCH CIRCUIT LOW

    POSSIBLE FAILURES

    4R_CVT_024_04

    DTC HELP

    24-4 (P0958)
    MANUAL MODE SWITCH CIRCUIT HIGH

    POSSIBLE FAILURES

    4R_CVT_024_05

    DTC HELP


    24-5 (P0815)
    UPSHIFT SWITCH MALFUNCTION

    POSSIBLE FAILURES

    4R_CVT_024_06

    DTC HELP


    24-6 (P0816)
    DOWN SHIFT SWITCH MALFUNCTION

    POSSIBLE FAILURES

    4R_CVT_034_07

    DTC HELP


    34-7 (P0793)
    CVT INPUT SHAFT (DRIVE PULLEY) SPEED SENSOR CIRCUIT NO SIGNAL

    POSSIBLE FAILURES

    4R_CVT_034_09

    DTC HELP


    34-9 (P0792)
    CVT INPUT SHAFT (DRIVE PULLEY) SPEED SENSOR CIRCUIT RANGE/PERFORMANCE

    POSSIBLE FAILURES

    4R_CVT_050_03

    DTC HELP


    50-3 (P0970)
    CVT PRESSURE CONTROL SOLENOID VALVE C CIRCUIT LOW

    POSSIBLE FAILURES

    4R_CVT_050_04

    DTC HELP


    50-4 (P0971)
    CVT PRESSURE CONTROL SOLENOID VALVE C CIRCUIT HIGH

    POSSIBLE FAILURES

    4R_CVT_052_03

    DTC HELP


    52-3 (P0717)
    TURBINE SPEED SENSOR CIRCUIT NO SIGNAL

    POSSIBLE FAILURES

    4R_CVT_052_05

    DTC HELP


    52-5 (P0716)
    TURBINE SPEED SENSOR CIRCUIT NO RANGE/PERFORMANCE

    POSSIBLE FAILURES

    4R_CVT_053_07

    DTC HELP


    53-7 (P1810)
    ABS SPEED SIGNAL LOW INPUT

    POSSIBLE FAILURES

    4R_CVT_053_09

    DTC HELP


    53-9 (P1811)
    ABS SPEED SIGNAL RANGE/PERFORMANCE

    POSSIBLE FAILURES

    4R_CVT_054_07

    DTC HELP


    54-7 (P1812)
    ABS REAR LEFT WHEEL SPEED SIGNAL LOW INPUT

    POSSIBLE FAILURES

    4R_CVT_054_09

    DTC HELP


    54-9 (P1813)
    ABS REAR LEFT WHEEL SPEED SIGNAL RANGE/PERFORMANCE

    POSSIBLE FAILURES

    4R_CVT_055_07

    DTC HELP


    55-7 (P1814)
    ABS REAR RIGHT WHEEL SPEED SIGNAL LOW INPUT

    POSSIBLE FAILURES

    4R_CVT_055_09

    DTC HELP


    55-9 (P1815)
    ABS REAR RIGHT WHEEL SPEED SIGNAL RANGE/PERFORMANCE

    POSSIBLE FAILURES

    4R_CVT_056_03

    DTC HELP


    56-3 (P0842)
    CVT DRIVEN PULLEY FLUID PRESSURE SENSOR CIRCUIT LOW

    POSSIBLE FAILURES

    4R_CVT_056_04

    DTC HELP


    56-4 (P0843)
    CVT DRIVEN PULLEY FLUID PRESSURE SENSOR CIRCUIT HIGH

    POSSIBLE FAILURES

    4R_CVT_057_07

    DTC HELP


    57-7 (P1816)
    OIL PUMP SHIFT SOLENOID VALVE CIRCUIT LOW

    POSSIBLE FAILURES

    4R_CVT_057_08

    DTC HELP


    57-8 (P1817)
    OIL PUMP SHIFT SOLENOID VALVE CIRCUIT HIGH

    POSSIBLE FAILURES

    4R_CVT_070_03

    DTC HELP


    70-3 (P0751)
    SHIFT SOLENOID VALVE A STUCK OFF

    POSSIBLE FAILURES

    4R_CVT_070_04

    DTC HELP


    70-4 (P0752)
    SHIFT SOLENOID VALVE A STUCK ON

    POSSIBLE FAILURES

    4R_CVT_071_03

    DTC HELP


    71-3 (P0756)
    SHIFT SOLENOID VALVE B STUCK OFF

    POSSIBLE FAILURES

    4R_CVT_071_04

    DTC HELP


    71-4 (P0757)
    SHIFT SOLENOID VALVE B STUCK ON

    POSSIBLE FAILURES

    4R_CVT_106_03

    DTC HELP


    106-3 (P0796)
    CVT PRESSURE CONTROL SOLENOID VALVE C STUCK OFF

    POSSIBLE FAILURES

    4R_CVT_106_04

    DTC HELP


    106-4 (P0797)
    CVT PRESSURE CONTROL SOLENOID VALVE C STUCK ON

    POSSIBLE FAILURES

    4R_CVT_107_02

    DTC HELP


    107-2 (U1103)
    PCM INTERNAL COMMUNICATION MALFUNCTION

    POSSIBLE FAILURES

    4R_CVT_032_02

    DTC HELP


    32-2 (P0795)
    CVT START CLUTCH PRESSURE CONTROL VALVE MALFUNCTION

    POSSIBLE FAILURES

    (VREF:FI ECM - TCM voltage reference line)

    4R_CVT_034_02

    DTC HELP


    34-2 (P0715)
    CVT INPUT SHAFT (DRIVE PULLEY) SPEED SENSOR MALFUNCTION

    POSSIBLE FAILURES

    4R_CVT_036_02

    DTC HELP


    36-2 (P0500)
    CVT SPEED SENSOR MALFUNCTION

    POSSIBLE FAILURES

    4R_CVT_038_02

    DTC HELP


    38-2 (P0745)
    CVT DRIVE PULLEY PRESSURE CONTROL VALVE MALFUNCTION

    POSSIBLE FAILURES

    4R_CVT_039_02

    DTC HELP


    39-2 (P0775)
    CVT DRIVEN PULLEY PRESSURE CONTROL VALVE MALFUNCTION

    POSSIBLE FAILURES

    4R_CVT_097_01

    DTC HELP


    97-1(P0607)
    TCM BACKUP CIRCUIT (VBU) LOW VOLTAGE

    A: CPU
    B: Backup power supply circuit
    C: Power supply circuit
    D: Ignition switch
    E: Battery
    F: TCM

    POSSIBLE FAILURES

    DIAGNOSTIC PROCEDURE

    TEST CONDITIONS

    CONDITIONS FOR CANCELING DTCs

    MIL/WARNING/INDICATOR STATUS

    MIL

    D INDICATOR

    SYSTEM CHECK CYCLES

    DTC STORAGE TIMING

    GLOSSARY
    One driving cycle is a period of time between ignition switch ON (II) and ignition switch OFF (0).

    4R_CVT_003_11

    DTC HELP


    3-11 (P1782)
    THROTTLE POSITION (TP) SENSOR CIRCUIT LOW VOLTAGE

    POSSIBLE FAILURES

    DIAGNOSTIC PROCEDURE

    CONDITIONS FOR CANCELING DTCs

    MIL/WARNING/INDICATOR STATUS

    MIL

    D INDICATOR

    SYSTEM CHECK CYCLES

    DTC STORAGE TIMING

    GLOSSARY
    One driving cycle is a period of time between ignition switch ON (II) and ignition switch OFF (0).

    4R_CVT_003_12

    DTC HELP


    3-12 (P1783)
    THROTTLE POSITION (TP) SENSOR CIRCUIT HIGH VOLTAGE

    POSSIBLE FAILURES

    DIAGNOSTIC PROCEDURE

    CONDITIONS FOR CANCELING DTCs

    MIL/WARNING/INDICATOR STATUS

    MIL

    D INDICATOR

    SYSTEM CHECK CYCLES

    DTC STORAGE TIMING

    GLOSSARY
    One driving cycle is a period of time between ignition switch ON (II) and ignition switch OFF (0).

    4R_CVT_004_03

    DTC HELP


    4-3 (P0502)
    VEHICLE SPEED SENSOR NO SIGNAL

    POSSIBLE FAILURES

    DIAGNOSTIC PROCEDURE

    A malfunction is detected the following symptoms both occur;

    CONDITIONS FOR CANCELING DTCs

    MIL/WARNING/INDICATOR STATUS

    MIL

    D INDICATOR

    SYSTEM CHECK CYCLES

    DTC STORAGE TIMING

    GLOSSARY
    One driving cycle is a period of time between ignition switch ON (II) and ignition switch OFF (0).

    4R_CVT_004_05

    DTC HELP


    4-5 (P0501)
    VEHICLE SPEED SENSOR PERFORMANCE

    POSSIBLE FAILURES

    DIAGNOSTIC PROCEDURE

    TEST CONDITIONS

    CONDITIONS FOR CANCELING DTCs

    MIL/WARNING/INDICATOR STATUS

    MIL

    D INDICATOR

    SYSTEM CHECK CYCLES

    DTC STORAGE TIMING

    GLOSSARY
    One driving cycle is a period of time between ignition switch ON (II) and ignition switch OFF (0).

    4R_CVT_012_11

    DTC HELP


    12-11 (P1784)
    MANIFOLD ABSOLUTE PRESSURE (MAP) SENSOR CIRCUIT LOW VOLTAGE

    POSSIBLE FAILURES

    DIAGNOSTIC PROCEDURE

    CONDITIONS FOR CANCELING DTCs

    MIL/WARNING/INDICATOR STATUS

    MIL

    D INDICATOR

    SYSTEM CHECK CYCLES

    DTC STORAGE TIMING

    GLOSSARY
    One driving cycle is a period of time between ignition switch ON (II) and ignition switch OFF (0).

    4R_CVT_012_12

    DTC HELP


    12-12 (P1785)
    MANIFOLD ABSOLUTE PRESSURE (MAP) SENSOR CIRCUIT HIGH VOLTAGE

    POSSIBLE FAILURES

    DIAGNOSTIC PROCEDURE

    CONDITIONS FOR CANCELING DTCs

    MIL/WARNING/INDICATOR STATUS

    MIL

    D INDICATOR

    SYSTEM CHECK CYCLES

    DTC STORAGE TIMING

    GLOSSARY
    One driving cycle is a period of time between ignition switch ON (II) and ignition switch OFF (0).

    4R_CVT_036_07

    DTC HELP


    36-7 (P2160)
    CVT SPEED SENSOR CIRCUIT NO SIGNAL INPUT

    POSSIBLE FAILURES

    DIAGNOSTIC PROCEDURE

    TEST CONDITIONS

    CONDITIONS FOR CANCELING DTCs

    MIL/WARNING/INDICATOR STATUS

    MIL

    D INDICATOR

    SYSTEM CHECK CYCLES

    DTC STORAGE TIMING

    GLOSSARY
    One driving cycle is a period of time between ignition switch ON (II) and ignition switch OFF (0).

    4R_CVT_036_08

    DTC HELP


    36-8 (P2158)
    CVT SPEED SENSOR MALFUNCTION

    POSSIBLE FAILURES

    DIAGNOSTIC PROCEDURE

    TEST CONDITIONS

    CONDITIONS FOR CANCELING DTCs

    MIL/WARNING/INDICATOR STATUS

    MIL

    D INDICATOR

    SYSTEM CHECK CYCLES

    DTC STORAGE TIMING

    GLOSSARY
    One driving cycle is a period of time between ignition switch ON (II) and ignition switch OFF (0).

    4R_CVT_036_09

    DTC HELP


    36-9 (P2159)
    CVT SPEED SENSOR CIRCUIT RANGE/PERFORMANCE

    POSSIBLE FAILURES

    DIAGNOSTIC PROCEDURE

    TEST CONDITIONS

    CONDITIONS FOR CANCELING DTCs

    MIL/WARNING/INDICATOR STATUS

    MIL

    D INDICATOR

    SYSTEM CHECK CYCLES

    DTC STORAGE TIMING

    GLOSSARY
    One driving cycle is a period of time between ignition switch ON (II) and ignition switch OFF (0).

    4R_CANCVT_000_03

    DTC HELP


    P0603 (00-3)
    Powertrain Control Module (PCM) Internal Control Module Keep Alive Memory (KAM) Error

    POSSIBLE FAILURES

    DIAGNOSTIC PROCEDURE

    4R_CANCVT_005_02

    DTC HELP


    P0705 (05-2)
    Transmission Range Switch Multiple Shift Position Input

    POSSIBLE FAILURES

    4R_CANCVT_006_02

    DTC HELP


    P0706 (06-2)
    Transmission Range Switch Open

    POSSIBLE FAILURES

    4R_CANCVT_012_07

    DTC HELP


    P0107 (12-7)
    Manifold Absolute Pressure (MAP) Sensor Circuit Low

    POSSIBLE FAILURES

    4R_CANCVT_012_08

    DTC HELP


    P0108 (12-8)
    Manifold Absolute Pressure (MAP) Sensor Circuit High

    POSSIBLE FAILURES

    4R_CANCVT_020_03

    DTC HELP


    P2122 (20-3)
    Accelerator Pedal Position (APP) Sensor A (Throttle Position [TP] Sensor D) Circuit Low

    POSSIBLE FAILURES

    4R_CANCVT_020_04

    DTC HELP


    P2123 (20-4)
    Accelerator Pedal Position (APP) Sensor A (Throttle Position [TP] Sensor D) Circuit High

    POSSIBLE FAILURES

    4R_CANCVT_032_03

    DTC HELP


    P0970 (32-3)
    Pressure Control Solenoid "C" Control Circuit Low

    POSSIBLE FAILURES

    4R_CANCVT_032_04

    DTC HELP


    P0971 (32-4)
    Pressure Control Solenoid "C" Control Circuit High

    POSSIBLE FAILURES

    4R_CANCVT_033_07

    DTC HELP


    P1860 (33-7)
    Inhibitor Solenoid Circuit Low

    POSSIBLE FAILURES

    4R_CANCVT_033_08

    DTC HELP


    P1861 (33-8)
    Inhibitor Solenoid Circuit High

    POSSIBLE FAILURES

    4R_CANCVT_034_03

    DTC HELP


    P0717 (34-3)
    CVT Input Shaft (Drive Pulley) Speed Sensor "A" Circuit No Signal

    POSSIBLE FAILURES

    MIL/WARNING/INDICATOR STATUS

    MIL

    D INDICATOR

    4R_CANCVT_034_05

    DTC HELP


    P0716 (34-5)
    CVT Input Shaft (Drive Pulley) Speed Sensor "A" Circuit Range/Performance

    POSSIBLE FAILURES

    MIL/WARNING/INDICATOR STATUS

    MIL

    D INDICATOR

    4R_CANCVT_035_03

    DTC HELP


    P0722 (35-3)
    CVT Output Shaft (Driven Pulley) Speed Sensor No Signal Input

    POSSIBLE FAILURES

    MIL/WARNING/INDICATOR STATUS

    MIL

    D INDICATOR

    4R_CANCVT_035_05

    DTC HELP


    P0721 (35-5)
    CVT Output Shaft (Driven Pulley) Speed Sensor Range/Performance

    POSSIBLE FAILURES

    MIL/WARNING/INDICATOR STATUS

    MIL

    D INDICATOR

    4R_CANCVT_036_03

    DTC HELP


    P0502 (36-3)
    CVT Speed Sensor Circuit Open/Short

    POSSIBLE FAILURES

    4R_CANCVT_036_05

    DTC HELP


    P0501 (36-5)
    CVT Speed Sensor Circuit Range/Performance

    POSSIBLE FAILURES

    4R_CANCVT_038_03

    DTC HELP


    P0962 (38-3)
    CVT Drive Pulley Pressure Control Valve Circuit Low

    POSSIBLE FAILURES

    4R_CANCVT_038_04

    DTC HELP


    P0963 (38-4)
    CVT Drive Pulley Pressure Control Valve Circuit High

    POSSIBLE FAILURES

    4R_CANCVT_039_03

    DTC HELP


    P0966 (39-3)
    CVT Driven Pulley Pressure Control Valve Circuit Low

    POSSIBLE FAILURES

    4R_CANCVT_039_04

    DTC HELP


    P0967 (39-4)
    CVT Driven Pulley Pressure Control Valve Circuit High

    POSSIBLE FAILURES

    4R_CANCVT_042_01

    DTC HELP


    P1890 (42-1)
    CVT Speed Control System

    POSSIBLE FAILURES

    4R_CANCVT_043_01

    DTC HELP


    P1891 (43-1)
    Start Clutch Control System

    POSSIBLE FAILURES

    4R_CANCVT_088_02

    DTC HELP


    P0335 (88-2)
    Crankshaft Position (CKP) Sensor No Signal

    POSSIBLE FAILURES

    4R_CANCVT_088_05

    DTC HELP


    P0336 (88-5)
    Crankshaft Position (CKP) Sensor Circuit Range/Performance

    POSSIBLE FAILURES

    4R_CANCVT_088_06

    DTC HELP


    P0339 (88-6)
    Crankshaft Position (CKP) Sensor Intermittent

    POSSIBLE FAILURES

    4R_CANCVT_089_02

    DTC HELP


    P0365 (89-2)
    Camshaft Position (TDC) Sensor "B" Circuit

    4R_CANCVT_089_06

    DTC HELP


    P0369 (89-6)
    Camshaft Position (TDC) Sensor "B" Circuit Intermittent

    4R_CANCVT_093_03

    DTC HELP


    P2160 (93-3)
    CVT Speed Sensor (Secondary) Circuit No Signal Input

    POSSIBLE FAILURES

    4R_CANCVT_093_05

    DTC HELP


    P2159 (93-5)
    CVT Speed Sensor (Secondary) Circuit Range/Performance

    POSSIBLE FAILURES

    4R_CANCVT_099_01

    DTC HELP


    P16C0 (99-1)
    PCM CVT Control System Incomplete Update

    POSSIBLE FAILURES

    4R_CANCVT_100_01

    DTC HELP


    P0780 (100-1)
    Hydraulic Control System

    POSSIBLE FAILURES

    4R_CANCVT_100_02

    DTC HELP


    P1898 (100-2)
    CVT Drive Pulley Pressure Control Valve Stuck ON or CVT Driven Pulley Pressure Control Valve Stuck OFF

    POSSIBLE FAILURES

    4R_CANCVT_100_03

    DTC HELP


    P1899 (100-3)
    CVT Drive Pulley Pressure Control Valve Stuck OFF or CVT Driven Pulley Pressure Control Valve Stuck ON

    POSSIBLE FAILURES

    4R_CANCVT_103_03

    DTC HELP


    P0796 (103-3)
    CVT Start Clutch Pressure Control Solenoid Valve Stuck OFF

    POSSIBLE FAILURES

    4R_CANCVT_104_03

    DTC HELP


    P0746 (104-3)
    CVT Drive Pulley Pressure Control Solenoid Valve Stuck OFF

    POSSIBLE FAILURES

    4R_CANCVT_105_04

    DTC HELP


    P0777 (105-4)
    CVT Driven Pulley Pressure Control Solenoid Valve Stuck ON

    POSSIBLE FAILURES

    4R_CANCVT_107_01

    DTC HELP


    U0028 (107-1)
    F-CAN Malfunction (F-CAN Bus OFF)

    POSSIBLE FAILURES

    4R_CANCVT_107_03

    DTC HELP


    U0155 (107-3)
    Lost Communication With Gauge Control Module

    POSSIBLE FAILURES

    4R_CANCVT_107_04

    DTC HELP


    U0122 (107-4)
    Lost Communication With Vehicle Dynamics Control Module

    POSSIBLE FAILURES

    4R_CANCVT_107_06

    DTC HELP


    U0104 (107-6)
    Lost Communication With Cruise Control Module

    POSSIBLE FAILURES

    4R_CANCVT_107_07

    DTC HELP


    U0121 (107-7)
    Lost Communication With Anti-Lock Brake System (ABS) Control Module

    POSSIBLE FAILURES

    4R_CANCVT_107_08

    DTC HELP


    U0129 (107-8)
    Lost Communication With Brake System Control Module

    POSSIBLE FAILURES

    4R_CANCVT_107_10

    DTC HELP


    P16D7 (107-10)
    PCM Internal F-CAN Communication Circuit Malfunction

    POSSIBLE FAILURES

    4R_CANCVT_120_01

    DTC HELP


    U0037 (120-1)
    IMA CAN Malfunction (IMA CAN Bus OFF)

    POSSIBLE FAILURES

    4R_CANCVT_120_04

    DTC HELP


    U1205 (120-4)
    IMA-CAN malfunction (PCM to Motor Control Module)

    POSSIBLE FAILURES

    4R_CANCVT_120_05

    DTC HELP


    U1206 (120-5)
    IMA-CAN malfunction (PCM to Battery Control Module)

    POSSIBLE FAILURES

    4R_CANCVT_120_10

    DTC HELP


    P16D8 (120-10)
    PCM Internal IMA-CAN Communication Circuit Malfunction

    POSSIBLE FAILURES

    4R_CANCVT_120_12

    DTC HELP


    U0038 (120-12)
    IMA CAN Malfunction (IMA CAN Bus OFF)

    POSSIBLE FAILURES

    4R_CANCVT_007_03

    DTC HELP


    P0973 (007-03)
    Shift Solenoid Valve "A" Circuit Low

    POSSIBLE FAILURES

    4R_CANCVT_007_04

    DTC HELP


    P0974 (007-04)
    Shift Solenoid Valve "A" Circuit High

    POSSIBLE FAILURES

    4R_CANCVT_008_03

    DTC HELP


    P0976 (008-03)
    Shift Solenoid Valve "B" Circuit Low

    POSSIBLE FAILURES

    4R_CANCVT_008_04

    DTC HELP


    P0977 (008-04)
    Shift Solenoid Valve "B" Circuit High

    POSSIBLE FAILURES

    4R_CANCVT_034_07

    DTC HELP


    P0793 (034-07)
    Intermediate Shaft Speed Sensor "A" Circuit No Signal

    POSSIBLE FAILURES

    MIL/WARNING/INDICATOR STATUS

    MIL

    D INDICATOR

    4R_CANCVT_034_09

    DTC HELP


    P0792 (034-09)
    Intermediate Shaft Speed Sensor "A" Circuit Range/Performance

    POSSIBLE FAILURES

    MIL/WARNING/INDICATOR STATUS

    MIL

    D INDICATOR

    4R_CANCVT_042_02

    DTC HELP


    P0780 (042-02)
    Shift Error

    POSSIBLE FAILURES

    4R_CANCVT_050_03

    DTC HELP


    P0970 (050-03)
    Pressure Control Solenoid "C" Control Circuit Low

    POSSIBLE FAILURES

    4R_CANCVT_050_04

    DTC HELP


    P0971 (050-04)
    Pressure Control Solenoid "C" Control Circuit High

    POSSIBLE FAILURES

    4R_CANCVT_052_03

    DTC HELP


    P0717 (052-03)
    Input/Turbine Speed Sensor "A" Circuit No Signal

    POSSIBLE FAILURES

    MIL/WARNING/INDICATOR STATUS

    MIL

    D INDICATOR

    4R_CANCVT_052_05

    DTC HELP


    P0716 (052-05)
    Input/Turbine Speed Sensor "A" Circuit Range/Performance

    POSSIBLE FAILURES

    MIL/WARNING/INDICATOR STATUS

    MIL

    D INDICATOR

    4R_CANCVT_056_03

    DTC HELP


    P0842 (056-03)
    Transmission Fluid Pressure Sensor/Switch "A" Circuit Low

    POSSIBLE FAILURES

    4R_CANCVT_056_04

    DTC HELP


    P0843 (056-04)
    Transmission Fluid Pressure Sensor/Switch "A" Circuit High

    POSSIBLE FAILURES

    4R_CANCVT_057_07

    DTC HELP


    P1816 (057-07)
    Transmission Oil Pump Shift Solenoid Control Circuit Low

    POSSIBLE FAILURES

    4R_CANCVT_057_08

    DTC HELP


    P1817 (057-08)
    Transmission Oil Pump Shift Solenoid Control Circuit High

    POSSIBLE FAILURES

    4R_CANCVT_070_03

    DTC HELP


    P0751 (070-03)
    Shift Solenoid Valve "A" Stuck OFF

    POSSIBLE FAILURES

    4R_CANCVT_070_04

    DTC HELP


    P0752 (070-04)
    Shift Solenoid Valve "A" Stuck ON

    POSSIBLE FAILURES

    4R_CANCVT_071_03

    DTC HELP


    P0756 (071-03)
    Shift Solenoid Valve "B" Stuck OFF

    POSSIBLE FAILURES

    4R_CANCVT_071_04

    DTC HELP


    P0757 (071-04)
    Shift Solenoid Valve "B" Stuck ON

    POSSIBLE FAILURES

    4R_CANCVT_106_03

    DTC HELP


    P0796 (106-03)
    Pressure Control Solenoid Valve "C" Performance or Stuck OFF

    POSSIBLE FAILURES

    4R_CANCVT_106_04

    DTC HELP


    P0797 (106-04)
    Pressure Control Solenoid Valve "C" Stuck ON

    POSSIBLE FAILURES

    4R_CANCVT_000_07

    DTC HELP


    P062F (0-7)
    Powertrain Control Module (PCM) Internal Control Module Error

    POSSIBLE FAILURES

    4R_CANCVT_036_13

    DTC HELP


    P1840 (36-13)
    CVT Speed Sensor Circuit Forward Rotation Range/Performance

    POSSIBLE FAILURES

    4R_CANCVT_036_14

    DTC HELP


    P1841 (36-14)
    CVT Speed Sensor Circuit Reverse Rotation Range/Performance

    POSSIBLE FAILURES

    4R_CANCVT_052_13

    DTC HELP


    P1842 (52-13)
    Input/Turbine Speed Sensor Circuit Normal Rotation Range/Performance

    POSSIBLE FAILURES

    4R_CANCVT_058_09

    DTC HELP


    P1855 (58-9)
    Inclination Sensor Circuit Range/Performance

    POSSIBLE FAILURES

    4R_CANCVT_058_07

    DTC HELP


    P1856 (58-7)
    Inclination Sensor Circuit Open/Short

    POSSIBLE FAILURES

    4R_CANCVT_058_08

    DTC HELP


    P1857 (58-8)
    Inclination Sensor Circuit High Input

    POSSIBLE FAILURES

    4R_CANCVT_107_12

    DTC HELP


    U0029 (107-12)
    F-CAN Malfuncion (F-CAN Bus OFF)

    POSSIBLE FAILURES

    4R_CANCVT_028_03

    DTC HELP


    P0712 (28-03)
    CVT Fluid Temperature Sensor (Short)

    POSSIBLE FAILURES

    4R_CANCVT_028_04

    DTC HELP


    P0713 (28-04)
    CVT Fluid Temperature Sensor (Open)

    POSSIBLE FAILURES

    4R_CANCVT_U0301

    DTC HELP


    U0301
    PGM-FI System and A/T System Program Version Mismatch

    POSSIBLE FAILURES

    4R_CANCVT_129_01

    DTC HELP


    U0302
    PGM-FI System and A/T System Program Version Mismatch

    POSSIBLE FAILURES

    4R_CANCVT_036_02

    DTC HELP


    P0500
    Vehicle Speed Sensor Malfunction (CVT)

    POSSIBLE FAILURES

    4R_CANCVT_051_03

    DTC HELP


    P2720
    Pressure Control Solenoid "D" Control Circuit Low

    POSSIBLE FAILURES

    4R_CANCVT_051_04

    DTC HELP


    P2721
    Pressure Control Solenoid "D" Control Circuit High

    POSSIBLE FAILURES

    4R_CANCVT_102_04

    DTC HELP


    P2715
    Pressure Control Solenoid "D" Stuck On

    POSSIBLE FAILURES

    4R_CANCVT_062_01

    DTC HELP


    P1717
    Transmission Range Switch ATP RVS Switch (Open or Short)

    POSSIBLE FAILURES

    4R_CANCVT_034_13

    DTC HELP


    P1844
    CVT Input Shaft Speed Sensor Circuit Forward Rotation Range/Performance

    POSSIBLE FAILURES

    4R_CANCVT_034_14

    DTC HELP


    P1845
    CVT Input Shaft Speed Sensor Circuit Reverse Rotation Range/Performance

    POSSIBLE FAILURES

    4R_CANCVT_108_03

    DTC HELP


    P2817
    Shift Solenoid Valve O/P (Pressure Control Solenoid "H") Stuck Off

    POSSIBLE FAILURES

    4R_CANCVT_108_04

    DTC HELP


    P2818
    Shift Solenoid Valve O/P (Pressure Control Solenoid "H") Stuck On

    POSSIBLE FAILURES

    4R_CANCVT_057_03

    DTC HELP


    P281D
    Shift Solenoid Valve O/P (Pressure Control Solenoid "H") Control Circuit Low

    POSSIBLE FAILURES

    4R_CANCVT_057_04

    DTC HELP


    P281E
    Shift Solenoid Valve O/P (Pressure Control Solenoid "H") Control Circuit High

    POSSIBLE FAILURES

    4R_CANCVT_107_13

    DTC HELP


    U0123
    F-CAN Mulfunction (Lost Communication With Yaw Rate Sensor Module)

    POSSIBLE FAILURES

    4R_CANCVT_040_03

    DTC HELP


    P0741
    Torque Converter Clutch Circuit Performance or Stuck OFF

    POSSIBLE FAILURES

    4R_CANCVT_059_03

    DTC HELP


    P1764
    Accumulator Solenoid Valve Circuit Low

    POSSIBLE FAILURES

    4R_CANCVT_059_04

    DTC HELP


    P1765
    Accumulator Solenoid Valve Circuit High

    POSSIBLE FAILURES

    4R_CANCVT_028_05

    DTC HELP


    P0711 (28-5)
    CVT Fluid Temperature Sensor (Range/Performance)

    POSSIBLE FAILURES

    4R_CANCVT_028_06

    DTC HELP


    P0714(28-6)
    CVT Fluid Temperature Sensor (Intermittent Failure)

    POSSIBLE FAILURES

    4R_CANCVT_115_07

    DTC HELP


    P1900 (115-07)
    EOP-Relay High Input

    POSSIBLE FAILURES

    4R_CANCVT_138_04

    DTC HELP


    P0563(138-04)
    TCM Power Source Circuit Unexpected Voltage

    POSSIBLE FAILURES

    4R_CANCVT_094_03

    DTC HELP


    P0600(094-03)
    Serial Communication

    POSSIBLE FAILURES

    4R_CANCVT_099_02

    DTC HELP


    P0602(099-02)
    Boot Mode(Programming Error)

    POSSIBLE FAILURES

    4R_CANCVT_000_13

    DTC HELP


    P060A(000-13)
    TCM Processor Malfunction

    POSSIBLE FAILURES

    4R_CANCVT_183_01

    DTC HELP


    P0641(183-01)
    Sensor Reference Voltage 1 Circuit Malfunction

    POSSIBLE FAILURES

    4R_CANCVT_184_01

    DTC HELP


    P0651(184-01)
    Sensor Reference Voltage 2 Circuit Malfunction

    POSSIBLE FAILURES

    4R_CANCVT_000_16

    DTC HELP


    P0685(000-16)
    TCM Power Relay Control Circuit Malfunction

    POSSIBLE FAILURES

    4R_CANCVT_107_11

    DTC HELP


    U0100(107-11)
    FCAN Malfunction(FI Control Module-TCM)

    POSSIBLE FAILURES

    DBPH_01_01

    PARAMETER SPECIFICATION


    ENGINE SPD:
    Engine speed
    (RPM)

    Engine speed is converted from CKP Sensor.

    DBPH_02_01

    PARAMETER SPECIFICATION


    VSS:
    Vehicle speed sensor
    (Km/h)(MPH)

    Vehicle speed is converted from Vehicle Speed Sensor.

    DBPH_03_01

    PARAMETER SPECIFICATION


    TP SENSOR:
    Throttle position sensor
    (V)(%)(°)

    DBW system controls the throttle valve position not only accelerator
    pedal position but also driving conditions.
    It is not fully closed at idle.

    DBPH_04_01

    PARAMETER SPECIFICATION


    THROTTLE STEP:
    Throttle step
    (°)

    Converted data from throttle sensor to step counts of TVC motor.
     

    DBPH_05_01

    PARAMETER SPECIFICATION


    AP SENSOR 1:
    Accelerator pedal sensor 1
    (V)(%)(°)

    A potentiometer connected to the accelerator pedal wire

    OPERATING RANGE
    (Fully closed)
    0.4V - 0.6V
    -2.4% - 2.4%
    -2°- 2°
     

    DBPH_06_01

    PARAMETER SPECIFICATION


    ACTUAL AP1:
    Actual Accelerator pedal sensor 1
    (°)

    Accelerator pedal sensor 1 closed position corrected data.
     

    DBPH_07_01

    PARAMETER SPECIFICATION


    AP SENSOR 2:
    Accelerator pedal sensor 2
    (V)(%)(°)

    A potentiometer connected to the accelerator pedal wire

    OPERATING RANGE
    (Fully closed)
    0.4V - 0.6V
    -2.4% - 2.4%
    -2°- 2°
     

    DBPH_08_01

    PARAMETER SPECIFICATION


    ACTUAL AP2:
    Actual Accelerator pedal sensor 2
    (°)

    Accelerator pedal sensor 2 closed position corrected data.
     

    DBPH_09_01

    PARAMETER SPECIFICATION


    TARGET TH:
    Target Throttle Position
    (°)

    Target step counts of throttle position
     

    DBPH_10_01

    PARAMETER SPECIFICATION


    MOTOR 1-3:
    Motor Phase 1-3
    (A)

    Current controlled to phase 1 and 3 TVC motor.

    DBPH_11_01

    PARAMETER SPECIFICATION


    MOTOR 2-4:
    Motor Phase 2-4
    (A)

    Current controlled to phase 2 and 4 TVC motor.

    DBPH_12_01

    PARAMETER SPECIFICATION


    SMSTP:
    TVC motor step
    (HEX)

    Present step count of TVC motor.

    DBPH_13_01

    PARAMETER SPECIFICATION


    PM1:
    Phase 1 motor condition
    (1/0)

    It indicates '1' when ECM controls phase 1 TVC motor on.

    DBPH_14_01

    PARAMETER SPECIFICATION


    PM2:
    Phase 2 motor condition
    (1/0)

    It indicates '1' when ECM controls phase 2 TVC motor on.

    DBPH_15_01

    PARAMETER SPECIFICATION


    PM3:
    Phase 3 motor condition
    (1/0)

    It indicates '1' when ECM controls phase 3 TVC motor on.

    DBPH_16_01

    PARAMETER SPECIFICATION


    PM4:
    Phase 4 motor condition
    (1/0)

    It indicates '1' when ECM controls phase 4 TVC motor on.

    DBPH_17_01

    PARAMETER SPECIFICATION


    P13DTY:
    Phase 1,3 duty
    (decimal)

    Chopping duty controlled supply current to phase 1 and 3 TVC motor.

    DBPH_19_01

    PARAMETER SPECIFICATION


    THNML:
    Throttle normal control
    (1/0)

    It indicates '1' when target throttle position is determined from accelerator pedal sensor.

    DBPH_20_01

    PARAMETER SPECIFICATION


    THINH:
    Throttle inhibitor
    (1/0)

    It indicates '1' when limited action is selected to prevent wrong operation.

    DBPH_21_01

    PARAMETER SPECIFICATION


    THIDL:
    Throttle idle
    (1/0)

    It indicates '1' when target throttle position is in idle mode.

    DBPH_22_01

    PARAMETER SPECIFICATION


    THTCS:
    Throttle TCS
    (1/0)

    It indicates '1' when target throttle position is selected from traction control system.

    DBPH_23_01

    PARAMETER SPECIFICATION


    THMSR:
    Throttle
    (1/0)

    It indicates '1' when target throttle position is selected to prevent tire slip of deceleration

    DBPH_24_01

    PARAMETER SPECIFICATION


    THSFT:
    Throttle shift
    (1/0)

    It indicates '1' when shift change throttle correction is performed for A/T.

    DBPH_25_01

    PARAMETER SPECIFICATION


    BATTERY:
    Battery voltage
    (V)

    Standard condition:12V

    The battery is charged from the generator at about 12V to 15V while the engine is running.
    "BATTERY" indicates the battery voltage whenever the ignition is on.

    DBPH_26_01

    PARAMETER SPECIFICATION


    BRAKE SWITCH 1:
    Brake switch 1
    (ON/OFF)

    When the brake pedal is depressed, BRAKE Switch indicates ON to the ECM(electrically closed).

    DBPH_27_01

    PARAMETER SPECIFICATION


    BRAKE SWITCH 2:
    Brake switch 2
    (ON/OFF)

    When the cruise control main switch is turned on and the brake pedal is depressed, BRAKE Switch 2 indicates OFF to the ECM
    (electrically open).

    DBPH_28_01

    PARAMETER SPECIFICATION


    SCS:
    Service check connector signal
    (OPEN/SHORT)

    When SCS is jumped and the ignition switch is turned on, the
    Malfunction Indicator Lamp comes on and blinks the trouble code.

    DBPH_29_01

    PARAMETER SPECIFICATION


    CRUISE MAIN SW:
    Cruise main switch
    (ON/OFF)

    When the cruise control main switch is turned on, CRUISE Main Switch indicates ON to the ECM (electrically closed).

    DBPH_30_01

    PARAMETER SPECIFICATION


    CRUISE SET SW:
    Cruise set switch
    (ON/OFF)

    When the cruise set button is pressed, CRUISE CONTROL light on the instrumental panel comes on and CRUISE Set Switch indicates ON to the ECM(electrically closed).

    DBPH_31_01

    PARAMETER SPECIFICATION


    CRUISE RESUME SW:
    Cruise resume switch
    (ON/OFF)

    When the cruise resume button is pressed and holded, the vehicle
    accelerates slowly and CRUISE Resume switch indicates ON to the ECM(electrically closed).

    DBPH_32_01

    PARAMETER SPECIFICATION


    CRUISE A/T SHIFT:
    Cruise A/T shift position
    (ON/OFF)

    When A/T shift position switch indicates D,3,or 4, CRUISE A/T Shift indicates ON(electrically closed).

    DBPH_33_01

    PARAMETER SPECIFICATION


    CRUISE CLUTCH:
    Cruise clutch
    (ON/OFF)

    When the clutch switch is closed position (clutch is engaged),
    CRUISE Clutch indicates ON to the ECM.

    DBPH_34_01

    PARAMETER SPECIFICATION


    CRUISE INDICATOR:
    Cruise indicator
    (ON/OFF)

    When using cruise control ECM turns on CRUISE CONTROL indicator on the instrumental panel.

    DBPH_35_01

    PARAMETER SPECIFICATION


    THCRU:
    Throttle cruise
    (1/0)

    It indicates '1' when target throttle position is set from cruise control.

    DBPH_36_01

    PARAMETER SPECIFICATION


    VSET:
    Verocity set
    (Km/h)(MPH)

    Vehicle speed set by cruise control

    DBPH_37_01

    PARAMETER SPECIFICATION


    TCSDL(TX):
    TCS serial data link(TX)
    (HEX)

    TCS - PGM-FI(DBW)
    serial data link
    9600 bps
    TCS master
    DBW slave

    DBPH_38_01

    PARAMETER SPECIFICATION


    TCSDL(RX):
    TCS serial data link(RX)
    (HEX)

    DBPH_39_01

    PARAMETER SPECIFICATION


    TCMOD:
    TCS mode
    (HEX)
    TCS control mode
    00: TH & 6 cyl fuelcut
    01: TH & 3 cyl fuelcut
    02: TH & IG retard level3
    03: TH & IG retard level2
    04: TH & IG retard level1
    05: TH
    06: Control terminate
    07: TCS failure
    08: Decel-slip

    DBPH_40_01

    PARAMETER SPECIFICATION


    CDPRAM:
    Dual port RAM counter
    (decimal)

    Failure detecting counter of dual-port RAM between FI CPU and DBW CPU

    DBPH_41_01

    PARAMETER SPECIFICATION


    FSCOM:
    Falesafe command
    (1/0)

    It indicates '1' when
    DBW DTC #6 or #7 is detected.

    DBPH_42_01

    PARAMETER SPECIFICATION


    LMPHM:
    Limphome
    (1/0)

    It indicates '1' when DBW DTC is detected and fuel supply must be limited.

    DBPH_43_01

    PARAMETER SPECIFICATION


    FSREQ:
    Falesafe request
    (1/0)

    It indicates '1' when DBW DTC is detected and fuel supply must be limited slightly.

    DBPH_44_01

    PARAMETER SPECIFICATION


    SMPMERR:
    TH correct counter
    (decimal)

    TVC motor position corrected times counter

    DBPH_45_01

    PARAMETER SPECIFICATION


    CDACCHO:
    TH deviation counter
    (decimal)

    TVC motor position deviated times counter

    DBPH_46_01

    PARAMETER SPECIFICATION


    TMNGAP:
    Timing gap
    (decimal)

    Timer for correlation error detection about the accelerator pedal sensor 1 and 2

    DBPH_47_01

    PARAMETER SPECIFICATION


    SFTCOMTH:
    DBW SFT commands
    (HEX)

    00: Normal
    89: SFT throttle
    8A: SFT motor

    DBTCH_01_01

    DTC HELP


    AP SENSOR 1
    VOLTAGE LOW

    POSSIBLE FAILURES

    DBTCH_01_02

    DTC HELP


    AP SENSOR 1
    VOLTAGE HIGH

    POSSIBLE FAILURES

    DBTCH_02_01

    DTC HELP


    AP SENSOR 2
    VOLTAGE LOW

    POSSIBLE FAILURES

    DBTCH_02_02

    DTC HELP


    AP SENSOR 2
    VOLTAGE HIGH

    POSSIBLE FAILURES

    DBTCH_03_01

    DTC HELP


    AP1 AND AP2
    CORRELATION

    POSSIBLE FAILURE

    DBTCH_04_01

    DTC HELP


    TP SENSOR
    VOLTAGE LOW

    POSSIBLE FAILURES

    DBTCH_04_02

    DTC HELP


    TP SENSOR
    VOLTAGE HIGH

    POSSIBLE FAILURES

    DBTCH_05_01

    DTC HELP


    TPS CLOSED
    POSITION

    POSSIBLE FAILURE

    DBTCH_05_02

    DTC HELP


    TPS INITIAL
    CHECK ERROR

    POSSIBLE FAILURE

    DBTCH_06_01

    DTC HELP


    TVC MOTOR
    COM1 CHECK1

    POSSIBLE FAILURES

    DBTCH_06_02

    DTC HELP


    TVC MOTOR
    COM1 CHECK2

    POSSIBLE FAILURE

    DBTCH_06_03

    DTC HELP


    TVC MOTOR
    COM1 CHECK3

    POSSIBLE FAILURE

    DBTCH_06_04

    DTC HELP


    TVC MOTOR
    COM1 CHECK4

    POSSIBLE FAILURE

    DBTCH_07_01

    DTC HELP


    TVC MOTOR
    COM2 CHECK1

    POSSIBLE FAILURES

    DBTCH_07_02

    DTC HELP


    TVC MOTOR
    COM2 CHECK2

    POSSIBLE FAILURE

    DBTCH_07_03

    DTC HELP


    TVC MOTOR
    COM2 CHECK3

    POSSIBLE FAILURE

    DBTCH_07_04

    DTC HELP


    TVC MOTOR
    COM2 CHECK4

    POSSIBLE FAILURE

    DBTCH_08_01

    DTC HELP


    DEVIATED
    TH POSITION

    POSSIBLE FAILURES

    DBTCH_09_01

    DTC HELP


    TCSDL
    NO SIGNAL

    POSSIBLE FAILURES

    DBTCH_09_02

    DTC HELP


    TCSDL
    SIGNAL ERROR

    POSSIBLE FAILURES

    4R_CANDCT_ECM_CL1TPLN

    PARAMETER SPECIFICATION


    "Clutch Clamp Force Characteristic" Status for ODD Clutch
    (Completed/Incompleted)

    It indicates whether "Clutch Clamp Force Characteristic" for ODD Clutch is completed or not.

    4R_CANDCT_ECM_CL2TPLN

    PARAMETER SPECIFICATION


    "Clutch Clamp Force Characteristic" Status for EVEN Clutch
    (Completed/Incompleted)

    It indicates whether "Clutch Clamp Force Characteristic" for EVEN Clutch is completed or not.

    4R_CANDCT_ECA_CL1LLN

    PARAMETER SPECIFICATION


    "Clutch Assembly by pressure" Status for ODD Clutch
    (Completed/Incompleted)

    It indicates whether "Clutch Assembly by pressure" for ODD Clutch is completed or not.

    4R_CANDCT_ECA_CL2LLN

    PARAMETER SPECIFICATION


    "Clutch Assembly by pressure" Status for EVEN Clutch
    (Completed/Incompleted)

    It indicates whether "Clutch Assembly by pressure" for EVEN Clutch is completed or not.

    4R_CANDCT_ECA_CL1LM

    PARAMETER SPECIFICATION


    "Clutch Filling Check" Status for ODD Clutch
    (Completed/Incompleted)

    It indicates whether "Clutch Filling Check" for ODD Clutch is completed or not.

    4R_CANDCT_ECA_CL2LM

    PARAMETER SPECIFICATION


    "Clutch Filling Check" Status for EVEN Clutch
    (Completed/Incompleted)

    It indicates whether "Clutch Filling Check" for EVEN Clutch is completed or not.

    4R_CANDCT_STREF_SEARCH

    PARAMETER SPECIFICATION


    "EOL Reference Search(NTL-ref)" Status
    (Completed/Incompleted)

    It indicates whether "EOL Reference Search(NTL-ref)" is completed or not.

    4R_CANDCT_STGPOS9LN

    PARAMETER SPECIFICATION


    "EOL Learn Gear" Status for Gear 9(P)
    (Completed/Incompleted)

    It indicates whether "EOL Learn Gear" Status for Gear 9(P) is completed or not.

    4R_CANDCT_STGPOS8LN

    PARAMETER SPECIFICATION


    "EOL Learn Gear" Status for Gear 8(R)
    (Completed/Incompleted)

    It indicates whether "EOL Learn Gear" Status for Gear 8(R) is completed or not.

    4R_CANDCT_STGPOS7LN

    PARAMETER SPECIFICATION


    "EOL Learn Gear" Status for Gear 7
    (Completed/Incompleted)

    It indicates whether "EOL Learn Gear" Status for Gear 7 is completed or not.

    4R_CANDCT_STGPOS6LN

    PARAMETER SPECIFICATION


    "EOL Learn Gear" Status for Gear 6
    (Completed/Incompleted)

    It indicates whether "EOL Learn Gear" Status for Gear 6 is completed or not.

    4R_CANDCT_STGPOS5LN

    PARAMETER SPECIFICATION


    "EOL Learn Gear" Status for Gear 5
    (Completed/Incompleted)

    It indicates whether "EOL Learn Gear" Status for Gear 5 is completed or not.

    4R_CANDCT_STGPOS4LN

    PARAMETER SPECIFICATION


    "EOL Learn Gear" Status for Gear 4
    (Completed/Incompleted)

    It indicates whether "EOL Learn Gear" Status for Gear 4 is completed or not.

    4R_CANDCT_STGPOS3LN

    PARAMETER SPECIFICATION


    "EOL Learn Gear" Status for Gear 3
    (Completed/Incompleted)

    It indicates whether "EOL Learn Gear" Status for Gear 3 is completed or not.

    4R_CANDCT_STGPOS2LN

    PARAMETER SPECIFICATION


    "EOL Learn Gear" Status for Gear 2
    (Completed/Incompleted)

    It indicates whether "EOL Learn Gear" Status for Gear 2 is completed or not.

    4R_CANDCT_STGPOS1LN

    PARAMETER SPECIFICATION


    "EOL Learn Gear" Status for Gear 1
    (Completed/Incompleted)

    It indicates whether "EOL Learn Gear" Status for Gear 1 is completed or not.

    4R_CANDCT_STGSYN8LN

    PARAMETER SPECIFICATION


    "EOL Learn Synchronizing in sequence" Status for Gear 8(R)
    (Completed/Incompleted)

    It indicates whether "EOL Learn Synchronizing in sequence" Status for Gear 8(R) is completed or not.

    4R_CANDCT_STGSYN7LN

    PARAMETER SPECIFICATION


    "EOL Learn Synchronizing in sequence" Status for Gear 7
    (Completed/Incompleted)

    It indicates whether "EOL Learn Synchronizing in sequence" Status for Gear 7 is completed or not.

    4R_CANDCT_STGSYN6LN

    PARAMETER SPECIFICATION


    "EOL Learn Synchronizing in sequence" Status for Gear 6
    (Completed/Incompleted)

    It indicates whether "EOL Learn Synchronizing in sequence" Status for Gear 6 is completed or not.

    4R_CANDCT_STGSYN5LN

    PARAMETER SPECIFICATION


    "EOL Learn Synchronizing in sequence" Status for Gear 5
    (Completed/Incompleted)

    It indicates whether "EOL Learn Synchronizing in sequence" Status for Gear 5 is completed or not.

    4R_CANDCT_STGSYN4LN

    PARAMETER SPECIFICATION


    "EOL Learn Synchronizing in sequence" Status for Gear 4
    (Completed/Incompleted)

    It indicates whether "EOL Learn Synchronizing in sequence" Status for Gear 4 is completed or not.

    4R_CANDCT_STGSYN3LN

    PARAMETER SPECIFICATION


    "EOL Learn Synchronizing in sequence" Status for Gear 3
    (Completed/Incompleted)

    It indicates whether "EOL Learn Synchronizing in sequence" Status for Gear 3 is completed or not.

    4R_CANDCT_STGSYN2LN

    PARAMETER SPECIFICATION


    "EOL Learn Synchronizing in sequence" Status for Gear 2
    (Completed/Incompleted)

    It indicates whether "EOL Learn Synchronizing in sequence" Status for Gear 2 is completed or not.

    4R_CANDCT_STGSYN1LN

    PARAMETER SPECIFICATION


    "EOL Learn Synchronizing in sequence" Status for Gear 1
    (Completed/Incompleted)

    It indicates whether "EOL Learn Synchronizing in sequence" Status for Gear 1 is completed or not.

    4R_CANDCT_E50A_INV

    PARAMETER SPECIFICATION


    "Invalid Judgement"
    (Times)

    It indicates "Invalid Judgement".(Times)

    This Parameter is only for following Vehicle (Japan Market ONLY)

    -14M FIT HYBRID

    -14M VEZEL HYBRID

    4R_CANDCT_E50A_REF

    PARAMETER SPECIFICATION


    "Refrence Search Judgement"
    (Times)

    It indicates "Refrence Search Judgement".(Times)

    This Parameter is only for following Vehicle (Japan Market ONLY)

    -14M FIT HYBRID

    -14M VEZEL HYBRID

    4R_CANDCT_E50B_LOW

    PARAMETER SPECIFICATION


    "Low Retry Judgement"
    (Times)

    It indicates "Low Retry Judgement".(Times)

    This Parameter is only for following Vehicle (Japan Market ONLY)

    -14M FIT HYBRID

    -14M VEZEL HYBRID

    4R_CANDCT_E50B_2ND

    PARAMETER SPECIFICATION


    "2nd Retry Judgement"
    (Times)

    It indicates "2nd Retry Judgement".(Times)

    This Parameter is only for following Vehicle (Japan Market ONLY)

    -14M FIT HYBRID

    -14M VEZEL HYBRID

    4R_CANDCT_E50B_3RD

    PARAMETER SPECIFICATION


    "3rd Retry Judgement"
    (Times)

    It indicates "3rd Retry Judgement".(Times)

    This Parameter is only for following Vehicle (Japan Market ONLY)

    -14M FIT HYBRID

    -14M VEZEL HYBRID

    4R_CANDCT_E50B_4TH

    PARAMETER SPECIFICATION


    "4th Retry Judgement"
    (Times)

    It indicates "4th Retry Judgement".(Times)

    This Parameter is only for following Vehicle (Japan Market ONLY)

    -14M FIT HYBRID

    -14M VEZEL HYBRID

    4R_CANDCT_E50B_5TH

    PARAMETER SPECIFICATION


    "5th Retry Judgement"
    (Times)

    It indicates "5th Retry Judgement".(Times)

    This Parameter is only for following Vehicle (Japan Market ONLY)

    -14M FIT HYBRID

    -14M VEZEL HYBRID

    4R_CANDCT_E50B_6TH

    PARAMETER SPECIFICATION


    "6th Retry Judgement"
    (Times)

    It indicates "6th Retry Judgement".(Times)

    This Parameter is only for following Vehicle (Japan Market ONLY)

    -14M FIT HYBRID

    -14M VEZEL HYBRID

    4R_CANDCT_E50B_7TH

    PARAMETER SPECIFICATION


    "7th Retry Judgement"
    (Times)

    It indicates "7th Retry Judgement".(Times)

    This Parameter is only for following Vehicle (Japan Market ONLY)

    -14M FIT HYBRID

    -14M VEZEL HYBRID

    4R_CANDCT_E50B_RVS

    PARAMETER SPECIFICATION


    "Rvs Retry Judgement"
    (Times)

    It indicates "Rvs Retry Judgement".(Times)

    This Parameter is only for following Vehicle (Japan Market ONLY)

    -14M FIT HYBRID

    -14M VEZEL HYBRID

    4R_CANDCT_DFTMON

    PARAMETER SPECIFICATION


    "7DCT Break-IN"
    (Times)

    It indicates "7DCT Break-IN".

    This data will be RESET after IG-OFF

    This Parameter is only for following Vehicle (Japan Market ONLY)

    -14M FIT HYBRID

    -14M VEZEL HYBRID

    4R_CANDCT_DFTRSLT

    PARAMETER SPECIFICATION


    "7DCT Break-IN Situation"
    (Before Adjustment/Completed/Malfunction/OTHER)

    It indicates "7DCT Break-IN Situation".

    This data will be RESET after IG-OFF

    This Parameter is only for following Vehicle (Japan Market ONLY)

    -14M FIT HYBRID

    -14M VEZEL HYBRID

    4R_CANDCT_TCPNTM1

    PARAMETER SPECIFICATION


    "Touchpoint (mediumterm)CL1"
    (HEX)

    It indicates "Touchpoint (mediumterm)CL1".

    This Parameter is only for following Vehicle (Japan Market ONLY)

    -14M FIT HYBRID

    -14M VEZEL HYBRID

    4R_CANDCT_TCPNTL1

    PARAMETER SPECIFICATION


    "Touchpoint (longterm)CL1"
    (HEX)

    It indicates "Touchpoint (longterm)CL1".

    This Parameter is only for following Vehicle (Japan Market ONLY)

    -14M FIT HYBRID

    -14M VEZEL HYBRID

    4R_CANDCT_STIFF1

    PARAMETER SPECIFICATION


    "Stiffness of clamping force model CL1"
    (HEX)

    It indicates "Stiffness of clamping force model CL1".

    This Parameter is only for following Vehicle (Japan Market ONLY)

    -14M FIT HYBRID

    -14M VEZEL HYBRID

    4R_CANDCT_FRCGEN1

    PARAMETER SPECIFICATION


    "Friction coefficient General CL1"
    (HEX)

    It indicates "Friction coefficient General CL1".

    This Parameter is only for following Vehicle (Japan Market ONLY)

    -14M FIT HYBRID

    -14M VEZEL HYBRID

    4R_CANDCT_TCPNTM2

    PARAMETER SPECIFICATION


    "Touchpoint (mediumterm)CL2"
    (HEX)

    It indicates "Touchpoint (mediumterm)CL2".

    This Parameter is only for following Vehicle (Japan Market ONLY)

    -14M FIT HYBRID

    -14M VEZEL HYBRID

    4R_CANDCT_TCPNTL2

    PARAMETER SPECIFICATION


    "Touchpoint (longterm)CL2"
    (HEX)

    It indicates "Touchpoint (longterm)CL2".

    This Parameter is only for following Vehicle (Japan Market ONLY)

    -14M FIT HYBRID

    -14M VEZEL HYBRID

    4R_CANDCT_STIFF2

    PARAMETER SPECIFICATION


    "Stiffness of clamping force model CL2"
    (HEX)

    It indicates "Stiffness of clamping force model CL2".

    This Parameter is only for following Vehicle (Japan Market ONLY)

    -14M FIT HYBRID

    -14M VEZEL HYBRID

    4R_CANDCT_FRCGEN2

    PARAMETER SPECIFICATION


    "Friction coefficient General CL2"
    (HEX)

    It indicates "Friction coefficient General CL2".

    This Parameter is only for following Vehicle (Japan Market ONLY)

    -14M FIT HYBRID

    -14M VEZEL HYBRID

    4R_CANDCT_000_09

    DTC HELP


    000-09 (P0613)
    TCM Processor

    POSSIBLE FAILURES

    4R_CANDCT_000_12

    DTC HELP


    000-12 (P0634)
    Control Module Internal Temperature "A" Too High

    POSSIBLE FAILURES

    4R_CANDCT_000_10

    DTC HELP


    000-10 (P0701)
    Transmission Control System Range/Performance

    POSSIBLE FAILURES

    4R_CANDCT_000_11

    DTC HELP


    000-11 (P0702)
    Transmission Control System Electrical

    POSSIBLE FAILURES

    4R_CANDCT_167_01

    DTC HELP


    167-01 (P07E4)
    Unable to Engage Park

    POSSIBLE FAILURES

    4R_CANDCT_167_02

    DTC HELP


    167-02 (P073E)
    Unable to Engage Reverse

    POSSIBLE FAILURES

    4R_CANDCT_167_04

    DTC HELP


    167-04 (P073F)
    Unable to Engage Gear 1

    POSSIBLE FAILURES

    4R_CANDCT_167_05

    DTC HELP


    167-05 (P074A)
    Unable to Engage Gear 2

    POSSIBLE FAILURES

    4R_CANDCT_167_06

    DTC HELP


    167-06 (P074B)
    Unable to Engage Gear 3

    POSSIBLE FAILURES

    4R_CANDCT_167_07

    DTC HELP


    167-07 (P074C)
    Unable to Engage Gear 4

    POSSIBLE FAILURES

    4R_CANDCT_167_08

    DTC HELP


    167-08 (P074D)
    Unable to Engage Gear 5

    POSSIBLE FAILURES

    4R_CANDCT_167_09

    DTC HELP


    167-09 (P074E)
    Unable to Engage Gear 6

    POSSIBLE FAILURES

    4R_CANDCT_167_10

    DTC HELP


    167-10 (P074F)
    Unable to Engage Gear 7

    POSSIBLE FAILURES

    4R_CANDCT_009_12

    DTC HELP


    009-12 (P077B)
    Output Speed Sensor Circuit - Direction Signal Error

    POSSIBLE FAILURES

    4R_CANDCT_087_01

    DTC HELP


    087-01 (P090A)
    Even Clutch Actuator Control Circuit/Open

    POSSIBLE FAILURES

    4R_CANDCT_087_05

    DTC HELP


    087-05 (P090B)
    Even Clutch Actuator Control Circuit Range/Performance

    POSSIBLE FAILURES

    4R_CANDCT_087_03

    DTC HELP


    087-03 (P090C)
    Even Clutch Actuator Control Circuit Low

    POSSIBLE FAILURES

    4R_CANDCT_087_04

    DTC HELP


    087-04 (P090D)
    Even Clutch Actuator Control Circuit High

    POSSIBLE FAILURES

    4R_CANDCT_086_01

    DTC HELP


    086-01 (P0900)
    Odd Clutch Actuator Control Circuit/Open

    POSSIBLE FAILURES

    4R_CANDCT_086_05

    DTC HELP


    086-05 (P0901)
    Odd Clutch Actuator Control Circuit Range/Performance

    POSSIBLE FAILURES

    4R_CANDCT_086_03

    DTC HELP


    086-03 (P0902)
    Odd Clutch Actuator Control Circuit Low

    POSSIBLE FAILURES

    4R_CANDCT_086_04

    DTC HELP


    086-04 (P0903)
    Odd Clutch Actuator Control Circuit High

    POSSIBLE FAILURES

    4R_CANDCT_155_01

    DTC HELP


    155-01 (P0904)
    Gate Select Position Circuit

    POSSIBLE FAILURES

    4R_CANDCT_155_05

    DTC HELP


    155-05 (P0905)
    Gate Select Position Circuit Range/Performance

    POSSIBLE FAILURES

    4R_CANDCT_155_03

    DTC HELP


    155-03 (P0906)
    Gate Select Position Circuit Low

    POSSIBLE FAILURES

    4R_CANDCT_155_04

    DTC HELP


    155-04 (P0907)
    Gate Select Position Circuit High

    POSSIBLE FAILURES

    4R_CANDCT_140_01

    DTC HELP


    140-01 (P0910)
    Gate Select Actuator Circuit/Open

    POSSIBLE FAILURES

    4R_CANDCT_140_03

    DTC HELP


    140-03 (P0912)
    Gate Select Actuator Circuit Low

    POSSIBLE FAILURES

    4R_CANDCT_140_05

    DTC HELP


    140-05 (P0911)
    Gate Select Actuator Circuit Range/Performance

    POSSIBLE FAILURES

    4R_CANDCT_140_04

    DTC HELP


    140-04 (P0913)
    Gate Select Actuator Circuit High

    POSSIBLE FAILURES

    4R_CANDCT_152_01

    DTC HELP


    152-01 (P0914)
    Gear Shift Position Circuit

    POSSIBLE FAILURES

    4R_CANDCT_152_05

    DTC HELP


    152-05 (P0915)
    Gear Shift Position Circuit Range/Performance

    POSSIBLE FAILURES

    4R_CANDCT_152_03

    DTC HELP


    152-03 (P0916)
    Gear Shift Position Circuit Low

    POSSIBLE FAILURES

    4R_CANDCT_152_04

    DTC HELP


    152-04 (P0917)
    Gear Shift Position Circuit High

    POSSIBLE FAILURES

    4R_CANDCT_141_01

    DTC HELP


    141-01 (P0920)
    Gear Shift Forward Actuator Circuit/Open

    POSSIBLE FAILURES

    4R_CANDCT_141_05

    DTC HELP


    141-05 (P0921)
    Gear Shift Forward Actuator Circuit Range/Performance

    POSSIBLE FAILURES

    4R_CANDCT_141_03

    DTC HELP


    141-03 (P0922)
    Gear Shift Forward Actuator Circuit Low

    POSSIBLE FAILURES

    4R_CANDCT_141_04

    DTC HELP


    141-04 (P0923)
    Gear Shift Forward Actuator Circuit High

    POSSIBLE FAILURES

    4R_CANDCT_096_01

    DTC HELP


    096-01 (P175A)
    Power control malfunction of Clutch Actuator A

    POSSIBLE FAILURES

    4R_CANDCT_096_02

    DTC HELP


    096-02 (P175B)
    Power control malfunction of Clutch Actuator B

    POSSIBLE FAILURES

    4R_CANDCT_160_02

    DTC HELP


    160-02 (P2788)
    Auto Shift Manual Adaptive Learning at Limit

    POSSIBLE FAILURES

    4R_CANDCT_181_03

    DTC HELP


    181-03 (P2857)
    Odd Clutch Pressure Engagement Performance

    POSSIBLE FAILURES

    4R_CANDCT_182_03

    DTC HELP


    182-03 (P2858)
    Even Clutch Pressure Engagement Performance

    POSSIBLE FAILURES

    4R_CANDCT_181_02

    DTC HELP


    181-02 (P2871)
    Odd Clutch Performance/Stuck

    POSSIBLE FAILURES

    4R_CANDCT_182_02

    DTC HELP


    182-02 (P2879)
    Even Clutch Performance/Stuck

    POSSIBLE FAILURES

    4R_CANDCT_160_01

    DTC HELP


    160-01 (P287C)
    Transmission Adaptive Values Not Learned

    POSSIBLE FAILURES

    4R_CANDCT_182_01

    DTC HELP


    182-01 (P081E)
    Excessive Clutch "B" Slippage

    POSSIBLE FAILURES

    4R_CANDCT_163_03

    DTC HELP


    163-03 (P0810)
    Clutch Position Control Error

    POSSIBLE FAILURES

    4R_CANDCT_044_05

    DTC HELP


    044-05 (P2746)
    EVEN SHAFT Speed Sensor Performance

    POSSIBLE FAILURES

    4R_CANDCT_044_03

    DTC HELP


    044-03 (P2747)
    EVEN SHAFT Speed Sensor No Signal

    POSSIBLE FAILURES

    4R_CANDCT_044_06

    DTC HELP


    044-06 (P2748)
    EVEN SHAFT Speed Sensor Intermittent

    POSSIBLE FAILURES

    4R_CANDCT_163_01

    DTC HELP


    163-01 (P2785)
    Clutch Actuator Temperature Too High

    POSSIBLE FAILURES

    4R_CANDCT_162_01

    DTC HELP


    162-01 (P2786)
    Gear Shift Actuator Temperature Too High

    POSSIBLE FAILURES

    4R_CANDCT_162_03

    DTC HELP


    162-03 (P0909)
    Gate Select Control Error

    POSSIBLE FAILURES

    4R_CANDCT_164_02

    DTC HELP


    164-02 (P2787)
    Clutch Temperature Too High *not use*

    POSSIBLE FAILURES

    4R_CANDCT_119_03

    DTC HELP


    119-03 (P07B3)
    Transmission Park Position Sensor/Switch "A" Circuit Low

    POSSIBLE FAILURES

    4R_CANDCT_119_04

    DTC HELP


    119-04 (P07B4)
    Transmission Park Position Sensor/Switch "A" Circuit High

    POSSIBLE FAILURES

    4R_CANDCT_119_05

    DTC HELP


    119-05 (P07BE)
    Transmission Park Position Sensor/Switch "A"/"B" Incorrect Voltage Correlation

    POSSIBLE FAILURES

    4R_CANDCT_119_07

    DTC HELP


    119-07 (P07B9)
    Transmission Park Position Sensor/Switch "B" Circuit Low

    POSSIBLE FAILURES

    4R_CANDCT_119_08

    DTC HELP


    119-08 (P07BA)
    Transmission Park Position Sensor/Switch "B" Circuit High

    POSSIBLE FAILURES

    4R_CANDCT_122_05

    DTC HELP


    123-05 (P084F)
    Park/Neutral Switch Output Circuit

    POSSIBLE FAILURES

    4R_CANDCT_123_05

    DTC HELP


    123-05 (P172A)
    KEY-Release Wake-up Output Circuit Malfunction

    POSSIBLE FAILURES

    4R_CANDCT_124_05

    DTC HELP


    124-05 (P172B)
    KEY-Release Switch Input Circuit Malfunction

    POSSIBLE FAILURES

    4R_CANDCT_127_05

    DTC HELP


    127-05 (P26C3)
    Internal Control Module Transmission Range Sensor Performance

    POSSIBLE FAILURES

    4R_CANDCT_018_02

    DTC HELP


    018-02 (P0863)
    TCM Communication Circuit

    POSSIBLE FAILURES

    4R_CANDCT_018_03

    DTC HELP


    018-03 (P0860)
    Gear Shift Control Module "A" Communication Circuit

    POSSIBLE FAILURES

    4R_CANDCT_018_04

    DTC HELP


    018-04 (P085A)
    Gear Shift Control Module "B" Communication Circuit

    POSSIBLE FAILURES

    4R_CANDCT_098_01

    DTC HELP


    098-01 (P1760)
    Software Incompatibility With Clutch Actuator A

    POSSIBLE FAILURES

    4R_CANDCT_098_02

    DTC HELP


    098-02 (P1761)
    Software Incompatibility With Clutch Actuator B

    POSSIBLE FAILURES

    4R_CANDCT_057_03

    DTC HELP


    057-03 (P281D)
    Pressure Control Solenoid "A" Control Circuit Low

    POSSIBLE FAILURES

    4R_CANDCT_057_04

    DTC HELP


    057-04 (P281E)
    Pressure Control Solenoid "A" Control Circuit High

    POSSIBLE FAILURES

    4R_CANDCT_108_04

    DTC HELP


    108-04 (P2818)
    Pressure Control Solenoid "A" Stuck On

    POSSIBLE FAILURES

    4R_CANDCT_178_03

    DTC HELP


    178-03 (P083C)
    Transmission Fluid Pressure Sensor/Switch "G" Circuit Low

    POSSIBLE FAILURES

    4R_CANDCT_191_01

    DTC HELP


    191-01 (P177B)
    LUB Hydraulic Circuit Malfunction A

    POSSIBLE FAILURES

    4R_CANDCT_139_03

    DTC HELP


    139-03 (P0882)
    TCM Power Input Signal Low

    POSSIBLE FAILURES

    4R_DDE_FT_LMIRRUP

    FUNCTION TEST HELP

    Driver Door Mirror - UP

    Pressing the ENTER button will drive the driver door mirror up.

    [TEST]

    Step 1: Performing the Test.

    Step 2: Do the following check if there is no DTCs of the driver's MPCS unit.

    1 If the mirror doesn't work by operating the power mirror switch, check for an open or short in the harness between the MICU unit and the power mirror switch.

    4R_DDE_FT_LMIRRDN

    FUNCTION TEST HELP

    Driver Door Mirror - DOWN

    Pressing the ENTER button will drive the driver door mirror down.

    [TEST]

    Step 1: Performing the Test.

    Step 2: Do the following check if there is no DTCs of the control unit.

    1 If the mirror doesn't work by operating the power mirror switch, check for an open or short in the harness between the MICU unit and the power mirror switch.

    4R_DDE_FT_LMIRRL

    FUNCTION TEST HELP

    Driver Door Mirror - Left

    Pressing the ENTER button will drive the driver door mirror to left side.

    [TEST]

    Step 1: Performing the Test.

    Step 2: Do the following check if there is no DTCs of the driver's MPCS unit.

    1 If the mirror doesn't work by operating the power mirror switch, check for an open or short in the harness between the MICU unit and the power mirror switch.

    4R_DDE_FT_LMIRRR

    FUNCTION TEST HELP

    Driver Door Mirror - Right

    Pressing the ENTER button will drive the driver door mirror to right side.

    [TEST]

    Step 1: Performing the Test.

    Step 2: Do the following check if there is no DTCs of the driver's MPCS unit.

    1 If the mirror doesn't work by operating the power mirror switch, check for an open or short in the harness between the MICU unit and the power mirror switch.

    4R_DDE_FT_RMIRRUP

    FUNCTION TEST HELP

    Passenger Door Mirror - UP

    Pressing the ENTER button will drive the passenger door mirror up.

    [TEST]

    Step 1: Performing the Test.

    Step 2: Do the following check if there is no DTCs of the driver's MPCS unit.

    1 If the mirror doesn't work by operating the power mirror switch, check for an open or short in the harness between the power mirror switch and the MICU unit.

    4R_DDE_FT_RMIRRDN

    FUNCTION TEST HELP

    Passenger Door Mirror - DOWN

    Pressing the ENTER button will drive the passenger door mirror down.

    [TEST]

    Step 1: Performing the Test.

    Step 2: Do the following check if there is no DTCs of the driver's MPCS unit.

    1 If the mirror doesn't work by operating the power mirror switch, check for an open or short in the harness between the MICU unit and the power mirror switch.

    4R_DDE_FT_RMIRRL

    FUNCTION TEST HELP

    Passenger Door Mirror - Left

    Pressing the ENTER button will drive the passenger door mirror to left side.

    [TEST]

    Step 1: Performing the Test.

    Step 2: Do the following check if there is no DTCs of the driver's MPCS unit.

    1 If the mirror doesn't work by operating the power mirror switch, check for an open or short in the harness between the MICU unit and the power mirror switch.

    4R_DDE_FT_RMIRRR

    FUNCTION TEST HELP

    Passenger Door Mirror - Right

    Pressing the ENTER button will drive the passenger door mirror to right side.

    [TEST]

    Step 1: Performing the Test.

    Step 2: Do the following check if there is no DTCs of the driver's MPCS unit.

    1 If the mirror doesn't work by operating the power mirror switch, check for an open or short in the harness between the MICU unit and the power mirror switch.

    4R_DDE_MEMILL

    FUNCTION TEST HELP

    Memory switch illumination lights

    Pressing the ENTER button will turn on and illuminate the memory switch illumination lights for 3 seconds.

    [TEST]

    Step 1: Performing the Test.

    Step 2: Do the following check if there is no DTCs of the driver's MPCS unit.

    4R_DDE_TRUNKILL

    FUNCTION TEST HELP

    Trunk & Fuel opener switch illumination light

    Pressing the ENTER button will turn on and illuminate the Trunk & Fuel opener switch illumination light for 3 seconds.

    [TEST]

    Step 1: Performing the Test.

    Step 2: Do the following check if there is no DTCs of the driver's MPCS unit.

    4R_DDE_DRREMILL

    FUNCTION TEST HELP

    Driver's LOCK/UNLOCK switch illumination light

    Pressing the ENTER button will turn on and illuminate the Driver's LOCK/UNLOCK switch illumination light for 3 seconds.

    [TEST]

    Step 1: Performing the Test.

    Step 2: Do the following check if there is no DTCs of the driver's MPCS unit.

    4R_DDE_DROUTILL

    FUNCTION TEST HELP

    Driver's outer handle illumination light

    Pressing the ENTER button will turn on and illuminate the Driver's outer handle illumination light for 3 seconds.

    [TEST]

    Step 1: Performing the Test.

    Step 2: Do the following check if there is no DTCs of the driver's MPCS unit.

    4R_DDE_DRINILL

    FUNCTION TEST HELP

    Driver's inner handle illumination light

    Pressing the ENTER button will turn on and illuminate the Driver's inner handle illumination light for 3 seconds.

    [TEST]

    Step 1: Performing the Test.

    Step 2: Do the following check if there is no DTCs of the driver's MPCS unit.

    4R_DDE_DRPOCILL

    FUNCTION TEST HELP

    Driver's door pocket illumination light

    Pressing the ENTER button will turn on and illuminate the Driver's door pocket illumination light for 3 seconds.

    [TEST CONDITION]

    Open the door pocket to verify lamp action.

    [TEST]

    Step 1: Performing the Test.

    Step 2: Do the following check if there is no DTCs of the driver's MPCS unit.

    4R_DDE_DRCOUILL

    FUNCTION TEST HELP

    Driver's door courtesy light

    Pressing the ENTER button will turn on and illuminate the Driver's door courtesy light for 3 seconds.

    [TEST CONDITION]

    [TEST]

    Step 1: Performing the Test.

    Step 2: Do the following check if there is no DTCs of the driver's MPCS unit.

    4R_DDE_ASREMILL

    FUNCTION TEST HELP

    Passenger's LOCK/UNLOCK switch illumination light

    Pressing the ENTER button will turn on and illuminate the Passenger's LOCK/UNLOCK switch illumination light for 3 seconds.

    [TEST]

    Step 1: Performing the Test.

    Step 2: Do the following check if there is no DTCs of the driver's MPCS unit.

    4R_DDE_ASOUTILL

    FUNCTION TEST HELP

    Passenger's outer handle illumination light

    Pressing the ENTER button will turn on and illuminate the Passenger's outer handle illumination light for 3 seconds.

    [TEST]

    Step 1: Performing the Test.

    Step 2: Do the following check if there is no DTCs of the driver's MPCS unit.

    4R_DDE_INILL

    FUNCTION TEST HELP

    Passenger's inner handle illumination light

    Pressing the ENTER button will turn on and illuminate the Passenger's inner handle illumination light for 3 seconds.

    [TEST]

    Step 1: Performing the Test.

    Step 2: Do the following check if there is no DTCs of the driver's MPCS unit.

    4R_DDE_ASPOCILL

    FUNCTION TEST HELP

    Passenger's door pocket illumination light

    Pressing the ENTER button will turn on and illuminate the Passenger's door pocket illumination light for 3 seconds.

    [TEST CONDITION]

    Open the door pocket to verify lamp action.

    [TEST]

    Step 1: Performing the Test.

    Step 2: Do the following check if there is no DTCs of the driver's MPCS unit.

    4R_DDE_ASCOUILL

    FUNCTION TEST HELP

    Passenger's door courtesy light

    Pressing the ENTER button will turn on and illuminate the Passenger's door courtesy light for 3 seconds.

    [TEST CONDITION]

    [TEST]

    Step 1: Performing the Test.

    Step 2: Do the following check if there is no DTCs of the driver's MPCS unit.

    4R_DDE_LRINILL

    FUNCTION TEST HELP

    Left rear inner handle illumination light

    Pressing the ENTER button will turn on and illuminate the Left rear inner handle illumination light for 3 seconds.

    [TEST]

    Step 1: Performing the Test.

    Step 2: Do the following check if there is no DTCs of the driver's MPCS unit.

    4R_DDE_LRCOUILL

    FUNCTION TEST HELP

    Left rear door courtesy light

    Pressing the ENTER button will turn on and illuminate the Left rear door courtesy light for 3 seconds.

    [TEST CONDITION]

    [TEST]

    Step 1: Performing the Test.

    Step 2: Do the following check if there is no DTCs of the driver's MPCS unit.

    4R_DDE_RDCOUILL

    FUNCTION TEST HELP

    Rear Driver Door Courtesy Light

    Pressing the ENTER button will turn on and illuminate the Rear Driver Door Courtesy Light for 3 seconds.

    [TEST CONDITION]

    [TEST]

    Step 1: Performing the Test.

    Step 2: Do the following check if there is no DTCs of the driver's MPCS unit.

    4R_DDE_RRINILL

    FUNCTION TEST HELP

    Right rear inner handle illumination light

    Pressing the ENTER button will turn on and illuminate the Right rear inner handle illumination light for 3 seconds.

    [TEST]

    Step 1: Performing the Test.

    Step 2: Do the following check if there is no DTCs of the driver's MPCS unit.

    4R_DDE_RRCOUILL

    FUNCTION TEST HELP

    Right rear door courtesy light

    Pressing the ENTER button will turn on and illuminate the Right rear door courtesy light for 3 seconds.

    [TEST CONDITION]

    [TEST]

    Step 1: Performing the Test.

    Step 2: Do the following check if there is no DTCs of the driver's MPCS unit.

    4R_DDE_RACOUILL

    FUNCTION TEST HELP

    Rear Assistant Door Courtesy Light

    Pressing the ENTER button will turn on and illuminate the Rear Assistant Door Courtesy Light for 3 seconds.

    [TEST CONDITION]

    [TEST]

    Step 1: Performing the Test.

    Step 2: Do the following check if there is no DTCs of the driver's MPCS unit.

    4R_DDE_FNC_DDE_KCOPRTN

    UNIT SPECIFICATION


    Key cylinder operation function
    (N/A / EQUIP)


    This indicates whether the vehicle is equipped with this feature.

    4R_DDE_FNC_DDE_RKEOPRTN

    UNIT SPECIFICATION


    RF Keyless Entry system operation
    (N/A / EQUIP)


    This indicates whether the vehicle is equipped with this feature.

    4R_DDE_FNC_DDE_IGOFFOPRTN

    UNIT SPECIFICATION


    Ignition key off timer operation
    (N/A / EQUIP)


    This indicates whether the vehicle is equipped with this feature.

    4R_DDE_SW_DDE_DRKCLK

    PARAMETER SPECIFICATION


    Driver's key cylinder switch (LOCK)
    (OFF/ON)

    PARAMETER TYPE:
    Unit Input Switch Information

    THE SOURCE:
    Driver's MPCS Unit

    4R_DDE_SW_DDE_DRKCUNLK

    PARAMETER SPECIFICATION


    Driver's key cylinder switch (UNLOCK)
    (OFF/ON)

    PARAMETER TYPE:
    Unit Input Switch Information

    THE SOURCE:
    Driver's MPCS Unit

    4R_DDE_SW_DDE_DRRMLK

    PARAMETER SPECIFICATION


    Driver's door lock switch (LOCK)
    (OFF/ON)

    PARAMETER TYPE:
    Unit Input Switch Information

    THE SOURCE:
    Driver's MPCS Unit

    4R_DDE_SW_DDE_DRRMUNLK

    PARAMETER SPECIFICATION


    Driver's door lock switch (UNLOCK)
    (OFF/ON)

    PARAMETER TYPE:
    Unit Input Switch Information

    THE SOURCE:
    Driver's MPCS Unit

    4R_DDE_SW_DDE_DRKNOBLK

    PARAMETER SPECIFICATION


    Driver's door lock knob switch (LOCK)
    (OFF/ON)

    PARAMETER TYPE:
    Unit Input Switch Information

    THE SOURCE:
    Driver's MPCS Unit

    4R_DDE_SW_DDE_DRKNOBUNLK

    PARAMETER SPECIFICATION


    Driver's door lock knob switch (UNLOCK)
    (OFF/ON)

    PARAMETER TYPE:
    Unit Input Switch Information

    THE SOURCE:
    Driver's MPCS Unit

    4R_DDE_SW_DDE_PWMAIN

    PARAMETER SPECIFICATION


    Power window main switch
    (OFF/ON)

    PARAMETER TYPE:
    Unit Input Switch Information

    THE SOURCE:
    Driver's MPCS Unit

    4R_DDE_SW_DDE_DRAUTO

    PARAMETER SPECIFICATION


    Power window master, driver's AUTO switch
    (OFF/ON)

    PARAMETER TYPE:
    Unit Input Switch Information

    THE SOURCE:
    Driver's MPCS Unit

    4R_DDE_SW_DDE_DRUP

    PARAMETER SPECIFICATION


    Power window master, driver's UP switch
    (OFF/ON)

    PARAMETER TYPE:
    Unit Input Switch Information

    THE SOURCE:
    Driver's MPCS Unit

    4R_DDE_SW_DDE_DRDOWN

    PARAMETER SPECIFICATION


    Power window master, driver's DOWN switch
    (OFF/ON)

    PARAMETER TYPE:
    Unit Input Switch Information

    THE SOURCE:
    Driver's MPCS Unit

    4R_DDE_SW_DDE_ASUP

    PARAMETER SPECIFICATION


    Power window master, front passenger's UP switch
    (OFF/ON)

    PARAMETER TYPE:
    Unit Input Switch Information

    THE SOURCE:
    Driver's MPCS Unit

    4R_DDE_SW_DDE_ASDOWN

    PARAMETER SPECIFICATION


    Power window master, front passenger's DOWN switch
    (OFF/ON)

    PARAMETER TYPE:
    Unit Input Switch Information

    THE SOURCE:
    Driver's MPCS Unit

    4R_DDE_SW_DDE_RLUP

    PARAMETER SPECIFICATION


    Power window master, left rear UP switch
    (OFF/ON)

    PARAMETER TYPE:
    Unit Input Switch Information

    THE SOURCE:
    Driver's MPCS Unit

    4R_DDE_SW_DDE_RLDOWN

    PARAMETER SPECIFICATION


    Power window master, left rear DOWN switch
    (OFF/ON)

    PARAMETER TYPE:
    Unit Input Switch Information

    THE SOURCE:
    Driver's MPCS Unit

    4R_DDE_SW_DDE_RRUP

    PARAMETER SPECIFICATION


    Power window master, right rear UP switch
    (OFF/ON)

    PARAMETER TYPE:
    Unit Input Switch Information

    THE SOURCE:
    Driver's MPCS Unit

    4R_DDE_SW_DDE_RRDOWN

    PARAMETER SPECIFICATION


    Power window master, right rear DOWN switch
    (OFF/ON)

    PARAMETER TYPE:
    Unit Input Switch Information

    THE SOURCE:
    Driver's MPCS Unit

    4R_DDE_SW_DDE_ASAUTO

    PARAMETER SPECIFICATION


    Power window master, passenger's AUTO switch
    (OFF/ON)

    PARAMETER TYPE:
    Unit Input Switch Information

    THE SOURCE:
    Driver's MPCS Unit

    4R_DDE_SW_DDE_RLAUTO

    PARAMETER SPECIFICATION


    Power window master, left rear Auto switch
    (OFF/ON)

    PARAMETER TYPE:
    Unit Input Switch Information

    THE SOURCE:
    Driver's MPCS Unit

    4R_DDE_SW_DDE_RRAUTO

    PARAMETER SPECIFICATION


    Power window master, right rear Auto switch
    (OFF/ON)

    PARAMETER TYPE:
    Unit Input Switch Information

    THE SOURCE:
    Driver's MPCS Unit

    4R_DDE_SW_DDE_MEMSW

    PARAMETER SPECIFICATION


    DPMS MEM switch
    (OFF/ON)

    PARAMETER TYPE:
    Unit Input Switch Information

    THE SOURCE:
    Driver's MPCS Unit

    4R_DDE_SW_DDE_POS1SW

    PARAMETER SPECIFICATION


    DPMS POS1 switch
    (OFF/ON)

    PARAMETER TYPE:
    Unit Input Switch Information

    THE SOURCE:
    Driver's MPCS Unit

    4R_DDE_SW_DDE_POS2SW

    PARAMETER SPECIFICATION


    DPMS POS2 switch
    (OFF/ON)

    PARAMETER TYPE:
    Unit Input Switch Information

    THE SOURCE:
    Driver's MPCS Unit

    4R_DDE_SW_DDE_TRUNKSW

    PARAMETER SPECIFICATION


    Trunk Lid opener switch
    (OFF/ON)

    PARAMETER TYPE:
    Unit Input Switch Information

    THE SOURCE:
    Driver's MPCS Unit

    4R_DDE_SW_DDE_FUELSW

    PARAMETER SPECIFICATION


    Fuel Fill Door opener switch
    (OFF/ON)

    PARAMETER TYPE:
    Unit Input Switch Information

    THE SOURCE:
    Driver's MPCS Unit

    4R_DDE_SW_DDE_ASSUBPWUP

    PARAMETER SPECIFICATION


    Front passenger's window switch (UP)
    (OFF/ON)

    PARAMETER TYPE:
    Unit Input Switch Information

    THE SOURCE:
    Driver's MPCS Unit

    4R_DDE_SW_DDE_ASSUBPWDN

    PARAMETER SPECIFICATION


    Front passenger's window switch (DOWN)
    (OFF/ON)

    PARAMETER TYPE:
    Unit Input Switch Information

    THE SOURCE:
    Driver's MPCS Unit

    4R_DDE_SW_DDE_ASSUBPWAT

    PARAMETER SPECIFICATION


    Front passenger's window switch (AUTO)
    (OFF/ON)

    PARAMETER TYPE:
    Unit Input Switch Information

    THE SOURCE:
    Driver's MPCS Unit

    4R_DDE_SW_DDE_RLSUBPWUP

    PARAMETER SPECIFICATION


    Left rear window switch (UP)
    (OFF/ON)

    PARAMETER TYPE:
    Unit Input Switch Information

    THE SOURCE:
    Driver's MPCS Unit

    4R_DDE_SW_DDE_RLSUBPWDN

    PARAMETER SPECIFICATION


    Left rear window switch (DOWN)
    (OFF/ON)

    PARAMETER TYPE:
    Unit Input Switch Information

    THE SOURCE:
    Driver's MPCS Unit

    4R_DDE_SW_DDE_RLSUBPWAT

    PARAMETER SPECIFICATION


    Left rear window switch (AUTO)
    (OFF/ON)

    PARAMETER TYPE:
    Unit Input Switch Information

    THE SOURCE:
    Driver's MPCS Unit

    4R_DDE_SW_DDE_RRSUBPWUP

    PARAMETER SPECIFICATION


    Right rear window switch (UP)
    (OFF/ON)

    PARAMETER TYPE:
    Unit Input Switch Information

    THE SOURCE:
    Driver's MPCS Unit

    4R_DDE_SW_DDE_RRSUBPWDN

    PARAMETER SPECIFICATION


    Right rear window switch (DOWN)
    (OFF/ON)

    PARAMETER TYPE:
    Unit Input Switch Information

    THE SOURCE:
    Driver's MPCS Unit

    4R_DDE_SW_DDE_RRSUBPWAT

    PARAMETER SPECIFICATION


    Right rear window switch (AUTO)
    (OFF/ON)

    PARAMETER TYPE:
    Unit Input Switch Information

    THE SOURCE:
    Driver's MPCS Unit

    4R_DDE_SW_DDE_ASRMLK

    PARAMETER SPECIFICATION


    Front passenger's door switch (LOCK)
    (OFF/ON)

    PARAMETER TYPE:
    Unit Input Switch Information

    THE SOURCE:
    Driver's MPCS Unit

    4R_DDE_SW_DDE_ASRMUNLK

    PARAMETER SPECIFICATION


    Front passenger's door switch (UNLOCK)
    (OFF/ON)

    PARAMETER TYPE:
    Unit Input Switch Information

    THE SOURCE:
    Driver's MPCS Unit

    4R_DDE_SW_DDE_ASKNOBUNLK

    PARAMETER SPECIFICATION


    Front passenger's door knob switch (UNLOCK)
    (OFF/ON)

    PARAMETER TYPE:
    Unit Input Switch Information

    THE SOURCE:
    Driver's MPCS Unit

    4R_DDE_SW_DDE_RLKNOBUNLK

    PARAMETER SPECIFICATION


    Left rear door knob switch (UNLOCK)
    (OFF/ON)

    PARAMETER TYPE:
    Unit Input Switch Information

    THE SOURCE:
    Driver's MPCS Unit

    4R_DDE_SW_DDE_RRKNOBUNLK

    PARAMETER SPECIFICATION


    Right rear door knob switch (UNLOCK)
    (OFF/ON)

    PARAMETER TYPE:
    Unit Input Switch Information

    THE SOURCE:
    Driver's MPCS Unit

    4R_DDE_SW_DDE_DRDOOR

    PARAMETER SPECIFICATION


    Driver's door switch
    (OFF/ON)

    PARAMETER TYPE:
    Unit Input Switch Information

    THE SOURCE:
    Driver's MPCS Unit

    4R_DDE_SW_DDE_ASDOOR

    PARAMETER SPECIFICATION


    Front passenger's door switch
    (OFF/ON)

    PARAMETER TYPE:
    Unit Input Switch Information

    THE SOURCE:
    Driver's MPCS Unit

    4R_DDE_SW_DDE_RLDOOR

    PARAMETER SPECIFICATION


    Left rear door switch
    (OFF/ON)

    PARAMETER TYPE:
    Unit Input Switch Information

    THE SOURCE:
    Driver's MPCS Unit

    4R_DDE_SW_DDE_RRDOOR

    PARAMETER SPECIFICATION


    Right rear door switch
    (OFF/ON)

    PARAMETER TYPE:
    Unit Input Switch Information

    THE SOURCE:
    Driver's MPCS Unit

    4R_DDE_SEN_DDE_DRPLSA

    PARAMETER SPECIFICATION


    Driver's window motor A-phase pulse signal
    (NONE/DETECT)

    PARAMETER TYPE:
    Unit Input Sensor Information

    THE SOURCE:
    Driver's MPCS Unit

    4R_DDE_SEN_DDE_DRPLSB

    PARAMETER SPECIFICATION


    Driver's window motor B-phase pulse signal
    (NONE/DETECT)

    PARAMETER TYPE:
    Unit Input Sensor Information

    THE SOURCE:
    Driver's MPCS Unit

    4R_DDE_SEN_DDE_ASPLSA

    PARAMETER SPECIFICATION


    Front passenger's window motor A-phase pulse signal
    (NONE/DETECT)

    PARAMETER TYPE:
    Unit Input Sensor Information

    THE SOURCE:
    Driver's MPCS Unit

    4R_DDE_SEN_DDE_ASPLSB

    PARAMETER SPECIFICATION


    Front passenger's window motor B-phase pulse signal
    (NONE/DETECT)

    PARAMETER TYPE:
    Unit Input Sensor Information

    THE SOURCE:
    Driver's MPCS Unit

    4R_DDE_SEN_DDE_RLPLSA

    PARAMETER SPECIFICATION


    Left rear window motor A-phase pulse signal
    (NONE/DETECT)

    PARAMETER TYPE:
    Unit Input Sensor Information

    THE SOURCE:
    Driver's MPCS Unit

    4R_DDE_SEN_DDE_RLPLSB

    PARAMETER SPECIFICATION


    Left rear window motor B-phase pulse signal
    (NONE/DETECT)

    PARAMETER TYPE:
    Unit Input Sensor Information

    THE SOURCE:
    Driver's MPCS Unit

    4R_DDE_SEN_DDE_RRPLSA

    PARAMETER SPECIFICATION


    Right rear window motor A-phase pulse signal
    (NONE/DETECT)

    PARAMETER TYPE:
    Unit Input Sensor Information

    THE SOURCE:
    Driver's MPCS Unit

    4R_DDE_SEN_DDE_RRPLSB

    PARAMETER SPECIFICATION


    Right rear window motor B-phase pulse signal
    (NONE/DETECT)

    PARAMETER TYPE:
    Unit Input Sensor Information

    THE SOURCE:
    Driver's MPCS Unit

    4R_DDE_SEN_DDE_DRMRRHLSE

    PARAMETER SPECIFICATION


    Right power mirror horizontal sensor
    (NORMAL/ABNORMAL)

    PARAMETER TYPE:
    Unit Input Sensor Information

    THE SOURCE:
    Driver's MPCS Unit

    4R_DDE_SEN_DDE_DRMRRVLSE

    PARAMETER SPECIFICATION


    Right power mirror vertical sensor
    (NORMAL/ABNORMAL)

    PARAMETER TYPE:
    Unit Input Sensor Information

    THE SOURCE:
    Driver's MPCS Unit

    4R_DDE_SEN_DDE_ASMRRHLSE

    PARAMETER SPECIFICATION


    Left Power mirror horizontal sensor
    (NORMAL/ABNORMAL)

    PARAMETER TYPE:
    Unit Input Sensor Information

    THE SOURCE:
    Driver's MPCS Unit

    4R_DDE_SEN_DDE_ASMRRVLSE

    PARAMETER SPECIFICATION


    Left power mirror vertical sensor
    (NORMAL/ABNORMAL)

    PARAMETER TYPE:
    Unit Input Sensor Information

    THE SOURCE:
    Driver's MPCS Unit

    4R_DDE_OUT_DDE_DRMTR

    PARAMETER SPECIFICATION


    Driver's window motor command
    (OFF/UP/DOWN)

    PARAMETER TYPE:
    Unit Output Control Information

    THE SOURCE:
    Driver's MPCS Unit

    4R_DDE_OUT_DDE_ASMTR

    PARAMETER SPECIFICATION


    Front passenger's window motor command
    (OFF/UP/DOWN)

    PARAMETER TYPE:
    Unit Output Control Information

    THE SOURCE:
    Driver's MPCS Unit

    4R_DDE_OUT_DDE_RLMTR

    PARAMETER SPECIFICATION


    Left rear window motor command
    (OFF/UP/DOWN)

    PARAMETER TYPE:
    Unit Output Control Information

    THE SOURCE:
    Driver's MPCS Unit

    4R_DDE_OUT_DDE_RRMTR

    PARAMETER SPECIFICATION


    Right rear window motor command
    (OFF/UP/DOWN)

    PARAMETER TYPE:
    Unit Output Control Information

    THE SOURCE:
    Driver's MPCS Unit

    4R_DDE_OUT_DDE_DRMRRMTRUD

    PARAMETER SPECIFICATION


    Driver's power mirror UP-DOWN motor command
    (OFF/UP/DOWN)

    PARAMETER TYPE:
    Unit Output Control Information

    THE SOURCE:
    Driver's MPCS Unit

    4R_DDE_OUT_DDE_DRMRRMTRLR

    PARAMETER SPECIFICATION


    Driver's power mirror LEFT-RIGHT motor command
    (OFF/LEFT/RIGHT)

    PARAMETER TYPE:
    Unit Output Control Information

    THE SOURCE:
    Driver's MPCS Unit

    4R_DDE_OUT_DDE_ASMRRMTRUD

    PARAMETER SPECIFICATION


    Front passenger's power mirror UP-DOWN motor command
    (OFF/UP/DOWN)

    PARAMETER TYPE:
    Unit Output Control Information

    THE SOURCE:
    Driver's MPCS Unit

    4R_DDE_OUT_DDE_ASMRRMTRLR

    PARAMETER SPECIFICATION


    Front passenger's power mirror LEFT-RIGHT motor command
    (OFF/LEFT/RIGHT)

    PARAMETER TYPE:
    Unit Output Control Information

    THE SOURCE:
    Driver's MPCS Unit

    4R_DDE_OUT_DDE_MEMIND1

    PARAMETER SPECIFICATION


    Memory switch position 1 Indicator command
    (OFF/ON)

    PARAMETER TYPE:
    Unit Output Control Information

    THE SOURCE:
    Driver's MPCS Unit

    4R_DDE_OUT_DDE_MEMIND2

    PARAMETER SPECIFICATION


    Memory switch position 2 Indicator command
    (OFF/ON)

    PARAMETER TYPE:
    Unit Output Control Information

    THE SOURCE:
    Driver's MPCS Unit

    4R_DDE_OUT_DDE_MEMILL

    PARAMETER SPECIFICATION


    Memory switch illumination command
    (OFF/ON)

    PARAMETER TYPE:
    Unit Output Control Information

    THE SOURCE:
    Driver's MPCS Unit

    4R_DDE_OUT_DDE_TRNKFULIL

    PARAMETER SPECIFICATION


    Trunk Lid&Fuel Lid opener switch illumination command
    (OFF/ON)

    PARAMETER TYPE:
    Unit Output Control Information

    THE SOURCE:
    Driver's MPCS Unit

    4R_DDE_OUT_DDE_DRREMILL

    PARAMETER SPECIFICATION


    Driver's door lock switch illumination command
    (OFF/ON)

    PARAMETER TYPE:
    Unit Output Control Information

    THE SOURCE:
    Driver's MPCS Unit

    4R_DDE_OUT_DDE_DROUTILL

    PARAMETER SPECIFICATION


    Driver's door outer handle illumination command
    (OFF/ON)

    PARAMETER TYPE:
    Unit Output Control Information

    THE SOURCE:
    Driver's MPCS Unit

    4R_DDE_OUT_DDE_DRINNILL

    PARAMETER SPECIFICATION


    Driver's door inner handle illumination command
    (OFF/ON)

    PARAMETER TYPE:
    Unit Output Control Information

    THE SOURCE:
    Driver's MPCS Unit

    4R_DDE_OUT_DDE_DRPOCKTILL

    PARAMETER SPECIFICATION


    Driver's door pocket illumination command
    (OFF/ON)

    PARAMETER TYPE:
    Unit Output Control Information

    THE SOURCE:
    Driver's MPCS Unit

    4R_DDE_OUT_DDE_DRCURTILL

    PARAMETER SPECIFICATION


    Driver's door courtesy light command
    (OFF/ON)

    PARAMETER TYPE:
    Unit Output Control Information

    THE SOURCE:
    Driver's MPCS Unit

    4R_DDE_OUT_DDE_ASOUTILL

    PARAMETER SPECIFICATION


    Front passenger's door outer handle illumination command
    (OFF/ON)

    PARAMETER TYPE:
    Unit Output Control Information

    THE SOURCE:
    Driver's MPCS Unit

    4R_DDE_OUT_DDE_ASINNILL

    PARAMETER SPECIFICATION


    Front passenger's door inner handle illumination command
    (OFF/ON)

    PARAMETER TYPE:
    Unit Output Control Information

    THE SOURCE:
    Driver's MPCS Unit

    4R_DDE_OUT_DDE_ASPOCKTILL

    PARAMETER SPECIFICATION


    Front passenger's door pocket illumination command
    (OFF/ON)

    PARAMETER TYPE:
    Unit Output Control Information

    THE SOURCE:
    Driver's MPCS Unit

    4R_DDE_OUT_DDE_ASCURTILL

    PARAMETER SPECIFICATION


    Front passenger's door courtesy light command
    (OFF/ON)

    PARAMETER TYPE:
    Unit Output Control Information

    THE SOURCE:
    Driver's MPCS Unit

    4R_DDE_OUT_DDE_ASRMILL

    PARAMETER SPECIFICATION


    Front passenger's door lock switch illumination command
    (OFF/ON)

    PARAMETER TYPE:
    Unit Output Control Information

    THE SOURCE:
    Driver's MPCS Unit

    4R_DDE_OUT_DDE_RLINNILL

    PARAMETER SPECIFICATION


    Left rear door inner handle illumination command
    (OFF/ON)

    PARAMETER TYPE:
    Unit Output Control Information

    THE SOURCE:
    Driver's MPCS Unit

    4R_DDE_OUT_DDE_RLCURTILL

    PARAMETER SPECIFICATION


    Left rear door courtesy light command
    (OFF/ON)

    PARAMETER TYPE:
    Unit Output Control Information

    THE SOURCE:
    Driver's MPCS Unit

    4R_DDE_OUT_DDE_RRINNILL

    PARAMETER SPECIFICATION


    Right rear door inner handle illumination command
    (OFF/ON)

    PARAMETER TYPE:
    Unit Output Control Information

    THE SOURCE:
    Driver's MPCS Unit

    4R_DDE_OUT_DDE_RRCURTILL

    PARAMETER SPECIFICATION


    Right rear door courtesy light command
    (OFF/ON)

    PARAMETER TYPE:
    Unit Output Control Information

    THE SOURCE:
    Driver's MPCS Unit

    4R_DDE_21_50

    B2150
    Communication circuit error (BUS off)
    When the Bus is cut off, all of the signal transmissions of B-CAN line are stopped, and multiple DTCs, indicating communication error between units, are stored at the same time. When DTCs, indicating Bus off, are stored, be sure to perform the troubleshooting for Bus off first.

    DTC store unit:

    Driver's MPCS Unit

    DTC type:

    Loss of Communication

    POSSIBLE FAILURES

    4R_DDE_21_52

    B2152
    Driver's MPCS Unit internal error (EEPROM error)

    DTC store unit:

    Driver's MPCS Unit

    DTC type:

    Internal Error

    POSSIBLE FAILURES

    4R_DDE_21_55

    B2155
    Driver's MPCS Unit lost communication with MICU

    DTC store unit:

    Driver's MPCS Unit

    DTC type:

    Loss of Communication

    POSSIBLE FAILURES

    Related DTC(s)

    If DTC B2155 is indicated, the following DTC(s) can be indicated as well.

    Troubleshoot the DTC(s) in the order:

    4R_DDE_21_56

    B2156
    Driver's MPCS Unit lost communication with MICU (mirror switch message)

    DTC store unit:

    Driver's MPCS Unit

    DTC type:

    Loss of Communication

    POSSIBLE FAILURES

    Related DTC(s)

    If DTC B2156 is indicated, the following DTC(s) can be indicated as well.

    Troubleshoot the DTC(s) in the order:

    4R_DDE_21_57

    B2157
    Driver's MPCS Unit lost communication with Gauge control module (illumination message)

    DTC store unit:

    Driver's MPCS Unit

    DTC type:

    Loss of Communication

    POSSIBLE FAILURES

    Related DTC(s)

    If DTC B2157 is indicated, the following DTC(s) can be indicated as well.

    Troubleshoot the DTC(s) in the order:

    4R_DDE_21_59

    B2159
    Driver's MPCS Unit lost communication with Keyless Access unit (keyless access lock message)

    DTC store unit:

    Driver's MPCS Unit

    DTC type:

    Loss of Communication

    POSSIBLE FAILURES

    Related DTC(s)

    If DTC B2159 is indicated, the following DTC(s) can be indicated as well.

    Troubleshoot the DTC(s) in the order:

    4R_DDE_21_60

    B2160
    Driver's MPCS Unit lost communication with Gauge control module (VSP/NE message)

    DTC store unit:

    Driver's MPCS Unit

    DTC type:

    Loss of Communication

    POSSIBLE FAILURES

    Related DTC(s)

    If DTC B2160 is indicated, the following DTC(s) can be indicated as well.

    Troubleshoot the DTC(s) in the order:

    4R_DDE_21_61

    B2161
    Driver's MPCS unit lost communication with MICU (DOORSW message)

    DTC store unit:

    Driver's MPCS Unit

    DTC type:

    Loss of Communication

    POSSIBLE FAILURES

    Related DTC(s)

    If DTC B2161 is indicated, the following DTC(s) can be indicated as well.

    4R_DDE_21_62

    B2162
    Driver's MPCS unit lost communication with Relay control module (RM message)

    DTC store unit:

    Driver's MPCS Unit

    DTC type:

    Loss of Communication

    POSSIBLE FAILURES

    Related DTC(s)

    If DTC B2162 is indicated, the following DTC(s) can be indicated as well.

    4R_DDE_21_75

    B2175
    Driver's window motor A pulse malfunction

    DTC store unit:

    Driver's MPCS Unit

    DTC type:

    Signal Error

    POSSIBLE FAILURES

    4R_DDE_21_76

    B2176
    Driver's window motor B pulse malfunction

    DTC store unit:

    Driver's MPCS Unit

    DTC type:

    Signal Error

    POSSIBLE FAILURES

    4R_DDE_21_77

    B2177
    Passenger's window motor A pulse malfunction

    DTC store unit:

    Driver's MPCS Unit

    DTC type:

    Signal Error

    POSSIBLE FAILURES

    4R_DDE_21_78

    B2178
    Passenger's window motor B pulse malfunction

    DTC store unit:

    Driver's MPCS Unit

    DTC type:

    Signal Error

    POSSIBLE FAILURES

    4R_DDE_21_79

    B2179
    Driver's door key cylinder switch input circuit malfunction

    DTC store unit:

    Driver's MPCS Unit

    DTC type:

    Signal Error

    POSSIBLE FAILURES

    4R_DDE_21_80

    B2180
    Driver's door remote switch input circuit malfunction

    DTC store unit:

    Driver's MPCS Unit

    DTC type:

    Signal Error

    POSSIBLE FAILURES

    4R_DDE_21_81

    B2181
    Driver's door knob switch input circuit malfunction

    DTC store unit:

    Driver's MPCS Unit

    DTC type:

    Signal Error

    POSSIBLE FAILURES

    4R_DDE_21_82

    B2182
    Driver's door Mirror motor Horizontal sensor input Error

    DTC store unit:

    Driver's MPCS Unit

    DTC type:

    Signal Error

    POSSIBLE FAILURES

    4R_DDE_21_83

    B2183
    Driver's door Mirror motor Vertical sensor input Error

    DTC store unit:

    Driver's MPCS Unit

    DTC type:

    Signal Error

    POSSIBLE FAILURES

    4R_DDE_21_84

    B2184
    Passenger's door Mirror motor Horizontal sensor input Error

    DTC store unit:

    Driver's MPCS Unit

    DTC type:

    Signal Error

    POSSIBLE FAILURES

    4R_DDE_21_85

    B2185
    Passenger's door Mirror motor Vertical sensor input Error

    DTC store unit:

    Driver's MPCS Unit

    DTC type:

    Signal Error

    POSSIBLE FAILURES

    4R_DDE_21_86

    B2186
    Passenger's door remote switch input Circuit Malfunction

    DTC store unit:

    Driver's MPCS Unit

    DTC type:

    Signal Error

    POSSIBLE FAILURES

    4R_DDE_21_87

    B2187
    UART communication Error1

    DTC store unit:

    Driver's MPCS Unit

    DTC type:

    loss of communication

    POSSIBLE FAILURES

    4R_DDE_21_88

    B2188
    UART communication Error2 (Driver's MPCS Unit from other node)

    DTC store unit:

    Driver's MPCS Unit

    DTC type:

    loss of communication

    POSSIBLE FAILURES

    4R_DDE_21_89

    B2189
    Driver's Window position data Error

    DTC store unit:

    Driver's MPCS Unit

    DTC type:

    Signal Error

    POSSIBLE FAILURES

    4R_DDE_21_90

    B2190
    Passenger's Window position data Error

    DTC store unit:

    Driver's MPCS Unit

    DTC type:

    Signal Error

    POSSIBLE FAILURES

    4R_DDE_21_91

    B2191
    Passenger door unit internal error (EEPROM error)

    DTC store unit:

    Driver's MPCS Unit

    DTC type:

    Signal Error

    POSSIBLE FAILURES

    4R_DDE_11_32

    B1132
    Left rear power window motor A pulse malfunction

    DTC store unit:

    Driver's MPCS Unit

    DTC type:

    Signal Error

    POSSIBLE FAILURES

    4R_DDE_11_33

    B1133
    Left rear power window motor B pulse malfunction

    DTC store unit:

    Driver's MPCS Unit

    DTC type:

    Signal Error

    POSSIBLE FAILURES

    4R_DDE_11_34

    B1134
    Right rear power window motor A pulse malfunction

    DTC store unit:

    Driver's MPCS Unit

    DTC type:

    Signal Error

    POSSIBLE FAILURES

    4R_DDE_11_35

    B1135
    Right rear power window motor B pulse malfunction

    DTC store unit:

    Driver's MPCS Unit

    DTC type:

    Signal Error

    POSSIBLE FAILURES

    4R_DDE_11_36

    B1136
    Internal right rear power window sub switch malfunction

    DTC store unit:

    Driver's MPCS Unit

    DTC type:

    Signal Error

    POSSIBLE FAILURES

    4R_DDE_11_47

    B1147
    Left rear window position detect circuit malfunction

    DTC store unit:

    Driver's MPCS Unit

    DTC type:

    Signal Error

    POSSIBLE FAILURES

    4R_DDE_11_48

    B1148
    Internal left rear power window sub switch malfunction

    DTC store unit:

    Driver's MPCS Unit

    DTC type:

    Signal Error

    POSSIBLE FAILURES

    4R_DDE_11_49

    B1149
    Right rear window position detect circuit malfunction

    DTC store unit:

    Driver's MPCS Unit

    DTC type:

    Signal Error

    POSSIBLE FAILURES

    4R_DIE_APP_COMPRES_TEST

    FUNCTION TEST HELP

    COMPRESSION TEST

    PURPOSE:
    Checks for compression leaks.

    DESCRIPTION:
    HDS stops the injector spraying during the test.
    After that, user starts cranking the engine, and HDS indicates the average speed of each cylinder then.

    DIAGNOSIS:
    When the average speed of one cylinder is extremely different from the speeds of the other cylinders, there may be compression leaks from that cylinder.

    4R_DIE_APP_INJECT_TEST

    FUNCTION TEST HELP

    INJECTOR TEST

    PURPOSE:
    Checks for failure in the injector.

    DESCRIPTION:
    First, HDS indicates the fuel correction coefficient of each cylinder. Then, it stops the fuel correction and indicates the average speed of each cylinder.

    Fuel correction coefficient: ECM/PCM corrects injection quantity for each cylinder to reduce the engine speed fluctuation. This term indicates its correction coefficient.

    DIAGNOSIS:
    When one fuel correction coefficient is extremely higher than the other coefficients and its average cylinder speed is slower than the speeds of the other cylinders, the injector may have the following failure(s).

    POSSIBLE FAILURE

    4R_DIE_INS_MENU

    INSPECTION

    PURPOSE

    Each function of the Diesel is checked.

    4R_DWS_SIZE_WRITE_TP2

    New wheel size settings

    Displays optional wheel size settings that can be chosen if larger or smaller wheels are installed on the car.
    If more than one size is listed, then any of the listed wheel sizes can be installed without changing the setting.

    Tyre type

  • Summer
  • NON OE(Except US/CANADA market)
  • Mud and Snow
  • ABPA_01_01


    LEFT FRONT WHEEL SPEED
    (km/h) (MPH)

    [Description]

    Left Front Wheel Speed
    Left front wheel speed is converted from the LF wheel speed sensor.

    [Reference]

    <Inductive sensor>
    A : LF wheel speed sensor
    B : Wheel speed pulsar
    C : ABS ECM

    <Active sensor>
    A : LF wheel speed sensor
    B : Encoder
    C : ABS ECM

    ABPA_02_01


    RIGHT FRONT WHEEL SPEED
    (km/h) (MPH)

    [Description]

    Right Front Wheel Speed
    Right front wheel speed is converted from the RF wheel speed sensor.

    [Reference]

    <Inductive sensor>
    A : RF wheel speed sensor
    B : Wheel speed pulsar
    C : ABS ECM

    <Active sensor>
    A : RF wheel speed sensor
    B : Encoder
    C : ABS ECM

    ABPA_03_01


    LEFT REAR WHEEL SPEED
    (km/h) (MPH)

    [Description]

    Left Rear Wheel Speed
    Left rear wheel speed is converted from the LR wheel speed sensor.

    [Reference]

    <Inductive sensor>
    A : LR wheel speed sensor
    B : Wheel speed pulsar
    C : ABS ECM

    <Active sensor>
    A : LR wheel speed sensor
    B : Encoder
    C : ABS ECM

    ABPA_04_01


    RIGHT REAR WHEEL SPEED
    (km/h) (MPH)

    [Description]

    Right Rear Wheel Speed
    Right rear wheel speed is converted from the RR wheel speed sensor.

    [Reference]

    <Inductive sensor>
    A : RR wheel speed sensor
    B : Wheel speed pulsar
    C : ABS ECM

    <Active sensor>
    A : RR wheel speed sensor
    B : Encoder
    C : ABS ECM

    ABPA_05_01


    IG2
    (V)

    [Description]

    Ignition Switch 2
    IG2 indicates the Ignition Switch circuit 2 voltage.

    [Operating range]

    Standard condition: 12V

    ABPA_06_01


    BRAKE SWITCH
    (ON/OFF)

    [Description]

    Brake Light Switch
    When the brake pedal is depressed, the BRAKE SWITCH indicates ON.

    [Operating range]

    Released Brake Pedal : [OFF]
    Pressed Brake Pedal : [ON]

    ABPA_07_01


    PUMP MOTOR RELAY
    (ON/OFF)

    [Description]

    ABS Pump Motor Relay Status
    When the ABS pump motor relay is switched on, the PUMP MOTOR RELAY indicates ON

    ABPA_08_01


    LEFT FRONT INLET SOLENOID
    (ON/OFF)

    [Description]

    Left Front Inlet Solenoid Valve Status
    When the solenoid valve is actuated, the unit indicates ON.

    ABPA_09_01


    LEFT FRONT OUTLET SOLENOID
    (ON/OFF)

    [Description]

    Left Front Outlet Solenoid Valve Status
    When the solenoid valve is actuated, the unit indicates ON.

    ABPA_10_01


    RIGHT FRONT INLET SOLENOID
    (ON/OFF)

    [Description]

    Right Front Inlet Solenoid Valve Status
    When the solenoid valve is actuated, the unit indicates ON.

    ABPA_11_01


    RIGHT FRONT OUTLET SOLENOID
    (ON/OFF)

    [Description]

    Right Front Outlet Solenoid Valve Status
    When the solenoid valve is actuated, the unit indicates ON.

    ABPA_12_01


    LEFT REAR INLET SOLENOID
    (ON/OFF)

    [Description]

    Left Rear Inlet Solenoid Valve Status
    When the solenoid valve is actuated, the unit indicates ON.

    ABPA_13_01


    LEFT REAR OUTLET SOLENOID
    (ON/OFF)

    [Description]

    Left Rear Outlet Solenoid Valve Status
    When the solenoid valve is actuated, the unit indicates ON.

    ABPA_14_01


    RIGHT REAR INLET SOLENOID
    (ON/OFF)

    [Description]

    Right Rear Inlet Solenoid Valve Status
    When the solenoid valve is actuated, the unit indicates ON.

    ABPA_15_01


    RIGHT REAR OUTLET SOLENOID
    (ON/OFF)

    [Description]

    Right Rear Outlet Solenoid Valve Status
    When the solenoid valve is actuated, the unit indicates ON.

    ABPA_16_01


    SCS
    (OPEN/SHORT)

    [Description]

    Service Check Signal Status
    When the SCS line is grounded, the Service Check Signal indicates SHORT.
    After turning on the ignition switch, the indicator light blinks the DTCs.

    ABPA_17_01


    PARKING BRAKE
    (ON/OFF)

    [Description]

    Parking Brake Switch Status
    When the brake is actuated, the PARKING BRAKE indicates ON.

    [Operating range]

    Parking Brake ON : GREEN
    Parking Brake OFF : RED

    ABPA_18_01


    ABS INDICATOR
    (ON/OFF)

    [Description]

    ABS Indicator Status
    When the light is lit, the ABS INDICATOR indicates ON.

    [Operating range]

    ABS Indicator ON : GREEN
    ABS Indicator OFF : RED

    ABPA_19_01


    FAIL-SAFE RELAY
    (ON/OFF)

    [Description]

    Fail-safe Relay Status
    When any DTC exists, the fail-safe relay is turned off, and the ABS does not work.
    At that time, the FAIL-SAFE RELAY indicates OFF.

    ABPA_20_01


    LATERAL ACCELERATION SENSOR
    (G) (m/s²) (V)

    [Description]

    Lateral Acceleration Sensor Value

    [Operating range]

    -0.2G - 0.2G
    -2.0m/s² - 2.0m/s²
    2.3V - 2.7V

    ABPA_21_01


    YAW RATE SENSOR
    (°/s) (V)

    [Description]

    Yaw Rate Sensor Value

    [Operating range]

    +: Right Turn
    -: Left Turn

    ABPA_21_01_FRZ


    YAW RATE SENSOR
    (V)

    [Description]

    Yaw Rate Sensor Value

    [Operating range]

    2.3V - 2.7V

    ABPA_22_01


    ATTS CONTROL UNIT
    (V)

    [Description]

    ATTS Control Unit Reference Voltage

    [Operating range]

    2.3V - 2.7V

    ABPA_23_01


    VSA/TCS INDICATOR
    (ON/OFF)

    [Description]

    VSA/TCS Indicator Status
    When the light is lit, the VSA/TCS INDICATOR indicates ON.
    The VSA/TCS INDICATOR has two types; Type A or Type B.

    [Reference]

    <VSA INDICATOR-Type A>

    <VSA INDICATOR-Type B>

    <TCS INDICATOR>

    ABPA_24_01


    VSA/TCS ACTIVE LIGHT
    (ON/OFF)

    [Description]

    VSA /TCS Active Light Status
    During the VSA/TCS function, the VSA /TCS Active Light indicates ON and OFF alternately.
    After replacing the VSA/TCS control unit, the light indicates ON.
    To turn off the light, execute the Clear mode.
    The VSA /TCS Active Light has two types; Type A or Type B.

    [Reference]

    <VSA / TCS ACTIVE LIGHT-Type A>

    <VSA / TCS ACTIVE LIGHT-Type B>

    ABPA_25_01


    VSA RELAY
    (ON/OFF)

    [Description]

    VSA Relay Status
    When any DTCs exist, the VSA relay is turned off, and the VSA does not work.
    At that time, the VSA RELAY indicates OFF.

    ABPA_26_01


    STEERING ANGLE
    (°)

    [Description]

    Steering Angle Sensor Value

    [NOTE]

    The steering angle when the ignition switch is turned on is determined as 0°.
    After driving, 0° of the steering angle is determined by the straight ahead position.

    ABPA_27_01


    ENGINE SPEED
    (RPM)

    [Description]

    Engine Speed Value

    ABPA_28_01


    LEFT FRONT APPLY SOLENOID
    (ON/OFF)

    [Description]

    Left Front Apply Solenoid Valve Status
    When the solenoid valve is actuated, the unit indicates ON.

    ABPA_29_01


    LEFT FRONT DUMP SOLENOID
    (ON/OFF)

    [Description]

    Left Front Dump Solenoid Valve
    When the solenoid valve is actuated, the unit indicates ON.

    ABPA_30_01


    RIGHT FRONT APPLY SOLENOID
    (ON/OFF)

    [Description]

    Right Front Apply Solenoid Valve
    When the solenoid valve is actuated, the unit indicates ON.

    ABPA_31_01


    RIGHT FRONT DUMP SOLENOID
    (ON/OFF)

    [Description]

    Right Front Dump Solenoid Valve
    When the solenoid valve is actuated, the unit indicates ON.

    ABPA_32_01


    SENSOR SUPPLY
    (V)

    [Description]

    Voltage Supplied for Sensors
    SENSOR SUPPLY indicates power source voltage for the sensors.

    ABPA_33_01


    SOLENOID VALVES
    (V)

    [Description]

    Supply Voltage to Solenoid Valves
    SOLENOID VALVE indicates the supply voltage for Solenoid Valves.

    ABPA_34_01


    ABS PUMP MOTOR
    (V)

    [Description]

    Supply Voltage to ABS Pump Motor
    ABS PUMP MOTOR indicates the supply voltage to the motor.

    ABPA_35_01


    TCS ACTIVATION INDICATOR
    (ON/OFF)

    [Description]

    TCS Activation Indicator status
    When this TCS Activation Indicator stays "ON", the TCS Activation Indicator lights up.
    While TCS Activation Indicator is blinking in driving, TCS function is working

    ABPA_36_01


    TCS RELAY
    (ON/OFF)

    [Description]

    TCS Relay Status
    When any DTCs exist, the TCS relay is turned off, and the TCS does not work.
    At that time, the TCS RELAY indicates OFF.

    ABPA_37_01


    GEAR POSITION
    (P / R / N / 1st / 2nd / 3rd / 4th / 5th / 6th)

    [Description]

    Gear Position Signal
    This status shows Gear Position during vehicle running.
    While vehicle is stopping then Gear Position which depends on the vehicle is shown.
    <Example>
    [P/R/N], [N/P] or [P]

    ABPA_38_01


    THROTTLE POSITION SENSOR REFERENCE
    (V)

    [Description]

    Throttle Position Sensor Reference Voltage
    Reference voltage for the Throttle Position Sensor from PGM-FI system.

    ABPA_39_01


    THROTTLE ANGLE SENSOR
    (V) (°)

    [Description]

    Throttle Angle Sensor
    A potentiometer is connected to the throttle valve shaft.

    ABPA_40_01


    LEFT FRONT TCS NORMALLY CLOSE SOLENOID
    (ON/OFF)

    [Description]

    Left Front TCS Normally Close Solenoid Valve Status
    When the solenoid valve is actuated, the unit indicates ON.

    ABPA_41_01


    LEFT FRONT TCS NORMALLY OPEN SOLENOID
    (ON/OFF)

    [Description]

    Left Front TCS Normally Open Solenoid Valve Status
    When the solenoid valve is actuated, the unit indicates ON.

    ABPA_42_01


    RIGHT FRONT TCS NORMALLY CLOSE SOLENOID
    (ON/OFF)

    [Description]

    Right Front TCS Normally Close Solenoid Valve Status
    When the solenoid valve is actuated, the unit indicates ON.

    ABPA_43_01


    RIGHT FRONT TCS NORMALLY OPEN SOLENOID
    (ON/OFF)

    [Description]

    Right Front TCS Normally Open solenoid Valve Status
    When the solenoid valve is actuated, the unit indicates ON.

    ABPA_44_01


    TCS SWITCH
    (ON/OFF)

    [Description]

    TCS Switch Status
    When the TCS Switch is turned on, the TCS SW indicates ON, and TCS becomes inactive.

    ABPA_45_01


    PAD TEMPERATURE
    (NORMAL/TOO HIGH)

    [Description]

    Disc Pad Temperature Status
    ABS/TCS Control Unit presumes the temperature of the disc pad.
    When the disc pad temperature becomes too high, PAD TEMPERATURE indicates TOO HIGH.

    ABPA_46_01


    DEACTIVATION MODE
    (NONE/DETECT)

    [Description]

    Deactivation Mode Status

    [Operating range]

    When TCS function is normal : [NONE/GREEN]

    [NOTE]

    Deactivation Mode : Stop of TCS Function
    ABS/TCS Control Unit presumes the temperature of the disc pad.
    TCS function is moved to Deactivation Mode when the disc pad temperature becomes too high.

    ABPA_47_01


    TCS OFF LIGHT
    (ON/OFF)

    [Description]

    TCS Off Light
    When TCS OFF Switch is turned on, different diameter tire installed or low coolant temperature, the TCS OFF LIGHT indicates ON.

    ABPA_48_01


    FAIL-SAFE RELAY 2
    (ON/OFF)

    [Description]

    Fail-safe Relay 2
    When any DTC exists, the fail-safe relay 2 is turned off, and the ABS does not work. At that time, the FAIL-SAFE RELAY 2 indicates OFF.

    ABPA_49_01


    LONGITUDINAL ACCELERATION
    (G) (m/s²) (V)

    [Description]

    Longitudinal Acceleration Sensor Value

    [Operating range]

    -2.0G - 1.5G
    -19.6m/s²- 14.7m/s²
    0.5V - 4.0V

    ABPA_50_01


    STROKE SWITCH 1
    (ON/OFF)

    [Description]

    Stroke Switch 1 Status
    When 2nd Reservoir becomes full, the STROKE SWITCH 1 indicates ON.

    ABPA_51_01


    STROKE SWITCH 2
    (ON/OFF)

    [Description]

    Stroke Switch 2 Status
    When 2nd Reservoir becomes full, the STROKE SWITCH 2 indicates ON.

    ABPA_52_01


    PRESSURE SWITCH
    (ON/OFF)

    [Description]

    Pressure Switch Status
    When the Brake Pedal is depressed, the PRESSURE SWITCH indicates ON.

    ABPA_53_01


    BRAKE FLUID LEVEL
    (LOW/ENOUGH)

    [Description]

    Brake Fluid Level Status
    When the Brake Fluid level becomes too low, the FLUID LEVEL indicates LOW.

    ABPA_54_01


    STEM SOLENOID 1
    (ON/OFF)

    [Description]

    Stem Solenoid Valve 1 Status
    When the solenoid valve is actuated, the STEM SOL 1 indicates ON.

    ABPA_55_01


    STEM SOLENOID 2
    (ON/OFF)

    [Description]

    Stem Solenoid Valve 2
    When the solenoid valve is actuated, the STEM SOLENOID 2 indicates ON.

    ABPA_56_01


    APPLY SOLENOID 1
    (ON/OFF)

    [Description]

    Apply Solenoid Valve 1 Status
    When the solenoid valve is actuated, the APPLY SOLENOID 1 indicates ON.

    ABPA_57_01


    APPLY SOLENOID 2
    (ON/OFF)

    [Description]

    Apply Solenoid Valve 2 Status
    When the solenoid valve is actuated, the APPLY SOLENOID 2 indicates ON.

    ABPA_58_01


    BRAKE PRESSUE
    (MPa) (bar) (kgf/cm²) (V)

    [Description]

    Brake Pressure Sensor Value
    BRAKE PRESSUE indicates the pressure value of the Master Cylinder.

    ABPA_59_01


    ENGINE TORQUE
    (N·m) (kgf·m)

    [Description]

    Engine Torque Value
    ENGINE TORQUE indicates the current torque of the Engine.
    This data is given from PCM/ECM.

    [NOTE]

    During Engine Braking, this value is under 0(ZERO).

    ABPA_60_01


    TCS DEACTIVATE
    (ON/OFF)

    [Description]

    TCS Deactivate Status
    When the coolant temperature becomes low, the TCS DEACTIVATE indicates ON.

    [Operating range]

    When TCS function is normal : [OFF/GREEN]

    [NOTE]

    Deactivation Mode : Stop of TCS Function
    ABS/TCS Control Unit presumes the temperature of the Engine Coolant.
    TCS function is moved to Deactivation Mode when the Engine coolant temperature becomes too low.

    ABPA_61_01


    TCS INHIBIT
    (ON/OFF)

    [Description]

    TCS Inhibit is shown stopping TCS function.

    [Operating range]

    When TCS function is normal : [OFF/GREEN]

    [NOTE]

    When the PGM-FI system fails, the TCS INHIBIT indicates [ON/RED] and TCS function is not worked.

    ABPA_62_01


    ENGINE STALL
    (ON/OFF)

    [Description]

    Engine Stall Flag Status
    When Engine is stalled, the ENGINE STALL indicates ON.

    ABPA_63_01


    THROTTLE
    (OPEN/CLOSED)

    [Description]

    Throttle Position Status
    It indicates CLOSED when the Throttle is fully closed.

    ABPA_64_01


    BATTERY VOLTAGE
    (V/Does not monitor)

    [Description]

    Battery Voltage Value

    [Operating range]

    Standard condition: 12V

    ABPA_65_01


    BRAKE INDICATOR
    (ON/OFF)

    [Description]

    Brake System Indicator Status
    ABS/VSA Unit commands to turn BRAKE INDICATOR to ON.

    [NOTE]

    When ABS/VSA Unit detects a related failure then ABS/VSA Unit indicate to turn [ON].
    BRAKE INDICATOR doesn't depend on the status of PARKING BRAKE.

    [Reference]

    <BRAKE INDICATOR>

    ABPA_66_01


    THROTTLE MOTOR RELAY
    (ON/OFF)

    [Description]

    Throttle Motor Relay Status
    When the throttle motor relay turns on, THROTTLE MOTOR RELAY indicates ON.

    ABPA_67_01


    VSA OFF SWITCH
    (ON/OFF)

    [Description]

    VSA Off Switch
    When the VSA off switch is pushed, the VSA OFF SWITCH indicates ON.

    ABPA_68_01


    STEERING DIAGNOSIS
    (Normal/Failed)

    [Description]

    Steering Sensor Diagnosis Signal
    When the steering sensor diagnosis signal is failed, the STEERING DIAGNOSIS indicates FAILED.

    ABPA_69_01


    YAW RATE DIAGNOSIS
    (NONE/DETECT)

    [Description]

    Yaw Rate Sensor Diagnosis Signal
    When the yaw rate sensor diagnosis signal is failed, the YAW RATE DIAGNOSIS indicates DETECT.

    ABPA_70_01


    SUB THROTTLE POSITION SENSOR
    (V)(°)

    [Description]

    Sub Throttle Position Sensor
    A potentiometer is connected to the sub throttle valve shaft.

    ABPA_71_01


    MAP SENSOR
    (mmHg)(kPa) (inHg) (V)

    [Description]

    Manifold Absolute Pressure Sensor Value

    [Operating range]

    210mmHg - 310mmHg
    28kPa - 41kPa
    8inHg - 12inHg
    0.7V - 1.8V

    [NOTE]

    Possible Variance
    ±27mmHg
    ±1.1inHg
    ±3.6kPa

    ABPA_72_01


    SUB THROTTLE MOTOR
    (A)

    [Description]

    Sub Throttle Motor
    SUB THROTTLE MOTOR indicates the current value of the sub throttle motor.

    ABPA_73_01


    SUB THROTTLE VALVE
    (OPEN/CLOSED)

    [Description]

    Sub Throttle Valve
    When the sub throttle valve is closed, the SUB THROTTLE VALVE indicates CLOSED

    ABPA_74_01


    IG1
    (V/Does not monitor)

    [Description]

    Ignition Switch 1 Voltage Value

    [Operating range]

    Standard condition: 12V

    ABPA_75_01


    RIGHT FRONT TCS NORMALLY OPEN SOLENOID
    (ON/OFF)

    [Description]

    Right Front TCS Normally Open Solenoid Valve Status
    When the solenoid valve is actuated, the unit indicates ON.

    ABPA_76_01


    LEFT FRONT TCS NORMALLY OPEN SOLENOID
    (ON/OFF)

    [Description]

    Left Front TCS Normally Open Solenoid Valve Status
    When the solenoid valve is actuated, the unit indicates ON.

    ABPA_77_01


    RIGHT FRONT TCS NORMALLY CLOSE SOLENOID
    (ON/OFF)

    [Description]

    Right Front TCS Normally Close Solenoid Valve Status
    When the solenoid valve is actuated, the unit indicates ON.

    ABPA_78_01


    LEFT FRONT TCS NORMALLY CLOSE SOLENOID
    (ON/OFF)

    [Description]

    Left Front TCS Normally Close Solenoid Valve Status
    When the solenoid valve is actuated, the unit indicates ON.

    ABPA_79_01


    BRAKE PRESSURE 2
    (MPa) (bar) (kgf/cm²) (V)

    [Description]

    Brake Pressure Sensor 2 Value
    BRAKE PRESSURE 2 indicates the pressure of the Master Cylinder.

    ABPA_80_01


    REQUEST ENGINE TORQUE
    (N·m) (kgf· m)

    [Description]

    Request Engine Torque Value
    REQUEST ENGINE TORQUE indicates the engine torque value which TCS/VSA requires to PCM/ECM.
    When TCS/VSA function is operating, ENGINE TORQUE comes to this value.

    ABPA_81_01


    Z-PHASE
    (V)

    [Description]

    Z-PHASE Diagnosis Signal of the Steering Sensor Voltage

    [Operating range]

    0.6V - 4.4V
    NEUTRAL POSITION - Low[V]
    Others - High[V]

    [NOTE]

    Fail Voltage is the following.
    Low Limit : under 0.4V
    High Limit : 4.6V and over

    ABPA_82_01


    CLUSTER DIAGNOSIS
    (NONE/DETECT)

    [Description]

    Sensor Cluster Diagnosis Signal Status
    When the sensor cluster diagnosis signal is failed, the CLUSTER DIAGNOSIS indicates DETECT.

    ABPA_83_01


    COMMU ECM
    (RUN/BAN)

    [Description]

    It shows the Communication Information with PCM/ECM on F-CAN.
    When communication with PCM/ECM is shutdown then [BAN] indicated.

    ABPA_84_01


    COMMU A/T
    (RUN/BAN)

    [Description]

    It shows the Communication Information with Transmission on F-CAN.
    When communication with Transmission is shutdown then [BAN] is indicated.

    ABPA_85_01


    COMMU GAUGE
    (RUN/BAN)

    [Description]

    It shows the Communication Information with GAUGE Unit on F-CAN.
    When communication with GAUGE Unit is shutdown then [BAN] is indicated.

    ABPA_86_01


    COMMU VTM-4
    (RUN/BAN)

    [Description]

    It shows the Communication Information with VTM-4 on F-CAN.
    When communication with VTM-4 is shutdown then [BAN] is indicated.

    ABPA_87_01


    COMMU ACC
    (RUN/BAN)

    [Description]

    It shows the Communication Information with ACC on F-CAN.
    When communication with ACC is shutdown then [BAN] is indicated.

    4R_HABS_STRCNT_TYPEC


    STEERING ANGLE
    (°)

    [Description]

    Steering Angle Sensor Value
    The steering angle when the ignition switch is turned on is determined as 0°.
    After driving, 0° of the steering angle is determined by the straight ahead position.

    4R_HABS_DETAILC0H


    MAIN-CODE OF LATEST DTC

    [Description]

    This shows History Main-Code of latest DTC in this unit.
    If this ABS/VSA control module unit had not stored DTC in past then this value is indicated "0".

    [NOTE]

    Even if DTC Clear is performed to this Unit then this Code is not cleared because of History Code..
    Main-Code of latest DTC is overwritten

    4R_HABS_DETAILC0L


    SUB-CODE OF LATEST DTC

    [Description]

    This shows History Sub-Code of latest DTC in this unit.
    If this ABS/VSA control module unit has not stored DTC in past then this value is indicated "0".

    [NOTE]

    Even if DTC Clear is performed to this Unit then this Code is not cleared because of History Code.
    Sub-Code of latest DTC is overwritten.

    4R_HABS_ASAS_EQP


    INSTALLED STATE OF SAS
    (Support/Not Support)

    [Description]

    This parameter is shown whether Steering Angle Sensor is needed an adjustment is installed on this vehicle or not.
    If this parameter is shown "Support" then the adjustment can be run in "Adjustment" menu.

    [NOTE]

    SAS : Steering Angle Sensor

    4R_HABS_SCALYAW


    ADJUSTMENT STATUS OF YAW RATE SENSOR
    (Completed/Not Completed)

    [Description]

    This parameter is shown the Adjustment status of Yaw rate Sensor.
    If this parameter is shown "Completed" then the Adjustment Yaw Rate Sensor has been already completed.

    4R_HABS_SCALGLAT


    ADJUSTMENT STATUS OF LATERAL ACCELERATION SENSOR
    (Completed/Not Completed)

    [Description]

    This parameter is shown the Adjustment status of Lateral acceleration Sensor.
    If this parameter is shown "Completed" then the Adjustment of Lateral Acceleration Sensor has been already completed.

    4R_HABS_SCALGLON


    ADJUSTMENT STATUS OF LONGITUDINAL ACCELERATION SENSOR
    (Completed/Not Completed)

    [Description]

    This parameter is shown the Adjustment status of Longitudinal acceleration Sensor.
    If this parameter is shown "Completed" then the Adjustment of Longitudinal Acceleration Sensor has been already completed.

    4R_HABS_SCALPMC


    ADJUSTMENT STATUS OF BRAKE PRESSURE SENSOR
    (Completed/Not Completed)

    [Description]

    This parameter is shown the Adjustment status of Brake pressure Sensor.
    If this parameter is shown "Completed" then the Adjustment of Brake pressure Sensor has been already completed.

    4R_HABS_SCALSTR


    ADJUSTMENT STATUS OF SAS
    (Completed/Not Completed)

    [Description]

    This parameter is shown the Adjustment status of Steering Angle Sensor.
    If this parameter is shown "Completed" then the Adjustment of Steering Angle Sensor has been already completed

    [NOTE]

    SAS : Steering Angle Sensor

    4R_HABS_REFPLSFR


    NUMBER OF FRONT WHEEL SPEED SENSOR ENCODER

    [Description]

    This parameter is shown the number of front wheel speed sensor encoder.
    This number is Target value of "Pulser Test".

    4R_HABS_REFPLSRR


    NUMBER OF REAR WHEEL SPEED SENSOR ENCODER

    [Description]

    This parameter is shown the number of rear wheel speed sensor encoder.
    This number is Target value of "Pulser Test".

    4R_HABS_CANER_SAS


    CAN COMMUNICATION STATUS OF ASAS
    (RUN/BAN)

    [Description]

    This parameter is shown the communication status of Absolute Steering Angle Sensor.

    4R_HABS_TSAWL


    TSA INDICATOR
    (ON/OFF)

    [Description]

    This is the commanding status of TSA warning lamp from VSA unit.
    When VSA Unit is commanding to TSA lamp, this status is [ON]

    [Operating range]

    Commanding : [ON/GREEN]
    NotCommanding : [OFF/RED]

    [Reference]

    <TSA INDICATOR>

    4R_HABS_BRKSTS


    COMMANDING STATUS TO TSA RELAY
    (ON/OFF)

    [Description]

    This is the commanding status of TSA relay from VSA unit.

    [Operating range]

    Commanding of RELAY ON : [GREEN]
    Commanding of RELAY OFF : [RED]

    [NOTE]

    During TSA function working, TSA relay is [ON].
    In order to inform Braking by TSA for behind vehicle, TSA relay turns ON and also Brake lamp turns ON.

    [Reference]

    <TSA CURCUIT>
    A : TSA Relay
    B : VSA Control Unit
    C : Trailer
    D : Brake Lamp of Trailer
    E : Brake Lamp of Vehicle

    4R_HABS_BRKDIAG


    MONITORING STATUS BETWEEN TSA RELAY AND BRAKE LAMP
    (LOW/HIGH)

    [Description]

    This is Monitoring status between TSA Relay and Brake Lamp.

    [Operating range]

    Brake Lamp OFF : [LOW/RED]
    Brake Lamp ON : [HIGH/GREEN]

    [Reference]

    <TSA CURCUIT>
    A : TSA Relay
    B : VSA Control Unit
    C : Trailer
    D : Brake Lamp of Trailer
    E : Brake Lamp of Vehicle

    4R_HABS_SFTCASSP


    INSTALLED STATE OF CAS
    (Support/Not Support)

    [Description]

    This parameter is shown whether CAS is supported or not.
    If this parameter is shown "Support" then it is possible to do CAS Function test in "FunctionTest" menu.

    [NOTE]

    CAS : Cleep Aid System

    4R_HABS_PMC_D


    BRAKE PRESSURE
    (MPa) (bar) (kgf/cm²)

    [Description]

    Brake Pressure Sensor Value
    BRAKE PRESSURE indicates the pressure value of the Master Cylinder.

    4R_HABS_RYAW_E


    YAW RATE SENSOR
    (°/s)

    [Description]

    Yaw Rate Sensor Value

    [Operating range]

    -10°/s - 10°/s

    [NOTE]

    VSA Unit is communicating with this Yaw Rate Sensor on F-CAN line.

    4R_HABS_PCLLF


    LEFT FRONT BRAKE CALIPER PRESSURE SENSOR VALUE
    (MPa) (bar) (kgf/cm²) (V)

    [Description]

    Left Front Brake Caliper Pressure Value

    4R_HABS_PCLRF


    RIGHT FRONT BRAKE CALIPER PRESSURE SENSOR VALUE
    (MPa) (bar) (kgf/cm²) (V)

    [Description]

    Right Front Brake Caliper Pressure Value

    4R_HABS_WENSTS


    WEN TERMINAL STATUS
    (LOW/HIGH)

    [Description]

    This is a status of WEN signal.
    WEN signal is a flag information if ECU can re-program or not.

    4R_HABS_GLAT_E


    LATERAL ACCELERATION SENSOR
    (G) (m/s²)

    [Description]

    Lateral Acceleration Sensor Value

    [Operating range]

    -0.2G - 0.2G
    -2.0m/s² - 2.0m/s²

    ABIPA_01_01


    VSA COMMAND TO PCM
    (Normal/Retard/All Fuel Cut)

    [Description]

    VSA Commanding Status to PCM

    ABIPA_02_01


    INHIBIT FLAG STATUS FROM PCM
    (NORMAL/INHIBITED)

    [Description]

    Inhibit Flag status from PCM to ABS/VSA unit
    (Freeze Data Only)

    [Operating range]

    NORMAL : [OFF/GREEN]
    INHIBITED : [ON/RED]

    ABIPA_03_01


    LATERAL G SENSOR OFFSET
    (G)

    [Description]

    Lateral AccelerationSensor offset value

    [Operating range]

    +: Right Turn
    -: Left Turn

    ABIPA_04_01


    YAW RATE SENSOR OFFSET
    (degs/s)

    [Description]

    Yaw-Rate Sensor offset value

    [Operating range]

    +: Right Turn
    -: Left Turn

    ABIPA_05_01


    AT SHIFT POSITION
    (P/R/N/1st/2nd/3rd/4th/5th/6th/7th/8th)

    [Description]

    AT Gear Select Lever Position Signal

    [NOTE]

    This status shows Gear Position during vehicle running.
    Indication on Parking: [N/R/P], [N/P], [P]

    [Reference]

    Description on this help screen includes the gear position which is not equipped actually.

    ABIPA_06_01


    YAW/G COMBINE SENSOR DIAGNOSIS
    (Normal/Failed)

    [Description]

    Self diagnosis signal from Yaw/G combine sensor
    When the Yaw/ G combine sensor diagnosis signal is failed, the YAW/G COMBINE SENSOR DIAGNOSIS indicates FAILED

    [Operating range]

    Normal : [Green]
    Failed : [Red]
    CAN communication between VSA/TCS ECU and YAW/G COMBINE SENSOR

    ABIPA_07_01


    LONGITUDINAL ACCELERATION SENSOR OFFSET
    (G)

    [Description]

    Longitudinal Acceleration sensor offset value

    [Operating range]

    +: Right Turn
    -: Left Turn

    ABIPA_08_01


    MASTER CYLINDER PRESSURE SENSOR OFFSET
    (bar)

    [Description]

    Master Cylinder Pressure sensor offset value

    [Operating range]

    +: Right Turn
    -: Left Turn

    ABIPA_09_01


    COMMU_PCM (SUPPORT INFO)
    (Not Supported/Supported)

    [Description]

    Support information of CAN_PCM

    ABIPA_09_11


    COMMU_PCM ( CONNECTION)
    (Not Connected/Connected)

    [Description]

    Connecting condition to PCM with CAN

    ABIPA_09_21


    COMMU_PCM ( COMMUNICATION STATUS)
    (Normal/Failed/ [N/A])

    [Description]

    CAN Communication Failure with PCM
    When the communication is failed ,DTC is detected.
    (Main Failure Reason)
    Time out of communication
    Wrong signal detected
    No data renewal

    ABIPA_10_01


    COMMU_AT (SUPPORT INFO)
    (Not Supported/Supported)

    [Description]

    Support information of CAN_TCM

    ABIPA_10_11


    COMMU_AT ( CONNECTION)
    (Not Connected/Connected)

    [Description]

    Connecting condition to TCM with CAN

    ABIPA_10_21


    COMMU_AT ( COMMUNICATION STATUS)
    (Normal/Failed/ [N/A])

    [Description]

    CAN Communication Failure with TCM
    When the communication is failed ,DTC is detected.
    (Main Failure Reason)
    Time out of communication
    Wrong signal detected
    No data renewal

    ABIPA_11_01


    COMMU_GAUGE (SUPPORT INFO)
    (Not Supported/Supported)

    [Description]

    Support information of CAN_METER Module

    ABIPA_11_11


    COMMU_GAUGE ( CONNECTION)
    (Not Connected/Connected)

    [Description]

    Connecting condition to METER Module with CAN

    ABIPA_11_21


    COMMU_GAUGE ( COMMUNICATION STATUS)
    (Normal/Failed/ [N/A])

    [Description]

    CAN Communication Failure with METER Module
    When the communication is failed ,DTC is detected.
    (Main Failure Reason)
    Time out of communication
    Wrong signal detected
    No data renewal

    ABIPA_12_01


    COMMU_YAW RATE/G (SUPPORT INFO)
    (Not Supported/Supported)

    [Description]

    Support information of CAN_YGS

    ABIPA_12_11


    COMMU_YAW RATE/G ( CONNECTION)
    (Not Connected/Connected)

    [Description]

    Connecting condition to YGS with CAN

    ABIPA_12_21


    COMMU_YAW RATE/G ( COMMUNICATION STATUS)
    (Normal/Failed/ [N/A])

    [Description]

    CAN Communication Failure with YGS
    When the communication is failed ,DTC is detected.
    (Main Failure Reason)
    Time out of the communication
    Wrong signal detected
    No data renewal

    ABIPA_13_01


    COMMU_VTM-4 (SUPPORT INFO)
    (Not Supported/Supported)

    [Description]

    Support information of CAN_4WD Module

    [NOTE]

    VTM-4: Variable Torque Management 4WD System

    ABIPA_13_11


    COMMU_VTM-4 ( CONNECTION)
    (Not Connected/Connected)

    [Description]

    Connecting condition to 4WD Module with CAN

    [NOTE]

    VTM-4: Variable Torque Management 4WD System

    ABIPA_13_21


    COMMU_VTM-4 ( COMMUNICATION STATUS)
    (Normal/Failed/ [N/A])

    [Description]

    CAN Communication Failure with 4WD Module
    When the communication is failed ,DTC is detected.
    (Main Failure Reason)
    Time out of the communication
    Wrong signal detected
    No data renewal

    [NOTE]

    VTM-4: Variable Torque Management 4WD System

    ABIPA_14_01


    COMMU_ACC (SUPPORT INFO)
    (Not Supported/Supported)

    [Description]

    Support information of CAN_ACC Module

    [NOTE]

    ACC: Adaptive Cruise Control system

    ABIPA_14_11


    COMMU_ACC ( CONNECTION)
    (Not Connected/Connected)

    [Description]

    Connecting condition to ACC Module with CAN
    ACC: Adaptive Cruise Control

    [NOTE]

    ACC: Adaptive Cruise Control system

    ABIPA_14_21


    COMMU_ACC ( COMMUNICATION STATUS)
    (Normal/Failed/ [N/A])

    [Description]

    CAN Communication Failure with ACC Module
    When the communication is failed ,DTC is detected.
    (Main Failure Reason)
    Time out of the communication
    Wrong signal detected
    No data renewal

    [NOTE]

    ACC: Adaptive Cruise Control system

    ABIPA_15_01


    COMMU_STEERING ANGLE S (SUPPORT INFO)
    (Not Supported/Supported)

    [Description]

    Support information of CAN_Steering Angle Sensor

    ABIPA_15_11


    COMMU_STEERING ANGLE S ( CONNECTION)
    (Not Connected/Connected)

    [Description]

    Connecting condition to Steering Angle Sensor with CAN

    ABIPA_15_21


    COMMU_STEERING ANGLE S ( COMMUNICATION STATUS)
    (Normal/Failed/ [N/A])

    [Description]

    CAN Communication Failure with Steering Angle Sensor
    When the communication is failed ,DTC is detected.
    (Main Failure Reason)
    Time out of the communication
    Wrong signal detected
    No data renewal

    ABIPA_16_01


    COMMU_EPB (SUPPORT INFO)
    (Not Supported/Supported)

    [Description]

    Support information of CAN_EPB

    [NOTE]

    EPB: Electronic Parking Brake system

    ABIPA_16_11


    COMMU_EPB ( CONNECTION)
    (Not Connected/Connected)

    [Description]

    Connecting condition to EPB with CAN

    [NOTE]

    EPB: Electronic Parking Brake system

    ABIPA_16_21


    COMMU_EPB ( COMMUNICATION STATUS)
    (Normal/Failed/ [N/A])

    [Description]

    CAN Communication Failure with EPB
    When the communication is failed ,DTC is detected.
    (Main Failure Reason)
    Time out of the communication
    Wrong signal detected
    No data renewal

    [NOTE]

    EPB: Electronic Parking Brake system

    ABIPA_17_01


    COMMU_AHB (SUPPORT INFO)
    (Not Supported/Supported)

    [Description]

    Support information of CAN_AHB

    [NOTE]

    AHB: Advanced Hydrauric Booster system

    ABIPA_17_11


    COMMU_AHB ( CONNECTION)
    (Not Connected/Connected)

    [Description]

    Connecting condition to AHB with CAN

    [NOTE]

    AHB: Advanced Hydrauric Booster system

    ABIPA_17_21


    COMMU_AHB ( COMMUNICATION STATUS)
    (Normal/Failed/ [N/A])

    [Description]

    CAN Communication Failure with AHB
    When the communication is failed ,DTC is detected.
    (Main Failure Reason)
    Time out of the communication
    Wrong signal detected
    No data renewal

    [NOTE]

    AHB: Advanced Hydrauric Booster system

    ABIPA_18_01


    STEERING ANGLE SENSOR OFFSET
    (deg)

    [Description]

    Steering angle sensor offset value

    [Operating range]

    +: Right Turn
    -: Left Turn

    ABIPA_19_01


    INPUT VOLTAGE FROM LONGITUDINAL ACCELERATION SENSOR
    (V)

    [Description]

    Input voltage from Longitudinal Acceleration sensor

    [Operating range]

    0V - 5V

    ABIPA_21_01


    CAN BUS-OFF
    (Normal/Bus off)

    [Description]

    CAN Bus-off Status
    If there is any abnormal difference between sent signal and returned signal, the system is cut off the CAN communication.

    ABIPA_22_01


    TRIGGER DTC OF FREEZE DATA

    [Description]

    Diagnostic Trouble Code When the ECU stored 1st Freeze data.
    (Freeze Data Only)

    ABIPA_23_01


    NUMBER OF TURNING IG SW ON
    (times)

    [Description]

    Number of turning IG-SW on after the ECM detected the DTC/operation comand
    (For Freeze Data/ Operation Record Data)

    ABIPA_24_01


    PERIOD FROM IG ON TO OPERATION
    (sec/msec)

    [Description]

    Timing untill the ECM detected the failure corresponding with DTC
    (For Freeze Data/ Operation Record Data)

    ABIPA_25_01


    OPERATION OF BRAKE CONTROL SYSTEM/FUNCTION
    (No control/EBD/ABS/EDC/TCS/VSA/BA/CAS/HSA/ROM(ARP)/TSA/ACC/CMBS/LSF/FBA)

    [Description]

    FREEZE DATA:
    Operation status when the ECM detected the failure corresponing with DTC
    OPERATION RECORD DATA :
    Operation Status when the ECU stored Operation Record data
    No control   : No control was activated.
    EBD              :   EBD was activated.
    ABS              :   ABS was activated.
    EDC              :   EDC was activated.
    TCS              :   TCS was activated.
    VSA              :   VSA was activated.
    BA                :   BA was activated.
    CAS              :   CAS was activated.
    HSA              :   HSA was activated.
    ROM(ARP)  :   ROM(ARP) was activated.
    TSA              :   TSA was activated.
    ACC              :   ACC was activated.
    CMBS           :   CMBS was activated.
    LSF               :   LSF was activated.
    FBA              :   FBA was activated.

    [NOTE]

    EBD     :   Electric Brake Force Distribution function
    ABS     :   Anti-lock Brake System
    EDC     :   Engine Drag Control function
    TCS     :   Traction Control System
    VSA     :   Vehicle Stability Assist system
    BA       :   Brake Assist function
    CAS     :   Creap Aid System
    HSA     :   Hill Start Assist function
    ROM    :   RollOver Mitigation function
    TSA     :   Trailer Stability Assist function
    ACC     :   Adaptive Cruise Control system
    CMBS  :   Collision Mitigation Brake System
    LSF      :   Low Speed Following system
    FBA     :   Fading Brake Assist function

    ABIPA_26_01


    CAN COMMUNICATION FROM PCM
    (Normal/ Failed)

    [Description]

    CAN Communication status from PCM
    Normal : [GREEN]
    Failed(PCM detected VSA CAN communication failure) : [RED]

    ABIPA_27_01


    VSA CONTROL STATUS DUE TO VSA OFF SWITCH OPERATION
    (Enable/ Disable)

    [Description]

    VSA Control due to VSA OFF switch operation
    Enable : [GREEN]
    Disenable : [RED]

    ABIPA_28_01


    INHIBIT FLAG FROM TCM
    (NORMAL/INHIBITED)

    [Description]

    Inhibit flug Status from TCM

    ABIPA_29_01


    TRANSMISSION TYPE
    (MT / AT(included Automatic MT and DCT) / CVT)

    [Description]

    Transmission type

    ABIPA_30_01


    CVT SHIFT POSITION
    (P/R/N/D/S/L)

    [Description]

    CVT Shift Position

    ABIPA_31_01


    SHIFT LEVER POSITION
    (P/R/N/D)

    [Description]

    Shift Lever Position
    (For Freeze Data/ Operation Record Data)

    ABIPA_32_01


    PRESSURE SENSOR SUPPLY
    (V)

    [Description]

    Supplied Voltage to internal pressure sensor

    ABIPA_33_01


    SUPPORT INFORMATION OF TSA FUNCTION
    (Supported/Not supported)

    [Description]

    Support information of TSA function

    [Operating range]

    Supported : [Green]
    Not supported : [Red]

    ABIPA_34_01


    LF BRAKE CALIPER PRESSURE SENSOR
    (bar)

    [Description]

    LF Brake Caliper pressure sensor value

    ABIPA_35_01


    RF BRAKE CALIPER PRESSURE SENSOR
    (bar)

    [Description]

    RF Brake Caliper pressure sensor value

    ABIPA_36_01


    LR BRAKE CALIPER PRESSURE SENSOR
    (bar)

    [Description]

    LR Brake Caliper pressure sensor value

    ABIPA_37_01


    RR BRAKE CALIPER PRESSURE SENSOR
    (bar)

    [Description]

    RR Brake Caliper pressure sensor value

    ABIPA_38_01


    LF BRAKE CALIPER PRESSURE SENSOR OFFSET
    (bar)

    [Description]

    LF Brake Caliper pressure sensor offset value

    ABIPA_39_01


    RF BRAKE CALIPER PRESSURE SENSOR OFFSET
    (bar)

    [Description]

    RF Brake Caliper pressure sensor offset value

    ABIPA_40_01


    LR BRAKE CALIPER PRESSURE SENSOR OFFSET
    (bar)

    [Description]

    LR Brake Caliper pressure sensor offset value

    ABIPA_41_01


    RR BRAKE CALIPER PRESSURE SENSOR OFFSET
    (bar)

    [Description]

    RR Brake Caliper pressure sensor offset value

    ABPA_88_01


    STEERING ANGLE
    (deg)

    [Description]

    Steering Wheel Angle Sensor (Absolute Angle Type)

    [NOTE]

    This system has a check process after sensor calibration.

    ABIPA_43_01


    STEERING ANGLE (CAN)
    (°)

    [Description]

    Steering Angle Sensor Value input from CAN

    [NOTE]

    The steering angle when the ignition switch is turned on is determined as 0°.
    After driving, 0° of the steering angle is determined by the straight ahead position.
    +: Right Turn
    -:Left Turn

    [Attention]

    When the communication begins again after doing ignition OFF etc. while displaying the data list and stopping communicating, this parameter might display a value different from the value actually detected.
    In this case, it is necessary to connect the vehicle with HDS again to display a normal value.

    ABIPA_INF_HSA_SP


    SUPPORT INFORMATION OF HILL START ASSIST SYSTEM FUNCTION
    (Supported/Not supported)

    [Description]

    Support information of Hill Start Assist System function

    [Operating range]

    Supported : [Green]
    Not supported : [Red]

    ABIPA_INF_RSS_SP


    SUPPORT INFORMATION OF BACK-UP LIGHT SWITCH
    (Supported/Not supported)

    [Description]

    Support information of Back-up Light Switch

    [Operating range]

    Supported : [Green]
    Not supported : [Red]

    ABIPA_INF_RSS


    BACK-UP LIGHT SWITCH
    (ON/OFF/ [N/A])

    [Description]

    Back-up Light Switch Status

    ABIPA_INF_CCCSS_SP


    SUPPORT INFORMATION OF CRUISE CANCEL CLUTCH SWITCH STATUS
    (Supported/Not supported)

    [Description]

    Support information of Cruise Cancel Clutch Switch Status

    [Operating range]

    Supported : [Green]
    Not supported : [Red]

    ABIPA_INF_CCCSS


    CRUISE CANCEL CLUTCH SWITCH STATUS
    (ON/OFF/ [N/A])

    [Description]

    Cruise Cancel Clutch Switch Status

    ABIPA_GLAT


    LATERAL ACCELERATION SENSOR
    (G) (m/s²)

    [Description]

    Lateral Acceleration Sensor Value

    [Operating range]

    -0.2G - 0.2G
    -2.0m/s² - 2.0m/s²

    ABIPA_CRYAW


    YAW RATE SENSOR
    (°/s)

    [Description]

    Yaw Rate Sensor Value

    [Operating range]

    -10°/s - 10°/s

    ABIPA_GLON


    LONGITUDINAL ACCELERATION SENSOR
    (G) (m/s²)

    [Description]

    Longitudinal Acceleration Sensor Value

    [Operating range]

    -2.0G - 1.5G
    -19.6m/s²- 14.7m/s²

    ABIPA_PMC


    BRAKE PRESSURE
    (MPa) (bar)

    [Description]

    Brake Pressure Sensor Value
    BRAKE PRESSUE indicates the pressure value of the Master Cylinder.

    ABPA_PMC_SS


    BRAKE PRESSURE SENSOR STATUS
    (Normal / Not Installed)

    [Description]

    This status shows the state of operation of the sensor and the presence of equipment.

    ABPA_CGLAT_SS


    LATERAL ACCELERATION SENSOR STATUS
    (Normal / Sensor Failure / Not Installed)

    [Description]

    This status shows the state of operation of the sensor and the presence of equipment.

    ABPA_CGLON_SS


    LONGITUDINAL ACCELERATION SENSOR STATUS
    (Normal / Sensor Failure / Not Installed)

    [Description]

    This status shows the state of operation of the sensor and the presence of equipment.

    ABPA_CRYAW_SS


    YAW RATE SENSOR STATUS
    (Normal / Sensor Failure / Not Installed)

    [Description]

    This status shows the state of operation of the sensor and the presence of equipment.

    ABIPA_CSTRCNT_SS


    STEERING ANGLE SENSOR STATUS
    (Normal / Sensor Failure)

    [Description]

    This status shows the state of operation of the sensor.

    ABIPA_CSTRCNT2_SS


    STEERING ANGLE SENSOR STATUS
    (Normal / Sensor Failure / Not Installed)

    [Description]

    This status shows the state of operation of the sensor and the presence of equipment.

    ABPA_STRCNT_SS


    STEERING ANGLE SENSOR STATUS
    (Normal / Not Installed/Undefined)

    [Description]

    This status shows the state of operation of the sensor and the presence of equipment.

    ABIPA_PCLLF_SS


    LF BRAKE CALIPER PRESSURE SENSOR STATUS
    (Normal / Not Installed)

    [Description]

    This status shows the state of operation of the sensor and the presence of equipment.

    ABIPA_PCLRF_SS


    RF BRAKE CALIPER PRESSURE SENSOR STATUS
    (Normal / Not Installed)

    [Description]

    This status shows the state of operation of the sensor and the presence of equipment.

    ABIPA_PCLLR_SS


    LR BRAKE CALIPER PRESSURE SENSOR STATUS
    (Normal / Not Installed)

    [Description]

    This status shows the state of operation of the sensor and the presence of equipment.

    ABIPA_PCLRR_SS


    RR BRAKE CALIPER PRESSURE SENSOR STATUS
    (Normal / Not Installed)

    [Description]

    This status shows the state of operation of the sensor and the presence of equipment.

    ABIPA_INF_NSS_SP


    SUPPORT INFORMATION OF NEUTRAL SWITCH STATUS
    (Supported/Not supported)

    [Description]

    This status shows the support infomation of neutral switch for the Hill Start Assist System.
    Supported : [Green]
    Not supported : [Red]

    ABIPA_INF_NSS


    NEUTRAL SWITCH STATUS
    (ON/OFF/ [N/A])

    [Description]

    This status shows the state of the neutral switch.

    ABIPA_CMD_RIVLV


    REAR INLET SOLENOID ACTIVATION COMMAND STATUS
    (ON/OFF)

    [Description]

    When ABS Unit sends the activation command to rear inlet solenoid, this status shows [ON].

    ABIPA_RIVLV


    REAR INLET SOLENOID VALVE
    (ON/OFF)

    [Description]

    This parameter shows the status of rear inlet solenoid.

    ABIPA_CMD_ROVLV


    REAR OUTLET SOLENOID ACTIVATION COMMAND STATUS
    (ON/OFF)

    [Description]

    When ABS Unit sends the activation command to rear outlet solenoid, this status shows [ON].

    ABIPA_ROVLV


    REAR OUTLET SOLENOID VALVE
    (ON/OFF)

    [Description]

    This parameter shows the status of rear outlet solenoid.

    ABIPA_CMD_LFIVLV


    LEFT FRONT INLET SOLENOID ACTIVATION COMMAND STATUS
    (ON/OFF)

    [Description]

    When ABS Unit sends the activation command to left front inlet solenoid, this status shows [ON].

    ABIPA_CMD_LFOVLV


    LEFT FRONT OUTLET SOLENOID ACTIVATION COMMAND STATUS
    (ON/OFF)

    [Description]

    When ABS Unit sends the activation command to left front outlet solenoid, this status shows [ON].

    ABIPA_CMD_RFIVLV


    RIGHT FRONT INLET SOLENOID ACTIVATION COMMAND STATUS
    (ON/OFF)

    [Description]

    When ABS Unit sends the activation command to right front inlet solenoid, this status shows [ON].

    ABIPA_CMD_RFOVLV


    RIGHT FRONT OUTLET SOLENOID ACTIVATION COMMAND STATUS
    (ON/OFF)

    [Description]

    When ABS Unit sends the activation command to right front outlet solenoid, this status shows [ON].

    ABIPA_CMD_LRIVLV


    LEFT REAR INLET SOLENOID ACTIVATION COMMAND STATUS
    (ON/OFF)

    [Description]

    When ABS Unit sends the activation command to left rear inlet solenoid, this status shows [ON].

    ABIPA_CMD_LROVLV


    LEFT REAR OUTLET SOLENOID ACTIVATION COMMAND STATUS
    (ON/OFF)

    [Description]

    When ABS Unit sends the activation command to left rear outlet solenoid, this status shows [ON].

    ABIPA_CMD_RRIVLV


    RIGHT REAR INLET SOLENOID ACTIVATION COMMAND STATUS
    (ON/OFF)

    [Description]

    When ABS Unit sends the activation command to right rear inlet solenoid, this status shows [ON].

    ABIPA_CMD_RROVLV


    RIGHT REAR OUTLET SOLENOID ACTIVATION COMMAND STATUS
    (ON/OFF)

    [Description]

    When ABS Unit sends the activation command to right rear outlet solenoid, this status shows [ON].

    ABIPA_TSA_TSAWL


    TSA INDICATOR
    (ON/OFF/ [N/A])

    [Description]

    This is the commanding status of TSA warning lamp from VSA unit.
    When VSA Unit is commanding to TSA lamp, this status is [ON]

    [Operating range]

    Commanding : [ON/GREEN]
    NotCommanding : [OFF/RED]

    [Reference]

    <TSA INDICATOR>

    ABIPA_TSA_BRKDSTS


    COMMANDING STATUS TO TSA RELAY
    (ON/OFF/ [N/A])

    [Description]

    This is the commanding status of TSA relay from VSA unit.

    [Operating range]

    Commanding of RELAY ON : [GREEN]
    Commanding of RELAY OFF : [RED]

    [NOTE]

    During TSA function working, TSA relay is [ON].
    In order to inform Braking by TSA for behind vehicle, TSA relay turns ON and also Brake lamp turns ON.

    [Reference]

    <TSA CURCUIT>
    A : TSA Relay
    B : VSA Control Unit
    C : Trailer
    D : Brake Lamp of Trailer
    E : Brake Lamp of Vehicle

    ABIPA_TSA_BRKDIAG


    MONITORING STATUS BETWEEN TSA RELAY AND BRAKE LAMP
    (LOW/HIGH/ [N/A])

    [Description]

    This is Monitoring status between TSA Relay and Brake Lamp.

    [Operating range]

    Brake Lamp ON : [LOW/RED]
    Brake Lamp OFF : [HIGH/GREEN]

    [Reference]

    <TSA CURCUIT>
    A : TSA Relay
    B : VSA Control Unit
    C : Trailer
    D : Brake Lamp of Trailer
    E : Brake Lamp of Vehicle

    ABIPA_BRSYSWL


    BRAKE INDICATOR
    (ON/OFF)

    [Description]

    Brake System Indicator Status
    ABS/VSA Unit commands to turn BRAKE INDICATOR to ON.

    [NOTE]

    When ABS/VSA Unit detects a related failure then ABS/VSA Unit indicate to turn [ON].
    BRAKE INDICATOR doesn't depend on the status of PARKING BRAKE.

    [Reference]

    <BRAKE INDICATOR>

    ABIPA_SVP1MP


    BRAKE BOOSTER PRESSURE SENSOR A SUPPLIED VOLTAGE
    (V)

    [Description]

    BRAKE BOOSTER PRESSURE SENSOR A SUPPLIED VOLTAGE indicates power source voltage for the sensors.

    ABIPA_P1MP


    BRAKE BOOSTER PRESSURE SENSOR A
    (kPa) (bar) (kgf/cm²)

    [Description]

    BRAKE BOOSTER PRESSURE SENSOR A indicates the pressure of the booster puressure.

    ABIPA_VP1MP


    BRAKE BOOSTER PRESSURE SENSOR A VOLTAGE
    (V)

    [Description]

    BRAKE BOOSTER PRESSURE SENSOR A VOLTAGE indicates the input voltage of the senosor.

    ABIPA_SVP2MP


    BRAKE BOOSTER PRESSURE SENSOR B SUPPLIED VOLTAGE
    (V)

    [Description]

    BRAKE BOOSTER PRESSURE SENSOR B SUPPLIED VOLTAGE indicates power source voltage for the sensors.

    ABIPA_P2MP


    BRAKE BOOSTER PRESSURE SENSOR B
    (kPa) (bar) (kgf/cm²)

    [Description]

    BRAKE BOOSTER PRESSURE SENSOR B indicates the pressure of the booster puressure.

    ABIPA_VP2MP


    BRAKE BOOSTER PRESSURE SENSOR B VOLTAGE
    (V)

    [Description]

    BRAKE BOOSTER PRESSURE SENSOR B VOLTAGE indicates the input voltage of the senosor.

    ABIPA_TPMS_ODOINIU


    INITIALIZED ODOMETER
    (km)(mile)

    [Description]

    INITIALIZED ODOMETER indicates the odometer when had pressed TPMS SWITCH.

    ABIPA_TPMS_OTMP


    OUTSIDE TEMPERATURE

    [Description]

    This parameter indicates the vehicle outside temperature.

    ABIPA_Freeze_151_11


    [Description]

    This freeze data shows valid only for DTC 151-11. Therefore, this freeze data shows a number of fixed otherwise. In addition, this data is the data only for users of expert analysis.

    ABIPA_Freeze_151_21_31


    [Description]

    This freeze data shows valid only for DTC 151-21/151-31. Therefore, this freeze data shows a number of fixed otherwise. In addition, this data is the data only for users of expert analysis.

    ABIPA_FREEZE_BANK1_CAUSED


    Low pressure warning 1 caused by

    [Description]

    This data is freeze data Bank1.
    This data is the data only for users of expert analysis.

    RFM : All 4 tire's deflation
    DEL : 1-3 tire's deflation
    DWS : Flat tire
    MSI : Re-Warning by miss-Initialization
    FTS : Failure of temperature sensor

    ABIPA_FREEZE_BANK1_MIL1


    Milage of warning 1

    [Description]

    This data is freeze data Bank1.
    This data is the data only for users of expert analysis.

    ABIPA_FREEZE_BANK1_IMIL1


    Milage of Initialization 1

    [Description]

    This data is freeze data Bank1.
    This data is the data only for users of expert analysis.

    ABIPA_FREEZE_BANK1_FL1


    FL wheel speed at warning 1

    [Description]

    This data is freeze data Bank1.
    This data is the data only for users of expert analysis.

    ABIPA_FREEZE_BANK1_FR1


    FR wheel speed at warning 1

    [Description]

    This data is freeze data Bank1.
    This data is the data only for users of expert analysis.

    ABIPA_FREEZE_BANK1_RL1


    RL wheel speed at warning 1

    [Description]

    This data is freeze data Bank1.
    This data is the data only for users of expert analysis.

    ABIPA_FREEZE_BANK1_RR1


    RR wheel speed at warning 1

    [Description]

    This data is freeze data Bank1.
    This data is the data only for users of expert analysis.

    ABIPA_FREEZE_BANK1_TEM1


    Outside temperature at warning 1

    [Description]

    This data is freeze data Bank1.
    This data is the data only for users of expert analysis.

    ABIPA_FREEZE_BANK1_MILF1


    System Malfunction warning milage F1

    [Description]

    This data is freeze data Bank1.
    This data is the data only for users of expert analysis.

    ABIPA_FREEZE_BANK1_IMILF1


    Milage of Initialization F1

    [Description]

    This data is freeze data Bank1.
    This data is the data only for users of expert analysis.

    ABIPA_FREEZE_BANK1_FLF1


    FL wheel speed at warning F1

    [Description]

    This data is freeze data Bank1.
    This data is the data only for users of expert analysis.

    ABIPA_FREEZE_BANK1_FRF1


    FR wheel speed at warning F1

    [Description]

    This data is freeze data Bank1.
    This data is the data only for users of expert analysis.

    ABIPA_FREEZE_BANK1_RLF1


    RL wheel speed at warning F1

    [Description]

    This data is freeze data Bank1.
    This data is the data only for users of expert analysis.

    ABIPA_FREEZE_BANK1_RRF1


    RR wheel speed at warning F1

    [Description]

    This data is freeze data Bank1.
    This data is the data only for users of expert analysis.

    ABIPA_FREEZE_BANK1_TEMF1


    Outside temperature at warning F1

    [Description]

    This data is freeze data Bank1.
    This data is the data only for users of expert analysis.

    ABIPA_FREEZE_BANK2_CAUSED


    Low pressure warning 2 caused by

    [Description]

    This data is freeze data Bank2.
    This data is the data only for users of expert analysis.

    RFM : All 4 tire's deflation
    DEL : 1-3 tire's deflation
    DWS : Flat tire
    MSI : Re-Warning by miss-Initialization
    FTS : Failure of temperature sensor

    ABIPA_FREEZE_BANK2_MIL2


    Milage of warning 2

    [Description]

    This data is freeze data Bank2.
    This data is the data only for users of expert analysis.

    ABIPA_FREEZE_BANK2_IMIL2


    Milage of Initialization 2

    [Description]

    This data is freeze data Bank2.
    This data is the data only for users of expert analysis.

    ABIPA_FREEZE_BANK2_FL2


    FL wheel speed at warning 2

    [Description]

    This data is freeze data Bank2.
    This data is the data only for users of expert analysis.

    ABIPA_FREEZE_BANK2_FR2


    FR wheel speed at warning 2

    [Description]

    This data is freeze data Bank2.
    This data is the data only for users of expert analysis.

    ABIPA_FREEZE_BANK2_RL2


    RL wheel speed at warning 2

    [Description]

    This data is freeze data Bank2.
    This data is the data only for users of expert analysis.

    ABIPA_FREEZE_BANK2_RR2


    RR wheel speed at warning 2

    [Description]

    This data is freeze data Bank2.
    This data is the data only for users of expert analysis.

    ABIPA_FREEZE_BANK2_TEM2


    Outside temperature at warning 2

    [Description]

    This data is freeze data Bank2.
    This data is the data only for users of expert analysis.

    ABIPA_FREEZE_BANK2_MILF2


    System Malfunction warning milage F2

    [Description]

    This data is freeze data Bank2.
    This data is the data only for users of expert analysis.

    ABIPA_FREEZE_BANK2_IMILF2


    Milage of Initialization F2

    [Description]

    This data is freeze data Bank2.
    This data is the data only for users of expert analysis.

    ABIPA_FREEZE_BANK2_FLF2


    FL wheel speed at warning F2

    [Description]

    This data is freeze data Bank2.
    This data is the data only for users of expert analysis.

    ABIPA_FREEZE_BANK2_FRF2


    FR wheel speed at warning F2

    [Description]

    This data is freeze data Bank2.
    This data is the data only for users of expert analysis.

    ABIPA_FREEZE_BANK2_RLF2


    RL wheel speed at warning F2

    [Description]

    This data is freeze data Bank2.
    This data is the data only for users of expert analysis.

    ABIPA_FREEZE_BANK2_RRF2


    RR wheel speed at warning F2

    [Description]

    This data is freeze data Bank2.
    This data is the data only for users of expert analysis.

    ABIPA_FREEZE_BANK2_TEMF2


    Outside temperature at warning F2

    [Description]

    This data is freeze data Bank2.
    This data is the data only for users of expert analysis.

    ABTCH_11_01

    11-01
    RIGHT FRONT WHEEL SPEED SENSOR OPEN OR SHORT

    POSSIBLE FAILURES

    ABTCH_12_01

    12-01
    RIGHT FRONT WHEEL SPEED SENSOR FAILURE

    POSSIBLE FAILURES

    ABTCH_13_01

    13-01
    LEFT FRONT WHEEL SPEED SENSOR OPEN OR SHORT

    POSSIBLE FAILURES

    ABTCH_14_01

    14-01
    LEFT FRONT WHEEL SPEED SENSOR FAILURE

    POSSIBLE FAILURES

    ABTCH_15_01

    15-01
    RIGHT REAR WHEEL SPEED SENSOR OPEN OR SHORT

    POSSIBLE FAILURES

    ABTCH_16_01

    16-01
    RIGHT REAR WHEEL SPEED SENSOR FAILURE

    POSSIBLE FAILURES

    ABTCH_17_01

    17-01
    LEFT REAR WHEEL SPEED SENSOR OPEN OR SHORT

    POSSIBLE FAILURES

    ABTCH_18_01

    18-01
    LEFT REAR WHEEL SPEED SENSOR FAILURE

    POSSIBLE FAILURES

    ABTCH_21_01

    21-01
    RIGHT FRONT PULSAR FAILURE

    POSSIBLE FAILURES

    ABTCH_22_01

    22-01
    LEFT FRONT PULSAR FAILURE

    POSSIBLE FAILURES

    ABTCH_23_01

    23-01
    RIGHT REAR PULSAR FAILURE

    POSSIBLE FAILURES

    ABTCH_24_01

    24-01
    LEFT REAR PULSAR FAILURE

    POSSIBLE FAILURES

    ABTCH_24_02

    24-02
    RIGHT FRONT TCS NORMAL OPEN SOL VALVE FAILURE

    POSSIBLE FAILURES

    ABTCH_25_01

    25-01
    YAW RATE SENSOR FAILURE

    POSSIBLE FAILURES

    ABTCH_25_02

    25-02
    RIGHT FRONT TCS NORMAL CLOSE SOL VALVE FAILURE

    POSSIBLE FAILURES

    ABTCH_26_01

    26-01
    LATERAL ACCELERATION SENSOR FAILURE

    POSSIBLE FAILURES

    ABTCH_26_02

    26-02
    LEFT FRONT TCS NORMAL OPEN SOL VALVE FAILURE

    POSSIBLE FAILURES

    ABTCH_27_01

    27-01
    STEERING ANGLE SENSOR FAILURE

    POSSIBLE FAILURES

    ABTCH_27_02

    27-02
    LEFT FRONT TCS NORMAL CLOSE SOL VALVE FAILURE

    POSSIBLE FAILURES

    ABTCH_28_01

    28-01
    LONGITUDINAL ACCELERATION SENSOR FAILURE

    POSSIBLE FAILURES

    ABTCH_28_02

    28-02
    TCS RELAY FAILURE

    POSSIBLE FAILURES

    ABTCH_31_01

    31-01
    RIGHT FRONT INLET SOLENOID VALVE FAILURE

    POSSIBLE FAILURES

    ABTCH_31_02

    31-02
    ENGINE RETARD COMMAND(PFINH) SIGNAL FAILURE

    POSSIBLE FAILURES

    ABTCH_32_01

    32-01
    RIGHT FRONT OUTLET SOLENOID VALVE FAILURE

    POSSIBLE FAILURES

    ABTCH_32_02

    32-02
    ENGINE SPEED SIGNAL FAILURE

    POSSIBLE FAILURES

    ABTCH_33_01

    33-01
    LEFT FRONT INLET SOLENOID VALVE FAILURE

    POSSIBLE FAILURES

    ABTCH_34_01

    34-01
    LEFT FRONT OUTLET SOLENOID VALVE FAILURE

    POSSIBLE FAILURES

    ABTCH_34_02

    34-02
    TP REFERENCE VOLTAGE FAILURE

    POSSIBLE FAILURES

    ABTCH_35_01

    35-01
    RIGHT REAR INLET SOLENOID VALVE FAILURE

    POSSIBLE FAILURES

    ABTCH_36_01

    36-01
    RIGHT REAR OUTLET SOLENOID VALVE FAILURE

    POSSIBLE FAILURES

    ABTCH_36_02

    36-02
    THROTTLE POSITION SENSOR FAILURE

    POSSIBLE FAILURES

    ABTCH_37_01

    37-01
    LEFT REAR INLET SOLENOID VALVE FAILURE

    POSSIBLE FAILURES

    ABTCH_38_01

    38-01
    LEFT REAR OUTLET SOLENOID VALVE FAILURE

    POSSIBLE FAILURES

    ABTCH_41_01

    41-01
    RIGHT FRONT WHEEL LOCK

    POSSIBLE FAILURES

    ABTCH_42_01

    42-01
    LEFT FRONT WHEEL LOCK

    POSSIBLE FAILURES

    ABTCH_43_01

    43-01
    RIGHT REAR WHEEL LOCK

    POSSIBLE FAILURES

    ABTCH_44_01

    44-01
    LEFT REAR WHEEL LOCK

    POSSIBLE FAILURES

    ABTCH_45_01

    45-01
    RIGHT FRONT APPLY SOLENOID VALVE FAILURE

    POSSIBLE FAILURES

    ABTCH_46_01

    46-01
    RIGHT FRONT DUMP SOLENOID VALVE FAILURE

    POSSIBLE FAILURES

    ABTCH_47_01

    47-01
    LEFT FRONT APPLY SOLENOID VALVE FAILURE

    POSSIBLE FAILURES

    ABTCH_48_01

    48-01
    LEFT FRONT DUMP SOLENOID VALVE FAILURE

    POSSIBLE FAILURES

    ABTCH_51_01

    51-01
    ABS PUMP MOTOR FAILURE

    POSSIBLE FAILURES

    ABTCH_52_01

    52-01
    ABS PUMP MOTOR RELAY OPEN CIRCUIT

    POSSIBLE FAILURES

    ABTCH_53_01

    53-01
    ABS PUMP MOTOR RELAY SHORT CIRCUIT

    POSSIBLE FAILURES

    ABTCH_54_01

    54-01
    FAIL-SAFE RELAY FAILURE

    POSSIBLE FAILURES

    ABTCH_55_01

    55-01
    VSA RELAY FAILURE

    POSSIBLE FAILURES

    ABTCH_56_01

    56-01
    FAIL-SAFE RELAY 2 FAILURE

    POSSIBLE FAILURES

    ABTCH_57_01

    57-01
    STROKE SWITCH BRAKE PRESSURE SWITCH FAILURE

    POSSIBLE FAILURES

    4R_HABS_59_01

    59-01
    BRAKE DIAG CIRCUIT ON FAILURE

    POSSIBLE FAILURES

    ABTCH_61_01

    61-01
    BATTERY VOLTAGE FAILURE

    POSSIBLE FAILURES

    ABTCH_61_02

    61-02
    GEAR POSITION SIGNAL FAILURE

    POSSIBLE FAILURES

    ABTCH_62_01

    62-01
    BATTERY VOLTAGE HIGH

    POSSIBLE FAILURES

    ABTCH_63_01

    63-01
    ATTS CONTROL UNIT REFERENCE VOLTAGE FAILURE

    POSSIBLE FAILURES

    NOTE

    VREA : ATTS control unit voltage reference line

    ABTCH_64_01

    64-01
    SENSOR SUPPLY VOLTAGE FAILURE

    POSSIBLE FAILURES

    ABTCH_65_01

    65-01
    BRAKE FLUID LOW LEVEL

    POSSIBLE FAILURES

    ABTCH_66_01

    66-01
    BRAKE PRESSURE SENSOR FAILURE

    POSSIBLE FAILURES

    ABTCH_67_01

    67-01
    BRAKE PRESSURE SWITCH FAILURE

    POSSIBLE FAILURES

    ABTCH_68_01

    68-01
    BRAKE SWITCH FAILURE

    POSSIBLE FAILURES

    4R_HABS_69_01

    69-01
    Brake Diag Circuit OFF Failure

    POSSIBLE FAILURES

    ABTCH_71_01

    71-01
    WRONG SIZE OF TIRE

    POSSIBLE FAILURES

    ABTCH_72_01

    72-01
    MODULATOR UNIT FAILURE

    POSSIBLE FAILURES

    ABTCH_73_01

    73-01
    STEM SOLENOID VALVE 1 FAILURE

    POSSIBLE FAILURES

    ABTCH_74_01

    74-01
    STEM SOLENOID VALVE 2 FAILURE

    POSSIBLE FAILURES

    ABTCH_75_01

    75-01
    APPLY SOLENOID VALVE 1 FAILURE

    POSSIBLE FAILURES

    ABTCH_76_01

    76-01
    APPLY SOLENOID VALVE 2 FAILURE

    POSSIBLE FAILURES

    ABTCH_77_01

    77-01
    STROKE SWITCH 1 FAILURE

    POSSIBLE FAILURES

    ABTCH_78_01

    78-01
    STROKE SWITCH 2 FAILURE

    POSSIBLE FAILURES

    ABTCH_81_01

    81-01
    ABS CONTROL UNIT FAILURE

    POSSIBLE FAILURES

    ABTCH_81_02

    81-02
    CONTINUOUS TCS OPERATION

    POSSIBLE FAILURES

    ABTCH_82_01

    82-01
    ABS CONTROL UNIT FAILURE

    POSSIBLE FAILURES

    ABTCH_83_01

    83-01
    ECM/PCM RELATION FAILURE

    POSSIBLE FAILURES

    ABTCH_84_01

    84-01
    SENSOR LOGIC FAILURE

    POSSIBLE FAILURES

    NOTE

    When there is not a particular Menu for Sensor calibration then perform DTC-clear in order to do each sensor calibration.
    After DTC-clear, sensor calibration is performed automatically.
    If there is a paticular Menu for Sensor calibration in ModeMenu then perform the Sensor calibration.

    ABTCH_85_01

    85-01
    CAN RELATION FAILURE

    POSSIBLE FAILURES

    ABTCH_86_01

    86-01
    CAN RELATION FAILURE

    POSSIBLE FAILURES

    4R_HABS_87_01

    87-01
    CURRENT FLOW INTO WHEEL SPEED SENSOR INPUT AMPLIFIER

    POSSIBLE FAILURES

    NOTE

    WSS : Wheel Speed Sensor

    4R_HABS_88_01

    88-01
    DIFFERENCE IN WHEEL SPEED

    POSSIBLE FAILURES

    NOTE

    WSS : Wheel Speed Sensor

    ABTCH_91_01

    91-01
    VSA ACTIVATION TIME TOO LONG

    POSSIBLE FAILURES

    ABTCH_92_01

    92-01
    CONVERTER ECU FAILURE

    POSSIBLE FAILURES

    ABTCH_93_01

    93-01
    MAIN THROTTLE SENSOR FAILURE

    POSSIBLE FAILURES

    ABTCH_94_01

    94-01
    TCS CONTROL VALVE SENSOR FAILURE

    POSSIBLE FAILURES

    ABTCH_97_01

    97-01
    SUB THROTTLE MOTOR FAILURE

    POSSIBLE FAILURES

    ABTCH_101_01

    101-01
    MAP SENSOR FAILURE

    POSSIBLE FAILURES

    ABTCH_102_01

    102-01
    BRAKE PRESSURE SENSOR 2 FAILURE

    POSSIBLE FAILURES

    ABTCH_103_01

    103-01
    BRAKE PRESSURE SENSORS FAILURE

    POSSIBLE FAILURES

    ABTCH_104_01

    104-01
    SENSOR CLUSTER FAILURE

    POSSIBLE FAILURES

    4R_HABS_105_01

    105-01
    HYDRAULIC UNIT TEMPERATURE SENSOR FAILURE

    POSSIBLE FAILURES

    4R_HABS_106_01

    106-01
    VSA CONTROL UNIT TEMPERATURE SENSOR FAILURE

    POSSIBLE FAILURES

    ABTCH_107_01

    107-01
    TCS SYSTEM CONTROL STATUS FAILURE

    POSSIBLE FAILURES

    ABTCH_108_01

    108-01
    VSA SYSTEM CONTROL STATUS FAILURE

    POSSIBLE FAILURES

    NOTE

    The indicator goes out when the VSA system returns to normal.

    ABTCH_111_01

    111-01
    THROTTLE MOTOR RELAY FAILURE

    POSSIBLE FAILURES

    ABTCH_112_01

    112-01
    INTERNAL POWER SOURCE FAILURE

    POSSIBLE FAILURES

    4R_HABS_113_01

    113-01
    YAW RATE-LATERAL ACCELERATION SENSOR (POWER SUPPLY)

    POSSIBLE FAILURES

    4R_HABS_114_01

    114-01
    YAW RATE-LATERAL ACCELERATION SENSOR INSTALLATION PROBLEM

    POSSIBLE FAILURES

    NOTE

    Confirm the Part's Number of Yaw Rate Sensor

    4R_HABS_115_01

    115-01
    RELATIVE SAS NOT FIND CENTER

    POSSIBLE FAILURES

    NOTE

    SAS : Steering Angle Sensor

    INFORMATION

    Relative SAS can not find center possition

    ABTCH_121_01

    121-01
    RIGHT FRONT TCS NORMALLY OPEN SOL VALVE FAILURE

    POSSIBLE FAILURES

    ABTCH_122_01

    122-01
    LEFT FRONT TCS NORMALLY OPEN SOL VALVE FAILURE

    POSSIBLE FAILURES

    ABTCH_123_01

    123-01
    RIGHT FRONT TCS NORMALLY CLOSE SOL VALVE FAILURE

    POSSIBLE FAILURES

    ABTCH_124_01

    124-01
    LEFT FRONT TCS NORMALLY CLOSE SOL VALVE FAILURE

    POSSIBLE FAILURES

    4R_HABS_131_01

    131-01
    YAW RATE SENSOR (SOFTWARE)

    POSSIBLE FAILURES

    4R_HABS_132_01

    132-01
    LATERAL ACCELERATION SENSOR (SOFTWARE)

    POSSIBLE FAILURES

    4R_HABS_133_01

    133-01
    LATERAL ACCELERATION SENSOR (JOINT FAILURE)

    POSSIBLE FAILURES

    4R_HABS_134_01

    134-01
    STEERING ANGEL SENSOR (SOFTWARE)

    POSSIBLE FAILURES

    NOTE

    SAS : Steering Angle Sensor

    4R_HABS_135_01

    135-01
    LONGITUDINAL ACCELERATION SENSOR MODEL FAILURE

    POSSIBLE FAILURES

    NOTE

    Confirm the Part's Number of Yaw Rate Sensor

    4R_HABS_136_01

    136-01
    LONGITUDINAL ACCELERATION SENSOR OFFSET FAILURE

    POSSIBLE FAILURES

    4R_HABS_137_01

    137-01
    VSA PRESSURE SENSOR (SOFTWARE)

    POSSIBLE FAILURES

    4R_HABS_138_01

    138-01
    BRAKE PEDAL POSITION SWITCH STUCK OFF (SOFTWARE)

    POSSIBLE FAILURES

    4R_HABS_141_01

    141-01
    FRONT RIGHT BRAKE CALIPER PRESSURE SENSOR FAILURE

    POSSIBLE FAILURES

    4R_HABS_142_01

    142-01
    FRONT LEFT BRAKE CALIPER PRESSURE SENSOR FAILURE

    POSSIBLE FAILURES

    4R_HABS_158_01

    158-01
    ECU SOFTWARE REPROGRAMMING FAILURE

    POSSIBLE FAILURES

    NOTE

    Even if DTC Clear is performed this DTC is not cleared.
    Perform CM update to clear this DTC.

    4R_HABS_11_13

    11-13
    RIGHT-FRONT WHEEL SPEED SENSOR MALFUNCTION

    POSSIBLE FAILURES

    WARNING INDICATOR STATUS

    4R_HABS_11_14

    11-14
    RIGHT-FRONT WHEEL SPEED SENSOR MALFUNCTION

    POSSIBLE FAILURES

    WARNING INDICATOR STATUS

    4R_HABS_12_11

    12-11
    RIGHT-FRONT WHEEL ELECTRICAL NOISE OR INTERMITTENT INTERRUPTION

    POSSIBLE FAILURES

    NOTE

    This DTC may be occurred by "Outside Noise".

    WARNING INDICATOR STATUS

    4R_HABS_12_12

    12-12
    RIGHT-FRONT WHEEL SPEED SENSOR TO THE OTHER SENSOR CIRCUIT

    POSSIBLE FAILURES

    WARNING INDICATOR STATUS

    4R_HABS_12_21

    12-21
    RIGHT-FRONT WHEEL SPEED SENSOR INSTALLATION ERROR

    POSSIBLE FAILURES

    WARNING INDICATOR STATUS

    4R_HABS_12_22

    12-22
    RIGHT-FRONT WHEEL SPEED SENSOR INSTALLATION ERROR

    POSSIBLE FAILURES

    WARNING INDICATOR STATUS

    4R_HABS_12_23

    12-23
    RIGHT-FRONT WHEEL SPEED SENSOR INSTALLATION ERROR

    POSSIBLE FAILURES

    WARNING INDICATOR STATUS

    4R_HABS_13_13

    13-13
    LEFT-FRONT WHEEL SPEED SENSOR CIRCUIT MALFUNCTION

    POSSIBLE FAILURES

    WARNING INDICATOR STATUS

    4R_HABS_13_14

    13-14
    LEFT-FRONT WHEEL SPEED SENSOR CIRCUIT MALFUNCTION

    POSSIBLE FAILURES

    WARNING INDICATOR STATUS

    4R_HABS_14_11

    14-11
    LEFT-FRONT WHEEL SPEED SENSOR SENSOR ELECTRICAL NOISE OR INTERMITTENT INTERRUPTION

    POSSIBLE FAILURES

    NOTE

    This DTC may be occurred by "Outside Noise".

    WARNING INDICATOR STATUS

    4R_HABS_14_12

    14-12
    LEFT-FRONT WHEEL SHORT TO THE OTHER SENSOR CIRCUIT

    POSSIBLE FAILURES

    WARNING INDICATOR STATUS

    4R_HABS_14_21

    14-21
    LEFT-FRONT WHEEL SPEED SENSOR INSTALLATION ERROR

    POSSIBLE FAILURES

    WARNING INDICATOR STATUS

    4R_HABS_14_22

    14-22
    LEFT-FRONT WHEEL SPEED SENSOR INSTALLATION ERROR

    POSSIBLE FAILURES

    WARNING INDICATOR STATUS

    4R_HABS_14_23

    14-23
    LEFT-FRONT WHEEL SPEED SENSOR INSTALLATION ERROR

    POSSIBLE FAILURES

    WARNING INDICATOR STATUS

    4R_HABS_15_13

    15-13
    RIGHT-REAR WHEEL SPEED SENSOR MALFUNCTION

    POSSIBLE FAILURES

    WARNING INDICATOR STATUS

    4R_HABS_15_14

    15-14
    RIGHT-REAR WHEEL SPEED SENSOR MALFUNCTION

    POSSIBLE FAILURES

    WARNING INDICATOR STATUS

    4R_HABS_16_11

    16-11
    RIGHT-REAR WHEEL SPEED SENSOR ELECTRICAL NOISE OR INTERMITTENT INTERRUPTION

    POSSIBLE FAILURES

    WARNING INDICATOR STATUS

    INFORMATION

    This DTC may be occurred by "Outside Noise".

    4R_HABS_16_12

    16-12
    RIGHT-REAR WHEEL SPEED SENSOR SHORT TO THE OTHER SENSOR CIRCUIT

    POSSIBLE FAILURES

    WARNING INDICATOR STATUS

    4R_HABS_16_21

    16-21
    RIGHT-REAR WHEEL SPEED SENSOR INSTALLATION ERROR

    POSSIBLE FAILURES

    WARNING INDICATOR STATUS

    4R_HABS_16_22

    16-22
    RIGHT-REAR WHEEL SPEED SENSOR INSTALLATION ERROR

    POSSIBLE FAILURES

    WARNING INDICATOR STATUS

    4R_HABS_16_23

    16-23
    RIGHT-REAR WHEEL SPEED SENSOR INSTALLATION ERROR

    POSSIBLE FAILURES

    WARNING INDICATOR STATUS

    4R_HABS_17_13

    17-13
    LEFT-REAR WHEEL SPEED SENSOR CIRCUIT MALFUNCTION

    POSSIBLE FAILURES

    WARNING INDICATOR STATUS

    4R_HABS_17_14

    17-14
    LEFT-REAR WHEEL SPEED SENSOR CIRCUIT MALFUNCTION

    POSSIBLE FAILURES

    WARNING INDICATOR STATUS

    4R_HABS_18_11

    18-11
    LEFT-REAR WHEEL SPEED SENSOR MALFUNCTION

    POSSIBLE FAILURES

    WARNING INDICATOR STATUS

    INFORMATION

    This DTC may be occurred by "Outside Noise".

    4R_HABS_18_12

    18-12
    LEFT-REAR WHEEL SPEED SENSOR SHORT TO THE OTHER SENSOR CIRCUIT

    POSSIBLE FAILURES

    WARNING INDICATOR STATUS

    4R_HABS_18_21

    18-21
    LEFT-REAR WHEEL SPEED SENSOR INSTALLATION ERROR

    POSSIBLE FAILURES

    WARNING INDICATOR STATUS

    4R_HABS_18_22

    18-22
    LEFT-REAR WHEEL SPEED SENSOR INSTALLATION ERROR

    POSSIBLE FAILURES

    WARNING INDICATOR STATUS

    4R_HABS_18_23

    18-23
    LEFT-REAR WHEEL SPEED SENSOR INSTALLATION ERROR

    POSSIBLE FAILURES

    WARNING INDICATOR STATUS

    4R_HABS_21_11

    21-11
    RIGHT-FRONT MAGNETIC ENCODER MALFUNCTION

    POSSIBLE FAILURES

    WARNING INDICATOR STATUS

    INFORMATION

    This DTC may be occurred when a foreign object contacts to encoder.

    4R_HABS_22_11

    22-11
    LEFT-FRONT MAGNETIC ENCODER MALFUNCTION

    POSSIBLE FAILURES

    WARNING INDICATOR STATUS

    INFORMATION

    This DTC may be occurred when a foreign object contacts to encoder.

    4R_HABS_23_11

    23-11
    RIGHT-REAR MAGNETIC ENCODER MALFUNCTION

    POSSIBLE FAILURES

    WARNING INDICATOR STATUS

    INFORMATION

    This DTC may be occurred when a foreign object contacts to encoder.

    4R_HABS_24_11

    24-11
    LEFT-REAR MAGNETIC ENCODER MALFUNCTION

    POSSIBLE FAILURES

    WARNING INDICATOR STATUS

    INFORMATION

    This DTC may be occurred when a foreign object contacts to encoder.

    4R_HABS_25_11

    25-11
    YAW RATE SENSOR INTERNAL CIRCUIT MALFUNCTION (INITIAL)

    POSSIBLE FAILURES

    WARNING INDICATOR STATUS

    4R_HABS_25_12

    25-12
    YAW RATE SENSOR INTERNAL CIRCUIT MALFUNCTION (OPEN,SHORT)

    POSSIBLE FAILURES

    WARNING INDICATOR STATUS

    4R_HABS_25_13

    25-13
    YAW RATE SENSOR COMMUNICATION ERROR

    POSSIBLE FAILURES

    WARNING INDICATOR STATUS

    4R_HABS_25_14

    25-14
    YAW RATE/LATERAL ACCELERATION SENSOR CIRCUIT HIGH VOLTAGE

    POSSIBLE FAILURES

    WARNING INDICATOR STATUS

    4R_HABS_25_15

    25-15
    YAW RATE/LATERAL ACCELERATION SENSOR CIRCUIT LOW VOLTAGE

    POSSIBLE FAILURES

    WARNING INDICATOR STATUS

    4R_HABS_25_16

    25-16
    YAW RATE/LATERAL ACCELERATION SENSOR INTERNAL MALFUNCTION

    POSSIBLE FAILURES

    WARNING INDICATOR STATUS

    4R_HABS_25_17

    25-17
    YAW RATE/LATERAL ACCELERATION SENSOR SUPPLY VOLTAGE FAILURE

    POSSIBLE FAILURES

    WARNING INDICATOR STATUS

    4R_HABS_25_18

    25-18
    YAW RATE/LATERAL ACCELERATION SENSOR INTERNAL MALFUNCTION

    POSSIBLE FAILURES

    WARNING INDICATOR STATUS

    4R_HABS_25_19

    25-19
    COMBINED SENSOR START UP FAILURE

    POSSIBLE FAILURES

    WARNING INDICATOR STATUS

    4R_HABS_25_21

    25-21
    YAW RATE SENSOR NEUTRAL POSITION MALFUNCTION

    POSSIBLE FAILURES

    WARNING INDICATOR STATUS

    4R_HABS_25_22

    25-22
    YAW RATE SENSOR STUCK

    POSSIBLE FAILURES

    WARNING INDICATOR STATUS

    4R_HABS_25_23

    25-23
    YAW RATE SENSOR CIRCUIT INTERMITTENT INTERRUPTION

    POSSIBLE FAILURES

    WARNING INDICATOR STATUS

    4R_HABS_25_24

    25-24
    YAW RATE SENSOR GAIN LOW

    POSSIBLE FAILURES

    WARNING INDICATOR STATUS

    4R_HABS_25_25

    25-25
    YAW RATE SENSOR GAIN HIGH

    POSSIBLE FAILURES

    WARNING INDICATOR STATUS

    4R_HABS_26_11

    26-11
    LATERAL ACCELERATION SENSOR INTERNAL CIRCUIT MALFUNCTION (INITIAL)

    POSSIBLE FAILURES

    WARNING INDICATOR STATUS

    4R_HABS_26_12

    26-12
    LATERAL ACCELERATION SENSOR INTERNAL MALFUNCTION (OPEN, SHORT)

    POSSIBLE FAILURES

    WARNING INDICATOR STATUS

    4R_HABS_26_13

    26-13
    LATERAL ACCELERATION SENSOR ERROR DATA

    POSSIBLE FAILURES

    WARNING INDICATOR STATUS

    4R_HABS_26_21

    26-21
    LATERAL ACCELERATION SENSOR COMMUNICATION ERROR

    POSSIBLE FAILURES

    WARNING INDICATOR STATUS

    4R_HABS_26_22

    26-22
    LATERAL ACCELERATION SENSOR STUCK

    POSSIBLE FAILURES

    WARNING INDICATOR STATUS

    4R_HABS_26_23

    26-23
    LATERAL ACCELERATION SENSOR CIRCUIT INTERMITTENT INTERRUPTION

    POSSIBLE FAILURES

    WARNING INDICATOR STATUS

    4R_HABS_26_24

    26-24
    LATERAL ACCELERATION SENSOR GAIN LOW

    POSSIBLE FAILURES

    WARNING INDICATOR STATUS

    4R_HABS_26_25

    26-25
    LATERAL ACCELERATION SENSOR GAIN HIGH

    POSSIBLE FAILURES

    WARNING INDICATOR STATUS

    4R_HABS_27_11

    27-11
    STEERING ANGLE SENSOR DIAG SIGNAL ERROR (INITIAL)

    POSSIBLE FAILURES

    WARNING INDICATOR STATUS

    4R_HABS_27_12

    27-12
    STEERING ANGLE SENSOR DIAG SIGNAL ERROR

    POSSIBLE FAILURES

    WARNING INDICATOR STATUS

    4R_HABS_27_21

    27-21
    STEERING ANGLE SENSOR STUCK NEUTRAL POSITION

    POSSIBLE FAILURES

    WARNING INDICATOR STATUS

    4R_HABS_27_22

    27-22
    STEERING ANGLE SENSOR STUCK OFFSET POSITION

    POSSIBLE FAILURES

    WARNING INDICATOR STATUS

    4R_HABS_27_23

    27-23
    STEERING ANGLE SENSOR COUNTER MALFUNCTION

    POSSIBLE FAILURES

    WARNING INDICATOR STATUS

    INFORMATION

    This DTC may be occurred when terminals between SAS and VSA control module loose.

    4R_HABS_27_24

    27-24
    STEERING ANGLE SENSOR EXCHANGE MALFUNCTION

    POSSIBLE FAILURES

    WARNING INDICATOR STATUS

    4R_HABS_27_26

    27-26
    STEERING ANGLE SENSOR DIAG SIGNAL ERROR (MAIN)

    POSSIBLE FAILURES

    WARNING INDICATOR STATUS

    4R_HABS_28_11

    28-11
    LONGITUDINAL ACCELERATION SENSOR INTERNAL CIRCUIT MALFUNCTION

    POSSIBLE FAILURES

    WARNING INDICATOR STATUS

    4R_HABS_28_12

    28-12
    LONGITUAL G SENSOR OUTPUT CIRCUIT IS OPEN OR SHORT TO GROUND

    POSSIBLE FAILURES

    WARNING INDICATOR STATUS

    4R_HABS_28_13

    28-13
    LONGITUAL G SENSOR DETECTS INTERNAL FAILURE

    POSSIBLE FAILURES

    WARNING INDICATOR STATUS

    4R_HABS_28_21

    28-21
    LONGITUAL G SENSOR SIGNAL STUCK BIAS LEVEL

    POSSIBLE FAILURES

    WARNING INDICATOR STATUS

    4R_HABS_28_22

    28-22
    LONGITUAL G SENSOR SIGNAL STUCK BIAS LEVEL

    POSSIBLE FAILURES

    WARNING INDICATOR STATUS

    4R_HABS_28_23

    28-23
    LONGITUAL G SENSOR SIGNAL SHAPE FAILURE

    POSSIBLE FAILURES

    WARNING INDICATOR STATUS

    4R_HABS_28_24

    28-24
    LONGITUAL G SENSOR SIGNAL RATE OF CHANGE BELOW THRESHOULD

    POSSIBLE FAILURES

    WARNING INDICATOR STATUS

    4R_HABS_28_25

    28-25
    LONGITUAL G SENSOR SIGNAL RATE OF CHANGE ABOVE THRESHOULD

    POSSIBLE FAILURES

    WARNING INDICATOR STATUS

    4R_HABS_31_01

    31-01
    ABS RIGHT-FRONT INLET SOLENOID VALVE FAILURE

    POSSIBLE FAILURES

    WARNING INDICATOR STATUS

    4R_HABS_31_02

    31-02
    ABS RIGHT-FRONT INLET SOLENOID VALVE MALFUNCTION

    POSSIBLE FAILURES

    WARNING INDICATOR STATUS

    4R_HABS_31_11

    31-11
    ABS RIGHT-FRONT INLET SOLENOID VALVE MALFUNCTION

    POSSIBLE FAILURES

    WARNING INDICATOR STATUS

    4R_HABS_31_21

    31-21
    ABS RIGHT-FRONT INLET SOLENOID VALVE MALFUNCTION

    POSSIBLE FAILURES

    WARNING INDICATOR STATUS

    4R_HABS_31_22

    31-22
    ABS RIGHT-FRONT INLET SOLENOID VALVE MALFUNCTION

    POSSIBLE FAILURES

    WARNING INDICATOR STATUS

    4R_HABS_31_23

    31-23
    ABS RIGHT-FRONT INLET SOLENOID VALVE MALFUNCTION

    POSSIBLE FAILURES

    WARNING INDICATOR STATUS

    4R_HABS_31_24

    31-24
    ABS RIGHT-FRONT INLET SOLENOID VALVE MALFUNCTION

    POSSIBLE FAILURES

    WARNING INDICATOR STATUS

    4R_HABS_32_01

    32-01
    ABS RIGHT-FRONT OUTLET SOLENOID VALVE MALFUNCTION

    POSSIBLE FAILURES

    WARNING INDICATOR STATUS

    4R_HABS_32_21

    32-21
    ABS RIGHT-FRONT OUTLET SOLENOID VALVE MALFUNCTION

    POSSIBLE FAILURES

    WARNING INDICATOR STATUS

    4R_HABS_32_22

    32-22
    ABS RIGHT-FRONT OUTLET SOLENOID VALVE MALFUNCTION

    POSSIBLE FAILURES

    WARNING INDICATOR STATUS

    4R_HABS_32_23

    32-23
    ABS RIGHT-FRONT OUTLET SOLENOID VALVE MALFUNCTION

    POSSIBLE FAILURES

    WARNING INDICATOR STATUS

    4R_HABS_33_01

    33-01
    ABS LEFT-FRONT INLET SOLENOID VALVE MALFUNCTION

    POSSIBLE FAILURES

    WARNING INDICATOR STATUS

    4R_HABS_33_02

    33-02
    ABS LEFT-FRONT INLET SOLENOID VALVE MALFUNCTION

    POSSIBLE FAILURES

    WARNING INDICATOR STATUS

    4R_HABS_33_11

    33-11
    ABS LEFT-FRONT INLET SOLENOID VALVE MALFUNCTION

    POSSIBLE FAILURES

    WARNING INDICATOR STATUS

    4R_HABS_33_21

    33-21
    ABS LEFT-FRONT INLET SOLENOID VALVE MALFUNCTION

    POSSIBLE FAILURES

    WARNING INDICATOR STATUS

    4R_HABS_33_22

    33-22
    ABS LEFT-FRONT INLET SOLENOID VALVE MALFUNCTION

    POSSIBLE FAILURES

    WARNING INDICATOR STATUS

    4R_HABS_33_23

    33-23
    ABS LEFT-FRONT INLET SOLENOID VALVE MALFUNCTION

    POSSIBLE FAILURES

    WARNING INDICATOR STATUS

    4R_HABS_33_24

    33-24
    ABS LEFT-FRONT INLET SOLENOID VALVE MALFUNCTION

    POSSIBLE FAILURES

    WARNING INDICATOR STATUS

    4R_HABS_34_01

    34-01
    ABS LEFT-FRONT OUTLET SOLENOID VALVE MALFUNCTION

    POSSIBLE FAILURES

    WARNING INDICATOR STATUS

    4R_HABS_34_21

    34-21
    ABS LEFT-FRONT OUTLET SOLENOID VALVE MALFUNCTION

    POSSIBLE FAILURES

    WARNING INDICATOR STATUS

    4R_HABS_34_22

    34-22
    ABS LEFT-FRONT OUTLET SOLENOID VALVE MALFUNCTION

    POSSIBLE FAILURES

    WARNING INDICATOR STATUS

    4R_HABS_34_23

    34-23
    ABS LEFT-FRONT OUTLET SOLENOID VALVE MALFUNCTION

    POSSIBLE FAILURES

    WARNING INDICATOR STATUS

    4R_HABS_35_01

    35-01
    ABS RIGHT-REAR INLET SOLENOID VALVE MALFUNCTION

    POSSIBLE FAILURES

    WARNING INDICATOR STATUS

    4R_HABS_35_02

    35-02
    ABS RIGHT-REAR INLET SOLENOID VALVE MALFUNCTION

    POSSIBLE FAILURES

    WARNING INDICATOR STATUS

    4R_HABS_35_11

    35-11
    ABS RIGHT-REAR INLET SOLENOID VALVE MALFUNCTION

    POSSIBLE FAILURES

    WARNING INDICATOR STATUS

    4R_HABS_35_21

    35-21
    ABS RIGHT-REAR INLET SOLENOID VALVE MALFUNCTION

    POSSIBLE FAILURES

    WARNING INDICATOR STATUS

    4R_HABS_35_22

    35-22
    ABS RIGHT-REAR INLET SOLENOID VALVE MALFUNCTION

    POSSIBLE FAILURES

    WARNING INDICATOR STATUS

    4R_HABS_35_23

    35-23
    ABS RIGHT-REAR INLET SOLENOID VALVE MALFUNCTION

    POSSIBLE FAILURES

    WARNING INDICATOR STATUS

    4R_HABS_35_24

    35-24
    ABS RIGHT-REAR INLET SOLENOID VALVE MALFUNCTION

    POSSIBLE FAILURES

    WARNING INDICATOR STATUS

    4R_HABS_36_01

    36-01
    ABS RIGHT-REAR OUTLET SOLENOID VALVE MALFUNCTION

    POSSIBLE FAILURES

    WARNING INDICATOR STATUS

    4R_HABS_36_21

    36-21
    ABS RIGHT-REAR OUTLET SOLENOID VALVE MALFUNCTION

    POSSIBLE FAILURES

    WARNING INDICATOR STATUS

    4R_HABS_36_22

    36-22
    ABS RIGHT-REAR OUTLET SOLENOID VALVE MALFUNCTION

    POSSIBLE FAILURES

    WARNING INDICATOR STATUS

    4R_HABS_36_23

    36-23
    ABS RIGHT-REAR OUTLET SOLENOID VALVE MALFUNCTION

    POSSIBLE FAILURES

    WARNING INDICATOR STATUS

    4R_HABS_37_01

    37-01
    ABS LEFT-REAR INLET SOLENOID VALVE MALFUNCTION

    POSSIBLE FAILURES

    WARNING INDICATOR STATUS

    4R_HABS_37_02

    37-02
    ABS LEFT-REAR INLET SOLENOID VALVE MALFUNCTION

    POSSIBLE FAILURES

    WARNING INDICATOR STATUS

    4R_HABS_37_11

    37-11
    ABS LEFT-REAR INLET SOLENOID VALVE MALFUNCTION

    POSSIBLE FAILURES

    WARNING INDICATOR STATUS

    4R_HABS_37_21

    37-21
    ABS LEFT-REAR INLET SOLENOID VALVE MALFUNCTION

    POSSIBLE FAILURES

    WARNING INDICATOR STATUS

    4R_HABS_37_22

    37-22
    ABS LEFT-REAR INLET SOLENOID VALVE MALFUNCTION

    POSSIBLE FAILURES

    WARNING INDICATOR STATUS

    4R_HABS_37_23

    37-23
    ABS LEFT-REAR INLET SOLENOID VALVE MALFUNCTION

    POSSIBLE FAILURES

    WARNING INDICATOR STATUS

    4R_HABS_37_24

    37-24
    ABS LEFT-REAR INLET SOLENOID VALVE MALFUNCTION

    POSSIBLE FAILURES

    WARNING INDICATOR STATUS

    4R_HABS_37_80

    37-80
    REAR INLET SOLENOID VALVE FAILURE

    POSSIBLE FAILURES

    WARNING INDICATOR STATUS

    4R_HABS_38_01

    38-01
    ABS LEFT-REAR OUTLET SOLENOID VALVE MALFUNCTION

    POSSIBLE FAILURES

    WARNING INDICATOR STATUS

    4R_HABS_38_21

    38-21
    ABS LEFT-REAR OUTLET SOLENOID VALVE MALFUNCTION

    POSSIBLE FAILURES

    WARNING INDICATOR STATUS

    4R_HABS_38_22

    38-22
    ABS LEFT-REAR OUTLET SOLENOID VALVE MALFUNCTION

    POSSIBLE FAILURES

    WARNING INDICATOR STATUS

    4R_HABS_38_23

    38-23
    ABS LEFT-REAR OUTLET SOLENOID VALVE MALFUNCTION

    POSSIBLE FAILURES

    WARNING INDICATOR STATUS

    4R_HABS_38_80

    38-80
    REAR OUTLET SOLENOID VALVE FAILURE

    POSSIBLE FAILURES

    WARNING INDICATOR STATUS

    4R_HABS_41_21

    41-21
    RIGHT FRONT WHEEL LOCK

    POSSIBLE FAILURES

    WARNING INDICATOR STATUS

    INFORMATION

    This DTC may be stored in conditions below
    1.The vehicle goes into a spin.
    2.The ABS or VSA continues to operate for a long time.
    3.Attached a show on the wheel speed sensor.

    4R_HABS_42_21

    42-21
    LEFT FRONT WHEEL LOCK

    POSSIBLE FAILURES

    WARNING INDICATOR STATUS

    INFORMATION

    This DTC may be stored in conditions below
    1.The vehicle goes into a spin.
    2.The ABS or VSA continues to operate for a long time.
    3.Attached a show on the wheel speed sensor.

    4R_HABS_43_21

    43-21
    RIGHT REAR WHEEL LOCK

    POSSIBLE FAILURES

    WARNING INDICATOR STATUS

    INFORMATION

    This DTC may be stored in conditions below
    1.The vehicle goes into a spin.
    2.The ABS or VSA continues to operate for a long time.
    3.Attached a show on the wheel speed sensor.

    4R_HABS_44_21

    44-21
    LEFT REAR WHEEL LOCK

    POSSIBLE FAILURES

    WARNING INDICATOR STATUS

    INFORMATION

    This DTC may be stored in conditions below
    1.The vehicle goes into a spin.
    2.The ABS or VSA continues to operate for a long time.
    3.Attached a show on the wheel speed sensor.

    4R_HABS_51_11

    51-11
    MOTOR LOCK

    POSSIBLE FAILURES

    WARNING INDICATOR STATUS

    4R_HABS_51_12

    51-12
    MOTOR LOCK CIRCUIT MALFUNCTION

    POSSIBLE FAILURES

    WARNING INDICATOR STATUS

    4R_HABS_51_13

    51-13
    MOTOR RELAY OFF MALFUNCTION

    POSSIBLE FAILURES

    WARNING INDICATOR STATUS

    4R_HABS_52_12

    52-12
    MOTOR STUCK OFF

    POSSIBLE FAILURES

    WARNING INDICATOR STATUS

    4R_HABS_53_01

    53-01
    MOTOR RELAY STUCK ON 1

    POSSIBLE FAILURES

    WARNING INDICATOR STATUS

    4R_HABS_53_12

    53-12
    MOTOR RELAY STUCK ON 2

    POSSIBLE FAILURES

    WARNING INDICATOR STATUS

    4R_HABS_54_03

    54-03
    FAIL-SAFE RELAY 1 STUCK ON

    POSSIBLE FAILURES

    WARNING INDICATOR STATUS

    4R_HABS_54_04

    54-04
    FAIL-SAFE RELAY 1 STUCK OFF (INITIAL)

    <ABS>
  • FSR +B line short to GND
  • FSR +B line open
  • Motor Assy
  • <VSA>
  • Motor Assy
  • WARNING INDICATOR STATUS

    4R_HABS_54_21

    54-21
    FAIL-SAFE RELAY 1 STUCK OFF (MAIN)

    <ABS>
  • FSR +B line short to GND
  • FSR +B line open
  • Motor Assy
  • <VSA>
  • Motor Assy
  • WARNING INDICATOR STATUS

    4R_HABS_56_01

    56-01
    INITIAL VIG FET STUCK OFF

    POSSIBLE FAILURES

    WARNING INDICATOR STATUS

    4R_HABS_56_02

    56-02
    INITIAL VIG FET STUCK ON

    POSSIBLE FAILURES

    WARNING INDICATOR STATUS

    4R_HABS_56_11

    56-11
    VIG FET STUCK OFF

    POSSIBLE FAILURES

    WARNING INDICATOR STATUS

    4R_HABS_61_01

    61-01
    MODULATOR-CONTROL UNIT INITIAL IG LOW VOLTAGE

    POSSIBLE FAILURES

    WARNING INDICATOR STATUS

    4R_HABS_61_21

    61-21
    MODULATOR-CONTROL UNIT POWER SOURCE LOW VOLTAGE

    POSSIBLE FAILURES

    WARNING INDICATOR STATUS

    4R_HABS_61_22

    61-22
    MODULATOR-CONTROL UNIT POWER SOURCE LOW VOLTAGE

    POSSIBLE FAILURES

    WARNING INDICATOR STATUS

    4R_HABS_61_23

    61-23
    MODULATOR-CONTROL UNIT POWER SOURCE LOW VOLTAGE

    POSSIBLE FAILURES

    WARNING INDICATOR STATUS

    4R_HABS_62_21

    62-21
    MODULATOR-CONTROL UNIT IG HIGH VOLTAGE

    POSSIBLE FAILURES

    WARNING INDICATOR STATUS

    4R_HABS_64_11

    64-11
    STEERING ANGLE SENSOR POWER CIRCUIT SHORT

    POSSIBLE FAILURES

    WARNING INDICATOR STATUS

    4R_HABS_64_12

    64-12
    STEERING ANGLE SENSOR POWER CIRCUIT OPEN

    POSSIBLE FAILURES

    WARNING INDICATOR STATUS

    4R_HABS_65_21

    65-21
    BRAKE FLUID LEVEL SWITCH STUCK ON

    POSSIBLE FAILURES

    WARNING INDICATOR STATUS

    4R_HABS_66_11

    66-11
    PRESSURE SENSOR MALFUNCTION

    POSSIBLE FAILURES

    WARNING INDICATOR STATUS

    4R_HABS_66_12

    66-12
    PRESSURE SENSOR MALFUNCTION

    POSSIBLE FAILURES

    WARNING INDICATOR STATUS

    4R_HABS_66_13

    66-13
    PRESSURE SENSOR MALFUNCTION

    POSSIBLE FAILURES

    WARNING INDICATOR STATUS

    4R_HABS_66_14

    66-14
    PRESSURE SENSOR MALFUNCTION

    POSSIBLE FAILURES

    WARNING INDICATOR STATUS

    4R_HABS_66_15

    66-15
    PRESSURE SENSOR MALFUNCTION

    POSSIBLE FAILURES

    WARNING INDICATOR STATUS

    4R_HABS_66_16

    66-16
    PRESSURE SENSOR MALFUNCTION

    POSSIBLE FAILURES

    WARNING INDICATOR STATUS

    4R_HABS_66_17

    66-17
    PRESSURE SENSOR MALFUNCTION

    POSSIBLE FAILURES

    WARNING INDICATOR STATUS

    4R_HABS_66_18

    66-18
    PRESSURE SENSOR MALFUNCTION

    POSSIBLE FAILURES

    WARNING INDICATOR STATUS

    4R_HABS_66_19

    66-19
    PRESSURE SENSOR MALFUNCTION

    POSSIBLE FAILURES

    WARNING INDICATOR STATUS

    4R_HABS_68_21

    68-21
    BRAKE PEDAL POSITION STUCK OFF

    POSSIBLE FAILURES

    WARNING INDICATOR STATUS

    4R_HABS_68_22

    68-22
    BRAKE PEDAL POSITION STUCK ON

    POSSIBLE FAILURES

    WARNING INDICATOR STATUS

    4R_HABS_71_21

    71-21
    RIGHT-FRONT OR LEFT-REAR DIFFERENT DIAMETER TIRE MALFUNCTION

    POSSIBLE FAILURES

    WARNING INDICATOR STATUS

    4R_HABS_71_22

    71-22
    LEFT-FRONT OR LEFT-REAR DIFFERENT DIAMETER TIRE MALFUNCTION

    POSSIBLE FAILURES

    WARNING INDICATOR STATUS

    4R_HABS_71_23

    71-23
    RIGHT-FRONT AND LEFT-REAR DIFFERENT DIAMETER TIRE MALFUNCTION

    POSSIBLE FAILURES

    WARNING INDICATOR STATUS

    4R_HABS_71_24

    71-24
    LEFT-FRONT AND LEFT-REAR DIFFERENT DIAMETER TIRE

    POSSIBLE FAILURES

    WARNING INDICATOR STATUS

    4R_HABS_71_25

    71-25
    RIGHT-FRONT AND LEFT-FRONT DIFFERENT DIAMETER TIRE MALFUNCTION

    POSSIBLE FAILURES

    WARNING INDICATOR STATUS

    4R_HABS_71_26

    71-26
    RIGHT-REAR AND LEFT-REAR DIFFERENT DIAMETER TIRE MALFUNCTION

    POSSIBLE FAILURES

    WARNING INDICATOR STATUS

    4R_HABS_71_27

    71-27
    RIGHT-FRONT OR LEFT-REAR DIFFERENT DIAMETER TIRE MALFUNCTION

    POSSIBLE FAILURES

    WARNING INDICATOR STATUS

    4R_HABS_71_28

    71-28
    LEFT-FRONT OR LEFT-REAR DIFFERENT DIAMETER TIRE MALFUNCTION

    POSSIBLE FAILURES

    WARNING INDICATOR STATUS

    4R_HABS_71_29

    71-29
    RIGHT-FRONT AND LEFT-REAR DIFFERENT DIAMETER TIRE MALFUNCTION

    POSSIBLE FAILURES

    WARNING INDICATOR STATUS

    4R_HABS_71_2A

    71-2A
    LEFT-FRONT AND LEFT-REAR DIFFERENT DIAMETER TIRE

    POSSIBLE FAILURES

    WARNING INDICATOR STATUS

    4R_HABS_71_2B

    71-2B
    RIGHT-FRONT AND LEFT-FRONT DIFFERENT DIAMETER TIRE MALFUNCTION

    POSSIBLE FAILURES

    WARNING INDICATOR STATUS

    4R_HABS_71_2C

    71-2C
    RIGHT-REAR AND LEFT-REAR DIFFERENT DIAMETER TIRE MALFUNCTION

    POSSIBLE FAILURES

    WARNING INDICATOR STATUS

    4R_HABS_81_01

    81-01
    CENTRAL PROCESSING UNIT INTERNAL CIRCUIT MALFUNCTION

    POSSIBLE FAILURES

    WARNING INDICATOR STATUS

    4R_HABS_81_02

    81-02
    CENTRAL PROCESSING UNIT INTERNAL CIRCUIT MALFUNCTION

    POSSIBLE FAILURES

    WARNING INDICATOR STATUS

    4R_HABS_81_03

    81-03
    CENTRAL PROCESSING UNIT INTERNAL CIRCUIT MALFUNCTION

    POSSIBLE FAILURES

    WARNING INDICATOR STATUS

    4R_HABS_81_04

    81-04
    CENTRAL PROCESSING UNIT INTERNAL CIRCUIT MALFUNCTION

    POSSIBLE FAILURES

    WARNING INDICATOR STATUS

    4R_HABS_81_05

    81-05
    CENTRAL PROCESSING UNIT INTERNAL CIRCUIT MALFUNCTION

    POSSIBLE FAILURES

    WARNING INDICATOR STATUS

    4R_HABS_81_06

    81-06
    CENTRAL PROCESSING UNIT INTERNAL CIRCUIT MALFUNCTION

    POSSIBLE FAILURES

    WARNING INDICATOR STATUS

    4R_HABS_81_07

    81-07
    CENTRAL PROCESSING UNIT INTERNAL CIRCUIT MALFUNCTION

    POSSIBLE FAILURES

    WARNING INDICATOR STATUS

    4R_HABS_81_08

    81-08
    CENTRAL PROCESSING UNIT INTERNAL CIRCUIT MALFUNCTION

    POSSIBLE FAILURES

    WARNING INDICATOR STATUS

    4R_HABS_81_09

    81-09
    CENTRAL PROCESSING UNIT INTERNAL CIRCUIT MALFUNCTION

    POSSIBLE FAILURES

    WARNING INDICATOR STATUS

    4R_HABS_81_11

    81-11
    CENTRAL PROCESSING UNIT INTERNAL CIRCUIT MALFUNCTION

    POSSIBLE FAILURES

    WARNING INDICATOR STATUS

    4R_HABS_81_12

    81-12
    CENTRAL PROCESSING UNIT INTERNAL CIRCUIT MALFUNCTION

    POSSIBLE FAILURES

    WARNING INDICATOR STATUS

    4R_HABS_81_13

    81-13
    CENTRAL PROCESSING UNIT INTERNAL CIRCUIT MALFUNCTION

    POSSIBLE FAILURES

    WARNING INDICATOR STATUS

    4R_HABS_81_14

    81-14
    CENTRAL PROCESSING UNIT INTERNAL CIRCUIT MALFUNCTION

    POSSIBLE FAILURES

    WARNING INDICATOR STATUS

    4R_HABS_81_21

    81-21
    CENTRAL PROCESSING UNIT INTERNAL CIRCUIT MALFUNCTION

    POSSIBLE FAILURES

    WARNING INDICATOR STATUS

    4R_HABS_81_22

    81-22
    CENTRAL PROCESSING UNIT INTERNAL CIRCUIT MALFUNCTION

    POSSIBLE FAILURES

    WARNING INDICATOR STATUS

    4R_HABS_81_23

    81-23
    CENTRAL PROCESSING UNIT INTERNAL CIRCUIT MALFUNCTION

    POSSIBLE FAILURES

    WARNING INDICATOR STATUS

    4R_HABS_81_24

    81-24
    CENTRAL PROCESSING UNIT INTERNAL CIRCUIT MALFUNCTION

    POSSIBLE FAILURES

    WARNING INDICATOR STATUS

    4R_HABS_81_25

    81-25
    CENTRAL PROCESSING UNIT INTERNAL CIRCUIT MALFUNCTION

    POSSIBLE FAILURES

    WARNING INDICATOR STATUS

    4R_HABS_81_30

    81-30
    CENTRAL PROCESSING UNIT INTERNAL CIRCUIT MALFUNCTION

    POSSIBLE FAILURES

    WARNING INDICATOR STATUS

    4R_HABS_81_31

    81-31
    CENTRAL PROCESSING UNIT INTERNAL CIRCUIT MALFUNCTION

    POSSIBLE FAILURES

    WARNING INDICATOR STATUS

    4R_HABS_81_32

    81-32
    CENTRAL PROCESSING UNIT INTERNAL CIRCUIT MALFUNCTION

    POSSIBLE FAILURES

    WARNING INDICATOR STATUS

    4R_HABS_81_33

    81-33
    CENTRAL PROCESSING UNIT INTERNAL CIRCUIT MALFUNCTION

    POSSIBLE FAILURES

    WARNING INDICATOR STATUS

    4R_HABS_81_35

    81-35
    CENTRAL PROCESSING UNIT INTERNAL CIRCUIT MALFUNCTION

    POSSIBLE FAILURES

    WARNING INDICATOR STATUS

    4R_HABS_81_36

    81-36
    CENTRAL PROCESSING UNIT INTERNAL CIRCUIT MALFUNCTION

    POSSIBLE FAILURES

    WARNING INDICATOR STATUS

    4R_HABS_81_37

    81-37
    CENTRAL PROCESSING UNIT INTERNAL CIRCUIT MALFUNCTION

    POSSIBLE FAILURES

    WARNING INDICATOR STATUS

    4R_HABS_81_38

    81-38
    CENTRAL PROCESSING UNIT INTERNAL CIRCUIT MALFUNCTION

    POSSIBLE FAILURES

    WARNING INDICATOR STATUS

    4R_HABS_81_39

    81-39
    CENTRAL PROCESSING UNIT INTERNAL CIRCUIT MALFUNCTION

    POSSIBLE FAILURES

    WARNING INDICATOR STATUS

    4R_HABS_81_40

    81-40
    CENTRAL PROCESSING UNIT INTERNAL CIRCUIT MALFUNCTION

    POSSIBLE FAILURES

    WARNING INDICATOR STATUS

    4R_HABS_81_41

    81-41
    CENTRAL PROCESSING UNIT INTERNAL CIRCUIT MALFUNCTION

    POSSIBLE FAILURES

    WARNING INDICATOR STATUS

    4R_HABS_81_42

    81-42
    CENTRAL PROCESSING UNIT INTERNAL CIRCUIT MALFUNCTION

    POSSIBLE FAILURES

    WARNING INDICATOR STATUS

    4R_HABS_81_51

    81-51
    CENTRAL PROCESSING UNIT INTERNAL CIRCUIT MALFUNCTION

    POSSIBLE FAILURES

    WARNING INDICATOR STATUS

    4R_HABS_81_52

    81-52
    CENTRAL PROCESSING UNIT INTERNAL CIRCUIT MALFUNCTION

    POSSIBLE FAILURES

    WARNING INDICATOR STATUS

    4R_HABS_81_53

    81-53
    CENTRAL PROCESSING UNIT INTERNAL CIRCUIT MALFUNCTION

    POSSIBLE FAILURES

    WARNING INDICATOR STATUS

    4R_HABS_81_54

    81-54
    CENTRAL PROCESSING UNIT INTERNAL CIRCUIT MALFUNCTION

    POSSIBLE FAILURES

    WARNING INDICATOR STATUS

    4R_HABS_81_55

    81-55
    CENTRAL PROCESSING UNIT INTERNAL CIRCUIT MALFUNCTION

    POSSIBLE FAILURES

    WARNING INDICATOR STATUS

    4R_HABS_81_56

    81-56
    CENTRAL PROCESSING UNIT INTERNAL CIRCUIT MALFUNCTION

    POSSIBLE FAILURES

    WARNING INDICATOR STATUS

    4R_HABS_81_57

    81-57
    CENTRAL PROCESSING UNIT INTERNAL CIRCUIT MALFUNCTION

    POSSIBLE FAILURES

    WARNING INDICATOR STATUS

    4R_HABS_81_58

    81-58
    CENTRAL PROCESSING UNIT INTERNAL CIRCUIT MALFUNCTION

    POSSIBLE FAILURES

    WARNING INDICATOR STATUS

    4R_HABS_81_59

    81-59
    CENTRAL PROCESSING UNIT INTERNAL CIRCUIT MALFUNCTION

    POSSIBLE FAILURES

    WARNING INDICATOR STATUS

    4R_HABS_81_61

    81-61
    CENTRAL PROCESSING UNIT INTERNAL CIRCUIT MALFUNCTION

    POSSIBLE FAILURES

    WARNING INDICATOR STATUS

    4R_HABS_81_71

    81-71
    CENTRAL PROCESSING UNIT INTERNAL CIRCUIT MALFUNCTION

    POSSIBLE FAILURES

    WARNING INDICATOR STATUS

    4R_HABS_81_72

    81-72
    CENTRAL PROCESSING UNIT INTERNAL CIRCUIT MALFUNCTION

    POSSIBLE FAILURES

    WARNING INDICATOR STATUS

    4R_HABS_81_80

    81-80
    CENTRAL PROCESSING UNIT INTERNAL CIRCUIT MALFUNCTION

    POSSIBLE FAILURES

    WARNING INDICATOR STATUS

    4R_HABS_81_3A

    81-3A
    CENTRAL PROCESSING UNIT INTERNAL CIRCUIT MALFUNCTION

    POSSIBLE FAILURES

    WARNING INDICATOR STATUS

    4R_HABS_81_3C

    81-3C
    CENTRAL PROCESSING UNIT INTERNAL CIRCUIT MALFUNCTION

    POSSIBLE FAILURES

    WARNING INDICATOR STATUS

    4R_HABS_81_3D

    81-3D
    CENTRAL PROCESSING UNIT INTERNAL CIRCUIT MALFUNCTION

    POSSIBLE FAILURES

    WARNING INDICATOR STATUS

    4R_HABS_81_3E

    81-3E
    CENTRAL PROCESSING UNIT INTERNAL CIRCUIT MALFUNCTION

    POSSIBLE FAILURES

    WARNING INDICATOR STATUS

    4R_HABS_83_13

    83-13
    ECM/PCM RELATION FAILURE

    POSSIBLE FAILURES

    WARNING INDICATOR STATUS

    INFORMATION

    When ECM / PCM detects Trouble Code, this DTC might be detected in VSA / TCS unit.
    Execute DTC-clear of VSA/TCS after repairing the content of the trouble code in ECM / PCM.
    This DTC is not deleted in VSA/TCS unit even if DTC clear is executed in other system.

    4R_HABS_83_14

    83-14
    ECM/PCM RELATION FAILURE

    POSSIBLE FAILURES

    WARNING INDICATOR STATUS

    INFORMATION

    When ECM / PCM detects Trouble Code, this DTC might be detected in VSA / TCS unit.
    Execute DTC-clear of VSA/TCS after repairing the content of the trouble code in ECM / PCM.
    This DTC is not deleted in VSA/TCS unit even if DTC clear is executed in other system.

    4R_HABS_84_21

    84-21
    VSA SENSOR NEUTRAL POSITION NOT WRITING

    POSSIBLE FAILURES

    WARNING INDICATOR STATUS

    INFORMATION

    Execute "All Sensor Learning" in Adjustment Menu.

    4R_HABS_86_01

    86-01
    F-CAN BUS-OFF MALFUNCTION

    POSSIBLE FAILURES

    WARNING INDICATOR STATUS

    4R_HABS_86_11

    86-11
    F-CAN COMMUNICATION WITH ECM/PCM MALFUNCTION

    POSSIBLE FAILURES

    WARNING INDICATOR STATUS

    4R_HABS_86_21

    86-21
    F-CAN COMMUNICATION WITH ENGINE MALFUNCTION

    POSSIBLE FAILURES

    WARNING INDICATOR STATUS

    4R_HABS_86_22

    86-22
    F-CAN COMMUNICATION WITH ENGINE MALFUNCTION

    POSSIBLE FAILURES

    WARNING INDICATOR STATUS

    4R_HABS_86_23

    86-23
    F-CAN COMMUNICATION WITH ENGINE MALFUNCTION

    POSSIBLE FAILURES

    WARNING INDICATOR STATUS

    4R_HABS_86_24

    86-24
    F-CAN COMMUNICATION WITH ENGINE MALFUNCTION

    POSSIBLE FAILURES

    WARNING INDICATOR STATUS

    4R_HABS_86_25

    86-25
    F-CAN COMMUNICATION WITH ENGINE MALFUNCTION

    POSSIBLE FAILURES

    WARNING INDICATOR STATUS

    4R_HABS_86_31

    86-31
    F-CAN COMMUNICATION WITH GAUGE CONTROL MODULE MALFUNCTION

    POSSIBLE FAILURES

    WARNING INDICATOR STATUS

    4R_HABS_86_41

    86-41
    F-CAN COMMUNICATION WITH CVT MALFUNCTION

    POSSIBLE FAILURES

    WARNING INDICATOR STATUS

    4R_HABS_86_51

    86-51
    F-CAN COMMUNICATION WITH 4WD MALFUNCTION

    POSSIBLE FAILURES

    WARNING INDICATOR STATUS

    4R_HABS_86_61

    86-61
    F-CAN COMMUNICATION WITH ACC(ADVANCED CRUISE CONTROL) MALFUNCTION

    POSSIBLE FAILURES

    WARNING INDICATOR STATUS

    INFORMATION

    ACC : ADVANCED CRUISE CONTROL

    4R_HABS_86_71

    86-71
    F-CAN COMMUNICATION WITH YAW RATE-LATERAL ACCELERATION SENSOR MALFUNCTION

    POSSIBLE FAILURES

    WARNING INDICATOR STATUS

    4R_HABS_86_81

    86-81
    F-CAN COMMUNICATION WITH RBS MALFUNCTION

    POSSIBLE FAILURES

    WARNING INDICATOR STATUS

    4R_HABS_86_91

    86-91
    F-CAN COMMUNICATION MALFUNCTION

    POSSIBLE FAILURES

    WARNING INDICATOR STATUS

    4R_HABS_86_FF

    86-FF
    F-CAN COMMUNICATION MALFUNCTION

    POSSIBLE FAILURES

    WARNING INDICATOR STATUS

    4R_HABS_107_21

    107-21
    BRAKE PAD TEMPERATURE TOO HIGH

    POSSIBLE FAILURES

    WARNING INDICATOR STATUS

    4R_HABS_107_22

    107-22
    CENTRAL PROCESSING UNIT INTERNAL CIRCUIT MALFUNCTION

    POSSIBLE FAILURES

    4R_HABS_108_21

    108-21
    STEERING ANGLE SENSOR MALFUNCTION

    POSSIBLE FAILURES

    WARNING INDICATOR STATUS

    INFORMATION

    This code is stored during VSA function running.
    When Steering Angle Sensor is kept in normal more than 2 [sec] then VSA is returned to normal.

    4R_HABS_112_01

    112-01
    CENTRAL PROCESSING UNIT INTERNAL CIRCUIT MALFUNCTION

    POSSIBLE FAILURES

    WARNING INDICATOR STATUS

    INFORMATION

    <Internal failure> : Power Supply Circuit malfunction

    4R_HABS_116_11

    116-11
    SHIFTER FAILURE

    4R_HABS_121_01

    121-01
    VSA SOLENOID VALVE MALFUNCTION

    POSSIBLE FAILURES

    WARNING INDICATOR STATUS

    INFORMATION

    <Internal failure> : Solenoid valve failure

    4R_HABS_121_02

    121-02
    VSA SOLENOID VALVE MALFUNCTION

    POSSIBLE FAILURES

    WARNING INDICATOR STATUS

    INFORMATION

    <Internal failure> : Solenoid valve failure

    4R_HABS_121_11

    121-11
    VSA SOLENOID VALVE MALFUNCTION

    POSSIBLE FAILURES

    WARNING INDICATOR STATUS

    INFORMATION

    <Internal failure> : Solenoid valve failure

    4R_HABS_121_21

    121-21
    VSA SOLENOID VALVE MALFUNCTION

    POSSIBLE FAILURES

    WARNING INDICATOR STATUS

    INFORMATION

    <Internal failure> : Solenoid valve failure

    4R_HABS_121_22

    121-22
    VSA SOLENOID VALVE MALFUNCTION

    POSSIBLE FAILURES

    WARNING INDICATOR STATUS

    INFORMATION

    <Internal failure> : Solenoid valve failure

    4R_HABS_121_23

    121-23
    VSA SOLENOID VALVE MALFUNCTION

    POSSIBLE FAILURES

    WARNING INDICATOR STATUS

    INFORMATION

    <Internal failure> : Solenoid valve failure

    4R_HABS_121_24

    121-24
    VSA SOLENOID VALVE MALFUNCTION

    POSSIBLE FAILURES

    WARNING INDICATOR STATUS

    INFORMATION

    <Internal failure> : Solenoid valve failure

    4R_HABS_122_01

    122-01
    VSA SOLENOID VALVE MALFUNCTION

    POSSIBLE FAILURES

    WARNING INDICATOR STATUS

    INFORMATION

    <Internal failure> : Solenoid valve failure

    4R_HABS_122_21

    122-21
    VSA SOLENOID VALVE MALFUNCTION

    POSSIBLE FAILURES

    WARNING INDICATOR STATUS

    INFORMATION

    <Internal failure> : Solenoid valve failure

    4R_HABS_122_22

    122-22
    VSA SOLENOID VALVE MALFUNCTION

    POSSIBLE FAILURES

    WARNING INDICATOR STATUS

    INFORMATION

    <Internal failure> : Solenoid valve failure

    4R_HABS_122_23

    122-23
    VSA SOLENOID VALVE MALFUNCTION

    POSSIBLE FAILURES

    WARNING INDICATOR STATUS

    INFORMATION

    <Internal failure> : Solenoid valve failure

    4R_HABS_123_01

    123-01
    VSA SOLENOID VALVE MALFUNCTION

    POSSIBLE FAILURES

    WARNING INDICATOR STATUS

    INFORMATION

    <Internal failure> : Solenoid valve failure

    4R_HABS_123_02

    123-02
    VSA SOLENOID VALVE MALFUNCTION

    POSSIBLE FAILURES

    WARNING INDICATOR STATUS

    INFORMATION

    <Internal failure> : Solenoid valve failure

    4R_HABS_123_11

    123-11
    VSA SOLENOID VALVE MALFUNCTION

    POSSIBLE FAILURES

    WARNING INDICATOR STATUS

    INFORMATION

    <Internal failure> : Solenoid valve failure

    4R_HABS_123_21

    123-21
    VSA SOLENOID VALVE MALFUNCTION

    POSSIBLE FAILURES

    WARNING INDICATOR STATUS

    INFORMATION

    <Internal failure> : Solenoid valve failure

    4R_HABS_123_22

    123-22
    VSA SOLENOID VALVE MALFUNCTION

    POSSIBLE FAILURES

    WARNING INDICATOR STATUS

    INFORMATION

    <Internal failure> : Solenoid valve failure

    4R_HABS_123_23

    123-23
    VSA SOLENOID VALVE MALFUNCTION

    POSSIBLE FAILURES

    WARNING INDICATOR STATUS

    INFORMATION

    <Internal failure> : Solenoid valve failure

    4R_HABS_123_24

    123-24
    VSA SOLENOID VALVE MALFUNCTION

    POSSIBLE FAILURES

    WARNING INDICATOR STATUS

    INFORMATION

    <Internal failure> : Solenoid valve failure

    4R_HABS_124_01

    124-01
    VSA SOLENOID VALVE MALFUNCTION

    POSSIBLE FAILURES

    WARNING INDICATOR STATUS

    INFORMATION

    <Internal failure> : Solenoid valve failure

    4R_HABS_124_21

    124-21
    VSA SOLENOID VALVE MALFUNCTION

    POSSIBLE FAILURES

    WARNING INDICATOR STATUS

    INFORMATION

    <Internal failure> : Solenoid valve failure

    4R_HABS_124_22

    124-22
    VSA SOLENOID VALVE MALFUNCTION

    POSSIBLE FAILURES

    WARNING INDICATOR STATUS

    INFORMATION

    <Internal failure> : Solenoid valve failure

    4R_HABS_124_23

    124-23
    VSA SOLENOID VALVE MALFUNCTION

    POSSIBLE FAILURES

    WARNING INDICATOR STATUS

    INFORMATION

    <Internal failure> : Solenoid valve failure

    4R_ABI_11_11

    11-11
    RIGHT-FRONT WHEEL SPEED SENSOR CIRCUIT MALFUNCTION

    POSSIBLE FAILURES

    WARNING INDICATOR STATUS

    4R_ABI_11_12

    11-12
    RIGHT-FRONT WHEEL SPEED SENSOR POWER SOURCE MALFUNCTION

    POSSIBLE FAILURES

    WARNING INDICATOR STATUS

    4R_ABI_13_11

    13-11
    LEFT-FRONT WHEEL SPEED SENSOR CIRCUIT MALFUNCTION

    POSSIBLE FAILURES

    WARNING INDICATOR STATUS

    4R_ABI_13_12

    13-12
    LEFT-FRONT WHEEL SPEED SENSOR POWER SOURCE MALFUNCTION

    POSSIBLE FAILURES

    WARNING INDICATOR STATUS

    4R_ABI_15_11

    15-11
    RIGHT-REAR WHEEL SPEED SENSOR CIRCUIT MALFUNCTION

    POSSIBLE FAILURES

    WARNING INDICATOR STATUS

    4R_ABI_15_12

    15-12
    RIGHT-REAR WHEEL SPEED SENSOR POWER SOURCE MALFUNCTION

    POSSIBLE FAILURES

    WARNING INDICATOR STATUS

    4R_ABI_17_11

    17-11
    LEFT-REAR WHEEL SPEED SENSOR CIRCUIT MALFUNCTION

    POSSIBLE FAILURES

    WARNING INDICATOR STATUS

    4R_ABI_17_12

    17-12
    LEFT-REAR WHEEL SPEED SENSOR POWER SOURCE MALFUNCTION

    POSSIBLE FAILURES

    WARNING INDICATOR STATUS

    4R_ABI_12_11

    12-11
    RIGHT-FRONT WHEEL SPEED SENSOR ELECTRICAL NOISE OR INTERMITTENT INTERRUPTION

    POSSIBLE FAILURES

    NOTE

    This DTC may be occurred by "Outside Noise".

    WARNING INDICATOR STATUS

    4R_ABI_12_12

    12-12
    RIGHT-FRONT WHEEL SPEED SENSOR SHORT TO THE OTHER SENSOR CIRCUIT

    POSSIBLE FAILURES

    WARNING INDICATOR STATUS

    4R_ABI_12_13

    12-13
    RIGHT-FRONT WHEEL SPEED SENSOR INSTALLATION ERROR

    POSSIBLE FAILURES

    WARNING INDICATOR STATUS

    4R_ABI_12_14

    12-14
    RIGHT-FRONT WHEEL SPEED SENSOR INSTALLATION ERROR

    POSSIBLE FAILURES

    WARNING INDICATOR STATUS

    4R_ABI_12_15

    12-15
    RIGHT-FRONT WHEEL SPEED SENSOR INSTALLATION ERROR

    POSSIBLE FAILURES

    WARNING INDICATOR STATUS

    4R_ABI_14_11

    14-11
    LEFT-FRONT WHEEL SPEED SENSOR ELECTRICAL NOISE OR INTERMITTENT INTERRUPTION

    POSSIBLE FAILURES

    NOTE

    This DTC may be occurred by "Outside Noise".

    WARNING INDICATOR STATUS

    4R_ABI_14_12

    14-12
    LEFT-FRONT WHEEL SPEED SENSOR SHORT TO THE OTHER SENSOR CIRCUIT

    POSSIBLE FAILURES

    WARNING INDICATOR STATUS

    4R_ABI_14_13

    14-13
    LEFT-FRONT WHEEL SPEED SENSOR INSTALLATION ERROR

    POSSIBLE FAILURES

    WARNING INDICATOR STATUS

    4R_ABI_14_14

    14-14
    LEFT-FRONT WHEEL SPEED SENSOR INSTALLATION ERROR

    POSSIBLE FAILURES

    WARNING INDICATOR STATUS

    4R_ABI_14_15

    14-15
    LEFT-FRONT WHEEL SPEED SENSOR INSTALLATION ERROR

    POSSIBLE FAILURES

    WARNING INDICATOR STATUS

    4R_ABI_16_11

    16-11
    RIGHT-REAR WHEEL SPEED SENSOR ELECTRICAL NOISE OR INTERMITTENT INTERRUPTION

    POSSIBLE FAILURES

    WARNING INDICATOR STATUS

    INFORMATION

    This DTC may be occurred by "Outside Noise".

    4R_ABI_16_12

    16-12
    RIGHT-REAR WHEEL SPEED SENSOR SHORT TO THE OTHER SENSOR CIRCUIT

    POSSIBLE FAILURES

    WARNING INDICATOR STATUS

    4R_ABI_16_13

    16-13
    RIGHT-REAR WHEEL SPEED SENSOR INSTALLATION ERROR

    POSSIBLE FAILURES

    WARNING INDICATOR STATUS

    4R_ABI_16_14

    16-14
    RIGHT-REAR WHEEL SPEED SENSOR INSTALLATION ERROR

    POSSIBLE FAILURES

    WARNING INDICATOR STATUS

    4R_ABI_16_15

    16-15
    RIGHT-REAR WHEEL SPEED SENSOR INSTALLATION ERROR

    POSSIBLE FAILURES

    WARNING INDICATOR STATUS

    4R_ABI_18_11

    18-11
    LEFT-REAR WHEEL SPEED SENSOR ELECTRICAL NOISE OR INTERMITTENT INTERRUPTION

    POSSIBLE FAILURES

    WARNING INDICATOR STATUS

    INFORMATION

    This DTC may be occurred by "Outside Noise".

    4R_ABI_18_12

    18-12
    LEFT-REAR WHEEL SPEED SENSOR SHORT TO THE OTHER SENSOR CIRCUIT

    POSSIBLE FAILURES

    WARNING INDICATOR STATUS

    4R_ABI_18_13

    18-13
    LEFT-REAR WHEEL SPEED SENSOR INSTALLATION ERROR

    POSSIBLE FAILURES

    WARNING INDICATOR STATUS

    4R_ABI_18_14

    18-14
    LEFT-REAR WHEEL SPEED SENSOR INSTALLATION ERROR

    POSSIBLE FAILURES

    WARNING INDICATOR STATUS

    4R_ABI_18_15

    18-15
    LEFT-REAR WHEEL SPEED SENSOR INSTALLATION ERROR

    POSSIBLE FAILURES

    WARNING INDICATOR STATUS

    4R_ABI_21_11

    21-11
    RIGHT-FRONT MAGNETIC ENCODER MALFUNCTION (PULSE MISSING)

    POSSIBLE FAILURES

    WARNING INDICATOR STATUS

    INFORMATION

    This DTC may be occurred when a foreign object contacts to encoder.

    4R_ABI_22_11

    22-11
    LEFT-FRONT MAGNETIC ENCODER MALFUNCTION (PULSE MISSING)

    POSSIBLE FAILURES

    WARNING INDICATOR STATUS

    INFORMATION

    This DTC may be occurred when a foreign object contacts to encoder.

    4R_ABI_23_11

    23-11
    RIGHT-REAR MAGNETIC ENCODER MALFUNCTION (PULSE MISSING)

    POSSIBLE FAILURES

    WARNING INDICATOR STATUS

    INFORMATION

    This DTC may be occurred when a foreign object contacts to encoder.

    4R_ABI_24_11

    24-11
    LEFT-REAR MAGNETIC ENCODER MALFUNCTION (PULSE MISSING)

    POSSIBLE FAILURES

    WARNING INDICATOR STATUS

    INFORMATION

    This DTC may be occurred when a foreign object contacts to encoder.

    4R_ABI_25_11

    25-11
    YAW RATE SENSOR INTERNAL CIRCUIT MALFUNCTION

    POSSIBLE FAILURES

    4R_ABI_25_12

    25-12
    YAW RATE SENSOR STUCK

    POSSIBLE FAILURES

    4R_ABI_25_13

    25-13
    YAW RATE SENSOR OUTPUT SIGNAL MALFUNCTION

    POSSIBLE FAILURES

    4R_ABI_26_11

    26-11
    LATERAL ACCELERATION SENSOR INTERNAL CIRCUIT MALFUNCTION

    POSSIBLE FAILURES

    4R_ABI_26_12

    26-12
    LATERAL ACCELERATION SENSOR STUCK

    POSSIBLE FAILURES

    4R_ABI_26_13

    26-13
    LATERAL ACCELERATION OUTPUT SIGNAL MALFUNCTION

    POSSIBLE FAILURES

    4R_ABI_27_11

    27-11
    STEERING ANGLE SENSOR INTERNAL CIRCUIT MALFUNCTION

    POSSIBLE FAILURES

    4R_ABI_27_12

    27-12
    STEERING ANGLE SENSOR STUCK

    POSSIBLE FAILURES

    4R_ABI_27_13

    27-13
    STEERING ANGLE SENSOR OUTPUT SIGNAL MALFUNCTION

    POSSIBLE FAILURES

    INFORMATION

    This DTC may be occurred when terminals between SAS and VSA control module loose.

    4R_ABI_27_14

    27-14
    STEERING ANGLE SENSOR COUNTER MALFUNCTION

    POSSIBLE FAILURES

    4R_ABI_27_15

    27-15
    STEERING ANGLE SENSOR INTERNAL CIRCUIT MALFUNCTION

  • VSA Indicator: ON
  • VSA Activation Indicator: ON
  • 4R_ABI_28_11

    28-11
    LONGITUDINAL ACCELERATION SENSOR INTERNAL CIRCUIT MALFUNCTION

    POSSIBLE FAILURES

    4R_ABI_28_12

    28-12
    LONGITUDINAL ACCELERATION SENSOR STUCK

    POSSIBLE FAILURES

    4R_ABI_28_13

    28-13
    LONGITUDINAL ACCELERATION OUTPUT SIGNAL MALFUNCTION

    POSSIBLE FAILURES

    4R_ABI_31_11

    31-11
    ABS SOLENOID VALVE MALFUNCTION

    POSSIBLE FAILURES

    WARNING INDICATOR STATUS

    4R_ABI_32_11

    32-11
    ABS SOLENOID VALVE MALFUNCTION

    POSSIBLE FAILURES

    WARNING INDICATOR STATUS

    4R_ABI_33_11

    33-11
    ABS SOLENOID VALVE MALFUNCTION

    POSSIBLE FAILURES

    WARNING INDICATOR STATUS

    4R_ABI_34_11

    34-11
    ABS SOLENOID VALVE MALFUNCTION

    POSSIBLE FAILURES

    WARNING INDICATOR STATUS

    4R_ABI_35_11

    35-11
    ABS SOLENOID VALVE MALFUNCTION

    POSSIBLE FAILURES

    WARNING INDICATOR STATUS

    4R_ABI_36_11

    36-11
    ABS SOLENOID VALVE MALFUNCTION

    POSSIBLE FAILURES

    WARNING INDICATOR STATUS

    ON

    4R_ABI_37_11

    37-11
    ABS SOLENOID VALVE MALFUNCTION

    POSSIBLE FAILURES

    WARNING INDICATOR STATUS

    4R_ABI_38_11

    38-11
    ABS SOLENOID VALVE MALFUNCTION

    POSSIBLE FAILURES

    WARNING INDICATOR STATUS

    4R_ABI_41_11

    41-11
    RIGHT-FRONT WHEEL LOCK

    POSSIBLE FAILURES

    WARNING INDICATOR STATUS

    INFORMATION

    This DTC may be stored in conditions below
    1.The vehicle goes into a spin.
    2.The ABS or VSA continues to operate for a long time.
    3.Attached a show on the wheel speed sensor.

    4R_ABI_42_11

    42-11
    LEFT-FRONT WHEEL LOCK

    POSSIBLE FAILURES

    WARNING INDICATOR STATUS

    INFORMATION

    This DTC may be stored in conditions below
    1.The vehicle goes into a spin.
    2.The ABS or VSA continues to operate for a long time.
    3.Attached a show on the wheel speed sensor.

    4R_ABI_43_11

    43-11
    RIGHT-REAR WHEEL LOCK

    POSSIBLE FAILURES

    WARNING INDICATOR STATUS

    INFORMATION

    This DTC may be stored in conditions below
    1.The vehicle goes into a spin.
    2.The ABS or VSA continues to operate for a long time.
    3.Attached a show on the wheel speed sensor.

    4R_ABI_44_11

    44-11
    LEFT-REAR WHEEL LOCK

    POSSIBLE FAILURES

    WARNING INDICATOR STATUS

    INFORMATION

    This DTC may be stored in conditions below
    1.The vehicle goes into a spin.
    2.The ABS or VSA continues to operate for a long time.
    3.Attached a show on the wheel speed sensor.

    4R_ABI_51_11

    51-11
    MOTOR MALFUNCTION

    POSSIBLE FAILURES

    WARNING INDICATOR STATUS

    4R_ABI_51_12

    51-12
    MOTOR DRIVE CIRCUIT MALFUNCTION

    POSSIBLE FAILURES

    WARNING INDICATOR STATUS

    4R_ABI_52_11

    52-11
    MOTOR STUCK OFF

    POSSIBLE FAILURES

    WARNING INDICATOR STATUS

    4R_ABI_53_11

    53-11
    MOTOR RELAY STUCK ON

    POSSIBLE FAILURES

    WARNING INDICATOR STATUS

    4R_ABI_54_11

    54-11
    FAIL-SAFE RELAY STUCK ON

    POSSIBLE FAILURES

    WARNING INDICATOR STATUS

    4R_ABI_54_12

    54-12
    FAIL-SAFE RELAY STUCK OFF

    POSSIBLE FAILURES

    WARNING INDICATOR STATUS

    4R_ABI_56_11

    56-11
    FAIL-SAFE RELAY POWER SOURCE MALFUNCTION

    POSSIBLE FAILURES

    WARNING INDICATOR STATUS

    4R_ABI_61_11

    61-11
    MODULATOR-CONTROL UNIT POWER SOURCE CIRCUIT (IG) LOW VOLTAGE

    POSSIBLE FAILURES

    WARNING INDICATOR STATUS

    4R_ABI_62_11

    62-11
    MODULATOR-CONTROL UNIT POWER SOURCE CIRCUIT (IG) HIGH VOLTAGE

    POSSIBLE FAILURES

    WARNING INDICATOR STATUS

    4R_ABI_64_01

    64-01
    SENSOR POWER SOURCE VOLTAGE MALFUNCTION

    POSSIBLE FAILURES

    4R_ABI_64_11

    64-11
    SENSOR POWER SOURCE CIRCUIT LOW VOLTAGE

    POSSIBLE FAILURES

    WARNING INDICATOR STATUS

    4R_ABI_64_12

    64-12
    SENSOR POWER SOURCE CIRCUIT HIGH VOLTAGE

    POSSIBLE FAILURES

    WARNING INDICATOR STATUS

    4R_ABI_65_11

    65-11
    BRAKE FLUID LEVEL SWITCH CIRCUIT MALFUNCTION

    POSSIBLE FAILURES

    WARNING INDICATOR STATUS

    4R_ABI_66_11

    66-11
    PRESSURE SENSOR CIRCUIT MALFUNCTION

    POSSIBLE FAILURES

    WARNING INDICATOR STATUS

    4R_ABI_66_12

    66-12
    PRESSURE SENSOR MALFUNCTION

    POSSIBLE FAILURES

    WARNING INDICATOR STATUS

    4R_ABI_66_13

    66-13
    PRESSURE SENSOR MALFUNCTION

    POSSIBLE FAILURES

    WARNING INDICATOR STATUS

    4R_ABI_68_11

    68-11
    BRAKE PEDAL POSITION SWITCH STUCK OFF

    POSSIBLE FAILURES

    WARNING INDICATOR STATUS

    4R_ABI_68_12

    68-12
    BRAKE PEDAL POSITION SWITCH STUCK ON

    POSSIBLE FAILURES

    WARNING INDICATOR STATUS

    4R_ABI_71_11

    71-11
    DIFFERENT DIAMETER TIRE MALFUNCTION (RIGHT-FRONT OR LEFT-REAR)

    POSSIBLE FAILURES

    WARNING INDICATOR STATUS

    4R_ABI_71_12

    71-12
    DIFFERENT DIAMETER TIRE MALFUNCTION (LEFT-FRONT OR RIGHT-REAR)

    POSSIBLE FAILURES

    WARNING INDICATOR STATUS

    4R_ABI_71_13

    71-13
    DIFFERENT DIAMETER TIRE MALFUNCTION (RIGHT-FRONT AND RIGHT-REAR)

    WARNING INDICATOR STATUS

    4R_ABI_71_14

    71-14
    DIFFERENT DIAMETER TIRE MALFUNCTION (LEFT-FRONT AND LEFT-REAR)

    POSSIBLE FAILURES

    WARNING INDICATOR STATUS

    4R_ABI_71_15

    71-15
    DIFFERENT DIAMETER TIRE MALFUNCTION (RIGHT-FRONT AND LEFT-FRONT)

    POSSIBLE FAILURES

    WARNING INDICATOR STATUS

    4R_ABI_71_16

    71-16
    DIFFERENT DIAMETER TIRE MALFUNCTION (RIGHT-REAR AND LEFT-REAR)

    POSSIBLE FAILURES

    WARNING INDICATOR STATUS

    4R_ABI_81_11

    81-11
    MODULATOR-CONTROL UNIT INTERNAL CIRCUIT MALFUNCTION

    POSSIBLE FAILURES

    WARNING INDICATOR STATUS

    4R_ABI_81_12

    81-12
    MODULATOR-CONTROL UNIT INTERNAL CIRCUIT MALFUNCTION

    POSSIBLE FAILURES

    WARNING INDICATOR STATUS

    4R_ABI_81_13

    81-13
    MODULATOR-CONTROL UNIT INTERNAL CIRCUIT MALFUNCTION

    POSSIBLE FAILURES

    WARNING INDICATOR STATUS

    4R_ABI_81_14

    81-14
    MODULATOR-CONTROL UNIT INTERNAL CIRCUIT MALFUNCTION

    POSSIBLE FAILURES

    WARNING INDICATOR STATUS

    4R_ABI_81_15

    81-15
    RIGHT-FRONT WHEEL SPEED SENSOR SHORT TO POWER

    POSSIBLE FAILURES

    WARNING INDICATOR STATUS

    4R_ABI_81_16

    81-16
    LEFT-FRONT WHEEL SPEED SENSOR SHORT TO POWER

    POSSIBLE FAILURES

    WARNING INDICATOR STATUS

    4R_ABI_81_17

    81-17
    RIGHT-REAR WHEEL SPEED SENSOR SHORT TO POWER

    POSSIBLE FAILURES

    WARNING INDICATOR STATUS

    4R_ABI_81_18

    81-18
    LEFT-REAR WHEEL SPEED SENSOR SHORT TO POWER

    POSSIBLE FAILURES

    WARNING INDICATOR STATUS

    4R_ABI_83_11

    83-11
    PCM MALFUNCTION(ENGINE)

    POSSIBLE FAILURES

    WARNING INDICATOR STATUS

    INFORMATION

    When ECM / PCM detects Trouble Code, this DTC might be detected in VSA / TCS unit.
    Execute DTC-clear of VSA/TCS after repairing the content of the trouble code in ECM / PCM.
    This DTC is not deleted in VSA/TCS unit even if DTC clear is executed in other system.

    4R_ABI_83_12

    83-12
    PCM MALFUNCTION(A/T)

    POSSIBLE FAILURES

    WARNING INDICATOR STATUS

    INFORMATION

    When ECM / PCM detects Trouble Code, this DTC might be detected in VSA / TCS unit.
    Execute DTC-clear of VSA/TCS after repairing the content of the trouble code in ECM / PCM.
    This DTC is not deleted in VSA/TCS unit even if DTC clear is executed in other system.

    4R_ABI_84_11

    84-11
    VSA SENSOR NEUTRAL POSITION MEMORIZATION INCOMPLETE

    POSSIBLE FAILURES

    WARNING INDICATOR STATUS

    INFORMATION

    Execute "All Sensor Learning" in Adjustment Menu.

    4R_ABI_84_12

    84-12
    STEERING ANGLE SENSOR NEUTRAL POSITION MEMORIZATION INCOMPLETE

    POSSIBLE FAILURES

    WARNING INDICATOR STATUS

    4R_ABI_86_11

    86-11
    F-CAN BUS-OFF MALFUNCTION

    POSSIBLE FAILURES

    WARNING INDICATOR STATUS

    4R_ABI_86_12

    86-12
    F-CAN COMMUNICATION WITH PCM(ENGINE) MALFUNCTION

    POSSIBLE FAILURES

    WARNING INDICATOR STATUS

    4R_ABI_86_13

    86-13
    F-CAN COMMUNICATION WITH PCM(A/T) MALFUNCTION

    POSSIBLE FAILURES

    WARNING INDICATOR STATUS

    4R_ABI_86_14

    86-14
    F-CAN COMMUNICATION WITH GAUGE CONTROL MODULE MALFUNCTION

    POSSIBLE FAILURES

    WARNING INDICATOR STATUS

    4R_ABI_86_15

    86-15
    F-CAN COMMUNICATION WITH YAW RATE-ACCELERATION SENSOR MALFUNCTION

    POSSIBLE FAILURES

    WARNING INDICATOR STATUS

    4R_ABI_86_16

    86-16
    F-CAN COMMUNICATION WITH VTM-4 CONTROL UNIT
    F-CAN COMMUNICATION WITH SH-AWD CONTROL UNIT

    POSSIBLE FAILURES

    WARNING INDICATOR STATUS

    4R_ABI_86_17

    86-17
    F-CAN Communication With Driving Support System Control Unit Malfunction

    POSSIBLE FAILURES

    WARNING INDICATOR STATUS

    4R_ABI_86_18

    86-18
    F-CAN COMMUNICATION WITH AHB UNIT

    POSSIBLE FAILURES

    WARNING INDICATOR STATUS

    4R_ABI_86_19

    86-19
    F-CAN COMMUNICATION WITH STEERING ANGLE SENSOR

    POSSIBLE FAILURES

    WARNING INDICATOR STATUS

    4R_ABI_86_20

    86-20
    MODULATOR-CONTROL UNIT INTERNAL CAN CONTROLLER CIRCUIT MALFUNCTION

    POSSIBLE FAILURES

    WARNING INDICATOR STATUS

    4R_ABI_104_11

    104-11
    YAW RATE-ACCELERATION SENSOR INTERNAL CIRCUIT MALFUNCTION

    POSSIBLE FAILURES

    4R_ABI_104_12

    104-12
    YAW RATE-ACCELERATION SENSOR POWER SOURCE MALFUNCTION

    POSSIBLE FAILURES

    4R_ABI_104_13

    104-13
    YAW RATE-ACCELERATION SENSOR INTERNAL CIRCUIT MALFUNCTION

    POSSIBLE FAILURES

    4R_ABI_107_11

    107-11
    MOTOR TEMPERATURE HIGH

    POSSIBLE FAILURES

    4R_ABI_108_11

    108-11
    STEERING ANGLE SENSOR STUCK

    POSSIBLE FAILURES

    WARNING INDICATOR STATUS

    INFORMATION

    This code is stored during VSA function running.
    When Steering Angle Sensor is kept in normal more than 2 [sec] then VSA is returned to normal.

    4R_ABI_111_01

    111-01
    BACK-UP LIGHT SWITCH MALFUNCTION

    POSSIBLE FAILURES

    WARNING INDICATOR STATUS

    4R_ABI_118_01

    118-01
    CLUTCH PEDAL POSITION SWITCH B MALFUNCTION

    POSSIBLE FAILURES

    WARNING INDICATOR STATUS

  • VSA Activation Indicator: ON
  • 4R_ABI_116_11

    116-11
    THE FUNCTIONAL ABNORMALITIES OF I-SHIFT SYSTEM

    POSSIBLE FAILURES

    WARNING INDICATOR STATUS

    4R_ABI_117_11

    117-11
    VSA OFF SWITCH MALFUNCTION

    POSSIBLE FAILURES

    WARNING INDICATOR STATUS

    4R_ABI_121_11

    121-11
    VSA SOLENOID VALVE MALFUNCTION

    POSSIBLE FAILURES

    WARNING INDICATOR STATUS

    INFORMATION

    <Internal failure> : Solenoid valve failure

    4R_ABI_122_11

    122-11
    VSA SOLENOID VALVE MALFUNCTION

    POSSIBLE FAILURES

    WARNING INDICATOR STATUS

    INFORMATION

    <Internal failure> : Solenoid valve failure

    4R_ABI_123_11

    123-11
    VSA SOLENOID VALVE MALFUNCTION

    POSSIBLE FAILURES

    WARNING INDICATOR STATUS

    INFORMATION

    <Internal failure> : Solenoid valve failure

    4R_ABI_124_11

    124-11
    VSA SOLENOID VALVE MALFUNCTION

    POSSIBLE FAILURES

    WARNING INDICATOR STATUS

    INFORMATION

    <Internal failure> : Solenoid valve failure

    4R_ABI_133_01

    133-01
    LATERAL ACCELERATION SENSOR MALFUNCTION (INSTALLATION ERROR)

    POSSIBLE FAILURES

    4R_ABI_135_01

    135-01
    LONGITUDINAL ACCELERATION SENSOR MALFUNCTION (SOFTWARE)

    POSSIBLE FAILURES

    NOTE

    Confirm the Part's Number of Yaw Rate Sensor

    4R_ABI_136_01

    136-01
    LONGITUDINAL ACCELERATION SENSOR MALFUNCTION (INSTALLATION ERROR)

    POSSIBLE FAILURES

    4R_ABI_11_01

    11-01
    RIGHT-FRONT WHEEL SPEED SENSOR CIRCUIT MALFUNCTION

    POSSIBLE FAILURES

    4R_ABI_12_01

    12-01
    RIGHT-FRONT WHEEL SPEED SENSOR SIGNAL MALFUNCTION

    POSSIBLE FAILURES

    4R_ABI_13_01

    13-01
    LEFT-FRONT WHEEL SPEED SENSOR CIRCUIT MALFUNCTION

    POSSIBLE FAILURES

    4R_ABI_14_01

    14-01
    LEFT-FRONT WHEEL SPEED SENSOR SIGNAL MALFUNCTION

    POSSIBLE FAILURES

    4R_ABI_15_01

    15-01
    RIGHT-REAR WHEEL SPEED SENSOR CIRCUIT MALFUNCTION

    POSSIBLE FAILURES

    4R_ABI_16_01

    16-01
    RIGHT-REAR WHEEL SPEED SENSOR SIGNAL MALFUNCTION

    POSSIBLE FAILURES

    4R_ABI_17_01

    17-01
    LEFT-REAR WHEEL SPEED SENSOR CIRCUIT MALFUNCTION

    POSSIBLE FAILURES

    4R_ABI_18_01

    18-01
    LEFT-REAR WHEEL SPEED SENSOR SIGNAL MALFUNCTION

    POSSIBLE FAILURES

    4R_ABI_21_01

    21-01
    RIGHT-FRONT MAGNETIC ENCODER MALFUNCTION

    POSSIBLE FAILURES

    4R_ABI_22_01

    22-01
    LEFT-FRONT MAGNETIC ENCODER MALFUNCTION

    POSSIBLE FAILURES

    4R_ABI_23_01

    23-01
    RIGHT-REAR MAGNETIC ENCODER MALFUNCTION

    POSSIBLE FAILURES

    4R_ABI_24_01

    24-01
    LEFT-REAR MAGNETIC ENCODER MALFUNCTION

    POSSIBLE FAILURES

    4R_ABI_25_01

    25-01
    YAW RATE SENSOR MALFUNCTION

    POSSIBLE FAILURES

    4R_ABI_26_01

    26-01
    LATERAL ACCELERATION SENSOR MALFUNCTION

    POSSIBLE FAILURES

    4R_ABI_27_01

    27-01
    STEERING ANGLE SENSOR MALFUNCTION

    POSSIBLE FAILURES

    4R_ABI_28_01

    28-01
    LONGITUDINAL ACCELERATION SENSOR MALFUNCTION

    POSSIBLE FAILURES

    4R_ABI_31_01

    31-01
    ABS SOLENOID VALVE MALFUNCTION

    POSSIBLE FAILURES

    4R_ABI_32_01

    32-01
    ABS SOLENOID VALVE MALFUNCTION

    POSSIBLE FAILURES

    4R_ABI_33_01

    33-01
    ABS SOLENOID VALVE MALFUNCTION

    POSSIBLE FAILURES

    4R_ABI_34_01

    34-01
    ABS SOLENOID VALVE MALFUNCTION

    POSSIBLE FAILURES

    4R_ABI_35_01

    35-01
    ABS SOLENOID VALVE MALFUNCTION

    POSSIBLE FAILURES

    4R_ABI_36_01

    36-01
    ABS SOLENOID VALVE MALFUNCTION

    POSSIBLE FAILURES

    4R_ABI_37_01

    37-01
    ABS SOLENOID VALVE MALFUNCTION

    POSSIBLE FAILURES

    4R_ABI_38_01

    38-01
    ABS SOLENOID VALVE MALFUNCTION

    POSSIBLE FAILURES

    4R_ABI_51_01

    51-01
    MOTOR LOCK

    POSSIBLE FAILURES

    4R_ABI_52_01

    52-01
    MOTOR STUCK

    POSSIBLE FAILURES

    4R_ABI_54_01

    54-01
    FAIL-SAFE RELAY MALFUNCTION

    POSSIBLE FAILURES

    4R_ABI_61_01

    61-01
    BATTERY VOLTAGE LOW

    POSSIBLE FAILURES

    4R_ABI_62_01

    62-01
    BATTERY VOLTAGE HIGH

    POSSIBLE FAILURES

    4R_ABI_65_01

    65-01
    BRAKE FLUID LEVEL LOW

    POSSIBLE FAILURES

    4R_ABI_66_01

    66-01
    PRESSURE SENSOR MALFUNCTION

    POSSIBLE FAILURES

    4R_ABI_68_01

    68-01
    BRAKE PEDAL POSITION SWITCH MALFUNCTION

    POSSIBLE FAILURES

    4R_ABI_81_01

    81-01
    VSA MODULATOR-CONTROL UNIT INTERNAL CIRCUIT MALFUNCTION

    POSSIBLE FAILURES

    4R_ABI_83_01

    83-01
    PGM-FI MALFUNCTION

    POSSIBLE FAILURES

    4R_ABI_84_01

    84-01
    VSA SENSOR NEUTRAL POSITION NOT WRITTEN

    POSSIBLE FAILURES

    NOTE

    When there is not a particular Menu for Sensor calibration then perform DTC-clear in order to do each sensor calibration.
    After DTC-clear, sensor calibration is performed automatically.
    If there is a paticular Menu for Sensor calibration in ModeMenu then perform the Sensor calibration.

    4R_ABI_86_01

    86-01
    F-CAN COMMUNICATION MALFUNCTION

    POSSIBLE FAILURES

    4R_ABI_91_01

    91-01
    VSA ACTIVATION TIME TOO LONG

    POSSIBLE FAILURES

    4R_ABI_104_01

    104-01
    YAW RATE-ACCELERATION SENSOR MALFUNCTION

    POSSIBLE FAILURES

    4R_ABI_105_01

    105-01
    HYDRAULIC UNIT TEMPERATURE SENSOR MALFUNCTION

    POSSIBLE FAILURES

    4R_ABI_112_01

    112-01
    NEUTRAL SWITCH MALFUNCTION

    POSSIBLE FAILURES

    WARNING INDICATOR STATUS

    INFORMATION

    <Internal failure> : Power Supply Circuit malfunction

    4R_ABI_158_01

    158-01
    ECU SOFTWARE UPDATE FAILURE

    POSSIBLE FAILURES

    NOTE

    Even if DTC Clear is performed this DTC is not cleared.
    Perform CM update to clear this DTC.

    4R_ABI_81_09

    81-09
    VSA MODULATOR-CONTROL UNIT INTERNAL CIRCUIT MALFUNCTION

    POSSIBLE FAILURES

    WARNING INDICATOR STATUS

    4R_ABI_81_10

    81-10
    VSA MODULATOR-CONTROL UNIT INTERNAL CIRCUIT MALFUNCTION

    POSSIBLE FAILURES

    WARNING INDICATOR STATUS

    4R_ABI_25_120

    25-120
    YAW RATE SENSOR (INSIDE OF MODULATOR CONTROL UNIT) STUCK

    POSSIBLE FAILURES

    WARNING INDICATOR STATUS

    4R_ABI_25_121

    25-121
    YAW RATE SENSOR (INSIDE OF MODULATOR CONTROL UNIT) OUTPUT SIGNAL MALFUNCTION

    POSSIBLE FAILURES

    WARNING INDICATOR STATUS

    4R_ABI_26_120

    26-120
    LATERAL ACCELERATION SENSOR (INSIDE OF MODULATOR CONTROL UNIT) STUCK

    POSSIBLE FAILURES

    WARNING INDICATOR STATUS

    4R_ABI_26_121

    26-121
    LATERAL ACCELERATION SENSOR (INSIDE OF MODULATOR CONTROL UNIT) OUTPUT SIGNAL MALFUNCTION

    POSSIBLE FAILURES

    WARNING INDICATOR STATUS

    4R_ABI_28_120

    28-120
    LONGITUDINAL ACCELERATION SENSOR (INSIDE OF MODULATOR CONTROL UNIT) STUCK

    POSSIBLE FAILURES

    WARNING INDICATOR STATUS

    4R_ABI_28_121

    28-121
    LONGITUDINAL ACCELERATION SENSOR (INSIDE OF MODULATOR CONTROL UNIT) OUTPUT SIGNAL MALFUNCTION

    POSSIBLE FAILURES

    WARNING INDICATOR STATUS

    4R_ABI_81_19

    81-19
    YAW RATE SENSOR (INSIDE OF MODULATOR CONTROL UNIT) INTERNAL CIRCUIT MALFUNCTION

    POSSIBLE FAILURES

    WARNING INDICATOR STATUS

    4R_ABI_81_20

    81-20
    ACCELERATION SENSOR (INSIDE OF MODULATOR CONTROL UNIT) INTERNAL CIRCUIT MALFUNCTION

    POSSIBLE FAILURES

    WARNING INDICATOR STATUS

    4R_ABI_111_11

    111-11
    BACK-UP LIGHT SWITCH STUCK OFF

    POSSIBLE FAILURES

    WARNING INDICATOR STATUS

    4R_ABI_111_12

    111-12
    BACK-UP LIGHT SWITCH STUCK ON

    POSSIBLE FAILURES

    WARNING INDICATOR STATUS

    4R_ABI_118_11

    118-11
    CLUTCH PEDAL POSITION SWITCH B/C STUCK OFF

    POSSIBLE FAILURES

    WARNING INDICATOR STATUS

    4R_ABI_118_12

    118-12
    CLUTCH PEDAL POSITION SWITCH B STUCK ON

    POSSIBLE FAILURES

    WARNING INDICATOR STATUS

    4R_ABI_71_80

    71-80
    ABNORMAL SLIP MALFUNCTION

    POSSIBLE FAILURES

    WARNING INDICATOR STATUS

    4R_ABI_71_81

    71-81
    RIGHT-FRONT WHEEL ABNORMAL SLIP MALFUNCTION

    POSSIBLE FAILURES

    WARNING INDICATOR STATUS

    4R_ABI_71_82

    71-82
    LEFT-FRONT WHEEL ABNORMAL SLIP MALFUNCTION

    POSSIBLE FAILURES

    WARNING INDICATOR STATUS

    4R_ABI_71_83

    71-83
    RIGHT-REAR WHEEL ABNORMAL SLIP MALFUNCTION

    POSSIBLE FAILURES

    WARNING INDICATOR STATUS

    4R_ABI_71_84

    71-84
    LEFT-REAR WHEEL ABNORMAL SLIP MALFUNCTION

    POSSIBLE FAILURES

    WARNING INDICATOR STATUS

    4R_ABI_88_11

    88-11
    WHEEL SPEED SENSOR NOISE MALFUNCTION

    POSSIBLE FAILURES

    WARNING INDICATOR STATUS

    4R_ABI_88_12

    88-12
    ABS ACTIVATION TIME TOO LONG

    POSSIBLE FAILURES

    WARNING INDICATOR STATUS

    4R_ABI_66_14

    66-14
    PRESSURE SENSOR SENSITIVITY MALFUNCTION

    POSSIBLE FAILURES

    WARNING INDICATOR STATUS

    4R_ABI_68_13

    68-13
    BRAKE PEDAL POSITION SWITCH CIRCUIT MALFUNCTION

    POSSIBLE FAILURES

    WARNING INDICATOR STATUS

    4R_ABI_11_13

    11-13
    RIGHT-FRONT WHEEL SPEED SENSOR CIRCUIT MALFUNCTION

    POSSIBLE FAILURES

    WARNING INDICATOR STATUS

    4R_ABI_12_120

    12-120
    RIGHT-FRONT WHEEL SPEED SENSOR CIRCUIT MALFUNCTION

    POSSIBLE FAILURES

    WARNING INDICATOR STATUS

    4R_ABI_13_13

    13-13
    LEFT-FRONT WHEEL SPEED SENSOR CIRCUIT MALFUNCTION

    POSSIBLE FAILURES

    WARNING INDICATOR STATUS

    4R_ABI_14_120

    14-120
    LEFT-FRONT WHEEL SPEED SENSOR CIRCUIT MALFUNCTION

    POSSIBLE FAILURES

    WARNING INDICATOR STATUS

    4R_ABI_15_13

    15-13
    RIGHT-REAR WHEEL SPEED SENSOR CIRCUIT MALFUNCTION

    POSSIBLE FAILURES

    WARNING INDICATOR STATUS

    4R_ABI_16_120

    16-120
    RIGHT-REAR WHEEL SPEED SENSOR CIRCUIT MALFUNCTION

    POSSIBLE FAILURES

    WARNING INDICATOR STATUS

    4R_ABI_17_13

    17-13
    LEFT-REAR WHEEL SPEED SENSOR CIRCUIT MALFUNCTION

    POSSIBLE FAILURES

    WARNING INDICATOR STATUS

    4R_ABI_18_120

    18-120
    LEFT-REAR WHEEL SPEED SENSOR CIRCUIT MALFUNCTION

    POSSIBLE FAILURES

    WARNING INDICATOR STATUS

    4R_ABI_25_21

    25-21
    YAW RATE SENSOR OUTPUT SIGNAL MALFUNCTION

    POSSIBLE FAILURES

    4R_ABI_26_21

    26-21
    LATERAL ACCELERATION OUTPUT SIGNAL MALFUNCTION

    POSSIBLE FAILURES

    4R_ABI_27_20

    27-20
    STEERING ANGLE SENSOR INTERNAL CIRCUIT MALFUNCTION

    POSSIBLE FAILURES

    WARNING INDICATOR STATUS

    4R_ABI_27_21

    27-21
    STEERING ANGLE SENSOR OUTPUT SIGNAL MALFUNCTION

    POSSIBLE FAILURES

    INFORMATION

    This DTC may be occurred when terminals between SAS and VSA control module loose.

    4R_ABI_28_21

    28-21
    LONGITUDINAL ACCELERATION OUTPUT SIGNAL MALFUNCTION

    POSSIBLE FAILURES

    4R_ABI_28_22

    28-22
    LONGITUDINAL ACCELERATION SENSOR STUCK

    POSSIBLE FAILURES

    4R_ABI_51_13

    51-13
    MOTOR DRIVE CIRCUIT MALFUNCTION

    POSSIBLE FAILURES

    WARNING INDICATOR STATUS

    4R_ABI_51_80

    51-80
    MOTOR MALFUNCTION

    POSSIBLE FAILURES

    WARNING INDICATOR STATUS

    4R_ABI_61_12

    61-12
    MODULATOR-CONTROL UNIT POWER SOURCE CIRCUIT (IG) LOW VOLTAGE

    POSSIBLE FAILURES

    WARNING INDICATOR STATUS

    4R_ABI_56_13

    56-13
    FAIL-SAFE RELAY POWER SOURCE MALFUNCTION

    POSSIBLE FAILURES

    WARNING INDICATOR STATUS

    4R_ABI_54_13

    54-13
    FAIL-SAFE RELAY POWER SOURCE MALFUNCTION

    POSSIBLE FAILURES

    WARNING INDICATOR STATUS

    4R_ABI_111_60

    111-60
    REVERSE GEAR SIGNAL MALFUNCTION

    POSSIBLE FAILURES

    WARNING INDICATOR STATUS

    4R_ABI_112_11

    112-11
    NEUTRAL GEAR SIGNAL MALFUNCTION

    POSSIBLE FAILURES

    WARNING INDICATOR STATUS

    4R_ABI_112_60

    112-60
    NEUTRAL GEAR SIGNAL MALFUNCTION

    POSSIBLE FAILURES

    WARNING INDICATOR STATUS

    4R_ABI_91_11

    91-11
    VSA ACTIVATION TIME TOO LONG

    POSSIBLE FAILURES

    WARNING INDICATOR STATUS

    4R_ABI_76_11

    76-11
    Brake Booster Malfunction

    POSSIBLE FAILURES

    WARNING INDICATOR STATUS

    4R_ABI_77_11

    77-11
    Brake Booster Pressure Sensor A Circuit Malfunction

    POSSIBLE FAILURES

    WARNING INDICATOR STATUS

    4R_ABI_78_11

    78-11
    Brake Booster Pressure Sensor B Circuit Malfunction

    POSSIBLE FAILURES

    WARNING INDICATOR STATUS

    4R_ABI_77_12

    77-12
    Brake Booster Pressure Sensor A/B Power Source Circuit Malfunction

    POSSIBLE FAILURES

    WARNING INDICATOR STATUS

    4R_ABI_77_13

    77-13
    Brake Booster Pressure Sensor A/B Incorrect Correlation

    POSSIBLE FAILURES

    WARNING INDICATOR STATUS

    4R_ABI_83_13

    83-13
    Electric Servo Brake System Malfunction

    POSSIBLE FAILURES

    WARNING INDICATOR STATUS

    4R_ABI_151_11

    151-11
    Low Tire Air Pressure

    POSSIBLE FAILURES

    WARNING INDICATOR STATUS

    4R_ABI_151_21

    151-21
    Different Diameter Tire Detection

    POSSIBLE FAILURES

    WARNING INDICATOR STATUS

    4R_ABI_151_31

    151-31
    TPMS Switch Circuit Open

    POSSIBLE FAILURES

    WARNING INDICATOR STATUS

    4R_ABI_152_21

    152-21
    Different Diameter Tire Detection

    POSSIBLE FAILURES

    WARNING INDICATOR STATUS

    4R_ABI_86_24

    86-24
    F-CAN Communication With PCU Malfunction

    POSSIBLE FAILURES

    WARNING INDICATOR STATUS

    4R_ABI_58_11

    58-11
    Brake Diag Circuit OFF Failure

    POSSIBLE FAILURES

    WARNING INDICATOR STATUS

    4R_ABI_58_12

    58-12
    Brake Diag Circuit ON Failure

    POSSIBLE FAILURES

    WARNING INDICATOR STATUS

    4R_ABI_54_14

    54-14
    FAIL-SAFE RELAY DRIVE CIRCUIT MALFUNCTION

    POSSIBLE FAILURES

    WARNING INDICATOR STATUS

    4R_ABI_83_14

    83-14
    Electric Parking Brake System Malfunction

    POSSIBLE FAILURES

    WARNING INDICATOR STATUS

    4R_ABI_83_15

    83-15
    Precision All Wheel Steer System Malfunction (Rear Wheel Angle Valid)

    POSSIBLE FAILURES

    WARNING INDICATOR STATUS

    4R_ABI_83_16

    83-16
    Shift Position Signal Malfunction

    POSSIBLE FAILURES

    WARNING INDICATOR STATUS

    4R_ABI_85_12

    85-12
    Precision All Wheel Steer System Malfunction (Rear Wheel Angle Invalid)

    POSSIBLE FAILURES

    WARNING INDICATOR STATUS

    4R_ABI_86_21

    86-21
    F-CAN Communication With Electric Parking Brake Control Unit Malfunction

    POSSIBLE FAILURES

    WARNING INDICATOR STATUS

    4R_ABI_86_22

    86-22
    F-CAN Communication With SRS Unit Malfunction

    POSSIBLE FAILURES

    WARNING INDICATOR STATUS

    4R_ABI_86_23

    86-23
    F-CAN Communication With Precision All Wheel Steer Control Unit Malfunction

    POSSIBLE FAILURES

    WARNING INDICATOR STATUS

    4R_ABI_86_51

    86-51
    F-CAN Bus-Off Malfunction (F-CAN ch C)

    POSSIBLE FAILURES

    WARNING INDICATOR STATUS

    4R_ABI_97_11

    97-11
    Automatic Brake Hold Switch Signal Circuit Open

    POSSIBLE FAILURES

    WARNING INDICATOR STATUS

    4R_ABI_97_12

    97-12
    Automatic Brake Hold Switch Signal Circuit Short

    POSSIBLE FAILURES

    WARNING INDICATOR STATUS

    4R_ABI_98_11

    98-11
    Seat Belt Buckle Switch Malfunction

    POSSIBLE FAILURES

    WARNING INDICATOR STATUS

    4R_ABI_105_11

    105-11
    Solenoid Valve Overheating

    POSSIBLE FAILURES

    WARNING INDICATOR STATUS

    4R_ABI_141_13

    141-13
    Right-Front Brake Caliper Pressure Sensor Internal Circuit Malfunction

    POSSIBLE FAILURES

    WARNING INDICATOR STATUS

    4R_ABI_141_14

    141-14
    Right-Front Brake Caliper Pressure Sensor Malfunction

    POSSIBLE FAILURES

    WARNING INDICATOR STATUS

    4R_ABI_142_13

    142-13
    Left-Front Brake Caliper Pressure Sensor Internal Circuit Malfunction

    POSSIBLE FAILURES

    WARNING INDICATOR STATUS

    4R_ABI_142_14

    142-14
    Left-Front Brake Caliper Pressure Sensor Malfunction

    POSSIBLE FAILURES

    WARNING INDICATOR STATUS

    4R_ABI_94_11

    94-11
    Back light switch circuit open or short

    POSSIBLE FAILURES

    WARNING INDICATOR STATUS

    4R_ABI_95_11

    95-11
    Clutch Stroke Sensor Failure

    POSSIBLE FAILURES

    4R_ABI_96_11

    96-11
    Hill Descent Control Switch Input Circuit Open

    POSSIBLE FAILURES

    4R_ABI_96_12

    96-12
    Hill Descent Control Switch Input Circuit Short

    POSSIBLE FAILURES

    4R_CANABS_C0010-49

    C0010-49
    Inlet Solenoid (Left Front) Circuit Failure

    POSSIBLE FAILURES

    4R_CANABS_C0011-49

    C0011-49
    Outlet Solenoid (Left Front) Circuit Failure

    POSSIBLE FAILURES

    4R_CANABS_C0014-49

    C0014-49
    Inlet Solenoid (Right Front) Circuit Failure

    POSSIBLE FAILURES

    4R_CANABS_C0015-49

    C0015-49
    Outlet Solenoid (Right Front) Circuit Failure

    POSSIBLE FAILURES

    4R_CANABS_C0018-49

    C0018-49
    Inlet Solenoid (Left Rear) Circuit Failure

    POSSIBLE FAILURES

    4R_CANABS_C0019-49

    C0019-49
    Outlet Solenoid (Left Rear) Circuit Failure

    POSSIBLE FAILURES

    4R_CANABS_C001C-49

    C001C-49
    Inlet Solenoid (Right Rear) Circuit Failure

    POSSIBLE FAILURES

    4R_CANABS_C001D-49

    C001D-49
    Outlet Solenoid (Right Rear) Circuit Failure

    POSSIBLE FAILURES

    4R_CANABS_C0020-12

    C0020-12
    Pump Motor Circuit Failure (Stuck ON)

    POSSIBLE FAILURES

    4R_CANABS_C0020-14

    C0020-14
    Pump Motor Circuit Failure (Stuck OFF)

    POSSIBLE FAILURES

    4R_CANABS_C0031-14

    C0031-14
    Left Front Wheel Speed sensor Circuit Failure (Circuit Short To Ground or Open)

    POSSIBLE FAILURES

    4R_CANABS_C0031-3A

    C0031-3A
    Wheel Speed sensor (Left Front) Signal Failure (Signal frequency is too high)

    POSSIBLE FAILURES

    4R_CANABS_C0031-62

    C0031-62
    Left Front Wheel Speed sensor Signal Compare Failure

    POSSIBLE FAILURES

    4R_CANABS_C0034-14

    C0034-14
    Right-Front Wheel Speed sensor Circuit Failure (Circuit Short To Ground or Open)

    POSSIBLE FAILURES

    4R_CANABS_C0034-3A

    C0034-3A
    Wheel Speed sensor (Right Front) Signal Failure (Signal frequency is too high)

    POSSIBLE FAILURES

    4R_CANABS_C0034-62

    C0034-62
    Right Front Wheel Speed Sensor Signal Compare Failure

    POSSIBLE FAILURES

    4R_CANABS_C0037-14

    C0037-14
    Left Rear Wheel Speed Sensor Circuit Failure (Circuit Short To Ground or Open)

    POSSIBLE FAILURES

    4R_CANABS_C0037-3A

    C0037-3A
    Wheel Speed sensor (Left Rear) Signal Failure (Signal frequency is too high)

    POSSIBLE FAILURES

    4R_CANABS_C0037-62

    C0037-62
    Left Rear Wheel Speed Sensor Signal Compare Failure

    POSSIBLE FAILURES

    4R_CANABS_C003A-14

    C003A-14
    Right Rear Wheel Speed Sensor Circuit Failure (Circuit Short To Ground or Open)

    POSSIBLE FAILURES

    4R_CANABS_C003A-3A

    C003A-3A
    Wheel Speed sensor (Right Rear) Signal Failure (Signal frequency is too high)

    POSSIBLE FAILURES

    4R_CANABS_C003A-62

    C003A-62
    Right Rear Wheel Speed sensor Signal Compare Failure

    POSSIBLE FAILURES

    4R_CANABS_C0040-12

    C0040-12
    Brake Light Switch Failure (Stuck ON)

    POSSIBLE FAILURES

    4R_CANABS_C0040-16

    C0040-16
    Brake Light Switch Failure (Stuck OFF)

    POSSIBLE FAILURES

    4R_CANABS_C0044-49

    C0044-49
    Master Cylinder Pressure Sensor Failure (Internal Circuit Failure)

    POSSIBLE FAILURES

    4R_CANABS_C0044-62

    C0044-62
    Master Cylinder Pressure Sensor Failure (Signal stuck)

    POSSIBLE FAILURES

    4R_CANABS_C0049-7B

    C0049-7B
    Brake Fluid Level Too Low

    POSSIBLE FAILURES

    4R_CANABS_C0051-62

    C0051-62
    Steering Angle Sensor Failure (Signal Compare Failure)

    POSSIBLE FAILURES

    4R_CANABS_C0051-96

    C0051-96
    Steering Angle Sensor Failure (Sensor detects internal failure)

    POSSIBLE FAILURES

    4R_CANABS_C0061-49

    C0061-49
    Built-in Acceleration Sensor Failure (Internal Circuit Failure)

    POSSIBLE FAILURES

    4R_CANABS_C0061-62

    C0061-62
    Built-in Lateral Acceleration Sensor Failure (Signal Compare Failure)

    POSSIBLE FAILURES

    4R_CANABS_C0063-49

    C0063-49
    Built-in Yaw Rate Sensor Failure (Internal Circuit Failure)

    POSSIBLE FAILURES

    4R_CANABS_C0063-62

    C0063-62
    Built-in Yaw Rate Sensor Failure (Signal Compare Failure)

    POSSIBLE FAILURES

    4R_CANABS_C1000-94

    C1000-94
    ABS/VSA Activation Time Too Long

    POSSIBLE FAILURES

    4R_CANABS_C1020-49

    C1020-49
    VSA Master Cut Valve Failure (Unexpected Operation)

    POSSIBLE FAILURES

    4R_CANABS_C1021-49

    C1021-49
    VSA Suction Valve Failure (Unexpected Operation)

    POSSIBLE FAILURES

    4R_CANABS_C1022-14

    C1022-14
    Power Source Failure for Pump Motor

    POSSIBLE FAILURES

    4R_CANABS_C1040-00

    C1040-00
    Different Diameter Tire is detected

    POSSIBLE FAILURES

    4R_CANABS_C1041-00

    C1041-00
    Right Front Wheel Abnormal Slip Detection

    POSSIBLE FAILURES

    4R_CANABS_C1042-00

    C1042-00
    Left Front Wheel Abnormal Slip Detection

    POSSIBLE FAILURES

    4R_CANABS_C1043-00

    C1043-00
    Right Rear Wheel Abnormal Slip Detection

    POSSIBLE FAILURES

    4R_CANABS_C1044-00

    C1044-00
    Left Rear Wheel Abnormal Slip Detection

    POSSIBLE FAILURES

    4R_CANABS_U0029-00

    U0029-00
    CAN Communication Failure (Bus OFF)

    POSSIBLE FAILURES

    4R_CANABS_U0100-00

    U0100-00
    CAN Communication Failure with ECM/ISU

    POSSIBLE FAILURES

    4R_CANABS_U0101-00

    U0101-00
    CAN Communication Failure with TCM

    POSSIBLE FAILURES

    4R_CANABS_U0126-00

    U0126-00
    CAN Communication Failure with Absolute Steering Wheel Angle Sensor

    POSSIBLE FAILURES

    4R_CANABS_U0155-00

    U0155-00
    CAN Communication Failure with METER

    POSSIBLE FAILURES

    4R_CANABS_U0401-68

    U0401-68
    ECM Failure

    POSSIBLE FAILURES

    4R_CANABS_U3000-49

    U3000-49
    ECU Internal Circuit Failure

    POSSIBLE FAILURES

    4R_CANABS_U3000-51

    U3000-51
    ECU Software Update Failure

    POSSIBLE FAILURES

    4R_CANABS_U3006-16

    U3006-16
    Power Source Failure for ECU (Low Voltage)

    POSSIBLE FAILURES

    4R_CANABS_U3006-17

    U3006-17
    Power Source Failure for ECU (High Voltage)

    POSSIBLE FAILURES

    4R_CANABS_C0062-62

    C0062-62
    Longitudinal Acceleration Sensor Failure (Signal Compare Failure)

    POSSIBLE FAILURES

    4R_ABI_86_25

    86-25
    F-CAN Communication With City-Brake Active System Radar/Control Unit Malfunction

    POSSIBLE FAILURES

    4R_CANABS_P0833-12

    P0833-12
    Clutch Pedal Position Switch B Stuck ON

    POSSIBLE FAILURES

    4R_CANABS_P0833-14

    P0833-14
    Clutch Pedal Position Switch B Stuck OFF

    POSSIBLE FAILURES

    4R_CANABS_U0402-68

    U0402-68
    TCM Failure

    POSSIBLE FAILURES

    4R_CANABS_C1C21-12

    C1C21-12
    Back-Up Light Switch Stuck ON

    POSSIBLE FAILURES

    4R_CANABS_C1C21-14

    C1C21-14
    Back-Up Light Switch Stuck OFF

    POSSIBLE FAILURES

    4R_CANABS_C0023-12

    C0023-12
    Brake Diag Circuit ON Failure

    POSSIBLE FAILURES

    4R_CANABS_C0023-14

    C0023-14
    Brake Diag Circuit OFF Failure

    POSSIBLE FAILURES

    4R_CANABS_U12A7-00

    U12A7-00
    CAN Communication Failure with CTBA

    POSSIBLE FAILURES

    4R_CANABS_U0104-00

    U0104-00
    CAN Communication Failure with ACC

    POSSIBLE FAILURES

    4R_CANABS_C1031-15

    C1031-15
    HDC Switch Input Circuit Open failure

    POSSIBLE FAILURES

    4R_CANABS_C1031-11

    C1031-11
    HDC Switch Input Circuit Short failure

    POSSIBLE FAILURES

    4R_CANABS_C1C20-62

    C1C20-62
    Neutral Sensor Failure

    POSSIBLE FAILURES

    4R_CANABS_C0077-78

    C0077-78
    Low Tire Air Pressure

    POSSIBLE FAILURES

    4R_CANABS_C0078-4A

    C0078-4A
    Different Diameter Tire Detection

    POSSIBLE FAILURES

    4R_CANABS_C1030-13

    C1030-13
    TPMS Switch Circuit Open

    POSSIBLE FAILURES

    4R_CANABS_C0062-15

    C0062-15
    Longitudinal Acceleration Sensor Circuit Short To Battery or Open

    POSSIBLE FAILURES

    4R_BCAN_HSS_FT_01_01

    FUNCTION TEST HELP

    Oncoming Vehicle Detection

    This is a function to check the Oncoming Vehicle Detection function by lighting a white light source to the High Beam Support Camera.

    4R_BCAN_HSS_FT_01_02

    FUNCTION TEST HELP

    Preceding Vehicle Detection

    This is a function to check the Preceding Vehicle Detection function by lighting a red light source to the High Beam Support Camera.

    4R_BCAN_HSS_FT_01

    FUNCTION TEST HELP

    High Beam Support System Test

    Light the towards the camera a white/red light source.
    This needs to be done within 120 seconds after the test has started.

    A: Camera
    B: Room Mirror

    Camera can recognize the range of light as below. Light angle that can be recognized is 15 degrees for left/right (total of 30 degrees).

    X: 15 degrees
    Y: 30 degrees
    a: 3.5m (11.5ft)
    b: 19.6m (64.3ft)
    c: 32.7m (107.3ft)

    4R_BCAN_HSS_AD_01_01

    ADJUSTMENT MENU HELP

    High Beam Support System Operation

    (ON / OFF)
    Default Value: ON

    Set the operation status of High Beam Support System.

    4R_BCAN_HSS_AD_01_02

    ADJUSTMENT MENU HELP

    Reset Operation

    (Hold the last state/Reset to ON)
    Default value: Hold the last state

    Set the operation condition for the next activation.

    Hold the last state: When the Operation is set "Non Operated" previously, it will be set "Non Operated" in the next activation.
    Reset to ON: It will forcibly operated when activated next time, even when operation was set to be "Non Operated" previous time.

    4R_BCAN_HSS_AD_01_03

    ADJUSTMENT MENU HELP

    Returning Operation

    (Automatic/Manual/Both Automatic and Manual)
    Default Value: Manual

    When High Beam Support System Operation is cancelled manually, set the operation returning conditions.

    Automatic: When traveling the set distance, it will automatically return.
    Manual: When passing switch is pressed for the set amount of time, it will return
    Both Automatic and Manual: When traveling the set distance or when the passing switch is pressed for the set amount of time, it will return.

    4R_BCAN_HSS_AD_01_04

    ADJUSTMENT MENU HELP

    Automatic Returning Distance

    (1667m/ 1333m/ 1167m/1000m/833m/667m/500m/20m)
    Default Value: 1000m

    After High Beam Support System has been cancelled manually, this sets the travel distance condition until automatic returning.

    4R_BCAN_HSS_AD_01_05

    ADJUSTMENT MENU HELP

    Manual Returning Time

    (2.5 sec./ 2 sec./ 1.5 sec./ 1.25 sec./ 1 sec./ 0.75 sec./ 0.5 sec. / 0.35 sec.)
    Default value: 1.5 seconds

    After High Beam Support System has been cancelled manually, this sets  the pressing time of the passing switch for manual returning.

    4R_BCAN_HSS_AD_01_06

    ADJUSTMENT MENU HELP

    Reset to default

    All setting will be reset to default value.

    <Default Setting>
    High Beam Support System Operation: ON
    Reset Operation: Hold the last state
    Returning Operation: Manual
    Automatic Returning Distance: 1000m
    Manual Returning Time: 1.5 seconds
     

    4R_HSS_OUT_HSS_PASSING

    PARAMETER SPECIFICATION


    Passing switch input information(CAN)
    (ON/OFF)

    PARAMETER TYPE:
    Unit Output Control Information

    THE SOURCE:
    High Beam Support

    4R_HSS_OUT_HSS_H_LLO_ON

    PARAMETER SPECIFICATION


    H/L Lo ON switch input information(CAN)
    (ON/OFF)

    PARAMETER TYPE:
    Unit Output Control Information

    THE SOURCE:
    High Beam Support

    4R_HSS_OUT_HSS_H_L_HI_ON

    PARAMETER SPECIFICATION


    H/L Hi ON input information(CAN)
    (ON/OFF)

    PARAMETER TYPE:
    Unit Output Control Information

    THE SOURCE:
    High Beam Support

    4R_HSS_OUT_HSS_WARN_ICON

    PARAMETER SPECIFICATION


    Warning output(Icon)
    (ON/OFF)

    PARAMETER TYPE:
    Unit Output Control Information

    THE SOURCE:
    High Beam Support

    4R_HSS_OUT_HSS_WARN_MID

    PARAMETER SPECIFICATION


    Warning output(MID)
    (ON/OFF)

    PARAMETER TYPE:
    Unit Output Control Information

    THE SOURCE:
    High Beam Support

    4R_HSS_OUT_HSS_IND

    PARAMETER SPECIFICATION


    Indicator output(Operation icon)
    (ON/OFF)

    PARAMETER TYPE:
    Unit Output Control Information

    THE SOURCE:
    High Beam Support

    4R_HSS_OUT_HSS_SPEED

    PARAMETER SPECIFICATION


    Speed input information(CAN)
    (ON/OFF)

    PARAMETER TYPE:
    Unit Output Control Information

    THE SOURCE:
    High Beam Support

    4R_HSS_OUT_HSS_AUTOLT

    PARAMETER SPECIFICATION


    Auto light frame input information(CAN)
    (ON/OFF)

    PARAMETER TYPE:
    Unit Output Control Information

    THE SOURCE:
    High Beam Support

    4R_HSS_OUT_HSS_AUTOSW

    PARAMETER SPECIFICATION


    H/L Auto SW input information(CAN)
    (ON/OFF)

    PARAMETER TYPE:
    Unit Output Control Information

    THE SOURCE:
    High Beam Support

    4R_HSS_OUT_HSS_MIRRORSW

    PARAMETER SPECIFICATION


    Auto dimming mirror SW input information
    (ON/OFF)

    PARAMETER TYPE:
    Unit Output Control Information

    THE SOURCE:
    High Beam Support

    4R_HSS_OUT_HSS_HI

    PARAMETER SPECIFICATION


    Hi beam control signal
    (ON/OFF)

    PARAMETER TYPE:
    Unit Output Control Information

    THE SOURCE:
    High Beam Support

    4R_HSS_OUT_HSS_SERVICE_INFO

    PARAMETER SPECIFICATION


    The dirt of the camera lens indicator
    (ON/OFF)

    PARAMETER TYPE:
    Unit Output Control Information

    THE SOURCE:
    High Beam Support

    4R_HSS_OUT_HSS_FUNCTION

    PARAMETER SPECIFICATION


    High Beam Support System function
    (ON/OFF)

    PARAMETER TYPE:
    Unit Output Control Information

    THE SOURCE:
    High Beam Support

    4R_HSS_OUT_HSS_SAE_MODE

    PARAMETER SPECIFICATION


    SAE(North America type) mode
    (ON/OFF)

    PARAMETER TYPE:
    Unit Output Control Information

    THE SOURCE:
    High Beam Support

    4R_HSS_OUT_HSS_STEERING_TYPE

    PARAMETER SPECIFICATION


    The type of the steering wheel(soft type)
    (RHD/LHD)

    PARAMETER TYPE:
    Unit Output Control Information

    THE SOURCE:
    High Beam Support

    4R_HSS_OUT_HSS_DELAY

    PARAMETER SPECIFICATION


    Delay control Keep off high beams
    (ON/OFF)

    PARAMETER TYPE:
    Unit Output Control Information

    THE SOURCE:
    High Beam Support

    4R_HSS_OUT_HSS_IMAGERE

    PARAMETER SPECIFICATION


    Cannot detect it with a camera
    (ON/OFF)

    PARAMETER TYPE:
    Unit Output Control Information

    THE SOURCE:
    High Beam Support

    4R_HSS_OUT_HSS_FOG

    PARAMETER SPECIFICATION


    Bad weather sensed
    (ON/OFF)

    PARAMETER TYPE:
    Unit Output Control Information

    THE SOURCE:
    High Beam Support

    4R_HSS_OUT_HSS_AMBIENT

    PARAMETER SPECIFICATION


    Daylight detected
    (ON/OFF)

    PARAMETER TYPE:
    Unit Output Control Information

    THE SOURCE:
    High Beam Support

    4R_HSS_OUT_HSS_VILLAGE

    PARAMETER SPECIFICATION


    Village sensed Keep
    (ON/OFF)

    PARAMETER TYPE:
    Unit Output Control Information

    THE SOURCE:
    High Beam Support

    4R_HSS_OUT_HSS_SPEEDLIMIT

    PARAMETER SPECIFICATION


    Speed limit below threshold
    (ON/OFF)

    PARAMETER TYPE:
    Unit Output Control Information

    THE SOURCE:
    High Beam Support

    4R_HSS_OUT_HSS_PRECEDING

    PARAMETER SPECIFICATION


    Taillights sensed
    (ON/OFF)

    PARAMETER TYPE:
    Unit Output Control Information

    THE SOURCE:
    High Beam Support

    4R_HSS_OUT_HSS_ONCOMING

    PARAMETER SPECIFICATION


    Head lights sensed
    (ON/OFF)

    PARAMETER TYPE:
    Unit Output Control Information

    THE SOURCE:
    High Beam Support

    4R_HSS_OUT_HSS_START

    PARAMETER SPECIFICATION


    Movement after the IG switch reset
    (*1A/*2B)

    *1 A: Each time, it starts with ON
    *2 B: The last state is hold

    PARAMETER TYPE:
    Unit Output Control Information

    THE SOURCE:
    High Beam Support

    4R_HSS_OUT_HSS_RE_START

    PARAMETER SPECIFICATION


    High beam support system return method
    (*1A/*2B/*3C)

    *1 A: Both of manual operation and automatic
    *2 B: Manual operation
    *3 C: Automatic

    PARAMETER TYPE:
    Unit Output Control Information

    THE SOURCE:
    High Beam Support

    4R_HSS_HSS_RE_ST_L_8

    PARAMETER SPECIFICATION


    Auto return, When running for 1667m
    (ON/OFF)

    PARAMETER TYPE:
    Unit Output Control Information

    THE SOURCE:
    High Beam Support

    4R_HSS_HSS_RE_ST_L_7

    PARAMETER SPECIFICATION


    Auto return, When running for 1333m
    (ON/OFF)

    PARAMETER TYPE:
    Unit Output Control Information

    THE SOURCE:
    High Beam Support

    4R_HSS_HSS_RE_ST_L_6

    PARAMETER SPECIFICATION


    Auto return, When running for 1167m
    (ON/OFF)

    PARAMETER TYPE:
    Unit Output Control Information

    THE SOURCE:
    High Beam Support

    4R_HSS_HSS_RE_ST_L_5

    PARAMETER SPECIFICATION


    Auto return, When running for 1000m
    (ON/OFF)

    PARAMETER TYPE:
    Unit Output Control Information

    THE SOURCE:
    High Beam Support

    4R_HSS_HSS_RE_ST_L_4

    PARAMETER SPECIFICATION


    Auto return, When running for 833m
    (ON/OFF)

    PARAMETER TYPE:
    Unit Output Control Information

    THE SOURCE:
    High Beam Support

    4R_HSS_HSS_RE_ST_L_3

    PARAMETER SPECIFICATION


    Auto return, When running for 667m
    (ON/OFF)

    PARAMETER TYPE:
    Unit Output Control Information

    THE SOURCE:
    High Beam Support

    4R_HSS_HSS_RE_ST_L_2

    PARAMETER SPECIFICATION


    Auto return, When running for 500m
    (ON/OFF)

    PARAMETER TYPE:
    Unit Output Control Information

    THE SOURCE:
    High Beam Support

    4R_HSS_HSS_RE_ST_L_1

    PARAMETER SPECIFICATION


    Auto return, When running for 20m
    (ON/OFF)

    PARAMETER TYPE:
    Unit Output Control Information

    THE SOURCE:
    High Beam Support

    4R_HSS_HSS_RE_ST_T_8

    PARAMETER SPECIFICATION


    Manual operation Hold time, 2.5s
    (ON/OFF)

    PARAMETER TYPE:
    Unit Output Control Information

    THE SOURCE:
    High Beam Support

    4R_HSS_HSS_RE_ST_T_7

    PARAMETER SPECIFICATION


    Manual operation Hold time, 2.0s
    (ON/OFF)

    PARAMETER TYPE:
    Unit Output Control Information

    THE SOURCE:
    High Beam Support

    4R_HSS_HSS_RE_ST_T_6

    PARAMETER SPECIFICATION


    Manual operation Hold time, 1.5s
    (ON/OFF)

    PARAMETER TYPE:
    Unit Output Control Information

    THE SOURCE:
    High Beam Support

    4R_HSS_HSS_RE_ST_T_5

    PARAMETER SPECIFICATION


    Manual operation Hold time, 1.25s
    (ON/OFF)

    PARAMETER TYPE:
    Unit Output Control Information

    THE SOURCE:
    High Beam Support

    4R_HSS_HSS_RE_ST_T_4

    PARAMETER SPECIFICATION


    Manual operation Hold time, 1.0s
    (ON/OFF)

    PARAMETER TYPE:
    Unit Output Control Information

    THE SOURCE:
    High Beam Support

    4R_HSS_HSS_RE_ST_T_3

    PARAMETER SPECIFICATION


    Manual operation Hold time, 0.75s
    (ON/OFF)

    PARAMETER TYPE:
    Unit Output Control Information

    THE SOURCE:
    High Beam Support

    4R_HSS_HSS_RE_ST_T_2

    PARAMETER SPECIFICATION


    Manual operation Hold time, 0.5s
    (ON/OFF)

    PARAMETER TYPE:
    Unit Output Control Information

    THE SOURCE:
    High Beam Support

    4R_HSS_HSS_RE_ST_T_1

    PARAMETER SPECIFICATION


    Manual operation Hold time, 0.35s
    (ON/OFF)

    PARAMETER TYPE:
    Unit Output Control Information

    THE SOURCE:
    High Beam Support

    4R_HSS_U1280

    U1280
    High beam support system control unit communication bus line error (BUS-OFF)

    DTC store unit:

    High beam support system control unit

    DTC type:

    Communication Error

    POSSIBLE FAILURES

    4R_HSS_U128D

    U128D
    High beam support system control unit lost communication with Gauge control module

    DTC store unit:

    High beam support system control unit

    DTC type:

    Communication Error

    POSSIBLE FAILURES

    4R_HSS_U1281

    U1281
    High beam support system control unit lost communication with MICU

    DTC store unit:

    High beam support system control unit

    DTC type:

    Communication Error

    POSSIBLE FAILURES

    4R_HSS_U0180

    U0180
    High beam support system control unit lost communication with Rain light sennsor

    DTC store unit:

    High beam support system control unit

    DTC type:

    Communication Error

    POSSIBLE FAILURES

    4R_HSS_1A05

    B1A05
    High beam support system internal system failure

    DTC store unit:

    High beam support system control unit

    DTC type:

    Internal failure

    POSSIBLE FAILURES

    4R_HSS_1A06

    B1A06
    High beam support system camera blocked failure

    DTC store unit:

    High beam support system control unit

    DTC type:

    Internal failure

    POSSIBLE FAILURES

    4R_HUDADJ_ADJ_01


    ADJUSTMENT

    [Description]

    The display of HUD can be adjusted.
    Adjustment of one step will rotate 0.2 degree of displays of HUD.
    It can adjust to a maximum of 3 degrees of one side.

    About the value:
    Default: The value by which a head up display control unit setup was carried out when starting adjustment
    Current: The current value under adjustment

    1 - 14: The value rectified clockwise
    15: The value at the time of factory shipments
    16 - 29: The value rectified counterclockwise

    4R_HUD_IL_INTSENS_LUXPRE

    PARAMETER HELP
    HUD internal-organs sensor detection illumination
    (LUX)

    [Description]

    The illumination which the illumination sensor built in the head up display is detecting is displayed.

    4R_HUD_IL_RLSENS_LUX

    PARAMETER HELP
    Rain light sensor detection illumination
    (LUX)

    [Description]

    The illumination which the illumination sensor built in the rain light sensor is detecting is displayed.

    4R_HUD_IL_RESULT_LUX

    PARAMETER HELP
    External illumination Calculation result
    (LUX)

    [Description]

    The illumination computed from the value of each illumination sensor is displayed.

    4R_HUD_DEV_CONTENT_FORCE

    PARAMETER HELP
    Force display control
    (ON / OFF)

    [Description]

    The operating state of forced display (function test) is displayed.
    ON: Under forced-display (function test) execution
    OFF: Usually display.

    4R_HUD_DEV_ILLUMI_ROTATE

    PARAMETER HELP
    Roll direction adjustment
    (ON / OFF)

    [Description]

    The run state of spin compensation is displayed.
    ON: Under spin compensation implementation
    OFF: It is usually a control state.

    4R_HUD_DEV_ILLUMI_ROTSTEP

    PARAMETER HELP
    Roll direction adjustment step number

    [Description]

    The number of steps of spin compensation is displayed.
    Compensation range: From 1 to 29

    4R_HUD_SW_ONOFF_CUR

    PARAMETER HELP
    HUD Main switch
    (ON / OFF)

    [Description]

    The state of a HUD main switch is displayed.
    While the HUD main switch is pushed, it is displayed as "ON."

    4R_HUD_SW_UP_CUR

    PARAMETER HELP
    HUD UP switch
    (ON / OFF)

    [Description]

    The state of a HUD UP switch is displayed.
    While the HUD UP switch is pushed, it is displayed as "ON."

    4R_HUD_SW_DOWN_CUR

    PARAMETER HELP
    HUD DOWN switch
    (ON / OFF)

    [Description]

    The state of a HUD DOWN switch is displayed.
    While the HUD DOWN switch is pushed, it is displayed as "ON."

    4R_HUD_SW_ILLMI_UP_CUR

    PARAMETER HELP
    HUD Brightness UP switch
    (ON / OFF)

    [Description]

    The state of a HUD Brightness UP switch is displayed.
    While the HUD Brightness UP switch is pushed, it is displayed as "ON."

    4R_HUD_SW_ILLMI_DOWN_CUR

    PARAMETER HELP
    HUD Brightness DOWN switch
    (ON / OFF)

    [Description]

    The state of a HUD Brightness DOWN switch is displayed.
    While the HUD Brightness DOWN switch is pushed, it is displayed as "ON."

    4R_HUD_U3000_49

    U3000-49
    ECU internal circuit malfunction

    DTC store unit:

    DTC type:

    POSSIBLE FAILURES

    4R_HUD_U3000_51

    U3000-51
    Reprogramming error

    DTC store unit:

    DTC type:

    POSSIBLE FAILURES

    4R_HUD_B1194_0

    B1194
    HUD lost communication with gauge control module (UART connection)

    DTC store unit:

    DTC type:

    POSSIBLE FAILURES

    4R_HUD_U0029_0

    U0029
    F-CAN communication line error

    DTC store unit:

    DTC type:

    POSSIBLE FAILURES

    4R_HUD_U1280_0

    U1280
    B-CAN communication bus line error (BUS-OFF)

    DTC store unit:

    DTC type:

    POSSIBLE FAILURES

    4R_HYDB_ADMN


    ADJUSTMENT MENU HELP

    [Description]

    In "Adjustment" menu you can perform Sensor Calibration which depends on each vehicles.

    4R_HYDRBFT_ACCP


    ACCUMULATING PRESSURE TEST

    [Description]

    This test can confirm pump ability and Presumption Enclosed Nitrogen GAS pressure in Accumulator by increasing Accumulator pressure.

    [NOTE]

    When pump deteriorate with age, Time : T3 is lengthened.

    [Reference]

  • P1: START ACCUMULATOR PRESSURE
  • P2: ACCUMULATOR HIGH PRESSURE TO MEASURE T3
  • P3: ACCUMULATOR LOW PRESSURE TO MEASURE T3
  • P4: ACCUMULATOR PRESSURE TO SOUNDS BUZZER
  • P5: PRESUMPTION ENCLOSED GAS PRESSURE
  • T1: TIME TO EMPTY ACCUMULATOR PRESSURE
  • T2: TIME TO RETURN TO P1 PRESSURE
  • T3: PUMP ABILITY TIME TO INCREASE FROM P3 TO P2
  • 4R_HYDRBFT_INCMCP


    INCREASING MASTER CYLINDER PRESSURE TEST

    [Description]

    This test can confirm the normal action of NO Valves and NC Valves.

    [Related DTC(s)]

    DTC 35 and 36.

    [NOTE]

    NO valve : Normally Open valve in Hydraulic Booster Unit
    NC valve : Normally Close valve in Hydraulic Booster Unit

    4R_HYDRBFT_REGBK


    REGENERATIVE BRAKE TEST

    [Description]

    This test can confirm the normal action of RNO Valves and RNC Valves.

    [Related DTC(s)]

    DTC 37 and 38.

    [NOTE]

    RNO : Regeneration Normally Open valve in Hydraulic Booster Unit
    RNC : Regeneration Normally Close valve in Hydraulic Booster Unit

    [Requirement]

    1.IG ON(II) and Stop the engine
    2.Stop the vehicle
    3.Press and hold the Brake Pedal
    (Regulator Pressure Value : 4.0 - 6.0[MPa])
    4.Battery Voltage is over 10.0[V]

    4R_HYDRBFT_CAS


    HYDRAULIC BOOSTER CAS TEST

    [Description]

    This function test forcibly drives CAS Function and can check whether the Brake is applied after you release the Brake Pedal.

    [Related DTC(s)]

    DTC 43

    [Test Procedure]

    1.Start the test while pressing the Brake Pedal.
    2.Release the Brake Pedal.
    3.Check the appropriate wheel.

    [Remark]

    When CAS Function works the BRAKE will be applied to all four wheels.
    Have an assistant help you when rotating the appropriate wheel.
    Don't run this test when there are DTCs in ABS Unit.

    4R_HYDRBFT_BZR


    BUZZER TEST

    [Description]

    This function test forcibly rings BUZZER and can check whether BUZZER rings or not.

    4R_HYDRBAD_SNSCA


    MEMORIZING 0[ZERO] POSITION

    [Description]

    "Memorizing 0[zero] Position" writes the current sensor output into Hydraulic Booster Unit.

    [Related DTC(s)]

    You have to perform "Memorizing 0[zero] Position" under the following circumstances.

    [NOTE]


    <OBJECTS of LEARNING>
    REGULATOR VALVE OUT-PORT PRESSURE SENSOR
    M/C PRESSURE SENSOR
    BRAKE PEDAL STROKE SENSOR

    [Requirement]

    You have to perform "Memorizing 0[zero] Position" under the following circumstances.
    · Disassembly Hydraulic Booster Assy
    · Hydraulic Booster Assy replacement
    · Disassembly Brake Pedal Assy
    · Brake Pedal Assy replacement
    · Stored DTC : 84-1

    [Remark]

    It can be conducted repeatedly.

    4R_HYDRB_NE


    ENGINE SPEED
    [RPM]

    [Description]

    It shows Engine speed.

    [NOTE]

    Engine speed is sent from PGM-FI Unit on F-CAN.

    4R_HYDRB_CVWLF


    LEFT FRONT WHEEL SPEED
    [km/h]/[MPH]

    [Description]

    Left Front Wheel Speed

    [NOTE]

    Wheel Speed Data is sent from ABS/VSA unit on F-CAN.

    4R_HYDRB_CVWRF


    RIGHT FRONT WHEEL SPEED
    [km/h]/[MPH]

    [Description]

    Right Front Wheel Speed

    [NOTE]

    Wheel Speed Data is sent from ABS/VSA unit on F-CAN.

    4R_HYDRB_CVWLR


    LEFT REAR WHEEL SPEED
    [km/h]/[MPH]

    [Description]

    Left Rear Wheel Speed

    [NOTE]

    Wheel Speed Data is sent from ABS/VSA unit on F-CAN.

    4R_HYDRB_CVWRR


    RIGHT REAR WHEEL SPEED
    [km/h]/[MPH]

    [Description]

    Right Rear Wheel Speed

    [NOTE]

    Wheel Speed Data is sent from ABS/VSA unit on F-CAN.

    4R_HYDRB_MSPB


    SUPPLIED VOLTAGE FOR ECU MAIN SYSTEM
    [V]

    [Description]

    This is the Voltage between Battery and Servo, Main Power Supply for System Booting.

    [NOTE]

    When Voltage goes down less than 8V, Motor and Solenoid Drive stop.

    [Reference]

    A: MS+B
    B: Advanced Hydraulic Booster

    4R_HYDRB_BSPB


    SUPPLIED VOLTAGE FOR ECU BACKUP SYSTEM
    [V]

    [Description]

    This is the Voltage between Battery and Servo, Sub Power Supply for System Booting.

    [NOTE]

    When Main Power Supply Circuit is failure, this circuit supplys a voltage for System Booting.

    [Reference]

    A: BS+B
    B: Advanced Hydraulic Booster

    4R_HYDRB_MCK


    SUPPLIED VOLTAGE DATA FOR PUMP MOTOR
    [V]

    [Description]

    This is the Power Supply Voltage for Pump Motor.

    [Reference]

    A: ECU
    B: Internal ECU Circuit
    C: Pump Motor

    4R_HYDRB_ADSVCC


    SUPPLIED VOLTAGE DATA FOR EACH SENSORS
    [V]

    [Description]

    This is the Power Supply Voltage for each sensors.

    [NOTE]

    The following sensors are given from Power Supply Device of ECU inside.
    · Regulator Valve Sensor
    · Master Cylinder Sensor
    · Pedal Stroke Sensor

    4R_HYDRB_ADVCCB


    POWER SUPPLY VOLTAGE FOR BACKUP CPU AND CONSERVED PRESSURE SENSOR
    [V]

    [Description]

    This is the Power Supply Voltage for BACKUP CPU and CONSERVED PRESSURE SENSOR.

    [NOTE]

    Power Supply Voltage is created from Power Supply Device of ECU inside.
    BACKUP CPU
    CONSERVED PRESSURE SENSOR

    4R_HYDRB_IG1


    IGNITION1 VOLTAGE DATA
    [V]

    [Description]

    Voltage between Battery and IG1

    [Reference]

    A: Advanced Hydraulic Booster
    B: Internal ECU

    4R_HYDRB_IG2


    IGNITION2 VOLTAGE DATA
    [V]

    [Description]

    Voltage between Battery and IG2

    [Reference]

    A: Advanced Hydraulic Booster
    B: Internal ECU

    4R_HYDRB_BLSST


    BRAKE LAMP SWITCH STATUS
    [OFF/ON]

    [Description]

    It shows Brake Lamp Switch Status.
    BRAKE PEDAL PRESS : ON [GREEN]
    BRAKE PEDAL RELEASE : OFF[RED]

    [NOTE]

    Brake Lamp Switch Status Data is sent from PGM-FI unit on F-CAN.

    [Reference]

    A: Brake Light Switch
    B: PGM-FI
    C: F-CAN
    D: Advanced Hydrauric Booster Unit

    4R_HYDRB_BFLST


    BRAKE FLUID LEVEL SWITCH STATUS
    [LOW/ENOUGH]

    [Description]

    It shows Brake Fluid Level Switch Status.
    BRAKE FLUID LEVEL NORMAL : OFF[GREEN]
    BRAKE FLUID LEVEL LOW : ON[RED]

    [NOTE]

    BRAKE FLUID LEVEL SWITCH STATUS is sent from GAUGE unit on F-CAN.

    [Reference]

    A: Brake Fluid Level
    B: GAUGE
    C: F-CAN
    D: Advanced Hydraulic Booster Unit

    4R_HYDRB_PARKST


    PARKING BRAKE SWITCH STATUS
    [OFF/ON]

    [Description]

    It shows Parking Brake Switch Status
    PARKING BRAKE PULL : ON[GREEN]
    PARKING BRAKE RELEASE : OFF[RED]

    [NOTE]

    Parking Brake Switch Status is sent from GAUGE Unit on F-CAN.

    [Reference]

    A: Parking Brake Switch
    B: GAUGE
    C: F-CAN
    D: Advanced Hydraulic Booster Unit

    4R_HYDRB_SYSWL


    SYSTEM WARNING LAMP STATUS
    [ON/OFF]

    [Description]

    It shows System Warning Lamp Status.
    SYSTEM WARNING LAMP OFF : OFF[GREEN]
    SYSTEM WARNING LAMP ON : ON[RED]

    [NOTE]

    System Warning Lamp data is sent from GAUGE Unit on F-CAN.

    4R_HYDRB_BRKWL


    BRAKE WARNING LAMP STATUS
    [OFF/ON]

    [Description]

    It shows Brake Warning Lamp Status.
    BRAKE WARNING LAMP OFF : OFF[GREEN]
    BRAKE WARNING LAMP ON : ON[RED]

    [NOTE]

    Brake Warning Lamp Status Data is sent from GAUGE Unit on F-CAN.

    4R_HYDRB_BUZST


    BUZZER OUTPUT STATUS
    [OFF/ON]

    [Description]

    When Buzzer sounds, it shows [ON : RED].

    [NOTE]

    Buzzer sounds from ECU of Hydraulic Booster.

    4R_HYDRB_BLSDMYST


    IDLE STOP SWITCH STATUS
    [OFF/ON]

    [Description]

    It shows [ON] during Idle Stop.

    [NOTE]

    It shows [OFF] when Sensor is not Learning or Brake Pedal sensor is Fail.

    4R_HYDRB_SCSST


    SCS SWITCH STATUS

    [Description]

    It shows SCS Short Status.
    SCS SHORT : ON[GREEN]
    SCS OPEN : OFF[RED]

    4R_HYDRB_CVTSFT


    CVT SHIFT POSITION

    [Description]

    This is shown CVT Shift Position.

    [NOTE]

    CVT Shift Position Status is sent from CVT Unit on F-CAN.

    4R_HYDRB_ADPACC


    ACCUMULATOR PRESSURE SENSOR OUTPUT VOLTAGE DATA
    [V]

    [Description]

    This is showing Output Voltage of Accumulator Pressure Sensor.

    4R_HYDRB_PACCPHY


    ACCUMULATOR PRESSURE VALUE
    [MPa]

    [Description]

    This is showing Output value of Accumulator Pressure Sensor.

    4R_HYDRB_ADPMCX


    MASTER CYLINDER PRESSURE SENSOR OUTPUT VOLTAGE DATA
    [V]

    [Description]

    This is showing Output Voltage of Master Cylinder Pressure Sensor.

    4R_HYDRB_PMCXPHY


    MASTER CYLINDER PRESSURE VALUE
    [MPa]

    [Description]

    This is showing Output value of Master Cylinder Pressure Sensor.

    4R_HYDRB_ADSTRK


    BRAKE PEDAL STROKE SENSOR OUTPUT VOLTAGE DATA
    [V]

    [Description]

    This is showing Output Voltage of Brake Pedal Stroke Sensor.

    4R_HYDRB_STRKPHY


    BRAKE PEDAL STROKE VALUE
    [mm]

    [Description]

    This is Brake Pedal Stroke Value.

    4R_HYDRB_STRKPPHY


    PHYSICAL VALUE OF BRAKE PEDAL STROKE CONVERTED FROM REGULATOR VALVE OUT-PORT PRESSURE
    [mm]

    [Description]

    Brake Pedal Stroke Volume to Brake Pressure Outset Point (0point)
    Engineering Parameter

    4R_HYDRB_ADPREG


    REGULATOR VALVE OUT-PORT PRESSURE SENSOR OUTPUT VOLTAGE DATA
    [V]

    [Description]

    This is showing Output Voltage of Regulator Valve Out-Port Pressure Sensor.

    [Operating Range]

    0.310[V] - 4.755[V]

    4R_HYDRB_PREGPHY


    SERVO REGULATOR PRESSURE SENSOR VALUE
    [MPa]

    [Description]

    This is showing Servo Regulator Pressure Sensor Value.

    4R_HYDRB_PREGOFS


    OFFSET DATA FOR CALIBRATING SERVO REGULATOR PRESSURE SENSOR
    [V]

    [Description]

    This is showing Learning Voltage Data of Regulator Pressure Sensor that is written inside Advanced Hydraulic Booster.

    [NOTE]

    OFFSET DATA is written by running "ADJUSTMENT" ⇒ "Memorizing 0[zero] Position".

    4R_HYDRB_PMCXOFS


    OFFSET DATA FOR CALIBRATING MASTER CYLINDER PRESSURE SENSOR
    [V]

    [Description]

    This is showing Learning Voltage Data of Master Cylinder Pressure Sensor that is written inside Advanced Hydraulic Booster.

    [NOTE]

    OFFSET DATA is written by running "ADJUSTMENT" ⇒ "Memorizing 0[zero] Position".

    4R_HYDRB_STRKOFS


    OFFSET DATA FOR CALIBRATING BRAKE PEDAL STROKE SENSOR
    [V]

    [Description]

    This OFFSET DATA is showing "Learning Value" when Brake Pedal is not pressed of.
    It was written inside Advanced Hydraulic Booster.

    [NOTE]

    OFFSET DATA is written by running "ADJUSTMENT" ⇒ "Memorizing 0[zero] Position".

    4R_HYDRB_STRKPOFS


    OFFSET DATA FOR CALIBRATING BRAKE PEDAL STROKE SENSOR (EFFECTIVE STROKE)
    [V]

    [Description]

    This OFFSET DATA is showing "Learning Value" when Brake Pedal is pressed and Brake Pressure is grown.
    This Learning Data was written in Advanced Hydraulic Booster.

    [NOTE]

    OFFSET DATA is written by running "ADJUSTMENT" ⇒ "Memorizing 0[zero] Position".

    4R_HYDRB_SCLPREG


    LEARNING STATUS OF REGULATOR VALVE OUT-PORT PRESSURE SENSOR
    [Completed/Not Completed]

    [Description]

    This is Learning status of Regulator Valve Pressure Sensor.
    When Sensor Learning was completed this is showing : Completed[GREEN].

    4R_HYDRB_SCLMCX


    LEARNING STATUS OF MASTER CYLINDER PRESSURE SENSOR
    [Completed/Not Completed]

    [Description]

    This is Learning status of Master Cylinder Pressure Sensor.
    When Sensor Learning was completed this is showing : Completed[GREEN].

    4R_HYDRB_SCLSTKBP


    LEARNING STATUS OF BRAKE PEDAL STROKE SENSOR
    [Completed/Not Completed]

    [Description]

    This is Learning status of Brake Pedal Stroke Sensor.
    When Sensor Learning was completed this is showing : Completed[GREEN].

    4R_HYDRB_SCLSTKRG


    LEARNING STATUS OF BRAKE PEDAL STROKE (CONVERTED FROM REGULATOR VALVE OUT-PORT PRESSURE)
    [Completed/Not Completed]

    [Description]

    This is Learning status of Brake Pedal Stroke.
    When the stroke value of Brake Pressure starting to grow is written in Advanced Hydraulic Booster Unit this is "Completed"[GREEN].

    4R_HYDRB_PRSACCUM


    GAS PRESSURE PRESUMPTION VALUE OF ACCUMULATOR
    [MPa]

    [Description]

    It shows the Presumption Value of Nitrogen Gas Pessure in Accumulator.
    This value is Calculated by running "FUNCTION TEST" → "ACCUMULATOR PRESSURE TEST".

    [Operating Range]

    5.0[MPa] - 11.0[MPa]

    [NOTE]

    This value is reset into "0" by Ignition OFF.

    4R_HYDRB_MOTDRVTM


    PUMP DRIVE TIME REQUIRED FOR A FIXD PRESSURE RISE
    [s]

    [Description]

    It shows Pump Drive Time for a fixed Pressure Rise.
    This value is Calculated by running "FUNCTION TEST" ⇒ "ACCUMULATOR PRESSURE TEST".

    [NOTE]

    This value is reset into "0" by Ignition OFF.

    4R_HYDRB_ST_ABS


    ABS/VSA UNIT INFORMATION
    [NORMAL/MALFUNCTION]

    [Description]

    ABS/VSA Unit Status

    [NOTE]

    When it shows [MALFUNCTION], ECU is stored DTC83. Do DTC CLEAR for AHB after repairing ABS/VSA Failure.
    AHB : Advanced Hydraulic Booster

    [Reference]

    A: Advanced Hydraulic Booster
    B: ABS/VSA Control Unit

    4R_HYDRB_ST_CVT


    CVT UNIT INFORMATION
    [NORMAL/MALFUNCTION]

    [Description]

    CVT Unit Status

    4R_HYDRB_ST_IMA


    IMA/ENG UNIT INFORMATION
    [NORMAL/MALFUNCTION]

    [Description]

    IMA/ENG Unit Status

    [NOTE]

    When it shows [MALFUNCTION] ECU is stored DTC83. Do DTC CLEAR for AHB after repairing IMA Failure.
    AHB : Advanced Hydraulic Booster

    [Reference]

    A: Advanced Hydraulic Booster
    B: IMA l Units

    4R_HYDRB_CANERABS


    CAN COMMUNICATION STATUS FOR ABS/VSA
    [NORMAL/MALFUNCTION]

    [Description]

    It shows Communication Status of ABS/VSA on F-CAN.
    When [MALFUNCTION] is shown then AHB is receiving a failure signal from ABS/VSA.

    [NOTE]

    In the case of DTC 86 been stored, do DTC CLEAR for AHB after confirming and repairing [MALFUNCTION] of ABS/VSA.
    AHB : Advanced Hydraulic Booster

    4R_HYDRB_CANERENG


    CAN COMMUNICATION STATUS FOR ENG
    [NORMAL/MALFUNCTION]

    [Description]

    It shows Communication Status of PGM-FI on F-CAN.
    When [MALFUNCTION] is shown then AHB is receiving a failure signal from PGM-FI.

    [NOTE]

    In the case of DTC 86 been stored, do DTC CLEAR for AHB after confirming and repairing [MALFUNCTION] of PGM-FI.
    AHB : Advanced Hydraulic Booster

    4R_HYDRB_CANERCVT


    CAN COMMUNICATION STATUS FOR CVT
    [NORMAL/MALFUNCTION]

    [Description]

    It shows Communication Status of CVT on F-CAN.
    When [MALFUNCTION] is shown then AHB is receiving a failure signal from CVT.

    [NOTE]

    In the case of DTC 86 been stored, do DTC CLEAR for AHB after confirming and repairing [MALFUNCTION] of CVT.
    AHB : Advanced Hydraulic Booster

    4R_HYDRB_CANERAT


    CAN COMMUNICATION STATUS FOR AT
    [NORMAL/MALFUNCTION]

    [Description]

    It shows Communication Status of AT on F-CAN.
    When [MALFUNCTION] is shown then AHB is receiving a failure signal from AT.

    [NOTE]

    In the case of DTC 86 been stored, do DTC CLEAR for AHB after confirming and repairing [MALFUNCTION] of AT.
    AHB : Advanced Hydraulic Booster

    4R_HYDRB_CANERACC


    CAN COMMUNICATION STATUS FOR ACC
    [NORMAL/MALFUNCTION]

    [Description]

    It shows Communication Status of ACC on F-CAN.
    When [MALFUNCTION] is shown then AHB is receiving a failure signal from ACC.

    [NOTE]

    In the case of DTC 86 been stored, do DTC CLEAR for AHB after confirming and repairing [MALFUNCTION] of ACC.
    AHB : Advanced Hydraulic Booster
    ACC : Adaptive Cruise Control

    4R_HYDRB_CANERMETER


    CAN COMMUNICATION STATUS FOR METER
    [NORMAL/MALFUNCTION]

    [Description]

    It shows Communication Status of METER on F-CAN.
    When [MALFUNCTION] is shown then AHB is receiving a failure signal from METER.

    [NOTE]

    In the case of DTC 86 been stored, do DTC CLEAR for AHB after confirming and repairing [MALFUNCTION] of METER.
    AHB : Advanced Hydraulic Booster

    4R_HYDRB_LFWSSTS


    LEFT FRONT WHEEL SPEED SENSOR STATUS
    [NORMAL/MALFUNCTION]

    [Description]

    Left Front Wheel Speed Sensor Status.
    Wheel Speed Sensor Data is sent from ABS/VSA Unit on F-CAN Line.
    [MALFUNCTION]Receiving signal, it might show DTC83. So, please do DTC CLEAR in Hydraulic Booster .

    [NOTE]

    In the case of Wheel Speed Sensor being normal, it automatically shows [NORMAL].
    Receiving [MALFUNCTION] signal, it might show DTC83. Do DTC CLEAR in AHB.
    AHB : Advanced Hydraulic Booster

    4R_HYDRB_RFWSSTS


    RIGHT FRONT WHEEL SPEED SENSOR STATUS
    [NORMAL/MALFUNCTION]

    [Description]

    Right Front Wheel Speed Sensor Status.
    Wheel Speed Sensor Data is sent from ABS/VSA Unit on F-CAN Line.
    [MALFUNCTION]Receiving signal, it might show DTC83. So, please do DTC CLEAR in Hydraulic Booster .

    [NOTE]

    In the case of Wheel Speed Sensor being normal, it automatically shows [NORMAL].
    Receiving [MALFUNCTION] signal, it might show DTC83. Do DTC CLEAR in AHB.
    AHB : Advanced Hydraulic Booster

    4R_HYDRB_LRWSSTS


    LEFT REAR WHEEL SPEED SENSOR STATUS
    [NORMAL/MALFUNCTION]

    [Description]

    Left Rear Wheel Speed Sensor Status.
    Wheel Speed Sensor Data is sent from ABS/VSA Unit on F-CAN Line.
    [MALFUNCTION]Receiving signal, it might show DTC83. So, please do DTC CLEAR in Hydraulic Booster .

    [NOTE]

    In the case of Wheel Speed Sensor being normal, it automatically shows [NORMAL].
    Receiving [MALFUNCTION] signal, it might show DTC83. Do DTC CLEAR in AHB.
    AHB : Advanced Hydraulic Booster

    4R_HYDRB_RRWSSTS


    RIGHT REAR WHEEL SPEED SENSOR STATUS
    [NORMAL/MALFUNCTION]

    [Description]

    Right Rear Wheel Speed Sensor Status.
    Wheel Speed Sensor Data is sent from ABS/VSA Unit on F-CAN Line.
    [MALFUNCTION]Receiving signal, it might show DTC83. So, please do DTC CLEAR in Hydraulic Booster .

    [NOTE]

    In the case of Wheel Speed Sensor being normal, it automatically shows [NORMAL].
    Receiving [MALFUNCTION] signal, it might show DTC83. Do DTC CLEAR in AHB.
    AHB : Advanced Hydraulic Booster

    4R_HYDRB_CANERFCVSCM


    CAN COMMUNICATION STATUS FOR FCVSCM
    [NORMAL/MALFUNCTION]

    [Description]

    It shows Communication Status of FCVSCM on F-CAN. (FCV ONLY)
    When [MALFUNCTION] is shown then AHB is receiving a failure signal from FCVSCM.

    [NOTE]

    In the case of DTC 86 been stored, do DTC CLEAR for AHB after confirming and repairing [MALFUNCTION] of FCVSCM.

    4R_HYDRB_FCVSFT


    FCV SHIFT POSITION
    [P/R/N/Drive]

    [Description]

    FCV Shift Position Information (FCV ONLY)

    [NOTE]

    FCV Shift Position Status is sent from FCVSCM Unit on F-CAN.

    4R_HYDRB_11

    11
    MOTOR LOCK AND CIRCUIT MALFUNCTION

    POSSIBLE FAILURES

    WARNING LAMP ON

    4R_HYDRB_12

    12
    MOTOR VOLTAGE MALFUNCTION 1

    POSSIBLE FAILURES

    WARNING LAMP ON

    4R_HYDRB_13

    13
    MOTOR VOLTAGE MALFUNCTION 2

    POSSIBLE FAILURES

    WARNING LAMP ON

    4R_HYDRB_14

    14
    MOTOR STUCK ON FOR A LONG TIME

    POSSIBLE FAILURES

    WARNING LAMP ON

    4R_HYDRB_18

    18
    ACCUMULATOR ENCLOSURE GAS LOW PRESSURE FAILURE

    POSSIBLE FAILURES

    FAILURE CONDITION

    This code is stored when the situation of Motor having ran in less than 1 second is detected more than 20 times.

    WARNING LAMP ON

    4R_HYDRB_21

    21
    PACC SENSOR MALFUNCTION

    POSSIBLE FAILURES

    WARNING LAMP ON

    NOTE

    PACC : Pressure Accumulator

    4R_HYDRB_22

    22
    PREG SENSOR MALFUNCTION

    POSSIBLE FAILURES

    WARNING LAMP ON

    NOTE

    PREG : Pressure Regulator

    4R_HYDRB_23

    23
    PMC SENSOR MALFUNCTION

    POSSIBLE FAILURES

    WARNING LAMP ON

    NOTE

    PMC : Pressure Master Cylinder

    4R_HYDRB_24

    24
    BRAKE PEDAL STROKE SENSOR MALFUNCTION

    POSSIBLE FAILURES

    WARNING LAMP ON

    4R_HYDRB_25

    25
    THERMISTOR INPUT FAILURE

    POSSIBLE FAILURES

    WARNING LAMP ON

    4R_HYDRB_31

    31
    NO SOLENOID VALVE MALFUNCTION

    POSSIBLE FAILURES

    WARNING LAMP ON

    4R_HYDRB_32

    32
    NC SOLENOID VALVE MALFUNCTION

    POSSIBLE FAILURES

    WARNING LAMP ON

    4R_HYDRB_33

    33
    RNO SOLENOID VALVE MALFUNCTION

    POSSIBLE FAILURES

    WARNING LAMP ON

    4R_HYDRB_34

    34
    RNC SOLENOID VALVE MALFUNCTION

    POSSIBLE FAILURES

    WARNING LAMP ON

    4R_HYDRB_35

    35
    NO SOLENOID VALVE DUTY LIMIT OUT

    POSSIBLE FAILURES

    WARNING LAMP ON

    4R_HYDRB_36

    36
    NC SOLENOID VALVE DUTY LIMIT OUT

    POSSIBLE FAILURES

    WARNING LAMP ON

    4R_HYDRB_37

    37
    RNO SOLENOID VALVE DUTY LIMIT OUT

    POSSIBLE FAILURES

    WARNING LAMP ON

    4R_HYDRB_38

    38
    RNC SOLENOID VALVE DUTY LIMIT OUT

    POSSIBLE FAILURES

    WARNING LAMP ON

    4R_HYDRB_41

    41
    ACCUMULATOR STORED PRESSURE LOW

    POSSIBLE FAILURES

    WARNING LAMP ON

    4R_HYDRB_42

    42
    REGULATOR MALFUNCTION

    POSSIBLE FAILURES

    WARNING LAMP ON

    4R_HYDRB_43

    43
    MASTER CYLINDER MALFUNCTION

    POSSIBLE FAILURES

    WARNING LAMP ON

    NOTE

    Refering to Service Manual, do the [FunctionTest] ⇒ [Hydraulic Booster CAS Test].

    4R_HYDRB_44

    44
    PARTIAL OF BRAKE PEDAL STROKE SENSOR MALFUNCTION

    POSSIBLE FAILURES

    WARNING LAMP ON

    4R_HYDRB_45

    45
    RELATION OF BRAKE PEDAL STROKE SENSOR AND PMC SENSOR MALFUNCTION

    POSSIBLE FAILURES

    WARNING LAMP ON

    4R_HYDRB_46

    46
    RELATION OF BRAKE PEDAL STROKE SENSOR AND PREG SENSOR MALFUNCTION

    POSSIBLE FAILURES

    WARNING LAMP ON

    4R_HYDRB_47

    47
    RELATION OF PMC SENSOR AND PREG SENSOR MALFUNCTION

    POSSIBLE FAILURES

    WARNING LAMP ON

    4R_HYDRB_51

    51
    MOTOR CIRCUIT ON

    POSSIBLE FAILURES

    WARNING LAMP ON

    4R_HYDRB_52

    52
    MOTOR CIRCUIT OFF

    POSSIBLE FAILURES

    WARNING LAMP ON

    4R_HYDRB_53

    53
    PUMP MOTOR DRIVER CHECK CIRCUIT FAILURE

    POSSIBLE FAILURES

    WARNING LAMP ON

    4R_HYDRB_54

    54
    FAIL-SAFE RELAY MALFUNCTION

    POSSIBLE FAILURES

    WARNING LAMP ON

    4R_HYDRB_61

    61
    CONTROL UNIT LOW VOLTAGE

    POSSIBLE FAILURES

    WARNING LAMP ON

    4R_HYDRB_62

    62
    CONTROL UNIT HIGH VOLTAGE

    POSSIBLE FAILURES

    WARNING LAMP ON

    4R_HYDRB_63

    63
    BACK UP CIRCUIT VOLTAGE MALFUNCTION

    POSSIBLE FAILURES

    WARNING LAMP ON

    4R_HYDRB_64

    64
    BRAKE PEDAL STROKE SENSOR AND PMC SENSOR VOLTAGE MALFUNCTION

    POSSIBLE FAILURES

    WARNING LAMP ON

    4R_HYDRB_65

    65
    CONTROL UNIT CIRCUIT STUCK ON

    POSSIBLE FAILURES

    WARNING LAMP ON

    4R_HYDRB_66

    66
    CONTROL UNIT CIRCUIT STUCK OFF

    POSSIBLE FAILURES

    WARNING LAMP ON

    4R_HYDRB_67

    67
    IG 1 VOLTAGE MALFUNCTION

    POSSIBLE FAILURES

    WARNING LAMP ON

    NOTE

    This code is stored when Motor and Solenoid detects during not operating.

    4R_HYDRB_68

    68
    IG 2 VOLTAGE MALFUNCTION

    POSSIBLE FAILURES

    WARNING LAMP ON

    NOTE

    This code is stored when Motor and Solenoid detects during not operating.

    4R_HYDRB_71

    71
    BRAKE PEDAL POSITION SWITCH STUCK ON

    POSSIBLE FAILURES

    WARNING LAMP ON

    4R_HYDRB_72

    72
    BRAKE PEDAL POSITION SWITCH STUCK OFF

    POSSIBLE FAILURES

    WARNING LAMP ON

    4R_HYDRB_73

    73
    BRAKE FLUID LEVEL SWITCH STUCK ON

    POSSIBLE FAILURES

    WARNING LAMP ON

    4R_HYDRB_81

    81
    CONTROL UNIT INTERNAL MAIN CIRCUIT MALFUNCTION

    POSSIBLE FAILURES

    WARNING LAMP ON

    4R_HYDRB_82

    82
    CONTROL UNIT INTERNAL SUB CIRCUIT MALFUNCTION

    POSSIBLE FAILURES

    WARNING LAMP ON

    4R_HYDRB_83

    83
    F-CAN MALFUNCTION (PCM/ECM,ABS/VSA)

    POSSIBLE FAILURES

    WARNING LAMP ON

    NOTE

    Failure Unit can be checked on Datalist.
    · PGM-FI : PGM-FI Unit Information
    · CVT : CVT Unit Information
    · ABS/VSA : ABS/VSA Unit Information
    · IMA : IMA Unit Information

    Wheel Speed Sensor : Each Wheel Speed Sensor Status.
    It would be necessary to do DTC CLEAR of this code in AHB after repairing other failure unit.

    4R_HYDRB_84

    84
    SENSOR 0 (ZERO) POSITION NOT WRITE

    POSSIBLE FAILURES

    FAILURE CONDITION

    Under unlearning condition and driving more than 15km/h.

    WARNING LAMP ON

    NOTE

    Please implement "0" [ZERO] Point Learning in Adjustment Menu.

    4R_HYDRB_85

    85
    Wheel Speed Sensor Malfunction

    POSSIBLE FAILURES

    FAILURE CONDITION

    When it receives Failure Data of CVT Unit, ABS/VSA Unit

    WARNING LAMP ON

    NOTE

    Failure Unit can be checked on Datalist.
    · CVT : CVT Unit Information
    · ABS/VSA : ABS/VSA Unit Information

    When all units were "ABNORMAL" it might be F-CAN BUS OFF Error.
    It would be necessary to do DTC CLEAR of this code in AHB after repairing other failure unit.

    4R_HYDRB_86

    86
    F-CAN MALFUNCTION (BUS-OFF,COMMUNICATION)

    POSSIBLE FAILURES

    FAILURE CONDITION

    When it receives Failure Data of FI Unit, CVT Unit, ABS/VSA Unit, METER Unit

    WARNING LAMP ON

    NOTE

    Failure Unit can be checked on Datalist.
    · PGM-FI : PGM-FI Unit Information
    · CVT : CVT Unit Information
    · ABS/VSA : ABS/VSA Unit Information
    · METER : METER Unit Information

    When all units were "ABNORMAL" it might be F-CAN BUS OFF Error.
    It would be necessary to do DTC CLEAR of this code in AHB after repairing other failure unit.

    4R_DRVAID_IDAS


    [Description]

    In this item, the system which functions by "camera unit" or "camera unit and radar unit" can be diagnosed.

    The following systems can be diagnosed in this item.
  • ACC
  • CMBS
  • LKAS
  • FCW
  • LDW
  • Road Departure Mitigation System
  • Traffic Sign Recognition System
  • [Note]

    Applied systems are different by country and car model.

    4R_IDAS_MAIN_ADJ

    Menu Help
    Adjustment

    4R_IDAS_MAIN_SFT

    Menu Help
    Function Test

    4R_IDAS_ADJ_RAD

    Adjustment Menu Help
    Radar Aiming

    [Description]

    This function do radar aiming.
    It is necessary to perform the Radar Aiming whenever it is subjected to removal or replacement of the radar unit.

    [Support vehicle]

    Equipped with radar unit

    4R_IDAS_ADJ_SCA

    Adjustment Menu Help
    Static Camera Aiming

    [Description]

    This function do camera aiming with target board.
    It is necessary to perform the Static Camera Aiming whenever it is subjected to removal or replacement of the camera unit.

    4R_IDAS_ADJ_DCA

    Adjustment Menu Help
    Dynamic Camera Aiming

    [Description]

    This function do camera aiming to run vehicle.

    [Note]

    It is necessary to complete the "Static Camera Aiming" before this function.

    4R_IDAS_SFT_ACC

    Function Test Help
    ACC Brake

    [Description]

    The purpose of this function is to check the system automatically applies brake of ACC.
    If the system is normal, Oil pressure of brake rises to 2[MPa].

    [Support vehicle]

    Equipped with ACC

    4R_IDAS_SFT_CMBS

    Function Test Help
    CMBS Brake

    [Description]

    The purpose of this function is to check the system automatically applies brake of ACC.
    If the system is normal, Oil pressure of brake rises to 6[MPa].
    In the case of e-pretensioner equipment vehicle, e-pretensioner also carries out an operation check simultaneously.

    [Support vehicle]

    Equipped with CMBS

    4R_IDAS_SFT_BLIG

    Function Test Help
    Brake Light

    [Description]

    The purpose of this function is to check the system applies brake light.

    [Support vehicle]

    Equipped with radar unit

    4R_IDAS_SFT_INDI

    Function Test Help
    Indicator Light

    [Description]

    The purpose of this function is to check the system applies indicator.

    4R_IDAS_SFT_INFO

    Function Test Help
    Information Display

    [Description]

    The purpose of this function is to check the system applies information display.

    [Support vehicle]

    Equipped with segment meter

    4R_IDAS_SFT_ALAM

    Function Test Help
    Alarm Test

    [Description]

    The purpose of this function is to check the system applies buzzer.

    4R_IDAS_IDASSCA_MID_01


    [Image]

    4R_IDAS_IDASSCA_LEF_01


    [Image]

    4R_IDAS_IDASSCA_RIG_01


    [Image]

    4R_IDAS_VSP

    Parameter Specification
    Vehicle speed

    4R_IDAS_VWFR

    Parameter Specification
    Right front wheel speed

    4R_IDAS_VWFL

    Parameter Specification
    Left front wheel speed

    4R_IDAS_VWRR

    Parameter Specification
    Right rear wheel speed

    4R_IDAS_VWRL

    Parameter Specification
    Left rear wheel speed

    4R_IDAS_YAWDEG

    Parameter Specification
    Yawrate

    [Description]

    This item shows the yaw rates of the vehicle which is cornering.

    4R_IDAS_VYAW

    Parameter Specification
    Yawrate sensor output voltage

    [Description]

    This item shows the output voltage of yaw rate sensor.

    4R_IDAS_PR

    Parameter Specification
    Master cylinder pressure

    [Description]

    This item shows the pressure of brake fluid.

    4R_IDAS_VPR

    Parameter Specification
    Master cylinder pressure sensor output voltage

    [Description]

    This item shows the brake fluid pressure sensor voltage of master cylinder.

    4R_IDAS_STRANGLE

    Parameter Specification
    Steering angle

    [Description]

    This item shows the steering wheel angle.

    4R_IDAS_FMAINSW

    Parameter Specification
    MAIN switch
    (ON / OFF)

    [Description]

    This item be switched "ON" and "OFF" each time you press the MAIN switch.

    [Support Vehicle]

    This data is valid only following vehicle.
  • Equipped with MAIN switch
  • 4R_IDAS_FACCELSW

    Parameter Specification
    ACCEL PEDAL switch
    (Push / Release)

    [Description]

    This item shows the state of switch. While pushing the switch, this is display "Push". While detaching the switch, this is display "Release".

    4R_IDAS_FSETSW

    Parameter Specification
    SET switch
    (Push / Release)

    [Description]

    This item shows the state of switch. While pushing the switch, this is display "Push". While detaching the switch, this is display "Release".

    [Support Vehicle]

    This data is valid only following vehicle.
  • Equipped with SET switch
  • 4R_IDAS_FRESSW

    Parameter Specification
    RES switch
    (Push / Release)

    [Description]

    This item shows the state of switch. While pushing the switch, this is display "Push". While detaching the switch, this is display "Release".

    [Support Vehicle]

    This data is valid only following vehicle.
  • Equipped with RES switch
  • 4R_IDAS_FLKASSW

    Parameter Specification
    LKAS switch
    (Push / Release)

    [Description]

    This item shows the state of switch. While pushing the switch, this is display "Push". While detaching the switch, this is display "Release".

    [Support Vehicle]

    This data is valid only following vehicle.
  • Equipped with LKAS switch
  • 4R_IDAS_FGAPSW

    Parameter Specification
    GAP switch
    (Push / Release)

    [Description]

    This item shows the state of switch. While pushing the switch, this is display "Push". While detaching the switch, this is display "Release".

    [Support Vehicle]

    This data is valid only following vehicle.
  • Equipped with GAP switch
  • 4R_IDAS_FBRKNOSW

    Parameter Specification
    BRAKE switch (Normally open)
    (Push / Release)

    [Description]

    This item shows "Push" when you press the brake pedal.

    4R_IDAS_FBRKNCSW

    Parameter Specification
    BRAKE switch (Normally close)
    (Push / Release)

    [Description]

    This item shows "Push" when you press the brake pedal.

    4R_IDAS_DATA_LENGTH

    Parameter Specification
    ACC auto cancel history latest number

    [Description]

    This item shows Latest ACC automatic cancel history No.
    The history is recorded from 1 in turn, and ten times of latest records remain when it is canceled more than 11 times. In this case, history 10 is up-to-date records and history 1 is a record of the 10th from the latest.
    If 0, no records.

    [Support Vehicle]

    This data is valid only following vehicle.
  • Equipped with ACC
  • [Note]

    When clear DTC is executed, this data is deleted.

    4R_IDAS_CAUSE1

    Parameter Specification
    ACC auto cancel history 1

    [Description]

    This item shows the cause when ACC is canceled automatically.
    The code is as follows:

    0: No records
    80: Engine speed too high or too low
    82: ACC brake control temporarily prohibited by EPB
    83: Radar detection unstable
    84: Target vehicle comes closer than the radar detecting limits
    85: The yaw rate sensor midpoint correction timeout due to driving winding road or rough road (ACC)
    86: Abnormal tire pressure
    87: ACC brake control temporarily prohibited by VSA
    88: Radar temporary problem (temperature, voltage, etc.)
    89: Front wheel spin
    91: Vehicle skidded, spun out, or abrupt steering wheel movements
    93: Front tire problem
    94: Rear tire problem
    95: Power supply voltage too high
    96: Power supply voltage too low
    97: The yaw rate sensor midpoint correction timeout due to driving winding road or rough road (CMBS/FCW)
    99: Acceleration/deceleration abnormality
    101: Rear wheel locked
    108: ACC brake control temporarily prohibited by ESB

    [Support Vehicle]

    This data is valid only following vehicle.
  • Equipped with ACC
  • [Note]

    When clear DTC is executed, this data is deleted.

    4R_IDAS_CAUSE2

    Parameter Specification
    ACC auto cancel history 2

    [Description]

    This item shows the cause when ACC is canceled automatically.
    The code is as follows:

    0: No records
    80: Engine speed too high or too low
    82: ACC brake control temporarily prohibited by EPB
    83: Radar detection unstable
    84: Target vehicle comes closer than the radar detecting limits
    85: The yaw rate sensor midpoint correction timeout due to driving winding road or rough road (ACC)
    86: Abnormal tire pressure
    87: ACC brake control temporarily prohibited by VSA
    88: Radar temporary problem (temperature, voltage, etc.)
    89: Front wheel spin
    91: Vehicle skidded, spun out, or abrupt steering wheel movements
    93: Front tire problem
    94: Rear tire problem
    95: Power supply voltage too high
    96: Power supply voltage too low
    97: The yaw rate sensor midpoint correction timeout due to driving winding road or rough road (CMBS/FCW)
    99: Acceleration/deceleration abnormality
    101: Rear wheel locked
    108: ACC brake control temporarily prohibited by ESB

    [Support Vehicle]

    This data is valid only following vehicle.
  • Equipped with ACC
  • [Note]

    When clear DTC is executed, this data is deleted.

    4R_IDAS_CAUSE3

    Parameter Specification
    ACC auto cancel history 3

    [Description]

    This item shows the cause when ACC is canceled automatically.
    The code is as follows:

    0: No records
    80: Engine speed too high or too low
    82: ACC brake control temporarily prohibited by EPB
    83: Radar detection unstable
    84: Target vehicle comes closer than the radar detecting limits
    85: The yaw rate sensor midpoint correction timeout due to driving winding road or rough road (ACC)
    86: Abnormal tire pressure
    87: ACC brake control temporarily prohibited by VSA
    88: Radar temporary problem (temperature, voltage, etc.)
    89: Front wheel spin
    91: Vehicle skidded, spun out, or abrupt steering wheel movements
    93: Front tire problem
    94: Rear tire problem
    95: Power supply voltage too high
    96: Power supply voltage too low
    97: The yaw rate sensor midpoint correction timeout due to driving winding road or rough road (CMBS/FCW)
    99: Acceleration/deceleration abnormality
    101: Rear wheel locked
    108: ACC brake control temporarily prohibited by ESB

    [Support Vehicle]

    This data is valid only following vehicle.
  • Equipped with ACC
  • [Note]

    When clear DTC is executed, this data is deleted.

    4R_IDAS_CAUSE4

    Parameter Specification
    ACC auto cancel history 4

    [Description]

    This item shows the cause when ACC is canceled automatically.
    The code is as follows:

    0: No records
    80: Engine speed too high or too low
    82: ACC brake control temporarily prohibited by EPB
    83: Radar detection unstable
    84: Target vehicle comes closer than the radar detecting limits
    85: The yaw rate sensor midpoint correction timeout due to driving winding road or rough road (ACC)
    86: Abnormal tire pressure
    87: ACC brake control temporarily prohibited by VSA
    88: Radar temporary problem (temperature, voltage, etc.)
    89: Front wheel spin
    91: Vehicle skidded, spun out, or abrupt steering wheel movements
    93: Front tire problem
    94: Rear tire problem
    95: Power supply voltage too high
    96: Power supply voltage too low
    97: The yaw rate sensor midpoint correction timeout due to driving winding road or rough road (CMBS/FCW)
    99: Acceleration/deceleration abnormality
    101: Rear wheel locked
    108: ACC brake control temporarily prohibited by ESB

    [Support Vehicle]

    This data is valid only following vehicle.
  • Equipped with ACC
  • [Note]

    When clear DTC is executed, this data is deleted.

    4R_IDAS_CAUSE5

    Parameter Specification
    ACC auto cancel history 5

    [Description]

    This item shows the cause when ACC is canceled automatically.
    The code is as follows:

    0: No records
    80: Engine speed too high or too low
    82: ACC brake control temporarily prohibited by EPB
    83: Radar detection unstable
    84: Target vehicle comes closer than the radar detecting limits
    85: The yaw rate sensor midpoint correction timeout due to driving winding road or rough road (ACC)
    86: Abnormal tire pressure
    87: ACC brake control temporarily prohibited by VSA
    88: Radar temporary problem (temperature, voltage, etc.)
    89: Front wheel spin
    91: Vehicle skidded, spun out, or abrupt steering wheel movements
    93: Front tire problem
    94: Rear tire problem
    95: Power supply voltage too high
    96: Power supply voltage too low
    97: The yaw rate sensor midpoint correction timeout due to driving winding road or rough road (CMBS/FCW)
    99: Acceleration/deceleration abnormality
    101: Rear wheel locked
    108: ACC brake control temporarily prohibited by ESB

    [Support Vehicle]

    This data is valid only following vehicle.
  • Equipped with ACC
  • [Note]

    When clear DTC is executed, this data is deleted.

    4R_IDAS_CAUSE6

    Parameter Specification
    ACC auto cancel history 6

    [Description]

    This item shows the cause when ACC is canceled automatically.
    The code is as follows:

    0: No records
    80: Engine speed too high or too low
    82: ACC brake control temporarily prohibited by EPB
    83: Radar detection unstable
    84: Target vehicle comes closer than the radar detecting limits
    85: The yaw rate sensor midpoint correction timeout due to driving winding road or rough road (ACC)
    86: Abnormal tire pressure
    87: ACC brake control temporarily prohibited by VSA
    88: Radar temporary problem (temperature, voltage, etc.)
    89: Front wheel spin
    91: Vehicle skidded, spun out, or abrupt steering wheel movements
    93: Front tire problem
    94: Rear tire problem
    95: Power supply voltage too high
    96: Power supply voltage too low
    97: The yaw rate sensor midpoint correction timeout due to driving winding road or rough road (CMBS/FCW)
    99: Acceleration/deceleration abnormality
    101: Rear wheel locked
    108: ACC brake control temporarily prohibited by ESB

    [Support Vehicle]

    This data is valid only following vehicle.
  • Equipped with ACC
  • [Note]

    When clear DTC is executed, this data is deleted.

    4R_IDAS_CAUSE7

    Parameter Specification
    ACC auto cancel history 7

    [Description]

    This item shows the cause when ACC is canceled automatically.
    The code is as follows:

    0: No records
    80: Engine speed too high or too low
    82: ACC brake control temporarily prohibited by EPB
    83: Radar detection unstable
    84: Target vehicle comes closer than the radar detecting limits
    85: The yaw rate sensor midpoint correction timeout due to driving winding road or rough road (ACC)
    86: Abnormal tire pressure
    87: ACC brake control temporarily prohibited by VSA
    88: Radar temporary problem (temperature, voltage, etc.)
    89: Front wheel spin
    91: Vehicle skidded, spun out, or abrupt steering wheel movements
    93: Front tire problem
    94: Rear tire problem
    95: Power supply voltage too high
    96: Power supply voltage too low
    97: The yaw rate sensor midpoint correction timeout due to driving winding road or rough road (CMBS/FCW)
    99: Acceleration/deceleration abnormality
    101: Rear wheel locked
    108: ACC brake control temporarily prohibited by ESB

    [Support Vehicle]

    This data is valid only following vehicle.
  • Equipped with ACC
  • [Note]

    When clear DTC is executed, this data is deleted.

    4R_IDAS_CAUSE8

    Parameter Specification
    ACC auto cancel history 8

    [Description]

    This item shows the cause when ACC is canceled automatically.
    The code is as follows:

    0: No records
    80: Engine speed too high or too low
    82: ACC brake control temporarily prohibited by EPB
    83: Radar detection unstable
    84: Target vehicle comes closer than the radar detecting limits
    85: The yaw rate sensor midpoint correction timeout due to driving winding road or rough road (ACC)
    86: Abnormal tire pressure
    87: ACC brake control temporarily prohibited by VSA
    88: Radar temporary problem (temperature, voltage, etc.)
    89: Front wheel spin
    91: Vehicle skidded, spun out, or abrupt steering wheel movements
    93: Front tire problem
    94: Rear tire problem
    95: Power supply voltage too high
    96: Power supply voltage too low
    97: The yaw rate sensor midpoint correction timeout due to driving winding road or rough road (CMBS/FCW)
    99: Acceleration/deceleration abnormality
    101: Rear wheel locked
    108: ACC brake control temporarily prohibited by ESB

    [Support Vehicle]

    This data is valid only following vehicle.
  • Equipped with ACC
  • [Note]

    When clear DTC is executed, this data is deleted.

    4R_IDAS_CAUSE9

    Parameter Specification
    ACC auto cancel history 9

    [Description]

    This item shows the cause when ACC is canceled automatically.
    The code is as follows:

    0: No records
    80: Engine speed too high or too low
    82: ACC brake control temporarily prohibited by EPB
    83: Radar detection unstable
    84: Target vehicle comes closer than the radar detecting limits
    85: The yaw rate sensor midpoint correction timeout due to driving winding road or rough road (ACC)
    86: Abnormal tire pressure
    87: ACC brake control temporarily prohibited by VSA
    88: Radar temporary problem (temperature, voltage, etc.)
    89: Front wheel spin
    91: Vehicle skidded, spun out, or abrupt steering wheel movements
    93: Front tire problem
    94: Rear tire problem
    95: Power supply voltage too high
    96: Power supply voltage too low
    97: The yaw rate sensor midpoint correction timeout due to driving winding road or rough road (CMBS/FCW)
    99: Acceleration/deceleration abnormality
    101: Rear wheel locked
    108: ACC brake control temporarily prohibited by ESB

    [Support Vehicle]

    This data is valid only following vehicle.
  • Equipped with ACC
  • [Note]

    When clear DTC is executed, this data is deleted.

    4R_IDAS_CAUSE10

    Parameter Specification
    ACC auto cancel history 10

    [Description]

    This item shows the cause when ACC is canceled automatically.
    The code is as follows:

    0: No records
    80: Engine speed too high or too low
    82: ACC brake control temporarily prohibited by EPB
    83: Radar detection unstable
    84: Target vehicle comes closer than the radar detecting limits
    85: The yaw rate sensor midpoint correction timeout due to driving winding road or rough road (ACC)
    86: Abnormal tire pressure
    87: ACC brake control temporarily prohibited by VSA
    88: Radar temporary problem (temperature, voltage, etc.)
    89: Front wheel spin
    91: Vehicle skidded, spun out, or abrupt steering wheel movements
    93: Front tire problem
    94: Rear tire problem
    95: Power supply voltage too high
    96: Power supply voltage too low
    97: The yaw rate sensor midpoint correction timeout due to driving winding road or rough road (CMBS/FCW)
    99: Acceleration/deceleration abnormality
    101: Rear wheel locked
    108: ACC brake control temporarily prohibited by ESB

    [Support Vehicle]

    This data is valid only following vehicle.
  • Equipped with ACC
  • [Note]

    When clear DTC is executed, this data is deleted.

    4R_IDAS_CMBS_ODD1

    Parameter Specification
    Mileage 1 when CMBS worked

    [Description]

    This item shows the total distance traveled when the CMBS is activated.
    The Records are recorded to the latest five times in the past.

    [Support Vehicle]

    This data is valid only following vehicle.
  • Equipped with CMBS
  • 4R_IDAS_CMBS_ODD2

    Parameter Specification
    Mileage 2 when CMBS worked

    [Description]

    This item shows the total distance traveled when the CMBS is activated.
    The Records are recorded to the latest five times in the past.

    [Support Vehicle]

    This data is valid only following vehicle.
  • Equipped with CMBS
  • 4R_IDAS_CMBS_ODD3

    Parameter Specification
    Mileage 3 when CMBS worked

    [Description]

    This item shows the total distance traveled when the CMBS is activated.
    The Records are recorded to the latest five times in the past.

    [Support Vehicle]

    This data is valid only following vehicle.
  • Equipped with CMBS
  • 4R_IDAS_CMBS_ODD4

    Parameter Specification
    Mileage 4 when CMBS worked

    [Description]

    This item shows the total distance traveled when the CMBS is activated.
    The Records are recorded to the latest five times in the past.

    [Support Vehicle]

    This data is valid only following vehicle.
  • Equipped with CMBS
  • 4R_IDAS_CMBS_ODD5

    Parameter Specification
    Mileage 5 when CMBS worked

    [Description]

    This item shows the total distance traveled when the CMBS is activated.
    The Records are recorded to the latest five times in the past.

    [Support Vehicle]

    This data is valid only following vehicle.
  • Equipped with CMBS
  • 4R_IDAS_CSA_ODD1

    Parameter Specification
    Mileage 1 when steering wheel control function operates

    [Description]

    This item shows the total running distance when it was generated reaction force and weak vibration for a short time to the handle in order to alert the driver. This function is activated when there is a risk of collision against oncoming vehicle.
    The record of latest two times is stored.

    [Support Vehicle]

    This data is valid only following vehicle.
  • Equipped with CMBS
  • 4R_IDAS_CSA_ODD2

    Parameter Specification
    Mileage 2 when steering wheel control function operates

    [Description]

    This item shows the total running distance when it was generated reaction force and weak vibration for a short time to the handle in order to alert the driver. This function is activated when there is a risk of collision against oncoming vehicle.
    The record of latest two times is stored.

    [Support Vehicle]

    This data is valid only following vehicle.
  • Equipped with CMBS
  • 4R_IDAS_RECOVERWHILEIGOFF1

    Parameter Specification
    IG state 1 when returning from the temperature anomaly
    (IG ON / IG OFF)

    [Description]

    Data 1

    This item shows the status of the ignition when the camera function is restored.
    IG ON: Camera function is restored when the ignition state ON.
    IG OFF: Camera function is restored when the ignition state OFF. (When camera temperature falls during parking etc.)

    4R_IDAS_RECOVERODDDIFF1

    Parameter Specification
    Mileage 1 while detecting unusual temperature

    [Description]

    Data 1

    This item shows the distance it ran after a camera function stops by temperature anomaly before returning.

    4R_IDAS_HISTDATAODD1

    Parameter Specification
    Mileage 1 at the time of detecting unusual temperature

    [Description]

    Data 1

    This item shows the total mileage when camera temperature becomes unusual.

    4R_IDAS_RECOVERWHILEIGOFF2

    Parameter Specification
    IG state 2 when returning from the temperature anomaly
    (IG ON / IG OFF)

    [Description]

    Data 2

    This item shows the status of the ignition when the camera function is restored.
    IG ON: Camera function is restored when the ignition state ON.
    IG OFF: Camera function is restored when the ignition state OFF. (When camera temperature falls during parking etc.)

    4R_IDAS_RECOVERODDDIFF2

    Parameter Specification
    Mileage 2 while detecting unusual temperature

    [Description]

    Data 2

    This item shows the distance it ran after a camera function stops by temperature anomaly before returning.

    4R_IDAS_HISTDATAODD2

    Parameter Specification
    Mileage 2 at the time of detecting unusual temperature

    [Description]

    Data 2

    This item shows the total mileage when camera temperature becomes unusual.

    4R_IDAS_RECOVERWHILEIGOFF3

    Parameter Specification
    IG state 3 when returning from the temperature anomaly
    (IG ON / IG OFF)

    [Description]

    Data 3

    This item shows the status of the ignition when the camera function is restored.
    IG ON: Camera function is restored when the ignition state ON.
    IG OFF: Camera function is restored when the ignition state OFF. (When camera temperature falls during parking etc.)

    4R_IDAS_RECOVERODDDIFF3

    Parameter Specification
    Mileage 3 while detecting unusual temperature

    [Description]

    Data 3

    This item shows the distance it ran after a camera function stops by temperature anomaly before returning.

    4R_IDAS_HISTDATAODD3

    Parameter Specification
    Mileage 3 at the time of detecting unusual temperature

    [Description]

    Data 3

    This item shows the total mileage when camera temperature becomes unusual.

    4R_IDAS_RECOVERWHILEIGOFF4

    Parameter Specification
    IG state 4 when returning from the temperature anomaly
    (IG ON / IG OFF)

    [Description]

    Data 4

    This item shows the status of the ignition when the camera function is restored.
    IG ON: Camera function is restored when the ignition state ON.
    IG OFF: Camera function is restored when the ignition state OFF. (When camera temperature falls during parking etc.)

    4R_IDAS_RECOVERODDDIFF4

    Parameter Specification
    Mileage 4 while detecting unusual temperature

    [Description]

    Data 4

    This item shows the distance it ran after a camera function stops by temperature anomaly before returning.

    4R_IDAS_HISTDATAODD4

    Parameter Specification
    Mileage 4 at the time of detecting unusual temperature

    [Description]

    Data 4

    This item shows the total mileage when camera temperature becomes unusual.

    4R_IDAS_RECOVERWHILEIGOFF5

    Parameter Specification
    IG state 5 when returning from the temperature anomaly
    (IG ON / IG OFF)

    [Description]

    Data 5

    This item shows the status of the ignition when the camera function is restored.
    IG ON: Camera function is restored when the ignition state ON.
    IG OFF: Camera function is restored when the ignition state OFF. (When camera temperature falls during parking etc.)

    4R_IDAS_RECOVERODDDIFF5

    Parameter Specification
    Mileage 5 while detecting unusual temperature

    [Description]

    Data 5

    This item shows the distance it ran after a camera function stops by temperature anomaly before returning.

    4R_IDAS_HISTDATAODD5

    Parameter Specification
    Mileage 5 at the time of detecting unusual temperature

    [Description]

    Data 5

    This item shows the total mileage when camera temperature becomes unusual.

    4R_IDAS_MAINSW

    Parameter Specification
    Main switch
    (ON / OFF)

    [Description]

    This item be switched "ON" and "OFF" each time you press the MAIN switch.

    [Support Vehicle]

    This data is valid only following vehicle.
  • Equipped with MAIN switch
  • 4R_IDAS_LKASSW

    Parameter Specification
    LKAS switch
    (Push / Release)

    [Description]

    This item shows the state of switch. While pushing the switch, this is display "Push". While detaching the switch, this is display "Release".

    [Support Vehicle]

    This data is valid only following vehicle.
  • Equipped with LKAS switch
  • 4R_IDAS_LDWSW

    Parameter Specification
    LDW switch
    (Push / Release)

    [Description]

    This item shows the state of switch. While pushing the switch, this is display "Push". While detaching the switch, this is display "Release".

    [Support Vehicle]

    This data is valid only following vehicle.
  • Equipped with LDW switch
  • 4R_IDAS_WIPERSTATUS

    Parameter Specification
    Wiper switch
    (OFF / INT / LO / HI (MIST) )

    4R_IDAS_P0720_62

    P0720-62
    Vehicle Speed Signal Error

    Possible Failures

    Test Conditions

    4R_IDAS_C0037_62

    C0037-62
    Left Rear Wheel Speed Sensor Signal Error

    Possible Failures

    Test Conditions

    4R_IDAS_C003A_62

    C003A-62
    Right Rear Wheel Speed Sensor Signal Error

    Possible Failures

    Test Conditions

    4R_IDAS_C0031_62

    C0031-62
    Left Front Wheel Speed Sensor Signal Error

    Possible Failures

    Test Conditions

    4R_IDAS_C0034_62

    C0034-62
    Right Front Wheel Speed Sensor Signal Error

    Possible Failures

    Test Conditions

    4R_IDAS_C1040_00

    C1040-00
    Wheel Speed Signal Error

    Possible Failures

    Test Conditions

    4R_IDAS_C0051_62

    C0051-62
    Steering Angle Sensor Straight Point Error

    Possible Failures

    4R_IDAS_C0051_96

    C0051-96
    Steering Angle Sensor Malfunction

    Possible Failures

    4R_IDAS_U0123_00

    U0123-00
    Yaw Rate Sensor Circuit Error

    Possible Failures

    Test Conditions

    4R_IDAS_C0063_28

    C0063-28
    Yaw Rate Sensor Center Position Revision Value Error

    Possible Failures

    Test Conditions

    4R_IDAS_C0063_27

    C0063-27
    Yaw Rate Sensor Gain Error

    Possible Failures

    Test Conditions

    4R_IDAS_C0063_96

    C0063-96
    Yaw Rate Sensor Diagnose Error

    Possible Failures

    4R_IDAS_C0063_62

    C0063-62
    Yaw Rate Sensor Stabilizing Malfunction

    Possible Failures

    Test Conditions

    4R_IDAS_C0051_2A

    C0051-2A
    Steering Angle Sensor Stack Malfunction

    Possible Failures

    Test Conditions

    4R_IDAS_U0416_68

    U0416-68
    VSA Brake Actuator Malfunction

    Possible Failures

    4R_IDAS_U3000_49

    U3000-49
    Multipurpose Camera Unit Internal Electronic Failure

    Possible Failures

    4R_IDAS_B2A10_14

    B2A10-14
    Brake Light Drive Relay Circuit Malfunction

    Possible Failures

    4R_IDAS_U0401_68

    U0401-68
    PCM (PGM-FI System) Malfunction

    Possible Failures

    4R_IDAS_U0423_68

    U0423-68
    Gauge Control Module Malfunction

    Possible Failures

    4R_IDAS_U0420_68

    U0420-68
    EPS Control Unit Malfunction

    Possible Failures

    4R_IDAS_C0062_F0

    C0062-F0
    Longitudinal Acceleration Sensor (Subfault) Fault Detection By Source Module

    Possible Failures

    4R_IDAS_U0417_68

    U0417-68
    Electric Parking Brake Control Unit Malfunction

    Possible Failures

    4R_IDAS_U0418_68

    U0418-68
    Electric Servo Brake System Malfunction

    Possible Failures

    4R_IDAS_U1482_68

    U1482-68
    Precision All Wheel Steer Control Unit Malfunction

    Possible Failures

    4R_IDAS_U0415_68

    U0415-68
    ABS Brake Actuator Malfunction

    Possible Failures

    4R_IDAS_P0564_F0

    P0564-F0
    ACC Switch Signal Circuit Error

    Possible Failures

    4R_IDAS_C0041_14

    C0041-14
    Brake Switch Signal Circuit Error

    Possible Failures

    Test Conditions

    4R_IDAS_P0833_14

    P0833-14
    Clutch Switch Circuit Error

    Possible Failures

    Test Conditions

    4R_IDAS_B0050_F0

    B0050-F0
    Driver's Seat Belt Buckle Switch (Subfault) Fault Detection By SRS Unit

    Possible Failures

    4R_IDAS_U0047_00

    U0047-00
    Extended F-CAN Malfunction (BUS-OFF)

    Possible Failures

    4R_IDAS_U0029_00

    U0029-00
    F-CAN Malfunction (BUS-OFF)

    Possible Failures

    4R_IDAS_P2583_87

    P2583-87
    Lost Communication With The Millimeter Wave Radar

    Possible Failures

    Note

    4R_IDAS_P2583_96

    P2583-96
    Millimeter Wave Radar Internal Electronic Failure

    Possible Failures

    4R_IDAS_P2583_64

    P2583-64
    Millimeter Wave Radar Aiming Error

    Possible Failures

    Note

    4R_IDAS_P2583_92

    P2583-92
    CMBS or FCW Over Working

    Possible Failures

    Note

    4R_IDAS_U0401_F8

    U0401-F8
    Incorrect Start Control Functional Malfunction

    Possible Failures

    Note

    4R_IDAS_P0564_15

    P0564-15
    ACC/LKAS Switch Signal Circuit Open

    Possible Failures

    Note

    4R_IDAS_P0564_11

    P0564-11
    ACC/LKAS Switch Signal Circuit Short

    Possible Failures

    Note

    4R_IDAS_P0589_15

    P0589-15
    Main Switch Signal Circuit Open

    Possible Failures

    Note

    4R_IDAS_P0589_11

    P0589-11
    Main Switch Signal Circuit Short

    Possible Failures

    Note

    4R_IDAS_B2A70_14

    B2A70-14
    LDW/RDM Switch Signal Circuit Short to Power

    Possible Failures

    4R_IDAS_B2A70_12

    B2A70-12
    LDW/RDM Switch Signal Circuit Short

    Possible Failures

    4R_IDAS_P2583_4A

    P2583-4A
    Millimeter Wave Radar Function Error

    Possible Failures

    4R_IDAS_U0420_4A

    U0420-4A
    Incorrect Component Installed

    Possible Failures

    4R_IDAS_B2A80_00

    B2A80-00
    Lost Serial Communication With The EPS Control Unit

    Possible Failures

    4R_IDAS_U0131_00

    U0131-00
    Lost Communication With The EPS Control Unit

    Possible Failures

    4R_IDAS_B2A00_F8

    B2A00-F8
    ACC Brake Control Temporarily Prohibited

    Possible Failures

    Test Conditions

    4R_IDAS_U0402_68

    U0402-68
    PCM/TCM Malfunction

    Possible Failures

    4R_IDAS_B2A60_97

    B2A60-97
    Dust or Dirt On The Camera

    Possible Failures

    Test Conditions

    4R_IDAS_B2A00_52

    B2A00-52
    Cruise Control System Not Activated

    4R_IDAS_B2A60_54

    B2A60-54
    Static Camera Aiming Incomplete

    Possible Failures

    4R_IDAS_U0416_F8

    U0416-F8
    VSA Modulator-Control Unit Malfunction

    Possible Failures

    Note

    4R_IDAS_P2583_97

    P2583-97
    Dust or Dirt On The Millimeter Wave Radar

    Possible Failures

    Test Conditions

    Note

    4R_IDAS_B2A60_52

    B2A60-52
    Dynamic Camera Aiming Incomplete

    Possible Failures

    4R_IDAS_P2583_54

    P2583-54
    Millimeter Wave Radar Aiming Incomplete

    Possible Failures

    4R_IDAS_U3000_51

    U3000-51
    Multipurpose Camera Unit Update Incomplete

    Possible Failures

    4R_IDAS_U0100_00

    U0100-00
    Lost Communication With The PCM (PGM-FI System)

    Possible Failures

    Test Conditions

    4R_IDAS_U0101_00

    U0101-00
    Lost Communication With The PCM/TCM

    Possible Failures

    Test Conditions

    4R_IDAS_U0122_00

    U0122-00
    Lost Communication With The VSA Modulator-Control Unit

    Possible Failures

    4R_IDAS_U0155_00

    U0155-00
    Lost Communication With The Gauge Control Module

    Possible Failures

    4R_IDAS_U0114_00

    U0114-00
    Lost Communication With The Twin Motor Unit ECU

    Possible Failures

    4R_IDAS_U0129_00

    U0129-00
    Lost Communication With The Electric Servo Brake Control Unit

    Possible Failures

    4R_IDAS_U0126_00

    U0126-00
    Lost Communication With The Steering Angle Sensor

    Possible Failures

    4R_IDAS_U0151_00

    U0151-00
    Lost Communication With The SRS Unit

    Possible Failures

    4R_IDAS_U0128_00

    U0128-00
    Lost Communication With The Electric Parking Brake Control Unit

    Possible Failures

    4R_IDAS_U129D_00

    U129D-00
    Lost Communication With The Precision All Wheel Steer Control Unit

    Possible Failures

    4R_IHCC2MENU_RLY

    FUNCTION TEST HELP

    ACC (IHCC) RELAY

    This function is for testing ACC (IHCC) relay.

    4R_IHCC2MENU_FUNC

    TEST MODE HELP

    FUNCTION TEST

    Forcedly actuate the following items which are related to the ACC (IHCC) system to check whether or not the operation of these items are normal.

    4R_IHCC2MENU_LMP

    FUNCTION TEST HELP

    INDICATOR LIGHT

    Test the ACC (IHCC) indicator light.

    4R_IHCC2MENU_ADJUST

    TEST MODE HELP

    ADJUSTMENT

    Adjust the radar of ACC (IHCC) system.

    4R_IHCC2MENU_DSP

    FUNCTION TEST HELP

    INFORMATION DISPLAY

    This function is for testing ACC (IHCC) Information display.

    4R_IHCC2MENU_ALM

    FUNCTION TEST HELP

    ALARM BUZZER

    This function is for testing ACC (IHCC) alarm buzzer.

    4R_IHCC2MENU_BA1

    FUNCTION TEST HELP

    BRAKE ACTUATOR 1

    Control the current of brake control solenoid valve to check the operation of brake actuator.

    4R_IHCC2MENU_BA2

    FUNCTION TEST HELP

    BRAKE ACTUATOR 2

    Control the duty of brake control solenoid valve to check the operation of brake actuator.

    4R_IHCC2MENU_BA3

    FUNCTION TEST HELP

    BRAKE ACTUATOR 3

    Control the brake fluid pressure to check the operation of brake actuator.

    4R_IHCC2MENU_AIM

    ADJUSTMENT HELP

    RADAR AIMING

    This function is used for doing the radar aiming.
    Whenever any replacement or reassembly of a radar is done, radar aiming must be done.

    4R_IHCC2_AIM01

    Within an aiming space, if there are some reflectors, such as wall, other vehicle, or toolbox, steel frame, the aiming can not be performed correctly.

    You can continue the aiming until there is not any reflector in the aiming space.

    If this screen appears repeatedly, the location in which you are trying to perform the Radar Aiming is not suitable. Please find a new location with enough open space and begin the procedure again.

    4R_DRVAID_SYS

    SYSTEM SELECT

    Notice: These systems may not be applicable to all vehicles.

    4R_IHCC2MENU_CMSBA

    FUNCTION TEST HELP

    CMBS (CMS)  BRAKE

    This function is for testing the CMBS (CMS)  actuators as follows,

    4R_IHCC2_ECUID3

    PARAMETER SPECIFICATION

    ECU ID 3 Market

    It indicates values of destinations

    Each detail destination referring to its value is shown as below

    01 : Japan
    02 : U.S.A
    03 : Canada
    04 : Europe(KE)
    05 : Europe(KG)

    4R_IHCC2_ECUID7

    PARAMETER SPECIFICATION

    ECU ID 7 system format

    It indicates system format of LKAS, ACC (IHCC), CMBS (CMS)

    Values referring to its system format

    00 : ACC (IHCC)
    01 : ACC (IHCC) / LKAS
    06 : ACC (IHCC) / CMBS (CMS)  / E-Pretensioner
    07 : ACC (IHCC) / LKAS / CMBS (CMS)  / E-Pretensioner

    4R_IHCC2_VSP

    PARAMETER SPECIFICATION

    VEHICLE SPEED
    (km/h)

    Vehicle speed is converted by the PCM and received through the CAN communication.
    The pulse signal is sent from the vehicle speed sensor, then PCM converts it into the vehicle speed.
    When the vehicle speed is 40Km/h or less, ACC (IHCC) system can not be operated. Even if the vehicle speed returns, the ACC (IHCC) system can't actuate automatically yet.

    4R_IHCC2_VWFR

    PARAMETER SPECIFICATION

    RF WHEEL SPD:
    Right Front Wheel Speed
    (km/h) (MPH)

    The RF wheel speed is converted by the ABS-VSA control unit and based on the signal sent from the right front speed sensor. The ABS-VSA control unit sends this parameter by the CAN communication.

    4R_IHCC2_VWFL

    PARAMETER SPECIFICATION

    LF WHEEL SPD:
    Left Front Wheel Speed
    (km/h) (MPH)

    The LF wheel speed is converted by the ABS-VSA control unit and based on the signal sent from the left front speed sensor. The ABS-VSA control unit sends this parameter by the CAN communication.

    4R_IHCC2_VWRR

    PARAMETER SPECIFICATION

    RR WHEEL SPD:
    Right Rear Wheel Speed
    (km/h) (MPH)

    The RR wheel speed is converted by the ABS-VSA control unit and based on the signal sent from the right rear speed sensor. The ABS-VSA control unit sends this parameter by the CAN communication.

    4R_IHCC2_VWRL

    PARAMETER SPECIFICATION

    LR WHEEL SPD:
    Left Rear Wheel Speed
    (km/h) (MPH)

    The LR wheel speed is converted by the ABS-VSA control unit and based on the signal sent from the left rear speed sensor. The ABS-VSA control unit sends this parameter by the CAN communication.

    4R_IHCC2_YAWDEG

    PARAMETER SPECIFICATION

    YAW RATES:
    Yaw Rate Sensor
    (°/sec)

    It indicates the yaw rates of the vehicle which is cornering.

    OPERATING RANGE:
    -1.0°/sec - +1.0°/sec

    4R_IHCC2_PR

    PARAMETER SPECIFICATION

    BRAKE P:
    Brake Fluid Pressure Sensor
    (MPa) (bar) (kgf/cm2)

    BRAKE P indicates the pressure of brake fluid.

    4R_IHCC2_PRFL

    PARAMETER SPECIFICATION

    LF BRAKE P:
    Left Front Brake Fluid Pressure Sensor
    (MPa)

    LF BRAKE P indicates oil pressure of VSA hydraulic line. The Left Front Brake Fluid Pressure Sensor is equipped on the right of the X pipe. And the brake fluid pressure which is input into the sensor is converted into the voltage value, then transmitted to the ACC (IHCC) control unit. According to the signal from the pressure sensor the driver's brake control and the brake control pressure of ACC (IHCC) are monitored constantly by the unit.

    THE ABOVE IMAGE : 04M ODYSSEY

    A: Left Front Brake Fluid Pressure Sensor

    B: Right Front Brake Fluid Pressure Sensor

    4R_IHCC2_PRFR

    PARAMETER SPECIFICATION

    RF BRAKE P:
    Right Front Brake Fluid Pressure Sensor
    (MPa)

    RF BRAKE P indicates oil pressure of VSA hydraulic line. The Right Front Brake Fluid Pressure Sensor is equipped on the right of the X pipe. And the brake fluid pressure which is input into the sensor is converted into the voltage value, then transmitted to the ACC (IHCC) control unit. According to the signal from the pressure sensor the driver's brake control and the brake control pressure of ACC (IHCC) are monitored constantly by the unit.

    THE ABOVE IMAGE : 04M ODYSSEY

    A: Left Front Brake Fluid Pressure Sensor

    B: Right Front Brake Fluid Pressure Sensor

    4R_IHCC2_ISOL

    PARAMETER SPECIFICATION

    SOL CURRENT:
    Solenoid Current
    (A)

    SOL CURRENT indicates the solenoid current of brake actuator.

    4R_IHCC2_TH

    PARAMETER SPECIFICATION

    TP SENSOR:
    Throttle Position Sensor
    (°)

    The TP sensor is a potentiometer connected to the throttle valve shaft.

    4R_IHCC2_PGR

    PARAMETER SPECIFICATION

    GEAR POSITION:
    Gear Position Range

    Range N/R/P
    1st
    2nd
    3rd
    4th
    5th

    4R_IHCC2_VBAT

    PARAMETER SPECIFICATION

    BATTERY:
    Battery voltage
    (V)

    Standard condition: 12V

    The battery voltage indicates IG1 terminal voltage in the ACC (IHCC) control unit.

    4R_IHCC2_VYAW

    PARAMETER SPECIFICATION

    YAW RATES:
    Yaw Rate Sensor
    (V)

    It indicates the output voltage of yaw rate sensor.

    OPERATING RANGE:
    2.25V - 4.75V

    4R_IHCC2_VPR

    PARAMETER SPECIFICATION

    BRAKE PRESSURE (V):
    Brake Fluid Pressure Sensor
     

    BRAKE PRESSURE indicates the brake fluid pressure sensor voltage of master cylinder

    4R_IHCC2_VPRFL

    PARAMETER SPECIFICATION

    LF BRAKE PRESSURE (V):
    Left Front Brake Fluid Pressure Sensor
     

    LF BRAKE PRESSURE indicates voltage of VSA hydraulic line. Left Front Brake Fluid Pressure Sensor is equipped on the right of the X pipe. And the brake fluid pressure which is input into the sensor is converted into the voltage value, then transmitted to the ACC (IHCC) control unit. According to the signal from the pressure sensor the driver's brake control and the brake control pressure of ACC (IHCC) are monitored constantly by the unit.

    THE ABOVE IMAGE : 04M ODYSSEY

    A: Left Front Brake Fluid Pressure Sensor

    B: Right Front Brake Fluid Pressure Sensor

    4R_IHCC2_VPRFR

    PARAMETER SPECIFICATION

    RF BRAKE PRESSURE (V):
    Right Front Brake Fluid Pressure Sensor
     

    RF BRAKE PRESSURE indicates voltage of VSA hydraulic line. The Right Front Brake Fluid Pressure Sensor is equipped on the right of the X pipe. And the brake fluid pressure which is input into the sensor is converted into the voltage value, then transmitted to the ACC (IHCC) control unit. According to the signal from the pressure sensor the driver's brake control and the brake control pressure of ACC (IHCC) are monitored constantly by the unit.

    THE ABOVE IMAGE : 04M ODYSSEY

    A: Left Front Brake Fluid Pressure Sensor

    B: Right Front Brake Fluid Pressure Sensor

    4R_IHCC2_VTH

    PARAMETER SPECIFICATION

    TP SENSOR:
    Throttle Position Sensor
    (V)

    The TP sensor is a potentiometer connected to the throttle valve shaft. It indicates the output voltage.

    4R_IHCC2_SETDIST

    PARAMETER SPECIFICATION

    SELECT GAP:
    Selected Gap Between Vehicles

    Selected gap reference
    1: SHORT
    2: MIDDLE
    3: LONG

    This parameter indicates the distance from the front vehicle. There are three levels set on the screen. Each time the switch "DISTANCE" is pressed, the Selected Gap Between Vehicles is switched to SHORT or MIDDLE or LONG and in order of SHORT - MIDDLE - LONG - SHORT...
    The Selected Gap Between Vehicles should get longer and longer with the vehicle speeding up, and it is in proportion to the vehicle speed.

    4R_IHCC2_FMAINSW

    PARAMETER SPECIFICATION

    MAIN SWITCH:
    Main Switch
    (ON/OFF)

    When the main switch of ACC (IHCC) is turned on, This MAIN SWITCH shows ON. (It is applied to the vehicles which is equipped with ACC (IHCC))
    When the main switch of ACC (IHCC) is turned on, This MAIN SWITCH shows ON. (It is applied to the vehicles which is only equipped withACC (IHCC))
    While the main switch of ACC (IHCC) is switched on, both switches of the ACC (IHCC) and LKAS come on, which gets ACC (IHCC) standing by. (some of the vehicles aren't equipped with LKAS, but only ACC (IHCC))
    On standby, this parameter indicates ON, after this, if press the switch again, system is cancelled and OFF is shown.

    4R_IHCC2_FACCELSW

    PARAMETER SPECIFICATION

    A PEDAL SW:
    Accelerator Pedal Switch
    (ACTIVE / INACTIVE)

    When the accelerator pedal is pressed, the accelerator switch shows ACTIVE.

    4R_IHCC2_FSETSW

    PARAMETER SPECIFICATION

    SET SWITCH:
    Set Switch
    (ON/OFF)

    When the set switch is pressed, it should indicate ON. But release it, OFF should be indicated.

    This switch is applied to following situations:

    4R_IHCC2_FRESSW

    PARAMETER SPECIFICATION

    RESUME SWITCH:
    Resume Switch
    (ON/OFF)

    When the resume switch is pressed, the resume switch indicates ON. But release it, OFF should be indicated.

    This switch is applied to following situations:

    4R_IHCC2_FLKASSW

    PARAMETER SPECIFICATION

    LKAS OFF SW:
    LKAS OFF Switch
    (ON/OFF)

    When the LKAS OFF switch is pressed, the LKAS OFF SW indicates ON. But release it, OFF should be indicated.
    When ACC (IHCC) is on standby (ACC (IHCC) main switch is ON), press the LKAS switch, then "OFF" is indicated, the LKAS is forced to be cancelled, so only ACC (IHCC) is available After that, press the LKAS switch again, then LKAS should be available.
    Switching between ON and OFF when this switch is pressed.

    4R_IHCC2_FGAPSW

    PARAMETER SPECIFICATION

    DIST SW:
    DISTANCE Switch
    (ON/OFF)

    With this switch pressed the setting of distance from the front vehicle is switched from "long", "middle" to "short". And the selected distance should be indicated on the screen.
    Once the switch is pressed, "ON" is indicated.

    4R_IHCC2_FBRKNOSW

    PARAMETER SPECIFICATION

    BRAKE SW(N. O.)
    Brake Switch Normally Open
    (ON/OFF)

    When the brake pedal switch is pressed, the brake pedal switch indicates ON. Normally OFF should be indicated.

    4R_IHCC2_FBRKNCSW

    PARAMETER SPECIFICATION

    BRAKE SW(N. C.)
    Brake Switch Normally Close
    (ON/OFF)

    When the brake pedal switch is pressed, the brake pedal switch indicates ON. Normally OFF should be indicated.

    4R_IHCC2_FVSAON

    PARAMETER SPECIFICATION

    VSA ON:
    VSA system actuation
    (ACTIVE/INACTIVE)

    When VSA system is actuated, "ACTIVE" is indicated.

    4R_IHCC2_FVSAFAIL

    PARAMETER SPECIFICATION

    VSA FAIL:
    VSA Failure
    (MALFUNCTION/FUNCTION)

    When VSA indicator comes on, "MALFUNCTION" is indicated.

    4R_IHCC2_FSCS

    PARAMETER SPECIFICATION

    SCS:
    Service Check Signal
    (OPEN/SHORT)

    When the SCS line is grounded, the Service Check Signal indicates SHORT.
    When the ignition switch is turned on, DTCs should be indicated on the ACC (IHCC) display.

    4R_IHCC2_FWIPHSW

    PARAMETER SPECIFICATION

    WIPER(H) SWITCH:
    Windshield Wiper High Speed Position Switch
    (ON/OFF)

    When the windshield wiper high speed position switch is turned on, the WIPER(H) SWITCH indicates ON.
    When it rains, switch the WIPER SWITCH to the "HI" or "LO", which makes wiper operate continuously.
    Then only LKAS is cancelled, but if wiper switch is turned off, LKAS should be available automatically again.

    4R_IHCC2_FWIPLSW

    PARAMETER SPECIFICATION

    WIPER(LO) SWITCH:
    Windshield Wiper Low Speed Position Switch
    (ON/OFF)

    When the windshield wiper low speed position switch is turned on, the WIPER(LO) SWITCH indicates ON.
    When it rains, switch the WIPER SWITCH to the "HI" or "LO", which makes wiper operate continuously.
    Then only LKAS is cancelled, but if wiper switch is turned off, LKAS should be available automatically again.

    4R_IHCC2_FEGAPWSW

    PARAMETER SPECIFICATION

    CMBS (CMS)  FAR SWITCH:
    (ON/OFF)

    This switch sets the state of collision warning to FAR.
    This data indicates the state of CMBS (CMS)  FAR SWITCH.
    When press the CMBS (CMS)  switch, ON is displayed. But if release it, OFF should be displayed.
    Furthermore while switch the CMBS (CMS)  switch to OFF, CMBS (CMS)  FAR switch comes on automatically at the same time.

    4R_IHCC2_FEGAPNSW

    PARAMETER SPECIFICATION

    CMBS (CMS)  NEAR SWITCH:
    (ON/OFF)

    This switch sets the state of collision warning to NEAR.
    This data indicates the state of CMBS (CMS)  NEAR SWITCH.
    When press the CMBS (CMS)  switch, ON is displayed. But if release it, OFF should be displayed.
    Furthermore while switch the CMBS (CMS)  switch to OFF, CMBS (CMS)  NEAR switch comes on automatically at the same time.

    4R_IHCC2_FBRAKEHEATUP

    PARAMETER SPECIFICATION

    ACC (IHCC) BRAKE STATUS:

    (ON/OFF)

    When any of the following states lasts for 0.2 seconds and the ACC (IHCC) brake can't operate, the flag should indicate ON

    1. Brake pad and VSA control unit get overheat.
    2. Power voltage is abnormal.
    3. DTC is stored in VSA control unit.
    4. Can communication is abnormal between VSA-ACC.
    5. Wheel speed is abnormal.

    4R_IHCC2_INHVSAFLAGS BIT2

    PARAMETER SPECIFICATION

    CMBS (CMS)  BRAKE STATUS1:
    (ON/OFF)

    If the CMBS (CMS)  brake can't operate in case of any of the following condition, the flag should indicate ON

    1. Power voltage is abnormal.
    2. DTC is stored in VSA control unit.
    3. Can communication is abnormal between VSA-ACC (IHCC).
    4. Wheel speed is abnormal.

    4R_IHCC2_INHVSAFLAGS BIT3

    PARAMETER SPECIFICATION

    CMBS (CMS)  BRAKE STATUS2:
    (ON/OFF)

    If the CMBS (CMS)  brake can't operate in case of any of the following condition, the flag should indicate ON.

    1. Failure to pressurize the brake fluid in VSA control unit.
    2. Can communication is abnormal between VSA and ACC (IHCC).

    4R_IHCC2_DT

    PARAMETER SPECIFICATION

    DISTANCE PV:
    Distance to Preceding Vehicle
    (m)

    It indicates the distance from the preceding car.
    When there is no preceding car, "255m" is shown.
    The millimeter radar detects the position of preceding vehicle, then transmit the result to ACC (IHCC) control unit to indicate the DISTANCE PV.


    4R_IHCC2_VR

    PARAMETER SPECIFICATION

    REL SPEED:
    Relative Speed of preceding vehicle
    (km/h)(MPH)

    It indicates the relative speed with the preceding car.
    When there is no preceding car, "0km/h" is shown.
    The millimeter radar detects the relative speed with the preceding vehicle, then transmits the result to ACC (IHCC) control unit.

    4R_IHCC2_SPC

    PARAMETER SPECIFICATION

    SET SPEED:
    Set Speed
    (km/h)(MPH)


    If there is no preceding vehicle, the vehicle should cruises at set speed. (operating range: 65km/h - 100km/h)
    If the preceding vehicle is detected, the vehicle should track it within the set speed. (operating range: 45km/h - 100km/h)
    If the preceding vehicle disappears, speed up to be at set speed to cruise. (operating range: 45km/h - 100km/h)
    When the vehicle speed is 40km/h or less, ACC (IHCC) will be cancelled. Even if the speed returns ACC (IHCC) won't operate.

    4R_IHCC2_REFSP

    PARAMETER SPECIFICATION

    TARGET SPEED:
    Target Speed Value
    (km/h)(MPH)

    It indicates the reference speed of accelerate / decelerate during track of ACC (IHCC), but it is disregarded when the brake is operated.
    If there is no preceding vehicle, the vehicle should cruise at the set speed.
    If the preceding vehicle is detected, the vehicle should track it within the set speed.
    If the preceding vehicle disappears, speed up in order to cruise at set speed.
    OPERATING RANGE
    45km/h - 100km/h
    When the vehicle speed is 40km/h or less, ACC (IHCC) will be cancelled. Even if the speed returns ACC (IHCC) won't operate.

    4R_IHCC2_RBRK

    PARAMETER SPECIFICATION

    TARGET P:
    Target Brake Pressure Value
    (Mpa)(bar)(kgf/cm2)

    It indicates the reference brake pressure which is used for deceleration.

    4R_IHCC2_DUTY

    PARAMETER SPECIFICATION

    BRAKE A DUTY:
    Brake Actuator Driving Duty
    (%)

    It indicates the output duty of brake actuator for ACC (IHCC) deceleration control.
    "0"should be indicated except for the brake control.

    4R_IHCC2_FFSTR

    PARAMETER SPECIFICATION

    FAIL-SAFE TR:
    Fail-safe Transistor Output Status
    (ON/OFF)

    When "ON" is indicated the status of Fail-Safe transistor.

    4R_IHCC2_FMIL

    PARAMETER SPECIFICATION

    INDICATOR:
    ON: light up
    OFF: light out
    This indicates the status of ACC (IHCC) indicator
    If any problem occurs during system operating, ACC (IHCC) indicator should come on.
    If EPS has some problem which is relative to LKAS, ACC (IHCC) indicator should also come on to notify. (only for the vehicle equipped with the LKAS)
    Because ACC (IHCC) operates with other system together (such as PGM-FI, VSA, GAUGE CONTROL MODULE), if these related systems have any malfunction, ACC (IHCC) will stop. but indicators of ACC (IHCC) and the problem system should come on to notify.

    4R_IHCC2_FIND

    PARAMETER SPECIFICATION

    WORKING LIGHT:
    Indicator Light Output Status
    ON: light up
    OFF: light out

    "ON" should be indicated while the ACC (IHCC) system is operating.
    ACC (IHCC) indicator flashes orange. Under the normal condition and IG ON (II), it should come on, and it takes 2 seconds for this indicator to go off after engine starts. And when the main switch of ACC (IHCC) comes on, it will also come on.

    4R_IHCC2_FBRKLAMP

    PARAMETER SPECIFICATION

    BRAKE LIGHT:
    Brake Light Relay Output Status
    (ON/OFF)

    "ON" is indicated while the brake light relay operates.

    4R_IHCC2_E00

    PARAMETER SPECIFICATION

    RADAR:
    Status of Radar
    (FUNCTION/MALFUNCTION)

    When the laser radar unit has some permanent trouble, "MALFUNCTION" is indicated.

    4R_IHCC2_E05

    PARAMETER SPECIFICATION

    RADAR SHIELD:
    Status of Clearness of Radar Shield Glass
    (CLEAN/DIRTY)
    The preceding vehicle can't be detected because of the foreign substance on the radar.
    Due to the dirt '(snow or mud) on the emblem or radar cover or surface of radar, the distance from the preceding vehicle can't be detected, then ACC (IHCC) cancels automatically. At that time wipe them up with the soft fabric.
    The dirt on the radar is detected in a moment sometimes on the following little traffic roads. Because there is only a few objects by which the radar wave should be reflected.

  • On the sands, shore of a river, the road near the field
  • A bridge over a railroad with concrete walls
  • 4R_IHCC2_STRANGLE

    PARAMETER SPECIFICATION

    STEERING ANGLE
    (degree)

    [Description]

    The steering wheel angle is displayed.

    [Operating range]

    -1920[deg] - 1905[deg]

    4R_IHCC2_STATSTEER

    PARAMETER SPECIFICATION

    CALIBRATION STATUS OF STEERING ANGLE SENSOR
    (COMPLETE / NOT COMPLETE)

    [Description]

    The state of the steering wheel angle sensor middle point correction is displayed.
    It studies with the ABS/VSA system at an incomplete end.

    4R_IHCC2_CANER_ENG

    PARAMETER SPECIFICATION

    COMMU ECM
    (RUN/BAN)

    [Description]

    It shows the Communication Information with PCM/ECM on F-CAN.
    When communication with PCM/ECM is shutdown then [BAN] indicated.

    4R_IHCC2_010

    DTC HELP

    10
    VEHICLE SPEED SIGNAL ERROR

    POSSIBLE FAILURES

    DIAGNOSTIC PROCEDURE

    TEST CONDITIONS

    FAIL SAFE ACTION

    CONDITIONS FOR CANCELING DTCs

    INDICATOR STATUS

    SYSTEM CHECK CYCLES

    DTC STORAGE TIMING

    4R_IHCC2_011

    DTC HELP

    11
    LEFT REAR WHEEL SPEED SENSOR SIGNAL ERROR

    POSSIBLE FAILURES

    DIAGNOSTIC PROCEDURE

    TEST CONDITIONS

    FAIL SAFE ACTION

    CONDITIONS FOR CANCELING DTCs

    INDICATOR STATUS

    SYSTEM CHECK CYCLES

    DTC STORAGE TIMING

    4R_IHCC2_012

    DTC HELP

    12
    RIGHT REAR WHEEL SPEED SENSOR SIGNAL ERROR

    POSSIBLE FAILURES

    DIAGNOSTIC PROCEDURE

    TEST CONDITIONS

    FAIL SAFE ACTION

    CONDITIONS FOR CANCELING DTCs

    INDICATOR STATUS

    SYSTEM CHECK CYCLES

    DTC STORAGE TIMING

    4R_IHCC2_013

    DTC HELP

    13
    LEFT FRONT WHEEL SPEED SENSOR SIGNAL ERROR

    POSSIBLE FAILURES

    DIAGNOSTIC PROCEDURE

    TEST CONDITIONS

    FAIL SAFE ACTION

    CONDITIONS FOR CANCELING DTCs

    INDICATOR STATUS

    SYSTEM CHECK CYCLES

    DTC STORAGE TIMING

    4R_IHCC2_014

    DTC HELP

    14
    RIGHT FRONT WHEEL SPEED SENSOR SIGNAL ERROR

    POSSIBLE FAILURES

    DIAGNOSTIC PROCEDURE

    TEST CONDITIONS

    FAIL SAFE ACTION

    CONDITIONS FOR CANCELING DTCs

    INDICATOR STATUS

    SYSTEM CHECK CYCLES

    DTC STORAGE TIMING

    4R_IHCC_020

    DTC HELP

    20
    STEERING ANGLE SENSOR MALFUNCTION

    This DTC is related to CMBS (CMS)  system.
    ACC (IHCC) and LKAS system operates normally, regardless of showing this DTC. (CMBS (CMS)  indicator lights up.)
    Please refer to DTC list of CMBS (CMS)  system.

    POSSIBLE FAILURES

    DIAGNOSTIC PROCEDURE

    TEST CONDITIONS

    FAIL SAFE ACTION

    CONDITIONS FOR CANCELING DTCs

    INDICATOR STATUS

    SYSTEM CHECK CYCLES

    DTC STORAGE TIMING

    4R_CMS_020

    DTC HELP

    20
    STEERING ANGLE SENSOR MALFUNCTION

    POSSIBLE FAILURES

    DIAGNOSTIC PROCEDURE

    TEST CONDITIONS

    FAIL SAFE ACTION

    CONDITIONS FOR CANCELING DTCs

    INDICATOR STATUS

    SYSTEM CHECK CYCLES

    DTC STORAGE TIMING

    4R_IHCC2_021

    DTC HELP

    21
    YAW RATE SENSOR MALFUNCTION

    POSSIBLE FAILURES

    DIAGNOSTIC PROCEDURE

    TEST CONDITIONS

    FAIL SAFE ACTION

    CONDITIONS FOR CANCELING DTCs

    INDICATOR STATUS

    SYSTEM CHECK CYCLES

    DTC STORAGE TIMING

    4R_IHCC2_022

    DTC HELP

    22
    YAW RATE SENSOR CENTER POSITION REVISION VALUE ERROR

    POSSIBLE FAILURES

    DIAGNOSTIC PROCEDURE

    TEST CONDITIONS

    FAIL SAFE ACTION

    CONDITIONS FOR CANCELING DTCs

    INDICATOR STATUS

    SYSTEM CHECK CYCLES

    DTC STORAGE TIMING

    4R_IHCC2_023

    DTC HELP

    23
    YAW RATE SENSOR GAIN ERROR

    POSSIBLE FAILURES

    DIAGNOSTIC PROCEDURE

    TEST CONDITIONS

    FAIL SAFE ACTION

    CONDITIONS FOR CANCELING DTCs

    INDICATOR STATUS

    SYSTEM CHECK CYCLES

    DTC STORAGE TIMING

    4R_IHCC2_024

    DTC HELP

    24
    YAW RATE SENSOR DIAGNOSE MALFUNCTION

    POSSIBLE FAILURES

    DIAGNOSTIC PROCEDURE

    TEST CONDITIONS

    FAIL SAFE ACTION

    CONDITIONS FOR CANCELING DTCs

    INDICATOR STATUS

    SYSTEM CHECK CYCLES

    DTC STORAGE TIMING

    4R_IHCC2_025

    DTC HELP

    25
    YAW RATE SENSOR STABILIZING MALFUNCTION

    POSSIBLE FAILURES

    DIAGNOSTIC PROCEDURE

    TEST CONDITIONS

    FAIL SAFE ACTION

    CONDITIONS FOR CANCELING DTCs

    INDICATOR STATUS

    SYSTEM CHECK CYCLES

    DTC STORAGE TIMING

    4R_IHCC2_029

    DTC HELP

    29
    BRAKE F/S CIRCUIT FAIL

    POSSIBLE FAILURES

    DIAGNOSTIC PROCEDURE

    TEST CONDITIONS

    FAIL SAFE ACTION

    CONDITIONS FOR CANCELING DTCs

    INDICATOR STATUS

    SYSTEM CHECK CYCLES

    DTC STORAGE TIMING

    4R_IHCC2_030

    DTC HELP

    30
    ADAPTIVE CRUISE CONTROL (ACC) RELAY CIRCUIT MALFUNCTION

    POSSIBLE FAILURES

    DIAGNOSTIC PROCEDURE

    TEST CONDITIONS

    FAIL SAFE ACTION

    CONDITIONS FOR CANCELING DTCs

    INDICATOR STATUS

    SYSTEM CHECK CYCLES

    DTC STORAGE TIMING

    4R_IHCC2_031

    DTC HELP

    31
    BRAKE SOLENOID OPEN OR SHORT

    POSSIBLE FAILURES

    DIAGNOSTIC PROCEDURE

    TEST CONDITIONS

    FAIL SAFE ACTION

    CONDITIONS FOR CANCELING DTCs

    INDICATOR STATUS

    SYSTEM CHECK CYCLES

    DTC STORAGE TIMING

    4R_IHCC2_032

    DTC HELP

    32
    BRAKE SOLENOID FAILURE

    POSSIBLE FAILURES

    DIAGNOSTIC PROCEDURE

    TEST CONDITIONS

    FAIL SAFE ACTION

    CONDITIONS FOR CANCELING DTCs

    INDICATOR STATUS

    SYSTEM CHECK CYCLES

    DTC STORAGE TIMING

    4R_IHCC2_033

    DTC HELP

    33
    BRAKE ACTUATOR MALFUNCTION

    POSSIBLE FAILURES

    DIAGNOSTIC PROCEDURE

    TEST CONDITIONS

    FAIL SAFE ACTION

    CONDITIONS FOR CANCELING DTCs

    INDICATOR STATUS

    SYSTEM CHECK CYCLES

    DTC STORAGE TIMING

    4R_IHCC2_034A

    DTC HELP

    34
    MASTER CYLINDER BRAKE FLUID PRESSURE SENSOR CIRCUIT OPEN/SHORT

    POSSIBLE FAILURES

    DIAGNOSTIC PROCEDURE

    TEST CONDITIONS

    FAIL SAFE ACTION

    CONDITIONS FOR CANCELING DTCs

    INDICATOR STATUS

    SYSTEM CHECK CYCLES

    DTC STORAGE TIMING

    4R_IHCC2_034B

    DTC HELP

    34
    MASTER CYLINDER BRAKE FLUID PRESSURE SENSOR CIRCUIT OPEN/SHORT

    POSSIBLE FAILURES

    This DTC is related to CMBS (CMS)  system.
    ACC (IHCC) and LKAS system operates normally, regardless of showing this DTC. (CMBS (CMS)  indicator lights up.)
    Please refer to DTC list of CMBS (CMS)  system.

    DIAGNOSTIC PROCEDURE

    TEST CONDITIONS

    FAIL SAFE ACTION

    CONDITIONS FOR CANCELING DTCs

    INDICATOR STATUS

    SYSTEM CHECK CYCLES

    DTC STORAGE TIMING

    4R_IHCC2_034C

    DTC HELP

    34
    MASTER CYLINDER BRAKE FLUID PRESSURE SENSOR CIRCUIT OPEN/SHORT

    POSSIBLE FAILURES

    DIAGNOSTIC PROCEDURE

    TEST CONDITIONS

    FAIL SAFE ACTION

    CONDITIONS FOR CANCELING DTCs

    INDICATOR STATUS

    SYSTEM CHECK CYCLES

    DTC STORAGE TIMING

    4R_IHCC2_035A

    DTC HELP

    35
    MASTER CYLINDER BRAKE FLUID PRESSURE SENSOR CENTER POSITION ERROR

    POSSIBLE FAILURES

    DIAGNOSTIC PROCEDURE

    TEST CONDITIONS

    FAIL SAFE ACTION

    CONDITIONS FOR CANCELING DTCs

    INDICATOR STATUS

    SYSTEM CHECK CYCLES

    DTC STORAGE TIMING

    4R_IHCC2_035B

    DTC HELP

    35
    MASTER CYLINDER BRAKE FLUID PRESSURE SENSOR CENTER POSITION ERROR

    This DTC is related to CMBS (CMS)  system.
    ACC (IHCC) and LKAS system operates normally, regardless of showing this DTC. (CMBS (CMS)  indicator lights up.)
    Please refer to DTC list of CMBS (CMS)  system.

    POSSIBLE FAILURES

    DIAGNOSTIC PROCEDURE

    TEST CONDITIONS

    FAIL SAFE ACTION

    CONDITIONS FOR CANCELING DTCs

    INDICATOR STATUS

    SYSTEM CHECK CYCLES

    DTC STORAGE TIMING

    4R_IHCC2_035C

    DTC HELP

    35
    MASTER CYLINDER BRAKE FLUID PRESSURE SENSOR CENTER POSITION ERROR

    POSSIBLE FAILURES

    DIAGNOSTIC PROCEDURE

    TEST CONDITIONS

    FAIL SAFE ACTION

    CONDITIONS FOR CANCELING DTCs

    INDICATOR STATUS

    SYSTEM CHECK CYCLES

    DTC STORAGE TIMING

    4R_IHCC2_036A

    DTC HELP

    36
    MASTER CYLINDER BRAKE FLUID PRESSURE SENSOR SHIFT ERROR

    POSSIBLE FAILURES

    DIAGNOSTIC PROCEDURE

    TEST CONDITIONS

    FAIL SAFE ACTION

    CONDITIONS FOR CANCELING DTCs

    INDICATOR STATUS

    SYSTEM CHECK CYCLES

    DTC STORAGE TIMING

    4R_IHCC2_036B

    DTC HELP

    36
    MASTER CYLINDER BRAKE FLUID PRESSURE SENSOR SHIFT ERROR

    This DTC is related to CMBS (CMS)  system.
    ACC (IHCC) and LKAS system operates normally, regardless of showing this DTC. (CMBS (CMS)  indicator lights up.)
    Please refer to DTC list of CMBS (CMS)  system.

    POSSIBLE FAILURES

    DIAGNOSTIC PROCEDURE

    TEST CONDITIONS

    FAIL SAFE ACTION

    CONDITIONS FOR CANCELING DTCs

    INDICATOR STATUS

    SYSTEM CHECK CYCLES

    DTC STORAGE TIMING

    4R_IHCC2_042

    DTC HELP

    42
    BRAKE ACTUATOR MALFUNCTION

    POSSIBLE FAILURES

    DIAGNOSTIC PROCEDURE

    TEST CONDITIONS

    FAIL SAFE ACTION

    CONDITIONS FOR CANCELING DTCs

    INDICATOR STATUS

    SYSTEM CHECK CYCLES

    DTC STORAGE TIMING

    4R_IHCC2_043

    DTC HELP

    43
    CAL FL BRAKE SYSTEM MALFUNCTION

    NOTE: In order to perform this diagnosis, ACC (IHCC) brake should be activated forcibly (brake actuator 3), but performing it frequently (4 times consecutive actuations) makes VSA modulator unit inoperative, under this kind of condition, by HDS, check whether the unit is overheat or not. For protecting the system from overheat, the unit becomes inoperative, but just wait for 1-2 minutes the brake actuator 3 should be actuated again.

    POSSIBLE FAILURES

    DIAGNOSTIC PROCEDURE

    TEST CONDITIONS

    FAIL SAFE ACTION

    CONDITIONS FOR CANCELING DTCs

    INDICATOR STATUS

    SYSTEM CHECK CYCLES

    DTC STORAGE TIMING

    4R_IHCC2_044

    DTC HELP

    44
    CAL FL BRAKE FLUID PRESSURE SENSOR CIRCUIT OPEN/SHORT

    POSSIBLE FAILURES

    DIAGNOSTIC PROCEDURE

    TEST CONDITIONS

    FAIL SAFE ACTION

    CONDITIONS FOR CANCELING DTCs

    INDICATOR STATUS

    SYSTEM CHECK CYCLES

    DTC STORAGE TIMING

    4R_IHCC2_045

    DTC HELP

    45
    CAL FL BRAKE FLUID PRESSURE SENSOR CENTER POSITION ERROR

    POSSIBLE FAILURES

    DIAGNOSTIC PROCEDURE

    TEST CONDITIONS

    FAIL SAFE ACTION

    CONDITIONS FOR CANCELING DTCs

    INDICATOR STATUS

    SYSTEM CHECK CYCLES

    DTC STORAGE TIMING

    4R_IHCC2_046

    DTC HELP

    46
    CAL FL BRAKE FLUID PRESSURE SENSOR MALFUNCTION

    NOTE: In order to perform this diagnosis, ACC (IHCC) brake should be activated forcibly (brake actuator 3), but performing it frequently (4 times consecutive actuations) makes VSA modulator unit inoperative, under this kind of condition, by HDS check whether the unit is overheat or not. For protecting the system from overheat, unit become inoperative, just wait for 1-2 minutes the brake actuator 3 should be actuated again.

    POSSIBLE FAILURES

    DIAGNOSTIC PROCEDURE

    TEST CONDITIONS

    FAIL SAFE ACTION

    CONDITIONS FOR CANCELING DTCs

    INDICATOR STATUS

    SYSTEM CHECK CYCLES

    DTC STORAGE TIMING

    4R_IHCC2_047

    DTC HELP

    47
    CAL FR BRAKE SYSTEM MALFUNCTION

    NOTE: In order to perform this diagnosis, ACC (IHCC) brake should be activated forcibly (brake actuator 3), but performing it frequently (4 times consecutive actuations) makes VSA modulator unit inoperative, under this kind of condition, by HDS check whether the unit is overheat or not. For protecting the system from overheat, unit become inoperative, just wait for 1-2 minutes the brake actuator 3 should be actuated again.

    POSSIBLE FAILURES

    DIAGNOSTIC PROCEDURE

    TEST CONDITIONS

    FAIL SAFE ACTION

    CONDITIONS FOR CANCELING DTCs

    INDICATOR STATUS

    SYSTEM CHECK CYCLES

    DTC STORAGE TIMING

    4R_IHCC2_048

    DTC HELP

    48
    CAL FR BRAKE FLUID PRESSURE SENSOR CIRCUIT OPEN/SHORT

    POSSIBLE FAILURES

    DIAGNOSTIC PROCEDURE

    TEST CONDITIONS

    FAIL SAFE ACTION

    CONDITIONS FOR CANCELING DTCs

    INDICATOR STATUS

    SYSTEM CHECK CYCLES

    DTC STORAGE TIMING

    4R_IHCC2_049

    DTC HELP

    49
    CAL FR BRAKE FLUID PRESSURE SENSOR CENTER POSITION ERROR

    POSSIBLE FAILURES

    DIAGNOSTIC PROCEDURE

    TEST CONDITIONS

    FAIL SAFE ACTION

    CONDITIONS FOR CANCELING DTCs

    INDICATOR STATUS

    SYSTEM CHECK CYCLES

    DTC STORAGE TIMING

    4R_IHCC2_050

    DTC HELP

    50
    CAL FR BRAKE FLUID PRESSURE SENSOR MALFUNCTION

    NOTE: In order to perform this diagnosis, ACC (IHCC) brake should be activated forcibly (brake actuator 3), but performing it frequently (4 times consecutive actuations) makes VSA modulator unit inoperative, under this kind of condition, by HDS check whether the unit is overheat or not. For protecting the system from overheat, unit become inoperative, just wait for 1-2 minutes the brake actuator 3 should be actuated again.

    POSSIBLE FAILURES

    DIAGNOSTIC PROCEDURE

    TEST CONDITIONS

    FAIL SAFE ACTION

    CONDITIONS FOR CANCELING DTCs

    INDICATOR STATUS

    SYSTEM CHECK CYCLES

    DTC STORAGE TIMING

    4R_IHCC2_060

    DTC HELP

    60
    COMMUNICATION LINE ERROR

    POSSIBLE FAILURES

    DIAGNOSTIC PROCEDURE

    TEST CONDITIONS

    FAIL SAFE ACTION

    CONDITIONS FOR CANCELING DTCs

    INDICATOR STATUS

    SYSTEM CHECK CYCLES

    DTC STORAGE TIMING

    4R_IHCC2_061

    DTC HELP

    61
    MILLIMETER WAVE RADAR UNIT COMMUNICATION ERROR

    POSSIBLE FAILURES

    DIAGNOSTIC PROCEDURE

    TEST CONDITIONS

    FAIL SAFE ACTION

    CONDITIONS FOR CANCELING DTCs

    INDICATOR STATUS

    SYSTEM CHECK CYCLES

    DTC STORAGE TIMING

    NOTE: After a millimeter radar is replaced, the aiming must be performed.

    4R_IHCC2_062

    DTC HELP

    62
    MILLIMETER WAVE RADAR SENSOR ERROR

    POSSIBLE FAILURES

    DIAGNOSTIC PROCEDURE

    TEST CONDITIONS

    FAIL SAFE ACTION

    CONDITIONS FOR CANCELING DTCs

    INDICATOR STATUS

    SYSTEM CHECK CYCLES

    DTC STORAGE TIMING

    NOTE: After millimeter radar is replaced, the aiming must be performed

    4R_IHCC2_063

    DTC HELP

    63
    MILLIMETER WAVE RADAR UNIT AIMING ERROR

    POSSIBLE FAILURES

    DIAGNOSTIC PROCEDURE

    TEST CONDITIONS

    FAIL SAFE ACTION

    CONDITIONS FOR CANCELING DTCs

    INDICATOR STATUS

    SYSTEM CHECK CYCLES

    DTC STORAGE TIMING

    NOTE: Once after radar aiming fails, even when you perform it again and is successfully completed, ACC (IHCC) control unit will still stores the DTC 63 and will occasionally indicate it. So DTC clearing should be done again, then check whether the aiming is complete or not. Furthermore, after replacement of radar, aiming must be done.

    4R_IHCC2_64

    DTC HELP

    64
    CMBS (CMS)  OPERATION ERROR (EXCESSIVE OPERATION)

    This DTC is related to CMBS (CMS)  system.
    Regardless of this DTC, ACC (IHCC) and LKAS system operates normally. (CMBS (CMS)  indicator lights up.)
    Please refer to DTC list of CMBS (CMS)  system.

    POSSIBLE FAILURES

    DIAGNOSTIC PROCEDURE

    TEST CONDITIONS

    FAIL SAFE ACTION

    CONDITIONS FOR CANCELING DTCs

    INDICATOR STATUS

    SYSTEM CHECK CYCLES

    DTC STORAGE TIMING

    NOTE: When CMBS (CMS)  operates frequently, DTC 64 shall be stored.

    4R_CMS_064

    DTC HELP

    64
    CMBS (CMS)  OPERATION ERROR (EXCESSIVE OPERATION)

    POSSIBLE FAILURES

    DIAGNOSTIC PROCEDURE

    TEST CONDITIONS

    FAIL SAFE ACTION

    CONDITIONS FOR CANCELING DTCs

    INDICATOR STATUS

    SYSTEM CHECK CYCLES

    DTC STORAGE TIMING

    NOTE: When CMBS (CMS)  operates frequently, DTC 64 shall be stored.

    4R_IHCC2_070

    DTC HELP

    70
    LKAS FAILURE

    POSSIBLE FAILURES

    DIAGNOSTIC PROCEDURE

    TEST CONDITIONS

    FAIL SAFE ACTION

    CONDITIONS FOR CANCELING DTCs

    INDICATOR STATUS

    SYSTEM CHECK CYCLES

    DTC STORAGE TIMING

    4R_IHCC2_081

    DTC HELP

    81
    ENGINE CONTROL SYSTEM (INCLUDING PCM) MALFUNCTION

    POSSIBLE FAILURES

    DIAGNOSTIC PROCEDURE

    TEST CONDITIONS

    FAIL SAFE ACTION

    CONDITIONS FOR CANCELING DTCs

    INDICATOR STATUS

    SYSTEM CHECK CYCLES

    DTC STORAGE TIMING

    4R_IHCC2_083

    DTC HELP

    83
    MILLIMETER WAVE RADAR DETECTION UNSTABLE

    POSSIBLE FAILURES

    DIAGNOSTIC PROCEDURE

    TEST CONDITIONS

    FAIL SAFE ACTION

    CONDITIONS FOR CANCELING DTCs

    INDICATOR STATUS

    SYSTEM CHECK CYCLES

    DTC STORAGE TIMING

    4R_IHCC2_084

    DTC HELP

    84
    TARGET VEHICLE COMES CLOSER THAN THE MILLIMETER WAVE RADAR DETECTING LIMITS

    POSSIBLE FAILURES

    DIAGNOSTIC PROCEDURE

    TEST CONDITIONS

    FAIL SAFE ACTION

    CONDITIONS FOR CANCELING DTCs

    INDICATOR STATUS

    SYSTEM CHECK CYCLES

    DTC STORAGE TIMING

    4R_IHCC2_085

    DTC HELP

    85
    EXTENSIVE DRIVING ON A ROUGH OR WINDING ROAD, OR VSA SYSTEM MALFUNCTION

    POSSIBLE FAILURES

    DIAGNOSTIC PROCEDURE

    TEST CONDITIONS

    FAIL SAFE ACTION

    CONDITIONS FOR CANCELING DTCs

    INDICATOR STATUS

    SYSTEM CHECK CYCLES

    DTC STORAGE TIMING

    4R_IHCC2_086

    DTC HELP

    86
    ABNORMAL TYRE PRESSURE

    POSSIBLE FAILURES

    DIAGNOSTIC PROCEDURE

    TEST CONDITIONS

    FAIL SAFE ACTION

    CONDITIONS FOR CANCELING DTCs

    INDICATOR STATUS

    SYSTEM CHECK CYCLES

    DTC STORAGE TIMING

    4R_IHCC2_087

    DTC HELP

    87
    ADAPTIVE CRUISE CONTROL (ACC) BRAKE CONTROL TEMPORARILY PROHIBITED

    POSSIBLE FAILURES

    DIAGNOSTIC PROCEDURE

    TEST CONDITIONS

    FAIL SAFE ACTION

    CONDITIONS FOR CANCELING DTCs

    INDICATOR STATUS

    SYSTEM CHECK CYCLES

    DTC STORAGE TIMING

    4R_IHCC2_088

    DTC HELP

    88
    MILLIMETER WAVE RADAR OUT OF DETECTION CONDITION

    POSSIBLE FAILURES

    DIAGNOSTIC PROCEDURE

    TEST CONDITIONS

    FAIL SAFE ACTION

    CONDITIONS FOR CANCELING DTCs

    INDICATOR STATUS

    SYSTEM CHECK CYCLES

    DTC STORAGE TIMING

    Note: The millimeter wave radar can't measure the distance, but it isn't a malfunction.

    4R_IHCC2_089

    DTC HELP

    89
    FRONT WHEEL SPIN

    POSSIBLE FAILURES

    DIAGNOSTIC PROCEDURE

    TEST CONDITIONS

    FAIL SAFE ACTION

    CONDITIONS FOR CANCELING DTCs

    INDICATOR STATUS

    SYSTEM CHECK CYCLES

    DTC STORAGE TIMING

    4R_IHCC2_090

    DTC HELP

    90
    A/T CONTROL SYSTEM (INCLUDING PCM) MALFUNCTION

    POSSIBLE FAILURES

    DIAGNOSTIC PROCEDURE

    TEST CONDITIONS

    FAIL SAFE ACTION

    CONDITIONS FOR CANCELING DTCs

    INDICATOR STATUS

    SYSTEM CHECK CYCLES

    DTC STORAGE TIMING

    4R_IHCC2_091

    DTC HELP

    91
    VEHICLE SKIDDED, SPUN OUT, OR ABRUPT STEERING WHEEL MOVEMENTS

    POSSIBLE FAILURES

    DIAGNOSTIC PROCEDURE

    TEST CONDITIONS

    FAIL SAFE ACTION

    CONDITIONS FOR CANCELING DTCs

    INDICATOR STATUS

    SYSTEM CHECK CYCLES

    DTC STORAGE TIMING

    4R_IHCC2_092

    DTC HELP

    92
    VSA MODULATOR-CONTROL UNIT MALFUNCTION

    POSSIBLE FAILURES

    DIAGNOSTIC PROCEDURE

    TEST CONDITIONS

    FAIL SAFE ACTION

    CONDITIONS FOR CANCELING DTCs

    INDICATOR STATUS

    SYSTEM CHECK CYCLES

    DTC STORAGE TIMING

    4R_IHCC2_093

    DTC HELP

    93
    FRONT TYRE PROBLEM

    POSSIBLE FAILURES

    DIAGNOSTIC PROCEDURE

    TEST CONDITIONS

    FAIL SAFE ACTION

    CONDITIONS FOR CANCELING DTCs

    INDICATOR STATUS

    SYSTEM CHECK CYCLES

    DTC STORAGE TIMING

    4R_IHCC2_094

    DTC HELP

    94
    REAR TYRE PROBLEM

    POSSIBLE FAILURES

    DIAGNOSTIC PROCEDURE

    TEST CONDITIONS

    FAIL SAFE ACTION

    CONDITIONS FOR CANCELING DTCs

    INDICATOR STATUS

    SYSTEM CHECK CYCLES

    DTC STORAGE TIMING

    4R_IHCC2_095

    DTC HELP

    95
    POWER SUPPLY VOLTAGE TOO HIGH

    POSSIBLE FAILURES

    DIAGNOSTIC PROCEDURE

    TEST CONDITIONS

    FAIL SAFE ACTION

    CONDITIONS FOR CANCELING DTCs

    INDICATOR STATUS

    SYSTEM CHECK CYCLES

    DTC STORAGE TIMING

    4R_IHCC2_096

    DTC HELP

    96
    POWER SUPPLY VOLTAGE TOO LOW

    POSSIBLE FAILURES

    DIAGNOSTIC PROCEDURE

    TEST CONDITIONS

    FAIL SAFE ACTION

    CONDITIONS FOR CANCELING DTCs

    INDICATOR STATUS

    SYSTEM CHECK CYCLES

    DTC STORAGE TIMING

    4R_IHCC2_097

    DTC HELP

    97
    CMBS (CMS)  OFFSET CANCEL TIMEOUT

    This DTC is related to CMBS (CMS)  system.
    ACC (IHCC) and LKAS system operates normally, regardless of showing this DTC. (CMBS (CMS)  indicator lights up.)
    Please refer to DTC list of CMBS (CMS)  system.

    POSSIBLE FAILURES

    DIAGNOSTIC PROCEDURE

    TEST CONDITIONS

    FAIL SAFE ACTION

    CONDITIONS FOR CANCELING DTCs

    INDICATOR STATUS

    SYSTEM CHECK CYCLES

    DTC STORAGE TIMING

    4R_CMS_097

    DTC HELP

    97
    CMBS (CMS)  OFFSET CANCEL TIMEOUT

    POSSIBLE FAILURES

    DIAGNOSTIC PROCEDURE

    TEST CONDITIONS

    FAIL SAFE ACTION

    CONDITIONS FOR CANCELING DTCs

    INDICATOR STATUS

    SYSTEM CHECK CYCLES

    DTC STORAGE TIMING

    4R_IHCC2_099

    DTC HELP

    99
    ACCELERATION/DECELERATION ABNORMALITY

    POSSIBLE FAILURES

    DIAGNOSTIC PROCEDURE

    TEST CONDITIONS

    FAIL SAFE ACTION

    CONDITIONS FOR CANCELING DTCs

    INDICATOR STATUS

    SYSTEM CHECK CYCLES

    DTC STORAGE TIMING

    4R_IHCC2_100

    DTC HELP

    100
    CMBS (CMS)  INITIAL CHECK INCOMPLETE

    POSSIBLE FAILURES

    DIAGNOSTIC PROCEDURE

    TEST CONDITIONS

    FAIL SAFE ACTION

    CONDITIONS FOR CANCELING DTCs

    INDICATOR STATUS

    SYSTEM CHECK CYCLES

    DTC STORAGE TIMING

    NOTE:
    The check of initial CMBS (CMS)  operation means checking the communication between ACC (IHCC) and VSA control units.
    If it hasn't been performed, the indicators of ACC (IHCC) and CMBS (CMS)  control unit should come on.
    In order to operate the CMBS (CMS)  normally, after the replacement of the ACC (IHCC) and VSA (modulator assembly), this check must be done.

    4R_IHCC2_100_B

    DTC HELP

    100
    ADAPTIVE CRUISE CONTROL (ACC) BRAKE INITIAL CHECK INCOMPLETE

    POSSIBLE FAILURES

    DIAGNOSTIC PROCEDURE

    TEST CONDITIONS

    FAIL SAFE ACTION

    CONDITIONS FOR CANCELING DTCs

    INDICATOR STATUS

    SYSTEM CHECK CYCLES

    DTC STORAGE TIMING

    NOTE:
    The check of initial ACC (IHCC) operation means checking the communication between ACC (IHCC) and VSA control units.
    If it hasn't been performed, the indicators of ACC (IHCC) control unit should come on.
    In order to operate the ACC (IHCC) normally, After the replacement of the ACC (IHCC) and VSA (modulator assembly), this check must be done.

    4R_IHCC2_101

    DTC HELP

    101
    LEFT REAR WHEEL LOCKED

    POSSIBLE FAILURES

    DIAGNOSTIC PROCEDURE

    TEST CONDITIONS

    FAIL SAFE ACTION

    CONDITIONS FOR CANCELING DTCs

    INDICATOR STATUS

    SYSTEM CHECK CYCLES

    DTC STORAGE TIMING

    4R_IHCC2_102

    DTC HELP

    102
    CMBS (CMS)  PARKING BRAKE INCOMPLETE RELEASING

    This DTC is related to CMBS (CMS)  system.
    ACC (IHCC) and LKAS system operates normally, regardless of showing this DTC. (CMBS (CMS)  indicator lights up.)
    Please refer to DTC list of CMBS (CMS)  system.

    POSSIBLE FAILURES

    DIAGNOSTIC PROCEDURE

    TEST CONDITIONS

    FAIL SAFE ACTION

    CONDITIONS FOR CANCELING DTCs

    INDICATOR STATUS

    SYSTEM CHECK CYCLES

    DTC STORAGE TIMING

    4R_CMS_102

    DTC HELP

    102
    CMBS (CMS)  PARKING BRAKE INCOMPLETE RELEASING

    POSSIBLE FAILURES

    DIAGNOSTIC PROCEDURE

    TEST CONDITIONS

    FAIL SAFE ACTION

    CONDITIONS FOR CANCELING DTCs

    INDICATOR STATUS

    SYSTEM CHECK CYCLES

    DTC STORAGE TIMING

    4R_IHCC2_103

    DTC HELP

    103
    CMBS (CMS)  BRAKE CONTROL PROHIBITION

    This DTC is related to CMBS (CMS)  system.
    ACC (IHCC) and LKAS system operates normally, regardless of showing this DTC. (CMBS (CMS)  indicator lights up.)
    Please refer to DTC list of CMBS (CMS)  system.

    POSSIBLE FAILURES

    DIAGNOSTIC PROCEDURE

    TEST CONDITIONS

    FAIL SAFE ACTION

    CONDITIONS FOR CANCELING DTCs

    INDICATOR STATUS

    SYSTEM CHECK CYCLES

    DTC STORAGE TIMING

    4R_CMS_103

    DTC HELP

    103
    CMBS (CMS)  BRAKE CONTROL PROHIBITION

    POSSIBLE FAILURES

    DIAGNOSTIC PROCEDURE

    TEST CONDITIONS

    FAIL SAFE ACTION

    CONDITIONS FOR CANCELING DTCs

    INDICATOR STATUS

    SYSTEM CHECK CYCLES

    DTC STORAGE TIMING

    4R_IHCC2_105

    DTC HELP

    105
    DUST OR DIRT ON THE MILLIMETER WAVE RADAR UNIT

    POSSIBLE FAILURES

    DIAGNOSTIC PROCEDURE

    TEST CONDITIONS

    FAIL SAFE ACTION

    CONDITIONS FOR CANCELING DTCs

    INDICATOR STATUS

    SYSTEM CHECK CYCLES

    DTC STORAGE TIMING

    NOTE: When driving on the light traffic roads with a few reflectors as follows, the dirt of radar may be detected temporarily.

    4R_IHCC2_107

    DTC HELP

    107
    MILLIMETER WAVE RADAR AIMING INCOMPLETE

    POSSIBLE FAILURES

    DIAGNOSTIC PROCEDURE

    TEST CONDITIONS

    FAIL SAFE ACTION

    CONDITIONS FOR CANCELING DTCs

    INDICATOR STATUS

    SYSTEM CHECK CYCLES

    DTC STORAGE TIMING

    NOTE: As to radar and ACC (IHCC) control unit, after removing and attaching or replacement, the aiming must be performed. But even if aiming is complete, any DTC occurs again, and if there is no poor contact in the coupler, the radar should be replaced.

    4R_IHCC2_110

    DTC HELP

    110
    LOST COMMUNICATION WITH THE PCM (PGM-FI SYSTEM)

    POSSIBLE FAILURES

    DIAGNOSTIC PROCEDURE

    TEST CONDITIONS

    FAIL SAFE ACTION

    CONDITIONS FOR CANCELING DTCs

    INDICATOR STATUS

    SYSTEM CHECK CYCLES

    DTC STORAGE TIMING

    NOTE: Receiving / sending between ACC (IHCC) control unit and other units uses CAN of multiplex communication system. When the communication error and any malfunction of system occurs, and which is related to ACC. Under this condition, even if ACC (IHCC) operates normally, ACC (IHCC) control should stop.

    4R_IHCC2_111

    DTC HELP

    111
    LOST COMMUNICATION WITH THE PCM (A/T SYSTEM)

    POSSIBLE FAILURES

    DIAGNOSTIC PROCEDURE

    TEST CONDITIONS

    FAIL SAFE ACTION

    CONDITIONS FOR CANCELING DTCs

    INDICATOR STATUS

    SYSTEM CHECK CYCLES

    DTC STORAGE TIMING

    NOTE: Receiving / sending between ACC (IHCC) control unit and other units uses CAN of multiplex communication system. When the communication error and the malfunctions of system occur, and which are related to ACC, under this condition, even if ACC (IHCC) operates normally, ACC (IHCC) control stops and the indicators of these systems and ACC (IHCC) shall all come on.

    4R_IHCC2_112

    DTC HELP

    112
    LOST COMMUNICATION WITH THE VSA MODULATOR-CONTROL UNIT

    POSSIBLE FAILURES

    DIAGNOSTIC PROCEDURE

    TEST CONDITIONS

    FAIL SAFE ACTION

    CONDITIONS FOR CANCELING DTCs

    INDICATOR STATUS

    SYSTEM CHECK CYCLES

    DTC STORAGE TIMING

    NOTE: Receiving / sending between ACC (IHCC) control unit and other units uses CAN of multiplex communication system. When the communication error and the malfunctions of system occur, and which are related to ACC, Even if ACC (IHCC) operates normally, it should be stopped and the indicators of these systems and ACC (IHCC) shall all come on.

    4R_IHCC2_113

    DTC HELP

    113
    LOST COMMUNICATION WITH THE GAUGE CONTROL MODULE

    POSSIBLE FAILURES

    DIAGNOSTIC PROCEDURE

    TEST CONDITIONS

    FAIL SAFE ACTION

    CONDITIONS FOR CANCELING DTCs

    INDICATOR STATUS

    SYSTEM CHECK CYCLES

    DTC STORAGE TIMING

    NOTE: Receiving / sending between ACC (IHCC) control unit and other units uses CAN of multiplex communication system. When the communication error and the malfunctions of system occur, and which are related to ACC, Even if ACC (IHCC) operates normally, it should be stopped and the indicators of these systems and ACC (IHCC) shall all come on.

    4R_IHCC2_114

    DTC HELP

    114
    LKAS COMM PROBLEM

    POSSIBLE FAILURES

    DIAGNOSTIC PROCEDURE

    TEST CONDITIONS

    FAIL SAFE ACTION

    CONDITIONS FOR CANCELING DTCs

    INDICATOR STATUS

    SYSTEM CHECK CYCLES

    DTC STORAGE TIMING

    NOTE: LKAS and ACC (IHCC) receive and send data with other control units through the CAN of multiplex communication system. (The communication between LKAS control unit and LKAS camera uses the exclusive CAN)

    4R_IHCC2_115

    DTC HELP

    115
    LOST COMMUNICATION WITH THE SH-AWD CONTROL UNIT

    POSSIBLE FAILURES

    DIAGNOSTIC PROCEDURE

    TEST CONDITIONS

    FAIL SAFE ACTION

    CONDITIONS FOR CANCELING DTCs

    INDICATOR STATUS

    SYSTEM CHECK CYCLES

    DTC STORAGE TIMING

    4R_IHCC2_116

    DTC HELP

    116
    SERVO UNIT COMM PROBLEM

    POSSIBLE FAILURES

    DIAGNOSTIC PROCEDURE

    TEST CONDITIONS

    FAIL SAFE ACTION

    CONDITIONS FOR CANCELING DTCs

    INDICATOR STATUS

    SYSTEM CHECK CYCLES

    DTC STORAGE TIMING

    4R_IHCC2_120

    DTC HELP

    120
    TWO OR MORE AIMING TARGETS EXIST

    POSSIBLE FAILURES

    DIAGNOSTIC PROCEDURE

    TEST CONDITIONS

    FAIL SAFE ACTION

    CONDITIONS FOR CANCELING DTCs

    INDICATOR STATUS

    SYSTEM CHECK CYCLES

    DTC STORAGE TIMING

    NOTE: If auto-aiming can't be performed, the code should be shown on the multi-information display, but not stored by ACC (IHCC) control unit, so can't check it by HDS. Furthermore when this code is shown, stopping the aiming will cause the error of DTC 63.
    TREATMENT: Because just a single target is needed, according to the stipulated scope, removal the reflectors or shift the vehicle until only the transponder set left, then perform the aiming again.

    4R_IHCC2_121

    DTC HELP

    121
    THE WIDTH OF THE AIMING TARGET IS OUT OF SPECIFICATION

    POSSIBLE FAILURES

    DIAGNOSTIC PROCEDURE

    TEST CONDITIONS

    FAIL SAFE ACTION

    CONDITIONS FOR CANCELING DTCs

    INDICATOR STATUS

    SYSTEM CHECK CYCLES

    DTC STORAGE TIMING

    NOTE: If auto-aiming can't be performed, the code should be shown on the multi-information display, but not stored by ACC (IHCC) control unit, so can't check it by HDS. Furthermore when this code is shown, stopping the aiming can cause the aiming error of DTC 63.
    TREATMENT: Because just a single target is needed, according to the stipulated scope, removal the reflectors or shift the vehicle until only the transponder set is left, then perform the aiming again.

    4R_IHCC2_122

    DTC HELP

    122
    THE DISTANCE OF THE AIMING TARGET IS OUT OF SPECIFICATION

    POSSIBLE FAILURES

    DIAGNOSTIC PROCEDURE

    TEST CONDITIONS

    FAIL SAFE ACTION

    CONDITIONS FOR CANCELING DTCs

    INDICATOR STATUS

    SYSTEM CHECK CYCLES

    DTC STORAGE TIMING

    NOTE: If auto-aiming can't be performed, the code should be shown on the multi-information display, but not stored by ACC (IHCC) control unit, so can't check it by HDS. Furthermore when this code is shown, stopping the aiming will cause the error of DTC 63.
    TREATMENT: Put the transponder set as a target of aiming from which set the distance of 5±0.1m, then perform the aiming again.

    4R_IHCC2_123

    DTC HELP

    123
    THE AIMING TARGET IS MOVED

    POSSIBLE FAILURES

    DIAGNOSTIC PROCEDURE

    TEST CONDITIONS

    FAIL SAFE ACTION

    CONDITIONS FOR CANCELING DTCs

    INDICATOR STATUS

    SYSTEM CHECK CYCLES

    DTC STORAGE TIMING

    NOTE: If auto-aiming can't be performed, the code should be shown on the multi-information display, but not stored by ACC (IHCC) control unit, so can't check it by HDS. Furthermore when this code is shown, stopping the aiming will cause the error of DTC 63.
    TREATMENT: Perform the aiming again.

    4R_IHCC2_124

    DTC HELP

    124
    THE RIGHT AND LEFT POSITION OF THE AIMING TARGET IS OUT OF SPECIFICATION

    POSSIBLE FAILURES

    DIAGNOSTIC PROCEDURE

    TEST CONDITIONS

    FAIL SAFE ACTION

    CONDITIONS FOR CANCELING DTCs

    INDICATOR STATUS

    SYSTEM CHECK CYCLES

    DTC STORAGE TIMING

    NOTE: If auto-aiming can't be performed, the code should be shown on the multi-information display, but not stored by ACC (IHCC) control unit, so can't check it by HDS. Furthermore when this code is shown, stopping the aiming will cause the error of DTC 63.
    TREATMENT: Put the transponder to the correct position to perform the aiming again.

    4R_IHCC2_125

    DTC HELP

    125
    NO TARGET

    POSSIBLE FAILURES

    DIAGNOSTIC PROCEDURE

    TEST CONDITIONS

    FAIL SAFE ACTION

    CONDITIONS FOR CANCELING DTCs

    INDICATOR STATUS

    SYSTEM CHECK CYCLES

    DTC STORAGE TIMING

    NOTE: If auto-aiming can't be performed, the code should be shown on the multi-information display, but not stored by ACC (IHCC) control unit, so can't check it by HDS. Furthermore when this code is shown, stopping the aiming will cause the error of DTC 63.
    TREATMENT: Perform the aiming again.

    4R_IHCC2_126

    DTC HELP

    126
    FAINTED TARGET IN AIMING MODE

    POSSIBLE FAILURES

    DIAGNOSTIC PROCEDURE

    TEST CONDITIONS

    FAIL SAFE ACTION

    CONDITIONS FOR CANCELING DTCs

    INDICATOR STATUS

    SYSTEM CHECK CYCLES

    DTC STORAGE TIMING

    NOTE: If auto-aiming can't be performed, the code should be shown on the multi-information display, but not stored by ACC (IHCC) control unit, so can't check it by HDS. Furthermore when this code is shown, stopping the aiming will cause the error of DTC 63.
    TREATMENT: Perform the aiming again.

    4R_CMS_026

    DTC HELP

    26
    Steering angle sensor failure

    POSSIBLE FAILURES

    DIAGNOSTIC PROCEDURE

    TEST CONDITIONS

    CONDITIONS FOR CANCELING DTCs

    INDICATOR STATUS

    SYSTEM CHECK CYCLES

    4R_IHCC2_073

    DTC HELP

    73
    VARIATION FAILURE OF THE PCM

    POSSIBLE FAILURES

    DIAGNOSTIC PROCEDURE

    FAIL SAFE ACTION

    CONDITIONS FOR CANCELING DTCs

    INDICATOR STATUS

    SYSTEM CHECK CYCLES

    4R_CMS_117

    DTC HELP

    117
    LOST COMMUNICATION STEERING ANGLE SENSOR

    POSSIBLE FAILURES

    DIAGNOSTIC PROCEDURE

    FAIL SAFE ACTION

    CONDITIONS FOR CANCELING DTCs

    INDICATOR STATUS

    SYSTEM CHECK CYCLES

    4R_IHCC2_055

    DTC HELP

    55
    ACC (IHCC) SWITCH OPEN OR SHORT

    POSSIBLE FAILURES

    FAIL SAFE ACTION

    CONDITIONS FOR CANCELING DTCs

    INDICATOR STATUS

    4R_IHCC2_056

    DTC HELP

    56
    BRALE SWITCH OPEN OR SHORT

    POSSIBLE FAILURES

    FAIL SAFE ACTION

    CONDITIONS FOR CANCELING DTCs

    INDICATOR STATUS

    4R_IHCC2_059

    DTC HELP

    59
    F-CAN B COMMUNICATION ERROR

    POSSIBLE FAILURES

    FAIL SAFE ACTION

    CONDITIONS FOR CANCELING DTCs

    INDICATOR STATUS

    4R_IHCC2_199

    DTC HELP

    199
    Adaptive cruise control (ACC) unit programming error

    POSSIBLE FAILURES

    CONDITIONS FOR CANCELING DTCs

    4R_IHCC2_057

    57
    CLUTCH SWITCH SIGNAL ERROR

    POSSIBLE FAILURES

    FAIL SAFE ACTION

    INDICATOR STATUS

    SYSTEM CHECK CYCLES

    4R_IHCC2_074

    74
    MILLIMETER WAVE RADAR FUNCTION ERROR

    POSSIBLE FAILURES

    FAIL SAFE ACTION

    INDICATOR STATUS

    SYSTEM CHECK CYCLES

    4R_IHCC2_080

    80
    REQUEST SHIFT UP OR SHIFT DOWN

    POSSIBLE FAILURES

    FAIL SAFE ACTION

    INDICATOR STATUS

    SYSTEM CHECK CYCLES

    4R_IHCC2_002

    4R_IMA3MENU_RPC


    Motor Rotor Position Calibration

    [Description]

    The Motor Rotor Position Sensor calibration needs to be performed after any of the following

    [Requirement]

    Disassembly between the IMA Motor housing and Transmission
    Engine ASSY replacement
    MCM replacement
    Motor Rotor Position Sensor removal or replacement
    Motor Rotor removal or replacement
    Motor Stator removal or replacement

    [Remark]

    If PGM-FI has DTCs, this function will not complete.
    Please make sure that PGM-FI has no DTC beforehand.

    4R_IMA3MENU_FD


    IPU MODULE FAN DRIVE

    [Description]

    This will test the function of IPU MODULE FAN.

    [Requirement]

    The target fan speed of each request is as follows.
    · OFF - 0 RPM
    · LOW - Over 1290 RPM
    · MIDDLE - Over 1830 RPM
    · HIGH - Over 2400 RPM

    4R_IMA1MENU_FUNC


    FUNCTION TEST

    [Description]

    You can confirm functions of IMA system by driving forcibly.
    <BM FAN DRIVE>
    <MPIM FAN DRIVE>

    [NOTE]

    BM : Battery Module
    MPIM : Motor Power Inverter Module

    4R_IMA3MENU_ADJUST


    ADJUSTMENT

    [Description]

    Motor Rotor Position Calibration

    4R_IMA3MENU_ADJUST_US


    ADJUSTMENT

    [Description]

    Motor Rotor Position Calibration

    4R_IMA1MENU_ADJUST


    ADJUSTMENT

    [Description]

    SOC PRESET

    [NOTE]

    SOC : State of charge

    4R_IMA1MENU_BMFD


    BM FAN DRIVE

    [Description]

    In this mode, you can confirm the function of BM(Battery Module) fan by driving forcibly.

    [NOTE]

    1.FAN SLOW
    2.FAN FAST
    3.FAN STOP

    4R_IMA1MENU_MIFD


    MPIM FAN DRIVE

    [Description]

    In this mode, you can confirm the function of MPIM(Motor Power Inverter Module) fan by driving forcibly.

    [NOTE]

    1.FAN SLOW
    2.FAN FAST
    3.FAN STOP

    4R_IMA1MENU_SRW


    SOC PRESET

    [Description]

    This function is for presetting SOC data.
    SOC data is cleared if the fuse of MCM(Motor Control Module) is removed.

    [NOTE]

    SOC : State Of Charge

    4R_IMA2MENU_FD


    IPU MODULE FAN DRIVE

    [Description]

    In this mode, you can confirm the function of IMA fan by driving forcibly.

    [Test Procedure]

    The fan speed changes every 5 seconds.
    1.OFF
    2.LOW
    3.MEDIUM
    4.HIGH
    5.OFF

    4R_IMA2MENU_FUNC


    FUNCTION TEST

    [Description]

    You can confirm functions of IMA system by driving forcibly.
    <IPU MODULE FAN DRIVE>

    [Requirement]

    The FUNCTION TEST needs to be performed when no DTC is stored in the PGM-FI ECM
    The FUNCTION TEST may not be finished successfully if any DTC is stored in the PGM-FI ECM.

    4R_CANIMA_ADMN


    Adjustment Menu Help

    [Description]

    In "Adjustment" menu you can perform Calibration which depends on each vehicles.

    4R_CANIMAFN_IMFAN


    IPU MODULE FAN DRIVE

    [Description]

    This will test the function of IPU MODULE FAN.

    [Requirement]

    The target fan speed of each request is as follows.
    · OFF - 0 RPM
    · LOW - Over 850 RPM
    · MIDDLE - Over 2200 RPM
    · HIGH - Over 2580 RPM

    4R_IMA_BATRPLS


    IMA Battery Replacement

    [Description]

    This function is clear the Battery history data of IMA ECU when IMA Battery replacing.

    [NOTE]

    Do not excute this function unless you replacing the IMA Battery.

    4R_IMA_ECURPLS


    IMA ECU Replacement

    [Description]

    This function is transfer the Battery history data of IMA ECU when IMA ECU replacing.

    [NOTE]

    Do not excute this function unless you replacing the IMA ECU. (BAT ECU)

    I0PHS_01_01


    W PHASE AMPS
    [A][V]

    [Description]

    This is W Phase Motor Current Sensor Ampere.

    [Operating Range]

    -250[A] - 250[A]
    0.00[V] - 5.00[V]

    I0PHS_02_01


    V PHASE AMPS
    [A][V]

    [Description]

    This is V Phase Motor Current Sensor Ampere.

    [Operating Range]

    -250[A] - 250[A]
    0.00[V] - 5.00[V]

    I0PHS_03_01


    U PHASE AMPS
    [A][V]

    [Description]

    This is U Phase Motor Current Sensor Ampere.

    [Operating Range]

    -250[A] - 250[A]
    0.00[V] - 5.00[V]

    I0PHS_04_01


    TOTAL M AMPS
    [A]

    [Description]

    This is Total Motor Current Ampere.
    The "Total" meaning is all three Phases.

    [Operating Range]

    -250[A] - 250[A]

    [NOTE]

    Three Phases : W, V and U Phase

    I0PHS_05_01


    MPI MDL AMPS
    [A][V]

    [Description]

    This is Motor Power Inverter Module Current Sensor Ampere.

    [Operating Range]

    -200[A] - 200[A]
    0.00[V] - 5.00[V]

    I0PHS_06_01


    MDM VOLTAGE
    [V]

    [Description]

    This is Motor Driver Module Voltage Sensor.

    I0PHS_07_01


    IMA REQUEST
    [kW][V]

    [Description]

    This is Assist Power Command Torque Value From ECM.
    ECM calculates IMA required torque.
    Motor Control Module is received this value from ECM.

    [Operating Range]

    -9.9[kW] - 9.9[kW]

    [NOTE]

    ECM : Engine Control Module
    OOR : Out Of Range

    I0PHS_08_01


    ENGINE TORQUE SIGNAL
    [%]

    [Description]

    This is showing Engine Torque value.
    Engine Torque value is calculated by ECM.
    Motor Control Module is received this value from ECM.

    [NOTE]

    ECM : Engine Control Module

    I0PHS_09_01


    MPI MDL TEMP.
    [°C][°F][V]

    [Description]

    This is showing the value of Motor Power Inverter Module Temperature Sensor.
    Temperature of motor power inverter module is calucurated at Motor Driver Module.

    [Operating Range]

    -40[°C] - 120[°C]
    -40[°F] - 248[°F]
    0.00[V] - 5.00[V]

    [NOTE]

    MPI : Motor Power Inverter
    OOR : Out Of Range

    I0PHS_10_01


    D.C.TEMP.
    [°C][°F][V]

    [Description]

    This is showing the temperature of DC-DC Converter.
    Temperature of DC-DC converter is calucurated at Motor Driver Module.

    [Operating Range]

    -40[°C] - 120[°C]
    -40[°F] - 248[°F]

    [NOTE]

    · OOR : Out Of Range
    · CHARGE LAMP is turned on in the situation below.
    · Temperature is too high.
    · Input or output voltage is abnormal.

    [Reference]

    <CHARGE LAMP>

    I0PHS_11_01


    IMA MODE COM
    [%]

    [Description]

    Input duty of IMA control mode signal 'MAMOD1' from PGM-FI system.

    I0PHS_12_01


    BM VOLTAGE
    [V]

    [Description]

    This is showing Voltage of IMA Battery Module.
    The high voltage input to the motor control module is measured.

    [Operating Range]

    92[V] - 192[V]

    [NOTE]

    BM : Battery Module

    I0PHS_13_01


    MOTOR SPD
    [RPM]

    [Description]

    This is showing Motor Speed.
    This value is conveted from motor commutation sensors by the motor control module.

    I0PHS_14_01


    ENGINE SPD
    [RPM]

    [Description]

    This is showing Engine Speed.
    This is measured by the ECM.
    The value is transmitted to the motor control module.
    The response is lower than Motor speed.

    I0PHS_15_01


    SOC
    [%]

    [Description]

    This value is charge status of IMA Battery Module.

    [Operating Range]

    0.0[%] - 100.0[%]

    [NOTE]

    SOC : State Of Charge

    I0PHS_16_01


    BATT.MDL AMPS
    [A]

    [Description]

    This is Current Value of IMA Battery Current sensor.

    [Operating Range]

    -100[A] - 100[A]

    [NOTE]

    OOR : Out Of Range

    I0PHS_17_01


    BM CAPA
    [%]

    [Description]

    This is the Battery Module Possible Charge Capacity.
    This parameter monitors charging situation and shows the possible charge capacity of battery module.

    I0PHS_18_01


    BM TEMP S
    [°C][°F]

    [Description]

    This is showing Battery Module Temperature.

    [Operating Range]

    -30[°C] - 100[°C]
    -22[°F] - 212[°F]

    [NOTE]

    BM TEMP S : Battery Module Temperature Sensor

    I0PHS_19_01


    BATT TEMP HI
    [°C][°F]

    [Description]

    This is indicating the highest value of 4 TBATT sensors.

    I0PHS_20_01


    BATT TEMP LOW
    [°C][°F]

    [Description]

    This is indicating the lowest value of 4 TBATT sensors.

    I0PHS_21_01


    H.V.INSLT
    [Kohm][infinity]

    [Description]

    This is showing the Insulation Resistance of High Voltage System.

    [Operating Range]

    infinity
    (more than 200 Kohm)

    I0PHS_22_01


    BATTERY
    [V]

    [Description]

    This is showing DC voltage value of 12V Battery Voltage.

    [Operating Range]

    10[V] - 15[V]

    I0PHS_23_01


    VSS
    [km/h][MPH]

    [Description]

    This is showing Vehicle Speed.
    Vehicle speed is converted from the Vehicle Speed Sensor.

    [NOTE]

    VSS : Vehicle Speed Sensor

    I0PHS_24_01


    IMA STATUS
    [HEX]

    [Description]

    This is showing the control status of IMA system.

    [Operating Range]

    $01-$02 : ASSIST Mode
    $03 : No assistance mode
    $04 - $06 : REGENERATION mode
    $07 - $0B : IDLE mode
    $20 - $23 : Starting mode
    $24 : IDLE-ENGINE-STOP mofr
    $25 - $26 : IG-SW off mode
    $E1 - $E2 : Unfixed mode
    $F1 - $F2 : Failed mode

    I0PHS_25_01


    SOC DATA
    [%]

    [Description]

    This is showing the SOC data which was transmitted to ECM.
    This is SOC Data for ECM.

    [Operating Range]

    0[%] -100[%]

    I0PHS_26_01


    IMA TORQUE
    [kgf·m][N·m]

    [Description]

    This is showing the value of motor torque.

    [Operating Range]

    -10.0[kgf·m] - 10.0[kgf·m]
    -98.0[N·m] - 98.0[N·m]

    [NOTE]

    nouse : Out Of Range

    I0PHS_27_01


    IMA STANDBY
    [%]

    [Description]

    This is showing the percentage of assist available.
    When this parameter displays 80% or more then it is shown that the motor assistance is possible.

    I0PHS_28_01


    ASSIST LIMIT CMD
    [OFF/ON]

    [Description]

    This is showing Restrict Assistance Order from Battery management processor.

    [NOTE]

    <For example>
    If the motor assist is turned off because of high battery temperature, it indicates [ON].

    I0PHS_29_01


    RESRC LIMIT CMD
    [OFF/ON]

    [Description]

    This is showing Restrict Regeneration Order from Battery management processor.

    [NOTE]

    <For example>
    If the Regeneration power can't be gotton because battery temperature is too high, it indicates [ON].

    I0PHS_30_01


    BM FAN SLOW
    [OFF/ON]

    [Description]

    This is showing the status of IMA BATTERY MODULE Fan Driving Slow.
    This parameter indicates [ON] when the battery module fan is running in the slow mode.

    I0PHS_31_01


    BM FAN FAST
    [OFF/ON]

    [Description]

    This is showing the status of IMA BATTERY MODULE Fan Driving Fast.
    This parameter indicates [ON] when the battery module fan is running in the fast mode.

    I0PHS_35_01


    TARGET AMPS
    [A]

    [Description]

    This is the target output current value for the motor drive as calculated by the motor control module calculated.

    [Operating Range]

    0[A] - 250[A]

    I0PHS_36_01


    COUNTER CCMPFB ERR
    [times]

    [Description]

    This is showing the Failure counter of phase current.

    I0PHS_37_01


    COUNTER CCMERR1 ERR
    [times]

    [Description]

    Failure Counter of CCMERR1 Error.

    I0PHS_38_01


    COUNTER CCMERR1 ERR
    [times]

    [Description]

    Failure Counter of CCMERR2 Error.

    I0PHS_39_01


    H.V. CONTACTOR
    [ON/OFF]

    [Description]

    This is showing the status of high voltage contactor.

    [NOTE]

    H.V. CONTACTOR : High Voltage Contactor

    I0PHS_40_01


    BYPS. CONTACTOR
    [ON/OFF]

    [Description]

    This is showing the status of Bypass Contactor.
    BYPS. CONTACTOR exists to do precharge.

    I0PHS_41_01


    IMA WARNING
    [ON/OFF]

    [Description]

    This is the status of IMA WARNING lamp.

    [Operating Range]

    IMA Warning Lamp : [ON]

    [Reference]

    <IMA WARNING LAMP>

    I0PHS_42_01


    MDM FAIL
    [ON/OFF]

    [Description]

    This is showing the Status of Motor Driver Module Failure.
    When Motor Driver Module detects a failure by the self diagnosis this parameter indicates [ON].

    [NOTE]

    MDM : Motor Driver Module

    I0PHS_43_01


    MPI FAN ON/OFF
    [ON/OFF]

    [Description]

    This is showing the Status of Motor Power Inverter Module Fan Driving.
    When the motor power inverter module fan is running then this parameter displays [ON].

    [NOTE]

    MPI : Motor Power Inverter

    I0PHS_44_01


    MPI FAN S/F
    [ON/OFF]

    [Description]

    This is the status of Motor Power Inverter Module Fan Driving Slow or Fast.
    This parameter displays [ON] when the motor power inverter module fan is running fast.
    When motor power inverter module fan is running slow [OFF] is displayed.

    I0PHS_46_01


    CMA
    [ON/OFF]

    [Description]

    CMA

    I0PHS_47_01


    CMB
    [ON/OFF]

    [Description]

    CMB

    I0PHS_48_01


    CMC
    [ON/OFF]

    [Description]

    CMC

    I0PHS_49_01


    NEP
    [ON/OFF]

    [Description]

    NEP

    I0PHS_50_01


    VSP
    [ON/OFF]

    [Description]

    VSP

    I0PHS_51_01


    MAMOD2
    [ON/OFF]

    [Description]

    MAMOD2

    I0PHS_52_01


    IGHLD RELAY RTRN
    [ON/OFF]

    [Description]

    This is showing the output of the ignition hold(IGHLD) relay.
    This is feedback signal.
    It indicates [ON] when the relay is activated.

    I0PHS_53_01


    IGHLD RELAY
    [ON/OFF]

    [Description]

    This is showing the command status of motor control module to the ignition hold(IGHLD) relay.

    I0PHS_54_01


    D.C.INHIBITOR
    [ON/OFF]

    [Description]

    This is showing the control command of motor control module to DV-DC converter.
    When this parameter indicates [ON] DC-DC converter outputs DC supply voltage of about 12[V].

    [Operating Range]

    [ON] : Instructing to run to DC-DC converter
    [OFF] : Instructing to stop to DC-DC converter

    I0PHS_56_01


    ABS ACTION
    [ON/OFF]

    [Description]

    This is showing the ABS signal status.
    When ABS function works this parameter indicates [ON].
    Motor Control Module receives this signal from ABS control unit.

    I0PHS_58_01


    MDM TEMP HIGH
    [ON/OFF]

    [Description]

    This is showing the High temperature status of MDM.
    When MDM detects the high temperature, [ON] is displayed.

    I0PHS_59_01


    SCS
    [OPEN/SHORT]

    [Description]

    This is showing SCS Status.

    [NOTE]

    SCS : Service Check Signal

    I0PHS_60_01


    BYPS. CONTACT.RTRN
    [ON/OFF]

    [Description]

    This is showing Return Signal of Bypass Contactor.
    This status is feedback signal of Bypass Contactor.
    When Bypass Contactor is active this parameter incicates [ON].

    I0PHS_61_01


    H.V.CONTACTOR RTRN
    [ON/OFF]

    [Description]

    This is showing Return Signal of H.V.Contactor.
    This status is feedback signal of H.V.Contactor.
    When H.V.Contactor is active this parameter incicates [ON].

    [NOTE]

    H.V.Contactor : High Voltage Contactor

    I0PHS_62_01


    CMB S LO COUNT
    [times]

    [Description]

    CMB S

    I0PHS_63_01


    COUNTER CMA ERR
    [times]

    [Description]

    Counter CMA Error

    I0PHS_64_01


    COUNTER CMB ERR
    [times]

    [Description]

    Counter CMB Error

    I0PHS_65_01


    COUNTER CMC ERR
    [times]

    [Description]

    COUNTER CMC ERR

    MA2PHS_01_01


    W PHASE AMPS
    [A][V]

    [Description]

    This is W Phase Motor Current Sensor Ampere.

    [Operating Range]

    -250[A] - 250[A]
    0.00[V] - 5.00[V]

    MA2PHS_02_01


    V PHASE AMPS
    [A][V]

    [Description]

    This is V Phase Motor Current Sensor Ampere.

    [Operating Range]

    -250[A] - 250[A]
    0.00[V] - 5.00[V]

    MA2PHS_03_01


    U PHASE AMPS
    [A][V]

    [Description]

    This is U Phase Motor Current Sensor Ampere.

    [Operating Range]

    -250[A] - 250[A]
    0.00[V] - 5.00[V]

    MA2PHS_04_01


    MPI MDL AMPS
    [A][V]

    [Description]

    This is the output value of Motor Power Inverter Module current sensor.

    [Operating Range]

    -200[A] - 200[A]
    0.00[V] - 5.00[V]

    MA2PHS_05_01


    MPI VOLTAGE
    [V]

    [Description]

    This is the value of Motor Driver Module Voltage Sensor.

    [Operating Range]

    92[V] - 192[V]

    MA2PHS_06_01


    IMA REQUEST
    [kW]

    [Description]

    This is Assist Power Command Torque Value From ECM.
    This value is calculated by ECM and is transmitted to Motor Control Module.

    [NOTE]

    ECM : Engine Control Module

    MA2PHS_07_01


    MPI MDL TEMP.
    [°C][°F]

    [Description]

    This is showing the temperature of motor power inverter module at motor driver module.

    [Operating Range]

    -40[°C] - 120[°C]
    -40[°F] - 248[°F]

    MA2PHS_08_01


    D.C.TEMP
    [°C][°F][V]

    [Description]

    This is showing temperature of DC-DC converter at motor driver module.

    [Operating Range]

    -40[°C] - 120[°C]
    -40[°F] - 248[°F]

    [NOTE]

    OOR : Out Of Range

    MA2PHS_09_01


    BM VOLTAGE
    [V]

    [Description]

    This is showing the voltage value of IMA Battery Module.

    [Operating Range]

    92[V] - 192[V]

    MA2PHS_10_01


    MOTOR SPD
    [RPM]

    [Description]

    This value is converted from motor commutation sensors on Motor Control Module.

    MA2PHS_11_01


    SOC
    [%]

    [Description]

    This value is charge status of IMA Battery Module.

    [Operating Range]

    0.0[%] - 100.0[%]

    [NOTE]

    SOC : State Of Charge

    MA2PHS_12_01


    BATT.MDL AMPS
    [A]

    [Description]

    This is Current Value of IMA Battery Current sensor.

    [Operating Range]

    0.0[A] - 100.0[A]

    [NOTE]

    OOR : Out Of Range

    MA2PHS_13_01


    H.V.INSLT
    [Kohm][infinity]

    [Description]

    This is showing the Insulation Resistance of High Voltage System.

    [Operating Range]

    infinity

    MA2PHS_14_01


    INPUT VOLTAGE OF IG1
    [V]

    [Description]

    This is showing the terminal voltage of IG1.
    This value is indicated Input Voltage when IG(II) Switch is [ON].

    [Operating Range]

    10[V] - 15[V]

    MA2PHS_15_01


    VSS
    [km/h][MPH]

    [Description]

    This is showing the value of Vehicle Speed Sensor.
    This value is converted from the Vehicle Speed Sensor.

    MA2PHS_16_01


    MOTOR ECU POWER SOURCE VOLTAGE
    [V]

    [Description]

    This is showing Motor ECU Input voltage value from 12V DC Battery Voltage.

    [Operating Range]

    10[V] - 15[V]

    MA2PHS_17_01


    METER SOC
    [%]

    [Description]

    This is the State of Charge for Meter display.
    This parameter shows the state of charge for displaying the IMA BATTERY LEVEL GAUGE.

    MA2PHS_18_01


    TARGET AMPS
    [A]

    [Description]

    This is showing Target Output Current value for the motor drive as calculated by the motor control module.

    [Operating Range]

    0[A] - 250[A]

    MA2PHS_19_01


    PWR SAVE BAT TMP
    [ON/OFF]

    [Description]

    This is indicating the status of IMA Power Control.
    If [ON] is displayed then IMA system enters in Power Save mode.

    MA2PHS_20_01


    PWR SAVE BAT VOL
    [ON/OFF]

    [Description]

    This is indicating the status of IMA Power Control.
    When IMA battery voltage is lower, this status is shown [ON].
    If [ON] is displayed then IMA system enters in Power Save mode.

    MA2PHS_21_01


    PWR SAVE SOC
    [ON/OFF]

    [Description]

    This is indicating the status of IMA Power Control.
    When SOC value is lower, this status is shown [ON].
    If [ON] is displayed then IMA system enters in Power Save mode.

    MA2PHS_22_01


    PWR SAVE MOT TRQ
    [ON/OFF]

    [Description]

    This is indicating the status of IMA Power Control.
    When Motor is overloaded, this status is shown [ON].
    If [ON] is displayed then IMA system enters in Power Save mode.

    MA2PHS_23_01


    IDLE STOP PERMIT
    [ON/OFF]

    [Description]

    This is indicating Idle Stop Permit Signal.
    If [ON] is shown, MCM permits that ECM performs the idle stop.
    This data transmitted to ECM.

    MA2PHS_24_01


    ENG SPD UP REQ
    [ON/OFF]

    [Description]

    If [ON] is shown, MCM transmits the request of the engine speed up.
    When IMA battery is very low temperature and electrical load is higher, MCM requests.

    MA2PHS_25_01


    FUEL CUT
    [ON/OFF]

    [Description]

    This is showing the Fuel Cut request status to ECM.
    If [ON] is shown, MCM requests Fuel cut to ECM.

    MA2PHS_26_01


    PTC VOLTAGE
    [V]

    [Description]

    This is showing the voltage value of Positive Temperature Coefficient Thermister.
    Battery Module overheating is detected using PTC property.

    [NOTE]

    PTC : Positive Temperature Coefficient

    MA2PHS_27_01


    IMA BATTERY TEMPERATURE SENSOR 1 VOLTAGE
    [V]

    [Description]

    This is showing the output voltage of Battery temperature sensor 1.

    [NOTE]

    When this value shows less than 0.1 [V], this line might be shorted to GND.

    [Reference]

    Example fig: Temp. voltage characteristics (X : °C , Y : V)
    Note -17.8°C = 0°F , 0°C = 32°F , 20°C = 68°F , 40°C = 104°F

    MA2PHS_28_01


    IMA BATTERY TEMPERATURE SENSOR 2 VOLTAGE
    [V]

    [Description]

    This is showing the output voltage of Battery temperature sensor 2.

    [NOTE]

    When this value shows less than 0.1 [V], this line might be shorted to GND.

    [Reference]

    Example fig: Temp. voltage characteristics (X : °C , Y : V)
    Note -17.8°C = 0°F , 0°C = 32°F , 20°C = 68°F , 40°C = 104°F

    MA2PHS_29_01


    IMA BATTERY TEMPERATURE SENSOR 3 VOLTAGE
    [V]

    [Description]

    This is showing the output voltage of Battery temperature sensor 3.

    [NOTE]

    When this value shows less than 0.1 [V], this line might be shorted to GND.

    [Reference]

    Example fig: Temp. voltage characteristics (X : °C , Y : V)
    Note -17.8°C = 0°F , 0°C = 32°F , 20°C = 68°F , 40°C = 104°F

    MA2PHS_30_01


    V CHG STOP HIST
    [OFF/ON]

    [Description]

    This is showing the History of Battry charging stop.
    When the DC-DC converter was stopped in past because voltage of the IMA Battery module was too low this status is indicated [ON]

    MA2PHS_31_01


    ASSIST LIMIT CMD
    [OFF/ON]

    [Description]

    This is showing the status whether the Asistance function is restricted or not.
    When the motor assist is turned off by the reason of IMA Battery temperature being too high, it indicates [ON].

    MA2PHS_32_01


    RESRC LIMIT CMD
    [OFF/ON]

    [Description]

    This is showing the status whether the Regeneration function is restricted or not.
    When [ON] is indicated, no regeneration power is going to the battery module because its temperature is too high.

    MA2PHS_33_01


    TMP CHG STOP HIST
    [OFF/ON]

    [Description]

    This is showing the History of Battery charging stop.
    The "ON" is indicated when the DC-DC converter was stopped in past because the temperature of IMA Battery Module was too high.

    MA2PHS_34_01


    IGHLD RELAY
    [OFF/ON]

    [Description]

    This is showing the Command status of IGHLD RELAY.
    When Motor Control Module is commading to turn on ignition hold relay(IGHLD) this parameter indicates [ON].

    MA2PHS_35_01


    H.V. CONTACTOR
    [OFF/ON]

    [Description]

    This is the status of High Voltage Contactor Control.
    When H.V. CONTACTOR turn on this parameter indicates "ON".

    [NOTE]

    H.V. CONTACTOR : High Voltage Contactor

    MA2PHS_36_01


    BYPS.CONTACTOR
    [ON/OFF]

    [Description]

    This is showing the status of Bypass Contactor.
    BYPS. CONTACTOR exists to do precharge.

    MA2PHS_37_01


    IMA WARNINGLAMP
    [ON/OFF]

    [Description]

    This is the status of IMA WARNING lamp.

    [Operating Range]

    IMA WarningLamp lighting : [ON]

    [Reference]

    <IMA WARNING LAMP>

    MA2PHS_38_01


    ABS ACTION
    [ON/OFF]

    [Description]

    This is showing the ABS signal status.
    When ABS function works this parameter indicates [ON].
    Motor Control Module receives this signal from ABS control unit.

    MA2PHS_39_01


    SCS
    [OPEN/SHORT]

    [Description]

    This is showing SCS Status.

    [NOTE]

    SCS : Service Check Signal

    4R_IMA2_STATUS_OF_IMA-FAN


    IPU MODULE FAN
    [OFF][LOW][MIDDLE][HIGH]

    [Description]

    This parameter indicates status of the IPU module fan.

    4R_IMA2_WENBATIN


    WEN BATTERY
    [HIGH][LOW]

    [Description]

    When the signal level of the WEN for battery CPU is high this parameter indicates "HIGH".

    4R_IMA2_WENMOTIN


    WEN MOTOR
    [HIGH][LOW]

    [Description]

    When the signal level of the WEN for motor CPU is high this parameter indicates "HIGH".

    4R_IMA2_IPSUMH


    IPSUMH
    [A]

    [Description]

    3 Phase Sum H

    4R_IMA2_IPSUML


    IPSUML
    [A]

    [Description]

    3 PHASE SUM L

    4R_IMA2_CCMABRK


    CCMABRK
    [times]

    [Description]

    CMB S HI COUNT

    4R_IMA2_CCMBBRK


    CCMBBRK
    [times]

    [Description]

    CMC S LO COUNT

    4R_IMA2_CCMCBRK


    CCMCBRK
    [times]

    [Description]

    CMC S HI COUNT

    4R_IMA2_CCMERR1


    CCMERR1
    [times]

    [Description]

    CMA S LO COUNT

    4R_IMA2_CCMERR2


    CCMERR2
    [times]

    [Description]

    CMA S HI COUNT

    4R_IMA2_CCMERR3


    CCMERR3
    [ON/OFF]

    [Description]

    CMB S LO COUNT

    4R_IMA3_IWPH


    W PHASE MOTOR CURRENT SENSOR
    [A][V]

    [Description]

    This is W Phase alternating current sensor value of IMA motor.
    MCM caluculates this valueand receives the signal from W phase motor current sensor.

    [Operating Range]

    -300[A] - 300[A]
    0.5[V] - 4.5[V]

    [Reference]

    a : W PHASE MOTOR CURRENT SENSOR
    b : MCM

    4R_IMA3_IVPH


    V PHASE MOTOR CURRENT SENSOR
    [A][V]

    [Description]

    This is V Phase alternating current sensor value of IMA motor.
    MCM caluculates this valueand receives the signal from V phase motor current sensor.

    [Operating Range]

    -300[A] - 300[A]
    0.5[V] - 4.5[V]

    [Reference]

    a : V PHASE MOTOR CURRENT SENSOR
    b : MCM

    4R_IMA3_IUPH


    U PHASE MOTOR CURRENT SENSOR
    [A][V]

    [Description]

    This is U Phase alternating current sensor value of IMA motor.
    MCM caluculates this valueand receives the signal from U phase motor current sensor.

    [Operating Range]

    -300[A] - 300[A]
    0.5[V] - 4.5[V]

    [Reference]

    a : U PHASE MOTOR CURRENT SENSOR
    b : MCM

    4R_IMA3_IBATT


    BATTERY CURRENT SENSOR
    [A]

    [Description]

    This is IMA battery alternating current value.

    [Operating Range]

    -100[A] - 100[A]

    4R_IMA3_SOC


    SOC
    [%]

    [Description]

    State Of Charge of IMA battery level

    [Operating Range]

    20[%] - 80[%]

    [Reference]

    <IMA BATTERY LEVEL GAUGE>

    4R_IMA3_NIFAN


    IPU MODULE FAN SPEED
    [RPM]

    [Description]

    INTELLIGENT POWER UNIT FAN speed
    Fan speed is decided by some factors.
    (Example : Vehicle speed, Vehicle condition or Each parts temperature.)

    [Operating Range]

    <For the purpose of reference>
    -- IDLE CONDITION --
    When IMA Battery Temperature is over 40[°C], Fan speed is about 1200[RPM]
    When MPI Temperature is over 74[°C], Fan speed is about 1200[RPM].
    DC/DC Converter Temperature is over 65[°C], Fan speed is about 1200[RPM].
    Hybrid A/C Invertor is over 80[°C], Fan speed is 1200[RPM].

    [NOTE]

    Fan speed is variable in some factors which are IPU case, duct or Fan condition.
    As vehicle speed increases, also Fan speed increases.

    4R_IMA3_VIGA


    MCM POWER SOURCE VOLTAGE
    [V]

    [Description]

    Voltage of 'IGA'(ECU Power Source)

    [Operating Range]

    9.0[V] - 15.0[V]

    4R_IMA3_NM


    MOTOR SPD
    [RPM]

    [Description]

    IMA Motor speed

    4R_IMA3_TRGTTRQ


    MOTOR OUTPUT TORQUE
    [N·m]

    [Description]

    IMA motor output torque(target value)
    This data is received from PGM-FI ECU by local communication line.

    [Operating Range]

    -136[N·m] - 136[N·m]

    4R_IMA3_STRSADJ


    MOTOR ROTOR POSITION CALIBRATION STATE
    [Completed/Not Completed]

    [Description]

    Status of "Motor Rotor Position Calibration"
    This status shows whether MOTOR ROTOR POSITION CALIBRATION was completed or not.
    If [Not Completed] is shown then you need to do "MOTOR ROTOR POSITION CALIBRATION" from "ADJUSTMENT MENU".

    4R_IMA3_VCARFI


    VSS
    [km/h][MPH]

    [Description]

    Vehicle speed

    4R_IMA3_TDCDC


    DC-DC CONVERTER TEMP.
    [°C][°F]

    [Description]

    DC-DC CONVERTER Temperature

    [Operating Range]

    DC-DC CONVERTER TEMP < 80°C
    DC-DC CONVERTER TEMP < 176°F

    4R_IMA3_TBATT1


    BATT.MDLS TEMP S1
    [°C][°F][V]

    [Description]

    IMA battery box temperature sensor 1

    [Operating Range]

    IMA BATT.MDLS TEMP S1 < 60°C
    <Sensor Characteristics>
    -30°C(4.66V) - 80°C(0.71V)

    4R_IMA3_TBATT2


    BATT.MDLS TEMP S2
    [°C][°F][V]

    [Description]

    IMA battery box temperature sensor 2

    [Operating Range]

    IMA BATT.MDLS TEMP S2 < 60°C
    <Sensor Characteristics>
    -30°C(4.66V) - 80°C(0.71V)

    4R_IMA3_TBATT3


    BATT.MDLS TEMP S3
    [°C][°F][V]

    [Description]

    IMA battery box temperature sensor 3

    [Operating Range]

    IMA BATT.MDLS TEMP S3 < 60°C
    <Sensor Characteristics>
    -30°C(4.66V) - 80°C(0.71V)

    4R_IMA3_TBATT4


    BATT.MDLS TEMP S4
    [°C][°F][V]

    [Description]

    IMA battery box temperature sensor 4

    [Operating Range]

    IMA BATT.MDLS TEMP S3 < 60°C
    <Sensor Characteristics>
    -30°C(4.66V) - 80°C(0.71V)

    4R_IMA3_RSLEAK


    H.V.INSLT
    [Kohm]

    [Description]

    Insulation resisitance of high-voltage circuit.

    [NOTE]

    H.V. : High Voltage

    4R_IMA3_IPSUMH


    3 PHASE SUM H
    [V]

    [Description]

    IMA motor total current analog adder-H output voltage
    This is showing the Voltage of internal circuit of the motor control module.

    4R_IMA3_IPSUML


    3 PHASE SUM L
    [V]

    [Description]

    IMA motor total current analog adder-L output voltage
    This is showing the Voltage of internal circuit of the motor control module.

    4R_IMA3_VMPI


    MPI VOLTAGE
    [V]

    [Description]

    MPI(Motor Power Inverter) module voltage
    This data is received from MPI module thru local communication line.

    [Operating Range]

    IMA normal : 120[V] - 192[V]
    IMA stop : 10[V] -250[V](Depend on Engine speed)

    [Reference]

    a : Motor stator
    b : MCM
    c : MPI Module
    d : Battery Module
    e : Local communication line

    4R_IMA3_TMPI


    MPI MDL TEMP.
    [°C][°F]

    [Description]

    MPI(Motor Power Inverter) module temperature

    [Operating Range]

    Room temperature - 100[°C]

    4R_IMA3_VBU


    MCM BACKUP VOL
    [V]

    [Description]

    'VBU' voltage
    This value is 12V Battery voltage for backup of ECU.

    [Operating Range]

    10V - 15V

    4R_IMA3_PTC


    BATTERY CELL TEMPERATURE SENSOR
    [V]

    [Description]

    This value indicates voltage of series temperature sensors resistances which had been installed against each battery cells.
    Battery Cell Temperature - Detecting Voltage characteristic is the below.
    This value is calculated by MCM and depends on resistance of Battery Cell temperature Sensors.

    [Operating Range]

    0[V] - 5.0[V]

    [Reference]

    A : Battery Module
    B : Battery cell temperature sensor
    C : MCM
    Fig :
    Battery Cell Temperature - Detecting Voltage characteristic
    X : Detecting Voltage
    Y : Battery Cell Temperature

    4R_IMA3_IPWRP


    BATTERY CURRENT SENSOR SUPPLY VOLTAGE(POSITIVE)
    [V]

    [Description]

    IMA battery current sensor supply voltage(positive)

    [Operating Range]

    11.40[V] - 12.60[V]

    4R_IMA3_IPWRM


    BATTERY CURRENT SENSOR SUPPLY VOLTAGE(NEGATIVE)
    [V]

    [Description]

    IMA battery current sensor supply voltage(negative)

    [Operating Range]

    -12.60[V] - -11.40[V]

    4R_IMA3_RSTRASST


    MOTOR ASSIST LIMIT CMD
    [OFF/ON]

    [Description]

    This is the status of IMA assist restricted.

    4R_IMA3_RSTRREGEN


    MOTOR RESRC LIMIT CMD
    [ON/OFF]

    [Description]

    This is Status of IMA regeneration restricted.

    4R_IMA3_IGHLD


    MCM RELAY 1
    [ON/OFF]

    [Description]

    This is the status of Command to MCM RELAY 1

    [Reference]

    a : MCM RELAY 1
    b : MCM RELAY 2
    c : MOTOR POWER INVERTER
    d : MCM

    4R_IMA3_PSTBATT


    PWR SAVE BAT TMP
    [OFF/ON]

    [Description]

    Status of IMA motor output is restricted because of out of range IMA battery temperature.

    4R_IMA3_PSVBATT


    PWR SAVE BAT VOL
    [OFF/ON]

    [Description]

    Status of IMA motor output is restricted because of out of range IMA battery voltage.

    4R_IMA3_PSSOC


    PWR SAVE SOC
    [OFF/ON]

    [Description]

    Status of IMA motor output is restricted because of out of range IMA battery state of charge.

    4R_IMA3_PSMOTOR


    PWR SAVE MOT TRQ
    [OFF/ON]

    [Description]

    Status of IMA motor output is restricted due to excessive motor load.

    4R_IMA3_IDLESTPPERM


    IDLE STOP PERMIT
    [OFF/ON]

    [Description]

    Discrimination Status of being able to perform "auto-idle-engine-stop"

    4R_IMA3_RQNEUP


    ENG SPD UP REQ
    [OFF/ON]

    [Description]

    Status of IMA system requesting PGM-FI ECU to increase engine speed
    IMA system requests PGM-FI ECU to increase engine speed when this status is "ON".

    4R_IMA3_RQFCUT


    FUEL CUT REQ
    [OFF/ON]

    [Description]

    Status of IMA system requesting PGM-FI ECU to cut fuel supply

    4R_IMA3_DCCSTOP


    HIST OF DC-DC CONVERTER STOP
    [OFF/ON]

    [Description]

    This status is a record of DC-DC CONVERTER stopping due to the restriction on the IMA control since IMA battery condition after last ECU reset.

    4R_IMA3_IMAFANSTP


    HIST OF IPU MDL FAN STOP
    [OFF/ON]

    [Description]

    This status is a record of IPU MDL FAN stopping due to the temperature of the IMA battery box after last ECU reset.

    [NOTE]

    This History record can be cleared by running DTC Clear.

    4R_IMA3_IGHLD2


    MCM RELAY 2
    [ON/OFF]

    [Description]

    This is the status of Command to MCM RELAY 2

    [Reference]

    a : MCM RELAY 1
    b : MCM RELAY 2
    c : MOTOR POWER INVERTER
    d : MCM

    4R_IMA3_VBALL


    TOTAL VOLTAGE OF IMA BATT MDL
    [V]

    [Description]

    Total voltage from all of IMA battery module voltage sensors
    This value is total voltage of all 10 IMA battery cells.

    [Operating Range]

    120[V] - 192[V]

    4R_IMA3_VB1


    IMA BATT.MDL VOLTAGE 1
    [V]

    [Description]

    IMA battery module voltage 1

    [Operating Range]

    14.3[V] - 18.0[V]

    [Reference]

    a : MCM
    b : BM
    c : Internal Circuit
    d : IMA BATT.MDL VOLTAGE 1

    4R_IMA3_VB2


    IMA BATT.MDL VOLTAGE 2
    [V]

    [Description]

    IMA battery module voltage 2

    [Operating Range]

    14.3[V] - 18.0[V]

    [Reference]

    a : MCM
    b : BM
    c : Internal Circuit
    d : IMA BATT.MDL VOLTAGE 2

    4R_IMA3_VB3


    IMA BATT.MDL VOLTAGE 3
    [V]

    [Description]

    IMA battery module voltage 3

    [Operating Range]

    14.3[V] - 18.0[V]

    [Reference]

    a : MCM
    b : BM
    c : Internal Circuit
    d : IMA BATT.MDL VOLTAGE 3

    4R_IMA3_VB4


    IMA BATT.MDL VOLTAGE 4
    [V]

    [Description]

    IMA battery module voltage 4

    [Operating Range]

    14.3[V] - 18.0[V]

    [Reference]

    a : MCM
    b : BM
    c : Internal Circuit
    d : IMA BATT.MDL VOLTAGE 4

    4R_IMA3_VB5


    IMA BATT.MDL VOLTAGE 5
    [V]

    [Description]

    IMA battery module voltage 5

    [Operating Range]

    14.3[V] - 18.0[V]

    [Reference]

    a : MCM
    b : BM
    c : Internal Circuit
    d : IMA BATT.MDL VOLTAGE 5

    4R_IMA3_VB6


    IMA BATT.MDL VOLTAGE 6
    [V]

    [Description]

    IMA battery module voltage 6

    [Operating Range]

    14.3[V] - 18.0[V]

    [Reference]

    a : MCM
    b : BM
    c : Internal Circuit
    d : IMA BATT.MDL VOLTAGE 6

    4R_IMA3_VB7


    IMA BATT.MDL VOLTAGE 7
    [V]

    [Description]

    IMA battery module voltage 7

    [Operating Range]

    14.3[V] - 18.0[V]

    [Reference]

    a : MCM
    b : BM
    c : Internal Circuit
    d : IMA BATT.MDL VOLTAGE 7

    4R_IMA3_VB8


    IMA BATT.MDL VOLTAGE 8
    [V]

    [Description]

    IMA battery module voltage 8

    [Operating Range]

    14.3[V] - 18.0[V]

    [Reference]

    a : MCM
    b : BM
    c : Internal Circuit
    d : IMA BATT.MDL VOLTAGE 8

    4R_IMA3_VB9


    IMA BATT.MDL VOLTAGE 9
    [V]

    [Description]

    IMA battery module voltage 9

    [Operating Range]

    14.3[V] - 18.0[V]

    [Reference]

    a : MCM
    b : BM
    c : Internal Circuit
    d : IMA BATT.MDL VOLTAGE 9

    4R_IMA3_VB10


    IMA BATT.MDL VOLTAGE 10
    [V]

    [Description]

    IMA battery module voltage 10

    [Operating Range]

    14.3[V] - 18.0[V]

    [Reference]

    a : MCM
    b : BM
    c : Internal Circuit
    d : IMA BATT.MDL VOLTAGE 10

    4R_IMABAT_NM


    Motor Speed (Battery Condition Monitor Module)
    [RPM]

    [Description]

    This is Motor Speed which Battery Condition Monitor Module is receiving.

    4R_IMABAT_VSP


    VSS (Battery Condition Monitor Module)
    [MPH][km/h]

    [Description]

    This is Vehicle Speed which Battery Condition Monitor Module is receiving.

    4R_IMABAT_VIGA


    Battery Condition Monitor Module Power Source Voltage
    [V]

    [Description]

    This is the Power Source Voltage of Battery Condition Monitor Module.

    [Operating Range]

    9.0V - 15.0V

    4R_IMABAT_VBU


    Battery Condition Monitor Module Backup Source Voltage
    [V]

    [Description]

    This is the Backup Source Voltage of Battery Condition Monitor Module.

    [Operating Range]

    10.0V - 15.0V

    4R_IMABAT_TW


    Engine Coolant Temperature
    [degC][degF]

    [Description]

    This is the Temperature of Engine coolant.

    4R_IMABAT_DSTMIL


    Distance Traveled While MIL is Activated by Battery Condition Monitor Module
    [Km][mile]

    [Description]

    This is the travel distance after MIL was activated by Battery Condition Monitor Module.

    4R_IMABAT_DSTCLR


    Distance Since Diagnostic Trouble Codes Cleared
    [Km][mile]

    [Description]

    This is the travel distance after Trouble code was cleared from Battery Condition Monitor Module.

    [NOTE]

    Travel distance value will be reset by clearing DTCs/FreezeData of IMA system.

    4R_IMABAT_IBATT


    Battery Current Sensor
    [A]

    [Description]

    This is showing the current value of Battery Current Sensor.

    4R_IMABAT_TDCDC


    DC-DC Converter Temperature
    [degC][degF]

    [Description]

    This is showing the Temperature of DC-DC Converter.

    4R_IMABAT_NIFAN


    IPU Module Fan Speed
    [RPM]

    [Description]

    This is showing the Fan speed of IPU Module Fan.

    4R_IMABAT_VBALL


    Total Voltage of All IMA Battery Modules
    [V]

    [Description]

    This is total voltage of all IMA Battery Modules.

    4R_IMABAT_VBALL05


    Total Voltage of All IMA Battery Modules
    [V]

    [Description]

    This is total voltage of all IMA Battery Modules.

    4R_IMABAT_ADIPWR


    Battery Current Sensor Power Supply Sensing Voltage
    [V]

    [Description]

    This is showing Monitoring Voltage which internal power supply device provides to Battery Current Sensor.
    Battery Condition Monitor is sensing the feedback voltage of power supply device.

    [Reference]

    a : BATTERY CURRENT SENSOR
    b : Battery Condition Monitor
    c : INTERNAL POWER SUPPLY DEVICE
    d : FEEDBACK SIGNAL

    4R_IMABAT_IPWR


    Battery Current Sensor Power Supply Voltage
    [V]

    [Description]

    This is showing power supply voltage which internal power supply device provides to Battery Current Sensor.

    [Reference]

    a : BATTERY CURRENT SENSOR
    b : Battery Condition Monitor
    c : INTERNAL POWER SUPPLY DEVICE
    d : SUPPLY VOLTAGE

    4R_IMABAT_RSLEAK


    Insulation Resistance of High Voltage Circuit
    [Kohm]

    [Description]

    This is the insulation resistance of High-Voltage circuit.

    4R_IMABAT_ADTBATT1


    IMA Battery Temperature Sensor 1 Voltage
    [V]

    [Description]

    This is the output voltage of IMA BATTERY TEMPERATURE SENSOR 1.

    [NOTE]

    When this value shows less than 0.1 [V], this line might be shorted to GND.

    4R_IMABAT_TBATT1


    IMA Battery Temperature Sensor 1
    [degC][degF]

    [Description]

    This is the output temperature of IMA BATTERY TEMPERATURE SENSOR 1.

    4R_IMABAT_ADTBATT2


    IMA Battery Temperature Sensor 2 Voltage
    [V]

    [Description]

    This is the output voltage of IMA BATTERY TEMPERATURE SENSOR 2.

    [NOTE]

    When this value shows less than 0.1 [V], this line might be shorted to GND.

    4R_IMABAT_TBATT2


    IMA Battery Temperature Sensor 2
    [degC][degF]

    [Description]

    This is the output temperature of IMA BATTERY TEMPERATURE SENSOR 2.

    4R_IMABAT_ADTBATT3


    IMA Battery Temperature Sensor 3 Voltage
    [V]

    [Description]

    This is the output voltage of IMA BATTERY TEMPERATURE SENSOR 3.

    [NOTE]

    When this value shows less than 0.1 [V], this line might be shorted to GND.

    4R_IMABAT_TBATT3


    IMA BATTERY TEMPERATURE SENSOR 3
    [degC][degF]

    [Description]

    This is the output temperature of IMA BATTERY TEMPERATURE SENSOR 3.

    4R_IMABAT_ADTBATT4


    IMA Battery Temperature Sensor 4 Voltage
    [V]

    [Description]

    This is the output voltage of IMA BATTERY TEMPERATURE SENSOR 4.

    [NOTE]

    When this value shows less than 0.1 [V], this line might be shorted to GND.

    4R_IMABAT_TBATT4


    IMA Battery Temperature Sensor 4
    [degC][degF]

    [Description]

    This is the output temperature of IMA BATTERY TEMPERATURE SENSOR 4.

    4R_IMABAT_VB1


    IMA Battery Module 1 Voltage
    [V]

    [Description]

    This is showing the voltage of IMA Battery Module 1.
    In the lower figure, the number of the battery module shows 11. The number changes by a model.

    [Operating Range]

    14.3V - 18.0V

    [Reference]

    a : MCM
    b : BM
    c : Internal Circuit
    d : IMA BATT.MDL VOLTAGE 1

    4R_IMABAT_VB2


    IMA Battery Module 2 Voltage
    [V]

    [Description]

    This is showing the voltage of IMA Battery Module 2.
    In the lower figure, the number of the battery module shows 11. The number changes by a model.

    [Operating Range]

    14.3V - 18.0V

    [Reference]

    a : MCM
    b : BM
    c : Internal Circuit
    d : IMA BATT.MDL VOLTAGE 2

    4R_IMABAT_VB3


    IMA Battery Module 3 Voltage
    [V]

    [Description]

    This is showing the voltage of IMA Battery Module 3.
    In the lower figure, the number of the battery module shows 11. The number changes by a model.

    [Operating Range]

    14.3V - 18.0V

    [Reference]

    a : MCM
    b : BM
    c : Internal Circuit
    d : IMA BATT.MDL VOLTAGE 3

    4R_IMABAT_VB4


    IMA Battery Module 4 Voltage
    [V]

    [Description]

    This is showing the voltage of IMA Battery Module 4.
    In the lower figure, the number of the battery module shows 11. The number changes by a model.

    [Operating Range]

    14.3V - 18.0V

    [Reference]

    a : MCM
    b : BM
    c : Internal Circuit
    d : IMA BATT.MDL VOLTAGE 4

    4R_IMABAT_VB5


    IMA Battery Module 5 Voltage
    [V]

    [Description]

    This is showing the voltage of IMA Battery Module 5.
    In the lower figure, the number of the battery module shows 11. The number changes by a model.

    [Operating Range]

    14.3V - 18.0V

    [Reference]

    a : MCM
    b : BM
    c : Internal Circuit
    d : IMA BATT.MDL VOLTAGE 5

    4R_IMABAT_VB6


    IMA Battery Module 6 Voltage
    [V]

    [Description]

    This is showing the voltage of IMA Battery Module 6.
    In the lower figure, the number of the battery module shows 11. The number changes by a model.

    [Operating Range]

    14.3V - 18.0V

    [Reference]

    a : MCM
    b : BM
    c : Internal Circuit
    d : IMA BATT.MDL VOLTAGE 6

    4R_IMABAT_VB7


    IMA Battery Module 7 Voltage
    [V]

    [Description]

    This is showing the voltage of IMA Battery Module 7.
    In the lower figure, the number of the battery module shows 11. The number changes by a model.

    [Operating Range]

    14.3V - 18.0V

    [Reference]

    a : MCM
    b : BM
    c : Internal Circuit
    d : IMA BATT.MDL VOLTAGE 7

    4R_IMABAT_VB8


    IMA Battery Module 8 Voltage
    [V]

    [Description]

    This is showing the voltage of IMA Battery Module 8.
    In the lower figure, the number of the battery module shows 11. The number changes by a model.

    [Operating Range]

    14.3V - 18.0V

    [Reference]

    a : MCM
    b : BM
    c : Internal Circuit
    d : IMA BATT.MDL VOLTAGE 8

    4R_IMABAT_VB9


    IMA Battery Module 9 Voltage
    [V]

    [Description]

    This is showing the voltage of IMA Battery Module 9.
    In the lower figure, the number of the battery module shows 11. The number changes by a model.

    [Operating Range]

    14.3V - 18.0V

    [Reference]

    a : MCM
    b : BM
    c : Internal Circuit
    d : IMA BATT.MDL VOLTAGE 9

    4R_IMABAT_VB10


    IMA Battery Module 10 Voltage
    [V]

    [Description]

    This is showing the voltage of IMA Battery Module 10.
    In the lower figure, the number of the battery module shows 11. The number changes by a model.

    [Operating Range]

    14.3V - 18.0V

    [Reference]

    a : MCM
    b : BM
    c : Internal Circuit
    d : IMA BATT.MDL VOLTAGE 10

    4R_IMABAT_VB11


    IMA Battery Module 11 Voltage
    [V]

    [Description]

    This is showing the voltage of IMA Battery Module 11.
    In the lower figure, the number of the battery module shows 11. The number changes by a model.

    [Operating Range]

    14.3V - 18.0V

    [Reference]

    a : MCM
    b : BM
    c : Internal Circuit
    d : IMA BATT.MDL VOLTAGE 11

    4R_IMABAT_SOC


    SOC
    [%]

    [Description]

    This is showing the State Of Charge of IMA battery level

    [NOTE]

    SOC : State Of Charge

    4R_IMABAT_DVCTL


    Target Voltage of DC-DC Converter Output
    [V]

    [Description]

    This is showing the Target Voltage of DC-DC Converter output.

    4R_IMABAT_FSADVINFL


    DC-DC Converter Information
    [NORMAL/MALFUNCTION]

    [Description]

    This is showing the information of DC-DC converter.
    DC-DC CONVERTER : [NORMAL : GREEN]
    DC-DC CONVERTER : [MALFUNCTION : RED]

    4R_IMABAT_IMAFANSTP


    History of IPU Module Fan Stop
    [ON/OFF]

    [Description]

    This is History of IPU FAN STOP in past.
    When IPU FAN was stopped in past : [ON]

    4R_IMABAT_DCCSTOP


    History of DC-DC Converter Stop
    [ON/OFF]

    [Description]

    This is History of DC-DC CONVERTER STOP in this driving cycle.
    When DC-DC CONVERTER was stopped in this driving cycle : [ON]

    [NOTE]

    This history is cleared when ignition key is turned off.
    This history is not cleared when DTC is cleared.

    4R_IMABAT_DCCSTOP2


    History of DC-DC Converter Stop2
    [ON/OFF]

    [Description]

    This is History of DC-DC CONVERTER STOP in past.
    When DC-DC CONVERTER was stopped in past : [ON]

    [NOTE]

    This history is cleared when DTC is cleared.
    This history is not cleared when ignition key is turned off.

    4R_IMABAT_IGHLD2


    Motor Control Module Relay 2 (IG Hold Relay 2)
    [ON/OFF]

    [Description]

    Status of Command to MCM RELAY 2
    (Status of Command to IG HOLD RELAY 2)

    4R_IMABAT_IGHLD


    Motor Control Module Relay 1 (IG Hold Relay 1)
    [ON/OFF]

    [Description]

    Status of Command to MCM RELAY 1
    (Status of Command to IG HOLD RELAY 1)

    4R_IMA3_CNT


    H.V.Contactor
    [ON/OFF]

    [Description]

    This is showing the Status of Command to H.V.CONTACTOR.

    [NOTE]

    H.V.CONTACTOR : HIGH VOLTAGE CONTACTOR

    4R_IMA3_PRE


    Bypas Contactor
    [ON/OFF]

    [Description]

    This is showing the Status of Command to PRE-CONTACTOR.

    4R_IMAMOT_NM


    Motor Speed (Motor Control Module)
    [RPM]

    [Description]

    This is MOTOR SPEED which MCM is outputting.

    4R_IMAMOT_VSP


    VSS(Motor Control Module)
    [MPH][km/h]

    [Description]

    This is VEHICLE SPEED which MCM is receiving

    4R_IMAMOT_VIGA


    Motor Control Module Power Source Voltage
    [V]

    [Description]

    This is the Power Source Voltage of MCM.

    [Operating Range]

    9.0V - 15.0V

    4R_IMAMOT_VBU


    Motor Control Module Backup Source Voltage
    [V]

    [Description]

    This is the Backup Source Voltage of MCM.

    [Operating Range]

    10.0V - 15.0V

    4R_IMAMOT_DSTMIL


    Distance Traveled While MIL is Activated by Motor Control Module
    [Km][mile]

    [Description]

    This is the travel distance after MIL was activated by MCM.

    4R_IMAMOT_DSTCLR


    Distance Since Diagnostic Trouble Codes Cleared
    [Km][mile]

    [Description]

    This is the travel distance after Trouble code was cleared from MCM.

    [NOTE]

    Travel distance value will be reset by clearing DTCs/FreezeData of IMA system.

    4R_IMAMOT_ADIW


    W Phase Motor Current Sensor Voltage
    [V]

    [Description]

    This is W phase alternating current sensor voltage value of IMA motor.
    The value is calculated by MCM.

    [Operating Range]

    0.00 [V] - 5.00 [V]

    [NOTE]

    When this value shows less than 0.1 [V], this line might be shorted to GND.

    [Reference]

    a : W PHASE MOTOR CURRENT SENSOR
    b : MCM

    4R_IMAMOT_ADIV


    V Phase Motor Current Sensor Voltage
    [V]

    [Description]

    This is V phase alternating current sensor voltage value of IMA motor.
    The value is calculated by MCM.

    [Operating Range]

    0.00 [V] - 5.00 [V]

    [NOTE]

    When this value shows less than 0.1 [V], this line might be shorted to GND.

    [Reference]

    a : V PHASE MOTOR CURRENT SENSOR
    b : MCM

    4R_IMAMOT_ADIU


    U Phase Motor Current Sensor Voltage
    [V]

    [Description]

    This is U phase alternating current sensor voltage value of IMA motor.
    The value is calculated by MCM.

    [Operating Range]

    0.00 [V] - 5.00 [V]

    [NOTE]

    When this value shows less than 0.1 [V], this line might be shorted to GND.

    [Reference]

    a : U PHASE MOTOR CURRENT SENSOR
    b : MCM

    4R_IMAMOT_IWPH


    W Phase Motor Current Sensor
    [A]

    [Description]

    This is W phase alternating current sensor value of IMA motor.
    The value is calculated by MCM.
    MCM recieves the signal from W phase motor current sensor.

    [Reference]

    a : W PHASE MOTOR CURRENT SENSOR
    b : MCM

    4R_IMAMOT_IVPH


    V Phase Motor Current Sensor
    [A]

    [Description]

    This is V phase alternating current sensor value of IMA motor.
    The value is calculated by MCM.
    MCM recieves the signal from V phase motor current sensor.

    [Reference]

    a : V PHASE MOTOR CURRENT SENSOR
    b : MCM

    4R_IMAMOT_IUPH


    U Phase Motor Current Sensor
    [A]

    [Description]

    This is U phase alternating current sensor value of IMA motor.
    The value is calculated by MCM.
    MCM recieves the signal from U phase motor current sensor.

    [Reference]

    a : U PHASE MOTOR CURRENT SENSOR
    b : MCM

    4R_IMAMOT_VMPI


    MPI Voltage
    [V]

    [Description]

    This is showing the voltage of MPI Module.

    [NOTE]

    MPI : MOTOR POWER INVERTER

    4R_IMAMOT_TMPI


    MPI Temperature
    [degC][degF]

    [Description]

    This is showing the temperature of MPI Module.

    [NOTE]

    MPI : MOTOR POWER INVERTER

    4R_IMAMOT_MOTPOWER


    Motor Power
    [W]

    [Description]

    This parameter shows the power transfer between the IMA batteries and the electric motor.
    When the value is Positive : Power transmission from the batteries to the motor is displayed.
    When the value is negative : Power transmission from the motor to the batteries is displayed.

    [NOTE]

    + OUTPUT : State of assisting
    - OUTPUT : State of regenerating

    4R_IMAMOT_PDUOTPS


    Power Save PDU Temperature
    [OFF/ON]

    [Description]

    This is showing the PDU Temperature protecting flag.

    [NOTE]

    When the motor ECU works overheat protection function, it is displayed with [ON].

    4R_IMAMOT_TQLMT


    Power Save Motor Torque
    [OFF/ON]

    [Description]

    This is showing the Motor torque limit requesting flag.

    4R_IMABAT_PSSOC


    Power Save SOC
    [OFF/ON]

    [Description]

    If "ON" is shown, the MCU lowers the power of the motor.
    Status of IMA motor output is restricted because of out of range IMA battery state of charge.

    4R_IMABAT_PSVBATT


    Power Save Battery Voltage
    [OFF/ON]

    [Description]

    If "ON" is shown, the MCU lowers the power of the motor.
    Status of IMA motor output is restricted because of out of range IMA battery voltage.

    4R_IMABAT_PSTBATT


    Power Save Battery Temperature
    [OFF/ON]

    [Description]

    If "ON" is shown, the MCU lowers the power of the motor.
    Status of IMA motor output is restricted because of out of range IMA battery temperature.

    4R_IMABAT_RSTRREGEN


    Motor RESRC Limit Command
    [OFF/ON]

    [Description]

    This is showing that IMA system is in Regenerative operation restricted.

    4R_IMABAT_RSTRASST


    Motor Assist Limit Command
    [OFF/ON]

    [Description]

    This is showing that IMA system is in Assist operation restriction.

    4R_IMABAT_RQFCUT


    Fuel Cut Request
    [OFF/ON]

    [Description]

    If "ON" is shown, the MCM transmits the request of the engine fuel cut.

    4R_IMABAT_RQNEUP


    Engine Speed Up Request
    [OFF/ON]

    [Description]

    If "ON" is shown, the MCM transmits the request of the engine speed up.
    When the IMA battery is very low temperature and electrical load is higher, the MCM requests.

    4R_IMABAT_IDLESTPPERM


    Idle Stop Permit
    [OFF/ON]

    [Description]

    This is showing that IMA system can do "Idle Stop Mode" or not.

    4R_IMAMOT_STRSADJ


    Motor Rotor Position Calibration State
    [Completed/Not Completed]

    [Description]

    This is the Learning status of [Motor Rotor Position Calibration].
    When this value is [Not Completed], do [Adjustment] ⇒ [Motor Rotor Position Calibration].

    4R_IMAMOT_RDS1


    Motor Rotor Position Sensor Voltage S1
    [V]

    [Description]

    This is voltage value of Motor Rotor Position Sensor S1.
    This value indicates the average value because the voltage value changes periodically while the engine is running.

    [Operating Range]

    1.5 [V] - 2.2 [V]

    [Reference]

    When this value shows less than 1.2 [V], S1 line or S3 line might be shorted to GND.

    4R_IMAMOT_RDS2


    Motor Rotor Position Sensor Voltage S2
    [V]

    [Description]

    This is voltage value of Motor Rotor Position Sensor S2.
    This value indicates the average value because the voltage value changes periodically while the engine is running.

    [Operating Range]

    1.5 [V] - 2.2 [V]

    [Reference]

    When this value shows less than 1.2 [V], S2 line or S4 line might be shorted to GND.

    4R_IMAMOT_RDR1


    Motor Rotor Position Sensor Voltage R1
    [V]

    [Description]

    This is voltage value of Motor Rotor Position Sensor R1.
    This value indicates the average value because the voltage value changes periodically while the engine is running.

    [Operating Range]

    1.0 [V] - 1.5 [V]

    [Reference]

    When this value shows less than 0.1 [V], R1 line might be shorted to GND.

    4R_IMAMOT_RDR2


    Motor Rotor Position Sensor Voltage R2
    [V]

    [Description]

    This is voltage value of Motor Rotor Position Sensor R2.
    This value indicates the average value because the voltage value changes periodically while the engine is running.

    [Operating Range]

    1.0 [V] - 1.5 [V]

    [Reference]

    When this value shows less than 0.1 [V], R2 line might be shorted to GND.

    4R_IMABAT_BCAP


    IMA Battery Usable Capacity
    [%]

    [Description]

    This is the IMA battery usable capacity.

    4R_IMABAT_PWAPLCTHVD


    Continuous Assist Power Limit of IMA Battery
    [W]

    [Description]

    This is the assist power limit of IMA battery temperature.

    4R_IMABAT_PWAPLCTHVD10


    Continuous Assist Power Limit of IMA Battery
    [W]

    [Description]

    This is the assist power limit of IMA battery temperature.

    4R_IMABAT_PWRPLCTHVD


    Continuous Regenerate Power Limit of IMA Battery
    [W]

    [Description]

    This is the continuous regenerate power limit of IMA battery

    4R_IMABAT_PWRPLCTHVD10


    Continuous Regenerate Power limit of IMA Battery
    [W]

    [Description]

    This is the continuous regenerate power limit of IMA battery

    4R_IMABAT_PWRPLMNHVD


    Momentary Regenerate Power Limit of IMA Battery
    [W]

    [Description]

    This is the momentary regenerate power limit of IMA battery

    4R_IMABAT_PWRPLMNHVD10


    Momentary Regenerate Power Limit of IMA Battery
    [W]

    [Description]

    This is the momentary regenerate power limit of IMA battery

    4R_IMABAT_PWAPLMNHVD


    Momentary Assist Power Limit of IMA Battery
    [W]

    [Description]

    This is the momentary assist power limit of IMA battery

    4R_IMABAT_PWAPLMNHVD10


    Momentary Assist Power Limit of IMA Battery
    [W]

    [Description]

    This is the momentary assist power limit of IMA battery

    4R_IMABAT_FRZDTC


    Freeze DTC and System Data
    No Unit

    [Description]

    This is the three bytes freeze DTC and system data.
    2-byte DTC plus 1-byte information that represents system.

    4R_IMABAT_VPIN


    Motor Inverter Voltage
    [V]

    [Description]

    This is the voltage value Motor inverter.

    4R_IMABAT_IPIN


    Motor Inverter Current
    [A]

    [Description]

    This is the current value Motor inverter.

    4R_IMABAT_QTARDC


    Motor Inverter Target Torque
    [N m]

    [Description]

    This is the target torque of Motor inverter.

    4R_IMABAT_TQACT


    Motor Inverter Actual Torque
    [N m]

    [Description]

    This is the actual torque of Motor inverter.

    4R_IMABAT_PWBAT


    IMA Battery Module Power
    [W]

    [Description]

    This is the power of IMA battery module.

    4R_IMABAT_STSOC


    SOC Reset Memory Revision
    No Unit

    [Description]

    This is the status of SOC.
    00 : SOC has not been determined.(No voltage correction)
    01 : Upper limit of SOC has been determined.(No voltage correction) 02 : Lower limit of SOC has been determined.(No voltage correction)
    03 : After Upper limit of SOC detect, the voltage compensation judgment. 04 : After Lower limit of SOC detect, the voltage compensation judgment.
    05 : Capacity correction of IMA battery has been interrupted / SOC has not been determined.(The voltage has been corrected)
    06 : Upper limit of SOC has been determined.(The voltage has been corrected)
    07 : Lower limit of SOC has been determined.(The voltage has been corrected)
    08 : Capacity of IMA battery is being corrected / Memory correction status.
    09 : Capacity of IMA battery is being corrected / (Detection of upper limit of SOC is forbidden)

    4R_IMABAT_SOCBCMIN


    High Voltage Battery Cell Minimum SOC
    [%]

    [Description]

    This is the minimum soc among the 40 cells of IMA battery

    [Operating Range]

    25 % - 75 %

    4R_IMABAT_SOCBCMAX


    High Voltage Battery Cell Maximum SOC
    [%]

    [Description]

    This is the maximum soc among the 40 cells of IMA battery
    This is showing the capacity of IMA battery cell 1.
    In the lower figure, the number of the battery cell shows 40. The number changes by a model.
    This is showing the voltage of IMA BATTERY MODULE 1.
    In the lower figure, the number of the battery module shows 11. The number changes by a model.

    [Operating Range]

    25 % - 75 %

    4R_IMABAT_AS_BCCAP1


    IMA Battery Cell 1 Capacity
    [C][Ah]

    [Description]

    This is showing the capacity of IMA battery cell 1.
    This value is expressed in units of [C](Coulomb) / [Ah](Ampere hour) about the capacity of the IMA Battery.
    In the lower figure, the number of the battery cell shows 40. The number changes by a model.
    a : MCM
    b : BM
    c : Internal Circuit

    [NOTE]

    1[Ah] = 3600[C]

    4R_IMABAT_AS_BCCAP2


    IMA Battery Cell 2 Capacity
    [C][Ah]

    [Description]

    This is showing the capacity of IMA battery cell 2.
    This value is expressed in units of [C](Coulomb) / [Ah](Ampere hour) about the capacity of the IMA Battery.
    In the lower figure, the number of the battery cell shows 40. The number changes by a model.
    a : MCM
    b : BM
    c : Internal Circuit

    [NOTE]

    1[Ah] = 3600[C]

    4R_IMABAT_AS_BCCAP3


    IMA Battery Cell 3 Capacity
    [C][Ah]

    [Description]

    This is showing the capacity of IMA battery cell 3.
    This value is expressed in units of [C](Coulomb) / [Ah](Ampere hour) about the capacity of the IMA Battery.
    In the lower figure, the number of the battery cell shows 40. The number changes by a model.
    a : MCM
    b : BM
    c : Internal Circuit

    [NOTE]

    1[Ah] = 3600[C]

    4R_IMABAT_AS_BCCAP4


    IMA Battery Cell 4 Capacity
    [C][Ah]

    [Description]

    This is showing the capacity of IMA battery cell 4.
    This value is expressed in units of [C](Coulomb) / [Ah](Ampere hour) about the capacity of the IMA Battery.
    In the lower figure, the number of the battery cell shows 40. The number changes by a model.
    a : MCM
    b : BM
    c : Internal Circuit

    [NOTE]

    1[Ah] = 3600[C]

    4R_IMABAT_AS_BCCAP5


    IMA Battery Cell 5 Capacity
    [C][Ah]

    [Description]

    This is showing the capacity of IMA battery cell 5.
    This value is expressed in units of [C](Coulomb) / [Ah](Ampere hour) about the capacity of the IMA Battery.
    In the lower figure, the number of the battery cell shows 40. The number changes by a model.
    a : MCM
    b : BM
    c : Internal Circuit

    [NOTE]

    1[Ah] = 3600[C]

    4R_IMABAT_AS_BCCAP6


    IMA Battery Cell 6 Capacity
    [C][Ah]

    [Description]

    This is showing the capacity of IMA battery cell 6.
    This value is expressed in units of [C](Coulomb) / [Ah](Ampere hour) about the capacity of the IMA Battery.
    In the lower figure, the number of the battery cell shows 40. The number changes by a model.
    a : MCM
    b : BM
    c : Internal Circuit

    [NOTE]

    1[Ah] = 3600[C]

    4R_IMABAT_AS_BCCAP7


    IMA Battery Cell 7 Capacity
    [C][Ah]

    [Description]

    This is showing the capacity of IMA battery cell 7.
    This value is expressed in units of [C](Coulomb) / [Ah](Ampere hour) about the capacity of the IMA Battery.
    In the lower figure, the number of the battery cell shows 40. The number changes by a model.
    a : MCM
    b : BM
    c : Internal Circuit

    [NOTE]

    1[Ah] = 3600[C]

    4R_IMABAT_AS_BCCAP8


    IMA Battery Cell 8 Capacity
    [C][Ah]

    [Description]

    This is showing the capacity of IMA battery cell 8.
    This value is expressed in units of [C](Coulomb) / [Ah](Ampere hour) about the capacity of the IMA Battery.
    In the lower figure, the number of the battery cell shows 40. The number changes by a model.
    a : MCM
    b : BM
    c : Internal Circuit

    [NOTE]

    1[Ah] = 3600[C]

    4R_IMABAT_AS_BCCAP9


    IMA Battery Cell 9 Capacity
    [C][Ah]

    [Description]

    This is showing the capacity of IMA battery cell 9.
    This value is expressed in units of [C](Coulomb) / [Ah](Ampere hour) about the capacity of the IMA Battery.
    In the lower figure, the number of the battery cell shows 40. The number changes by a model.
    a : MCM
    b : BM
    c : Internal Circuit

    [NOTE]

    1[Ah] = 3600[C]

    4R_IMABAT_AS_BCCAP10


    IMA Battery Cell 10 Capacity
    [C][Ah]

    [Description]

    This is showing the capacity of IMA battery cell 10.
    This value is expressed in units of [C](Coulomb) / [Ah](Ampere hour) about the capacity of the IMA Battery.
    In the lower figure, the number of the battery cell shows 40. The number changes by a model.
    a : MCM
    b : BM
    c : Internal Circuit

    [NOTE]

    1[Ah] = 3600[C]

    4R_IMABAT_AS_BCCAP11


    IMA Battery Cell 11 Capacity
    [C][Ah]

    [Description]

    This is showing the capacity of IMA battery cell 11.
    This value is expressed in units of [C](Coulomb) / [Ah](Ampere hour) about the capacity of the IMA Battery.
    In the lower figure, the number of the battery cell shows 40. The number changes by a model.
    a : MCM
    b : BM
    c : Internal Circuit

    [NOTE]

    1[Ah] = 3600[C]

    4R_IMABAT_AS_BCCAP12


    IMA Battery Cell 12 Capacity
    [C][Ah]

    [Description]

    This is showing the capacity of IMA battery cell 12.
    This value is expressed in units of [C](Coulomb) / [Ah](Ampere hour) about the capacity of the IMA Battery.
    In the lower figure, the number of the battery cell shows 40. The number changes by a model.
    a : MCM
    b : BM
    c : Internal Circuit

    [NOTE]

    1[Ah] = 3600[C]

    4R_IMABAT_AS_BCCAP13


    IMA Battery Cell 13 Capacity
    [C][Ah]

    [Description]

    This is showing the capacity of IMA battery cell 13.
    This value is expressed in units of [C](Coulomb) / [Ah](Ampere hour) about the capacity of the IMA Battery.
    In the lower figure, the number of the battery cell shows 40. The number changes by a model.
    a : MCM
    b : BM
    c : Internal Circuit

    [NOTE]

    1[Ah] = 3600[C]

    4R_IMABAT_AS_BCCAP14


    IMA Battery Cell 14 Capacity
    [C][Ah]

    [Description]

    This is showing the capacity of IMA battery cell 14.
    This value is expressed in units of [C](Coulomb) / [Ah](Ampere hour) about the capacity of the IMA Battery.
    In the lower figure, the number of the battery cell shows 40. The number changes by a model.
    a : MCM
    b : BM
    c : Internal Circuit

    [NOTE]

    1[Ah] = 3600[C]

    4R_IMABAT_AS_BCCAP15


    IMA Battery Cell 15 Capacity
    [C][Ah]

    [Description]

    This is showing the capacity of IMA battery cell 15.
    This value is expressed in units of [C](Coulomb) / [Ah](Ampere hour) about the capacity of the IMA Battery.
    In the lower figure, the number of the battery cell shows 40. The number changes by a model.
    a : MCM
    b : BM
    c : Internal Circuit

    [NOTE]

    1[Ah] = 3600[C]

    4R_IMABAT_AS_BCCAP16


    IMA Battery Cell 16 Capacity
    [C][Ah]

    [Description]

    This is showing the capacity of IMA battery cell 16.
    This value is expressed in units of [C](Coulomb) / [Ah](Ampere hour) about the capacity of the IMA Battery.
    In the lower figure, the number of the battery cell shows 40. The number changes by a model.
    a : MCM
    b : BM
    c : Internal Circuit

    [NOTE]

    1[Ah] = 3600[C]

    4R_IMABAT_AS_BCCAP17


    IMA Battery Cell 17 Capacity
    [C][Ah]

    [Description]

    This is showing the capacity of IMA battery cell 17.
    This value is expressed in units of [C](Coulomb) / [Ah](Ampere hour) about the capacity of the IMA Battery.
    In the lower figure, the number of the battery cell shows 40. The number changes by a model.
    a : MCM
    b : BM
    c : Internal Circuit

    [NOTE]

    1[Ah] = 3600[C]

    4R_IMABAT_AS_BCCAP18


    IMA Battery Cell 18 Capacity
    [C][Ah]

    [Description]

    This is showing the capacity of IMA battery cell 18.
    This value is expressed in units of [C](Coulomb) / [Ah](Ampere hour) about the capacity of the IMA Battery.
    In the lower figure, the number of the battery cell shows 40. The number changes by a model.
    a : MCM
    b : BM
    c : Internal Circuit

    [NOTE]

    1[Ah] = 3600[C]

    4R_IMABAT_AS_BCCAP19


    IMA Battery Cell 19 Capacity
    [C][Ah]

    [Description]

    This is showing the capacity of IMA battery cell 19.
    This value is expressed in units of [C](Coulomb) / [Ah](Ampere hour) about the capacity of the IMA Battery.
    In the lower figure, the number of the battery cell shows 40. The number changes by a model.
    a : MCM
    b : BM
    c : Internal Circuit

    [NOTE]

    1[Ah] = 3600[C]

    4R_IMABAT_AS_BCCAP20


    IMA Battery Cell 20 Capacity
    [C][Ah]

    [Description]

    This is showing the capacity of IMA battery cell 20.
    This value is expressed in units of [C](Coulomb) / [Ah](Ampere hour) about the capacity of the IMA Battery.
    In the lower figure, the number of the battery cell shows 40. The number changes by a model.
    a : MCM
    b : BM
    c : Internal Circuit

    [NOTE]

    1[Ah] = 3600[C]

    4R_IMABAT_AS_BCCAP21


    IMA Battery Cell 21 Capacity
    [C][Ah]

    [Description]

    This is showing the capacity of IMA battery cell 21.
    This value is expressed in units of [C](Coulomb) / [Ah](Ampere hour) about the capacity of the IMA Battery.
    In the lower figure, the number of the battery cell shows 40. The number changes by a model.
    a : MCM
    b : BM
    c : Internal Circuit

    [NOTE]

    1[Ah] = 3600[C]

    4R_IMABAT_AS_BCCAP22


    IMA Battery Cell 22 Capacity
    [C][Ah]

    [Description]

    This is showing the capacity of IMA battery cell 22.
    This value is expressed in units of [C](Coulomb) / [Ah](Ampere hour) about the capacity of the IMA Battery.
    In the lower figure, the number of the battery cell shows 40. The number changes by a model.
    a : MCM
    b : BM
    c : Internal Circuit

    [NOTE]

    1[Ah] = 3600[C]

    4R_IMABAT_AS_BCCAP23


    IMA Battery Cell 23 Capacity
    [C][Ah]

    [Description]

    This is showing the capacity of IMA battery cell 23.
    This value is expressed in units of [C](Coulomb) / [Ah](Ampere hour) about the capacity of the IMA Battery.
    In the lower figure, the number of the battery cell shows 40. The number changes by a model.
    a : MCM
    b : BM
    c : Internal Circuit

    [NOTE]

    1[Ah] = 3600[C]

    4R_IMABAT_AS_BCCAP24


    IMA Battery Cell 24 Capacity
    [C][Ah]

    [Description]

    This is showing the capacity of IMA battery cell 24.
    This value is expressed in units of [C](Coulomb) / [Ah](Ampere hour) about the capacity of the IMA Battery.
    In the lower figure, the number of the battery cell shows 40. The number changes by a model.
    a : MCM
    b : BM
    c : Internal Circuit

    [NOTE]

    1[Ah] = 3600[C]

    4R_IMABAT_AS_BCCAP25


    IMA Battery Cell 25 Capacity
    [C][Ah]

    [Description]

    This is showing the capacity of IMA battery cell 25.
    This value is expressed in units of [C](Coulomb) / [Ah](Ampere hour) about the capacity of the IMA Battery.
    In the lower figure, the number of the battery cell shows 40. The number changes by a model.
    a : MCM
    b : BM
    c : Internal Circuit

    [NOTE]

    1[Ah] = 3600[C]

    4R_IMABAT_AS_BCCAP26


    IMA Battery Cell 26 Capacity
    [C][Ah]

    [Description]

    This is showing the capacity of IMA battery cell 26.
    This value is expressed in units of [C](Coulomb) / [Ah](Ampere hour) about the capacity of the IMA Battery.
    In the lower figure, the number of the battery cell shows 40. The number changes by a model.
    a : MCM
    b : BM
    c : Internal Circuit

    [NOTE]

    1[Ah] = 3600[C]

    4R_IMABAT_AS_BCCAP27


    IMA Battery Cell 27 Capacity
    [C][Ah]

    [Description]

    This is showing the capacity of IMA battery cell 27.
    This value is expressed in units of [C](Coulomb) / [Ah](Ampere hour) about the capacity of the IMA Battery.
    In the lower figure, the number of the battery cell shows 40. The number changes by a model.
    a : MCM
    b : BM
    c : Internal Circuit

    [NOTE]

    1[Ah] = 3600[C]

    4R_IMABAT_AS_BCCAP28


    IMA Battery Cell 28 Capacity
    [C][Ah]

    [Description]

    This is showing the capacity of IMA battery cell 28.
    This value is expressed in units of [C](Coulomb) / [Ah](Ampere hour) about the capacity of the IMA Battery.
    In the lower figure, the number of the battery cell shows 40. The number changes by a model.
    a : MCM
    b : BM
    c : Internal Circuit

    [NOTE]

    1[Ah] = 3600[C]

    4R_IMABAT_AS_BCCAP29


    IMA Battery Cell 29 Capacity
    [C][Ah]

    [Description]

    This is showing the capacity of IMA battery cell 29.
    This value is expressed in units of [C](Coulomb) / [Ah](Ampere hour) about the capacity of the IMA Battery.
    In the lower figure, the number of the battery cell shows 40. The number changes by a model.
    a : MCM
    b : BM
    c : Internal Circuit

    [NOTE]

    1[Ah] = 3600[C]

    4R_IMABAT_AS_BCCAP30


    IMA Battery Cell 30 Capacity
    [C][Ah]

    [Description]

    This is showing the capacity of IMA battery cell 30.
    This value is expressed in units of [C](Coulomb) / [Ah](Ampere hour) about the capacity of the IMA Battery.
    In the lower figure, the number of the battery cell shows 40. The number changes by a model.
    a : MCM
    b : BM
    c : Internal Circuit

    [NOTE]

    1[Ah] = 3600[C]

    4R_IMABAT_AS_BCCAP31


    IMA Battery Cell 31 Capacity
    [C][Ah]

    [Description]

    This is showing the capacity of IMA battery cell 31.
    This value is expressed in units of [C](Coulomb) / [Ah](Ampere hour) about the capacity of the IMA Battery.
    In the lower figure, the number of the battery cell shows 40. The number changes by a model.
    a : MCM
    b : BM
    c : Internal Circuit

    [NOTE]

    1[Ah] = 3600[C]

    4R_IMABAT_AS_BCCAP32


    IMA Battery Cell 32 Capacity
    [C][Ah]

    [Description]

    This is showing the capacity of IMA battery cell 32.
    This value is expressed in units of [C](Coulomb) / [Ah](Ampere hour) about the capacity of the IMA Battery.
    In the lower figure, the number of the battery cell shows 40. The number changes by a model.
    a : MCM
    b : BM
    c : Internal Circuit

    [NOTE]

    1[Ah] = 3600[C]

    4R_IMABAT_AS_BCCAP33


    IMA Battery Cell 33 Capacity
    [C][Ah]

    [Description]

    This is showing the capacity of IMA battery cell 33.
    This value is expressed in units of [C](Coulomb) / [Ah](Ampere hour) about the capacity of the IMA Battery.
    In the lower figure, the number of the battery cell shows 40. The number changes by a model.
    a : MCM
    b : BM
    c : Internal Circuit

    [NOTE]

    1[Ah] = 3600[C]

    4R_IMABAT_AS_BCCAP34


    IMA Battery Cell 34 Capacity
    [C][Ah]

    [Description]

    This is showing the capacity of IMA battery cell 34.
    This value is expressed in units of [C](Coulomb) / [Ah](Ampere hour) about the capacity of the IMA Battery.
    In the lower figure, the number of the battery cell shows 40. The number changes by a model.
    a : MCM
    b : BM
    c : Internal Circuit

    [NOTE]

    1[Ah] = 3600[C]

    4R_IMABAT_AS_BCCAP35


    IMA Battery Cell 35 Capacity
    [C][Ah]

    [Description]

    This is showing the capacity of IMA battery cell 35.
    This value is expressed in units of [C](Coulomb) / [Ah](Ampere hour) about the capacity of the IMA Battery.
    In the lower figure, the number of the battery cell shows 40. The number changes by a model.
    a : MCM
    b : BM
    c : Internal Circuit

    [NOTE]

    1[Ah] = 3600[C]

    4R_IMABAT_AS_BCCAP36


    IMA Battery Cell 36 Capacity
    [C][Ah]

    [Description]

    This is showing the capacity of IMA battery cell 36.
    This value is expressed in units of [C](Coulomb) / [Ah](Ampere hour) about the capacity of the IMA Battery.
    In the lower figure, the number of the battery cell shows 40. The number changes by a model.
    a : MCM
    b : BM
    c : Internal Circuit

    [NOTE]

    1[Ah] = 3600[C]

    4R_IMABAT_AS_BCCAP37


    IMA Battery Cell 37 Capacity
    [C][Ah]

    [Description]

    This is showing the capacity of IMA battery cell 37.
    This value is expressed in units of [C](Coulomb) / [Ah](Ampere hour) about the capacity of the IMA Battery.
    In the lower figure, the number of the battery cell shows 40. The number changes by a model.
    a : MCM
    b : BM
    c : Internal Circuit

    [NOTE]

    1[Ah] = 3600[C]

    4R_IMABAT_AS_BCCAP38


    IMA Battery Cell 38 Capacity
    [C][Ah]

    [Description]

    This is showing the capacity of IMA battery cell 38.
    This value is expressed in units of [C](Coulomb) / [Ah](Ampere hour) about the capacity of the IMA Battery.
    In the lower figure, the number of the battery cell shows 40. The number changes by a model.
    a : MCM
    b : BM
    c : Internal Circuit

    [NOTE]

    1[Ah] = 3600[C]

    4R_IMABAT_AS_BCCAP39


    IMA Battery Cell 39 Capacity
    [C][Ah]

    [Description]

    This is showing the capacity of IMA battery cell 39.
    This value is expressed in units of [C](Coulomb) / [Ah](Ampere hour) about the capacity of the IMA Battery.
    In the lower figure, the number of the battery cell shows 40. The number changes by a model.
    a : MCM
    b : BM
    c : Internal Circuit

    [NOTE]

    1[Ah] = 3600[C]

    4R_IMABAT_AS_BCCAP40


    IMA Battery Cell 40 Capacity
    [C][Ah]

    [Description]

    This is showing the capacity of IMA battery cell 40.
    This value is expressed in units of [C](Coulomb) / [Ah](Ampere hour) about the capacity of the IMA Battery.
    In the lower figure, the number of the battery cell shows 40. The number changes by a model.
    a : MCM
    b : BM
    c : Internal Circuit

    [NOTE]

    1[Ah] = 3600[C]

    4R_IMABAT_PECAP


    Amount of Charge and Discharge
    [%]

    [Description]

    This is the amount of charge and discharge from upper-limit and lower-limit of SOC.
    The lower-limit = 0%
    The upper-limit = 100%

    4R_IMABAT_FANDUTY


    IPU Module Fan Duty
    [%]

    [Description]

    This is the IMA fan duty.

    4R_IMABAT_PWDV


    DC-DC Converter Electricity Consumption
    [W]

    [Description]

    This value is the power consumed by the DC-DC converter.
    Power consumption of the DC-DC converter nearly equals the power consumption of the 12 volt electrical system.
    The IMA system is not equipped with an alternator.
    The power to the 12 volt electrical system is supplied through the IMA system DC-DC converter.
    Power consumption of the DC-DC converter is calculated by the formula reference below.

    [Operating Range]

    The value is always positive.

    [NOTE]

    Power consumption of the DC-DC converter = Power consumption of the IMA battery - Power consumption of the IMA motor.

    4R_IMABAT_LOSOC


    SOC Lower Limit Defect Flag
    No Unit

    [Description]

    This is the flag of SOC lower limit detected.

    4R_IMABAT_HISOC


    SOC Upper Limit Defect Flag
    No Unit

    [Description]

    This is the flag of SOC upper limit detected.

    4R_IMABAT_BKSW


    Brake Switch Signal
    [ON/OFF]

    [Description]

    This is the Brake switch signal.

    4R_IMAMOT_TW


    Engine Coolant Temperature
    [degC][degF]

    [Description]

    This is the Temperature of Engine coolant.

    4R_IMAMOT_RZOFFSET


    IMA Position Sensor Offset
    [deg]

    [Description]

    This is the offset value of Motor Position Sensor.

    4R_IMAMOT_IDTARGET


    D-Axis Current Target
    [A]

    [Description]

    This is the target current value of d-axis.
    d-axis shows the direction of the magnetic flux.
    q-axis is perpendicular to d-axis direction.

    4R_IMAMOT_IQTARGET


    Q-Axis Current Target
    [A]

    [Description]

    This is the target current value of q-axis.
    d-axis shows the direction of the magnetic flux.
    q-axis is perpendicular to d-axis direction.

    4R_IMAMOT_IQACT


    Q-Axis Current
    [A]

    [Description]

    This is the current value of q-axis.
    d-axis shows the direction of the magnetic flux.
    q-axis is perpendicular to d-axis direction.

    4R_IMAMOT_VD


    D-Axis Voltage
    [V]

    [Description]

    This is the voltge value of d-axis.
    d-axis shows the direction of the magnetic flux.
    q-axis is perpendicular to d-axis direction.

    4R_IMAMOT_VQ


    Q-Axis Voltage
    [V]

    [Description]

    This is the voltage value of q-axis.
    d-axis shows the direction of the magnetic flux.
    q-axis is perpendicular to d-axis direction.

    4R_IMAMOT_FUNCMON


    Current Amplitude Ratio
    No Unit

    [Description]

    This is the current amplitude ratio.

    4R_IMAMOT_QTARAC


    Damping Torque Target
    [N m]

    [Description]

    This is the target value of damping torque.

    4R_IMAMOT_STGTO


    Motor Inverter Operation State
    No Unit

    [Description]

    This is the Drive Motor operating state.
    00 : Not initialized
    20 : Executing malfunction detection
    40 : Malfunction detection is masked
    80 : Diagnosis condition
    81 : OBD test result "PASS" condition
    83 : OBD test result "Failed" condition

    4R_IMAMOT_TQPLMT_MAX


    Possible Maximum Output TorqueE
    [N m]

    [Description]

    This is the possible maximum output torque.

    4R_IMAMOT_TQPLMT_MIN


    Possible Minimum Output Torque
    [N m]

    [Description]

    This is the possible minimum output torque.

    4R_IMAMOT_IDACT


    D-Axis Current
    [A]

    [Description]

    This is the current value of d-axis.
    d-axis shows the direction of the magnetic flux.
    q-axis is perpendicular to d-axis direction.

    4R_IMAMOT_QTARDC


    Torque Target
    [N m]

    [Description]

    This is the target of torque.

    4R_IMAMOT_FRZDTC


    Freeze DTC and System Data
    No Unit

    [Description]

    This is the three bytes freeze DTC and system data.
    2-byte DTC plus 1-byte information that represents system.

    4R_IMAMOT_STMOTOR


    Motor Control Module State
    No Unit

    [Description]

    This is the status of Motor Control Module.
    00 : Not initialized 01 : Current sensor is ready 02 : Resolver sensor is ready (MOT ECU is ready)
    04 : Resolver zero-position correction angle is not obtained (Gate driver is stopping)
    08 : Resolver zero-position correction angle is not obtained (Gate driver is operating)
    10 : Gate drive stop commnd 20 : Malfunction has been determined
    21 : Fail-safe action has been determined (Three-phase short circuit)
    48 : Correcting resolver zero-position
    84 : Resolver zero-point correction angle is not obtained (Gate driver is stopping)
    88 : Resolver zero-point correction angle is not obtained (Gate driver is operating)

    4R_IMAMOT_PHASE


    Motor Phase
    [deg]

    [Description]

    This is the Motor phase.

    4R_IMAMOT_VAMP


    Voltage Ratio
    [%]

    [Description]

    This is the voltage ratio.

    4R_IMAMOT_NE


    Engine Speed
    [RPM]

    [Description]

    This is the Engine speed.

    4R_IMAMOT_STMCCRX


    Motor Control Module - Battery Condition Monitor Module Communication Status
    No Unit

    [Description]

    This is the status of Motor Control Module - Battery Condition Monitor Module serial communication.

    4R_IMAMOT_IPIN


    DC Current Estimated Value
    [A]

    [Description]

    This is the estimated value of DC current.

    4R_IMAMOT_TQTRGT


    Output Torque
    [N m]

    [Description]

    This is the output torque.

    4R_IMAMOT_INVINF


    Motor Inverter Information
    No Unit

    [Description]

    This is an information of Motor Inverter.
    If it's appeare zero, it shows no detect short cirduit failure , Over temperature failure , Over voltage failure , Gate voltage failure or EEPROM malfunctionn.

    4R_IMAMOT_DETTQ


    Torque Deviation
    [N m]

    [Description]

    This is the torque deviation.

    4R_IMAMOT_STRDCERR


    RD Converter Status
    No Unit

    [Description]

    This is the status of RD Converter.
    00 : Not initialized
    01 : Normal condition
    02 : Malfunction detection is masked
    08 : Malfunction has been determined
    11 : Normal condition (Normal determination is finished)

    4R_IMAMOT_ADCOS


    Resolver Cosine Curve Value
    [V]

    [Description]

    This is the cosine curve value of resolver.
    The resolver is a motor position sensor.

    4R_IMAMOT_ADSIN


    Resolver Sine Curve Value
    [V]

    [Description]

    This is the sine curve value of resolver.
    The resolver is a motor position sensor.

    4R_IMAMOT_TCOIL


    Motor Coil Estimated Temperature
    No Unit

    [Description]

    This is the motor coil estimated temperature.
    The value changes from -2 in a range of +2.

    4R_IMAMOT_F_OC


    Overcurrent Status
    No Unit

    [Description]

    This is the over current status.

    4R_IMAMOT_IGSW


    IG Switch
    [ON/OFF]

    [Description]

    This is the ignition switch.

    4R_IMAMOT_IUPHOFS


    U Phase Offset AD Value
    [V]

    [Description]

    This is the U phase offset AD value.
    The U phase is one of three phase current.

    4R_IMAMOT_IVPHOFS


    V Phase Offset AD Value
    [V]

    [Description]

    This is the V phase offset AD value.
    The V phase is one of three phase current.

    4R_IMAMOT_IWPHOFS


    W Phase Offset AD Value
    [V]

    [Description]

    This is the W phase offset AD value.
    The W phase is one of three phase current.

    4R_IMAMOT_RSMOTSPD


    Motor Revolution Frequency
    [rad/sec]

    [Description]

    This is the motor revolution frequency.
    This is used rad/sec unit.
    The radian is an angle unit. 2πradian = 360 degree

    4R_IMAMOT_IDACTSPD


    Snap Data of D-Axis Current CURRENT
    [A]

    [Description]

    This is the d-axis current value, when DTC occurred.
    When there is no DTC, this value is a zero.
    d-axis shows the direction of the magnetic flux.
    q-axis is perpendicular to d-axis direction.

    4R_IMAMOT_IQACTSPD


    Snap Data of Q-Axis Current
    [A]

    [Description]

    This is the q-axis current value, when DTC occurred.
    When there is no DTC, this value is a zero.
    d-axis shows the direction of the magnetic flux.
    q-axis is perpendicular to d-axis direction.

    4R_IMAMOT_IDTARSPD


    Snap Data of Target D-Axis Current
    [A]

    [Description]

    This is the target current value of d-axis, when DTC occurred.
    When there is no DTC, this value is a zero.
    d-axis shows the direction of the magnetic flux.
    q-axis is perpendicular to d-axis direction.

    4R_IMAMOT_IQTARSPD


    Snap Data of Target Q-Axis Current
    [A]

    [Description]

    This is the target current value of q-axis, when DTC occurred.
    When there is no DTC, this value is a zero.
    d-axis shows the direction of the magnetic flux.
    q-axis is perpendicular to d-axis direction.

    4R_IMAMOT_VDSPD


    Snap Data of D-Axis Voltage
    [V]

    [Description]

    This is the d-axis voltage value, when DTC occurred.
    When there is no DTC, this value is a zero.
    d-axis shows the direction of the magnetic flux.
    q-axis is perpendicular to d-axis direction.

    4R_IMAMOT_VQSPD


    Snap Data of Q-Axis Voltage
    [V]

    [Description]

    This is the q-axis voltage value, when DTC occurred.
    When there is no DTC, this value is a zero.
    d-axis shows the direction of the magnetic flux.
    q-axis is perpendicular to d-axis direction.

    4R_IMAMOT_TQTDSPD


    Snap Data of Target DC Torque
    [N m]

    [Description]

    This is the target DC torque, when DTC occurred.
    When there is no DTC, this value is a zero.

    4R_IMAMOT_TQTASPD


    Snap Data of Target AC Torque
    [N m]

    [Description]

    This is the target AC torque, when DTC occurred.
    When there is no DTC, this value is a zero.

    4R_IMAMOT_CRRTRT


    Three-Phase AC Current Amplitude
    No Unit

    [Description]

    This is the threen phase AC current amplitude, when DTC occurred.
    When there is no DTC, this value is a zero.

    4R_IMAMOT_MGCSPD


    Honda DTC
    No Unit

    [Description]

    This is the Honda DTC code.

    [NOTE]

    This DTC code is displayed by a hexdecimal unit.

    4R_IMABAT_OBSNM


    Motor Speed (Battery Condition Monitor Module)
    [RPM]

    [Description]

    This is MOTOR SPEED which Battery Condition Monitor Module is receiving.

    4R_IMABAT_OBSPWRPLMNHVD


    Regenerate Power Limit of IMA Battery by Voltage
    [W]

    [Description]

    This is the assist power limit of IMA battery voltage.

    4R_IMABAT_OBSPWAPLCTHVD


    Assist Power Limit of IMA Battery by Temperature
    [W]

    [Description]

    This is the assist power limit of IMA battery temperature.

    4R_IMABAT_OBSPWRPLCTHVD


    Regenerate Power Limit of IMA Battery by Temperature
    [W]

    [Description]

    This is the regenerate power limit of IMA battery temperature.

    4R_IMABAT_OBSVIGA


    Battery Condition Monitor Module Power Source Voltage
    [V]

    [Description]

    This is the Power Source Voltage of Battery Condition Monitor.

    [Operating Range]

    9.0V - 15.0V

    4R_IMABAT_OBSTBATT1


    IMA Battery Temperature Sensor 1 Sensing Temperature
    [°C][°F]

    [Description]

    This is the output temperature of IMA Battery Temperature Sensor 1.

    4R_IMABAT_OBSTBATT2


    IMA Battery Temperature Sensor 2 Sensing Temperature
    [°C][°F]

    [Description]

    This is the output temperature of IMA Battery Temperature Sensor 2.

    4R_IMABAT_OBSTBATT3


    IMA Battery Temperature Sensor 3 Sensing Temperature
    [°C][°F]

    [Description]

    This is the output temperature of IMA Battery Temperature Sensor 3.

    4R_IMABAT_OBSTBATT4


    IMA Battery Temperature Sensor 4 Sensing Temperature
    [°C][°F]

    [Description]

    This is the output temperature of IMA Battery Temperature Sensor 4.

    4R_IMABAT_OBSNIFAN


    IPU Module Fan Speed
    [RPM]

    [Description]

    This is showing the FAN speed of IPU MODULE FAN.

    4R_IMABAT_OBSDVCTL


    Target Voltage of DC-DC Converter Output
    [V]

    [Description]

    This is showing the Target Voltage of DC-DC Converter output.

    4R_IMABAT_OBSDRSAEDTCM


    DTC Code-M Caused OBS Storage
    No Unit

    [Description]

    This is the DTC main code which caused OBS storage.

    4R_IMABAT_OBSDRSAEDTCS


    DTC Code-S Caused OBS Storage
    No Unit

    [Description]

    This is the DTC sub code which caused OBS storage.

    4R_IMABAT_OBSSYSID


    System ID
    No Unit

    [Description]

    This is the system ID.

    4R_IMAMOT_OBSNM


    Motor Speed (Motor Control Module)
    [RPM]

    [Description]

    This is Motor Speed which Motor Control Module is receiving.

    4R_IMAMOT_OBSVIGA


    Motor Control Module Power Source Voltage
    [V]

    [Description]

    This is the Power Source Voltage of Motor Control Module.

    [Operating Range]

    9.0V - 15.0V

    4R_IMAMOT_OBSVMPI


    MPI Voltage
    [V]

    [Description]

    This is showing the voltage of MPI Module.

    4R_IMAMOT_OBSVD


    D-Axis Voltage
    [V]

    [Description]

    This is the voltge value of d-axis.
    d-axis shows the direction of the magnetic flux.
    q-axis is perpendicular to d-axis direction.

    4R_IMAMOT_OBSVQ


    Q-Axis Voltage
    [V]

    [Description]

    This is the voltage value of q-axis.
    d-axis shows the direction of the magnetic flux.
    q-axis is perpendicular to d-axis direction.

    4R_IMAMOT_OBSIDACT


    D-Axis Current
    [A]

    [Description]

    This is the current value of d-axis.
    d-axis shows the direction of the magnetic flux.
    q-axis is perpendicular to d-axis direction.

    4R_IMAMOT_OBSIQACT


    Q-Axis Current
    [A]

    [Description]

    This is the current value of q-axis.
    d-axis shows the direction of the magnetic flux.
    q-axis is perpendicular to d-axis direction.

    4R_IMAMOT_OBSFUNCMON


    Current Amplitude Ratio
    No Unit

    [Description]

    This is the current amplitude ratio.

    4R_IMAMOT_OBSTQPLMT_MAX


    Possible Maximum Output Torque
    [N m]

    [Description]

    This is the possible maximum output torque.

    4R_IMAMOT_OBSTQPLMT_MIN


    Possible Minimum Output Torque
    [N m]

    [Description]

    This is the possible minimum output torque.

    4R_IMAMOT_OBSADIW


    W Phase Motor Current Sensor Voltage
    [V]

    [Description]

    This is W phase alternating current sensor voltage value of IMA motor.
    The value is calculated by Motor Control Module.

    [Operating Range]

    0.00 [V] - 5.00 [V]

    [NOTE]

    When this value shows less than 0.1 [V], this line might be shorted to GND.

    4R_IMAMOT_OBSADIV


    V Phase Motor Current Sensor Voltage
    [V]

    [Description]

    This is V phase alternating current sensor voltage value of IMA motor.
    The value is calculated by Motor Control Module.

    [Operating Range]

    0.00 [V] - 5.00 [V]

    [NOTE]

    When this value shows less than 0.1 [V], this line might be shorted to GND.

    4R_IMAMOT_OBSADIU


    U Phase Motor Current Sensor Voltage
    [V]

    [Description]

    This is U phase alternating current sensor voltage value of IMA motor.
    The value is calculated by Motor Control Module.

    [Operating Range]

    0.00 [V] - 5.00 [V]

    [NOTE]

    When this value shows less than 0.1 [V], this line might be shorted to GND.

    4R_IMAMOT_OBSIDTARGET


    D-Axis Current Target
    [A]

    [Description]

    This is the target current value of d-axis.
    d-axis shows the direction of the magnetic flux.
    q-axis is perpendicular to d-axis direction.

    4R_IMAMOT_OBSIQTARGET


    Q-Axis Current Target
    [A]

    [Description]

    This is the target current value of q-axis.
    d-axis shows the direction of the magnetic flux.
    q-axis is perpendicular to d-axis direction.

    4R_IMAMOT_OBSDRSAEDTCM


    DTC Code-M Caused OBS Storage
    No Unit

    [Description]

    This is the DTC main code which caused OBS storage.

    4R_IMAMOT_OBSDRSAEDTCS


    DTC Code-S Caused OBS Storage
    No Unit

    [Description]

    This is the DTC sub code which caused OBS storage.

    4R_IMAMOT_OBSSYSID


    System ID
    No Unit

    [Description]

    This is the system ID.

    4R_IMAMOT_OBSRZOFFSET


    IMA Position Sensor Offset
    [deg]

    [Description]

    This is the offset angle of Motor Position Sensor.

    4R_IMABAT_RUNTM


    Time Since Engine Start
    [sec]

    [Description]

    This is an ECU operating time after the engine starts.
    This is included Auto Idol Stop time. (The time count does not stop in Auto Idle Stop state)

    4R_IMABAT_IBATT_N


    IMA Battery Normal Resolution Current Sensor Sensing Current
    [A]

    [Description]

    This is the normal resolution current sensor sensing current.
    The measurement current range is about ±300 [A]. In addition, the measurement current range changes by a model.
    For example, the normal range current sensor is used for a full assist or full regenerate motor function.

    4R_IMABAT_IBATT_F


    IMA Battery Fine Resolution Current Sensor Sensing Current
    [A]

    [Description]

    This is the fine resolution current sensor sensing current.
    The measurement current range is about ±5 [A]. In addition, the measurement current range changes by a model.
    For example, the fine range current sensor is used for a small assist or small regenerate motor function.

    4R_IMABAT_V_IBATT_N


    IMA Battery Normal Resolution Current Sensor Output Voltage
    [V]

    [Description]

    This is the output voltage of normal resolution current sensor.
    This is the output voltage of the normal range current sensor. The measurement current range is about ±300 [A]. In addition, the measurement current range changes by a model.
    For example, the normal range current sensor is used for a full assist or full regenerate motor function.

    [NOTE]

    When this value shows less than 0.1 [V], this line might be shorted to GND.

    4R_IMABAT_V_IBATT_F


    IMA Battery Fine Resolution Current Sensor Output Voltage
    [V]

    [Description]

    This is the output voltage of fine resolution current sensor.
    This is the output voltage of the fine range current sensor. The measurement current range is about ±5 [A]. In addition, the measurement current range changes by a model.
    For example, the fine range current sensor is used for a small assist or small regenerate motor function.

    [NOTE]

    When this value shows less than 0.1 [V], this line might be shorted to GND.

    4R_IMAMOT_RUNT


    Time Since Engine Start
    [sec]

    [Description]

    This is an ECU operating time after the engine starts.
    This is included Auto Idol Stop time. (The time count does not stop in Auto Idle Stop state)

    4R_IMAMOT_CTOVREV


    Number of Times of Motor Overspeed
    [Times]

    [Description]

    This is the number of times of IMA motor overspeed .

    [NOTE]

    The value used is Hexadecimal unit.

    4R_IMABAT_CLV


    Calculated Load Value
    [%]

    [Description]

    This is the calculated load value.

    4R_IMABAT_ABSTH


    Absolute Throttle Position Sensor
    [%]

    [Description]

    This is the absolute throttle position sensor.

    4R_IMABAT_CHGL


    DC-DC Converter Charge Lamp
    [ON/OFF]

    [Description]

    This is the DC-DC Converter charge lamp signal.

    4R_IMABAT_DVON


    Command to DC-DC Converter
    [ON/OFF]

    [Description]

    This is the Command to DC-DC Converter.

    4R_IMAMOT_CLV


    Calculated Load Value
    [%]

    [Description]

    This is the calculated load value.

    4R_IMAMOT_ABSTH


    Absolute Throttle Position Sensor
    [%]

    [Description]

    This is the absolute throttle position sensor.

    4R_IMABAT_WEN


    Status of WEN Signal
    No Unit

    [Description]

    This is the atatus of WEN (Write Enable) signal input. "1" indicates WEN signal is high level.

    4R_IMABAT_WENCAN


    Status of WEN Signal Received From PGM-FI
    No Unit

    [Description]

    This is the atatus of WEN (Write Enable) signal received from PGM-FI. "1" indicates WEN signal is high level.

    4R_IMABAT_WENCHECK


    WEN Signal Transition State
    No Unit

    [Description]

    This is the atatus of WEN (Write Enable) signal transition state to MCM. "1" indicates WEN signal is changed from low level to high level since IG swtich turned ON.

    4R_IMABAT_SCS


    Status of SCS Input
    No Unit

    [Description]

    This is the status of SCS (Service Check Signal) input. "1" indicates SCS is shorted to ground.

    4R_IMAMOT_WEN


    Status of WEN Signal
    No Unit

    [Description]

    This is the atatus of WEN (Write Enable) signal input. "1" indicates WEN signal is high level.

    4R_IMAMOT_WENBAT


    Status of WEN Signal Received From Battery Condition Monitor Module
    No Unit

    [Description]

    This is the atatus of WEN (Write Enable) signal received from Battery Condition Monitor Module. "1" indicates WEN signal is high level.

    4R_IMAMOT_WENCHECK


    WEN Signal Transition State
    No Unit

    [Description]

    This is the atatus of WEN (Write Enable) signal transition state from Battery Condition Monitor Module. "1" indicates WEN signal is changed from low level to high level since IG swtich turned ON.

    4R_IMABAT_SFTCOM_IMA


    IMA Fan Control Condition
    No Unit

    [Description]

    This is the condition of IMA FAN control.
    "0000": Low speed
    "0002": Middle speed
    "0004": High speed
    "0010": Special control for Line end inspection test
    Others: invalid

    4R_IMABAT_STIFAN


    Status of IMA Fan
    No Unit

    [Description]

    This is the atatus of IMA FAN.
    "0000": Normal
    Others : Under forced control

    4R_IMABAT_CVSFINFO1


    IMA Battery Cell Voltage Sensor 1 Failure Information
    No Unit

    [Description]

    This is the IMA Battery cell voltage sensor 1 failure information for IMA Battery diagnosis.

    4R_IMABAT_CVSFINFO2


    IMA Battery Cell Voltage Sensor 2 Failure Information
    No Unit

    [Description]

    This is the IMA Battery cell voltage sensor 2 failure information for IMA Battery diagnosis.

    4R_IMABAT_CVSFINFO3


    IMA Battery Cell Voltage Sensor 3 Failure Information
    No Unit

    [Description]

    This is the IMA Battery cell voltage sensor 3 failure information for IMA Battery diagnosis.

    4R_IMABAT_CVSFINFO4


    IMA Battery Cell Voltage Sensor 4 Failure Information
    No Unit

    [Description]

    This is the IMA Battery cell voltage sensor 4 failure information for IMA Battery diagnosis.

    4R_IMABAT_VBCMIN


    IMA Battery Minimum Cell Voltage
    [V]

    [Description]

    This is the IMA Battery minimum cell voltage among IMA Battery Pack.

    [Operating Range]

    2700 [mV] - 4300 [mV]

    4R_IMABAT_VBCMAX


    IMA Battery Maximum Cell Voltage
    [V]

    [Description]

    This is the IMA Battery maximum cell voltage among IMA Battery Pack.

    [Operating Range]

    2700 [mV] - 4300 [mV]

    4R_IMABAT_VBC1


    IMA Battery Cell Voltage 1
    [V]

    [Description]

    This is showing the voltage of IMA Battery Cell 1.

    [Operating Range]

    2700 [mV] - 4300 [mV]

    4R_IMABAT_VBC2


    IMA Battery Cell Voltage 2
    [V]

    [Description]

    This is showing the voltage of IMA Battery Cell 2.

    [Operating Range]

    2700 [mV] - 4300 [mV]

    4R_IMABAT_VBC3


    IMA Battery Cell Voltage 3
    [V]

    [Description]

    This is showing the voltage of IMA Battery Cell 3.

    [Operating Range]

    2700 [mV] - 4300 [mV]

    4R_IMABAT_VBC4


    IMA Battery Cell Voltage 4
    [V]

    [Description]

    This is showing the voltage of IMA Battery Cell 4.

    [Operating Range]

    2700 [mV] - 4300 [mV]

    4R_IMABAT_VBC5


    IMA Battery Cell Voltage 5
    [V]

    [Description]

    This is showing the voltage of IMA Battery Cell 5.

    [Operating Range]

    2700 [mV] - 4300 [mV]

    4R_IMABAT_VBC6


    IMA Battery Cell Voltage 6
    [V]

    [Description]

    This is showing the voltage of IMA Battery Cell 6.

    [Operating Range]

    2700 [mV] - 4300 [mV]

    4R_IMABAT_VBC7


    IMA Battery Cell Voltage 7
    [V]

    [Description]

    This is showing the voltage of IMA Battery Cell 7.

    [Operating Range]

    2700 [mV] - 4300 [mV]

    4R_IMABAT_VBC8


    IMA Battery Cell Voltage 8
    [V]

    [Description]

    This is showing the voltage of IMA Battery Cell 8.

    [Operating Range]

    2700 [mV] - 4300 [mV]

    4R_IMABAT_VBC9


    IMA Battery Cell Voltage 9
    [V]

    [Description]

    This is showing the voltage of IMA Battery Cell 9.

    [Operating Range]

    2700 [mV] - 4300 [mV]

    4R_IMABAT_VBC10


    IMA Battery Cell Voltage 10
    [V]

    [Description]

    This is showing the voltage of IMA Battery Cell 10.

    [Operating Range]

    2700 [mV] - 4300 [mV]

    4R_IMABAT_VBC11


    IMA Battery Cell Voltage 11
    [V]

    [Description]

    This is showing the voltage of IMA Battery Cell 11.

    [Operating Range]

    2700 [mV] - 4300 [mV]

    4R_IMABAT_VBC12


    IMA Battery Cell Voltage 12
    [V]

    [Description]

    This is showing the voltage of IMA Battery Cell 12.

    [Operating Range]

    2700 [mV] - 4300 [mV]

    4R_IMABAT_VBC13


    IMA Battery Cell Voltage 13
    [V]

    [Description]

    This is showing the voltage of IMA Battery Cell 13.

    [Operating Range]

    2700 [mV] - 4300 [mV]

    4R_IMABAT_VBC14


    IMA Battery Cell Voltage 14
    [V]

    [Description]

    This is showing the voltage of IMA Battery Cell 14.

    [Operating Range]

    2700 [mV] - 4300 [mV]

    4R_IMABAT_VBC15


    IMA Battery Cell Voltage 15
    [V]

    [Description]

    This is showing the voltage of IMA Battery Cell 15.

    [Operating Range]

    2700 [mV] - 4300 [mV]

    4R_IMABAT_VBC16


    IMA Battery Cell Voltage 16
    [V]

    [Description]

    This is showing the voltage of IMA Battery Cell 16.

    [Operating Range]

    2700 [mV] - 4300 [mV]

    4R_IMABAT_VBC17


    IMA Battery Cell Voltage 17
    [V]

    [Description]

    This is showing the voltage of IMA Battery Cell 17.

    [Operating Range]

    2700 [mV] - 4300 [mV]

    4R_IMABAT_VBC18


    IMA Battery Cell Voltage 18
    [V]

    [Description]

    This is showing the voltage of IMA Battery Cell 18.

    [Operating Range]

    2700 [mV] - 4300 [mV]

    4R_IMABAT_VBC19


    IMA Battery Cell Voltage 19
    [V]

    [Description]

    This is showing the voltage of IMA Battery Cell 19.

    [Operating Range]

    2700 [mV] - 4300 [mV]

    4R_IMABAT_VBC20


    IMA Battery Cell Voltage 20
    [V]

    [Description]

    This is showing the voltage of IMA Battery Cell 20.

    [Operating Range]

    2700 [mV] - 4300 [mV]

    4R_IMABAT_VBC21


    IMA Battery Cell Voltage 21
    [V]

    [Description]

    This is showing the voltage of IMA Battery Cell 21.

    [Operating Range]

    2700 [mV] - 4300 [mV]

    4R_IMABAT_VBC22


    IMA Battery Cell Voltage 22
    [V]

    [Description]

    This is showing the voltage of IMA Battery Cell 22.

    [Operating Range]

    2700 [mV] - 4300 [mV]

    4R_IMABAT_VBC23


    IMA Battery Cell Voltage 23
    [V]

    [Description]

    This is showing the voltage of IMA Battery Cell 23.

    [Operating Range]

    2700 [mV] - 4300 [mV]

    4R_IMABAT_VBC24


    IMA Battery Cell Voltage 24
    [V]

    [Description]

    This is showing the voltage of IMA Battery Cell 24.

    [Operating Range]

    2700 [mV] - 4300 [mV]

    4R_IMABAT_VBC25


    IMA Battery Cell Voltage 25
    [V]

    [Description]

    This is showing the voltage of IMA Battery Cell 25.

    [Operating Range]

    2700 [mV] - 4300 [mV]

    4R_IMABAT_VBC26


    IMA Battery Cell Voltage 26
    [V]

    [Description]

    This is showing the voltage of IMA Battery Cell 26.

    [Operating Range]

    2700 [mV] - 4300 [mV]

    4R_IMABAT_VBC27


    IMA Battery Cell Voltage 27
    [V]

    [Description]

    This is showing the voltage of IMA Battery Cell 27.

    [Operating Range]

    2700 [mV] - 4300 [mV]

    4R_IMABAT_VBC28


    IMA Battery Cell Voltage 28
    [V]

    [Description]

    This is showing the voltage of IMA Battery Cell 28.

    [Operating Range]

    2700 [mV] - 4300 [mV]

    4R_IMABAT_VBC29


    IMA Battery Cell Voltage 29
    [V]

    [Description]

    This is showing the voltage of IMA Battery Cell 29.

    [Operating Range]

    2700 [mV] - 4300 [mV]

    4R_IMABAT_VBC30


    IMA Battery Cell Voltage 30
    [V]

    [Description]

    This is showing the voltage of IMA Battery Cell 30.

    [Operating Range]

    2700 [mV] - 4300 [mV]

    4R_IMABAT_VBC31


    IMA Battery Cell Voltage 31
    [V]

    [Description]

    This is showing the voltage of IMA Battery Cell 31.

    [Operating Range]

    2700 [mV] - 4300 [mV]

    4R_IMABAT_VBC32


    IMA Battery Cell Voltage 32
    [V]

    [Description]

    This is showing the voltage of IMA Battery Cell 32.

    [Operating Range]

    2700 [mV] - 4300 [mV]

    4R_IMABAT_VBC33


    IMA Battery Cell Voltage 33
    [V]

    [Description]

    This is showing the voltage of IMA Battery Cell 33.

    [Operating Range]

    2700 [mV] - 4300 [mV]

    4R_IMABAT_VBC34


    IMA Battery Cell Voltage 34
    [V]

    [Description]

    This is showing the voltage of IMA Battery Cell 34.

    [Operating Range]

    2700 [mV] - 4300 [mV]

    4R_IMABAT_VBC35


    IMA Battery Cell Voltage 35
    [V]

    [Description]

    This is showing the voltage of IMA Battery Cell 35.

    [Operating Range]

    2700 [mV] - 4300 [mV]

    4R_IMABAT_VBC36


    IMA Battery Cell Voltage 36
    [V]

    [Description]

    This is showing the voltage of IMA Battery Cell 36.

    [Operating Range]

    2700 [mV] - 4300 [mV]

    4R_IMABAT_VBC37


    IMA Battery Cell Voltage 37
    [V]

    [Description]

    This is showing the voltage of IMA Battery Cell 37.

    [Operating Range]

    2700 [mV] - 4300 [mV]

    4R_IMABAT_VBC38


    IMA Battery Cell Voltage 38
    [V]

    [Description]

    This is showing the voltage of IMA Battery Cell 38.

    [Operating Range]

    2700 [mV] - 4300 [mV]

    4R_IMABAT_VBC39


    IMA Battery Cell Voltage 39
    [V]

    [Description]

    This is showing the voltage of IMA Battery Cell 39.

    [Operating Range]

    2700 [mV] - 4300 [mV]

    4R_IMABAT_VBC40


    IMA Battery Cell Voltage 40
    [V]

    [Description]

    This is showing the voltage of IMA Battery Cell 40.

    [Operating Range]

    2700 [mV] - 4300 [mV]

    4R_IMABAT_MEMEFFECT


    Battery Memory Effect Calibration Control
    [ON/OFF]

    [Description]

    This is showing the state of the "Battery Memory Effect Calibration Control" of IMA battery.

    ECU will automatically determine the changes in the characteristics (Memory Effect) of the IMA battery.
    If the ECU has a control depending on the state of the IMA battery, this parameter displays "ON".

    4R_IMA1_01_P16B3

    1 (P16B3)
    POWER COMMAND SIGNAL CIRCUIT LOW INPUT

    POSSIBLE FAILURES

    I0DHS_01_01

    1 (P1647)
    POWER COMMAND SIGNAL CIRCUIT LOW INPUT

    POSSIBLE FAILURES

    4R_IMA1_02_P16B4

    2 (P16B4)
    POWER COMMAND SIGNAL CIRCUIT HIGH INPUT

    POSSIBLE FAILURES

    I0DHS_02_01

    2 (P1647)
    POWER COMMAND SIGNAL CIRCUIT HIGH INPUT

    POSSIBLE FAILURES

    4R_IMA1_03_P16B5

    3 (P16B5)
    ENGINE TORQUE SIGNAL CIRCUIT LOW INPUT

    POSSIBLE FAILURES

    I0DHS_03_01

    3 (P1647)
    ENGINE TORQUE SIGNAL CIRCUIT LOW INPUT

    POSSIBLE FAILURES

    4R_IMA1_04_P16B6

    4 (P16B6)
    ENGINE TORQUE SIGNAL CIRCUIT HIGH INPUT

    POSSIBLE FAILURES

    I0DHS_04_01

    4 (P1647)
    ENGINE TORQUE SIGNAL CIRCUIT HIGH INPUT

    POSSIBLE FAILURES

    4R_IMA1_05_P16B7

    5 (P16B7)
    MODE SIGNAL CIRCUIT 1 LOW INPUT

    POSSIBLE FAILURES

    I0DHS_05_01

    5 (P1647)
    MODE SIGNAL CIRCUIT 1 LOW INPUT

    POSSIBLE FAILURES

    4R_IMA1_06_P16B8

    6 (P16B8)
    MODE SIGNAL CIRCUIT 1 HIGH INPUT

    POSSIBLE FAILURES

    I0DHS_06_01

    6 (P1647)
    MODE SIGNAL CIRCUIT 1 HIGH INPUT

    POSSIBLE FAILURES

    4R_IMA1_07_P16B9

    7 (P16B9)
    MODE SIGNAL CIRCUIT 2 PROBLEM

    POSSIBLE FAILURES

    I0DHS_07_01

    7 (P1647)
    MODE SIGNAL CIRCUIT 2 PROBLEM

    POSSIBLE FAILURES

    I0DHS_08_01

    8 (P1577)
    HIGH VOLTAGE DETECTION SIGNAL CIRCUIT PROBLEM

    POSSIBLE FAILURES

    4R_IMA1_10_P15A2

    10 (P15A2)
    MOTOR DRIVE MODULE VOLTAGE SIGNAL CIRCUIT LOW INPUT

    POSSIBLE FAILURES

    I0DHS_10_01

    10 (P1576)
    MOTOR DRIVE MODULE VOLTAGE SIGNAL CIRCUIT LOW INPUT

    POSSIBLE FAILURES

    4R_IMA1_11_P15A3

    11 (P15A3)
    MOTOR DRIVE MODULE VOLTAGE SENSOR SIGNAL CIRCUIT HIGH INPUT

    POSSIBLE FAILURES

    I0DHS_11_01

    11 (P1576)
    MOTOR DRIVE MODULE VOLTAGE SENSOR SIGNAL CIRCUIT HIGH INPUT

    POSSIBLE FAILURES

    4R_IMA1_12_P1575

    12 (P1575)
    MOTOR DRIVE MODULE VOLTAGE PROBLEM

    POSSIBLE FAILURES

    I0DHS_12_01

    12 (P1576)
    MOTOR DRIVE MODULE VOLTAGE PROBLEM

    POSSIBLE FAILURES

    I0DHS_13_01

    13 (P1649)
    ABS OPERATION SIGNAL CIRCUIT PROBLEM

    POSSIBLE FAILURES

    4R_IMA1_16_P1559

    16 (P1559)
    MOTOR COMMUNICATION SENSOR A CIRCUIT LOW INPUT

    POSSIBLE FAILURES

    4R_IMA1_17_P1560

    17 (P1560)
    MOTOR COMMUNICATION SENSOR A CIRCUIT HIGH INPUT

    POSSIBLE FAILURES

    4R_IMA1_18_P1561

    18 (P1561)
    MOTOR COMMUNICATION SENSOR B CIRCUIT LOW INPUT

    POSSIBLE FAILURES

    4R_IMA1_19_P1587

    19 (P1587)
    MOTOR POWER INVERTER MODULE CURRENT SIGNAL CIRCUIT LOW INPUT

    POSSIBLE FAILURES

    I0DHS_19_01

    19 (P1581)
    MOTOR POWER INVERTER MODULE CURRENT SIGNAL CIRCUIT LOW INPUT

    POSSIBLE FAILURES

    4R_IMA1_20_P1588

    20 (P1588)
    MOTOR POWER INVERTER MODULE CURRENT SIGNAL CIRCUIT HIGN INPUT

    POSSIBLE FAILURES

    I0DHS_20_01

    20 (P1581)
    MOTOR POWER INVERTER MODULE CURRENT SIGNAL CIRCUIT HIGN INPUT

    POSSIBLE FAILURES

    4R_IMA1_21_P1589

    21 (P1589)
    MOTOR POWER INVERTER MODULE CURRENT SIGNAL CIRCUIT PROBLEM

    POSSIBLE FAILURES

    I0DHS_21_01

    21 (P1581)
    MOTOR POWER INVERTER MODULE CURRENT SIGNAL CIRCUIT PROBLEM

    POSSIBLE FAILURES

    I0DHS_23_01

    23 (P1586)
    MOTOR POWER INVERTER MODULE CURRENT/BATTERY CURRENT SIGNAL CIRCUIT PROBLEM

    POSSIBLE FAILURES

    4R_IMA1_24_P0A5E

    24 (P0A5E)
    MOTOR CURRENT U PHASE SIGNAL CIRCUIT LOW INPUT

    POSSIBLE FAILURES

    I0DHS_24_01

    24 (P1582)
    MOTOR CURRENT U PHASE SIGNAL CIRCUIT LOW INPUT

    POSSIBLE FAILURES

    4R_IMA1_25_P0A5F

    25 (P0A5F)
    MOTOR CURRENT U PHASE SIGNAL CIRCUIT HIGH INPUT

    POSSIBLE FAILURES

    I0DHS_25_01

    25 (P1582)
    MOTOR CURRENT U PHASE SIGNAL CIRCUIT HIGH INPUT

    POSSIBLE FAILURES

    4R_IMA1_26_P0A61

    26 (P0A61)
    MOTOR CURRENT V PHASE SIGNAL CIRCUIT LOW INPUT

    POSSIBLE FAILURES

    I0DHS_26_01

    26 (P1583)
    MOTOR CURRENT V PHASE SIGNAL CIRCUIT LOW INPUT

    POSSIBLE FAILURES

    4R_IMA1_27_P0A62

    27 (P0A62)
    MOTOR CURRENT V PHASE SIGNAL CIRCUIT HIGH INPUT

    POSSIBLE FAILURES

    I0DHS_27_01

    27 (P1583)
    MOTOR CURRENT V PHASE SIGNAL CIRCUIT HIGH INPUT

    POSSIBLE FAILURES

    4R_IMA1_28_P0A64

    28 (P0A64)
    MOTOR CURRENT W PHASE SIGNAL CIRCUIT LOW INPUT

    POSSIBLE FAILURES

    I0DHS_28_01

    28 (P1584)
    MOTOR CURRENT W PHASE SIGNAL CIRCUIT LOW INPUT

    POSSIBLE FAILURES

    4R_IMA1_29_P0A65

    29 (P0A65)
    MOTOR CURRENT W PHASE SIGNAL CIRCUIT HIGH INPUT

    POSSIBLE FAILURES

    I0DHS_29_01

    29 (P1584)
    MOTOR CURRENT W PHASE SIGNAL CIRCUIT HIGH INPUT

    POSSIBLE FAILURES

    I0DHS_30_01

    30 (P1585)
    MOTOR CURRENT SIGNAL CIRCUIT PROBLEM

    POSSIBLE FAILURES

    4R_IMA1_32_P15A0

    32 (P15A0)
    MOTOR DRIVE MODULE TEMPERATURE SIGNAL CIRCUIT LOW INPUT

    POSSIBLE FAILURES

    I0DHS_32_01

    32 (P1572)
    MOTOR DRIVE MODULE TEMPERATURE SIGNAL CIRCUIT LOW INPUT

    POSSIBLE FAILURES

    4R_IMA1_33_P15A1

    33 (P15A1)
    MOTOR DRIVE MODULE TEMPERATURE SIGNAL CIRCUIT HIGH INPUT

    POSSIBLE FAILURES

    I0DHS_33_01

    33 (P1572)
    MOTOR DRIVE MODULE TEMPERATURE SIGNAL CIRCUIT HIGH INPUT

    POSSIBLE FAILURES

    I0DHS_36_01

    36 (P1573)
    DC-DC CONVERTER TEMPERATURE SIGNAL CIRCUIT LOW INPUT

    POSSIBLE FAILURES

    I0DHS_37_01

    37 (P1573)
    DC-DC CONVERTER TEMPERATURE SIGNAL CIRCUIT HIGH INPUT

    POSSIBLE FAILURES

    I0DHS_38_01

    38 (P1438)
    MOTOR DRIVE MODULE OVERHEATING SIGNAL CIRCUIT PROBLEM

    POSSIBLE FAILURES

    4R_IMA1_38_P1429

    38 (P1429)
    MOTOR DRIVE MODULE OVERHEATING SIGNAL CIRCUIT PROBLEM

    POSSIBLE FAILURES

    I0DHS_39_01

    39 (P1438)
    MOTOR DRIVE MODULE OVERHEATING

    POSSIBLE FAILURES

    4R_IMA1_39_P0A3C

    39 (P0AC3)
    MOTOR DRIVE MODULE OVERHEATING

    POSSIBLE FAILURES

    I0DHS_40_01

    40 (P1439)
    MOTOR DRIVE MODULE SHORT CIRCUIT SENSOR PROBLEM

    POSSIBLE FAILURES

    4R_IMA1_40_P1430

    40 (P1430)
    MOTOR DRIVE MODULE SHORT CIRCUIT SENSOR PROBLEM

    POSSIBLE FAILURES

    I0DHS_41_01

    41 (P1439)
    MOTOR DRIVE MODULE SHORT CIRCUIT

    POSSIBLE FAILURES

    4R_IMA1_41_P1437

    41 (P1437)
    MOTOR DRIVE MODULE SHORT CIRCUIT

    POSSIBLE FAILURES

    I0DHS_42_01

    42 (P1565)
    MOTOR COMMUTATION SIGNAL PROBLEM

    POSSIBLE FAILURES

    4R_IMA1_42_P1466

    42 (P1466)
    MOTOR COMMUTATION SIGNAL PROBLEM

    POSSIBLE FAILURES

    4R_IMA1_43_P0725

    43 (P0725)
    ENGINE SPEED SIGNAL CIRCUIT PROBLEM

    POSSIBLE FAILURES

    I0DHS_43_01

    43 (P1647)
    ENGINE SPEED SIGNAL CIRCUIT PROBLEM

    POSSIBLE FAILURES

    I0DHS_44_01

    44
    VEHICLE SPEED SIGNAL CIRCUIT PROBLEM

    POSSIBLE FAILURES

    4R_IMA1_46_P0A27

    46 (P0A27)
    HIGH VOLTAGE CONTACTOR / BYPASS CONTACTOR STAYS ACTIVATED

    POSSIBLE FAILURES

    I0DHS_46_01

    46 (P1443)
    HIGH VOLTAGE CONTACTOR / BYPASS CONTACTOR STAYS ACTIVATED

    POSSIBLE FAILURES

    I0DHS_49_01

    49
    MOTOR CONTROL MODULE INTERNAL CIRCUIT PROBLEM

    POSSIBLE FAILURES

    I0DHS_50_01

    50 (P1638)
    MOTOR CONTROL MODULE INTERNAL CIRCUIT PROBLEM

    POSSIBLE FAILURES

    I0DHS_51_01

    51
    MOTOR CONTROL MODULE INTERNAL CIRCUIT PROBLEM

    POSSIBLE FAILURES

    4R_IMA1_52_P1562

    52 (P1562)
    Motor Commutation Sensor B Circuit High Input

    POSSIBLE FAILURES

    4R_IMA1_53_P1563

    53 (P1563)
    Motor Commutation Sensor C Circuit Low Input

    POSSIBLE FAILURES

    4R_IMA1_54_P1564

    54 (P1564)
    Motor Commutation Sensor C Circuit High Input

    POSSIBLE FAILURES

    4R_IMA1_55_P1571

    55 (P1571)
    Motor Commutation Sensor Voltage Problem

    POSSIBLE FAILURES

    I0DHS_57_01

    57 (P1440)
    IMA SYSTEM PROBLEM

    POSSIBLE FAILURES

    I0DHS_58_01

    58
    CHARGE/DISCHARGE BALANCE PROBLEM

    POSSIBLE FAILURES

    4R_IMA1_59_P0AA6

    59 (P0AA6)
    HIGH VOLTAGE SHORT CIRCUIT

    POSSIBLE FAILURES

    I0DHS_59_01

    59 (P1444)
    HIGH VOLTAGE SHORT CIRCUIT

    POSSIBLE FAILURES

    I0DHS_62_01

    62 (P1445)
    BYPASS CONTACTOR PROBLEM

    POSSIBLE FAILURES

    4R_IMA1_63_P0A82

    63 (P0A82)
    BATTERY MODULE OVERHEATING (BATTERY MODULE FAN PROBLEM)

    POSSIBLE FAILURES

    I0DHS_63_01

    63 (P1448)
    BATTERY MODULE OVERHEATING (BATTERY MODULE FAN PROBLEM)

    POSSIBLE FAILURES

    I0DHS_64_01

    64 (P1648)
    BATTERY CONDITION MONITOR MODULE COMMUNICATION SIGNAL CIRCUIT PROBLEM

    POSSIBLE FAILURES

    I0DHS_65_01

    65 (P1580)
    BATTERY CURRENT CIRCUIT PROBLEM

    POSSIBLE FAILURES

    4R_IMA1_66_P1570

    66 (P1570)
    BATTERY MODULE INDIVIDUAL VOLTAGE INPUT PROBLEM

    POSSIBLE FAILURES

    I0DHS_66_01

    66 (P1568)
    BATTERY MODULE INDIVIDUAL VOLTAGE INPUT PROBLEM

    POSSIBLE FAILURES

    4R_IMA1_67_P0A9B

    67 (P0A9B)
    BATTERY MODULE TEMPERATURE SIGNAL CIRCUIT PROBLEM

    POSSIBLE FAILURES

    I0DHS_67_01

    67 (P1568)
    BATTERY MODULE TEMPERATURE SIGNAL CIRCUIT PROBLEM

    POSSIBLE FAILURES

    4R_IMA1_70_P1569

    70 (P1569)
    BATTERY CELL TEMPERATURE SIGNAL CIRCUIT PROBLEM

    POSSIBLE FAILURES

    I0DHS_70_01

    70 (P1568)
    BATTERY CELL TEMPERATURE SIGNAL CIRCUIT PROBLEM

    POSSIBLE FAILURES

    4R_IMA1_71_P16BA

    71 (P16BA)
    BATTERY CELL TEMPERATURE SIGNAL CRCUIT HIGH INPUT

    POSSIBLE FAILURES

    I0DHS_72_01

    72 (P1449)
    BATTERY MODULE OVERHEATING

    POSSIBLE FAILURES

    4R_IMA1_72_P0A7E

    72 (P0A7E)
    BATTERY MODULE OVERHEATING

    POSSIBLE FAILURES

    4R_IMA1_73_P1432

    73 (P1432)
    BATTERY CELL OVERHEATING

    POSSIBLE FAILURES

    I0DHS_73_01

    73 (P1449)
    BATTERY CELL OVERHEATING

    POSSIBLE FAILURES

    4R_IMA1_74_P1446

    74 (P1446)
    BATTERY MODULE INDIVIDUAL VOLTAGE INPUT DEVIATION

    POSSIBLE FAILURES

    I0DHS_74_01

    74 (P1449)
    BATTERY MODULE INDIVIDUAL VOLTAGE INPUT DEVIATION

    POSSIBLE FAILURES

    I0DHS_75_01

    75 (P1648)
    MOTOR CONTROL MODULE COMMUNICATION SIGNAL CIRCUIT PROBLEM

    POSSIBLE FAILURES

    I0DHS_77_01

    77 (P1447)
    BATTERY MODULE DETERIORATION

    POSSIBLE FAILURES

    4R_IMA1_78_P0A7F

    78 (P0A7F)
    BATTERY MODULE DETERIORATION

    POSSIBLE FAILURES

    I0DHS_78_01

    78 (P1449)
    BATTERY MODULE DETERIORATION

    POSSIBLE FAILURES

    I0DHS_79_01

    79 (P1635)
    BATTERY CONDITION MONITOR MODULE PROBLEM

    POSSIBLE FAILURES

    MA2DHS_01_01

    1 (P1559)
    MOTOR COMMUTATION SENSOR A CIRCUIT LOW INPUT

    POSSIBLE FAILURES

    MA2DHS_02_01

    2 (P1560)
    MOTOR COMMUTATION SENSOR A CIRCUIT HIGH INPUT

    POSSIBLE FAILURES

    MA2DHS_03_01

    3 (P1561)
    MOTOR COMMUTATION SENSOR B CIRCUIT LOW INPUT

    POSSIBLE FAILURES

    MA2DHS_04_01

    4 (P1562)
    MOTOR COMMUTATION SENSOR B CIRCUIT HIGH INPUT

    POSSIBLE FAILURES

    MA2DHS_05_01

    5 (P1563)
    MOTOR COMMUTATION SENSOR C CIRCUIT LOW INPUT

    POSSIBLE FAILURES

    MA2DHS_06_01

    6 (P1564)
    MOTOR COMMUTATION SENSOR C CIRCUIT HIGH INPUT

    POSSIBLE FAILURES

    MA2DHS_07_01

    7 (P1571)
    MOTOR COMMUTATION SENSOR VOLTAGE PROBLEM

    POSSIBLE FAILURES

    MA2DHS_12_01

    12 (P1575)
    MOTOR POWER INVERTER MODULE VOLTAGE PROBLEM

    POSSIBLE FAILURES

    MA2DHS_13_01

    13 (P1649)
    ABS OPERATION SIGNAL CIRCUIT PROBLEM

    POSSIBLE FAILURES

    MA2DHS_14_01

    14 (P1649)
    ABS OPERATION SIGNAL CIRCUIT PROBLEM

    POSSIBLE FAILURES

    MA2DHS_15_01

    15 (P0562)
    MOTOR CONTROL MODULE POWER SOURCE CIRCUIT UNEXPECTED VOLTAGE

    POSSIBLE FAILURES

    MA2DHS_19_01

    19 (P1587)
    MOTOR POWER INVERTER MODULE CURRENT SIGNAL CIRCUIT LOW INPUT

    POSSIBLE FAILURES

    MA2DHS_20_01

    20 (P1588)
    MOTOR POWER INVERTER MODULE CURRENT SIGNAL CIRCUIT HIGH INPUT

    POSSIBLE FAILURES

    MA2DHS_21_01

    21 (P1589)
    MOTOR POWER INVERTER MODULE CURRENT SIGNAL CIRCUIT PROBLEM

    POSSIBLE FAILURES

    MA2DHS_22_01

    22 (P1673)
    MCM RELAY STAYS ACTIVATED

    POSSIBLE FAILURES

    MA2DHS_23_01

    23 (P1586)
    MOTOR POWER INVERTER MODULE CURRENT SIGNAL / BATTERY CURRENT SIGNAL CIRCUIT PROBLEM

    POSSIBLE FAILURES

    MA2DHS_24_01

    24 (P1590)
    MOTOR CURRENT U PHASE SIGNAL CIRCUIT LOW VOLTAGE

    POSSIBLE FAILURES

    MA2DHS_25_01

    25 (P1591)
    MOTOR CURRENT U PHASE SIGNAL CIRCUIT HIGH VOLTAGE

    POSSIBLE FAILURES

    MA2DHS_26_01

    26 (P1592)
    MOTOR CURRENT V PHASE SIGNAL CIRCUIT LOW VOLTAGE

    POSSIBLE FAILURES

    MA2DHS_27_01

    27 (P1593)
    MOTOR CURRENT V PHASE SIGNAL CIRCUIT HIGH VOLTAGE

    POSSIBLE FAILURES

    MA2DHS_28_01

    28 (P1594)
    MOTOR CURRENT W PHASE SIGNAL CIRCUIT LOW VOLTAGE

    POSSIBLE FAILURES

    MA2DHS_29_01

    29 (P1595)
    MOTOR CURRENT W PHASE SIGNAL CIRCUIT HIGH VOLTAGE

    POSSIBLE FAILURES

    MA2DHS_30_01

    30 ( P1585)
    MOTOR CURRENT SIGNAL CIRCUIT PROBLEM

    POSSIBLE FAILURES

    MA2DHS_32_01

    32 (P1636)
    MOTOR POWER INVERTER MODULE PROBLEM

    POSSIBLE FAILURES

    MA2DHS_36_01

    36 (P1573)
    DC-DC CONVERTER TEMPERATURE SIGNAL CIRCUIT PROBLEM

    POSSIBLE FAILURES

    MA2DHS_37_01

    37 (P1573)
    DC-DC CONVERTER TEMPERATURE SIGNAL CIRCUIT PROBLEM

    POSSIBLE FAILURES

    MA2DHS_39_01

    39 (P1436)
    MOTOR POWER INVERTER MODULE OVERHEATING

    POSSIBLE FAILURES

    MA2DHS_41_01

    41 (P1437)
    MOTOR POWER INVERTER MODULE SHORT CIRCUIT

    POSSIBLE FAILURES

    MA2DHS_42_01

    42 (P1566)
    MOTOR COMMUTATION SENSOR SIGNAL PROBLEM

    POSSIBLE FAILURES

    MA2DHS_43_01

    43 (P1567)
    CYLINDER POSITION SIGNAL CIRCUIT PROBLEM

    POSSIBLE FAILURES

    4R_IMA2_43_P0725

    43 (P0725)
    CYLINDER POSITION SIGNAL CIRCUIT PROBLEM

    POSSIBLE FAILURES

    4R_IMA2_045

    45 (P1434)
    IPU OVER VOLTAGE

    POSSIBLE FAILURES

    NOTE

    But HDS tells you that ECU is protecting IMA battery at extremely low temperature

    4R_IMA2_46_P0A27

    46 (P0A27)
    HIGH VOLTAGE CONTACTOR / BYPASS CONTACTOR STAYS ACTIVATED

    POSSIBLE FAILURES

    MA2DHS_46_01

    46 (P1443)
    HIGH VOLTAGE CONTACTOR / BYPASS CONTACTOR STAYS ACTIVATED

    POSSIBLE FAILURES

    MA2DHS_47_01

    47 (P1634)
    MOTOR POWER INVERTER MODULE SIGNAL CIRCUIT PROBLEM

    POSSIBLE FAILURES

    MA2DHS_49_01

    49 (P1553)
    BATTERY MODULE TEMPERATURE SENSOR 1 SIGNAL CIRCUIT LOW INPUT

    POSSIBLE FAILURES

    MA2DHS_50_01

    50 (P1554)
    BATTERY MODULE TEMPERATURE SENSOR 1 SIGNAL CIRCUIT HIGH INPUT

    POSSIBLE FAILURES

    MA2DHS_51_01

    51 (P1555)
    BATTERY MODULE TEMPERATURE SENSOR 2 SIGNAL CIRCUIT LOW INPUT

    POSSIBLE FAILURES

    MA2DHS_52_01

    52 (P1556)
    BATTERY MODULE TEMPERATURE SENSOR 2 SIGNAL CIRCUIT HIGH INPUT

    POSSIBLE FAILURES

    MA2DHS_53_01

    53 (P1557)
    BATTERY MODULE TEMPERATURE SENSOR 3 SIGNAL CIRCUIT LOW INPUT

    POSSIBLE FAILURES

    MA2DHS_54_01

    54 (P1558)
    BATTERY MODULE TEMPERATURE SENSOR 3 SIGNAL CIRCUIT HIGH INPUT

    POSSIBLE FAILURES

    MA2DHS_55_01

    55 (P1633)
    ECM SIGNAL CIRCUIT PROBLEM

    POSSIBLE FAILURES

    4R_IMA2_55_U0100

    55 (U0100)
    ECM SIGNAL CIRCUIT PROBLEM

    POSSIBLE FAILURES

    MA2DHS_57_01

    57 (P1440)
    IMA SYSTEM PROBLEM

    POSSIBLE FAILURES

    MA2DHS_58_01

    58 (P1435)
    CHARGE/DISCHARGE BALANCE PROBLEM

    POSSIBLE FAILURES

    MA2DHS_59_01

    59 (P1444)
    HIGH VOLTAGE SHORT CIRCUIT

    POSSIBLE FAILURES

    MA2DHS_61_01

    61 (P1637)
    MOTOR CONTROL MODULE INTERNAL CIRCUIT MALFUNCTION

    POSSIBLE FAILURES

    MA2DHS_62_01

    62 (P1445)
    BYPASS CONTACTOR PROBLEM

    POSSIBLE FAILURES

    MA2DHS_63_01

    63 (P1448)
    INTELLIGENT POWER UNIT MODULE FAN PROBLEM

    POSSIBLE FAILURES

    MA2DHS_64_01

    64 (P1637)
    MOTOR CONTROL MODULE INTERNAL CIRCUIT MALFUNCTION

    POSSIBLE FAILURES

    MA2DHS_65_01

    65 (P1580)
    BATTERY CURRENT CIRCUIT PROBLEM

    POSSIBLE FAILURES

    MA2DHS_66_01

    66 (P1570)
    BATTERY MODULE INDIVIDUAL VOLTAGE INPUT PROBLEM

    POSSIBLE FAILURES

    MA2DHS_68_01

    68 (P1574)
    BATTERY MODULE TEMPERATURE SIGNAL CIRCUIT PROBLEM

    POSSIBLE FAILURES

    MA2DHS_70_01

    70 (P1569)
    BATTERY CELL TEMPERATURE SIGNAL CIRCUIT PROBLEM

    POSSIBLE FAILURES

    MA2DHS_71_01

    71 (P1673)
    MOTOR CONTROL MODULE INTERNAL CIRCUIT MALFUNCTION

    POSSIBLE FAILURES

    MA2DHS_72_01

    72 (P1449)
    BATTERY MODULE OVERHEATING

    POSSIBLE FAILURES

    4R_IMA2_72_P1431

    72 (P1431)
    BATTERY MODULE OVERHEATING

    POSSIBLE FAILURES

    4R_IMA2_73_P1432

    73 (P1432)
    BATTERY CELL OVERHEATING

    POSSIBLE FAILURES

    MA2DHS_73_01

    73 (P1449)
    BATTERY CELL OVERHEATING

    POSSIBLE FAILURES

    MA2DHS_74_01

    74 (P1446)
    BATTERY MODULE INDIVIDUAL VOLTAGE INPUT DEVIATION

    POSSIBLE FAILURES

    MA2DHS_75_01

    75 (P1637)
    MOTOR CONTROL MODULE INTERNAL CIRCUIT MALFUNCTION

    POSSIBLE FAILURES

    MA2DHS_76_01

    76 (P1638)
    MOTOR CONTROL MODULE INTERNAL CIRCUIT MALFUNCTION

    POSSIBLE FAILURES

    MA2DHS_77_01

    77 (P1447)
    BATTERY MODULE DETERIORATION

    POSSIBLE FAILURES

    4R_IMA2_78_P1433

    78 (P1433)
    BATTERY MODULE DETERIORATION

    POSSIBLE FAILURES

    MA2DHS_78_01

    78 (P1449)
    BATTERY MODULE DETERIORATION

    POSSIBLE FAILURES

    MA2DHS_79_01

    79 (P1629)
    MOTOR CONTROL MODULE INTERNAL CIRCUIT MALFUNCTION

    POSSIBLE FAILURES

    4R_IMA3_12_P1575

    12 ( P1575)
    MOTOR POWER INVERTER (MPI) MODULE VOLTAGE MALFUNCTION

    POSSIBLE FAILURES

    4R_IMA3_15_P0562

    15 (P0562)
    MOTOR CONTROL MODULE (MCM) POWER SOURCE CIRCUIT UNEXPECTED VOLTAGE

    POSSIBLE FAILURES

    4R_IMA3_22_P1673

    22 ( P1673)
    MOTOR CONTROL MODULE (MCM) RELAY STAYS ACTIVATED

    POSSIBLE FAILURES

    4R_IMA3_23_P1586

    23 (P1586)
    MOTOR POWER INVERTER (MPI) MODULE CURRENT SIGNAL / BATTERY CURRENT SIGNAL CIRCUIT PROBLEM

    POSSIBLE FAILURES

    4R_IMA3_24_P0A5E

    24 (P0A5E)
    U PHASE MOTOR CURRENT SENSOR CIRCUIT LOW VOLTAGE

    POSSIBLE FAILURES

    4R_IMA3_25_P0A5F

    25 (P0A5F)
    U PHASE MOTOR CURRENT SENSOR CIRCUIT HIGH VOLTAGE

    POSSIBLE FAILURES

    4R_IMA3_26_P0A61

    26 (P0A61)
    V PHASE MOTOR CURRENT SENSOR CIRCUIT LOW VOLTAGE

    POSSIBLE FAILURES

    4R_IMA3_27_P0A62

    27 (P0A62)
    V PHASE MOTOR CURRENT SENSOR CIRCUIT HIGH VOLTAGE

    POSSIBLE FAILURES

    4R_IMA3_28_P0A64

    28 ( P0A64)
    W PHASE MOTOR CURRENT SENSOR CIRCUIT LOW VOLTAGE

    POSSIBLE FAILURES

    4R_IMA3_29_P0A65

    29 (P0A65)
    W PHASE MOTOR CURRENT SENSOR CIRCUIT HIGH VOLTAGE

    POSSIBLE FAILURES

    4R_IMA3_30_P1585

    30 (P1585)
    MOTOR CURRENT SENSOR CIRCUIT MALFUNCTION

    POSSIBLE FAILURES

    4R_IMA3_31_P16C3

    31 (P16C3)
    DC-DC CONVERTER TEMPERATURE SENSOR CIRCUIT MALFUNCTION

    POSSIBLE FAILURES

    4R_IMA3_32_P1636

    32 (P1636)
    MOTOR POWER INVERTER (MPI) MODULE INTERNAL CIRCUIT MALFUNCTION

    POSSIBLE FAILURES

    4R_IMA3_34_U1220

    34 (U1220)
    DC-DC CONVERTER LOST COMMUNICATION WITH MOTOR CONTROL MODULE (MCM)

    POSSIBLE FAILURES

    4R_IMA3_35_U1221

    35 (U1221)
    MOTOR CONTROL MODULE (MCM) LOST COMMUNICATION WITH DC-DC CONVERTER

    POSSIBLE FAILURES

    4R_IMA3_39_P0A3C

    39 (P0A3C)
    MOTOR POWER INVERTER (MPI) MODULE OVERHEATING

    POSSIBLE FAILURES

    4R_IMA3_41_P1437

    41 (P1437)
    MOTOR POWER INVERTER (MPI) MODULE SHORT CIRCUIT

    POSSIBLE FAILURES

    4R_IMA3_43_P0725

    43 (P0725)
    ENGINE SPEED INPUT CIRCUIT MALFUNCTION

    POSSIBLE FAILURES

    4R_IMA3_45_P1434

    45 (P1434)
    MOTOR POWER INVERTER (MPI) MODULE HIGH VOLTAGE

    POSSIBLE FAILURES

    INFORMATION

    In case of the extremely low temperature and just for protecting the battery

    4R_IMA3_46_P0A27

    46 (P0A27)
    HIGH VOLTAGE CONTACTOR / BYPASS CONTACTOR STAYS ACTIVATED

    POSSIBLE FAILURES

    4R_IMA3_47_P1634

    47 (P1634)
    MOTOR POWER INVERTER (MPI) MODULE SIGNAL CIRCUIT MALFUNCTION

    POSSIBLE FAILURES

    4R_IMA3_48_P0A94

    48 (P0A94)
    DC-DC CONVERTER OUTPUT LOW VOLTAGE

    POSSIBLE FAILURES

    4R_IMA3_49_P0A9D

    49 (P0A9D)
    BATTERY MODULE TEMPERATURE SENSOR 1 CIRCUIT LOW VOLTAGE

    POSSIBLE FAILURES

    4R_IMA3_50_P0A9E

    50 (P0A9E)
    BATTERY MODULE TEMPERATURE SENSOR 1 CIRCUIT HIGH VOLTAGE

    POSSIBLE FAILURES

    4R_IMA3_51_P0AC7

    51 (P0AC7)
    BATTERY MODULE TEMPERATURE SENSOR 2 CIRCUIT LOW VOLTAGE

    POSSIBLE FAILURES

    4R_IMA3_52_P0AC8

    52 (P0AC8)
    BATTERY MODULE TEMPERATURE SENSOR 2 CIRCUIT HIGH VOLTAGE

    POSSIBLE FAILURES

    4R_IMA3_53_P0ACC

    53 (P0ACC)
    BATTERY MODULE TEMPERATURE SENSOR 3 CIRCUIT LOW VOLTAGE

    POSSIBLE FAILURES

    4R_IMA3_54_P0ACD

    54 (P0ACD)
    BATTERY MODULE TEMPERATURE SENSOR 3 CIRCUIT HIGH VOLTAGE

    POSSIBLE FAILURES

    4R_IMA3_55_U0100

    55 (U0100)
    MOTOR CONTROL MODULE (MCM) LOST COMMUNICATION WITH PCM

    POSSIBLE FAILURES

    4R_IMA3_57_P1440

    57 (P1440)
    MOTOR POWER INVERTER (MPI) MODULE OUTPUT CIRCUIT MALFUNCTION

    POSSIBLE FAILURES

    4R_IMA3_58_P1435

    58 (P1435)
    CHARGE / DISCHARGE BALANCE MALFUNCTION

    POSSIBLE FAILURES

    NOTE

    In order to prevent from over discharg of IMA Battery when Charge/Discharge is umbalance the DC-DC Converter function is stopped by IMA System.

    4R_IMA3_59_P0AA6

    59 (P0AA6)
    HIGH VOLTAGE SHORT CIRCUIT

    POSSIBLE FAILURES

    4R_IMA3_60_P0A1B

    60 (P0A1B)
    MOTOR CONTROL MODULE (MCM) INTERNAL CIRCUIT MALFUNCTION

    POSSIBLE FAILURES

    4R_IMA3_62_P1445

    62 (P1445)
    BYPASS CONTACTOR MALFUNCTION

    POSSIBLE FAILURES

    4R_IMA3_63_P1448

    63 (P1448)
    INTELLIGENT POWER UNIT (IPU) MODULE FAN PROBLEM

    POSSIBLE FAILURES

    4R_IMA3_64_U1202

    64 (U1202)
    MOTOR CONTROL MODULE (MCM) INTERNAL CIRCUIT MALFUNCTION

    POSSIBLE FAILURES

    4R_IMA3_65_P1580

    65 (P1580)
    BATTERY CURRENT SENSOR CIRCUIT MALFUNCTION

    POSSIBLE FAILURES

    4R_IMA3_66_P1570

    66 (P1570)
    BATTERY MODULE INDIVIDUAL VOLTAGE PROBLEM

    POSSIBLE FAILURES

    4R_IMA3_68_P1574

    68 (P1574)
    BATTERY MODULE TEMPERATURE SIGNAL CIRCUIT

    POSSIBLE FAILURES

    4R_IMA3_70_P1569

    70 (P1569)
    BATTERY CELL TEMPERATURE SIGNAL CIRCUIT MALFUNCTION

    POSSIBLE FAILURES

    4R_IMA3_72_P0A7E

    72 (P0A7E)
    BATTERY MODULE OVERHEATING

    POSSIBLE FAILURES

    4R_IMA3_73_P1432

    73 ( P1432)
    BATTERY CELL OVERHEATING

    POSSIBLE FAILURES

    4R_IMA3_74_P1446

    74 (P1446)
    BATTERY MODULE INDIVIDUAL VOLTAGE INPUT DEVIATION

    POSSIBLE FAILURES

    4R_IMA3_75_U1203

    75 (U1203)
    MOTOR CONTROL MODULE (MCM) INTERNAL CIRCUIT MALFUNCTION

    POSSIBLE FAILURES

    4R_IMA3_76_P0AA7

    76 (P0AA7)
    MOTOR CONTROL MODULE (MCM) INTERNAL CIRCUIT MALFUNCTION

    POSSIBLE FAILURES

    4R_IMA3_78_P0A7F

    78 (P0A7F)
    BATTERY MODULE DETERIORATION

    POSSIBLE FAILURES

    4R_IMA3_79_P1629

    79 (P1629)
    BATTERY CURRENT SENSOR CIRCUIT MALFUNCTION

    POSSIBLE FAILURES

    4R_IMA3_80_U0164

    80 (U0164)
    MOTOR CONTROL MODULE (MCM) LOST COMMUNICATION WITH A/C COMPRESSOR DRIVER

    POSSIBLE FAILURES

    4R_IMA3_81_P15A4

    81 (P15A4)
    A/C COMPRESSOR DRIVER RELAY STAYS ACTIVATED

    POSSIBLE FAILURES

    4R_IMA3_82_P0A1B

    82 (P0A1B)
    MOTOR CONTROL MODULE (MCM) INTERNAL CIRCUIT

    POSSIBLE FAILURES

    4R_IMA3_84_P0A1B

    84 (P0A1B)
    MOTOR CONTROL MODULE (MCM) INTERNAL CIRCUIT

    POSSIBLE FAILURES

    4R_IMA3_85_P15A5

    85 (P15A5)
    MOTOR CURRENT SENSOR CIRCUIT MALFUNCTION

    POSSIBLE FAILURES

    4R_IMA3_86_P15A6

    86 (P15A6)
    U PHASE MOTOR CURRENT SENSOR CIRCUIT MALFUNCTION

    POSSIBLE FAILURES

    4R_IMA3_87_P15A7

    87 (P15A7)
    V PHASE MOTOR CURRENT SENSOR CIRCUIT MALFUNCTION

    POSSIBLE FAILURES

    4R_IMA3_88_P15A8

    88 (P15A8)
    W PHASE MOTOR CURRENT SENSOR CIRCUIT MALFUNCTION

    POSSIBLE FAILURES

    4R_IMA3_89_P0A3F

    89 (P0A3F)
    MOTOR ROTOR POSITION SENSOR CIRCUIT MALFUNCTION

    POSSIBLE FAILURES

    4R_IMA3_91_P16C1

    91 (P16C1)
    MOTOR CONTROL MODULE (MCM) PROGRAM NOT INSTALLED

    POSSIBLE FAILURES

    4R_IMA3_92_P16C2

    92 (P16C2)
    MOTOR CONTROL MODULE (MCM) PROGRAM NOT INSTALLED

    POSSIBLE FAILURES

    4R_IMA3_93_P15AA

    93 (P15AA)
    MOTOR ROTOR POSITION NOT LEARNED

    POSSIBLE FAILURES

    4R_IMABAT_12_P1575

    12 (P1575)
    Motor Power Inverter (MPI) Module Voltage Malfunction

    POSSIBLE FAILURES

    NOTE

    MCM and BCM have two types, Separated and Integrated. Separated type has two ECUs, MCM and BCM. Integrated type has one ECU which included two CPUs, MCM and BCM.

    4R_IMABAT_15_P0562

    15 (P0562)
    Motor Control Module (MCM) Power Source Circuit Unexpected Voltage

    POSSIBLE FAILURES

    NOTE

    MCM and BCM have two types, Separated and Integrated. Separated type has two ECUs, MCM and BCM. Integrated type has one ECU which included two CPUs, MCM and BCM.

    4R_IMABAT_22_P1673

    22 (P1673)
    Motor Control Module(MCM) Relay Stays Activated
    (IG Hold Relay Stays Activated)

    POSSIBLE FAILURES

    4R_IMABAT_23_P1586

    23 (P1586)
    Battery Current Sensor Signal Malfunction

    POSSIBLE FAILURES

    NOTE

    BCM : Battery Condition Monitor
    MCM and BCM have two types, Separated and Integrated. Separated type has two ECUs, MCM and BCM. Integrated type has one ECU which included two CPUs, MCM and BCM.

    4R_IMABAT_31_P16C3

    31 (P16C3)
    DC-DC Converter Temperature Sensor Circuit Malfunction

    POSSIBLE FAILURES

    4R_IMABAT_34_U1220

    34 (U1220)
    DC-DC Converter Lost Communication with Motor Control Mudule (MCM)

    POSSIBLE FAILURES

    NOTE

    MCM and BCM have two types, Separated and Integrated. Separated type has two ECUs, MCM and BCM. Integrated type has one ECU which included two CPUs, MCM and BCM.

    4R_IMABAT_35_U1221

    35 (U1221)
    Motor Control Mudule (MCM) Lost Communication with DC-DC Converter

    POSSIBLE FAILURES

    4R_IMABAT_46_P0A27

    46 (P0A27)
    HIGH VOLTAGE CONTACTOR / BYPASS CONTACTOR STAYS ACTIVATED

    POSSIBLE FAILURES

    NOTE

    MCM and BCM have two types, Separated and Integrated. Separated type has two ECUs, MCM and BCM. Integrated type has one ECU which included two CPUs, MCM and BCM.

    4R_IMABAT_48_P0A94

    48 (P0A94)
    DC-DC CONVERTER OUTPUT LOW VOLTAGE

    POSSIBLE FAILURES

    NOTE

    BCM : Battery Condition Monitor
    MCM and BCM have two types, Separated and Integrated. Separated type has two ECUs, MCM and BCM. Integrated type has one ECU which included two CPUs, MCM and BCM.

    4R_IMABAT_49_P0A9D

    49 (P0A9D)
    BATTERY MODULE TEMPERATURE SENSOR 1 CIRCUIT LOW VOLTAGE

    POSSIBLE FAILURES

    NOTE

    BCM : Battery Condition Monitor
    MCM and BCM have two types, Separated and Integrated. Separated type has two ECUs, MCM and BCM. Integrated type has one ECU which included two CPUs, MCM and BCM.

    4R_IMABAT_50_P0A9E

    50 (P0A9E)
    BATTERY MODULE TEMPERATURE SENSOR 1 CIRCUIT HIGH VOLTAGE

    POSSIBLE FAILURES

    NOTE

    BCM : Battery Condition Monitor
    MCM and BCM have two types, Separated and Integrated. Separated type has two ECUs, MCM and BCM. Integrated type has one ECU which included two CPUs, MCM and BCM.

    4R_IMABAT_51_P0AC7

    51 (P0AC7)
    BATTERY MODULE TEMPERATURE SENSOR 2 CIRCUIT LOW VOLTAGE

    POSSIBLE FAILURES

    NOTE

    BCM : Battery Condition Monitor
    MCM and BCM have two types, Separated and Integrated. Separated type has two ECUs, MCM and BCM. Integrated type has one ECU which included two CPUs, MCM and BCM.

    4R_IMABAT_52_P0AC8

    52 (P0AC8)
    BATTERY MODULE TEMPERATURE SENSOR 2 CIRCUIT HIGH VOLTAGE

    POSSIBLE FAILURES

    NOTE

    BCM : Battery Condition Monitor

    4R_IMABAT_53_P0ACC

    53 (P0ACC)
    BATTERY MODULE TEMPERATURE SENSOR 3 CIRCUIT LOW VOLTAGE

    POSSIBLE FAILURES

    NOTE

    BCM : Battery Condition Monitor
    MCM and BCM have two types, Separated and Integrated. Separated type has two ECUs, MCM and BCM. Integrated type has one ECU which included two CPUs, MCM and BCM.

    4R_IMABAT_54_P0ACD

    54 (P0ACD)
    BATTERY MODULE TEMPERATURE SENSOR 3 CIRCUIT HIGH VOLTAGE

    POSSIBLE FAILURES

    NOTE

    BCM : Battery Condition Monitor
    MCM and BCM have two types, Separated and Integrated. Separated type has two ECUs, MCM and BCM. Integrated type has one ECU which included two CPUs, MCM and BCM.

    4R_IMABAT_55_U1204

    55 (U1204)
    IMA-CAN Malfunction (Powertrain Control Module (PCM) - Motor Control Module(MCM))

    POSSIBLE FAILURES

    WHEN THE KEY CODE OF THE REGISTRATION KEY LOST IS DELETED

    If the customer lost the Registration Key, it is necessary to immediately delete the Key Code lost from the Immobilizer System. In such a case, the Key Codes of the remainder which the customer has need to be re-registered with the HDS. By doing this, the Key Code lost is deleted, and the engine cannot be started excluding the key re-registered.

    PREPARATION

    It is necessary to prepare these items to delete the Key Code lost with the HDS.

    PROCEDURE

    1. Collect all keys which need to be re-registered.
    2. Connect the HDS to the 16P data link connector (DLC).
    3. Insert the Registration Key in the ignition switch and turn the switch to ON (II). Then, start the HDS.
    4. Enter VIN and Odometer, following the prompts on the screen, and verify the correct date and time.
    5. Select "IMMOBI" on the System Selection Menu screen.
    6. Select "Keys" on the Immobilizer Test Mode Menu screen.
    7. Select "Rewrite Keys" on the Keys Menu screen.
    8. Follow the screen prompts on the HDS. When you are finished, turn the ignition switch to OFF (0), and disconnect the HDS from the DLC.

    4R_IMM3_INS_LOSTKEY

    GENERAL DESCRIPTION

    This function does necessary registration for registering all keys.

    WHEN ALL KEYS ARE REGISTERED (WHEN ALL REGISTRATION KEYS ARE LOST, OR WHEN THE KEY CYLINDER IS REPLACED, etc.)

    When the customer doesn't have any Registration Key nor the key cylinder is replaced, all Key Codes in the memory of the Immobilizer Control Unit-Receiver are deleted and the Key Code of the unregistered Ignition Key is registered.

    PREPARATION

    It is necessary to prepare these items to register all keys with the HDS.

    PROCEDURE

    1. Prepare a suitable key for the vehicle referring to the Part List.
    2. Connect the HDS to the 16P data link connector (DLC).
    3. Insert new Ignition Key in the ignition switch and turn the switch to ON (II). Then, start the HDS.
    4. Enter VIN and Odometer, following the prompts on the screen, and verify the correct date and time.
    5. Select "IMMOBI" on the System Selection Menu screen.
    6. Select "Keys" on the Immobilizer Test Mode Menu screen.
    7. Select "All Keys Lost" on the Keys Menu screen.
    8. Follow the screen prompts on the HDS. When you are finished, turn the ignition switch to OFF (0), and disconnect the HDS from the DLC.

    4R_IMM3_INS_IMMUNIT

    GENERAL DESCRIPTION

    This function does necessary registration for Immobilizer Control Unit-Receiver replacement.

    WHEN THE IMMOBILIZER CONTROL UNIT-RECEIVER IS REPLACED

    When the Immobilizer Control Unit-Receiver is replaced, it is necessary to re-register the Key Code. Otherwise, the engine cannot be started.

    PREPARATION

    It is necessary to prepare these items to replace the Immobilizer Control Unit-Receiver with the HDS.

    PROCEDURE

    1. Replace the Immobilizer Control Unit-Receiver.
    2. Collect all keys which need to be registered.
    3. Connect the HDS to the 16P data link connector (DLC).
    4. Insert the key in the ignition switch and turn the switch to ON (II). Then, start the HDS.
    5. Enter VIN and Odometer, following the prompts on the screen, and verify the correct date and time.
    6. Select "IMMOBI" on the System Selection Menu screen.
    7. Select "Replace Imm Unit" on the Immobilize Test Mode Menu screen.
    8. Follow the screen prompts on the HDS. When you are finished, turn the ignition switch to OFF (0), and disconnect the HDS from the DLC.

    4R_IMM3_INS_ECM

    GENERAL DESCRIPTION

    This function does necessary registration for ECM/PCM replacement.

    WHEN THE ECM/PCM IS REPLACED

    When the ECM/PCM is replaced, it is necessary to be recognized a code each other to the ECM/PCM and the Immobilizer Control Unit-Receiver with the HDS. Also, the vehicle with Keyless Access System needs to be recognized a code each other to the ECM/PCM and Keyless Access Control Unit. Otherwise, the engine cannot be started.

    After replacing the ECM/PCM and registering the keys, the new ECM/PCM must be checked for the latest program.

    PREPARATION

    It is necessary to prepare these items to replace the ECM/PCM with the HDS.

    PROCEDURE

    1. Replace the ECM/PCM.
    2. Connect the HDS to the 16P data link connector (DLC).
    3. Insert the Registration Key in the ignition switch and turn the switch to ON (II). Then, start the HDS.
    4. Enter VIN and Odometer, following the prompts on the screen, and verify the correct date and time.
    5. Select "IMMOBI" on the System Selection Menu screen.
    6. Select "Replace ECM/PCM" on the Immobilizer Test Mode Menu screen.
    7. Follow the screen prompts on the HDS. When you are finished, turn the ignition switch to OFF (0), and disconnect the HDS from the DLC.

    NOTE: When this procedure is done, the registration between ECM/PCM and Keyless Access Control Unit is automatically completed if this vehicle has Keyless Access system.

    4R_IMM3_INS_MPCS

    GENERAL DESCRIPTION

    This function does necessary registration, when the MPCS/MICU/IMOES UNIT is replaced.

    WHEN THE MPCS/MICU/IMOES UNIT IS REPLACED

    Because the MPCS/MICU/IMOES unit is a part of the components of Keyless Access and the Immobilizer system, you must use the HDS to instruct the MPCS/MICU/IMOES unit to recognize the other's unique serial code or the engine cannot be started.

    PREPARATION

    To replace the MPCS/MICU/IMOES unit, you need these items:

    PROCEDURE

    1. Replace the MPCS/MICU/IMOES unit.
    2. Connect the HDS to the 16P data link connector (DLC).
    3. Turn the ignition switch to ON (II). Start the HDS.
    4. Enter VIN and Odometer, following the prompts on the screen, and verify the correct date and time.
    5. Select "IMMOBI" on the System Selection Menu screen.
    6. Select "Replace MPCS/MICU/IMOES" on the Immobilizer Test Mode Menu screen.
    7. Follow the screen prompts on the HDS. When you are finished, turn the ignition switch to OFF (0), and disconnect the HDS from the DLC.

    IMM3_Title_08_01

    NOTES

    The ignition switch needs to be turned on using the immobilizer key located in the Keyless Remote.

    If only the Keyless Remote is used, retry from the test mode menu.

    4R_IMM3_INS_ECM_SMA

    GENERAL DESCRIPTION

    This function does necessary registration for ECM/PCM replacement.

    WHEN ECM/PCM IS REPLACED

    When the ECM/PCM is replaced, it is necessary to be recognized the new ECM/PCM to the Keyless Access ECU with the HDS. Otherwise, the engine cannot be started.

    PREPARATION

    It is necessary to prepare these items to replace the ECM/PCM with the HDS.

    PROCEDURE

    1. Replace the ECM/PCM.
    2. Connect the HDS to the 16P data link connector (DLC).
    3. Insert the Mechanical Key in the ignition switch and turn the switch to ON (II). Then, start the HDS.
    4. Enter VIN and Odometer, following the prompts on the screen, and verify the correct date and time.
    5. Select "IMMOBI" on the System Selection Menu screen.
    6. Select "Immobilizer Setup" on the Mode Menu screen.
    7. Select "Replace ECM/PCM" on the Immobilizer Test Mode Menu screen.
    8. Follow the screen prompts on the HDS. When you are finished, turn the ignition switch to OFF (0), and disconnect the HDS from the DLC.
    9. Confirm whether the engine starts with all Registration Keys.

    4R_IMM3_KEY_ADD

    GENERAL DESCRIPTION

    This function does necessary registration using one Registration Key, when one Immobilizer Key is added.

    WHEN THE IGNITION KEY IS ADDED

    It is possible to register six Key Codes in total to the Immobilizer Control Unit-Receiver. Please follow the below procedures to add or replace keys.

    PREPARATION

    It is necessary to prepare these items to add keys with the HDS.

    PROCEDURE

    1. Prepare a suitable key for the vehicle referring to the Part List.
    2. Connect the HDS to the 16P data link connector (DLC).
    3. Insert Registration Key in the ignition switch and turn the switch to ON (II). Then, start the HDS.
    4. Enter VIN and Odometer, following the prompts on the screen, and verify the correct date and time.
    5. Select "IMMOBI" on the System Selection Menu screen.
    6. Select "Keys" on the Immobilizer Test Mode Menu screen.
    7. Select "Add 1 Key" on the Keys Menu screen.
    8. Follow the screen prompts on the HDS. When you are finished, turn the ignition switch to OFF (0), and disconnect the HDS from the DLC.

    4R_IMM3_KEY_REW

    GENERAL DESCRIPTION

    This function does the necessary registration for registering new keys or deleting registered keys.


    WHEN THE IGNITION KEY IS ADDED

    It is possible to register six Key Codes in total to the Immobilizer Control Unit-Receiver. Please follow the below procedures to add or delete keys.

    PREPARATION

    It is necessary to prepare these items to add keys with the HDS.

    PROCEDURE

    1. Prepare a suitable key for the vehicle referring to the Part List.
    2. Connect the HDS to the 16P data link connector (DLC).
    3. Insert Registration Key in the ignition switch and turn the switch to ON (II). Then, start the HDS.
    4. Enter VIN and Odometer, following the prompts on the screen, and verify the correct date and time.
    5. Select "IMMOBI" on the System Selection Menu screen.
    6. Select "Keys" on the Immobilizer Test Mode Menu screen.
    7. Select "Rewrite Keys" on the Keys Menu screen.
    8. Follow the screen prompts on the HDS. When you are finished, turn the ignition switch to OFF (0), and disconnect the HDS from the DLC.

    WHEN THE KEY CODE OF THE REGISTRATION KEY LOST IS DELETED

    If the customer lost the Registration Key, it is necessary to immediately delete the Key Code lost from the Immobilizer System. In such a case, the Key Codes of the remainder which the customer has need to be re-registered with the HDS. By doing this, the Key Code lost is deleted, and the engine cannot be started excluding the key re-registered.

    PREPARATION

    It is necessary to prepare these items to delete the Key Code lost with the HDS.

    PROCEDURE

    1. Collect all keys which need to be re-registered.
    2. Connect the HDS to the 16P data link connector (DLC).
    3. Insert the Registration Key in the ignition switch and turn the switch to ON (II). Then, start the HDS.
    4. Enter VIN and Odometer, following the prompts on the screen, and verify the correct date and time.
    5. Select "IMMOBI" on the System Selection Menu screen.
    6. Select "Keys" on the Immobilizer Test Mode Menu screen.
    7. Select "Rewrite Keys" on the Keys Menu screen.
    8. Follow the screen prompts on the HDS. When you are finished, turn the ignition switch to OFF (0), and disconnect the HDS from the DLC.

    4R_IMM3_KEY_ALL

    GENERAL DESCRIPTION

    This function does necessary registration for registering all keys.


    WHEN ALL KEYS ARE REGISTERED (WHEN ALL REGISTRATION KEYS ARE LOST, OR WHEN THE KEY CYLINDER IS REPLACED, etc.)

    When the customer doesn't have any Registration Key nor the key cylinder is replaced, all Key Codes in the memory of the Immobilizer Control Unit are deleted and the Key Code of the unregistered Ignition Key is registered.

    PREPARATION

    It is necessary to prepare these items to register all keys with the HDS.

    PROCEDURE

    1. Prepare a suitable key for the vehicle referring to the Part List.
    2. Connect the HDS to the 16P data link connector (DLC).
    3. Insert new Ignition Key in the ignition switch and turn the switch to ON (II). Then, start the HDS.
    4. Enter VIN and Odometer, following the prompts on the screen, and verify the correct date and time.
    5. Select "IMMOBI" on the System Selection Menu screen.
    6. Select "Keys" on the Immobilizer Test Mode Menu screen.
    7. Select "All Keys Lost" on the Keys Menu screen.
    8. Follow the screen prompts on the HDS. When you are finished, turn the ignition switch to OFF (0), and disconnect the HDS from the DLC.

    Note: The registration of the Key Code is completed by the work to here.
    In the vehicle equipped the Keyless Access System, it is necessary to do the following work in addition.

    1. Turn the ignition switch to ON (II) with the key completed the registration by the above procedures.
    2. Select "Keyless Remotes" on the System Selection Menu screen.
    3. Select "Registration" on the Mode Menu screen.
    4. Select "Replace Knob Ignition" on the Test Mode Menu screen.
    5. Follow the screen prompts on the HDS. When you are finished, turn the ignition switch to OFF (0), and disconnect the HDS from the DLC.

    4R_IMM3_RPM_06_01

    NOTES

    When this vehicle is equipped with the Keyless Access System, the registration of the MPCS/MICU/IMOES unit is not completed. The engine can be started by the Immobilizer key, but can not be started by the Keyless Remote.
    Do this registration again.

    CAUSE

    The HDS cannot communicate with the Keyless Access ECU.

    POSSIBLE FAILURES

    4R_IMM_TITLE

    IMPORTANT

    For vehicles equipped with Keyless Access System, use the actual immobilizer key in the remote to register and diagnose the system.

     

    4R_IMM3_REP_63_01

    INFORMATION

    The 2005/ later Legend and RLs are equipped with this system only.

    The ignition switch needs to be turned on using the immobilizer key located in the Keyless Remote.

    If only the Keyless Remote is used, retry from the test mode menu.

    4R_IMM3_RPM_04_01

    INFORMATION

    The 2005 and later Legend of Japan, 2005 and later RL of North America and LAC specification is equipped with the Keyless Access System.

    Push the [YES] button when this vehicle is the one.

    Push the [NO] button when this vehicle is not the one.

    4R_IMM3_ECM_AHM_01_01_old

    IMPORTANT

    After replacing the ECM/PCM and registering the keys, the new ECM/PCM must be checked for the latest program.

    For pocket tester and tablet tester platforms, the CM Update button will be located on the HDS Main Switchboard.

    For PC versions a shortcut is installed on the desktop.




    The CM Update Icon is pictured here:

    4R_IMM3_ECM_AHM_01_01

    IMPORTANT

    After replacing the ECM/PCM and registering the keys, the new ECM/PCM must be checked for the latest program.

    For an HDS PC used with an MVCI, the MVCI can be used as a standalone reprograming device.

    4R_IMM_STA_01_01

    4R_IMM_STA_01_02

    4R_IMM_STA_10_01

    4R_IMM_STA_10_02

    4R_IMM_STA_20_01

    4R_IMM_STA_20_02

    4R_IMM_STA_30_01

    4R_IMM_STA_30_02

    4R_IMM_STA_30_03

    4R_IMM_STA_40_01

    4R_IMM_NOCOMM1

    4R_IMM_NOCOMM2

    4R_IMM3_KEY_CAN

    4R_IMM3_SP_KEY

    4R_IMM3_SP_IMM

    4R_IMM3_SP_ECM_PCM

    4R_IMM3_SP_IMOES

    4R_IMM3_IGON_01_01

    INFORMATION

    Press the [ENTER] button if cycling the Key does not move to the next screen.

    4R_IMM3_TXPI_01_01

    INFORMATION

    Perform this operation again.

    After cycling the Key, quickly press the [ENTER] button.

    4R_PASS_IST_USA_01

    4R_PASS_IST_CAN_02

    4R_PASS_IST_JPN_03

    4R_PASS_IST_EU_04

    4R_PASS_IST_G_05

    4R_PASS_IST_01_01

    4R_PASS_IST_01_02

    4R_PASS_IST_02_01

    4R_PASS_IST_03_01

    4R_PCM_USA_01

    4R_PCM_CAN_02

    4R_PCM_JPN_03

    4R_PCM_EU_04

    4R_PCM_GE_05

    IM3KEL_09_01

    IM3KEL_09_02

    IM3KEL_90_01

    IM3KEL_90_02

    4R_PASS_2ND_01_01

    I3_RIP_09_01

    I3_RIP_10_01

    I3_RIP_11_01

    I3_RIP_12_01

    I3_RIP_13_01

    I3_RIP_16_01

    I3_RIP_16_02

    4R_PASS_REL_USA_01

    4R_PASS_REL_CAN_02

    4R_PASS_REL_JPN_03

    4R_PASS_REL_EU_04

    4R_PASS_REL_G_05

    4R_PASS_REL_01_01

    4R_PASS_REL_01_02

    4R_PASS_REL_02_01

    4R_PASS_REL_03_01

    4R_IMM_PASS_PASTE

    I3_RAK_16_01

    I3_RAK_20_01

    4R_IM4RKT_01_01

    Transmitter Programming

    In order to delete codes for lost transmitters, you must have all of the client's transmitters for which you want the codes stored in the immobilizer-keyless control unit. Using each transmitter at least once, program a combination of the transmitters into the immobilizer-keyless control unit's six available memory positions. Here are some examples:

    4R_IM4KLT_01

    Switch Blade Key

    Acura vehicles and Honda vehicle in Europe with a switch blade key will require keyless registration. Press [YES] to continue.

    4R_IMM4_INS_KEYLESS

    Outline
    This function is to register keyless transmitter(s).

    Switch blade key

    Preparations
    These items need to be prepared for the registration of keyless transmitter:

    Procedures

    1. Select "Keyless Transmitter Registration" menu on the screen of immobilizer test mode menu.
    2. Input the password, PCM code (Obtain it from Servicing Support Information).
    3. Press the Enter button of HDS.
    4. On proceeding to the next screen, erase the data of previous keyless transmitters within four seconds, pressing lock or unlock button of the first keyless transmitter to be registered for more than six times.
    5. Press the lock or unlock button of the keyless transmitter to be registered.
    6. Press Enter button on completion of the registration of all keyless transmitters.
    7. When finishing, turn the ignition switch to OFF (0) position, finish HDS and then disconnect the connection.

    4R_IMM3_APP_CHECK_01_01

    SYSTEM CHECK

    SYSTEM CHECK NUMBER : N-1
    Normal

    Immobilizer system is normal.

    4R_IMM3_APP_CHECK_01_02

    SYSTEM CHECK

    SYSTEM CHECK NUMBER : A-1
    The key is not registered

    POSSIBLE FAILURE

    4R_IMM3_APP_CHECK_01_03

    SYSTEM CHECK

    SYSTEM CHECK NUMBER : A-2
    Communication error between key and Immobilizer Unit

    POSSIBLE FAILURE

    4R_IMM3_APP_CHECK_01_04

    SYSTEM CHECK

    SYSTEM CHECK NUMBER : A-3
    No communication between key and Immobilizer Unit

    POSSIBLE FAILURE

    4R_IMM3_APP_CHECK_01_05

    SYSTEM CHECK

    SYSTEM CHECK NUMBER : B-1
    The ECM/PCM is not registered

    POSSIBLE FAILURE

    4R_IMM3_APP_CHECK_01_06

    SYSTEM CHECK

    SYSTEM CHECK NUMBER : B-2
    Error of communication format in ECM/PCM

    POSSIBLE FAILURE

    4R_IMM3_APP_CHECK_01_07

    SYSTEM CHECK

    SYSTEM CHECK NUMBER : C-1
    IMOES Unit is not registered

    POSSIBLE FAILURE

    4R_IMM3_APP_CHECK_01_08

    SYSTEM CHECK

    SYSTEM CHECK NUMBER : C-2
    Error of communication format between IMOES Unit and Immobilizer Unit

    POSSIBLE FAILURE

    4R_IMM3_APP_CHECK_01_09

    SYSTEM CHECK

    SYSTEM CHECK NUMBER : E-1
    Initial registration of Immobilizer Unit is not completed

    POSSIBLE FAILURE

    4R_IMM3_APP_CHECK_01_0A

    SYSTEM CHECK

    SYSTEM CHECK NUMBER : E-2
    Initial registration of Immobilizer Unit is not completed

    POSSIBLE FAILURE

    4R_IMM3_APP_CHECK_01_0B

    SYSTEM CHECK

    SYSTEM CHECK NUMBER : E-3
    Initial registration of Immobilizer Unit is not completed

    POSSIBLE FAILURE

    4R_IMM3_APP_CHECK_01_0C

    SYSTEM CHECK

    SYSTEM CHECK NUMBER : E-4
    Initial registration of Immobilizer Unit is not completed

    POSSIBLE FAILURE

    4R_IMM3_APP_CHECK_01_0D

    SYSTEM CHECK

    SYSTEM CHECK NUMBER : E-5
    Initial registration of Immobilizer Unit is not completed

    POSSIBLE FAILURE

    4R_IMM3_APP_CHECK_01_21

    SYSTEM CHECK

    SYSTEM CHECK NUMBER : D-1
    S-net line short

    POSSIBLE FAILURE

    4R_IMM3_APP_CHECK_01_22

    SYSTEM CHECK

    SYSTEM CHECK NUMBER : D-2
    No communication between IMOES Unit and Immobilizer Unit

    POSSIBLE FAILURE

    4R_IMM3_APP_CHECK_01_23

    SYSTEM CHECK

    SYSTEM CHECK NUMBER : D-3
    No communication between ECM/PCM and Immobilizer Unit

    POSSIBLE FAILURE

    4R_IMM3_APP_CHECK_01_31

    SYSTEM CHECK

    SYSTEM CHECK NUMBER : F-1
    Special Mode


    Immobilizer system is under registration mode.
    Turn Ignition Switch to off and on so as to change normal mode.

    4R_IMM3_APP_CHECK_01_32

    SYSTEM CHECK

    SYSTEM CHECK NUMBER : F-2
    Special Mode


    Immobilizer system is under registration mode.
    Turn Ignition Switch to off and on so as to change normal mode.

    4R_IMM3_APP_CHECK_01_33

    SYSTEM CHECK

    SYSTEM CHECK NUMBER : F-3
    Special Mode


    Immobilizer system is under registration mode.
    Turn Ignition Switch to off and on so as to change normal mode.

    4R_IMM3_APP_CHECK_01_34

    SYSTEM CHECK

    SYSTEM CHECK NUMBER : F-4
    Special Mode


    Immobilizer system is under registration mode.
    Turn Ignition Switch to off and on so as to change normal mode.

    4R_IMM3_APP_CHECK_01_35

    SYSTEM CHECK

    SYSTEM CHECK NUMBER : F-5
    Special Mode


    Immobilizer system is under registration mode.
    Turn Ignition Switch to off and on so as to change normal mode.

    4R_IMM3_APP_CHECK_01_36

    SYSTEM CHECK

    SYSTEM CHECK NUMBER : F-6
    Special Mode


    Immobilizer system is under registration mode.
    Turn Ignition Switch to off and on so as to change normal mode.

    4R_IMM3_IM3SYC_03H

    SYSTEM CHECK

    HDS fails this system check.
    Try to do (or run) this system check again.

    4R_IMO_19_00

    B1900
    Communication circuit error (BUS off)

    DTC store unit:

    Immobilizer unit

    DTC type:

    Loss of Communication

    POSSIBLE FAILURES

    4R_IMO_19_01

    B1901
    Immobilizer unit internal error (CPU error)

    DTC store unit:

    Immobilizer unit

    DTC type:

    Internal Error

    POSSIBLE FAILURES

    4R_IMO_19_02

    B1902
    Immobilizer unit internal error (EEPROM error)

    DTC store unit:

    Immobilizer unit

    DTC type:

    Internal Error

    POSSIBLE FAILURES

    4R_IMO_19_05

    B1905
    Immobilizer unit lost communication with MICU (door lock switch message)

    DTC store unit:

    Immobilizer unit

    DTC type:

    Loss of Communication

    POSSIBLE FAILURES

    4R_IMO_19_05_B

    B1905
    Immobilizer-keyless control unit lost communication with driver's MPCS unit (DRLOCKSW message)

    DTC store unit:

    Immobilizer unit

    DTC type:

    Signal error

    POSSIBLE FAILURES

    4R_IMO_19_06

    B1906
    Immobilizer unit lost communication with Gauge control module (A/T mesage)

    DTC store unit:

    Immobilizer unit

    DTC type:

    Loss of Communication

    POSSIBLE FAILURES

    4R_IMO_19_25

    B1925
    Key switch input signal error

    DTC store unit:

    Immobilizer unit

    DTC type:

    Signal Error

    POSSIBLE FAILURES

    NOTE: On a 2006 MY Honda Civic or Acura CSX equipped with a factory approved remote starter, this DTC is a normal characteristic of the accessory and requires no repair.

    4R_IMO_U12_80

    U1280
    Communication bus line error (BUS-OFF)

    DTC store unit:

    Immobilizer unit

    DTC type:

    Communication Error

    POSSIBLE FAILURES

    4R_IMO_U01_55

    U0155
    Immobilizer-keyless control unit lost communication with gauge control module

    DTC store unit:

    Immobilizer unit

    DTC type:

    Communication Error

    POSSIBLE FAILURES

    4R_IMO_U01_99

    U0199
    Immobilizer-keyless control unit lost communication with door multiplex control unit

    DTC store unit:

    Immobilizer unit

    DTC type:

    Communication Error

    POSSIBLE FAILURES

    4R_IMO_U12_82

    U1282
    Immobilizer-keyless control unit lost communication with driver's MICU

    DTC store unit:

    Immobilizer unit

    DTC type:

    Communication Error

    POSSIBLE FAILURES

    4R_IMO_U12_81

    U1281
    Immobilizer-keyless control unit lost communication with MICU

    DTC store unit:

    Immobilizer unit

    DTC type:

    Communication Error

    POSSIBLE FAILURES

    4R_IMO_U12_8D

    U128D
    Immobilizer-keyless control unit lost communication with gauge control module

    DTC store unit:

    Immobilizer unit

    DTC type:

    Communication Error

    POSSIBLE FAILURES

    4R_IRCU_B1F51

    B1F51
    Interactive Remote Control Unit internal error

    DTC store unit:

    Interactive Remote Control Unit

    DTC type:

    Internal Error

    POSSIBLE FAILURES

    4R_IRCU_B1F52

    B1F52
    Interactive Remote Antenna Module internal error

    DTC store unit:

    Interactive Remote Control Unit

    DTC type:

    Communication Error

    POSSIBLE FAILURES

    4R_IRCU_U1280

    U1280
    Communication bus line error (BUS-OFF)

    DTC store unit:

    Interactive Remote Control Unit

    DTC type:

    Communication Error

    POSSIBLE FAILURES

    4R_IRCU_U1281

    U1281
    Interactive Remote Control Unit lost communication with MICU

    DTC store unit:

    Interactive Remote Control Unit

    DTC type:

    Communication Error

    POSSIBLE FAILURES

    4R_IRCU_U128D

    U128D
    Interactive Remote Control Unit lost communication with Gauge control module

    DTC store unit:

    Interactive Remote Control Unit

    DTC type:

    Communication Error

    POSSIBLE FAILURES

    4R_IRCU_U1299

    U1299
    Interactive Remote Control Unit lost communication with climate control unit

    DTC store unit:

    Interactive Remote Control Unit

    DTC type:

    Communication Error

    POSSIBLE FAILURES

    4R_iSHIFT_BC_01

    Test Mode Menu Help

    Functional Test

    Replication of  the failure and operation check after maintenance are available.

    Functional Test Items

    4R_iSHIFT_BC_02

    Test Mode Menu Help

    Adjustment

    Various adjustments required after maintenance are available.

    Adjustment Items


    *1) TCM : Transmission Control Module.


    4R_iSHIFT_FT_01

    Functional Test Menu Help

    Engage Gear

    Automatically shift into random gear.

    4R_iSHIFT_FT_02

    Functional Test Menu Help

    Clutch Actuator Full Stroke Operation Test

    Force clutch to fully stroke. (1 stroke)

    4R_iSHIFT_FT_03

    Functional Test Menu Help

    Gear Box Self Test

    Automatically shift into every gear.

    4R_iSHIFT_BC_ADM_01

    Adjustment Menu Help

    Dynamic Mode Learning

    In Dynamic Mode Learning the following items are learned by TCU.

    If any of the following operations is done Dynamic Mode Learning must be executed.

    *Attention
    In Clutch Friction Coefficient  it is requested to shift into 1st, 2nd.....6th in rotation during driving.
    Please start the learning upon due consideration of driving plan.

    Details of each learning

    < Shift Change Actuator Position Learning >

    Shift actuator is automatically activated, and Neutral position is learned.
    Upon determination of Neutral position each gear end position is learned by TCU.

    < Synchronizing Position Learning >

    Shift actuator is automatically activated, and each synchronizing position where each gear is about to be engaged at is learned by TCU.

    < Clutch Contact Position 1 >

    Shift actuator is automatically activated, and the timing when driving torque is about to be transmitted to clutch disk is learned by TCU. In Clutch Contact Position 1 shift actuator is activated once, and a provisional timing is learned.

    < Clutch Contact Position 2 >

    After Touch Point 1 learning shift actuator is automatically activated twice , then more accurate timing is learned by TCU in reference to the learned value in Clutch Contact Position 2 learning.

    < Clutch Friction Coefficient >

    *WARNING
    DO NOT OPERATE HDS DURING DRIVING. IT'S VERY DANGEROUS.

    Clutch friction coefficient is learned by TCU.
    Shift into 1st, 2nd....6th during driving, then  learning is completed automatically.

    *Note
    No need to shift up to 1st, 2nd....6th continuously,  drive accommodating to road conditions.
    When the completion of shifting into 1st, 2nd....6th is detected, HDS makes beep sounds. Then finish driving and park the vehicle in safe space, and go on next learning.

    < Clutch Contact Position 3 >

    In reference to the learned friction coefficient value shift actuator is automatically activated twice, and definitive clutch meet timing is learned by TCU.

     

    *1) TCM : Transmission Control Module.
    *2) TCU : Transmission Control Unit.

    4R_iSHIFT_BC_ADM_02

    Adjustment Menu Help

    Static Mode Learning

    In Static Mode Learning the following items are learned by TCU.

    If any of the following operations is done, Static Mode Learning must be executed.

    * Note;
    No need to drive.

    Details of each learning

    < Shift Change Actuator Position >

    Shift actuator is automatically activated, and Neutral position is learned.
    Upon determination of Neutral position each gear end position is learned by TCU.

    < Synchronizing Position Learning >

    Shift actuator is automatically activated, and each synchronizing position where each gear is about to be engaged at is learned by TCU.

    < Clutch Contact Position 1 >

    Shift actuator is automatically activated, and the timing when driving torque is about to be transmitted to clutch disk is learned by TCU. In Clutch Contact Position 1 shift actuator is activated once, and provisional timing is learned.

    < Clutch Contact Position 2 >

    After Touch Point 1 learning shift actuator is automatically activated twice , then more accurate timing is learned by TCU in reference to the learned value in Clutch Contact Position 2 learning.

    < Clutch Contact Position 3 >

    In reference to the learned friction coefficient value shift actuator is automatically activated twice, and definitive clutch meet timing is learned by TCU.

     

    *1) TCU : Transmission Control Unit.

    4R_iSHIFT_BC_ADM_03

    Adjustment Menu Help

    Clutch Fluid Filling

    Fill up empty oil passage with clutch fluid.

     Follow the HDS screen to operate.

    Here is a rough operating procedure.

    1. Open bleeder valve, and work on filling. ( when filling is completed automatically it stops operation.)  

        Feed fluid into oil passage.

    2. Close bleeder valve, and work on bleeding. ( when preparation for bleeding is finished, operate HDS.)

        Bleed remaining air from oil passage.

    4R_iSHIFT_BC_ADM_04

    Adjustment Menu Help

    Clutch Fluid Air Bleeding

    When air enter into oil passage bleed the air.

    Follow the HDS screen to operate.

    * No need to release bleeder valve during operation.

    4R_ISHIFT_BC_ADM_05

    Adjustment Menu Help

    Shift Motor Calibration

    Shift motor calibration value is corrected.

    Use only as directed by service bulletin.

    Applicable model:06M-08M Civic

    Follow the HDS screen to operate.

    4R_iSHIFT_TRQACT

    PARAMETER SPECIFICATION

    Engine Torque
    (kgf·m)(N·m)

    Engine Torque calculated by ECM/PCM using input signal from AFM sensor.

    4R_iSHIFT_APSAMT

    PARAMETER SPECIFICATION

    Accelerator Pedal Position Sensor
    (°)

    This parameter displays  the accelerator opening rate.

    Full closed:0°
    Full open:90°
     

    4R_iSHIFT_NEIDLE

    PARAMETER SPECIFICATION

    Target Engine Idle Speed
    (RPM)

    This parameter displays the target engine torque that the ECM/PCM computes.

    4R_iSHIFT_ECLAMT

    PARAMETER SPECIFICATION

    Clutch Slip
    (RPM)

    This parameter displays the clutch revolution speed.

    4R_iSHIFT_NWHLFL

    PARAMETER SPECIFICATION

    Left-front Wheel Sensor
    (RPM)

    Left front wheel speed is converted from the Left front wheel speed sensor.

    4R_iSHIFT_NWHLFR

    PARAMETER SPECIFICATION

    Right-front Wheel Sensor
    (RPM)

    Right front wheel speed is converted from the Right front wheel speed sensor.

    4R_iSHIFT_NWHLRL

    PARAMETER SPECIFICATION

    Left-rear Wheel Sensor
    (RPM)

    Left rear wheel speed is converted from the Left rear wheel speed sensor.

    4R_iSHIFT_NWHLRR

    PARAMETER SPECIFICATION

    Right-rear Wheel Sensor
    (RPM)

    Right rear wheel speed is converted from the Right rear wheel speed sensor.

    4R_iSHIFT_VBAMT

    PARAMETER SPECIFICATION

    TCM Power Source Voltage
    (V)

    This parameter displays the input battery voltage of TCU.

    Normal range:above 9V

    4R_iSHIFT_CLTMP

    PARAMETER SPECIFICATION

    Clutch Temperature
    (°C)(°F)

    This parameter displays the clutch temperature.

    4R_iSHIFT_NEW

    PARAMETER SPECIFICATION

    Engine Speed
    (RPM)

    This parameter displays the engine revolution speed.

    4R_iSHIFT_CLMTMP

    PARAMETER SPECIFICATION

    Clutch Actuator Temperature
    (°C)(°F)

    This parameter displays the clutch actuator temperature.

    Normal range:not over 195°C(383°F)

    4R_iSHIFT_PCBTMP

    PARAMETER SPECIFICATION

    TCM Power Circuit Board Temperature
    (°C)(°F)

    This parameter displays the TCM power circuit board temperature.

    Normal range:above -55°C (-67°F) or  not over 195°C(383°F)

    4R_iSHIFT_TAAMT

    PARAMETER SPECIFICATION

    Intake Air Temperature Sensor
    (°C)(°F)

    This parameter displays the intake air temperature.

    4R_iSHIFT_TWAMT

    PARAMETER SPECIFICATION

    Engine Coolant Temperature Sensor
    (°C)(°F)

    This parameter displays the engine coolant temperature. 

    4R_iSHIFT_BRKNOST

    PARAMETER SPECIFICATION

    Brake Pedal Position Switch Signal (Normal Open)
    (OFF/ON)

    This parameter displays the brake switch signal on open side.

    When brake pedal is pressed it displays ON.

    4R_iSHIFT_BRKNCST

    PARAMETER SPECIFICATION

    Brake Pedal Position Switch Signal (Normal Close)
    (OFF/ON)

    This parameter displays the brake switch signal on closed side.

    When brake pedal is pressed it displays ON.

    4R_iSHIFT_CSBRKAND

    PARAMETER SPECIFICATION

    Brake Pedal Position Switch AND Signal
    (OFF/ON)

    If both of the brake switches with two touch points are ON, "ON" is displayed.

    4R_iSHIFT_TMGRREQ

    PARAMETER SPECIFICATION

    Transmission Gear Command
    (1/2/3/4/5/6/R/N)

    This parameter displays the TCU request value of  gear shift position.

    4R_iSHIFT_TMGRACT

    PARAMETER SPECIFICATION

    Transmission Gear
    (1/2/3/4/5/6/R/N)

    This parameter displays the in-gear position of transmission.

    4R_iSHIFT_DRVDRSW

    PARAMETER SPECIFICATION

    Driver's Door Switch
    (Closed/Open)

     This parameter displays the open/closed state of driver's door.

    4R_iSHIFT_HACSW

    PARAMETER SPECIFICATION

    HAC Switch
    (OFF/ON)

    This parameter displays the operation condition of air control system.

    4R_iSHIFT_HNDBRK

    PARAMETER SPECIFICATION

    Parking Brake Switch
    (OFF/ON)

    This parameter displays the hand brake condition (CAN signal).

    4R_iSHIFT_FTBRKOR

    PARAMETER SPECIFICATION

    Less than one foot brake is pressed (CAN Signal)
    (OFF/ON)

    If either of the brakes with two touch points is ON, "ON" is displayed. 

    4R_iSHIFT_FTBRKAND

    PARAMETER SPECIFICATION

    Two Foot Brakes are pressed (CAN Signal)
    (OFF/ON)

    If both of the brakes switch with two touch points are ON, "ON" is displayed.

    4R_iSHIFT_IGONSIG

    PARAMETER SPECIFICATION

    Ignition Switch ON Signal
    (OFF/ON)

    This parameter displays the ignition switch condition. 

    4R_iSHIFT_VSAFITD

    PARAMETER SPECIFICATION

    VSA Fitted
    (Not-Fitted/Fitted)

    This parameter displays if  the vehicle equips VSA or not.

    4R_iSHIFT_VSAACT

    PARAMETER SPECIFICATION

    VSA System
    (Inactive/Active)

    This parameter displays the operation condition of  VSA.

    (While operated Active is displayed.)

    4R_iSHIFT_CRSACT

    PARAMETER SPECIFICATION

    Cruise Control System
    (Inactive/Active)

    This parameter displays the operation condition of  cruise control. 

    (While operated Active is displayed.)

    4R_iSHIFT_ABSACT

    PARAMETER SPECIFICATION

    ABS System
    (Inactive/Active)

    This parameter displays the operation condition of  ABS.

    (While operated Active is displayed.)

    4R_iSHIFT_STRREQ

    PARAMETER SPECIFICATION

    Starter Operation Command
    (OFF/ON)

    This parameter displays the condition of operation request of starter motor. 

    4R_iSHIFT_AMTSTRLY

    PARAMETER SPECIFICATION

    Starter Enable Signal
    (Disable/Enable)

    This parameter displays if the engine is ready to start.

    4R_iSHIFT_AMTCRP

    PARAMETER SPECIFICATION

    Creep Control System
    (Inactive/Active)

    This parameter displays the creep condition.

    (While operated Active is displayed.)

    4R_iSHIFT_AMTTMIL

    PARAMETER SPECIFICATION

    i-SHIFT Indicator
    (OFF/ON)

    This parameter displays the lighting condition of  T-MIL warning lamp in gauge.

    4R_iSHIFT_AMTAUTOM

    PARAMETER SPECIFICATION

    Auto Mode Gauge Display
    (OFF/ON)

    This parameter displays ON when "A" is shown in gauge gear position display panel.

    4R_iSHIFT_AMTCLTCL

    PARAMETER SPECIFICATION

    Clutch Closed
    (Closed/Open)

    This parameter displays the clutch signal on closed side.

    4R_iSHIFT_AMTCLOP

    PARAMETER SPECIFICATION

    Clutch Open
    (Closed/Open)

    This parameter displays the clutch signal on open side.

    4R_iSHIFT_AMTBZREQ

    PARAMETER SPECIFICATION

    Buzzer Request
    (OFF/ON)

    This parameter displays the operation signal of TCU buzzer.

    (While operated ON is displayed.)

    (Ref.)
    Gauge unit makes beep sounds when door is opened while either gear is engaged.

    4R_iSHIFT_AMTIGON

    PARAMETER SPECIFICATION

    Ignition ON
    (OFF/ON)

    This parameter displays the condition of ignition signal input to TCU. 

    4R_iSHIFT_AMTFTBRK

    PARAMETER SPECIFICATION

    Brake Pedal Position Switch
    (OFF/ON)

    This parameter displays the foot brake switch condition.

    4R_iSHIFT_AMTCLTP3

    PARAMETER SPECIFICATION

    Clutch Contact Position 3 Learning Condition
    (Not learnt/Learnt)

    This parameter displays the learning condition of clutch touch point 3.

    4R_iSHIFT_AMTCLTP2

    PARAMETER SPECIFICATION

    Clutch Contact Position 2 Learning Condition
    (Not learnt/Learnt)

    This parameter displays the learning condition of clutch touch point 2.

    4R_iSHIFT_AMTCLTP1

    PARAMETER SPECIFICATION

    Clutch Contact Position 1 Learning Condition
    (Not learnt/Learnt)

    This parameter displays the learning condition of clutch touch point 1.

    4R_iSHIFT_ENDPOSGRR

    PARAMETER SPECIFICATION

    Shift Change Actuator Position Learning Condition (Reverse Gear)
    (Not learnt/Learnt)

    This parameter displays the learning condition of gear end position (Reverse).

    4R_iSHIFT_ENDPOSGR6

    PARAMETER SPECIFICATION

    Shift Change Actuator Position Learning Condition (6th Gear)
    (Not learnt/Learnt)

    This parameter displays the learning condition of gear end position (6th).

    4R_iSHIFT_ENDPOSGR5

    PARAMETER SPECIFICATION

    Shift Change Actuator Position Learning Condition (5th Gear)
    (Not learnt/Learnt)

    This parameter displays the learning condition of gear end position (5th).

    4R_iSHIFT_ENDPOSGR4

    PARAMETER SPECIFICATION

    Shift Change Actuator Position Learning Condition (4th Gear)
    (Not learnt/Learnt)

    This parameter displays the learning condition of gear end position (4th).

    4R_iSHIFT_ENDPOSGR3

    PARAMETER SPECIFICATION

    Shift Change Actuator Position Learning Condition (3rd Gear)
    (Not learnt/Learnt)

    This parameter displays the learning condition of gear end position (3rd).

    4R_iSHIFT_ENDPOSGR2

    PARAMETER SPECIFICATION

    Shift Change Actuator Position Learning Condition (2nd Gear)
    (Not learnt/Learnt)

    This parameter displays the learning condition of gear end position (2nd).

    4R_iSHIFT_ENDPOSGR1

    PARAMETER SPECIFICATION

    Shift Change Actuator Position Learning Condition (1st Gear)
    (Not learnt/Learnt)

    This parameter displays the learning condition of gear end position (1st).

    4R_iSHIFT_SYNCPOSG6

    PARAMETER SPECIFICATION

    Synchronizing Position Learning Condition (6th Gear)
    (Not learnt/Learnt)

    This parameter displays the learning condition of synchronizer position  (6th).

     

    4R_iSHIFT_SYNCPOSG5

    PARAMETER SPECIFICATION

    Synchronizing Position Learning Condition (5th Gear)
    (Not learnt/Learnt)

    This parameter displays the learning condition of synchronizer position  (5th).

     

    4R_iSHIFT_SYNCPOSG4

    PARAMETER SPECIFICATION

    Synchronizing Position Learning Condition (4th Gear)
    (Not learnt/Learnt)

    This parameter displays the learning condition of synchronizer position  (4th).

     

    4R_iSHIFT_SYNCPOSG3

    PARAMETER SPECIFICATION

    Synchronizing Position Learning Condition (3rd Gear)
    (Not learnt/Learnt)

    This parameter displays the learning condition of synchronizer position  (3rd).

     

    4R_iSHIFT_SYNCPOSG2

    PARAMETER SPECIFICATION

    Synchronizing Position Learning Condition (2nd Gear)
    (Not learnt/Learnt)

    This parameter displays the learning condition of synchronizer position  (2nd).

     

    4R_iSHIFT_SYNCPOSG1

    PARAMETER SPECIFICATION

    Synchronizing Position Learning Condition (1st Gear)
    (Not learnt/Learnt)

    This parameter displays the learning condition of synchronizer position  (1st).

     

    4R_iSHIFT_SHFTVLDHW

    PARAMETER SPECIFICATION

    Hardware Valid
    (Disable/Enable)

    This parameter displays the condition of hardware related to shift.

    4R_iSHIFT_SHFTVLDAL

    PARAMETER SPECIFICATION

    All Outputs Valid
    (Disable/Enable)

    This parameter displays the condition of each sensor for shifter.

    (Ref.)

    When shifter have moved into every position specified in the figure below then condition is judged.
    It will be reset when ignition switch is turned off.


    4R_iSHIFT_SHFTVLDR

    PARAMETER SPECIFICATION

    Shift Valid - Reverse
    (Disable/Enable)

    This parameter displays the hardware condition of shifter Reverse position sensor.

    (Ref.)
    If operated normally "Enable" is displayed.

    4R_iSHIFT_SHFTRWR

    PARAMETER SPECIFICATION

    Reverse
    (OFF/ON)

    This parameter displays the condition of Reverse signal input to TCU.

    4R_iSHIFT_SHFTRR

    PARAMETER SPECIFICATION

    Shifter R
    (OFF/ON)

    This parameter displays the Reverse signal of shifter.

    4R_iSHIFT_SHFTVLDN

    PARAMETER SPECIFICATION

    Shift Valid - Neutral
    (Disable/Enable)

    This parameter displays the hardware condition of shifter Neutral position sensor.

    (Ref.)
    If operated normally "Enable" is displayed.

    4R_iSHIFT_SHFTRWN

    PARAMETER SPECIFICATION

    Neutral
    (OFF/ON)

    This parameter displays the condition of Neutral signal input to TCU.

    4R_iSHIFT_SHFTRN

    PARAMETER SPECIFICATION

    Shifter N
    (OFF/ON)

    This parameter displays the Neutral signal of shifter.

    4R_iSHIFT_SHFTVLDD

    PARAMETER SPECIFICATION

    Shift Valid - Drive
    (Disable/Enable)

    This parameter displays the hardware condition of shifter Drive position sensor.

    (Ref.)
    If operated normally "Enable" is displayed.

    4R_iSHIFT_SHFTRWD

    PARAMETER SPECIFICATION

    Drive
    (OFF/ON)

    This parameter displays the condition of Drive signal input to TCU.

    4R_iSHIFT_SHFTRD

    PARAMETER SPECIFICATION

    Shifter D
    (OFF/ON)

    This parameter displays the condition of Drive signal of shifter.

     

    4R_iSHIFT_SHFTVLDM

    PARAMETER SPECIFICATION

    Shift Valid - Auto/Manual
    (Disable/Enable)

    This parameter displays the hardware condition of shifter Auto/Manual position sensor.

    (Ref.)
    If operated normally "Enable" is displayed.

    4R_iSHIFT_SHFTRWA

    PARAMETER SPECIFICATION

    Auto/Manual
    (Auto/Manual)

    This parameter displays the condition of Auto/Manual signal input to TCU.

    4R_iSHIFT_SHFTRAM

    PARAMETER SPECIFICATION

    Shifter A/M
    (OFF/ON)

    This parameter displays the condition of Auto/Manual signal of shifter.

    4R_iSHIFT_SHFTVLDTP

    PARAMETER SPECIFICATION

    Steering Wheel Upshift (+) Switch Command
    (Disable/Enable)

    This parameter displays the hardware condition of shifter Tip+ position sensor.

    (Ref.)
    If operated normally "Enable" is displayed.

    4R_iSHIFT_SHFTRWTP

    PARAMETER SPECIFICATION

    Tip+ (Shifter)
    (OFF/ON)

    This parameter displays the condition of Tip+ signal input to TCU.

    4R_iSHIFT_SHFTRTP

    PARAMETER SPECIFICATION

    Shifter Tip Plus
    (OFF/ON)

    This parameter displays the condition of Tip+ signal of shifter.

    4R_iSHIFT_SHFTVLDTM

    PARAMETER SPECIFICATION

    Steering Wheel Downshift (-) Switch Command
    (Disable/Enable)

    This parameter displays the hardware condition of shifter Tip- position sensor.

    (Ref.)
    If operated normally "Enable" is displayed.

     

    4R_iSHIFT_SHFTRWTM

    PARAMETER SPECIFICATION

    Tip- (Shifter)
    (OFF/ON)

    This parameter displays the condition of Tip- signal input to TCU.

     

    4R_iSHIFT_SHFTRTM

    PARAMETER SPECIFICATION

    Shifter Tip Minus
    (OFF/ON)

    This parameter displays the condition of Tip- signal of shifter.

     

    4R_iSHIFT_SHFTRWTPP

    PARAMETER SPECIFICATION

    Steering Wheel Upshift (+) Switch
    (OFF/ON)

    This parameter displays the condition of Paddle Tip+ signal input to TCU.

    4R_iSHIFT_SHFTRWTMP

    PARAMETER SPECIFICATION

    Steering Wheel Downshift (-) Switch
    (OFF/ON)

    This parameter displays the condition of Paddle Tip- signal input to TCU.

    4R_iSHIFT_SHFTRDN

    PARAMETER SPECIFICATION

    Shifter ZDN
    (OFF/ON)

    ON is read out when shifter is located in the middle of Drive position and Neutral position.

    4R_iSHIFT_SHFTRRN

    PARAMETER SPECIFICATION

    Shifter ZRN
    (OFF/ON)

    ON is read out when shifter is located in the middle of Reverse position and Neutral position.

    4R_iSHIFT_TPLONG

    PARAMETER SPECIFICATION

    Long Term Clutch Contact Point Learned Value
    (mm)

    This parameter displays the learned value of clutch touch point 1.

    Normal range:7.00mm - 14.00mm

    4R_iSHIFT_TPMEDIUM

    PARAMETER SPECIFICATION

    Medium Term Clutch Contact Point Learned Value
    (mm)

    This parameter displays the learned value of clutch touch point 2.

    Normal range:7.00mm - 14.00mm

    4R_iSHIFT_TPSHORT

    PARAMETER SPECIFICATION

    Short Term Clutch Contact Point Learned Value
    (mm)

    This parameter displays the learned value of clutch touch point 3.

    Normal range:7.00mm - 14.00mm

    4R_iSHIFT_CLTPOSRQ

    PARAMETER SPECIFICATION

    Clutch Position Command
    (mm)

    This parameter displays the value of clutch position requested from TCU.

    4R_iSHIFT_CLTPOSACT

    PARAMETER SPECIFICATION

    Clutch Position
    (mm)

    This parameter displays the actual clutch position.

    4R_iSHIFT_SFTPOSGR1

    PARAMETER SPECIFICATION

    Shift Position Gear - 1st
    (mm)

    This parameter displays the shift position learned in gear end position learning. (1st)

    Normal range:7.40mm - 11.40mm

    4R_iSHIFT_SFTPOSGR2

    PARAMETER SPECIFICATION

    Shift Position Gear - 2nd
    (mm)

    This parameter displays the shift position learned in gear end position learning. (2nd)

    Normal range:-6.20mm - -10.20mm

    4R_iSHIFT_SFTPOSGR3

    PARAMETER SPECIFICATION

    Shift Position Gear - 3rd
    (mm)

    This parameter displays the shift position learned in gear end position learning. (3rd)

    Normal range:7.40mm - 11.40mm

    4R_iSHIFT_SFTPOSGR4

    PARAMETER SPECIFICATION

    Shift Position Gear - 4th
    (mm)

    This parameter displays the shift position learned in gear end position learning. (4th)

    Normal range:-6.20mm - -10.20mm

    4R_iSHIFT_SFTPOSGR5

    PARAMETER SPECIFICATION

    Shift Position Gear - 5th
    (mm)

    This parameter displays the shift position learned in gear end position learning. (5th)

    Normal range:7.40mm - 11.40mm

    4R_iSHIFT_SFTPOSGR6

    PARAMETER SPECIFICATION

    Shift Position Gear - 6th
    (mm)

    This parameter displays the shift position learned in gear end position learning. (6th)

    Normal range:-6.20mm - -10.20mm

    4R_iSHIFT_SFTPOSGRR

    PARAMETER SPECIFICATION

    Shift Position Gear - Reverse
    (mm)

    This parameter displays the shift position learned in gear end position learning. (Reverse)

    Normal range: -6.20mm - -10.20mm

    4R_iSHIFT_SLCTPOSGR1

    PARAMETER SPECIFICATION

    Select Position Gear - 1st
    (mm)

    This parameter displays the select position learned in gear end position learning. (1st)

    Normal range:-2.80mm - -5.80mm

    4R_iSHIFT_SLCTPOSGR2

    PARAMETER SPECIFICATION

    Select Position Gear - 2nd
    (mm)

    This parameter displays the select position learned in gear end position learning. (2nd)

    Normal range:-2.80mm - -5.80mm

    4R_iSHIFT_SLCTPOSGR3

    PARAMETER SPECIFICATION

    Select Position Gear - 3rd
    (mm)

    This parameter displays the select position learned in gear end position learning. (3rd)

    Normal range:-0.90mm - 2.10mm

    4R_iSHIFT_SLCTPOSGR4

    PARAMETER SPECIFICATION

    Select Position Gear - 4th
    (mm)

    This parameter displays the select position learned in gear end position learning. (4th)

    Normal range:-0.90mm - 2.10mm

    4R_iSHIFT_SLCTPOSGR5

    PARAMETER SPECIFICATION

    Select Position Gear - 5th
    (mm)

    This parameter displays the select position learned in gear end position learning. (5th)

    Normal range:4.60mm - 7.60mm

    4R_iSHIFT_SLCTPOSGR6

    PARAMETER SPECIFICATION

    Select Position Gear - 6th
    (mm)

    This parameter displays the select position learned in gear end position learning. (6th)

    Normal range:4.60mm - 7.60mm

    4R_iSHIFT_SLCTPOSGRR

    PARAMETER SPECIFICATION

    Select Position Gear - Reverse
    (mm)

    This parameter displays the select position learned in gear end position learning. (Reverse)

    Normal range:9.45mm - 11.95mm

    4R_iSHIFT_SYNCPOS1

    PARAMETER SPECIFICATION

    Synchronizing Position Learned Value (1st Gear)
    (mm)

    This parameter displays the learned value of synchronizer position. (1st)

    Normal range:0.20mm - 8.20mm

    4R_iSHIFT_SYNCPOS2

    PARAMETER SPECIFICATION

    Synchronizing Position Learned Value (2nd Gear)
    (mm)

    This parameter displays the learned value of synchronizer position. (2nd)

    Normal range:-6.90mm - 1.10mm

    4R_iSHIFT_SYNCPOS3

    PARAMETER SPECIFICATION

    Synchronizing Position Learned Value (3rd Gear)
    (mm)

    This parameter displays the learned value of synchronizer position. (3rd)

    Normal range:0.20mm - 8.20mm

    4R_iSHIFT_SYNCPOS4

    PARAMETER SPECIFICATION

    Synchronizing Position Learned Value (4th Gear)
    (mm)

    This parameter displays the learned value of synchronizer position. (4th)

    Normal range:-6.90mm - 1.10mm

    4R_iSHIFT_SYNCPOS5

    PARAMETER SPECIFICATION

    Synchronizing Position Learned Value (5th Gear)
    (mm)

    This parameter displays the learned value of synchronizer position. (5th)

    Normal range:0.20mm - 8.20mm

    4R_iSHIFT_SYNCPOS6

    PARAMETER SPECIFICATION

    Synchronizing Position Learned Value (6th Gear)
    (mm)

    This parameter displays the learned value of synchronizer position. (6th)

    Normal range:-6.90mm - 1.10mm

    4R_iSHIFT_FRCOEF1A

    PARAMETER SPECIFICATION

    Friction Coefficient #1
    (No unit)

    This parameter displays the learning condition of clutch friction coefficient.

    Normal range:200 - 700

    4R_iSHIFT_FRCOEF2A

    PARAMETER SPECIFICATION

    Friction Coefficient #2
    (No unit)

    This parameter displays the learning condition of clutch friction coefficient.

    Normal range:200 - 700

    4R_iSHIFT_FRCOEF3A

    PARAMETER SPECIFICATION

    Friction Coefficient #3
    (No unit)

    This parameter displays the learning condition of clutch friction coefficient.

    Normal range:200 - 700

    4R_iSHIFT_FRCOEFGA

    PARAMETER SPECIFICATION

    Friction Coefficient General
    (No unit)

    This parameter displays the learning condition of clutch friction coefficient.

    Normal range:200 - 700

    4R_iSHIFT_GTWDTG1

    PARAMETER SPECIFICATION

    Gate Width Gear 1
    (mm)

    This parameter displays the range of movement of select lever when gear is engaged. (1st)

    4R_iSHIFT_GTWDTG2

    PARAMETER SPECIFICATION

    Gate Width Gear 2
    (mm)

    This parameter displays the range of movement of select lever when gear is engaged. (2nd)

    4R_iSHIFT_GTWDTG3

    PARAMETER SPECIFICATION

    Gate Width Gear 3
    (mm)

    This parameter displays the range of movement of select lever when gear is engaged. (3rd)

    4R_iSHIFT_GTWDTG4

    PARAMETER SPECIFICATION

    Gate Width Gear 4
    (mm)

    This parameter displays the range of movement of select lever when gear is engaged. (4th)

    4R_iSHIFT_GTWDTG5

    PARAMETER SPECIFICATION

    Gate Width Gear 5
    (mm)

    This parameter displays the range of movement of select lever when gear is engaged. (5th)

    4R_iSHIFT_GTWDTG6

    PARAMETER SPECIFICATION

    Gate Width Gear 6
    (mm)

    This parameter displays the range of movement of select lever when gear is engaged. (6th)

    4R_iSHIFT_GTWDTGR

    PARAMETER SPECIFICATION

    Gate Width Gear R
    (mm)

    This parameter displays the range of movement of select lever when gear is engaged. (Reverse)

    4R_iSHIFT_SLCTNWDTH

    PARAMETER SPECIFICATION

    Select position Neutral
    (mm)

    This parameter displays the width of Neutral Position.

    4R_iSHIFT_AMTSSW

    PARAMETER SPECIFICATION

    Mode Switch
    (OFF/ON)

    This parameter displays Mode Switch pressed.

    4R_iSHIFT_NVSP

    PARAMETER SPECIFICATION

    Wheel Revolution Speed
    (rpm)

    This parameter displays the revolution speed of wheel.

    4R_iSHIFT_CRSS1

    PARAMETER SPECIFICATION

    Cruise control Shift down request 1
    (Inactive/Active)

    This parameter displays if TCU requests shift change actuator shift down from 6th to 5th when the cruise control is activated.

    4R_iSHIFT_CRSS2

    PARAMETER SPECIFICATION

    Cruise control Shift down request 2
    (Inactive/Active)

    This parameter displays if TCU requests shift change actuator shift down from 5th to 4th when the cruise control is activated.

     

     

     

     

     

     

     

     

     

    4R_iSHIFT_DTC_504

    136-2 (P0504)
    Brake Pedal Position Signal Malfunction (from ECM by F-CAN)

    Component/System

    Fail Safe Action

    Malfunction Criteria

    Estimated Malfunction Component/System

    Driving Pattern

    4R_iSHIFT_DTC_512

    137-2 (P0512)
    Starter Signal Circuit Malfunction

    Component/System

    Fail Safe Action

    Malfunction Criteria

    Estimated Malfunction Component/System

    Driving Pattern

    4R_iSHIFT_DTC_562

    138-3 (P0562)
    TCM Power Source Circuit (B+) Low Voltage

    Component/System

    Fail Safe Action

    Malfunction Criteria

    Estimated Malfunction Component/System

    Driving Pattern

    4R_iSHIFT_DTC_563

    138-4 (P0563)
    TCM Power Source Circuit (B+) High Voltage

    Component/System

    Fail Safe Action

    Malfunction Criteria

    Estimated Malfunction Component/System

    Driving Pattern

    4R_iSHIFT_DTC_603

    0-3 (P0603)
    TCM Internal KAM Error

    Component/System

    Fail Safe Action

    Malfunction Criteria

    Estimated Malfunction Component/System

    Driving Pattern

    4R_iSHIFT_DTC_605

    0-6 (P0605)
    TCM Programming Error

    Component/System

    Fail Safe Action

    Malfunction Criteria

    Estimated Malfunction Component/System

    Driving Pattern

    4R_iSHIFT_DTC_666

    0-21 (P0666)
    TCM Internal Temperature Sensor Signal Malfunction

    Component/System

    Fail Safe Action

    Malfunction Criteria

    Estimated Malfunction Component/System

    Driving Pattern

    4R_iSHIFT_DTC_702

    0-22 (P0702)
    TCM Internal CPU Power Supply Circuit Malfunction

    Component/System

    Fail Safe Action

    Malfunction Criteria

    Estimated Malfunction Component/System

    Driving Pattern

    4R_iSHIFT_DTC_780

    165-2 (P0780)
    Transmission Shift Change System Malfunction

    Component/System

    Fail Safe Action

    Malfunction Criteria

    Estimated Malfunction Component/System

    Driving Pattern

    4R_iSHIFT_DTC_810

    163-3 (P0810)
    Clutch Operation Problem

    Component/System

    Fail Safe Action

    Malfunction Criteria

    Estimated Malfunction Component/System

    Driving Pattern

    4R_iSHIFT_DTC_882

    139-3 (P0882)
    TCM Power Input Voltage Lower than ECM Power Input Signal

    Component/System

    Fail Safe Action

    Malfunction Criteria

    Estimated Malfunction Component/System

    Driving Pattern

    4R_iSHIFT_DTC_883

    139-4 (P0883)
    TCM Power Input Voltage Higher than ECM Power Input Signal

    Component/System

    Fail Safe Action

    Malfunction Criteria

    Estimated Malfunction Component/System

    Driving Pattern

    4R_iSHIFT_DTC_904

    162-2 (P0904)
    Select Actuator Motor Rotating Pulse Sensor Signal Circuit Malfunction

    Component/System

    Fail Safe Action

    Malfunction Criteria

    Estimated Malfunction Component/System

    Driving Pattern

    4R_iSHIFT_DTC_909

    162-3 (P0909)
    Transmission Shift Change Actuator Neutral Position Learned Value Out of Range

    Component/System

    Fail Safe Action

    Malfunction Criteria

    Estimated Malfunction Component/System

    Driving Pattern

    4R_iSHIFT_DTC_910

    162-4 (P0910)
    Select Actuator Motor System Malfunction

    Component/System

    Fail Safe Action

    Malfunction Criteria

    Estimated Malfunction Component/System

    Driving Pattern

    4R_iSHIFT_DTC_914

    162-5 (P0914)
    Shift Actuator Motor Rotating Pulse Sensor Signal Circuit Malfunction

    Component/System

    Fail Safe Action

    Malfunction Criteria

    Estimated Malfunction Component/System

    Driving Pattern

    4R_iSHIFT_DTC_919

    162-6 (P0919)
    Transmission Shift Change Actuator Neutral Position Learning Time Out

    Component/System

    Fail Safe Action

    Malfunction Criteria

    Estimated Malfunction Component/System

    Driving Pattern

    4R_iSHIFT_DTC_920

    162-7 (P0920)
    Shift Actuator Motor System Malfunction

    Component/System

    Fail Safe Action

    Malfunction Criteria

    Estimated Malfunction Component/System

    Driving Pattern

    4R_iSHIFT_DTC_942

    163-4 (P0942)
    Clutch Hydraulic System Malfunction

    Component/System

    Fail Safe Action

    Malfunction Criteria

    Estimated Malfunction Component/System

    Driving Pattern

    4R_iSHIFT_DTC_16C0

    99-1 (P16C0)
    TCM Programming Error

    Component/System

    Fail Safe Action

    Malfunction Criteria

    Estimated Malfunction Component/System

    Driving Pattern

    4R_iSHIFT_DTC_19E5

    163-2 (P19E5)
    Clutch Actuator Stroke Sensor Signal Out of Range

    Component/System

    Fail Safe Action

    Malfunction Criteria

    Estimated Malfunction Component/System

    Driving Pattern

    4R_iSHIFT_DTC_19E6

    164-1 (P19E6)
    Clutch Temperature Too High (Over 300°C (572°F))

    Component/System

    Fail Safe Action

    Malfunction Criteria

    Estimated Malfunction Component/System

    Driving Pattern

    4R_iSHIFT_DTC_19E7

    160-27 (P19E7)
    Clutch Contact Position 3 Learning Not Completed

    Component/System

    Fail Safe Action

    Malfunction Criteria

    Estimated Malfunction Component/System

    Driving Pattern

    4R_iSHIFT_DTC_19E8

    130-1 (P19E8)
    Vehicle Speed Signal Malfunction (from ECM by Signal Line)

    Component/System

    Fail Safe Action

    Malfunction Criteria

    Estimated Malfunction Component/System

    Driving Pattern

    4R_iSHIFT_DTC_19E9

    131-1 (P19E9)
    Brake Pedal Position Signal Malfunction (from ECM by Signal Line)

    Component/System

    Fail Safe Action

    Malfunction Criteria

    Estimated Malfunction Component/System

    Driving Pattern

    4R_iSHIFT_DTC_19EA

    132-1 (P19EA)
    Starter Signal Malfunction (from ECM by Signal Line)

    Component/System

    Fail Safe Action

    Malfunction Criteria

    Estimated Malfunction Component/System

    Driving Pattern

    4R_iSHIFT_DTC_19EB

    133-1 (P19EB)
    TCM initialization with Tester Error

    Component/System

    Fail Safe Action

    Malfunction Criteria

    Estimated Malfunction Component/System

    Driving Pattern

    4R_iSHIFT_DTC_19EC

    150-21 (P19EC)
    Shift Actuator Motor Rotating Pulse/Rotating Direction Sensor Supply Signal Circuit Low Voltage

    Component/System

    Fail Safe Action

    Malfunction Criteria

    Estimated Malfunction Component/System

    Driving Pattern

    4R_iSHIFT_DTC_19ED

    150-22 (P19ED)
    Shift Actuator Motor Rotating Pulse/Rotating Direction Sensor Supply Signal Circuit High Voltage

    Component/System

    Fail Safe Action

    Malfunction Criteria

    Estimated Malfunction Component/System

    Driving Pattern

    4R_iSHIFT_DTC_19EE

    150-23 (P19EE)
    Shift Actuator Motor Rotating Pulse/Rotating Direction Sensor Supply Signal Circuit High Voltage

    Component/System

    Fail Safe Action

    Malfunction Criteria

    Estimated Malfunction Component/System

    Driving Pattern

    4R_iSHIFT_DTC_19EF

    151-22 (P19EF)
    Shift Actuator Motor Position Sensor Ground Line Open

    Component/System

    Fail Safe Action

    Malfunction Criteria

    Estimated Malfunction Component/System

    Driving Pattern

    4R_iSHIFT_DTC_19F0

    152-21 (P19F0)
    Shift Actuator Motor Rotating Direction Sensor Signal Circuit Low Voltage

    Component/System

    Fail Safe Action

    Malfunction Criteria

    Estimated Malfunction Component/System

    Driving Pattern

    4R_iSHIFT_DTC_19F2

    152-23 (P19F2)
    Shift Actuator Motor Rotating Direction Sensor Signal Circuit High Voltage

    Component/System

    Fail Safe Action

    Malfunction Criteria

    Estimated Malfunction Component/System

    Driving Pattern

    4R_iSHIFT_DTC_19F3

    153-21 (P19F3)
    Select Actuator Motor Rotating Pulse/Rotating Direction Sensor Supply Signal Circuit Low Voltage

    Component/System

    Fail Safe Action

    Malfunction Criteria

    Estimated Malfunction Component/System

    Driving Pattern

    4R_iSHIFT_DTC_19F4

    153-22 (P19F4)
    Select Actuator Motor Rotating Pulse/Rotating Direction Sensor Supply Signal Circuit High Voltage

    Component/System

    Fail Safe Action

    Malfunction Criteria

    Estimated Malfunction Component/System

    Driving Pattern

    4R_iSHIFT_DTC_19F5

    153-23 (P19F5)
    Select Actuator Motor Rotating Pulse Sensor Signal Circuit High Voltage

    Component/System

    Fail Safe Action

    Malfunction Criteria

    Estimated Malfunction Component/System

    Driving Pattern

    4R_iSHIFT_DTC_19F6

    154-22 (P19F6)
    Select Actuator Motor Position Sensor Ground Line Open

    Component/System

    Fail Safe Action

    Malfunction Criteria

    Estimated Malfunction Component/System

    Driving Pattern

    4R_iSHIFT_DTC_19F7

    155-21 (P19F7)
    Select Actuator Motor Rotating Direction Sensor Signal Circuit Low Voltage

    Component/System

    Fail Safe Action

    Malfunction Criteria

    Estimated Malfunction Component/System

    Driving Pattern

    4R_iSHIFT_DTC_19F9

    155-23 (P19F9)
    Select Actuator Motor Rotating Direction Sensor Signal Circuit High Voltage

    Component/System

    Fail Safe Action

    Malfunction Criteria

    Estimated Malfunction Component/System

    Driving Pattern

    4R_iSHIFT_DTC_19FA

    160-21 (P19FA)
    Clutch Contact Position 1, 2, and 3 Learning Condition Error

    Component/System

    Fail Safe Action

    Malfunction Criteria

    Estimated Malfunction Component/System

    Driving Pattern

    4R_iSHIFT_DTC_19FB

    160-22 (P19FB)
    Clutch Contact Position 1, 2, and 3 Learning Not Completed

    Component/System

    Fail Safe Action

    Malfunction Criteria

    Estimated Malfunction Component/System

    Driving Pattern

    4R_iSHIFT_DTC_19FC

    160-23 (P19FC)
    Shift Change Actuator Position Learning Not Completed

    Component/System

    Fail Safe Action

    Malfunction Criteria

    Estimated Malfunction Component/System

    Driving Pattern

    4R_iSHIFT_DTC_19FD

    160-24 (P19FD)
    Shift Change Actuator Position Learning Value Out of Range

    Component/System

    Fail Safe Action

    Malfunction Criteria

    Estimated Malfunction Component/System

    Driving Pattern

    4R_iSHIFT_DTC_19FE

    160-25 (P19FE)
    Clutch Contact Position 1, 2, and 3 Learning Value Out of Range

    Component/System

    Fail Safe Action

    Malfunction Criteria

    Estimated Malfunction Component/System

    Driving Pattern

    4R_iSHIFT_DTC_19FF

    160-26 (P19FF)
    Clutch Friction Coefficient Learning Value Out of Range

    Component/System

    Fail Safe Action

    Malfunction Criteria

    Estimated Malfunction Component/System

    Driving Pattern

    4R_iSHIFT_DTC_2785

    163-1 (P2785)
    Clutch Actuator Temperature Too High

    Component/System

    Fail Safe Action

    Malfunction Criteria

    Estimated Malfunction Component/System

    Driving Pattern

    4R_iSHIFT_DTC_2786

    162-1 (P2786)
    Transmission Shift Change Actuator Temperature Too High

    Component/System

    Fail Safe Action

    Malfunction Criteria

    Estimated Malfunction Component/System

    Driving Pattern

    4R_iSHIFT_DTC_2787

    164-2 (P2787)
    Clutch Temperature Too High (Over 400°C (752°F))

    Component/System

    Fail Safe Action

    Malfunction Criteria

    Estimated Malfunction Component/System

    Driving Pattern

    4R_iSHIFT_DTC_100

    107-11 (U0100)
    F-CAN Malfunction (TCM Lost Communication with ECM)

    Component/System

    Fail Safe Action

    Malfunction Criteria

    Estimated Malfunction Component/System

    Driving Pattern

    4R_iSHIFT_DTC_103

    107-9 (U0103)
    F-CAN Malfunction (TCM Lost Communication with Gear Shift Control Module)

    Component/System

    Fail Safe Action

    Malfunction Criteria

    Estimated Malfunction Component/System

    Driving Pattern

    4R_iSHIFT_DTC_155

    107-3 (U0155)
    F-CAN Malfunction (TCM Lost Communication with Gauge Control Module)

    Component/System

    Fail Safe Action

    Malfunction Criteria

    Estimated Malfunction Component/System

    Driving Pattern

    4R_iSHIFT_DTC_401

    134-2 (U0401)
    F-CAN Malfunction (TCM Received Invalid Data from ECM)

    Component/System

    Fail Safe Action

    Malfunction Criteria

    Estimated Malfunction Component/System

    Driving Pattern

    4R_iSHIFT_DTC_404

    134-7 (U0404)
    F-CAN Malfunction (TCM Received Invalid Data from Gear Shift Control Module)

    Component/System

    Fail Safe Action

    Malfunction Criteria

    Estimated Malfunction Component/System

    Driving Pattern

    4R_iSHIFT_DTC_1261

    107-21 (U1261)
    F-CAN Malfunction (TCM Lost Communication with ABS/VSA Modulator-Control Unit)

    Component/System

    Fail Safe Action

    Malfunction Criteria

    Estimated Malfunction Component/System

    Driving Pattern

    4R_iSHIFT_DTC_1400

    135-2 (U1400)
    F-CAN Malfunction (TCM Received Out of Range Data from ECM)

    Component/System

    Fail Safe Action

    Malfunction Criteria

    Estimated Malfunction Component/System

    Driving Pattern

    4R_iSHIFT_DTC_1401

    161-21 (U1401)
    F-CAN Malfunction (TCM Received Invalid Shift Down Command While Cruise Control from ECM)

    Component/System

    Fail Safe Action

    Malfunction Criteria

    Estimated Malfunction Component/System

    Driving Pattern

    4R_iSHIFT_DTC_1402

    161-22 (U1402)
    F-CAN Malfunction (TCM Received Invalid Shift Down Command While Cruise Control from ECM)

    Component/System

    Fail Safe Action

    Malfunction Criteria

    Estimated Malfunction Component/System

    Driving Pattern

    4R_iSHIFT_DTC_1403

    134-21 (U1403)
    F-CAN Malfunction (TCM Received Invalid Data from ABS/VSA Modulator-Control Unit)

    Component/System

    Fail Safe Action

    Malfunction Criteria

    Estimated Malfunction Component/System

    Driving Pattern

    4R_iSHIFT_DTC_1404

    135-21 (U1404)
    F-CAN Malfunction (TCM Received Out of Range Data from ABS/VSA Modulator-Control Unit)

    Component/System

    Fail Safe Action

    Malfunction Criteria

    Estimated Malfunction Component/System

    Driving Pattern

    4R_iSHIFT_DTC_1405

    134-22 (U1405)
    F-CAN Malfunction (TCM Received Invalid Data from ABS/VSA Modulator-Control Unit)

    Component/System

    Fail Safe Action

    Malfunction Criteria

    Estimated Malfunction Component/System

    Driving Pattern

    4R_iSHIFT_DTC_19E4

    162-8 (P19E4)
    Gear Shift Actuator Temperature Out of Range

    Component/System

    Fail Safe Action

    Malfunction Criteria

    Estimated Malfunction Component/System

    Driving Pattern

    4R_iSHIFT_DTC_19F1

    152-22 (P19F1)
    Shifter Motor Rotation Sensor Open

    Component/System

    Fail Safe Action

    Malfunction Criteria

    Estimated Malfunction Component/System

    Driving Pattern

    4R_iSHIFT_DTC_19F8

    155-22 (P19F8)
    Select Motor Rotation Sensor Open

    Component/System

    Fail Safe Action

    Malfunction Criteria

    Estimated Malfunction Component/System

    Driving Pattern

    4R_K_SWS_VB

    PARAMETER SPECIFICATION

    BATTERY:
    (V)

    The battery is charged from the generator at about 12V to 15V while the engine is running.
    The BATTERY shows the battery voltage whenever ignition switch is on.

    4R_K_SWS_SWSTTLWGT(H)

    PARAMETER SPECIFICATION

    Front Passenger's weight:
    (kg)(lb)

    This parameter shows passenger's weight senser value

    4R_LKCAMMENU_MISC

    TEST MODE MENU HELP

    Miscellaneous Test

    Check the status of LKAS camera through performing following tests:

    4R_LKCAMMENU_CAMERA

    TEST MENU HELP

    STATIC CAMERA AIMING

    This function is used for performing a STATIC CAMERA AIMING.
    Please don't forget to perform this test whenever either of the following is done

    4R_LKCAMMENU_DYNAMIC_CAMERA

    TEST MENU HELP

    DYNAMIC CAMERA AIMING

    This function is used for performing a DYNAMIC CAMERA AIMING.
    Please don't forget to perform this test whenever either of the following is done

    NOTE:
    If DTC 11 isn't detected, please don't perform this test

    4R_LKCAMMENU_VIDEO

    TEST MENU HELP

    VIDEO OUTPUT

    The installation position and angle of the LKAS camera can be confirmed by following procedure.

  • Output image from the video-out by connecting a monitor.
    (Since HDS is not a tool to check the image from the LKAS camera. In order to view the image from LKAS camera, you need an outer monitor and a 3.5mm monaural pin jack-RCA pin jack cable.)

    4R_LK2DCA_09_01

    CONDITION

    It's not completed despite running over half an hour.

    CAUSE

    Camera Angle Malposition

    TREATMENT

    After confirming below, please try to do the static camera aiming.

    4R_LK2DCA_12_01

    CONDITION

    FAIL CODE 1

    CAUSE

    LKAS Camera ECU Failure

    TREATMENT

    4R_LK2DCA_13_01

    CONDITION

    FAIL CODE 2

    CAUSE

    Camera Angle Malposition

    TREATMENT

    After confirming below, please try to do the static camera aiming.

    4R_LK2DCA_14_01

    CONDITION

    FAIL CODE 3

    CAUSE

    LKAS Control ECU Failure

    TREATMENT

    4R_LK2AIM_24_01

    Video output or JPEG file

    Video output
    This function is applied from 03MY vehicle to 12MY vehicle.
    Please connect the image output terminal and display of LKAS CAMERA by a video cable.

    JPEG file
    This function is applied for 13MY CR-V or later.
    HDS readout JPEG file from LKAS CAMERA control unit and store JPEG file to PC desktop.

    4R_LKCM_ECUID5


    ECU ID 5

    [Description]

    This parameter indicates specific of LKAS CAMERA ECU.
    01: For RHD
    02: For LHD

    LK2PHS_01_01


    CAMERA TEMPERATURE
    (°C) (°F)

    [Description]

    This parameter indicates the internal temperature of the LKAS camera.
    The LKAS system stops operating if the internal temperature of camera becomes high or low.
    And the LKAS system comes to work again automatically when the temperature returns normal.

    LK2PHS_02_01


    POWER VOLTAGE
    IG voltage
    (V)

    [Description]

    The battery is charged by the AC generator at about 12V to 15V while the engine is running.
    The POWER VOL indicates the battery voltage when the ignition switch is on.

    [Operating range]

    The standard ondition : 12V - 14V

    4R_LKCM_TEMP_RECORD


    CAMERA TEMPERATURE ABNORMALITY DETECTION
    (DETECTED/NOT DETECTED)

    [Description]

    The generation existence of an abnormal temperature of the camera is displayed.
    If an abnormal temperature of the camera has been detected in the past, it is displayed, "EXIST".

    4R_LKCM_HIST_TEMP


    CAMERA TEMPERATURE WHEN ABNORMALITY TEMPERATURE (1 - 5)
    (°C) (°F)

    [Description]

    Temperature of LKAS camera when abnormal temperature of camera is detected.
    When the temperature of the camera becomes the high temperature or a low temperature, LKAS doesn' t control LKAS because the camera cannot detect scenery.

    4R_LKCM_HIST_ODO


    ODO WHEN ABNORMALITY TEMPERATURE (1 - 5)
    (km) (mile)

    [Description]

    Mileage when abnormal temperature of camera is detected.
    (Value of ODO meter )

    4R_LKCM_001_01

    DTC HELP

    1
    LKAS Camera Malfunction

    POSSIBLE FAILURES

    DIAGNOSTIC PROCEDURE

    A: LKAS camera (A Complete set of camera control unit )
    B: Camera part
    C: Filter, lens
    D: Image pick up device
    E: Image processing part
    F: Image processing circuit
    G: CPU
    H: LKAS control unit

    TEST CONDITIONS

    FAIL SAFE ACTION

    CONDITIONS FOR CANCELING DTCs

    INDICATOR STATUS

    SYSTEM CHECK CYCLES

    DTC STORAGE TIMING

    TREATMENT

    4R_LKCM_002_01

    DTC HELP

    2
    Image Processing Circuit Malfunction

    POSSIBLE FAILURES

    DIAGNOSTIC PROCEDURE

    FAIL SAFE ACTION

    CONDITIONS FOR CANCELING DTCs

    INDICATOR STATUS

    SYSTEM CHECK CYCLES

    DTC STORAGE TIMING

    TREATMENT

    Whenever LKAS camera is replaced, take a procedure for the camera aiming.

    A: LKAS camera (A Complete set of camera control unit )
    B: Camera part
    C: Filter, lens
    D: Image pick up device
    E: Image processing part
    F: Image processing circuit
    G: CPU
    H: LKAS control unit

    4R_LKCM_003_01

    DTC HELP

    3
    EEPROM Circuit Malfunction

    POSSIBLE FAILURES

    DIAGNOSTIC PROCEDURE

    FAIL SAFE ACTION

    CONDITIONS FOR CANCELING DTCs

    INDICATOR STATUS

    SYSTEM CHECK CYCLES

    DTC STORAGE TIMING

    TREATMENT

    4R_LKCM_004_01

    DTC HELP

    4
    Lost Communication with LKAS Control Unit

    POSSIBLE FAILURES

    DIAGNOSTIC PROCEDURE

    FAIL SAFE ACTION

    CONDITIONS FOR CANCELING DTCs

    INDICATOR STATUS

    SYSTEM CHECK CYCLES

    DTC STORAGE TIMING

    4R_LKCM_005_01

    DTC HELP

    5
    Reception Error with LKAS Control Unit

    POSSIBLE FAILURES

    DIAGNOSTIC PROCEDURE

    FAIL SAFE ACTION

    CONDITIONS FOR CANCELING DTCs

    INDICATOR STATUS

    SYSTEM CHECK CYCLES

    DTC STORAGE TIMING

    4R_LKCM_006_01

    DTC HELP

    6
    Temperature Monitoring Circuit Malfunction

    POSSIBLE FAILURES

    DIAGNOSTIC PROCEDURE

    FAIL SAFE ACTION

    CONDITIONS FOR CANCELING DTCs

    INDICATOR STATUS

    SYSTEM CHECK CYCLES

    DTC STORAGE TIMING

    4R_LKCM_007_01

    DTC HELP

    7
    High Temperature Detection with LKAS Camera

    NOTE:
    When the interior temperature of vehicle gets excessively high, and the LKAS camera detects this overheating higher than 60 degrees Celsius (140 degrees Fahrenheit).

    Although it's stored as a DTC to protect the system, it isn't a malfunction.

    POSSIBLE FAILURES

    DIAGNOSTIC PROCEDURE

    FAIL SAFE ACTION

    CONDITIONS FOR CANCELING DTCs

    INDICATOR STATUS

    SYSTEM CHECK CYCLES

    DTC STORAGE TIMING

    TREATMENT

    4R_LKCM_008_01

    DTC HELP

    8
    Low Temperature Detection with LKAS Camera

    NOTE:
    When the interior temperature of vehicle gets excessively low, and the LKAS camera detects lower than
    -10 degrees Celsius (14 degrees Fahrenheit ). Although it is stored as a DTC to protect the system, it isn't a malfunction.

    POSSIBLE FAILURES

    DIAGNOSTIC PROCEDURE

    When the ambient temperature of the photographic element is lower than its operating range of -20 degree Celsius
    (-4
    degrees Fahrenheit ).

    FAIL SAFE ACTION

    CONDITIONS FOR CANCELING DTCs

    INDICATOR STATUS

    SYSTEM CHECK CYCLES

    DTC STORAGE TIMING

    TREATMENT

    4R_LKCM_009_01

    DTC HELP

    9
    Malfunction detection with LKAS Control Unit

    POSSIBLE FAILURES

    DIAGNOSTIC PROCEDURE

    FAIL SAFE ACTION

    CONDITIONS FOR CANCELING DTCs

    INDICATOR STATUS

    SYSTEM CHECK CYCLES

    DTC STORAGE TIMING

    TREATMENT
    Take a procedure for the LKAS control unit troubleshooting.

    4R_LKCM_010_01

    DTC HELP

    10
    Incomplete Static Camera Aiming with LKAS Camera

    NOTE:
    Although it is not a malfunction, in order to ensure the normal operation of system, it is stored as a DTC. Take a procedure static camera aiming whenever LKAS camera is replaced or removed and attached.

    POSSIBLE FAILURES

    DIAGNOSTIC PROCEDURE

    FAIL SAFE ACTION

    CONDITIONS FOR CANCELING DTCs

    INDICATOR STATUS

    SYSTEM CHECK CYCLES

    DTC STORAGE TIMING

    TREATMENT

    4R_LKCM_011_01

    DTC HELP

    11
    Dynamic Camera Aiming Failed with LKAS Camera

    NOTE:
    Although it is not a malfunction, in order to ensure the normal operation of system, it is stored as a DTC. Take a procedure for Static Camera Aiming and Dynamic Camera Aiming whenever LKAS camera is replaced or desorbed.

    POSSIBLE FAILURES

    DIAGNOSTIC PROCEDURE

    FAIL SAFE ACTION

    CONDITIONS FOR CANCELING DTCs

    INDICATOR STATUS

    SYSTEM CHECK CYCLES

    DTC STORAGE TIMING

    TREATMENT

    4R_LKCTRLMENU_PSO

    ADJUSTMENT HELP

    EPS DUMPING

    Because the characteristics of motor operation (such as motor speed, motor resistance) change in accordance with the replacement of the following components, after the components as follows are replaced, writing these characteristics into EPS ECU must be done

    4R_LKCTRLMENU_CSTM

    TEST MODE HELP

    CUSTOMIZE

    Customizing the functions of LKAS according to needs of users.

    4R_LKCTRLMENU_SNR

    ADJUSTMENT HELP

    STEERING REWRITE

    This function is for learning neutral position of the steering angle sensor whenever one of the following is done.

    4R_LKCTRLMENU_ADJUST

    TEST MODE HELP

    ADJUSTMENT

    Adjustment which is related to the LKAS.

    4R_LKCTRL_CONTROL_DELAY

    PARAMETER SPECIFICATION

    CONTROL DELAY
    (Neutral/Long/Short)

    If chattering of lane recognition which is caused by a bad condition occurs, the start of LKAS (the lane keep assist system) should be delayed.
    The length of this delay can be adjusted using the customize function and can be selected from follows:
    Short (High sensitivity): The delay is shorter than the setting of factory shipment
    Neutral (Normal sensitivity): The delay is same as the setting of factory shipment
    Long (Low sensitivity): The delay is longer than the setting of factory shipment
    When in a image unit the chattering of recognizable/unrecognizable occurs frequently in case of obscure white lane, rain, snow, "control delay "can delay the start of the LKAS in order to restrict the LKAS control.

    4R_LKCTRL_DRIVING_WILL

    PARAMETER SPECIFICATION

    DRIVING WILL
    (Neutral/Long/Short)

    When a driver's gripping force is getting weak to a certain level, a warning indication on a meter and a buzzer shall notify the driver, and the lane keep assist system stops.
    DRIVING WILL is a level of detecting weakening gripping force and it can be defined through the customize function.

    4R_LKCTRL_GAIN_ADJUST

    PARAMETER SPECIFICATION

    GAIN ADJUST
    (Neutral/Strong gain/Strongest gain/Weakest gain/Weak gain)

    GAIN ADJUST can be adjusted using the customize function.
    The current applied level of GAIN ADJUST is indicated. The GAIN ADJUST is a level of steering torque used to assist a driver to keep driving within the lane, this uses the EPS and LKAS systems in order to reduce the burden on the driver.

    4R_LKCTRL_LDW_OFFSET

    PARAMETER SPECIFICATION

    LDW OFFSET
    (Neutral/Outside/More outside/More inside/Inside )

    When the vehicle is about to stray from a lane, the driver will be given a warning. LDW OFFSET monitors the position in the lane and detects when the warning shall be given. This position can be adjusted more to the inside or outside of the lane with the customize function.

    (a) Alarm area

    When the LKAS is unable to keep the vehicle in a lane, the lane detection system will give a warning to notify the driver when the vehicle is too close or too far from the lane lines.

    LK1PHS_01_01

    PARAMETER SPECIFICATION


    LKAS STATUS:
    LKAS status
    (ON/OFF)

    When the LKAS system is in operation, the LKAS STATUS indicates ON.

    The FUNCTIONS OF LKAS:

    INTRODUCTION of LKAS SYSTEM:


    Mechanism of LKAS:

    A : Camera
    B : Extraction of lane by image processing
    C : Vehicle position
    Curvature of road
    Setting of target path
    Calculation of warning
    D :Calculation of assist torque
    E : EPS
    F : Warning of lane deviation

    LK1PHS_02_01

    PARAMETER SPECIFICATION


    WIPER SW:
    Status of the wiper switch
    (ON/OFF)

    When a windshield wiper switch is at "ON" position, the WIPER SWITCH indicates "ON". In case of rain, snow, etc. and the switch is at "LO" or "HI", LKAS will be cancelled when the wiper is activated consecutively. If this switch is at "OFF" position, the system will detect the right side and the left side lines which determine a lane, the LKAS will start operating again.

    LK1PHS_03_01

    PARAMETER SPECIFICATION


    TURN SIGNAL SW:
    Status of turn signal switch
    (ON/OFF)

    When the TURN SIGNAL SWITCH is at ON position, the TURN SIGNAL SW indicates ON.
    In order to change a lane etc., put this switch at "ON" position, then Lane keep Assist cancels automatically. But when the switch returns to "OFF", and a vehicle is running near the center of a lane, after system detects a right side and a left side white line, Lane Keep Assist will come into operation again.

    NOTE: If a TURN SIGNAL SWITCH is at "off" position, (direction indicator is out of operation) and a driver changes lanes, the Lane Keep Assist keeps operating but Lane Deviation alarm will sound.

    LK1PHS_04_01

    PARAMETER SPECIFICATION


    BRAKE SW:
    Status of the brake switch
    (ON/OFF)
    If the brake pedal is pressed, the BRAKE SW indicates ON.

    LK1PHS_05_01

    PARAMETER SPECIFICATION


    MAIN SW:
    Status of the main switch
    (ON/OFF)

    When the LKAS main switch is pressed, the MAIN SW indicates ON.

    LK1PHS_06_01

    PARAMETER SPECIFICATION


    SET SW:
    Status of the set switch
    (ON/OFF)

    When the set switch is pressed, the SET SW indicates ON.

    LK1PHS_07_01

    PARAMETER SPECIFICATION


    RESUME SW:
    Status of the resume switch
    (ON/OFF)

    When the resume switch is pressed, the RESUME SW indicates ON.

    LK1PHS_08_01

    PARAMETER SPECIFICATION


    AT SNOW MODE:
    Status of the AT snow mode
    (ON/OFF)

    When the AT snow mode is set, the AT SNOW MODE indicates ON.

    LK1PHS_09_01

    PARAMETER SPECIFICATION


    COMPARE YAW RATE:
    the available flag of yaw rate
    (0/1)

    When the yaw rate sensor is in operation normally the COMPARE YAW RATE indicates NOR.

    0 : NORMAL
    1 : OUT OF RANGE

    LK1PHS_10_01

    PARAMETER SPECIFICATION


    POWER VOL:
    IG voltage
    (V)

    The battery is charged from the AC generator at about 12V to 15V while the engine is running. The POWER VOL shows the battery voltage whenever ignition switch is on.

    OPERATING RANGE
    0.0V - 16.0V

    LK1PHS_11_01

    PARAMETER SPECIFICATION


    LKAS OUTPUT:
    LKAS torque assistance direction
    (RIGHT/LEFT)

    The LKAS OUTPUT shows the assisting direction of LKAS

    LK1PHS_12_01

    PARAMETER SPECIFICATION


    STRG OFFSET:
    Steering offset angle during driving straight ahead.
    (°)

    The STEERING OFFSET indicates the value of the steering offset angle during driving straight.

    LK1PHS_13_01

    PARAMETER SPECIFICATION


    STRG TRQ:
    Steering torque value
    (kgf·m)(N·m)

    This indicates the value of the steering torque calculated by CPU.

    OPERATING RANGE
    -5kgf·m - 5kgf·m
    -50N·m - 50N·m

    LK1PHS_14_01

    PARAMETER SPECIFICATION


    STRG ANGLE LKAS:
    Steering angle value in LKAS Control ECU
    (°)

    The STEERING ANGLE LKAS shows a steering angle with rotation direction of steering which is calculated by LKAS Control ECU.

    LK1PHS_15_01

    PARAMETER SPECIFICATION


    STRG ANGLE VSA:
    Steering angle value in VSA ECU
    (°)

    The STEERING ANGLE VSA shows a steering angle with rotation direction of steering calculated by VSA Control ECU.

    LK1PHS_16_01

    PARAMETER SPECIFICATION


    YAW RATE SENSOR:
    Yaw rate sensor value
    (°/SEC)

    It indicates the yaw rate of the vehicle during cornering.

    OPERATING RANGE:
    -1.0°/sec - +1.0°/sec

    LK1PHS_17_01

    PARAMETER SPECIFICATION


    LF WHEEL SPD:
    Left front side wheel speed
    (km/h)(MPH)

    It is calculated from left front wheel speed sensor.

    LK1PHS_18_01

    PARAMETER SPECIFICATION


    RF WHEEL SPD:
    Right front side wheel speed
    (km/h)(MPH)

    It is calculated from right front wheel sensor.

    LK1PHS_19_01

    PARAMETER SPECIFICATION


    LR WHEEL SPD:
    Left rear side wheel speed
    (km/h)(MPH)

    It is calculated from left rear wheel sensor.

    LK1PHS_20_01

    PARAMETER SPECIFICATION


    RR WHEEL SPD:
    Right rear side wheel speed
    (km/h)(MPH)

    It is calculated from right rear wheel speed sensor.

    4R_LKCT_ECUID5

    PARAMETER SPECIFICATION

    ECU ID 5 Market

    It indicates values of destinations

    Each detail destination referring to its value is shown as below

    00 : Japan
    01 : Europe(KE)
    05 : USA/CANADA

    4R_LKCTRL_LKAS_SW

    PARAMETER SPECIFICATION


    LKAS SWITCH:
    Status of the LKAS switch
    (ON/OFF)

    When the LKAS switch is pressed, the LKAS SWITCH indicates ON.

    4R_LKCTRL_LDW_SW

    PARAMETER SPECIFICATION


    LDW SWITCH:
    Status of the LDW switch
    (ON/OFF)

    When the LDW switch is pressed, the LDW SWITCH indicates ON.

    4R_LKCTRL_LDW_SW_STATUS

    PARAMETER SPECIFICATION


    LDW SWITCH STATUS:
    Status of the LDW switch is enable or disable
    (ENABLE/DISABLE)

    When the LDW switch is enabled, the LDW SWITCH indicates ENABLE.

    4R_LKCT_001_01

    1
    Internal failure of the LKAS control unit (EEPROM malfunction)

    POSSIBLE FAILURES

    INDICATOR STATUS

    CONDITIONS FOR CANCELING DTCs

    4R_LKCT_002_01

    2
    Internal failure of the LKAS control unit (transaction time error)

    POSSIBLE FAILURES

    INDICATOR STATUS

    CONDITIONS FOR CANCELING DTCs

    4R_LKCT_002_02

    2
    LKAS CAMERA UNIT hardware failure

    POSSIBLE FAILURES

    INDICATOR STATUS

    CONDITIONS FOR CANCELING DTCs

    4R_LKCT_003_01

    3
    A problem with the steering angle sensor A/B phases

    POSSIBLE FAILURES

    INDICATOR STATUS

    4R_LKCT_004_01

    4
    A problem with the steering angle sensor Z phases

    POSSIBLE FAILURES

    INDICATOR STATUS

    CONDITIONS FOR CANCELING DTCs

    4R_LKCT_005_01

    5
    Lost communication with EPS (LKAS) control unit

    POSSIBLE FAILURES

    INDICATOR STATUS

    CONDITIONS FOR CANCELING DTCs

    4R_LKCT_006_01

    6
    F-CAN malfunction

    POSSIBLE FAILURES

    INDICATOR STATUS

    CONDITIONS FOR CANCELING DTCs

    NOTE

    LKAS consists of LKAS control unit, ACC control unit, LKAS camera, EPS (LKAS) control unit. LKAS and ACC receive and send data with other control units through the CAN of multiplex communication system. (The communication between LKAS control unit and LKAS camera uses the exclusive CAN)

    4R_LKCT_007_01

    7
    F-CAN communication with the VSA modulator-control unit malfunction

    POSSIBLE FAILURES

    INDICATOR STATUS

    CONDITIONS FOR CANCELING DTCs

    NOTE

    LKAS consists of LKAS control unit, ACC control unit, LKAS camera, EPS (LKAS) control unit. LKAS and ACC receive and send data with other control units through the CAN of multiplex communication system. (The communication between LKAS control unit and LKAS camera uses the exclusive CAN)

    4R_LKCT_008_01

    8
    F-CAN communication with the PCM malfunction

    POSSIBLE FAILURES

    INDICATOR STATUS

    CONDITIONS FOR CANCELING DTCs

    NOTE

    LKAS consists of LKAS control unit, ACC control unit, LKAS camera, EPS (LKAS) control unit. LKAS and ACC receive and send data with other control units through the CAN of multiplex communication system. (The communication between LKAS control unit and LKAS camera uses the exclusive CAN)

    4R_LKCT_009_01

    9
    F-CAN communication with the gauge control module malfunction

    POSSIBLE FAILURES

    INDICATOR STATUS

    CONDITIONS FOR CANCELING DTCs

    NOTE

    LKAS consists of LKAS control unit, ACC control unit, LKAS camera, EPS (LKAS) control unit. LKAS and ACC receive and send data with other control units through the CAN of multiplex communication system. (The communication between LKAS control unit and LKAS camera uses the exclusive CAN)

    4R_LKCT_010_01

    10
    F-CAN communication with the adaptive cruise control (ACC) unit malfunction

    POSSIBLE FAILURES

    INDICATOR STATUS

    CONDITIONS FOR CANCELING DTCs

    NOTE

    LKAS consists of LKAS control unit, ACC control unit, LKAS camera, EPS (LKAS) control unit. LKAS and ACC receive and send data with other control units through the CAN of multiplex communication system. (The communication between LKAS control unit and LKAS camera uses the exclusive CAN)

    4R_LKCT_011_01

    11
    F-CAN communication with the A/T (PCM) malfunction

    POSSIBLE FAILURES

    INDICATOR STATUS

    CONDITIONS FOR CANCELING DTCs

    NOTE

    LKAS consists of LKAS control unit, ACC control unit, LKAS camera, EPS (LKAS) control unit. LKAS and ACC receive and send data with other control units through the CAN of multiplex communication system. (The communication between LKAS control unit and LKAS camera uses the exclusive CAN)

    4R_LKCT_012_01

    12
    Lost communication with the LKAS camera

    POSSIBLE FAILURES

    INDICATOR STATUS

    CONDITIONS FOR CANCELING DTCs

    4R_LKCT_013_01

    13
    F-CAN communication malfunction (packet error of the VSA modulator-control unit)

    POSSIBLE FAILURES

    INDICATOR STATUS

    CONDITIONS FOR CANCELING DTCs

    NOTE

    LKAS consists of LKAS control unit, ACC control unit, LKAS camera, EPS (LKAS) control unit. LKAS and ACC receive and send data with other control units through the CAN of multiplex communication system. (The communication between LKAS control unit and LKAS camera uses the exclusive CAN)

    4R_LKCT_014_01

    14
    F-CAN communication malfunction (packet error of the PCM)

    POSSIBLE FAILURES

    INDICATOR STATUS

    CONDITIONS FOR CANCELING DTCs

    NOTE

    LKAS consists of LKAS control unit, ACC control unit, LKAS camera, EPS (LKAS) control unit. LKAS and ACC receive and send data with other control units through the CAN of multiplex communication system. (The communication between LKAS control unit and LKAS camera uses the exclusive CAN)

    4R_LKCT_015_01

    15
    F-CAN communication malfunction (packet error of the gauge control module)

    POSSIBLE FAILURES

    INDICATOR STATUS

    CONDITIONS FOR CANCELING DTCs

    NOTE

    LKAS consists of LKAS control unit, ACC control unit, LKAS camera, EPS (LKAS) control unit. LKAS and ACC receive and send data with other control units through the CAN of multiplex communication system. (The communication between LKAS control unit and LKAS camera uses the exclusive CAN)

    4R_LKCT_016_01

    16
    F-CAN communication malfunction (packet error of the adaptive cruise control (ACC) unit)

    POSSIBLE FAILURES

    INDICATOR STATUS

    CONDITIONS FOR CANCELING DTCs

    4R_LKCT_017_01

    17
    F-CAN communication malfunction (packet error of the A/T (PCM))

    POSSIBLE FAILURES

    INDICATOR STATUS

    CONDITIONS FOR CANCELING DTCs

    4R_LKCT_018_01

    18
    LKAS camera packet communication error

    POSSIBLE FAILURES

    INDICATOR STATUS

    CONDITIONS FOR CANCELING DTCs

    4R_LKCT_019_01

    19
    A problem with the temperature monitoring for the LKAS camera

    POSSIBLE FAILURES

    INDICATOR STATUS

    CONDITIONS FOR CANCELING DTCs

    4R_LKCT_020_01

    20
    EPS (LKAS) system malfunction

    POSSIBLE FAILURES

    INDICATOR STATUS

    CONDITIONS FOR CANCELING DTCs

    NOTE

    In case of any malfunction of system that is related to LKAS or any communication error with LKAS, even if LKAS has no problem, the LKAS control and LKAS should stop. Furthermore the indicators of these systems all come on.

    4R_LKCT_021_01

    21
    VSA modulator-control unit malfunction

    POSSIBLE FAILURES

    INDICATOR STATUS

    CONDITIONS FOR CANCELING DTCs

    4R_LKCT_022_01

    22
    PGM-FI system malfunction

    POSSIBLE FAILURES

    INDICATOR STATUS

    CONDITIONS FOR CANCELING DTCs

    4R_LKCT_023_01

    23
    Gauge control module malfunction

    POSSIBLE FAILURES

    INDICATOR STATUS

    CONDITIONS FOR CANCELING DTCs

    4R_LKCT_024_01

    24
    Adaptive cruise control (ACC) system malfunction

    POSSIBLE FAILURES

    INDICATOR STATUS

    CONDITIONS FOR CANCELING DTCs

    4R_LKCT_025_01

    25
    A/T (PCM) malfunction

    POSSIBLE FAILURES

    INDICATOR STATUS

    CONDITIONS FOR CANCELING DTCs

    4R_LKCT_026_01

    26
    LKAS camera malfunction

    POSSIBLE FAILURES

    INDICATOR STATUS

    CONDITIONS FOR CANCELING DTCs

    4R_LKCT_027_01

    27
    Steering angle sensor (steering angle input signal)

    POSSIBLE FAILURES

    INDICATOR STATUS

    CONDITIONS FOR CANCELING DTCs

    4R_LKCT_028_01

    28
    Wheel Speed Signal Value Error (wheel speed signal)

    POSSIBLE FAILURES

    INDICATOR STATUS

    CONDITIONS FOR CANCELING DTCs

    4R_LKCT_029_01

    29
    Steering angle sensor (straight point of the steering angle)

    POSSIBLE FAILURES

    INDICATOR STATUS

    CONDITIONS FOR CANCELING DTCs

    4R_LKCT_030_01

    30
    No memorizing the steering angle sensor neutral position

    POSSIBLE FAILURES

    INDICATOR STATUS

    CONDITIONS FOR CANCELING DTCs

    NOTE

    After any one of the following is done, Steering Angle Sensor Calibration should be done.
  • Steering wheel reassemblage / replacement
  • Combination switch reassemblage / replacement
  • LKAS control unit replacement
  • Wheel alignment( reassemblage / replacement of the suspension parts and any work which needs adjustment of toe)
  • 4R_LKCT_031_01

    31
    System Structure Error

    POSSIBLE FAILURES

    INDICATOR STATUS

    CONDITIONS FOR CANCELING DTCs

    4R_LKCT_032_01

    32
    F-CAN communication with the YAW/G sensor malfunction

    POSSIBLE FAILURES

    INDICATOR STATUS

    CONDITIONS FOR CANCELING DTCs

    4R_LKCT_033_01

    33
    YAW/G sensor malfunction

    POSSIBLE FAILURES

    INDICATOR STATUS

    CONDITIONS FOR CANCELING DTCs

    4R_LKCT_034_01

    34
    Steering Angle Sensor Communication failure

    POSSIBLE FAILURES

    INDICATOR STATUS

    CONDITIONS FOR CANCELING DTCs

    4R_LKCT_035_01

    35
    Steering Angle Sensor failure

    POSSIBLE FAILURES

    INDICATOR STATUS

    CONDITIONS FOR CANCELING DTCs

    4R_LKCT_036_01

    36
    LKAS Switch failure

    POSSIBLE FAILURES

    INDICATOR STATUS

    CONDITIONS FOR CANCELING DTCs

    4R_LKCT_037_01

    37
    LKAS camera software not programed

    POSSIBLE FAILURES

    INDICATOR STATUS

    CONDITIONS FOR CANCELING DTCs

    4R_LKCT_038_01

    38
    LKAS switch open

    POSSIBLE FAILURES

    INDICATOR STATUS

    CONDITIONS FOR CANCELING DTCs

    4R_LKCT_039_01

    39
    LKAS switch ground short

    POSSIBLE FAILURES

    INDICATOR STATUS

    CONDITIONS FOR CANCELING DTCs

    4R_LKCT_040_01

    40
    MAIN switch open

    POSSIBLE FAILURES

    INDICATOR STATUS

    CONDITIONS FOR CANCELING DTCs

    4R_LKCT_041_01

    41
    MAIN switch ground short

    POSSIBLE FAILURES

    INDICATOR STATUS

    CONDITIONS FOR CANCELING DTCs

    4R_LKCT_042_01

    42
    F-CAN communication with EPS malfunction

    POSSIBLE FAILURES

    INDICATOR STATUS

    CONDITIONS FOR CANCELING DTCs

    4R_LKCT_043_01

    43
    F-CAN communication with Precision All Wheel Steer malfunction

    POSSIBLE FAILURES

    INDICATOR STATUS

    CONDITIONS FOR CANCELING DTCs

    4R_LKCT_044_01

    44
    Precision All Wheel Steer failure

    POSSIBLE FAILURES

    INDICATOR STATUS

    CONDITIONS FOR CANCELING DTCs

    4R_LKCT_045_01

    45
    E-4WD failure

    POSSIBLE FAILURES

    INDICATOR STATUS

    CONDITIONS FOR CANCELING DTCs

    4R_MET_RESET_OILATF

    Resetting the Engine Oil Life and ATF

    The engine oil life will be reset to "100%", and the maintenance sub item 3 will be reset at the same time.

    Note1 : When Maintenance Sub Item 3 doesn't warn to gauge maintenance display, execute "Resetting the Engine Oil Life".

    Note2 : When this mode is executed, "MAINTENANCE SUB ITEM 3 Reset" need not be executed.

    4R_MET_RESET_OIL

    Resetting the Engine Oil Life

    The engine oil life will be reset to "100%".

    4R_MET_RESET_ATF

    Resetting the ATF

    The maintenance sub item 3(Replace automatic transmission fluid) will be reset.

    Note1 : Please execute "Resetting the Engine Oil Life and ATF " if you replaced the engine oil and the ATF at the same time.

    Note2 :When this mode is executed, "MAINTENANCE SUB ITEM 3 Reset" need not be executed.

    4R_MET_RESET_MFLIFERESET

    Initialization by Transmission Replacement

    Attention:
    This function must be performed when the transmission assembly is replaced.

    ECU needs to initialize fluid life calculation formula when the transmission assembly is replaced.
    The maintenance sub item 3(Replace automatic transmission fluid) will be reset after performing this function.

     

    4R_MET_RESET_SUB1

    MAINTENANCE SUB ITEM 1:

    Rotate tires, and check tire inflation and condition.

    4R_MET_RESET_SUB2

    MAINTENANCE SUB ITEM 2:

    Replace air cleaner element.

    Replace the dust and pollen filter.

    Inspect drive belt.

    4R_MET_RESET_SUB3

    MAINTENANCE SUB ITEM 3:

    Replace transmission fluid.

    4R_MET_RESET_SUB4

    MAINTENANCE SUB ITEM 4:

    Replace spark plugs.

    Inspect the valve clearance (cold).

    Replace timing belt and inspect water pump.
    (Note: Does not apply to vehicles with a cam chain. Inspect the water pump only.)

    4R_MET_RESET_SUB5

    MAINTENANCE SUB ITEM 5:

    Replace engine coolant.

    4R_MET_RESET_SUB6

    MAINTENANCE SUB ITEM 6:

    Replace rear differential fluid

    4R_METER_CST_MET_NEGMILE

    Negative Oil Life Mileage

    This parameter indicates the total number of miles driven under the oil life of below 0% condition.

    4R_METER_OUT_MET_MAINMANT

    MAIN MAINTENANCE

    The mode in which Main Maintenance was last reset is displayed.

    MAINTENANCE MAIN ITEM A:

    Replace engine oil.


    MAINTENANCE MAIN ITEM B:

    Replace engine oil and filter.

    Rotate tires, and check tire inflation and condition.

    Check front and rear brakes.

    Check parking brake adjustment.

    Inspect tie rod ends, steering gearbox, and gearbox boots.

    Inspect suspension components.

    Inspect drive shaft boots.

    Inspect brake hoses and lines including VSA.

    Inspect all fluid levels and condition of fluids.

    Inspect exhaust system.

    Inspect fuel lines and connections.

    4R_METER_OUT_MET_MANTCOUNT

    MAIN MAINTENANCE RESET COUNTER

    This parameter indicates the number of times the maintenance mode is reset.

    The counter will go back to "0" when MAINTENANCE SUB ITEM 3 is reset.

    4R_METER_OUT_MET_SUBMANT1

    MAINTENANCE SUB ITEM 1:

    Rotate tires, and check tire inflation and condition.

    4R_METER_OUT_MET_SUBMANT2

    MAINTENANCE SUB ITEM 2:

    Replace air cleaner element.

    Replace the dust and pollen filter.

    Inspect drive belt.

    4R_METER_OUT_MET_SUBMANT3

    MAINTENANCE SUB ITEM 3:

    Replace transmission fluid.

    4R_METER_OUT_MET_SUBMANT4

    MAINTENANCE SUB ITEM 4:

    Replace spark plugs.

    Inspect the valve clearance (cold).

    Replace timing belt and inspect water pump.
    (Note: Where the vehicle has a cam chain there is no need to replace it with a new one to check the water pump.)

    4R_METER_OUT_MET_SUBMANT5

    MAINTENANCE SUB ITEM 5:

    Replace engine coolant.

    4R_METER_OUT_MET_SUBMANT6

    MAINTENANCE SUB ITEM 6:

    Replace rear differential fluid

    4R_METER_OUT_MET_NEGMILE

    Negative Oil Life Mileage

    This parameter indicates the total number of miles driven under the oil life of below 0% condition.

     

    4R_MET_EUS_MENU_1

    Service Reminder

    It shows the remaining distance and remaining days for each items.
    And individual resetting function is also in this menu.

    4R_MET_EUS_MENU_2

    Unit Replacement

    It has to be performed when one of the following unit assembly is replaced.

    4R_MET_EUS_MENU_3

    Setting

    It contains the following function for maintain the Service Reminder system.

    4R_MET_EUS_STMENU_1

    START Service Reminder (Validation Mode Only)

    This function is for start Service Reminder system.

    4R_MET_EUS_STMENU_2

    STOP Service Reminder

    This function is for stop Service Reminder system.

    Attention:
    Service Reminder system is NEVER started again after being stopped.

    4R_MET_EUS_STMENU_3

    Restart Service Reminder (Validation Mode Only)

    This function is for restart Service Reminder system.

    4R_MET_EUS_STMENU_4

    DATE Adjustment

    This function adjusts the date calculation of the Gauge control module.

    4R_MET_EUS_START_1

    START Service Reminder

    Service Reminder system is supported only in the following listed countries.
    Please do not select [YES] if the vehicle is not used mainly in these countries.

    4R_MET_EUS_ITEM_A

    Service Reminder ITEM A:

    It shows life of Engine Oil and Oil Filter.

    4R_MET_EUS_ITEM_B

    Service Reminder ITEM B:

    It the timing to inspect the Front/Rear brakes and Parking Brake adjustment.

    Only for 2008 model ACCORD Diesel: It is also necessary to perform drain Fuel Filter.

    4R_MET_EUS_ITEM_0

    Service Reminder ITEM 0:

    4R_MET_EUS_ITEM_1

    Service Reminder ITEM 1:

    4R_MET_EUS_ITEM_2

    Service Reminder ITEM 2:

    It shows life of the Dust and Pollen filter.
    And the timing to inspect the Drive belt.

    4R_MET_EUS_ITEM_3

    Service Reminder ITEM 3:

    It shows life of the Transmission Fluid.

    4R_MET_EUS_ITEM_4

    Service Reminder ITEM 4:

    It shows life of the following items.

    And the timing to inspect the Idle Speed and Water Pump.

    4R_MET_EUS_ITEM_5

    Service Reminder ITEM 5:

    It shows life of the Coolant.

    4R_MET_EUS_ITEM_6

    Service Reminder ITEM 6:

    It shows life of the Rear Differential Oil.

    4R_MET_EUS_ITEM_7

    Service Reminder ITEM 7:

    It shows life of the Brake Fluid.

    4R_MET_EUS_ITEM_8

    Service Reminder ITEM 8:

    It shows life of the Air Cleaner Element.

    4R_MET_EUS_ITEM_9

    Service Reminder ITEM 9:

    It is the timing to inspect the Valve Clearance.

    4R_MET_USM_MAIN

    MAINTENANCE MAIN ITEM

    MAIN MAINTENANCE

    The mode in which Main Maintenance was last reset is displayed.

    MAINTENANCE MAIN ITEM A:

    Replace engine oil.


    MAINTENANCE MAIN ITEM B:

    Replace engine oil and filter.

    Rotate tires, and check tire inflation and condition.

    Check front and rear brakes.

    Check parking brake adjustment.

    Inspect tie rod ends, steering gearbox, and gearbox boots.

    Inspect suspension components.

    Inspect drive shaft boots.

    Inspect brake hoses and lines including VSA.

    Inspect all fluid levels and condition of fluids.

    Inspect exhaust system.

    Inspect fuel lines and connections.

    4R_MET_USM_ITEM_1

    MAINTENANCE ITEM 1

    Rotate tires, and check tire inflation and condition.

    4R_MET_USM_ITEM_2

    MAINTENANCE ITEM 2

    Replace air cleaner element.

    Replace the dust and pollen filter.

    Inspect drive belt.

    4R_MET_USM_ITEM_3

    MAINTENANCE ITEM 3

    Replace transmission fluid.

    4R_MET_USM_ITEM_4

    MAINTENANCE ITEM 4

    Replace spark plugs.

    Inspect the valve clearance (cold).

    Replace timing belt and inspect water pump.
    (Note: Where the vehicle has a cam chain there is no need to replace it with a new one to check the water pump.)

    4R_MET_USM_ITEM_5

    MAINTENANCE ITEM 5

    Replace engine coolant.

    4R_MET_USM_ITEM_6

    MAINTENANCE ITEM 6

    Replace rear differential fluid

    4R_MET_USM_ITEM_7

    MAINTENANCE ITEM 7

    4R_MET_USM_MAIN_HEV

    MAINTENANCE MINDER

    4R_MET_USM_REP_HEV

    UNIT REPLACEMENT

    4R_MET_SFT_SPEED

    FUNCTION TEST HELP

    Speedometer

    4R_MET_SFT_TACHO

    FUNCTION TEST HELP

    Tachometer

    4R_MET_SFT_FUEL

    FUNCTION TEST HELP

    Fuel Level Gauge

    4R_MET_SFT_ENGTEMP

    FUNCTION TEST HELP

    Engine Temperature Gauge

    4R_MET_SFT_VSAACT

    FUNCTION TEST HELP

    VSA/TCS Activation Indicator

    Pressing the ENTER button will turn on VSA/TCS Activation Indicator for 10 seconds.

    The tester will command the Gauge Control Module to illuminate the light.
    VSA/TCS activation cannot be commanded OFF if already ON.

    4R_MET_SFT_VSAINDI

    FUNCTION TEST HELP

    VSA/TCS Indicator

    Pressing the ENTER button will turn on VSA/TCS Indicator for 10 seconds.

    Tester orders Gauge Control Module commands to illuminate.

    4R_MET_SFT_ABS

    FUNCTION TEST HELP

    ABS Indicator

    Pressing the ENTER button will turn on ABS Indicator for 10 seconds.

    Tester orders Gauge Control Module commands to illuminate.

    4R_MET_SFT_EBD

    FUNCTION TEST HELP

    EBD (Electronic Brake Display) Indicator

    Pressing the ENTER button will turn on EBD Indicator for 10 seconds.

    Before testing, parking brake should not be pulled.

    Tester orders Gauge Control Module commands to illuminate.

    4R_MET_SFT_CRUIS

    FUNCTION TEST HELP

    Cruise Activation Indicator

    Pressing the ENTER button will turn on Cruise Activation Indicator for 10 seconds.

    Tester orders Gauge Control Module commands to illuminate.

    4R_MET_SFT_MIL

    FUNCTION TEST HELP

    MIL Status

    Pressing the ENTER button will turn on MIL for 10 seconds.

    Tester orders Gauge Control Module commands to illuminate.

    4R_MET_SFT_WASHER

    FUNCTION TEST HELP

    Windshield Washer Fluid Level Indicator

    Pressing the ENTER button will turn on Windshield Washer Fluid Level Indicator for 10 seconds.

    Tester orders Gauge Control Module commands to illuminate.

    4R_MET_SFT_DRL

    FUNCTION TEST HELP

    Daytime Running Light Indicator (with Daytime Running Light)

    Pressing the ENTER button will turn on Daytime Running Light Indicator for 10 seconds.

    Tester orders Gauge Control Module commands to illuminate.

    4R_MET_SFT_LKAS

    FUNCTION TEST HELP

    LKAS OFF Indicator

    Pressing the ENTER button will turn on LKAS OFF Indicator for 10 seconds.

    Tester will command the Gauge Control Module to illuminate the light.

    4R_MET_SFT_CMS

    FUNCTION TEST HELP

    CMS Indicator

    Pressing the ENTER button will turn on CMS Indicator for 10 seconds.

    Tester will command the Gauge Control Module to illuminate the light.

    4R_MET_SFT_HIDS

    FUNCTION TEST HELP

    HIDS Warning Lamp

    Pressing the ENTER button will turn on HIDS Warning Lamp for 10 seconds.

    Tester orders Gauge Control Module commands to illuminate.

    4R_MET_SFT_ENGOIL

    FUNCTION TEST HELP

    Engine Oil Pressure Indicator

    Pressing the ENTER button will turn on Engine Oil Pressure Indicator for 10 seconds.

    The engine must be running. This is because the indicator light is always ON when the key is ON and the engine is not running.

    Tester will command the Gauge Control Module to illuminate the light.

    4R_MET_SFT_BATT

    FUNCTION TEST HELP

    Charging System Indicator

    Pressing the ENTER button will turn on Charging System Indicator for 10 seconds.

    Tester will command the Gauge Control Module to illuminate the light.
    The engine must be running. This is because the indicator light is always ON when the key is ON and engine is not running.

    4R_MET_SFT_SMART

    FUNCTION TEST HELP

    Keyless Access Indicator

    Pressing the ENTER button will turn on Keyless Access Indicator for 10 seconds.

    Tester orders Gauge Control Module commands to illuminate.

    4R_MET_SFT_CCMAIN

    FUNCTION TEST HELP

    Cruise Control Main Switch Indicator

    Pressing the ENTER button will turn on Cruise Control Main Switch Indicator for 10 seconds.

    Tester orders Gauge Control Module commands to illuminate.

    4R_MET_SFT_MAINTRQ

    FUNCTION TEST HELP

    Maintenance Required Indicator

    Pressing the ENTER button will turn on Maintenance Required Indicator for 10 seconds.

    NOTE : This test is not available to vehicles with MID, which do not have the maintenance required indicator

    Tester orders Gauge Control Module commands to illuminate.

    4R_MET_SFT_HIGH

    FUNCTION TEST HELP

    High Beam Indicator

    Pressing the ENTER button will turn on High Beam Indicator for 10 seconds.

    Tester orders Gauge Control Module commands to illuminate.

    4R_MET_SFT_LIGHT

    FUNCTION TEST HELP

    Light On Indicator

    Pressing the ENTER button will turn on Light On Indicator for 10 seconds.

    Tester orders Gauge Control Module commands to illuminate.

    4R_MET_SFT_LOWFUEL

    FUNCTION TEST HELP

    Low fuel level indicator

    Pressing the ENTER button will turn on Low fuel level indicator for 10 seconds.

    Tester orders Gauge Control Module commands to illuminate.

    4R_MET_SFT_SEC

    FUNCTION TEST HELP

    Security Indicator

    Pressing the ENTER button will turn on Security Indicator for 10 seconds.

    Tester orders Gauge Control Module commands to illuminate.

    4R_MET_SFT_TRIP

    FUNCTION TEST HELP

    Trip Meter

    The tester will command the Gauge Control Module to make the trip meter display the requested value.

    4R_MET_SFT_ATP

    FUNCTION TEST HELP

    A/T Gear Position Indicator (P)

    Pressing the ENTER button will turn on A/T Gear Position Indicator (P) for 10 seconds.

    First set the Parking Brake and then shift the gear to N position.

    Tester orders Gauge Control Module commands to illuminate.

    4R_MET_SFT_ATR

    FUNCTION TEST HELP

    A/T Gear Position Indicator (R)

    Pressing the ENTER button will turn on A/T Gear Position Indicator (R) for 10 seconds.

    Tester orders Gauge Control Module commands to illuminate.

    4R_MET_SFT_ATN

    FUNCTION TEST HELP

    A/T Gear Position Indicator (N)

    Pressing the ENTER button will turn on A/T Gear Position Indicator (N) for 10 seconds.

    This mode checks lighting of the AT "N" indicator.
    Tester orders Gauge Control Module commands to illuminate.

    4R_MET_SFT_ATD

    FUNCTION TEST HELP

    A/T Gear Position Indicator (D)

    Pressing the ENTER button will turn on A/T Gear Position Indicator (D) for 10 seconds.

    Tester orders Gauge Control Module commands to illuminate.

    4R_MET_SFT_ATD3

    FUNCTION TEST HELP

    A/T Gear Position Indicator (D3)

    Pressing the ENTER button will turn on A/T Gear Position Indicator (D3) for 10 seconds.

    Tester orders Gauge Control Module commands to illuminate.

    4R_MET_SFT_AT2

    FUNCTION TEST HELP

    A/T Gear Position Indicator (2)

    Pressing the ENTER button will turn on A/T Gear Position Indicator (2) for 10 seconds.

    Tester orders Gauge Control Module commands to illuminate.

    4R_MET_SFT_AT1

    FUNCTION TEST HELP

    A/T Gear Position Indicator (1)

    Pressing the ENTER button will turn on A/T Gear Position Indicator (1) for 10 seconds.

    Tester orders Gauge Control Module commands to illuminate.

    4R_MET_SFT_ATM

    FUNCTION TEST HELP

    A/T Gear Position Indicator (M)

    Pressing the ENTER button will turn on A/T Gear Position Indicator (M) for 10 seconds.

    Tester orders Gauge Control Module commands to illuminate.

    4R_MET_SFT_ATSPORT

    FUNCTION TEST HELP

    Sequential Sport Shift Mode Indicator

    Pressing the ENTER button will turn on Sequential Sport Shift Mode Indicator for 10 seconds.

    NOTE : Set shift lever to the M position and then start the test.

    Tester orders Gauge Control Module commands to illuminate.

    4R_MET_SFT_ILL

    FUNCTION TEST HELP

    Illumination Brightness Control

    The tester will command the Gauge Control Module to set the illumination control to the requested value.

    4R_MET_SFT_KEYAL

    FUNCTION TEST HELP

    Key Alarm Chime

    Pressing the ENTER button will sound Key Alarm Chime for 10 seconds.

    This mode checks alarming sounds for an ignition key not removed.
    Tester orders Gauge Control Module commands to alarm.

    4R_MET_SFT_LIGHTAL

    FUNCTION TEST HELP

    Headlight Alarm Chime

    Pressing the ENTER button will sound Headlight Alarm Chime for 10 seconds.

    This mode checks alarming sounds for the light not turned off.
    Tester orders Gauge Control Module commands to alarm.

    4R_MET_SFT_SEATAL

    FUNCTION TEST HELP

    Seatbelt Reminder Chime

    Pressing the ENTER button will sound Seatbelt Reminder Chime for 10 seconds.

    This mode checks alarming sounds for the seatbelt not fastened.
    Tester orders Gauge Control Module commands to alarm.

    4R_MET_SFT_REV

    FUNCTION TEST HELP

    Reverse Chime

    Pressing the ENTER button will sound Reverse Chime for 10 seconds.

    This mode checks alarming sounds for reversing.
    Tester orders Gauge Control Module commands to alarm.

    4R_MET_SFT_SPEEDAL

    FUNCTION TEST HELP

    Speed Alarm Chime

    Pressing the ENTER button will sound Speed Alarm Chime for 10 seconds.

    This mode checks alarming sounds for overspeed.
    Tester orders Gauge Control Module commands to alarm.

    4R_MET_SFT_FFOG

    FUNCTION TEST HELP

    Front Fog Lamp Indicator

    Pressing the ENTER button will turn on Front Fog Lamp Indicator for 10 seconds.

    Tester orders Gauge Control Module commands to illuminate.

    4R_MET_FT_DIAG

    FUNCTION TEST HELP

    Self-diagnostic function

    This mode checks the function of Gauge Control Module.

    Drive Indicator Circuit Check
    When entering the self-diagnostic mode, all indicators blink.

    Note: Please refer to S/M for details on the indicator item.

    The indicator lights must be flashing. If they do not illuminate or flashing (stay lit solid), then replace the Gauge Control Module. If the Gauge Control Module does not have a malfunction then check the following items.


    Switch Input Check
    The following switch inputs are switched OFF to ON during the self-diagnostic function, producing a beeping sound.

    Note: Please refer to S/M for details of the switch input items.

    Troubleshoot the switch and harness if a beep is not heard.


    Beeper Drive Circuit Check
    When entering into the self-diagnostic function, the beeper sounds, and then turns off after approximately three seconds.

    If the beeper does not sound, replace the Gauge Control Module.


    The LCD/MID Segment Check
    When entering into the self-diagnostic function, all the LCD segments should display. For the MID, "Checking Now" message should appear.

    Each individual LCD/MID illuminated segment will display. If any do not, replace the Gauge Control Module.


    Gauge Drive Circuit Check
    When entering into the self-diagnostic function, the gauges sweep from the lowest position to highest position, then return. When the trip/reset switch is selected, this operation is repeated.

    When the Self-diagnostic function is started, the Gauge Control Module will be activated and will check the prescribed gauge range. If the gauges do not return to the lowest position, try the Self-diagnostic function again.

    Replace the Gauge Control Module if the gauges do not return to the lowest position or move erratically.

    4R_MET_BC_01

    FUNCTION TEST HELP

    Self-diagnostic function

    This mode checks the function of Gauge Control Module.

    Drive Indicator Circuit Check
    When entering the self-diagnostic mode, all indicators blink.

    Note: Please refer to S/M for details on the indicator item.

    The indicator lights must be flashing. If they do not illuminate or flashing (stay lit solid), then replace the Gauge Control Module. If the Gauge Control Module does not have a malfunction then check the following items.


    Switch Input Check
    The following switch inputs are switched OFF to ON during the self-diagnostic function, producing a beeping sound.

    Note: Please refer to S/M for details of the switch input items.

    Troubleshoot the switch and harness if a beep is not heard.


    Beeper Drive Circuit Check
    When entering into the self-diagnostic function, the beeper sounds, and then turns off after approximately three seconds.

    If the beeper does not sound, replace the Gauge Control Module.


    The LCD/MID Segment Check
    When entering into the self-diagnostic function, all the LCD segments should display. For the MID, "Checking Now" message should appear.

    Each individual LCD/MID illuminated segment will display. If any do not, replace the Gauge Control Module.


    Gauge Drive Circuit Check
    When entering into the self-diagnostic function, the gauges sweep from the lowest position to highest position, then return. When the trip/reset switch is selected, this operation is repeated.

    When the Self-diagnostic function is started, the Gauge Control Module will be activated and will check the prescribed gauge range. If the gauges do not return to the lowest position, try the Self-diagnostic function again.

    Replace the Gauge Control Module if the gauges do not return to the lowest position or move erratically.

    4R_MET_BC_02

    ADJUSTMENT

    4R_MET_GREP_WD

    Write Data

    The data read from old gauge control unit is written in new gauge control unit.

    4R_MET_GREP_ROD

    Read Out Data

    Before exchanging gauge control unit, data is read from gauge control unit.

    4R_MET_GREP_

    Odo Lock Release

    The lock of the locked gauge module is canceled.

    FFBGACH_01_01

    UNIT SPECIFICATION


    Reverse Chimes
    (N/A / EQUIP)


    This indicates whether the vehicle is equipped with this feature.

    BGACH_02_01

    UNIT SPECIFICATION


    Cruise Main Switch (ACC Switch)
    (N/A / EQUIP)


    This indicates whether the vehicle is equipped with this feature.

    BGACH_03_01

    UNIT SPECIFICATION


    Steering Wheel Position
    (LH:Left Steering wheel Position / RH: Right Steering wheel Position)


    This indicates whether the vehicle is equipped with this feature.

    BGACH_04_01

    UNIT SPECIFICATION


    VSA/TCS Warning Indicator
    (N/A / EQUIP)


    This indicates whether the vehicle is equipped with this feature.

    BGACH_05_01

    UNIT SPECIFICATION


    The Air Temperature Indicator
    (N/A / EQUIP)


    This indicates whether the vehicle is equipped with this feature.

    BGACH_06_01

    UNIT SPECIFICATION


    Windshield Washer Fluid Level Indicator
    (N/A / EQUIP)


    This indicates whether the vehicle is equipped with this feature.

    BGACH_07_01

    UNIT SPECIFICATION


    The ACG.L Judgment of Engine Oil Pressure Indicator
    (N/A / EQUIP)


    This indicates whether the vehicle is equipped with this feature.

    BGACH_08_01

    UNIT SPECIFICATION


    Throttle Actuator Control (TAC) System
    (N/A / EQUIP)


    This indicates whether the vehicle is equipped with this system.

    BGACH_09_01

    UNIT SPECIFICATION


    A difference in the unit of the Speedometer
    (mile / km)


    This indicates whether the vehicle is equipped with this feature.

    BGACH_10_01

    UNIT SPECIFICATION


    DRL (Daytime Running Light) Indicator
    (N/A / EQUIP)


    This indicates whether the vehicle is equipped with this feature.

    BGACH_11_01

    UNIT SPECIFICATION


    TIRE-AIR System Indicator
    (N/A / EQUIP)


    This indicates whether the vehicle is equipped with this feature.

    BGACH_12_01

    UNIT SPECIFICATION


    SMART-ENTRY System Indication
    (N/A / EQUIP)


    This indicates whether the vehicle is equipped with this feature.

    BGACH_13_01

    UNIT SPECIFICATION


    ABS Indicator
    (N/A / EQUIP)


    This indicates whether the vehicle is equipped with this feature.

    BGACH_14_01

    UNIT SPECIFICATION


    Maintenance Required Indicator
    (N/A / EQUIP)


    This indicates whether the vehicle is equipped with this feature.

    BGACH_15_01

    UNIT SPECIFICATION


    Auto Light Indicator
    (N/A / EQUIP)


    This indicates whether the vehicle is equipped with this feature.

    BGACH_16_01

    UNIT SPECIFICATION


    Front Fog Lamp Indicator
    (N/A / EQUIP)


    This indicates whether the vehicle is equipped with this feature.

    BGACH_17_01

    UNIT SPECIFICATION


    Compass System

    (N/A / EQUIP)


    This indicates whether the vehicle is equipped with this feature.


    BGACH_18_01

    UNIT SPECIFICATION


    Snow Indicator

    (N/A / EQUIP)


    This indicates whether the vehicle is equipped with this feature.


    BGACH_19_01

    UNIT SPECIFICATION


    Rear Fog Lamp Indicator

    (N/A / EQUIP)


    This indicates whether the vehicle is equipped with this feature.


    BGACH_20_01

    UNIT SPECIFICATION


    EPS/ECPS Indicator

    (N/A / EQUIP)


    This indicates whether the vehicle is equipped with this feature.


    4R_METER_FNC_MET_WAVARI1_B

    UNIT SPECIFICATION


    Washer Fluid Indicator

    ( N/A / EQUIP )


    This indicates whether the vehicle is equipped with this feature.


    4R_METER_FNC_MET_WAVARI2_B

    UNIT SPECIFICATION


    Daytime Running Light Indicator

    ( N/A / EQUIP )


    This indicates whether the vehicle is equipped with this feature.


    4R_METER_FNC_MET_RRWINLAMP

    UNIT SPECIFICATION


    Rear Window Indicator

    ( N/A / EQUIP )


    This indicates whether the vehicle is equipped with this feature.


    4R_METER_FNC_MET_ATFRESET

    UNIT SPECIFICATION


    ATF Maintenance Main Flag

    ( N/A / EQUIP )


    This indicates whether the vehicle is equipped with this feature.


    4R_METER_FNC_MET_CRGLAMP

    UNIT SPECIFICATION


    Cargo Light Indicator

    ( N/A / EQUIP )


    This indicates whether the vehicle is equipped with this feature.


    4R_METER_CST_MET_OUTTEMP

    CUSTOMIZATION HELP


    Air Temperature Adjust:
    The air temperature indication compensation value.
    ( -3< VALUE <3 )
    0 : -3°C
    1 : -2 °C
    2 : -1°C
    3 : 0°C
    4 : +1°C
    5 : +2°C
    6 : +3°C

    This indicates which mode was selected.

    4R_METER_CST_MET_WELILL

    CUSTOMIZATION HELP


    Welcome Light Adjust:
    Initial brightness setting for the welcome light
    (0% - 100%)


    This indicates which mode was selected.

    4R_METER_CST_MET_WELONOFF2

    CUSTOMIZATION HELP


    Availability of welcome light and Green ECO light:


    (Enable / Disable)

    4R_METER_CST_MET_WELONOFF2_B

    CUSTOMIZATION HELP


    Availability of welcome light and Green ECO light:


    Welcome Light / Green ECO Light
    Type A : Enable / Disable
    Type B : Disable / Disable
    Type C : Enable / Enable
    Type D : Disable / Enable

    4R_METER_CST_MET_WELONOFF1

    CUSTOMIZATION HELP


    Availability of welcome light and Display Speed:


    Welcome Light / Display Speed
    Type A : Enable / Fast
    Type B : Disable / Fast
    Type C : Enable / Slow
    Type D : Disable / Slow

    This indicates which mode was selected.

    4R_METER_CST_MET_CMS

    CUSTOMIZATION HELP


    CMS function range :


    (FAR/NEAR)

    This indicates which mode was selected.

    BGAGPH_01_01

    PARAMETER SPECIFICATION


    Cruise Control Main Switch (ACC switch)
    (ON/OFF)

    This parameter represents the state of Cruise Set/Resume Switch of the steering wheel.

    PARAMETER TYPE:
    Unit Input Switch Information

    THE SOURCE:
    Gauge Control Module

    BGAGPH_02_01

    PARAMETER SPECIFICATION


    Cruise Control Set Sw.
    (ON/OFF)

    This parameter represents the state of Cruise Set/Resume Switch of the steering wheel.

    When the CANCEL Switch is pressed, Cruise Control Set/Resume Switch data will turn ON at the same time.
    However, this condition is not valid for some models.

    PARAMETER TYPE:
    Unit Input Switch Information

    THE SOURCE:
    Gauge Control Module

    BGAGPH_03_01

    PARAMETER SPECIFICATION


    Cruise Control Resume Sw.
    (ON/OFF)

    This parameter represents the state of Cruise Set/Resume Switch of the steering wheel.

    When the CANCEL Switch is pressed, Cruise Control Set/Resume Switch data will turn ON at the same time.
    However, this condition is not valid for some models.

    PARAMETER TYPE:
    Unit Input Switch Information

    THE SOURCE:
    Gauge Control Module

    4R_METER_SW_MET_CUISE_ASL

    PARAMETER SPECIFICATION


    ASL Switch
    (ON/OFF)

    PARAMETER TYPE:
    Unit Input Switch Information

    THE SOURCE:
    Gauge Control Module

    BGAGPH_04_01

    PARAMETER SPECIFICATION


    LKAS Off Switch
    (ON/OFF)

    PARAMETER TYPE:
    Unit Input Switch Information

    THE SOURCE:
    Gauge Control Module

    4R_METER_SW_MET_CMS_NEAR

    PARAMETER SPECIFICATION


    CMBS (CMS) Near Switch
    (ON/OFF)

    PARAMETER TYPE:
    Unit Input Switch Information

    THE SOURCE:
    Gauge Control Module

    BGAGPH_05_01

    PARAMETER SPECIFICATION


    Distance Switch
    (ON/OFF)

    PARAMETER TYPE:
    Unit Input Switch Information

    THE SOURCE:
    Gauge Control Module

    4R_METER_SW_MET_CMS_FAR

    PARAMETER SPECIFICATION


    CMBS (CMS) Far Switch
    (ON/OFF)

    PARAMETER TYPE:
    Unit Input Switch Information

    THE SOURCE:
    Gauge Control Module

    BGAGPH_06_01

    PARAMETER SPECIFICATION


    Washer Fluid level Switch
    (ON/OFF)

    PARAMETER TYPE:
    Unit Input Switch Information

    THE SOURCE:
    Gauge Control Module

    BGAGPH_07_01

    PARAMETER SPECIFICATION


    Engine Oil Pressure Switch
    (ON/OFF)

    PARAMETER TYPE:
    Unit Input Switch Information

    THE SOURCE:
    Gauge Control Module

    BGAGPH_08_01

    PARAMETER SPECIFICATION


    VSA/TCS Off Switch
    (ON/OFF)

    PARAMETER TYPE:
    Unit Input Switch Information

    THE SOURCE:
    Gauge Control Module

    BGAGPH_09_01

    PARAMETER SPECIFICATION


    Gauge Select/Reset Switch
    (ON/OFF)

    PARAMETER TYPE:
    Unit Input Switch Information

    THE SOURCE:
    Gauge Control Module

    4R_METER_SW_MET_RESET

    PARAMETER SPECIFICATION


    Gauge Reset Switch
    (ON/OFF)

    PARAMETER TYPE:
    Unit Input Switch Information

    THE SOURCE:
    Gauge Control Module

    4R_METER_SW_MET_ESCOFF

    PARAMETER SPECIFICATION


    VSA off Switch
    (ON/OFF)

    PARAMETER TYPE:
    Unit Input Switch Information

    THE SOURCE:
    Gauge Control Module

    BGAGPH_10_01

    PARAMETER SPECIFICATION


    Parking Brake Switch
    (ON/OFF)

    PARAMETER TYPE:
    Unit Input Switch Information

    THE SOURCE:
    Gauge Control Module

    BGAGPH_11_01

    PARAMETER SPECIFICATION


    Brake Fluid level Switch
    (ON/OFF)

    PARAMETER TYPE:
    Unit Input Switch Information

    THE SOURCE:
    Gauge Control Module

    4R_METER_SW_MET_LAUNCH1

    PARAMETER SPECIFICATION


    LAUNCH 1 switch
    (ON/OFF)

    PARAMETER TYPE:
    Unit Input Switch Information

    THE SOURCE:
    Gauge Control Module

    4R_METER_SW_MET_ISOFF

    PARAMETER SPECIFICATION


    Idle stop off switch
    (ON/OFF)

    PARAMETER TYPE:
    Unit Input Switch Information

    THE SOURCE:
    Gauge Control Module

    4R_METER_SW_MET_LAUNCH2

    PARAMETER SPECIFICATION


    LAUNCH 2 switch
    (ON/OFF)

    PARAMETER TYPE:
    Unit Input Switch Information

    THE SOURCE:
    Gauge Control Module

    4R_METER_SW_MET_DEF

    PARAMETER SPECIFICATION


    Defroster switch
    (ON/OFF)

    PARAMETER TYPE:
    Unit Input Switch Information

    THE SOURCE:
    Gauge Control Module

    BGAGPH_35_01

    PARAMETER SPECIFICATION


    Illumination Plus Switch
    (ON/OFF)

    PARAMETER TYPE:
    Unit Input Switch Information

    THE SOURCE:
    Gauge Control Module

    BGAGPH_36_01

    PARAMETER SPECIFICATION


    Illumination Minus Switch
    (ON/OFF)

    PARAMETER TYPE:
    Unit Input Switch Information

    THE SOURCE:
    Gauge Control Module

    BGAGPH_37_01

    PARAMETER SPECIFICATION


    Illumination Max Switch
    (ON/OFF)

    PARAMETER TYPE:
    Unit Input Switch Information

    THE SOURCE:
    Gauge Control Module

    BGAGPH_38_01

    PARAMETER SPECIFICATION


    Select/Reset Switch
    (ON/OFF)

    PARAMETER TYPE:
    Unit Input Switch Information

    THE SOURCE:
    Gauge Control Module

    Note: Does not apply to all trim levels.

    BGAGPH_39_01

    PARAMETER SPECIFICATION


    INFO Previous Switch
    (ON/OFF)

    PARAMETER TYPE:
    Unit Input Switch Information

    THE SOURCE:
    Gauge Control Module

    Note: Does not apply to all trim levels.

    BGAGPH_40_01

    PARAMETER SPECIFICATION


    INFO or Next Switch
    (ON/OFF)

    PARAMETER TYPE:
    Unit Input Switch Information

    THE SOURCE:
    Gauge Control Module

    Note: Does not apply to all trim levels.

    4R_METER_SW_MET_SPSELCT

    PARAMETER SPECIFICATION


    Km/h mph Select Switch
    (ON/OFF)

    PARAMETER TYPE:
    Unit Input Switch Information

    THE SOURCE:
    Gauge Control Module

    4R_METER_SW_MET_IHCCDIST

    PARAMETER SPECIFICATION


    ACC Distance Switch
    (ON/OFF)

    PARAMETER TYPE:
    Unit Input Switch Information

    THE SOURCE:
    Gauge Control Module

    4R_METER_SW_MET_CMSCANCL

    PARAMETER SPECIFICATION


    CMBS (CMS) OFF Switch
    (ON/OFF)

    PARAMETER TYPE:
    Unit Input Switch Information

    THE SOURCE:
    Gauge Control Module

    4R_METER_SW_MET_ARC

    PARAMETER SPECIFICATION


    ARC cancel switch
    (ON/OFF)

    PARAMETER TYPE:
    Unit Input Switch Information

    THE SOURCE:
    Gauge Control Module

    4R_METER_SW_MET_ECON

    PARAMETER SPECIFICATION


    ECON switch
    (ON/OFF)

    The vehicle button must be pressed and held momentarily for the value to change

    PARAMETER TYPE:
    Unit Input Switch Information

    THE SOURCE:
    Gauge Control Module

    4R_METER_SW_MET_SPORT

    PARAMETER SPECIFICATION


    SPORT switch
    (ON/OFF)

    PARAMETER TYPE:
    Unit Input Switch Information

    THE SOURCE:
    Gauge Control Module

    4R_METER_SW_MET_NORMAL

    PARAMETER SPECIFICATION


    NORMAL switch
    (ON/OFF)

    PARAMETER TYPE:
    Unit Input Switch Information

    THE SOURCE:
    Gauge Control Module

    4R_METER_SW_MET_PWR_TACHO

    PARAMETER SPECIFICATION


    POWER / TACHO select switch
    (ON/OFF)

    PARAMETER TYPE:
    Unit Input Switch Information

    THE SOURCE:
    Gauge Control Module

    4R_METER_SW_MET_SPLUS

    PARAMETER SPECIFICATION


    PLUS SPORTS Switch
    (ON/OFF)

    PARAMETER TYPE:
    Unit Input Switch Information

    THE SOURCE:
    Gauge Control Module

    4R_METER_SW_MET_SEATBELT

    PARAMETER SPECIFICATION


    Driver Seatbelt Switch
    (ON/OFF)

    PARAMETER TYPE:
    Unit Input Switch Information

    THE SOURCE:
    Gauge Control Module

    4R_METER_SW_MET_IGKEY

    PARAMETER SPECIFICATION


    Ignition Key Switch
    (ON/OFF)

    PARAMETER TYPE:
    Unit Input Switch Information

    THE SOURCE:
    Gauge Control Module

    4R_METER_SW_MET_SECURITY

    PARAMETER SPECIFICATION


    Security Device Detection
    (Support/Not support)

    PARAMETER TYPE:
    Unit Input Switch Information

    THE SOURCE:
    Gauge Control Module

    4R_METER_SW_MET_DRKNOBLK

    PARAMETER SPECIFICATION


    Driver Door Lock Knob LOCK Switch
    (ON/OFF)

    PARAMETER TYPE:
    Unit Input Switch Information

    THE SOURCE:
    Gauge Control Module

    4R_METER_SW_MET_DRKNOBUNLK

    PARAMETER SPECIFICATION


    Driver Door Lock Knob UNLOCK Switch
    (ON/OFF)

    PARAMETER TYPE:
    Unit Input Switch Information

    THE SOURCE:
    Gauge Control Module

    4R_METER_SW_MET_DRRMLK

    PARAMETER SPECIFICATION


    Driver Remote LOCK Switch
    (ON/OFF)

    PARAMETER TYPE:
    Unit Input Switch Information

    THE SOURCE:
    Gauge Control Module

    4R_METER_SW_MET_DRRMUNLK

    PARAMETER SPECIFICATION


    Driver Remote UNLOCK Switch
    (ON/OFF)

    PARAMETER TYPE:
    Unit Input Switch Information

    THE SOURCE:
    Gauge Control Module

    4R_METER_SW_MET_DRKCUNLK

    PARAMETER SPECIFICATION


    Driver Key Cylinder UNLOCK Switch
    (ON/OFF)

    PARAMETER TYPE:
    Unit Input Switch Information

    THE SOURCE:
    Gauge Control Module

    4R_METER_SW_MET_DRDOOR

    PARAMETER SPECIFICATION


    Driver Door Switch
    (ON/OFF)

    PARAMETER TYPE:
    Unit Input Switch Information

    THE SOURCE:
    Gauge Control Module

    4R_METER_SW_MET_TGSW

    PARAMETER SPECIFICATION


    Tailgate Switch
    (ON/OFF)

    PARAMETER TYPE:
    Unit Input Switch Information

    THE SOURCE:
    Gauge Control Module

    4R_METER_SW_MET_OTHERDRSW

    PARAMETER SPECIFICATION


    Passenger Door Switch(es)
    (ON/OFF)

    The other door(s) must be closed and each door checked individually.

    PARAMETER TYPE:
    Unit Input Switch Information

    THE SOURCE:
    Gauge Control Module

    BGAGPH_12_01

    PARAMETER SPECIFICATION


    Fuel Sending Unit Input 1
    (open/short, Empty, E to 1/4, 1/4 to 1/2, 1/2 to 3/4, 3/4 to F, Full)

    This parameter is displayed the target position of fuel level gauge which is directed from the fuel sending unit.

    PARAMETER TYPE:
    Unit Input Sensor Information

    THE SOURCE:
    Gauge Control Module

    4R_METER_SEN_MET_FUEL1_B

    PARAMETER SPECIFICATION


    Fuel Sending Unit Input 1
    (Open, E to 1/4, 1/4 to 1/2, 1/2 to 3/4, 3/4 to F, Short)

    This parameter is displayed the target position of fuel level gauge which is directed from the fuel sending unit.

    PARAMETER TYPE:
    Unit Input Sensor Information

    THE SOURCE:
    Gauge Control Module

    BGAGPH_13_01

    PARAMETER SPECIFICATION


    Fuel Sending Unit Input 2
    (V)

    PARAMETER TYPE:
    Unit Input Sensor Information

    THE SOURCE:
    Gauge Control Module

    4R_METER_SEN_MET_FUEL2_B

    PARAMETER SPECIFICATION


    Fuel Sending Unit Input 1
    (V)

    PARAMETER TYPE:
    Unit Input Sensor Information

    THE SOURCE:
    Gauge Control Module

    4R_METER_SEN_MET_ACC_MAINSW

    PARAMETER SPECIFICATION


    Cruise Control Combination Switch
    (NON ACTIVE/MAIN/CANCEL/SET/RESUME/other/short/open)

    PARAMETER TYPE:
    Unit Input Sensor Information

    THE SOURCE:
    Gauge Control Module

    4R_METER_SEN_MET_ACC_CHANGESW

    PARAMETER SPECIFICATION


    Driving Support Switch
    (NON ACTIVE/ACC,CC,ASL/DISTANCE/LKAS OFF/other/short/open)

    PARAMETER TYPE:
    Unit Input Sensor Information

    THE SOURCE:
    Gauge Control Module

    4R_METER_SEN_MET_OUT

    PARAMETER SPECIFICATION


    Outside Temperature status
    (Sampling/Fail/Type A/Type B/Type C)

    Type A : YOP type
    Type B : H/W sensor type
    Type C : CAN type

    PARAMETER TYPE:
    Unit Input Sensor Information

    THE SOURCE:
    Gauge Control Module

    4R_METER_SEN_MET_COMP

    PARAMETER SPECIFICATION


    Compass status
    (Sampling/Fail/CAN Type/UART Type)

    PARAMETER TYPE:
    Unit Input Sensor Information

    THE SOURCE:
    Gauge Control Module

    4R_METER_SEN_MET_PARKSENS

    PARAMETER SPECIFICATION


    Judging Equipment of Parking-Sensor
    (not Equipped/Equipped)

    PARAMETER TYPE:
    Unit Input Sensor Information

    THE SOURCE:
    Gauge Control Module

    4R_METER_SEN_MET_CLOCK

    PARAMETER SPECIFICATION


    Judging equipment of CLOCK Display
    (ON/OFF)

    PARAMETER TYPE:
    Unit Input Sensor Information

    THE SOURCE:
    Gauge Control Module

    4R_METER_SEN_MET_IBS_AVG_RI

    PARAMETER SPECIFICATION


    12V Battery Internal Resistance
    (mOhm)

    PARAMETER TYPE:
    Unit Input Sensor Information

    THE SOURCE:
    Gauge Control Module

    4R_METER_SEN_MET_IBS_CHARGE_CH

    PARAMETER SPECIFICATION


    12V Battery State of Charge
    (%)

    PARAMETER TYPE:
    Unit Input Sensor Information

    THE SOURCE:
    Gauge Control Module

    4R_METER_SEN_MET_IBS_BAT_CURR

    PARAMETER SPECIFICATION


    12V Battery Current
    (A)
     A negative value indicates that the battery is discharging.
     A positive value indicates that the battery is charging.

    PARAMETER TYPE:
    Unit Input Sensor Information

    THE SOURCE:
    Gauge Control Module

    4R_METER_SEN_MET_IBS_BAT_VOLT

    PARAMETER SPECIFICATION


    12V Battery Voltage
    (V)

    PARAMETER TYPE:
    Unit Input Sensor Information

    THE SOURCE:
    Gauge Control Module

    4R_METER_SEN_MET_IBS_HEALTH

    PARAMETER SPECIFICATION


    Battery Available Charge Capacity
    (%)

    PARAMETER TYPE:
    Unit Input Sensor Information

    THE SOURCE:
    Gauge Control Module

    This parameter indicates 100% as a default value until battery sensor updates SOH (State of Health) value. And the value is reset every time the ignition switch is turned OFF.

    4R_METER_SEN_MET_IBS_BAT_TEMP

    PARAMETER SPECIFICATION


    12V Battery Temp
    (degC)

    PARAMETER TYPE:
    Unit Input Sensor Information

    THE SOURCE:
    Gauge Control Module

    4R_METER_SEN_MET_IBS_RECALIBRA

    PARAMETER SPECIFICATION


    12V Battery Recalibration Status
    (not complete/complete)

    PARAMETER TYPE:
    Unit Input Sensor Information

    THE SOURCE:
    Gauge Control Module

    Recalibration is performed in order to update the SOC (State of Charge) value. Recalibration is performed by monitoring battery voltage while the engine is off. When the battery voltage has stabilized and discharge current is low, OCV (Open Circuit Voltage) can be determined. SOC is calculated from OCV. Recalibration requires at least 3 hours to complete after the engine has stopped.

    BGAGPH_14_01

    PARAMETER SPECIFICATION


    VSA/TCS Active Indicator
    (ON/OFF)

    PARAMETER TYPE:
    Unit Output Control Information

    THE SOURCE:
    Gauge Control Module

    BGAGPH_15_01

    PARAMETER SPECIFICATION


    VSA/TCS Indicator (Warning)
    (ON/OFF)

    PARAMETER TYPE:
    Unit Output Control Information

    THE SOURCE:
    Gauge Control Module

    BGAGPH_16_01

    PARAMETER SPECIFICATION


    ABS Indicator
    (ON/OFF)

    PARAMETER TYPE:
    Unit Output Control Information

    THE SOURCE:
    Gauge Control Module

    BGAGPH_17_01

    PARAMETER SPECIFICATION


    Parking Brake Indicator
    (ON/OFF)

    PARAMETER TYPE:
    Unit Output Control Information

    THE SOURCE:
    Gauge Control Module

    BGAGPH_18_01

    PARAMETER SPECIFICATION


    Cruise Control Main Switch Indicator
    (ON/OFF)

    PARAMETER TYPE:
    Unit Output Control Information

    THE SOURCE:
    Gauge Control Module

    BGAGPH_19_01

    PARAMETER SPECIFICATION


    MIL Indicator
    (ON/OFF)

    PARAMETER TYPE:
    Unit Output Control Information

    THE SOURCE:
    Gauge Control Module

    BGAGPH_20_01

    PARAMETER SPECIFICATION


    Washer Fluid Level Indicator (Canada)
    (ON/OFF)

    PARAMETER TYPE:
    Unit Output Control Information

    THE SOURCE:
    Gauge Control Module

    BGAGPH_21_01

    PARAMETER SPECIFICATION


    DRL Indicator
    (ON/OFF)

    PARAMETER TYPE:
    Unit Output Control Information

    THE SOURCE:
    Gauge Control Module

    4R_METER_OUT_MET_ESCOFF

    PARAMETER SPECIFICATION


    VSA Off Indicator
    (ON/OFF)

    PARAMETER TYPE:
    Unit Output Control Information

    THE SOURCE:
    Gauge Control Module

    4R_METER_OUT_MET_ESC

    PARAMETER SPECIFICATION


    VSA Indicator
    (ON/OFF)

    PARAMETER TYPE:
    Unit Output Control Information

    THE SOURCE:
    Gauge Control Module

    BGAGPH_22_01

    PARAMETER SPECIFICATION


    LKAS off Indicator
    (ON/OFF)

    PARAMETER TYPE:
    Unit Output Control Information

    THE SOURCE:
    Gauge Control Module

    BGAGPH_42_01

    PARAMETER SPECIFICATION


    CMBS (CMS) Indicator
    (ON/OFF)

    PARAMETER TYPE:
    Unit Output Control Information

    THE SOURCE:
    Gauge Control Module

    BGAGPH_23_01

    PARAMETER SPECIFICATION


    HIDS (Honda Intelligent Driver Support System) Indicator
    (ON/OFF)

    PARAMETER TYPE:
    Unit Output Control Information

    THE SOURCE:
    Gauge Control Module

    BGAGPH_43_01

    PARAMETER SPECIFICATION


    ACC Indicator
    (ON/OFF)

    PARAMETER TYPE:
    Unit Output Control Information

    THE SOURCE:
    Gauge Control Module

    BGAGPH_24_01

    PARAMETER SPECIFICATION


    Low Oil Pressure Indicator
    (ON/OFF)

    PARAMETER TYPE:
    Unit Output Control Information

    THE SOURCE:
    Gauge Control Module

    BGAGPH_25_01

    PARAMETER SPECIFICATION


    Charging System Indicator
    (ON/OFF)

    PARAMETER TYPE:
    Unit Output Control Information

    THE SOURCE:
    Gauge Control Module

    BGAGPH_26_01

    PARAMETER SPECIFICATION


    Keyless Access Indicator
    (ON/OFF)

    PARAMETER TYPE:
    Unit Output Control Information

    THE SOURCE:
    Gauge Control Module

    BGAGPH_27_01

    PARAMETER SPECIFICATION


    Cruise Main Switch/HIDS/IHCC/ACC Indicator
    (US : Cruise Main Switch ON Indicator)

    (ON/OFF)

    PARAMETER TYPE:
    Unit Output Control Information

    THE SOURCE:
    Gauge Control Module

    BGAGPH_28_01

    PARAMETER SPECIFICATION


    Maintenance Required Indicator
    (US/Canada : Maintenance Minder Indicator)
    (Europe        : Service Reminder Indicator)

    (ON/OFF)

    PARAMETER TYPE:
    Unit Output Control Information

    THE SOURCE:
    Gauge Control Module

    4R_METER_OUT_MET_MAINREQ_B

    PARAMETER SPECIFICATION


    Maintenance Minder Indicator
    (ON/OFF)

    PARAMETER TYPE:
    Unit Output Control Information

    THE SOURCE:
    Gauge Control Module

    BGAGPH_29_01

    PARAMETER SPECIFICATION


    High Beam Indicator
    (ON/OFF)

    PARAMETER TYPE:
    Unit Output Control Information

    THE SOURCE:
    Gauge Control Module

    BGAGPH_30_01

    PARAMETER SPECIFICATION


    Parking Light ON Indicator
    (ON/OFF)

    PARAMETER TYPE:
    Unit Output Control Information

    THE SOURCE:
    Gauge Control Module

    4R_METER_OUT_MET_ECON

    PARAMETER SPECIFICATION


    ECON indicator
    (ON/OFF)

    PARAMETER TYPE:
    Unit Output Control Information

    THE SOURCE:
    Gauge Control Module

    BGAGPH_31_01

    PARAMETER SPECIFICATION


    Low Fuel Warning Indicator
    (ON/OFF)

    PARAMETER TYPE:
    Unit Output Control Information

    THE SOURCE:
    Gauge Control Module

    BGAGPH_32_01

    PARAMETER SPECIFICATION


    Security Indicator
    (ON/OFF)

    PARAMETER TYPE:
    Unit Output Control Information

    THE SOURCE:
    Gauge Control Module

    4R_METER_OUT_MET_LKASTROUBLE

    PARAMETER SPECIFICATION


    LKAS Indicator
    (ON/OFF)

    PARAMETER TYPE:
    Unit Output Control Information

    THE SOURCE:
    Gauge Control Module

    4R_METER_OUT_MET_SPORT

    PARAMETER SPECIFICATION


    SPORT indicator
    (ON/OFF)

    PARAMETER TYPE:
    Unit Output Control Information

    THE SOURCE:
    Gauge Control Module

    BGAGPH_33_01

    PARAMETER SPECIFICATION


    Fuel Gauge Needle Command
    (xxx°)

    PARAMETER TYPE:
    Unit Output Control Information

    THE SOURCE:
    Gauge Control Module

    4R_METER_OUT_MET_AUTOSTOPFAIL

    PARAMETER SPECIFICATION


    AUTO-STOP trouble lamp
    (ON/OFF)

    PARAMETER TYPE:
    Unit Output Control Information

    THE SOURCE:
    Gauge Control Module

    4R_METER_OUT_MET_AUTOSTOPOPE

    PARAMETER SPECIFICATION


    AUTO-STOP operation lamp
    (ON/OFF)

    PARAMETER TYPE:
    Unit Output Control Information

    THE SOURCE:
    Gauge Control Module

    4R_METER_OUT_MET_ISOFF

    PARAMETER SPECIFICATION


    IDLE STOP OFF lamp
    (ON/OFF)

    PARAMETER TYPE:
    Unit Output Control Information

    THE SOURCE:
    Gauge Control Module

    4R_METER_OUT_MET_FCW

    PARAMETER SPECIFICATION


    FCW warn indicator
    (ON/OFF)

    PARAMETER TYPE:
    Unit Output Control Information

    THE SOURCE:
    Gauge Control Module

    4R_METER_OUT_MET_LDW

    PARAMETER SPECIFICATION


    LDW warn indicator
    (ON/OFF)

    PARAMETER TYPE:
    Unit Output Control Information

    THE SOURCE:
    Gauge Control Module

    4R_METER_OUT_MET_GLOW

    PARAMETER SPECIFICATION


    GLOW warning lamp
    (ON/OFF)

    PARAMETER TYPE:
    Unit Output Control Information

    THE SOURCE:
    Gauge Control Module

    4R_METER_OUT_MET_WATERLV

    PARAMETER SPECIFICATION


    WATER LEVEL warning lamp
    (ON/OFF)

    PARAMETER TYPE:
    Unit Output Control Information

    THE SOURCE:
    Gauge Control Module

    4R_METER_OUT_MET_PGMFI

    PARAMETER SPECIFICATION


    PGM-FI warning lamp
    (ON/OFF)

    PARAMETER TYPE:
    Unit Output Control Information

    THE SOURCE:
    Gauge Control Module

    BGAGPH_41_01

    PARAMETER SPECIFICATION


    Fog light Indicator
    (ON/OFF)

    PARAMETER TYPE:
    Unit Output Control Information

    THE SOURCE:
    Gauge Control Module

    Note: Does not apply to all trim levels.

    BGAGPH_44_01

    PARAMETER SPECIFICATION


    Adaptive Front-lighting system Indicator
    (ON/OFF)

    PARAMETER TYPE:
    Unit Output Control Information

    THE SOURCE:
    Gauge Control Module

    BGAGPH_45_01

    PARAMETER SPECIFICATION


    Master warning Indicator
    (ON/OFF)

    PARAMETER TYPE:
    Unit Output Control Information

    THE SOURCE:
    Gauge Control Module

    BGAGPH_46_01

    PARAMETER SPECIFICATION


    Auto-light Indicator
    (ON/OFF)

    PARAMETER TYPE:
    Unit Output Control Information

    THE SOURCE:
    Gauge Control Module

    Note: Does not apply to all trim levels.

    BGAGPH_47_01

    PARAMETER SPECIFICATION


    Seatbelt indicator
    (ON/OFF)

    PARAMETER TYPE:
    Unit Output Control Information

    THE SOURCE:
    Gauge Control Module

    BGAGPH_48_01

    PARAMETER SPECIFICATION


    Tire pressure warn
    (ON/OFF)

    PARAMETER TYPE:
    Unit Output Control Information

    THE SOURCE:
    Gauge Control Module

    BGAGPH_49_01

    PARAMETER SPECIFICATION


    TPMS Indicator
    (ON/OFF)

    PARAMETER TYPE:
    Unit Output Control Information

    THE SOURCE:
    Gauge Control Module

    BGAGPH_50_01

    PARAMETER SPECIFICATION


    ECO Indicator
    (ON/OFF)

    PARAMETER TYPE:
    Unit Output Control Information

    THE SOURCE:
    Gauge Control Module

    BGAGPH_51_01

    PARAMETER SPECIFICATION


    Power Tailgate Indicator
    (ON/OFF)

    PARAMETER TYPE:
    Unit Output Control Information

    THE SOURCE:
    Gauge Control Module

    BGAGPH_53_01

    PARAMETER SPECIFICATION


    PSD (right-side) trouble lamp
    (ON/OFF)

    PARAMETER TYPE:
    Unit Output Control Information

    THE SOURCE:
    Gauge Control Module

    BGAGPH_52_01

    PARAMETER SPECIFICATION


    PSD (left-side) trouble lamp
    (ON/OFF)

    PARAMETER TYPE:
    Unit Output Control Information

    THE SOURCE:
    Gauge Control Module

    BGAGPH_54_01

    PARAMETER SPECIFICATION


    Rear Fog Indicator
    (ON/OFF)

    PARAMETER TYPE:
    Unit Output Control Information

    THE SOURCE:
    Gauge Control Module

    BGAGPH_55_01

    PARAMETER SPECIFICATION


    SH-AWD Indicator
    (ON/OFF)

    PARAMETER TYPE:
    Unit Output Control Information

    THE SOURCE:
    Gauge Control Module

    Note: Does not apply to all trim levels.

    4R_METER_OUT_MET_DWS

    PARAMETER SPECIFICATION


    DWS Indicator
    (ON/OFF)

    PARAMETER TYPE:
    Unit Output Control Information

    THE SOURCE:
    Gauge Control Module

    BGAGPH_56_01

    PARAMETER SPECIFICATION


    IMA auto-stop indicator
    (ON/OFF)

    PARAMETER TYPE:
    Unit Output Control Information

    THE SOURCE:
    Gauge Control Module

    BGAGPH_57_01

    PARAMETER SPECIFICATION


    IMA Indicator
    (ON/OFF)

    PARAMETER TYPE:
    Unit Output Control Information

    THE SOURCE:
    Gauge Control Module

    BGAGPH_58_01

    PARAMETER SPECIFICATION


    Main maintenance
    (A/B)

    PARAMETER TYPE:
    Unit Output Control Information

    THE SOURCE:
    Gauge Control Module

    BGAGPH_59_01

    PARAMETER SPECIFICATION


    Main maintenance counter


    PARAMETER TYPE:
    Unit Output Control Information

    THE SOURCE:
    Gauge Control Module

    4R_METER_OUT_MET_ATFCOUNT

    PARAMETER SPECIFICATION


    ATF Change Times
    (0 to 255 times)

    PARAMETER TYPE:
    Unit Output Control Information

    THE SOURCE:
    Gauge Control Module

    BGAGPH_61_01

    PARAMETER SPECIFICATION


    IMA battery level
    (Number of segment to turn on)

    PARAMETER TYPE:
    Unit Output Control Information

    THE SOURCE:
    Gauge Control Module

    Note: Only apply to IMA vehicle.

    4R_METER_OUT_MET_ASST_CHRG

    PARAMETER SPECIFICATION


    IMA Assist/Charge indicator
    (A/B/C)

    A: "Neutral" and "Charge" segments
    B: "Neutral" segment
    C: "Neutral" and "Assist" segments

    PARAMETER TYPE:
    Unit Output Control Information

    THE SOURCE:
    Gauge Control Module

    Note: Only apply to IMA vehicle.

    BGAGPH_62_01

    PARAMETER SPECIFICATION


    [NO HONDA SMART KEY] warn Multi Information Display
    (US : Keyless Access "No Keyless Remote" warn)

    (ON/OFF)

    PARAMETER TYPE:
    Unit Output Control Information

    THE SOURCE:
    Gauge Control Module

    BGAGPH_63_01

    PARAMETER SPECIFICATION


    Honda Smart Key battery charge warn Multi Information Display
    (US : Keyless Remote battery charge warn)

    (ON/OFF)

    PARAMETER TYPE:
    Unit Output Control Information

    THE SOURCE:
    Gauge Control Module

    BGAGPH_64_01

    PARAMETER SPECIFICATION


    Honda Smart Key battery level indication Multi Information Display
    (US : Keyless Remote battery level)

    (ON/OFF)

    PARAMETER TYPE:
    Unit Output Control Information

    THE SOURCE:
    Gauge Control Module

    BGAGPH_65_01

    PARAMETER SPECIFICATION


    Door open warn Multi Information Display
    (ON/OFF)

    PARAMETER TYPE:
    Unit Output Control Information

    THE SOURCE:
    Gauge Control Module

    Note: Does not apply to all trim levels.

    BGAGPH_66_01

    PARAMETER SPECIFICATION


    Power Trunk Lid system trouble warn Multi Information Display
    (ON/OFF)

    PARAMETER TYPE:
    Unit Output Control Information

    THE SOURCE:
    Gauge Control Module

    BGAGPH_67_01

    PARAMETER SPECIFICATION


    Night vision system trouble warn Multi Information Display
    (ON/OFF)

    PARAMETER TYPE:
    Unit Output Control Information

    THE SOURCE:
    Gauge Control Module

    BGAGPH_68_01

    PARAMETER SPECIFICATION


    Differential oil temp warn Multi Information Display
    (ON/OFF)

    PARAMETER TYPE:
    Unit Output Control Information

    THE SOURCE:
    Gauge Control Module

    BGAGPH_69_01

    PARAMETER SPECIFICATION


    Maintenance Minder change oil warn Multi Information Display
    (US : Maintenance Minder change oil indicator)

    (ON/OFF)

    PARAMETER TYPE:
    Unit Output Control Information

    THE SOURCE:
    Gauge Control Module

    Note: Does not apply to all trim levels.

    BGAGPH_70_01

    PARAMETER SPECIFICATION


    Fuel fill cap caution Multi Information Display
    (ON/OFF)

    PARAMETER TYPE:
    Unit Output Control Information

    THE SOURCE:
    Gauge Control Module

    BGAGPH_71_01

    PARAMETER SPECIFICATION


    A/T system trouble warn Multi Information Display
    (ON/OFF)

    PARAMETER TYPE:
    Unit Output Control Information

    THE SOURCE:
    Gauge Control Module

    Note: Does not apply to all trim levels.

    BGAGPH_72_01

    PARAMETER SPECIFICATION


    SRS system trouble warn Multi Information Display
    (ON/OFF)

    PARAMETER TYPE:
    Unit Output Control Information

    THE SOURCE:
    Gauge Control Module

    Note: Does not apply to all trim levels.

    BGAGPH_73_01

    PARAMETER SPECIFICATION


    Side Airbag Cutoff indication Multi Information Display
    (ON/OFF)

    PARAMETER TYPE:
    Unit Output Control Information

    THE SOURCE:
    Gauge Control Module

    Note: Does not apply to all trim levels.

    BGAGPH_74_01

    PARAMETER SPECIFICATION


    Honda Smart Key system trouble warn Multi Information Display
    (US : Keyless Access Indicator)

    (ON/OFF)

    PARAMETER TYPE:
    Unit Output Control Information

    THE SOURCE:
    Gauge Control Module

    BGAGPH_75_01

    PARAMETER SPECIFICATION


    EPS/ECPS system trouble warn Multi Information Display
    (ON/OFF)

    PARAMETER TYPE:
    Unit Output Control Information

    THE SOURCE:
    Gauge Control Module

    BGAGPH_76_01

    PARAMETER SPECIFICATION


    CMBS (CMS) radar become dirty warn Multi Information Display
    (ON/OFF)

    PARAMETER TYPE:
    Unit Output Control Information

    THE SOURCE:
    Gauge Control Module

    BGAGPH_77_01

    PARAMETER SPECIFICATION


    Night vision doesn't use at daytime warn Multi Information Display
    (ON/OFF)

    PARAMETER TYPE:
    Unit Output Control Information

    THE SOURCE:
    Gauge Control Module

    4R_METER_OUT_MET_OUTTEMP

    PARAMETER SPECIFICATION


    Outside temperature warn Multi Information Display
    (ON/OFF)

    PARAMETER TYPE:
    Unit Output Control Information

    THE SOURCE:
    Gauge Control Module

    4R_METER_OUT_MET_RADIFAN

    PARAMETER SPECIFICATION


    Radiator fan trouble warn Multi Information Display
    (ON/OFF)

    PARAMETER TYPE:
    Unit Output Control Information

    THE SOURCE:
    Gauge Control Module

    4R_METER_OUT_MET_STARTRLY

    PARAMETER SPECIFICATION


    Starter relay trouble warn Multi Information Display
    (ON/OFF)

    PARAMETER TYPE:
    Unit Output Control Information

    THE SOURCE:
    Gauge Control Module

    Note: Does not apply to all trim levels.

    4R_METER_OUT_MET_PAX50MPH

    PARAMETER SPECIFICATION


    PAX warning of MAX 50MPH (80km/h)warn Multi Information Display
    (ON/OFF)

    PARAMETER TYPE:
    Unit Output Control Information

    THE SOURCE:
    Gauge Control Module

    4R_METER_OUT_MET_PAXNEAR

    PARAMETER SPECIFICATION


    PAX warning of near limit warn Multi Information Display
    (ON/OFF)

    PARAMETER TYPE:
    Unit Output Control Information

    THE SOURCE:
    Gauge Control Module

    4R_METER_OUT_MET_PAXLIMIT

    PARAMETER SPECIFICATION


    PAX warning of limit warn Multi Information Display
    (ON/OFF)

    PARAMETER TYPE:
    Unit Output Control Information

    THE SOURCE:
    Gauge Control Module

    4R_METER_OUT_MET_NVSON

    PARAMETER SPECIFICATION


    Night vision automatic start Multi Information Display
    (ON/OFF)

    PARAMETER TYPE:
    Unit Output Control Information

    THE SOURCE:
    Gauge Control Module

    4R_METER_OUT_MET_ATTEMP

    PARAMETER SPECIFICATION


    AT Temp trouble warn Multi Information Display
    (ON/OFF)

    PARAMETER TYPE:
    Unit Output Control Information

    THE SOURCE:
    Gauge Control Module

    4R_METER_OUT_MET_TRUNKOPEN

    PARAMETER SPECIFICATION


    Trunk open indicator warn Multi Information Display
    (ON/OFF)

    PARAMETER TYPE:
    Unit Output Control Information

    THE SOURCE:
    Gauge Control Module

    Note: Does not apply to all trim levels.

    4R_METER_OUT_MET_IMMOBI

    PARAMETER SPECIFICATION


    IMMOBI indicator trouble warn Multi Information Display
    (ON/OFF)

    PARAMETER TYPE:
    Unit Output Control Information

    THE SOURCE:
    Gauge Control Module

    4R_METER_OUT_MET_EUS_CHANGE

    PARAMETER SPECIFICATION


    Service Reminder exchange warn Multi Information Display
    (ON/OFF)

    PARAMETER TYPE:
    Unit Output Control Information

    THE SOURCE:
    Gauge Control Module

    4R_METER_OUT_MET_ADS

    PARAMETER SPECIFICATION


    Active Damper system trouble warn Multi Information Display
    (ON/OFF)

    PARAMETER TYPE:
    Unit Output Control Information

    THE SOURCE:
    Gauge Control Module

    4R_METER_OUT_MET_NORMAL

    PARAMETER SPECIFICATION


    Normal mode indication Multi Information Display
    (ON/OFF)

    PARAMETER TYPE:
    Unit Output Control Information

    THE SOURCE:
    Gauge Control Module

    4R_METER_OUT_MET_HSS_GREEN

    PARAMETER SPECIFICATION


    High Beam Support System operation indicator
    (ON/OFF)

    PARAMETER TYPE:
    Unit Output Control Information

    THE SOURCE:
    Gauge Control Module

    4R_METER_OUT_MET_HSS

    PARAMETER SPECIFICATION


    High Beam Support System trouble lamp
    (ON/OFF)

    PARAMETER TYPE:
    Unit Output Control Information

    THE SOURCE:
    Gauge Control Module

    4R_METER_OUT_MET_ASLMAIN

    PARAMETER SPECIFICATION


    ASL main switch indicator
    (ON/OFF)

    PARAMETER TYPE:
    Unit Output Control Information

    THE SOURCE:
    Gauge Control Module

    4R_METER_OUT_MET_ASL

    PARAMETER SPECIFICATION


    ASL operation indicator
    (ON/OFF)

    PARAMETER TYPE:
    Unit Output Control Information

    THE SOURCE:
    Gauge Control Module

    4R_METER_OUT_MET_TMTEMPHI

    PARAMETER SPECIFICATION


    Transmission temp. trouble lamp
    (ON/OFF)

    PARAMETER TYPE:
    Unit Output Control Information

    THE SOURCE:
    Gauge Control Module

    4R_METER_OUT_MET_PRESSP

    PARAMETER SPECIFICATION


    SBW press P button indicator
    (ON/OFF)

    PARAMETER TYPE:
    Unit Output Control Information

    THE SOURCE:
    Gauge Control Module

    4R_METER_OUT_MET_APPLYPARK

    PARAMETER SPECIFICATION


    SBW apply parking brake indicator
    (ON/OFF)

    PARAMETER TYPE:
    Unit Output Control Information

    THE SOURCE:
    Gauge Control Module

    4R_METER_OUT_MET_KLSTART

    PARAMETER SPECIFICATION


    Keyless starting system trouble lamp
    (ON/OFF)

    PARAMETER TYPE:
    Unit Output Control Information

    THE SOURCE:
    Gauge Control Module

    4R_METER_OUT_MET_FUELSYS

    PARAMETER SPECIFICATION


    Fuel system trouble lamp
    (ON/OFF)

    PARAMETER TYPE:
    Unit Output Control Information

    THE SOURCE:
    Gauge Control Module

    4R_METER_OUT_MET_SPLUSREADY

    PARAMETER SPECIFICATION


    PLUS SPORTS READY Indicator
    (ON/OFF)

    PARAMETER TYPE:
    Unit Output Control Information

    THE SOURCE:
    Gauge Control Module

    4R_METER_OUT_MET_SPLUS

    PARAMETER SPECIFICATION


    PLUS SPORTS Indicator
    (ON/OFF)

    PARAMETER TYPE:
    Unit Output Control Information

    THE SOURCE:
    Gauge Control Module

    4R_METER_OUT_MET_SPEED_K

    PARAMETER SPECIFICATION


    Speed indicator (Km/h) Command
    (0Km/h - 254Km/h)

    FAILURE CRITERION : Over 255Km/h

    PARAMETER TYPE:
    Unit Output Control Information

    THE SOURCE:
    Gauge Control Module

    4R_METER_OUT_MET_SPEED_M

    PARAMETER SPECIFICATION


    Speed indicator (mph) Command
    (0MPH - 254MPH)

    FAILURE CRITERION: Over 255MPH

    PARAMETER TYPE:
    Unit Output Control Information

    THE SOURCE:
    Gauge Control Module

    4R_METER_OUT_MET_CTBA

    PARAMETER SPECIFICATION


    CTBA Indicator
    (ON/OFF)

    PARAMETER TYPE:
    Unit Output Control Information

    THE SOURCE:
    Gauge Control Module

    4R_METER_OUT_MET_BLDSPOT

    PARAMETER SPECIFICATION


    BSI Indicator
    (ON/OFF)

    PARAMETER TYPE:
    Unit Output Control Information

    THE SOURCE:
    Gauge Control Module

    4R_METER_OUT_MET_LOCK

    PARAMETER SPECIFICATION


    History of Door LOCK Command
    (ON/OFF)

    History data is displayed for the LOCK Command. If the doors are locked with the remote (LOCK button pressed with doors/tailgate closed and the key not in the ignition), the keyless control unit sends a signal to the gauge control module to command the doors to lock. Data list will indicate "ON" if the signal is received. Once the ignition switch is turned OFF, the history data will be cleared.

    PARAMETER TYPE:
    Unit Output Control Information

    THE SOURCE:
    Gauge Control Module

    4R_METER_OUT_MET_DRUNLOCK

    PARAMETER SPECIFICATION


    History of Driver's Door UNLOCK Command
    (ON/OFF)

    History data is displayed for the Driver's Door UNLOCK Command. If the driver's door is unlocked with the remote (UNLOCK button pressed once with doors/tailgate closed and the key not in the ignition), the keyless control unit sends a signal to the gauge control module to command the driver's door to unlock. Data list will indicate "ON" if the signal is received. Once the ignition switch is turned OFF, the history data will be cleared.

    PARAMETER TYPE:
    Unit Output Control Information

    THE SOURCE:
    Gauge Control Module

    4R_METER_OUT_MET_ALLUNLOCK

    PARAMETER SPECIFICATION


    History of All Door UNLOCK Command
    (ON/OFF)

    History data is displayed for All  Doors UNLOCK Command.  If the doors are unlocked with the remote (UNLOCK button pressed twice with doors/tailgate closed and the key not in the ignition), the keyless control unit sends a signal to the gauge control module to command all the doors to unlock.  The data list will indicate "ON" if the signal is received.  Once the ignition switch is turned OFF, the history data will be cleared.

    PARAMETER TYPE:
    Unit Output Control Information

    THE SOURCE:
    Gauge Control Module

    4R_METER_OUT_MET_HORN

    PARAMETER SPECIFICATION


    History of Horn Command
    (ON/OFF)

    History data is displayed for the panic mode. If the panic mode is cycled (panic button pressed for about 2 seconds with doors/tailgate closed and the key not in the ignition), the Keyless Control Unit sends a signal to the Gauge Control Module to command the horn to sound. Data List will indicate "ON" if the signal is received. Once the ignition switch is turned OFF, the history data will be cleared.

    PARAMETER TYPE:
    Unit Output Control Information

    THE SOURCE:
    Gauge Control Module

    4R_METER_OUT_MET_HLLO

    PARAMETER SPECIFICATION


    History of Headlight Command
    (ON/OFF)

    History data is displayed for the Headlight command. If the panic mode is cycled (panic button pressed for about 2 seconds with doors/tailgate closed and the key not in the ignition), the keyless control unit sends a signal to the gauge control module to command the Headlights to flash. Data list will indicate "ON" if the signal is received. Once the ignition switch is turned OFF, the history data will be cleared.

    PARAMETER TYPE:
    Unit Output Control Information

    THE SOURCE:
    Gauge Control Module

    4R_METER_OUT_MET_SMALLLT

    PARAMETER SPECIFICATION


    History of Parking Light Command
    (ON/OFF)

    History data is displayed for the Parking Light Command.  If the doors are LOCK/UNLOCK with the remote (LOCK/UNLOCK button pressed with doors/tailgate closed and the key not in the ignition), the keyless control unit sends a signal to the gauge control module to command the Parking Lights to flash.  Data list will indicate "ON" if the signal is received.  Once the ignition switch is turned OFF, the history data will be cleared.

    PARAMETER TYPE:
    Unit Output Control Information

    THE SOURCE:
    Gauge Control Module

    4R_METER_OUT_MET_LAUNCH

    PARAMETER SPECIFICATION


    Launch mode indicator
    (ON/OFF)

    PARAMETER TYPE:
    Unit Output Control Information

    THE SOURCE:
    Gauge Control Module

    4R_METER_OUT_MET_LCANCEL

    PARAMETER SPECIFICATION


    Launch mode canceled indicator
    (ON/OFF)

    PARAMETER TYPE:
    Unit Output Control Information

    THE SOURCE:
    Gauge Control Module

    BGAGDH_11_50

    B1150
    Communication circuit error (BUS Off)
    When the Bus is cut off, all of the signal transmissions of B-CAN line are stopped, and multiple DTCs, indicating communication error between units, are stored at the same time. When DTCs, indicating Bus off, are stored, be sure to perform the troubleshooting for Bus off first.

    DTC store unit:

    Gauge Control Module

    DTC type:

    Loss of Communication

    POSSIBLE FAILURES

    BGAGDH_11_52

    B1152
    Gauge control module internal (EEPROM) error

    DTC store unit:

    Gauge Control Module

    DTC type:

    Internal Error

    POSSIBLE FAILURES

    4R_MET_11_53

    B1153
    Gauge module LCD heater error

    DTC store unit:

    Gauge Control Module

    DTC type:

    Internal Error

    POSSIBLE FAILURES

    BGAGDH_11_55

    B1155
    Gauge control module lost communication with Combination Switch control unit (headlight switch message)

    DTC store unit:

    Gauge Control Module

    DTC type:

    Loss of Communication

    POSSIBLE FAILURES

    Related DTC(s)

    If DTC B1155 is indicated, the following DTC(s) can be indicated as well.

    Troubleshoot the DTC(s) in the order:

    BGAGDH_11_55_B

    B1155
    Gauge control module lost communication with the MICU (Headlight switch message)

    DTC store unit:

    Gauge Control Module

    DTC type:

    Loss of Communication

    POSSIBLE FAILURES

    BGAGDH_11_56

    B1156
    Gauge Control Module lost communication with Combination Switch Control Unit (wiper switch message)

    DTC store unit:

    Gauge Control Module

    DTC type:

    Loss of Communication

    POSSIBLE FAILURES

    Related DTC(s)

    If DTC B1156 is indicated, the following DTC(s) can be indicated as well.

    Troubleshoot the DTC(s) in the order:

    BGAGDH_11_56_B

    B1156
    Gauge control module lost communication with the MICU (Wiper switch message)

    DTC store unit:

    Gauge Control Module

    DTC type:

    Loss of Communication

    POSSIBLE FAILURES

    BGAGDH_11_57

    B1157
    Gauge control module lost communication with the MICU (MICU message)

    DTC store unit:

    Gauge Control Module

    DTC type:

    Loss of Communication

    POSSIBLE FAILURES

    Related DTC(s)

    If DTC B1157 is indicated, the following DTC(s) can be indicated as well.

    Troubleshoot the DTC(s) in the order:

    BGAGDH_11_58

    B1158
    Gauge control module lost communication with Relay control module

    DTC store unit:

    Gauge Control Module

    DTC type:

    Loss of Communication

    POSSIBLE FAILURES

    Related DTC(s)

    If DTC B1158 is indicated, the following DTC(s) can be indicated as well.

    Troubleshoot the DTC(s) in the order:

    BGAGDH_11_58_B

    B1158
    Gauge control module lost communication with MICU unit

    DTC store unit:

    Gauge Control Module

    DTC type:

    Loss of Communication

    POSSIBLE FAILURES

    BGAGDH_11_59

    B1159
    Gauge control module lost communication with the MICU (DOORSW message)

    DTC store unit:

    Gauge Control Module

    DTC type:

    Loss of Communication

    POSSIBLE FAILURES

    Related DTC(s)

    If DTC B1159 is indicated, the following DTC(s) can be indicated as well.

    Troubleshoot the DTC(s) in the order:

    BGAGDH_11_60

    B1160
    Gauge control module lost communication with Door Multiplex control unit (door lock switch message)

    DTC store unit:

    Gauge Control Module

    DTC type:

    Loss of Communication

    POSSIBLE FAILURES

    Related DTC(s)

    If DTC B1160 is indicated, the following DTC(s) can be indicated as well.

    Troubleshoot the DTC(s) in the order:

    BGAGDH_11_60_B

    B1160
    Gauge control module lost communication with the MICU (DRLOCKSW message)

    DTC store unit:

    Gauge Control Module

    DTC type:

    Loss of Communication

    POSSIBLE FAILURES

    BGAGDH_11_61

    B1161
    Gauge control module lost communication with Keyless Access control unit (Keyless Access message)

    DTC store unit:

    Gauge Control Module

    DTC type:

    Loss of Communication

    POSSIBLE FAILURES

    Related DTC(s)

    If DTC B1161 is indicated, the following DTC(s) can be indicated as well.

    Troubleshoot the DTC(s) in the order:

    BGAGDH_11_62

    B1162
    Gauge control module lost communication with Power Tailgate control unit (PTG message)

    DTC store unit:

    Gauge Control Module

    DTC type:

    Loss of Communication

    POSSIBLE FAILURES

    BGAGDH_11_63

    B1163
    Gauge control module lost communication with Left Power Sliding Door control unit (PSDL message)

    DTC store unit:

    Gauge Control Module

    DTC type:

    Loss of Communication

    POSSIBLE FAILURES

    BGAGDH_11_64

    B1164
    Gauge control module lost communication with Right Power Sliding Door control unit (PSDR message)

    DTC store unit:

    Gauge Control Module

    DTC type:

    Loss of Communication

    POSSIBLE FAILURES

    BGAGDH_11_65

    B1165
    Gauge control module lost communication with Automatic Lighting control unit (Automatic Lighting message)

    DTC store unit:

    Gauge Control Module

    DTC type:

    Loss of Communication

    POSSIBLE FAILURES

    BGAGDH_11_66

    B1166
    Gauge control module lost communication with Adaptive Front-lighting Unit (AFS message)

    DTC store unit:

    Gauge Control Module

    DTC type:

    Loss of Communication

    POSSIBLE FAILURES

    4R_MET_11_67

    B1167
    Gauge control module lost communication with Head Up Display unit (HUD message)

    DTC store unit:

    Gauge Control Module

    DTC type:

    Loss of Communication

    POSSIBLE FAILURES

    BGAGDH_11_68

    B1168
    Gauge control module lost communication with the PCM (Engine messages)

    DTC store unit:

    Gauge Control Module

    DTC type:

    Loss of Communication

    POSSIBLE FAILURES

    BGAGDH_11_69

    B1169
    Gauge control module lost communication with the PCM (A/T messages)

    DTC store unit:

    Gauge Control Module

    DTC type:

    Loss of Communication

    POSSIBLE FAILURES

    BGAGDH_11_70

    B1170
    Gauge control module lost communication with the VSA/ABS modulator-control unit (VSA/ABS message)

    DTC store unit:

    Gauge Control Module

    DTC type:

    Loss of Communication

    POSSIBLE FAILURES

    BGAGDH_11_71

    B1171
    Gauge control module lost communication with ACC Control unit (ACC frame)

    DTC store unit:

    Gauge Control Module

    DTC type:

    Loss of Communication

    POSSIBLE FAILURES

    4R_MET_U01_04

    U0104
    Gauge control module lost communication with ACC/Multipurpose Camera Unit

    DTC store unit:

    Gauge Control Module

    DTC type:

    Loss of Communication

    POSSIBLE FAILURES

    4R_MET_11_72

    B1172
    Gauge control module lost communication with LKAS control unit (LKAS message)

    DTC store unit:

    Gauge Control Module

    DTC type:

    Loss of Communication

    POSSIBLE FAILURES

    4R_MET_11_73

    B1173
    Gauge control module lost communication with TPMS control unit (TPMS message)

    DTC store unit:

    Gauge Control Module

    DTC type:

    Loss of Communication

    POSSIBLE FAILURES

    4R_MET_11_74

    B1174
    Gauge control module lost communication with NVS control unit (NVS message)

    DTC store unit:

    Gauge Control Module

    DTC type:

    Loss of Communication

    POSSIBLE FAILURES

    BGAGDH_11_75

    B1175
    Fuel gauge sending unit signal malfunction

    DTC store unit:

    Gauge Control Module

    DTC type:

    Signal Error

    POSSIBLE FAILURES

    BGAGDH_11_76

    B1176
    Short in the Fuel gauge unit circuit

    DTC store unit:

    Gauge Control Module

    DTC type:

    Signal Error

    POSSIBLE FAILURES

    BGAGDH_11_77

    B1177
    Abnormal battery voltage (7.5 V)

    DTC store unit:

    Gauge Control Module

    DTC type:

    Signal Error

    POSSIBLE FAILURES

    BGAGDH_11_78

    B1178
    F-CAN communication circuit error

    DTC store unit:

    Gauge Control Module

    DTC type:

    Loss of Communication

    POSSIBLE FAILURES

    4R_MET_11_79

    B1179
    Compass communication error

    DTC store unit:

    Gauge Control Module

    DTC type:

    Loss of Communication

    POSSIBLE FAILURES

    4R_MET_11_80

    B1180
    Gauge control module lost communication with MICU (AUTOLT message)

    DTC store unit:

    Gauge Control Module

    DTC type:

    Loss of Communication

    POSSIBLE FAILURES

    4R_MET_11_81

    B1181
    Gauge control module lost communication with Driver's MPCS Unit (door switch message)

    DTC store unit:

    Gauge Control Module

    DTC type:

    Loss of Communication

    POSSIBLE FAILURES

    Related DTC(s)

    If DTC B1181 is indicated, the following DTC(s) can be indicated as well.

    Troubleshoot the DTC(s) in the order:

    4R_MET_11_81_B

    B1181
    Gauge control module lost communication with Immobilizer unit

    DTC store unit:

    Gauge Control Module

    DTC type:

    Loss of Communication

    POSSIBLE FAILURES

    4R_MET_11_82

    B1182
    Gauge control module lost communication with Driver's MPCS Unit (door lock switch message)

    DTC store unit:

    Gauge Control Module

    DTC type:

    Loss of Communication

    POSSIBLE FAILURES

    Related DTC(s)

    If DTC B1182 is indicated, the following DTC(s) can be indicated as well.

    Troubleshoot the DTC(s) in the order:

    4R_MET_11_83

    B1183
    Gauge control module lost communication with EPS system

    DTC store unit:

    Gauge Control Module

    DTC type:

    Loss of Communication

    POSSIBLE FAILURES

    4R_MET_11_84

    B1184
    Gauge control module lost communication with Advanced Hydraulic Booster unit

    DTC store unit:

    Gauge Control Module

    DTC type:

    Loss of Communication

    POSSIBLE FAILURES

    4R_MET_11_85

    B1185
    Gauge control module lost communication with Motor Control Module (BATT message)

    DTC store unit:

    Gauge Control Module

    DTC type:

    Loss of Communication

    POSSIBLE FAILURES

    4R_MET_11_87

    B1187
    Gauge control module lost communication with the SRS unit (SRS message)

    DTC store unit:

    Gauge Control Module

    DTC type:

    Loss of Communication

    POSSIBLE FAILURES

    4R_MET_11_88

    B1188
    Gauge control module lost communication with the MICU (RM message)

    DTC store unit:

    Gauge Control Module

    DTC type:

    Loss of Communication

    POSSIBLE FAILURES

    4R_MET_11_89

    B1189
    Lost Communication With ADS Module (ADS frame)

    DTC store unit:

    Gauge Control Module

    DTC type:

    Loss of Communication

    POSSIBLE FAILURES

    4R_MET_11_90

    B1190
    Gauge control module lost communication with POP-UP HOOD System

    DTC store unit:

    Gauge Control Module

    DTC type:

    Loss of Communication

    POSSIBLE FAILURES

    4R_MET_11_91

    B1191
    Lost Communication With EPB(Electric Parking Brake)

    DTC store unit:

    Gauge Control Module

    DTC type:

    Loss of Communication

    POSSIBLE FAILURES

    4R_MET_U12_80

    U1280
    Communication bus line error (BUS-OFF)

    DTC store unit:

    Gauge Control Module

    DTC type:

    Communication Error

    POSSIBLE FAILURES

    4R_MET_U01_21

    U0121
    Gauge control module lost communication with ABS modulator-control unit

    DTC store unit:

    Gauge Control Module

    DTC type:

    Communication Error

    POSSIBLE FAILURES

    4R_MET_U01_22

    U0122
    Gauge control module lost communication with VSA modulator-control unit (VSA massage)

    DTC store unit:

    Gauge Control Module

    DTC type:

    Communication Error

    POSSIBLE FAILURES

    4R_MET_U01_27

    U0127
    Gauge control module lost communication with TPMS control unit (TPMS message)

    DTC store unit:

    Gauge Control Module

    DTC type:

    Communication Error

    POSSIBLE FAILURES

    4R_MET_U00_29

    U0029
    F-CAN communication line error

    DTC store unit:

    Gauge Control Module

    DTC type:

    Communication Error

    POSSIBLE FAILURES

    4R_MET_U01_00

    U0100
    Gauge control module lost communication with ECM/PCM

    DTC store unit:

    Gauge Control Module

    DTC type:

    Communication Error

    POSSIBLE FAILURES

    4R_MET_U01_01

    U0101
    Lost Communication With AMT Module

    DTC store unit:

    Gauge Control Module

    DTC type:

    Communication Error

    POSSIBLE FAILURES

    4R_MET_U01_14

    U0114
    Lost Communication With SH-AWD

    DTC store unit:

    Gauge Control Module

    DTC type:

    Communication Error

    POSSIBLE FAILURES

    4R_MET_U02_30

    U0230
    Gauge control module lost Communication with Power Tailgate control unit

    DTC store unit:

    Gauge Control Module

    DTC type:

    Communication Error

    POSSIBLE FAILURES

    4R_MET_U12_82

    U1282
    Gauge control module lost communication with driver's MICU

    DTC store unit:

    Gauge Control Module

    DTC type:

    Communication Error

    POSSIBLE FAILURES

    4R_MET_U12_83

    U1283
    Gauge control module lost communication with passenger's MICU

    DTC store unit:

    Gauge Control Module

    DTC type:

    Communication Error

    POSSIBLE FAILURES

    4R_MET_U12_84

    U1284
    Lost Communication With AFS UNIT

    DTC store unit:

    Gauge Control Module

    DTC type:

    Communication Error

    POSSIBLE FAILURES

    4R_MET_U01_51

    U0151
    Gauge control module lost communication with SRS unit (SRS message)

    DTC store unit:

    Gauge Control Module

    DTC type:

    Communication Error

    POSSIBLE FAILURES

    4R_MET_U11_00

    U1100
    Gauge control module lost communication with LKAS/Multipurpose Camera Unit

    DTC store unit:

    Gauge Control Module

    DTC type:

    Communication Error

    POSSIBLE FAILURES

    4R_MET_U01_31

    U0131
    Lost Communication With EPS ECU (EPS frame)

    DTC store unit:

    Gauge Control Module

    DTC type:

    Communication Error

    POSSIBLE FAILURES

    4R_MET_U01_64

    U0164
    Lost Communication With A/C

    DTC store unit:

    Gauge Control Module

    DTC type:

    Communication Error

    POSSIBLE FAILURES

    4R_MET_U12_88

    U1288
    Lost Communication With PARKSR

    DTC store unit:

    Gauge Control Module

    DTC type:

    Communication Error

    POSSIBLE FAILURES

    4R_MET_U12_81

    U1281
    Lost Communication With MICU (MICU frame)

    DTC store unit:

    Gauge Control Module

    DTC type:

    Communication Error

    POSSIBLE FAILURES

    4R_MET_U01_80

    U0180
    Lost Communication With Auto Light Module (AUTOLT frame)

    DTC store unit:

    Gauge Control Module

    DTC type:

    Communication Error

    POSSIBLE FAILURES

    4R_MET_11_54

    B1154
    Lost Communication with MICU (UART)

    DTC store unit:

    Gauge Control Module

    DTC type:

    Loss of Communication

    POSSIBLE FAILURES

    4R_MET_U01_99

    U0199
    Driver's MICU lost communication with door multiplex control unit

    DTC store unit:

    Gauge Control Module

    DTC type:

    Communication Error

    POSSIBLE FAILURES

    4R_MET_U12_86

    U1286
    Gauge control module lost Communication with Smart Entry Module (SMARTKEY frame)

    DTC store unit:

    Gauge Control Module

    DTC type:

    Communication Error

    POSSIBLE FAILURES

    4R_MET_U01_81

    U0181
    Lost Communication With Auto Light Leveling unit

    DTC store unit:

    Gauge Control Module

    DTC type:

    Communication Error

    POSSIBLE FAILURES

    4R_MET_U12_89

    U1289
    Lost Communication With FOBSLOT

    DTC store unit:

    Gauge Control Module

    DTC type:

    Communication Error

    POSSIBLE FAILURES

    4R_MET_U12_8B

    U128B
    Gauge control module lost communication with power control unit

    DTC store unit:

    Gauge Control Module

    DTC type:

    Communication Error

    POSSIBLE FAILURES

    4R_MET_U01_11

    U0111
    Gauge control module lost communication with Motor Control Module (BATT message)

    DTC store unit:

    Gauge Control Module

    DTC type:

    Communication Error

    POSSIBLE FAILURES

    4R_MET_11_92

    B1192
    Gauge control module lost communication with the battery sensor (UART LINE)

    DTC store unit:

    Gauge Control Module

    DTC type:

    Communication Error

    POSSIBLE FAILURES

    4R_MET_U01_29

    U0129
    Gauge control module lost communication with Advanced Hydraulic Booster unit

    DTC store unit:

    Gauge Control Module

    DTC type:

    Communication Error

    POSSIBLE FAILURES

    4R_MET_U12_8F

    U128F
    Gauge control module lost communication with BSI control unit (BSI message)

    DTC store unit:

    Gauge Control Module

    DTC type:

    Communication Error

    POSSIBLE FAILURES

    4R_MET_U12_96

    U1296
    Gauge control module lost communication with Milti-Information Display Unit (Information Display Unit)

    DTC store unit:

    Gauge Control Module

    DTC type:

    Communication Error

    POSSIBLE FAILURES

    4R_MET_U12_9C

    U129C
    Gauge control module lost communication with multi purpose camera unit

    DTC store unit:

    Gauge Control Module

    DTC type:

    Communication Error

    POSSIBLE FAILURES

    4R_MET_U01_32

    U0132
    Gauge control module lost communication with Adaptive Damper Control Unit

    DTC store unit:

    Gauge Control Module

    DTC type:

    Communication Error

    POSSIBLE FAILURES

    4R_MET_U12_A7

    U12A7
    Gauge control module lost communication with City Brake Active System Rader/Control Unit

    DTC store unit:

    Gauge Control Module

    DTC type:

    Communication Error

    POSSIBLE FAILURES

    4R_MICU(AS)_SW_ICA_PASDOOR

    PARAMETER SPECIFICATION


    Front Passenger's Door Switch
    (ON/OFF)

    PARAMETER TYPE:
    Unit Input Switch Information

    THE SOURCE:
    Passenger's MICU

    4R_MICU(AS)_SW_ICA_PASRDOOR

    PARAMETER SPECIFICATION


    Passenger's Rear Door Switch
    (ON/OFF)

    PARAMETER TYPE:
    Unit Input Switch Information

    THE SOURCE:
    Passenger's MICU

    4R_MICU(AS)_SW_ICA_PASRDOOR_2

    PARAMETER SPECIFICATION


    Passenger side Sliding Door switch
    (ON/OFF)

    PARAMETER TYPE:
    Unit Input Switch Information

    THE SOURCE:
    Passenger's MICU

    4R_MICU(AS)_SW_ICA_PASRKNOB

    PARAMETER SPECIFICATION


    Passenger's Rear Door Lock Knob Switch (UNLOCK)
    (ON/OFF)

    PARAMETER TYPE:
    Unit Input Switch Information

    THE SOURCE:
    Passenger's MICU

    4R_MICU(AS)_SW_ICA_PASRKNOB_2

    PARAMETER SPECIFICATION


    Passenger's side Sliding Door switch (UNLOCK)
    (ON/OFF)

    PARAMETER TYPE:
    Unit Input Switch Information

    THE SOURCE:
    Passenger's MICU

    4R_MICU(AS)_SW_ICA_RADIO

    PARAMETER SPECIFICATION


    Radio Harness Connected
    (ON/OFF)

    PARAMETER TYPE:
    Unit Input Switch Information

    THE SOURCE:
    Passenger's MICU

    4R_MICU(AS)_SW_ICA_RWIPAS

    PARAMETER SPECIFICATION


    Rear wiper auto stop switch
    (ON/OFF)

    PARAMETER TYPE:
    Unit Input Switch Information

    THE SOURCE:
    Passenger's MICU

    4R_MICU(AS)_SW_ICA_FRDEF

    PARAMETER SPECIFICATION


    Front Deicer switch
    (ON/OFF)

    PARAMETER TYPE:
    Unit Input Switch Information

    THE SOURCE:
    Passenger's MICU

    4R_MICU(AS)_SW_ICA_HLWASHER

    PARAMETER SPECIFICATION


    Headlight Washer switch
    (ON/OFF)

    PARAMETER TYPE:
    Unit Input Switch Information

    THE SOURCE:
    Passenger's MICU

    4R_MICU(AS)_SW_ICA_DRHSEATHI

    PARAMETER SPECIFICATION


    Driver side heated seat HI SW
    (ON/OFF)

    PARAMETER TYPE:
    Unit Input Switch Information

    THE SOURCE:
    Passenger's MICU

    4R_MICU(AS)_SW_ICA_DRHSEATLO

    PARAMETER SPECIFICATION


    Driver side heated seat LO SW
    (ON/OFF)

    PARAMETER TYPE:
    Unit Input Switch Information

    THE SOURCE:
    Passenger's MICU

    4R_MICU(AS)_SW_ICA_ASHSEATHI

    PARAMETER SPECIFICATION


    Passenger side heated seat HI SW
    (ON/OFF)

    PARAMETER TYPE:
    Unit Input Switch Information

    THE SOURCE:
    Passenger's MICU

    4R_MICU(AS)_SW_ICA_ASHSEATLO

    PARAMETER SPECIFICATION


    Passenger side heated seat LO SW
    (ON/OFF)

    PARAMETER TYPE:
    Unit Input Switch Information

    THE SOURCE:
    Passenger's MICU

    4R_MICU(AS)_SW_ICA_RRDEF

    PARAMETER SPECIFICATION


    Rear Defroster Switch
    (ON/OFF)

    PARAMETER TYPE:
    Unit Input Switch Information

    THE SOURCE:
    Passenger's MICU

    4R_MICU(AS)_SW_ICU_RRWIPRR

    PARAMETER SPECIFICATION


    Rear Wiper RISE/RET Switch
    (ON/OFF)

    PARAMETER TYPE:
    Unit Input Switch Information

    THE SOURCE:
    Passenger's MICU

    4R_MICU(AS)_SW_ICU_GH

    PARAMETER SPECIFICATION


    Glass Hatch switch
    (ON/OFF)

    PARAMETER TYPE:
    Unit Input Switch Information

    THE SOURCE:
    Passenger's MICU

    4R_MICU(AS)_SW_ICU_GHHANDLE

    PARAMETER SPECIFICATION


    Glass Hatch Outside handle switch
    (ON/OFF)

    PARAMETER TYPE:
    Unit Input Switch Information

    THE SOURCE:
    Passenger's MICU

    4R_MICU(AS)_SW_ICU_GHDRREL

    PARAMETER SPECIFICATION


    Glass Hatch DR Release switch
    (ON/OFF)

    PARAMETER TYPE:
    Unit Input Switch Information

    THE SOURCE:
    Passenger's MICU

    4R_MICU(AS)_SEN_ICA_ALSNSR

    PARAMETER SPECIFICATION


    Autolight Sensor input voltage
    (0.0 - 5.0V)

    PARAMETER TYPE:
    Unit Input Sensor Information

    THE SOURCE:
    Passenger's MICU

    4R_MICU(AS)_SEN_ICA_ALSNSRMAX

    PARAMETER SPECIFICATION


    Autolight Sensor Malfunction Detection voltage Max
    (0.0 - 5.0V)

    PARAMETER TYPE:
    Unit Input Sensor Information

    THE SOURCE:
    Passenger's MICU

    4R_MICU(AS)_SEN_ICA_ALSNSRMIN

    PARAMETER SPECIFICATION


    Autolight Sensor Malfunction Detection voltage Min
    (0.0 - 5.0V)

    PARAMETER TYPE:
    Unit Input Sensor Information

    THE SOURCE:
    Passenger's MICU

    4R_MICU(AS)_OUT_ICA_LOCK

    PARAMETER SPECIFICATION


    Passenger's Door LOCK Command
    (ON/OFF)

    PARAMETER TYPE:
    Unit Output Control Information

    THE SOURCE:
    Passenger's MICU

    4R_MICU(AS)_OUT_ICA_UNLOCK

    PARAMETER SPECIFICATION


    Passenger's Door UNLOCK Command
    (ON/OFF)

    PARAMETER TYPE:
    Unit Output Control Information

    THE SOURCE:
    Passenger's MICU

    4R_MICU(AS)_OUT_ICU_DRUNLOCK

    PARAMETER SPECIFICATION


    Driver's Door UNLOCK Command(Individual)
    (ON/OFF)

    PARAMETER TYPE:
    Unit Output Control Information

    THE SOURCE:
    Passenger's MICU

    4R_MICU(AS)_OUT_ICA_RRWIP

    PARAMETER SPECIFICATION


    Rear wiper Command
    (ON/OFF)

    PARAMETER TYPE:
    Unit Output Control Information

    THE SOURCE:
    Passenger's MICU

    4R_MICU(AS)_OUT_ICA_RRWASH

    PARAMETER SPECIFICATION


    Rear Washer Command
    (ON/OFF)

    PARAMETER TYPE:
    Unit Output Control Information

    THE SOURCE:
    Passenger's MICU

    4R_MICU(AS)_OUT_ICA_RRFOG

    PARAMETER SPECIFICATION


    Rear Fog Light Command
    (ON/OFF)

    PARAMETER TYPE:
    Unit Output Control Information

    THE SOURCE:
    Passenger's MICU

    4R_MICU(AS)_OUT_ICA_FRDEF

    PARAMETER SPECIFICATION


    Front Defroster Command
    (ON/OFF)

    PARAMETER TYPE:
    Unit Output Control Information

    THE SOURCE:
    Passenger's MICU

    4R_MICU(AS)_OUT_ICA_HLCLEANER

    PARAMETER SPECIFICATION


    Headlight Cleaner Command
    (ON/OFF)

    PARAMETER TYPE:
    Unit Output Control Information

    THE SOURCE:
    Passenger's MICU

    4R_MICU(AS)_OUT_ICA_KLBUZZER

    PARAMETER SPECIFICATION


    Keyless Buzzer Command
    (ON/OFF)

    PARAMETER TYPE:
    Unit Output Control Information

    THE SOURCE:
    Passenger's MICU

    4R_MICU(AS)_OUT_ICA_ALSMALL

    PARAMETER SPECIFICATION


    Autolight Parking Command
    (ON/OFF)

    PARAMETER TYPE:
    Unit Output Control Information

    THE SOURCE:
    Passenger's MICU

    4R_MICU(AS)_OUT_ICA_ALHLLO

    PARAMETER SPECIFICATION


    Autolight Headlight Command
    (ON/OFF)

    PARAMETER TYPE:
    Unit Output Control Information

    THE SOURCE:
    Passenger's MICU

    4R_MICU(AS)_OUT_ICA_ALWARN

    PARAMETER SPECIFICATION


    Autolight Warning Command
    (ON/OFF)

    PARAMETER TYPE:
    Unit Output Control Information

    THE SOURCE:
    Passenger's MICU

    4R_MICU(AS)_OUT_ICA_HLBACKUP

    PARAMETER SPECIFICATION


    Autolight Headlight Backup Line Command
    (ON/OFF)

    PARAMETER TYPE:
    Unit Output Control Information

    THE SOURCE:
    Passenger's MICU

    4R_MICU(AS)_OUT_ICA_ILLUMI

    PARAMETER SPECIFICATION


    Illumination Command
    (ON/OFF)

    PARAMETER TYPE:
    Unit Output Control Information

    THE SOURCE:
    Passenger's MICU

    4R_MICU(AS)_OUT_ICU_COURTESYDR

    PARAMETER SPECIFICATION


    Driver's Courtesy Light Command
    (ON/OFF)

    PARAMETER TYPE:
    Unit Output Control Information

    THE SOURCE:
    Passenger's MICU

    4R_MICU(AS)_OUT_ICU_COURTESYAS

    PARAMETER SPECIFICATION


    Passenger's Courtesy light Command
    (ON/OFF)

    PARAMETER TYPE:
    Unit Output Control Information

    THE SOURCE:
    Passenger's MICU

    4R_MICU(AS)_OUT_ICA_COUTESYRD

    PARAMETER SPECIFICATION


    Driver's Rear Coutesy light Command
    (ON/OFF)

    PARAMETER TYPE:
    Unit Output Control Information

    THE SOURCE:
    Passenger's MICU

    4R_MICU(AS)_OUT_ICA_COUTESYRA

    PARAMETER SPECIFICATION


    Passenger's Rear Coutesy light Command
    (ON/OFF)

    PARAMETER TYPE:
    Unit Output Control Information

    THE SOURCE:
    Passenger's MICU

    4R_MICU(AS)_OUT_ICA_GH

    PARAMETER SPECIFICATION


    G/H actuator output
    (ON/OFF)

    PARAMETER TYPE:
    Unit Output Control Information

    THE SOURCE:
    Passenger's MICU

    4R_MICU(AS)_OUT_ICA_FRWIPWASH

    PARAMETER SPECIFICATION


    Windshield Washer Motor Command
    (ON/OFF)

    PARAMETER TYPE:
    Unit Output Control Information

    THE SOURCE:
    Passenger's MICU

    4R_MICU(AS)_OUT_ICA_HLLO

    PARAMETER SPECIFICATION


    Headlight Command (Passenger's)
    (ON/OFF)

    PARAMETER TYPE:
    Unit Output Control Information

    THE SOURCE:
    Passenger's MICU

    4R_MICU(AS)_OUT_ICA_HLHI

    PARAMETER SPECIFICATION


    Headlight High Beam Command (Passenger's)
    (ON/OFF)

    PARAMETER TYPE:
    Unit Output Control Information

    THE SOURCE:
    Passenger's MICU

    4R_MICU(AS)_OUT_ICA_SMALL

    PARAMETER SPECIFICATION


    Parking Light Command (Passenger's)
    (ON/OFF)

    PARAMETER TYPE:
    Unit Output Control Information

    THE SOURCE:
    Passenger's MICU

    4R_MICU(AS)_OUT_ICA_FRFOG

    PARAMETER SPECIFICATION


    Fog Light Command (Passenger's)
    (ON/OFF)

    PARAMETER TYPE:
    Unit Output Control Information

    THE SOURCE:
    Passenger's MICU

    4R_MICU(AS)_OUT_ICA_RRDEF

    PARAMETER SPECIFICATION


    Rear Defroster Command
    (ON/OFF)

    PARAMETER TYPE:
    Unit Output Control Information

    THE SOURCE:
    Passenger's MICU

    4R_MICU(AS)_OUT_ICA_DRLKC

    PARAMETER SPECIFICATION


    DRL Command (Passenger's)
    (ON/OFF)

    PARAMETER TYPE:
    Unit Output Control Information

    THE SOURCE:
    Passenger's MICU

    4R_MICU(AS)_OUT_ICA_PWTIMER

    PARAMETER SPECIFICATION


    Passenger's Power Window Timer Command
    (ON/OFF)

    PARAMETER TYPE:
    Unit Output Control Information

    THE SOURCE:
    Passenger's MICU

    4R_MICU(AS)_11_A2

    B11A2
    Passenger's MICU internal (EEPROM) error

    DTC store unit:

    Passenger's MICU

    DTC type:

    Internal Error

    POSSIBLE FAILURES

    4R_MICU(AS)_11_C7

    B11C7
    Passenger's MICU IG1 line input error

    DTC store unit:

    Passenger's MICU

    DTC type:

    Internal Error

    POSSIBLE FAILURES

    4R_MICU(AS)_11_CF

    B11CF
    Right daytime running lights circuit malfunction

    DTC store unit:

    Passenger's MICU

    DTC type:

    Signal Error

    POSSIBLE FAILURES

    4R_MICU(AS)_10_28

    B1028
    Rear window wiper motor (As) signal error

    DTC store unit:

    Passenger's MICU

    DTC type:

    Signal Error

    POSSIBLE FAILURES

    4R_MICU(AS)_U01_55

    U0155
    Passenger's MICU lost communication with gauge control module

    DTC store unit:

    Passenger's MICU

    DTC type:

    Communication Error.

    POSSIBLE FAILURES

    4R_MICU(AS)_U12_80

    U1280
    Communication bus line error (BUS-OFF)

    DTC store unit:

    Passenger's MICU

    DTC type:

    Communication Error.

    POSSIBLE FAILURES

    4R_MICU(AS)_U12_82

    U1282
    Passenger's MICU lost communication with driver's MICU

    DTC store unit:

    Passenger's MICU

    DTC type:

    Communication Error

    POSSIBLE FAILURES

    4R_MICU(AS)_U12_8D

    U128D
    Passenger's MICU lost communication with gauge control module

    DTC store unit:

    Passenger's MICU

    DTC type:

    Communication Error

    POSSIBLE FAILURES

    4R_MICU(AS)_15_75

    B1575
    Auto Light sensor ciurcuit malfunction

    DTC store unit:

    Passenger's MICU

    DTC type:

    Signal Error

    POSSIBLE FAILURES

    4R_MICU(DR)_SW_ICD_STOP

    PARAMETER SPECIFICATION


    Brake Pedal Position Switch
    (ON/OFF)

    PARAMETER TYPE:
    Unit Input Switch Information

    THE SOURCE:
    Driver's MICU

    4R_MICU(DR)_SW_ICD_IGKEY

    PARAMETER SPECIFICATION


    Ignition Key Cylinder Switch
    (ON/OFF)

    PARAMETER TYPE:
    Unit Input Switch Information

    THE SOURCE:
    Driver's MICU

    4R_MICU(DR)_SW_ICD_SEATBELT

    PARAMETER SPECIFICATION


    Driver's Seat Belt Buckle Switch
    (ON/OFF)

    PARAMETER TYPE:
    Unit Input Switch Information

    THE SOURCE:
    Driver's MICU

    4R_MICU(DR)_SW_ICD_DRDOOR

    PARAMETER SPECIFICATION


    Driver's Door Switch
    (ON/OFF)

    PARAMETER TYPE:
    Unit Input Switch Information

    THE SOURCE:
    Driver's MICU

    4R_MICU(DR)_SW_ICD_DRRDOOR

    PARAMETER SPECIFICATION


    Driver's Rear Door Switch
    (ON/OFF)

    PARAMETER TYPE:
    Unit Input Switch Information

    THE SOURCE:
    Driver's MICU

    4R_MICU(DR)_SW_ICD_DRRDOOR_2

    PARAMETER SPECIFICATION


    Driver side Sliding Door switch
    (ON/OFF)

    PARAMETER TYPE:
    Unit Input Switch Information

    THE SOURCE:
    Driver's MICU

    4R_MICU(DR)_SW_ICD_TRUNK

    PARAMETER SPECIFICATION


    Trunk Lid / Tailgate Switch
    (ON/OFF)

    PARAMETER TYPE:
    Unit Input Switch Information

    THE SOURCE:
    Driver's MICU

    4R_MICU(DR)_SW_ICD_TRUNK_B

    PARAMETER SPECIFICATION


    In-bed Trunk Lid Knob Switch (UNLOCK)
    (ON/OFF)

    PARAMETER TYPE:
    Unit Input Switch Information

    THE SOURCE:
    Driver's MICU

    4R_MICU(DR)_SW_ICD_DRRKNOB

    PARAMETER SPECIFICATION


    Driver's Rear Door Lock Knob Switch(UNLOCK)
    (ON/OFF)

    PARAMETER TYPE:
    Unit Input Switch Information

    THE SOURCE:
    Driver's MICU

    4R_MICU(DR)_SW_ICD_DRRKNOB_2

    PARAMETER SPECIFICATION


    Driver side Sliding Door switch (UNLOCK)
    (ON/OFF)

    PARAMETER TYPE:
    Unit Input Switch Information

    THE SOURCE:
    Driver's MICU

    4R_MICU(DR)_SW_ICD_TRKNOB

    PARAMETER SPECIFICATION


    Trunk Knob Switch(UNLOCK)
    (ON/OFF)

    PARAMETER TYPE:
    Unit Input Switch Information

    THE SOURCE:
    Driver's MICU

    4R_MICU(DR)_SW_ICD_TRUNKHAND

    PARAMETER SPECIFICATION


    Trunk Handle Sw.
    (ON/OFF)

    PARAMETER TYPE:
    Unit Input Switch Information

    THE SOURCE:
    Driver's MICU

    4R_MICU(DR)_SW_ICD_CHK

    PARAMETER SPECIFICATION


    Check input signal
    (ON/OFF)

    PARAMETER TYPE:
    Unit Input Switch Information

    THE SOURCE:
    Driver's MICU

    4R_MICU(DR)_SW_ICD_SHIFTR

    PARAMETER SPECIFICATION


    A/T Gear Position Switch (R)
    (ON/OFF)

    PARAMETER TYPE:
    Unit Input Switch Information

    THE SOURCE:
    Driver's MICU

    4R_MICU(DR)_SW_ICD_SHIFTP

    PARAMETER SPECIFICATION


    A/T Gear Position Switch (P)
    (ON/OFF)

    PARAMETER TYPE:
    Unit Input Switch Information

    THE SOURCE:
    Driver's MICU

    4R_MICU(DR)_SW_ICD_HAZARD

    PARAMETER SPECIFICATION


    Hazard warning switch
    (ON/OFF)

    PARAMETER TYPE:
    Unit Input Switch Information

    THE SOURCE:
    Driver's MICU

    4R_MICU(DR)_SW_ICD_TRUNKMAIN

    PARAMETER SPECIFICATION


    Trunk Main Switch
    (ON/OFF)

    PARAMETER TYPE:
    Unit Input Switch Information

    THE SOURCE:
    Driver's MICU

    4R_MICU(DR)_SW_ICD_DRHSEATHI

    PARAMETER SPECIFICATION


    Driver side heated seat HI SW
    (ON/OFF)

    PARAMETER TYPE:
    Unit Input Switch Information

    THE SOURCE:
    Driver's MICU

    4R_MICU(DR)_SW_ICD_DRHSEATLO

    PARAMETER SPECIFICATION


    Driver side heated seat LO SW
    (ON/OFF)

    PARAMETER TYPE:
    Unit Input Switch Information

    THE SOURCE:
    Driver's MICU

    4R_MICU(DR)_SW_ICD_ASHSEATHI

    PARAMETER SPECIFICATION


    Passenger side heated seat HI SW
    (ON/OFF)

    PARAMETER TYPE:
    Unit Input Switch Information

    THE SOURCE:
    Driver's MICU

    4R_MICU(DR)_SW_ICD_ASHSEATLO

    PARAMETER SPECIFICATION


    Passenger side heated seat LO SW
    (ON/OFF)

    PARAMETER TYPE:
    Unit Input Switch Information

    THE SOURCE:
    Driver's MICU

    4R_MICU(DR)_SW_ICD_HLOFF

    PARAMETER SPECIFICATION


    Headlight Switch (OFF)
    (ON/OFF)

    PARAMETER TYPE:
    Unit Input Switch Information

    THE SOURCE:
    Driver's MICU

    4R_MICU(DR)_SW_ICD_HLSMALL

    PARAMETER SPECIFICATION


    Headlight Switch (SMALL)
    (US : Headlight Switch(PARKING))

    (ON/OFF)

    PARAMETER TYPE:
    Unit Input Switch Information

    THE SOURCE:
    Driver's MICU

    4R_MICU(DR)_SW_ICD_HLON

    PARAMETER SPECIFICATION


    Headlight Switch (HEADLIGHT)
    (ON/OFF)

    PARAMETER TYPE:
    Unit Input Switch Information

    THE SOURCE:
    Driver's MICU

    4R_MICU(DR)_SW_ICD_HLAUTO

    PARAMETER SPECIFICATION


    Headlight Switch (AUTO)
    (ON/OFF)

    PARAMETER TYPE:
    Unit Input Switch Information

    THE SOURCE:
    Driver's MICU

    4R_MICU(DR)_SW_ICD_HLDIMM

    PARAMETER SPECIFICATION


    Headlight Switch (High Beam)
    (ON/OFF)

    PARAMETER TYPE:
    Unit Input Switch Information

    THE SOURCE:
    Driver's MICU

    4R_MICU(DR)_SW_ICD_HLPASS

    PARAMETER SPECIFICATION


    Headlight Switch (PASSING)
    (ON/OFF)

    PARAMETER TYPE:
    Unit Input Switch Information

    THE SOURCE:
    Driver's MICU

    4R_MICU(DR)_SW_ICD_TURNLEFT

    PARAMETER SPECIFICATION


    Turn Signal Switch (LEFT)
    (ON/OFF)

    PARAMETER TYPE:
    Unit Input Switch Information

    THE SOURCE:
    Driver's MICU

    4R_MICU(DR)_SW_ICD_TURNRIGHT

    PARAMETER SPECIFICATION


    Turn Signal Switch (RIGHT)
    (ON/OFF)

    PARAMETER TYPE:
    Unit Input Switch Information

    THE SOURCE:
    Driver's MICU

    4R_MICU(DR)_SW_ICD_FRFOG

    PARAMETER SPECIFICATION


    Fog Light Switch
    (ON/OFF)

    PARAMETER TYPE:
    Unit Input Switch Information

    THE SOURCE:
    Driver's MICU

    4R_MICU(DR)_SW_ICD_RRFOG

    PARAMETER SPECIFICATION


    Rear Fog Light Switch
    (ON/OFF)

    PARAMETER TYPE:
    Unit Input Switch Information

    THE SOURCE:
    Driver's MICU

    4R_MICU(DR)_SW_ICD_FRWIPERLO

    PARAMETER SPECIFICATION


    Windshield Wiper Switch (LOW)
    (ON/OFF)

    PARAMETER TYPE:
    Unit Input Switch Information

    THE SOURCE:
    Driver's MICU

    When the wiper switch is "LOW" position, the switch signal of "LOW" switch and "HIGH" switch are turned on during the wiper is activated.

    4R_MICU(DR)_SW_ICD_FRWIPERHI

    PARAMETER SPECIFICATION


    Windshield Wiper Switch (HIGH)
    (ON/OFF)

    PARAMETER TYPE:
    Unit Input Switch Information

    THE SOURCE:
    Driver's MICU

    4R_MICU(DR)_SW_ICD_FRWIPERMST

    PARAMETER SPECIFICATION


    Windshield Wiper Switch (MIST)
    (ON/OFF)

    PARAMETER TYPE:
    Unit Input Switch Information

    THE SOURCE:
    Driver's MICU

    4R_MICU(DR)_SW_ICD_RRWIPER

    PARAMETER SPECIFICATION


    Rear Wiper Switch
    (ON/OFF)

    PARAMETER TYPE:
    Unit Input Switch Information

    THE SOURCE:
    Driver's MICU

    4R_MICU(DR)_SW_ICD_FRWIPERINT

    PARAMETER SPECIFICATION


    Windshield Wiper Switch (INT)
    (ON/OFF)

    PARAMETER TYPE:
    Unit Input Switch Information

    THE SOURCE:
    Driver's MICU

    When the wiper switch is "INT" position, the switch signal of "INT" switch and "LOW" switch are turned on during the wiper is activated.

    4R_MICU(DR)_SW_ICD_FRWASHER

    PARAMETER SPECIFICATION


    Windshield Washer Switch
    (ON/OFF)

    PARAMETER TYPE:
    Unit Input Switch Information

    THE SOURCE:
    Driver's MICU

    4R_MICU(DR)_SW_ICD_RRWASHER

    PARAMETER SPECIFICATION


    Rear Washer Switch
    (ON/OFF)

    PARAMETER TYPE:
    Unit Input Switch Information

    THE SOURCE:
    Driver's MICU

    4R_MICU(DR)_SW_ICD_HOOD

    PARAMETER SPECIFICATION


    Security Hood Switch
    (ON/OFF)

    PARAMETER TYPE:
    Unit Input Switch Information

    THE SOURCE:
    Driver's MICU

    4R_MICU(DR)_SW_ICD_ACP

    PARAMETER SPECIFICATION


    A/C Pressure Switch/Thermal Protector
    (ON/OFF)

    PARAMETER TYPE:
    Unit Input Switch Information

    THE SOURCE:
    Driver's MICU

    4R_MICU(DR)_SW_ICD_FRWIPAS

    PARAMETER SPECIFICATION


    Windshield Wiper Motor PARK Switch
    (ON/OFF)

    PARAMETER TYPE:
    Unit Input Switch Information

    THE SOURCE:
    Driver's MICU

    4R_MICU(DR)_SW_ICD_RRDEF

    PARAMETER SPECIFICATION


    Rear Defroster Switch
    (ON/OFF)

    PARAMETER TYPE:
    Unit Input Switch Information

    THE SOURCE:
    Driver's MICU

    4R_MICU(DR)_SW_ICU_RRWIPRR

    PARAMETER SPECIFICATION


    Rear Wiper RISE/RET Switch
    (ON/OFF)

    PARAMETER TYPE:
    Unit Input Switch Information

    THE SOURCE:
    Driver's MICU

    4R_MICU(DR)_SW_ICU_GH

    PARAMETER SPECIFICATION


    Glass Hatch switch
    (ON/OFF)

    PARAMETER TYPE:
    Unit Input Switch Information

    THE SOURCE:
    Driver's MICU

    4R_MICU(DR)_SW_ICU_GHHANDLE

    PARAMETER SPECIFICATION


    Glass Hatch Outside handle switch
    (ON/OFF)

    PARAMETER TYPE:
    Unit Input Switch Information

    THE SOURCE:
    Driver's MICU

    4R_MICU(DR)_SW_ICU_GHDRREL

    PARAMETER SPECIFICATION


    Glass Hatch DR Release switch
    (ON/OFF)

    PARAMETER TYPE:
    Unit Input Switch Information

    THE SOURCE:
    Driver's MICU

    4R_MICU(DR)_SEN_ICD_INTVOLUME

    PARAMETER SPECIFICATION


    Intermittent Wiper Dwell Timer
    (0-1 kohm / Open)

    PARAMETER TYPE:
    Unit Input Sensor Information

    THE SOURCE:
    Driver's MICU

    4R_MICU(DR)_OUT_ICD_IGKEYLT

    PARAMETER SPECIFICATION


    Ignition Key Cylinder Light Command
    (ON/OFF)

    PARAMETER TYPE:
    Unit Output Control Information

    THE SOURCE:
    Driver's MICU

    4R_MICU(DR)_OUT_ICD_INTLT

    PARAMETER SPECIFICATION


    Door Switch Interior Light Command
    (ON/OFF)

    PARAMETER TYPE:
    Unit Output Control Information

    THE SOURCE:
    Driver's MICU

    4R_MICU(DR)_OUT_ICD_LOCK

    PARAMETER SPECIFICATION


    Driver's Door LOCK Command
    (ON/OFF)

    PARAMETER TYPE:
    Unit Output Control Information

    THE SOURCE:
    Driver's MICU

    4R_MICU(DR)_OUT_ICD_UNLOCK

    PARAMETER SPECIFICATION


    Driver's Door UNLOCK Command
    (ON/OFF)

    PARAMETER TYPE:
    Unit Output Control Information

    THE SOURCE:
    Driver's MICU

    4R_MICU(DR)_OUT_ICD_DRUNLOCK

    PARAMETER SPECIFICATION


    Driver's Door UNLOCK Command(Individual)
    (ON/OFF)

    PARAMETER TYPE:
    Unit Output Control Information

    THE SOURCE:
    Driver's MICU

    4R_MICU(DR)_OUT_ICD_TRUNK

    PARAMETER SPECIFICATION


    Trunk Lid Release Command
    (ON/OFF)

    PARAMETER TYPE:
    Unit Output Control Information

    THE SOURCE:
    Driver's MICU

    4R_MICU(DR)_OUT_ICD_TURNL

    PARAMETER SPECIFICATION


    Left Turn Signal Command
    (ON/OFF)

    PARAMETER TYPE:
    Unit Output Control Information

    THE SOURCE:
    Driver's MICU

    4R_MICU(DR)_OUT_ICD_TURNR

    PARAMETER SPECIFICATION


    Right Turn Signal Command
    (ON/OFF)

    PARAMETER TYPE:
    Unit Output Control Information

    THE SOURCE:
    Driver's MICU

    4R_MICU(DR)_OUT_ICD_CARGOLT

    PARAMETER SPECIFICATION


    Cargo Light Command
    (ON/OFF)

    PARAMETER TYPE:
    Unit Output Control Information

    THE SOURCE:
    Driver's MICU

    4R_MICU(DR)_OUT_ICD_STSSWLT

    PARAMETER SPECIFICATION


    Starter Switch Light Command
    (ON/OFF)

    PARAMETER TYPE:
    Unit Output Control Information

    THE SOURCE:
    Driver's MICU

    4R_MICU(DR)_OUT_ICD_FUELLID

    PARAMETER SPECIFICATION


    Fuel Fill Door Command
    (ON/OFF)

    PARAMETER TYPE:
    Unit Output Control Information

    THE SOURCE:
    Driver's MICU

    4R_MICU(DR)_OUT_ICD_MAPLTOFF

    PARAMETER SPECIFICATION


    Map Light OFF Command
    (ON/OFF)

    PARAMETER TYPE:
    Unit Output Control Information

    THE SOURCE:
    Driver's MICU

    4R_MICU(DR)_OUT_ICU_COURTESYDR

    PARAMETER SPECIFICATION


    Driver's Courtesy Light Command
    (ON/OFF)

    PARAMETER TYPE:
    Unit Output Control Information

    THE SOURCE:
    Driver's MICU

    4R_MICU(DR)_OUT_ICU_COURTESYAS

    PARAMETER SPECIFICATION


    Passenger's Courtesy light Command
    (ON/OFF)

    PARAMETER TYPE:
    Unit Output Control Information

    THE SOURCE:
    Driver's MICU

    4R_MICU(DR)_OUT_ICD_COUTESYRD

    PARAMETER SPECIFICATION


    Driver's Rear Coutesy light Command
    (ON/OFF)

    PARAMETER TYPE:
    Unit Output Control Information

    THE SOURCE:
    Driver's MICU

    4R_MICU(DR)_OUT_ICD_COUTESYRA

    PARAMETER SPECIFICATION


    Passenger's Rear Coutesy light Command
    (ON/OFF)

    PARAMETER TYPE:
    Unit Output Control Information

    THE SOURCE:
    Driver's MICU

    4R_MICU(DR)_OUT_ICD_GH

    PARAMETER SPECIFICATION


    G/H actuator output
    (ON/OFF)

    PARAMETER TYPE:
    Unit Output Control Information

    THE SOURCE:
    Driver's MICU

    4R_MICU(DR)_OUT_ICD_FRWIP

    PARAMETER SPECIFICATION


    Windshield Wiper Motor HI Command
    (ON/OFF)

    PARAMETER TYPE:
    Unit Output Control Information

    THE SOURCE:
    Driver's MICU

    4R_MICU(DR)_OUT_ICD_FRWIPLO

    PARAMETER SPECIFICATION


    Windshield Wiper Motor LO Command
    (ON/OFF)

    PARAMETER TYPE:
    Unit Output Control Information

    THE SOURCE:
    Driver's MICU

    4R_MICU(DR)_OUT_ICD_HLLO

    PARAMETER SPECIFICATION


    Headlight Command (Driver's)
    (ON/OFF)

    PARAMETER TYPE:
    Unit Output Control Information

    THE SOURCE:
    Driver's MICU

    4R_MICU(DR)_OUT_ICD_HLHI

    PARAMETER SPECIFICATION


    Headlight High Beam Command (Driver's)
    (ON/OFF)

    PARAMETER TYPE:
    Unit Output Control Information

    THE SOURCE:
    Driver's MICU

    4R_MICU(DR)_OUT_ICD_SMALL

    PARAMETER SPECIFICATION


    Parking Light Command (Driver's)
    (ON/OFF)

    PARAMETER TYPE:
    Unit Output Control Information

    THE SOURCE:
    Driver's MICU

    4R_MICU(DR)_OUT_ICD_HORN

    PARAMETER SPECIFICATION


    Horn Command
    (ON/OFF)

    PARAMETER TYPE:
    Unit Output Control Information

    THE SOURCE:
    Driver's MICU

    This is a horn output circuit signal when security is activated, so it will not display "ON" when a horn is activated by pushing button.

    4R_MICU(DR)_OUT_ICD_FRFOG

    PARAMETER SPECIFICATION


    Fog Light Command (Driver's)
    (ON/OFF)

    PARAMETER TYPE:
    Unit Output Control Information

    THE SOURCE:
    Driver's MICU

    4R_MICU(DR)_OUT_ICD_RRDEF

    PARAMETER SPECIFICATION


    Rear Defroster Command
    (ON/OFF)

    PARAMETER TYPE:
    Unit Output Control Information

    THE SOURCE:
    Driver's MICU

    4R_MICU(DR)_OUT_ICD_DRLKC

    PARAMETER SPECIFICATION


    DRL Command (Driver's)
    (ON/OFF)

    PARAMETER TYPE:
    Unit Output Control Information

    THE SOURCE:
    Driver's MICU

    4R_MICU(DR)_OUT_ICD_PASSBEAM

    PARAMETER SPECIFICATION


    Passing Command
    (ON/OFF)

    PARAMETER TYPE:
    Unit Output Control Information

    THE SOURCE:
    Driver's MICU

    4R_MICU(DR)_OUT_ICD_PWTIMER

    PARAMETER SPECIFICATION


    Driver's Power Window Timer Command
    (ON/OFF)

    PARAMETER TYPE:
    Unit Output Control Information

    THE SOURCE:
    Driver's MICU

    4R_MICU(DR)_10_A2

    B10A2
    Driver's MICU internal (EEPROM) error

    DTC store unit:

    Driver's MICU

    DTC type:

    Internal Error

    POSSIBLE FAILURES

    4R_MICU(DR)_10_CF

    B10CF
    Left daytime running lights circuit malfunction

    DTC store unit:

    Driver's MICU

    DTC type:

    Signal Error

    POSSIBLE FAILURES

    4R_MICU(DR)_10_29

    B1029
    Driver's MICU lost communication with Ultrasonic Unit

    DTC store unit:

    Driver's MICU

    DTC type:

    Loss of Communication

    POSSIBLE FAILURES

    4R_MICU(DR)_10_30

    B1030
    Ultrasonic system malfunction

    DTC store unit:

    Driver's MICU

    DTC type:

    Signal Error

    POSSIBLE FAILURES

    4R_MICU(DR)_10_31

    B1031
    Ultrasonic sensor malfunction

    DTC store unit:

    Driver's MICU

    DTC type:

    Signal Error

    POSSIBLE FAILURES

    4R_MICU(DR)_10_35

    B1035
    Inclination sensor malfunction

    DTC store unit:

    Driver's MICU

    DTC type:

    Signal Error

    POSSIBLE FAILURES

    4R_MICU(DR)_10_36

    B1036
    Driver's MICU IG1 line input error

    DTC store unit:

    Driver's MICU

    DTC type:

    Signal Error

    POSSIBLE FAILURES

    4R_MICU(DR)_10_77

    B1077
    Wiper (As) signal error

    DTC store unit:

    Driver's MICU

    DTC type:

    Signal Error

    POSSIBLE FAILURES

    4R_MICU(DR)_12_75

    B1275
    Head light switch OFF position circuit malfunction

    DTC store unit:

    Driver's MICU

    DTC type:

    Signal Error

    POSSIBLE FAILURES

    NOTE for 2007 RDX only:
    B1275 : Headlight OFF Switch Trouble, Remote Control Engine Starter (if installed)

    4R_MICU(DR)_12_76

    B1276
    Head light switch parking (small) position circuit malfunction

    DTC store unit:

    Driver's MICU

    DTC type:

    Signal Error

    POSSIBLE FAILURES

    NOTE for 2007 RDX only:
    B1276 : Headlight Parking Switch Trouble, Remote Control Engine Starter (if installed)

    4R_MICU(DR)_12_77

    B1277
    Head light switch AUTO position circuit malfunction

    DTC store unit:

    Driver's MICU

    DTC type:

    Signal Error

    POSSIBLE FAILURES

    NOTE for 2007 RDX only:
    B1276 : Headlight Parking Switch Trouble, Remote Control Engine Starter (if installed)

    4R_MICU(DR)_12_78

    B1278
    Head light switch ON position circuit malfunction

    DTC store unit:

    Driver's MICU

    DTC type:

    Signal Error

    POSSIBLE FAILURES

    NOTE for 2007 RDX only:
    B1278 : Headlight ON Switch Trouble, Remote Control Engine Starter (if installed)

    4R_MICU(DR)_12_79

    B1279
    Head light switch DIMMER position circuit malfunction

    DTC store unit:

    Driver's MICU

    DTC type:

    Signal Error

    POSSIBLE FAILURES

    4R_MICU(DR)_12_80

    B1280
    Turn signal switch circuit malfunction

    DTC store unit:

    Driver's MICU

    DTC type:

    Signal Error

    POSSIBLE FAILURES

    4R_MICU(DR)_12_81

    B1281
    Windshield wiper switch MIST position circuit malfunction

    DTC store unit:

    Driver's MICU

    DTC type:

    Signal Error

    POSSIBLE FAILURES

    4R_MICU(DR)_12_82

    B1282
    Windshield wiper switch INT (AUTO) position circuit malfunction

    DTC store unit:

    Driver's MICU

    DTC type:

    Signal Error

    POSSIBLE FAILURES

    4R_MICU(DR)_12_83

    B1283
    Windshield wiper switch LOW position circuit malfunction

    DTC store unit:

    Driver's MICU

    DTC type:

    Signal Error

    POSSIBLE FAILURES

    4R_MICU(DR)_12_84

    B1284
    Windshield wiper switch HIGH position circuit malfunction

    DTC store unit:

    Driver's MICU

    DTC type:

    Signal Error

    POSSIBLE FAILURES

    4R_MICU(DR)_U01_55

    U0155
    Driver's MICU lost communication with gauge control module

    DTC store unit:

    Driver's MICU

    DTC type:

    Communication Error.

    POSSIBLE FAILURES

    4R_MICU(DR)_U01_99

    U0199
    Driver's MICU lost communication with power window master switch

    DTC store unit:

    Driver's MICU

    DTC type:

    Communication Error.

    POSSIBLE FAILURES

    4R_MICU(DR)_U12_80

    U1280
    Communication bus line error (BUS-OFF)

    DTC store unit:

    Driver's MICU

    DTC type:

    Communication Error

    POSSIBLE FAILURES

    4R_MICU(DR)_U12_83

    U1283
    Driver's MICU lost communication with passenger's MICU

    DTC store unit:

    Driver's MICU

    DTC type:

    Communication Error.

    POSSIBLE FAILURES

    4R_MICU(DR)_U12_8D

    U128D
    Driver's MICU lost communication with gauge control module

    DTC store unit:

    Driver's MICU

    DTC type:

    Communication Error.

    POSSIBLE FAILURES

    4R_MICU_IGLIGHT

    FUNCTION TEST HELP

    Ignition Key Cylinder Light Command

    Pressing the ENTER button will turn on and illuminate the ignition key cylinder light for 30 seconds.

    * On some vehicles, ignition key cylinder light and interior light might be turned on together.

    [TEST CONDITIONS]

    [TEST]

    Step 1: Performing the Test.

    Step 2: Do the following check if there is no DTCs of the MICU unit.

    4R_MICU_INTLIGHT

    FUNCTION TEST HELP

    Interior Light Command

    Pressing the ENTER button will turn on and illuminate the interior lights for 30 seconds.

    * On some vehicles, interior light and ignition key cylinder light might be turned on together.

    [TEST CONDITIONS]

    [TEST]

    Step 1: Performing the Test.

    Step 2: Do the following check if there is no DTCs of the MICU unit.

    4R_MICU_FTLIGHT

    FUNCTION TEST HELP

    Foot Light Command

    Pressing the ENTER button will turn on and illuminate the foot light for 30 seconds.

    [TEST CONDITIONS]

    [TEST]

    Step 1: Performing the Test.

    Step 2: Do the following check if there is no DTCs of the MICU unit.

    4R_MICU_SFT_DOOR1

    FUNCTION TEST HELP

    Lock All Doors

    Pressing the ENTER button will lock all the doors.

    [TEST CONDITIONS]

    [TEST]

    Step 1: Performing the Test.

    Step 2: Do the following check if there is no DTCs of the MICU unit.

    1If the door lock knob does not move by operating the switch, checks the harness between the door lock knob switch and control unit.

    4R_MICU_SFT_DOOR2

    FUNCTION TEST HELP

    Unlock Driver's Side Door

    Pressing the ENTER button will unlock the driver's side door.

    [TEST CONDITIONS]

    [TEST]

    Step 1: Performing the Test.

    Step 2: Do the following check if there is no DTCs of the MICU unit.

    1If the door lock knob does not move by operating the switch, checks the harness between the door lock knob switch and control unit.

    4R_MICU_SFT_DOOR3

    FUNCTION TEST HELP

    Unlock All Doors

    Pressing the ENTER button will unlock all the doors.

    [TEST CONDITIONS]

    [TEST]

    Step 1: Performing the Test.

    Step 2: Do the following check if there is no DTCs of the MICU unit.

    1If the door lock knob does not move by operating the switch, checks the harness between the door lock knob switch and control unit.

    4R_MICU_SFT_DOOR4

    FUNCTION TEST HELP

    Super Locking (with super locking)

    Pressing the ENTER button will lock all the doors.

    [TEST]

    Step 1: Performing the Test.

    Step 2: Do the following check if there is no DTCs of the MICU unit.

    1If the super lock doesn't operate by Keyless or Ignition Key, check the following switch signal.

    4R_MICU_FT_TRUNKACT

    FUNCTION TEST HELP

    Unlock Trunk lid/tailgate

    Pressing the ENTER button will unlock the trunk lid/tailgate.

    [TEST CONDITIONS]

    [TEST]

    Step 1: Performing the Test.

    Step 2: Do the following check if there is no DTCs of the MICU unit.

    1If the trunk lid/tailgate does not open by operating the switch, checks the harness between the trunk lid/tailgate opener switch and MICU unit.

    4R_MICU_LEFT

    FUNCTION TEST HELP

    Left Turn Signal Command

    Pressing the ENTER button will turn on and blink the left turn signal for 5 seconds.

    [TEST]

    Step 1: Performing the Test.

    Step 2: Do the following check if there is no DTCs of the MICU unit.

    1 If the turn light does not blink by operating the combination switch, check the harness between the combination switch control unit and the MICU unit or perform the combination switch control unit input test.

    4R_MICU_RIGHT

    FUNCTION TEST HELP

    Right Turn Signal Command

    Pressing the ENTER button will turn on and blink the right turn signal for 5 seconds.

    [TEST]

    Step 1: Performing the Test.

    Step 2: Do the following check if there is no DTCs of the MICU unit.

    1 If the turn light does not blink by operating the combination switch, check the harness between the combination switch control unit and the MICU unit or perform the combination switch control unit input test.

    4R_MICU_HAZARD

    FUNCTION TEST HELP

    Hazard Signal Command

    Pressing the ENTER button will turn on the hazard flasher for 5 seconds or 15 seconds.

    [TEST]

    Step 1: Performing the Test.

    Step 2: Do the following check if there is no DTCs of the MICU unit.

    1 If the hazard does not come on by operating the switch, check the harness between the signal line and the MICU unit.

    4R_MICU_FT_RWIPMOT

    FUNCTION TEST HELP

    Rear Wiper Motor

    Pressing the ENTER button will operate the rear wiper for 5 seconds.
    (This test is for vehicles with a rear wiper)

    Note: This test does not apply to all vehicles. if this test result fails, confirm the vehicle has this feature. If it does, reference step 2 below.

    [TEST]

    Step 1: Performing the Test.

    Step 2: Do the following check if there is no DTCs of the control unit.

    1 If the rear wiper does not work by operating the combination switch, check the harness between the combination switch control unit and the control unit or perform the combination switch control unit input test.

    4R_MICU_FT_RWIPWAS

    FUNCTION TEST HELP

    Rear Wiper Washer

    Pressing the ENTER button will operate the rear washer motor for 5 seconds.
    (This test is for vehicles with a rear wiper.)

    [TEST]

    Step 1: Performing the Test.

    Step 2: Do the following check if there is no DTCs of the control unit.

    1 If the rear wiper washer does not work by operating the combination switch, check the harness between the combination switch control unit and the control unit or perform the combination switch control unit input test.

    4R_MICU_DRL

    FUNCTION TEST HELP

    Daytime Running Light Relay (with Daytime Running Lights)

    Pressing the ENTER button will turn on the daytime running lights for 30 seconds.

    [TEST CONDITIONS]

    [TEST]

    Step 1: Performing the Test.

    Step 2: Do the following check if there is no DTCs of the control unit.

    4R_MICU_RFOG

    FUNCTION TEST HELP

    Rear Fog Light

    Pressing the ENTER button will turn on and illuminate the rear fog lights for 30 seconds.

    [TEST]

    Step 1: Performing the Test

    Step 2: Do the following check if there is no DTCs of the control unit.

    1 If the front fog lights do not come on by operating the combination switch, check the communication line between the combination switch control unit and the MICU unit or perform the combination switch control unit input test.

    4R_MICU_FT_KLBUZ

    FUNCTION TEST HELP

    Keyless Buzzer

    Pressing the ENTER button will operate the keyless buzzer one time.

    Note; This test does not apply to all vehicles. If this test result fails, confirm the vehicle has this feature. If it does, reference step 2 below.

    [TEST]

    Step 1: Performing the Test.

    Yes --> Test completed
    No --> Go to Step 2

    Step 2: Do the following check if there is no DTCs of the MICU unit.

    4R_MICU_CARGO

    FUNCTION TEST HELP

    Cargo Light Command (with cargo area light)

    * On some models, there are 2 types of vehicles, one is with a Cargo Light and the other is not.
    If the test is selected on a vehicle of those models without a Cargo Light, a screen indicating the test is being performed would also be displayed even though it's actually not.

    Pressing the ENTER button will turn on and illuminate the cargo area light for 30 seconds.

    [Control Unit]

    MICU unit - Ridgeline (US/Canada), Odyssey (General), CR-V, Step Wagon (General)

    Rear Junction Box Control unit - Odyssey (US/Canada)


    [TEST CONDITIONS]

    [TEST]

    Step 1: Performing the Test.

    Step 2: Do the following check if there is no DTCs of the MICU unit.

    4R_MICU_FRDEF

    FUNCTION TEST HELP

    Front Defogger

    Pressing the ENTER button will operate the front defogger for 60 seconds.

    [TEST]

    Step 1: Performing the Test.

    Step 2: Do the following check if there is no DTCs of the MICU unit.

    4R_MICU_BACKUP

    FUNCTION TEST HELP

    Headlight Backup

    4R_MICU_FLOORLT

    FUNCTION TEST HELP

    Floor Light (Rear door ashtray light)

    Pressing the ENTER button will turn on and illuminate the floor lights for 30 seconds.

    [TEST CONDITIONS]

    [TEST]

    Step 1: Performing the Test.

    Step 2: Do the following check if there is no DTCs of the MICU unit.

    4R_MICU_HLCLEAN

    FUNCTION TEST HELP

    Headlight Cleaner

    Pressing the ENTER button will output the headlight cleaner for 5 sec.

    4R_MICU_MAPLT

    FUNCTION TEST HELP

    Map Light Off

    Pressing the ENTER button will turn off the map light.

    [TEST CONDITIONS]

    [TEST]

    Step 1: Performing the Test

    Step 2: Do the following check if there is no DTCs of the MICU unit.

    4R_MICU_SFT_FUELLID

    FUNCTION TEST HELP

    Fuel filler door open

    Pressing the ENTER button will open the fuel filler door.

    [TEST]

    Step 1: Performing the Test

    Step 2: Do the following check if there is no DTCs of the MICU unit.

    4R_MICU_AL

    FUNCTION TEST HELP

    Auto Light headlights

    Pressing the ENTER button will turn on the headlights for 15 seconds.

    (This test is for vehicles with Auto Light Control Unit)

    [TEST]

    Step 1: Performing the Test

    Step 2: Do the following check if there is no DTCs of the relay control module or auto light control unit.

    4R_MICU_GATELT

    FUNCTION TEST HELP

    Cargo Area Light Command

    Pressing the ENTER button will turn on and illuminate the cargo area light for 30 seconds.

    [TEST CONDITIONS]

    [TEST]

    Step 1: Performing the Test.

    Step 2: Do the following check if there is no DTCs of the rear junction box unit.

    4R_MICU_FT_WIPMENU

    FUNCTION TEST MENU HELP

    Wiper

    This mode checks driving of the wiper motor.

    4R_MICU_FT_GLHatch

    FUNCTION TEST HELP

    Glass Hatch Open

    4R_MICU_Front_Defroster

    FUNCTION TEST HELP

    Front Defroster

    4R_INS_KEYLESS

    INSPECTION MENU HELP

    Keyless Check

    This function checks if the signal of keyless transmitter is received normally.

    Note: Do NOT hold down the keyless transmitter button while testing.

    4R_BCAN_HIST_02

    History Data Help

    Latest 3 histories of the device that set the security alarm and the device that became the trigger of the alarm will be displayed.

    4R_MICU_CST_ICU_DLMOTION

    CUSTOMIZATION HELP


    Door lock system motion
    (1 motion / 2 motion)

    You can customize this function at your discretion.

    <Available option>

    This customize list indicates which mode was selected.

    4R_MICU_CST_ICU_RKERELOCK

    CUSTOMIZATION HELP


    Keyless entry relock time
    (OFF: NO RELOCK/30sec/60sec/90sec)


    This customize list indicates which mode was selected.

    4R_MICU_CST_ICU_INTRLTTIME

    CUSTOMIZATION HELP


    Interior light lighting time
    (15sec/30sec/60sec)


    This customize list indicates which mode was selected.

    4R_MICU_CST_ICU_SECURITY

    CUSTOMIZATION HELP


    Security system
    (ON: Enable/OFF: Disable)


    This customize list indicates which mode was selected.

    4R_MICU_CST_ICU_ANSBACK

    CUSTOMIZATION HELP


    Answer back operation
    (ON: Enable/OFF: Disable)


    This customize list indicates which mode was selected.

    4R_MICU_CST_ICU_RRWIPINT

    CUSTOMIZATION HELP


    Rear wiper system intermittent operation
    ( ON: Intermittent/OFF: Continuity )


    This customize list indicates which mode was selected.

    4R_MICU_CST_ICU_RRWIPWASH

    CUSTOMIZATION HELP


    Rear wiper system washer linkage operation
    ( ON: Enable/OFF: Disable )


    This customize list indicates which mode was selected.

    4R_MICU_CST_ICU_RRWIPREV

    CUSTOMIZATION HELP


    Rear wiper system reverse linkage operation
    (ON: Enable/OFF: Disable)

    This customize list indicates which mode was selected.

    4R_MICU_CST_ICU_SUNROOF

    CUSTOMIZATION HELP


    Moonroof timer operation
    (ON: Enable/OFF: Disable)


    This customize list indicates which mode was selected.

    4R_MICU_CST_ICU_ULTRASONIC

    CUSTOMIZATION HELP

    Ultrasonic control function
    (ON: Enable/OFF: Disable)


    This customize list indicates which mode was selected.

    4R_MICU_CST_ICU_TRUNKHAND

    CUSTOMIZATION HELP


    Trunk handle switch function
    (ON: Enable/OFF: Disable)


    This indicates which mode was selected.

    4R_MICU_CST_ICU_FRWIPVSP

    CUSTOMIZATION HELP


    Front wiper system vehicle speed linkage operation
    (ON: Enable/OFF: Disable/Forced operation)


    This customize list indicates which mode was selected.

    4R_MICU_CST_ICU_FRWIPWASH

    CUSTOMIZATION HELP


    Front wiper system washer linkage function
    (ON: Enable/OFF: Disable)


    This customize list indicates which mode was selected.

    4R_MICU_CST_ICU_FRWIPSTART

    CUSTOMIZATION HELP


    Front wiper system operation when vehicle starts
    (ON: Enable/OFF: Disable)


    This customize list indicates which mode was selected.

    4R_MICU_CST_ICU_HLAUTOOFF

    CUSTOMIZATION HELP


    Head Light Auto Off operation
    (OFF: Disable/15sec/30sec)


    This customize list indicates which mode was selected.

    4R_MICU_CST_ICU_AUTOLOCK1

    CUSTOMIZATION HELP


    Auto Door Lock setting Driver 1
    (Custom Memory Settings Driver1)
    (OFF: Disable/Vehicle Speed Position: VSP/When shift from AT position P :From park)
    Default : VSP

    You can customize this function at your discretion. The doors lock automatically when vehicle running or when vehicle runs.
    Can select to either the function (VSP) or; the function (From park).

    <Available options>

    This customize list indicates which mode was selected.

    4R_MICU_CST_ICU_AUTOUNLCK1

    CUSTOMIZATION HELP


    Auto Door Unlock setting Driver 1
    (Custom Memory Settings Driver 1)
    (OFF: Disable / When AT Shift to P position: To park / The doors unlock IG OFF:IG off)
    Default : To park

    You can customize this function at your discretion. The doors unlock automatically when vehicle stops or gets off the vehicle.
    Can select to either the function (To park) or the function (IG off); .

    <Available options>

    This customize list indicates which mode was selected.

    4R_MICU_CST_ICU_KLLOCKACK1

    CUSTOMIZATION HELP


    Keyless Lock Answer Back setting Driver 1
    (Custom Memory Settings Driver1)
    (Light (Light and Horn): Enable / OFF: Disable); this select only for US destination
    Default : Enable

    You can customize this function at your discretion. Can select to available option of answer back function. But this function set up (Hazard: Enable / OFF: Disable) only for Japanese.

    <Available options>

    This customize list indicates which mode was selected.

    4R_MICU_CST_ICU_RELOCKTMR1

    CUSTOMIZATION HELP


    Keyless; Relock Timer setting
    (Custom Memory Settings Driver1)
    (30sec/60sec/90sec)
    Default : 30sec

    You can customize this function at your discretion. After doors unlock by keyless, the function which locks a door automatically after constant time leaving. This function is called Relock. Can select to set up time to Relock.

    This customize list indicates which mode was selected.

    4R_MICU_CST_ICU_INTRLT1

    CUSTOMIZATION HELP


    Interior Light Timer setting Driver 1
    (Custom Memory Settings Driver1)
    (15sec/30sec/60sec)

    You can customize this function at your discretion. After the door is closed, can select to set up the lighting time of interior light.

    This customize list indicates which mode was selected.

    4R_MICU_CST_ICU_SECURITY1

    CUSTOMIZATION HELP


    Security System operation setting Driver 1
    (Custom Memory Settings Driver1)
    (ON: Enable/OFF: Disable)
    Default : Enable

    You can customize this function at your discretion. Can select to available options of security system. Security system is a theft prevention system. (alarm is when it tries to wrench a door open, mischief is played in the vehicle and etc..)

    This customize list indicates which mode was selected.

    4R_MICU_CST_ICU_RRWIPINT1

    CUSTOMIZATION HELP


    Rear Wiper System Intermittent operation setting Driver 1
    (Custom Memory Settings Drive1)
    (ON: Enable/OFF: Disable (fixed to LO))
    Default : Enable

    You can customize this function at your discretion. Can change intermittent operations to continuous operation.

    <Available options>

    This customize list indicates which mode was selected.

    4R_MICU_CST_ICU_RRWASH1

    CUSTOMIZATION HELP


    Rear Wiper System Washer Linkage operation setting Driver 1
    (Custom Memory Settings Driver1)
    (ON: Enable/OFF: Disable)
    Default : Enable

    You can customize this function at your discretion. Can select to available options to work washer of rear wiper together and which wipe out.

    <Available options>

    This customize list indicates which mode was selected.

    4R_MICU_CST_ICU_WIPREV1

    CUSTOMIZATION HELP


    Rear Wiper Reverse Linkage operation setting Driver 1
    (Custom Memory Settings Driver1)
    (ON: Enable/OFF: Disable)
    Default : Enable

    You can customize this function at your discretion. Can select to available options of continuous operation in front wiper.

    <Available options>

    This customize list indicates which mode was selected.

    4R_MICU_CST_ICU_FRWIPWASH1

    CUSTOMIZATION HELP


    Front Wiper System Washer Linkage operation setting Driver 1
    (Custom Memory Settings Driver1)
    (ON: Enable/OFF: Disable)
    Default : Enable

    You can customize this function at your discretion. Can select to available options to work washer of front wiper together and which wipe out.

    <Available options>

    This customize list indicates which mode was selected.

    4R_MICU_CST_ICU_FRWIPSTART1

    CUSTOMIZATION HELP


    Front Wiper System Operation when vehicle starts setting Driver 1
    (Custom Memory Settings Driver1)
    (ON: Enable/OFF: Disable)
    Default : Enable

    You can customize this function at your discretion. Can select to available options to front wiper together and which wipe out.

    <Available options>

    This customize list indicates which mode was selected.

    4R_MICU_CST_ICU_FRWIPVSP1

    CUSTOMIZATION HELP


    Interior Light Timer setting Driver 1
    (Custom Memory Settings Driver1)
    (6sec/15sec/30sec)

    You can customize this function at your discretion. After the door is closed, can select to set up the lighting time of interior light.

    This customize list indicates which mode was selected.

    4R_MICU_CST_ICU_INTRLT1_B

    CUSTOMIZATION HELP


    Interior Light Timer setting Driver 1
    (Custom Memory Settings Driver1)
    (6sec/15sec/30sec)

    You can customize this function at your discretion. After the door is closed, can select to set up the lighting time of interior light.

    This customize list indicates which mode was selected.

     

     

    BMICH_01_01

    UNIT SPECIFICATION


    Door Lock One Motion
    (N/A / EQUIP)


    This indicates whether the vehicle is equipped with this feature.

    BMICH_02_01

    UNIT SPECIFICATION


    Door Lock Two Motion
    (N/A / EQUIP)


    This indicates whether the vehicle is equipped with this feature.

    BMICH_03_01

    UNIT SPECIFICATION


    Security for North America specification
    (N/A / EQUIP)

    This indicates whether the vehicle is equipped with this feature.

    BMICH_04_01

    UNIT SPECIFICATION


    Europe specification Security
    (N/A / EQUIP)


    This indicates whether the vehicle is equipped with this feature.

    BMICH_05_01

    UNIT SPECIFICATION


    Super Lock
    (N/A / EQUIP)


    This indicates whether the vehicle is equipped with this feature.

    BMICH_06_01

    UNIT SPECIFICATION


    RF Keyless Entry system Trunk Opener
    (N/A / EQUIP)


    This indicates whether the vehicle is equipped with this feature.

    BMICH_07_01

    UNIT SPECIFICATION


    Rear Fog Lights ON protection
    (N/A / EQUIP)


    This indicates whether the vehicle is equipped with this feature.

    BMICH_08_01

    UNIT SPECIFICATION


    Rear Wiper
    (N/A / EQUIP)


    This indicates whether the vehicle is equipped with this feature.

    BMICH_09_01

    UNIT SPECIFICATION


    Ultrasonic
    (N/A / EQUIP)


    This indicates whether the vehicle is equipped with this feature.

    BMICH_10_01

    UNIT SPECIFICATION


    Moon roof timer
    (N/A / EQUIP)


    This indicates whether the vehicle is equipped with this feature.

    BMICH_11_01

    UNIT SPECIFICATION


    North Europe specification Daytime Running Lights
    (N/A / EQUIP)


    This indicates whether the vehicle is equipped with this feature.

    BMICH_12_01

    UNIT SPECIFICATION


    Japan specification Keyless Answer Back
    (N/A / EQUIP)


    This indicates whether the vehicle is equipped with this feature.

    BMICH_13_01

    UNIT SPECIFICATION


    Europe specification Keyless Answer Back
    (N/A / EQUIP)


    This indicates whether the vehicle is equipped with this feature.

    BMICH_14_01

    UNIT SPECIFICATION


    North America specification Keyless Answer Back
    (N/A / EQUIP)


    This indicates whether the vehicle is equipped with this feature.

    BMICH_15_01

    UNIT SPECIFICATION


    Trunk Lock with Trunk Handle switch
    (N/A / EQUIP)


    This indicates whether the vehicle is equipped with this feature.

    BMICH_16_01

    UNIT SPECIFICATION


    Number of Doors
    (4 DOOR / 5 DOOR)


    This indicates whether the vehicle is equipped with this feature.

    BMICH_17_01

    UNIT SPECIFICATION


    Security for Power Tail Gate specification
    (N/A / EQUIP)


    This indicates whether the vehicle is equipped with this system.

    BMICH_18_01

    UNIT SPECIFICATION


    Foot Light
    (N/A / EQUIP)


    This indicates whether the vehicle is equipped with this system.

    BMICH_20_01

    UNIT SPECIFICATION


    Front Defroster
    (N/A / EQUIP)


    This indicates whether the vehicle is equipped with this system.

    BMICH_21_01

    UNIT SPECIFICATION


    Security for Japan

    ( N/A / EQUIP )


    This indicates whether the vehicle is equipped with this feature.


    BMICH_22_01

    UNIT SPECIFICATION


    Fuel Fill Door Opener

    ( N/A / EQUIP )


    This indicates whether the vehicle is equipped with this feature.


    4R_MICU_FNC_ICU_TGIND

    UNIT SPECIFICATION


    Tailgate Indicator

    ( N/A / EQUIP )


    This indicates whether the vehicle is equipped with this feature.


    4R_MICU_FNC_ICU_AUTOLK

    UNIT SPECIFICATION


    Auto Door Lock

    ( N/A / EQUIP )


    This indicates whether the vehicle is equipped with this feature.


    4R_MICU_FNC_ICU_AUTOUN

    UNIT SPECIFICATION


    Auto Door Unlock

    ( N/A / EQUIP )


    This indicates whether the vehicle is equipped with this feature.


    4R_MICU_FNC_ICU_AUTOLTKA

    UNIT SPECIFICATION


    Autolight Control for North America

    ( N/A / EQUIP )


    This indicates whether the vehicle is equipped with this feature.


    4R_MICU_FNC_ICU_AUTOLTJ

    UNIT SPECIFICATION


    Autolight Control for Japan

    ( N/A / EQUIP )


    This indicates whether the vehicle is equipped with this feature.


    4R_MICU_FNC_ICU_HLCLEANER

    UNIT SPECIFICATION


    Headlight Cleaner output control

    ( N/A / EQUIP )


    This indicates whether the vehicle is equipped with this feature.


    4R_MICU_FNC_ICU_MIRRORSW

    UNIT SPECIFICATION


    Door Mirror switch input control

    ( N/A / EQUIP )


    This indicates whether the vehicle is equipped with this feature.


    4R_MICU_FNC_ICU_MAPLTOFF

    UNIT SPECIFICATION


    Map Light Off output control

    ( N/A / EQUIP )


    This indicates whether the vehicle is equipped with this feature.


    4R_MICU_FNC_ICU_INCSENS

    UNIT SPECIFICATION


    Inclination Sensor System

    ( N/A / EQUIP )


    This indicates whether the vehicle is equipped with this feature.


    4R_MICU_FNC_ICU_HLAUTOOFF

    UNIT SPECIFICATION


    Head Light Auto Off

    ( N/A / EQUIP )


    This indicates whether the vehicle is equipped with this feature.


    4R_MICU_FNC_ICU_FRFOGKA

    UNIT SPECIFICATION


    Front Fog Light (North America specification)

    ( N/A / EQUIP )


    This indicates whether the vehicle is equipped with this feature.


    4R_MICU_FNC_ICU_FRFOREC

    UNIT SPECIFICATION


    Front Fog Light (Europe specification)

    ( N/A / EQUIP )


    This indicates whether the vehicle is equipped with this feature.


    4R_MICU_FNC_ICU_DRLKC

    UNIT SPECIFICATION


    Daytime Running Light for Canada

    ( N/A / EQUIP )


    This indicates whether the vehicle is equipped with this feature.


    4R_MICU_FNC_ICU_DRLKA

    UNIT SPECIFICATION


    Daytime Running Light for US

    ( N/A / EQUIP )


    This indicates whether the vehicle is equipped with this feature.


    4R_MICU_FNC_ICU_AUTOWIP

    UNIT SPECIFICATION


    Auto Wiper

    ( N/A / EQUIP )


    This indicates whether the vehicle is equipped with this feature.


    4R_MICU_FNC_ICU_AUTOLT

    UNIT SPECIFICATION


    Auto Light

    ( N/A / EQUIP )


    This indicates whether the vehicle is equipped with this feature.


    4R_MICU_FNC_ICU_AUTOLTEC

    UNIT SPECIFICATION


    Autolight control for Europe

    ( N/A / EQUIP )


    This indicates whether the vehicle is equipped with this feature.


    4R_MICU_HIST_Main

    HISTORY DATA


    The Multi Integrated Control Unit records the last 3 events that triggered the alarm with the most recent event at the top of the list and any older events listed below in the order of occurrence.

    BMICHD_01_01

    HISTORY DATA SPECIFICATION


    Ignition signal (IG1):
    (DETECT/NONE)

    It shows whether this input switch information causes the security alarm.

    BMICHD_02_01

    HISTORY DATA SPECIFICATION


    Ignition Key Switch:
    (DETECT/NONE)

    It shows whether this input switch information causes the security alarm.

    BMICHD_03_01

    HISTORY DATA SPECIFICATION


    Driver's Door Switch:
    (DETECT/NONE)

    It shows whether this input switch information causes the security alarm.

    BMICHD_04_01

    HISTORY DATA SPECIFICATION


    Passenger's Door Switch:
    (DETECT/NONE)

    It shows whether this input switch information causes the security alarm.

    BMICHD_05_01

    HISTORY DATA SPECIFICATION


    Driver Side Rear Door Switch:
    (DETECT/NONE)

    It shows whether this input switch information causes the security alarm.

    BMICHD_06_01

    HISTORY DATA SPECIFICATION


    Passenger Side Rear Door Switch:
    (DETECT/NONE)

    It shows whether this input switch information causes the security alarm.

    BMICHD_07_01

    HISTORY DATA SPECIFICATION


    Trunk Lid/Tail Gate Switch:
    (DETECT/NONE)

    It shows whether this input switch information causes the security alarm.

    BMICHD_08_01

    HISTORY DATA SPECIFICATION


    Security Hood Switch:
    (DETECT/NONE)

    It shows whether this input switch information causes the security alarm.

    BMICHD_09_01

    HISTORY DATA SPECIFICATION


    Left Front Door Knob Switch (UNLOCK):
    (DETECT/NONE)

    It shows whether this input switch information causes the security alarm.

    BMICHD_10_01

    HISTORY DATA SPECIFICATION


    Right Front Door Knob Switch (UNLOCK):
    (DETECT/NONE)

    It shows whether this input switch information causes the security alarm.

    BMICHD_11_01

    HISTORY DATA SPECIFICATION


    Right Rear Door Knob Switch (UNLOCK):
    (DETECT/NONE)

    It shows whether this input switch information causes the security alarm.

    BMICHD_12_01

    HISTORY DATA SPECIFICATION


    Left Rear Door Knob Switch (UNLOCK):
    (DETECT/NONE)

    It shows whether this input switch information causes the security alarm.

    BMICHD_13_01

    HISTORY DATA SPECIFICATION


    Radio Switch:
    (DETECT/NONE)

    It shows whether this input switch information causes the security alarm.

    BMICHD_14_01

    HISTORY DATA SPECIFICATION


    Panic Frame Reception:
    (DETECT/NONE)

    It shows whether this panic frame reception causes the security alarm.

    BMICHD_15_01

    HISTORY DATA SPECIFICATION


    Ultrasonic Invasion Detection:
    (DETECT/NONE)

    It shows whether the Ultrasonic invasion detection causes the security alarm.

    BMICHD_16_01

    HISTORY DATA SPECIFICATION


    Ultrasonic Abnormalities In Communication:
    (DETECT/NONE)

    It shows whether this information causes the security alarm.

    BMICHD_17_01

    HISTORY DATA SPECIFICATION


    Trunk Lid Opener Switch (UNLOCK):
    (DETECT/NONE)

    It shows whether this input switch information causes the security alarm.

    BMICHD_18_01

    HISTORY DATA SPECIFICATION


    Inclination detection:
    (DETECT/NONE)

    It shows whether this input switch information causes the security alarm.

    BMICPH_01_01

    PARAMETER SPECIFICATION


    Brake Pedal Position Switch
    (ON/OFF)

    PARAMETER TYPE:
    Unit Input Switch Information

    THE SOURCE:
    MICU

    BMICPH_02_01

    PARAMETER SPECIFICATION


    Ignition Key Cylinder Switch
    (ON/OFF)

    PARAMETER TYPE:
    Unit Input Switch Information

    THE SOURCE:
    MICU

    BMICPH_03_01

    PARAMETER SPECIFICATION


    Driver's Seat Belt Buckle Switch
    (ON/OFF)

    PARAMETER TYPE:
    Unit Input Switch Information

    THE SOURCE:
    MICU

    BMICPH_04_01

    PARAMETER SPECIFICATION


    Driver's Door Switch
    (ON/OFF)

    PARAMETER TYPE:
    Unit Input Switch Information

    THE SOURCE:
    MICU

    BMICPH_05_01

    PARAMETER SPECIFICATION


    Front Passenger's Door Switch
    (ON/OFF)

    PARAMETER TYPE:
    Unit Input Switch Information

    THE SOURCE:
    MICU

    BMICPH_06_01

    PARAMETER SPECIFICATION


    Driver's Rear Door Switch
    (ON/OFF)

    PARAMETER TYPE:
    Unit Input Switch Information

    THE SOURCE:
    MICU

    BMICPH_46_01

    PARAMETER SPECIFICATION


    Driver side Sliding Door switch
    (ON/OFF)

    PARAMETER TYPE:
    Unit Input Switch Information

    THE SOURCE:
    MICU

    BMICPH_07_01

    PARAMETER SPECIFICATION


    Passenger's Rear Door Switch
    (ON/OFF)

    PARAMETER TYPE:
    Unit Input Switch Information

    THE SOURCE:
    MICU

    BMICPH_47_01

    PARAMETER SPECIFICATION


    Passenger side Sliding Door switch
    (ON/OFF)

    PARAMETER TYPE:
    Unit Input Switch Information

    THE SOURCE:
    MICU

    BMICPH_08_01

    PARAMETER SPECIFICATION


    Trunk Lid/Tailgate Switch
    (ON/OFF)

    PARAMETER TYPE:
    Unit Input Switch Information

    THE SOURCE:
    MICU

    4R_MICU_SW_ICU_TRUNK_B

    PARAMETER SPECIFICATION


    In-bed Trunk Lid Knob Switch (UNLOCK)
    (ON/OFF)

    PARAMETER TYPE:
    Unit Input Switch Information

    THE SOURCE:
    MICU

    BMICPH_09_01

    PARAMETER SPECIFICATION


    Passenger's door key cylinder switch Lock
    (ON/OFF)

    PARAMETER TYPE:
    Unit Input Switch Information

    THE SOURCE:
    MICU

    BMICPH_10_01

    PARAMETER SPECIFICATION


    Passenger's door key cylinder switch Unlock
    (ON/OFF)

    PARAMETER TYPE:
    Unit Input Switch Information

    THE SOURCE:
    MICU

    BMICPH_11_01

    PARAMETER SPECIFICATION


    Front Passenger's Door Lock Sw.(LOCK)
    (ON/OFF)

    PARAMETER TYPE:
    Unit Input Switch Information

    THE SOURCE:
    MICU

    BMICPH_12_01

    PARAMETER SPECIFICATION


    Front Passenger's Door Lock Sw.(UNLOCK)
    (ON/OFF)

    PARAMETER TYPE:
    Unit Input Switch Information

    THE SOURCE:
    MICU

    BMICPH_13_01

    PARAMETER SPECIFICATION


    Front Passenger's Door Lock Knob Sw.(UNLOCK)
    (ON/OFF)

    PARAMETER TYPE:
    Unit Input Switch Information

    THE SOURCE:
    MICU

    BMICPH_14_01

    PARAMETER SPECIFICATION


    Driver's Rear Door Lock Knob Switch(UNLOCK)
    (ON/OFF)

    PARAMETER TYPE:
    Unit Input Switch Information

    THE SOURCE:
    MICU

    BMICPH_48_01

    PARAMETER SPECIFICATION


    Driver side Sliding Door switch (UNLOCK)
    (ON/OFF)

    PARAMETER TYPE:
    Unit Input Switch Information

    THE SOURCE:
    MICU

    BMICPH_14_01_TYPEC

    PARAMETER SPECIFICATION


    Right Rear Door Lock Knob Switch(UNLOCK)
    (ON/OFF)

    PARAMETER TYPE:
    Unit Input Switch Information

    THE SOURCE:
    MICU

    BMICPH_15_01

    PARAMETER SPECIFICATION


    Passenger's Rear Door Lock Knob Sw.(UNLOCK)
    (ON/OFF)

    PARAMETER TYPE:
    Unit Input Switch Information

    THE SOURCE:
    MICU

    BMICPH_49_01

    PARAMETER SPECIFICATION


    Passenger's side Sliding Door switch (UNLOCK)
    (ON/OFF)

    PARAMETER TYPE:
    Unit Input Switch Information

    THE SOURCE:
    MICU

    BMICPH_15_01_TYPEC

    PARAMETER SPECIFICATION


    Left Rear Door Lock Knob Sw.(UNLOCK)
    (ON/OFF)

    PARAMETER TYPE:
    Unit Input Switch Information

    THE SOURCE:
    MICU

    BMICPH_16_01

    PARAMETER SPECIFICATION


    Trunk Knob Sw(UNLOCK)
    (ON/OFF)

    PARAMETER TYPE:
    Unit Input Switch Information

    THE SOURCE:
    MICU

    BMICPH_17_01

    PARAMETER SPECIFICATION


    Trunk Key Cylinder (Lock)
    (ON/OFF)

    PARAMETER TYPE:
    Unit Input Switch Information

    THE SOURCE:
    MICU

    BMICPH_18_01

    PARAMETER SPECIFICATION


    Trunk Key Cylinder (Unlock)
    (ON/OFF)

    PARAMETER TYPE:
    Unit Input Switch Information

    THE SOURCE:
    MICU

    BMICPH_19_01

    PARAMETER SPECIFICATION


    Trunk Handle Sw.
    (ON/OFF)

    PARAMETER TYPE:
    Unit Input Switch Information

    THE SOURCE:
    MICU

    BMICPH_20_01

    PARAMETER SPECIFICATION


    Radio Harness Connected
    (ON/OFF)

    PARAMETER TYPE:
    Unit Input Switch Information

    THE SOURCE:
    MICU

    BMICPH_21_01

    PARAMETER SPECIFICATION


    Rear Wiper Auto Stop Switch
    (ON/OFF)

    PARAMETER TYPE:
    Unit Input Switch Information

    THE SOURCE:
    MICU

    4R_MICU_SW_ICU_CHK

    PARAMETER SPECIFICATION


    Check input signal
    (ON/OFF)

    PARAMETER TYPE:
    Unit Input Switch Information

    THE SOURCE:
    MICU

    BMICPH_22_01

    PARAMETER SPECIFICATION


    A/T Gear Position Switch (R)
    (ON/OFF)

    PARAMETER TYPE:
    Unit Input Switch Information

    THE SOURCE:
    MICU

    BMICPH_23_01

    PARAMETER SPECIFICATION


    Daytime Running Light Signal (Canada)
    (ON/OFF)

    PARAMETER TYPE:
    Unit Input Switch Information

    THE SOURCE:
    MICU

    BMICPH_42_01

    PARAMETER SPECIFICATION


    Front Deicer switch
    (ON/OFF)

    PARAMETER TYPE:
    Unit Input Switch Information

    THE SOURCE:
    MICU

    BMICPH_45_01

    PARAMETER SPECIFICATION


    A/T Gear Position Switch (P)
    (ON/OFF)

    PARAMETER TYPE:
    Unit Input Switch Information

    THE SOURCE:
    MICU

    4R_MICU_SW_ICU_TG

    PARAMETER SPECIFICATION


    Tailgate switch (swing)
    (ON/OFF)

    PARAMETER TYPE:
    Unit Input Switch Information

    THE SOURCE:
    MICU

    4R_MICU_SW_ICU_CARGOLT

    PARAMETER SPECIFICATION


    Cargo light switch
    (ON/OFF)

    PARAMETER TYPE:
    Unit Input Switch Information

    THE SOURCE:
    MICU

    4R_MICU_SW_ICU_HAZARD

    PARAMETER SPECIFICATION


    Hazard warning Switch
    (ON/OFF)

    PARAMETER TYPE:
    Unit Input Switch Information

    THE SOURCE:
    MICU

    4R_MICU_SW_ICU_TURNLIN

    PARAMETER SPECIFICATION


    Turn Signal Switch (LEFT)
    (ON/OFF)

    PARAMETER TYPE:
    Unit Input Switch Information

    THE SOURCE:
    MICU

    4R_MICU_SW_ICU_TURNRIN

    PARAMETER SPECIFICATION


    Turn Signal Switch (RIGHT)
    (ON/OFF)

    PARAMETER TYPE:
    Unit Input Switch Information

    THE SOURCE:
    MICU

    4R_MICU_SW_ICU_TRUNKMAIN

    PARAMETER SPECIFICATION


    Trunk Main Switch
    (ON/OFF)

    PARAMETER TYPE:
    Unit Input Switch Information

    THE SOURCE:
    MICU

    4R_MICU_SW_ICU_MIRRORUP

    PARAMETER SPECIFICATION


    Power mirror Adjust UP switch
    (ON/OFF)

    PARAMETER TYPE:
    Unit Input Switch Information

    THE SOURCE:
    MICU

    4R_MICU_SW_ICU_MIRRORLT

    PARAMETER SPECIFICATION


    Power mirror Adjust LEFT switch
    (ON/OFF)

    PARAMETER TYPE:
    Unit Input Switch Information

    THE SOURCE:
    MICU

    4R_MICU_SW_ICU_MIRRORDN

    PARAMETER SPECIFICATION


    Power mirror Adjust DOWN switch
    (ON/OFF)

    PARAMETER TYPE:
    Unit Input Switch Information

    THE SOURCE:
    MICU

    4R_MICU_SW_ICU_MIRRORRT

    PARAMETER SPECIFICATION


    Power mirror Adjust RIGHT switch
    (ON/OFF)

    PARAMETER TYPE:
    Unit Input Switch Information

    THE SOURCE:
    MICU

    4R_MICU_SW_ICU_MIRRORL

    PARAMETER SPECIFICATION


    Power mirror LEFT switch
    (ON/OFF)

    PARAMETER TYPE:
    Unit Input Switch Information

    THE SOURCE:
    MICU

    4R_MICU_SW_ICU_MIRRORR

    PARAMETER SPECIFICATION


    Power mirror RIGHT switch
    (ON/OFF)

    PARAMETER TYPE:
    Unit Input Switch Information

    THE SOURCE:
    MICU

    4R_MICU_SW_ICU_MIRRORFOLD

    PARAMETER SPECIFICATION


    Power mirror FOLD switch
    (ON/OFF)

    PARAMETER TYPE:
    Unit Input Switch Information

    THE SOURCE:
    MICU

    4R_MICU_SW_ICU_FUELLID

    PARAMETER SPECIFICATION


    Fuel Fill Door Switch
    (ON/OFF)

    PARAMETER TYPE:
    Unit Input Switch Information

    THE SOURCE:
    MICU

    4R_MICU_SW_ICU_DRWALKIN

    PARAMETER SPECIFICATION


    Driver side walk-in switch
    (ON/OFF)

    PARAMETER TYPE:
    Unit Input Switch Information

    THE SOURCE:
    MICU

    4R_MICU_SW_ICU_ASWALKIN

    PARAMETER SPECIFICATION


    Passenger's side walk-in switch
    (ON/OFF)

    PARAMETER TYPE:
    Unit Input Switch Information

    THE SOURCE:
    MICU

    4R_MICU_SW_ICU_HLWASHER

    PARAMETER SPECIFICATION


    Headlight Washer switch
    (ON/OFF)

    PARAMETER TYPE:
    Unit Input Switch Information

    THE SOURCE:
    MICU

    4R_MICU_SW_ICU_HLOFF

    PARAMETER SPECIFICATION


    Headlight Switch(OFF)
    (ON/OFF)

    PARAMETER TYPE:
    Unit Input Switch Information

    THE SOURCE:
    MICU

    4R_MICU_SW_ICU_HLSMALL

    PARAMETER SPECIFICATION


    Headlight Switch(SMALL)
    (US : Headlight Switch(PARKING))

    (ON/OFF)

    PARAMETER TYPE:
    Unit Input Switch Information

    THE SOURCE:
    MICU

    4R_MICU_SW_ICU_HLON

    PARAMETER SPECIFICATION


    Headlight Switch(HEADLIGHT)
    (ON/OFF)

    PARAMETER TYPE:
    Unit Input Switch Information

    THE SOURCE:
    MICU

    4R_MICU_SW_ICU_HLAUTO

    PARAMETER SPECIFICATION


    Headlight Switch (AUTO)
    (ON/OFF)

    PARAMETER TYPE:
    Unit Input Switch Information

    THE SOURCE:
    MICU

    4R_MICU_SW_ICU_HLDIMM

    PARAMETER SPECIFICATION


    Headlight Switch (HIGH BEAM)
    (ON/OFF)

    PARAMETER TYPE:
    Unit Input Switch Information

    THE SOURCE:
    MICU

    4R_MICU_SW_ICU_HLPASS

    PARAMETER SPECIFICATION


    Headlight Switch(PASSING)
    (ON/OFF)

    PARAMETER TYPE:
    Unit Input Switch Information

    THE SOURCE:
    MICU

    4R_MICU_SW_ICU_TURNLEFT

    PARAMETER SPECIFICATION


    Turn Signal Switch(LEFT)
    (ON/OFF)

    PARAMETER TYPE:
    Unit Input Switch Information

    THE SOURCE:
    MICU

    4R_MICU_SW_ICU_TURNRIGHT

    PARAMETER SPECIFICATION


    Turn Signal Switch(RIGHT)
    (ON/OFF)

    PARAMETER TYPE:
    Unit Input Switch Information

    THE SOURCE:
    MICU

    4R_MICU_SW_ICU_FLLEDTURNFBL

    PARAMETER SPECIFICATION


    Front LED turn light feedback L
    (ON/OFF)

    PARAMETER TYPE:
    Unit Input Switch Information

    THE SOURCE:
    MICU

    4R_MICU_SW_ICU_FRLEDTURNFBL

    PARAMETER SPECIFICATION


    Front LED turn light feedback R
    (ON/OFF)

    PARAMETER TYPE:
    Unit Input Switch Information

    THE SOURCE:
    MICU

    4R_MICU_SW_ICU_RLLEDTURNFBL

    PARAMETER SPECIFICATION


    Rear LED turn light feedback L
    (ON/OFF)

    PARAMETER TYPE:
    Unit Input Switch Information

    THE SOURCE:
    MICU

    4R_MICU_SW_ICU_RRLEDTURNFBL

    PARAMETER SPECIFICATION


    Rear LED turn light feedback R
    (ON/OFF)

    PARAMETER TYPE:
    Unit Input Switch Information

    THE SOURCE:
    MICU

    4R_MICU_SW_ICU_FRFOG

    PARAMETER SPECIFICATION


    Fog Light Switch
    (ON/OFF)

    PARAMETER TYPE:
    Unit Input Switch Information

    THE SOURCE:
    MICU

    4R_MICU_SW_ICU_RRFOG

    PARAMETER SPECIFICATION


    Rear Fog Light Switch
    (ON/OFF)

    PARAMETER TYPE:
    Unit Input Switch Information

    THE SOURCE:
    MICU

    4R_MICU_SW_ICU_FRWIPERLO

    PARAMETER SPECIFICATION


    Windshield Wiper Switch(LOW)
    (ON/OFF)

    PARAMETER TYPE:
    Unit Input Switch Information

    THE SOURCE:
    MICU

    When the wiper switch is "LOW" position, the switch signal of "LOW" switch and "HIGH" switch are turned on during the wiper is activated.

    4R_MICU_SW_ICU_FRWIPERHI

    PARAMETER SPECIFICATION


    Windshield Wiper Switch(HIGH)
    (ON/OFF)

    PARAMETER TYPE:
    Unit Input Switch Information

    THE SOURCE:
    MICU

    4R_MICU_SW_ICU_FRWIPERMST

    PARAMETER SPECIFICATION


    Windshield Wiper Switch(MIST)
    (ON/OFF)

    PARAMETER TYPE:
    Unit Input Switch Information

    THE SOURCE:
    MICU

    4R_MICU_SW_ICU_RRWIPER

    PARAMETER SPECIFICATION


    Rear Wiper Switch
    (ON/OFF)

    PARAMETER TYPE:
    Unit Input Switch Information

    THE SOURCE:
    MICU

    4R_MICU_SW_ICU_FRWIPERINT

    PARAMETER SPECIFICATION


    Windshield Wiper Switch(INT)
    (ON/OFF)

    PARAMETER TYPE:
    Unit Input Switch Information

    THE SOURCE:
    MICU

    When the wiper switch is "INT" position, the switch signal of "INT" switch and "LOW" switch are turned on during the wiper is activated.

    4R_MICU_SW_ICU_RRWIPERLO

    PARAMETER SPECIFICATION


    Rear Wiper Switch(LOW)
    (ON/OFF)

    PARAMETER TYPE:
    Unit Input Switch Information

    THE SOURCE:
    MICU

    4R_MICU_SW_ICU_FRWASHER

    PARAMETER SPECIFICATION


    Windshield Washer Switch
    (ON/OFF)

    PARAMETER TYPE:
    Unit Input Switch Information

    THE SOURCE:
    MICU

    4R_MICU_SW_ICU_RRWASHER

    PARAMETER SPECIFICATION


    Rear Washer Switch
    (ON/OFF)

    PARAMETER TYPE:
    Unit Input Switch Information

    THE SOURCE:
    MICU

    4R_MICU_SW_ICU_HOOD

    PARAMETER SPECIFICATION


    Security Hood Switch
    (ON/OFF)

    PARAMETER TYPE:
    Unit Input Switch Information

    THE SOURCE:
    MICU

    4R_MICU_SW_ICU_ACP

    PARAMETER SPECIFICATION


    A/C Pressure Switch/Thermal Protector
    (ON/OFF)

    PARAMETER TYPE:
    Unit Input Switch Information

    THE SOURCE:
    MICU

    4R_MICU_SW_ICU_FRWIPAS

    PARAMETER SPECIFICATION


    Windshield Wiper Motor PARK Switch
    (ON/OFF)

    PARAMETER TYPE:
    Unit Input Switch Information

    THE SOURCE:
    MICU

    4R_MICU_SW_ICU_HACCUT

    PARAMETER SPECIFICATION


    Haccut enable signal
    (ON/OFF)

    PARAMETER TYPE:
    Unit Input Switch Information

    THE SOURCE:
    MICU

    4R_MICU_SW_ICU_WORKLT

    PARAMETER SPECIFICATION


    Work light switch
    (ON/OFF)

    PARAMETER TYPE:
    Unit Input Switch Information

    THE SOURCE:
    MICU

    4R_MICU_SW_ICU_BLW_REQ

    PARAMETER SPECIFICATION


    Blower Request switch
    (ON/OFF)

    PARAMETER TYPE:
    Unit Input Switch Information

    THE SOURCE:
    MICU

    4R_MICU_SW_ICU_RRDEF

    PARAMETER SPECIFICATION


    Rear Defroster Switch
    (ON/OFF)

    PARAMETER TYPE:
    Unit Input Switch Information

    THE SOURCE:
    MICU

    4R_MICU_SW_ICU_FRDEFROSTER

    PARAMETER SPECIFICATION


    Front defroster switch
    (ON/OFF)

    PARAMETER TYPE:
    Unit Input Switch Information

    THE SOURCE:
    MICU

    4R_MICU_SW_ICU_SMALLMONI

    PARAMETER SPECIFICATION


    SMALL MONITOR
    (ON/OFF)

    PARAMETER TYPE:
    Unit Input Switch Information

    THE SOURCE:
    MICU

    4R_MICU_SW_ICU_HLLOMONI

    PARAMETER SPECIFICATION


    Head light low monitor
    (ON/OFF)

    PARAMETER TYPE:
    Unit Input Switch Information

    THE SOURCE:
    MICU

    4R_MICU_SW_ICU_HLHIMONI

    PARAMETER SPECIFICATION


    Head light high monitor
    (ON/OFF)

    PARAMETER TYPE:
    Unit Input Switch Information

    THE SOURCE:
    MICU

    4R_MICU_SW_ICU_FRFOGMONI

    PARAMETER SPECIFICATION


    Front fog light monitor
    (ON/OFF)

    PARAMETER TYPE:
    Unit Input Switch Information

    THE SOURCE:
    MICU

    4R_MICU_SW_ICU_FRWIPLOMONI

    PARAMETER SPECIFICATION


    Front wiper low monitor
    (ON/OFF)

    PARAMETER TYPE:
    Unit Input Switch Information

    THE SOURCE:
    MICU

    4R_MICU_SW_ICU_FRWIPHIMONI

    PARAMETER SPECIFICATION


    Front wiper high monitor
    (ON/OFF)

    PARAMETER TYPE:
    Unit Input Switch Information

    THE SOURCE:
    MICU

    4R_MICU_SW_ICU_DRKCLK

    PARAMETER SPECIFICATION


    Driver's Door Key Cylinder Switch(LOCK)
    (ON/OFF)

    PARAMETER TYPE:
    Unit Input Switch Information

    THE SOURCE:
    MICU

    4R_MICU_SW_ICU_DRKCUNLK

    PARAMETER SPECIFICATION


    Driver's Door Key Cylinder Switch(UNLOCK)
    (ON/OFF)

    PARAMETER TYPE:
    Unit Input Switch Information

    THE SOURCE:
    MICU

    4R_MICU_SW_ICU_DRRMLK

    PARAMETER SPECIFICATION


    Driver's Door Lock Switch(LOCK)
    (ON/OFF)

    PARAMETER TYPE:
    Unit Input Switch Information

    THE SOURCE:
    MICU

    4R_MICU_SW_ICU_DRRMUNLK

    PARAMETER SPECIFICATION


    Driver's Door Lock Switch(UNLOCK)
    (ON/OFF)

    PARAMETER TYPE:
    Unit Input Switch Information

    THE SOURCE:
    MICU

    4R_MICU_SW_ICU_DRKNOBLK

    PARAMETER SPECIFICATION


    Driver's Door Lock Knob Switch(LOCK)
    (ON/OFF)

    PARAMETER TYPE:
    Unit Input Switch Information

    THE SOURCE:
    MICU

    4R_MICU_SW_ICU_DRKNOBUNLK

    PARAMETER SPECIFICATION


    Driver's Door Lock Knob Switch(UNLOCK)
    (ON/OFF)

    PARAMETER TYPE:
    Unit Input Switch Information

    THE SOURCE:
    MICU

    4R_MICU_SW_ICU_RRWIPRR

    PARAMETER SPECIFICATION


    Rear Wiper RISE/RET Switch
    (ON/OFF)

    PARAMETER TYPE:
    Unit Input Switch Information

    THE SOURCE:
    MICU

    4R_MICU_SW_ICU_GH

    PARAMETER SPECIFICATION


    Glass Hatch switch
    (ON/OFF)

    PARAMETER TYPE:
    Unit Input Switch Information

    THE SOURCE:
    MICU

    4R_MICU_SW_ICU_GHHANDLE

    PARAMETER SPECIFICATION


    Glass Hatch Outside handle switch
    (ON/OFF)

    PARAMETER TYPE:
    Unit Input Switch Information

    THE SOURCE:
    MICU

    4R_MICU_SW_ICU_GHDRREL

    PARAMETER SPECIFICATION


    Glass Hatch DR Release switch
    (ON/OFF)

    PARAMETER TYPE:
    Unit Input Switch Information

    THE SOURCE:
    MICU

    4R_MICU_SW_ICU_TRUNKRELEASE

    PARAMETER SPECIFICATION


    Trunk release SW on Dash
    (ON/OFF)

    PARAMETER TYPE:
    Unit Input Switch Information

    THE SOURCE:
    MICU

    4R_MICU_SW_ICU_FULELIDRELEASE

    PARAMETER SPECIFICATION


    Fuel Lid Release SW on Dash
    (ON/OFF)

    PARAMETER TYPE:
    Unit Input Switch Information

    THE SOURCE:
    MICU

    4R_MICU_SW_ICU_GBOXOPEN

    PARAMETER SPECIFICATION


    Glove box open switch
    (ON/OFF)

    PARAMETER TYPE:
    Unit Input Switch Information

    THE SOURCE:
    MICU

    4R_MICU_SW_ICU_CHGLIDOPEN

    PARAMETER SPECIFICATION


    Charge LID Open Switch
    (ON/OFF)

    PARAMETER TYPE:
    Unit Input Switch Information

    THE SOURCE:
    MICU

    4R_MICU_SW_ICU_CHGLID

    PARAMETER SPECIFICATION


    Charge LID switch
    (ON/OFF)

    PARAMETER TYPE:
    Unit Input Switch Information

    THE SOURCE:
    MICU

    4R_MICU_SW_ICU_DRPOPOPENSW

    PARAMETER SPECIFICATION


    Driver door handle pop open switch
    (ON/OFF)

    PARAMETER TYPE:
    Unit Input Switch Information

    THE SOURCE:
    MICU

    4R_MICU_SW_ICU_ASPOPOPENSW

    PARAMETER SPECIFICATION


    Assistant door handle pop open switch
    (ON/OFF)

    PARAMETER TYPE:
    Unit Input Switch Information

    THE SOURCE:
    MICU

    4R_MICU_SW_ICU_POPCANCELSW

    PARAMETER SPECIFICATION


    Door handles pop open cancel switch
    (ON/OFF)

    PARAMETER TYPE:
    Unit Input Switch Information

    THE SOURCE:
    MICU

    4R_MICU_SEN_ICU_ALSNSR

    PARAMETER SPECIFICATION


    Autolight Sensor input voltage
    (0.0 - 5.0V)

    PARAMETER TYPE:
    Unit Input Sensor Information

    THE SOURCE:
    MICU

    4R_MICU_SEN_ICU_ALSNSRMAX

    PARAMETER SPECIFICATION


    Autolight Sensor Malfunction Detection voltage Max
    (0.0 - 5.0V)

    PARAMETER TYPE:
    Unit Input Sensor Information

    THE SOURCE:
    MICU

    4R_MICU_SEN_ICU_ALSNSRMIN

    PARAMETER SPECIFICATION


    Autolight Sensor Malfunction Detection voltage Min
    (0.0 - 5.0V)

    PARAMETER TYPE:
    Unit Input Sensor Information

    THE SOURCE:
    MICU

    4R_MICU_SEN_ICU_INTVOLUME

    PARAMETER SPECIFICATION


    Intermittent Wiper Dwell Timer
    (0-1 kohm / Open)

    PARAMETER TYPE:
    Unit Input Sensor Information

    THE SOURCE:
    MICU

    4R_MICU_SEN_ICU_BLOWERVOLTAGE

    PARAMETER SPECIFICATION


    A/C Blower motor voltage
    (A/B/C/D/E/F/G/H/I/J/K/L/M/N)

    A : Below 2.5V
    B : Below 3.5V and 2.5V or more
    C : Below 4.5V and 3.5V or more
    D : Below 5.5V and 4.5V or more
    E : Below 6.5V and 5.5V or more
    F : Below 7.5V and 6.5V or more
    G : Below 8.5V and 7.5V or more
    H : Below 9.5V and 8.5V or more
    I  : Below 10.5V and 9.5V or more
    J : Below 11.5V and 10.5V or more
    K : Below 12.5V and 11.5V or more
    L : Below 13.5V and 12.5V or more
    M : Below 14.5V and 13.5V or more
    N : 14.5V or more

    PARAMETER TYPE:
    Unit Input Sensor Information

    THE SOURCE:
    MICU

    BMICPH_24_01

    PARAMETER SPECIFICATION


    Ignition Key Cylinder Light Command
    (ON/OFF)

    PARAMETER TYPE:
    Unit Output Control Information

    THE SOURCE:
    MICU

    Note: Does not apply to all trim levels.

    BMICPH_25_01

    PARAMETER SPECIFICATION


    Door Switch Interior Light Command
    (ON/OFF)

    PARAMETER TYPE:
    Unit Output Control Information

    THE SOURCE:
    MICU

    BMICPH_26_01

    PARAMETER SPECIFICATION


    Foot Light Command
    (ON/OFF)

    PARAMETER TYPE:
    Unit Output Control Information

    THE SOURCE:
    MICU

    BMICPH_27_01

    PARAMETER SPECIFICATION


    Door LOCK Command
    (ON/OFF)

    PARAMETER TYPE:
    Unit Output Control Information

    THE SOURCE:
    MICU

    BMICPH_28_01

    PARAMETER SPECIFICATION


    Door UNLOCK Command
    (ON/OFF)

    PARAMETER TYPE:
    Unit Output Control Information

    THE SOURCE:
    MICU

    BMICPH_29_01

    PARAMETER SPECIFICATION


    Driver's Door UNLOCK Command(Individual)
    (ON/OFF)

    PARAMETER TYPE:
    Unit Output Control Information

    THE SOURCE:
    MICU

    BMICPH_30_01

    PARAMETER SPECIFICATION


    Right Super Lock Command
    (ON/OFF)

    PARAMETER TYPE:
    Unit Output Control Information

    THE SOURCE:
    MICU

    BMICPH_31_01

    PARAMETER SPECIFICATION


    Left Super Lock Command
    (ON/OFF)

    PARAMETER TYPE:
    Unit Output Control Information

    THE SOURCE:
    MICU

    BMICPH_32_01

    PARAMETER SPECIFICATION


    Trunk Lid Release Command
    (ON/OFF)

    PARAMETER TYPE:
    Unit Output Control Information

    THE SOURCE:
    MICU

    BMICPH_33_01

    PARAMETER SPECIFICATION


    Left Turn Signal Command
    (ON/OFF)

    PARAMETER TYPE:
    Unit Output Control Information

    THE SOURCE:
    MICU

    BMICPH_34_01

    PARAMETER SPECIFICATION


    Right Turn Signal Command
    (ON/OFF)

    PARAMETER TYPE:
    Unit Output Control Information

    THE SOURCE:
    MICU

    BMICPH_35_01

    PARAMETER SPECIFICATION


    Security Hazard Signal Command
    (ON/OFF)

    PARAMETER TYPE:
    Unit Output Control Information

    THE SOURCE:
    MICU

    BMICPH_36_01

    PARAMETER SPECIFICATION


    Rear Wiper Command
    (ON/OFF)

    PARAMETER TYPE:
    Unit Output Control Information

    THE SOURCE:
    MICU

    BMICPH_37_01

    PARAMETER SPECIFICATION


    Rear Washer Command
    (ON/OFF)

    PARAMETER TYPE:
    Unit Output Control Information

    THE SOURCE:
    MICU

    BMICPH_38_01

    PARAMETER SPECIFICATION


    Daytime Running Light Relay Command (Canada)
    (ON/OFF)

    PARAMETER TYPE:
    Unit Output Control Information

    THE SOURCE:
    MICU

    BMICPH_39_01

    PARAMETER SPECIFICATION


    Rear Fog Light Command
    (ON/OFF)

    PARAMETER TYPE:
    Unit Output Control Information

    THE SOURCE:
    MICU

    BMICPH_40_01

    PARAMETER SPECIFICATION


    Moonroof Timer Command
    (ON/OFF)

    PARAMETER TYPE:
    Unit Output Control Information

    THE SOURCE:
    MICU

    Note: Does not apply to all trim levels.

    4R_MICU_OUT_ICU_SLOCKSET

    PARAMETER SPECIFICATION


    Super Lock Set output Command
    (ON/OFF)

    PARAMETER TYPE:
    Unit Output Control Information

    THE SOURCE:
    MICU

    BMICPH_43_01

    PARAMETER SPECIFICATION


    Cargo Light Command
    (ON/OFF)

    PARAMETER TYPE:
    Unit Output Control Information

    THE SOURCE:
    MICU

    BMICPH_44_01

    PARAMETER SPECIFICATION


    Front Defroster Command
    (ON/OFF)

    PARAMETER TYPE:
    Unit Output Control Information

    THE SOURCE:
    MICU

    4R_MICU_OUT_ICU_FLOORLT

    PARAMETER SPECIFICATION


    Floor Light Command
    (ON/OFF)

    PARAMETER TYPE:
    Unit Output Control Information

    THE SOURCE:
    MICU

    4R_MICU_OUT_ICU_STSSWLT

    PARAMETER SPECIFICATION


    Starter Switch Light Command
    (ON/OFF)

    PARAMETER TYPE:
    Unit Output Control Information

    THE SOURCE:
    MICU

    4R_MICU_OUT_ICU_HLCLEANER

    PARAMETER SPECIFICATION


    Headlight Cleaner Command
    (ON/OFF)

    PARAMETER TYPE:
    Unit Output Control Information

    THE SOURCE:
    MICU

    4R_MICU_OUT_ICU_FUELLID

    PARAMETER SPECIFICATION


    Fuel Fill Door Command
    (ON/OFF)

    PARAMETER TYPE:
    Unit Output Control Information

    THE SOURCE:
    MICU

    BMICPH_41_01

    PARAMETER SPECIFICATION


    Keyless Buzzer Command
    (ON/OFF)

    PARAMETER TYPE:
    Unit Output Control Information

    THE SOURCE:
    MICU

    4R_MICU_OUT_ICU_ALSMALL

    PARAMETER SPECIFICATION


    Autolight Parking Command
    (ON/OFF)

    PARAMETER TYPE:
    Unit Output Control Information

    THE SOURCE:
    MICU

    4R_MICU_OUT_ICU_ALHLLO

    PARAMETER SPECIFICATION


    Autolight Headlight Command
    (ON/OFF)

    PARAMETER TYPE:
    Unit Output Control Information

    THE SOURCE:
    MICU

    4R_MICU_OUT_ICU_ALWARN

    PARAMETER SPECIFICATION


    Autolight Warning Command
    (ON/OFF)

    PARAMETER TYPE:
    Unit Output Control Information

    THE SOURCE:
    MICU

    4R_MICU_OUT_ICU_HLBACKUP

    PARAMETER SPECIFICATION


    Autolight Headlight Backup Line Command
    (ON/OFF)

    PARAMETER TYPE:
    Unit Output Control Information

    THE SOURCE:
    MICU

    4R_MICU_OUT_ICU_MAPLTOFF

    PARAMETER SPECIFICATION


    Map Light OFF Command
    (ON/OFF)

    PARAMETER TYPE:
    Unit Output Control Information

    THE SOURCE:
    MICU

    4R_MICU_OUT_ICU_SLOCKRE

    PARAMETER SPECIFICATION


    Super Lock Release Command
    (ON/OFF)

    PARAMETER TYPE:
    Unit Output Control Information

    THE SOURCE:
    MICU

    4R_MICU_OUT_ICU_COURTESYDR

    PARAMETER SPECIFICATION


    Driver's Courtesy Light Command
    (ON/OFF)

    PARAMETER TYPE:
    Unit Output Control Information

    THE SOURCE:
    MICU

    4R_MICU_OUT_ICU_COURTESYAS

    PARAMETER SPECIFICATION


    Passenger's Courtesy light Command
    (ON/OFF)

    PARAMETER TYPE:
    Unit Output Control Information

    THE SOURCE:
    MICU

    4R_MICU_OUT_ICU_COURTESYRD

    PARAMETER SPECIFICATION


    Driver's Rear Coutesy light Command
    (ON/OFF)

    PARAMETER TYPE:
    Unit Output Control Information

    THE SOURCE:
    MICU

    4R_MICU_OUT_ICU_COURTESYRA

    PARAMETER SPECIFICATION


    Passenger's Rear Coutesy light Command
    (ON/OFF)

    PARAMETER TYPE:
    Unit Output Control Information

    THE SOURCE:
    MICU

    4R_MICU_OUT_ICU_WORKLT

    PARAMETER SPECIFICATION


    Work light Command
    (ON/OFF)

    PARAMETER TYPE:
    Unit Output Control Information

    THE SOURCE:
    MICU

    4R_MICU_OUT_ICU_PUDDLELT

    PARAMETER SPECIFICATION


    Puddle light output
    (ON/OFF)

    PARAMETER TYPE:
    Unit Output Control Information

    THE SOURCE:
    MICU

    4R_MICU_OUT_ICU_GH

    PARAMETER SPECIFICATION


    Glass Hatch Command
    (ON/OFF)

    PARAMETER TYPE:
    Unit Output Control Information

    THE SOURCE:
    MICU

    4R_MICU_OUT_ICU_INTRLTCUT

    PARAMETER SPECIFICATION


    Interior light cut Command
    (ON/OFF)

    PARAMETER TYPE:
    Unit Output Control Information

    THE SOURCE:
    MICU

    4R_MICU_OUT_ICU_FRWIP

    PARAMETER SPECIFICATION


    Windshield Wiper Motor HI Command
    (ON/OFF)

    PARAMETER TYPE:
    Unit Output Control Information

    THE SOURCE:
    MICU

    4R_MICU_OUT_ICU_FRWIPLO

    PARAMETER SPECIFICATION


    Windshield Wiper Motor LO Command
    (ON/OFF)

    PARAMETER TYPE:
    Unit Output Control Information

    THE SOURCE:
    MICU

    4R_MICU_OUT_ICU_FRWIPWASH

    PARAMETER SPECIFICATION


    Windshield Washer Motor Command
    (ON/OFF)

    PARAMETER TYPE:
    Unit Output Control Information

    THE SOURCE:
    MICU

    4R_MICU_OUT_ICU_HLLO

    PARAMETER SPECIFICATION


    Headlight Command
    (ON/OFF)

    PARAMETER TYPE:
    Unit Output Control Information

    THE SOURCE:
    MICU

    4R_MICU_OUT_ICU_HLHI

    PARAMETER SPECIFICATION


    Headlight High Beam Command
    (ON/OFF)

    PARAMETER TYPE:
    Unit Output Control Information

    THE SOURCE:
    MICU

    4R_MICU_OUT_ICU_SMALL

    PARAMETER SPECIFICATION


    Parking Light Command
    (ON/OFF)

    PARAMETER TYPE:
    Unit Output Control Information

    THE SOURCE:
    MICU

    4R_MICU_OUT_ICU_HORN

    PARAMETER SPECIFICATION


    Horn Command
    (ON/OFF)

    PARAMETER TYPE:
    Unit Output Control Information

    THE SOURCE:
    MICU

    This is a horn output circuit signal when security is activated, so it will not display "ON" when a horn is activated by pushing button.

    4R_MICU_OUT_ICU_FRFOG

    PARAMETER SPECIFICATION


    Fog Light Command
    (ON/OFF)

    PARAMETER TYPE:
    Unit Output Control Information

    THE SOURCE:
    MICU

    4R_MICU_OUT_ICU_RRDEF

    PARAMETER SPECIFICATION


    Rear Defroster Command
    (ON/OFF)

    PARAMETER TYPE:
    Unit Output Control Information

    THE SOURCE:
    MICU

    4R_MICU_OUT_ICU_DRLKC

    PARAMETER SPECIFICATION


    DRL Command
    (ON/OFF)

    PARAMETER TYPE:
    Unit Output Control Information

    THE SOURCE:
    MICU

    4R_MICU_OUT_ICU_DRLEU

    PARAMETER SPECIFICATION


    Daytime Running Light output for European
    (ON/OFF)

    PARAMETER TYPE:
    Unit Output Control Information

    THE SOURCE:
    MICU

    4R_MICU_OUT_ICU_GBOX

    PARAMETER SPECIFICATION


    Glove box relay output
    (ON/OFF)

    PARAMETER TYPE:
    Unit Output Control Information

    THE SOURCE:
    MICU

    4R_MICU_OUT_ICU_DRPOPOUTRLY

    PARAMETER SPECIFICATION


    Driver door handle pop open relay output
    (ON/OFF)

    PARAMETER TYPE:
    Unit Output Control Information

    THE SOURCE:
    MICU

    4R_MICU_OUT_ICU_ASPOPOUTRLY

    PARAMETER SPECIFICATION


    Assistant door handle pop open relay output
    (ON/OFF)

    PARAMETER TYPE:
    Unit Output Control Information

    THE SOURCE:
    MICU

    4R_MICU_OUT_ICU_DRASPOPINRLY

    PARAMETER SPECIFICATION


    Driver and Asistant door handles pop open relay output
    (ON/OFF)

    PARAMETER TYPE:
    Unit Output Control Information

    THE SOURCE:
    MICU

    4R_MICU_OUT_ICU_CHGLID

    PARAMETER SPECIFICATION


    Charge LID output
    (ON/OFF)

    PARAMETER TYPE:
    Unit Output Control Information

    THE SOURCE:
    MICU

    BMICDH_10_00

    B1000
    Communication circuit error (BUS Off)
    When the Bus is cut off, all of the signal transmissions of B-CAN line are stopped, and multiple DTCs, indicating communication error between units, are stored at the same time. When DTCs, indicating Bus off, are stored, be sure to perform the troubleshooting for Bus off first.

    DTC store unit:

    MICU

    DTC type:

    Loss of Communication

    POSSIBLE FAILURES

    BMICDH_10_01

    B1001
    MICU internal error (CPU error)

    DTC store unit:

    MICU

    DTC type:

    Internal Error

    POSSIBLE FAILURES

    BMICDH_10_02

    B1002
    MICU internal error (EEPROM error)

    DTC store unit:

    MICU

    DTC type:

    Internal Error

    POSSIBLE FAILURES

    4R_MICU_10_03

    B1003
    MICU Update Error

    DTC store unit:

    MICU

    DTC type:

    Internal Error

    POSSIBLE FAILURES

    BMICDH_10_05

    B1005
    MICU lost communication with Relay Control Module

    DTC store unit:

    MICU

    DTC type:

    Loss of Communication

    POSSIBLE FAILURES

    Related DTC(s)

    If DTC B1005 is indicated, the following DTC(s) can be indicated as well.

    Troubleshoot the DTC(s) in the order:

    BMICDH_10_06

    B1006
    MICU lost communication with Door Multiplex control unit (door lock switch message)

    DTC store unit:

    MICU

    DTC type:

    Loss of Communication

    POSSIBLE FAILURES

    Related DTC(s)

    If DTC B1006 is indicated, the following DTC(s) can be indicated as well.

    Troubleshoot the DTC(s) in the order:

    BMICDH_10_07

    B1007
    MICU lost communication with Combination Switch control unit (headlight switch message)

    DTC store unit:

    MICU

    DTC type:

    Loss of Communication

    POSSIBLE FAILURES

    Related DTC(s)

    If DTC B1007 is indicated, the following DTC(s) can be indicated as well.

    Troubleshoot the DTC(s) in the order:

    BMICDH_10_08

    B1008
    MICU lost communication with Gauge control module (A/T message)

    DTC store unit:

    MICU

    DTC type:

    Loss of Communication

    POSSIBLE FAILURES

    Related DTC(s)

    If DTC B1008 is indicated, the following DTC(s) can be indicated as well.

    Troubleshoot the DTC(s) in the order:

    BMICDH_10_09

    B1009
    MICU lost communication with Combination Switch control unit(wiper switch message)

    DTC store unit:

    MICU

    DTC type:

    Loss of Communication

    POSSIBLE FAILURES

    Related DTC(s)

    If DTC B1009 is indicated, the following DTC(s) can be indicated as well.

    Troubleshoot the DTC(s) in the order:

    BMICDH_10_10

    B1010
    MICU lost communication with Door Multiplex control unit (panic message)

    DTC store unit:

    MICU

    DTC type:

    Loss of Communication

    POSSIBLE FAILURES

    Related DTC(s)

    If DTC B1010 is indicated, the following DTC(s) can be indicated as well.

    Troubleshoot the DTC(s) in the order:

    BMICDH_10_11

    B1011
    MICU lost communication with Gauge control module (VSP/NE message)

    DTC store unit:

    MICU

    DTC type:

    Loss of Communication

    POSSIBLE FAILURES

    Related DTC(s)

    If DTC B1011 is indicated, the following DTC(s) can be indicated as well.

    Troubleshoot the DTC(s) in the order:

    4R_MICU_10_12

    B1012
    MICU lost communication with Rear Junction Box Control Unit(RJU message)

    DTC store unit:

    MICU

    DTC type:

    Loss of Communication

    POSSIBLE FAILURES

    Related DTC(s)

    If DTC B1012 is indicated, the following DTC(s) can be indicated as well.

    Troubleshoot the DTC(s) in the order:

    4R_MICU_10_13

    B1013
    MICU lost communication with Driver's MPCS Unit (ASLOCKSW message)

    DTC store unit:

    MICU

    DTC type:

    Loss of Communication

    POSSIBLE FAILURES

    Related DTC(s)

    If DTC B1013 is indicated, the following DTC(s) can be indicated as well.

    Troubleshoot the DTC(s) in the order:

    4R_MICU_10_14

    B1014
    MICU lost communication with Driver's MPCS Unit (door switch message)

    DTC store unit:

    MICU

    DTC type:

    Loss of Communication

    POSSIBLE FAILURES

    Related DTC(s)

    If DTC B1014 is indicated, the following DTC(s) can be indicated as well.

    Troubleshoot the DTC(s) in the order:

    4R_MICU_10_15

    B1015
    MICU lost communication With Driver's MPCS Unit (door lock switch message)

    DTC store unit:

    MICU

    DTC type:

    Loss of Communication

    POSSIBLE FAILURES

    Related DTC(s)

    If DTC B1015 is indicated, the following DTC(s) can be indicated as well.

    Troubleshoot the DTC(s) in the order:

    4R_MICU_10_16

    B1016
    MICU lost communication With Keyless Access unit (panic message)

    DTC store unit:

    MICU

    DTC type:

    Loss of Communication

    POSSIBLE FAILURES

    Related DTC(s)

    If DTC B1016 is indicated, the following DTC(s) can be indicated as well.

    Troubleshoot the DTC(s) in the order:

    BMICDH_10_25

    B1025
    Passenger's door key cylinder switch malfunction

    DTC store unit:

    MICU

    DTC type:

    Signal Error

    POSSIBLE FAILURES

    BMICDH_10_26

    B1026
    Passenger's door lock switch malfunction

    DTC store unit:

    MICU

    DTC type:

    Signal Error

    POSSIBLE FAILURES

    BMICDH_10_27

    B1027
    Trunk Lid key cylinder switch malfunction

    DTC store unit:

    MICU

    DTC type:

    Signal Error

    POSSIBLE FAILURES

    BMICDH_10_28

    B1028
    Rear wiper motor (Park) signal error

    DTC store unit:

    MICU

    DTC type:

    Signal Error

    POSSIBLE FAILURES

    BMICDH_10_29

    B1029
    MICU lost communication with Ultrasonic Unit

    DTC store unit:

    MICU

    DTC type:

    Loss of Communication

    POSSIBLE FAILURES

    BMICDH_10_30

    B1030
    Ultrasonic system malfunction

    DTC store unit:

    MICU

    DTC type:

    Signal Error

    POSSIBLE FAILURES

    BMICDH_10_31

    B1031
    Ultrasonic sensor malfunction

    DTC store unit:

    MICU

    DTC type:

    Signal Error

    POSSIBLE FAILURES

    BMICDH_10_32

    B1032
    CDS (Collision detection signal) input circuit malfunction

    DTC store unit:

    MICU

    DTC type:

    Signal Error

    POSSIBLE FAILURES

    4R_MICU_10_33

    B1033
    MICU lost communication with Inclination Sensor (Bus line error)

    DTC store unit:

    MICU

    DTC type:

    Loss of Communication

    POSSIBLE FAILURES

    4R_MICU_10_34

    B1034
    Inclination sensor system error

    DTC store unit:

    MICU

    DTC type:

    Signal error

    POSSIBLE FAILURES

    4R_MICU_10_35

    B1035
    Inclination sensor malfunction

    DTC store unit:

    MICU

    DTC type:

    Signal error

    POSSIBLE FAILURES

    4R_MICU_10_36

    B1036
    IG1 Power supply Circuit Malfunction

    DTC store unit:

    MICU

    DTC type:

    Signal Error

    POSSIBLE FAILURES

    4R_MICU_10_37

    B1037
    Rear wiper rise/ret switch no signal change

    DTC store unit:

    MICU

    DTC type:

    Signal Error

    POSSIBLE FAILURES

    4R_MICU_10_77

    B1077
    Windshield wiper motor (Park) signal error

    DTC store unit:

    MICU

    DTC type:

    Signal Error

    POSSIBLE FAILURES

    4R_MICU_10_78

    B1078
    Daytime Running Light for Canada Circuit Malfunction

    DTC store unit:

    MICU

    DTC type:

    Signal Error

    POSSIBLE FAILURES

    4R_MICU_10_79

    B1079
    Daytime Running Light for America Circuit Malfunction

    DTC store unit:

    MICU

    DTC type:

    Signal Error

    POSSIBLE FAILURES

    4R_MICU_10_81

    B1081
    Left Side LED Headlight Malfunction

    DTC store unit:

    MICU

    DTC type:

    Signal Error

    POSSIBLE FAILURES

    4R_MICU_10_82

    B1082
    Left Side LED Headlight Circuit Malfunction

    DTC store unit:

    MICU

    DTC type:

    Signal Error

    POSSIBLE FAILURES

    4R_MICU_10_83

    B1083
    Right Side LED Headlight Malfunction

    DTC store unit:

    MICU

    DTC type:

    Signal Error

    POSSIBLE FAILURES

    4R_MICU_10_84

    B1084
    Right Side LED Headlight Circuit Malfunction

    DTC store unit:

    MICU

    DTC type:

    Signal Error

    POSSIBLE FAILURES

    4R_MICU_11_27

    B 1127
    Driver's door key cylinder switch input Circuit Malfunction (Simultaneous input of lock and unlock signal)

    DTC store unit:

    MICU

    DTC type:

    Signal Error

    POSSIBLE FAILURES

    4R_MICU_11_28

    B1128
    Driver's door remote switch input Circuit Malfunction (Simultaneous input of lock and unlock signal)

    DTC store unit:

    MICU

    DTC type:

    Signal Error

    POSSIBLE FAILURES

    4R_MICU_11_29

    B1129
    Driver's door knob switch input Circuit Malfunction (Simultaneous input of lock and unlock signal)

    DTC store unit:

    MICU

    DTC type:

    Signal Error

    POSSIBLE FAILURES

    4R_MICU_12_75

    B1275
    Head light switch OFF position circuit malfunction

    DTC store unit:

    MICU

    DTC type:

    Signal Error

    POSSIBLE FAILURES

    NOTE for 2007 and 2008 RDX only:
    B1275 : Headlight OFF Switch Trouble, Remote Control Engine Starter (if installed)

    4R_MICU_12_76

    B1276
    Head light switch parking (small) position circuit malfunction

    DTC store unit:

    MICU

    DTC type:

    Signal Error

    POSSIBLE FAILURES

    NOTE for 2007 and 2008 RDX only:
    B1276 : Headlight Parking Switch Trouble, Remote Control Engine Starter (if installed)

    4R_MICU_12_77

    B1277
    Head light switch AUTO position circuit malfunction

    DTC store unit:

    MICU

    DTC type:

    Signal Error

    POSSIBLE FAILURES

    NOTE for 2007 and 2008 RDX only:
    B1276 : Headlight Parking Switch Trouble, Remote Control Engine Starter (if installed)

    4R_MICU_12_78

    B1278
    Head light switch ON position circuit malfunction

    DTC store unit:

    MICU

    DTC type:

    Signal Error

    POSSIBLE FAILURES

    NOTE for 2007 and 2008 RDX only:
    B1278 : Headlight ON Switch Trouble, Remote Control Engine Starter (if installed)

    4R_MICU_12_79

    B1279
    Head light switch DIMMER position circuit malfunction

    DTC store unit:

    MICU

    DTC type:

    Signal Error

    POSSIBLE FAILURES

    4R_MICU_12_80

    B1280
    Turn signal switch circuit malfunction

    DTC store unit:

    MICU

    DTC type:

    Signal Error

    POSSIBLE FAILURES

    4R_MICU_12_81

    B1281
    Windshield wiper switch MIST position circuit malfunction

    DTC store unit:

    MICU

    DTC type:

    Signal Error

    POSSIBLE FAILURES

    4R_MICU_12_82

    B1282
    Windshield wiper switch INT (AUTO) position circuit malfunction

    DTC store unit:

    MICU

    DTC type:

    Signal Error

    POSSIBLE FAILURES

    4R_MICU_12_83

    B1283
    Windshield wiper switch LOW position circuit malfunction

    DTC store unit:

    MICU

    DTC type:

    Signal Error

    POSSIBLE FAILURES

    4R_MICU_12_84

    B1284
    Windshield wiper switch HIGH position circuit malfunction

    DTC store unit:

    MICU

    DTC type:

    Signal Error

    POSSIBLE FAILURES

    4R_MICU_15_75

    B1575
    Auto Light sensor ciurcuit malfunction

    DTC store unit:

    MICU

    DTC type:

    Signal Error

    POSSIBLE FAILURES

    4R_MICU_U12_80

    U1280
    B-CAN communication bus line error (BUS-OFF)

    DTC store unit:

    MICU

    DTC type:

    Communication Error

    POSSIBLE FAILURES

    4R_MICU_U01_55

    U0155
    MICU lost communication with gauge control module

    DTC store unit:

    MICU

    DTC type:

    Communication Error

    POSSIBLE FAILURES

    4R_MICU_U01_99

    U0199
    MICU lost communication with power window master switch

    DTC store unit:

    MICU

    DTC type:

    Communication Error

    POSSIBLE FAILURES

    4R_MICU_U12_8D

    U128D
    MICU lost communication with gauge control module

    DTC store unit:

    MICU

    DTC type:

    Communication Error

    POSSIBLE FAILURES

    4R_MICU_U12_91

    U1291
    MICU lost communication with Relay control module

    DTC store unit:

    MICU

    DTC type:

    Communication Error

    POSSIBLE FAILURES

    4R_MICU_U12_92

    U1292
    MICU lost communication with Rear Junction Unit

    DTC store unit:

    MICU

    DTC type:

    Communication Error

    POSSIBLE FAILURES

    4R_MSB_30

    PARAMETER SPECIFICATION

    MOTOR DRIVE:
    (V)

    It indicates Motor Drive Battery Voltage of E-Pretensioner.

    4R_MSB_31

    PARAMETER SPECIFICATION

    BATTERY VOLTAGE:
    (V)

    It indicates Battery Voltage of E-Pretensioner unit.

    4R_MSB_39BIT1

    PARAMETER SPECIFICATION

    ACTIVATION REQUEST:
    (NO REQUEST / STATIC OBJECT / DYNAMIC OBJECT)

    It indicates the Activation Request received from ACC System through F-CAN.


    NO REQUEST:
    The activation request signal has not been received.

    STATIC OBJECT:
    The activation request signal due to get close to Static Object has been received.

    DYNAMIC OBJECT:
    The activation request signal due to get close to Dynamic Object has been received.

    a: Electric Seat Belt
    b: E-Pretensioner Unit
    c: SRS Unit
    d: SRS Warning
    e: VSA Unit
    f: ACC Unit
    g: PCM

    4R_MSB_39BIT3

    PARAMETER SPECIFICATION

    WARNING REQUEST:
    (ON / OFF)

    It indicates the Activation Request received from ACC System through F-CAN.

    ON : The Activation Request signal has not been received.
    OFF : The Warning Request signal has been received.

    4R_MSB_3ABIT1

    PARAMETER SPECIFICATION

    BRAKE ASSIST:
    (ON / OFF)

    It indicates the activation status of Brake Assist received through VSA System through F-CAN.

    ON : Brake Assist non-activated
    OFF : Brake Assist activating

    4R_MSB_3BBIT0

    PARAMETER SPECIFICATION

    BRAKE SW:
    (ON / OFF)

    It indicates the data of Brake Switch received from PGM-FI System through F-CAN.

    ON : Brake ON
    OFF : Brake OFF

    4R_MSB_3F

    PARAMETER SPECIFICATION

    VSS:
    Vehicle Speed Signal:
    (km/h) (MPH)

    It indicates the corrected data of Vehicle Speed received from PGM-FI System through F-CAN.

    4R_EPT_PBR

    PARAMETER SPECIFICATION

    RIGHT MOTOR DRIVE:
    (V)

    It indicates Right Motor Drive Voltage of E-Pretensioner.

    4R_EPT_PBL

    PARAMETER SPECIFICATION

    LEFT MOTOR DRIVE:
    (V)

    It indicates Left Motor Drive Voltage of E-Pretensioner.

    4R_MSC_FT_INDI1

    FUNCTION TEST HELP

    Driver 1 Position

    Pressing the ENTER button will turn on and illuminate the driver 1 position indicator for 3 seconds.

    [TEST]

    Step 1:  Performing the Test.

    Step 2:  Do the following check if there is no DTCs of the control unit.

    1 If the memory seat indicator doesn't work by operating the driving position memory switch, check an open or short in the harness between the driving position memory switch and the control unit.

    4R_MSC_FT_INDI2

    FUNCTION TEST HELP

    Driver 2 Position

    Pressing the ENTER button will turn on and illuminate the driver 2 position indicator for 3 seconds.

    [TEST]

    Step 1:  Performing the Test.

    Step 2:  Do the following check if there is no DTCs of the control unit.

    1 If the memory seat indicator doesn't work by operating the driving position memory switch, check an open or short in the harness between the driving position memory switch and the control unit.

    4R_MSC_FT_SLMOFOR

    FUNCTION TEST HELP

    Slide Motor - Full Forward

    Pressing the ENTER button will drive the slide motor to full forward.

    [TEST]

    Step 1:  Performing the Test.

    Step 2:  Do the following check if there is no DTCs of the power seat control unit.

    1 If the seat doesn't work by operating the adjustment switch, check an open or short in the harness between the power seat control unit and the adjustment switch.

    4R_MSC_FT_SLMOBAC

    FUNCTION TEST HELP

    Slide Motor - Full Backward

    Pressing the ENTER button will drive the slide motor to full backward.

    [TEST]

    Step 1:  Performing the Test.

    Step 2:  Do the following check if there is no DTCs of the power seat control unit.

    1 If the seat doesn't work by operating the adjustment switch, check an open or short in the harness between the power seat control unit and the adjustment switch.

    4R_MSC_FT_FHMOUP

    FUNCTION TEST HELP

    Front UP-DOWN Motor - Full Up

    Pressing the ENTER button will drive the front up-down motor to full up.

    [TEST]

    Step 1:  Performing the Test.

    Step 2:  Do the following check if there is no DTCs of the power seat control unit.

    1 If the seat doesn't work by operating the adjustment switch, check an open or short in the harness between the power seat control unit and the adjustment switch.

    4R_MSC_FT_FHMODN

    FUNCTION TEST HELP

    Front UP-DOWN Motor - Full Down

    Pressing the ENTER button will drive the front up-down motor to full down.

    [TEST]

    Step 1:  Performing the Test.

    Step 2:  Do the following check if there is no DTCs of the power seat control unit.

    1 If the seat doesn't work by operating the adjustment switch, check an open or short in the harness between the power seat control unit and the adjustment switch.

     

    4R_MSC_FT_RHMOUP

    FUNCTION TEST HELP

    Rear UP-DOWN Motor - Full Up

    Pressing the ENTER button will drive the rear up-down motor to full up.

    [TEST]

    Step 1:  Performing the Test.

    Step 2:  Do the following check if there is no DTCs of the power seat control unit.

    1 If the seat doesn't work by operating the adjustment switch, check an open or short in the harness between the power seat control unit and the adjustment switch.

    4R_MSC_FT_RHMODN

    FUNCTION TEST HELP

    Rear UP-DOWN Motor - Full Down

    Pressing the ENTER button will drive the rear up-down motor to full down.

    [TEST]

    Step 1:  Performing the Test.

    Step 2:  Do the following check if there is no DTCs of the power seat control unit.

    1 If the seat doesn't work by operating the adjustment switch, check an open or short in the harness between the power seat control unit and the adjustment switch.

    4R_MSC_FT_RECMOFOR

    FUNCTION TEST HELP

    Recline Motor - Full Forward

    Pressing the ENTER button will drive the recline motor to full forward.

    [TEST]

    Step 1:  Performing the Test.

    Step 2:  Do the following check if there is no DTCs of the power seat control unit.

    1 If the seat doesn't work by operating the adjustment switch, check an open or short in the harness between the power seat control unit and the adjustment switch.

    4R_MSC_FT_RECMOBAC

    FUNCTION TEST HELP

    Recline Motor - Full Backward

    Pressing the ENTER button will drive the recline motor to full backward.

    [TEST]

    Step 1:  Performing the Test.

    Step 2:  Do the following check if there is no DTCs of the power seat control unit.

    1 If the seat doesn't work by operating the adjustment switch, check an open or short in the harness between the power seat control unit and the adjustment switch.

    4R_MSC_FT_BUZZER

    FUNCTION TEST HELP

    Memory Buzzer

    Pressing the ENTER button will ring the memory buzzer for 5 seconds.

    [TEST]

    Step 1:  Performing the Test.

    Step 2:  If there is no DTCs of the power seat control unit, replace the power seat control unit.

     

    4R_MSC_FT_HEADMO

    FUNCTION TEST HELP

    Rear Headrest Motor

    Note;
    This test only applies to vehicles equipped with a power rear window sunshade.

    Pressing the ENTER button will drive the rear headrest motor.

    [TEST]

    Step 1:  Performing the Test.

    Step 2:  Do the following check if there is no DTCs of the power seat control unit.

    1 If the seat doesn't work by operating the rear headrest switch, check an open or short in the harness between the power seat control unit and the rear headrest switch.

     

    4R_MSC_FT_LMIRRUP

    FUNCTION TEST HELP

    Left Power Mirror - Full UP

    Pressing the ENTER button will drive the left power mirror up.

    Note : If you start this function test to activate the mirror, it doesn't stop until you select "ENTER". Select "ENTER" button after you complete the operation check.

    [TEST]

    Step 1:  Performing the Test.

    Step 2:  Do the following check if there is no DTCs of the power seat control unit.

    1 If the seat doesn't work by operating the power mirror switch, check an open or short in the harness between the power mirror switch and the power mirror control unit.

    4R_MSC_FT_LMIRRDN

    FUNCTION TEST HELP

    Left Power Mirror - Full Down

    Pressing the ENTER button will drive the left power mirror down.

    Note : If you start this function test to activate the mirror, it doesn't stop until you select "ENTER". Select "ENTER" button after you complete the operation check.

    [TEST]

    Step 1:  Performing the Test.

    Step 2:  Do the following check if there is no DTCs of the power seat control unit.

    1 If the seat doesn't work by operating the power mirror switch, check an open or short in the harness between the power mirror switch and the power mirror control unit.

    4R_MSC_FT_LMIRRL

    FUNCTION TEST HELP

    Left Power Mirror - Full  Left

    Pressing the ENTER button will drive the left power mirror to left side.

    Note : If you start this function test to activate the mirror, it doesn't stop until you select "ENTER". Select "ENTER" button after you complete the operation check.

    [TEST]

    Step 1:  Performing the Test.

    Step 2:  Do the following check if there is no DTCs of the power seat control unit.

    1 If the seat doesn't work by operating the power mirror switch, check an open or short in the harness between the power mirror switch and the power mirror control unit.

    4R_MSC_FT_LMIRRR

    FUNCTION TEST HELP

    Left Power Mirror - Full Right

    Pressing the ENTER button will drive the left power mirror to right side.

    Note : If you start this function test to activate the mirror, it doesn't stop until you select "ENTER". Select "ENTER" button after you complete the operation check.

    [TEST]

    Step 1:  Performing the Test.

    Step 2:  Do the following check if there is no DTCs of the power seat control unit.

    1 If the seat doesn't work by operating the power mirror switch, check an open or short in the harness between the power mirror switch and the power mirror control unit.

    4R_MSC_FT_RMIRRUP

    FUNCTION TEST HELP

    Right Power Mirror - Full Up

    Pressing the ENTER button will drive the right power mirror up.

    Note : If you start this function test to activate the mirror, it doesn't stop until you select "ENTER". Select "ENTER" button after you complete the operation check.

    [TEST]

    Step 1:  Performing the Test.

    Step 2:  Do the following check if there is no DTCs of the power seat control unit.

    1 If the seat doesn't work by operating the power mirror switch, check an open or short in the harness between the power mirror switch and the power mirror control unit.

    4R_MSC_FT_RMIRRDN

    FUNCTION TEST HELP

    Right Power Mirror - Full Down

    Pressing the ENTER button will drive the right power mirror down.

    Note : If you start this function test to activate the mirror, it doesn't stop until you select "ENTER". Select "ENTER" button after you complete the operation check.

    [TEST]

    Step 1:  Performing the Test.

    Step 2:  Do the following check if there is no DTCs of the power seat control unit.

    1 If the seat doesn't work by operating the power mirror switch, check an open or short in the harness between the power mirror switch and the power mirror control unit.

    4R_MSC_FT_RMIRRL

    FUNCTION TEST HELP

    Right Power Mirror - Full Left

    Pressing the ENTER button will drive the right power mirror to left side.

    Note : If you start this function test to activate the mirror, it doesn't stop until you select "ENTER". Select "ENTER" button after you complete the operation check.

    [TEST]

    Step 1:  Performing the Test.

    Step 2:  Do the following check if there is no DTCs of the power seat control unit.

    1 If the seat doesn't work by operating the power mirror switch, check an open or short in the harness between the power mirror switch and the power mirror control unit.

    4R_MSC_FT_RMIRRR

    FUNCTION TEST HELP

    Right Power Mirror - Full Right

    Pressing the ENTER button will drive the right power mirror to right side.

    Note : If you start this function test to activate the mirror, it doesn't stop until you select "ENTER". Select "ENTER" button after you complete the operation check.

    [TEST]

    Step 1:  Performing the Test.

    Step 2:  Do the following check if there is no DTCs of the power seat control unit.

    1 If the seat doesn't work by operating the power mirror switch, check an open or short in the harness between the power mirror switch and the power mirror control unit.

    4R_MSC_FT_COLUP

    FUNCTION TEST HELP

    Column Tilt Motor - Full up position

    Pressing the ENTER button will drive the column tilt motor.

    [TEST]

    Step 1:  Performing the Test.

    Step 2:  Do the following check if there is no DTCs of the power seat control unit.

    1 If the column tilt motor doesn't work by operating the power tilt/telescopic steering switch, check for an open or short in the harness between the power tilt/telescopic steering switch and the the power tilt/telescopic steering control unit.

    4R_MSC_FT_COLDN

    FUNCTION TEST HELP

    Column Tilt Motor - Full down position

    Pressing the ENTER button will drive the column tilt motor.

    [TEST]

    Step 1:  Performing the Test.

    Step 2:  Do the following check if there is no DTCs of the power seat control unit.

    1 If the column tilt motor doesn't work by operating the power tilt/telescopic steering switch, check for an open or short in the harness between the power tilt/telescopic steering switch and the the power tilt/telescopic steering control unit.

    4R_MSC_FT_COLPULL

    FUNCTION TEST HELP

    Column Telescopic Motor - Full Pull up position

    Pressing the ENTER button will drive the column telescopic motor.

    [TEST]

    Step 1:  Performing the Test.

    Step 2:  Do the following check if there is no DTCs of the power seat control unit.

    1 If the column tilt motor doesn't work by operating the power tilt/telescopic steering switch, check for an open or short in the harness between the power tilt/telescopic steering switch and the the power tilt/telescopic steering control unit.

    4R_MSC_FT_COLPUSH

    FUNCTION TEST HELP

    Column Telescopic Motor - Full Push down position

    Pressing the ENTER button will drive the column telescopic motor.

    [TEST]

    Step 1:  Performing the Test.

    Step 2:  Do the following check if there is no DTCs of the power seat control unit.

    1 If the column tilt motor doesn't work by operating the power tilt/telescopic steering switch, check for an open or short in the harness between the power tilt/telescopic steering switch and the the power tilt/telescopic steering control unit.

    4R_MSC_FT_TILTDN

    FUNCTION TEST HELP

    Tilt Down

    Pressing the ENTER button will drive the power mirror tilt down.

    Note; This test does not apply to all vehicles. Move the shift position to "R" for confirmation. If the mirrors still do not tilt, follow the above instructions.

    [TEST]

    Step 1:  Performing the Test.

    Step 2:  Do the following check if there is no DTCs of the power seat control unit.

    1 If the power mirror doesn't work by operating the shift position to  R position, check for an open or short in the harness between the transmission range switch (R position) line and the power seat control unit.

    4R_MSC_FT_TILTUP

    FUNCTION TEST HELP

    Tilt Up

    Pressing the ENTER button will drive the power mirror tilt up.

    Note; This test does not apply to all vehicles. Move the shift position to "R" for confirmation. If the mirrors still do not tilt, follow the above instructions.

    [TEST]

    Step 1:  Performing the Test.

    Step 2:  Do the following check if there is no DTCs of the power seat control unit.

    1 If the power mirror doesn't work by operating the shift position to  R position, check for an open or short in the harness between the transmission range switch (R position) line and the power seat control unit.

    4R_MSC_SW_MSC_SLFW

    PARAMETER SPECIFICATION


    Slide Switch (FORWARD)
    (ON/OFF)

    PARAMETER TYPE:
    Unit Input Switch Information

    THE SOURCE:
    Power Seat Control Unit

    BMSCPH_01_01

    PARAMETER SPECIFICATION


    Slide Switch Forward
    (ON/OFF)

    PARAMETER TYPE:
    Unit Input Switch Information

    THE SOURCE:
    Power Seat Control Unit

    4R_MSC_SW_MSC_SLRW

    PARAMETER SPECIFICATION


    Slide Switch (BACKWARD)
    (ON/OFF)

    PARAMETER TYPE:
    Unit Input Switch Information

    THE SOURCE:
    Power Seat Control Unit

    BMSCPH_02_01

    PARAMETER SPECIFICATION


    Slide Switch Backward
    (ON/OFF)

    PARAMETER TYPE:
    Unit Input Switch Information

    THE SOURCE:
    Power Seat Control Unit

    4R_MSC_SW_MSC_REFW

    PARAMETER SPECIFICATION


    Recline Switch (FORWARD)
    (ON/OFF)

    PARAMETER TYPE:
    Unit Input Switch Information

    THE SOURCE:
    Power Seat Control Unit

    BMSCPH_03_01

    PARAMETER SPECIFICATION


    Recline Switch Forward
    (ON/OFF)

    PARAMETER TYPE:
    Unit Input Switch Information

    THE SOURCE:
    Power Seat Control Unit

    4R_MSC_SW_MSC_RERW

    PARAMETER SPECIFICATION


    Recline Switch (BACKWARD)
    (ON/OFF)

    PARAMETER TYPE:
    Unit Input Switch Information

    THE SOURCE:
    Power Seat Control Unit

    BMSCPH_04_01

    PARAMETER SPECIFICATION


    Recline Switch Backward
    (ON/OFF)

    PARAMETER TYPE:
    Unit Input Switch Information

    THE SOURCE:
    Power Seat Control Unit

    4R_MSC_SW_MSC_FHUP

    PARAMETER SPECIFICATION


    Front Up-Down Switch (UP)
    (ON/OFF)

    PARAMETER TYPE:
    Unit Input Switch Information

    THE SOURCE:
    Power Seat Control Unit

    BMSCPH_05_01

    PARAMETER SPECIFICATION


    Front Up-Down Switch Up
    (ON/OFF)

    PARAMETER TYPE:
    Unit Input Switch Information

    THE SOURCE:
    Power Seat Control Unit

    4R_MSC_SW_MSC_FHDN

    PARAMETER SPECIFICATION


    Front Up-Down Switch (DOWN)
    (ON/OFF)

    PARAMETER TYPE:
    Unit Input Switch Information

    THE SOURCE:
    Power Seat Control Unit

    BMSCPH_06_01

    PARAMETER SPECIFICATION


    Front Up-Down Switch Down
    (ON/OFF)

    PARAMETER TYPE:
    Unit Input Switch Information

    THE SOURCE:
    Power Seat Control Unit

    4R_MSC_SW_MSC_RHUP

    PARAMETER SPECIFICATION


    Rear Up-Down Switch (UP)
    (ON/OFF)

    PARAMETER TYPE:
    Unit Input Switch Information

    THE SOURCE:
    Power Seat Control Unit

    BMSCPH_07_01

    PARAMETER SPECIFICATION


    Rear Up-Down Switch Up
    (ON/OFF)

    PARAMETER TYPE:
    Unit Input Switch Information

    THE SOURCE:
    Power Seat Control Unit

    4R_MSC_SW_MSC_RHDN

    PARAMETER SPECIFICATION


    Rear Up-Down Switch (DOWN)
    (ON/OFF)

    PARAMETER TYPE:
    Unit Input Switch Information

    THE SOURCE:
    Power Seat Control Unit

    BMSCPH_08_01

    PARAMETER SPECIFICATION


    Rear Up-Down Switch Down
    (ON/OFF)

    PARAMETER TYPE:
    Unit Input Switch Information

    THE SOURCE:
    Power Seat Control Unit

    BMSCPH_09_01

    PARAMETER SPECIFICATION


    Left Power Mirror Switch
    (ON/OFF)

    PARAMETER TYPE:
    Unit Input Switch Information

    THE SOURCE:
    Power Seat Control Unit

    BMSCPH_10_01

    PARAMETER SPECIFICATION


    Right Power Mirror Switch
    (ON/OFF)

    PARAMETER TYPE:
    Unit Input Switch Information

    THE SOURCE:
    Power Seat Control Unit

    BMSCPH_11_01

    PARAMETER SPECIFICATION


    Center Power Mirror Switch
    (ON/OFF)

    PARAMETER TYPE:
    Unit Input Switch Information

    THE SOURCE:
    Power Seat Control Unit

    BMSCPH_12_01

    PARAMETER SPECIFICATION


    Power Mirror Switch Position Left
    (ON/OFF)

    PARAMETER TYPE:
    Unit Input Switch Information

    THE SOURCE:
    Power Seat Control Unit

    BMSCPH_13_01

    PARAMETER SPECIFICATION


    Power Mirror Switch Position Right
    (ON/OFF)

    PARAMETER TYPE:
    Unit Input Switch Information

    THE SOURCE:
    Power Seat Control Unit

    BMSCPH_14_01

    PARAMETER SPECIFICATION


    Power Mirror Switch Position Up
    (ON/OFF)

    PARAMETER TYPE:
    Unit Input Switch Information

    THE SOURCE:
    Power Seat Control Unit

    BMSCPH_15_01

    PARAMETER SPECIFICATION


    Power Mirror Switch Position Down
    (ON/OFF)

    PARAMETER TYPE:
    Unit Input Switch Information

    THE SOURCE:
    Power Seat Control Unit

    BMSCPH_16_01

    PARAMETER SPECIFICATION


    Memory Mirror Control Ignition Switch
    (ON/OFF)

    PARAMETER TYPE:
    Unit Input Switch Information

    THE SOURCE:
    Power Seat Control Unit

    BMSCPH_17_01

    PARAMETER SPECIFICATION


    Reverse Switch
    (ON/OFF)

    PARAMETER TYPE:
    Unit Input Switch Information

    THE SOURCE:
    Power Seat Control Unit

    BMSCPH_18_01

    PARAMETER SPECIFICATION


    Ignition Switch For Power Seat Control
    (ON/OFF)

    PARAMETER TYPE:
    Unit Input Switch Information

    THE SOURCE:
    Power Seat Control Unit

    BMSCPH_19_01

    PARAMETER SPECIFICATION


    Transmission Input
    (ON/OFF)

    PARAMETER TYPE:
    Unit Input Switch Information

    THE SOURCE:
    Power Seat Control Unit

    BMSCPH_42_01

    PARAMETER SPECIFICATION


    ATP Switch
    (OFF/ON)

    PARAMETER TYPE:
    Unit Input Switch Information

    THE SOURCE:
    Power Seat Control Unit

    BMSCPH_43_01

    PARAMETER SPECIFICATION


    Seat memory set switch
    (OFF/ON)

    PARAMETER TYPE:
    Unit Input Switch Information

    THE SOURCE:
    Power Seat Control Unit

    BMSCPH_44_01

    PARAMETER SPECIFICATION


    Seat memory position1 switch
    (OFF/ON)

    PARAMETER TYPE:
    Unit Input Switch Information

    THE SOURCE:
    Power Seat Control Unit

    BMSCPH_45_01

    PARAMETER SPECIFICATION


    Seat memory position2 switch
    (OFF/ON)

    PARAMETER TYPE:
    Unit Input Switch Information

    THE SOURCE:
    Power Seat Control Unit

    BMSCPH_46_01

    PARAMETER SPECIFICATION


    Headrest switch
    (ON/OFF)

    PARAMETER TYPE:
    Unit Input Switch Information

    THE SOURCE:
    Power Seat Control Unit

    BMSCPH_47_01

    PARAMETER SPECIFICATION


    Column Tilt UP switch
    (ON/OFF)

    PARAMETER TYPE:
    Unit Input Switch Information

    THE SOURCE:
    Power Seat Control Unit

    BMSCPH_48_01

    PARAMETER SPECIFICATION


    Column Tilt DOWN switch
    (ON/OFF)

    PARAMETER TYPE:
    Unit Input Switch Information

    THE SOURCE:
    Power Seat Control Unit

    BMSCPH_49_01

    PARAMETER SPECIFICATION


    Column Telescopic Pull switch
    (ON/OFF)

    PARAMETER TYPE:
    Unit Input Switch Information

    THE SOURCE:
    Power Seat Control Unit

    BMSCPH_50_01

    PARAMETER SPECIFICATION


    Column Telescopic Push switch
    (ON/OFF)

    PARAMETER TYPE:
    Unit Input Switch Information

    THE SOURCE:
    Power Seat Control Unit

    BMSCPH_51_01

    PARAMETER SPECIFICATION


    Column Auto switch
    (ON/OFF)

    PARAMETER TYPE:
    Unit Input Switch Information

    THE SOURCE:
    Power Seat Control Unit

    BMSCPH_52_01

    PARAMETER SPECIFICATION


    Ignition switch (ETS)
    (ON/OFF)

    PARAMETER TYPE:
    Unit Input Switch Information

    THE SOURCE:
    Power Seat Control Unit

    BMSCPH_20_01

    PARAMETER SPECIFICATION


    Slide Sensor
    (ON/OFF)

    PARAMETER TYPE:
    Unit Input Sensor Information

    THE SOURCE:
    Power Seat Control Unit

    BMSCPH_21_01

    PARAMETER SPECIFICATION


    Front UP-DOWN Sensor
    (ON/OFF)

    PARAMETER TYPE:
    Unit Input Sensor Information

    THE SOURCE:
    Power Seat Control Unit

    BMSCPH_22_01

    PARAMETER SPECIFICATION


    Recline Sensor
    (ON/OFF)

    PARAMETER TYPE:
    Unit Input Sensor Information

    THE SOURCE:
    Power Seat Control Unit

    BMSCPH_23_01

    PARAMETER SPECIFICATION


    Rear UP-DOWN Sensor
    (ON/OFF)

    PARAMETER TYPE:
    Unit Input Sensor Information

    THE SOURCE:
    Power Seat Control Unit

    BMSCPH_24_01

    PARAMETER SPECIFICATION


    Mirror Right Horizontal Sensor
    (ON/OFF)

    PARAMETER TYPE:
    Unit Input Sensor Information

    THE SOURCE:
    Power Seat Control Unit

    BMSCPH_25_01

    PARAMETER SPECIFICATION


    Mirror Right Vertical Sensor
    (ON/OFF)

    PARAMETER TYPE:
    Unit Input Sensor Information

    THE SOURCE:
    Power Seat Control Unit

    BMSCPH_26_01

    PARAMETER SPECIFICATION


    Mirror Left Horizontal Sensor
    (ON/OFF)

    PARAMETER TYPE:
    Unit Input Sensor Information

    THE SOURCE:
    Power Seat Control Unit

    BMSCPH_27_01

    PARAMETER SPECIFICATION


    Mirror Left Vertical Sensor
    (ON/OFF)

    PARAMETER TYPE:
    Unit Input Sensor Information

    THE SOURCE:
    Power Seat Control Unit

    BMSCPH_53_01

    PARAMETER SPECIFICATION


    Column Tilt sensor
    (ON/OFF)

    PARAMETER TYPE:
    Unit Input Sensor Information

    THE SOURCE:
    Power Seat Control Unit

    BMSCPH_54_01

    PARAMETER SPECIFICATION


    Column Telescopic Sensor
    (ON/OFF)

    PARAMETER TYPE:
    Unit Input Sensor Information

    THE SOURCE:
    Power Seat Control Unit

    4R_MSC_SW_MSC_HDBRAKE

    PARAMETER SPECIFICATION


    Parking brake switch
    (ON/OFF)

    PARAMETER TYPE:
    Unit Input Switch Information

    THE SOURCE:
    Power Seat Control Unit

    BMSCPH_32_01

    PARAMETER SPECIFICATION


    Slide Motor Command
    (OFF/FWD/RWD/Not Defined)

    PARAMETER TYPE:
    Unit Output Control Information

    THE SOURCE:
    Power Seat Control Unit

    BMSCPH_33_01

    PARAMETER SPECIFICATION


    Recline Motor Command
    (OFF/FWD/RWD/Not Defined)

    PARAMETER TYPE:
    Unit Output Control Information

    THE SOURCE:
    Power Seat Control Unit

    BMSCPH_34_01

    PARAMETER SPECIFICATION


    Front Height Motor Command
    (OFF/UP/DOWN/Not Defined)

    PARAMETER TYPE:
    Unit Output Control Information

    THE SOURCE:
    Power Seat Control Unit

    4R_MSC_OUT_MSC_FHM_B

    PARAMETER SPECIFICATION


    Front Height Motor Command
    (OFF/DOWN/UP/Not Defined)

    PARAMETER TYPE:
    Unit Output Control Information

    THE SOURCE:
    Power Seat Control Unit

    BMSCPH_35_01

    PARAMETER SPECIFICATION


    Rear Height Motor Command
    (OFF/UP/DOWN/Not Defined)

    PARAMETER TYPE:
    Unit Output Control Information

    THE SOURCE:
    Power Seat Control Unit

    4R_MSC_OUT_MSC_RHM_B

    PARAMETER SPECIFICATION


    Rear Height Motor Command
    (OFF/DOWN/UP/Not Defined)

    PARAMETER TYPE:
    Unit Output Control Information

    THE SOURCE:
    Power Seat Control Unit

    BMSCPH_36_01

    PARAMETER SPECIFICATION


    Mirror Left Horizontal Motor Command
    (OFF/ON)

    PARAMETER TYPE:
    Unit Output Control Information

    THE SOURCE:
    Power Seat Control Unit

    BMSCPH_37_01

    PARAMETER SPECIFICATION


    Mirror Left Vertical Motor Command
    (OFF/ON)

    PARAMETER TYPE:
    Unit Output Control Information

    THE SOURCE:
    Power Seat Control Unit

    BMSCPH_38_01

    PARAMETER SPECIFICATION


    Mirror Right Horizontal Motor Command
    (OFF/ON)

    PARAMETER TYPE:
    Unit Output Control Information

    THE SOURCE:
    Power Seat Control Unit

    BMSCPH_39_01

    PARAMETER SPECIFICATION


    Mirror Right Vertical Motor Command
    (OFF/ON)

    PARAMETER TYPE:
    Unit Output Control Information

    THE SOURCE:
    Power Seat Control Unit

    BMSCPH_40_01

    PARAMETER SPECIFICATION


    Power Seat Buzzer Command
    (OFF/ON)

    PARAMETER TYPE:
    Unit Output Control Information

    THE SOURCE:
    Power Seat Control Unit

    BMSCPH_55_01

    PARAMETER SPECIFICATION


    Headrest Motor
    (ON/OFF)

    PARAMETER TYPE:
    Unit Output Control Information

    THE SOURCE:
    Power Seat Control Unit

    BMSCPH_56_01

    PARAMETER SPECIFICATION


    Column Tilt motor
    (OFF/UP/DOWN)

    PARAMETER TYPE:
    Unit Output Control Information

    THE SOURCE:
    Power Seat Control Unit

    BMSCPH_57_01

    PARAMETER SPECIFICATION


    Column Telescopic motor
    (OFF/PULL/ PUSH)

    PARAMETER TYPE:
    Unit Output Control Information

    THE SOURCE:
    Power Seat Control Unit

    BMSCPH_58_01

    PARAMETER SPECIFICATION


    Memory Indicator1 Lighting
    (OFF/ON)

    PARAMETER TYPE:
    Unit Output Control Information

    THE SOURCE:
    Power Seat Control Unit

    BMSCPH_59_01

    PARAMETER SPECIFICATION


    Memory Indicator2 Lighting
    (OFF/ON)

    PARAMETER TYPE:
    Unit Output Control Information

    THE SOURCE:
    Power Seat Control Unit

    BMSCPH_41_01

    PARAMETER SPECIFICATION


    UART BUS Line (Error)
    (Normal/FAIL)

    PARAMETER TYPE:
    Diagnostic Data

    THE SOURCE:
    Power Seat Control Unit

    BMSCCH_01_01

    UNIT SPECIFICATION


    Transmission Configuration
    (AT/MT)

    This indicates whether the vehicle is equipped with this feature.

    BMSCDH_18_00

    B1800
    Communication circuit error (BUS Off)
    When the Bus is cut off, all of the signal transmissions of B-CAN line are stopped, and multiple DTCs, indicating communication error between units, are stored at the same time. When DTCs, indicating Bus off, are stored, be sure to perform the troubleshooting for Bus off first.

    DTC store unit:

    Power Seat Control unit

    DTC type:

    Loss of Communication

    POSSIBLE FAILURES

    BMSCDH_18_02

    B1802
    Power seat control unit internal (EEPROM) error

    DTC store unit:

    Power Seat Control unit

    DTC type:

    Internal Error

    POSSIBLE FAILURES

    BMSCDH_18_05

    B1805
    Power Seat Control Unit lost communication with Gauge Control Module (VSP/NE message)

    DTC store unit:

    Power Seat Control unit

    DTC type:

    Loss of Communication

    POSSIBLE FAILURES

    Related DTC(s)

    If DTC B1805 is indicated, the following DTC(s) can be indicated as well.

    Troubleshoot the DTC(s) in the order:

    BMSCDH_18_06

    B1806
    Power Seat Control Unit lost communication with MICU

    DTC store unit:

    Power Seat Control unit

    DTC type:

    Loss of Communication

    POSSIBLE FAILURES

    Related DTC(s)

    If DTC B1806 is indicated, the following DTC(s) can be indicated as well.

    Troubleshoot the DTC(s) in the order:

    BMSCDH_18_07

    B1807
    Power Seat Control Unit lost communication with MICU (door switch message)

    DTC store unit:

    Power Seat Control unit

    DTC type:

    Loss of Communication

    POSSIBLE FAILURES

    Related DTC(s)

    If DTC B1057 is indicated, the following DTC(s) can be indicated as well.

    Troubleshoot the DTC(s) in the order:

    BMSCDH_18_08

    B1808
    Power Seat Control Unit lost communication with Gauge Control Module (A/T message)

    DTC store unit:

    Power Seat Control unit

    DTC type:

    Loss of Communication

    POSSIBLE FAILURES

    Related DTC(s)

    If DTC B1808 is indicated, the following DTC(s) can be indicated as well.

    Troubleshoot the DTC(s) in the order:

    BMSCDH_18_09

    B1809
    Power Seat Control Unit lost communication with Door Multiplex Control Unit (memory switch message)

    DTC store unit:

    Power Seat Control unit

    DTC type:

    Loss of Communication

    POSSIBLE FAILURES

    4R_MSC_18_10

    B1810
    Power Seat Control Unit lost Communication with MICU (Mirror switch message)

    DTC store unit:

    Power Seat Control unit

    DTC type:

    Loss of Communication

    POSSIBLE FAILURES

    Related DTC(s)

    If DTC B1810 is indicated, the following DTC(s) can be indicated as well.

    Troubleshoot the DTC(s) in the order:

    4R_MSC_18_11

    B1811
    Power Seat Control Unit lost Communication with Driver's MPCS Unit (door switch message)

    DTC store unit:

    Power Seat Control unit

    DTC type:

    Loss of Communication

    POSSIBLE FAILURES

    Related DTC(s)

    If DTC B1811 is indicated, the following DTC(s) can be indicated as well.

    Troubleshoot the DTC(s) in the order:

    4R_MSC_18_11_B

    B1811
    Power seat control unit lost communication with MICU (DOORSW message)

    DTC store unit:

    Power Seat Control unit

    DTC type:

    Loss of Communication

    POSSIBLE FAILURES

    Related DTC(s)

    If DTC B1811 is indicated, the following DTC(s) can be indicated as well.

    4R_MSC_18_12

    B1812
    Power Seat Control Unit lost Communication with Driver's MPCS Unit (memory switch message)

    DTC store unit:

    Power Seat Control unit

    DTC type:

    Loss of Communication

    POSSIBLE FAILURES

    BMSCDH_18_25

    B1825
    Slide pulse error(no change in pulse for 1 second)

    DTC store unit:

    Power Seat Control unit

    DTC type:

    Signal Error

    POSSIBLE FAILURES

    NOTE : Follow procedure below to clear this DTC.
    1. Slide the power seat forward and backward with the power seat adjustment switch for more than 2 seconds, in each direction.
    2. Clear the DTC with the HDS.

    BMSCDH_18_26

    B1826
    Front height pulse error(no change in pulse for 1 second)

    DTC store unit:

    Power Seat Control unit

    DTC type:

    Signal Error

    POSSIBLE FAILURES

    NOTE : Follow procedure below to clear this DTC.
    1. Move the front of the power seat up and down with the power seat adjustment switch for more than 2 seconds in each direction.
    2. Clear the DTC with the HDS.

    BMSCDH_18_27

    B1827
    Rear height pulse error(no change in pulse for 1 second)

    DTC store unit:

    Power Seat Control unit

    DTC type:

    Signal Error

    POSSIBLE FAILURES

    NOTE : Follow procedure below to clear this DTC.
    1. Move the power seat up and down with the power seat adjustment switch for more than 2 seconds in each direction.
    2. Clear the DTC with the HDS.

    BMSCDH_18_28

    B1828
    Recline pulse error(no change in pulse for 1 second)

    DTC store unit:

    Power Seat Control unit

    DTC type:

    Signal Error

    POSSIBLE FAILURES

    NOTE : Follow procedure below to clear this DTC.
    1. Move the power seat up and down with the power seat adjustment switch for more than 2 seconds in each direction.
    2. Clear the DTC with the HDS.

    BMSCDH_18_29

    B1829
    AT-P signal and VSP signal mismatch

    DTC store unit:

    Power Seat Control unit

    DTC type:

    Signal Error

    POSSIBLE FAILURES

    BMSCDH_18_30

    B1830
    Right mirror horizontal sensor malfunction

    DTC store unit:

    Power Seat Control unit

    DTC type:

    Signal Error

    POSSIBLE FAILURES

    BMSCDH_18_31

    B1831
    Right mirror vertical sensor malfunction

    DTC store unit:

    Power Seat Control unit

    DTC type:

    Signal Error

    POSSIBLE FAILURES

    BMSCDH_18_32

    B1832
    Left mirror horizontal sensor malfunction

    DTC store unit:

    Power Seat Control unit

    DTC type:

    Signal Error

    POSSIBLE FAILURES

    BMSCDH_18_33

    B1833
    Left mirror vertical sensor malfunction

    DTC store unit:

    Power Seat Control unit

    DTC type:

    Signal Error

    POSSIBLE FAILURES

    BMSCDH_18_34

    B1834
    M/T harness poor ground

    DTC store unit:

    Power Seat Control unit

    DTC type:

    Signal Error

    POSSIBLE FAILURES

    4R_MSC_18_35

    B1835
    Steering column manual switch malfunction

    DTC store unit:

    Power Seat Control unit

    DTC type:

    Signal Error

    POSSIBLE FAILURES

    4R_MSC_18_36

    B1836
    Power seats supply circuit malfunction

    DTC store unit:

    Power Seat Control unit

    DTC type:

    Signal Error

    POSSIBLE FAILURES

    BMSCDH_18_37

    B1837
    Power seat position memory recall error

    DTC store unit:

    Power Seat Control unit

    DTC type:

    Signal Error

    POSSIBLE FAILURES

    BMSCDH_18_40

    B1840
    Steering column Tilt pulse error

    DTC store unit:

    Power Seat Control unit

    DTC type:

    Signal Error

    POSSIBLE FAILURES

    4R_MSC_18_41

    B1841
    EXTEND-RETRACT pulse error

    DTC store unit:

    Power Seat Control unit

    DTC type:

    Signal Error

    POSSIBLE FAILURES

    4R_MSC_18_42

    B1842
    Steering column position sensor circuit short

    DTC store unit:

    Power Seat Control unit

    DTC type:

    Signal Error

    POSSIBLE FAILURES

    BMSCDH_18_43

    B1843
    LOCAL communication error

    DTC store unit:

    Power Seat Control unit

    DTC type:

    Loss of Communication

    POSSIBLE FAILURES

    4R_MSC_18_44

    B1844
    Slide switch signal error

    DTC store unit:

    Power Seat Control unit

    DTC type:

    Signal Error

    POSSIBLE FAILURES

    4R_MSC_18_45

    B1845
    Recline switch signal error

    DTC store unit:

    Power Seat Control unit

    DTC type:

    Signal Error

    POSSIBLE FAILURES

    4R_MSC_18_46

    B1846
    Front Up-Down switch signal error

    DTC store unit:

    Power Seat Control unit

    DTC type:

    Signal Error

    POSSIBLE FAILURES

    4R_MSC_18_47

    B1847
    Rear Up-Down switch signal error

    DTC store unit:

    Power Seat Control unit

    DTC type:

    Signal Error

    POSSIBLE FAILURES

    4R_MSC_18_48

    B1848
    Headrest switch signal error

    DTC store unit:

    Power Seat Control unit

    DTC type:

    Signal Error

    POSSIBLE FAILURES

    4R_MSC_U12_80

    U1280
    B-CAN communication bus line error (BUS-OFF)

    DTC store unit:

    Memory Seat Control unit

    DTC type:

    Communication Error

    POSSIBLE FAILURES

    4R_MSC_U01_55

    U0155
    Lost Communication With Gauge Control Module (VSP/NE frame)

    DTC store unit:

    Memory Seat Control unit

    DTC type:

    Communication Error

    POSSIBLE FAILURES

    4R_MSC_U12_8D

    U128D
    Power seat control unit lost communication with gauge control module (VSP/NE frame)

    DTC store unit:

    Memory Seat Control unit

    DTC type:

    Communication Error

    POSSIBLE FAILURES

    4R_MSC_U01_99

    U0199
    Power seat control unit lost communication with door multiplex control unit (DRLockSW frame)

    DTC store unit:

    Memory Seat Control unit

    DTC type:

    Communication Error

    POSSIBLE FAILURES

    4R_MSC_U12_82

    U1282
    Lost Communication With Driver's MICU (MICU frame)

    DTC store unit:

    Memory Seat Control unit

    DTC type:

    Communication Error

    POSSIBLE FAILURES

    4R_MSC_U12_81

    U1281
    Power seat control unit lost communication with MICU (MICU frame)

    DTC store unit:

    Memory Seat Control unit

    DTC type:

    Communication Error

    POSSIBLE FAILURES

    4R_MSC_18_03

    B1803
    Power mirror control unit internal (EEPROM) error

    DTC store unit:

    Memory Seat Control unit

    DTC type:

    Internal Error

    POSSIBLE FAILURES

    4R_MSC_18_04

    B1804
    Power Tilt/Telescopic Steering Control Unit internal (EEPROM) error

    DTC store unit:

    Memory Seat Control unit

    DTC type:

    Internal Error

    POSSIBLE FAILURES

    4R_MVCS_ADJ


    ADJUSTMENT

    [Description]

    You can the following menus.
    Camera aiming
    Camera aiming data transfer

    4R_MVCS_FUNC


    FUNCTION TEST

    [Description]

    Navigation screen forces display of each view.

    4R_MVCS_CUST


    CUSTOMIZATION

    [Description]

    You can customize multiple-view camera system.

    4R_MVCS_ADJ_AIM


    CAMERA AIMING

    [Description]

    Carried out when you are aiming the camera side four.
    It may need to camera aiming when you do the following.
    Exchange or desorption a front bumper
    Exchange or desorption a front camera
    Exchange or desorption a rear camera
    Exchange or desorption a door mirror
    Exchange or desorption a left or right camera

    [NOTE]

    4R_MVCS_ADJ_ADT


    CAMERA AIMING DATA TRANSFER

    [Description]

    Aiming the camera work can be omitted if you replace the multi view camera system control unit, remove the aiming data from the old unit, and to write a brand new unit.

    [NOTE]

    4R_MVCS_ACA_HIGHT


    Front wheel arch height setting

    [Description]

    The left and right front wheel arch high measure and enter the average value in mm.

    [Example]

    Right front fender arch height : 709mm
    Left front fender arch height : 714mm

    (709+714)/2 = 711.5mm

    Round off to 1 decimal place : 712mm
    712enter this.

    4R_MVCS_AIM_HIG_02


    Front wheel arch height setting

    [Description]

    The left and right front wheel arch high measure and enter the average value in mm.

    [Example]

    Right front fender arch height : 709mm
    Left front fender arch height : 714mm

    (709+714)/2 = 711.5mm

    Round off to 1 decimal place : 712mm
    712enter this.

    4R_MVC_AIM_MKD_02


    Possible the aiming range display

    [Description]

    Make sure that the navigation system screen display camera, aiming can frame the aiming target.
    Press [YES] to start the aiming.
    Press [NO] to stop aiming.

    4R_MVCS_AIM_FCA


    Front camera aiming

    [Description]

    Do the front camera aiming.
    Refer to the service manual and target should be installed correctly.

    [NOTE]

    4R_MVCS_AIM_RCA


    Rear camera aiming

    [Description]

    Do the rear camera aiming.
    Refer to the service manual and target should be installed correctly.

    [NOTE]

    4R_MVCS_AIM_LSCA


    Left side camera aiming

    [Description]

    Do the left side camera aiming.
    Refer to the service manual and target should be installed correctly.

    Do the stored state aiming ahead, followed by aiming for the expanded state.

    [NOTE]

    4R_MVCS_AIM_RSCA


    Right side camera aiming

    [Description]

    Do the right side camera aiming.
    Refer to the service manual and target should be installed correctly.

    Do the stored state aiming ahead, followed by aiming for the expanded state.

    [NOTE]

    4R_MVCS_CST_DEF


    Set to Default

    [Description]

    Multi view camera system set back factory default state.

    4R_MVCS_CST_CST


    Customize

    [Description]

    You can customize multi view camera system setting separately.

    4R_MVC_FUNC_MO


    Monitor out

    [Description]

    Displays the navigation screen to the front view, Grand view.

    [NOTE]

    4R_MVC_FUNC_LL


    LED Light

    [Description]

    Be turned on the LED is located on the left door mirror and simultaneously display both sides view navigation system screen.

    4R_MVC_FUNC_FCI


    Front camera image

    [Description]

    Navigation system screen display front camera image not correct.

    4R_MVC_FUNC_LSCI


    Left side camera image

    [Description]

    Navigation system screen display left side camera image not correct.

    4R_MVC_FUNC_RSCI


    Right side camera image

    [Description]

    Navigation system screen display right side camera image not correct.

    4R_MVC_FUNC_RCI


    Rear camera image

    [Description]

    Navigation system screen display rear camera image not correct.

    4R_MVC_FUNC_MVC


    MVC Function

    [Description]

    Forced to start multi view camera system for aiming the incomplete state.

    4R_MVC_ACA_ERR_03


    Cannot read the data because of abnormal aiming

    [Description]

    Was unable to read data indicating the factors fails to aiming.
    Try aiming for the same camera again.

    4R_MVCS_ADTSLW_01


    Selection of work

    Read the aiming data
    Read aiming data from old multi view camera unit.
    After reading, wright the aiming data to brand new multi view camera units.
    Aiming data write
    Brand new multi view camera unit writes aiming data stored with the HDS.
    Cannot run and aiming data has not been saved.
    Since aiming data is managed by chassis number cannot write only to the same vehicle.

    4R_MVCS_FNC_MVC_STRSENSOR


    EXCLUSIVE STEERING ANGLE SENSOR
    (Equipped/Not equipped)

    [Description]

    This is the presence of steering angle sensor fitted.

    Steering angle sensor is equipped for the MVCS, display "Exist".

    VSA is equipped on the vehicle, display "None".

    When "None", getting steering angle information than VSA control unit via the F-CAN.
    not equippuent

    4R_MVCS_SW_MVC_MAIN


    MVC MAIN SWITCH INPUT
    (OFF/ON)

    [Description]

    This is the status of the MVCS main switch.

    While the main switch is pressed, display "ON".

    4R_MVCS_SW_MVC_DRMRCLOSE


    SIDE MIRROR SWITCH
    (OPEN/CLOSED)

    [Description]

    This is the state of side mirrors switch state.

    Usually, display "Open".

    Side mirrors stored state, display "Close".

    4R_MVCS_SW_MVC_DRSWDR


    DRIVER DOOR SWITCH
    (OPEN/CLOSED)

    [Description]

    This is the status of the driving seat door switches.

    The door closed, display "Close".

    The door is half over open, display "Open"

    4R_MVCS_SW_MVC_DRSWRD


    REAR DRIVER DOOR SWITCH
    (OPEN/CLOSED)

    [Description]

    This is the status of the driver seat side rear door switch.

    The door closed, display "Close".

    The door is half over open, display "Open"

    4R_MVCS_SW_MVC_TRUNK


    TAILGATE SWITCH
    (OPEN/CLOSED)

    [Description]

    This is the status of the tailgate switch.

    Completely closed the tail gate, display "Close".

    Open the tail gate, display "open".

    4R_MVCS_SW_MVC_DRSWAS


    ASSISTANT DOOR SWITCH
    (OPEN/CLOSED)

    [Description]

    This is the status of the passenger seat.

    The door closed, display "Close".

    The door is half over open, display "Open"

    4R_MVCS_SW_MVC_DRSWRA


    REAR ASSISTANT DOOR SWITCH
    (OPEN/CLOSED)

    [Description]

    This is the status of the passenger seat.

    The door closed, display "Close".

    The door is half over open, display "Open"

    4R_MVCS_SEN_MVC_STRSENSORZ


    STEERING ANGLE SENSOR Z PHASE VOLTAGE
    (V)

    [Description]

    Z phase of steering angle sensor to display the voltage.

    4R_MVCS_OUT_MVC_VIDSW


    MONITOR IMAGE SWITCH OUTPUT
    (OFF/ON)

    [Description]

    Output the MVCS display the Navi screen, display "ON".

    4R_MVCS_OUT_MVC_FCAM


    FRONT CAMERA OUTPUT
    (OFF/ON)

    [Description]

    Use the front camera, display "ON".

    4R_MVCS_OUT_MVC_SLCAM


    LEFT SIDE CAMERA OUTPUT
    (OFF/ON)

    [Description]

    Use the left side camera, display "ON".

    4R_MVCS_OUT_MVC_SRCAM


    RIGHT SIDE CAMERA OUTPUT
    (OFF/ON)

    [Description]

    Use the right side camera, display "ON".

    4R_MVCS_OUT_MVC_RCAM


    REAR CAMERA OUTPUT
    (OFF/ON)

    [Description]

    Use the rear camera, display "ON".

    4R_MVCS_OUT_MVC_LED


    LED OUTPUT
    (OFF/ON)

    [Description]

    Use the auxiliary lighting at night, display "ON".

    4R_MVCS_OUT_MVC_VIEW


    VIEW

    [Description]

    This is the view output to the navigation screen.
    NAVI : MVCS unused when the navigation system display
    FV + GV : Simultaneous display of front, Grand view
    FBV : Front-behind view display
    SV(right and left sides) : Both sides view display
    SV(left side only) : Left side view display
    SV(right side only) : right side view display
    Stand-by screen : Standby display
    RV + GV : Simultaneous display of the rear, Grand view
    RV + MV : Simultaneous display of the rear view mirror view
    RWV : Rear wide view display
    RV(full screen) : Rear view full screen display
    PA search mode(non-reverse) : Parking assist
    PA search mode(reverse) : Parking assist
    PA assist mode(non-reverse) : Parking assist
    PA assist mode(reverse) : Parking assist
    Black out : Black-out display (no screen)

    4R_MVCS_OUT_MVC_RGL


    TARGET GUIDE LINE
    (OFF/ON)

    [Description]

    The reference guide lines apper, display "ON".

    4R_MVCS_OUT_MVC_FGL


    FORECAST GUIDE LINE
    (OFF/ON)

    [Description]

    The prediction guide lines apper, display "ON".

    4R_MVCS_OUT_MVC_LPPG


    LEFT PARALLEL PARKING GUIDE
    (OFF/ON)

    [Description]

    The left vertical guide line apper, display "ON".

    4R_MVCS_OUT_MVC_RPPG


    RIGHT PARALLEL PARKING GUIDE
    (OFF/ON)

    [Description]

    The right vertical guide line apper, display "ON".

    4R_MVCS_OUT_MVC_LBPG


    LEFT BACK PARKING GUIDE
    (OFF/ON)

    [Description]

    The left-back guide lines appear, display "ON".

    4R_MVCS_OUT_MVC_RBPG


    RIGHT BACK PARKING GUIDE
    (OFF/ON)

    [Description]

    The right-back guide lines appear, display "ON".

    4R_MVCS_OUT_MVC_CAMPWR


    CAMERA POWER SUPPLY VOLTAGE
    (V)

    [Description]

    This is the camera power supply voltage.

    [Operating range]

    Normal: 5 - 7V

    4R_MVCS_OUT_MVC_LEDPWR


    LED POWER SUPPULY VOLTAGE
    (V)

    [Description]

    This is power supply voltage of the auxiliary lighting overnight.

    [Operating range]

    Normal: 5 - 7V

    [Reference]

    Turn on the auxiliary lighting, display value.

    4R_MVCS_OUT_MVC_STRSNRPWR


    STEERING ANGLE SENSOR POWER SUPPLY VOLTAGE
    (V)

    [Description]

    This is the steering angle sensor supply voltage.

    [Operating range]

    Normal: 5 - 7V

    4R_MVCS_CST_MVC_DEFAULT


    Custmization information
    (Defoult / Cutomized)

    [Description]

    This is the state of current vehicle setting.

    *Customization of the non-multi view camera system is HDS body electrical-> customize menu there.

    4R_MVCS_CST_MVC_DCACTION


    View for Closed side mirror
    (Enable Converting (default)/Disable Converting)

    [Description]

    When side mirror storage function failure, customize to "Disable Converting".

    From the model after 14MY, an ignition switch is turned OFF after changing a setup of customization, and when an ignition switch is turned ON next time, a setup is reflected.

    *Customization except multi view camera system is HDS body electrical-> customize menu there.

    4R_MVCS_CST_MVC_R2FTIME


    MVC activation when shifted from R to other position without MVC-SW operation
    (Disable(default)/Enable)

    [Description]

    When you switch to the forward from recession without a camera switch when you want to see camera screen, when you customize "Disable".

    *Customization except multi view camera system is HDS body electrical-> customize menu there.

    *Only after 09 M ODYSSEY is customizable.
    Other vehicles do customizations from the NAVI screen.

    4R_MVCS_CST_MVC_PKGTIME


    Display time of parking guide
    (3 minutes(default)/Without limit)

    [Description]

    If you want keep (back parking lot guide lines, guide lines for parallel parking) Parking guide lines to "No limit" to customize.

    *Customization except multi view camera system is HDS body electrical-> customize menu there.

    *Only after 09 M ODYSSEY is customizable.
    Other vehicles do customizations from the NAVI screen.

    4R_MVCS_CST_MVC_LASTVIEW


    Last view mmemorized after IG-off
    (FV + GV(default)/Last view display)

    [Description]

    Customize "Last view display" the engine switch camera want to see at the next camera video display.

    *Customization except multi view camera system is HDS body electrical-> customize menu there.

    *Only after 09 M ODYSSEY is customizable.
    Other vehicles do customizations from the NAVI screen.

    4R_MVCS_CST_MVC_AUTOVEL


    Automatic transition from NAVI to MVCdepending on vehicle speed
    (Enable(default)/Disable)

    [Description]

    Customized "Disable" when you don't want automatic switching to the video camera from the navigation screen during deceleration.

    *Customization except multi view camera system is HDS body electrical-> customize menu there.

    *Only after 09 M ODYSSEY is customizable.
    Other vehicles do customizations from the NAVI screen.

    4R_MVCS_CST_MVC_AUTOR2FGV


    Automatic transition to GV when shifted from backward to forward
    (Valid(default)/Invalid)

    [Description]

    Current settings

    *Customization except multi view camera system is HDS body electrical-> customize menu there.

    *Only after 09 M ODYSSEY is customizable.
    Other vehicles do customizations from the NAVI screen.

    4R_MVCS_OTH_MVC_HPMAINSW


    OFF TO ON HISTORY MVC SWITCH
    (Exist/None)

    4R_MVCS_OTH_MVC_HNMAINSW


    ON TO OFF HISTORY MVC SWITCH
    (Exist/None)

    4R_MVCS_OTH_MVC_HPDRMR


    CLOSE TO OPEN HISTORY OF SIDE MIRROR SWITCH
    (Exist/None)

    4R_MVCS_OTH_MVC_HNDRMR


    OPEN TO CLOSE HISTORY OF SIDE MIRROR SWITCH
    (Exist/None)

    4R_MVCS_OTH_MVC_STRCALLVL


    PROGRESS OF STEERING ANGLE SENSOR CALIBRATION
    (LEVEL 1/LEVEL 2A/LEVEL 2B/LEVEL 3)

    [Description]

    This is the steering angle sensor correction learning progress.

    Before Correction : Data from the last calibration1

    LEVEL 1 : Before the correction learning (initial value)1
    LEVEL 2A : During the correction training
    LEVEL 2B : During the correction training
    LEVEL 3 : Supplementary learning complete

    The IG OFF cleared and learning the correction automatically advanced to the IG ON.

    4R_MVCS_OTH_MVC_BATTVOLT


    BATTERY VOLTAGE
    (V)

    [Description]

    This is the battery voltage.

    [Operating range]

    Normal: 10 - 15V

    4R_MVCS_OTH_MVC_IG2VOLT


    IG2 VOLTAGE
    (V)

    [Description]

    This is the IG2 voltage.

    [Operating range]

    Normal: 10 - 15V

    4R_MVCS_OTH_MVC_CTLVEL


    VEHICLE SPEED
    (km/h)

    [Description]

    This is the vehicle speed

    [Operating range]

    0 - 127.5km/h

    4R_MVCS_OTH_MVC_STRANGCALB


    STEERING ANGLE BEFORE CALIBRATION
    (°)

    [Description]

    This is thesteering angle before calibration.

    Roll steer left:positive value
    Roll steer right : negative value

    [Operating range]

    -2048 - 2048°

    4R_MVCS_OTH_MVC_STRANGCALA


    STEERING ANGLE AFTER CALIBRATION
    (°)

    [Description]

    This is the steering angle after calibration.

    Roll steer left:positive value
    Roll steer right : negative value

    [Operating range]

    -2048 - 2048°

    4R_MVCS_OTH_MVC_WAH


    WHEEL ARCH HEIGHT
    (mm)

    [Description]

    This is the wheel arch high input when you perform a camera aiming.

    If you have not conducted camera aiming after factory shipment value will be 0 mm.

    4R_MVCS_OTH_MVC_AIMP_OK


    AIMING CONTINUATION
    (normal/abnormal)

    4R_MVCS_OTH_MVC_AIMP_DRDRC


    DRIVER DOOR
    (normal/abnormal)

    [Description]

    The drivers door was opened to detect a target camera detected.

    Unable to open camera aiming to close all the doors and tailgate.

    4R_MVCS_OTH_MVC_AIMP_DRRDC


    REAR DRIVER DOOR
    (normal/abnormal)

    [Description]

    The drivers side rear door was opened to detect a target camera detected.

    Unable to open camera aiming to close all the doors and tailgate.

    4R_MVCS_OTH_MVC_AIMP_TRNKC


    TAILGATE
    (normal/abnormal)

    [Description]

    The tail gate was opened to detect a target camera detected.

    Unable to open camera aiming to close all the doors and tailgate.

    4R_MVCS_OTH_MVC_AIMP_DRASC


    ASSISTANT DOOR
    (normal/abnormal)

    [Description]

    The passenger door was opened to detect a target camera detected.

    Unable to open camera aiming to close all the doors and tailgate.

    4R_MVCS_OTH_MVC_AIMP_DRRAC


    REAR ASSISTANT DOOR
    (normal/abnormal)

    [Description]

    The passenger side rear door was opened to detect a target camera detected.

    Unable to open camera aiming to close all the doors and tailgate.

    4R_MVCS_OTH_MVC_AIMP_DMRC


    SIDE MIRROR SWITCH (CLOSE)
    (normal/abnormal)

    [Description]

    Detected that the side mirrors store switch was working on the deployment side to detect a target camera when aiming for the side mirrors stored state.

    Door mirror operation will follow the instructions of the HDS.

    4R_MVCS_OTH_MVC_AIMP_DMRO


    SIDE MIRROR SWITCH (OPEN)
    (normal/abnormal)

    [Description]

    Detected that the side mirrors store switch was working side of the store to detect the target camera when aiming for the deployment State side mirrors

    Side mirror operation will follow the instructions of the HDS.

    4R_MVCS_OTH_MVC_AIMP_CP


    CAMERA POWER
    (normal/abnormal)

    [Description]

    Camera power malfunction detected.
    Make sure that the confirm the DTC, and no camera power failure.

    4R_MVCS_OTH_MVC_AIMP_CSF


    FRONT CAMERA SIGNAL
    (normal/abnormal)

    [Description]

    Camera video signal abnormality was detected.
    Make sure that the DTC review, no fault harness, camera, etc.

    4R_MVCS_OTH_MVC_AIMP_CSR


    REAR CAMERA SIGNAL
    (normal/abnormal)

    [Description]

    Camera video signal abnormality was detected.
    Make sure that the DTC review, no fault harness, camera, etc.

    4R_MVCS_OTH_MVC_AIMP_CSSL


    LEFT SIDE CAMERA SIGNAL
    (normal/abnormal)

    [Description]

    Camera video signal abnormality was detected.
    Make sure that the DTC review, no fault harness, camera, etc.

    4R_MVCS_OTH_MVC_AIMP_CSSR


    RIGHT SIDE CAMERA SIGNAL
    (normal/abnormal)

    [Description]

    Camera video signal abnormality was detected.
    Make sure that the DTC review, no fault harness, camera, etc.

    4R_MVCS_OTH_MVC_AIMP_DMR


    SIDE MIRROR SWITCH
    (open/close)

    4R_MVC_AIME_STATUS


    Aiming status
    (normal/abnormal)

    4R_MVC_AIME_WP


    Write parameter
    (normal/abnormal)

    4R_MVC_AIME_PIS


    Parameter is abnormal
    (normal/abnormal)

    4R_MVC_AIME_NFM1


    Can not find the marker 1
    (normal/abnormal)

    [Description]

    Marker 1 corresponding to each camera position see below.

    [Image]

    4R_MVC_AIME_NFM2


    Can not find the marker 2
    (normal/abnormal)

    [Description]

    Marker 2 corresponding to each camera position see below.

    [Image]

    4R_MVC_AIME_MAN1


    Marker abnormal 1
    (normal/abnormal)

    [Description]

    Marker 1 corresponding to each camera position see below.

    [Image]

    4R_MVC_AIME_MAN2


    Marker abnormal 2
    (normal/abnormal)

    [Description]

    Marker 2 corresponding to each camera position see below.

    [Image]

    4R_MVC_AIME_MCA1


    Parameter calcuration abnormal 1
    (normal/abnormal)

    4R_MVC_AIME_MCA2


    Parameter calcuration abnormal 2
    (normal/abnormal)

    4R_MVC_AIME_MCA3


    Parameter calcuration abnormal 3
    (normal/abnormal)

    4R_MVC_AIME_MCA4


    Parameter calcuration abnormal 4
    (normal/abnormal)

    4R_MVC_AIME_MCA5


    Parameter calcuration abnormal 5
    (normal/abnormal)

    4R_MVCSPA_OUT_MPA_PAX


    Vehicle position in X-axis
    (mm)

    [Description]

    A vehicles position is displayed.

    4R_MVCSPA_OUT_MPA_PAY


    Vehicle position in Y-axis
    (mm)

    [Description]

    A vehicles position is displayed.

    4R_MVCSPA_OUT_MPA_PATH


    Vehicle Angle
    (Degree)

    [Description]

    The angle of the vehicles to a parking frame is displayed.

    4R_MVCSPA_OUT_MPA_TANG


    Data of target steering angle
    (Degree)

    [Description]

    Target steering angle to whom parking assist is pointing is displayed.

    4R_MVCSPA_OUT_MPA_STRANG


    EPS Steering angle
    (Degree)

    [Description]

    The steering angle which EPS is detecting is displayed.

    4R_MVCSPA_OUT_MPA_VSPAVE


    Average of left and right back wheel speed
    (km/h / MPH)

    [Description]

    The average speed of a right-and-left rear tire is displayed.

    4R_MVCSPA_OUT_MPA_MODE


    MVC or PA mode
    (MVC / PA)

    [Description]

    The operational mode of a system is displayed.
    MVC: Multi view camera mode
    PA: Parking assist mode

    4R_MVCSPA_OUT_MPA_STOP


    Stop judgment
    (ON / OFF)

    [Description]

    When vehicles are in a halt condition, it is displayed as ON.

    4R_MVCSPA_OUT_MPA_FWDPOS


    Forward judgment
    (ON / OFF)

    [Description]

    When vehicles are in an advance state, it is displayed as ON.

    4R_MVCSPA_OUT_MPA_RVSPOS


    Reverse judgment
    (ON / OFF)

    [Description]

    When vehicles are in a retreat state, it is displayed as ON.

    4R_MVCSPA_OUT_MPA_NPOS


    N position judgment
    (ON / OFF)

    [Description]

    When a shift position is N, it is displayed as ON.

    4R_MVCSPA_OUT_MPA_PPOS


    P position judgment
    (ON / OFF)

    [Description]

    When a shift position is P, it is displayed as ON.

    4R_MVCSPA_OUT_MPA_DOOR


    Open door judgment
    (ON / OFF)

    [Description]

    When more than one door is opened, it is displayed as ON.

    4R_MVCSPA_OUT_MPA_PASTPR


    Vehicle stop request
    (ON / OFF)

    [Description]

    When the stop demand of vehicles is given from a system to a driver during parking assist operation, it is displayed as ON.

    4R_MVCSPA_OUT_MPA_PASTAY


    Steering wheel turn request during stop condition
    (ON / OFF)

    [Description]

    After vehicles have stopped to a driver, when the demand of steering is given from a system during parking assistant operation, it is displayed as ON.

    4R_MVCSPA_OUT_MPA_PAACTIVE


    PA operation request flag
    (ON / OFF)

    [Description]

    When a parking assist operation demand is advanced, it is displayed as ON.

    4R_MVCSPA_OUT_MPA_ISINH


    Idle-stop prohibit request
    (ON / OFF)

    [Description]

    To a PGM-FI system, when an idling stop prohibition demand is advanced, it is displayed as ON.

    4R_MVCSPA_OUT_MPA_PAMODE


    Parking assist mode
    (OFF / Left back-in parking / Right back-in parking / Left parallel parking / Right parallel parking)

    [Description]

    The operational mode of parking assist is displayed.
    When the parking assist is not operating, it is displayed as OFF.

    4R_MVCSPA_OUT_MPA_PADIR


    Direction of parking assist
    (OFF / 1st forward / 1st reverse / 2nd forward / 2nd reverse)

    [Description]

    The state of advance to which parking assist is pointing, or retreat is displayed.
    When the parking assist is not operating, it is displayed as OFF.

    4R_MVCSPA_OUT_MPA_PASEC


    Parking assist section number

    [Description]

    The state under parking assistant operation is displayed.

    4R_MVCSPA_MAP_SELECT


    Route map index

    [Description]

    The selection course of parking assistance is displayed.

    4R_MVCSPA_OUT_MPA_PASTATE


    Parking assist state number

    [Description]

    The system action state under parking assistant operation is displayed.

    0: STOP
    1: Parking area searching
    2: Under parking assistant control
    3: A parking assistant stop or completion

    4R_MVCSPA_OUT_MPA_PACLCODE


    Parking assist cancel code

    [Description]

    The factor by which the system stopped operation is displayed during parking assist operation.

    0: No Code
    1: Cancel switch input
    2: Steering torque input
    3: Shift position operated
    4: Parking brake operated
    5: VSA OFF
    6: Vehicle speed over
    7: Stop position over
    8: Drive backward after K-turn
    9: VSA intervention
    10: EPS steering angle error
    11: EPS abort
    12: Abnormalities in steering angle data
    13: Parking assist use improper judging
    17: Assistant rate fall (EPS abort)
    18: Abnormalities in a directions steering angle (EPS abort)
    19: Abnormalities in a course
    20: Normal end

    4R_MVCSPA_OUT_MPA_PASTNG


    Parking assist start error code

    [Description]

    The factor by which the system stopped operation at the time of a parking assist operation start is displayed.

    0: No Code
    1: Doors are opened
    2: Door mirrors are closed.
    3: VSA OFF
    4: A shift position is except advance.
    5: Vehicles have not stopped.
    6: The brake pedal is not stepped on.
    7: The parking brake is operating.
    8: The steering wheel is turned.
    9: Those with a steering wheel torque input
    10: The engine has not started.
    11: EPS is operating.

    4R_MVCSPA_EPS_MPA_PASTATE


    EPS parking assist condition

    [Description]

    The state of EPS at the time of parking assistant operation is displayed.

    0: INHIBIT
    1: AVAILABLE
    2: ACTIVE
    3: ABORT
    7: FAILURE

    4R_MVCSPA_EPS_MPA_PAINH


    Parking assist prohibit cause

    [Description]

    The factor which the parking assist system forbade operation is displayed.

    0: No Code
    1: Vehicle speed over
    2: Steering torque input
    4: EPS assistant rate fall
    8: The abnormalities in an input signal
    16: Steering angle deviation over
    32: EPS is temporarily out of order.

    4R_MVCS_U1280

    U1280
    Communication Bus line Error on BCAN

    DTC store unit

    POSSIBLE FAILURES

    DTC clear conditions

    4R_MVCS_U1281

    U1281
    Lost communication with MICU on BCAN

    DTC store unit

    POSSIBLE FAILURES

    DTC clear conditions

    4R_MVCS_U1282

    U1282
    Lost communication with Driver's MICU on BCAN

    DTC store unit

    POSSIBLE FAILURES

    DTC clear conditions

    4R_MVCS_U1283

    U1283
    Lost communication with Passenger's MICU on BCAN

    DTC store unit

    POSSIBLE FAILURES

    DTC clear conditions

    4R_MVCS_U0029

    U0029
    Communication Bus line Error on FCAN

    DTC store unit

    POSSIBLE FAILURES

    DTC clear conditions

    4R_MVCS_B14A1

    B14A1
    MVC CPU Error

    DTC store unit

    POSSIBLE FAILURES

    DTC clear conditions

    4R_MVCS_B14A2

    B14A2
    MVC EEPROM Error

    DTC store unit

    POSSIBLE FAILURES

    DTC clear conditions

    4R_MVCS_U128E

    U128E
    Lost communication with NAVI on BCAN

    DTC store unit

    POSSIBLE FAILURES

    DTC clear conditions

    4R_MVCS_U0100

    U0100
    Lost communication with AT/CVT on BCAN

    DTC store unit

    POSSIBLE FAILURES

    DTC clear conditions

    4R_MVCS_U0155

    U0155
    Lost communication with METER on BCAN

    DTC store unit

    POSSIBLE FAILURES

    DTC clear conditions

    4R_MVCS_U0121

    U0121
    Lost communication with ABS on BCAN

    DTC store unit

    POSSIBLE FAILURES

    DTC clear conditions

    4R_MVCS_U0122

    U0122
    Lost communication with VSA on BCAN

    DTC store unit

    POSSIBLE FAILURES

    DTC clear conditions

    4R_MVCS_U0126

    U0126
    Lost communication with Steering angle sensor

    DTC store unit

    POSSIBLE FAILURES

    DTC clear conditions

    4R_MVCS_B14A3

    B14A3
    Steering angle sensor failure 3

    DTC store unit

    POSSIBLE FAILURES

    DTC clear conditions

    4R_MVCS_B14A4

    B14A4
    Steering angle sensor failure 4

    DTC store unit

    POSSIBLE FAILURES

    DTC clear conditions

    4R_MVCS_B14A5

    B14A5
    Battery power Input voltage failure

    DTC store unit

    POSSIBLE FAILURES

    DTC clear conditions

    4R_MVCS_B14A6

    B14A6
    Front camera image input failure

    DTC store unit

    POSSIBLE FAILURES

    DTC clear conditions

    4R_MVCS_B14A7

    B14A7
    Rear camera image input failure

    DTC store unit

    POSSIBLE FAILURES

    DTC clear conditions

    4R_MVCS_B14A8

    B14A8
    Left side camera image input failure

    DTC store unit

    POSSIBLE FAILURES

    DTC clear conditions

    4R_MVCS_B14A9

    B14A9
    Right side camera image input failure

    DTC store unit

    POSSIBLE FAILURES

    DTC clear conditions

    4R_MVCS_B14AA

    B14AA
    Steering angle sensor failure 1

    DTC store unit

    POSSIBLE FAILURES

    DTC clear conditions

    4R_MVCS_B14AB

    B14AB
    Steering angle sensor failure 2

    DTC store unit

    POSSIBLE FAILURES

    DTC clear conditions

    4R_MVCS_B14AC

    B14AC
    Shift position ON failure

    DTC store unit

    POSSIBLE FAILURES

    DTC clear conditions

    4R_MVCS_B14AD

    B14AD
    Vehicle speed sensor failure (transmission vehicle Speed failure)

    DTC store unit

    POSSIBLE FAILURES

    DTC clear conditions

    4R_MVCS_B14AE

    B14AE
    VSA failure (wheel speed sensor failure, steering angle sensor failure)

    DTC store unit

    POSSIBLE FAILURES

    DTC clear conditions

    4R_MVCS_B14AF

    B14AF
    Camera power supply voltage failure

    DTC store unit

    POSSIBLE FAILURES

    DTC clear conditions

    4R_MVCS_B14B0

    B14B0
    LED power supply voltage failure

    DTC store unit

    POSSIBLE FAILURES

    DTC clear conditions

    4R_MVCS_B14B1

    B14B1
    LED power supply current failure

    DTC store unit

    POSSIBLE FAILURES

    DTC clear conditions

    4R_MVCS_B14B2

    B14B2
    View change signal failure

    DTC store unit

    POSSIBLE FAILURES

    DTC clear conditions

    4R_MVCS_B14B3

    B14B3
    Camera aiming undone

    DTC store unit

    POSSIBLE FAILURES

    DTC clear conditions

    4R_MVCS_B14B4

    B14B4
    Camera aiming time out

    DTC store unit

    POSSIBLE FAILURES

    DTC clear conditions

    4R_MVCS_B14B5

    B14B5
    ASIC failure

    DTC store unit

    POSSIBLE FAILURES

    DTC clear conditions

    4R_MVCS_B14B6

    B14B6
    SDRAM failure

    DTC store unit

    POSSIBLE FAILURES

    DTC clear conditions

    4R_MVCS_B14B7

    B14B7
    Flash ROM failure

    DTC store unit

    POSSIBLE FAILURES

    DTC clear conditions

    4R_MVCS_B14B8

    B14B8
    Communication error between CPU and ASIC

    DTC store unit

    POSSIBLE FAILURES

    DTC clear conditions

    4R_MVCS_B14B9

    B14B9
    Wheel Speed Sensor Failure

    DTC store unit

    POSSIBLE FAILURES

    DTC clear conditions

    4R_MVCS_B14BA

    B14BA
    Steering angle sensor failure 5

    DTC store unit

    POSSIBLE FAILURES

    DTC clear conditions

    4R_MVCS_B14BB

    B14BB
    Steering angle sensor failure 6

    DTC store unit

    POSSIBLE FAILURES

    DTC clear conditions

    4R_MVCS_B14BC

    B14BC
    Steering angle Sensor Failure 7

    DTC store unit

    POSSIBLE FAILURES

    DTC clear conditions

    4R_MVCS_B14C0

    B14C0
    Lost communication with AT/CVT system detected by Gauge Control Module

    DTC store unit

    POSSIBLE FAILURES

    DTC clear conditions

    4R_MVCS_B14C1

    B14C1
    Lost communication with ABS/VSA system detected by Gauge Control Module

    DTC store unit

    POSSIBLE FAILURES

    DTC clear conditions

    4R_MVCS_U128D

    U128D
    Lost communication with Gauge Control Module on BCAN

    DTC store unit

    POSSIBLE FAILURES

    DTC clear conditions

    4R_MVCSPA_U0100

    U0100
    Lost communication with PGM-FI on FCAN

    DTC store unit

    POSSIBLE FAILURES

    DTC clear conditions

    4R_MVCSPA_U0101

    U0101
    Lost communication with AT/CVT on FCAN

    DTC store unit

    POSSIBLE FAILURES

    DTC clear conditions

    4R_MVCSPA_U0155

    U0155
    Lost communication with Gauge Control Module on FCAN

    DTC store unit

    POSSIBLE FAILURES

    DTC clear conditions

    4R_MVCSPA_U0122

    U0122
    Lost communication with VSA on FCAN

    DTC store unit

    POSSIBLE FAILURES

    DTC clear conditions

    4R_MVCSPA_U0131

    U0131
    Lost communication with EPS on FCAN

    DTC store unit

    POSSIBLE FAILURES

    DTC clear conditions

    4R_MVCSPA_B14BD

    B14BD
    CVT failure

    DTC store unit

    POSSIBLE FAILURES

    DTC clear conditions

    4R_MVCSPA_B14C3

    B14C3
    EPS failure

    DTC store unit

    POSSIBLE FAILURES

    DTC clear conditions

    4R_MVCSPA_B14C4

    B14C4
    PGM-FI failure

    DTC store unit

    POSSIBLE FAILURES

    DTC clear conditions

    4R_MVCSPA_B14C5

    B14C5
    Communication Error for display audio

    DTC store unit

    POSSIBLE FAILURES

    DTC clear conditions

    4R_MVCSPA_B14AF

    B14AF
    Camera Power Output Voltage

    DTC store unit

    POSSIBLE FAILURES

    DTC clear conditions

    4R_MVCSPA_B14B3

    B14B3
    Camera aiming incomplete

    DTC store unit

    POSSIBLE FAILURES

    DTC clear conditions

    4R_MVCSPA_B14BE

    B14BE
    Battery monitoring circuit failure

    DTC store unit

    POSSIBLE FAILURES

    DTC clear conditions

    4R_OPDS_VB

    PARAMETER SPECIFICATION

    BATTERY:
    (V)

    The battery is charged from the generator at about 12V to 15V while the engine is running.
    The BATTERY shows the battery voltage whenever ignition switch is on.

    4R_SSS_PCU


    PCU

    [Description]

    Power Control Unit
  • DTC
  • SELF CHECK
  • DATA LIST
  • SNAPSHOT
  • HISTORY DATA
  • 4R_SSS_SLOT


    KEYLESS ACCESS REMOTE SLOT / BACKUP CONTROL Unit

    [Description]

    KEYLESS ACCESS REMOTE SLOT / BACKUP CONTROL Unit
  • DTC
  • SELF CHECK
  • DATA LIST
  • SNAPSHOT
  • SYSTEM INFORMATION
  • HISTORY DATA
  • 4R_SSS_SMART


    KEYLESS ACCESS CONTROL Unit

    [Description]

    KEYLESS ACCESS CONTROL Unit
  • DTC
  • SELFCHECK
  • DATA LIST
  • SNAPSHOT
  • HISTORY DATA
  • SYSTEM INFORMATION
  • FUNCTION TEST
  • 4R_SSS_REGI


    REGISTRATION

    [Description]

    Registration Menu of each unit and keys
  • Registering a key or deleting a registered key
  • Replace PCU/BACK UP CONTROL/KEYLESS ACCCESS Control Unit
  • Replace KEYLESS ACCESS REMOTE SLOT / Replace BACKUP CONTROL Unit
  • Replace Smart Unit
  • Replace ECM/PCM
  • Replace MICU
  • 4R_SSS_INS_E


    INSPECTION

    [Description]

    Following items can be done:
  • DTC
  • Self Check
  • Communication Status
  • Electrical Steering Lock Power Turn On
  • 4R_SSS_REGI_E


    REGISTRATION

    [Description]

    Following items can be done:
  • Replace PCU
  • Replace PCU/BACK UP CONTROL/KEYLESS ACCCESS Control Unit
  • Replace Electrical Steering Lock
  • Replace Transmission Control Module
  • 4R_PCU_COMM_STAT


    COMMUNICATION STATUS

    [Description]

    The communication result of a smart power control unit, and electronic steering lock, KEYLESS ACCESS CONTROL Unit and a backup control unit can be checked.

    4R_PCU_HISTDATA


    HISTORY DATA

    [Description]

    The switch by which the smart power control unit input is carried out, and the history of a device of operation can be checked / cleared.

    4R_PCU_FUNCTEST


    FUNCTION TEST

    4R_SLOT_SYSINFO


    SYSTEM INFORMATION

    4R_SLOT_HISTDATA


    HISTORY DATA

    4R_SSS_KEYS


    KEYLESS ACCESS REMOTES

    [Description]

    Registering a key or deleting a registered key
  • Add a KEYLESS ACCESS REMOTE
  • Rewrite KEYLESS ACCESS REMOTES
  • All KEYLESS ACCESS REMOTES Lost
  • 4R_SSS_REP_SLOT


    REPLACE KEYLESS ACCESS REMOTE SLOT / BACKUP CONTROL Unit

    [Description]

    Please perform this function, when KEYLESS ACCESS REMOTE SLOT control unit or BACKUP CONTROL Unit are exchanged.

    4R_SSS_REP_SMART


    REPLACE KEYLESS ACCESS CONTROL Unit

    [Description]

    Please perform this function, when KEYLESS ACCESS CONTROL Unit are exchanged.

    4R_SSS_REP_ECM


    REPLACE ECM/PCM

    [Description]

    Please perform this function, when ECM/PCM are exchanged.

    4R_SSSREP_MCM


    REPLACE MCM

    [Description]

    Please perform this function, when MCM are exchanged.

    4R_SSS_REP_MICU


    REPLACE MICU

    [Description]

    Please perform this function, when MICU are exchanged.

    4R_SSS_ADD_ONE_KEY


    Add a KEYRESS ACCESS REMOTE

    [Description]

    You will need to prepare:
  • One Registered Key
  • One New Non-Registered Key
  • 4R_SSS_REWRITE_KEY


    REWRITE KEYLESS ACCESS REMOTES

    [Description]

    You will need to prepare:
  • One Registered Key
  • 4R_SSS_ALL_LOST_KEY


    ALL KEYLESS ACCESS REMOTES LOST

    [Description]

    You will need to prepare:
  • New Non-Registered Keys
  • 4R_SSS_2WAY_SETUP


    2-WAY KEYLESS SETUP

    [Description]

    This function is for after 13M ACURA MDX

    4R_SLOT_SYS_CHECK


    SYSTEM CHECK

    4R_SLOT_NO_OF_KEY


    NUMBER OF KEYLESS ACCESS REMOTEs

    4R_SLOT_STATUS_LOG


    STATUS LOG

    4R_PCU_COM_STATUS


    COMMUNICATION STATUS

    4R_PCU_ESL_ON


    Electrical Steering Lock POWER TURN ON

    4R_SSS_REP_PCU


    REPLACE PCU
    REPLACE PCU/Backup Unit/KEYLESS ACCESS Control Unit

    [Description]

    Ensure the following conditions are met before beginning this procedure:
  • One (1) and only one (1) remote is in the vehicle.
  • All other remotes to be programmed are at least 6 feet away from the vehicle and ready to be traded in and out of the vehicle.
  • Connect a battery booster to the vehicle's battery.
  • 4R_SSS_REP_ESL


    REPLACE Electrical Steering Lock

    [Description]

    Please perform this function, when Electrical Steering Lock are exchanged.

    4R_SSS_REP_TCU


    REPLACE TCU

    [Description]

    Please perform this function, when TCU are exchanged.

    4R_PCU_PFT_01


    SWITCH ILLUMINATION

    [Description]

    The lighting ofEngin Start/Stop Switch is turned on for 30 seconds every 100% in brightness.

    4R_PCU_PFT_02


    PCU KEY OUT

    [Description]

    The PCU KEY output is turned on for 30 seconds.

    4R_PCU_PFT_03


    LED INDICATOR

    [Description]

    The Engin Start/Stop Switch indicator is turned on for 30 seconds.

    4R_OSS_ONEPUSH_01


    ONE PUSH START SYSTEM

    [Picture]

    Keyless remote

    Vehicle button

    4R_BCK_HOK_01


    One Push System Registration Help


    4R_PCU_0200

    PARAMETER HELP


    CONTROLED POWER STATUS
    (OFF / ACC / ON ENGINE STOP / ON ENGINE RUN / START / REMOTE)

    [Description]

    The power supply position that PCU controls is displayed.

    4R_PCU_0201

    PARAMETER HELP


    +B BACK UP
    (V)

    [Description]

    The voltage of +B BACK UP terminal input to PCU is displayed.

    [Operating range]

    10 - 15[V]

    4R_PCU_0202

    PARAMETER HELP


    +B SMART
    (V)

    [Description]

    The voltage of +B SMART terminal input to PCU is displayed.

    [Operating range]

    10 - 15[V]

    4R_PCU_0203

    PARAMETER HELP


    IG1a
    (V)

    [Description]

    The voltage of the terminal IG1a output from PCU is displayed.

    [Operating range]

    10 - 15[V]

    4R_PCU_0204

    PARAMETER HELP


    IG1b
    (V)

    [Description]

    The voltage of the terminal IG1b output from PCU is displayed.

    [Operating range]

    10 - 15[V]

    4R_PCU_0205

    PARAMETER HELP


    IG2
    (V)

    [Description]

    The voltage of IG2 terminal input to PCU is displayed.

    [Operating range]

    10 - 15[V]

    4R_PCU_0206

    PARAMETER HELP


    STRQ
    (V)

    [Description]

    The voltage of the terminal STRQ of PCU is displayed.

    [Operating range]

    10 - 15[V]

    4R_PCU_0207

    PARAMETER HELP


    Electrical Steering Lock POWER
    (V)

    [Description]

    The voltage of the terminal Electrical Steering Lock PWR output from PCU is displayed.

    [Operating range]

    10 - 15[V]

    4R_PCU_0208

    PARAMETER HELP


    MTR CUT1
    (V)

    [Description]

    The voltage of the terminal MTR CUT1 output from PCU is displayed.

    [Operating range]

    0 - 15[V]

    4R_PCU_0209

    PARAMETER HELP


    MTR CUT2
    (V)

    [Description]

    The voltage of the terminal MTR CUT2 output from PCU is displayed.

    [Operating range]

    0 - 15[V]

    4R_PCU_020A00B7

    PARAMETER HELP


    START STOP SWITCH HIGH SIDE
    (OFF / ON)

    [Description]

    The state of SS1 (+) input to PCU is displayed.

    4R_PCU_020A00B6

    PARAMETER HELP


    START STOP SWITCH LOW SIDE
    (OFF / ON)

    [Description]

    The state of SS2 (-) input to PCU is displayed.

    4R_PCU_020A00B5

    PARAMETER HELP


    FOOT BRAKE
    (OFF / ON)

    [Description]

    The state of the foot brake is displayed.

    4R_PCU_020A00B4

    PARAMETER HELP


    PARKING BRAKE
    (OFF / ON)

    [Description]

    The state of the parking brake is displayed.
    Electric Parking Brake equipment vehicle is displayed as ON, only when continuing operating a parking brake switch to the apply side.

    4R_PCU_020A00B3

    PARAMETER HELP


    SLOT SWITCH HALF INSERT
    (OFF / ON)

    [Description]

    The state of the switch at the HALF position of the key slot is displayed.

    4R_PCU_020A00B2

    PARAMETER HELP


    SLOT SWITCH FULL INSERT
    (OFF / ON)

    [Description]

    The state of the switch at the FULL position of the key slot is displayed.

    4R_PCU_020A00B1

    PARAMETER HELP


    SMART SYSTEM CANCEL SWITCH
    (OFF / ON)

    [Description]

    The state of the smart system cancellation switch is displayed.

    4R_PCU_020A00B0

    PARAMETER HELP


    SCS
    (OPEN / SHORT)

    [Description]

    The state of the terminal SCS is displayed.

    4R_PCU_020A01B7

    PARAMETER HELP


    Electrical Steering Lock SWITCH C
    (OFF / ON)

    [Description]

    The state of the terminal Electrical Steering Lock SW C input to PCU is displayed.

    4R_PCU_020A01B6

    PARAMETER HELP


    SHIFTER KEY SWITCH
    (OFF / ON)

    [Description]

    The state of the terminal shifter key switch input to PCU is displayed.

    4R_PCU_020A01B5

    PARAMETER HELP


    SIL CLUTCH Switch
    (OFF / ON)

    [Description]

    The state of the terminal SIL CLUTCH SW input to PCU is displayed.

    4R_PCU_020A01B4

    PARAMETER HELP


    Electrical Steering Lock SWITCH D
    (OFF / ON)

    [Description]

    The state of the terminal Electrical Steering Lock SW D input to PCU is displayed.

    4R_PCU_020A01B2

    PARAMETER HELP


    AT SHIFT POSITION P
    (OFF / ON)

    [Description]

    The state of terminal P input to PCU is displayed.

    4R_PCU_020A01B1

    PARAMETER HELP


    AT SHIFT POSITION P-PIN
    (OFF / ON)

    [Description]

    The state of the terminal P-PIN input to PCU is displayed.

    4R_PCU_020A01B0

    PARAMETER HELP


    CLUTCH SWITCH
    (OFF / ON)

    [Description]

    The state of the terminal CLUTCH input to PCU is displayed.

    4R_PCU_071000B7

    HISTORY DATA HELP


    START STOP SWITCH HIGH SIDE
    (OK / NOT CONFIRMED)

    [Description]

    OK :
    Confirmed ON and OFF
    NOT CONFIRMED :
    Confirmed ON or OFF
    (ERROR)

    [HISTORY DATA CLEAR PROCEDURE WITH THE HDS]

    Press the [HISTORY CLEAR ICON] on the right side of History Data Screen.

    [HISTORY CLEAR ICON]

    4R_PCU_071000B6

    HISTORY DATA HELP


    START STOP SWITCH LOW SIDE
    (OK / NOT CONFIRMED)

    [Description]

    OK :
    Confirmed ON and OFF
    NOT CONFIRMED :
    Confirmed ON or OFF
    (ERROR)

    [HISTORY DATA CLEAR PROCEDURE WITH THE HDS]

    Press the [HISTORY CLEAR ICON] on the right side of History Data Screen.

    [HISTORY CLEAR ICON]

    4R_PCU_071000B5

    HISTORY DATA HELP


    FOOT BRAKE
    (OK / NOT CONFIRMED)

    [Description]

    OK :
    Confirmed ON and OFF
    NOT CONFIRMED :
    Confirmed ON or OFF
    (ERROR)

    [HISTORY DATA CLEAR PROCEDURE WITH THE HDS]

    Press the [HISTORY CLEAR ICON] on the right side of History Data Screen.

    [HISTORY CLEAR ICON]

    4R_PCU_071000B4

    HISTORY DATA HELP


    PARKING BRAKE
    (OK / NOT CONFIRMED)

    [Description]

    OK :
    Confirmed ON and OFF
    NOT CONFIRMED :
    Confirmed ON or OFF
    (ERROR)

    [HISTORY DATA CLEAR PROCEDURE WITH THE HDS]

    Press the [HISTORY CLEAR ICON] on the right side of History Data Screen.

    [HISTORY CLEAR ICON]

    4R_PCU_071000B3

    HISTORY DATA HELP


    SLOT SWITCH HALF INSERT
    (OK / NOT CONFIRMED)

    [Description]

    OK :
    Confirmed ON and OFF
    NOT CONFIRMED :
    Confirmed ON or OFF
    (ERROR)

    [HISTORY DATA CLEAR PROCEDURE WITH THE HDS]

    Press the [HISTORY CLEAR ICON] on the right side of History Data Screen.

    [HISTORY CLEAR ICON]

    4R_PCU_071000B2

    HISTORY DATA HELP


    SLOT SWITCH FULL INSERT
    (OK / NOT CONFIRMED)

    [Description]

    OK :
    Confirmed ON and OFF
    NOT CONFIRMED :
    Confirmed ON or OFF
    (ERROR)

    [HISTORY DATA CLEAR PROCEDURE WITH THE HDS]

    Press the [HISTORY CLEAR ICON] on the right side of History Data Screen.

    [HISTORY CLEAR ICON]

    4R_PCU_071000B1

    HISTORY DATA HELP


    SMART SYSTEM CANCEL SWITCH
    (OK / NOT CONFIRMED)

    [Description]

    OK :
    Confirmed ON and OFF
    NOT CONFIRMED :
    Confirmed ON or OFF
    (ERROR)

    [HISTORY DATA CLEAR PROCEDURE WITH THE HDS]

    Press the [HISTORY CLEAR ICON] on the right side of History Data Screen.

    [HISTORY CLEAR ICON]

    4R_PCU_071000B0

    HISTORY DATA HELP


    SCS
    (OK / NOT CONFIRMED)

    [Description]

    OK :
    Confirmed ON and OFF
    NOT CONFIRMED :
    Confirmed ON or OFF
    (ERROR)

    [HISTORY DATA CLEAR PROCEDURE WITH THE HDS]

    Press the [HISTORY CLEAR ICON] on the right side of History Data Screen.

    [HISTORY CLEAR ICON]

    4R_PCU_071001B7

    HISTORY DATA HELP


    Electrical Steering Lock SWITCH C
    (OK / NOT CONFIRMED)

    [Description]

    OK :
    Confirmed ON and OFF
    NOT CONFIRMED :
    Confirmed ON or OFF
    (ERROR)

    [HISTORY DATA CLEAR PROCEDURE WITH THE HDS]

    Press the [HISTORY CLEAR ICON] on the right side of History Data Screen.

    [HISTORY CLEAR ICON]

    4R_PCU_071001B5

    HISTORY DATA HELP


    SIL CLUTCH SWITCH
    (OK / NOT CONFIRMED)

    [Description]

    OK :
    Confirmed ON and OFF
    NOT CONFIRMED :
    Confirmed ON or OFF
    (ERROR)

    [HISTORY DATA CLEAR PROCEDURE WITH THE HDS]

    Press the [HISTORY CLEAR ICON] on the right side of History Data Screen.

    [HISTORY CLEAR ICON]

    4R_PCU_071001B4

    HISTORY DATA HELP


    Electrical Steering Lock SWITCH D
    (OK / NOT CONFIRMED)

    [Description]

    OK :
    Confirmed ON and OFF
    NOT CONFIRMED :
    Confirmed ON or OFF
    (ERROR)

    [HISTORY DATA CLEAR PROCEDURE WITH THE HDS]

    Press the [HISTORY CLEAR ICON] on the right side of History Data Screen.

    [HISTORY CLEAR ICON]

    4R_PCU_071001B3

    HISTORY DATA HELP


    COMMUNICATION WITH BACKUP UNIT
    (OK / NOT CONFIRMED)

    [Description]

    OK :
    Confirmed ON and OFF
    NOT CONFIRMED :
    Confirmed ON or OFF
    (ERROR)

    [HISTORY DATA CLEAR PROCEDURE WITH THE HDS]

    Press the [HISTORY CLEAR ICON] on the right side of History Data Screen.

    [HISTORY CLEAR ICON]

    4R_PCU_071001B2

    HISTORY DATA HELP


    AT SHIFT POSITION P
    (OK / NOT CONFIRMED)

    [Description]

    OK :
    Confirmed ON and OFF
    NOT CONFIRMED :
    Confirmed ON or OFF
    (ERROR)

    The value doesn't change from "NOT CONFIRMED" for the car equipped with the manual transmission.

    [HISTORY DATA CLEAR PROCEDURE WITH THE HDS]

    Press the [HISTORY CLEAR ICON] on the right side of History Data Screen.

    [HISTORY CLEAR ICON]

    4R_PCU_071001B1

    HISTORY DATA HELP


    AT SHIFT POSITION P-PIN
    (OK / NOT CONFIRMED)

    [Description]

    OK :
    Confirmed ON and OFF
    NOT CONFIRMED :
    Confirmed ON or OFF
    (ERROR)

    The value doesn't change from "NOT CONFIRMED" for the car equipped with the manual transmission.

    [HISTORY DATA CLEAR PROCEDURE WITH THE HDS]

    Press the [HISTORY CLEAR ICON] on the right side of History Data Screen.

    [HISTORY CLEAR ICON]

    4R_PCU_071001B0

    HISTORY DATA HELP


    CLUTCH SWITCH
    (OK / NOT CONFIRMED)

    [Description]

    OK :
    Confirmed ON and OFF
    NOT CONFIRMED :
    Confirmed ON or OFF
    (ERROR)

    [HISTORY DATA CLEAR PROCEDURE WITH THE HDS]

    Press the [HISTORY CLEAR ICON] on the right side of History Data Screen.

    [HISTORY CLEAR ICON]

    4R_PCU_010205B67

    STATUS HELP


    MTR CUT1 (Cont) Status

    4R_PCU_010205B5

    STATUS HELP


    MTR CUT2 (IG) Status

    4R_PCU_010205B2

    STATUS HELP


    IG1 Input State of Electrical Steering Lock

    4R_PCU_010205B1

    STATUS HELP


    MTRCONT Status of Electrical Steering Lock

    4R_PCU_010205B0

    STATUS HELP


    Electrical Steering Lock Motor Status

    4R_PCU_010206B67

    STATUS HELP


    MTR CUT1 (Cont) Status

    4R_PCU_010206B5

    STATUS HELP


    MTR CUT2 (IG) Status

    4R_PCU_010206B1

    STATUS HELP


    Miss Operation Happened

    4R_PCU_010206B0

    STATUS HELP


    Operation Status

    4R_PCU_010207B67

    STATUS HELP


    MTR CUT1 (Cont) Status

    4R_PCU_010207B5

    STATUS HELP


    MTR CUT2 (IG) Status

    4R_PCU_010207B1

    STATUS HELP


    Miss Operation Happened

    4R_PCU_010207B0

    STATUS HELP


    Operation Status

    4R_PCU_010212B65

    STATUS HELP


    Electrical Steering Lock ID Status

    4R_PCU_010212B3

    STATUS HELP


    Switch D detection for Unlock Status

    4R_PCU_010212B2

    STATUS HELP


    Switch C detection for Unlock Status

    4R_PCU_010212B1

    STATUS HELP


    Switch B detection for Unlock Status

    4R_PCU_010212B0

    STATUS HELP


    Switch A detection for Lock Status

    4R_PCU_010A01B6

    STATUS HELP


    Electrical Steering Lock ID Status

    4R_PCU_010A01B5

    STATUS HELP


    Electrical Steering Lock ID Authentication Result

    4R_PCU_010A01B4

    STATUS HELP


    IG1 Input

    4R_PCU_010A01B3

    STATUS HELP


    Wheel Speed Data Failed

    4R_PCU_010A01B2

    STATUS HELP


    Vehicle Speed

    4R_PCU_010A01B10

    STATUS HELP


    MTR CONT Output Status

    4R_PCU_010A02B10

    STATUS HELP


    MTR CONT Cut Status

    4R_PCU_010A04B210

    STATUS HELP


    FOB KEY Authentication Result

    4R_PCU_010A08B7

    STATUS HELP


    Electrical Steering Lock ID Authentication Result between PCU and SMART

    4R_PCU_010A08B6

    STATUS HELP


    Electrical Steering Lock Status Check

    4R_PCU_010A08B5

    STATUS HELP


    Electrical Steering Lock Locking Status

    4R_PCU_010A08B4

    STATUS HELP


    MTR CONT Output Status

    4R_PCU_010A08B3

    STATUS HELP


    Stored Electrical Steering LockID in SMART ECU

    4R_PCU_010A08B2

    STATUS HELP


    IG1 Input

    4R_PCU_010A08B1

    STATUS HELP


    Electrical Steering Lock ID Authentication Result

    4R_PCU_010A0BB10

    STATUS HELP


    Clear Key Authentication Result

    4R_PCU_010A0DB10

    STATUS HELP


    MTR CONT OFF Status

    4R_PCU_010C01B6

    STATUS HELP


    Electrical Steering Lock ID Status

    4R_PCU_010C01B5

    STATUS HELP


    Electrical Steering Lock ID Authentication Result

    4R_PCU_010C01B4

    STATUS HELP


    IG1 Input

    4R_PCU_010C01B3

    STATUS HELP


    Wheel Speed Data Failed

    4R_PCU_010C01B2

    STATUS HELP


    Vehicle Speed

    4R_PCU_010C01B10

    STATUS HELP


    MTR CONT Output Status

    4R_PCU_010C02B10

    STATUS HELP


    MTR CONT Cut Status

    4R_PCU_010C04B210

    STATUS HELP


    FOB KEY Authentication Result

    4R_PCU_010C08B7

    STATUS HELP


    Electrical Steering Lock ID Authentication Result between PCU and SLOT

    4R_PCU_010C08B6

    STATUS HELP


    Electrical Steering Lock Status Check

    4R_PCU_010C08B5

    STATUS HELP


    Electrical Steering Lock Locking Status

    4R_PCU_010C08B4

    STATUS HELP


    MTR CONT Output Status

    4R_PCU_010C08B3

    STATUS HELP


    Stored Electrical Steering LockID in SMART ECU

    4R_PCU_010C08B2

    STATUS HELP


    IG1 Input

    4R_PCU_010C08B1

    STATUS HELP


    Electrical Steering Lock ID Authentication Result

    4R_PCU_010C0BB10

    STATUS HELP


    Clear Key Authentication Result

    4R_PCU_010C0DB10

    STATUS HELP


    MTR CONT OFF Status

    4R_PCU_022001B7

    PARAMETER HELP


    DRIVER DOOR KEY CYLINDER UNLOCK SWITCH
    (ON / OFF)

    [Description]

    The state of the key cylinder unlock switch of the driver's door is displayed.
    When the key cylinder is operated to the unlock side, it is displayed ON.

    4R_PCU_022001B6

    PARAMETER HELP


    DRIVER DOOR KEY CYLINDER LOCK SWITCH
    (ON / OFF)

    [Description]

    The state of the key cylinder lock switch of the driver's door is displayed.
    When the key cylinder is operated to the lock side, it is displayed ON.

    4R_PCU_022001B2

    PARAMETER HELP


    DRIVER DOOR SILCON LOCK SWITCH
    (ON / OFF)

    [Description]

    The state of the door lock knob switch of the driver's seat door is displayed.
    When the door is locked, it is displayed ON.

    4R_PCU_022101

    PARAMETER HELP


    LEFT FRONT WHEEL SPEED (B-CAN)
    (km/h) (mile/h)

    [Description]

    Displays left front wheel speed that ABS/VSA detects from the data received via B-CAN.
    When 255km/h remains displayed, B-CAN line failure could be considered.
    Displays the left front wheel speed that ABS/VSA detects received via F-CAN.

    4R_PCU_022102

    PARAMETER HELP


    RIGHT FRONT WHEEL SPEED (B-CAN)
    (km/h) (mile/h)

    [Description]

    Displays right front wheel speed that ABS/VSA detects from the data received via B-CAN.
    When 255km/h remains displayed, B-CAN line failure could be considered.

    4R_PCU_022103

    PARAMETER HELP


    LEFT REAR WHEEL SPEED (B-CAN)
    (km/h) (mile/h)

    [Description]

    Displays left rear wheel speed that ABS/VSA detects from the data received via B-CAN.
    When 255km/h remains displayed, B-CAN line failure could be considered.

    4R_PCU_022104

    PARAMETER HELP


    RIGHT REAR WHEEL SPEED (B-CAN)
    (km/h) (mile/h)

    [Description]

    Displays right rear wheel speed that ABS/VSA detects from the data received via B-CAN.
    When 255km/h remains displayed, B-CAN line failure could be considered.

    4R_PCU_022107

    PARAMETER HELP


    WHEEL SPEED ALIVE COUNTER (B-CAN)

    4R_PCU_022108

    PARAMETER HELP


    WHEEL SPEED CHECK SUM (B-CAN)

    4R_PCU_022201B7

    PARAMETER HELP


    METER DECREASE IN LIGHTS CANCELLATION
    (NORMAL / CANCEL)

    4R_PCU_022201B6

    PARAMETER HELP


    ILLUMINATION STATUS
    (ON / OFF)

    4R_PCU_022201B43210

    PARAMETER HELP


    ILLUMINATION BRIGHTNESS STEP

    [Operating range]

    MIN : 1
    MAX : 22

    4R_PCU_022202B65

    PARAMETER HELP


    METER WELCOME ILLUMINATION STATUS
    (WELCOME / GOOD BYE)

    4R_PCU_022202B43210

    PARAMETER HELP


    ILLUMINATION BRIGHTNESS STEP MAX VALUE

    4R_PCU_022301B7

    PARAMETER HELP


    R/C ENGINE STARTER STATUS
    (ON / OFF)

    4R_PCU_022301B3

    PARAMETER HELP


    R/C ENGINE STARTER COOPERATIVE CONTROL STATUS
    (ON / OFF)

    4R_PCU_EAT_SPEED

    PARAMETER HELP


    VEHICLE SPEED (F-CAN)
    (km/h) (mile/h)

    [Description]

    Displays the vehicle speed that AT detects that is received via F-CAN.

    4R_PCU_023003B4

    PARAMETER HELP


    EAT CAN ALIVE COUNTER
    (NORMAL / FAILED)

    4R_PCU_023003B0

    PARAMETER HELP


    EAT CAN CHECK SUM
    (NORMAL / FAILED)

    4R_PCU_023101

    PARAMETER HELP


    LEFT FRONT WHEEL SPEED (F-CAN)
    (km/h) (mile/h)

    [Description]

    Displays the left front wheel speed that ABS/VSA detects from the data received via F-CAN.
    When 255km/h remains displayed, F-CAN line failure could be considered.

    4R_PCU_023102

    PARAMETER HELP


    RIGHT FRONT WHEEL SPEED (F-CAN)
    (km/h) (mile/h)

    [Description]

    Displays the left front wheel speed that ABS/VSA detects from the data received via F-CAN.
    When 255km/h remains displayed, F-CAN line failure could be considered.

    4R_PCU_023103

    PARAMETER HELP


    LEFT REAR WHEEL SPEED (F-CAN)
    (km/h) (mile/h)

    [Description]

    Displays the left front wheel speed that ABS/VSA detects from the data received via F-CAN.
    When 255km/h remains displayed, F-CAN line failure could be considered.

    4R_PCU_023104

    PARAMETER HELP


    RIGHT REAR WHEEL SPEED (F-CAN)
    (km/h) (mile/h)

    [Description]

    Displays the left front wheel speed that ABS/VSA detects from the data received via F-CAN.
    When 255km/h remains displayed, F-CAN line failure could be considered.

    4R_PCU_023105B4

    PARAMETER HELP


    ABS/VSA CAN ALIVE COUNTER
    (NORMAL / FAILED)

    4R_PCU_023105B0

    PARAMETER HELP


    ABS/VSA CAN CHECK SUM
    (NORMAL / FAILED)

    4R_PCU_023201B7

    PARAMETER HELP


    ENGINE RUN STATUS
    (RUN / NOT START)

    [Description]

    The engine operating state received via F-CAN is displayed.
    (Data which PGM-FI ECU transmitted)

    4R_PCU_023201B6

    PARAMETER HELP


    STARTER RELAY DRIVE STATUS
    (STOP / DRIVE)

    [Description]

    The starter relay operating state received via F-CAN is displayed.
    (Data which PGM-FI ECU transmitted)

    4R_PCU_023201B4

    PARAMETER HELP


    ENGINE STOP
    (STOP / DRIVE)

    [Description]

    The engine stop state received via F-CAN is displayed.
    (Data which PGM-FI ECU transmitted)

    4R_PCU_023201B2

    PARAMETER HELP


    ENGINE START GUIDE INHIBIT
    (PERMIT / INHIBIT)

    [Description]

    The state of the engine start guide display received via F-CAN is displayed.
    (Data which PGM-FI ECU transmitted)

    4R_PCU_023202B4

    PARAMETER HELP


    ECM CAN ALIVE COUNTER
    (NORMAL / FAILED)

    4R_PCU_023202B0

    PARAMETER HELP


    ECM CAN CHECK SUM
    (NORMAL / FAILED)

    4R_PCU_023501B3

    PARAMETER HELP


    SIL CLUTCH SWITCH (F-CAN)
    (ON / OFF)

    [Description]

    The state of the clutch pedal stroke sensor received via F-CAN is displayed.
    (Data which PGM-FI ECU transmitted)

    4R_PCU_010203

    STATUS HELP


    IGNTRX23
    (0 - 255)

    [Description]

    When trouble occurs, this data is used for the analysis.

    4R_PCU_010204

    STATUS HELP


    IGNTRX24
    (0 - 255)

    [Description]

    When trouble occurs, this data is used for the analysis.

    4R_PCU_010205

    STATUS HELP


    IGNTRX25
    (0 - 255)

    [Description]

    When trouble occurs, this data is used for the analysis.

    4R_PCU_010206

    STATUS HELP


    IGNTRX26
    (0 - 255)

    [Description]

    When trouble occurs, this data is used for the analysis.

    4R_PCU_010207

    STATUS HELP


    IGNTRX27
    (0 - 255)

    [Description]

    When trouble occurs, this data is used for the analysis.

    4R_PCU_010210

    STATUS HELP


    IGNTRX23-B
    (0 - 255)

    [Description]

    When trouble occurs, this data is used for the analysis.

    4R_PCU_010211

    STATUS HELP


    IGNTRX24-B
    (0 - 255)

    [Description]

    When trouble occurs, this data is used for the analysis.

    4R_PCU_010212

    STATUS HELP


    IGNTRX25-B
    (0 - 255)

    [Description]

    When trouble occurs, this data is used for the analysis.

    4R_PCU_010213

    STATUS HELP


    IGNTRX26-B
    (0 - 255)

    [Description]

    When trouble occurs, this data is used for the analysis.

    4R_PCU_010214

    STATUS HELP


    IGNTRX27-B
    (0 - 255)

    [Description]

    When trouble occurs, this data is used for the analysis.

    4R_PCU_010A01

    STATUS HELP


    IGNTRX A1
    (0 - 255)

    [Description]

    When trouble occurs, this data is used for the analysis.

    4R_PCU_010A02

    STATUS HELP


    IGNTRX A2
    (0 - 255)

    [Description]

    When trouble occurs, this data is used for the analysis.

    4R_PCU_010A03

    STATUS HELP


    IGNTRX A3
    (0 - 255)

    [Description]

    When trouble occurs, this data is used for the analysis.

    4R_PCU_010A04

    STATUS HELP


    IGNTRX A4
    (0 - 255)

    [Description]

    When trouble occurs, this data is used for the analysis.

    4R_PCU_010A08

    STATUS HELP


    IGNTRX A8
    (0 - 255)

    [Description]

    When trouble occurs, this data is used for the analysis.

    4R_PCU_010A0B

    STATUS HELP


    IGNTRX AB
    (0 - 255)

    [Description]

    When trouble occurs, this data is used for the analysis.

    4R_PCU_010A0D

    STATUS HELP


    IGNTRX AD
    (0 - 255)

    [Description]

    When trouble occurs, this data is used for the analysis.

    4R_PCU_010C01

    STATUS HELP


    IGNTRX C1
    (0 - 255)

    [Description]

    When trouble occurs, this data is used for the analysis.

    4R_PCU_010C02

    STATUS HELP


    IGNTRX C2
    (0 - 255)

    [Description]

    When trouble occurs, this data is used for the analysis.

    4R_PCU_010C03

    STATUS HELP


    IGNTRX C3
    (0 - 255)

    [Description]

    When trouble occurs, this data is used for the analysis.

    4R_PCU_010C04

    STATUS HELP


    IGNTRX C4
    (0 - 255)

    [Description]

    When trouble occurs, this data is used for the analysis.

    4R_PCU_010C08

    STATUS HELP


    IGNTRX C8
    (0 - 255)

    [Description]

    When trouble occurs, this data is used for the analysis.

    4R_PCU_010C0B

    STATUS HELP


    IGNTRX CB
    (0 - 255)

    [Description]

    When trouble occurs, this data is used for the analysis.

    4R_PCU_010C0D

    STATUS HELP


    IGNTRX CD
    (0 - 255)

    [Description]

    When trouble occurs, this data is used for the analysis.

    4R_PCU_010E05

    STATUS HELP


    Transmission Control Unit Gear Shift

    [Description]

    0: Gear Shift NG
    1: Gear Shift OK

    4R_PCU_010E07

    STATUS HELP


    Transmission Control Unit Unlock Request

    [Description]

    1: On Checking
    2: Authentication OK
    3: Fail
    4: Authentication NG

    4R_PCU_B12A1

    B12A1
    Power Control Unit Internal (CPU) Erorr

    DTC store unit:

    POSSIBLE FAILURES

    TEST CONDITION

    CONDITIONS FOR CANCELING DTCs

    4R_PCU_B12C5

    B12C5
    Engine Start/Stop Switch Failure

    DTC store unit:

    POSSIBLE FAILURES

    TEST CONDITION

    CONDITIONS FOR CANCELING DTCs

    4R_PCU_B12C6

    B12C6
    Electric Steering Lock Switch C/D Monitor Circuit Failure

    DTC store unit:

    POSSIBLE FAILURES

    TEST CONDITION

    CONDITIONS FOR CANCELING DTCs

    4R_PCU_B12C7

    B12C7
    Electric Steering Lock Motor Circuit Failure

    DTC store unit:

    POSSIBLE FAILURES

    TEST CONDITION

    CONDITIONS FOR CANCELING DTCs

    4R_PCU_B12D0

    B12D0
    Power Control Unit IG1A Circuit Error

    DTC store unit:

    POSSIBLE FAILURES

    TEST CONDITION

    CONDITIONS FOR CANCELING DTCs

    4R_PCU_B12D1

    B12D1
    Power Control Unit IG1B Circuit Error

    DTC store unit:

    POSSIBLE FAILURES

    TEST CONDITION

    CONDITIONS FOR CANCELING DTCs

    4R_PCU_B12D2

    B12D2
    Power Control Unit IG2 Circuit Error

    DTC store unit:

    POSSIBLE FAILURES

    TEST CONDITION

    CONDITIONS FOR CANCELING DTCs

    4R_PCU_B12D3

    B12D3
    Power Control Unit IG Latch Circuit Error

    DTC store unit:

    POSSIBLE FAILURES

    TEST CONDITION

    CONDITIONS FOR CANCELING DTCs

    4R_PCU_B12E0

    B12E0
    Electric Steering Lock Switch Internal Error

    DTC store unit:

    POSSIBLE FAILURES

    TEST CONDITION

    CONDITIONS FOR CANCELING DTCs

    4R_PCU_B12E1

    B12E1
    Electric Steering Lock Motor Internal Error

    DTC store unit:

    POSSIBLE FAILURES

    TEST CONDITION

    CONDITIONS FOR CANCELING DTCs

    4R_PCU_B12E2

    B12E2
    Electric Steering Lock Low Level Failure of MTRCUT1

    DTC store unit:

    TEST CONDITION

    CONDITIONS FOR CANCELING DTCs

    4R_PCU_B12E3

    B12E3
    Electric Steering Lock High Level Failure of MTRCUT1

    DTC store unit:

    TEST CONDITION

    CONDITIONS FOR CANCELING DTCs

    4R_PCU_B12E4

    B12E4
    Electric Steering Lock High Level Failure of MTRCUT2

    DTC store unit:

    TEST CONDITION

    CONDITIONS FOR CANCELING DTCs

    4R_PCU_B12E5

    B12E5
    Incorrect assembly of control unit for electric steering lock equipped vehicle

    DTC store unit:

    POSSIBLE FAILURES

    TEST CONDITION

    CONDITIONS FOR CANCELING DTCs

    4R_PCU_B12F0

    B12F0
    Power Control Unit Lost Communication with Electric Steering Lock

    DTC store unit:

    POSSIBLE FAILURES

    TEST CONDITION

    CONDITIONS FOR CANCELING DTCs

    4R_PCU_B12F1

    B12F1
    Power Control Unit Lost Communication with Back-up Control Unit

    DTC store unit:

    POSSIBLE FAILURES

    TEST CONDITION

    CONDITIONS FOR CANCELING DTCs

    4R_PCU_B12F2

    B12F2
    Power Control Unit Lost Communication with Keyless Access Control Unit

    DTC store unit:

    POSSIBLE FAILURES

    TEST CONDITION

    CONDITIONS FOR CANCELING DTCs

    4R_PCU_B12F3

    B12F3
    Power Control Unit Lost Communication with Transmission Control Unit

    DTC store unit:

    POSSIBLE FAILURES

    TEST CONDITION

    CONDITIONS FOR CANCELING DTCs

    4R_PCU_U0073

    U0073
    F-CAN Communication Bus Line Error

    DTC store unit:

    POSSIBLE FAILURES

    TEST CONDITION

    FAIL-SAFE ACTION

    CONDITIONS FOR CANCELING DTCs

    4R_PCU_U1280

    U1280
    B-CAN communication bus line error (BUS-OFF)

    DTC store unit:

    POSSIBLE FAILURES

    TEST CONDITION

    FAIL-SAFE ACTION

    CONDITIONS FOR CANCELING DTCs

    4R_PCU_U0199

    U0199
    Communication error between Power window and PCU

    DTC store unit:

    POSSIBLE FAILURES

    TEST CONDITION

    FAIL-SAFE ACTION

    CONDITIONS FOR CANCELING DTCs

    4R_PCU_U0155

    U0155
    Communication error between Gauge Unit and PCU

    DTC store unit:

    POSSIBLE FAILURES

    TEST CONDITION

    FAIL-SAFE ACTION

    CONDITIONS FOR CANCELING DTCs

    4R_PCU_U0100

    U0100
    Power Control Unit Lost Communication with PCM

    DTC store unit:

    POSSIBLE FAILURES

    TEST CONDITION

    FAIL-SAFE ACTION

    CONDITIONS FOR CANCELING DTCs

    4R_PCU_U0122

    U0122
    Power Control Unit Lost Communication with VSA Modulator-Control Unit(VSA Message)

    DTC store unit:

    POSSIBLE FAILURES

    TEST CONDITION

    FAIL-SAFE ACTION

    CONDITIONS FOR CANCELING DTCs

    4R_PCU_U1281

    U1281
    Power Control Unit Lost Communication with MICU

    DTC store unit:

    POSSIBLE FAILURES

    TEST CONDITION

    FAIL-SAFE ACTION

    CONDITIONS FOR CANCELING DTCs

    4R_PCU_U128D

    U128D
    Power Control Unit Lost Communication with Gauge Control Module

    DTC store unit:

    POSSIBLE FAILURES

    TEST CONDITION

    FAIL-SAFE ACTION

    CONDITIONS FOR CANCELING DTCs

    4R_DIESEL_EH_ENGINE

    IQA


    *** NOTICE 1 ***
    The Number of IQA DATA is under 6 characters.


    *** NOTICE 2 ***
    The following characters don't exist as IQA Data.
    It means that the following characters are not written at Injector Head.

    [0] [J] [Q] [9]


    *** NOTICE 3 ***

    If the IQA Data is less than 6, Input "0" in front of IQA characters into HDS.

    Example:
    IQA DATA on Injector Head [1234]
    The number should be input into HDS [
    001234]


    < IQA Character's Font >

    < INJECTOR HEAD >

    4R_PDI_IQA_STATUS_01_01

    IQA


    *** NOTICE 1 ***
    The Number of IQA DATA is under 6 characters.


    *** NOTICE 2 ***
    The following characters don't exist as IQA Data.
    It means that the following characters are not written at Injector head.

    [0] [J] [Q] [9]


    *** NOTICE 3 ***

    If the IQA Data is less than 6, Input "0" in front of IQA characters into HDS.

    Example:
    IQA Characters on Injector Head [1234]
    The number should be input into HDS [
    001234]


    < INJECTOR HEAD >

    < IQA Character's Font >

    4R_PDI_INS_MENU

    INSPECTION

    PURPOSE

    Each function of the Diesel is checked.

    4R_PDI_ADJ_MENU

    ADJUSTMENT

    PURPOSE

    The necessary each registration when parts are replaced and the functions of necessary operations on the service are offered.

    4R_PDI_ECM_MENU

    REPLACE ECM/PCM

    PURPOSE

    The HDS registers the necessary value for registration and learning from the old ECM/PCM to the replaced ECM/PCM when replacing the ECM/PCM.

    For the immobilizer, it needs to be registered from another FUNCTION in the HDS immobilizer menu.

    4R_PDI_INS_INJTEST

    FUNCTION TEST HELP


    INJECTOR TEST

    PURPOSE

    Checks for failure in the injector.

    GENERAL DESCRIPTION

    First, the HDS indicates the fuel correction coefficient of each cylinder. Then it stops the fuel correction and indicates the average speed of each cylinder.

    Fuel correction coefficient: The ECM/PCM corrects injection quantity for each cylinder to reduce the engine speed fluctuation. This term indicates its correction coefficient.

    REMARKS

    When one fuel correction coefficient is extremely higher than the other coefficients and its average cylinder speed is slower than the speeds of the other cylinders, the injector may have the following failure(s).

    POSSIBLE FAILURE

    4R_PDI_INS_ALLOFF

    FUNCTION TEST HELP


    ALL INJECTOR OFF

    PURPOSE

    Stop all injectors to measure compression by the compression gauge.

    GENERAL DESCRIPTION

    The HDS stops all injectors during the test.

    REMARKS

    Do not depress the accelerator pedal while testing.

    4R_PDI_INS_EGRTEST

    FUNCTION TEST HELP


    EGR TEST

    PURPOSE

    Check the action of the EGR VALVE.

    GENERAL DESCRIPTION

    The HDS opens and shuts the EGR VALVE during test.
    Then the HDS checks the action of the EGR VALVE by air mass flow change.

    REMARKS

    The HDS detects normal or failure of the EGR VALVE action by whether the difference of air mass flow is more than the specified value when the EGR VALVE opens and shuts.

    4R_PDI_INS_IMRTEST

    FUNCTION TEST HELP


    Intake Manifold Runner Control (IMRC) TEST

    PURPOSE

    Check the action of the IMRC.

    GENERAL DESCRIPTION

    The HDS checks the action by opening and shutting the IMRC.

    REMARKS

    The HDS detects normal or failure of the IMRC action by the IMRC VALVE POSITION SENSOR.

    4R_PDI_INS_FRPTEST

    FUNCTION TEST HELP


    FUEL RAIL PRESSURE TEST

    PURPOSE

    Check whether the FUEL RAIL PRESSURE changes as the ECM/PCM's request.

    GENERAL DESCRIPTION

    Check whether the FUEL RAIL PRESSURE changes as the HDS indicates three level.

    REMARKS

    The HDS detects normal or failure by checking the FUEL RAIL PRESSURE indicating value and real value.

    4R_PDI_INS_FRPCTEST

    FUNCTION TEST HELP


    FUEL RAIL PRESSURE CONT. VALVE TEST

    PURPOSE

    Check the complete shut off of the FUEL RAIL PRESSURE CONT. VALVE.

    GENERAL DESCRIPTION

    Detect that the FUEL RAIL PRESSURE is zero by shutting completely the FUEL RAIL PRESSURE CONT. VALVE by the HDS.

    REMARKS

    The HDS detects normal or failure when the FUEL RAIL PRESSURE is zero within the predetermined time.

    4R_PDI_INS_TCBTEST

    FUNCTION TEST HELP


    TURBO CHARGER BOOST TEST

    PURPOSE

    Check the function of the TURBO CHARGER.

    GENERAL DESCRIPTION

    Checks whether the actual CHARGING PRESSURE is the same value read by HDS.

    REMARKS

    HDS displays the Normal or Failure status as read from the actual value of the charging pressure.

    4R_PDI_INS_GLOW

    FUNCTION TEST HELP


    GLOW ON/OFF

    PURPOSE

    Check the action of the GLOW PLUG CONTROL MODULE.

    GENERAL DESCRIPTION

    Turn the GLOW PLUG CONTROL MODULE forcibly to ON/OFF.

    4R_PDI_INS_ACG

    FUNCTION TEST HELP


    ACG ON/OFF

    PURPOSE

    Check the action of the ACG.

    GENERAL DESCRIPTION

    Change the ACG power generation forcibly from 12.5V to 14.5V.

    4R_PDI_INS_ACC

    FUNCTION TEST HELP


    A/C CLUTCH ON/OFF

    PURPOSE

    Check the action of the A/C CLUTCH.

    GENERAL DESCRIPTION

    Turn the A/C CLUTCH forcibly to ON/OFF.

    4R_PDI_INS_HEATER

    FUNCTION TEST HELP


    FUEL HEATER ON/OFF

    PURPOSE

    Check the action of the FUEL HEATER.

    GENERAL DESCRIPTION

    Turn the FUEL HEATER forcibly to ON/OFF.

    4R_PDI_INS_FAN

    FUNCTION TEST HELP


    RADIATOR FAN TEST

    PURPOSE

    Check the action of the Radiator fan.

    GENERAL DESCRIPTION

    Turn the Radiator fan forcibly to ON/OFF.

    4R_PDI_SFT_WAR

    NOTES

    If you attempt to raise the engine temperature by pressing accelerator pedal while stopping the vehicle, the engine speed will be automatically lowered after 30 seconds to 1 minute.

    This is because the ECM/PCM protects the engine.

    The engine speed can be resumed by pressing the accelerator pedal, releasing it and then pressing it again.

    4R_PDI_ADJ_STATUS

    IQA DATA STATUS

    PURPOSE

    The Injector of this vehicle has the IQA data which is correction value so as to adjust variation in each Injector.
    Then the ECM/PCM needs to memory the IQA data.

    GENERAL DESCRIPTION

    The HDS displays the IQA Data of each cylinder which is written in the ECM/PCM.

    4R_PDI_ADJ_WRITE

    IQA WRITE DATA

    PURPOSE

    The Injector of this vehicle has the IQA data which is correction value so as to adjust variation in each Injector.
    Then the ECM/PCM needs to memory the IQA data.

    GENERAL DESCRIPTION

    The HDS writes the IQA Data which you input the HDS into the ECM/PCM.

    4R_PDI_REP_READ

    READ DATA

    PURPOSE

    The Injector of this vehicle has the IQA data which is correction value so as to adjust variation in each Injector.
    Then the ECM/PCM needs to memory the IQA data.

    GENERAL DESCRIPTION

    At this function, the HDS reads the IQA data from the ECM/PCM before replacement.

    4R_PDI_REP_WRITE

    WRITE DATA

    PURPOSE

    The Injector of this vehicle has the IQA data which is correction value so as to adjust variation in each Injector.
    Then the ECM/PCM needs to memory the IQA data.

    GENERAL DESCRIPTION

    At this function, the HDS writes the IQA data which is read by "READ DATA" function into replaced the ECM/PCM.

    4R_PDI_INS_COLBYP

    FUNCTION TEST HELP


    EGR COOLER BYPASS VALVE TEST

    PURPOSE

    The operation of the EGR Cooler Bypass Valve is checked.

    GENERAL DESCRIPTION

    Confirmation that the EGR cooler bypass valve is opened and closed is determined by the air flow measured by the MAF sensor.

    REMARKS

    The HDS detects the opening and shutting of the EGR Cooler Bypass Valve by the flowing quantity change of the MAF. When the flowing quantity change is more than the specified value, it indicates that the operation is normal.

    4R_PDI_INS_SCV

    FUNCTION TEST HELP


    INTAKE SHUTTER VALVE TEST

    PURPOSE

    The operation of the Intake Shutter Valve is checked.

    GENERAL DESCRIPTION

    This test confirms the intake shutter valve opens and closes as requested by HDS.

    REMARKS

    HDS detects whether the intake shutter valve is operating normally by comparing the commanded angle from the ECM/PCM and the actual angle read by HDS.

    4R_PDI_IST_01_01

    Test Conditions

    4R_PDI_IST_07_01

    4R_PDI_IST_08_01

    4R_PDI_DPF_01_01

    Execution Conditions

    NOTE

    1. Open the hood after checking the ECT.
    2. When "Distance From Last DPF Regeneration Success" (distance from the DPF Regeneration last time to present) is less than 300Km by checking the data list of the HDS before the operation, do the DPF Regeneration after checking that the state of the DPF Differential Pressure Sensor and the pipe is normal.
    3. When the state that the DPF lamp blinks or lights again on less than 200Km from the last DPF Regeneration Success occurs continuously, replace the DPF if the DPF Differential Pressure Sensor and the pipe are normal.
    4. When the HDS is used with the PC, the HIM, and the USB converter cable, do not touch the PC and the HIM during the operation.
      The communication error due to the loose connection of the USB connector may occurs because the operation takes about 30 minutes maximum.

    REMARKS

    It takes 5 - 30 minutes. HDS cannot be removed during this operation.

    4R_PDI_DPF_01_02

    COOLING DOWN OF DPF

    The vehicle does cooling down procedure automatically to prevent DPF being dissolved because HDS was disconnected or terminated during this procedure.

    It takes about 10 minutes to complete cooling down procedure.

    Do this operation after waiting for about 10 minutes if it is necessary to do DPF regeneration forced by HDS again.

    4R_PDI_DPF_04_01

    NOTE

    Open the hood to prevent the engine overheating before this test is started.

    4R_PDI_DPF_10_01

    Turn the Air Condition Switch on to raise the engine load.

    4R_PDI_DPF_11_01

    PREPARATION OF DPF REGENERATION MODE


    DPF Regeneration mode is being prepared.

    This is not a failure however rising engine speed.

    1: Exhaust Gas Temperature (EGT) Sensor 1
    2: Exhaust Gas Temperature (EGT) Sensor 2
    3: Exhaust Gas Temperature (EGT) Sensor 3

    I: Catalytic Converter
    II: Diesel Particulate Filter (DPF)
    III: DPF Differential Pressure Sensor

    4R_PDI_DPF_12_01

    DURING PREPARATION OF THE DPF REGENERATION MODE


    The DPF Regeneration mode is prepared.

    1: Exhaust Gas Temperature (EGT) Sensor 1
    2: Exhaust Gas Temperature (EGT) Sensor 2
    3: Exhaust Gas Temperature (EGT) Sensor 3

    I: Catalytic Converter
    II: Diesel Particulate Filter (DPF)
    III: DPF Differential Pressure Sensor

    4R_PDI_DPF_13_01

    DURING THE DPF REGENERATION MODE


    The DPF Regeneration is operating.

    1: Exhaust Gas Temperature (EGT) Sensor 1
    2: Exhaust Gas Temperature (EGT) Sensor 2
    3: Exhaust Gas Temperature (EGT) Sensor 3

    I: Catalytic Converter
    II: Diesel Particulate Filter (DPF)
    III: DPF Differential Pressure Sensor

    4R_PDI_DPF_14_01

    COOLING DOWN OF DPF REGENERATION


    DPF Regeneration is cooling down.

    This is not a failure however rising engine speed.

    1: Exhaust Gas Temperature (EGT) Sensor 1
    2: Exhaust Gas Temperature (EGT) Sensor 2
    3: Exhaust Gas Temperature (EGT) Sensor 3

    I: Catalytic Converter
    II: Diesel Particulate Filter (DPF)
    III: DPF Differential Pressure Sensor

    4R_PDI_DPF_15_01

    4R_PDI_DPF_16_01

    COMPLETION OF DPF REGENERATION

    DPF Regeneration is completed.

    4R_PDI_DPF_16_02

    4R_PDI_DPFRJC_01_01

    INTERRUPTION OF DPF REGENERATION MODE


    ERROR B-00: Exhaust system temperature did not rise after the specified time

    POSSIBLE FAILURES

    ERROR B-01: Exhaust Gas Temperature (EGT) between the warm up catalytic converter and the DPF is too high (Exhaust Gas Temperature (EGT) Sensor 2)

    POSSIBLE FAILURES

    ERROR B-02: Exhaust Gas Temperature (EGT) before warm up catalytic converter is too high (Exhaust Gas Temperature (EGT) Sensor 1)

    POSSIBLE FAILURES

    ERROR B-03: Wrong condition

    Press [ENTER] and check the details by the following screen of the HDS.

    ERROR B-04: Time-out

    POSSIBLE FAILURES

    ERROR B-05: HDS suspended

    POSSIBLE FAILURES

    ERROR B-06: Exhaust Gas Temperature (EGT) after the DPF is too high (Exhaust Gas Temperature (EGT) Sensor 3)

    POSSIBLE FAILURES

    4R_PDI_DPFRJC_02_01

    OPERATION CONDITION ERROR OF DPF REGENERATION MODE


    DPF Regeneration have not done by the error condition.

    CONDITION NO. #0 Engine is not stable

    SPECIFIED VALUE: 5 seconds after the engine starts

    -- > Start the engine and wait for a while till Engine is stable.
     

    CONDITION NO. #1 ECT has not warmed up yet

    SPECIFIED VALUE: ECT > 55°C

    -- > Warm up ECT.
     

    CONDITION NO. #2 Fuel Temperature has not warmed up yet

    -- > Warm up ECT.
     

    CONDITION NO. #3 BARO is too low

    SPECIFIED VALUE: BARO > 700hPa

    -- > Do DPF Regeneration at lower elevation.
     

    CONDITION NO. #4 Fuel Temperature is too high

    -- > Check the Fuel system.
     

    CONDITION NO. #5 Battery voltage is too low

    SPECIFIED VALUE: Battery voltage > 8V

    -- > Check the battery voltage.
     

    CONDITION NO. #6 Clutch pedal is depressed

    -- > Do not depress the clutch pedal.
     

    CONDITION NO. #7 Gear position is not neutral

    -- > Make the gear position a neutral.
     

    CONDITION NO. #8 Vehicle Speed is not 0

    -- > Stop the vehicle.
     

    CONDITION NO. #9 Engine Speed (rpm) is out of range

    SPECIFIED VALUE: 3000 rpm > Engine Speed > 800 rpm

    -- > Make engine idling.
     

    CONDITION NO. #10 Fuel quantity is out of range

    SPECIFIED VALUE: 30 mg/st > Injector quantity > 3 mg/st

    -- > Make engine idling.
     

    CONDITION NO. #11 Accelerator pedal is depressed

    -- > Do not depress the accelerator pedal.
     

    CONDITION NO. #12 DPF temperature is out of range

    SPECIFIED VALUE: 450°C > DPF temperature > 100°C

    -- > Make engine idling.
     

    CONDITION NO. #13 Exhaust Gas Temperature (EGT) is out of range

    SPECIFIED VALUE: 400°C > DPF temperature > 100°C

    -- > Do not depress the accelerator pedal.
     

    CONDITION NO. #14 Amount of PM is too much

    POSSIBLE FAILURES

    -- > Do DPF Regeneration again after confirming that DPF Differential Pressure Sensor and pipe are normal.
    When the DPF Regeneration can not be done by this reason although DPF Differential Pressure Sensor and pipe are normal, amount of the PM is too much.
    In this case, replace the DPF because the PM is too much and DPF Regeneration can not be done.
     

    CONDITION NO. #15 There are DTCs related to DPF

    -- > Do the troubleshooting of the DTC referring to the service manual.
     

    CONDITION NO. #16 There are DTCs related to Engine

    -- > Do the troubleshooting of the DTC referring to the service manual.
     

    CONDITION NO. #17 ECT is too high

    SPECIFIED VALUE: ECT < 100°C

    POSSIBLE FAILURES

    CONDITION NO. #18 IAT is out of range

    SPECIFIED VALUE: -25°C < IAT < 60°C

    -- > Make engine idling.

    4R_PDI_DPFRJC_03_01

    INTERRUPTION OF DPF REGENERATION MODE
     

    DPF Regeneration mode is interrupted.

    4R_PDI_DPFRJC_04_01

    INTERRUPTION OF DPF REGENERATION MODE
     

    DPF Regeneration mode was interrupted.

    Now, DPF is cooling down. Keep HDS connected until this screen ends.

    It takes 5 to 10 minutes.

    4R_PDI_DPFRJC_10_01

    OPERATION CONDITION ERROR OF DPF REGENERATION MODE
     

    DPF Regeneration have not done by the error condition.

    CONDITION NO. #0 Engine is not stable

    SPECIFIED VALUE: 5 seconds after the engine starts

    -- > Start the engine and wait for a while till Engine is stable.
     

    CONDITION NO. #1 ECT has not warmed up yet

    SPECIFIED VALUE: ECT > 55°C

    -- > Warm up ECT.
     

    CONDITION NO. #2 Engine Oil Temperature has not warmed up yet

    SPECIFIED VALUE: Engine Oil Temperature > 50°C

    -- > Warm up ECT.
     

    CONDITION NO. #3 BARO is too low

    SPECIFIED VALUE: BARO > 700hPa

    -- > Do DPF Regeneration at lower elevation.
     

    CONDITION NO. #4 Fuel Temperature is too high

    -- > Check the Fuel system.
     

    CONDITION NO. #5 Battery voltage is too low

    SPECIFIED VALUE: Battery voltage > 8V

    -- > Check the battery voltage.
     

    CONDITION NO. #6 Clutch pedal is depressed

    -- > Do not depress the clutch pedal.
     

    CONDITION NO. #7 Gear position is not neutral

    -- > Make the gear position a neutral.
     

    CONDITION NO. #8 Vehicle Speed is not 0

    -- > Stop the vehicle.
     

    CONDITION NO. #9 Engine Speed (rpm) is out of range

    SPECIFIED VALUE: 3000 rpm > Engine Speed > 800 rpm

    -- > Make engine idling.
     

    CONDITION NO. #10 Fuel quantity is out of range

    SPECIFIED VALUE: 30 mg/st > Injector quantity > 3 mg/st

    -- > Make engine idling.
     

    CONDITION NO. #11 Accelerator pedal is depressed

    -- > Do not depress the accelerator pedal.
     

    CONDITION NO. #12 DPF temperature is out of range

    SPECIFIED VALUE: 450°C > DPF temperature > 100°C

    -- > Make engine idling.
     

    CONDITION NO. #13 Exhaust Gas Temperature (EGT) is out of range

    SPECIFIED VALUE: 400°C > DPF temperature > 100°C

    -- > Do not depress the accelerator pedal.
     

    CONDITION NO. #14 Amount of PM is too much

    POSSIBLE FAILURES

    -- > Do DPF Regeneration again after confirming that DPF Differential Pressure Sensor and pipe are normal.
    When the DPF Regeneration can not be done by this reason although DPF Differential Pressure Sensor and pipe are normal, amount of the PM is too much.
    In this case, replace the DPF because the PM is too much and DPF Regeneration can not be done.
     

    CONDITION NO. #15 There are DTCs related to DPF

    -- > Do the troubleshooting of the DTC referring to the service manual.
     

    CONDITION NO. #16 There are DTCs related to Engine

    -- > Do the troubleshooting of the DTC referring to the service manual.
     

    CONDITION NO. #17 ECT is too high

    SPECIFIED VALUE: ECT < 100°C

    POSSIBLE FAILURES

    CONDITION NO. #18 IAT is out of range

    SPECIFIED VALUE: -25°C < IAT < 60°C

    -- > Make engine idling.

    4R_PDI_ADJ_DPF

    DPF REGENERATION MODE
     

    PURPOSE

    Burn and remove the PM deposit on the DPF

    CASE TO USE THIS DPF REGENERATION

    GENERAL DESCRIPTION

    The PM deposit on the DPF is burnt while connecting the HDS with the vehicle, and leaving the vehicle in the outdoors.
    It takes about 5 to 30 minutes.

    NOTES

    REMARKS

    4R_PDI_ADJ_DPFS

    GENERAL DESCRIPTION

    When the DPF Differential Pressure Sensor is replaced, the learning of the DPF Differential Pressure Sensor is necessary.

    NOTES

    After this learning of the DPF Differential Pressure, "DPF Regeneration" needs to be done.

    4R_PDI_GLOW_10_01

    4R_PDI_GLOW_11_01

    4R_PDI_GLOW_12_01

    Diagnosing the Glow Plug

    The Glow Plug is diagnosing by driving compulsorily the Glow Plug.

    GENERAL DESCRIPTION

    Check whether DTC is not stored as keeping the Glow Output duty 50% for five seconds.

    4R_PDI_GLOW_31_01

    4R_PDI_GLOW_32_01

    4R_PDI_ADJ_DPFRES

    GENERAL DESCRIPTION

    When the DPF is replaced, the Calculated PM Value which is calculated and saved in the ECM/PCM is reset.

    NOTES

    REMARKS

    This reset is applicable only for a vehicle equipped with the DPF.

    4R_PDI_DPF_RES_01_01

    RESET OF CALCULATED PM VALUE
     

    Do this operation only when the DPF is replaced.

    * DO NOT CLEAR by this operation except when the DPF is replaced.

    Do DPF Regeneration certainly when it is reset by mistake.
     

    NOTES

    The DPF might be dissolved in the worst case if it is reset by mistake and the DPF Regeneration is not done.
     

    REMARKS

    This reset is applicable only for a vehicle equipped with the DPF.

    4R_PDI_DPF_RES_02_01

    RESET OF CALCULATED PM VALUE
     

    Do this operation only when the DPF is replaced.

    * DO NOT CLEAR by this operation except when the DPF is replaced.

    Do DPF Regeneration certainly when it is reset by mistake.
     

    NOTES

    DPF might be dissolved in the worst case if it is reset by mistake and DPF Regeneration is not done.

    4R_PDI_DPF_RES_03_01

    RESET OF CALCULATED PM VALUE
     

    Do this operation only when the DPF is replaced.

    * DO NOT CLEAR by this operation except when the DPF is replaced.

    Do DPF Regeneration certainly when it is reset by mistake.
     

    NOTES

    DPF might be dissolved in the worst case if it is reset by mistake and DPF Regeneration is not done.

    4R_PDI_DPFRJC_20_01

    EXECUTION ERROR OF THE DPF REGENERATION MODE
     

    The operation is interrupted because the communication with the DIESEL-ECU is disconnected.

    Do this operation again.

    4R_PDI_DIGLOW_12_01

    4R_PDI_DIFS_01_01

    GENERAL DESCRIPTION

    When the DPF Differential Pressure Sensor is replaced, the learning of the DPF Differential Pressure Sensor is necessary.
     

    NOTES

    After this learning of the DPF Differential Pressure Sensor, "DPF Regeneration" needs to be done.
     

    EXECUTION CONDITIONS

    4R_IQA2_EH_ENGINE

    IQA


    *** NOTICE 1 ***
    The Number of IQA DATA is above 7 characters (for previous engine is less than 6).


    *** NOTICE 2 ***
    The following characters don't exist as IQA Data.
    It means that the following characters are not written at Injector Head.

    [0] [J] [Q] [9]


    *** NOTICE 3 ***

    If the IQA Data is less than 7, Input "0" in front of IQA characters into HDS.

    Example:
    IQA DATA on Injector Head [12345]
    The number should be input into HDS [
    0012345]


    < IQA Character's Font >

    < INJECTOR HEAD >

    4R_PDI_EGC_01_01

    4R_PDI_EGC_07_01

    4R_PDI_EGC_08_01

    4R_PDI_INS_SHTRGRL

    FUNCTION TEST HELP


    SHUTTER GRILL (OPEN/CLOSE) TEST

    PURPOSE

    Check the action of the Shutter Grill.

    GENERAL DESCRIPTION

    Turn the Shutter Grill forcibly to OPEN/CLOSE.

    4R_PDI_INS_SHTRGRL_RLY

    FUNCTION TEST HELP


    SHUTTER GRILL RELAY (ON/OFF) TEST

    PURPOSE

    Check the action of the Shutter Grill Relay.

    GENERAL DESCRIPTION

    Turn the Shutter Grill Relay forcibly to ON/OFF.

    4R_DIE_APP_2ST_TC

    FUNCTION TEST HELP


    2 STAGE TURBO FUNCTION TEST

    PURPOSE

    Check the valve normal.

    GENERAL DESCRIPTION

    CBV...Compressor bypass valve

    TBV...Turbine bypass valve

    VNT...Variable Nozzle Turbo

    L/P WG...Low pressure waste gate

    4R_DIE_APP_F_TEST

    FUNCTION TEST HELP


    2 STAGE TURBO FUNCTION TEST

    PURPOSE

    Check the valve normal.

    GENERAL DESCRIPTION

    Please check that the value of map has changed.

    4R_CANDIE_INS_2STCBTEST

    FUNCTION TEST HELP


    2 STAGE TURBO FUNCTION TEST

    PURPOSE

    Check the 4 valve(CBV/TBV/VNT/LP W/G)

    GENERAL DESCRIPTION

    Please check 2 stage turbo charger valve.

    4R_PDI_VSP

    PARAMETER SPECIFICATION


    VEHICLE SPEED :

    (km/h) (MPH)

    The vehicle speed (km/h) is converted by the ECM/PCM from the pulse signal sent from the vehicle speed sensor for display. When the drive wheel speed is 2km/h or higher, the ECM/PCM controls various functions using the wheel speed information. Examples)
    ON/OFF control of V TEC system
    Fuel-cut control at high speed driving
    Control of air fuel ratio correction during driving.

    - The vehicle speed sensor is also used for the speedometer. The pulse signal is output from the sensor based on the vehicle speed, and the vehicle speed (km/h) is calculated from the number of pulses within the specified time.

    - The vehicle speed sensor system detects the differential gear rotation by the magnet integrated in the rotor and Hall element installed outside of the magnet. When voltage is applied to the Hall element and magnetic flux is changed, Hall voltage is output based on the magnetic flux change. Because the Hall voltage changes in four cycles during one rotor rotation, the waveform creation circuit outputs four-pulse signal.

    - When the vehicle speed becomes higher, number of the vehicle speed signal pulse within the specified time increases, and voltage is output with approximately 7pulses/s at 10km/h, and 707pulses /s at 100km/h.

    - The signal voltage output from the vehicle speed sensor is a pulse signal, and voltage of 0V and 5V is output alternately. When the vehicle speed sensor signal is OFF, the voltage (5V) output from reference circuit of the computer in the ECM/PCM flows to the vehicle speed sensor and becomes 0V, and when the vehicle speed sensor signal is ON, the reference voltage becomes 5V at the same potential.

    - The computer detects the vehicle speed signal based on ON/OFF switching of the reference voltage which is made by ON/OFF switching of the vehicle speed sensor.

    - The vehicle speed sensor detects the vehicle speed change based on final gear rotation speed on the transmission.

    - The vehicle speed sensor has a magnetic sensing element and detects magnetic flux change. This change is amplified and converted into Hi and Lo voltage signals. The magnetic flux changes depending on the rotation speed of the magnetic rotor installed on rotation area of the final gear.

    1. Magnet
    2. Hall element
    3. Waveform creation circuit
    4. Vehicle speed signal output

    Fig: Output waveform of vehicle speed signal

    1. Time
    2. E

    Fig: Vehicle speed sensor (Training text III)

    1. IG
    2. Vehicle speed sensor
    3. VSP
    4. ECM/PCM
    5. Reference voltage circuit
    6. Computer
    7. SG

    4R_PDI_NE

    PARAMETER SPECIFICATION


    ENGINE SPEED :

    (RPM)

    Engine speed is computed by the Engine Control Module (ECM/PCM) from the signals sent from the CKP sensor.

    4R_PDI_TRGIDL

    PARAMETER SPECIFICATION


    IDLE TARGET :

    (RPM)

    It indicates the value which the Engine Control Module (ECM/PCM) calculated the target idle RPM.

    4R_PDI_APPS1

    PARAMETER SPECIFICATION


    APP SENSOR A :
    Accelerator Pedal Position Sensor A

    (V)

    A potentiometer connected to the accelerator pedal cable.

    4R_PDI_APPS2

    PARAMETER SPECIFICATION


    APP SENSOR B :
    Accelerator Pedal Position Sensor B

    (V)

    A potentiometer connected to the accelerator pedal cable.

    4R_PDI_APPB

    PARAMETER SPECIFICATION


    APP :
    Accelerator Pedal Position

    (%)

    It indicates the percent of the throttle opening as calculated by the Engine Control Module (ECM/PCM).

    4R_PDI_TW

    PARAMETER SPECIFICATION


    ECT :
    Engine Coolant Temperature

    (°C) (V) (°F)

    - The sensor detects the coolant temperature change via resistance value change of the thermistor, converts it into voltage, and sends it to the control unit. With this signal (voltage), the basic injection time is corrected according to the coolant temperature. The resistance value of the thermistor becomes higher with lower coolant temperature, and the value becomes lower with higher temperature.

    - The engine coolant temperature sensor is a thermistor sensor installed to the cylinder block, and it detects engine coolant temperature.

    - The thermistor changes its resistance value according to the temperature, and the resistance value change is in proportion to the temperature. Therefore, the thermistor is placed into the coolant, and the sensor detects the resistance value change and converts it to coolant temperature change.

    - The resistance value change for the temperature (temperature resistance characteristics) is as shown in the figure. When the thermistor detects lower temperature, the resistance value becomes higher, and it detects higher temperature, the value becomes lower.

    - The thermistor detects the resistance value as temperature, and the computer cannot detect the resistance value. Therefore, the value needs to be converted into the voltage value which can be detected by the computer.

    - To convert into the voltage value, the voltage of 5V is output by the reference voltage circuit in the ECM/PCM, and applied it to the thermistor. The thermistor has a circuit that consumes a certain voltage out of the 5V depending on the resistance value, and current values in the circuit change resulting in voltage change.

    - The voltage becomes higher (5V), as the temperature becomes lower, and it becomes lower, as the temperature becomes higher. Because this voltage change is in proportion to the resistance change, the temperature can be detected by the computer.

    - The engine coolant temperature sensor is installed on the cylinder block, and it detects engine coolant temperature change. The engine coolant temperature sensor uses the thermistor that changes its resistance value according to the temperature. The resistance value becomes higher with lower coolant temperature, and it becomes lower with higher temperature. The signal voltage is output based on the resistance value change of the thermistor.

    - Reference operating range (idle) 70°C- 100°C, 1.5V - 0.5V

    Fig: Temp. resistance characteristics

    1. °C

    1. Sensor
    2. TW
    3. SG
    4. ECM/PCM
    5. Reference voltage circuit
    6. Computer

    4R_CANDIE_TW

    PARAMETER SPECIFICATION


    ECT 1 :
    Engine Coolant Temperature 1

    (°C) (V) (°F)

    - The sensor detects the coolant temperature change via resistance value change of the thermistor, converts it into voltage, and sends it to the control unit. With this signal (voltage), the basic injection time is corrected according to the coolant temperature. The resistance value of the thermistor becomes higher with lower coolant temperature, and the value becomes lower with higher temperature.

    - The engine coolant temperature sensor is a thermistor sensor installed to the cylinder block, and it detects engine coolant temperature.

    - The thermistor changes its resistance value according to the temperature, and the resistance value change is in proportion to the temperature. Therefore, the thermistor is placed into the coolant, and the sensor detects the resistance value change and converts it to coolant temperature change.

    - The resistance value change for the temperature (temperature resistance characteristics) is as shown in the figure. When the thermistor detects lower temperature, the resistance value becomes higher, and it detects higher temperature, the value becomes lower.

    - The thermistor detects the resistance value as temperature, and the computer cannot detect the resistance value. Therefore, the value needs to be converted into the voltage value which can be detected by the computer.

    - To convert into the voltage value, the voltage of 5V is output by the reference voltage circuit in the ECM/PCM, and applied it to the thermistor. The thermistor has a circuit that consumes a certain voltage out of the 5V depending on the resistance value, and current values in the circuit change resulting in voltage change.

    - The voltage becomes higher (5V), as the temperature becomes lower, and it becomes lower, as the temperature becomes higher. Because this voltage change is in proportion to the resistance change, the temperature can be detected by the computer.

    - The engine coolant temperature sensor is installed on the cylinder block, and it detects engine coolant temperature change. The engine coolant temperature sensor uses the thermistor that changes its resistance value according to the temperature. The resistance value becomes higher with lower coolant temperature, and it becomes lower with higher temperature. The signal voltage is output based on the resistance value change of the thermistor.

    - Reference operating range (idle) 70°C- 100°C, 1.5V - 0.5V

    Fig: Temp. resistance characteristics

    1. °C

    1. Sensor
    2. TW
    3. SG
    4. ECM/PCM
    5. Reference voltage circuit
    6. Computer

    4R_PDI_TAA

    PARAMETER SPECIFICATION


    IAT 1 :
    Intake Air Temperature 1

    (°C) (V) (°F)

    The IAT Sensor converts the intake air temperature into the voltage and signals the Engine Control Module (ECM/PCM).
    The IAT Sensor 1 is at the Air Cleaner with the MAF Sensor.

    1. IAT Sensor 1
    2. IAT Sensor 2

    4R_PDI_TA

    PARAMETER SPECIFICATION


    IAT 2 :
    Intake Air Temperature 2

    (°C) (V) (°F)

    The IAT Sensor converts the intake air temperature into the voltage and signals the Engine Control Module (ECM/PCM).
    The IAT Sensor 2 indicates the temperature into the intake manifold.

    1. IAT Sensor 1
    2. IAT Sensor 2

    4R_PDI_PB

    PARAMETER SPECIFICATION


    MAP SENSOR:
    Manifold Absolute Pressure Sensor

    (Pa) (kPa) (MPa) (kgf/cm2) (V) (mmHg) (inHg) (psi)

    - The sensor detects the intake manifold pressure, converts it into the voltage by the semiconductor, and sends it to the control unit. The signal is used for determination of the basic injection time together with the engine speed signal output from the crankshaft angle sensor.

    - The sensor signal operates the amplifier by the reference voltage (5V) supplied from the VCC. The amplifier generates a signal based on this voltage, and outputs it to the ECM/PCM.

    - The voltage becomes lower with larger intake manifold vacuum, and the voltage becomes higher with smaller intake manifold vacuum. This change is in proportion to the vacuum generated in the intake manifold.

    1. Amplifier
    2. Sensor element
    3. VCC
    4. SG
    5. PB
    6. ECM/PCM
    7. Reference voltage circuit
    8. Computer

    Fig: Vacuum voltage characteristics

    1. mmHg
    2. V

    4R_PDI_MAPTGT

    PARAMETER SPECIFICATION


    MAP TARGET :
    Manifold Absolute Pressure Target

    (kPa)

    It indicates the MAP Target value which the Engine Control Module (ECM/PCM) calculated.

    4R_PDI_MAPDEV

    PARAMETER SPECIFICATION


    MAP DEVIATION :
    Manifold Absolute Pressure Deviation

    (kPa)

    4R_PDI_PA

    PARAMETER SPECIFICATION


    BARO :

    (Pa) (V) (kPa) (MPa) (kgf/cm2) (mmHg) (inHg) (psi)

    The BARO Sensor converts the atmospheric pressure into a voltage signal that the ECM/PCM uses to modify the basic duration of the fuel injection discharge.

    4R_PDI_AFM

    PARAMETER SPECIFICATION


    MAF SENSOR :
    Mass Air Flow Sensor

    (V) (g/s)

    The Mass Air Flow Sensor indicates the amount of the air flowing into the engine.

    4R_CANDIE_AFM

    PARAMETER SPECIFICATION


    MAF SENSOR :
    Mass Air Flow Sensor

    (V)

    The Mass Air Flow Sensor indicates the amount of the air flowing into the engine.

    4R_CANDIE_GAIR

    PARAMETER SPECIFICATION


    MAF :
    Mass Air Flow

    (g/s)

    The Mass Air Flow Sensor indicates the amount of the air flowing into the engine.

    4R_PDI_SMAF

    PARAMETER SPECIFICATION


    MAF (PER ONE STROKE) :
    Mass Air Flow (Per One Stroke)

    (mg)

    A sensor indicates the amount of the air flowing per one stroke.

    4R_PDI_SMAFTGT

    PARAMETER SPECIFICATION


    MAF TARGET (PER ONE STROKE) :
    Mass Air Flow Target (Per One Stroke)

    (mg)

    While the Engine Control Module (ECM/PCM) controls the EGR by the Feed Back, this parameter indicates the target of the MAF.
    While the Engine Control Module (ECM/PCM) controls the EGR by the Open Loop, this parameter indicates the meaningless value.

    4R_PDI_SMAFDEV

    PARAMETER SPECIFICATION


    MAF DEVIATION :
    Mass Air Flow Deviation

    (mg)

    4R_PDI_SMAFDEVR

    PARAMETER SPECIFICATION


    MAF DEVIATION RATE :
    Mass Air Flow Deviation Rate

    (%)

    This parameter shows the deviation rate of "Target MAF air flow and Actual MAF air flow during the EGR Feed Back control.
    This parameter is valid only during the EGR Feed Back control.

    4R_PDI_FUELT

    PARAMETER SPECIFICATION


    FUEL TEMPERATURE SENSOR:

    (°C) (°F) (V)

    It indicates the Fuel Temperature.

    4R_PDI_RFHRLY

    PARAMETER SPECIFICATION


    FUEL HEATER RETURN :

    (ON/OFF)

    It indicates the input value of the Fuel Heater Return Signal.

    4R_PDI_FHRLY

    PARAMETER SPECIFICATION


    FUEL HEATER RELAY COMMAND :

    (ON/OFF)

    It indicates the driving command from Engine Control Module (ECM/PCM) to the Fuel Heater Relay.

    4R_PDI_FRPTGT

    PARAMETER SPECIFICATION


    FUEL RAIL PRESSURE TARGET :

    (MPa)

    It indicates the target value which the Engine Control Module (ECM/PCM) calculated the Fuel Rail Pressure Target.

    4R_PDI_FRPDEV

    PARAMETER SPECIFICATION


    FUEL RAIL PRESSURE DEVIATION :

    (MPa)

    4R_PDI_DMPROP

    PARAMETER SPECIFICATION


    FUEL RAIL PRESSURE (FRP) REGULATOR CONTROL DUTY :
    Fuel Rail Pressure Regulator Control Duty

    (%)

    It indicates the value which the Engine Control Module (ECM/PCM) orders duty to the Fuel Rail Pressure Cont. Valve.

    4R_PDI_INJMT

    PARAMETER SPECIFICATION


    MAIN INJECTION TIMING :

    ( ° )

    The Engine Control Module (ECM/PCM) controls the Main Injection Timing by the various sensors input.
    It indicates the Main Injection Timing of the No.1 cylinder.

    4R_PDI_INJMD

    PARAMETER SPECIFICATION


    MAIN INJECTION DRIVE TIME :

    (μs)

    This parameter indicates the opening time of the No. 1 Injector which is injecting during 1 cycle.

    4R_PDI_INJMQ

    PARAMETER SPECIFICATION


    MAIN INJECTION FUEL QUANTITY :

    (mg)

    This parameter indicates the Main Injection Fuel Quantity which the Engine Control Module (ECM/PCM) calculates and the No.1 Injector injects during 1 cycle.

    4R_PDI_INJTQ

    PARAMETER SPECIFICATION


    TOTAL QUANTITY :

    (mg)

    It indicates the Total Quantity which the Engine Control Module (ECM/PCM) calculates and orders to No.1 Injector for 1 cycle.

    4R_PDI_INJPLT1T

    PARAMETER SPECIFICATION


    PILOT 1 INJECTION TIMING :

    (deg)

    Start timing of 1st pilot injection.

    4R_PDI_INJPLT2T

    PARAMETER SPECIFICATION


    PILOT 2 INJECTION TIMING :

    (deg)

    Start timing of 2nd pilot injection.

    4R_PDI_INJPST1T

    PARAMETER SPECIFICATION


    POST 1 INJECTION TIMING :

    ( ° )

    4R_PDI_INJPST2T

    PARAMETER SPECIFICATION


    POST 2 INJECTION TIMING :

    ( ° )

    4R_PDI_INJPLT1D

    PARAMETER SPECIFICATION


    PILOT 1 INJECTION DRIVE TIME :

    (μs)

    4R_PDI_INJPLT2D

    PARAMETER SPECIFICATION


    PILOT 2 INJECTION DRIVE TIME :

    (μs)

    4R_PDI_INJPST1D

    PARAMETER SPECIFICATION


    POST 1 INJECTION DRIVE TIME :

    (μs)

    4R_PDI_INJPST2D

    PARAMETER SPECIFICATION


    POST 2 INJECTION DRIVE TIME :

    (μs)

    4R_PDI_INJ1RCQ

    PARAMETER SPECIFICATION


    INJECTOR 1 CORRECTION QUANTITY :

    (mg)

    The Engine Control Module (ECM/PCM) adjusts the injection quantity of each cylinder to drive smoothly the engine.
    This parameter indicates the adjustment quantity.

    4R_PDI_INJ2RCQ

    PARAMETER SPECIFICATION


    INJECTOR 2 CORRECTION QUANTITY :

    (mg)

    The Engine Control Module (ECM/PCM) adjusts the injection quantity of each cylinder to drive smoothly the engine.
    This parameter indicates the adjustment quantity.

    4R_PDI_INJ3RCQ

    PARAMETER SPECIFICATION


    INJECTOR 3 CORRECTION QUANTITY :

    (mg)

    The Engine Control Module (ECM/PCM) adjusts the injection quantity of each cylinder to drive smoothly the engine.
    This parameter indicates the adjustment quantity.

    4R_PDI_INJ4RCQ

    PARAMETER SPECIFICATION


    INJECTOR 4 CORRECTION QUANTITY :

    (mg)

    The Engine Control Module (ECM/PCM) adjusts the injection quantity of each cylinder to drive smoothly the engine.
    This parameter indicates the adjustment quantity.

    4R_PDI_SCVPS

    PARAMETER SPECIFICATION


    IMRC VALVE POSITION SENSOR :
    Intake Manifold Runner Control Valve Position Sensor

    (V)

    It indicates the angle which the IMRC Valve Position Sensor measure.

    4R_PDI_SCVAP

    PARAMETER SPECIFICATION


    IMRC VALVE POSITION :
    Intake Manifold Runner Control Valve Position

    ( ° )

    It indicates the angle which the IMRC Valve Position Sensor measure.

    4R_CANDIE_SCVAP

    PARAMETER SPECIFICATION


    IMRC VALVE POSITION :
    Intake Manifold Runner Control Valve Position

    ( ° ) (V) (%)

    It indicates the angle which the IMRC Valve Position Sensor measure.

    4R_PDI_SCVRP

    PARAMETER SPECIFICATION


    IMRC VALVE POSITION (REFLECT POSITION LEARNING) :
    Intake Manifold Runner Control Valve Position (Reflect Position Learning)

    ( ° ) (%) (V)

    It indicates the angle which the IMRC Valve Position Sensor measure.

    4R_PDI_SCVTGTP

    PARAMETER SPECIFICATION


    IMRC VALVE TARGET :
    Intake Manifold Runner Control Valve Target

    ( ° ) (V) (%)

    It indicates the target value which the Engine Control Module (ECM/PCM) calculated the IMRC angle.

    4R_PDI_SCVDEVP

    PARAMETER SPECIFICATION


    IMRC VALVE DEVIATION :
    Intake Manifold Runner Control Valve Deviation

    ( ° )

    4R_PDI_DSCV

    PARAMETER SPECIFICATION


    IMRC SOL. VALVE DUTY :
    Intake Manifold Runner Control Solenoid Valve Duty

    (%)

    It indicates the value which the Engine Control Module (ECM/PCM) orders duty to the IMRC Sol. Valve.

    4R_PDI_VB

    PARAMETER SPECIFICATION


    BATTERY :

    (V)

    Standard condition : 12V

    The battery is charged from the generator at about 12V to 15V while the engine is running.
    BATTERY indicates the battery voltage whenever the ignition switch is ON.

    4R_PDI_CLV

    PARAMETER SPECIFICATION


    CALCULATED LOAD VALUE :

    (%)

    The Calculated Load Value refers to the current air flow divided by the peak air flow.
    It indicates the percentage of the engine capacity being used.

    4R_PDI_ELDS

    PARAMETER SPECIFICATION


    ELD(Electrical Load Detector) SENSOR OUTPUT VOLTAGE :

    (V)

    It detects the electric load amount used via the vehicle from the current flow of the main power harness.

    4R_PDI_EL

    PARAMETER SPECIFICATION


    ELD(Electrical Load Detector) (ELECTRIC LOAD VALUE) :

    (A)

    It detects the electric load amount used via the vehicle from the current flow of the main power harness.

    4R_PDI_DBPA

    PARAMETER SPECIFICATION


    TURBO CHARGER BOOST CONT. SOL. DUTY :
    Turbo Charger Boost Control Solenoid Duty

    (%)

    It indicates the value which the Engine Control Module (ECM/PCM) orders duty to the Turbo Charger Boost Cont. Sol. Valve.

    4R_PDI_BOOCS

    PARAMETER SPECIFICATION


    TURBO CHARGER BOOST CONT. STATUS :
    Turbo Charger Boost Control Status
    (Open loop/Feedback/Others)
    Others : Control Stop. It means that the Engine Control Module (ECM/PCM) controls it as the fixed duty.

    It indicates the control status of the Turbo Charger Boost by the Engine Control Module (ECM/PCM).

    4R_PDI_DEGR

    PARAMETER SPECIFICATION


    EGR VALVE CONTROL DUTY :

    (%)

    It indicates the value which the Engine Control Module (ECM/PCM) orders duty to the EGR Valve.

    4R_PDI_EGRCS

    PARAMETER SPECIFICATION


    EGR STATUS :

    It indicates the control status of the EGR by the Engine Control Module (ECM/PCM).

    Control Status
    $00: Feedback
    Others: Open Loop

    4R_CANDIE_EGRCS

    PARAMETER SPECIFICATION


    EGR STATUS :

    (Feedback)(Open)

    It indicates the control status of the EGR by the Engine Control Module (ECM/PCM).

    Control Status

    4R_PDI_EGRCBVS

    PARAMETER SPECIFICATION


    EGR COOLER BYPASS VALVE :

    (ON/OFF)

    1. EGR COOLER BYPASS CONTROL SOLENOID VALVE
    2. EGR COOLER BYPASS VALVE

    4R_PDI_OBDSUP

    PARAMETER SPECIFICATION


    OBDSUP :

    4R_PDI_RDNSCD

    PARAMETER SPECIFICATION


    RDNSCD :

    4R_PDI_NTRBCD

    PARAMETER SPECIFICATION


    NTRBCD :

    Total number of DTCs that the Engine Control Module (ECM/PCM) stores

    4R_PDI_MILSTAT

    PARAMETER SPECIFICATION


    MILSTAT :

    4R_PDI_DSTMIL

    PARAMETER SPECIFICATION


    MIL DISTANCE :

    (km) (mile)

    This indicates the distance that has elapsed since the Engine Control Module (ECM/PCM) last commanded the MIL ON.

    4R_PDI_WARN

    PARAMETER SPECIFICATION


    MIL :

    (ON/OFF)

    - The malfunction indicator lamp is an actuator which indicates the operating status and the system status of the computer in the ECM/PCM. The operating condition and the system status are indicated by ON/OFF of the MIL.

    - When the ignition switch is turned ON, the main power of the ECM/PCM (IGP) is supplied, with which the computer is also activated. If there is no failure in the system, the OFF signal is output to the drive circuit of the MIL. The drive circuit is turned OFF by the OFF signal, which causes the MIL to be OFF.

    - If the computer detects the system failure during driving, it performs the fail-safe control, and outputs the ON signal to the drive circuit. The drive circuit is turned ON by the signal, which causes the MIL to be ON.

    - With the MIL is remained ON, if the ignition switch is turned OFF once, the fail-safe control is reset and the MIL goes OFF. Then the normal control is restored, and the MIL is remained OFF until the failure is detected again.

    - If the engine will not start and the MIL remains ON, it indicates the computer is not operating.

    - The drive signal from the computer is used to switch ON (illuminating) and OFF (not illuminating) the voltage applied from IGN to the drive circuit in the ECM/PCM via the MIL. If the drive signal is not output by the computer, the drive circuit itself is turned ON to illuminate the MIL.

    Fig: Malfunction indicator lamp

    1. IG
    2. Malfunction indicator lamp
    3. WARN
    4. IGP
    5. ECM/PCM
    6. Drive circuit
    7. Computer

    4R_CANDIE_WARN

    PARAMETER SPECIFICATION


    MIL :

    (ON/OFF)

    - The malfunction indicator lamp is an actuator which indicates the operating status and the system status of the computer in the ECM/PCM. The operating condition and the system status are indicated by ON/OFF of the MIL.

    - When the ignition switch is turned ON, the main power of the ECM/PCM (IGP) is supplied, with which the computer is also activated. If there is no failure in the system, the OFF signal is output to the drive circuit of the MIL. The drive circuit is turned OFF by the OFF signal, which causes the MIL to be OFF.

    - If the computer detects the system failure during driving, it performs the fail-safe control, and outputs the ON signal to the drive circuit. The drive circuit is turned ON by the signal, which causes the MIL to be ON.

    - With the MIL is remained ON, if the ignition switch is turned OFF once, the fail-safe control is reset and the MIL goes OFF. Then the normal control is restored, and the MIL is remained OFF until the failure is detected again.

    - If the engine will not start and the MIL remains ON, it indicates the computer is not operating.

    - The drive signal from the computer is used to switch ON (illuminating) and OFF (not illuminating) the voltage applied from IGN to the drive circuit in the ECM/PCM via the MIL. If the drive signal is not output by the computer, the drive circuit itself is turned ON to illuminate the MIL.

    Fig: Malfunction indicator lamp

    1. IG
    2. Malfunction indicator lamp
    3. WARN
    4. IGP
    5. ECM/PCM
    6. Drive circuit
    7. Computer

    4R_PDI_NEH1

    PARAMETER SPECIFICATION


    NEH1 :

    (RPM)

    4R_PDI_NEH2

    PARAMETER SPECIFICATION


    NEH2 :

    (RPM)

    4R_PDI_NEH3

    PARAMETER SPECIFICATION


    NEH3 :

    (RPM)

    4R_PDI_NEH4

    PARAMETER SPECIFICATION


    NEH4 :

    (RPM)

    4R_PDI_TFPT

    PARAMETER SPECIFICATION


    TFPT :

    (s)

    4R_PDI_IMBLIZ

    PARAMETER SPECIFICATION


    IMMOBILIZER :

    (BAN/RUN)

    BAN : The Immobilizer module prevents the Engine Control Module (ECM/PCM) from starting the engine.

    RUN : The Immobilizer module allows the Engine Control Module (ECM/PCM) to start the engine.

    4R_PDI_IG1SW

    PARAMETER SPECIFICATION


    IGNITION SWITCH 1 (IG 1) :
    Ignition Switch 1 (IG1)

    (ON/OFF)

    Status of IG1 Switch.

    4R_PDI_IG2LVLI

    PARAMETER SPECIFICATION


    IGNITION SWITCH 2 (IG2) :

    (ON/OFF)

    Input voltage level of IG2 terminal.

    4R_PDI_BKSW

    PARAMETER SPECIFICATION


    BRAKE PEDAL POSITION SWITCH A :

    (ON/OFF)

    - This sensor detects the operation status of the brake pedal. The brake lamp switch voltage is used for signal. When the brake pedal is not operated, the BKSW terminal does not output the voltage. When the brake pedal is depressed, the switch turns ON, and the brake lamp illuminates. As a result, the battery voltage is applied to the BKSW terminal, and BKSW terminal outputs the voltage. When the voltage from this terminal is ON, the computer detects the brake pedal operation.

    1. IG
    2. Brake switch
    3. Brake light
    4. Oil pressure switch
    5. PSW
    6. BKSW
    7. ECM/PCM
    8. Reference voltage circuit
    9. Computer

    4R_PDI_BKSW2D

    PARAMETER SPECIFICATION


    BRAKE PEDAL POSITION SWITCH B :
    Brake Pedal Position Switch B

    (ON/OFF)

    Status of Brake Pedal Position Switch B.

    4R_PDI_CLSW1D

    PARAMETER SPECIFICATION


    CLUTCH PEDAL POSITION SWITCH A (C) :
    Clutch Pedal Position Switch A

    (ON / OFF)

    Status of Clutch Pedal Position Switch A.

    4R_PDI_CLSW2D

    PARAMETER SPECIFICATION


    CLUTCH PEDAL POSITION SWITCH B :
    Clutch Pedal Position Switch B

    (ON / OFF)

    Status of Clutch Pedal Position Switch B.

    4R_PDI_ACGL

    PARAMETER SPECIFICATION


    ACG L :
    ACG L

    (LOW / HIGH)

    Input voltage level of ACG L terminal.

    4R_PDI_ACGC

    PARAMETER SPECIFICATION


    ACG C :

    (12.5V/14.5V)

    - The DIESEL computer detects the electric power consumption signal, and calculates the charging and discharging balance by the generated electric power signal (ACGF) from ACG. Then, it outputs the control signal to ACGC to prevent over discharge, and controls the charging and discharging balance.

    - When the generated electric power decreases, the ON time of ACG generated electric power signal becomes longer. In addition, ACG control signal is 0V when 14.5V is output, and it is the battery voltage when 12.5V is output.

    - The battery charging voltage is controlled in either 12.5V-mode or 14.5V-mode depending on the electric load or other conditions.

    Fig: ACG output signal

    1. Power generated
    2. E
    1. ON
    2. OFF
    3. Reduce

    Fig: ACG control signal

    1. E
    1. 14.5V
    2. 12.5V

    4R_PDI_ACC

    PARAMETER SPECIFICATION


    A/C CLUTCH RELAY DRIVE SIGNAL :
    Air Conditioner Clutch Relay Drive Signal

    (ON/OFF)

    The magnetic clutch is engaged when the A/C switch is turned ON and the compressor pressure switch and thermostat change to ON.

    4R_PDI_ACS

    PARAMETER SPECIFICATION


    A/C SWITCH :
    Air Conditioner Switch

    (ON/OFF)

    - The compressor is activated by the DIESEL computer when the drive request signal from the auto air conditioner ECU is received. While the compressor is operated, the engine load correction is performed.

    - When the computer in the air conditioner ECU turns ON the drive request signal output circuit, the reference voltage (5V) in the DIESEL ECU, coming from the reference voltage circuit in the air conditioner ECU, becomes LOW (0V). The computer in the DIESEL detects the voltage change, and turns ON the drive circuit to activate the compressor relay coil. When the drive circuit is turned ON, current flows from the IG2 via the compressor relay coil into the drive circuit. The compressor relay coil is energized and the magnetic flux turns ON the relay contact. Thus the compressor is activated.

    4R_PDI_RGLWRLY

    PARAMETER SPECIFICATION


    GLOW PLUG CONTROL MODULE RETURN :

    (ON/OFF)

    It indicates the value which the Engine Control Module (ECM/PCM) receives the return signal.

    4R_PDI_GLWRLY

    PARAMETER SPECIFICATION


    GLOW PLUG CONTROL MODULE COMMAND :
    Glow Plug Control Module Command

    (ON/OFF)

    Command to glow plug control module.

    4R_PDI_GLWLMP

    PARAMETER SPECIFICATION


    GLOW LAMP DRIVE SIGNAL :
    Glow Lamp Drive Signal

    (ON/OFF)

    Command to Glow Lamp.

    4R_PDI_SCS

    PARAMETER SPECIFICATION


    SCS :

    (OPEN/SHORT)

    When the SCS line is grounded, the Service Check Signal indicates SHORT.
    After turning ON the ignition switch, the indicator light blinks the DTCs.

    4R_PDI_WEN

    PARAMETER SPECIFICATION


    WEN :

    (LOW/HIGH)

    Input voltage level of the enable signal of ECU software reprogramming.

    4R_PDI_SFTCOMD

    PARAMETER SPECIFICATION


    SFTCOMD :

    4R_PDI_SFTCOM

    PARAMETER SPECIFICATION


    SFTCOM :

    4R_PDI_SFTOPD

    PARAMETER SPECIFICATION


    SFTOPD :

    4R_PDI_SFTOP

    PARAMETER SPECIFICATION


    SFTOP :

    4R_PDI_SFTRJC

    PARAMETER SPECIFICATION


    SFTRJC :

    4R_PDI_RTSFTM

    PARAMETER SPECIFICATION


    RTSFTM :

    4R_PDI_DPCANCEL

    PARAMETER SPECIFICATION


    DPCANCEL :

    4R_PDI_ACGLLMP

    PARAMETER SPECIFICATION


    CHARGING SYSTEM INDICATOR :

    (ON/OFF)

    Command to CHARGING SYSTEM INDICATOR.

    4R_PDI_CRMSW

    PARAMETER SPECIFICATION


    CRUISE CONTROL MASTER SWITCH :

    (ON/OFF)

    When the Cruise Control Master Switch is turned ON, the Cruise Control Master Switch indicates ON to the Engine Control Module (ECM/PCM) (electrically closed).

    4R_PDI_CRSETSW

    PARAMETER SPECIFICATION


    CRUISE CONTROL SET SWITCH :

    (ON/OFF)

    When the Cruise Control Set Switch is turned ON, the CRUISE CONTROL light on the instrument panel comes ON and the Cruise Control Set Switch indicates ON to the Engine Control Module (ECM/PCM) (electrically closed).

    4R_PDI_CRRESSW

    PARAMETER SPECIFICATION


    CRUISE CONTROL RESUME SWITCH :

    (ON/OFF)

    When the Cruise Control Resume Switch is pressed and held, the vehicle accelerates slowly and the Cruise Control Resume Switch indicates ON to the Engine Control Module (ECM/PCM) (electrically closed).

    4R_PDI_CRCANCELSW

    PARAMETER SPECIFICATION


    CRUISE CONTROL CANCEL SWITCH :

    (ON/OFF)

    When the Cruise Control Cancel Switch is pressed, the Cruise Control Cancel Switch indicates ON to the Engine Control Module (ECM/PCM).

    4R_PDI_CCLMP

    PARAMETER SPECIFICATION


    CRUISE CONTROL INDICATOR :

    (ON/OFF)

    Command to Cruise Control Indicator.

    4R_PDI_CCSTATUS

    PARAMETER SPECIFICATION


    C.C. CANCEL HISTORY :
    Cruise Control Cancel History

    This indicates the reason why the Cruise Control was canceled.
    The C.C. CANCEL HISTORY 1 data is the latest data.

    $0000 : NO DATA

    $0001 : ACC COM ERROR :
    Communication error with ACC control module.

    $0002 : Vehicle SPD ERROR :
    Vehicle speed data in Engine Control Module (ECM/PCM) is error.

    $0004 : Accel ERROR :
    Abnormal acceleration or deceleration.

    $0008 : 1ST GEAR :
    Drive with 1st gear position.

    $0010 : ACC request :
    Cancellation request from ACC.

    $0020 : ENGINE PROBLEM :
    Engine problem.

    $0040 : Vehicle SPD ERROR :
    Vehicle speed memory in Engine Control Module (ECM/PCM) is error.

    $0080 : ACC ERROR :
    ACC control module failed.

    $0100 : MAIN SW OFF
    Main switch was pressed.

    $0200 : BRAKE PEDAL :
    Brake Pedal was pressed.

    $0400 : GEAR/CLUTCH PDL :
    AT - Except D range.
    MT - Clutch pedal was pressed.

    $0800 : C.C. CANCEL SW ON :
    Cancel switch was pressed.

    $1000 : VSA/ABS ACT :
    VSA/ABS control was active.

    $2000 : SET/RES SW & BRAKE
    SET/RESUME switch and
    Brake pedal was pressed at the same time.

    $4000 : CAN COM :
    CAN communication problem.

    $8000 : Out of Vehicle SPD :
    Vehicle speed is out of control range.

    4R_PDI_ISVAS1

    PARAMETER SPECIFICATION


    INTAKE SHUTTER VALVE (ISV) POSITION SENSOR A :

    (V)

    4R_PDI_ISVAS2

    PARAMETER SPECIFICATION


    INTAKE SHUTTER VALVE (ISV) POSITION SENSOR B :

    (V)

    4R_PDI_ISVATGT

    PARAMETER SPECIFICATION


    INTAKE SHUTTER VALVE (ISV) POSITION TARGET :

    (%)

    It indicates the Intake Shutter Valve (ISV) Position Target which is calculated by Engine Control Module (ECM/PCM).

    4R_PDI_ISVA

    PARAMETER SPECIFICATION


    INTAKE SHUTTER VALVE (ISV) POSITION :

    (%)

    It indicates the position of the Intake Shutter Valve (ISV).
    When it is same as the Intake Shutter Valve (ISV) Position Target, it is normal.

    4R_PDI_ISVADEV

    PARAMETER SPECIFICATION


    INTAKE SHUTTER VALVE (ISV) POSITION DEVIATION :

    (%)

    4R_PDI_DPFDPS

    PARAMETER SPECIFICATION


    DPF DIFFERENTIAL PRESSURE SENSOR :

    (V)


    1: Exhaust Gas Temperature (EGT) Sensor 1
    2: Exhaust Gas Temperature (EGT) Sensor 2
    3: Exhaust Gas Temperature (EGT) Sensor 3

    I: Catalytic Converter
    II: Diesel Particulate Filter (DPF)
    III: DPF Differential Pressure Sensor

    4R_PDI_DPFDP

    PARAMETER SPECIFICATION


    DPF DIFFERENTIAL PRESSURE :

    (kPa)


    1: Exhaust Gas Temperature (EGT) Sensor 1
    2: Exhaust Gas Temperature (EGT) Sensor 2
    3: Exhaust Gas Temperature (EGT) Sensor 3

    I: Catalytic Converter
    II: Diesel Particulate Filter (DPF)
    III: DPF Differential Pressure Sensor

    4R_PDI_TEXGS1

    PARAMETER SPECIFICATION


    EXHAUST GAS TEMPERATURE (EGT) SENSOR 1 :

    (V)


    1: Exhaust Gas Temperature (EGT) Sensor 1
    2: Exhaust Gas Temperature (EGT) Sensor 2
    3: Exhaust Gas Temperature (EGT) Sensor 3

    I: Catalytic Converter
    II: Diesel Particulate Filter (DPF)
    III: DPF Differential Pressure Sensor

    4R_PDI_TEXG1

    PARAMETER SPECIFICATION


    EXHAUST GAS TEMPERATURE (EGT) 1 :

    (°C)


    1: Exhaust Gas Temperature (EGT) Sensor 1
    2: Exhaust Gas Temperature (EGT) Sensor 2
    3: Exhaust Gas Temperature (EGT) Sensor 3

    I: Catalytic Converter
    II: Diesel Particulate Filter (DPF)
    III: DPF Differential Pressure Sensor

    4R_PDI_TEXGS2

    PARAMETER SPECIFICATION


    EXHAUST GAS TEMPERATURE (EGT) SENSOR 2 :

    (V)


    1: Exhaust Gas Temperature (EGT) Sensor 1
    2: Exhaust Gas Temperature (EGT) Sensor 2
    3: Exhaust Gas Temperature (EGT) Sensor 3

    I: Catalytic Converter
    II: Diesel Particulate Filter (DPF)
    III: DPF Differential Pressure Sensor

    4R_PDI_TEXG2

    PARAMETER SPECIFICATION


    EXHAUST GAS TEMPERATURE (EGT) 2 :

    (°C)


    1: Exhaust Gas Temperature (EGT) Sensor 1
    2: Exhaust Gas Temperature (EGT) Sensor 2
    3: Exhaust Gas Temperature (EGT) Sensor 3

    I: Catalytic Converter
    II: Diesel Particulate Filter (DPF)
    III: DPF Differential Pressure Sensor

    4R_PDI_TEXGS3

    PARAMETER SPECIFICATION


    EXHAUST GAS TEMPERATURE (EGT) SENSOR 3:

    (V)


    1: Exhaust Gas Temperature (EGT) Sensor 1
    2: Exhaust Gas Temperature (EGT) Sensor 2
    3: Exhaust Gas Temperature (EGT) Sensor 3

    I: Catalytic Converter
    II: Diesel Particulate Filter (DPF)
    III: DPF Differential Pressure Sensor

    4R_PDI_TEXG3

    PARAMETER SPECIFICATION


    EXHAUST GAS TEMPERATURE (EGT) 3 :

    (°C)


    1: Exhaust Gas Temperature (EGT) Sensor 1
    2: Exhaust Gas Temperature (EGT) Sensor 2
    3: Exhaust Gas Temperature (EGT) Sensor 3

    I: Catalytic Converter
    II: Diesel Particulate Filter (DPF)
    III: DPF Differential Pressure Sensor

    4R_PDI_DPFPMED

    PARAMETER SPECIFICATION


    CALCULATED PM VALUE :

    (g)

    The Engine Control Module (ECM/PCM) calculates the PM value deposited on the Diesel Particulate Filter (DPF) by the engine state.

    This parameter indicates the PM deposit value which is calculated by the Engine Control Module (ECM/PCM).

    4R_PDI_DPFRGPS

    PARAMETER SPECIFICATION


    DPF REGENERATION STATUS :

    4R_PDI_DPFRGML

    PARAMETER SPECIFICATION


    DISTANCE FROM LAST DPF REGENERATION SUCCESS :

    (km)

    It indicates the Distance from Last DPF Regeneration Success.

    4R_PDI_DPFRGFC

    PARAMETER SPECIFICATION


    FUEL CONSUMPTION FROM LAST DPF REGENERATION SUCCESS :

    (Litre)

    It indicates the Amount of Fuel Consumptions While DPF Regeneration Succeeds Last Time.

    4R_PDI_DPFRGET

    PARAMETER SPECIFICATION


    ELAPSED TIME FROM LAST DPF REGENERATION SUCCESS :

    (min)

    It indicates the time which spent to do the DPF Regeneration for the DPF Regeneration Succeeds Last Time.

    4R_PDI_DGCUT

    PARAMETER SPECIFICATION


    GLOW PLUG CONTROL MODULE DUTY :

    (%)

    It indicates the output duty that the Glow Plug Control Module drives the Glow Plug.

    4R_PDI_RLKSOL

    PARAMETER SPECIFICATION


    REVERSE GEAR INHIBIT SOLENOID VALVE :
    Reverse Gear Inhibit Solenoid Valve

    (ON/OFF)

    Command to Reverse gear inhibit solenoid valve.

    4R_PDI_CCMLMP

    PARAMETER SPECIFICATION


    CRUISE MAIN LAMP :

    (ON/OFF)

    4R_PDI_DPFLMP

    PARAMETER SPECIFICATION


    DPF MAIN LAMP :

    (ON/OFF)

    It indicates the command of the DPF Main Lamp to drive DPF Main lamp from the DIESEL-ECU.

    4R_PDI_ISVVBRLY

    PARAMETER SPECIFICATION


    POWER SUPPLY CONTROL RELAY FOR INTAKE SHATTER VALVE UNIT :

    (ON/OFF)

    It indicates a command to drive the power supply relay of the Intake Shatter Valve Unit from Engine Control Module (ECM/PCM).

    4R_PDI_DPFRGSS_S00

    PARAMETER SPECIFICATION


    DPF REGENERATION STATUS (HEAT UP) :

    4R_PDI_DPFRGSS_S01

    PARAMETER SPECIFICATION


    DPF REGENERATION STATUS (REGENERATION) :

    4R_PDI_DPFRGSS_S02

    PARAMETER SPECIFICATION


    DPF REGENERATION STATUS (COOL DOWN) :

    4R_PDI_DPFRGSS_S03

    PARAMETER SPECIFICATION


    DPF REGENERATION STATUS (PM CHECK) :

    4R_PDI_DPFRGSS_S04

    PARAMETER SPECIFICATION


    ERROR B-00: EXHAUST SYSTEM TEMPERATURE DID NOT RISE AFTER THE SPECIFIED TIME :

    4R_PDI_DPFRGSS_S05

    PARAMETER SPECIFICATION


    ERROR B-01: EXHAUST GAS TEMPERATURE (EGT) BETWEEN THE WARM UP CATALYTIC CONVERTER AND THE DPF IS TOO HIGH (EXHAUST GAS TEMPERATURE (EGT) SENSOR 2) :

    4R_PDI_DPFRGSS_S06

    PARAMETER SPECIFICATION


    ERROR B-02: EXHAUST GAS TEMPERATURE (EGT) BEFORE WARM UP CATALYTIC CONVERTER IS TOO HIGH (EXHAUST GAS TEMPERATURE (EGT) SENSOR 1) :

    4R_PDI_DPFRGSS_S07

    PARAMETER SPECIFICATION


    ERROR B-03: WRONG CONDITION :

    4R_PDI_DPFRGSS_S08

    PARAMETER SPECIFICATION


    ERROR B-04: TIME-OUT :

    4R_PDI_DPFRGSS_S09

    PARAMETER SPECIFICATION


    ERROR B-05: HDS SUSPENDED :

    4R_PDI_DPFRGSS_S10

    PARAMETER SPECIFICATION


    ERROR B-06: EXHAUST GAS TEMPERATURE (EGT) AFTER THE DPF IS TOO HIGH (EXHAUST GAS TEMPERATURE (EGT) SENSOR 3) :

    4R_PDI_DPFRGSS_S11

    PARAMETER SPECIFICATION


    ENGINE IS NOT STABLE :

    4R_PDI_DPFRGSS_S12

    PARAMETER SPECIFICATION


    ECT HAS NOT WARMED UP YET :

    4R_PDI_DPFRGSS_S13

    PARAMETER SPECIFICATION


    FUEL TEMPERATURE HAS NOT WARMED UP YET :

    4R_PDI_DPFRGSS_S14

    PARAMETER SPECIFICATION


    BARO IS TOO LOW :

    4R_PDI_DPFRGSS_S15

    PARAMETER SPECIFICATION


    FUEL TEMPERATURE IS TOO HIGH :

    4R_PDI_DPFRGSS_S16

    PARAMETER SPECIFICATION


    BATTERY VOLTAGE IS TOO LOW :

    4R_PDI_DPFRGSS_S17

    PARAMETER SPECIFICATION


    CLUTCH PEDAL IS DEPRESSED :

    4R_PDI_DPFRGSS_S18

    PARAMETER SPECIFICATION


    GEAR POSITION IS NOT NEUTRAL :

    4R_PDI_DPFRGSS_S19

    PARAMETER SPECIFICATION


    VEHICLE SPEED IS NOT 0 :

    4R_PDI_DPFRGSS_S20

    PARAMETER SPECIFICATION


    ENGINE SPEED (RPM) IS OUT OF RANGE :

    4R_PDI_DPFRGSS_S21

    PARAMETER SPECIFICATION


    FUEL QUANTITY IS OUT OF RANGE :

    4R_PDI_DPFRGSS_S22

    PARAMETER SPECIFICATION


    ACCELERATOR PEDAL IS DEPRESSED :

    4R_PDI_DPFRGSS_S23

    PARAMETER SPECIFICATION


    DPF TEMPERATURE IS OUT OF RANGE :

    4R_PDI_DPFRGSS_S24

    PARAMETER SPECIFICATION


    EXHAUST GAS TEMPERATURE (EGT) IS OUT OF RANGE :

    4R_PDI_DPFRGSS_S25

    PARAMETER SPECIFICATION


    AMOUNT OF PM IS TOO MUCH :

    4R_PDI_DPFRGSS_S26

    PARAMETER SPECIFICATION


    THERE ARE DTCS RELATED TO DPF :

    4R_PDI_DPFRGSS_S27

    PARAMETER SPECIFICATION


    THERE ARE DTCS RELATED TO ENGINE :

    4R_PDI_DPFRGSS_S28

    PARAMETER SPECIFICATION


    ECT IS TOO HIGH :

    4R_PDI_DPFRGSS_S29

    PARAMETER SPECIFICATION


    IAT IS OUT OF RANGE :

    4R_PDI_DPFRGSS_S30

    PARAMETER SPECIFICATION


    DPF REGENERATION IS COMPLETED :

    4R_PDI_DPFQPST

    PARAMETER SPECIFICATION

    MARKET SURVEY PARAMETER (DPFQPST) :

    This parameter is not for the Diagnosis, but for the market survey. See this if there are some instructions.

    4R_PDI_DPFRGCT

    PARAMETER SPECIFICATION

    MARKET SURVEY PARAMETER (DPFRGCT) :

    This parameter is not for the Diagnosis, but for the market survey. See this if there are some instructions.

    4R_PDI_DPFOILASH

    PARAMETER SPECIFICATION

    MARKET SURVEY PARAMETER (DPFOILASH) :

    This parameter is not for the Diagnosis, but for the market survey. See this if there are some instructions.

    4R_PDI_DPFPSTLIM

    PARAMETER SPECIFICATION

    MARKET SURVEY PARAMETER (DPFPSTLIM) :

    This parameter is not for the Diagnosis, but for the market survey. See this if there are some instructions.

    4R_PDI_TIENGON

    PARAMETER SPECIFICATION

    MARKET SURVEY PARAMETER (TIENGON) :

    This parameter is not for the Diagnosis, but for the market survey. See this if there are some instructions.

    4R_PDI_LSUM

    PARAMETER SPECIFICATION

    MARKET SURVEY PARAMETER (LSUM) :

    This parameter is not for the Diagnosis, but for the market survey. See this if there are some instructions.

    4R_PDI_FWLVSW

    PARAMETER SPECIFICATION


    FUEL FILTER WATER LEVEL SWITCH :

    (LOW/HIGH)

    4R_CANDIE_OPWSW

    PARAMETER SPECIFICATION


    OIL PRESSURE WARNING :

    (NORMAL/LOW)

    Input signal of Oil pressure warning switch.

    4R_CANDIE_WLWSW

    PARAMETER SPECIFICATION


    FUEL FILTER WATER LEVEL SWITCH :

    (NORMAL/HIGH)

    Input signal of Water level warning switch in fuel sedimenter.

    4R_CANDIE_STARTSW

    PARAMETER SPECIFICATION


    ENGINE START SWITCH :
    Engine Start Switch

    (ON/OFF)

    Engine start switch input.

    4R_CANDIE_OILLVLS

    PARAMETER SPECIFICATION


    ENGINE OIL LEVEL :

    (mm)

    Oil level that is changed from pulse width signal by Oil level sensor to physical value.

    4R_CANDIE_OILLVL

    PARAMETER SPECIFICATION


    ENGINE OIL LEVEL (FILTERING VALUE) :

    (mm)

    Oil level with filtering of "ENGINE OIL LEVEL" by moving average after meeting enable condition for measuring oil level.

    4R_CANDIE_OILLVLTS

    PARAMETER SPECIFICATION


    ENGINE OIL TEMPERATURE :

    (°C)

    Oil temperature that is changed from pulse width signal by Oil level sensor to physical value.

    4R_CANDIE_ACRP

    PARAMETER SPECIFICATION


    AIR CONDITIONER COMPRESSOR PRESSURE :

    (MPa) (V) (kPa) (kgf/cm2) (psi)

    Input voltage and compressed pressure of Air conditioner refrigerant from pressure sensor.

    4R_CANDIE_RWT

    PARAMETER SPECIFICATION


    ECT 2 :
    Engine Coolant Temperature 2

    (°C) (V) (°F)

    Input voltage of engine coolant temperature from temperature sensor at radiator.

    4R_CANDIE_ACRFCAN

    PARAMETER SPECIFICATION


    RADIATOR FAN CONTROL FROM AIR CONDITIONER :
    Radiator Fan Control From Air Conditioner

    (OFF/LOW/HIGH)

    Request command of radiator fan control from Air conditioner control unit via CAN.

    4R_CANDIE_STINHRLY

    PARAMETER SPECIFICATION


    STARTER INHIBIT RELAY :
    Starter Inhibit Relay

    (ON/OFF)

    Command to Starter inhibit Relay.

    4R_CANDIE_OilLVLWLMP

    PARAMETER SPECIFICATION


    ENGINE OIL LOW WARNING :

    (ON/OFF)

    Command to Engine Oil Level Warning Lamp.

    4R_CANDIE_RFRLYLO

    PARAMETER SPECIFICATION


    RADIATOR FAN LOW CONTROL :

    (ON/OFF)

    Command to Radiator FAN Low Control Relays.

    4R_CANDIE_RFRLYHI

    PARAMETER SPECIFICATION


    RADIATOR FAN HIGH CONTROL :

    (ON/OFF)

    Command to Radiator FAN High Control Relays.

    4R_CANDIE_OILLVLDF

    PARAMETER SPECIFICATION


    LOW ENGINE OIL LEVEL DETECTION STATUS :

    (NOT PERMIT/PERMIT)

    Status of low judgment permission for oil level.

    4R_CANDIE_OILLVLLJDG

    PARAMETER SPECIFICATION


    ENGINE OIL LOW CRITERIA :

    (mm)

    4R_CANDIE_ACRFCST

    PARAMETER SPECIFICATION


    RADIATOR FAN CONTROL STATUS :
    Radaiator Fan Contol Status

    (OFF/LOW/HIGH)

    Control status of radiator fan.

    4R_CANDIE_CRKERRCNT

    PARAMETER SPECIFICATION


    CKP NOISE COUNTER :

    Increment counter of temporary error detection for Crank Sensor signal.
    The counter increase during a driving cycle.

    4R_CANDIE_STRLYMON

    PARAMETER SPECIFICATION

    STARTER RELAY INPUT VOLTAGE :

    (V)

    Input voltrage of Starter Relay.

    4R_CANDIE_REQMD

    PARAMETER SPECIFICATION


    REQMD :

    4R_CANDIE_REQCMD

    PARAMETER SPECIFICATION


    REQCMD :

    4R_CANDIE_EXECMD

    PARAMETER SPECIFICATION


    EXECMD :

    4R_CANDIE_SDARJC

    PARAMETER SPECIFICATION


    SDARJC :

    4R_CANDIE_IQA1HH

    PARAMETER SPECIFICATION


    IQA DATA MSB FOR #1 CYLINDER :

    4R_CANDIE_IQA1HL

    PARAMETER SPECIFICATION


    IQA DATA 2ND BYTE FOR #1 CYLINDER :

    4R_CANDIE_IQA1LH

    PARAMETER SPECIFICATION


    IQA DATA 3RD BYTE FOR #1 CYLINDER :

    4R_CANDIE_IQA1LL

    PARAMETER SPECIFICATION


    IQA DATA LSB FOR #1 CYLINDER :

    4R_CANDIE_IQA2HH

    PARAMETER SPECIFICATION


    IQA DATA MSB FOR #2 CYLINDER :

    4R_CANDIE_IQA2HL

    PARAMETER SPECIFICATION


    IQA DATA 2ND BYTE FOR #2 CYLINDER :

    4R_CANDIE_IQA2LH

    PARAMETER SPECIFICATION


    IQA DATA 3RD BYTE FOR #2 CYLINDER :

    4R_CANDIE_IQA2LL

    PARAMETER SPECIFICATION


    IQA DATA LSB FOR #2 CYLINDER :

    4R_CANDIE_IQA3HH

    PARAMETER SPECIFICATION


    IQA DATA MSB FOR #3 CYLINDER :

    4R_CANDIE_IQA3HL

    PARAMETER SPECIFICATION


    IQA DATA 2ND BYTE FOR #3 CYLINDER :

    4R_CANDIE_IQA3LH

    PARAMETER SPECIFICATION


    IQA DATA 3RD BYTE FOR #3 CYLINDER :

    4R_CANDIE_IQA3LL

    PARAMETER SPECIFICATION


    IQA DATA LSB FOR #3 CYLINDER :

    4R_CANDIE_IQA4HH

    PARAMETER SPECIFICATION


    IQA DATA MSB FOR #4 CYLINDER :

    4R_CANDIE_IQA4HL

    PARAMETER SPECIFICATION


    IQA DATA 2ND BYTE FOR #4 CYLINDER :

    4R_CANDIE_IQA4LH

    PARAMETER SPECIFICATION


    IQA DATA 3RD BYTE FOR #4 CYLINDER :

    4R_CANDIE_IQA4LL

    PARAMETER SPECIFICATION


    IQA DATA LSB FOR #4 CYLINDER :

    4R_CANDIE_IQAHD1HH

    PARAMETER SPECIFICATION


    IQA DATA WRITING HISTORY DATA #1 MSB :

    4R_CANDIE_IQAHD1HL

    PARAMETER SPECIFICATION


    IQA DATA WRITING HISTORY DATA #1 2ND BYTE :

    4R_CANDIE_IQAHD1LH

    PARAMETER SPECIFICATION


    IQA DATA WRITING HISTORY DATA #1 3RD BYTE :

    4R_CANDIE_IQAHD1LL

    PARAMETER SPECIFICATION


    IQA DATA WRITING HISTORY DATA #1 LSB :

    4R_CANDIE_IQAHD2HH

    PARAMETER SPECIFICATION


    IQA DATA WRITING HISTORY DATA #2 MSB :

    4R_CANDIE_IQAHD2HL

    PARAMETER SPECIFICATION


    IQA DATA WRITING HISTORY DATA #2 2ND BYTE :

    4R_CANDIE_IQAHD2LH

    PARAMETER SPECIFICATION


    IQA DATA WRITING HISTORY DATA #2 3RD BYTE :

    4R_CANDIE_IQAHD2LL

    PARAMETER SPECIFICATION


    IQA DATA WRITING HISTORY DATA #2 LSB :

    4R_PDI_FRP

    PARAMETER SPECIFICATION


    FUEL RAIL PRESSURE :

    (MPa) (V)

    It indicates the pressure in the Common rail (High pressure line).

    4R_CANDIE_ISVAS1

    PARAMETER SPECIFICATION


    INTAKE SHUTTER VALVE (ISV) POSITION SENSOR A :

    (V)

    Input voltage of Intake Shuttert Valve position Sensor A.
    Intake Shutter valve controls the amount of intake air to engine.
    If the voltage is low, the valve is the opening side and the air amount is high side.

    4R_CANDIE_ISVAS2

    PARAMETER SPECIFICATION


    INTAKE SHUTTER VALVE (ISV) POSITION SENSOR B :

    (V)

    Input voltage of Intake Shuttert Valve position Sensor B.
    Intake Shutter valve controls the amount of intake air to engine.
    If the voltage is low, the valve is the opening side and the air amount is high side.
    The voltage of SESNOR B is always a half of SENSOR A.

    4R_CANDIE_ISVATGT

    PARAMETER SPECIFICATION


    INTAKE SHUTTER VALVE (ISV) POSITION TARGET :

    (%)

    It indicates the Intake Shutter Valve (ISV) Position Target which is calculated by Engine Control Module (ECM/PCM).

    4R_CANDIE_ISVA

    PARAMETER SPECIFICATION


    INTAKE SHUTTER VALVE (ISV) POSITION :

    (%)

    It indicates the position of the Intake Shutter Valve (ISV).
    When it is same as the Intake Shutter Valve (ISV) Position Target, it is normal.

    4R_CANDIE_ISVADEV

    PARAMETER SPECIFICATION


    INTAKE SHUTTER VALVE (ISV) POSITION DEVIATION :

    (%)

    4R_CANDIE_DPFDP

    PARAMETER SPECIFICATION


    DPF DIFFERENTIAL PRESSURE :

    (kPa) (kgf/cm2) (psi) (bar) (hPa)

    Unit Conversion Type: AIR PRESSURE

    Type1 : DPF Separated Catalytic Converter


    1: Exhaust Gas Temperature (EGT) Sensor 1
    2: Exhaust Gas Temperature (EGT) Sensor 2
    3: Exhaust Gas Temperature (EGT) Sensor 3

    I: Catalytic Converter
    II: Diesel Particulate Filter (DPF)
    III: DPF Differential Pressure Sensor

    Type2 : DPF Combined With Catalytic Converter


    1: Exhaust Gas Temperature (EGT) Sensor 1

    I: Catalytic Converter
    II: Diesel Particulate Filter (DPF)
    III: DPF Differential Pressure Sensor

    4R_CANDIE_TEXG1

    PARAMETER SPECIFICATION


    EXHAUST GAS TEMPERATURE (EGT) 1 :

    (°C) (V) (°F)

    Type1 : DPF Separated Catalytic Converter


    1: Exhaust Gas Temperature (EGT) Sensor 1
    2: Exhaust Gas Temperature (EGT) Sensor 2

    I: Catalytic Converter
    II: Diesel Particulate Filter (DPF)
    III: DPF Differential Pressure Sensor


    Type2 : DPF Combined With Catalytic Converter


    1: Exhaust Gas Temperature (EGT) Sensor 1

    I: Catalytic Converter
    II: Diesel Particulate Filter (DPF)
    III: DPF Differential Pressure Sensor

    4R_CANDIE_TEXGS1

    PARAMETER SPECIFICATION


    EXHAUST GAS TEMPERATURE (EGT) SENSOR 1 :

    (°C) (V) (°F)

    Type1 : DPF Separated Catalytic Converter


    1: Exhaust Gas Temperature (EGT) Sensor 1
    2: Exhaust Gas Temperature (EGT) Sensor 2

    I: Catalytic Converter
    II: Diesel Particulate Filter (DPF)
    III: DPF Differential Pressure Sensor


    Type2 : DPF Combined With Catalytic Converter


    1: Exhaust Gas Temperature (EGT) Sensor 1

    I: Catalytic Converter
    II: Diesel Particulate Filter (DPF)
    III: DPF Differential Pressure Sensor

    4R_CANDIE_TEXGS2

    PARAMETER SPECIFICATION


    EXHAUST GAS TEMPERATURE (EGT) SENSOR 2 :

    (°C) (V) (°F)

    DPF Separated Catalytic Converter


    1: Exhaust Gas Temperature (EGT) Sensor 1
    2: Exhaust Gas Temperature (EGT) Sensor 2

    I: Catalytic Converter
    II: Diesel Particulate Filter (DPF)
    III: DPF Differential Pressure Sensor

    4R_CANDIE_TEXG2

    PARAMETER SPECIFICATION


    EXHAUST GAS TEMPERATURE (EGT) 2 :

    (°C) (V) (°F)

    DPF Separated Catalytic Converter


    1: Exhaust Gas Temperature (EGT) Sensor 1
    2: Exhaust Gas Temperature (EGT) Sensor 2

    I: Catalytic Converter
    II: Diesel Particulate Filter (DPF)
    III: DPF Differential Pressure Sensor

    4R_CANDIE_DPFPMED

    PARAMETER SPECIFICATION


    CALCULATED PM VALUE :

    (g)

    The Engine Control Module (ECM/PCM) calculates the PM value deposited on the Diesel Particulate Filter (DPF) by the engine state.
    This parameter indicates the PM deposit value which is calculated by the Engine Control Module (ECM/PCM).

    4R_CANDIE_DPFRGML

    PARAMETER SPECIFICATION


    DISTANCE FROM LAST DPF REGENERATION SUCCESS :

    (km)

    It indicates the Distance from Last DPF Regeneration Success.

    4R_CANDIE_DPFRGFC

    PARAMETER SPECIFICATION


    FUEL CONSUMPTION FROM LAST DPF REGENERATION SUCCESS :

    (Litre)

    It indicates the amount of fuel consumptions from a success of last execution of DPF Regeneration.

    4R_CANDIE_DPFRGET

    PARAMETER SPECIFICATION


    ELAPSED TIME FROM LAST DPF REGENERATION SUCCESS :

    (min)

    It indicates the time which spent to do the DPF Regeneration for the DPF Regeneration Succeeds Last Time.

    4R_CANDIE_DPFOILASH

    PARAMETER SPECIFICATION

    MARKET SURVEY PARAMETER (DPFOILASH) :

    This parameter is not for the Diagnosis, but for the market survey. See this if there are some instructions.

    4R_CANDIE_DPFRGSS_S00

    PARAMETER SPECIFICATION


    DPF REGENERATION STATUS (HEAT UP) :

    4R_CANDIE_DPFRGSS_S01

    PARAMETER SPECIFICATION


    DPF REGENERATION STATUS (REGENERATION) :

    4R_CANDIE_DPFRGSS_S02

    PARAMETER SPECIFICATION


    DPF REGENERATION STATUS (COOL DOWN) :

    4R_CANDIE_DPFRGSS_S03

    PARAMETER SPECIFICATION


    DPF REGENERATION STATUS (PM CHECK) :

    4R_CANDIE_DPFRGSS_S04

    PARAMETER SPECIFICATION


    ERROR B-00: EXHAUST SYSTEM TEMPERATURE DID NOT RISE AFTER THE SPECIFIED TIME :

    4R_CANDIE_DPFRGSS_S05

    PARAMETER SPECIFICATION


    ERROR B-01: EXHAUST GAS TEMPERATURE (EGT) BETWEEN THE WARM UP CATALYTIC CONVERTER AND THE DPF IS TOO HIGH (EXHAUST GAS TEMPERATURE (EGT) SENSOR 2) :

    4R_CANDIE_DPFRGSS_S06

    PARAMETER SPECIFICATION


    ERROR B-02: EXHAUST GAS TEMPERATURE (EGT) BEFORE WARM UP CATALYTIC CONVERTER IS TOO HIGH (EXHAUST GAS TEMPERATURE (EGT) SENSOR 1) :

    4R_CANDIE_DPFRGSS_S07

    PARAMETER SPECIFICATION


    ERROR B-03: WRONG CONDITION :

    4R_CANDIE_DPFRGSS_S08

    PARAMETER SPECIFICATION


    ERROR B-04: TIME-OUT :

    4R_CANDIE_DPFRGSS_S09

    PARAMETER SPECIFICATION


    ERROR B-05: HDS SUSPENDED :

    4R_CANDIE_DPFRGSS_S10

    PARAMETER SPECIFICATION


    ERROR B-06: EXHAUST GAS TEMPERATURE (EGT) AFTER THE DPF IS TOO HIGH (EXHAUST GAS TEMPERATURE (EGT) SENSOR 3) :

    4R_CANDIE_DPFRGSS_S11

    PARAMETER SPECIFICATION


    ENGINE IS NOT STABLE :

    4R_CANDIE_DPFRGSS_S12

    PARAMETER SPECIFICATION


    ECT HAS NOT WARMED UP YET :

    4R_CANDIE_DPFRGSS_S13

    PARAMETER SPECIFICATION


    FUEL TEMPERATURE HAS NOT WARMED UP YET :

    4R_CANDIE_DPFRGSS_S14

    PARAMETER SPECIFICATION


    BARO IS TOO LOW :

    4R_CANDIE_DPFRGSS_S15

    PARAMETER SPECIFICATION


    FUEL TEMPERATURE IS TOO HIGH :

    4R_CANDIE_DPFRGSS_S16

    PARAMETER SPECIFICATION


    BATTERY VOLTAGE IS TOO LOW :

    4R_CANDIE_DPFRGSS_S17

    PARAMETER SPECIFICATION


    CLUTCH PEDAL IS DEPRESSED :

    4R_CANDIE_DPFRGSS_S18

    PARAMETER SPECIFICATION


    GEAR POSITION IS NOT NEUTRAL :

    4R_CANDIE_DPFRGSS_S19

    PARAMETER SPECIFICATION


    VEHICLE SPEED IS NOT 0 :

    4R_CANDIE_DPFRGSS_S20

    PARAMETER SPECIFICATION


    ENGINE SPEED (RPM) IS OUT OF RANGE :

    4R_CANDIE_DPFRGSS_S21

    PARAMETER SPECIFICATION


    FUEL QUANTITY IS OUT OF RANGE :

    4R_CANDIE_DPFRGSS_S22

    PARAMETER SPECIFICATION


    ACCELERATOR PEDAL IS DEPRESSED :

    4R_CANDIE_DPFRGSS_S23

    PARAMETER SPECIFICATION


    DPF TEMPERATURE IS OUT OF RANGE :

    4R_CANDIE_DPFRGSS_S24

    PARAMETER SPECIFICATION


    EXHAUST GAS TEMPERATURE (EGT) IS OUT OF RANGE :

    4R_CANDIE_DPFRGSS_S25

    PARAMETER SPECIFICATION


    AMOUNT OF PM IS TOO MUCH :

    4R_CANDIE_DPFRGSS_S26

    PARAMETER SPECIFICATION


    THERE ARE DTCS RELATED TO DPF :

    4R_CANDIE_DPFRGSS_S27

    PARAMETER SPECIFICATION


    THERE ARE DTCS RELATED TO ENGINE :

    4R_CANDIE_DPFRGSS_S28

    PARAMETER SPECIFICATION


    ECT IS TOO HIGH :

    4R_CANDIE_DPFRGSS_S29

    PARAMETER SPECIFICATION


    IAT IS OUT OF RANGE :

    4R_CANDIE_DPFRGSS_S30

    PARAMETER SPECIFICATION


    DPF REGENERATION IS COMPLETED :

    4R_CANDIE_DPFRGSS_S31

    PARAMETER SPECIFICATION


    EXCESSIVE AMOUNT OF OIL ASH DEPOSIT IN DPF ASSUMABLY :

    4R_CANDIE_VEXGE

    PARAMETER SPECIFICATION

    ESTIMATED FLOW RATE OF EXHAUST GAS :

    (m3/h)

    Estimated flow rate of exhaust gas.
    "DPF POST-EXHAUST GAS ESTIMATED VOLUME FLOW RATE " is the filtered value of this parameter.

    4R_CANDIE_ENGSTT

    PARAMETER SPECIFICATION

    ENGINE START TIME :

    (ms)

    4R_CANDIE_PGMFIMFST

    PARAMETER SPECIFICATION

    MALFUNCTION STATE EXCEPT MIL INDICATION ITEM :

    (NO MALFUNCTION /MALFUNCTION)

    Status of malfunction diagnosis except MIL indication item.

    4R_CANDIE_MTDOWNREQ

    PARAMETER SPECIFICATION

    MT SHIFT DOWN REQUEST :

    (NO REQUEST / REQUEST)

    Status of MT gear down request for Sift Indicator Lamp function.

    4R_CANDIE_MTUPREQ

    PARAMETER SPECIFICATION

    MT SHIFT UP REQUEST :

    (NO REQUEST / REQUEST)

    Status of MT gear up request for Sift Indicator Lamp function.

    4R_CANDIE_INTFPRLY

    PARAMETER SPECIFICATION

    PRESUPPLY FUEL PUMP RELAY COMMAND :

    (ON/OFF)

    Command to PRESUPPLY FUEL PUMP RELAY.

    4R_CANDIE_DFHPCV

    PARAMETER SPECIFICATION


    FUEL RAIL PRESSURE CONTROL VALVE DUTY :
    Fuel Rail Pressure Control Value Duty

    (%)

    Output duty of fuel rail pressure control valve.

    4R_CANDIE_AFHPCV

    PARAMETER SPECIFICATION

    FUEL RAIL PRESSURE CONTROL VALVE OUTPUT CURRENT :

    (A)

    Output current of Fuel Rail Pressure Control Valve.
    The valve closing force against the fuel pressure is decided by the current amount.
    Target current is indicated "FUEL RAIL PRESSURE CONTROL VALVE TARGET CURRENT".
    If the current is low, the valve is activated to opening side and the fuel pressure is release side.

    4R_CANDIE_AFHPCVTGT

    PARAMETER SPECIFICATION

    FUEL RAIL PRESSURE CONTROL VALVE TARGET CURRENT :

    (A)

    Target current of Fuel High Pressure release Control Valve (PCV) energizing.
    Actual current is indicated "FUEL RAIL PRESSURE CONTROL VALVE OUTPUT CURRENT".

    4R_CANDIE_FHPCVPTGT

    PARAMETER SPECIFICATION

    FUEL RAIL PRESSURE CONTROL VALVE TARGET PRESSURE :

    (kPa)

    Target pressure by control of Fuel High Pressure release Control Valve (PCV).

    4R_CANDIE_FHPCS

    PARAMETER SPECIFICATION

    FUEL RAIL PRESSURE CONTROL VALVE STATUS :

    (open/open, open/close, close/open, close/close)

    Status of Fuel High Pressure Control combination mode (opened loop or closed loop) with rail pressure control valve and fuel high pressure release control valve (PCV).
    For example, open/close means that rail pressure control valve is opened and PCV is closed.

    4R_CANDIE_PZINJENV1DEV

    PARAMETER SPECIFICATION

    PIEZO INJECTOR 1 ENERGIZING VOLTAGE DEVIATION :

    (V)

    4R_CANDIE_PZINJENV2DEV

    PARAMETER SPECIFICATION

    PIEZO INJECTOR 2 ENERGIZING VOLTAGE DEVIATION :

    (V)

    4R_CANDIE_PZINJENV3DEV

    PARAMETER SPECIFICATION

    PIEZO INJECTOR 3 ENERGIZING VOLTAGE DEVIATION :

    (V)

    4R_CANDIE_PZINJENV4DEV

    PARAMETER SPECIFICATION

    PIEZO INJECTOR 4 ENERGIZING VOLTAGE DEVIATION :

    (V)

    4R_CANDIE_PZINJENV1

    PARAMETER SPECIFICATION

    PIEZO INJECTOR 1 ENERGIZING VOLTAGE :

    (V)

    4R_CANDIE_PZINJENV2

    PARAMETER SPECIFICATION

    PIEZO INJECTOR 2 ENERGIZING VOLTAGE :

    (V)

    4R_CANDIE_PZINJENV3

    PARAMETER SPECIFICATION

    PIEZO INJECTOR 3 ENERGIZING VOLTAGE :

    (V)

    4R_CANDIE_PZINJENV4

    PARAMETER SPECIFICATION

    PIEZO INJECTOR 4 ENERGIZING VOLTAGE :

    (V)

    4R_CANDIE_DCMDSCV

    PARAMETER SPECIFICATION

    IMRC ACTUATOR CONT. DUTY :

    (%)

    4R_CANDIE_TCNPOSS

    PARAMETER SPECIFICATION

    TURBOCHARGER BOOST CONT. VALVE POSITION :

    (V) (%)

    4R_CANDIE_TCNPOS

    PARAMETER SPECIFICATION

    TURBOCHARGER BOOST CONT. VALVE POSITION :

    (%) (V)

    Input voltage of turbo charger variable nozzle position sensor.
    The opening area of the nozzle is variable, it controls the velocity of exhaust gas flowing passing the turbine and the boost pressure is controlled.
    The voltage is relative to the opening area.
    If the value is high, the opening area is narrow side, the velocity of exhaust gas is high side and the boost pressure is controlled to high side generally.

    4R_CANDIE_TCNPOSTGT

    PARAMETER SPECIFICATION

    TURBOCHARGER BOOST CONT. VALVE TARGET POSITION :

    (%)

    Target Position of Turbocharger Boost Control valve.
    Actual position is indicated "TURBOCHARGER BOOST CONT. VALVE POSITION".

    4R_CANDIE_TCNPOSDEV

    PARAMETER SPECIFICATION

    TURBOCHARGER BOOST CONT. VALVE POSITION DEVIATION :
    Turbocharger Boost Cont. Valve Position Deviation

    (%)

    Deviation of Turbo Charger variable Nozzle control Position.

    4R_CANDIE_LAFDPFPRESS

    PARAMETER SPECIFICATION

    A/F SENSOR O2 CONCENTRATION WITHOUT AMBIENT PRESSURE CORRECTION :
    A/F Sensor O2 Concentration Without Ambient Pressure Correction

    (V) (%)

    Input voltage of A/F sensor at the previous of DPF.
    This value is not the output from sensor directly and it is output from A/F sensor IC to CPU in FI-ECU.
    If the value is high, the oxygen concentration is low side. (e.g. The value at atmosphere is high.)

    4R_CANDIE_LAFDPFPREWOC

    PARAMETER SPECIFICATION


    A/F SENSOR O2 CONCENTRATION WITHOUT AMBIENT PRESSURE CORRECTION :
    A/F Sensor O2 Concentration Without Ambient Pressure Correction

    (V) (%)

    Lambda (LAF) oxygen concentration without the correction of ambient pressure at the previous DPF. (e.g. This value at atmosphere is 20% approximately.)

    4R_CANDIE_LAFDPFPRES

    PARAMETER SPECIFICATION

    A/F SENSOR O2 CONCENTRATION WITH AMBIENT PRESSURE CORRECTION :

    A/F Sensor O2 Concentration With Ambient Pressure Correction

    (%)

    Input voltage of Lambda (LAF) oxygen concentration sensor at the previous of DPF.

    4R_CANDIE_LAFHTTDPFPRE

    PARAMETER SPECIFICATION

    A/F SENSOR HEATER TEMPERATURE :

    (°C)

    Temperature of A/F sensor Heater at the previous of DPF.

    4R_CANDIE_DLAFHTDPFPRE

    PARAMETER SPECIFICATION

    A/F SENSOR HEATER DUTY :

    (%)

    Output duty of energizing to Lambda (LAF) O2 concentration sensor Heater at the previous of DPF.
    If the duty ratio is high, the energizing amount and heater temperature is high side.

    4R_CANDIE_DCMDEGR

    PARAMETER SPECIFICATION

    EGR VALVE ACTUATOR CONTROL DUTY :

    (%)

    Output duty of EGR valve actuator.
    Positive and negative value means the activated direction of motor rotation.
    Negative value means the activated direction for the valve opening side and the recirculation amount of exhaust gas is high side.

    4R_CANDIE_EGRPOSS

    PARAMETER SPECIFICATION

    EGR VALVE ACTUATOR POSITION :

    (V) (%)

    4R_CANDIE_DCMEGRPOS

    PARAMETER SPECIFICATION


    EGR VALVE ACTUATOR POSITION :
    EGR Valve Actuator Position

    (%) (V)

    Position of EGR valve.
    If the valve is activated to close side, the value shall be lower.
    0% means full close, and the minus value means opening opposite side.

    4R_CANDIE_DCMEGRPOSTGT

    PARAMETER SPECIFICATION


    EGR VALVE ACTUATOR POSITION TARGET :
    EGR Valve Actuator Position Target

    (%)

    Target Position of DC Motor EGR valve.

    4R_CANDIE_DCMEGRPOSDEV

    PARAMETER SPECIFICATION

    EGR VALVE ACTUATOR POSITION DEVIATION :
    EGR Valve Actuator Position Deviation

    (%)

    Deviation of DC Motor EGR valve control Position.

    4R_CANDIE_EGRPOSDEVR

    PARAMETER SPECIFICATION

    EGR Error:

    (%)

    EGR error is a percent of commanded EGR.
    Often, EGR valve control outputs are not in the same engineering units as the EGR feedback input sensors.
    For example, as EGR valve can be controlled using a duty-cycled vacuum solenoid; however, the feedback input sensor is a position sensor.
    This makes it impossible to display "actual" versus "commanded" in the same engineering units.
    EGR error solved this problem by displaying a normalized EGR system feedback parameter. EGR error is defined to be

    ((EGR actual - EGR commanded) / EGR commanded) * 100
    For exmaple, if 10% EGR is commanded and 5% is delivered to the engine, the EGR Error is
    ((5% - 10%) / 10% ) * 100% = -50% errror.
    EGR error may be computed using various control parameters such as position, steps, counts, etc.
    All EGR systems must react to quickly changing conditions in the engine; therefore, EGR Error will generally show errors during transient conditions.
    Under steady condition, the error will be minimized if the EGR system is under control.
    When commanded EGR is 0%, EGR error is technically undefined. In this case, EGR error should be set to 0% when actual EGR = 0% or EGR error should be set to 99.2% when actual EGR is rather than 0%.

    4R_CANDIE_DPFDPW

    PARAMETER SPECIFICATION

    DPF DIFFERENTIAL PRESSURE (HIGH RESOLUTION) :

    (kPa)

    Differential pressure of DPF.
    Resolution is finer against the value of "DPF DIFFERENTIAL PRESSURE".

    4R_CANDIE_DPFDPWOCW

    PARAMETER SPECIFICATION

    DPF DIFFERENTIAL PRESSURE WITHOUT SENSOR DRIFT CORRECTION :
    DPF Differential Pressure Without Sensor Drift Correction

    (kPa)

    Differential pressure of DPF without correction of sensor drift.

    4R_CANDIE_ESTDPFPMDEP

    PARAMETER SPECIFICATION

    ESTIMATED PM VALUE WITHOUT CORRECTION :
    Estimated PM Value Without Correction

    (g)

    Estimated amount of Particulate Matter Deposition in DPF without the adjustment of the learning of DPF differential pressure sensor as parameter Caliculated PM Value.

    4R_CANDIE_METERODD

    PARAMETER SPECIFICATION

    METER INDICATION OF VEHICLE LIFE DISTANCE :

    (km) (mile)

    4R_CANDIE_DEXEC_PSCMS_0

    PARAMETER SPECIFICATION

    P0069 BAROMETRIC PRESSURE-MANIFOLD ABSOLUTE PRESSURE CORRELATION :

    4R_CANDIE_DEXEC_EGRS_0

    PARAMETER SPECIFICATION

    P1041 EXHAUST GAS RECIRCULATION FLOW INSUFFICIENT OR TOO MUCH :

    4R_CANDIE_DEXEC_EGRS_1

    PARAMETER SPECIFICATION

    P042E,P042F EXHAUST GAS RECIRCULATION VALVE POSITION CONTROL DEVIATION :

    4R_CANDIE_DEXEC_TW_0

    PARAMETER SPECIFICATION

    P0116 ENGINE COOLANT TEMPERATURE RISING RATIO SINCE ENGINE START :

    4R_CANDIE_DEXEC_TW_1

    PARAMETER SPECIFICATION

    P0126 ENGINE COOLANT TEMPERATURE TIME OF REACHING TO THRESHOLD SINCE ENGINE START :

    4R_CANDIE_DEXEC_BCS_0

    PARAMETER SPECIFICATION

    P1236 OR P1237 BOOST PRESSURE CONTROL MONITOR DEVIATION TOO BIG (OVERSHOOT OR UNDERSHOOTING) :

    4R_CANDIE_DEXEC_BCS_1

    PARAMETER SPECIFICATION

    P00AF TURBO CHARGER VARIABLE NOZZLE CONTROL MONITOR DEVIATION TOO BIG (OVERSHOOT OR UNDERSHOOTING) :

    4R_CANDIE_DEXEC_DPF_0

    PARAMETER SPECIFICATION

    P2002 DPF PENETRATION MONITOR :

    4R_CANDIE_DEXEC_DPF_1

    PARAMETER SPECIFICATION

    P242F DPF CLOGGING MONITOR :

    4R_CANDIE_DEXEC_EXGTEMP_0

    PARAMETER SPECIFICATION

    P0545, P0546 EXHAUST GAS TEMPERATURE SENSOR VOLTAGE AT UPSTREAM OF DPF RANGE OVER :

    4R_CANDIE_DEXEC_LAF_1

    PARAMETER SPECIFICATION

    P2A00 PRIMARY LAMBDA SENSOR VOLTAGE RANGE OVER (LOWER SIDE) :

    4R_CANDIE_DEXEC_LAF_2

    PARAMETER SPECIFICATION

    P2251, 2243 PRIMARY LAMBDA SENSOR CIRCUIT OPEN :

    4R_CANDIE_DEXEC_LAF_3

    PARAMETER SPECIFICATION

    P2237 PRIMARY LAMBDA SENSOR CIRCUIT OPEN :

    4R_CANDIE_ACOILREMTIME

    PARAMETER SPECIFICATION

    REMAIN TIME OF AIR CONDITIONER COMPRESSOR OIL CIRCULATION :

    4R_CANDIE_EGRCAIRMAX

    PARAMETER SPECIFICATION

    REMAIN TIME OF AIR CONDITIONER COMPRESSOR OIL CIRCULATION :

    4R_CANDIE_EGRCAIRMIN

    PARAMETER SPECIFICATION

    PEAK AND HOLD MINIMUM MASS AIR FLOW RATE DURING ACTIVATION OF EGR COOLER BYPASS VALVE BY SERVICE$2F :

    4R_CANDIE_AMPROP

    PARAMETER SPECIFICATION

    FUEL RAIL PRESSURE (FRP) REGULATOR OUTPUT CURRENT :

    (mA)

    Output current of fuel rail pressure regulator.
    The fuel is supplied to the high pressure suction pump via the valve.
    The principle of regulator is same as the linear solenoid and the valve opening level is decided by the current amount.
    The current is relative to the duty ratio of "FUEL RAIL PRESSURE CONT.VALVE DUTY".
    If the current is low, the valve is activated to opening side, the fuel amount to high pressure suction pump and fuel pressure is activated to high side.

    4R_CANDIE_AMPROPTGT

    PARAMETER SPECIFICATION

    FUEL RAIL PRESSURE (FRP) REGULATOR TARGET CURRENT :

    (mA)

    Target current of fuel rail pressure regulator.
    Actual current is indicated as "FUEL RAIL PRESSURE REGULATOR OUTPUT CURRENT".

    4R_CANDIE_FRPVFTGT

    PARAMETER SPECIFICATION

    FUEL VOLUME FLOW RATE TARGET SUCTION AMOUNT :

    (mm3/sec)

    Target suction amount of fuel volume flow rate for generating of the fuel high pressure by fuel rail pressure control regurator.

    4R_CANDIE_GLWCS

    PARAMETER SPECIFICATION

    GLOW PLUG ENERGIZING CONTROL STATE MODE :

    Glow plug energizing control state mode.

    4R_CANDIE_INJPI1Q

    PARAMETER SPECIFICATION


    PILOT 1 INJECTION FUEL QUANTITY :
    Pilot 1 Injection Fuel Quantity

    (mg)

    Fuel quantity of the 1st pilot injection per one stroke per one injector.

    4R_CANDIE_INJPI2Q

    PARAMETER SPECIFICATION


    PILOT 2 INJECTION FUEL QUANTITY :
    Pilot 2 Injection Fuel Quantity

    (mg)

    Fuel quantity of the 2nd pilot injection per one stroke per one injector.

    4R_CANDIE_INJPO1Q

    PARAMETER SPECIFICATION

    POST 1 INJECTION FUEL QUANTITY :

    (mg)

    Fuel quantity of the 1st post injection per one stroke per one injector.

    4R_CANDIE_INJPO2Q

    PARAMETER SPECIFICATION

    POST 2 INJECTION FUEL QUANTITY :

    (mg)

    Fuel quantity of the 2nd post injection per one stroke per one injector.

    4R_CANDIE_TMGEARPOS

    PARAMETER SPECIFICATION


    TRANSMISSION GEAR POSITION :
    Transmission Gear Position

    (Reverse/Neutral/1st/2nd/3rd/4th/5th/6th/7th/8th/9th)

    Transmission gear position.

    4R_CANDIE_VEXGPODPF

    PARAMETER SPECIFICATION

    DPF POST-EXHAUST GAS ESTIMATED VOLUME FLOW RATE :
    DPF Post-Exhaust Gas Estimated Volume Flow Rate

    (m3/h)

    Estimated volume flow rate of post-exhaust gas of DPF.

    4R_CANDIE_DPFARGS

    PARAMETER SPECIFICATION

    DPF AUTOMATIC REGENERATION CONTROL STATUS :

    Control status of DPF automatic regeneration during vehicle driving.

    4R_CANDIE_DEGRCBVS

    PARAMETER SPECIFICATION

    EGR COOLER BYPASS VALVE DUTY :

    (%)

    4R_CANDIE_FUELMET

    PARAMETER SPECIFICATION

    FUEL SENSOR VOLTAGE :

    (V)

    Out put voltage of fuel sensor in fuel tank.
    The data is produced by the received data of the gauge unit via CAN communication.

    4R_CANDIE_FUELMETRATIO

    PARAMETER SPECIFICATION

    FUEL LEVEL :

    (%)

    Remained ratio of fuel amount in fuel tank.
    The data is calculated by Diesel ECU from the voltage data of fuel amount remaining sensor.
    Diesel ECU retrieves the voltage data from the gauge control unit via CAN network.

    4R_CANDIE_PZINJENV1TGT

    PARAMETER SPECIFICATION

    TARGET OF ENERGIZING VOLTAGE FOR PIEZO INJECTOR ACTIVATION OF ENGINE CYLINDER #1 :

    (V)

    4R_CANDIE_PZINJENV2TGT

    PARAMETER SPECIFICATION

    TARGET OF ENERGIZING VOLTAGE FOR PIEZO INJECTOR ACTIVATION OF ENGINE CYLINDER #2 :

    (V)

    4R_CANDIE_PZINJENV3TGT

    PARAMETER SPECIFICATION

    TARGET OF ENERGIZING VOLTAGE FOR PIEZO INJECTOR ACTIVATION OF ENGINE CYLINDER #3 :

    (V)

    4R_CANDIE_PZINJENV4TGT

    PARAMETER SPECIFICATION

    TARGET OF ENERGIZING VOLTAGE FOR PIEZO INJECTOR ACTIVATION OF ENGINE CYLINDER #4 :

    (V)

    4R_CANDIE_DSINFDATALNG

    PARAMETER SPECIFICATION

    Data Length of DID$2580 :

    4R_CANDIE_DSINFDATATYP

    PARAMETER SPECIFICATION

    Data Structure of DID$2580 :

    4R_CANDIE_DPFCONDST0

    PARAMETER SPECIFICATION

    DPF REGENERATION REQUIRED :

    (OFF/ON)

    4R_CANDIE_DPFCONDST1

    PARAMETER SPECIFICATION

    DPF CHECK SYSTEM :

    (OFF/ON)

    4R_CANDIE_DPFCONDST2

    PARAMETER SPECIFICATION

    DPF STATE TRANSFERRED FROM DPF REGENERATION REQUIRED TO DPF CHECK SYSTEM :

    (SKIPPED/TRANSFERRED)

    4R_CANDIE_DPFCONDST3

    PARAMETER SPECIFICATION

    SHORT INTERVAL BETWEEN DPF REGENERATION REQUIRED STATE TO DPF CHECK SYSTEM :

    (NORMAL/SHORT)

    4R_CANDIE_DPFCONDST4

    PARAMETER SPECIFICATION

    SHORT INTERVAL BETWEEN DPF REGENERATION REQUIRED :

    (NORMAL/SHORT)

    4R_CANDIE_DPFCONDST5

    PARAMETER SPECIFICATION

    STIMULATION DRIVING FOR DPF REGENERATION :

    (NOT MET/MET)

    4R_CANDIE_DPFCONDST6

    PARAMETER SPECIFICATION

    PROHIBITION AGAINST DPF REGENERATION BY OIL DILUTION LIMIT OVER :

    (NOT MET/MET)

    4R_CANDIE_DPFCONDST7

    PARAMETER SPECIFICATION

    DPF REGENERATION DRIVING AFTER DPF REGENERATION REQUIRED :

    (NOT MET/MET)

    4R_CANDIE_DPFLMPBLKDIST1

    PARAMETER SPECIFICATION

    VEHICLE MILEAGE AT DPF REGENERATION REQUIRED 1 :

    (km)

    4R_CANDIE_DPFLMPBLKDIST2

    PARAMETER SPECIFICATION

    VEHICLE MILEAGE AT DPF REGENERATION REQUIRED 2 :

    (km)

    4R_CANDIE_DPFLMPBLKDIST3

    PARAMETER SPECIFICATION

    VEHICLE MILEAGE AT DPF REGENERATION REQUIRED 3 :

    (km)

    4R_CANDIE_DPFLMPONDIST

    PARAMETER SPECIFICATION

    VEHICLE MILEAGE AT DPF SYSTEM CHECK STATE :

    (km)

    4R_CANDIE_DPFLMPONPMSIM

    PARAMETER SPECIFICATION

    ESTIMATED PM DEPOSIT BY SIMULATION MODEL :

    (g)

    4R_CANDIE_DPFLMPONPMDIFF

    PARAMETER SPECIFICATION

    ESTIMATED PM DEPOSIT BY DPF DIFFERENTIAL PRESSURE :

    (g)

    4R_CANDIE_DPFENGONCTN1

    PARAMETER SPECIFICATION

    DPF RELATED COUNTER 1 :

    4R_CANDIE_DPFENGONCTN2

    PARAMETER SPECIFICATION

    DPF RELATED COUNTER 2 :

    4R_CANDIE_DPFENGONCTN3

    PARAMETER SPECIFICATION

    DPF RELATED COUNTER 3 :

    4R_CANDIE_DPFENGONCTN4

    PARAMETER SPECIFICATION

    DPF RELATED COUNTER 4 :

    4R_CANDIE_DPFENGONCTN5

    PARAMETER SPECIFICATION

    DPF RELATED COUNTER 5 :

    4R_CANDIE_DPFENGONCTN6

    PARAMETER SPECIFICATION

    DPF RELATED COUNTER 6 :

    4R_CANDIE_DPFENGONCTN7

    PARAMETER SPECIFICATION

    DPF RELATED COUNTER 7 :

    4R_CANDIE_DPFENGONCTN8

    PARAMETER SPECIFICATION

    DPF RELATED COUNTER 8 :

    4R_CANDIE_DPFENGONCTN9

    PARAMETER SPECIFICATION

    DPF RELATED COUNTER 9 :

    4R_CANDIE_DPFENGONCTN10

    PARAMETER SPECIFICATION

    DPF RELATED COUNTER 10 :

    4R_CANDIE_DPFENGONCTN11

    PARAMETER SPECIFICATION

    DPF RELATED COUNTER 11 :

    4R_CANDIE_DPFRGNENGONN

    PARAMETER SPECIFICATION

    ENGINE START FREQUENCY LAST DPF REGENERATION SUCCESS :

    4R_CANDIE_ATNP

    PARAMETER SPECIFICATION


    AT NEUTRAL OR PARKING POSITION :
    At Neutral Or Parking Position

    (N or P/others all)

    AT Neutral or Parking position.

    4R_CANDIE_ATPR

    PARAMETER SPECIFICATION


    AT REVERSE POSITION :
    At Reverse Position

    (R/others all)

    AT Reverse position.

    4R_CANDIE_MISFENGNUM

    PARAMETER SPECIFICATION

    CRANK SHAFT REVOLUTION :

    The integrated number of crank shaft revolution during enabling of misfire monitoring.

    4R_CANDIE_MISFCNT1

    PARAMETER SPECIFICATION


    CLY1 MISFIRE :
    CLY1 Misfire

    The integrated number of crank shaft revolution when the misfire is detected during enabling of misfire monitoring for engine cylinder #1.

    4R_CANDIE_MISFCNT2

    PARAMETER SPECIFICATION


    CLY2 MISFIRE :
    CLY2 Misfire

    The integrated number of crank shaft revolution when the misfire is detected during enabling of misfire monitoring for engine cylinder #2.

    4R_CANDIE_MISFCNT3

    PARAMETER SPECIFICATION


    CLY3 MISFIRE :
    CLY3 Misfire

    The integrated number of crank shaft revolution when the misfire is detected during enabling of misfire monitoring for engine cylinder #3.

    4R_CANDIE_MISFCNT4

    PARAMETER SPECIFICATION


    CLY4 MISFIRE :
    CLY4 Misfire

    The integrated number of crank shaft revolution when the misfire is detected during enabling of misfire monitoring for engine cylinder #4.

    4R_CANDIE_DEXEC_MISF_0

    PARAMETER SPECIFICATION

    P0300,P0301,P0302,P0303,P0304 DETECTED MULTIPLE MISFIRE INFORMATION :

    4R_PDI_FRZTW

    PARAMETER SPECIFICATION


    ECT :
    Engine Coolant Temperature

    (°C) (°F)

    - The sensor detects the coolant temperature change via resistance value change of the thermistor, converts it into voltage, and sends it to the control unit. With this signal (voltage), the basic injection time is corrected according to the coolant temperature. The resistance value of the thermistor becomes higher with lower coolant temperature, and the value becomes lower with higher temperature.

    - The engine coolant temperature sensor is a thermistor sensor installed to the cylinder block, and it detects engine coolant temperature.

    - The thermistor changes its resistance value according to the temperature, and the resistance value change is in proportion to the temperature. Therefore, the thermistor is placed into the coolant, and the sensor detects the resistance value change and converts it to coolant temperature change.

    - The resistance value change for the temperature (temperature resistance characteristics) is as shown in the figure. When the thermistor detects lower temperature, the resistance value becomes higher, and it detects higher temperature, the value becomes lower.

    - The thermistor detects the resistance value as temperature, and the computer cannot detect the resistance value. Therefore, the value needs to be converted into the voltage value which can be detected by the computer.

    - To convert into the voltage value, the voltage of 5V is output by the reference voltage circuit in the ECM/PCM, and applied it to the thermistor. The thermistor has a circuit that consumes a certain voltage out of the 5V depending on the resistance value, and current values in the circuit change resulting in voltage change.

    - The voltage becomes higher (5V), as the temperature becomes lower, and it becomes lower, as the temperature becomes higher. Because this voltage change is in proportion to the resistance change, the temperature can be detected by the computer.

    - The engine coolant temperature sensor is installed on the cylinder block, and it detects engine coolant temperature change. The engine coolant temperature sensor uses the thermistor that changes its resistance value according to the temperature. The resistance value becomes higher with lower coolant temperature, and it becomes lower with higher temperature. The signal voltage is output based on the resistance value change of the thermistor.

    - Reference operating range (idle) 70°C- 100°C, 1.5V - 0.5V

    Fig: Temp. resistance characteristics

    1. °C

    1. Sensor
    2. TW
    3. SG
    4. ECM/PCM
    5. Reference voltage circuit
    6. Computer

    4R_PDI_FRZTA

    PARAMETER SPECIFICATION


    IAT 2 :
    Intake Air Temperature 2

    (°C) (°F)

    The IAT Sensor converts the intake air temperature into the voltage and signals the Engine Control Module (ECM/PCM).
    The IAT Sensor 2 indicates the temperature into the intake manifold.

    1. IAT Sensor 1
    2. IAT Sensor 2

    4R_PDI_FRZPB

    PARAMETER SPECIFICATION


    MAP :
    Manifold Absolute Pressure

    (Pa) (kPa) (MPa) (kgf/cm2) (mmHg) (inHg) (psi)

    - The sensor detects the intake manifold pressure, converts it into the voltage by the semiconductor, and sends it to the control unit. The signal is used for determination of the basic injection time together with the engine speed signal output from the crankshaft angle sensor.

    - The sensor signal operates the amplifier by the reference voltage (5V) supplied from the VCC. The amplifier generates a signal based on this voltage, and outputs it to the ECM/PCM.

    - The voltage becomes lower with larger intake manifold vacuum, and the voltage becomes higher with smaller intake manifold vacuum. This change is in proportion to the vacuum generated in the intake manifold.

    1. Amplifier
    2. Sensor element
    3. VCC
    4. SG
    5. PB
    6. ECM/PCM
    7. Reference voltage circuit
    8. Computer

    Fig: Vacuum voltage characteristics

    1. mmHg
    2. V
    1. Atmosphere

    4R_PDI_FRZAFM

    PARAMETER SPECIFICATION


    MAF :
    Mass Air Flow

    (g/s)

    The Mass Air Flow Sensor indicates the amount of the air flowing into the engine.

    4R_PDI_FRZFRP

    PARAMETER SPECIFICATION


    FUEL RAIL PRESSURE :

    (MPa)

    It indicates the pressure in the Common rail (High pressure line).

    4R_CANDIE_ISVRLY

    PARAMETER SPECIFICATION


    INTAKE SHUTTER VALVE (ISV) RELAY COMMAND :

    (OFF/ON)

    Command to Intake Shutter valve Relay.

    4R_CANDIE_DPFSOFED

    PARAMETER SPECIFICATION


    ESTIMATED SOF DEPOSIT :

    (g)

    4R_CANDIE_DPFSOFRGML

    PARAMETER SPECIFICATION


    DISTANCE FROM LAST SOF REGENERATION SUCCESS :

    (km)

    4R_CANDIE_DPFSOFRGET

    PARAMETER SPECIFICATION


    ELAPSED TIME FROM LAST SOF REGENERATION SUCCESS :

    (min)

    4R_CANDIE_SOFRPL

    PARAMETER SPECIFICATION


    SOF REPLACED VALUE USAGE HISTORY :

    (NONE/EXISTS)

    SOF replaced value usage history.

    4R_CANDIE_DPWBLKG

    PARAMETER SPECIFICATION


    DPF PIPE BLOCKAGE BY FREEZE CONFIRMED STATUS IN THE LOW TEMPERATURE :

    (NOT BLOCKED/BLOCKED)

    The condition seems to be appear freezing is as following.

    -Outside Air Temperature : Under -20°C
    -Vehicle Speed : 60km/h < Ne < 120km/h
    -Driving Time Over 3 hours

    If these conditions are met, Pipe become frozen by attaching the frost however DPF Lamp does not indicate at once.
    DPF Lamp Indication is needed below conditions also.

    -Idling condition continues over 5mins after above conditions are met.
    -Drive again after Idling

    This makes DPF Lamp indicate immediately because the once melting part become frozen again and the recognition of DPF Differential Pressure are more bigger.
    The condition of unfreezing needs "Outside Air Temperature is under -20°C" and temperature around the pipe is over 0°C, then it makes the pipe frozen.
    In case of Outside Air temperature under-20°C, Unfreezing has never occurred unless Driving over 1 hour in Idling. For this reason, please leave the vehicle in idling over 1 hour if you try DPF Regeneration when outside temperature is under -20°C.

    4R_CANDIE_DPFLMPONSOFSIM

    PARAMETER SPECIFICATION


    ESTIMATED SOF DEPOSIT WHEN DPF LAMP IS ON

    (g)

    SOOT is the emission matter which principal component is the carbon.
    DPF Lamp Indication condition is below two pattern.

    1, DPF Back and forth differential pressure is excessive
    2, SOOT Deposit too much by Simulation

    "1" means that DPF Lamp is ON at once if Differential Pressure is excessive against the outlet flow.
    "2" means that DPF Lamp is blinking if DPF Regeneration can not be done even though SOOT Deposit exceeds the deposit that become normal trigger to prompt Regeneration and if not stop driving.

    4R_CANDIE_CCSW

    PARAMETER SPECIFICATION

    CRUISE CONTROL SYSTEM SWITCH STATUS

    State of the switch for Cruise control system received by communication.

    0 : Default.
    1 : Cruise control system main switch ON.
    2 : Cruise control system CANCEL switch ON.
    3 : Cruise control system SET switch ON.
    4 : Cruise control system RESUME switch ON.
    6 : Signal disappearance.
    7 : Signal short.

    4R_CANDIE_APP

    PARAMETER SPECIFICATION


    APP

    (%)

    Accelerator pedal position percentage after fault handling for system control.

    4R_CANDIE_ISVPOSLRN

    PARAMETER SPECIFICATION


    ISVPOSLRN

    (%)

    Learned Intake Shutter Valve closed position.

    4R_CANDIE_ISVRNUPLIM

    PARAMETER SPECIFICATION


    ISVRNUPLIM

    (%)

    Intake Shutter Valve closed position valid deviation threshold upper limit.

    4R_CANDIE_ISVLRNLOLIM

    PARAMETER SPECIFICATION


    ISVLRNLOLIM

    (%)

    Intake Shutter Valve closed position valid deviation threshold lower limit.

    4R_CANDIE_INJFQDEC

    PARAMETER SPECIFICATION


    INJFQDEC

    (NOT DETECTED/DETECTED)

    Injection flow quantity decreased status.

    4R_CANDIE_DPFLMPBLKDIST1_E820

    PARAMETER SPECIFICATION

    DPFLMPBLKDIST1

    (km)

    Vehicle life distance at DPF Lamp Blinking
    Vehicle life distance at the timing of each start of DPF Lamp blinking is stored. The past 3 times are held. DPFLMPBLKDIST1 is last data and DPFLMPBLKDIST3 is oldest data.

    4R_CANDIE_DPFLMPBLKDIST2_E820

    PARAMETER SPECIFICATION

    DPFLMPBLKDIST2

    (km)

    Vehicle life distance at DPF Lamp Blinking
    Vehicle life distance at the timing of each start of DPF Lamp blinking is stored. The past 3 times are held. DPFLMPBLKDIST1 is last data and DPFLMPBLKDIST3 is oldest data.

    4R_CANDIE_DPFLMPBLKDIST3_E820

    PARAMETER SPECIFICATION

    DPFLMPBLKDIST3

    (km)

    Vehicle life distance at DPF Lamp Blinking
    Vehicle life distance at the timing of each start of DPF Lamp blinking is stored. The past 3 times are held. DPFLMPBLKDIST1 is last data and DPFLMPBLKDIST3 is oldest data.

    4R_CANDIE_DPFLMPONDIST_E820

    PARAMETER SPECIFICATION

    DPFLMPONDIST

    (km)

    Vehicle life distance at DPF Lamp On.
    The last vehicle life distance at the timing of each start of DPF Lamp on is stored.

    4R_CANDIE_DIST_OILEXCHG1

    PARAMETER SPECIFICATION

    DIST_OILEXCHG1

    (km)

    Vehicle life distance at Oil exchange.
    Vehicle life distance at the timing of receiving the exchanged oil reset command from meter unit isstored. The past 3 times are held. DIST_OILEXCHG1 is last data and DIST_OILEXCHG3 is the oldest data.

    4R_CANDIE_DIST_OILEXCHG2

    PARAMETER SPECIFICATION

    DIST_OILEXCHG2

    (km)

    Vehicle life distance at Oil exchange.
    Vehicle life distance at the timing of receiving the exchanged oil reset command from meter unit isstored. The past 3 times are held. DIST_OILEXCHG1 is last data and DIST_OILEXCHG3 is the oldest data

    4R_CANDIE_DIST_OILEXCHG3

    PARAMETER SPECIFICATION

    DIST_OILEXCHG3

    (km)

    Vehicle life distance at Oil exchange.
    Vehicle life distance at the timing of receiving the exchanged oil reset command from meter unit isstored. The past 3 times are held. DIST_OILEXCHG1 is last data and DIST_OILEXCHG3 is the oldest data

    4R_CANDIE_DIST_DPFEXCHG

    PARAMETER SPECIFICATION

    DIST_DPFEXCHG

    (km)

    Vehicle life distance at DPF exchange.
    Vehicle life distance at the timing of exchanging DPF is stored. The past 3 times are held.

    4R_CANDIE_DIST_PSTQLIM1

    PARAMETER SPECIFICATION

    DIST_PSTQLIM1

    (km)

    Vehicle life distance at the timing that post injection quantity hit the limit value.
    Vehicle life distance at the timing of hitting the post injection quantity limit is stored. The past 3 times are held. DIST_PSTQLIM1 is last data and DIST_PSTQLIM3 is the oldest data.

    4R_CANDIE_DIST_PSTQLIM2

    PARAMETER SPECIFICATION

    DIST_PSTQLIM2

    (km)

    Vehicle life distance at the timing that post injection quantity hit the limit value.
    Vehicle life distance at the timing of hitting the post injection quantity limit is stored. The past 3 times are held. DIST_PSTQLIM1 is last data and DIST_PSTQLIM3 is the oldest data.

    4R_CANDIE_DIST_PSTQLIM3

    PARAMETER SPECIFICATION

    DIST_PSTQLIM3

    (km)

    Vehicle life distance at the timing that post injection quantity hit the limit value.
    Vehicle life distance at the timing of hitting the post injection quantity limit is stored. The past 3 times are held. DIST_PSTQLIM1 is last data and DIST_PSTQLIM3 is the oldest data.

    4R_CANDIE_SRVRGNREQCNT

    PARAMETER SPECIFICATION

    SRVRGNREQCNT

    Service regeneration request frequency.
    The number of service regeneration request occurrence is counted.

    4R_CANDIE_DIST_SRVRGNREQ1

    PARAMETER SPECIFICATION

    DIST_SRVRGNREQ1

    (km)

    Vehicle life distance when DPF service regeneration is requested by FI-ECU.
    Vehicle life distance at the timing of requesting DPF regeneration is stored. The past 3 times are held. DIST_SRVRGNREQ1 is last data and DISTSRVRGNREQ3 is the oldest data.

    4R_CANDIE_DIST_SRVRGNREQ2

    PARAMETER SPECIFICATION

    DIST_SRVRGNREQ2

    (km)

    Vehicle life distance when DPF service regeneration is requested by FI-ECU.
    Vehicle life distance at the timing of requesting DPF regeneration is stored. The past 3 times are held. DIST_SRVRGNREQ1 is last data and DISTSRVRGNREQ3 is the oldest data.

    4R_CANDIE_DIST_SRVRGNREQ3

    PARAMETER SPECIFICATION

    DIST_SRVRGNREQ3

    (km)

    Vehicle life distance when DPF service regeneration is requested by FI-ECU.
    Vehicle life distance at the timing of requesting DPF regeneration is stored. The past 3 times are held. DIST_SRVRGNREQ1 is last data and DISTSRVRGNREQ3 is the oldest data.

    4R_CANDIE_SRVRGNSUCCNT

    PARAMETER SPECIFICATION

    SRVRGNSUCCNT

    Service regeneration successful frequency.
    The number of successful service regeneration is counted.

    4R_CANDIE_DIST_SRVRGNSUC1

    PARAMETER SPECIFICATION

    DIST_SRVRGNSUC1

    (km)

    Vehicle life distance when DPF service regeneration is successful.
    Vehicle life distance at the timing of successful DPF regeneration is stored. The past 3 times are held. DIST_SRVRGNSUC1 is last data and DISTSRVRGNSUC3 is the oldest data.

    4R_CANDIE_DIST_SRVRGNSUC2

    PARAMETER SPECIFICATION

    DIST_SRVRGNSUC2

    (km)

    Vehicle life distance when DPF service regeneration is successful.
    Vehicle life distance at the timing of successful DPF regeneration is stored. The past 3 times are held. DIST_SRVRGNSUC1 is last data and DISTSRVRGNSUC3 is the oldest data.

    4R_CANDIE_DIST_SRVRGNSUC3

    PARAMETER SPECIFICATION

    DIST_SRVRGNSUC3

    (km)

    Vehicle life distance when DPF service regeneration is successful.
    Vehicle life distance at the timing of successful DPF regeneration is stored. The past 3 times are held. DIST_SRVRGNSUC1 is last data and DISTSRVRGNSUC3 is the oldest data.

    4R_CANDIE_DUR_SRVRGN1

    PARAMETER SPECIFICATION

    DUR_SRVRGN1

    (min)

    Service regeneration duration.
    Service regeneration duration is stored. The past 3 times are held. DUR_SRVRGN1 is last data and DUR_SRVRGN3 is the oldest data.

    4R_CANDIE_DUR_SRVRGN2

    PARAMETER SPECIFICATION

    DUR_SRVRGN2

    (min)

    ervice regeneration duration.
    Service regeneration duration is stored. The past 3 times are held. DUR_SRVRGN1 is last data and DUR_SRVRGN3 is the oldest data.

    4R_CANDIE_DUR_SRVRGN3

    PARAMETER SPECIFICATION

    DUR_SRVRGN3

    (min)

    ervice regeneration duration.
    Service regeneration duration is stored. The past 3 times are held. DUR_SRVRGN1 is last data and DUR_SRVRGN3 is the oldest data.

    4R_CANDIE_DIST_TOTECU

    PARAMETER SPECIFICATION

    TOTAL MILEAGE

    (km)

    Vehicle life distance.
    ECU calculated Vehicle life distance calculated by vehicle speed sensor.

    4R_CANDIE_TEMP_RGN1

    PARAMETER SPECIFICATION

    TEMP_RGN1

    (°C)

    DPF temperature during regeneration process.
    DPF temperature during regeneration process is stored. The past 3 times are held. TEMP_RGN1 is last data and TEMP_RGN3 is the oldest data.

    4R_CANDIE_TEMP_RGN2

    PARAMETER SPECIFICATION

    TEMP_RGN2

    (°C)

    DPF temperature during regeneration process.
    DPF temperature during regeneration process is stored. The past 3 times are held. TEMP_RGN1 is last data and TEMP_RGN3 is the oldest data.

    4R_CANDIE_TEMP_RGN3

    PARAMETER SPECIFICATION

    TEMP_RGN3

    (°C)

    DPF temperature during regeneration process.
    DPF temperature during regeneration process is stored. The past 3 times are held. TEMP_RGN1 is last data and TEMP_RGN3 is the oldest data.

    4R_CANDIE_DUR_RGN1

    PARAMETER SPECIFICATION

    DUR_RGN1

    (min)

    DPF regeneration duration.
    DPF regeneration duration is stored. The past 3 times are held. DUR_RGN1 is last data and DUR_RGN3 is the oldest data.

    4R_CANDIE_DUR_RGN2

    PARAMETER SPECIFICATION

    DUR_RGN2

    (min)

    DPF regeneration duration.
    DPF regeneration duration is stored. The past 3 times are held. DUR_RGN1 is last data and DUR_RGN3 is the oldest data.

    4R_CANDIE_DUR_RGN3

    PARAMETER SPECIFICATION

    DUR_RGN3

    (min)

    DPF regeneration duration.
    DPF regeneration duration is stored. The past 3 times are held. DUR_RGN1 is last data and DUR_RGN3 is the oldest data.

    4R_CANDIE_DIST_CLNT[1,1]

    PARAMETER SPECIFICATION

    DIST_CLNT[1,1]

    (km)

    Vehicle running distance per engine coolant temperature corresponding to DPFENGONCTN1 to DPFENGONCTN6.
    Vehicle running distance per engine coolant temperature corresponding to DPFENGONCTN1 to DPFENGONCTN6 is stored. The past 3 times are held. DIST_CLNT [xx, 1] are last data and DIST_CLNT [xx, 3] are the oldest data.

    4R_CANDIE_DIST_CLNT[2,1]

    PARAMETER SPECIFICATION

    DIST_CLNT[2,1]

    (km)

    Vehicle running distance per engine coolant temperature corresponding to DPFENGONCTN1 to DPFENGONCTN6.
    Vehicle running distance per engine coolant temperature corresponding to DPFENGONCTN1 to DPFENGONCTN6 is stored. The past 3 times are held. DIST_CLNT [xx, 1] are last data and DIST_CLNT [xx, 3] are the oldest data.

    4R_CANDIE_DIST_CLNT[3,1]

    PARAMETER SPECIFICATION

    DIST_CLNT[3,1]

    (km)

    Vehicle running distance per engine coolant temperature corresponding to DPFENGONCTN1 to DPFENGONCTN6.
    Vehicle running distance per engine coolant temperature corresponding to DPFENGONCTN1 to DPFENGONCTN6 is stored. The past 3 times are held. DIST_CLNT [xx, 1] are last data and DIST_CLNT [xx, 3] are the oldest data.

    4R_CANDIE_DIST_CLNT[4,1]

    PARAMETER SPECIFICATION

    DIST_CLNT[4,1]

    (km)

    Vehicle running distance per engine coolant temperature corresponding to DPFENGONCTN1 to DPFENGONCTN6.
    Vehicle running distance per engine coolant temperature corresponding to DPFENGONCTN1 to DPFENGONCTN6 is stored. The past 3 times are held. DIST_CLNT [xx, 1] are last data and DIST_CLNT [xx, 3] are the oldest data.

    4R_CANDIE_DIST_CLNT[5,1]

    PARAMETER SPECIFICATION

    DIST_CLNT[5,1]

    (km)

    Vehicle running distance per engine coolant temperature corresponding to DPFENGONCTN1 to DPFENGONCTN6.
    Vehicle running distance per engine coolant temperature corresponding to DPFENGONCTN1 to DPFENGONCTN6 is stored. The past 3 times are held. DIST_CLNT [xx, 1] are last data and DIST_CLNT [xx, 3] are the oldest data.

    4R_CANDIE_DIST_CLNT[6,1]

    PARAMETER SPECIFICATION

    DIST_CLNT[6,1]

    (km)

    Vehicle running distance per engine coolant temperature corresponding to DPFENGONCTN1 to DPFENGONCTN6.
    Vehicle running distance per engine coolant temperature corresponding to DPFENGONCTN1 to DPFENGONCTN6 is stored. The past 3 times are held. DIST_CLNT [xx, 1] are last data and DIST_CLNT [xx, 3] are the oldest data.

    4R_CANDIE_DIST_CLNT[1,2]

    PARAMETER SPECIFICATION

    DIST_CLNT[1,2]

    (km)

    Vehicle running distance per engine coolant temperature corresponding to DPFENGONCTN1 to DPFENGONCTN6.
    Vehicle running distance per engine coolant temperature corresponding to DPFENGONCTN1 to DPFENGONCTN6 is stored. The past 3 times are held. DIST_CLNT [xx, 1] are last data and DIST_CLNT [xx, 3] are the oldest data.

    4R_CANDIE_DIST_CLNT[2,2]

    PARAMETER SPECIFICATION

    DIST_CLNT[2,2]

    (km)

    Vehicle running distance per engine coolant temperature corresponding to DPFENGONCTN1 to DPFENGONCTN6.
    Vehicle running distance per engine coolant temperature corresponding to DPFENGONCTN1 to DPFENGONCTN6 is stored. The past 3 times are held. DIST_CLNT [xx, 1] are last data and DIST_CLNT [xx, 3] are the oldest data.

    4R_CANDIE_DIST_CLNT[3,2]

    PARAMETER SPECIFICATION

    DIST_CLNT[3,2]

    (km)

    Vehicle running distance per engine coolant temperature corresponding to DPFENGONCTN1 to DPFENGONCTN6.
    Vehicle running distance per engine coolant temperature corresponding to DPFENGONCTN1 to DPFENGONCTN6 is stored. The past 3 times are held. DIST_CLNT [xx, 1] are last data and DIST_CLNT [xx, 3] are the oldest data.

    4R_CANDIE_DIST_CLNT[4,2]

    PARAMETER SPECIFICATION

    DIST_CLNT[4,2]

    (km)

    Vehicle running distance per engine coolant temperature corresponding to DPFENGONCTN1 to DPFENGONCTN6.
    Vehicle running distance per engine coolant temperature corresponding to DPFENGONCTN1 to DPFENGONCTN6 is stored. The past 3 times are held. DIST_CLNT [xx, 1] are last data and DIST_CLNT [xx, 3] are the oldest data.

    4R_CANDIE_DIST_CLNT[5,2]

    PARAMETER SPECIFICATION

    DIST_CLNT[5,2]

    (km)

    Vehicle running distance per engine coolant temperature corresponding to DPFENGONCTN1 to DPFENGONCTN6.
    Vehicle running distance per engine coolant temperature corresponding to DPFENGONCTN1 to DPFENGONCTN6 is stored. The past 3 times are held. DIST_CLNT [xx, 1] are last data and DIST_CLNT [xx, 3] are the oldest data.

    4R_CANDIE_DIST_CLNT[6,2]

    PARAMETER SPECIFICATION

    DIST_CLNT[6,2]

    (km)

    Vehicle running distance per engine coolant temperature corresponding to DPFENGONCTN1 to DPFENGONCTN6.
    Vehicle running distance per engine coolant temperature corresponding to DPFENGONCTN1 to DPFENGONCTN6 is stored. The past 3 times are held. DIST_CLNT [xx, 1] are last data and DIST_CLNT [xx, 3] are the oldest data.

    4R_CANDIE_DIST_CLNT[1,3]

    PARAMETER SPECIFICATION

    DIST_CLNT[1,3]

    (km)

    Vehicle running distance per engine coolant temperature corresponding to DPFENGONCTN1 to DPFENGONCTN6.
    Vehicle running distance per engine coolant temperature corresponding to DPFENGONCTN1 to DPFENGONCTN6 is stored. The past 3 times are held. DIST_CLNT [xx, 1] are last data and DIST_CLNT [xx, 3] are the oldest data.

    4R_CANDIE_DIST_CLNT[2,3]

    PARAMETER SPECIFICATION

    DIST_CLNT[2,3]

    (km)

    Vehicle running distance per engine coolant temperature corresponding to DPFENGONCTN1 to DPFENGONCTN6.
    Vehicle running distance per engine coolant temperature corresponding to DPFENGONCTN1 to DPFENGONCTN6 is stored. The past 3 times are held. DIST_CLNT [xx, 1] are last data and DIST_CLNT [xx, 3] are the oldest data.

    4R_CANDIE_DIST_CLNT[3,3]

    PARAMETER SPECIFICATION

    DIST_CLNT[3,3]

    (km)

    Vehicle running distance per engine coolant temperature corresponding to DPFENGONCTN1 to DPFENGONCTN6.
    Vehicle running distance per engine coolant temperature corresponding to DPFENGONCTN1 to DPFENGONCTN6 is stored. The past 3 times are held. DIST_CLNT [xx, 1] are last data and DIST_CLNT [xx, 3] are the oldest data.

    4R_CANDIE_DIST_CLNT[4,3]

    PARAMETER SPECIFICATION

    DIST_CLNT[4,3]

    (km)

    Vehicle running distance per engine coolant temperature corresponding to DPFENGONCTN1 to DPFENGONCTN6.
    Vehicle running distance per engine coolant temperature corresponding to DPFENGONCTN1 to DPFENGONCTN6 is stored. The past 3 times are held. DIST_CLNT [xx, 1] are last data and DIST_CLNT [xx, 3] are the oldest data.

    4R_CANDIE_DIST_CLNT[5,3]

    PARAMETER SPECIFICATION

    DIST_CLNT[5,3]

    (km)

    Vehicle running distance per engine coolant temperature corresponding to DPFENGONCTN1 to DPFENGONCTN6.
    Vehicle running distance per engine coolant temperature corresponding to DPFENGONCTN1 to DPFENGONCTN6 is stored. The past 3 times are held. DIST_CLNT [xx, 1] are last data and DIST_CLNT [xx, 3] are the oldest data.

    4R_CANDIE_DIST_CLNT[6,3]

    PARAMETER SPECIFICATION

    DIST_CLNT[6,3]

    (km)

    Vehicle running distance per engine coolant temperature corresponding to DPFENGONCTN1 to DPFENGONCTN6.
    Vehicle running distance per engine coolant temperature corresponding to DPFENGONCTN1 to DPFENGONCTN6 is stored. The past 3 times are held. DIST_CLNT [xx, 1] are last data and DIST_CLNT [xx, 3] are the oldest data.

    4R_CANDIE_HIST_DTC1

    PARAMETER SPECIFICATION

    HIST_DTC1

    DTC (Diagnostic Trouble Code) history.
    DTCs are stored. The past 3 times are held. HIST_DTC1 is last data and HIST_DTC3 is the oldest data.

    4R_CANDIE_DIST_HISTDTC1

    PARAMETER SPECIFICATION

    DIST_HISTDTC1

    (km)

    Vehicle life distance at the timing DTC is stored.
    Vehicle life distance at the timing DTC storage is stored. The past 3 times are held. DIST_HISTDTC1 is last data and DIST_HISTDTC3 is the oldest data.

    4R_CANDIE_HIST_DTC2

    PARAMETER SPECIFICATION

    HIST_DTC2

    DTC (Diagnostic Trouble Code) history.
    DTCs are stored. The past 3 times are held. HIST_DTC1 is last data and HIST_DTC3 is the oldest data.

    4R_CANDIE_DIST_HISTDTC2

    PARAMETER SPECIFICATION

    DIST_HISTDTC2

    (km)

    Vehicle life distance at the timing DTC is stored.
    Vehicle life distance at the timing DTC storage is stored. The past 3 times are held. DIST_HISTDTC1 is last data and DIST_HISTDTC3 is the oldest data.

    4R_CANDIE_HIST_DTC3

    PARAMETER SPECIFICATION

    HIST_DTC3

    DTC (Diagnostic Trouble Code) history.
    DTCs are stored. The past 3 times are held. HIST_DTC1 is last data and HIST_DTC3 is the oldest data.

    4R_CANDIE_DIST_HISTDTC3

    PARAMETER SPECIFICATION

    DIST_HISTDTC3

    (km)

    Vehicle life distance at the timing DTC is stored.
    Vehicle life distance at the timing DTC storage is stored. The past 3 times are held. DIST_HISTDTC1 is last data and DIST_HISTDTC3 is the oldest data.

    4R_CANDIE_OILDILRTOT

    PARAMETER SPECIFICATION

    OILDILRTOT

    (%)

    Total oil dilution ratio.

    4R_CANDIE_OILDILRFOS

    PARAMETER SPECIFICATION

    OILDILRFOS

    (%)

    Oil dilution ratio of fissile component.

    4R_CANDIE_OILDILRBIO

    PARAMETER SPECIFICATION

    OILDILRBIO

    (%)

    Oil dilution ratio of bio-chemical component.

    4R_CANDIE_DCDCCSTER

    PARAMETER SPECIFICATION

    DC-DC CONVERTER CST(Converter Start Trigger) ERROR :

    (NORMAL / MALFUNCTION)

    If CST Line of DC-DC Converter is normal, it will be displayed as "NORMAL".

    If trouble is on CST Line of DC-DC Converter, it will be displayed as "MALFUNCTION".

    4R_CANDIE_DCDCUSTAT

    PARAMETER SPECIFICATION

    DC-DC CONVERTER UNIT STATE :

    (STANDBY / IN OPERATION)

    This parameter shows the status of the DC-DC converter.

    When you start the engine from idle stop "IN OPERATION" will be displayed.

    "IN OPERATON" is a state that supplies power to auxiliary equipment from the DC-DC converter.

    4R_CANDIE_DCDCINER1

    PARAMETER SPECIFICATION

    DC-DC CONVERTER INPUT ERROR 1 :

    (NORMAL / MALFUNCTION)

    If Input Line 1 of DC-DC Converter is normal, it will be displayed as "NORMAL".

    If trouble is on Input Line 1 of DC-DC Converter, it will be displayed as "MALFUNCTION".

    4R_CANDIE_DCDCINER2

    PARAMETER SPECIFICATION

    DC-DC CONVERTER INPUT ERROR 2 :

    (NORMAL / MALFUNCTION)

    If Input Line 2 of DC-DC Converter is normal, it will be displayed as "NORMAL".

    If trouble is on Input Line 2 of DC-DC Converter, it will be displayed as "MALFUNCTION".

    4R_CANDIE_DCDCOER1

    PARAMETER SPECIFICATION

    DC-DC CONVERTER OUTPUT ERROR 1 :

    (NORMAL / MALFUNCTION)

    If Output Line 1 of DC-DC Converter is normal, it will be displayed as "NORMAL".

    If trouble is on Output Line 1 of DC-DC Converter, it will be displayed as "MALFUNCTION".

    4R_CANDIE_DCDCOER2

    PARAMETER SPECIFICATION

    DC-DC CONVERTER OUTPUT ERROR 2 :

    (NORMAL / MALFUNCTION)

    If Output Line 2 of DC-DC Converter is normal, it will be displayed as "NORMAL".

    If trouble is on Output Line 2 of DC-DC Converter, it will be displayed as "MALFUNCTION".

    4R_CANDIE_DCDCINTER

    PARAMETER SPECIFICATION

    DC-DC CONVERTER INTERNAL ERROR :

    (NORMAL / MALFUNCTION)

    If the DC-DC Converter is normal, it will be displayed as "NORMAL".

    If trouble is on Internal of DC-DC Converter, it will be displayed as "MALFUNCTION".

    4R_CANDIE_CLSW_INH

    PARAMETER SPECIFICATION

    CLUTCH PEDAL POSITION SWITCH A :

    (OPEN (OFF) / CLOSE (ON))

    This parameter is a clutch switch parameter related to an Inhibitor Switch.
    If you press down the pedal completely, the parameter becomes "ON".

    4R_CANDIE_CLSW_IS

    PARAMETER SPECIFICATION

    CLUTCH PEDAL POSITION SWITCH D :

    (Close(ON) / Open(OFF))

    This parameter is a clutch switch parameter related to an Idle Stop.
    If you press down to the position where this switch is come by "OFF" during carrying out the idle stop, an engine will start.

    4R_CANDIE_ISINFEPS

    PARAMETER SPECIFICATION

    IDLE STOP INHIBIT (EPS UNIT) :

    (NORMAL / INHIBITED)

    If the Idle Stop is possible, the signal from EPS UNIT is displayed, "NORMAL".

    If the Idle Stop is prohibited by the signal from EPS UNIT, it is displayed, "INHIBITED".

    4R_CANDIE_ISINFABS

    PARAMETER SPECIFICATION

    IDLE STOP INHIBIT (ABS/VSA UNIT) :

    (NORMAL / INHIBITED)

    If the Idle Stop is possible, the signal from ABS/VSA UNIT is displayed, "NORMAL".

    If the Idle Stop is prohibited by the signal from ABS/VSA UNIT, it is displayed, "INHIBITED.

    4R_CANDIE_ISINFHVAC

    PARAMETER SPECIFICATION

    IDLE STOP INHIBIT (HVAC) :

    (NORMAL / INHIBITED)

    If the Idle Stop is possible, the signal from HVAC is displayed, "NORMAL".

    If the Idle Stop is prohibited by the signal from HVAC, it is displayed, "INHIBITED".

    4R_CANDIE_ISINFBM

    PARAMETER SPECIFICATION

    IDLE STOP INHIBIT (BATTERY MANAGEMENT SYSTEM) :

    (NORMAL / INHIBITED)

    If the Idle Stop is possible, the signal from BATTERY MANAGEMENT SYSTEM is displayed, "NORMAL".

    If the Idle Stop is prohibited by the signal from BATTERY MANAGEMENT SYSTEM, it is displayed, "INHIBITED".

    4R_CANDIE_ISINFBRK

    PARAMETER SPECIFICATION

    IDLE STOP INHIBIT (BRAKE SYSTEM) :

    (NORMAL / INHIBITED)

    If the Idle Stop is possible, the signal from BRAKE SYSTEM is displayed, "NORMAL".

    If the Idle Stop is prohibited by the signal from BRAKE SYSTEM, it is displayed, "INHIBITED".

    4R_CANDIE_ISINFDCDC

    PARAMETER SPECIFICATION

    IDLE STOP INHIBIT (DC-DC CONVERTER) :

    (NORMAL / INHIBITED)

    If the Idle Stop is possible, the signal from DC-DC CONVERTER is displayed, "NORMAL".

    If the Idle Stop is prohibited by the signal from DC-DC CONVERTER, it is displayed, "INHIBITED".

    4R_CANDIE_ISINFCNCL

    PARAMETER SPECIFICATION

    IDLE STOP INHIBIT (IDLE STOP CANCEL SWITCH) :

    (NORMAL / INHIBITED)

    If Idle Stop prohibition SW is in the status in which Idle Stop is possible, "NORMAL" is displayed.

    If Idle Stop prohibition SW is in the status in which Idle Stop prohibit, "INHIBITED" is displayed.

    Idle Stop prohibition SW has the Model which substitutes ECON SW.

    4R_CANDIE_ISINFHSW

    PARAMETER SPECIFICATION

    IDLE STOP INHIBIT (HOOD OPEN) :

    (NORMAL / INHIBITED)

    If the Idle Stop is possible, the signal from HOOD SW is displayed, "NORMAL".

    If the Idle Stop is prohibited by the signal from HOOD SW, it is displayed, "INHIBITED".

    4R_CANDIE_ISINFSBSW

    PARAMETER SPECIFICATION

    IDLE STOP INHIBIT (SEAT BELT UNFASTENED) :

    (NORMAL / INHIBITED)

    If the Idle Stop is possible, the signal from SEAT BELT SW is displayed, "NORMAL".

    If the Idle Stop is prohibited by the signal from SEAT BELT SW, it is displayed, "INHIBITED".

    4R_CANDIE_ISINFPCU

    PARAMETER SPECIFICATION

    IDLE STOP INHIBIT (PCU) :

    (NORMAL / INHIBITED)

    If the Idle Stop is possible, the signal from PCU is displayed, "NORMAL".

    If the Idle Stop is prohibited by the signal from PCU, it is displayed, "INHIBITED".

    4R_CANDIE_ISINFBADBT

    PARAMETER SPECIFICATION

    IDLE STOP INHIBIT (BATTERY DETERIORATION) :

    (NORMAL / INHIBITED)

    If a Battery is in the status in which an Idle Stop is possible, "NORMAL" is displayed.

    If it is in the status that a Battery Deteriorates and the Idle Stop is prohibited, "INHIBITED" is displayed.

    4R_CANDIE_ISINFBATCH

    PARAMETER SPECIFICATION

    IDLE STOP INHIBIT (BATTERY CHARGING) :

    (NORMAL / INHIBITED)

    If a Battery is in the status in which an Idle Stop is possible, "NORMAL" is displayed.

    If it is in the status that a Battery Needs Charging and the Idle Stop is prohibited, "INHIBITED" is displayed.

    4R_CANDIE_ISINFTM

    PARAMETER SPECIFICATION

    IDLE STOP INHIBIT (AT/CVT UNIT) :

    (NORMAL / INHIBITED)

    If the Idle Stop is possible, the signal from AT/CVT UNIT is displayed, "NORMAL".

    If the Idle Stop is prohibited by the signal from AT/CVT UNIT, it is displayed, "INHIBITED".

    4R_CANDIE_ISINFDPF

    PARAMETER SPECIFICATION

    IDLE STOP INHIBIT (DPF REGENERATION) :

    (NORMAL / INHIBITED)

    If a DPF is in the status in which an Idle Stop is possible, "NORMAL" is displayed.

    If it is in the status that a DPF Needs REGENERATION and the Idle Stop is prohibited, "INHIBITED" is displayed.

    4R_CANDIE_ISINFVSP

    PARAMETER SPECIFICATION

    IDLE STOP INHIBIT (VEHICLE SPEED) :

    (NORMAL / INHIBITED)

    If a VEHICLE SPEED is in the status in which an Idle Stop is possible, "NORMAL" is displayed.

    If it is in the status that a VEHICLE SPEED and the Idle Stop is prohibited, "INHIBITED" is displayed.

    4R_CANDIE_ISINFECT

    PARAMETER SPECIFICATION

    IDLE STOP INHIBIT (ENGINE COOLANT TEMPERATURE) :

    (NORMAL / INHIBITED)

    If an ENGINE COOLANT TEMPERATURE is in the status in which an Idle Stop is possible, "NORMAL" is displayed.

    If it is in the status that an ENGINE COOLANT TEMPERATURE and the Idle Stop is prohibited, "INHIBITED" is displayed.

    4R_CANDIE_ISINFPRK

    PARAMETER SPECIFICATION

    IDLE STOP INHIBIT (PARKING PROCESS) :

    (NORMAL / INHIBITED)

    It becomes the outside of the condition of PARKING PROCESS, and if it is in the status in which an idle stop is possible, "NORMAL" is displayed.

    A vehicle detects in the condition of PARKING PROCESS, and if it is in the status that the idle stop is prohibited, "INHIBITED" is displayed.

    4R_CANDIE_ISINFLNGCR

    PARAMETER SPECIFICATION

    IDLE STOP INHIBIT (LONG CRANKING) :

    (NORMAL / INHIBITED)

    It becomes the outside of the condition of LONG CRANKING, and if it is in the status in which an idle stop is possible, "NORMAL" is displayed.

    A vehicle detects in the condition of LONG CRANKING, and if it is in the status that the idle stop is prohibited, "INHIBITED" is displayed.

    4R_CANDIE_ISINFNUMST

    PARAMETER SPECIFICATION

    IDLE STOP INHIBIT (MAXIMUM NUMBER OF STARTER COUNTER) :

    (NORMAL / INHIBITED)

    It becomes the outside of the condition of MAXIMUM NUMBER OF STARTER COUNTER, and if it is in the status in which an idle stop is possible, "NORMAL" is displayed.

    A vehicle detects in the condition of MAXIMUM NUMBER OF STARTER COUNTER, and if it is in the status that the idle stop is prohibited, "INHIBITED" is displayed.

    4R_CANDIE_NPOS

    PARAMETER SPECIFICATION

    NEUTRAL POSITION SENSOR STATUS :

    (NEUTRAL / NOT NEUTRAL)

    If the gear is shifted to a NEUTRAL POSITION, the parameter becomes "NEUTRAL".

    4R_CANDIE_NPS1

    PARAMETER SPECIFICATION

    NEUTRAL POSITION SENSOR 1 :

    (V)

    Input voltage from NEUTRAL POSITION SENSOR 1

    4R_CANDIE_NPS2

    PARAMETER SPECIFICATION

    NEUTRAL POSITION SENSOR 2 :

    (V)

    Input voltage from NEUTRAL POSITION SENSOR 2

    4R_CANDIE_RVSPOS

    PARAMETER SPECIFICATION

    BACK-UP LIGHT SWITCH :

    (ON / OFF)

    If the gear is shifted to a REVERSE POSITION, the parameter becomes "ON".

    4R_CANDIE_SHTRGRL

    PARAMETER SPECIFICATION

    SHUTTER GRILL :

    (OPEN / CLOSE)

    The status of the signal to SHUTTER GRILL is shown.

    4R_CANDIE_SHTRRLY

    PARAMETER SPECIFICATION

    SHUTTER GRILL RELAY :

    (ON / OFF)

    The status of the signal to SHUTTER GRILL RELAY is shown.

    4R_CANDIE_DSHTR

    PARAMETER SPECIFICATION

    OUTPUT DUTY OF SHUTTER GRILL :

    (%)

    The OUTPUT DUTY to a SHUTTER GRILL is shown.

    The "OPEN" signal is sent to the SHUTTER GRILL when a duty is about 70%.

    The "CLOSE" signal is sent to the SHUTTER GRILL when a duty is about 30%.

    4R_CANDIE_DRSHTR

    PARAMETER SPECIFICATION

    DIAGNOSTIC RETURN SIGNAL DUTY OF SHUTTER GRILL :

    (%)

    The Return Duty for a Diagnostic of a SHUTTER GRILL is shown.

    Nomally: About 25 %
    Shutter Grill Motor Output Malfunction: About 55 %
    Other Malfunction: About 85 %

    4R_CANDIE_BPMPAAD

    PARAMETER SPECIFICATION

    BRAKE BOOSTER PRESSURE SENSOR (A) VOLTAGE :

    (V)

    This is the voltage value which was calculated pressure value of Brake Booster.

    OPERATING RANGE

    0.00V - 5.00V

    4R_CANDIE_BPMPA

    PARAMETER SPECIFICATION

    BRAKE BOOSTER PRESSURE SENSOR (A) :

    (V)(kPa)(bar)(kgf/cm²)

    This is the pressure value of Brake Booster.

    4R_CANDIE_TOTSTRTCNT

    PARAMETER SPECIFICATION

    IDLE STOP STARTER COUNTER :

    (TIMES)

    The number of times of a whole life start-up of an Idle Stop Starter is displayed.

    The usual engine start is also counted.

    4R_CANDIE_TOTISSTRT

    PARAMETER SPECIFICATION

    IDLE STOP STARTER COUNTER :

    (TIMES)

    The number of times of a start-up from the Idle Stop conditions of an Idle Stop Starter is displayed.

    The usual engine start is NOT counted.

    4R_CANDIE_RCLPBAT

    PARAMETER SPECIFICATION

    ESTIMATED BATTERY RESISTANCE (BATTERY SENSOR):

    (mOhm)

    The estimated battery internal resistance from battery sensor.

    OPERATING RANGE

    0mOhm - 25.5mOhm

    4R_CANDIE_IPBAT

    PARAMETER SPECIFICATION

    BATTERY CURRENT (BATTERY SENSOR):

    (A)

    The battery current from battery sensor.

    In charging at positive side.

    OPERATING RANGE

    -327.68A - +327.67A

    4R_CANDIE_TPBAT

    PARAMETER SPECIFICATION

    ESTIMATED BATTERY TEMPERATURE (BATTERY SENSOR):

    (degC) (degF)

    Unit Conversion Type: TEMPERATURE

    It indicates the temperature of Battery Sensor.

    OPERATING RANGE

    -40degC - +215degC

    -22degF - +419degF

    4R_CANDIE_MSCYLPRS

    PARAMETER SPECIFICATION

    MASTER CYLINDER PRESSURE

    (MPa)

    Unit Conversion Type: PRESSURE

    It indicates the pressure value of the Master Cylinder.
    When FI-ECU detects VSA communication failure, output value is 2.5 MPa.

    4R_CANDIE_DPFLMPON

    PARAMETER SPECIFICATION


    DPF Lamp :
    Diesel Particulate Filter Lamp

    (ON / OFF)

    DPF Lamp ON/OFF Status.

    4R_CANDIE_INJQSIM

    PARAMETER SPECIFICATION


    INJQSIM :
    INJQSIM

    (mg)

    Actual simulated Injection quantity.

    4R_CANDIE_INJQRAT

    PARAMETER SPECIFICATION


    INJQRAT :
    INJQRAT

    (%)

    Injection quantity increase ratio (Actual injection quantity / commanded injection quantity).

    4R_CANDIE_PUKDETCNT

    PARAMETER SPECIFICATION


    PUKDETCNT :
    PUKDETCNT

    Number of counts that injection quantity higher than expected is detected per driving cycle.

    4R_CANDIE_STSOTSIM

    PARAMETER SPECIFICATION


    STSOTSIM :
    STSOTSIM

    Soot calculation status.

    4R_CANDIE_MSOTSIM

    PARAMETER SPECIFICATION


    MSOTSIM :
    MSOTSIM

    (g)

    Accumurated prticle mass calcurated by simulation method.

    4R_CANDIE_MSOTMEASRAW

    PARAMETER SPECIFICATION


    MSOTMEASRAW :
    MSOTMEASRAW

    (g)

    Accumurated prticle mass calculated by differential pressure sensor value without compensation.

    4R_CANDIE_MSOTMEAS

    PARAMETER SPECIFICATION


    MSOTMEAS :
    MSOTMEAS

    (g)

    Accumurated prticle mass calculated by differential pressure sensor value with compensation.

    4R_CANDIE_MNO2OFS

    PARAMETER SPECIFICATION


    MNO2OFS :
    MNO2OFS

    (g)

    Accumurated burned NO2 quantity.

    4R_CANDIE_DMSOTSIMRGNCRT

    PARAMETER SPECIFICATION


    DMSOTSIMRGNCRT :
    DMSOTSIMRGNCRT

    (g/s)

    Burned NO2 quantity per unit time.

    4R_CANDIE_DMNO2TOT

    PARAMETER SPECIFICATION


    DMNO2TOT :
    DMNO2TOT

    (g/s)

    Generated NO2 quantity per unit time.

    4R_CANDIE_DPFTOTDIST

    PARAMETER SPECIFICATION


    DPFTOTDIST :
    DPFTOTDIST

    (km) (mile)

    Unit Conversion Type: DISTANCE

    Distance traveled after the latest DPF replacement.
    After the DPF replacement, this value is set to "0" by the diagnostic tester.

    4R_CANDIE_M_ASHUL

    PARAMETER SPECIFICATION


    M_ASHUL :
    M_ASHUL

    (g)

    Amout of ash accumulated before limitation.
    Affter DPF the replacement, this value is set to "0" by the diagnostic tester.

    4R_CANDIE_M_ASH

    PARAMETER SPECIFICATION


    M_ASH :
    M_ASH

    (g)

    Amount of accumurated ash after limitation.
    Affter DPF the replacement, this value is set to "0" by the diagnostic tester.

    4R_CANDIE_DPFMONDIST

    PARAMETER SPECIFICATION


    DPFMONDIST :
    DPFMONDIST

    (km) (mile)

    Unit Conversion Type: DISTANCE

    Distance traveled after the frequent DPF regeneration judgment.

    4R_CANDIE_UGASSUMDC

    PARAMETER SPECIFICATION


    UGASSUMDC :
    UGASSUMDC

    (Litre) (mL) (gallon) (cc)

    Unit Conversion Type: VOLUME

    Fuel consumption per driving cycle.

    4R_CANDIE_DISTDCMLG

    PARAMETER SPECIFICATION


    DISTDCMLG :
    DISTDCMLG

    (km) (mile)

    Unit Conversion Type: DISTANCE

    Distance traveled per driving cycle for fuel mileage calculation.

    4R_CANDIE_AMBTEMP

    PARAMETER SPECIFICATION


    AMBTEMP :
    AMBTEMP

    (degC) (degF)

    Unit Conversion Type: TEMPERATURE

    Ambient temperature from body side via communication.

    4R_CANDIE_ACRPHR

    PARAMETER SPECIFICATION


    ACRPHR :
    ACRPHR

    (kPa) (kgf/cm2) (psi) (bar) (hPa)

    Unit Conversion Type: AIR PRESSURE

    Compressed pressure of Air conditioner refrigerant (High resolution).

    4R_CANDIE_DACPR

    PARAMETER SPECIFICATION


    DACPR :
    DACPR

    (kPa) (kgf/cm2) (psi) (bar) (hPa)

    Unit Conversion Type: AIR PRESSURE

    Differential compressed pressure of Air conditioner refrigerant (DACPRCL-DACPROP).

    4R_CANDIE_ACPRBAVE

    PARAMETER SPECIFICATION


    ACPRBAVE :
    ACPRBAVE

    (kPa) (kgf/cm2) (psi) (bar) (hPa)

    Unit Conversion Type: AIR PRESSURE

    Compressed pressure of Air conditioner refrigerant bottom average.

    4R_CANDIE_DACRPOP

    PARAMETER SPECIFICATION


    DACRPOP :
    DACRPOP

    (kPa) (kgf/cm2) (psi) (bar) (hPa)

    Unit Conversion Type: AIR PRESSURE

    Differential compressed pressure of Air conditioner refrigerant when shutter grill is opened.

    4R_CANDIE_DACRPCL

    PARAMETER SPECIFICATION


    DACRPCL :
    DACRPCL

    (kPa) (kgf/cm2) (psi) (bar) (hPa)

    Unit Conversion Type: AIR PRESSURE

    Differential compressed pressure of Air conditioner refrigerant when shutter grill is closed.

    4R_CANDIE_LPEGRDPSLRN

    PARAMETER SPECIFICATION


    Low Pressure EGR Differential Pressure Sensor Learned Value :

    (kPa) (kgf/cm2) (psi) (bar) (hPa)

    Unit Conversion Type:AIR PRESSURE

    Low Pressure EGR differential pressure sensor learned value.

    4R_CANDIE_DCDCMODE

    PARAMETER SPECIFICATION


    DCDCMODE :
    DCDCMODE

    (NORMAL / NONE)

    DCDC converter mode.

    4R_CANDIE_DCDCTWARN1

    PARAMETER SPECIFICATION


    DCDCTWARN1 :
    DCDCTWARN1

    (NORMAL / ERROR)

    DCDC converter temperature warning 1.

    4R_CANDIE_DCDCTWARN2

    PARAMETER SPECIFICATION


    DCDCTWARN2 :
    DCDCTWARN2

    (NORMAL / ERROR)

    DCDC converter temperature warning 2.

    4R_CANDIE_DCDCHISTCST

    PARAMETER SPECIFICATION


    DCDCHISTCST :
    DCDCHISTCST

    (ON / OFF)

    DCDC converter CST (Converter Start Trigger) history.

    4R_CANDIE_IBSUMH

    PARAMETER SPECIFICATION


    IBSUMH :
    IBSUMH

    (Ah)

    Unit Conversion Type: CHARGE

    Battery current charge-discharge integrated balance for energy management control (positive value means charging).

    4R_CANDIE_IBSUML

    PARAMETER SPECIFICATION


    IBSUML :
    IBSUML

    (Ah)

    Unit Conversion Type: CHARGE

    Battery current charge-discharge integrated balance for guaranteed charged capacity (positive value means charging).

    4R_CANDIE_IDKDISCHG

    PARAMETER SPECIFICATION


    IDKDISCHG :
    IDKDISCHG

    (Ah)

    Unit Conversion Type: CHARGE

    Integrated charge- discharge current during Ignition switch is turned off (integrated parasitic discharging current).

    4R_CANDIE_ISDOD

    PARAMETER SPECIFICATION


    ISDOD :
    ISDOD

    (Ah)

    Unit Conversion Type: CHARGE

    Depth of Discharge.

    4R_CANDIE_RBATDIAG

    PARAMETER SPECIFICATION


    RBATDIAG :
    RBATDIAG

    (mOhm)

    Battery internal resistance filtered value for diagnosis.

    4R_CANDIE_POSCHRG

    PARAMETER SPECIFICATION


    POSCHRG :
    POSCHRG

    () () ()

    Unit Conversion Type:

    Positioning charge.

    4R_CANDIE_INIPOSFIN

    PARAMETER SPECIFICATION


    INIPOSFIN :
    INIPOSFIN

    () () ()

    Unit Conversion Type:

    Initial positioning completion status.

    4R_CANDIE_FULCHRG

    PARAMETER SPECIFICATION


    FULCHRG :
    FULCHRG

    () () ()

    Unit Conversion Type:

    Full charge completion status.

    4R_CANDIE_INIDCHRGREQ

    PARAMETER SPECIFICATION


    INIDCHRGREQ :
    INIDCHRGREQ

    () () ()

    Unit Conversion Type:

    Initial discharge request.

    4R_CANDIE_CRGCMPL

    PARAMETER SPECIFICATION


    CRGCMPL :
    CRGCMPL

    () () ()

    Unit Conversion Type:

    Charging completion status.

    4R_CANDIE_DCHRGREQ

    PARAMETER SPECIFICATION


    DCHRGREQ :
    DCHRGREQ

    () () ()

    Unit Conversion Type:

    Initial discharge request.

    4R_CANDIE_ENGHILD

    PARAMETER SPECIFICATION


    ENGHILD :
    ENGHILD

    () () ()

    Unit Conversion Type:

    ACG Hi-mode charging request due to engine load.

    4R_CANDIE_BATTEMP

    PARAMETER SPECIFICATION


    BATTEMP :
    BATTEMP

    () () ()

    Unit Conversion Type:

    ACG Hi-mode charging request due to battery temperature.

    4R_CANDIE_ENGTEMP

    PARAMETER SPECIFICATION


    ENGTEMP :
    ENGTEMP

    () () ()

    Unit Conversion Type:

    ACG Hi-mode charging request due to engine coolant temperature.

    4R_CANDIE_GLOWCTL

    PARAMETER SPECIFICATION


    GLOWCTL :
    GLOWCTL

    () () ()

    Unit Conversion Type:

    ACG Hi-mode charging request due to glow control.

    4R_CANDIE_FANCTL

    PARAMETER SPECIFICATION


    FANCTL :
    FANCTL

    () () ()

    Unit Conversion Type:

    ACG Hi-mode charging request due to fan control.

    4R_CANDIE_FLPUMPCTL

    PARAMETER SPECIFICATION


    FLPUMPCTL :
    FLPUMPCTL

    () () ()

    Unit Conversion Type:

    ACG Hi-mode charging request due to fuel pump control.

    4R_CANDIE_LICHTCTL

    PARAMETER SPECIFICATION


    LICHTCTL :
    LICHTCTL

    () () ()

    Unit Conversion Type:

    ACG Hi-mode charging request due to headlight control.

    4R_CANDIE_WIPERCTL

    PARAMETER SPECIFICATION


    WIPERCTL :
    WIPERCTL

    () () ()

    Unit Conversion Type:

    ACG Hi-mode charging request due to wiper control.

    4R_CANDIE_STRTCNTDC

    PARAMETER SPECIFICATION


    STRTCNTDC :
    STRTCNTDC

    Number of changed starter status in current driving cycle.

    4R_CANDIE_ISSTRTDC

    PARAMETER SPECIFICATION


    ISSTRTDC :
    ISSTRTDC

    Number of restart from idle stop condition in current driving cycle.

    4R_CANDIE_STRCNTAR1

    PARAMETER SPECIFICATION


    STRCNTAR1 :
    STRCNTAR1

    Starter counter for Area1.

    4R_CANDIE_STRCNTAR2

    PARAMETER SPECIFICATION


    STRCNTAR2 :
    STRCNTAR2

    Starter counter for Area2.

    4R_CANDIE_STRCNTAR3

    PARAMETER SPECIFICATION


    STRCNTAR3 :
    STRCNTAR3

    Starter counter for Area3.

    4R_CANDIE_STRCNTAR4

    PARAMETER SPECIFICATION


    STRCNTAR4 :
    STRCNTAR4

    Starter counter for Area4.

    4R_CANDIE_STRCNTAR5

    PARAMETER SPECIFICATION


    STRCNTAR5 :
    STRCNTAR5

    Starter counter for Area5.

    4R_CANDIE_IDLESTOP

    PARAMETER SPECIFICATION


    IDLESTOP :
    IDLESTOP

    (ON / OFF)

    Engine stop condition due to Idle stop functionality.

    4R_CANDIE_ISPRNOTIF

    PARAMETER SPECIFICATION


    ISPRNOTIF :
    ISPRNOTIF

    (ON / OFF)

    Idle stop condition pre-notification.

    4R_CANDIE_ISADNRSTRT

    PARAMETER SPECIFICATION


    ISADNRSTRT :
    ISADNRSTRT

    (ON / OFF)

    Engine restart from idle stop notification.

    4R_CANDIE_ENGRUN

    PARAMETER SPECIFICATION


    ENGRUN :
    ENGRUN

    (ON / OFF)

    Engine start completed condition.

    4R_CANDIE_ACGHIREQ

    PARAMETER SPECIFICATION


    ACGHIREQ :
    ACGHIREQ

    () () ()

    Unit Conversion Type:

    ACG Hi-mode charging request.

    4R_CANDIE_DCMDEGRLP

    PARAMETER SPECIFICATION


    LOW PRESSSURE EGR ACTUATOR DUTY :
    Low Pressure EGR Actuator Duty

    (%)

    Output duty of DC motor LP-EGR(Low Pressure-EGR).
    Positive and negative valuemeans the activated direction of motor rotation.
    Negative value means the activateddirection for the valve opening side and the recirculation amount of exhaust gas is high side.

    4R_CANDIE_DCMEGRLPPOS

    PARAMETER SPECIFICATION


    Low Pressure EGR Valve Position :

    (%)

    Position of DC Motor LP-EGR (Low Pressure EGR) valve.
    If the valve is activated to close side, the value is low.
    The 0% value means full close and the minus value means opening opposite side.

    4R_CANDIE_DCMEGRLPPOSTGT

    PARAMETER SPECIFICATION


    Low Pressure EGR Valve Target Position :

    (%)

    Target Position of DC Motor Low Pressure EGR valve.

    4R_CANDIE_EGRTGT

    PARAMETER SPECIFICATION


    EGR VALVE TARGET POSITION :
    EGR Valve Target Position

    (%)

    Target of EGR Valve Angle ratio.

    4R_CANDIE_TRBCHTGT

    PARAMETER SPECIFICATION


    Turbo Charger Solenoid Valve Target Position :

    (%)

    Target of Turbo charger solenoid valve lift ratio.

    4R_CANDIE_IPCVATGT

    PARAMETER SPECIFICATION


    Intake Pressure Control Valve Target Position :

    (%)

    Target of Intake Pressure Control Valve Angle ratio.
    Intake Pressure Control valve controls the negative pressure of intake air to engine.
    The ratio is controlled with the actual feedback value of "Intake Pressure Control Valve Position".
    If the ratio is high, the valve is activated to the opening side and the air amount is high side.

    4R_CANDIE_IPCVA

    PARAMETER SPECIFICATION


    Intake Pressure Control Valve Position :

    (%)

    Intake Pressure Control Valve Angle ratio.
    The ratio is produced from the voltage of Angle Sensor.
    If the ratio is high, the valve is activated to the opening side and the airamount is high side.

    4R_CANDIE_IPCVAS

    PARAMETER SPECIFICATION


    Intake Pressure Control Valve Position Sensor :

    (V)

    Input voltage of Intake Pressure Control Valve Position Sensor.
    Intake Pressure Control valve controls the amount of intake air to engine.
    If the voltage is low, the valve is the opening side and the air amount is high side.

    4R_CANDIE_LPEGRDPS

    PARAMETER SPECIFICATION


    Low Pressure EGR Differential Pressure Sensor :

    (V)

    Differential Pressure Sensor of Low pressure EGR(LP-EGR).
    It is measured the difference from the upper stream and the lower stream of LP-EGR.
    The value is high side when the air intake pressure is lower than exhaust side.

    4R_CANDIE_LPEGRDP

    PARAMETER SPECIFICATION


    Low Pressure EGR Differential Pressure :

    (kPa) (kgf/cm2) (psi) (bar) (hPa)

    Unit Conversion Type:AIR PRESSURE

    Differential Pressure of Low Pressure EGR(LP-EGR).
    It is measured the difference from the upper stream and the lower stream of LP-EGR.
    The value is positive side when the air intake pressure is lower than exhaust side.

    4R_CANDIE_RLPEGRDES

    PARAMETER SPECIFICATION


    LOW PRESSURE EGR CONTROL LOW PRESSURE EGR/HIGH PRESSURE EGR DESIRED RATIO :
    Low Pressure EGR Control Low Pressure EGR/High Pressure EGR Desired Ratio

    (%)

    Low Pressure EGR Control LP-EGR/HP-EGR desired ratio.

    4R_CANDIE_EPMOPMODE

    PARAMETER SPECIFICATION


    ENGINE TIMING SENSOR SYNCHRONIZATION OPERATION MODE :

    Engine timing sensor synchronization operation mode.
    1: No synchronization between ECU and engine.
    5: Too many re-synchronization or torsion between crankshaft and camshaft too large.
    20: Synchronization is set through engine stop position detection
    33: Engine pulse exists, but synchronization is under verify.
    38: No valid camshaft signal present, backup operation camshaft in order to get synchronization.
    48: Synchronization completed.
    60: No valid crankshaft signal present, backup operation crankshaft.

    4R_CANDIE_ECON

    PARAMETER SPECIFICATION


    ECON switch status :

    (ON/OFF)

    Status of ECON switch by CAN communication.

    4R_CANDIE_FPCD

    PARAMETER SPECIFICATION


    FPC DIAGNOSTIC RETURN STATUS :

    (OFForDetect/ON)

    FPC diagnostic return status.

    4R_CANDIE_SOCCL

    PARAMETER SPECIFICATION


    LEARNING CORRECTION ON SOC INFORMATION :

    (Not complete/Complete)

    Completion information of learning correction on SOC.

    4R_CANDIE_BATSRST

    PARAMETER SPECIFICATION


    BATTERY SENSOR RESET DETECTION INFORMATION :

    (Not Occurred/Occurred)

    Detection information of reset on battery sensor.

    4R_CANDIE_ACGMODE

    PARAMETER SPECIFICATION


    ACG MODE FOR BATTERY MANAGEMENT :

    ACG mode for battery management.
    $00: Engine stop - 0V control (no generation)
    $01: Full charge control (Hi fixing)
    $02: Current balance charge and discharge control
    $03: Hi fixing charge control (Hi fixing)
    $04: Discharge control (Lo fixing)

    4R_CANDIE_EPMSYNC

    PARAMETER SPECIFICATION


    ENGINE TIMING SENSOR SYNCHRONIZATION STATUS :

    Engine timing sensor synchronization status.
    0: No ECU angle base assignment to the engine position.
    10: Synchronization based on the engine shut off position.
    20: Synchronization only via camshaft sample before the crankshaft gaps.
    30: Synchronization executed with the engine pulse information available.

    4R_CANDIE_STLTRG

    PARAMETER SPECIFICATION


    ENGINE STALL TRIGGER STATUS :

    Engine stall trigger status.
    "1" means engine stall trigger exist.

    4R_CANDIE_PUKDET

    PARAMETER SPECIFICATION


    POWER UP KIT DETECTION :

    (Not Detected/Detected)

    Power up kit detection status.

    4R_CANDIE_DPFDPLRN

    PARAMETER SPECIFICATION


    DPF DIFFERENTIAL PRESSURE SENSOR OFFSET LEARNING :

    (Learned/Not learned)

    DPF differential pressure sensor offset learning status.

    4R_CANDIE_HTSTRG

    PARAMETER SPECIFICATION


    HARD TO START TRIGGER STATUS :

    Hard to start trigger status.
    "1" means hard to start trigger exists.

    4R_CANDIE_HTSST

    PARAMETER SPECIFICATION


    HARD TO START STATUS :

    Hard to start status.
    "1" means hard to start is detected.

    4R_CANDIE_STLAFTST

    PARAMETER SPECIFICATION


    STALL AFTER START STATUS :

    Stall after start status.
    "1" means engine is stalled after start.

    4R_CANDIE_LNGCR

    PARAMETER SPECIFICATION


    LONG CRANKING STATUS :

    Long cranking status.
    "1" means engine is started with long cranking.

    4R_CANDIE_NOSTRT

    PARAMETER SPECIFICATION


    NO START STATUS :

    No start status.
    "1" means engine is not started after long cranking.

    4R_CANDIE_DISTDC

    PARAMETER SPECIFICATION


    DISTANCE DURING CURRENT DRIVING CYCLE :

    Distance traveled during current driving cycle. Unit is km.

    4R_CANDIE_VBPBAT

    PARAMETER SPECIFICATION


    Battery Voltage (Battery Sensor) :

    (V)

    Battery voltage from battery sensor.

    4R_CANDIE_VBATSTATUS

    PARAMETER SPECIFICATION


    Voltage Detection Status (Battery Sensor) :

    (Normal/Circuit Open/Hardware Failure/Out of Rang)

    Voltage detection status of battery sensor.

    4R_CANDIE_VBATCO

    PARAMETER SPECIFICATION


    Estimated Battery Quiescent (or Open Circuit) Voltage :

    (V)

    Estimated battery quiescent (or open circuit) voltage.

    4R_CANDIE_VACG

    PARAMETER SPECIFICATION


    Generation Direction Value to ACG :

    (V)

    Generation direction value to ACG.

    4R_CANDIE_TFEST

    PARAMETER SPECIFICATION


    Estimated Fuel Temperature :

    (degC)

    Estimated fuel temperature.

    4R_CANDIE_TBATSTATUS

    PARAMETER SPECIFICATION


    Temperature Detection Status (Battery Sensor) :

    (Normal/Circuit Open/Hardware Failure/Out of Range)

    Temperature detection status of battery sensor.

    4R_CANDIE_STRTFCBAT

    PARAMETER SPECIFICATION


    Estimated Battery Acid Stratification :

    (Not Detected/Detected)

    Estimated battery acid stratification information.
    "Detected" indicates possible acid stratification problem.

    4R_CANDIE_SOCPBAT

    PARAMETER SPECIFICATION


    Estimated SOC of Battery :

    (%)

    The estimated state of charge of battery.

    4R_CANDIE_LAMBDA

    PARAMETER SPECIFICATION

    AF Lambda :

    Lambda value of A/F sensor.

    4R_CANDIE_IPCVRLY

    PARAMETER SPECIFICATION


    Intake Pressure Control Valve Relay :

    (OFF/ON)

    Command to Intake Pressure Control Valve Relay.

    4R_CANDIE_IBATSTATUS

    PARAMETER SPECIFICATION

    Current Detection Status (Battery Sensor):

    (Normal/Circuit Open/Hardware Failure/Out of Range)

    Current detection status of battery sensor.

    4R_CANDIE_EGRLPPOSS

    PARAMETER SPECIFICATION

    Low Pressure EGR Valve Position Sensor :

    (V)

    Input voltage of Low Pressure EGR Valve position sensor.
    If the valve is activated to close side, the voltage is low side.

    4R_CANDIE_DMEGRDS

    PARAMETER SPECIFICATION

    EGR Mass Flow Downstream of the EGR Cooler :

    (kg/h)

    EGR mass flow downstream of the EGR cooler.

    4R_CANDIE_BDCHGBAT

    PARAMETER SPECIFICATION

    Battery Blind Charging by External Power Supply :

    (Not Detected/Detected)

    Detection information of battery blind charging by external power supply.

    4R_CANDIE_BATID

    PARAMETER SPECIFICATION

    Battery Sensor ID :

    Battery Sensor ID.
    This gives the ID of the battery type in the vehicle.

    4R_CANDIE_TMONSTSMPL

    PARAMETER SPECIFICATION


    TEMPERATURE PLAUSIBILITY MONITOR CONDITION STATUS :
    Temperature Plausibility Monitor Condition Status

    (Not Met) (Met)

    Temperature plausibility monitor condition status.

    4R_CANDIE_TFESTINI

    PARAMETER SPECIFICATION


    ESTIMATED FUEL TEMPERATURE INITIAL VALUE :
    Estimated Fuel Temperature Initial Value

    (°C) (°F)

    Estimated fuel temperature initial value.

    4R_CANDIE_TESTENV

    PARAMETER SPECIFICATION


    ESTIMATED ENVIRONMENITAL TEMPERATURE :
    Estimated Environmental Temperature

    (°C) (°F)

    Estimated environmental temperature.

    4R_CANDIE_STAUTOWPR

    PARAMETER SPECIFICATION


    AUTO WIPER SYSTEM RECOGINITION STATUS :
    Auto Wiper System Recognition Status

    (Not Equipped) (Equipped)

    Auto wiper system recognition status.

    4R_CANDIE_SOHQPBAT

    PARAMETER SPECIFICATION


    ESTIMATED BATTERY ABILITY TO DELIVER CURRENT/VOLTAGE (SOH) :
    Estimated Battery Ability to Deliver Current/Voltage (SOH)

    (%)

    State of Health with respect to charge capacity.

    4R_CANDIE_SOFVPBAT

    PARAMETER SPECIFICATION


    ESTIMATED BATTERY VOLTAGE AT THE SPECIFIED HIGH LOAD :
    Estimated Battery Voltage at the Specified High Load

    (V)

    State of Function with respect to battery voltage.

    4R_CANDIE_SOFQPBAT

    PARAMETER SPECIFICATION


    ESTIMATED AMOUNT OF BATTERY DISCHARGE CURRENT :
    Estimated Amount of Battery Discharge Current

    (Ah)

    State of Function with respect to battery charge.

    4R_CANDIE_SIMPEXHMNFLP

    PARAMETER SPECIFICATION


    SIMULATED EXHAUST MANIFOLD PRESSURE ON THE LOW PRESSURE SIDE :
    Simulated Exhaust Manifold Pressure on the Low Pressure Side

    (kPa) (Mpa) (kgf/cm2) (V) (mmHg)

    Simulated exhaust manifold pressure on the low pressure side.

    4R_CANDIE_SIMPCMPUS

    PARAMETER SPECIFICATION


    SIMULATED COMPRESSOR UPSTREAM PRESSURE :
    Simulated Compressor Upstream Pressure

    (kPa) (Mpa) (kgf/cm2) (V) (mmHg)

    Simulated compressor upstream pressure.

    4R_CANDIE_RCMPBAT

    PARAMETER SPECIFICATION


    ESTIMATED NORMALIZED BATTERY INTERNAL RESISTANCE :
    Estimated Normalized Battery Internal Resistance

    (mOhm)

    Estimated normalized battery internal resistance.

    4R_CANDIE_OILLVLMON

    PARAMETER SPECIFICATION


    OIL LEVEL CHANGED AFTER THE FREQUENT DPF REGENERATION :
    Oil Level Changed After the Frequent DPF Regeneration

    (mm)

    Oil Level changed after the frequent DPF regeneration judgement.

    4R_CANDIE_LOPREDSTRT

    PARAMETER SPECIFICATION


    LOW PRESSURE EGR MONITORING TEST RESULT :
    Low Pressure EGR Monitoring Test Result

    (Passed) (Defect Detected)

    Status of LP-EGR pressure monitoring test result.

    4R_CANDIE_LOPREDSTRLS

    PARAMETER SPECIFICATION


    LOW PRESSURE EGR MONITORING RELEASE CONDITION :
    Low Pressure EGR Montoring Release Condition

    (Not Released) (Released)

    Status of LP-EGR pressure monitoring release condition.

    4R_CANDIE_IPCVADEV

    PARAMETER SPECIFICATION


    DIFFERENTIAL VALUE OF INTAKE PRESSURE CONTORL VALVE POSITION :
    Differential Value of Intake Pressure Control Valve Position

    (%)

    Deviation of Intake Pressure Control Valve Angle.

    4R_CANDIE_ICEBAT

    PARAMETER SPECIFICATION


    ESTIMATED BATTERY ICING :
    Estimated Battery Icing

    (Not Detected) (Detected)

    Estimated battery icing information.

    4R_CANDIE_FT_STRAILSW

    PARAMETER SPECIFICATION


    RAIL PRESSURE CONTROL HISTORY STATUS WHICH SHOWS CONTROL MODE IS SWHITCHED BY FUEL TEMPERATURE :
    Rail Pressure Control History Status Which Shows Control Mode is Switched by Fuel Temperature

    (Not Exist) (Exist)

    Rail pressure control history status which shows control mode is switched by fuel temperature.

    4R_CANDIE_FACGTMP

    PARAMETER SPECIFICATION


    DETTION INFORMATION OF ACG (HIGH TEMPERATURE) :
    Dettion Information of ACG (High Temperature)

    (Not Detected) (Detected)

    Detection information of high-temperature abnormal on ACG.

    4R_CANDIE_FACGMEC

    PARAMETER SPECIFICATION


    DETECTION INFORMATION OF ACG (TURN STOP) :
    Detection Information of ACG (Turn Stop)

    (Turn) (Stop)

    Detection information of turn stop on ACG.

    4R_CANDIE_FACGELC

    PARAMETER SPECIFICATION


    DETECTION INFORMATION OF ACG (GENERATION STOP) :
    Detection Information of ACG (Generation Stop)

    (Generation) (Stop)

    Detection information of generation stop on ACG.

    4R_CANDIE_FACDELTAVOLEFF

    PARAMETER SPECIFICATION


    CURRENT DEVIATION OF VOLUMETRIC EFFICIENCY BETWEEN THE ESTIMATED VALUE AND CALIBRATED VALUE :
    Current Deviation of Volumetric Efficiency Between the Estimated Value and Calibrated Value

    Current deviation of volumetric efficiency between the estimated value and calibrated value.

    4R_CANDIE_DMEGREST

    PARAMETER SPECIFICATION


    ESTIMATED MASS FLOW THROUGH THE HIGH PRESSURE EGR :
    Estimated Mass Flow Through the High Pressure EGR

    (kg/h)

    Estimated mass flow through the HP-EGR.

    4R_CANDIE_DCMEGRLPPOSDEV

    PARAMETER SPECIFICATION


    DIFFERENTIAL VALUE OF LOW PRESSURE EGR VALVE POSITION :
    Differential Value of Low Pressure EGR Valve Position

    (%)

    Deviation of DC Motor LP-EGR valve control Position.

    4R_CANDIE_DACGF

    PARAMETER SPECIFICATION


    OUTPUT DUTY TO FIELD COIL OF ACG :
    Output Duty to Field Coil of ACG

    (%)

    Output Duty to Field coil of ACG.

    4R_CANDIE_BSSNVM

    PARAMETER SPECIFICATION


    NONVOLATILE MEMORY ABNORMAL CONDITION (BATTERY SENSOR) :
    Nonvolatile Memory Abnormal Condition (Battery Sensor)

    (Normal) (Abnormal)

    Information of nonvolatile memory abnormal on battery sensor.

    4R_CANDIE_BSSCALIB

    PARAMETER SPECIFICATION


    INTERNAL DATA ABNORMAL CONDITION (BATTERY SENSOR) :
    Internal Data Abnormal Condition (Battery Sensor)

    (Normal) (Abnormal)

    Information of battery sensor internal data abnormal condition.

    4R_CANDIE_ACCTL

    PARAMETER SPECIFICATION


    ACG HI-MODE CHARGING REQUEST :
    ACG Hi-Mode Charging Request

    (Not Requested) (Requested)

    ACG Hi-mode charging request due to AC.

    4R_CANDIE_FPCMODE

    PARAMETER SPECIFICATION


    FUEL PUMP CONTROLLER OPERATION MODE :
    Fuel Pump Controller Operation mode

    (OFF)(Low)(Mid)(High)

    Fuel Pump Controller Operation Mode.

    4R_CANDIE_ISSLAMP

    PARAMETER SPECIFICATION


    ISS LAMP OPERATION STATUS :
    Idole Stop Siganl Lamp Operation Status

    (OFF)(Green)(Blink)(Amber)

    Idole Stop Siganl lamp operation status.

    4R_CANDIE_DPFDPS

    PARAMETER SPECIFICATION


    DPF DIFFERENTIAL PRESSURE SENSOR :

    (V)


    1: Exhaust Gas Temperature (EGT) Sensor 1
    2: Exhaust Gas Temperature (EGT) Sensor 2
    3: Exhaust Gas Temperature (EGT) Sensor 3

    I: Catalytic Converter
    II: Diesel Particulate Filter (DPF)
    III: DPF Differential Pressure Sensor

    4R_CANDIE_BKSW2D

    PARAMETER SPECIFICATION


    BRAKE PEDAL POSITION SWITCH B :
    Brake Pedal Position Switch B

    (Close(ON) / Open(OFF))

    Status of Brake Pedal Position Switch B.

    4R_CANDIE_CLSW1D

    PARAMETER SPECIFICATION


    CLUTCH PEDAL POSITION SWITCH A (C) :
    Clutch Pedal Position Switch A

    (OPEN (OFF) / CLOSE (ON))

    Status of Clutch Pedal Position Switch A.

    4R_CANDIE_CLSW2D

    PARAMETER SPECIFICATION


    CLUTCH PEDAL POSITION SWITCH B :
    Clutch Pedal Position Switch B

    (Close(ON) / Open(OFF))

    Status of Clutch Pedal Position Switch B.

    4R_CANDIE_DTBV

    PARAMETER SPECIFICATION


    TURBINE BYPASS VALVE CONTROL SOLENOID:
    Turbine Bypass Valve Control Solenoid

    (0-100%)

    Output duty to turbine bypass valve(TVB) control solenoid

    4R_CANDIE_DLPWG

    PARAMETER SPECIFICATION


    LOW PRESSURE WASTE GATE CONTROL SOLENOID:
    Low Pressure Waste Gate Control Solenoid

    (0-100%)

    Output duty to low pressure waste gate control solenoid

    4R_DIE_CAN_ISINFTM

    PARAMETER SPECIFICATION

    IDLE STOP INHIBIT (AT: PRECONDITION) :

    (NORMAL / INHIBITED)

    If a AT(TCU) is in the status in which an Idle Stop is possible, "NORMAL" is displayed.

    If it is in the status that a AT(TCU) Needs REGENERATION and the Idle Stop is prohibited, "INHIBITED" is displayed.

    4R_DIE_CAN_ISINFSLOPE

    PARAMETER SPECIFICATION

    IDLE STOP INHIBIT (INCLINED STATE):

    (NORMAL / INHIBITED)

    If a INCLINED STATE is in the status in which an Idle Stop is possible, "NORMAL" is displayed.

    If it is in the status that INCLINED STATE Needs REGENERATION and the Idle Stop is prohibited, "INHIBITED" is displayed.

    4R_DIE_CAN_ISINFSTJD

    PARAMETER SPECIFICATION

    IDLE STOP INHIBIT (VEHICLE STOP JUDGMENT):

    (NORMAL / INHIBITED)

    If a VEHICLE STOP JUDGMENT is in the status in which an Idle Stop is possible, "NORMAL" is displayed.

    If it is in the status that VEHICLE STOP JUDGMENT Needs REGENERATION and the Idle Stop is prohibited, "INHIBITED" is displayed.

    4R_CANDIE_CLEPBCC

    PARAMETER SPECIFICATION


    CLUTCH ENGAGEMENT INFORMATON(CRUISE CONTROL):
    Clutch Engagement Information(Cruise Control)

    (ON/OFF)

    (ON=clutch pedal pushed/OFF=pedal released)

    Estimated CLSW2D from EPB(Electric Parking Brake)Unit via CAN.

    4R_CANDIE_CLEPBIS

    PARAMETER SPECIFICATION


    CLUTCH ENGAGEMENT INFORMATON(IDLING STOP):
    Clutch Engagement Information(Idling Stop)

    (ON/OFF)

    (ON=clutch pedal pushed/OFF=pedal released)

    Estimated CLSW_IS from EPB(Electric Parking Brake)Unit via CAN.

    4R_CANDIE_CLEPBSIL

    PARAMETER SPECIFICATION


    CLUTCH ENGAGEMENT INFORMATON(SIL):
    Clutch Engagement Information(SIL)

    (ON/OFF)

    (ON=clutch pedal pushed/OFF=pedal released)

    Estimated CLSW1D from EPB(Electric Parking Brake)Unit via CAN.

    4R_CANDIE_DLAFHTDPFPST

    PARAMETER SPECIFICATION


    OUTPUT O2(LAF) CONCENTRATION SENSOR HEATER AFTER DPF:
    Output O2(LAF) concentration sensor Heater after DPF

    (%)

    Output duty to energizing to Lambda (LAF) O2 concentration sensor Heater after DPF.
    If the duty ratio is high, the energizing amount and heater temperature is high side.

    4R_CANDIE_LAFDPFPSTSS

    PARAMETER SPECIFICATION


    INPUT OXYGEN (LAF) CONCENTRATION SENSOR HEATER AFTER DPF:
    Input oxygen(LAF) concentration sensor Heater after DPF

    (V)

    Input voltage of Lambda (LAF) oxygen concentration sensor after DPF.
    This value is not the output from sensor directly and it is output from Lambda sensor IC to CPU in FI-ECU.
    If the value is high, the oxygen concentration is low side. (e.g. Thevalue at atmosphere is high.)

    4R_CANDIE_LAFDPFPSTS

    PARAMETER SPECIFICATION


    LAF AMBIENT PRESSURE AFTER DPF.:
    LAF Ambient pressure after DPF.

    (%)

    Lambda (LAF) oxygen concentration with the correction of ambient pressure after DPF.
    (e.g. The value at atmosphere is 20% approximately.)

    4R_CANDIE_LAFDPFPSTWOC

    PARAMETER SPECIFICATION


    LAF CORRECTION OF AMBIENT PRESSUREAFTER DPF:
    LAF correction of ambient pressure after DPF.

    (%)

    Lambda (LAF) oxygen concentration without the correction of ambient pressure after DPF.
    (e.g. The value at atmosphere is 20% approximately.)

    4R_CANDIE_LAFHTTDPFPST

    PARAMETER SPECIFICATION


    LAF CONCENTRATION SENSOR HEATER AFTER DPF TEMPERATURE:
    LAF concentration sensor Heater after DPF Temperature

    (degC)

    Temperature of Lambda (LAF) oxygen concentration sensor Heater after DPF.

    4R_CANDIE_TAC

    PARAMETER SPECIFICATION


    A/C EVAPORATOR TEMPERATURE SENSOR:
    A/C Evaporator temperature Sensor

    (V)

    Input voltage from A/C Evaporator temperature Sensor.

    4R_CANDIE_ACET

    PARAMETER SPECIFICATION


    A/C EVAPORATOR TEMPERATURE:
    A/C Evaporator temperature

    (degC)

    A/C evaporator temperature from A/C Evaporator temperature Sensor.

    4R_CANDIE_LAMBDA2

    PARAMETER SPECIFICATION


    OXYGEN (LAF) CONCENTRATION SENSOR AFTER DPF VALUE:
    Oxygen (LAF) concentration sensor after DPF value

    (LSB=0.1)

    Lambda value of Lambda (LAF) oxygen concentration sensor after DPF.
    Lambda is the ratio of actual AFR to stoichiometry.

    4R_CANDIE_MSOTPFSBST

    PARAMETER SPECIFICATION


    PARTICULATE FILTER DETERIORATED:
    Particulate Filter Deteriorated

    (g)

    Accumulated particle mass calculated by simulation method for detection P226D

    4R_CANDIE_MOSTPFEBT

    PARAMETER SPECIFICATION


    PARTICULATE FILTER EFFICIENCY BELOW THRESHOLD:
    Particulate Filter Efficiency Below Threshold

    (g)

    Accumulated particle mass calculated by simulation method for detection P2002

    4R_CANDIE_ELEST

    PARAMETER SPECIFICATION


    ESTIMATED ELECTRIC LOAD LEVEL:
    Estimated electric load level

    (A)

    Estimated electric load (EL) level.

    4R_CANDIE_CBYVLVST

    PARAMETER SPECIFICATION


    COMPRESSOR BYPASS VALVE CONTROL:
    Compressor bypass valve control

    (Open/Close)

    Compressor bypass valve control state.

    4R_CANDIE_TRBCHCLSDST

    PARAMETER SPECIFICATION


    TURBO CHARGER VARIABLE NOZZLE CONTROL:
    Turbo charger variable nozzle control

    (Open/Close)

    Turbo charger variable nozzle control state

    4R_CANDIE_LPWGST

    PARAMETER SPECIFICATION


    LOW PRESSURE WASTE GATE VALVE CONTROL:
    Low pressure waste gate valve control

    (Open/Close)

    Low pressure waste gate valve control state

    4R_CANDIE_REFUELHST

    PARAMETER SPECIFICATION


    INDICATE HISTORY STATE (WARNING LIGHT):
    Indicate history state (warning light)

    (Initial/Refueled)

    Indicate history state of turning off fuel warning light after the
    factory shipments of the vehicles were carried out.

    4R_CANDIE_RFLIMTLVL1

    PARAMETER SPECIFICATION


    OUTPUT TORQUE RESTRICTIONS:
    output torque restrictions

    (normal mode / torque restriction started)

    Since there was little fuel, output torque restrictions were started

    4R_CANDIE_RFLIMTLVL2

    PARAMETER SPECIFICATION


    SEVERER OUTPUT TORQUE RESTRICTIONS:
    Severer output torque restrictions

    torque restriction started

    Severer output torque restrictions were started.
    "1"= Torque restrictions stronger than level1
    "0"= Normal mode or torque restrictions level1. Please check "torque restrictions level1".

    4R_CANDIE_RFLIMTLVL3

    PARAMETER SPECIFICATION


    THE ENGINE STOPPED:
    The engine stopped

    engine stopped

    The engine stopped to prevent air entrainment into a fuel pipe
    "1"= Engine stopped.
    "0"= Normal mode or torque restrictions level1 or torque restrictions level2
    Please check "torque restrictions level1" and "torque restrictions level2" value.

    4R_PDI_00_21

    00-21 (P1623)
    ENGINE CONTROL MODULE (ECM) POWER SOURCE CIRCUIT UNEXPECTED VOLTAGE

    POSSIBLE FAILURE

    DIAGNOSTIC PROCEDURE

    TEST CONDITIONS

    FAIL SAFE ACTION

    CONDITIONS FOR CANCELING DTCs

    MIL/WARNING/INDICATOR STATUS

    SYSTEM CHECK CYCLES

    DTC STORAGE TIMING

    GLOSSARY
    One Driving Cycle is the period of time between ignition ON (II) and ignition OFF (0).

    4R_PDI_00_33

    00-33 (P060B)
    ENGINE CONTROL MODULE (ECM) INTERNAL CIRCUIT MALFUNCTION

    POSSIBLE FAILURE

    DIAGNOSTIC PROCEDURE

    TEST CONDITIONS

    FAIL SAFE ACTION

    CONDITIONS FOR CANCELING DTCs

    MIL/WARNING/INDICATOR STATUS

    SYSTEM CHECK CYCLES

    DTC STORAGE TIMING

    GLOSSARY
    One Driving Cycle is the period of time between ignition ON (II) and ignition OFF (0).

    4R_PDI_00_34

    00-34 (P16A0)
    ENGINE CONTROL MODULE (ECM) INTERNAL CIRCUIT MALFUNCTION

    POSSIBLE FAILURE

    DIAGNOSTIC PROCEDURE

    TEST CONDITIONS

    FAIL SAFE ACTION

    CONDITIONS FOR CANCELING DTCs

    MIL/WARNING/INDICATOR STATUS

    SYSTEM CHECK CYCLES

    DTC STORAGE TIMING

    GLOSSARY
    One Driving Cycle is the period of time between ignition ON (II) and ignition OFF (0).

    4R_PDI_00_35

    00-35 (P16A1)
    ENGINE CONTROL MODULE (ECM) INTERNAL CIRCUIT MALFUNCTION

    POSSIBLE FAILURE

    DIAGNOSTIC PROCEDURE

    TEST CONDITIONS

    FAIL SAFE ACTION

    CONDITIONS FOR CANCELING DTCs

    MIL/WARNING/INDICATOR STATUS

    SYSTEM CHECK CYCLES

    DTC STORAGE TIMING

    GLOSSARY
    One Driving Cycle is the period of time between ignition ON (II) and ignition OFF (0).

    4R_PDI_00_36

    00-36 (P16A2)
    ENGINE CONTROL MODULE (ECM) INTERNAL CIRCUIT MALFUNCTION

    POSSIBLE FAILURE

    DIAGNOSTIC PROCEDURE

    TEST CONDITIONS

    FAIL SAFE ACTION

    CONDITIONS FOR CANCELING DTCs

    MIL/WARNING/INDICATOR STATUS

    SYSTEM CHECK CYCLES

    DTC STORAGE TIMING

    GLOSSARY
    One Driving Cycle is the period of time between ignition ON (II) and ignition OFF (0).

    4R_PDI_00_37

    00-37 (P16A3)
    ENGINE CONTROL MODULE (ECM) INTERNAL CIRCUIT MALFUNCTION

    POSSIBLE FAILURE

    DIAGNOSTIC PROCEDURE

    TEST CONDITIONS

    FAIL SAFE ACTION

    CONDITIONS FOR CANCELING DTCs

    MIL/WARNING/INDICATOR STATUS

    SYSTEM CHECK CYCLES

    DTC STORAGE TIMING

    GLOSSARY
    One Driving Cycle is the period of time between ignition ON (II) and ignition OFF (0).

    4R_PDI_00_38

    00-38 (P16A4)
    ENGINE CONTROL MODULE (ECM) INTERNAL CIRCUIT MALFUNCTION

    POSSIBLE FAILURE

    DIAGNOSTIC PROCEDURE

    TEST CONDITIONS

    FAIL SAFE ACTION

    CONDITIONS FOR CANCELING DTCs

    MIL/WARNING/INDICATOR STATUS

    SYSTEM CHECK CYCLES

    DTC STORAGE TIMING

    GLOSSARY
    One Driving Cycle is the period of time between ignition ON (II) and ignition OFF (0).

    4R_PDI_00_39

    00-39 (P16A5)
    ENGINE CONTROL MODULE (ECM) INTERNAL CIRCUIT MALFUNCTION

    POSSIBLE FAILURE

    DIAGNOSTIC PROCEDURE

    TEST CONDITIONS

    FAIL SAFE ACTION

    CONDITIONS FOR CANCELING DTCs

    MIL/WARNING/INDICATOR STATUS

    SYSTEM CHECK CYCLES

    DTC STORAGE TIMING

    GLOSSARY
    One Driving Cycle is the period of time between ignition ON (II) and ignition OFF (0).

    4R_PDI_00_40

    00-40 (P16A6)
    ENGINE CONTROL MODULE (ECM) INTERNAL CIRCUIT MALFUNCTION

    POSSIBLE FAILURE

    DIAGNOSTIC PROCEDURE

    TEST CONDITIONS

    FAIL SAFE ACTION

    CONDITIONS FOR CANCELING DTCs

    MIL/WARNING/INDICATOR STATUS

    SYSTEM CHECK CYCLES

    DTC STORAGE TIMING

    GLOSSARY
    One Driving Cycle is the period of time between ignition ON (II) and ignition OFF (0).

    4R_PDI_00_41

    00-41 (P16AB)
    ENGINE CONTROL MODULE (ECM) INTERNAL CIRCUIT MALFUNCTION

    POSSIBLE FAILURE

    DIAGNOSTIC PROCEDURE

    TEST CONDITIONS

    FAIL SAFE ACTION

    CONDITIONS FOR CANCELING DTCs

    MIL/WARNING/INDICATOR STATUS

    SYSTEM CHECK CYCLES

    DTC STORAGE TIMING

    GLOSSARY
    One Driving Cycle is the period of time between ignition ON (II) and ignition OFF (0).

    4R_PDI_00_42

    00-42 (P16AC)
    ENGINE CONTROL MODULE (ECM) INTERNAL CIRCUIT MALFUNCTION

    POSSIBLE FAILURE

    DIAGNOSTIC PROCEDURE

    TEST CONDITIONS

    FAIL SAFE ACTION

    CONDITIONS FOR CANCELING DTCs

    MIL/WARNING/INDICATOR STATUS

    SYSTEM CHECK CYCLES

    DTC STORAGE TIMING

    GLOSSARY
    One Driving Cycle is the period of time between ignition ON (II) and ignition OFF (0).

    4R_PDI_00_43

    00-43 (P16AD)
    ENGINE CONTROL MODULE (ECM) INTERNAL CIRCUIT MALFUNCTION

    POSSIBLE FAILURE

    DIAGNOSTIC PROCEDURE

    TEST CONDITIONS

    FAIL SAFE ACTION

    CONDITIONS FOR CANCELING DTCs

    MIL/WARNING/INDICATOR STATUS

    SYSTEM CHECK CYCLES

    DTC STORAGE TIMING

    GLOSSARY
    One Driving Cycle is the period of time between ignition ON (II) and ignition OFF (0).

    4R_PDI_00_44

    00-44 (P16AE)
    ENGINE CONTROL MODULE (ECM) INTERNAL CIRCUIT MALFUNCTION

    POSSIBLE FAILURE

    DIAGNOSTIC PROCEDURE

    TEST CONDITIONS

    FAIL SAFE ACTION

    CONDITIONS FOR CANCELING DTCs

    MIL/WARNING/INDICATOR STATUS

    SYSTEM CHECK CYCLES

    DTC STORAGE TIMING

    GLOSSARY
    One Driving Cycle is the period of time between ignition ON (II) and ignition OFF (0).

    4R_PDI_00_45

    00-45 (P16AF)
    ENGINE CONTROL MODULE (ECM) INTERNAL CIRCUIT MALFUNCTION

    POSSIBLE FAILURE

    DIAGNOSTIC PROCEDURE

    TEST CONDITIONS

    FAIL SAFE ACTION

    CONDITIONS FOR CANCELING DTCs

    MIL/WARNING/INDICATOR STATUS

    SYSTEM CHECK CYCLES

    DTC STORAGE TIMING

    GLOSSARY
    One Driving Cycle is the period of time between ignition ON (II) and ignition OFF (0).

    4R_PDI_00_47

    00-47 (P062B)
    ENGINE CONTROL MODULE (ECM) INTERNAL CIRCUIT MALFUNCTION

    POSSIBLE FAILURE

    DIAGNOSTIC PROCEDURE

    TEST CONDITIONS

    FAIL SAFE ACTION

    CONDITIONS FOR CANCELING DTCs

    MIL/WARNING/INDICATOR STATUS

    SYSTEM CHECK CYCLES

    DTC STORAGE TIMING

    GLOSSARY
    One Driving Cycle is the period of time between ignition ON (II) and ignition OFF (0).

    4R_PDI_00_48

    00-48 (P16B2)
    ENGINE CONTROL MODULE (ECM) INTERNAL CIRCUIT MALFUNCTION

    POSSIBLE FAILURE

    DIAGNOSTIC PROCEDURE

    TEST CONDITIONS

    FAIL SAFE ACTION

    CONDITIONS FOR CANCELING DTCs

    MIL/WARNING/INDICATOR STATUS

    SYSTEM CHECK CYCLES

    DTC STORAGE TIMING

    GLOSSARY
    One Driving Cycle is the period of time between ignition ON (II) and ignition OFF (0).

    4R_PDI_03_01

    03-01 (P0107)
    MANIFOLD ABSOLUTE PRESSURE (MAP) SENSOR CIRCUIT LOW VOLTAGE

    POSSIBLE FAILURE

    DIAGNOSTIC PROCEDURE

    TEST CONDITIONS

    FAIL SAFE ACTION

    CONDITIONS FOR CANCELING DTCs

    MIL/WARNING/INDICATOR STATUS

    SYSTEM CHECK CYCLES

    DTC STORAGE TIMING

    GLOSSARY
    One Driving Cycle is the period of time between ignition ON (II) and ignition OFF (0).

    4R_PDI_03_02

    03-02 (P0108)
    MANIFOLD ABSOLUTE PRESSURE (MAP) SENSOR CIRCUIT HIGH VOLTAGE

    POSSIBLE FAILURE

    DIAGNOSTIC PROCEDURE

    TEST CONDITIONS

    FAIL SAFE ACTION

    CONDITIONS FOR CANCELING DTCs

    MIL/WARNING/INDICATOR STATUS

    SYSTEM CHECK CYCLES

    DTC STORAGE TIMING

    GLOSSARY
    One Driving Cycle is the period of time between ignition ON (II) and ignition OFF (0).

    4R_PDI_03_05

    03-05 (P0069)
    BAROMETRIC PRESSURE (BARO) SENSOR/MANIFOLD ABSOLUTE PRESSURE (MAP) SENSOR INCORRECT VOLTAGE CORRELATION

    POSSIBLE FAILURE

    4R_PDI_04_10

    04-10 (P0335)
    CRANKSHAFT POSITION (CKP) SENSOR NO SIGNAL

    POSSIBLE FAILURE

    DIAGNOSTIC PROCEDURE

    TEST CONDITIONS

    FAIL SAFE ACTION

    CONDITIONS FOR CANCELING DTCs

    MIL/WARNING/INDICATOR STATUS

    SYSTEM CHECK CYCLES

    DTC STORAGE TIMING

    GLOSSARY
    One Driving Cycle is the period of time between ignition ON (II) and ignition OFF (0).

    4R_PDI_04_11

    04-11 (P0339)
    CRANKSHAFT POSITION (CKP) SENSOR INTERMITTENT INTERRUPTION

    POSSIBLE FAILURE

    DIAGNOSTIC PROCEDURE

    TEST CONDITIONS

    FAIL SAFE ACTION

    CONDITIONS FOR CANCELING DTCs

    MIL/WARNING/INDICATOR STATUS

    SYSTEM CHECK CYCLES

    DTC STORAGE TIMING

    GLOSSARY
    One Driving Cycle is the period of time between ignition ON (II) and ignition OFF (0).

    4R_PDI_06_01

    06-01 (P0117)
    ENGINE COOLANT TEMPERATURE (ECT) SENSOR 1 CIRCUIT LOW VOLTAGE

    POSSIBLE FAILURE

    DIAGNOSTIC PROCEDURE

    TEST CONDITIONS

    FAIL SAFE ACTION

    CONDITIONS FOR CANCELING DTCs

    MIL/WARNING/INDICATOR STATUS

    SYSTEM CHECK CYCLES

    DTC STORAGE TIMING

    GLOSSARY
    One Driving Cycle is the period of time between ignition ON (II) and ignition OFF (0).

    4R_PDI_06_02

    06-02 (P0118)
    ENGINE COOLANT TEMPERATURE (ECT) SENSOR 1 CIRCUIT HIGH VOLTAGE

    POSSIBLE FAILURE

    DIAGNOSTIC PROCEDURE

    TEST CONDITIONS

    FAIL SAFE ACTION

    CONDITIONS FOR CANCELING DTCs

    MIL/WARNING/INDICATOR STATUS

    SYSTEM CHECK CYCLES

    DTC STORAGE TIMING

    GLOSSARY
    One Driving Cycle is the period of time between ignition ON (II) and ignition OFF (0).

    4R_PDI_10_05

    10-05 (P0097)
    INTAKE AIR TEMPERATURE (IAT) SENSOR 2 CIRCUIT LOW VOLTAGE

    POSSIBLE FAILURE

    DIAGNOSTIC PROCEDURE

    TEST CONDITIONS

    FAIL SAFE ACTION

    CONDITIONS FOR CANCELING DTCs

    MIL/WARNING/INDICATOR STATUS

    SYSTEM CHECK CYCLES

    DTC STORAGE TIMING

    GLOSSARY
    One Driving Cycle is the period of time between ignition ON (II) and ignition OFF (0).

    4R_PDI_10_06

    10-06 (P0098)
    INTAKE AIR TEMPERATURE (IAT) SENSOR 2 CIRCUIT HIGH VOLTAGE

    POSSIBLE FAILURE

    DIAGNOSTIC PROCEDURE

    TEST CONDITIONS

    FAIL SAFE ACTION

    CONDITIONS FOR CANCELING DTCs

    MIL/WARNING/INDICATOR STATUS

    SYSTEM CHECK CYCLES

    DTC STORAGE TIMING

    GLOSSARY
    One Driving Cycle is the period of time between ignition ON (II) and ignition OFF (0).

    4R_PDI_13_05

    13-05 (P2228)
    BAROMETRIC PRESSURE (BARO) SENSOR CIRCUIT LOW VOLTAGE

    POSSIBLE FAILURE

    DIAGNOSTIC PROCEDURE

    TEST CONDITIONS

    FAIL SAFE ACTION

    CONDITIONS FOR CANCELING DTCs

    MIL/WARNING/INDICATOR STATUS

    SYSTEM CHECK CYCLES

    DTC STORAGE TIMING

    GLOSSARY
    One Driving Cycle is the period of time between ignition ON (II) and ignition OFF (0).

    4R_PDI_13_06

    13-06 (P2229)
    BAROMETRIC PRESSURE (BARO) SENSOR CIRCUIT HIGH VOLTAGE

    POSSIBLE FAILURE

    DIAGNOSTIC PROCEDURE

    TEST CONDITIONS

    FAIL SAFE ACTION

    CONDITIONS FOR CANCELING DTCs

    MIL/WARNING/INDICATOR STATUS

    SYSTEM CHECK CYCLES

    DTC STORAGE TIMING

    GLOSSARY
    One Driving Cycle is the period of time between ignition ON (II) and ignition OFF (0).

    4R_PDI_13_10

    13-10 (P1069)
    BAROMETRIC PRESSURE (BARO) SENSOR / MANIFOLD ABSOLUTE PRESSURE (MAP) SENSOR INCORRECT VOLTAGE CORRELATION

    POSSIBLE FAILURE

    4R_PDI_17_03

    17-03 (P0503)
    OUTPUT SHAFT (COUNTERSHAFT) SPEED SENSOR SIGNAL MALFUNCTION

    POSSIBLE FAILURE

    DIAGNOSTIC PROCEDURE

    TEST CONDITIONS

    FAIL SAFE ACTION

    CONDITIONS FOR CANCELING DTCs

    MIL/WARNING/INDICATOR STATUS

    SYSTEM CHECK CYCLES

    DTC STORAGE TIMING

    GLOSSARY
    One Driving Cycle is the period of time between ignition ON (II) and ignition OFF (0).

    4R_PDI_17_08

    17-08 (P0502)
    OUTPUT SHAFT (COUNTERSHAFT) SPEED SENSOR CIRCUIT MALFUNCTION

    POSSIBLE FAILURE

    DIAGNOSTIC PROCEDURE

    TEST CONDITIONS

    FAIL SAFE ACTION

    CONDITIONS FOR CANCELING DTCs

    MIL/WARNING/INDICATOR STATUS

    SYSTEM CHECK CYCLES

    DTC STORAGE TIMING

    GLOSSARY
    One Driving Cycle is the period of time between ignition ON (II) and ignition OFF (0).

    4R_PDI_17_09

    17-09 (P16B0)
    ENGINE CONTROL MODULE (ECM) INTERNAL CIRCUIT MALFUNCTION

    POSSIBLE FAILURE

    DIAGNOSTIC PROCEDURE

    TEST CONDITIONS

    FAIL SAFE ACTION

    CONDITIONS FOR CANCELING DTCs

    MIL/WARNING/INDICATOR STATUS

    SYSTEM CHECK CYCLES

    DTC STORAGE TIMING

    GLOSSARY
    One Driving Cycle is the period of time between ignition ON (II) and ignition OFF (0).

    4R_PDI_20_01

    20-01 (P1297)
    ELECTRIC LOAD DETECTOR (ELD) CIRCUIT LOW VOLTAGE

    POSSIBLE FAILURE

    DIAGNOSTIC PROCEDURE

    TEST CONDITIONS

    FAIL SAFE ACTION

    CONDITIONS FOR CANCELING DTCs

    MIL/WARNING/INDICATOR STATUS

    SYSTEM CHECK CYCLES

    DTC STORAGE TIMING

    GLOSSARY
    One Driving Cycle is the period of time between ignition ON (II) and ignition OFF (0).

    4R_PDI_20_02

    20-02 (P1298)
    ELECTRIC LOAD DETECTOR (ELD) CIRCUIT HIGH VOLTAGE

    POSSIBLE FAILURE

    DIAGNOSTIC PROCEDURE

    TEST CONDITIONS

    FAIL SAFE ACTION

    CONDITIONS FOR CANCELING DTCs

    MIL/WARNING/INDICATOR STATUS

    SYSTEM CHECK CYCLES

    DTC STORAGE TIMING

    GLOSSARY
    One Driving Cycle is the period of time between ignition ON (II) and ignition OFF (0).

    4R_PDI_34_06

    34-06 (P0563)
    ENGINE CONTROL MODULE (ECM) POWER SOURCE CIRCUIT HIGH VOLTAGE

    POSSIBLE FAILURE

    DIAGNOSTIC PROCEDURE

    TEST CONDITIONS

    FAIL SAFE ACTION

    CONDITIONS FOR CANCELING DTCs

    MIL/WARNING/INDICATOR STATUS

    SYSTEM CHECK CYCLES

    DTC STORAGE TIMING

    GLOSSARY
    One Driving Cycle is the period of time between ignition ON (II) and ignition OFF (0).

    4R_PDI_37_10

    37-10 (P2122)
    ACCELERATOR PEDAL POSITION (APP) SENSOR A (THROTTLE POSITION (TP) SENSOR D) CIRCUIT LOW VOLTAGE

    POSSIBLE FAILURE

    DIAGNOSTIC PROCEDURE

    TEST CONDITIONS

    FAIL SAFE ACTION

    CONDITIONS FOR CANCELING DTCs

    MIL/WARNING/INDICATOR STATUS

    SYSTEM CHECK CYCLES

    DTC STORAGE TIMING

    GLOSSARY
    One Driving Cycle is the period of time between ignition ON (II) and ignition OFF (0).

    4R_PDI_37_11

    37-11 (P2123)
    ACCELERATOR PEDAL POSITION (APP) SENSOR A (THROTTLE POSITION (TP) SENSOR D) CIRCUIT HIGH VOLTAGE

    POSSIBLE FAILURE

    DIAGNOSTIC PROCEDURE

    TEST CONDITIONS

    FAIL SAFE ACTION

    CONDITIONS FOR CANCELING DTCs

    MIL/WARNING/INDICATOR STATUS

    SYSTEM CHECK CYCLES

    DTC STORAGE TIMING

    GLOSSARY
    One Driving Cycle is the period of time between ignition ON (II) and ignition OFF (0).

    4R_PDI_37_12

    37-12 (P2127)
    ACCELERATOR PEDAL POSITION (APP) SENSOR B (THROTTLE POSITION (TP) SENSOR E) CIRCUIT LOW VOLTAGE

    POSSIBLE FAILURE

    DIAGNOSTIC PROCEDURE

    TEST CONDITIONS

    FAIL SAFE ACTION

    CONDITIONS FOR CANCELING DTCs

    MIL/WARNING/INDICATOR STATUS

    SYSTEM CHECK CYCLES

    DTC STORAGE TIMING

    GLOSSARY
    One Driving Cycle is the period of time between ignition ON (II) and ignition OFF (0).

    4R_PDI_37_13

    37-13 (P2128)
    ACCELERATOR PEDAL POSITION (APP) SENSOR B (THROTTLE POSITION (TP) SENSOR E) CIRCUIT HIGH VOLTAGE

    POSSIBLE FAILURE

    DIAGNOSTIC PROCEDURE

    TEST CONDITIONS

    FAIL SAFE ACTION

    CONDITIONS FOR CANCELING DTCs

    MIL/WARNING/INDICATOR STATUS

    SYSTEM CHECK CYCLES

    DTC STORAGE TIMING

    GLOSSARY
    One Driving Cycle is the period of time between ignition ON (II) and ignition OFF (0).

    4R_PDI_37_14

    37-14 (P2138)
    ACCELERATOR PEDAL POSITION (APP) SENSOR A/B (THROTTLE POSITION (TP) SENSOR D/E) INCORRECT VOLTAGE CORRELATION

    POSSIBLE FAILURE

    DIAGNOSTIC PROCEDURE

    TEST CONDITIONS

    FAIL SAFE ACTION

    CONDITIONS FOR CANCELING DTCs

    MIL/WARNING/INDICATOR STATUS

    SYSTEM CHECK CYCLES

    DTC STORAGE TIMING

    GLOSSARY
    One Driving Cycle is the period of time between ignition ON (II) and ignition OFF (0).

    4R_PDI_37_16

    37-16 (P1248)
    ACCELERATOR PEDAL POSITION (APP) SENSOR A/B (THROTTLE POSITION (TP) SENSOR D/E) INCORRECT VOLTAGE CORRELATION

    POSSIBLE FAILURE

    DIAGNOSTIC PROCEDURE

    TEST CONDITIONS

    FAIL SAFE ACTION

    CONDITIONS FOR CANCELING DTCs

    MIL/WARNING/INDICATOR STATUS

    SYSTEM CHECK CYCLES

    DTC STORAGE TIMING

    GLOSSARY
    One Driving Cycle is the period of time between ignition ON (II) and ignition OFF (0).

    4R_PDI_50_01

    50-01 (P0102)
    MASS AIR FLOW (MAF) SENSOR CIRCUIT LOW INPUT

    POSSIBLE FAILURE

    DIAGNOSTIC PROCEDURE

    TEST CONDITIONS

    FAIL SAFE ACTION

    CONDITIONS FOR CANCELING DTCs

    MIL/WARNING/INDICATOR STATUS

    SYSTEM CHECK CYCLES

    DTC STORAGE TIMING

    GLOSSARY
    One Driving Cycle is the period of time between ignition ON (II) and ignition OFF (0).

    4R_PDI_50_02

    50-02 (P0103)
    MASS AIR FLOW (MAF) SENSOR CIRCUIT HIGH INPUT

    POSSIBLE FAILURE

    DIAGNOSTIC PROCEDURE

    TEST CONDITIONS

    FAIL SAFE ACTION

    CONDITIONS FOR CANCELING DTCs

    MIL/WARNING/INDICATOR STATUS

    SYSTEM CHECK CYCLES

    DTC STORAGE TIMING

    GLOSSARY
    One Driving Cycle is the period of time between ignition ON (II) and ignition OFF (0).

    4R_PDI_50_05

    50-05 (P1102)
    MASS AIR FLOW (MAF) SENSOR SIGNAL LOWER THAN EXPECTED

    POSSIBLE FAILURE

    DIAGNOSTIC PROCEDURE

    TEST CONDITIONS

    FAIL SAFE ACTION

    CONDITIONS FOR CANCELING DTCs

    MIL/WARNING/INDICATOR STATUS

    SYSTEM CHECK CYCLES

    DTC STORAGE TIMING

    GLOSSARY
    One Driving Cycle is the period of time between ignition ON (II) and ignition OFF (0).

    4R_PDI_50_06

    50-06 (P1103)
    MASS AIR FLOW (MAF) SENSOR SIGNAL HIGHER THAN EXPECTED

    POSSIBLE FAILURE

    DIAGNOSTIC PROCEDURE

    TEST CONDITIONS

    FAIL SAFE ACTION

    CONDITIONS FOR CANCELING DTCs

    MIL/WARNING/INDICATOR STATUS

    SYSTEM CHECK CYCLES

    DTC STORAGE TIMING

    GLOSSARY
    One Driving Cycle is the period of time between ignition ON (II) and ignition OFF (0).

    4R_PDI_57_07

    57-07 (P0340)
    CAMSHAFT POSITION (CMP) SENSOR NO SIGNAL

    POSSIBLE FAILURE

    DIAGNOSTIC PROCEDURE

    TEST CONDITIONS

    FAIL SAFE ACTION

    CONDITIONS FOR CANCELING DTCs

    MIL/WARNING/INDICATOR STATUS

    SYSTEM CHECK CYCLES

    DTC STORAGE TIMING

    GLOSSARY
    One Driving Cycle is the period of time between ignition ON (II) and ignition OFF (0).

    4R_PDI_57_08

    57-08 (P0344)
    CAMSHAFT POSITION (CMP) SENSOR INTERMITTENT INTERRUPTION

    POSSIBLE FAILURE

    DIAGNOSTIC PROCEDURE

    TEST CONDITIONS

    FAIL SAFE ACTION

    CONDITIONS FOR CANCELING DTCs

    MIL/WARNING/INDICATOR STATUS

    SYSTEM CHECK CYCLES

    DTC STORAGE TIMING

    GLOSSARY
    One Driving Cycle is the period of time between ignition ON (II) and ignition OFF (0).

    4R_PDI_71_05

    71-05 (P0201)
    NO.1 INJECTOR CIRCUIT OPEN

    POSSIBLE FAILURE

    DIAGNOSTIC PROCEDURE

    TEST CONDITIONS

    FAIL SAFE ACTION

    CONDITIONS FOR CANCELING DTCs

    MIL/WARNING/INDICATOR STATUS

    SYSTEM CHECK CYCLES

    DTC STORAGE TIMING

    GLOSSARY
    One Driving Cycle is the period of time between ignition ON (II) and ignition OFF (0).

    4R_PDI_71_12

    71-12 (P1041)
    NO.1 INJECTOR CIRCUIT SHORTED

    POSSIBLE FAILURE

    DIAGNOSTIC PROCEDURE

    TEST CONDITIONS

    FAIL SAFE ACTION

    CONDITIONS FOR CANCELING DTCs

    MIL/WARNING/INDICATOR STATUS

    SYSTEM CHECK CYCLES

    DTC STORAGE TIMING

    GLOSSARY
    One Driving Cycle is the period of time between ignition ON (II) and ignition OFF (0).

    4R_PDI_72_05

    72-05 (P0202)
    NO.2 INJECTOR CIRCUIT OPEN

    POSSIBLE FAILURE

    DIAGNOSTIC PROCEDURE

    TEST CONDITIONS

    FAIL SAFE ACTION

    CONDITIONS FOR CANCELING DTCs

    MIL/WARNING/INDICATOR STATUS

    SYSTEM CHECK CYCLES

    DTC STORAGE TIMING

    GLOSSARY
    One Driving Cycle is the period of time between ignition ON (II) and ignition OFF (0).

    4R_PDI_72_12

    72-12 (P1042)
    NO.2 INJECTOR CIRCUIT SHORTED

    POSSIBLE FAILURE

    DIAGNOSTIC PROCEDURE

    TEST CONDITIONS

    FAIL SAFE ACTION

    CONDITIONS FOR CANCELING DTCs

    MIL/WARNING/INDICATOR STATUS

    SYSTEM CHECK CYCLES

    DTC STORAGE TIMING

    GLOSSARY
    One Driving Cycle is the period of time between ignition ON (II) and ignition OFF (0).

    4R_PDI_73_05

    73-05 (P0203)
    NO.3 INJECTOR CIRCUIT OPEN

    POSSIBLE FAILURE

    DIAGNOSTIC PROCEDURE

    TEST CONDITIONS

    FAIL SAFE ACTION

    CONDITIONS FOR CANCELING DTCs

    MIL/WARNING/INDICATOR STATUS

    SYSTEM CHECK CYCLES

    DTC STORAGE TIMING

    GLOSSARY
    One Driving Cycle is the period of time between ignition ON (II) and ignition OFF (0).

    4R_PDI_73_12

    73-12 (P1043)
    NO.3 INJECTOR CIRCUIT SHORTED

    POSSIBLE FAILURE

    DIAGNOSTIC PROCEDURE

    TEST CONDITIONS

    FAIL SAFE ACTION

    CONDITIONS FOR CANCELING DTCs

    MIL/WARNING/INDICATOR STATUS

    SYSTEM CHECK CYCLES

    DTC STORAGE TIMING

    GLOSSARY
    One Driving Cycle is the period of time between ignition ON (II) and ignition OFF (0).

    4R_PDI_74_05

    74-05 (P0204)
    NO.4 INJECTOR CIRCUIT OPEN

    POSSIBLE FAILURE

    DIAGNOSTIC PROCEDURE

    TEST CONDITIONS

    FAIL SAFE ACTION

    CONDITIONS FOR CANCELING DTCs

    MIL/WARNING/INDICATOR STATUS

    SYSTEM CHECK CYCLES

    DTC STORAGE TIMING

    GLOSSARY
    One Driving Cycle is the period of time between ignition ON (II) and ignition OFF (0).

    4R_PDI_74_12

    74-12 (P1044)
    NO.4 INJECTOR CIRCUIT SHORTED

    POSSIBLE FAILURE

    DIAGNOSTIC PROCEDURE

    TEST CONDITIONS

    FAIL SAFE ACTION

    CONDITIONS FOR CANCELING DTCs

    MIL/WARNING/INDICATOR STATUS

    SYSTEM CHECK CYCLES

    DTC STORAGE TIMING

    GLOSSARY
    One Driving Cycle is the period of time between ignition ON (II) and ignition OFF (0).

    4R_PDI_80_02

    80-02 (P1401)
    EXHAUST GAS RECIRCULATION (EGR) INSUFFICIENT FLOW

    POSSIBLE FAILURE

    4R_PDI_86_01

    86-01 (P0116)
    ENGINE COOLANT TEMPERATURE (ECT) SENSOR 1 RANGE/PERFORMANCE PROBLEM

    POSSIBLE FAILURE

    4R_PDI_86_03

    86-03 (P0126)
    INSUFFICIENT ENGINE COOLANT TEMPERATURE

    POSSIBLE FAILURE

    4R_PDI_95_01

    95-01 (P0192)
    FUEL RAIL PRESSURE (FRP) SENSOR CIRCUIT LOW VOLTAGE

    POSSIBLE FAILURE

    DIAGNOSTIC PROCEDURE

    TEST CONDITIONS

    FAIL SAFE ACTION

    CONDITIONS FOR CANCELING DTCs

    MIL/WARNING/INDICATOR STATUS

    SYSTEM CHECK CYCLES

    DTC STORAGE TIMING

    GLOSSARY
    One Driving Cycle is the period of time between ignition ON (II) and ignition OFF (0).

    4R_PDI_95_02

    95-02 (P0193)
    FUEL RAIL PRESSURE (FRP) SENSOR CIRCUIT HIGH VOLTAGE

    POSSIBLE FAILURE

    DIAGNOSTIC PROCEDURE

    TEST CONDITIONS

    FAIL SAFE ACTION

    CONDITIONS FOR CANCELING DTCs

    MIL/WARNING/INDICATOR STATUS

    SYSTEM CHECK CYCLES

    DTC STORAGE TIMING

    GLOSSARY
    One Driving Cycle is the period of time between ignition ON (II) and ignition OFF (0).

    4R_PDI_95_06

    95-06 (P1086)
    FUEL RAIL PRESSURE CONTROL VALVE MALFUNCTION

    POSSIBLE FAILURE

    4R_PDI_95_09

    95-09 (P1095)
    FUEL RAIL PRESSURE CONTROL VALVE MALFUNCTION

    POSSIBLE FAILURE

    DIAGNOSTIC PROCEDURE

    TEST CONDITIONS

    FAIL SAFE ACTION

    CONDITIONS FOR CANCELING DTCs

    MIL/WARNING/INDICATOR STATUS

    SYSTEM CHECK CYCLES

    DTC STORAGE TIMING

    GLOSSARY
    One Driving Cycle is the period of time between ignition ON (II) and ignition OFF (0).

    4R_PDI_95_10

    95-10 (P0087)
    FUEL RAIL PRESSURE TOO LOW

    POSSIBLE FAILURE

    4R_PDI_95_11

    95-11 (P0088)
    FUEL RAIL PRESSURE TOO HIGH

    POSSIBLE FAILURE

    4R_PDI_95_12

    95-12 (P1061)
    FUEL RAIL PRESSURE (FRP) SENSOR CIRCUIT LOW VOLTAGE AFTER IGNITION ON

    POSSIBLE FAILURE

    4R_PDI_95_13

    95-13 (P1062)
    FUEL RAIL PRESSURE (FRP) SENSOR CIRCUIT HIGH VOLTAGE AFTER IGNITION ON

    POSSIBLE FAILURE

    4R_PDI_95_14

    95-14 (P1063)
    FUEL RAIL PRESSURE (FRP) SENSOR CIRCUIT LOW VOLTAGE AFTER IGNITION OFF

    POSSIBLE FAILURE

    4R_PDI_95_15

    95-15 (P1064)
    FUEL RAIL PRESSURE (FRP) SENSOR CIRCUIT HIGH VOLTAGE AFTER IGNITION OFF

    POSSIBLE FAILURE

    4R_PDI_95_16

    95-16 (P1065)
    FUEL RAIL PRESSURE LOWER THAN EXPECTED

    POSSIBLE FAILURE

    4R_PDI_119_01

    119-01 (P0219)
    ENGINE OVERSPEED CONDITION

    POSSIBLE FAILURE

    4R_PDI_125_01

    125-01 (P0112)
    INTAKE AIR TEMPERATURE (IAT) SENSOR 1 CIRCUIT LOW VOLTAGE

    POSSIBLE FAILURE

    DIAGNOSTIC PROCEDURE

    TEST CONDITIONS

    FAIL SAFE ACTION

    CONDITIONS FOR CANCELING DTCs

    MIL/WARNING/INDICATOR STATUS

    SYSTEM CHECK CYCLES

    DTC STORAGE TIMING

    GLOSSARY
    One Driving Cycle is the period of time between ignition ON (II) and ignition OFF (0).

    4R_PDI_125_02

    125-02 (P0113)
    INTAKE AIR TEMPERATURE (IAT) SENSOR 1 CIRCUIT HIGH VOLTAGE

    POSSIBLE FAILURE

    DIAGNOSTIC PROCEDURE

    TEST CONDITIONS

    FAIL SAFE ACTION

    CONDITIONS FOR CANCELING DTCs

    MIL/WARNING/INDICATOR STATUS

    SYSTEM CHECK CYCLES

    DTC STORAGE TIMING

    GLOSSARY
    One Driving Cycle is the period of time between ignition ON (II) and ignition OFF (0).

    4R_PDI_125_04

    125-04 (P2199)
    INTAKE AIR TEMPERATURE (IAT) SENSOR 1/2 INCORRECT VOLTAGE CORRELATION

    POSSIBLE FAILURE

    4R_PDI_126_01

    126-01 (U0073)
    F-CAN MALFUNCTION (BUS-OFF)

    POSSIBLE FAILURE

    DIAGNOSTIC PROCEDURE

    TEST CONDITIONS

    FAIL SAFE ACTION

    CONDITIONS FOR CANCELING DTCs

    MIL/WARNING/INDICATOR STATUS

    SYSTEM CHECK CYCLES

    DTC STORAGE TIMING

    GLOSSARY
    One Driving Cycle is the period of time between ignition ON (II) and ignition OFF (0).

    4R_PDI_128_05

    128-05 (P0645)
    A/C COMPRESSOR CLUTCH RELAY CIRCUIT OPEN

    POSSIBLE FAILURE

    DIAGNOSTIC PROCEDURE

    TEST CONDITIONS

    FAIL SAFE ACTION

    CONDITIONS FOR CANCELING DTCs

    MIL/WARNING/INDICATOR STATUS

    SYSTEM CHECK CYCLES

    DTC STORAGE TIMING

    GLOSSARY
    One Driving Cycle is the period of time between ignition ON (II) and ignition OFF (0).

    4R_PDI_128_06

    128-06 (P0646)
    A/C COMPRESSOR CLUTCH RELAY CIRCUIT SHORTED TO GROUND

    POSSIBLE FAILURE

    DIAGNOSTIC PROCEDURE

    TEST CONDITIONS

    FAIL SAFE ACTION

    CONDITIONS FOR CANCELING DTCs

    MIL/WARNING/INDICATOR STATUS

    SYSTEM CHECK CYCLES

    DTC STORAGE TIMING

    GLOSSARY
    One Driving Cycle is the period of time between ignition ON (II) and ignition OFF (0).

    4R_PDI_128_07

    128-07 (P0647)
    A/C COMPRESSOR CLUTCH RELAY CIRCUIT SHORTED TO POWER

    POSSIBLE FAILURE

    DIAGNOSTIC PROCEDURE

    TEST CONDITIONS

    FAIL SAFE ACTION

    CONDITIONS FOR CANCELING DTCs

    MIL/WARNING/INDICATOR STATUS

    SYSTEM CHECK CYCLES

    DTC STORAGE TIMING

    GLOSSARY
    One Driving Cycle is the period of time between ignition ON (II) and ignition OFF (0).

    4R_PDI_128_08

    128-08 (P16B1)
    A/C COMPRESSOR CLUTCH RELAY CONTROL CIRCUIT OVERHEATING

    POSSIBLE FAILURE

    DIAGNOSTIC PROCEDURE

    TEST CONDITIONS

    FAIL SAFE ACTION

    CONDITIONS FOR CANCELING DTCs

    MIL/WARNING/INDICATOR STATUS

    SYSTEM CHECK CYCLES

    DTC STORAGE TIMING

    GLOSSARY
    One Driving Cycle is the period of time between ignition ON (II) and ignition OFF (0).

    4R_PDI_133_03

    133-03 (P0642)
    SENSOR REFERENCE VOLTAGE A CIRCUIT LOW VOLTAGE

    POSSIBLE FAILURE

    DIAGNOSTIC PROCEDURE

    TEST CONDITIONS

    FAIL SAFE ACTION

    CONDITIONS FOR CANCELING DTCs

    MIL/WARNING/INDICATOR STATUS

    SYSTEM CHECK CYCLES

    DTC STORAGE TIMING

    GLOSSARY
    One Driving Cycle is the period of time between ignition ON (II) and ignition OFF (0).

    4R_PDI_133_04

    133-04 (P0643)
    SENSOR REFERENCE VOLTAGE A CIRCUIT HIGH VOLTAGE

    POSSIBLE FAILURE

    DIAGNOSTIC PROCEDURE

    TEST CONDITIONS

    FAIL SAFE ACTION

    CONDITIONS FOR CANCELING DTCs

    MIL/WARNING/INDICATOR STATUS

    SYSTEM CHECK CYCLES

    DTC STORAGE TIMING

    GLOSSARY
    One Driving Cycle is the period of time between ignition ON (II) and ignition OFF (0).

    4R_PDI_134_03

    134-03 (P0652)
    SENSOR REFERENCE VOLTAGE B CIRCUIT LOW VOLTAGE

    POSSIBLE FAILURE

    DIAGNOSTIC PROCEDURE

    TEST CONDITIONS

    FAIL SAFE ACTION

    CONDITIONS FOR CANCELING DTCs

    MIL/WARNING/INDICATOR STATUS

    SYSTEM CHECK CYCLES

    DTC STORAGE TIMING

    GLOSSARY
    One Driving Cycle is the period of time between ignition ON (II) and ignition OFF (0).

    4R_PDI_134_04

    134-04 (P0653)
    SENSOR REFERENCE VOLTAGE B CIRCUIT HIGH VOLTAGE

    POSSIBLE FAILURE

    DIAGNOSTIC PROCEDURE

    TEST CONDITIONS

    FAIL SAFE ACTION

    CONDITIONS FOR CANCELING DTCs

    MIL/WARNING/INDICATOR STATUS

    SYSTEM CHECK CYCLES

    DTC STORAGE TIMING

    GLOSSARY
    One Driving Cycle is the period of time between ignition ON (II) and ignition OFF (0).

    4R_PDI_139_02

    139-02 (P16A7)
    NO.1 CYLINDER INJECTOR QUANTITY ADJUSTMENT (IQA) DATA ERROR

    POSSIBLE FAILURE

    DIAGNOSTIC PROCEDURE

    TEST CONDITIONS

    FAIL SAFE ACTION

    CONDITIONS FOR CANCELING DTCs

    MIL/WARNING/INDICATOR STATUS

    SYSTEM CHECK CYCLES

    DTC STORAGE TIMING

    GLOSSARY
    One Driving Cycle is the period of time between ignition ON (II) and ignition OFF (0).

    4R_PDI_139_03

    139-03 (P16A8)
    NO.2 CYLINDER INJECTOR QUANTITY ADJUSTMENT (IQA) DATA ERROR

    POSSIBLE FAILURE

    DIAGNOSTIC PROCEDURE

    TEST CONDITIONS

    FAIL SAFE ACTION

    CONDITIONS FOR CANCELING DTCs

    MIL/WARNING/INDICATOR STATUS

    SYSTEM CHECK CYCLES

    DTC STORAGE TIMING

    GLOSSARY
    One Driving Cycle is the period of time between ignition ON (II) and ignition OFF (0).

    4R_PDI_139_04

    139-04 (P16A9)
    NO.3 CYLINDER INJECTOR QUANTITY ADJUSTMENT (IQA) DATA ERROR

    POSSIBLE FAILURE

    DIAGNOSTIC PROCEDURE

    TEST CONDITIONS

    FAIL SAFE ACTION

    CONDITIONS FOR CANCELING DTCs

    MIL/WARNING/INDICATOR STATUS

    SYSTEM CHECK CYCLES

    DTC STORAGE TIMING

    GLOSSARY
    One Driving Cycle is the period of time between ignition ON (II) and ignition OFF (0).

    4R_PDI_139_05

    139-05 (P16AA)
    NO.4 CYLINDER INJECTOR QUANTITY ADJUSTMENT (IQA) DATA ERROR

    POSSIBLE FAILURE

    DIAGNOSTIC PROCEDURE

    TEST CONDITIONS

    FAIL SAFE ACTION

    CONDITIONS FOR CANCELING DTCs

    MIL/WARNING/INDICATOR STATUS

    SYSTEM CHECK CYCLES

    DTC STORAGE TIMING

    GLOSSARY
    One Driving Cycle is the period of time between ignition ON (II) and ignition OFF (0).

    4R_PDI_159_01

    159-01 (P0504)
    BRAKE PEDAL POSITION SWITCH CIRCUIT MALFUNCTION

    POSSIBLE FAILURE

    DIAGNOSTIC PROCEDURE

    TEST CONDITIONS

    FAIL SAFE ACTION

    CONDITIONS FOR CANCELING DTCs

    MIL/WARNING/INDICATOR STATUS

    SYSTEM CHECK CYCLES

    DTC STORAGE TIMING

    GLOSSARY
    One Driving Cycle is the period of time between ignition ON (II) and ignition OFF (0).

    4R_PDI_172_03

    172-03 (P1236)
    BOOST PRESSURE HIGHER THAN EXPECTED

    POSSIBLE FAILURE

    4R_PDI_172_04

    172-04 (P1237)
    BOOST PRESSURE LOWER THAN EXPECTED

    POSSIBLE FAILURE

    4R_PDI_172_05

    172-05 (P0045)
    TURBO CHARGER BOOST CONTROL SOLENOID CIRCUIT OPEN

    POSSIBLE FAILURE

    DIAGNOSTIC PROCEDURE

    TEST CONDITIONS

    FAIL SAFE ACTION

    CONDITIONS FOR CANCELING DTCs

    MIL/WARNING/INDICATOR STATUS

    SYSTEM CHECK CYCLES

    DTC STORAGE TIMING

    GLOSSARY
    One Driving Cycle is the period of time between ignition ON (II) and ignition OFF (0).

    4R_PDI_172_06

    172-06 (P0047)
    TURBO CHARGER BOOST CONTROL SOLENOID CIRCUIT SHORTED TO GROUND

    POSSIBLE FAILURE

    DIAGNOSTIC PROCEDURE

    TEST CONDITIONS

    FAIL SAFE ACTION

    CONDITIONS FOR CANCELING DTCs

    MIL/WARNING/INDICATOR STATUS

    SYSTEM CHECK CYCLES

    DTC STORAGE TIMING

    GLOSSARY
    One Driving Cycle is the period of time between ignition ON (II) and ignition OFF (0).

    4R_PDI_172_07

    172-07 (P0048)
    TURBO CHARGER BOOST CONTROL SOLENOID CIRCUIT SHORTED TO POWER

    POSSIBLE FAILURE

    DIAGNOSTIC PROCEDURE

    TEST CONDITIONS

    FAIL SAFE ACTION

    CONDITIONS FOR CANCELING DTCs

    MIL/WARNING/INDICATOR STATUS

    SYSTEM CHECK CYCLES

    DTC STORAGE TIMING

    GLOSSARY
    One Driving Cycle is the period of time between ignition ON (II) and ignition OFF (0).

    4R_PDI_172_08

    172-08 (P1027)
    TURBOCHARGER BOOST CONTROL SOLENOID CIRCUIT OVERHEAT

    POSSIBLE FAILURE

    DIAGNOSTIC PROCEDURE

    TEST CONDITIONS

    FAIL SAFE ACTION

    CONDITIONS FOR CANCELING DTCs

    MIL/WARNING/INDICATOR STATUS

    SYSTEM CHECK CYCLES

    DTC STORAGE TIMING

    GLOSSARY
    One Driving Cycle is the period of time between ignition ON (II) and ignition OFF (0).

    4R_PDI_173_03

    173-03 (P0380)
    GLOW PLUG CIRCUIT MALFUNCTION

    POSSIBLE FAILURE

    DIAGNOSTIC PROCEDURE

    TEST CONDITIONS

    FAIL SAFE ACTION

    CONDITIONS FOR CANCELING DTCs

    MIL/WARNING/INDICATOR STATUS

    SYSTEM CHECK CYCLES

    DTC STORAGE TIMING

    GLOSSARY
    One Driving Cycle is the period of time between ignition ON (II) and ignition OFF (0).

    4R_PDI_173_04

    173-04 (P1384)
    GLOW PLUG CIRCUIT MALFUNCTION

    POSSIBLE FAILURE

    DIAGNOSTIC PROCEDURE

    TEST CONDITIONS

    FAIL SAFE ACTION

    CONDITIONS FOR CANCELING DTCs

    MIL/WARNING/INDICATOR STATUS

    SYSTEM CHECK CYCLES

    DTC STORAGE TIMING

    GLOSSARY
    One Driving Cycle is the period of time between ignition ON (II) and ignition OFF (0).

    4R_PDI_173_05

    173-05 (P0670)
    GLOW PLUG CONTROL MODULE CIRCUIT OPEN

    POSSIBLE FAILURE

    DIAGNOSTIC PROCEDURE

    TEST CONDITIONS

    FAIL SAFE ACTION

    CONDITIONS FOR CANCELING DTCs

    MIL/WARNING/INDICATOR STATUS

    SYSTEM CHECK CYCLES

    DTC STORAGE TIMING

    GLOSSARY
    One Driving Cycle is the period of time between ignition ON (II) and ignition OFF (0).

    4R_PDI_173_06

    173-06 (P0383)
    GLOW PLUG CONTROL MODULE CIRCUIT SHORTED TO GROUND

    POSSIBLE FAILURE

    DIAGNOSTIC PROCEDURE

    TEST CONDITIONS

    FAIL SAFE ACTION

    CONDITIONS FOR CANCELING DTCs

    MIL/WARNING/INDICATOR STATUS

    SYSTEM CHECK CYCLES

    DTC STORAGE TIMING

    GLOSSARY
    One Driving Cycle is the period of time between ignition ON (II) and ignition OFF (0).

    4R_PDI_173_07

    173-07 (P0384)
    GLOW PLUG CONTROL MODULE CIRCUIT SHORTED TO POWER

    POSSIBLE FAILURE

    DIAGNOSTIC PROCEDURE

    TEST CONDITIONS

    FAIL SAFE ACTION

    CONDITIONS FOR CANCELING DTCs

    MIL/WARNING/INDICATOR STATUS

    SYSTEM CHECK CYCLES

    DTC STORAGE TIMING

    GLOSSARY
    One Driving Cycle is the period of time between ignition ON (II) and ignition OFF (0).

    4R_PDI_173_08

    173-08 (P1383)
    GLOW PLUG CONTROL MODULE CIRCUIT OVERHEAT

    POSSIBLE FAILURE

    DIAGNOSTIC PROCEDURE

    TEST CONDITIONS

    FAIL SAFE ACTION

    CONDITIONS FOR CANCELING DTCs

    MIL/WARNING/INDICATOR STATUS

    SYSTEM CHECK CYCLES

    DTC STORAGE TIMING

    GLOSSARY
    One Driving Cycle is the period of time between ignition ON (II) and ignition OFF (0).

    4R_PDI_175_02

    175-02 (P1704)
    CLUTCH PEDAL POSITION SWITCH A/B CIRCUIT INCORRECT CORRELATION

    POSSIBLE FAILURE

    DIAGNOSTIC PROCEDURE

    TEST CONDITIONS

    FAIL SAFE ACTION

    CONDITIONS FOR CANCELING DTCs

    MIL/WARNING/INDICATOR STATUS

    SYSTEM CHECK CYCLES

    DTC STORAGE TIMING

    GLOSSARY
    One Driving Cycle is the period of time between ignition ON (II) and ignition OFF (0).

    4R_PDI_176_01

    176-01 (P1535)
    PGM-FI MAIN RELAY CIRCUIT MALFUNCTION

    POSSIBLE FAILURE

    DIAGNOSTIC PROCEDURE

    TEST CONDITIONS

    FAIL SAFE ACTION

    CONDITIONS FOR CANCELING DTCs

    MIL/WARNING/INDICATOR STATUS

    SYSTEM CHECK CYCLES

    DTC STORAGE TIMING

    GLOSSARY
    One Driving Cycle is the period of time between ignition ON (II) and ignition OFF (0).

    4R_PDI_176_02

    176-02 (P1536)
    PGM-FI MAIN RELAY CIRCUIT MALFUNCTION

    POSSIBLE FAILURE

    DIAGNOSTIC PROCEDURE

    TEST CONDITIONS

    FAIL SAFE ACTION

    CONDITIONS FOR CANCELING DTCs

    MIL/WARNING/INDICATOR STATUS

    SYSTEM CHECK CYCLES

    DTC STORAGE TIMING

    GLOSSARY
    One Driving Cycle is the period of time between ignition ON (II) and ignition OFF (0).

    4R_PDI_177_05

    177-05 (P2146)
    NO. 1, NO. 4 INJECTOR CIRCUIT MALFUNCTION (Solenoid Injector case)
    NO. 1, NO. 2, NO. 3, NO. 4 INJECTOR CIRCUIT MALFUNCTION (Piezo Injector case)

    POSSIBLE FAILURE

    DIAGNOSTIC PROCEDURE

    TEST CONDITIONS

    FAIL SAFE ACTION

    CONDITIONS FOR CANCELING DTCs

    MIL/WARNING/INDICATOR STATUS

    SYSTEM CHECK CYCLES

    DTC STORAGE TIMING

    GLOSSARY
    One Driving Cycle is the period of time between ignition ON (II) and ignition OFF (0).

    4R_PDI_177_06

    177-06 (P2149)
    NO.2, NO.3 INJECTOR CIRCUIT MALFUNCTION

    POSSIBLE FAILURE

    DIAGNOSTIC PROCEDURE

    TEST CONDITIONS

    FAIL SAFE ACTION

    CONDITIONS FOR CANCELING DTCs

    MIL/WARNING/INDICATOR STATUS

    SYSTEM CHECK CYCLES

    DTC STORAGE TIMING

    GLOSSARY
    One Driving Cycle is the period of time between ignition ON (II) and ignition OFF (0).

    4R_PDI_178_03

    178-03 (P2016)
    INTAKE MANIFOLD RUNNER CONTROL (IMRC) VALVE POSITION SENSOR A CIRCUIT LOW VOLTAGE

    POSSIBLE FAILURE

    DIAGNOSTIC PROCEDURE

    TEST CONDITIONS

    FAIL SAFE ACTION

    CONDITIONS FOR CANCELING DTCs

    MIL/WARNING/INDICATOR STATUS

    SYSTEM CHECK CYCLES

    DTC STORAGE TIMING

    GLOSSARY
    One Driving Cycle is the period of time between ignition ON (II) and ignition OFF (0).

    4R_PDI_178_04

    178-04 (P2017)
    INTAKE MANIFOLD RUNNER CONTROL (IMRC) VALVE POSITION SENSOR A CIRCUIT HIGH VOLTAGE

    POSSIBLE FAILURE

    DIAGNOSTIC PROCEDURE

    TEST CONDITIONS

    FAIL SAFE ACTION

    CONDITIONS FOR CANCELING DTCs

    MIL/WARNING/INDICATOR STATUS

    SYSTEM CHECK CYCLES

    DTC STORAGE TIMING

    GLOSSARY
    One Driving Cycle is the period of time between ignition ON (II) and ignition OFF (0).

    4R_PDI_178_05

    178-05 (P2008)
    INTAKE MANIFOLD RUNNER CONTROL (IMRC) SOLENOID VALVE CIRCUIT OPEN

    POSSIBLE FAILURE

    DIAGNOSTIC PROCEDURE

    TEST CONDITIONS

    FAIL SAFE ACTION

    CONDITIONS FOR CANCELING DTCs

    MIL/WARNING/INDICATOR STATUS

    SYSTEM CHECK CYCLES

    DTC STORAGE TIMING

    GLOSSARY
    One Driving Cycle is the period of time between ignition ON (II) and ignition OFF (0).

    4R_PDI_178_06

    178-06 (P2009)
    INTAKE MANIFOLD RUNNER CONTROL (IMRC) SOLENOID VALVE CIRCUIT SHORTED TO GROUND

    POSSIBLE FAILURE

    DIAGNOSTIC PROCEDURE

    TEST CONDITIONS

    FAIL SAFE ACTION

    CONDITIONS FOR CANCELING DTCs

    MIL/WARNING/INDICATOR STATUS

    SYSTEM CHECK CYCLES

    DTC STORAGE TIMING

    GLOSSARY
    One Driving Cycle is the period of time between ignition ON (II) and ignition OFF (0).

    4R_PDI_178_07

    178-07 (P2010)
    INTAKE MANIFOLD RUNNER CONTROL (IMRC) SOLENOID VALVE CIRCUIT SHORTED TO POWER

    POSSIBLE FAILURE

    DIAGNOSTIC PROCEDURE

    TEST CONDITIONS

    FAIL SAFE ACTION

    CONDITIONS FOR CANCELING DTCs

    MIL/WARNING/INDICATOR STATUS

    SYSTEM CHECK CYCLES

    DTC STORAGE TIMING

    GLOSSARY
    One Driving Cycle is the period of time between ignition ON (II) and ignition OFF (0).

    4R_PDI_178_08

    178-08 (P1028)
    INTAKE MANIFOLD RUNNER CONTROL (IMRC) SOLENOID VALVE CIRCUIT OVERHEAT

    POSSIBLE FAILURE

    DIAGNOSTIC PROCEDURE

    TEST CONDITIONS

    FAIL SAFE ACTION

    CONDITIONS FOR CANCELING DTCs

    MIL/WARNING/INDICATOR STATUS

    SYSTEM CHECK CYCLES

    DTC STORAGE TIMING

    GLOSSARY
    One Driving Cycle is the period of time between ignition ON (II) and ignition OFF (0).

    4R_PDI_178_09

    178-09 (P2004)
    INTAKE MANIFOLD RUNNER CONTROL (IMRC) VALVE INCORRECT POSITION

    POSSIBLE FAILURE

    4R_PDI_178_10

    178-10 (P2006)
    INTAKE MANIFOLD RUNNER CONTROL (IMRC) VALVE INCORRECT POSITION

    POSSIBLE FAILURE

    4R_PDI_179_05

    179-05 (P1057)
    FUEL RAIL PRESSURE CONTROL VALVE CIRCUIT OPEN

    POSSIBLE FAILURE

    DIAGNOSTIC PROCEDURE

    TEST CONDITIONS

    FAIL SAFE ACTION

    CONDITIONS FOR CANCELING DTCs

    MIL/WARNING/INDICATOR STATUS

    SYSTEM CHECK CYCLES

    DTC STORAGE TIMING

    GLOSSARY
    One Driving Cycle is the period of time between ignition ON (II) and ignition OFF (0).

    4R_PDI_179_06

    179-06 (P1058)
    FUEL RAIL PRESSURE CONTROL VALVE CIRCUIT SHORTED TO GROUND

    POSSIBLE FAILURE

    DIAGNOSTIC PROCEDURE

    TEST CONDITIONS

    FAIL SAFE ACTION

    CONDITIONS FOR CANCELING DTCs

    MIL/WARNING/INDICATOR STATUS

    SYSTEM CHECK CYCLES

    DTC STORAGE TIMING

    GLOSSARY
    One Driving Cycle is the period of time between ignition ON (II) and ignition OFF (0).

    4R_PDI_179_07

    179-07 (P1059)
    FUEL RAIL PRESSURE CONTROL VALVE CIRCUIT SHORTED TO POWER

    POSSIBLE FAILURE

    DIAGNOSTIC PROCEDURE

    TEST CONDITIONS

    FAIL SAFE ACTION

    CONDITIONS FOR CANCELING DTCs

    MIL/WARNING/INDICATOR STATUS

    SYSTEM CHECK CYCLES

    DTC STORAGE TIMING

    GLOSSARY
    One Driving Cycle is the period of time between ignition ON (II) and ignition OFF (0).

    4R_PDI_179_08

    179-08 (P1060)
    FUEL RAIL PRESSURE CONTROL VALVE CIRCUIT OVERHEAT

    POSSIBLE FAILURE

    DIAGNOSTIC PROCEDURE

    TEST CONDITIONS

    FAIL SAFE ACTION

    CONDITIONS FOR CANCELING DTCs

    MIL/WARNING/INDICATOR STATUS

    SYSTEM CHECK CYCLES

    DTC STORAGE TIMING

    GLOSSARY
    One Driving Cycle is the period of time between ignition ON (II) and ignition OFF (0).

    4R_PDI_181_03

    181-03 (P0698)
    SENSOR REFERENCE VOLTAGE C CIRCUIT LOW VOLTAGE

    POSSIBLE FAILURE

    DIAGNOSTIC PROCEDURE

    TEST CONDITIONS

    FAIL SAFE ACTION

    CONDITIONS FOR CANCELING DTCs

    MIL/WARNING/INDICATOR STATUS

    SYSTEM CHECK CYCLES

    DTC STORAGE TIMING

    GLOSSARY
    One Driving Cycle is the period of time between ignition ON (II) and ignition OFF (0).

    4R_PDI_181_04

    181-04 (P0699)
    SENSOR REFERENCE VOLTAGE C CIRCUIT HIGH VOLTAGE

    POSSIBLE FAILURE

    DIAGNOSTIC PROCEDURE

    TEST CONDITIONS

    FAIL SAFE ACTION

    CONDITIONS FOR CANCELING DTCs

    MIL/WARNING/INDICATOR STATUS

    SYSTEM CHECK CYCLES

    DTC STORAGE TIMING

    GLOSSARY
    One Driving Cycle is the period of time between ignition ON (II) and ignition OFF (0).

    4R_PDI_182_05

    182-05 (P0403)
    EXHAUST GAS RECIRCULATION (EGR) VALVE CIRCUIT OPEN

    POSSIBLE FAILURE

    DIAGNOSTIC PROCEDURE

    TEST CONDITIONS

    FAIL SAFE ACTION

    CONDITIONS FOR CANCELING DTCs

    MIL/WARNING/INDICATOR STATUS

    SYSTEM CHECK CYCLES

    DTC STORAGE TIMING

    GLOSSARY
    One Driving Cycle is the period of time between ignition ON (II) and ignition OFF (0).

    4R_PDI_182_06

    182-06 (P0489)
    EXHAUST GAS RECIRCULATION (EGR) VALVE CIRCUIT SHORTED TO GROUND

    POSSIBLE FAILURE

    DIAGNOSTIC PROCEDURE

    TEST CONDITIONS

    FAIL SAFE ACTION

    CONDITIONS FOR CANCELING DTCs

    MIL/WARNING/INDICATOR STATUS

    SYSTEM CHECK CYCLES

    DTC STORAGE TIMING

    GLOSSARY
    One Driving Cycle is the period of time between ignition ON (II) and ignition OFF (0).

    4R_PDI_182_07

    182-07 (P0490)
    EXHAUST GAS RECIRCULATION (EGR) VALVE CIRCUIT SHORTED TO POWER

    POSSIBLE FAILURE

    DIAGNOSTIC PROCEDURE

    TEST CONDITIONS

    FAIL SAFE ACTION

    CONDITIONS FOR CANCELING DTCs

    MIL/WARNING/INDICATOR STATUS

    SYSTEM CHECK CYCLES

    DTC STORAGE TIMING

    GLOSSARY
    One Driving Cycle is the period of time between ignition ON (II) and ignition OFF (0).

    4R_PDI_182_08

    182-08 (P1405)
    EXHAUST GAS RECIRCULATION (EGR) VALVE CIRCUIT OVERHEAT

    POSSIBLE FAILURE

    DIAGNOSTIC PROCEDURE

    TEST CONDITIONS

    FAIL SAFE ACTION

    CONDITIONS FOR CANCELING DTCs

    MIL/WARNING/INDICATOR STATUS

    SYSTEM CHECK CYCLES

    DTC STORAGE TIMING

    GLOSSARY
    One Driving Cycle is the period of time between ignition ON (II) and ignition OFF (0).

    4R_PDI_183_01

    183-01 (P1030)
    FUEL HEATER CIRCUIT MALFUNCTION

    POSSIBLE FAILURE

    DIAGNOSTIC PROCEDURE

    TEST CONDITIONS

    FAIL SAFE ACTION

    CONDITIONS FOR CANCELING DTCs

    MIL/WARNING/INDICATOR STATUS

    SYSTEM CHECK CYCLES

    DTC STORAGE TIMING

    GLOSSARY
    One Driving Cycle is the period of time between ignition ON (II) and ignition OFF (0).

    4R_PDI_183_02

    183-02 (P1031)
    FUEL HEATER CIRCUIT MALFUNCTION

    POSSIBLE FAILURE

    DIAGNOSTIC PROCEDURE

    TEST CONDITIONS

    FAIL SAFE ACTION

    CONDITIONS FOR CANCELING DTCs

    MIL/WARNING/INDICATOR STATUS

    SYSTEM CHECK CYCLES

    DTC STORAGE TIMING

    GLOSSARY
    One Driving Cycle is the period of time between ignition ON (II) and ignition OFF (0).

    4R_PDI_183_05

    183-05 (P1032)
    FUEL HEATER RELAY CIRCUIT OPEN

    POSSIBLE FAILURE

    DIAGNOSTIC PROCEDURE

    TEST CONDITIONS

    FAIL SAFE ACTION

    CONDITIONS FOR CANCELING DTCs

    MIL/WARNING/INDICATOR STATUS

    SYSTEM CHECK CYCLES

    DTC STORAGE TIMING

    GLOSSARY
    One Driving Cycle is the period of time between ignition ON (II) and ignition OFF (0).

    4R_PDI_183_06

    183-06 (P1033)
    FUEL HEATER RELAY CIRCUIT SHORTED TO GROUND

    POSSIBLE FAILURE

    DIAGNOSTIC PROCEDURE

    TEST CONDITIONS

    FAIL SAFE ACTION

    CONDITIONS FOR CANCELING DTCs

    MIL/WARNING/INDICATOR STATUS

    SYSTEM CHECK CYCLES

    DTC STORAGE TIMING

    GLOSSARY
    One Driving Cycle is the period of time between ignition ON (II) and ignition OFF (0).

    4R_PDI_183_07

    183-07 (P1034)
    FUEL HEATER RELAY CIRCUIT SHORTED TO POWER

    POSSIBLE FAILURE

    DIAGNOSTIC PROCEDURE

    TEST CONDITIONS

    FAIL SAFE ACTION

    CONDITIONS FOR CANCELING DTCs

    MIL/WARNING/INDICATOR STATUS

    SYSTEM CHECK CYCLES

    DTC STORAGE TIMING

    GLOSSARY
    One Driving Cycle is the period of time between ignition ON (II) and ignition OFF (0).

    4R_PDI_183_08

    183-08 (P1035)
    FUEL HEATER RELAY CIRCUIT OVERHEAT

    POSSIBLE FAILURE

    DIAGNOSTIC PROCEDURE

    TEST CONDITIONS

    FAIL SAFE ACTION

    CONDITIONS FOR CANCELING DTCs

    MIL/WARNING/INDICATOR STATUS

    SYSTEM CHECK CYCLES

    DTC STORAGE TIMING

    GLOSSARY
    One Driving Cycle is the period of time between ignition ON (II) and ignition OFF (0).

    4R_PDI_184_01

    184-01 (U0122)
    F-CAN MALFUNCTION (ENGINE CONTROL MODULE (ECM)-VSA MODULATOR- CONTROL UNIT)

    POSSIBLE FAILURE

    DIAGNOSTIC PROCEDURE

    TEST CONDITIONS

    FAIL SAFE ACTION

    CONDITIONS FOR CANCELING DTCs

    MIL/WARNING/INDICATOR STATUS

    SYSTEM CHECK CYCLES

    DTC STORAGE TIMING

    GLOSSARY
    One Driving Cycle is the period of time between ignition ON (II) and ignition OFF (0).

    4R_PDI_184_02

    184-02 (U0316)
    F-CAN MALFUNCTION (VSA-ECM)

    POSSIBLE FAILURE

    DIAGNOSTIC PROCEDURE

    TEST CONDITIONS

    FAIL SAFE ACTION

    CONDITIONS FOR CANCELING DTCs

    MIL/WARNING/INDICATOR STATUS

    SYSTEM CHECK CYCLES

    DTC STORAGE TIMING

    GLOSSARY
    One Driving Cycle is the period of time between ignition ON (II) and ignition OFF (0).

    4R_PDI_184_03

    184-03 (U0416)
    F-CAN MALFUNCTION (VSA-ECM)

    POSSIBLE FAILURE

    DIAGNOSTIC PROCEDURE

    TEST CONDITIONS

    FAIL SAFE ACTION

    CONDITIONS FOR CANCELING DTCs

    MIL/WARNING/INDICATOR STATUS

    SYSTEM CHECK CYCLES

    DTC STORAGE TIMING

    GLOSSARY
    One Driving Cycle is the period of time between ignition ON (II) and ignition OFF (0).

    4R_PDI_184_06

    184-06 (U0155)
    F-CAN MALFUNCTION (ENGINE CONTROL MODULE (ECM)-GAUGE CONTROL MODULE)

    POSSIBLE FAILURE

    DIAGNOSTIC PROCEDURE

    TEST CONDITIONS

    FAIL SAFE ACTION

    CONDITIONS FOR CANCELING DTCs

    MIL/WARNING/INDICATOR STATUS

    SYSTEM CHECK CYCLES

    DTC STORAGE TIMING

    GLOSSARY
    One Driving Cycle is the period of time between ignition ON (II) and ignition OFF (0).

    4R_PDI_184_07

    184-07 (U0323)
    F-CAN MALFUNCTION (GAUGE CONTROL MODULE - ECM)

    POSSIBLE FAILURE

    DIAGNOSTIC PROCEDURE

    TEST CONDITIONS

    FAIL SAFE ACTION

    CONDITIONS FOR CANCELING DTCs

    MIL/WARNING/INDICATOR STATUS

    SYSTEM CHECK CYCLES

    DTC STORAGE TIMING

    GLOSSARY
    One Driving Cycle is the period of time between ignition ON (II) and ignition OFF (0).

    4R_PDI_184_08

    184-08 (U0423)
    F-CAN MALFUNCTION (ENGINE CONTROL MODULE (ECM) - GAUGE COTROL MODULE)

    POSSIBLE FAILURE

    DIAGNOSTIC PROCEDURE

    TEST CONDITIONS

    FAIL SAFE ACTION

    CONDITIONS FOR CANCELING DTCs

    MIL/WARNING/INDICATOR STATUS

    SYSTEM CHECK CYCLES

    DTC STORAGE TIMING

    GLOSSARY
    One Driving Cycle is the period of time between ignition ON (II) and ignition OFF (0).

    4R_PDI_185_01

    185-01 (P0182)
    FUEL TEMPERATURE SENSOR CIRCUIT LOW VOLTAGE

    POSSIBLE FAILURE

    DIAGNOSTIC PROCEDURE

    TEST CONDITIONS

    FAIL SAFE ACTION

    CONDITIONS FOR CANCELING DTCs

    MIL/WARNING/INDICATOR STATUS

    SYSTEM CHECK CYCLES

    DTC STORAGE TIMING

    GLOSSARY
    One Driving Cycle is the period of time between ignition ON (II) and ignition OFF (0).

    4R_PDI_185_02

    185-02 (P0183)
    FUEL TEMPERATURE SENSOR CIRCUIT HIGH VOLTAGE

    POSSIBLE FAILURE

    DIAGNOSTIC PROCEDURE

    TEST CONDITIONS

    FAIL SAFE ACTION

    CONDITIONS FOR CANCELING DTCs

    MIL/WARNING/INDICATOR STATUS

    SYSTEM CHECK CYCLES

    DTC STORAGE TIMING

    GLOSSARY
    One Driving Cycle is the period of time between ignition ON (II) and ignition OFF (0).

    4R_PDI_185_03

    185-03 (P0181)
    FUEL TEMPERATURE/ENGINE COOLANT TEMPERATURE (ECT) SENSOR/INTAKE AIR TEMPERATURE (IAT) SENSOR INCORRECT VOLTAGE CORRELATION

    POSSIBLE FAILURE

    DTC STORAGE TIMING

    GLOSSARY
    One Driving Cycle is the period of time between ignition ON (II) and ignition OFF (0).

    4R_PDI_186_05

    186-05 (P245A)
    EXHAUST GAS RECIRCULATION (EGR) COOLER BYPASS CONTROL SOLENOID VALVE CIRCUIT OPEN

    POSSIBLE FAILURE

    DIAGNOSTIC PROCEDURE

    TEST CONDITIONS

    FAIL SAFE ACTION

    CONDITIONS FOR CANCELING DTCs

    MIL/WARNING/INDICATOR STATUS

    SYSTEM CHECK CYCLES

    DTC STORAGE TIMING

    GLOSSARY
    One Driving Cycle is the period of time between ignition ON (II) and ignition OFF (0).

    4R_PDI_186_06

    186-06 (P245C)
    EXHAUST GAS RECIRCULATION (EGR) COOLER BYPASS CONTROL SOLENOID VALVE CIRCUIT SHORTED TO GROUND

    POSSIBLE FAILURE

    DIAGNOSTIC PROCEDURE

    TEST CONDITIONS

    FAIL SAFE ACTION

    CONDITIONS FOR CANCELING DTCs

    MIL/WARNING/INDICATOR STATUS

    SYSTEM CHECK CYCLES

    DTC STORAGE TIMING

    GLOSSARY
    One Driving Cycle is the period of time between ignition ON (II) and ignition OFF (0).

    4R_PDI_186_07

    186-07 (P245D)
    EXHAUST GAS RECIRCULATION (EGR) COOLER BYPASS CONTROL SOLENOID VALVE CIRCUIT SHORTED TO POWER

    POSSIBLE FAILURE

    DIAGNOSTIC PROCEDURE

    TEST CONDITIONS

    FAIL SAFE ACTION

    CONDITIONS FOR CANCELING DTCs

    MIL/WARNING/INDICATOR STATUS

    SYSTEM CHECK CYCLES

    DTC STORAGE TIMING

    GLOSSARY
    One Driving Cycle is the period of time between ignition ON (II) and ignition OFF (0).

    4R_PDI_186_08

    186-08 (P1406)
    EXHAUST GAS RECIRCULATION (EGR) COOLER BYPASS CONTROL SOLENOID VALVE CIRCUIT OVERHEAT

    POSSIBLE FAILURE

    DIAGNOSTIC PROCEDURE

    TEST CONDITIONS

    FAIL SAFE ACTION

    CONDITIONS FOR CANCELING DTCs

    MIL/WARNING/INDICATOR STATUS

    SYSTEM CHECK CYCLES

    DTC STORAGE TIMING

    GLOSSARY
    One Driving Cycle is the period of time between ignition ON (II) and ignition OFF (0).

    4R_PDI_196_01

    196-01 (P0602)
    ENGINE CONTROL MODULE (ECM) PROGRAMMING ERROR

    POSSIBLE FAILURE

    DIAGNOSTIC PROCEDURE

    TEST CONDITIONS

    FAIL SAFE ACTION

    CONDITIONS FOR CANCELING DTCs

    MIL/WARNING/INDICATOR STATUS

    SYSTEM CHECK CYCLES

    DTC STORAGE TIMING

    GLOSSARY
    One Driving Cycle is the period of time between ignition ON (II) and ignition OFF (0).

    4R_PDI_07_10

    07-10 (P0120)
    INTAKE SHUTTER VALVE (ISV) POSITION SENSOR A CIRCUIT MALFUNCTION

    POSSIBLE FAILURE

    DIAGNOSTIC PROCEDURE

    TEST CONDITIONS

    FAIL SAFE ACTION


    CONDITIONS FOR CANCELING DTCs

    MIL/WARNING/INDICATOR STATUS

    SYSTEM CHECK CYCLES

    DTC STORAGE TIMING

    GLOSSARY
    One Driving Cycle is the period of time between ignition ON (II) and ignition OFF (0).

    4R_PDI_07_11

    07-11 (P0220)
    INTAKE SHUTTER VALVE (ISV) POSITION SENSOR B CIRCUIT MALFUNCTION

    POSSIBLE FAILURE

    DIAGNOSTIC PROCEDURE

    TEST CONDITIONS

    FAIL SAFE ACTION


    CONDITIONS FOR CANCELING DTCs

    MIL/WARNING/INDICATOR STATUS

    SYSTEM CHECK CYCLES

    DTC STORAGE TIMING

    GLOSSARY
    One Driving Cycle is the period of time between ignition ON (II) and ignition OFF (0).

    4R_PDI_07_12

    07-12 (P2135)
    INTAKE SHUTTER VALVE (ISV) POSITION SENSOR A/B VOLTAGE INCORRECT CORRELATION

    POSSIBLE FAILURE

    DIAGNOSTIC PROCEDURE

    TEST CONDITIONS

    FAIL SAFE ACTION


    CONDITIONS FOR CANCELING DTCs

    MIL/WARNING/INDICATOR STATUS

    SYSTEM CHECK CYCLES

    DTC STORAGE TIMING

    GLOSSARY
    One Driving Cycle is the period of time between ignition ON (II) and ignition OFF (0).

    4R_PDI_07_13

    07-13 (P1219)
    INTAKE SHUTTER VALVE (ISV) POSITION SENSOR A/B INCORRECT LEARNED VALUE

    POSSIBLE FAILURE

    DIAGNOSTIC PROCEDURE

    TEST CONDITIONS

    FAIL SAFE ACTION


    CONDITIONS FOR CANCELING DTCs

    MIL/WARNING/INDICATOR STATUS

    SYSTEM CHECK CYCLES

    DTC STORAGE TIMING

    GLOSSARY
    Two Driving Cycles are the period of time between ignition ON (II) and ignition OFF (0) twice.

    4R_PDI_40_21

    40-21 (P2108)
    INTAKE SHUTTER VALVE (ISV) ACTUATOR CONTROL MODULE PROBLEM

    POSSIBLE FAILURE

    DIAGNOSTIC PROCEDURE

    Any of the below is detected for a set period of time :

    TEST CONDITIONS

    FAIL SAFE ACTION


    CONDITIONS FOR CANCELING DTCs

    MIL/WARNING/INDICATOR STATUS

    SYSTEM CHECK CYCLES

    DTC STORAGE TIMING

    GLOSSARY
    One Driving Cycle is the period of time between ignition ON (II) and ignition OFF (0).

    4R_PDI_40_22

    40-22 (P2552)
    INTAKE SHUTTER VALVE (ISV) ACTUATOR CONTROL MODULE RELAY MALFUNCTION

    POSSIBLE FAILURE

    DIAGNOSTIC PROCEDURE

    TEST CONDITIONS

    FAIL SAFE ACTION


    CONDITIONS FOR CANCELING DTCs

    MIL/WARNING/INDICATOR STATUS

    SYSTEM CHECK CYCLES

    DTC STORAGE TIMING

    GLOSSARY
    One Driving Cycle is the period of time between ignition ON (II) and ignition OFF (0).

    4R_PDI_40_23

    40-23 (P1684)
    INTAKE SHUTTER VALVE (ISV) RETURN SPRING PERFORMANCE PROBLEM

    POSSIBLE FAILURE

    DIAGNOSTIC PROCEDURE

    TEST CONDITIONS

    FAIL SAFE ACTION


    CONDITIONS FOR CANCELING DTCs

    MIL/WARNING/INDICATOR STATUS

    SYSTEM CHECK CYCLES

    DTC STORAGE TIMING

    GLOSSARY
    One Driving Cycle is the period of time between ignition ON (II) and ignition OFF (0).

    4R_PDI_40_24

    40-24 (P0638)
    INTAKE SHUTTER VALVE (ISV) ACTUATOR CONTROL MODULE RANGE/PERFORMANCE PROBLEM

    POSSIBLE FAILURE

    DIAGNOSTIC PROCEDURE

    Either of the below is detected for a set period of time :

    TEST CONDITIONS

    FAIL SAFE ACTION


    CONDITIONS FOR CANCELING DTCs

    MIL/WARNING/INDICATOR STATUS

    SYSTEM CHECK CYCLES

    DTC STORAGE TIMING

    GLOSSARY
    One Driving Cycle is the period of time between ignition ON (II) and ignition OFF (0).

    4R_PDI_55_03

    55-03 (P0545)
    EXHAUST GAS TEMPERATURE (EGT) SENSOR 1 CIRCUIT LOW VOLTAGE

    POSSIBLE FAILURE

    DIAGNOSTIC PROCEDURE

    TEST CONDITIONS

    FAIL SAFE ACTION


    CONDITIONS FOR CANCELING DTCs

    MIL/WARNING/INDICATOR STATUS

    SYSTEM CHECK CYCLES

    DTC STORAGE TIMING

    GLOSSARY
    One Driving Cycle is the period of time between ignition ON (II) and ignition OFF (0).

    4R_PDI_55_04

    55-04 (P0546)
    EXHAUST GAS TEMPERATURE (EGT) SENSOR 1 CIRCUIT HIGH VOLTAGE

    POSSIBLE FAILURE

    DIAGNOSTIC PROCEDURE

    TEST CONDITIONS

    FAIL SAFE ACTION


    CONDITIONS FOR CANCELING DTCs

    MIL/WARNING/INDICATOR STATUS

    SYSTEM CHECK CYCLES

    DTC STORAGE TIMING

    GLOSSARY
    One Driving Cycle is the period of time between ignition ON (II) and ignition OFF (0).

    4R_PDI_173_09

    173-09 (P0670)
    LOST COMMUNICATION WITH GLOW PLUG CONTROL MODULE

    POSSIBLE FAILURE

    DIAGNOSTIC PROCEDURE

    TEST CONDITIONS

    FAIL SAFE ACTION


    CONDITIONS FOR CANCELING DTCs

    MIL/WARNING/INDICATOR STATUS

    SYSTEM CHECK CYCLES

    DTC STORAGE TIMING

    GLOSSARY
    One Driving Cycle is the period of time between ignition ON (II) and ignition OFF (0).

    4R_PDI_173_10

    173-10 (P16CB)
    GLOW PLUG CONTROL MODULE POWER SOURCE CIRCUIT LOW VOLTAGE

    POSSIBLE FAILURE

    DIAGNOSTIC PROCEDURE

    TEST CONDITIONS

    FAIL SAFE ACTION


    CONDITIONS FOR CANCELING DTCs

    MIL/WARNING/INDICATOR STATUS

    SYSTEM CHECK CYCLES

    DTC STORAGE TIMING

    GLOSSARY
    One Driving Cycle is the period of time between ignition ON (II) and ignition OFF (0).

    4R_PDI_173_11

    173-11 (P16CC)
    GLOW PLUG CONTROL MODULE PROBLEM

    POSSIBLE FAILURE

    DIAGNOSTIC PROCEDURE

    TEST CONDITIONS

    FAIL SAFE ACTION


    CONDITIONS FOR CANCELING DTCs

    MIL/WARNING/INDICATOR STATUS

    SYSTEM CHECK CYCLES

    DTC STORAGE TIMING

    GLOSSARY
    One Driving Cycle is the period of time between ignition ON (II) and ignition OFF (0).

    4R_PDI_187_01

    187-01 (P2454)
    DPF DIFFERENTIAL PRESSURE SENSOR CIRCUIT LOW VOLTAGE

    POSSIBLE FAILURE

    DIAGNOSTIC PROCEDURE

    TEST CONDITIONS

    FAIL SAFE ACTION


    CONDITIONS FOR CANCELING DTCs

    MIL/WARNING/INDICATOR STATUS

    SYSTEM CHECK CYCLES

    DTC STORAGE TIMING

    GLOSSARY
    One Driving Cycle is the period of time between ignition ON (II) and ignition OFF (0).

    4R_PDI_187_02

    187-02 (P2455)
    DPF DIFFERENTIAL PRESSURE SENSOR CIRCUIT HIGH VOLTAGE

    POSSIBLE FAILURE

    DIAGNOSTIC PROCEDURE

    TEST CONDITIONS

    FAIL SAFE ACTION


    CONDITIONS FOR CANCELING DTCs

    MIL/WARNING/INDICATOR STATUS

    SYSTEM CHECK CYCLES

    DTC STORAGE TIMING

    GLOSSARY
    One Driving Cycle is the period of time between ignition ON (II) and ignition OFF (0).

    4R_PDI_187_03

    187-03 (P2002)
    DIESEL PARTICULATE FILTER (DPF) EFFICIENCY BELOW THRESHOLD

    POSSIBLE FAILURE

    DIAGNOSTIC PROCEDURE

    TEST CONDITIONS

    FAIL SAFE ACTION


    CONDITIONS FOR CANCELING DTCs

    MIL/WARNING/INDICATOR STATUS

    SYSTEM CHECK CYCLES

    DTC STORAGE TIMING

    GLOSSARY
    One Driving Cycle is the period of time between ignition ON (II) and ignition OFF (0).

    4R_PDI_187_04

    187-04 (P242F)
    DIESEL PARTICULATE FILTER (DPF) RESTRICTION ASH ACCUMULATION

    POSSIBLE FAILURE

    DIAGNOSTIC PROCEDURE

    TEST CONDITIONS

    FAIL SAFE ACTION


    CONDITIONS FOR CANCELING DTCs

    MIL/WARNING/INDICATOR STATUS

    SYSTEM CHECK CYCLES

    DTC STORAGE TIMING

    GLOSSARY
    One Driving Cycle is the period of time between ignition ON (II) and ignition OFF (0).

    4R_PDI_188_01

    188-01 (P2032)
    EXHAUST GAS TEMPERATURE (EGT) SENSOR 2 CIRCUIT LOW VOLTAGE

    POSSIBLE FAILURE

    DIAGNOSTIC PROCEDURE

    TEST CONDITIONS

    FAIL SAFE ACTION


    CONDITIONS FOR CANCELING DTCs

    MIL/WARNING/INDICATOR STATUS

    SYSTEM CHECK CYCLES

    DTC STORAGE TIMING

    GLOSSARY
    One Driving Cycle is the period of time between ignition ON (II) and ignition OFF (0).

    4R_PDI_188_02

    188-02 (P2033)
    EXHAUST GAS TEMPERATURE (EGT) SENSOR 2 CIRCUIT HIGH VOLTAGE

    POSSIBLE FAILURE

    DIAGNOSTIC PROCEDURE

    TEST CONDITIONS

    FAIL SAFE ACTION


    CONDITIONS FOR CANCELING DTCs

    MIL/WARNING/INDICATOR STATUS

    SYSTEM CHECK CYCLES

    DTC STORAGE TIMING

    GLOSSARY
    One Driving Cycle is the period of time between ignition ON (II) and ignition OFF (0).

    4R_PDI_188_03

    188-03 (P2084)
    EXHAUST GAS TEMPERATURE (EGT) SENSOR 1/2 INCORRECT CORRELATION

    POSSIBLE FAILURE

    DIAGNOSTIC PROCEDURE

    TEST CONDITIONS

    FAIL SAFE ACTION


    CONDITIONS FOR CANCELING DTCs

    MIL/WARNING/INDICATOR STATUS

    SYSTEM CHECK CYCLES

    DTC STORAGE TIMING

    GLOSSARY
    Two Driving Cycles are the period of time between ignition ON (II) and ignition OFF (0) twice.

    4R_PDI_189_01

    189-01 (P242C)
    EXHAUST GAS TEMPERATURE (EGT) SENSOR 3 CIRCUIT LOW VOLTAGE

    POSSIBLE FAILURE

    DIAGNOSTIC PROCEDURE

    TEST CONDITIONS

    FAIL SAFE ACTION


    CONDITIONS FOR CANCELING DTCs

    MIL/WARNING/INDICATOR STATUS

    SYSTEM CHECK CYCLES

    DTC STORAGE TIMING

    GLOSSARY
    One Driving Cycle is the period of time between ignition ON (II) and ignition OFF (0).

    4R_PDI_189_02

    189-02 (P242D)
    EXHAUST GAS TEMPERATURE (EGT) SENSOR 3 CIRCUIT HIGH VOLTAGE

    POSSIBLE FAILURE

    DIAGNOSTIC PROCEDURE

    TEST CONDITIONS

    FAIL SAFE ACTION


    CONDITIONS FOR CANCELING DTCs

    MIL/WARNING/INDICATOR STATUS

    SYSTEM CHECK CYCLES

    DTC STORAGE TIMING

    GLOSSARY
    One Driving Cycle is the period of time between ignition ON (II) and ignition OFF (0).

    4R_PDI_201_01

    201-01 (P16CD)
    NO. 1 GLOW PLUG CIRCUIT OPEN

    POSSIBLE FAILURE

    DIAGNOSTIC PROCEDURE

    TEST CONDITIONS

    FAIL SAFE ACTION


    CONDITIONS FOR CANCELING DTCs

    MIL/WARNING/INDICATOR STATUS

    SYSTEM CHECK CYCLES

    DTC STORAGE TIMING

    GLOSSARY
    One Driving Cycle is the period of time between ignition ON (II) and ignition OFF (0).

    4R_PDI_201_02

    201-02 (P16CE)
    NO. 1 GLOW PLUG CIRCUIT SHORTED TO GROUND/OVER CURRENT

    POSSIBLE FAILURE

    DIAGNOSTIC PROCEDURE

    TEST CONDITIONS

    FAIL SAFE ACTION


    CONDITIONS FOR CANCELING DTCs

    MIL/WARNING/INDICATOR STATUS

    SYSTEM CHECK CYCLES

    DTC STORAGE TIMING

    GLOSSARY
    One Driving Cycle is the period of time between ignition ON (II) and ignition OFF (0).

    4R_PDI_202_01

    202-01 (P16CF)
    NO. 2 GLOW PLUG CIRCUIT OPEN

    POSSIBLE FAILURE

    DIAGNOSTIC PROCEDURE

    TEST CONDITIONS

    FAIL SAFE ACTION


    CONDITIONS FOR CANCELING DTCs

    MIL/WARNING/INDICATOR STATUS

    SYSTEM CHECK CYCLES

    DTC STORAGE TIMING

    GLOSSARY
    One Driving Cycle is the period of time between ignition ON (II) and ignition OFF (0).

    4R_PDI_202_02

    202-02 (P16D0)
    NO. 2 GLOW PLUG CIRCUIT SHORTED TO GROUND/OVER CURRENT

    POSSIBLE FAILURE

    DIAGNOSTIC PROCEDURE

    TEST CONDITIONS

    FAIL SAFE ACTION


    CONDITIONS FOR CANCELING DTCs

    MIL/WARNING/INDICATOR STATUS

    SYSTEM CHECK CYCLES

    DTC STORAGE TIMING

    GLOSSARY
    One Driving Cycle is the period of time between ignition ON (II) and ignition OFF (0).

    4R_PDI_203_01

    203-01 (P16D1)
    NO. 3 GLOW PLUG CIRCUIT OPEN

    POSSIBLE FAILURE

    DIAGNOSTIC PROCEDURE

    TEST CONDITIONS

    FAIL SAFE ACTION


    CONDITIONS FOR CANCELING DTCs

    MIL/WARNING/INDICATOR STATUS

    SYSTEM CHECK CYCLES

    DTC STORAGE TIMING

    GLOSSARY
    One Driving Cycle is the period of time between ignition ON (II) and ignition OFF (0).

    4R_PDI_203_02

    203-02 (P16D2)
    NO. 3 GLOW PLUG CIRCUIT OPEN

    POSSIBLE FAILURE

    DIAGNOSTIC PROCEDURE

    TEST CONDITIONS

    FAIL SAFE ACTION


    CONDITIONS FOR CANCELING DTCs

    MIL/WARNING/INDICATOR STATUS

    SYSTEM CHECK CYCLES

    DTC STORAGE TIMING

    GLOSSARY
    One Driving Cycle is the period of time between ignition ON (II) and ignition OFF (0).

    4R_PDI_204_01

    204-01 (P16D3)
    NO. 4 GLOW PLUG CIRCUIT OPEN

    POSSIBLE FAILURE

    DIAGNOSTIC PROCEDURE

    TEST CONDITIONS

    FAIL SAFE ACTION


    CONDITIONS FOR CANCELING DTCs

    MIL/WARNING/INDICATOR STATUS

    SYSTEM CHECK CYCLES

    DTC STORAGE TIMING

    GLOSSARY
    One Driving Cycle is the period of time between ignition ON (II) and ignition OFF (0).

    4R_PDI_204_02

    204-02 (P16D4)
    NO. 4 GLOW PLUG CIRCUIT SHORTED TO GROUND/OVER CURRENT

    POSSIBLE FAILURE

    DIAGNOSTIC PROCEDURE

    TEST CONDITIONS

    FAIL SAFE ACTION


    CONDITIONS FOR CANCELING DTCs

    MIL/WARNING/INDICATOR STATUS

    SYSTEM CHECK CYCLES

    DTC STORAGE TIMING

    GLOSSARY
    One Driving Cycle is the period of time between ignition ON (II) and ignition OFF (0).

    4R_PDI_207_01

    207-01 (U0107)
    CAN MALFUNCTION (ENGINE CONTROL MODULE (ECM)-INTAKE SHUTTER VALVE(ISV) ACTUATOR CONTROL MODULE)

    POSSIBLE FAILURE

    DIAGNOSTIC PROCEDURE

    TEST CONDITIONS

    FAIL SAFE ACTION


    CONDITIONS FOR CANCELING DTCs

    MIL/WARNING/INDICATOR STATUS

    SYSTEM CHECK CYCLES

    DTC STORAGE TIMING

    GLOSSARY
    One Driving Cycle is the period of time between ignition ON (II) and ignition OFF (0).

    4R_PDI_207_02

    207-02 (U0308)
    ENGINE CONTROL MODULE (ECM) AND INTAKE SHUTTER VALVE (ISV) ACTUATOR CONTROL MODULE PROGRAM VERSION MISMATCH

    POSSIBLE FAILURE

    DIAGNOSTIC PROCEDURE

    TEST CONDITIONS

    FAIL SAFE ACTION


    CONDITIONS FOR CANCELING DTCs

    MIL/WARNING/INDICATOR STATUS

    SYSTEM CHECK CYCLES

    DTC STORAGE TIMING

    GLOSSARY
    One Driving Cycle is the period of time between ignition ON (II) and ignition OFF (0).

    4R_PDI_207_03

    207-03 (U0408)
    CAN MALFUNCTION (INTAKE SHUTTER VALVE (ISV) ACTUATOR CONTROL MODULE)

    POSSIBLE FAILURE

    DIAGNOSTIC PROCEDURE

    TEST CONDITIONS

    FAIL SAFE ACTION


    CONDITIONS FOR CANCELING DTCs

    MIL/WARNING/INDICATOR STATUS

    SYSTEM CHECK CYCLES

    DTC STORAGE TIMING

    GLOSSARY
    One Driving Cycle is the period of time between ignition ON (II) and ignition OFF (0).

    4R_PDI_207_04

    207-04 (U1105)
    LOST COMMUNICATION WITH INTAKE SHUTTER VALVE (ISV) ACTUATOR CONTROL MODULE

    POSSIBLE FAILURE

    DIAGNOSTIC PROCEDURE

    TEST CONDITIONS

    FAIL SAFE ACTION


    CONDITIONS FOR CANCELING DTCs

    MIL/WARNING/INDICATOR STATUS

    SYSTEM CHECK CYCLES

    DTC STORAGE TIMING

    GLOSSARY
    One Driving Cycle is the period of time between ignition ON (II) and ignition OFF (0).

    4R_FI_APP_IDLE_ADJUST

    Applies to all vehicles equipped with an idle adjust screw.

    Engine idle speed is determined by the idle adjust screw position and IACV correction. Adjust is the " engine idle speed" while the IACV correction is halted by the HDS.

    4R_FI_APP_EVAP_TEST

    SINGLE SOLENOID

    Activates each solenoid individually.
    Test enable condition : Ignition switch ON (Do not start the engine.)

    MULTI SOLENOIDS

    Activates multi solenoids at the same time.
    Test enable condition : Ignition switch ON (Do not start the engine.)

  • PHEV, FHEV and RLX Hybrid vehicles must be put into maintenance mode for the engine to run. Refer to the service manual for detailed instructions.
  • 4R_FI_APP_FUNCTION_TEST

    [NOTE] PHEV and FHEV Vehicles Must Be Put Into Maintenance Mode For The Engine To Run. Refer to the service manual for detailed instructions.

    4R_FI_APP_FUNCTION_TEST_NO2WBS

    [NOTE]

  • PHEV, FHEV and RLX Hybrid vehicles must be put into maintenance mode for the engine to run. Refer to the service manual for detailed instructions.
  • A/C must be ON during test (applicable models only)
  • 4R_FI_APP_SINGLE_SOLENOID

    Activates each solenoid individually.

    Test enable condition :
  • IG ON
  • Engine not run
  • Vehicle stop
  • Battery voltage is between 10.5V and 15.5V
  • 4R_FI_APP_SINGLE_SOL_NO2WBS

    Activates each solenoid individually.
    Test enable condition : Ignition switch ON (Do not start the engine.)

    4R_FI_APP_MULTI_SOLENOIDS

    Activates multi solenoids at the same time.

    Test enable condition :
  • IG ON
  • Engine not run
  • Vehicle stop
  • Battery voltage is between 10.5V and 15.5V
  • NOTE : RDX can not use this test.

    4R_FI_APP_MULTI_SOL_NO2WBS

    Activates multi solenoids at the same time.
    Test enable condition : Ignition switch ON (Do not start the engine.)

    4R_FI_APP_VTEC_LOW_VT_CHECK

    Applies to 2000-02 V6.
    This shows the history of each cylinder that did not switch to high valve timing from low valve timing due to a stuck slide pin.
    ECM/PCM compares the low valve timing seat vibration and the vibration when valve timing changes to high. The ECM/PCM determines if the slide pin is stuck or not if there is difference in vibration.

    [NOTE]
    When tested L4 vehicle, result displayed with the Number 5 and 6 Cylinder. In the case of screen confirmation, please pay attention.

    4R_FI_APP_VTC_TEST

    Activates the VTC valve to 3 stages and monitors each position from input voltage of CMP sensor input against target angle commanded by the ECM/PCM. There can be a difference between actual angle and target of 3-5 degrees. The purpose of this test is to duplicate a VTC system failure (P0011). This test will not execute if any other codes are set.

    --- VTC command
    --- Actual Camshaft angle
    A : Angle
    T : Time

    4R_FI_APP_IMT_TEST_MENU

    IMT (IMRC) ACTIVATION
    Activates the IMT valve.

    IMT (IMRC) TEST
    Activates the IMT valve and monitors the input voltage from the IMT sensor against target commanded by ECM/PCM.

    4R_FI_APP_IMT_ACTIVATION




    Activates the IMT valve.

    4R_FI_APP_IMT_TEST

    L4 type engine

    Activates the IMT valve and monitors the input voltage from the valve position sensor against target commanded by the ECM/PCM. The purpose of this test is to detect a stuck valve.

    V6 type engine

    Cycles the IMT actuator ON/OFF and monitors the actual valve position against target commanded by ECM/PCM. The purpose of this test is to detect stuck valve.

    4R_FI_APP_EGR_TEST

    Activates the EGR valve.
    First, reads the input voltage from EGR valve position sensor and detects a short or open.
    Next, activates the EGR valve and monitors the response time in order to detect a "stuck" or a "slow response of valve". It is normal if response time is within 3 seconds on the "open side" and it is within 2 seconds on the "close side".

    --- LIFT command
    --- Actual opening value
    A : Opening value
    B : 3 sec
    C : 2 sec
    T : Time

    [NOTE] PHEV, FHEV and RLX Hybrid vehicles must be put into maintenance mode for the engine to run. Refer to the service manual for detailed instructions.

    4R_FI_APP_VTEC_TEST

    Vehicles equipped with the VTEC oil pressure switch:
    Activates the VTEC solenoid valve and monitors the input signal from the VTEC oil pressure switch against ECM/PCM command.
    At first, checks solenoid valve OFF. At this time, it is normal if VTEC oil pressure switch shows ON against solenoid commanded OFF. Next turns solenoid ON. It is normal if it shows OFF against solenoid commanded ON

    --- VTEC solenoid command
    --- VTEC oil pressure switch
    A : ON
    B : OFF
    T : Time

    Note:This Function deos not support for 03MY to 07MY ACCORD MT(manual transmission).

    Vehicles not equipped with the VTEC oil pressure switch:
    Activates the VTEC solenoid valve.

    4R_FI_APP_VPS_TEST_MENU

    VTEC(VCM) TEST

    Activates the VTEC(VCM) solenoid valve and monitors input voltage from the engine oil pressure sensor.

    VTEC(VCM) SOLENOID VALVE ACTIVATION

    Activates the VTEC(VCM) solenoid valve.

    4R_FI_APP_VPS_TEST

    VTEC TEST (for VCM:Variable Cylinder Management)

    Activates the VTEC(VCM) solenoid valve and monitors the input voltage from the engine oil pressure sensor.
    At first, checks solenoid OFF. At this time, it is normal if the sensor shows high pressure against commanded OFF. Next, activates solenoid ON. It is normal if the sensor shows low pressure against commanded ON.

    --- VTEC(VCM) solenoid command
    --- Engine oil pressure sensor
    A : ON
    B : OFF
    T : Time
    P : Pressure

    4R_FI_APP_VPS_SOLACT_TEST




    Activates the VTEC solenoid valve.

    4R_FI_APP_IACV_TEST

    Activates the IACV valve in 4 stages. HDS monitors the engine speed at each stage and compares it to ECM/PCM command. It is normal if each difference in engine speed is more than the specified speed (200 rpm).

    --- IACV command
    A : IACV opening value
    T : Time

    --- Engine speed
    B : Engine speed (rpm)

    4R_FI_APP_O2S_TEST

    Warm up the engine and verify the fuel system is in closed loop. HDS monitors the maximum and minimum voltage and counts the switching voltage.

    --- Primary O2 sensor
    A : Voltage
    T : Time

    4R_FI_APP_ETCS_TEST

    Controls the TAC relay and activates the throttle valve.
    At first, cycles the TAC relay to test relay operation and the communication line between the ECM/PCM and the throttle actuator control module.
    Next, activates the throttle valve and monitors the throttle valve angle against target valve angle commanded by ECM/PCM. This test can be used as a verification test. It is halted if a DTC is detected during test.

    Test enable condition : Ignition switch ON (Do not start the engine.)

    --- Throttle valve opening command
    A : Throttle angle
    T : Time

    4R_FI_APP_ETCS_TEST_BSCHJAZZ

    ETCS (TAC) test

    This is the inspection force to do "DBW initialized leaning" and "DBW system check".

    The details of the "DBW initialized leaning" and "DBW system check":

  • Return spring check
  • Default angle leaning
  • Full closed position learning
  • Default angle check
  • Throttle input circuit check
  • When you do the below work, the vehicle needs to update the learning value and system check.
    Please do this inspection after your work.

  • Disconnect the battery
  • Replace the ECM or disconnect its connector
  • Reset the ECM
  • Remove the No.20 (15A) fuse from the under-dash fuse/relay box.
  • Remove No.1 (80A) and No.6 (40A) feses from the under-hood fuse/relay box.
  • Remove the PGM-FI main relay
  • Remove the battery wire from the under-hood fuse/relay box
  • Disconnect any of the connectors from the under-food fuse/relay box
  • Disconnect the G1 terminal from the transmission housing
  • Disconnect the throttle body connector
  • Replace the throttle body
  • Clean the throttle body
  • 4R_FI_APP_TP_POSITION_CHECK

    This test confirms if the TP learning value is within limits. The learning value depends on carbon accumulation around the throttle body and stored in the ECM/PCM. If it exceeds the limit, reset it and clean the throttle body at the same time.

    4R_FI_APP_RADIATOR_FAN

    Activates the radiator fan relay.
    Test enable condition : Ignition switch ON (Do not start the engine.)

    ON/OFF control type

    Output signal to engine cooling fan:OFF 0% ON 100%

    Duty control type

    Output duty of radiator fan speed control : OFF about 5% ON about 30%

    4R_FI_APP_AC_CLUTCH




    Activates the A/C compressor clutch relay.
    Test enable condition : Ignition switch ON (Do not start the engine.)

    4R_FI_APP_FUEL_PUMP_ON




    Controls the fuel pump relay when on(Main relay 2).

    4R_FI_APP_FUEL_PUMP_OFF

    Controls the fuel pump relay(Main relay 2). If the engine is running and the fuel pump relay is commanded OFF, the engine will stall. This function is used in "fuel pressure relieving" in the service manual.

    [NOTE]
    The fuel pump will return to normal operation if the ignition switch is cycled.

    [NOTE]

    1.PHEV, FHEV, RLX Hybrid vehicles and manual transmission vehicles must be put into maintenance mode for the engine to run. Refer to the service manual for detailed instructions.

    2. On some hybrid vehicles the engine will not stall with HDS. Please refer to "Fuel Pressure Relieving without the HDS" in service manual when relieving fuel pressure.

    3. Some vehicles can take about 4 minutes to fully relieve fuel pressure.

    4R_FI_APP_ALL_INJECTORS

    This test deactivates all fuel injectors.
    It can be used for a compression test, or the starter test in the service manual.

    [NOTE]
    After executing this test, an ECM/PCM Reset will need to be done to restore the function of the fuel injectors.


    HEV vehicle is Stop Injectors and Start Engine Motoring mode.

    It is necessary to [Ready to Start] Mode.

    4R_FI_APP_ONE_INJECTOR




    Deactivates the one injector by selecting the injector number.

    Engine Coolant Temperature Condition : 85-100 °C(185-212 °F)

  • PHEV, FHEV and RLX Hybrid vehicles must be put into maintenance mode for the engine to run. Refer to the service manual for detailed instructions.
  • 4R_FI_APP_AEM

    Fr ACM
    Activates the front solenoid.
    Test enable condition : Ignition switch ON (Do not start the engine.)

    Rr ACM
    Activates the rear solenoid.
    Test enable condition : Ignition switch ON (Do not start the engine.)

    ACM ACTIVATION
    Activates the solenoids during VTEC(VCM) operation.

    4R_FI_APP_AEM_ACTIVATION

    Fr ACM
    Activates the front solenoid.
    Test enable condition : Ignition switch ON (Do not start the engine.)

    Rr ACM
    Activates the rear solenoid.
    Test enable condition : Ignition switch ON (Do not start the engine.)

    ACM ACTIVATION
    Activates the solenoids during VTEC(VCM) operation.

    4R_FI_APP_AEM_STATUS




    This shows the trouble codes for the active control engine mount system.

    4R_FI_APP_WGS_TEST

    4R_FI_APP_ABV_TEST

    4R_FI_APP_FUEL_PRESSURE_TEST

    4R_FI_APP_C.C.CANCEL_HISTORY




    Lists the causes which caused the cruise control to turn off.
    They are listed with the most recent data first.

    4R_FI_APP_OBD_SNAPSHOT

    The maximum amount of data that can be stored is 15 seconds before the trigger point.

    NOTE: The maximum time span of stored data is different between ECUs.

    A : Start the DTC trigger or the engine stall trigger
    15s : 15 seconds
    T : time

    Trigger type
    DTC Trigger : Activates the trigger when DTC occurs
    Engine stall trigger : Activates the trigger when engine is stalled
    (However HEV is only DTC Trigger)

    How to change trigger
    Select the trigger type and press the Confirm Button (indicated by a button with a check mark.)
    (The trigger type can be changed only when the data is not stored in the memory on the ECM/PCM.)

    Note
    Check the trigger type on the HDS and change the type, if necessary, before you start to store data.
    The trigger type is changed from the Engine stall trigger to the DTC trigger if the battery terminal is removed and the DTC(s) is cleared.
    When the data is stored on the ECM/PCM with the Engine stall trigger, the DTC(s) is cleared automatically but the acquired data remains on the HDS.
    If you wish to acquire the data with the Engine stall trigger again, you need to set the type on the trigger setting screen.

    4R_FI_APP_CRANK

    Select CRANK (CKP) PATTERN to perform crank pattern clear or crank pattern learn procedures.

    4R_FI_APP_CRANK_CLEAR

    This command erases the crank (CKP) pattern data stored in the ECM/PCM.
    Use this command after repairing a misfire or replacing a CKP sensor.
    Following crank (CKP) pattern clear, perform the "crank (CKP) pattern learn procedure" to write the new crank pattern to the ECM/PCM.

  • PHEV, FHEV and RLX Hybrid vehicles must be put into maintenance mode for the engine to run. Refer to the service manual for detailed instructions.
  • 4R_FI_APP_CRANK_LEARNING

    This function performs crank (CKP) pattern learn with the vehicle parked.
    If this function is not applicable to the vehicle being serviced, perform the crank pattern learn procedure in the service manual.

    TEST Condition:
    -Vehicle speed: 0[mile/h]
    -Shift position: Parking
    -Engine coolant temperature: above 167[°F](75[°C])
    (HEV system Engine coolant temperature is 176[°F](80[°C])
    -ATF temperature: above 113[°F](45[°C])

    NOTE: HDS cannot be used to perform Crank (CKP) Pattern Learning on 2006-2011 Civics. For these vehicles, follow the learn procedure (without the HDS) on ISIS.

  • PHEV, FHEV and RLX Hybrid vehicles must be put into maintenance mode for the engine to run. Refer to the service manual for detailed instructions.
  • 4R_FI_APP_CKPLEN_07_01

    This vehicle needs following learn procedure.

    Test-drive the vehicle on a level road.
    Decelerate (with the throttle fully closed) from an engine speed of 2,500 rpm to 1,000 rpm with the A/T in 2 position or M/T in 1st gear.

    4R_FI_APP_CKPLEN_07_02

    This vehicle needs following learn procedure.

    Test-drive the vehicle on a level road.
    Decelerate (with the throttle fully closed) from an engine speed of 2,500 rpm to 1,000 rpm with the A/T in 2 position or M/T in 1st gear.

    4R_FI_APP_CKPLEN_07_03

    This vehicle needs following learn procedure.

    Test-drive the vehicle on a level road.
    Decelerate (with the throttle fully closed) from an engine speed of 2,500 rpm to 1,000 rpm with the A/T in 2 position or M/T in 1st gear. After that, Decelerate from an engine speed of 5,000 rpm to 3,000 rpm with the A/T in 2 position or M/T in 1st gear.

    4R_FI_APP_CKPLEN_07_04

    This vehicle needs following learn procedure.

    Test-drive the vehicle on a level road.
    Decelerate (with the throttle fully closed) from an engine speed of 2,500 rpm to 1,000 rpm with the A/T in 2 position or M/T in 1st gear. After that, Decelerate from an engine speed of 5,000 rpm to 3,000 rpm with the A/T in 2 position or M/T in 1st gear.

    4R_FI_APP_CKPLEN_07_05

    Snap the engine and learn the CKP pattern with parked.

    4R_FI_APP_CKPLEN_07_06

    Snap the engine and learn the CKP pattern with parked.

  • PHEV, FHEV and RLX Hybrid vehicles must be put into maintenance mode for the engine to run. Refer to the service manual for detailed instructions.
  • 4R_FI_APP_CKPLEN_08_01

    - Learn procedure -

    1. Test-drive the vehicle on a level road.

    2. Decelerate (with the throttle fully closed) from an engine speed of 2,500 rpm to 1,000 rpm with the A/T in 2 position or M/T in 1st gear.

    3. Turn the ignition switch off once. Then start the engine and keep idling for 30sec.

    4R_FI_APP_CKPLEN_08_02

    - Learn procedure -

    1. Test-drive the vehicle on a level road.

    2. Decelerate (with the throttle fully closed) from an engine speed of 2,500 rpm to 1,000 rpm with the A/T in 2 position or M/T in 1st gear.

    3. Turn the ignition switch off once. Then start the engine and keep idling for 30sec.

    4R_FI_APP_CKPLEN_08_03

    - Learn procedure -

    1. Test-drive the vehicle on a level road.

    2. Decelerate (with the throttle fully closed) from an engine speed of 2,500 rpm to 1,000 rpm with the A/T in 2 position or M/T in 1st gear.

    3. Turn the ignition switch off once. Then start the engine and keep idling for 30sec.

    4R_FI_APP_CKPLEN_08_04

    - Learn procedure -

    1. Test-drive the vehicle on a level road.

    2. Decelerate (with the throttle fully closed) from an engine speed of 2,500 rpm to 1,000 rpm with the A/T in 2 position or M/T in 1st gear.

    3. Turn the ignition switch off once. Then start the engine and keep idling for 30sec.

    4R_FI_APP_CKPLEN_09_01

    - Learn procedure -

    1. Test-drive the vehicle on a level road.

    2. Decelerate (with the throttle fully closed) from an engine speed of 2,500 rpm to 1,000 rpm with the A/T in 2 position or M/T in 1st gear.

    3. After that, Decelerate from an engine speed of 5,000 rpm to 3,000 rpm with the A/T in 2 position or M/T in 1st gear.

    4. Turn the ignition switch off once. Then start the engine and keep idling for 30sec.

    4R_FI_APP_CKPLEN_09_02

    - Learn procedure -

    1. Test-drive the vehicle on a level road.

    2. Decelerate (with the throttle fully closed) from an engine speed of 2,500 rpm to 1,000 rpm with the A/T in 2 position or M/T in 1st gear.

    3. After that, Decelerate from an engine speed of 5,000 rpm to 3,000 rpm with the A/T in 2 position or M/T in 1st gear.

    4. Turn the ignition switch off once. Then start the engine and keep idling for 30sec.

    4R_FI_APP_CKPLEN_09_03

    - Learn procedure -

    1. Test-drive the vehicle on a level road.

    2. Decelerate (with the throttle fully closed) from an engine speed of 2,500 rpm to 1,000 rpm with the A/T in 2 position or M/T in 1st gear.

    3. After that, Decelerate from an engine speed of 5,000 rpm to 3,000 rpm with the A/T in 2 position or M/T in 1st gear.

    4. Turn the ignition switch off once. Then start the engine and keep idling for 30sec.

    4R_FI_APP_CKPLEN_09_04

    - Learn procedure -

    1. Test-drive the vehicle on a level road.

    2. Decelerate (with the throttle fully closed) from an engine speed of 2,500 rpm to 1,000 rpm with the A/T in 2 position or M/T in 1st gear.

    3. After that, Decelerate from an engine speed of 5,000 rpm to 3,000 rpm with the A/T in 2 position or M/T in 1st gear.

    4. Turn the ignition switch off once. Then start the engine and keep idling for 30sec.

    4R_FI_APP_VTECACD_TEST

    This test activates 2 solenoids are engaged in the VTEC system control, and monitors feed back signal from both of a pressure switch and a sensor.

    Each signal shows following relation in normal cases.


    Test enable condition:

    Engine coolant temperature : 142 - 176 [F]
    IMA battery temperature : 50 - 104 [F]
    IMA battery voltage(SOC) : More than 45[%]

    A : Engine speed
    B : Rocker arm oil control solenoid 1
    C : Rocker arm oil control solenoid 2
    D : Engine oil pressure
    E : Oil pressure switch
    1 : ON
    2 : OFF

    4R_FI_APP_VTECACD_SOLACT_TEST

    Activates the VTEC solenoid valve.
    Test enable condition : Ignition switch ON (Do not start the engine.)

    4R_FI_APP_STARTER

    The start of the motor is compulsorily stopped.

    note: The vehicle sometimes can not starter start in the starter test.

    Please, The case is refer to the service manual when you couldn't starter test.


    4R_FI_APP_VTECACD_TEST_MENU

    VTEC TEST

    SOLENOID VALVE ACTIVATION

    4R_FI_APP_TCABV_TEST

    This is the inspection for TURBOCHARGER BYPASS CONTROL SOLENOID VALVE TEST.
    You can select two types of test.

    1st : Solenoid Activation
    You can easily control ON/OFF for Bypass Control Solenoid Valve while stopping the engine in this test.
    It is advantage to know the circuit condition for Bypass Control Solenoid Valve.

    2nd: Boost Pressure TEST
    In this test, you need to keep the engine speed at 4000 rpm.
    Under this condition, HDS gets the boost pressure when Bypass Control Solenoid Valve is ON.
    Then HDS gets the boost pressure when Bypass Control Solenoid Valve is OFF.
    HDS will judge the Bypass Control Valve condition from the difference between those boost pressures.

    4R_FI_APP_TCWGS_TEST

    This is the inspection for TURBOCHARGER WASTEGATE CONTROL SOLENOID VALVE TEST.
    You can select two types of test.

    1st : Solenoid Activation
    You can easily control ON/OFF for Wastegate Control Solenoid Valve while stopping the engine in this test.
    It is advantage to know the circuit condition for Wastegate Control Solenoid Valve.

    2nd: Boost Pressure Test
    In this test, you need to depress the pedal some times to be Fuel Cut.
    Firstly, HDS gets the boost pressure 3 times while Wastegate Control Solenoid Valve is ON, and then calculate the average.
    Next, HDS gets the boost pressure 3 times while Wastegate Control Solenoid Valve is OFF, and then calculate the average.
    HDS will judge the Wastegate Control Valve condition from the difference between those boost pressures average.

    4R_FI_APP_TCFCV_TEST

    This is the inspection for TURBOCHARGER BOOST CONTROL SOLENOID VALVE TEST.
    You can select two types of test

    1st : Solenoid Activation
    You can easily control ON/OFF for Boost Control Solenoid Valve while stopping the engine in this test.
    It is advantage to know the circuit condition for Boost Control Solenoid Valve.

    2nd: Boost Pressure Test
    In this test, you need to depress the pedal some times to be Boost Control Solenoid Valve is ON, and then calculate the average.
    Next, HDS gets the boost pressure 3 times while Boost Control Solenoid Valve is OFF, and then calculate the average.
    HDS will judge the Boost Control Valve condition from the difference between those boost pressures average.

    4R_FI_APP_TCABV_SOL_TEST

    Solenoid Activation
    You can easily control ON/OFF for Turbocharger (TC) Bypass Control Solenoid Valve while stopping the engine in this test.
    It is advantage to know the circuit condition for TC Bypass Control Solenoid Valve.

    ATTENTION!!
    Please check the condition before start this test.
    A. Check the shift position.
    MT: NEUTRAL
    AT: PARKING

    4R_FI_APP_TCABV_BOOST_TEST

    Boost Pressure Test
    In this test, you need to keep the engine speed at 4000 rpm.
    Under this condition, HDS gets the boost pressure when Turbocharger(TC) Bypass Control Valve is Open.
    Then HDS gets the boost pressure when TC Bypass Control Valve is Close.
    HDS will judge the TC Bypass Control Valve condition from the difference between those boost pressures.

    ATTENTION!!
    Please check the condition before start this test.
    A. Check the shift position.
    MT: NEUTRAL
    AT: PARKING
    B. Do not Press the pedal until the indication appear.

    [Electric Waste Gate]test can't form in the vehicle which has this test.

    4R_FI_APP_TCWGS_SOL_TEST

    Solenoid Activation
    You can easily control ON/OFF for Turbocharger(TC) Wastegate Control Solenoid Valve while stopping the engine in this test.
    It is advantage to know the circuit condition for TC Wastegate Control Valve.

    ATTENTION!!
    Please check the condition before start this test.
    A. Check the shift position.
    MT: NEUTRAL
    AT: PARKING

    4R_FI_APP_TCWGS_BOOST_TEST

    Boost Pressure Test
    In this test, you need to press the pedal some times to be Fuel Cut.
    Firstly, HDS gets the boost pressure 3 times while TC Wastegate Control Solenoid Valve is ON, and then calculate the average.
    Next, HDS gets the boost pressure 3 times while TC Wastegate Control Solenoid Valve is OFF, and then calculate the average.
    HDS will judge the TC Wastegate Control Sonlenoid Valve condition from the difference between those boost pressures average.

    ATTENTION!!
    Please check the condition before start this test.
    A. Check the shift position.
    MT: NEUTRAL
    AT: PARKING
    B. Do not Press the pedal until the indication appear.

    4R_FI_APP_TCFCV_SOL_TEST

    Solenoid Activation
    You can easily control ON/OFF for Turbocharger(TC) Boost Control Solenoid Valve while stopping the engine in this test.
    It is advantage to know the circuit condition for TC Boost Control Solenoid Valve.

    ATTENTION!!
    Please check the condition before start this test.
    A. Check the shift position.
    MT: NEUTRAL
    AT: PARKING

    4R_FI_APP_TCFCV_BOOST_TEST

    Boost Pressure Test
    In this test, you need to press the pedal some times to be Fuel Cut.
    Firstly, HDS gets the boost pressure 3 times while Turbocharger(TC) Boost Control Solenoid Valve is ON, and then calculate the average.
    Next, HDS gets the boost pressure 3 times while TC Boost Control Solenoid Valve is OFF, and then calculate the average.
    HDS will judge the TC Boost Control Solenoid Valve condition from the difference between those boost pressures average.

    ATTENTION!!
    Please check the condition before start this test.
    A. Check the shift position.
    MT: NEUTRAL
    AT: PARKING
    B. Do not Press the pedal until the indication appear.

    4R_FI_APP_SUBFUEL_TEST_CANFI

    SUBFUEL SOLELOIND VALVE TEST

    You can easily control ON/OFF for Subfuel Solenoid Valve.
    It is advantage to know the circuit condition for Subfuel Solenoid Valve.

    4R_FI_APP_SUBFUEL_TEST_PFI

    SUBFUEL SOLELOIND VALVE TEST

    You can easily control ON/OFF for Subfuel Solenoid Valve.
    It is advantage to know the circuit condition for Subfuel Solenoid Valve.

    4R_FI_APP_ALCOHOL_LEARNING

    This function does "Main Fuel Tank Alcohol Content Write Data" when parked.
    Only Flexible Fuel Vehicles can use this function.
    In this function, you can write learned value concerning alcohol content into PGM-FI control unit.

    You can select 5 menus:
    100% Alcohol Content
    90% Alcohol Content
    82% Alcohol Content
    50% Alcohol Content
    Low Alcohol Content

    TEST condition:
    -Vehicle speed: 0[mile/h] or [km/h]

    4R_FI_APP_INEXVTC_SOL

    Rocker Arm Oil Control Solenoid Valve Activation

    This inspection activates intake or exhaust valve side rocker arm oil control solenoid valve.

    You can select two types of test.

    4R_FI_APP_INEXVTC_VTC

    VTEC TEST

    This is the inspection for intake and exhaust valve VTEC.

    This inspection has 5 steps.

    1. Test Start Condition Check while stopping the engine.
    2. HDS is checking following conditions:
      Rocker arm oil control solenoid A (intake valve side) return signal is OFF
      Rocker arm oil control solenoid B (exhaust valve side) return signal is OFF
      Rocker arm oil pressure switch A (intake valve side) is ON
      Rocker arm oil pressure switch B (exhaust valve side) is ON
    3. Low V/T / PAUSE Condition Check
    4. HDS is checking following conditions:
      Rocker arm oil control solenoid A (intake valve side) return signal is OFF
      Rocker arm oil control solenoid B (exhaust valve side) return signal is OFF
      Rocker arm oil pressure switch A (intake valve side) is ON
      Rocker arm oil pressure switch B (exhaust valve side) is ON
    5. Low V/T / LIFT Condition Check
    6. HDS is checking following conditions:
      Rocker arm oil control solenoid A (intake valve side) return signal is OFF
      Rocker arm oil control solenoid B (exhaust valve side) return signal is ON
      Rocker arm oil pressure switch A (intake valve side) is ON
      Rocker arm oil pressure switch B (exhaust valve side) is OFF
    7. High V/T / LIFT Condition Check
    8. HDS is checking following conditions:
      Rocker arm oil control solenoid A (intake valve side) return signal is ON
      Rocker arm oil control solenoid B (exhaust valve side) return signal is ON
      Rocker arm oil pressure switch A (intake valve side) is OFF
      Rocker arm oil pressure switch B (exhaust valve side) is OFF
    9. Low V/T / PAUSE Condition Check
    10. HDS is checking following conditions:
      Rocker arm oil control solenoid A (intake valve side) return signal is OFF
      Rocker arm oil control solenoid B (exhaust valve side) return signal is OFF
      Rocker arm oil pressure switch A (intake valve side) is ON
      Rocker arm oil pressure switch B (exhaust valve side) is ON


    Please start the test under the following conditions.

    1. Shift the transmission to PARK if automatic, or NEUTRAL if manual.
    2. Stop the engine.
    3. Diagnose, repair and clear PGM-FI DTCs.
    4. Check battery voltage.
    5. Engine Coolant Temperature is under 100°C (212°F).

    4R_FI_APP_INEXVTC_SOL_OFFOFF

    NO TITLE

    No Data

    4R_FI_APP_INEXVTC_SOL_OFFON

    Rocker Arm Oil Control Solenoid B (exhaust valve side) Activation

    This inspection activates the exhaust valve side VTEC solenoid valve.


    Please start the test under the following conditions.

    1. Shift the transmission to PARK if automatic, or NEUTRAL if manual.
    2. Stop the engine
    3. Diagnose, repair and clear and PGM-FI DTCs.
    4. Check battery voltage

    4R_FI_APP_INEXVTC_SOL_ONOFF

    Rocker Arm Oil Control Solenoid A (intake valve side) Activation

    This inspection activates the intake valve side VTEC solenoid valve.


    Please start the test under the following conditions.

    1. Shift the transmission to PARK if automatic, or NEUTRAL if manual.
    2. Stop the engine
    3. Diagnose, repair and clear and PGM-FI DTCs.
    4. Check battery voltage

    4R_FI_APP_INEXVTC_VTC_VTCTST

    VTEC TEST

    This is the inspection for VTEC system which has Rocker Arm Oil Control (VTEC) Solenoid Valve in not only Exhaust side but also Intake side.

    You can easily control VTEC status while running the engine in this test.
    It is advantage to know VTEC system condition, especially, circuit condition and oil line condition.
    This inspection has 5 steps.

    1. Test Start Condition Check while stopping the engine.
    2. HDS is checking following parameters:
      Intake Valve Side Rocker Arm Oil Control Solenoid Valve Return Signal is OFF
      Exhaust Valve Side Rocker Arm Oil Control Solenoid Valve Return Signals is OFF
      Rocker Arm Oil Pressure SW A is ON
      Rocker Arm Oil Pressure SW B is ON
    3. Low Speed Valve Timing/1 Valve activation Condition Check
    4. HDS is checking following parameters:
      Intake Valve Side Rocker Arm Oil Control Solenoid Valve Return Signal is OFF
      Exhaust Valve Side Rocker Arm Oil Control Solenoid Valve Return Signals is OFF
      Rocker Arm Oil Pressure SW A is ON
      Rocker Arm Oil Pressure SW B is ON
    5. Low Speed Valve Timing/2 Valve activation Condition Check
    6. HDS is checking following parameters:
      Intake Valve Side Rocker Arm Oil Control Solenoid Valve Return Signal is OFF
      Exhaust Valve Side Rocker Arm Oil Control Solenoid Valve Return Signals is ON
      Rocker Arm Oil Pressure SW A is ON
      Rocker Arm Oil Pressure SW B is OFF
    7. High Speed Valve Timing/2 Valve activation Condition Check
    8. HDS is checking following parameters:
      Intake Valve Side Rocker Arm Oil Control Solenoid Valve Return Signal is ON
      Exhaust Valve Side Rocker Arm Oil Control Solenoid Valve Return Signals is ON
      Rocker Arm Oil Pressure SW A is OFF
      Rocker Arm Oil Pressure SW B is OFF
    9. Low Speed Valve Timing/1 Valve activation Condition Check
    10. HDS is checking following parameters:
      Intake Valve Side Rocker Arm Oil Control Solenoid Valve Return Signal is OFF
      Exhaust Valve Side Rocker Arm Oil Control Solenoid Valve Return Signals is OFF
      Rocker Arm Oil Pressure SW A is ON
      Rocker Arm Oil Pressure SW B is ON

    ATTENTION!!
    Please check the condition before start this test.

    1. Check the shift position.
    2. MT: NEUTRAL
      AT: PARKING
    3. Stop the engine
    4. Clear DTC if any DTCs are found for PGM-FI system
    5. Check Battery Voltage
    6. Engine Coolant Temprature is under 100°C (212°F)

    4R_FI_APP_INEXVTC_VTC_LOW1

    NO TITLE

    No Data

    4R_FI_APP_INEXVTC_VTC_LOW2

    NO TITLE

    No Data

    4R_FI_APP_INEXVTC_VTC_HIGH2

    NO TITLE

    No Data

    4R_FI_APP_INEXVTC_F0-0

    TEST RESULT

    VTECIN-0:

    Intake valve side VTEC system is normal

    VTECEX-0:

    Exhaust valve side VTEC system is normal

    It can be a temporary system failure, check the connection and terminal contact on the following couplers.

    4R_FI_APP_INEXVTC_F0-1

    TEST RESULT

    VTECIN-0:

    Intake valve side VTEC system is normal

    VTECEX-1:

    Rocker arm oil pressure switch B - ECM/PCM electrical circuit system "OFF" failure

    DETAIL TEST RESULT

    System failure of which the Rocker arm oil pressure switch B is turned "OFF" while stopping the engine.

    Go to the service manual and execute the troubleshooting on the Rocker arm oil pressure switch B.

    POSSIBLE FAILURE

    4R_FI_APP_INEXVTC_F0-2

    TEST RESULT

    VTECIN-0:

    Intake valve side VTEC system is normal

    VTECEX-2:

    Exhaust valve side rocker arm oil control system is oil leak or rocker arm oil control valve failure

    DETAIL TEST RESULT

    System failure of which the Rocker arm oil pressure switch B turns "OFF" while the Exhaust valve side rocker arm oil control Solenoid turns "OFF".

    Go to the service manual and execute the troubleshooting on the Rocker arm oil pressure switch B.

    POSSIBLE FAILURE

    4R_FI_APP_INEXVTC_F0-3

    TEST RESULT

    VTECIN-0:

    Intake valve side VTEC system is normal

    VTECEX-3:

    Rocker arm oil pressure switch B - ECM/PCM electrical circuit system "ON" failure , oil passage stuck or rocker arm oil control valve failure

    DETAIL TEST RESULT

    System failure of which the Rocker arm oil pressure switch B turns "ON" while the Exhaust valve side rocker arm oil control solenoid turns "ON".

    Go to the service manual and execute the troubleshooting on the Exhaust valve side rocker arm oil control system.

    POSSIBLE FAILURE

    4R_FI_APP_INEXVTC_F0-4

    TEST RESULT

    VTECIN-0:

    Intake valve side VTEC system is normal

    VTECEX-4:

    Exhaust valve side VTEC system oil leak, stuck, or rocker arm oil control valve failure

    DETAIL TEST RESULT

    System failure of which the Rocker arm oil pressure switch B turns "ON" while the Exhaust valve side rocker arm oil control Solenoid turns "ON".System failure of which the Rocker arm oil pressure switch B turns "OFF" while the Exhaust valve side rocker arm oil control Solenoid turns "OFF".

    Go to the service manual and execute the troubleshooting on the Exhaust valve side rocker arm oil control system.

    POSSIBLE FAILURE

    4R_FI_APP_INEXVTC_F1-0

    TEST RESULT

    VTECIN-1:

    Rocker arm oil pressure switch A - ECM/PCM electrical circuit system "OFF" failure

    VTECEX-0:

    Exhaust valve side VTEC system is normal

    DETAIL TEST RESULT

    System failure of which the Rocker arm oil pressure switch A is turned "OFF" while stopping the engine.

    Go to the service manual and execute the troubleshooting on the Rocker arm oil pressure switch A.

    POSSIBLE FAILURE

    4R_FI_APP_INEXVTC_F1-1

    TEST RESULT

    VTECIN-1:

    Rocker arm oil pressure switch A - ECM/PCM electrical circuit system "OFF" failure

    VTECEX-1:

    Rocker arm oil pressure switch B - ECM/PCM electrical circuit system "OFF" failure

    DETAIL TEST RESULT

    System failure of which the Rocker arm oil pressure switch A and Rocker arm oil pressure switch B is turned "OFF" while stopping the engine.

    Go to the service manual and execute the troubleshooting on the Rocker arm oil pressure switch B.

    POSSIBLE FAILURE

    4R_FI_APP_INEXVTC_F1-2

    TEST RESULT

    VTECIN-1:

    Rocker arm oil pressure switch A - ECM/PCM electrical circuit system "OFF" failure

    VTECEX-2:

    Exhaust valve side VTEC system is oil leak or rocker arm oil control valve failure

    DETAIL TEST RESULT

    System failure of which the Rocker arm oil pressure switch A is turned "OFF" while stopping the engine. System failure of which the Rocker arm oil pressure switch B turns "OFF" while the Exhaust valve side rocker arm oil control Solenoid turns "OFF".

    Go to the service manual and execute the troubleshooting on the Rocker arm oil pressure switch B.

    POSSIBLE FAILURE

    4R_FI_APP_INEXVTC_F1-3

    TEST RESULT

    VTECIN-1:

    Rocker arm oil pressure switch A - ECM/PCM electrical circuit system "OFF" failure

    VTECEX-3:

    Rocker arm oil pressure switch B - ECM/PCM electrical circuit system "ON" failure, oil passage stuck or rocker arm oil control valve failure

    DETAIL TEST RESULT

    System failure of which the Rocker arm oil pressure switch A is turned "OFF" while stopping the engine. System failure of which the Rocker arm oil pressure switch B turns "ON" while the Exhaust valve side rocker arm oil control Solenoid turns "ON".

    Go to the service manual and execute the troubleshooting on the Exhaust valve side rocker arm oil control system.

    POSSIBLE FAILURE

    4R_FI_APP_INEXVTC_F1-4

    TEST RESULT

    VTECIN-1:

    Rocker arm oil pressure switch A - ECM/PCM electrical circuit system "OFF" failure

    VTECEX-4:

    Exhaust valve side VTEC system oil leak, stuck, or rocker arm oil control valve failure

    DETAIL TEST RESULT

    System failure of which the Rocker arm oil pressure switch A is turned "OFF" while stopping the engine. System failure of which the Rocker arm oil pressure switch B turns "ON" while the Exhaust valve side rocker arm oil control Solenoid turns "ON". System failure of which the Rocker arm oil pressure switch B turns "OFF" while the Exhaust valve side rocker arm oil control Solenoid turns "OFF".

    Go to the service manual and execute the troubleshooting on the Exhaust valve side rocker arm oil control system.

    POSSIBLE FAILURE

    4R_FI_APP_INEXVTC_F2-0

    TEST RESULT

    VTECIN-2:

    Intake valve side VTEC system is oil leak or rocker arm oil control valve failure

    VTECEX-0:

    Exhaust valve side VTEC system is normal

    DETAIL TEST RESULT

    System failure of which the Rocker arm oil pressure switch B turns OFF while the Intake valve side rocker arm oil control Solenoid turns OFF.

    Go to the service manual and execute the troubleshooting on the Rocker arm oil pressure switch A.

    POSSIBLE FAILURE

    4R_FI_APP_INEXVTC_F2-1

    TEST RESULT

    VTECIN-2:

    Intake valve side VTEC system is oil leak or rocker arm oil control valve failure

    VTECEX-1:

    Rocker arm oil pressure switch B - ECM/PCM electrical circuit system OFF failure

    DETAIL TEST RESULT

    System failure of which the Rocker arm oil pressure switch B turns OFF while the Intake valve side rocker arm oil control Solenoid turns OFF. System failure of which the Rocker arm oil pressure switch B is turned OFF while stopping the engine.

    Go to the service manual and execute the troubleshooting on the Rocker arm oil pressure switch A and Rocker arm oil pressure switch B .

    POSSIBLE FAILURE

    4R_FI_APP_INEXVTC_F2-2

    TEST RESULT

    VTECIN-2:

    Intake valve side VTEC system is oil leak or rocker arm oil control valve failure

    VTECEX-2:

    Exhaust valve side VTEC system is oil leak or rocker arm oil control valve failure

    DETAIL TEST RESULT

    System failure of which the Rocker arm oil pressure switch B turns OFF while the Intake valve side rocker arm oil control Solenoid and Exhaust valve side rocker arm oil control Solenoid turns OFF.

    Go to the service manual and execute the troubleshooting on the Rocker arm oil pressure switch A and Rocker arm oil pressure switch B .

    POSSIBLE FAILURE

    4R_FI_APP_INEXVTC_F2-3

    TEST RESULT

    VTECIN-2:

    Intake valve side VTEC system is oil leak or rocker arm oil control valve failure

    VTECEX-3:

    Rocker arm oil pressure switch B - ECM/PCM electrical circuit system "ON" failure , oil passage stuck or rocker arm oil control valve failure

    DETAIL TEST RESULT

    System failure of which the Rocker arm oil pressure switch B turns OFF while the Intake valve side rocker arm oil control Solenoid and Exhaust valve side rocker arm oil control Solenoid turns OFF. System failure of which the Rocker arm oil pressure switch B turns ON while the Intake valve side rocker arm oil control Solenoid turns ON.

    Go to the service manual and execute the troubleshooting on the Rocker arm oil pressure switch A and Exhaust valve side rocker arm oil control system .

    POSSIBLE FAILURE

    4R_FI_APP_INEXVTC_F2-4

    TEST RESULT

    VTECIN-2:

    Intake valve side VTEC system is oil leak or rocker arm oil control valve failure

    VTECEX-4:

    Exhaust valve side VTEC system oil leak, stuck, or rocker arm oil control valve failure

    DETAIL TEST RESULT

    System failure of which the Rocker arm oil pressure switch B turns OFF while the Intake valve side rocker arm oil control Solenoid and Exhaust valve side rocker arm oil control Solenoid turns OFF System failure of which the Rocker arm oil pressure switch B turns ON while the Exhaust valve side rocker arm oil control Solenoid turns ON. System failure of which the Rocker arm oil pressure switch B turns OFF while the Exhaust valve side rocker arm oil control Solenoid turnsOFF.

    Go to the service manual and execute the troubleshooting on the Rocker arm oil pressure switch A and Exhaust valve side rocker arm oil control system .

    POSSIBLE FAILURE

    4R_FI_APP_INEXVTC_F3-0

    TEST RESULT

    VTECIN-3:

    Rocker arm oil pressure switch A - ECM/PCM electrical circuit system "ON" failure , oil passage stuck or rocker arm oil control valve failure

    VTECEX-0:

    Exhaust valve side VTEC system is normal

    DETAIL TEST RESULT

    System failure of which the Rocker arm oil pressure switch A turns ON while the Intake valve side rocker arm oil control Solenoid turns ON.

    Go to the service manual and execute the troubleshooting on the Rocker arm oil pressure switch A and Exhaust valve side rocker arm oil control system .

    POSSIBLE FAILURE

    4R_FI_APP_INEXVTC_F3-1

    TEST RESULT

    VTECIN-3:

    Rocker arm oil pressure switch A - ECM/PCM electrical circuit system "ON" failure , oil passage stuck or rocker arm oil control valve failure

    VTECEX-1:

    Rocker arm oil pressure switch B - ECM/PCM electrical circuit system OFF failure

    DETAIL TEST RESULT

    System failure of which the Rocker arm oil pressure switch A turns ON while the Intake valve side rocker arm oil control Solenoid turns ON. System failure of which the Rocker arm oil pressure switch B is turned OFF while stopping the engine.

    Go to the service manual and execute the troubleshooting on the Rocker arm oil pressure switch B and Intake valve side rocker arm oil control system .

    POSSIBLE FAILURE

    4R_FI_APP_INEXVTC_F3-2

    TEST RESULT

    VTECIN-3:

    Rocker arm oil pressure switch A - ECM/PCM electrical circuit system "ON" failure , oil passage stuck or rocker arm oil control valve failure

    VTECEX-2:

    Exhaust valve side VTEC system oil leak or rocker arm oil control valve failure

    DETAIL TEST RESULT

    System failure of which the Rocker arm oil pressure switch A turns ON while the Intake valve side rocker arm oil control Solenoid turns ON. System failure of which the Rocker arm oil pressure switch B turns OFF while the Exhaust valve side rocker arm oil control Solenoid turns OFF.

    Go to the service manual and execute the troubleshooting on the Rocker arm oil pressure switch B and Intake valve side rocker arm oil control system .

    POSSIBLE FAILURE

    4R_FI_APP_INEXVTC_F3-3

    TEST RESULT

    VTECIN-3:

    Rocker arm oil pressure switch A - ECM/PCM electrical circuit system ON failure , oil passage stuck or rocker arm oil control valve failure

    VTECEX-3:

    Rocker arm oil pressure switch B - ECM/PCM electrical circuit system "ON" failure , oil passage stuck or rocker arm oil control valve failure

    DETAIL TEST RESULT

    System failure of which the Rocker arm oil pressure switch A turns ON while the Intake valve side rocker arm oil control Solenoid turns ON. System failure of which the Rocker arm oil pressure switch B turns ON while the Exhaust valve side rocker arm oil control Solenoid turns ON.

    Go to the service manual and execute the troubleshooting on the Intake valve side rocker arm oil control system and Exhaust valve side rocker arm oil control system.

    POSSIBLE FAILURE

    4R_FI_APP_INEXVTC_F3-4

    TEST RESULT

    VTECIN-3:

    Rocker arm oil pressure switch A - ECM/PCM electrical circuit system ON failure , oil passage stuck or rocker arm oil control valve failure

    VTECEX-4:

    Exhaust valve side VTEC system oil leak, stuck, or rocker arm oil control valve failure

    DETAIL TEST RESULT

    System failure of which the Rocker arm oil pressure switch A turns ON while the Intake valve side rocker arm oil control Solenoid turns ON. System failure of which the Rocker arm oil pressure switch B turns ON while the Exhaust valve side rocker arm oil control Solenoid turns ON. System failure of which the Rocker arm oil pressure switch B turns OFF while the Exhaust valve side rocker arm oil control Solenoid turns OFF.

    Go to the service manual and execute the troubleshooting on the Intake valve side rocker arm oil control system and Exhaust valve side rocker arm oil control system.

    POSSIBLE FAILURE

    4R_FI_APP_INEXVTC_F4-0

    TEST RESULT

    VTECIN-4:

    Intake valve side VTEC system oil leak, stuck, or rocker arm oil control valve failure

    VTECEX-0:

    Exhaust valve side VTEC system is normal

    DETAIL TEST RESULT

    System failure of which the Rocker arm oil pressure switch A turns ON while the Intake valve side rocker arm oil control Solenoid turns ON. System failure of which the Rocker arm oil pressure switch A turns OFF while the Intake valve side rocker arm oil control Solenoid turns OFF.

    Go to the service manual and execute the troubleshooting on the Intake valve side rocker arm oil control system .

    POSSIBLE FAILURE

    4R_FI_APP_INEXVTC_F4-1

    TEST RESULT

    VTECIN-4:

    Intake valve side VTEC system oil leak, stuck, or rocker arm oil control valve failure

    VTECEX-1:

    Rocker arm oil pressure switch B - ECM/PCM electrical circuit system OFF failure

    DETAIL TEST RESULT

    System failure of which the Rocker arm oil pressure switch A turns ON while the Intake valve side rocker arm oil control Solenoid turns ON. System failure of which the Rocker arm oil pressure switch A turns OFF while the Intake valve side rocker arm oil control Solenoid turns OFF. System failure of which the Rocker arm oil pressure switch B is turned OFF while stopping the engine.

    Go to the service manual and execute the troubleshooting on the Intake valve side rocker arm oil control system and Rocker arm oil pressure switch B .

    POSSIBLE FAILURE

    4R_FI_APP_INEXVTC_F4-2

    TEST RESULT

    VTECIN-4:

    Intake valve side VTEC system oil leak, stuck, or rocker arm oil control valve failure

    VTECEX-2:

    Exhaust valve side VTEC system oil leak or rocker arm oil control valve failure

    DETAIL TEST RESULT

    System failure of which the Rocker arm oil pressure switch A turns ON while the Intake valve side rocker arm oil control Solenoid turns ON. System failure of which the Rocker arm oil pressure switch A turns OFF while the Intake valve side rocker arm oil control Solenoid turns OFF. System failure of which the Rocker arm oil pressure switch B turns OFF while the Exhaust valve side rocker arm oil control Solenoid turns OFF.

    Go to the service manual and execute the troubleshooting on the Intake valve side rocker arm oil control system and Rocker arm oil pressure switch B .

    POSSIBLE FAILURE

    4R_FI_APP_INEXVTC_F4-3

    TEST RESULT

    VTECIN-4:

    Intake valve side VTEC system oil leak, stuck, or rocker arm oil control valve failure

    VTECEX-2:

    Exhaust valve side VTEC system oil leak or rocker arm oil control valve failure

    DETAIL TEST RESULT

    System failure of which the Rocker arm oil pressure switch A turns ON while the Intake valve side rocker arm oil control Solenoid turns ON. System failure of which the Rocker arm oil pressure switch A turns OFF while the Intake valve side rocker arm oil control Solenoid turns OFF. System failure of which the Rocker arm oil pressure switch B turns ON while the Exhaust valve side rocker arm oil control Solenoid turns ON.

    Go to the service manual and execute the troubleshooting on the Intake valve side rocker arm oil control system and Rocker arm oil pressure switch B .

    POSSIBLE FAILURE

    4R_FI_APP_INEXVTC_F4-4

    TEST RESULT

    VTECIN-4:

    Intake valve side VTEC system oil leak, stuck, or rocker arm oil control valve failure

    VTECEX-4:

    Exhaust valve side VTEC system oil leak, stuck, or rocker arm oil control valve failure

    DETAIL TEST RESULT

    System failure of which the Rocker arm oil pressure switch A turns ON while the Intake valve side rocker arm oil control Solenoid turns ON. System failure of which the Rocker arm oil pressure switch A turns OFF while the Intake valve side rocker arm oil control Solenoid turns OFF. System failure of which the Rocker arm oil pressure switch B turns ON while the Exhaust valve side rocker arm oil control Solenoid turns ON. System failure of which the Rocker arm oil pressure switch B turns OFF while the Exhaust valve side rocker arm oil control Solenoid turns OFF.

    Go to the service manual and execute the troubleshooting on the Intake valve side rocker arm oil control system and Rocker arm oil pressure switch B .

    POSSIBLE FAILURE

    4R_FI_APP_INEXVTC_F10

    TEST RESULT

    Intake valve side rocker arm oil control Solenoid Circuit failure.

    DETAIL TEST RESULT

    The Intake valve side rocker arm oil control Solenoid turns ON when the return signal turns OFF. The Intake valve side rocker arm oil control Solenoid turns OFF when the return signal turns ON.

    Go to the service manual and execute the troubleshooting on the Intake valve side rocker arm oil control Solenoid.

    POSSIBLE FAILURE

    4R_FI_APP_INEXVTC_F20

    TEST RESULT

    Exhaust valve side rocker arm oil control Solenoid circuit failure

    DETAIL TEST RESULT

    The Exhaust valve side rocker arm oil control Solenoid turns ON when the return signal turns OFF. The Exhaust valve side rocker arm oil control Solenoid turns OFF when the return signal turns ON.

    Go to the service manual and execute the troubleshooting on the Exhaust valve side rocker arm oil control Solenoid.

    POSSIBLE FAILURE

    4R_FI_APP_INEXVTC_F30

    TEST RESULT

    Intake valve side rocker arm oil control solenoid and Exhaust valve side rocker arm oil control solenoid circuit failure

    DETAIL TEST RESULT

    The Intake valve side and Exhaust valve side rocker arm oil control Solenoid turns "ON" when the return signal turns OFF. The Intake valve side and Exhaust valve side rocker arm oil control Solenoid turns OFF when the return signal turns ON.

    Go to the service manual and execute the troubleshooting on the Exhaust valve side rocker arm oil control Solenoid and Intake valve side rocker arm oil control Solenoid.

    POSSIBLE FAILURE

    4R_FI_APP_VCM2_SOL

    Rocker Arm Oil Control Solenoid Activation

    This inspection activates rocker arm oil control solenoid valve for VCM system.

    You can select following tests.

    4R_FI_APP_VCM2_VCM2

    Valve Pause System(VPS) TEST

    This is the inspection for VCM system.

    VPS TEST has 4 inspections.

    4R_FI_APP_VCM2_SOL_1

    Rocker Arm Oil Control Solenoid A(Bank1) Activation

    This inspection activates rocker arm oil control solenoid A(Bank1) for VCM system.


    Please start the test under the following conditions.

    1. Shift the transmission to PARK if automatic, or NEUTRAL if manual.
    2. Stop the engine
    3. Diagnose, repair and clear and PGM-FI DTCs.
    4. Check battery voltage over 10.5 V

    4R_FI_APP_VCM2_SOL_2

    Rocker Arm Oil Control Solenoid B(Bank1) Activation

    This inspection activates rocker arm oil control solenoid B(Bank1) for VCM system.


    Please start the test under the following conditions.

    1. Shift the transmission to PARK if automatic, or NEUTRAL if manual.
    2. Stop the engine
    3. Diagnose, repair and clear and PGM-FI DTCs.
    4. Check battery voltage over 10.5 V

    4R_FI_APP_VCM2_SOL_3

    Rocker Arm Oil Control Solenoid A(Bank2) Activation

    This inspection activates rocker arm oil control solenoid A(Bank2) for VCM system.


    Please start the test under the following conditions.

    1. Shift the transmission to PARK if automatic, or NEUTRAL if manual.
    2. Stop the engine
    3. Diagnose, repair and clear and PGM-FI DTCs.
    4. Check battery voltage over 10.5 V

    4R_FI_APP_VCM2_SOL_ALL

    NO TITLE

    No Data

    4R_FI_APP_VCM2_VCM2_TST

    VPS TEST

    This is the inspection for VCM system which has 3 modes (6 Cylinder/4 Cylinder/3 Cylinder Mode).

  • You can switch the operation mode for VCM system while running the engine in this test.
  • Rocker arm oil control solenoid status are displayed on the screen.
  • Rocker arm oil pressure switch status are displayed on the screen.
  • This inspection has 8 steps.

    1. Test Start Condition Check while stopping the engine.
    2. HDS is checking following parameters:
      Rocker Arm Oil Control Solenoid A(Bank1) Return Signal is OFF
      Rocker Arm Oil Control Solenoid B(Bank1)  Return Signal is OFF
      Rocker Arm Oil Control Solenoid A(Bank2)  Return Signal is OFF
      Front Rocker Arm Oil Pressure SW is OFF
      Rear Rocker Arm Oil Pressure SW is OFF
    3. 6 Cylinder Mode Condition Check
    4. HDS is checking following parameters:
      Rocker Arm Oil Control Solenoid A(Bank1)  Return Signal is OFF
      Rocker Arm Oil Control Solenoid B(Bank1)  Return Signal is OFF
      Rocker Arm Oil Control Solenoid A(Bank2)  Return Signal is OFF
      Front Rocker Arm Oil Pressure SW is OFF
      Rear Rocker Arm Oil Pressure SW is OFF
    5. 3 Cylinder Mode Condition Check
    6. HDS is checking following parameters:
      Rocker Arm Oil Control Solenoid A(Bank1)  Return Signal is ON
      Rocker Arm Oil Control Solenoid B(Bank1)  Return Signal is OFF
      Rocker Arm Oil Control Solenoid A(Bank2)  Return Signal is OFF
      Front Rocker Arm Oil Pressure SW is ON
      Rear Rocker Arm Oil Pressure SW is OFF
    7. 6 Cylinder Mode Condition Check
    8. HDS is checking following parameters:
      Rocker Arm Oil Control Solenoid A(Bank1) Return Signal is OFF
      Rocker Arm Oil Control Solenoid B(Bank1) Return Signal is OFF
      Rocker Arm Oil Control Solenoid A(Bank2) Return Signal is OFF
      Front Rocker Arm Oil Pressure SW is OFF
      Rear Rocker Arm Oil Pressure SW is OFF
    9. 4 Cylinder Mode Condition Check
    10. HDS is checking following parameters:
      Rocker Arm Oil Control Solenoid A(Bank1) Return Signal is OFF
      Rocker Arm Oil Control Solenoid B(Bank1) Return Signal is ON
      Rocker Arm Oil Control Solenoid A(Bank2) Return Signal is ON
      Front Rocker Arm Oil Pressure SW is ON
      Rear Rocker Arm Oil Pressure SW is ON
    11. 3 Cylinder Mode Condition Check
    12. HDS is checking following parameters:
      Rocker Arm Oil Control Solenoid A(Bank1) Return Signal is ON
      Rocker Arm Oil Control Solenoid B(Bank1) Return Signal is OFF
      Rocker Arm Oil Control Solenoid A(Bank1) Return Signal is OFF
      Front Rocker Arm Oil Pressure SW is ON
      Rear Rocker Arm Oil Pressure SW is OFF
    13. 4 Cylinder Mode Condition Check
    14. HDS is checking following parameters:
      Rocker Arm Oil Control Solenoid A(Bank1) Return Signal is OFF
      Rocker Arm Oil Control Solenoid B(Bank1) Return Signal is ON
      Rocker Arm Oil Control Solenoid A(Bank2) Return Signal is ON
      Front Rocker Arm Oil Pressure SW is ON
      Rear Rocker Arm Oil Pressure SW is ON
    15. 6 Cylinder Mode Condition Check
    16. HDS is checking following parameters:
      Rocker Arm Oil Control Solenoid A(Bank1) Return Signal is OFF
      Rocker Arm Oil Control Solenoid B(Bank1) Return Signal is OFF
      Rocker Arm Oil Control Solenoid A(Bank2) Return Signal is OFF
      Front Rocker Arm Oil Pressure SW is OFF
      Rear Rocker Arm Oil Pressure SW is OFF


    Please start the test under the following conditions.

    1. Shift the transmission to PARK if automatic, or NEUTRAL if manual.
    2. Stop the engine.
    3. Diagnose, repair and clear and PGM-FI DTCs.
    4. Check battery voltage.
    5. Engine Coolant Temprature is under 100°C (212°F).

    4R_FI_APP_VCM2_VCM2_3CL

    3 CYLINDER ACTIVATION TEST

    This is the inspection for VCM system which has 3 modes (6 Cylinder/4 Cylinder/3 Cylinder Mode).

  • You can switch the 3 cylinder mode for VCM system while running the engine in this test.
  • Rocker arm oil control solenoid status are displayed on the screen.
  • Rocker arm oil pressure switch status are displayed on the screen.
  • This inspection has 2 steps.

    1. Test Start Condition Check while stopping the engine.
    2. HDS is checking following parameters:
      Rocker Arm Oil Control Solenoid A(Bank1) Return Signal is OFF
      Rocker Arm Oil Control Solenoid B(Bank1) Return Signal is OFF
      Rocker Arm Oil Control Solenoid A(Bank2) Return Signal is OFF
      Front Rocker Arm Oil Pressure SW is OFF
      Rear Rocker Arm Oil Pressure SW is OFF
    3. 3 Cylinder Activation Mode Condition Check
    4. HDS is checking following parameters:
      Rocker Arm Oil Control Solenoid A(Bank1) Return Signal is ON
      Rocker Arm Oil Control Solenoid B(Bank1) Return Signal is OFF
      Rocker Arm Oil Control Solenoid A(Bank2) Return Signal is OFF
      Front Rocker Arm Oil Pressure SW is ON
      Rear Rocker Arm Oil Pressure SW is OFF


    Please start the test under the following conditions.

    1. Shift the transmission to PARK if automatic, or NEUTRAL if manual.
    2. Stop the engine.
    3. Diagnose, repair and clear and PGM-FI DTCs.
    4. Check battery voltage.
    5. Engine Coolant Temprature is under 100°C (212°F).

    4R_FI_APP_VCM2_VCM2_4CL

    4 CYLINDER ACTIVATION TEST

    This is the inspection for VCM system which has 3 modes (6 Cylinder/4 Cylinder/3 Cylinder Mode).

  • You can switch the 4 cylinder mode for VCM system while running the engine in this test.
  • Rocker arm oil control solenoid status are displayed on the screen.
  • Rocker arm oil pressure switch status are displayed on the screen.
  • This inspection has 2 steps.

    1. Test Start Condition Check while stopping the engine.
    2. HDS is checking following parameters:
      Rocker Arm Oil Control Solenoid A(Bank1) Return Signal is OFF
      Rocker Arm Oil Control Solenoid B(Bank1) Return Signal is OFF
      Rocker Arm Oil Control Solenoid A(Bank2) Return Signal is OFF
      Front Rocker Arm Oil Pressure SW is OFF
      Rear Rocker Arm Oil Pressure SW is OFF
    3. 4 Cylinder Activation Mode Condition Check
    4. HDS is checking following parameters:
      Rocker Arm Oil Control Solenoid A(Bank1) Return Signal is OFF
      Rocker Arm Oil Control Solenoid B(Bank1) Return Signal is ON
      Rocker Arm Oil Control Solenoid A(Bank2) Return Signal is ON
      Front Rocker Arm Oil Pressure SW is ON
      Rear Rocker Arm Oil Pressure SW is ON


    Please start the test under the following conditions.

    1. Shift the transmission to PARK if automatic, or NEUTRAL if manual.
    2. Stop the engine.
    3. Diagnose, repair and clear and PGM-FI DTCs.
    4. Check battery voltage.
    5. Engine Coolant Temprature is under 100°C (212°F).

    4R_FI_APP_VCM2_VCM2_6CL

    6 CYLINDER ACTIVATION TEST

    This is the inspection for VCM system which has 3 modes (6 Cylinder/4 Cylinder/3 Cylinder Mode).

  • You can switch the 6 cylinder mode for VCM system while running the engine in this test.
  • Rocker arm oil control solenoid status are displayed on the screen.
  • Rocker arm oil pressure switch status are displayed on the screen.
  • This inspection has 2 steps.

    1. Test Start Condition Check while stopping the engine.
    2. HDS is checking following parameters:
      Rocker Arm Oil Control Solenoid A(Bank1) Return Signal is OFF
      Rocker Arm Oil Control Solenoid B(Bank1)  Return Signal is OFF
      Rocker Arm Oil Control Solenoid A(Bank2)  Return Signal is OFF
      Front Rocker Arm Oil Pressure SW is OFF
      Rear Rocker Arm Oil Pressure SW is OFF
    3. 6 Cylinder Activation Mode Condition Check
    4. HDS is checking following parameters:
      Rocker Arm Oil Control Solenoid A(Bank1)  Return Signal is OFF
      Rocker Arm Oil Control Solenoid B(Bank1)  Return Signal is OFF
      Rocker Arm Oil Control Solenoid A(Bank2)  Return Signal is OFF
      Front Rocker Arm Oil Pressure SW is OFF
      Rear Rocker Arm Oil Pressure SW is OFF


    Please start the test under the following conditions.

    1. Shift the transmission to PARK if automatic, or NEUTRAL if manual.
    2. Stop the engine.
    3. Diagnose, repair and clear and PGM-FI DTCs.
    4. Check battery voltage.
    5. Engine Coolant Temprature is under 100°C (212°F).

    4R_FI_APP_VCM2_F10

    TEST RESULT

    Rocker arm oil control solenoid A(Bank1) failure

    DETAIL TEST RESULT

    The Rocker arm oil control solenoid A(Bank1) turns "ON" when the return signal turns "OFF" . The Rocker arm oil control solenoid A(Bank1) turns "OFF" when the return signal turns "ON" .

    Go to the service manual and execute the troubleshooting on the Rocker arm oil control solenoid A(Bank1).

    POSSIBLE FAILURE

    4R_FI_APP_VCM2_F20

    TEST RESULT

    Rocker arm oil control solenoid B(Bank1) failure

    DETAIL TEST RESULT

    The Rocker arm oil control solenoid B(Bank1) turns ON when the return signal turns OFF. The Rocker arm oil control solenoid B(Bank1) turns OFF when the return signal turns ON.

    Go to the service manual and execute the troubleshooting on the Rocker arm oil control solenoid B(Bank1).

    POSSIBLE FAILURE

    4R_FI_APP_VCM2_F30

    TEST RESULT

    Rocker arm oil control solenoid A(Bank1) and Rocker arm oil control solenoid B(Bank1) failure

    DETAIL TEST RESULT

    The Rocker arm oil control solenoid A(Bank1) and Rocker arm oil control solenoid B(Bank1) turns "ON" when the return signal turns OFF. The Rocker arm oil control solenoid A(Bank1) and Rocker arm oil control solenoid B(Bank1) turns OFF when the return signal turns ON.

    Go to the service manual and execute the troubleshooting on the Rocker arm oil control solenoid A(Bank1) and Rocker arm oil control solenoid B(Bank1).

    POSSIBLE FAILURE

    4R_FI_APP_VCM2_F40

    TEST RESULT

    Rocker arm oil control solenoid A(Bank2) failure

    DETAIL TEST RESULT

    The Rocker arm oil control solenoid A(Bank2) turns ON when the return signal turns OFF. The Rocker arm oil control solenoid A(Bank2) turns OFF when the return signal turns ON.

    Go to the service manual and execute the troubleshooting on the Rocker arm oil control solenoid A(Bank2).

    POSSIBLE FAILURE

    4R_FI_APP_VCM2_F50

    TEST RESULT

    Rocker arm oil control solenoid A(Bank1) and Rocker arm oil control solenoid A(Bank2) failure

    DETAIL TEST RESULT

    The Rocker arm oil control solenoid A(Bank1) and Rocker arm oil control solenoid A(Bank2) turns ON when the return signal turns OFF. The Rocker arm oil control solenoid A(Bank1) and Rocker arm oil control solenoid A(Bank2) turns OFF when the return signal turns ON.

    Go to the service manual and execute the troubleshooting on the Rocker arm oil control solenoid A(Bank1) and Rocker arm oil control solenoid A(Bank2).

    POSSIBLE FAILURE

    4R_FI_APP_VCM2_F60

    TEST RESULT

    Rocker arm oil control solenoid B(Bank1) and Rocker arm oil control solenoid A(Bank2) failure

    DETAIL TEST RESULT

    The Rocker arm oil control solenoid B(Bank1) and Rocker arm oil control solenoid A(Bank2) turns ON when the return signal turns OFF. The Rocker arm oil control solenoid B(Bank1) and Rocker arm oil control solenoid A(Bank2) turns OFF when the return signal turns ON.

    Go to the service manual and execute the troubleshooting on the Rocker arm oil control solenoid B(Bank1) and Rocker arm oil control solenoid A(Bank2).

    POSSIBLE FAILURE

    4R_FI_APP_VCM2_F70

    TEST RESULT

    All rocker arm oil control solenoid circuit failure (A(Bank1),B(Bank1),A(Bank2))

    DETAIL TEST RESULT

    All rocker arm oil control solenoid turns ON when the return signal turns OFF. All rocker arm oil control solenoid turns OFF when the return signal turns ON.

    Go to the service manual and execute the troubleshooting on All rocker arm oil control solenoid .

    POSSIBLE FAILURE

    4R_FI_APP_VCM2_F0-0

    TEST RESULT

    VCMB1-0:

    Bank 1 Rear bank side VPS is normal

    VCMB2-0:

    Bank 2 Front bank side VPS is normal

    It can be a temporary connection failure , check the connection and terminal contact on the following couplers.

    POSSIBLE FAILURE

    4R_FI_APP_VCM2_F0-1

    TEST RESULT

    VCMB1-0:

    Bank 1 Rear bank side VPS is normal

    VCMB2-1:

    Front side Rocker arm oil pressure switch - PCM electrical circuit system ON failure

    DETAIL TEST RESULT

    System failure of which the Front side rocker arm oil pressure switch turns ON when the engine stops

    Go to service manual and execute the troubleshooting on the Front side rocker arm oil pressure switch.

    POSSIBLE FAILURE

    4R_FI_APP_VCM2_F0-2

    TEST RESULT

    VCMB1-0:

    Bank 1 Rear bank side VPS is normal

    VCMB2-2:

    Front side VSP is oil leak or Solenoid. failure

    DETAIL TEST RESULT

    System failure of which the Front side rocker arm oil pressure switch turns ON when the engine stops.

    Go to service manual and execute the troubleshooting on the Front side rocker arm oil pressure switch.

    POSSIBLE FAILURE

    4R_FI_APP_VCM2_F0-3

    TEST RESULT

    VCMB1-0:

    Bank 1 Rear bank side VPS is normal

    VCMB2-3:

    Front side Rocker arm oil pressure switch - PCM electrical circuit system OFF failure , oil stuck or Solenoid A(Bank2) failure

    DETAIL TEST RESULT

    System failure of which the Exhaust valve rocker arm oil pressure switch turns OFF when the Rocker arm oil control Solenoid A(Bank2) turns ON.

    Go to service manual and execute the troubleshooting on the Front side rocker arm oil pressure switch.

    POSSIBLE FAILURE

    4R_FI_APP_VCM2_F0-4

    TEST RESULT

    VCMB1-0:

    Bank 1 Rear bank side VPS is normal

    VCMB2-4:

    Front side VSP oil line failure , Solenoid A(Bank2) failure

    DETAIL TEST RESULT

    System failure of which the Exhaust valve rocker arm oil pressure switch turns "OFF" when the Rocker arm oil control Solenoid A(Bank2) turns ON. System failure of which the Exhaust valve rocker arm oil pressure switch turns "ON" when the Rocker arm oil control Solenoid A(Bank2) turns OFF.

    Go to service manual and execute the troubleshooting on the Front side rocker arm oil pressure switch.

    POSSIBLE FAILURE

    4R_FI_APP_VCM2_F1-0

    TEST RESULT

    VCMB1-1:

    Rear side Rocker arm oil pressure switch - PCM electrical circuit system "ON" failure

    VCMB2-0:

    Bank 2 Front bank side VPS is normal

    DETAIL TEST RESULT

    System failure of which the Rear side rocker arm oil pressure switch turns ON when the engine stops.

    Go to service manual and execute the troubleshooting on the Rear side rocker arm oil pressure switch.

    POSSIBLE FAILURE

    4R_FI_APP_VCM2_F1-1

    TEST RESULT

    VCMB1-1:

    Rear side Rocker arm oil pressure switch - PCM electrical circuit system "ON" failure

    VCMB2-1:

    Front side Rocker arm oil pressure switch - PCM electrical circuit system "ON" failure

    DETAIL TEST RESULT

    System failure of which the Front side and Rear side rocker arm oil pressure switch turns ON when the engine stops.

    Go to service manual and execute the troubleshooting on the Front and Rear side rocker arm oil pressure switch.

    POSSIBLE FAILURE

    4R_FI_APP_VCM2_F1-2

    TEST RESULT

    VCMB1-1:

    Rear side Rocker arm oil pressure switch - PCM electrical circuit system ON failure

    VCMB2-2:

    Front side VPS oil leak or Solenoid failure

    DETAIL TEST RESULT

    System failure of which the Rear side rocker arm oil pressure switch turns ON when the engine stops. System failure of which the Front side rocker arm oil pressure switch turns ON when the Rocker arm oil control Solenoid A(Bank2) turns OFF.

    Go to service manual and execute the troubleshooting on the Front and Rear side rocker arm oil pressure switch

    POSSIBLE FAILURE

    4R_FI_APP_VCM2_F1-3

    TEST RESULT

    VCMB1-1:

    Rear side Rocker arm oil pressure switch - PCM electrical circuit system ON failure

    VCMB2-2:

    Front side Rocker arm oil pressure switch - PCM electrical circuit system OFF failure , oil stuck or Solenoid A(Bank2) failure

    DETAIL TEST RESULT

    System failure of which the Rear side rocker arm oil pressure switch turns ON when the engine stops. System failure of which the Exhaust valve side rocker arm oil pressure switch turns OFF when the Rocker arm oil control Solenoid A(Bank2) turns ON.

    Go to service manual and execute the troubleshooting on the Front side rocker arm oil pressure switch.

    POSSIBLE FAILURE

    4R_FI_APP_VCM2_F1-4

    TEST RESULT

    VCMB1-1:

    Rear side Rocker arm oil pressure switch - PCM electrical circuit system ON failure

    VCMB2-2:

    Front side PS oil line failure , Solenoid A(Bank2) failure

    DETAIL TEST RESULT

    System failure of which the Rear side rocker arm oil pressure switch turns ON when the engine stops. System failure of which the Exhaust valve side rocker arm oil pressure switch turns OFF when the Rocker arm oil control Solenoid A(Bank2) turns ON. System failure of which the Exhaust valve side rocker arm oil pressure switch turns ON when the Rocker arm oil control Solenoid A(Bank2) turns OFF.

    Go to service manual and execute the troubleshooting on the Front side rocker arm oil pressure switch.

    POSSIBLE FAILURE

    4R_FI_APP_VCM2_F2-0

    TEST RESULT

    VCMB1-1:

    Rear side VPS oil real or Solenoid B(Bank1) failure

    VCMB2-2:

    Bank 2 Front bank side VPS is normal

    DETAIL TEST RESULT

    System failure of which the Rear side rocker arm oil pressure switch turns ON when the Rocker arm oil control Solenoid B(Bank1) turns OFF.

    Go to service manual and execute the troubleshooting on the Rear side rocker arm oil pressure switch.

    POSSIBLE FAILURE

    4R_FI_APP_VCM2_F2-1

    TEST RESULT

    VCMB1-2:

    Rear side VPS oil leak or Solenoid B(Bank1) failure

    VCMB2-2:

    Front side rocker arm oil pressure switch - PCM electrical circuit system "ON" failure

    DETAIL TEST RESULT

    System failure of which the Front side rocker arm oil pressure switch turns ON when the engine stops. System failure of which the Rear side rocker arm oil pressure switch turns ON when the Rocker arm oil control Solenoid B turns OFF.

    Go to service manual and execute the troubleshooting on the Front and Rear side rocker arm oil pressure switch.

    POSSIBLE FAILURE

    4R_FI_APP_VCM2_F2-2

    TEST RESULT

    VCMB12:

    Front side VPS oil leak or Solenoid B(Bank1) failure

    VCMB2-2:

    Front side VPS oil leak or Solenoid A(Bank2) failure

    DETAIL TEST RESULT

    System failure of which the Front and Rear side rocker arm oil pressure switch turns ON when the Rocker arm oil control Solenoid B(Bank1) turns OFF.

    Go to service manual and execute the troubleshooting on the Front and Rear side rocker arm oil pressure switch.

    POSSIBLE FAILURE

    4R_FI_APP_VCM2_F2-3

    TEST RESULT

    VCMB1-2:

    Front side VPS oil leak or Solenoid B(Bank1) failure

    VCMB2-3:

    Front side rocker arm oil pressure switch - PCM electrical circuit system ON failure , oil stuck or Solenoid A(Bank2) failure

    DETAIL TEST RESULT

    System failure of which the Rear side rocker arm oil pressure switch turns ON when the Rocker arm oil control Solenoid B(Bank1) turns OFF. System failure of which the Exhaust valve side rocker arm oil pressure switch turns OFF when the Rocker arm oil control Solenoid A(Bank2) turns ON.

    Go to service manual and execute the troubleshooting on the Front and Rear side rocker arm oil pressure switch.

    POSSIBLE FAILURE

    4R_FI_APP_VCM2_F2-4

    TEST RESULT

    VCMB1-2:

    Front side VPS oil leak or Solenoid B(Bank1) failure

    VCMB2-4:

    Front side VPS oil line failure , Solenoid A(Bank2) failure

    DETAIL TEST RESULT

    System failure of which the Rear side rocker arm oil pressure switch turns ON when the Rocker arm oil control Solenoid B(Bank1) turns OFF. System failure of which the Exhaust valve side rocker arm oil pressure switch turns OFF when the Rocker arm oil control Solenoid A(Bank2) turns ON.

    Go to service manual and execute the troubleshooting on the Front and Rear side rocker arm oil pressure switch.

    POSSIBLE FAILURE

    4R_FI_APP_VCM2_F3-0

    TEST RESULT

    VCMB1-3:

    Rear side rocker arm oil pressure switch - PCM electrical circuit system OFF failure , oil stuck or Solenoid B(Bank1) failure

    VCMB2-0:

    Bank 2 Front bank side VPS is normal

    DETAIL TEST RESULT

    System failure of which the Exhaust valve side rocker arm oil pressure switch turns OFF when the 3 or 4 cylinder are active.

    Go to service manual and execute the troubleshooting on the Rear side rocker arm oil pressure switch.

    POSSIBLE FAILURE

    4R_FI_APP_VCM2_F3-1

    TEST RESULT

    VCMB1-3:

    Rear side rocker arm oil pressure switch - PCM electrical circuit system OFF failure , oil stuck or Solenoid B(Bank1) failure

    VCMB2-1:

    Front side rocker arm oil pressure switch - PCM electrical circuit system ON failure

    DETAIL TEST RESULT

    System failure of which the Exhaust valve side rocker arm oil pressure switch turns OFF when the 3 or 4 cylinder are active. System failure of which the Front side rocker arm oil pressure switch turns ON when the engine stops.

    Go to service manual and execute the troubleshooting on the Front and Rear side rocker arm oil pressure switch.

    POSSIBLE FAILURE

    4R_FI_APP_VCM2_F3-2

    TEST RESULT

    VCMB1-3:

    Rear side rocker arm oil pressure switch - PCM electrical circuit system OFF failure , oil stuck or Solenoid B(Bank1) failure

    VCMB2-2:

    Front side VPS oil leak or Solenoid failure

    DETAIL TEST RESULT

    System failure of which the Exhaust valve side rocker arm oil pressure switch turns OFF when the 3 or 4 cylinder are active. System failure of which the Front side rocker arm oil pressure switch turns ON when the Rocker arm oil control Solenoid.A(Bank2) turns OFF.

    Go to service manual and execute the troubleshooting on the Front and Rear side rocker arm oil pressure switch.

    POSSIBLE FAILURE

    4R_FI_APP_VCM2_F3-3

    TEST RESULT

    VCMB1-3:

    Rear side rocker arm oil pressure switch - PCM electrical circuit system OFF failure , oil stuck or Solenoid B(Bank1) failure

    VCMB2-3:

    Front side rocker arm oil pressure switch - PCM electrical circuit system OFF failure , oil stuck or Solenoid A(Bank2) failure

    DETAIL TEST RESULT

    System failure of which the Exhaust valve side rocker arm oil pressure switch turns OFF when the 3 or 4 cylinder are active. System failure of which the Exhaust valve side rocker arm oil pressure switch turns OFF when the Rocker arm oil control Solenoid.A(Bank2) turns ON.

    Go to service manual and execute the troubleshooting on the Front and Rear side rocker arm oil pressure switch.

    POSSIBLE FAILURE

    4R_FI_APP_VCM2_F3-4

    TEST RESULT

    VCMB1-3:

    Rear side rocker arm oil pressure switch - PCM electrical circuit system OFF failure , oil stuck or Solenoid B(Bank1) failure

    VCMB2-4:

    Front side VPS oil line failure , Solenoid A(Bank2) failure

    DETAIL TEST RESULT

    System failure of which the Exhaust valve side rocker arm oil pressure switch turns OFF when the 3 or 4 cylinder are active. System failure of which the Exhaust valve side rocker arm oil pressure switch turns OFF when the Rocker arm oil control Solenoid.A(Bank2) turns ON.System failure of which the Exhaust valve side rocker arm oil pressure switch turns ON when the Rocker arm oil control Solenoid.A(Bank2) turns OFF.

    Go to service manual and execute the troubleshooting on the Front and Rear side rocker arm oil pressure switch.

    POSSIBLE FAILURE

    4R_FI_APP_VCM2_F4-0

    TEST RESULT

    VCMB1-4:

    Rear side VPS oil line failure , Solenoid B(Bank1) failure

    VCMB2-0:

    Bank 2 Front bank side VPS is normal

    DETAIL TEST RESULT

    System failure of which the Exhaust valve side rocker arm oil pressure switch turns OFF when the 3 or 4 cylinder are active. System failure of which the Exhaust valve side rocker arm oil pressure switch turns ON when the 6 cylinder are active

    Go to service manual and execute the troubleshooting on the Rear side rocker arm oil pressure switch.

    POSSIBLE FAILURE

    4R_FI_APP_VCM2_F4-1

    TEST RESULT

    VCMB1-4:

    Rear side VPS oil line failure , Solenoid B(Bank1) failure

    VCMB2-0:

    Front side rocker arm oil pressure switch - PCM electrical circuit system ON failure

    DETAIL TEST RESULT

    System failure of which the Exhaust valve side rocker arm oil pressure switch turns OFF when the 3 or 4 cylinder are active. System failure of which the Exhaust valve side rocker arm oil pressure switch turns ON when the 6 cylinder are active .System failure of which the Front side rocker arm oil pressure switch turns ON when the engine stops .

    Go to service manual and execute the troubleshooting on the Front and Rear side rocker arm oil pressure switch.

    POSSIBLE FAILURE

    4R_FI_APP_VCM2_F4-2

    TEST RESULT

    VCMB1-4:

    Rear side VPS oil line failure , Solenoid B(Bank1) failure

    VCMB2-0:

    Front side VPS oil leak or Solenoid A(Bank2) failure

    DETAIL TEST RESULT

    System failure of which the Exhaust valve side rocker arm oil pressure switch turns OFF when the 3 or 4 cylinder are active. System failure of which the Exhaust valve side rocker arm oil pressure switch turns ON when the 6 cylinder are active .System failure of which the Front side rocker arm oil pressure switch turns "ON" when the Rocker arm oil control Solenoid A(Bank2) turns OFF.

    Go to service manual and execute the troubleshooting on the Front and Rear side rocker arm oil pressure switch.

    POSSIBLE FAILURE

    4R_FI_APP_VCM2_F4-3

    TEST RESULT

    VCMB1-4:

    Rear side VPS oil line failure , Solenoid B(Bank1) failure

    VCMB2-0:

    Front side rocker arm oil pressure switch - PCM electrical circuit system ON failure , oil stuck or Solenoid A(Bank2) failure

    DETAIL TEST RESULT

    System failure of which the Exhaust valve side rocker arm oil pressure switch turns OFF when the 3 or 4 cylinder are active. System failure of which the Exhaust valve side rocker arm oil pressure switch turns ON when the 6 cylinder are active .System failure of which the Front side rocker arm oil pressure switch turns ON when the engine stops .

    Go to service manual and execute the troubleshooting on the Front and Rear side rocker arm oil pressure switch.

    POSSIBLE FAILURE

    4R_FI_APP_VCM2_F4-4

    TEST RESULT

    VCMB1-4:

    Rear side VPS oil line failure , Solenoid B(Bank1) failure

    VCMB2-0:

    Front side VPS oil leak or Solenoid A(Bank2) failure

    DETAIL TEST RESULT

    System failure of which the Exhaust valve side rocker arm oil pressure switch turns OFF when the 3 or 4 cylinder are active. System failure of which the Exhaust valve side rocker arm oil pressure switch turns ON when the 6 cylinder are active .System failure of which the Exhaust valve side rocker arm oil pressure switch turns ON when the Rocker arm oil control Solenoid A(Bank2) turns OFF.System failure of which the Exhaust valve side rocker arm oil pressure switch turns "OFF" when the Rocker arm oil control Solenoid A(Bank2) turns ON.

    Go to service manual and execute the troubleshooting on the Front and Rear side rocker arm oil pressure switch.

    POSSIBLE FAILURE

    4R_FI_APP_INEXVTEC_TEST_MENU

    This is the inspection for intake and exhaust valve VTEC.
    You can select following tests.

    1. Solenoid Valve Activation
    2. ROCKER ARM SOLENOID A (INTAKE VALVE) ON/OFF
      ROCKER ARM SOLENOID B (EXHAUST VALVE) ON/OFF
    3. VTEC TEST

    4R_FI_APP_VCM2_TEST

    This is the inspection for cylinder pause VTEC (Variable Cylinder Management (VCM) system).
    You can select following tests.

    1. Solenoid Valve Activation
    2. ROCKER ARM OIL CONTROL SOLENOID A(Bank1) ON/OFF
      ROCKER ARM OIL CONTROL SOLENOID B(Bank1) ON/OFF
      ROCKER ARM OIL CONTROL SOLENOID A(Bank2) ON/OFF
    3. VPS TEST
    4. VPS TEST
      6 CYLINDER ACTIVATION TEST
      4 CYLINDER ACTIVATION TEST
      3 CYLINDER ACTIVATION TEST

    4R_FI_APP_ACDCS_TEST

    This test is the function test for VTEC system. The VTEC system has solenoid valves to switch the states between "Normal lift position" and "Valve pause position".
    You can choice menu of below:

    1. Solenoid valve activation
    2. Rocker arm oil control solenoid A.
      Rocker arm oil control solenoid B.
    3. VTEC Test

    In "Solenoid valve activation", you can activate a solenoid valve, and you will listen to the sound for it's ON/OFF. It is easy to judge the solenoid valve is good or not.
    Then "VTEC test" is automatically test. Stopping the vehicle, HDS will force to operate the VTEC system, and diagnose the system is good or bad from the value of oil sensors.

    4R_FI_APP_ACDCS_ACDCS

    This test will reproduce the all mode for VTEC system ("Valve pause mode", "Normal valve lift mode 1"," Normal valve lift mode 2") in the pit. In this test, HDS will force to operate the VTEC system stopping the vehicle.
    To change the mode means to change the oil line. HDS checks it from the value of "Rocker Arm Oil Control Solenoid A" and "Rocker Arm Oil Control Solenoid B".


    HDS checks below items.

    1. System checked during the engine stop
      1-1: Check whether the Rocker arm oil pressure B is low or not
      1-2: Check whether the Rocker arm oil pressure A is low or not
    2. Check for the "Normal valve lift mode 1" (both rocker arm oil control solenoid A and B are OFF).
      2-1: Check whether the Rocker arm oil pressure sensor B is low pressure or not
      2-2: Check whether the Rocker arm oil pressure sensor A is high pressure or not
    3. Check for the "Valve pause mode" (both rocker arm oil control solenoid A and B are ON).
      3-1: Check whether the Rocker arm oil pressure sensor B is low pressure or not
      3-2: Check whether the Rocker arm oil sensor A is low pressure or not
    4. Check for the "Normal valve lift mode 2" (Rocker arm oil control solenoid A is OFF, solenoid B is ON).
      4-1: Check whether the Rocker arm oil pressure sensor B is high pressure or not
      4-2: Check whether the Rocker arm oil pressure sensor A is high pressure or not
    5. Check for the "Normal valve lift mode 1" (both rocker arm oil control solenoid A and B are OFF).
      5-1: Check whether the Rocker arm oil pressure sensor B is low pressure or not
      5-2: Check whether the Rocker arm oil pressure sensor A is high pressure or not

    Please start the test under the following conditions.

    1. Shift position set to P
    2. Clear and fix for detected DTCs if any DTCs are found for PGM-FI system
    3. "SOC" is over 45%
    4. "IMA BATTERY TEMPERATURE" is 10°C - 40°C (50.0F - 104.0F)
    5. "BATTERY VOLTAGE" is over 10.5V
    6. ECT sensor is over 65°C (149.0F)
    7. "A/C SWITCH" is OFF




    Supplement:

    Valve pause mode
    The Rocker arm oil control solenoid valve A and the Rocker arm oil control solenoid valve B are ON (Figure 1).

    Valve lift mode 1
    The Rocker arm oil control solenoid valve A and the Rocker arm oil control solenoid valve B are OFF (Figure 2).

    Valve lift mode 2
    The Rocker arm oil control solenoid valve A is OFF, the Rocker arm oil control solenoid valve B is ON (Figure 3).




    Figure 1: Valve pause mode


    Figure 2: Valve lift mode 1


    Figure 3: Valve lift mode 2

    A: High oil pressure
    B: Low oil pressure
    C: Rocker arm oil control solenoid A
    D: Rocker arm oil control solenoid B
    E: Rocker arm oil pressure sensor A
    F: Rocker arm oil pressure sensor B
    G: Spool valve A
    H: Spool valve B
    I: Piston
    J: Intake primary rocker arm
    K: Intake secondary rocker arm
    L: Exhaust secondary rocker arm
    M: Exhaust primary rocker arm

    4R_FI_APP_ACDCS_SOL

    Solenoid valve activation

    In this test, you can activate the rocker arm oil control solenoid A or rocker arm oil control solenoid B.

    Next screen, you can choice menu of below:

    Then following are the benefit for this test:

    Please start the test under the following conditions.

    1. Shift position set to P
    2. Stop the engine
    3. Clear and fix for detected DTCS if any DTCs are found for PGM-FI system
    4. "BATTERY VOLTAGE" is over 8V

    4R_FI_APP_ACDCS_RESULT1

    HDS will display the test result is "1" when whether the rocker arm oil pressure sensor B or the spool valve seems to be failure.

    HDS will display the test result is "2" when whether the rocker arm oil pressure A or spool valve seems to be failure.

    HDS will display the test result is "3" when whether engine oil pressure is out of specification, the rocker arm oil pressure sensor B or spool valve seems to be failure.

    HDS will display the test result is "4" when whether engine oil pressure is out of specification, the rocker arm oil pressure sensor B or spool valve seems to be failure.

    HDS will display the test result is "5" when whether engine oil pressure is out of specification, the rocker arm oil pressure sensor A or spool valve seems to be failure.

    HDS will display the test result is "6" when the spool valve seems to be failure.

    HDS will display the test result is "7" when the rocker arm oil pressure sensor B seems to be failure.

    HDS will display the test result is "8" when the rocker arm oil pressure sensor A seems to be failure.


    Go back to the service manual and continue the troubleshooting when you are doing the troubleshooting.

    Other case, execute the DTC troubleshooting which is indicated from detail test result.



    The detail test result indicates following failures.


    Supplement: Each test contents refer to below.

    4R_APP_FI_ACDCS_RESULT1

    HDS will display the test result is "1" when whether the rocker arm oil pressure sensor B or the spool valve seems to be failure.

    HDS will display the test result is "2" when whether the rocker arm oil pressure A or spool valve seems to be failure.

    HDS will display the test result is "3" when whether engine oil pressure is out of specification, the rocker arm oil pressure sensor B or spool valve seems to be failure.

    HDS will display the test result is "4" when whether engine oil pressure is out of specification, the rocker arm oil pressure sensor B or spool valve seems to be failure.

    HDS will display the test result is "5" when whether engine oil pressure is out of specification, the rocker arm oil pressure sensor A or spool valve seems to be failure.

    HDS will display the test result is "6" when the spool valve seems to be failure.

    HDS will display the test result is "7" when the rocker arm oil pressure sensor B seems to be failure.

    HDS will display the test result is "8" when the rocker arm oil pressure sensor A seems to be failure.


    Go back to the service manual and continue the troubleshooting when you are doing the troubleshooting.

    Other case, execute the DTC troubleshooting which is indicated from detail test result.



    The detail test result indicates following failures.


    Supplement: Each test contents refer to below.

    4R_FI_APP_ACDCS_RESULT2

    Test result is "7": The rocker arm oil pressure sensor B seems to be failure.
    Test result is "8": The rocker arm oil pressure sensor A seems to be failure.

    Go back to the service manual and continue the troubleshooting when you are doing the troubleshooting.
    Other case, execute the troubleshooting for P0523 or P055D.



    The detail test result indicates following failures.

    4R_APP_FI_ACDCS_RESULT2

    Test result is "7": The rocker arm oil pressure sensor B seems to be failure.
    Test result is "8": The rocker arm oil pressure sensor A seems to be failure.

    Go back to the service manual and continue the troubleshooting when you are doing the troubleshooting.
    Other case, execute the troubleshooting for P0523 or P055D.



    The detail test result indicates following failures.

    4R_FI_APP_FCOACHWRITING

    ECO Score Writing

    Ecological Drive Assist system monitors and scores the driving style, and it represented as Drive Cycle Score from your just completed trip. The score is accumulated as LIFETIME POINTS. The ECO stage will be determined from LIFETIME POINTS.


    This menu should be used when customer's LIFETIME POINTS was lost because of the replacement ECM/PCM.

    You can write new LIFETIME POINTS data of your requested ECO stage into ECM/PCM.. Moreover, the LIFETIME POINTS is fixed as the middle points of each ECO stages.


    NOTE:

    1. You should ask the last ECO stage to your customer, and whether you can change the data or not.

    2. Once you write new data, HDS cannot roll back the data. Do not select wrong ECO stage requested by your customer.

    NOTE: The transfer of LIFETIME POINTS from old ECM/PCM to new ECM/PCM is another menu. Please go to "ECM/PCM Replacement" on PGM-FI mode menu.

    4R_FI_APP_FCOACHWRITING_MENU

    Select ECO stage

    Please select ECO stage answered by your customer.

    ECO stage is displayed on "ECO GUIDE" or "ECO Score".


    1st Stage: One leaf


    2nd Stage: 2 leaves


    3rd Stage: 3 leaves


    TROPHY: higher than 3rd stage


    4R_FI_APP_AF_IMBALANCE

    Cylinder AF Test

    This test determines lean, rich or normal combustion in each cylinder by varying the air fuel ratio and counting the misfire occurrences.

    The criteria is as follows:

  • Lean failure: More than 25 misfires when AF Lambda is 0.9.
  • Rich failure: Zero misfires when AF Lambda is 0.7.
  • Normal: Neither of the above cases occurs.

  • Clear any DTCs before running the test.

    When a DTC is detected while testing, the test can not be continued.

    The ECU data of PGM-FI needs to be initialized, so clear the DTC and restart the test.

  • PHEV, FHEV and RLX Hybrid vehicles must be put into maintenance mode for the engine to run. Refer to the service manual for detailed instructions.
  • 4R_FI_APP_MISFIRE_MOTORING

    Cylinder Cranking Speed Variation Test

    This test checks for low compression based on the average duration of the compression stroke for each cylinder during ten seconds of starter cranking.
    The result is shown as a estimated percentage of normal compression pressure.
    The test result will depend on the presence of any misfire DTCs, so DTCs should not be cleared before running the test.
    If a misfire DTC (P030x) has not occurred, the results will always show "pass" and are for reference only.
    If a misfire DTC (P030x) has occurred, and the test results indicate "Check Engine Mechanical". Then, refer to Engine Compression Inspection and Valve Clearance Adjustment in the service manual.

    Important:
    After running this test you must perform ECM/PCM Reset from the PGM-FI system menu to re-enable the injectors.

    4R_FI_APP_ISSCCLR

    IDLE STOP STARTER COUNTER COUNTER CLEAR

    This Adjustment menu use for Clear the Idle Stop Starter Counter.

    4R_FI_APP_ISSCFW

    IDLE STOP STARTER COUNTER FW

    This Adjustment menu use for Forced Writing the Idle Stop Starter Counter.

    4R_FI_APP_ISSCCHECK

    IDLE STOP STARTER COUNTER CHECK

    This test checks the Idle Stop Starter Counter.

    Unit : [times]

    4R_FI_APP_VEB_TEST

    Vehicles equipped with the VTEC oil pressure switch:
    Activates the VTEC solenoid valve and monitors the input signal from the VTEC oil pressure switch against ECM/PCM command.
    At first, checks solenoid valve OFF. At this time, it is normal if VTEC oil pressure switch shows ON against solenoid commanded OFF. Next turns solenoid ON. It is normal if it shows OFF against solenoid commanded ON

    --- VTEC solenoid command
    --- VTEC oil pressure switch
    A : ON
    B : OFF
    T : Time

    Vehicles not equipped with the VTEC oil pressure switch:
    Activates the VTEC solenoid valve.

  • PHEV, FHEV and RLX Hybrid vehicles must be put into maintenance mode for the engine to run. Refer to the service manual for detailed instructions.
  • 4R_FI_APP_CDVPS_TEST

    VTEC TEST (for VCM:Variable Cylinder Management)

    Activates the VTEC(VCM) solenoid valve and monitors the input voltage from the engine oil pressure sensor.
    At first, checks solenoid OFF. At this time, it is normal if the sensor shows high pressure against commanded OFF. Next, activates solenoid ON. It is normal if the sensor shows low pressure against commanded ON.

    --- VTEC(VCM) solenoid command
    --- Engine oil pressure sensor
    A : ON
    B : OFF
    T : Time
    P : Pressure

    4R_FI_APP_VTEC_VCM SOL

    Activates the VTEC solenoid valve. Operation confirmation of solenoid A,B,C
    Test enable condition : Ignition switch ON (Do not start the engine.)

    4R_FI_APP_DI_FUEL_PRES_TEST

    Pressure confirmation by Direct fuel low pressure and Direct fuel Hight pressure

    Target fuel pressure and fuel pressure judge
    i : HDS(DI) function area
    ii: Vehicle running reappearance area
    iii:Target value
    iv: Fuel pressure judge value (Kpa)
    v : Target Fuel pressure value (Kpa)

    This function test is confirms range of idling engine speed.

    HDS can't test of Vehicle running reappearance area.

    i : DI Function test
    ii : Trigger (High pressure side)
    iii: Normal control
    iv : Trigger (Low pressure side)
    v : High pressure instruction command
    vi : Low pressure instruction command
    vii: Target value
    viii:Actual Value
    ix : Fuel pressure
    x : Time (second)

  • PHEV, FHEV and RLX Hybrid vehicles must be put into maintenance mode for the engine to run. Refer to the service manual for detailed instructions.
  • 4R_FI_APP_VTEC_VCM_SOL

    VTEC: Activates the VTEC solenoid valve and monitors the input signal from the VTEC oil pressure switch against ECM/PCM command. VCM:This is the inspection for cylinder pause VTEC (Variable Cylinder Management (VCM) system).
    You can select following tests.

    1. Solenoid Valve Activation
    2. ROCKER ARM OIL CONTROL SOLENOID A ON/OFF
      ROCKER ARM OIL CONTROL SOLENOID B ON/OFF
      ROCKER ARM OIL CONTROL SOLENOID C ON/OFF
    3. VPS TEST
    4. VPS TEST
      6 CYLINDER ACTIVATION TEST
      3 CYLINDER ACTIVATION TEST
    5. VTEC TEST
    6. Activates the VTEC solenoid valve and monitors the input signal from the VTEC oil pressure switch against ECM/PCM command.
      At first, checks solenoid valve OFF. At this time, it is normal if VTEC oil pressure switch shows ON against solenoid commanded OFF. Next turns solenoid ON. It is normal if it shows OFF against solenoid commanded ON

      --- VTEC solenoid command
      --- VTEC oil pressure switch
      A : ON
      B : OFF
      T : Time

    4R_FI_APP_CDVEB_TEST

    VTEC TEST (for VCM:Variable Cylinder Management)

    Activates the VTEC(VCM) solenoid valve and monitors the input voltage from the engine oil pressure sensor.
    At first, checks solenoid OFF. At this time, it is normal if the sensor shows high pressure against commanded OFF. Next, activates solenoid ON. It is normal if the sensor shows low pressure against commanded ON.

  • PHEV, FHEV and RLX Hybrid vehicles must be put into maintenance mode for the engine to run. Refer to the service manual for detailed instructions.
  • 4R_FI_APP_VTEC_VCM_TEST

    VTEC +VCM TEST

    VTEC TEST:Activates the VTEC solenoid valve and monitors the input signal from the VTEC oil pressure switch against ECM/PCM command.

    VCM TEST:Activates the VTEC(VCM) solenoid valve and monitors the input voltage from the engine oil pressure sensor.

  • PHEV, FHEV and RLX Hybrid vehicles must be put into maintenance mode for the engine to run. Refer to the service manual for detailed instructions.
  • 4R_FI_APP_FFVHCU

    Flexible Fuel Vehicle Heater Control Unit TEST

    ---ATTENTION---

    Test 10 seconds later after IG-ON

    4R_FI_APP_WKUP_COMMUNICATE

    FI WALK UP FUNCTION TEST

    i) key less receiver
    ii) MICU
    iii) FI-ECU
    iv) HCU
    v) Trouble information
    vi) heater drive
    vii) Walk up signal

    This Function test is confirm line open of vii).

    OK: Between MICU and FI-ECU are communicating normally.

    NG: Between MICU and FI-ECU are communicating error.

    *case of NG:Please confirm that this vii)line is line open.

    4R_FI_APP_HCU_COMMUNICATE

    HCU HEATER FUNCTION TEST

    i) Send 'HCU HEATER' on command
    ii) Response
    iii) Pre heat operation signal
    iv) Send diagnosis result
    v) HCU diagnosis result (read OK flag)
    vi) HCU diagnosis result (OK?NG flag)
    vii) Keep diagnosis result (FFVHCUOK)
    viii) Diagnosis operation

    This function test is HCU heater forced drive of HDS to FI-ECU.
    The HCU(Heater) Stores trouble DTC.
    OK: HCU operation is normal.
    NG:HCU operation is in error. Confirm DTC.

    4R_FI_APP_EVTC_LEARNING

    Slowest Angle Learning by Forced Operation (Motoring) of VTC

    Learn Condition
    Vehicle Speed : 0km/h
    Shift Position : Should be "P"or "N"

    4R_FI_APP_EWP_TEST

    Forced drive action for ECU
    It changes EWP target speed to direction speed (Forced command)
    HDS indicates Step No.Then, ECU sets target speed to answered instruction Step

    i)Engine start
    ii)EWP compulsion drive
    iii) SDA compulsion EWP speed(rpm)
    iv)Time(sec)

    1.It stops function test when detecting the trouble of EWP for the burn protect by the EWP
    2.EWP doesn't send a command when cooling water isn't included
    Please, check in water before diagnosis

    4R_FI_APP_2ND_ECU_FORCED

    2ND ECU (CNG) Compulsion Drive Test

  • 2ND ECU start up to analyze CNG devices
  • NOTE: ONLY 12-13M CITY (BRC system)

    4R_FI_APP_EVAP_2PCS_TEST

    SOLENOID TEST

    Activates each solenoid individually or multi solenoids at the same time.

    Test enable condition : Ignition switch ON (Do not start the engine.)

    4R_FI_APP_SOLENOID_TEST

    Activates each solenoid individually or multi solenoids at the same time.

    Test enable condition :
  • Ignition On
  • Engine not running
  • Vehicle not moving
  • Battery voltage is between 10.5V and 15.5V
  • 4R_FI_APP_CL_EVAP_TEST

    SINGLE SOLENOID(SOLENOID TEST)

    Activates each solenoid individually.
    Test enable condition : Ignition switch ON (Do not start the engine.)

    4R_FI_APP_CL_FUNCTION_TEST

    [NOTE] [NOTE] PHEV and FHEV Vehicles Must Be Put Into Maintenance Mode For The Engine To Run. Refer to the service manual for detailed instructions.

    4R_FI_APP_HEV_OPERATION

    STATUS OF VEHICLE OPERATION(HEV)

    4R_FI_APP_TMUEOP


    TMU Electric Oil Pump Test (Operation Test)

    [Description]

    This test will operate the Electric Oil Pump for TMU.
    HDS sends to the ECU instructions of three. And TMU Electric Oil Pump will rotate after ECU has received the command correctly.

    [Test Condition]

  • IG On
  • Vehicle Speed: 0[km/h](0[mph])
  • 12V Battery Voltage: More than 10.0[V]
  • [Test Procedure]

    If start this test, description is displayed on the screen.
    Then press the Enter button, and perform a condition check of the vehicle.
    If condition of the vehicle is satisfied the test conditions, it move to the operation test automatically.


    This test will transition the state of the following three conditions. (It takes 15 sec by each test.)
  • Condition1 ==> TMU Electric Oil Pump : ON / TMU Brake Solenoid : OFF / TMU Hi/Lo Solenoid : OFF(Lo)
  • Condition2 ==> TMU Electric Oil Pump : ON / TMU Brake Solenoid : ON / TMU Hi/Lo Solenoid : OFF(Lo)
  • Condition3 ==> TMU Electric Oil Pump : ON / TMU Brake Solenoid : ON / TMU Hi/Lo Solenoid : ON(Hi)


  • When the test is complete, it move to the end of the screen automatically.
    When HDS detects the DTC during the test, it move to the screen that displays the DTC detected.


    If you want to check the status (sensor values) of each test,
    please confirm details screen by pressing the YES button.


    At last, please IG Off-On and exit the test.

    4R_FI_APP_TMUEOPP


    TMU Electric Oil Pump Pressure Test (TMU brake pressure measurement)

    [Description]

    This is used when measuring the brake pressure of TMU Electric Oil Pump.
    HDS sends to the ECU instructions of three. And TMU Electric Oil Pump will rotate after ECU has received the command correctly.

    [Test Condition]

  • IG On
  • Vehicle Speed: 0[km/h](0[mph])
  • 12V Battery Voltage: More than 10.0[V]
  • [Test Procedure]

    If start this test, description is displayed on the screen.
    Then press the Enter button, and perform a condition check of the vehicle.
    If condition of the vehicle is satisfied the test conditions, it move to the condition selection screen.
    Select one of the three conditions, please press the Enter button.
    If press the enter button, move to the test screen.


    This test will operate the state of the following three conditions.
  • Condition1 ==> TMU Electric Oil Pump : ON / TMU Brake Solenoid : OFF / TMU Hi/Lo Solenoid : OFF(Lo)
  • Condition2 ==> TMU Electric Oil Pump : ON / TMU Brake Solenoid : ON / TMU Hi/Lo Solenoid : OFF(Lo)
  • Condition3 ==> TMU Electric Oil Pump : ON / TMU Brake Solenoid : ON / TMU Hi/Lo Solenoid : ON(Hi)


  • After move to the test screen, when you press the enter button, HDS sends a command to the ECU.
    TMU Electric Oil Pump will rotate after ECU has received the command correctly.
  • Please compare the values with pressure gauge value and ECU recognized value.displayed on the screen value.


  • If you want to finish the test, please press the exit button.
    Please IG Off-On, and to return to the condition selection screen.


    When HDS detects the DTC during the test, DTC mark is displayed in the lower right of the screen.


    If you want to test the different conditions further, select each condition, please press the enter button.
    If you want to finish the test, please press the exit button.


    4R_FI_APP_TMUEXECU

    TMU is the meaning of the Twin Motor Unit

    This function uses exchange ECU(Only a supported vehicle of TMU)

    Please, you will confirm appropriate ECU when FI-ECU can not store the data of TMU

    4R_FI_APP_ISSCCLRRLY

    Please, you confirms the "Idle Stop Starter Counter" value of INSPECTION MENU

    about more than 275,000 times,Less than 430,000 time. exchanged Starter cut Relay

    about more than 275,000 times,exchanged Starter And Starter cut Relay

    Note

    The part to exchange request the entry of the manual

    4R_FI_APP_BFAN

    12V Battery Fan

    This test operates of the 12 V Battery Fan.

    Note: The command activates 12V Battery Fan. The return signal is an electronic signal, But It is not to have been actually operated (main unit trouble of 12V Battery Fan).
    Please, you must confirm that the battery fan activates actually.

    4R_FI_APP_WGLIFTPHY

    EWG(Electirc Waste Gate) lift check

    This test operates state of Electric Waste Gate.

    Note: This test displays actual lift and target lift when does forced drive.

    4R_FI_ACGFM

    PARAMETER SPECIFICATION


    ALTERNATOR:
    Alternator
    (%)

    It indicates the percent of battery charging voltage of alternator.

    4R_FI_ACMRLY

    PARAMETER SPECIFICATION


    ACM CONTROL RELAY :
    Active Control Engine Mount Control Relay
    (ON/OFF)

    This parameter displays the control modules commanded state of the ACM control relay.

    4R_FI_ACRPS_ACRP

    PARAMETER SPECIFICATION


    A/C PRESSURE SENSOR :
    A/C Pressure Sensor
    (V) (kPa) (MPa) (kgf/cm2) (psi)

    Unit Conversion Type: A/C PRESSURE

    The A/C pressure sensor measures the pressure in the high side of the A/C system.

    4R_FI_BKPD

    PARAMETER SPECIFICATION


    BRAKE SWITCH B:
    Brake Switch B
    (ON/OFF)

    It indicates the signal from brake pedal switch.
    When it is depressed, the parameter indicatesOFF.

    4R_FI_CDACTS

    PARAMETER SPECIFICATION


    VTEC (VCM) SOL.V. :
    Variable Cylinder Management Solenoid Valve
    (ON/OFF)

    This parameter displays the control modules commanded state of the Variable Cylinder Management Solenoid Valve.

    4R_FI_FC

    PARAMETER SPECIFICATION


    FUEL CUT :
    Fuel Cut
    (ON/OFF)

    This parameter displays the status of the operation mode of the control module used to turn off the fuel injectors.

    4R_FI_FCDEC

    PARAMETER SPECIFICATION


    FUEL CUT DECEL :
    Fuel Cut Decel
    (ON/OFF)

    This parameter displays the status of the operation mode of the control module used to turn off the fuel injectors during certain deceleration conditions.

    4R_FI_IACMFH

    PARAMETER SPECIFICATION


    Fr ACM SOL MAX CURRENT :
    Front ACM Solenoid Max Current
    (Ampere)

    This parameter displays the maximum output current to front ACM control module for the ignition cycle.

    4R_FI_IACMFL

    PARAMETER SPECIFICATION


    Fr ACM SOL MIN CURRENT :
    Front ACM Solenoid Min Current
    (Ampere)

    This parameter displays the minimum output current to front ACM control module for the ignition cycle.

    4R_FI_IACMFT

    PARAMETER SPECIFICATION


    Fr ACM ACTUATOR CURRENT :
    Front ACM Actuator Current
    (Ampere)

    This parameter displays an actual output electric current to front ACM actuator.

    4R_FI_IACMRH

    PARAMETER SPECIFICATION


    Rr ACM SOL MAX CURRENT :
    Rear ACM Solenoid Max Current
    (Ampere)

    This parameter displays the maximum output current to rear ACM control module for the ignition cycle.

    4R_FI_IACMRL

    PARAMETER SPECIFICATION


    Rr ACM SOL MIN CURRENT :
    Rear ACM Solenoid Min Current
    (Ampere)

    This parameter displays the minimum output current to rear ACM control module for the ignition cycle.

    4R_FI_IACMRT

    PARAMETER SPECIFICATION


    Rr ACM ACTUATOR CURRENT :
    Rear ACM Actuator Current
    (Ampere)

    This parameter displays an actual output electric current to rear ACM actuator.

    4R_FI_IAF

    PARAMETER SPECIFICATION


    HO2S S1:
    Heated Oxygen Sensor Sensor 1
    (mA)

    A sensor that detects the amount of oxygen content in the exhaust gases.
    Sensor 1 is closest to the engine.


    Sensor characteristic:
    Negative Value ...Lean
    Around 0 .........Ideal
    Positive Value....Rich

    4R_FI_IDLING

    PARAMETER SPECIFICATION


    IDLING :
    Idling
    (ON/OFF)

    With the ignition switch ON, the engine running at idle, this will be ON. Depressing the accelerator pedal while idling will turn it OFF.

    4R_FI_KNRTD1

    PARAMETER SPECIFICATION


    KNOCK RETARD CYL 1:
    Knock Retard No.1 Cylinder
    (°)

    It indicates the knock retard as commanded by ECM/PCM for No.1 cylinder.

    4R_FI_KNRTD2

    PARAMETER SPECIFICATION


    KNOCK RETARD CYL 2:
    Knock Retard No.2 Cylinder
    (°)

    It indicates the knock retard as commanded by ECM/PCM for No.2 cylinder.

    4R_FI_KNRTD3

    PARAMETER SPECIFICATION


    KNOCK RETARD CYL 3:
    Knock Retard No.3 Cylinder
    (°)

    It indicates the knock retard as commanded by ECM/PCM for No.3 cylinder.

    4R_FI_KNRTD4

    PARAMETER SPECIFICATION


    KNOCK RETARD CYL 4
    Knock Retard No.4 Cylinder
    (°)

    It indicates the knock retard as commanded by ECM/PCM for No.4 cylinder.

    4R_FI_LVTNG

    PARAMETER SPECIFICATION


    VTEC INFOMATION :
    VTEC Infomation

    When the VTEC valve shifts to high valve, it is the possibility to stick,
    It is detects failure with the knock sensor.

    Cyl 6 5 4 3 2 1

    The displayed number shows each cylinder.

    4R_FI_POIL_B_EOP

    PARAMETER SPECIFICATION


    ROCKER ARM OIL PRESSURE SENSOR :
    Engine Oil Pressure Sensor
    (V) (kPa) (kgf/cm2) (psi)
    Unit Conversion Type: OIL PRESSURE

    This parameter display input voltage from rocker arm oil pressure sensor.

    4R_FI_CAN_POIL_B_EOP

    PARAMETER SPECIFICATION


    (ROCKER ARM) OIL PRESSURE SENSOR (B) :

    (V) (kPa) (kgf/cm2) (psi)
    Unit Conversion Type: OIL PRESSURE

    This parameter display input voltage from rocker arm oil pressure sensor.

    4R_FI_RADTW_ECT2

    PARAMETER SPECIFICATION


    ECT SENSOR (FAN CONTROL)
    (°C) (°F) (V)
    (N/A : Not applicable)
    Unit Conversion Type: TEMPERATURE

    It indicates the input voltage from Water Temperature to control the Radiator fan and the Coolant Water Temperature converted from its signals.

    4R_FI_THAPDEG

    PARAMETER SPECIFICATION


    APP SENSOR:
    Acceleration Pedal Position Sensor
    (%)

    It indicates the percent of throttle opening as calculated by the ECM/PCM.

    4R_FI_TOUTA

    PARAMETER SPECIFICATION


    F INJECTOR :
    Fuel Injector Milliseconds Active side
    (ms)

    This parameter displays the open time length of an injector contained in bank 2 during valve pausing as commanded by the ACM control module.

    4R_FI_VBACM

    PARAMETER SPECIFICATION


    ACM ACTUATOR SUPPLY VOLTAGE :
    ACM Actuator Supply Voltage
    (V)

    This parameter displays the power source from battery voltage for ACM actuator.

    PARSP_01_01

    PARAMETER SPECIFICATION


    ENGINE SPEED:
    Engine Speed
    (RPM)

    Engine speed is converted from CKP sensor.

    PARSP_02_01

    PARAMETER SPECIFICATION


    VEHICLE SPEED:
    Vehicle Speed
    (km/h) (MPH)
    Unit Conversion Type: VEHICLE SPEED

    The vehicle speed (km/h) is converted by ECU from the pulse signal sent from the vehicle speed sensor for display. When the drive wheel speed is 2km/h or higher, the ECU controls various functions using the wheel speed information. Examples)
    ON/OFF control of V TEC system Fuel-cut control at high speed driving Control of air fuel ratio correction during driving.

    - The vehicle speed sensor is also used for the speedometer. The pulse signal is output from the sensor based on the vehicle speed, and the vehicle speed (km/h) is calculated from the number of pulses within the specified time.

    - The vehicle speed sensor system detects the differential gear rotation by the magnet integrated in the rotor and Hall element installed outside of the magnet. When voltage is applied to the Hall element and magnetic flux is changed, Hall voltage is output based on the magnetic flux change. Because the Hall voltage changes in four cycles during one rotor rotation, the waveform creation circuit outputs four-pulse signal.

    - When the vehicle speed becomes higher, number of the vehicle speed signal pulse within the specified time increases, and voltage is output with approximately 7pulses/s at 10km/h, and 707pulses /s at 100km/h.

    - The signal voltage output from the vehicle speed sensor is a pulse signal, and voltage of 0V and 5V is output alternately. When the vehicle speed sensor signal is OF, the voltage (5V) output from reference circuit of the computer in the ECU flows to the vehicle speed sensor and becomes 0V, and when the vehicle speed sensor signal is ON, the reference voltage becomes 5V at the same potential.

    - The computer detects the vehicle speed signal based on ON/OFF switching of the reference voltage which is made by ON/OFF switching of the vehicle speed sensor. - The vehicle sensor detects the vehicle speed change based on final gear rotation speed on the transmission.

    - The vehicle speed sensor has a magnetic sensing element and detects magnetic flux change. This change is amplified and converted into Hi and Lo voltage signals. The magnetic flux changes depending on the rotation speed of the magnetic rotor installed on rotation area of the final gear.

    i: Magnet
    ii: Hall element
    iii: Waveform creation circuit
    iv: Vehicle speed signal output

    Fig: Output waveform of vehicle speed signal
    Y: V
    X: Time

    Fig: Vehicle speed sensor (Training text III)
    i: IG
    ii: Vehicle speed sensor
    iii: VSP
    iv: ECU
    v: Reference voltage circuit
    vi: Computer
    vii: SG

    PARSP_03_01

    PARAMETER SPECIFICATION


    ECT SENSOR / ECT SENSOR 1 :
    Engine Coolant Temperature Sensor / Engine Coolant Temperature Sensor 1
    (°C) (°F) (V)
    Unit Conversion Type: TEMPERATURE

    - The sensor detects the coolant temperature change via resistance value change of the thermistor, converts it into voltage, and sends it to the control unit. With this signal (voltage), the basic injection time is corrected according to the coolant temperature. The resistance value of the thermistor becomes higher with lower coolant temperature, and the value becomes lower with higher temperature.

    - The engine coolant temperature sensor is a thermistor sensor installed to the block, and it detects engine coolant temperature.

    - The thermistor changes its resistance value according to the temperature, and the resistance value change is in proportion to the temperature. Therefore, the thermistor is placed into the coolant, and the sensor detects the resistance value change and converts it to coolant temperature change.

    - The resistance value change for the temperature (temperature resistance characteristics) is as shown in the figure. When the thermistor detects lower temperature, the resistance value becomes higher, and it detects higher temperature, the value becomes lower.

    - The thermistor detects the resistance value as temperature, and the computer cannot detect the resistance value. Therefore, the value needs to be converted into the voltage value which can be detected by the computer.

    - To convert into the voltage value, the voltage of 5V is output by the reference voltage circuit in the ECU, and applied it to the thermostat. The thermostat has a circuit that consumes a certain voltage out of the 5V depending on the resistance value, and current values in the circuit change resulting in voltage change.

    - The voltage becomes higher (5V), as the temperature becomes lower, and it becomes lower, as the temperature becomes higher. Because this voltage change is in proportion to the resistance change, the temperature can be detected by the computer.

    - The engine coolant temperature sensor is installed on the cylinder block, and it detects engine coolant temperature change. The engine coolant temperature sensor uses the thermostat that changes its resistance value according to the temperature. The resistance value becomes higher with lower coolant temperature, and it becomes lower with higher temperature. The signal voltage is output based on the resistance value change of the thermostat.

    - Reference operating range (idle) 70°C- 100°C, 1.0V - 0.4V

    Fig: Temp. resistance characteristics
    Y: kΩ
    X: °C

    i: Sensor
    ii: TW
    iii: SG
    iv: ECU
    v: Reference voltage circuit
    vi: Computer

    PARSP_04_01

    PARAMETER SPECIFICATION


    IAT SENSOR / IAT SENSOR 1:
    Intake Air Temperature Sensor / Intake Air Temperature Sensor(1)
    (°C) (°F) (V)
    Unit Conversion Type: TEMPERATURE

    - The intake air temperature sensor is installed on the intake manifold. The sensor detects the intake air temperature change using the thermistor that changes its resistance value according to the temperature, and converts it into the signal voltage.

    - The structure and property of the resistance value are the same as those of the engine coolant temperature sensor, however, the thermistor wall is thinner and made of resin for better response.

    - Reference operating range (idle) 25°C - 90°C, 2.8V - 1.7V

    Fig: Temp. voltage characteristics
    Y: V
    X: °C

    PARSP_05_01

    PARAMETER SPECIFICATION


    MAP SENSOR:
    Manifold Absolute Pressure Sensor
    (V)(kPa)(MPa)(kgf/cm2)(mmHg)(inHg)(psi)
    Unit Conversion Type: PRESSURE

    - The sensor detects the intake manifold pressure, converts it into the voltage by the semiconductor, and sends it to the control unit. The signal is used for determination of the basic injection time together with the engine speed signal output from the crankshaft angle sensor.

    - The manifold absolute pressure sensor is installed between the throttle valve of the throttle body and the intake manifold, and it detects the intake manifold vacuum to calculate intake air amount.

    - The vacuum generated in the intake manifold is applied to the silicon diaphragm (sensor element). The silicon diaphragm is an element that changes the electric resistance value by the applied pressure. A voltage is pre-applied to the electrode provided in the diaphragm, and current value changes according to pressure change. This current change is converted into voltage change by the amplifier, and the sensor signal is output.

    - The sensor signal operates the amplifier by the reference voltage (5V) supplied from the VCC. The amplifier generates a signal based on this voltage, and outputs it to the ECU.

    - The voltage becomes lower with larger intake manifold vacuum, and the voltage becomes higher with smaller intake manifold vacuum. This change is in proportion to the vacuum generated in the intake manifold.

    - With this vacuum signal, the computer calculates the amount of intake air based on the engine speed and throttle position.

    - The manifold absolute pressure sensor detects the intake air density from the throttle valve position and engine load status change (high/low) from the intake air vacuum of the intake manifold.

    - The manifold absolute pressure sensor has the unit structure with an amplifier, which is the amplifier circuit supplied the reference voltage from the ECU. The sensor detects intake air vacuum by the pressure sensor, amplifies it by the amplifier, and converts it into the signal voltage. The signal voltage is low at vacuum side, and high at atmosphere pressure side.

    - Reference operating range (idle) 28kPa - 41kPa, 0.55V - 1.8V

    i: Amplifier
    ii: Sensor element
    iii: VCC
    iv: SG
    v: PB
    vi: ECU
    vii: Reference voltage circuit
    viii: Computer

    Fig: Vacuum voltage characteristics
    Y: V
    X: mmhg
    i: Atmosphere

    NOTE: At times you may be requested to compare the MAP and BARO sensors to each other with the Key On Engine Off (KOEO).
    Use parameter specification kPa for BARO SENSOR.

    PARSP_06_01

    PARAMETER SPECIFICATION


    BARO SENSOR:
    Barometric Pressure Sensor
    (V)(kPa)(MPa)(kgf/cm2)(mmHg)(inHg)(psi)
    (N/A : Not equipped)
    Unit Conversion Type: PRESSURE

    The barometric pressure sensor is located inside the PCM. The sensor detects barometric pressure and converts it into voltage. The signal is used to correct injection time for changing altitude and atmospheric conditions. The voltage becomes lower as atmospheric pressure decreases, and the voltage becomes higher as atmospheric pressure increases.

    There are two different sensors used, each having different voltage characteristics. The most widely used is shown as Type A in the graph below. It will typically read near 2.88 V at sea level. Type B was introduced on some models in 2008. It will typically read near 4.08 V at sea level.

    i: Type B
    ii: Type A
    iii: Pressure at Sea Level
    X: Barometric Pressure
    Y: Sensor Input

    NOTE: At times you may be requested to compare the MAP and BARO sensors to each other with the Key On Engine Off (KOEO). The voltage and pressure values on a Type A BARO and a MAP sensor should read near each other. The voltage value of a Type B BARO sensor will not read the same as the MAP sensor. If you change the unit conversion from voltage to pressure, the values should then be close to the same.

    PARSP_07_01

    PARAMETER SPECIFICATION


    THROTTLE POSITION SENSOR:
    Throttle Position Sensor
    (V) (%) (°)
    Unit Conversion Type: ANGLE

    - The sensor is connected to the throttle valve shaft. It detects throttle valve position as the resistance value, converts it into the voltage, and sends the signal to the control unit to enrich the mixture at acceleration and to perform the fuel-cut at deceleration.

    - The throttle position sensor detects the throttle valve position (opening angle), and is assembled to the throttle body. It is a variable resistor (volume) with a moving contact that moves on the resistor according to the movement of the throttle valve shaft.

    - Because the resistance value between A and C is changed by the contact movement on the resistor, the resistance value changes according to throttle position. When the throttle is fully closed, the resistance value becomes the highest, and as the throttle opens, the value becomes lower.

    - The resistance value changes in proportion to throttle position, therefore, the resistance value corresponds to throttle position.

    - The value detected by the sensor is the resistance value which cannot be detected by the computer. Therefore, the value needs to be converted into the voltage value which can be detected by the computer.

    - To convert into the voltage, the 5V is made by a reference voltage circuit in ECU and it is applied to the terminals A and B of the sensor. The voltage created between the contacts C and B changes along with the movement of the contact, and is output as proportioned voltages to resistance value.

    - When the throttle is fully closed, the position voltage is the lowest, and as the throttle opens, the voltage becomes higher. The computer converts the voltage value into throttle position, and detects throttle position status.

    - Because the change speed of the voltage is in proportion to the open/close speed of the throttle valve, the open/close speed status of the throttle valve can be detected from detection of the change speed of the voltage.

    - The throttle position sensor is connected to the throttle valve shaft. It detects the depressed amount of the accelerator pedal, which is made by the driver at acceleration or deceleration, via the accelerator wire as the throttle position signal.

    - The throttle position sensor consists of the resistor, and brush connected to the throttle valve shaft. The reference voltage from the ECU is applied to the both side of the resistor, and the sensor detects the voltage according to the throttle valve position by the brush.

    - Reference operating range
    -2° - 2° (Fully closed),
    -2° - 10° (DBW idle)

    Fig: Throttle position sensor. Resistance characteristics between A and C
    Y: kOhm
    X: deg
    i: Fully open
    ii: Fully closed

    Fig: Throttle position sensor. Opening angle voltage characteristics
    Y: V
    X: deg
    i: Fully closed
    ii: Fully open

    i: Sensor
    ii: VCC
    iii: TH
    iv: SG
    v: ECU
    vi: Reference voltage circuit
    vii: Computer

    Fig: Throttle position sensor
    Y: Output (V)
    X: Throttle valve opening angle
    i: Idle (fully closed)
    ii: Fully open

    PARSP_08_01

    PARAMETER SPECIFICATION


    O2 SENSOR:
    O2 Sensor

    - The O2 sensor is installed on the exhaust manifold. To obtain the stoichiometric air/fuel ratio, it detects the amount of oxygen concentration in the exhaust gas, sends the output voltage to the control unit, and controls the fuel ignition timing.

    - (PGM tester operation manual)
    The O2 sensor measures the oxygen concentration in the exhaust gas, and sends it to the ECM as voltage. When oxygen in the exhaust gas is rich, low voltage is output, and when it is lean, high voltage is output. (When the air-fuel ratio in intake air is rich, the oxygen concentration in the exhaust gas becomes lean, and when the air/fuel ratio is lean, the oxygen concentration becomes rich.) The ECU determines the basic injection amount of the injector based on the engine operation status. With the O2 feedback CLOSE status, if the output voltage is high, the injection amount of the injector is decreased, and if the voltage is low, the injection amount increases so that the air/fuel ratio is controlled to 14.7A/F. (When the O2 feedback is CLOSE, the voltage fluctuates between 0 - 1.0V.)

    O2 feedback

    - (PGM tester operation manual)
    The status in which the ECU controls the injection amount of the injector based on the output voltage of the O2 sensor is indicated with CLOSE/OPEN. When CLOSE is indicated, the engine is at idling after warm-up (specified coolant temperature or more) or under constant driving status. At this time, the ECU determines the basic injection amount of the injector based on the engine operation status, and controls the injection amount of the injector. When OPEN is indicated, the engine is cold or under acceleration/deceleration status. The ECU controls the injection amount of the injector for the predetermined engine operating status with input of the throttle, MAP, and ECT sensors.

    - By detecting the oxygen concentration in the exhaust gas, the O2 sensor detects the air/fuel ratio (A/F) status (rich/lean) compared to the stoichiometric air/fuel ratio. The inner and outer surfaces of the cylindrical-shaped zirconium element are coated by platinum. The inner side contacts atmosphere, and the outer side contacts exhaust gas.

    - The zirconium element generates electromotive force by the oxygen concentration difference between atmosphere and exhaust gas at high temperature more than a certain level.

    - When the exhaust gas generated by rich mixture combustion contacts the platinum, the remaining low concentration O2 reacts with CO and HC in the exhaust gases by catalysis of the platinum. As a result, most of O2 disappears from the zirconium surface, and oxygen concentration difference between inside and outside the sensor becomes extremely large, then approximately 1V of electromotive force is generated. The exhaust gas generated by lean mixture combustion includes the high concentration oxygen and low concentration CO. Therefore, even if CO reacts with O2, O2 still exists, and the oxygen concentration difference is small, then, almost no electromotive force is generated.

    - Because the O2 sensor changes and outputs the electromotive force continuously according to the change of oxygen concentration in the exhaust gas during the engine operation, the voltage is output according to the change.

    - The computer determines the current combustion status by the signal sent from the waveform process circuit, and detects the engine load condition by other sensors, and, if necessary, corrects the injection amount.

    - The sensor active status (O2 sensor temperature) is determined with the O2 signal corresponding to the current injection amount to control the heater.

    - The O2 sensor is installed on the exhaust manifold, and is a feedback sensor to control air/fuel ratio by detecting the oxygen concentration in the exhaust gas.

    - The inner and outer surfaces of the cylindrical-shaped zirconium element are coated by platinum. The inner side contacts atmosphere, and the outer side contacts exhaust gas. When the oxygen concentration between the inner and outer surfaces differs, the electromotive force is created. Moreover, the temperature of the element is higher than a certain level, the electromotive force suddenly changes at the point of the stoichiometric air/fuel ratio by catalysis of the platinum. The heater installed in the oxygen sensor operates continuously, and stabilizes output voltage.

    - Reference operating range (idle) 0.00V - 1.40V

    Fig: O2 sensor (Technical material 2-1)
    Y: Electromotive force
    X: Air - fuel ratio
    i: Stoichiometric air - fuel ratio
    ii: Normal characteristics at high temp. more than a certain level
    iii: Discriminate value
    iv: Rich
    v: Lean

    Fig: Output voltage characteristics
    Y: V
    X: Time

    Fig: O2 sensor
    i: 1G
    ii: O2 sensor
    iii: O2
    iv: HTCNT
    v: EC
    vi: Waveform process circuit
    vii: Control circuit heater
    viii: Computer

    PARSP_08_02

    PARAMETER SPECIFICATION


    HO2S:
    Heated Oxygen Sensor
    ( A/F )

    A sensor that detects the amount of oxygen content in the exhaust gases.

    OPERATING RANGE (IDLE)
    13.9A/F - 15.5A/F

    PARSP_100_01

    PARAMETER SPECIFICATION


    FSS B1:
    Fuel System Status Bank 1

    OL COND : Open loop due to conditions
    CLOSED : Closed loop
    OL DRV : Open loop due to driving
    OL DTC : Open loop due to DTC
    CL O2SX : Closed loop but faulty O2S

    This indicates the feedback condition and the reason why the fuel system is in a given operating mode.
    Bank 1 contains cylinder #1.

    Note:output value from ECU
  • 0,3,5,6,7,10,11,12,13,14,15,17 Value=NONE
  • 1 Value=OL COND
  • 2 Value=CLOSED
  • 4 Value=OL DRV
  • 8 Value=OL DTC
  • 16 Value=CL O2SX

    PARSP_101_01

    PARAMETER SPECIFICATION


    HO2S B2:
    Heated Oxygen Sensor Bank 2
    (V)

    A sensor that detects the amount of oxygen content in the exhaust gases.

    OPERATING RANGE (IDLE)
    0.00V - 1.40V

    PARSP_102_01

    PARAMETER SPECIFICATION


    HO2S B2 S1:
    Heated Oxygen Sensor Bank 2 Sensor 1
    (V)

    A sensor that detects the amount of oxygen content in the exhaust gases.

    Sensor 1 is closest to the engine.

    OPERATING RANGE (IDLE)
    0.00V - 1.40V

    PARSP_103_01

    PARAMETER SPECIFICATION


    ST FUEL TRIM B2:
    Short Term Fuel Trim Bank 2
    (Counts)

    Air fuel feedback is a short term correction to fuel delivery. The base value is 1.00. A value greater than 1.00 indicates injector duration is being increased and a value less than 1.00 indicates injector duration is being decreased.

    Air Fuel Ratio Leaner Than Command

    The graph above shows the PCM using AF FB (ST FUEL TRIM) to correct an air fuel ratio that became too lean. The actual air fuel ratio shown in green reached about 16.8, much leaner than the command air fuel ratio of 14.79 shown in blue. In response the PCM increased injector duration by increasing the air fuel feedback value shown in red from 1.03 to 1.06. The additional amount of fuel caused the air fuel ratio to drop back down toward the commanded air fuel ratio of 14.79.

    Air Fuel Ratio Richer Than Command

    The graph above shows the PCM using AF FB (ST FUEL TRIM) to correct an air fuel ratio that became too rich. The actual air fuel ratio shown in green reached about 13.8, much richer than the command air fuel ratio of 14.79 shown in blue. In response the PCM decreased injector duration by decreasing the air fuel feedback value shown in red from 1.06 to 1.03. The lower amount of fuel caused the air fuel ratio to rise back toward the commanded air fuel ratio of 14.79.

    PARSP_104_01

    PARAMETER SPECIFICATION


    LT FUEL TRIM B2:
    Long Term Fuel Trim Bank 2
    (Counts)

    Air fuel feedback average (AF FB AVE) is used by the PCM to detect long term failures in the air fuel control system. The fuel system is too rich when AF FB AVE drops below the lower limit threshold while the purge control solenoid is turned off. The fuel system is too lean when AF FB AVE rises above the upper limit threshold.

    AF FB AVE generally chases AF FB, updating about once a minute. However AF FB AVE may remain much lower than AF FB depending on the amount of fuel vapors stored in the EVAP canister. An AF FB AVE value near the lower limit threshold may be normal depending on the value of AF FB.

    NORMAL OPERATION - LOW CANISTER FUEL VAPOR SATURATION

    A : AF FB (ST FUEL TRIM)
    B : AF FB AVE (LT FUEL TRIM)
    C : Threshold line

    The graph above shows the AF FB value operating near the ideal value of 1.00. AF FB AVE is slowly chasing AF FB and is also staying near 1.00.

    NORMAL OPERATION - HIGH CANISTER FUEL VAPOR SATURATION

    A : AF FB (ST FUEL TRIM)
    B : AF FB AVE (LT FUEL TRIM)
    C : Threshold line

    In the case of a saturated EVAP canister, AF FB may be reading normally but AF FB AVE will drop near or below the lower limit threshold. The PCM has logic to prevent a DTC from setting during this condition. The graph above shows the AF FB value reading normally and the AF FB AVE at the lower limit threshold. When this occurs, the PCM cuts purge operation and sees if AF FB AVE begins to return toward 1.00. If AF FB AVE increases above a certain threshold, the monitor is paused for a set time and purge is turned back on to remove excess purge vapor from the canister. The monitor is resumed after the set time expires.

    TOO LEAN

    A : AF FB (ST FUEL TRIM)
    B : AF FB AVE (LT FUEL TRIM)
    C : Threshold line

    The graph above shows the AF FB value operating above the upper limit threshold. AF FB AVE slowly chased AF FB above the threshold causing a DTC to set.

    TOO RICH

    A : AF FB (ST FUEL TRIM)
    B : AF FB AVE (LT FUEL TRIM)
    C : Threshold line

    The graph above shows the AF FB value operating below the lower limit threshold. AF FB AVE slowly chased AF FB below the threshold causing a DTC to set.

    PARSP_105_01

    PARAMETER SPECIFICATION


    FSS B2:
    Fuel System Status Bank 2

    OL COND : Open loop due to conditions
    CLOSED : Closed loop
    OL DRV : Open loop due to driving
    OL DTC : Open loop due to DTC
    CL O2SX : Closed loop but faulty O2S

    This indicates the feedback condition and the reason why the fuel system is in a given operating mode.

    Note:output value from ECU
  • 0,3,5,6,7,10,11,12,13,14,15,17 Value=NONE
  • 1 Value=OL COND
  • 2 Value=CLOSED
  • 4 Value=OL DRV
  • 8 Value=OL DTC
  • 16 Value=CL O2SX

    PARSP_106_01

    PARAMETER SPECIFICATION


    HO2S B1 HEATER:
    Oxygen Sensor Bank 1 Heater
    (ON/OFF)

    A heater that stabilizes oxygen sensor performance and gets it working sooner.
    It turns off if the battery voltage is above 16 volts.

    Bank 1 contains cylinder #1.

    OPERATING RANGE (IDLE)
    (ON)

    PARSP_107_01

    PARAMETER SPECIFICATION


    HO2S (AF) B1 S1 HEATER:
    Oxygen / LAF Sensor Bank 1 Sensor 1 Heater
    (ON/OFF)

    A heater that stabilizes oxygen sensor performance and gets it working sooner.
    It turns off if the battery voltage is above 16 volts.

    Bank 1 contains cylinder #1.
    Sensor 1 is closest to the engine.

    OPERATING RANGE (IDLE)
    (ON)

    PARSP_108_01

    PARAMETER SPECIFICATION


    HO2S B2 HEATER:
    Oxygen Sensor Bank 2 Heater
    (ON/OFF)

    A heater that stabilizes oxygen sensor performance and gets it working sooner.
    It turns off if the battery voltage is above 16 volts.

    OPERATING RANGE (IDLE)
    (ON)

    PARSP_109_01

    PARAMETER SPECIFICATION


    HO2S B2 S1 HEATER:
    Oxygen Sensor Heater Bank 2 Sensor 1
    (ON/OFF)

    A heater that stabilizes oxygen sensor performance and gets it working sooner.
    It turns off if the battery voltage is above 16 volts.

    Sensor 1 is closest to the engine.

    OPERATING RANGE (IDLE)
    (ON)

    PARSP_110_01

    PARAMETER SPECIFICATION


    HO2S B1 S2:
    Heated Oxygen Sensor Bank 1 Sensor 2
    (V)

    A heated oxygen sensor installed after catalyst to represent double oxygen sensor feedback and to examine primary oxygen sensor performance.

    Bank 1 contains cylinder #1.

    OPERATING RANGE (IDLE)
    (0.00V - 1.40V)

    PARSP_111_01

    PARAMETER SPECIFICATION


    HO2S B2 S2:
    Heated Oxygen Sensor Bank 2 Sensor 2
    (V)

    A heated oxygen sensor installed after catalyst to represent double oxygen sensor feedback and to examine primary oxygen sensor performance.

    OPERATING RANGE (IDLE)
    (0.00V - 1.40V)

    PARSP_112_01

    PARAMETER SPECIFICATION


    HO2S S2 HEATER:
    Oxygen Sensor Sensor 2 Heater
    (ON/OFF)

    A heater that stabilizes oxygen sensor performance and gets it working sooner.
    It turns off if the battery voltage is above 16 volts.


    OPERATING RANGE (IDLE)
    (ON)

    PARSP_113_01

    PARAMETER SPECIFICATION


    HO2S B1 S2 HEATER:
    Oxygen Sensor Bank 1 Sensor 2 Heater
    (ON/OFF)

    A heater that stabilizes oxygen sensor performance and gets it working sooner.
    It turns off if the battery voltage is above 16 volts.

    Bank 1 contains cylinder #1.

    OPERATING RANGE (IDLE)
    (ON)

    PARSP_114_01

    PARAMETER SPECIFICATION


    HO2S B2 S2 HEATER:
    Oxygen Sensor Bank 2 Sensor 2 Heater
    (ON/OFF)

    A heater that stabilizes oxygen sensor performance and gets it working sooner.
    It turns off if the battery voltage is above 16 volts.

    OPERATING RANGE (IDLE)
    (ON)

    PARSP_115_01

    PARAMETER SPECIFICATION


    ECYL1:

    Cylinder sensor 1 disconnect/noise counter (for V6)

    PARSP_116_01

    PARAMETER SPECIFICATION


    ECYL2:
    Cylinder sensor 2 disconnect/noise counter (for V6)

    PARSP_117_01

    PARAMETER SPECIFICATION


    ECRK1/DCRKMF:
    ECRK1/DCRKMF

    ECRK1 :
    Crank sensor 1disconnect/noise counter (for V6)

    DCRKMF :
    Crank sensor for misfire detection, disconnect counter

    PARSP_118_01

    PARAMETER SPECIFICATION


    ECRK2/NCRKMF:
    ECRK2/NCRKMF

    ECRK2 :
    Crank sensor 2 disconnect/ noise counter(for V6)

    NCRKMF :
    Crank sensor for misfire detection, noise counter

    PARSP_119_01

    PARAMETER SPECIFICATION


    CMP B NO PULSE:
    Camshaft sensor B Disappearance Counter
    (Counts)

    PARSP_120_01

    PARAMETER SPECIFICATION


    CKP NO PULSE:
    Crank Sensor Disappearance Counter

    PARSP_121_01

    PARAMETER SPECIFICATION


    CMP 2 NO PULSE :
    Camshaft Sensor Disappearance Counter

    PARSP_122_01

    PARAMETER SPECIFICATION


    CMP B NOISE:
    Camshaft Sensor B Noise Counter
    (counter)

    PARSP_123_01

    PARAMETER SPECIFICATION


    CKP NOISE:
    Crank sensor Noise Counter

    PARSP_124_01

    PARAMETER SPECIFICATION


    CMP 2 NOISE :
    Camshaft Sensor 2 Noise Counter

    PARSP_125_01

    PARAMETER SPECIFICATION


    AFSA:
    AT-FI Signal A
    (LOW/HIGH)

    Spark advance retard mode signal A from A/T to PGM-FI

    PARSP_126_01

    PARAMETER SPECIFICATION


    AFSB:
    AT-FI Signal B
    (LOW/HIGH)

    Spark advance retard mode signal B from A/T to PGM-FI

    PARSP_127_01

    PARAMETER SPECIFICATION


    FAS:
    FI-AT Signal
    (LOW/HIGH)

    Feedback signal from PGM-FI in response to AFSA and AFSB

    PARSP_128_01

    PARAMETER SPECIFICATION


    PDSW:
    PDSW
    (ON/OFF)

    Variable capacity A/C compressor pressure switch.

    PARSP_129_01

    PARAMETER SPECIFICATION


    ATCHK:
    ATCHK
    (LOW/HIGH)

    Slow speed data link between PGM-FI and A/T to transmit timing retard request or A/T trouble codes.

    PARSP_130_01

    PARAMETER SPECIFICATION


    ATSDLB:
    ATSDLB
    (H)

    Serial data line from FI to A/T

    PARSP_131_01

    PARAMETER SPECIFICATION


    VTEC PRES SW B1:
    VTEC Oil Pressure Switch Bank 1
    (ON/OFF)

    When oil pressure is applied, the switch changes from ON to OFF.

    This switch is ON at low RPM.
    Bank 1 contains cylinder #1.

    PARSP_132_01

    PARAMETER SPECIFICATION


    VTEC PRES SW B2:
    VTEC Oil Pressure Switch Bank 2
    (ON/OFF)

    When oil pressure is applied, the switch changes from ON to OFF.
    This switch is ON at low RPM.

    PARSP_133_01

    PARAMETER SPECIFICATION


    VTEC SOL B1:
    VTEC Solenoid Valve Bank 1 (Spool Valve)
    (ON/OFF)

    The ECM opens the solenoid valve to change the actuation of engine valve timing and lift to improve performance.
    The change point depends on the engine load conditions.

    Bank 1 contains cylinder #1.

    PARSP_134_01

    PARAMETER SPECIFICATION


    VTEC SOL B2:
    VTEC Solenoid Valve Bank 2 (Spool Valve)
    (ON/OFF)

    The ECM opens the solenoid valve to change the actuation of engine valve timing and lift to improve performance.
    The change point depends on the engine load conditions.

    PARSP_135_01

    PARAMETER SPECIFICATION


    IGDSBL:
    Cessation of injection
    (B)

    Bit changes '1' if injection of each cylinder ceases.
    Bit 0 doesn't always show cylinder #1.

    PARSP_136_01

    PARAMETER SPECIFICATION


    EGR LIFT:
    EGR Valve Lift

    EGR LIFT:(actual) The EGR control reduces NOX in the exhaust gas. It recirculates the exhaust gas into the intake manifold, and mix it into intake mixture to reduce the combustion temperature. The maximum lift quantity: 5 mm.

    PARSP_137_01

    PARAMETER SPECIFICATION


    EGR  L COMMAND:
    EGR Valve Lift Command

    EGR L COMMAND:(command) The EGR control reduces NOX in the exhaust gas. It recirculates the exhaust gas into the intake manifold, and mix it into intake mixture to reduce the combustion temperature. The maximum lift quantity: 5 mm.

    PARSP_138_01

    PARAMETER SPECIFICATION


    IAC COMMAND:
    Idle Air Control Command
    (%)

    Position of IACV in counts.
    The greater the number of counts the more the idle air passage is opened.

    DBW: Calculated air volume with accelerator pedal fully closed.

    PARSP_139_01

    PARAMETER SPECIFICATION


    IXREF/QXREF:
    IXREF/QXREF:

    IXREF : Learned ICMD at IDLE.
    QXREF : Learned QIDL at IDLE.

    PARSP_14_01

    PARAMETER SPECIFICATION


    O2S FB COND:
    Oxygen Sensor Feedback Condition
    (OPEN/CLOSED)

    During warming up, the ECM is in OPEN condition and is not paying attention to the oxygen sensor.
    In CLOSED condition, the ECM uses the oxygen sensor voltage to optimize the air/fuel ratio.

    PARSP_140_01

    PARAMETER SPECIFICATION


    BASADJ:
    BASADJ
    (ON/OFF)

    It indicates 'ON' when the ECM is in base idle air adjusting mode.

    PARSP_141_01

    PARAMETER SPECIFICATION


    TCINH:
    TCINH
    (LOW/HIGH)

    Traction control inhibitor signal

    PARSP_142_01

    PARAMETER SPECIFICATION


    MIL STATUS:
    MIL Status
    (ON/OFF)

    ON : The MIL is turned on and ECM stores MIL indicated DTCs.
    OFF : The MIL is not turned on.

    PARSP_143_01

    PARAMETER SPECIFICATION


    QCKMIL:
    Quick MIL Mode
    (ON/OFF)

    ON : Two trip or driving cycle is canceled,
    then MIL turns on and DTC is stored once failure is detected.

    PARSP_144_01

    PARAMETER SPECIFICATION


    IAB CTRL SOL:
    Intake Air Bypass Control Valve
    (ON/OFF)

    Two air intake paths are provided in the intake manifold.
    The valve is turned ON at low RPM, and the primary intake line that is longer and smaller diameter is used for inertial charging.

    PARSP_145_01

    PARAMETER SPECIFICATION


    IMMOBILIZER:
    Immobilizer
    (BAN/RUN)

    BAN : Immobilizer module prevents ECM from starting the engine.

    RUN : Immobilizer module allows ECM to start the engine.

    PARSP_146_01

    PARAMETER SPECIFICATION


    SFTCMD:
    SFT Command
    (H)

    Parameter changes when ECM control mode is in functional test mode.

    PARSP_147_01

    PARAMETER SPECIFICATION


    SYSFAIL:
    System Failure Status
    (B)

    '1' is indicated when ECM stores more than one DTC.

    PARSP_148_01

    PARAMETER SPECIFICATION


    NTRBCD:
    Number of Trouble Code
    (H)

    Total number of DTCs that ECM stores

    PARSP_149_01

    PARAMETER SPECIFICATION


    FRZSTR:
    Freeze data Status
    (B)

    '1' is indicated when ECM stores freeze data.

    PARSP_15_01

    PARAMETER SPECIFICATION


    AF FB COND:
    Air/Fuel Ratio Feedback Condition
    (OPEN/CLOSED)

    During warm- up, the ECM is in OPEN condition and is not paying attention to the oxygen sensor

    .
    In CLOSED condition, the ECM uses the oxygen sensor voltage to control the air/fuel ratio.

    PARSP_150_01

    PARAMETER SPECIFICATION


    OBDSID:
    OBDSID
    (H)

    On-board system identification.

    PARSP_151_01

    PARAMETER SPECIFICATION


    IDLE TARGET:
    Target idle speed
    (RPM)

    Calculated target idle RPM in ECM.

    The target idle speed varies with the engine coolant water temperature or the engine load, etc.

  • When the engine coolant water temperature is low, the idle speed is high
  • i:Idle speed
    ii:Engine coolant water temperature
    ii-i:Low
    ii-ii:High
    iii:MT,AT/CVT(Neutral)
    iv:AT/CVT(In gear)

  • When the engine load is high, the idle speed is high.
  • i:Idle speed
    ii:Engine load
    ii-i:Low
    ii-ii:High
    iii:No load - Low load
    iv:Medium load(Such as Small Light)
    v:High load(Such as Head Light + Air/Con)

  • US-OBD area only (US, Canada, Korea)
  • The PCM controls the idle speed so that the target idle speed set in advance meets the actual idle speed by comparing both values.

    When the actual idle speed is lower than the target idle speed and the state that the difference is more than a specified value continues for more than a specified time, it is determined as the failure of the idle speed control system. (Too Low = P0506)

    Contrarily, when the idle speed is higher than the target idle speed and the state that the difference is more than a specified value continues for more than a specified time, it is also determined as the failure of the idle speed control system. (Too High = P0507)

    PARSP_152_01

    PARAMETER SPECIFICATION


    MFPLSR:
    Misfire Pulse Rear
    (LOW/HIGH)

    Misfire pulse signal rear bank from 2VI unit to ECM.

    PARSP_153_01

    PARAMETER SPECIFICATION


    MFPLSF:
    Misfire Pulse Front
    (LOW/HIGH)

    Misfire pulse signal front bank from 2VI unit to ECM.

    PARSP_154_01

    PARAMETER SPECIFICATION


    RPHRSTR:
    Peakhold Reset Rear
    (LOW/HIGH)

    2VI sensor peak hold voltage is reset by this peak hold reset signal from ECM.

    PARSP_155_01

    PARAMETER SPECIFICATION


    RPHRSTF:
    Peak hold Reset Front
    (LOW/HIGH)

    2VI sensor peak hold voltage is reset by this peak hold reset signal from ECM.

    PARSP_156_01

    PARAMETER SPECIFICATION


    MISFIRE:
    Misfire

    Misfire accumulated counter for CSF method

    PARSP_157_01

    PARAMETER SPECIFICATION


    IG MISFIRE :
    IG Misfire

    Misfire accumulated counter for 2VI method ignition system problem

    PARSP_158_01

    PARAMETER SPECIFICATION


    FUEL MISFIRE :
    FUEL Misfire

    Misfire accumulated counter for 2VI method fuel system problem

    PARSP_159_01

    PARAMETER SPECIFICATION


    MISFIRED CYL:
    Misfired Cylinder
    (B)

    Misfired cylinder bit information

    In case of No.1 and No.3 cylinder have misfired.
    00000101

    In case of No.6 cylinder has misfired.
    00100000

    95-97MY ACCORD V6
    Bit : 5 4 3 2 1 0
    Cyl. # : 6 3 5 2 4 1
    Others
    Bit : 5 4 3 2 1 0
    Cyl. # : 6 5 4 3 2 1

    PARSP_16_01

    PARAMETER SPECIFICATION


    AF FB CMD:
    Air/Fuel Ratio Feedback Command
    Air/Fuel (AF) Ratio

    The target air/fuel ratio that the ECM controls from the oxygen sensor data.

    OPERATING RANGE (IDLE)
    (14.2A/F - 15.2A/F)

    PARSP_160_01

    PARAMETER SPECIFICATION


    MFCYLM:
    Misfire Cylinder Random
    (B)

    Random misfire information

    PARSP_161_01

    PARAMETER SPECIFICATION


    MFPINS:
    Misfire

    Latched MFPLS signal low period when ECM detects misfire.

    1 LSB = 16 microseconds

    PARSP_162_01

    PARAMETER SPECIFICATION


    MFPMAX:
    Misfire

    Maximum data of MFPINS.

    1 LSB = 16 microseconds

    PARSP_163_01

    PARAMETER SPECIFICATION


    O2S HEATER S1:
    Oxygen Sensor Heater Sensor 1
    (ON/OFF)

    A heater that stabilizes oxygen sensor performance and gets it working sooner.
    It turns off if the battery voltage is above 16 volts.
    Sensor 1 is closest to the engine.

    OPERATING RANGE (IDLE)
    (ON)

    PARSP_164_01

    PARAMETER SPECIFICATION


    IAB LOW CTRL SOL:
    Intake Air Bypass Low Control Solenoid Valve
    (ON/OFF)

    Satisfactory power performance is achieved by closing and opening the intake air bypass.

    LOW RPM range: ON
    Middle RPM range: OFF
    High RPM range: OFF

    PARSP_165_01

    PARAMETER SPECIFICATION


    IAB HI CTRL SOL:
    Intake Air Bypass High Control Solenoid Valve
    (ON/OFF)

    Satisfactory power performance is achieved by closing and opening the intake air bypass.

    LOW RPM range: ON
    Middle RPM range: ON
    High RPM range: OFF

    PARSP_166_01

    PARAMETER SPECIFICATION


    HO2S:
    Heated Oxygen Sensor
    (mA)

    A sensor that detects the amount of oxygen content in the exhaust gases.

    OPERATING RANGE
    (-8.89mA - 8.89mA)

    PARSP_167_01

    PARAMETER SPECIFICATION


    AT Lockup B:
    Solenoid valve operation

    - When the coil is energized, the magnetic flux generated on the coil pulls the plunger core together with the valve. The valve is separated from the valve seat and the valve seat opens.

    - When the valve seat opens, the pressurized fluid flows from the inlet to the outlet. Solenoid valve activation

    - The solenoid valve A determines the lockup status (ON/OFF). When the drive information is output from the computer to the LCA drive circuit, the LCA drive circuit activates the solenoid coil A. Then the valve and the valve seat of the solenoid valve open, and the lockup control is ON.

    - The solenoid valve B contols the lockup area (low, middle, high) in the lockup control ON range. When the solenoid coil A is ON and B is OFF, the lockup control is in the low range.

    - When the solenoid coil A remains ON and the solenoid coil B is turned ON/OFF by the LCB drive circuit, the lockup control is in the middle range. This controls the timed open area between the valve and valve seat of the solenoid coil B.

    - When the solenoid coils A and B are both ON, the lockup control is in the high range.

    PARSP_168_01

    PARAMETER SPECIFICATION


    ETR:
    Electric Control Lock-up Clutch Slip Ratio
    (%)

    100% indicates the lock-up clutch is fully engaged.

    PARSP_169_01

    PARAMETER SPECIFICATION


    VTEC SOL 1:
    VTEC Solenoid Valve 1
    (ON/OFF)

    The ECM opens the solenoid valve to change the actuation of engine valve timing and lift to improve performance.
    The change point (Low-Mid) depends on the engine load conditions.

    PARSP_17_01

    PARAMETER SPECIFICATION


    Oxygen Sensor Heater:
    HO2S (AF) S1 HEATER
    (ON/OFF)

    - The data is indicated with ON/OFF.

    - ON/OFF of the oxygen sensor heater is controlled by the ECU, and it is normally ON. It turns OFF if the coolant temperature is 0°C or lower, the battery voltage is above 16V, or when the engine is stopped.

    Reference operating range (Idle)
    (ON)

    PARSP_170_01

    PARAMETER SPECIFICATION


    VTEC SOL 2:
    VTEC Solenoid Valve 2
    (ON/OFF)

    The ECM opens the solenoid valve to change the actuation of engine valve timing and lift to improve performance.
    The change point (Mid-High) depends on the engine load conditions.

    PARSP_171_01

    PARAMETER SPECIFICATION


    KNOCK ADVANCE:
    Knock Advance Angle
    (°)

    Supplementary spark advance angle calculated from knock sensor

    PARSP_172_01

    PARAMETER SPECIFICATION


    TMBLVL:
    Transmission Signal B Level
    (LOW/HIGH)

    It indicates the voltage level of TMB signal line.

    PARSP_173_01

    PARAMETER SPECIFICATION


    FTP SENSOR:
    Fuel Tank Pressure Sensor
    (V)(kPa)(MPa)(kgf/cm2)(mmHg)(inHg)(psi)(Pa)
    Unit Conversion Type: PRESSURE

    It indicates difference in pressure from atmosphere.

    OPERATING RANGE
    -8kPa - 8kPa
    -62mmHg - 62mmHg
    -2.5inHg - 2.5inHg
    (0.0V - 5.0V)

    Possible Variance:
    (Fuel fill cap open to atmosphere)
    ±0.6kPa ±4.5mmHg
    ±0.2inHg 2.3V-2.7V

    PARSP_174_01

    PARAMETER SPECIFICATION


    EVAP BYPASS SOL:
    Evaporative Bypass Solenoid Valve
    (ON/OFF)

    EVAP 2 way valve is by passed when the solenoid valve is controlled to ON.

    PARSP_175_01

    PARAMETER SPECIFICATION


    EVAP CVS VALVE:
    Evapolative Canister Vent Shut Solenoid Valve
    (ON/OFF)

    It closes the canister vent.

    PARSP_176_01

    PARAMETER SPECIFICATION


    FAN HIGH CTRL:
    Fan High Control
    (ON/OFF)

    When 2-stage radiator fan is controlled to high mode by ECM, the fan high control indicates ON.

    PARSP_177_01

    PARAMETER SPECIFICATION


    FAN LOW CTRL:
    Fan Low Control
    (ON/OFF)

    When 2-stage radiator fan is controlled to low mode by ECM, the fan low control indicates ON.

    PARSP_178_01

    PARAMETER SPECIFICATION


    FAN CTRL ECT:
    Fan Control Engine Coolant Temperature Sensor
    (°C) (°F) (V) (H.LIMIT) (L.LIMIT)
    Unit Conversion Type: TEMPERATURE
     

    OPERATING RANGE (IDLE)
    70°C - 100°C
    158°F - 212°F
    1.4V - 0.6V


    Possible Variance:
    ±8°C (at 100°C)
    ±14°F (at 212°F)

    PARSP_179_01

    PARAMETER SPECIFICATION


    HO2S S1:
    Heated Oxygen Sensor Sensor 1
    (mA)

    A sensor that detects the amount of oxygen content in the exhaust gases.
    Sensor 1 is closest to the engine.

    OPERATING RANGE
    (-8.89mA - 8.89mA)

    PARSP_180_01

    PARAMETER SPECIFICATION


    A/T D SWITCH:
    A/T D Position Switch
    (ON/OFF)

    When the A/T shift lever is shifted to the D position, the A/T D switch indicates ON to the ECM (electrically closed).

    PARSP_181_01

    PARAMETER SPECIFICATION


    M/T SHIFT LOCK:
    M/T SHIFT LOCK RELAY
    (ON/OFF)

    It indicates ON when the ECM controls ON to the shift lock relay.

    PARSP_182_01

    PARAMETER SPECIFICATION


    LCHSTS:
    LATCHED STARTER SWITCH SIGNAL
    (ON/OFF)

    It indicates ON once STS has been turned ON.

    PARSP_183_01

    PARAMETER SPECIFICATION


    RVTS:
    RE VTEC SOL
    (ON/OFF)

    It indicates ON when the VTS circuit is normal and VTS is ON.

    When the circuit has a problem, it stays ON or OFF.

    PARSP_184_01

    PARAMETER SPECIFICATION


    HO2S S1:
    Heated Oxygen Sensor Sensor 1
    (mA)

    A sensor that detects the amount of oxygen content in the exhaust gases.
    Sensor 1 is closest to the engine.

    Sensor characteristic:
    Negative Value ...Lean
    Around 0 .........Ideal
    Positive Value....Rich

    PARSP_185_01

    PARAMETER SPECIFICATION


    EPS SIGNAL:
    Electrical Power assist Steering Signal
    (LOW/HIGH)

    It indicates the voltage level of EPS signal line.
    This parameter changes to HIGH when the electrical load of the EPS becomes higher than a specified value.

    PARSP_186_01

    PARAMETER SPECIFICATION


    FUEL PRES.:
    Fuel Pressure on Fuel Rail(Gauge)
    (kPaG) (psig)
    Unit Conversion Type: FUEL PRESSURE GAUGE

    This indicates the gauge pressure of fuel which is calculated from FP SENSOR output.

    PARSP_187_01

    PARAMETER SPECIFICATION


    FUEL RAIL PRESSURE SENSOR:
    Fuel Pressure Sensor on Fuel Rail
    (kPa)(mmHg)(in.Hg)(V)(kgf/cm2)
    Unit Conversion Type: PRESSURE
     

    This indicates the pressure of fuel which is regulated by the pressure regulator.

    OPERATING RANGE (IDLE)
    270kPa - 360kPa
    2025mmHg - 2700mmHg
    79inHg - 106inHg

    PARSP_188_01

    PARAMETER SPECIFICATION


    FUEL TEMPERATURE SENSOR:
    Fuel Temperature Sensor on Fuel Rail
    (°C) (°F) (V)
    (H.LIMIT) (L.LIMIT)
    Unit Conversion Type: TEMPERATURE

    This indicates the temperature of fuel in the fuel rail.

    PARSP_189_01

    PARAMETER SPECIFICATION


    FTP SENSOR:
    Fuel Tank Pressure Sensor on Fuel Tank Junction Box
    (MPa) (V)
    Unit Conversion Type: CNG TANK PRESSURE

    This indicates the pressure of fuel in the fuel tank.

    PARSP_190_01

    PARAMETER SPECIFICATION


    FTT SENSOR:
    Fuel Tank Temperature Sensor on Fuel Tank Junction Box
    (°C) (°F) (V) (H.LIMIT) (L.LIMIT)
    Unit Conversion Type: TEMPERATURE

    This indicates the temperature of fuel in the fuel tank.

    PARSP_191_01

    PARAMETER SPECIFICATION


    STARTER RELAY:
    Starter Motor Relay
    (ON/OFF)

    Control signal for starter motor control relay.
    While the INJECTOR MODE is ON, ECM controls this relay OFF to inhibit the starter motor turning.

    PARSP_192_01

    PARAMETER SPECIFICATION


    INJECTOR MODE:
    Injector Mode Control Condition
    (ON/OFF)

    It indicates ON, right after the ignition switch is turned ON under the cold circumstances, to avoid the sticking of injector.

    PARSP_193_01

    PARAMETER SPECIFICATION


    MAIN RELAY:
    Main Relay
    (ON/OFF)

    This is the relay which supplies power to the fuel tank internal solenoid valve and fuel pressure regulator shut-off solenoid valve.

    PARSP_194_01

    PARAMETER SPECIFICATION


    LOW FUEL INDICATOR.:
    Low Fuel Indicator Light
    (ON/OFF)

    It indicates ON when the ECM controls the low fuel indicator light on.
    And it blinks if the malfunction has occurred in the FTP SENSOR or FTT SENSOR.

    PARSP_195_01

    PARAMETER SPECIFICATION


    FUEL METER CTRL:
    Fuel Meter Control
    (%)

    This indicates the percentage of remaining fuel in the fuel tank, that is calculated from FTP SENSOR and FTT SENSOR.

    PARSP_196_01

    PARAMETER SPECIFICATION


    BLOCK F INFO:
    BLOCK F INFORMATION
    (H)

    PARSP_197_01

    PARAMETER SPECIFICATION


    ECT LAMP 1:
    Engine Coolant Temperature Lamp 1
    (ON/OFF)

    This lamp turns ON when the engine coolant is in cold (less than 56°C).

    PARSP_198_01

    PARAMETER SPECIFICATION


    ECT LAMP 2:
    Engine Coolant Temperature Lamp 2
    (ON/OFF)

    This lamp flashes when the engine coolant is heated (above 118°C), and turns ON when it is overheated (above 124°C).

    PARSP_199_01

    PARAMETER SPECIFICATION


    TP SWITCH:
    Throttle Position Switch
    (ON/OFF)

    It indicates ON when the throttle is fully closed.

    PARSP_200_01

    PARAMETER SPECIFICATION


    EGT SENSOR:
    Exhaust Gas Temperature Sensor
    (°C) (°F) (V) (H.LIMIT) (L.LIMIT)
    Unit Conversion Type: TEMPERATURE

    This shows the temperature of exhaust gases.

    OPERATING RANGE
    (Driving)
    500°C - 700°C
    1060°F - 1484°F
    3.4V - 0.9V

    PARSP_201_01

    PARAMETER SPECIFICATION


    WASTEGATE SOL:
    WasteGate Solenoid Valve
    (%)

    It indicates the drive percentage of the solenoid valve which regulates the boost pressure.

    PARSP_202_01

    PARAMETER SPECIFICATION


    RELIEF VALVE SOL:
    Relief Valve Solenoid
    (ON/OFF)

    To avoid the abnormal pressure rising and surge noise,
    ECM controls the solenoid valve to ON (open).

    PARSP_203_01

    PARAMETER SPECIFICATION


    ISTPIM:
    IACV Step motor Inspection Mode
    (B)

    It indicates '1' when the ECM is in a inspection mode.

    PARSP_204_01

    PARAMETER SPECIFICATION


    IVSMSTP:
    IACV Step Motor Step
    (DEC)

    It indicates the position of IACV stepping motor.

    PARSP_205_01

    PARAMETER SPECIFICATION


    IVSMDIR1:
    IACV Step Motor Current Direction 1
    (B)

    PARSP_206_01

    PARAMETER SPECIFICATION


    IVSMDIR2:
    IACV Step Motor Current Direction 2
    (B)

    PARSP_207_01

    PARAMETER SPECIFICATION


    FPTDR:
    Input Voltage Level of FPTDR line
    (LOW/HIGH)

    It indicates the voltage level of FPTDR line.

    PARSP_208_01

    PARAMETER SPECIFICATION


    RETARD REQUEST:
    Retard Request status
    (NO) (YES) (FAIL)

    It indicates the retard request from TCS control unit.

    NO: No retard requested
    YES: Retard requested
    FAIL: TCS system failure

    PARSP_209_01

    PARAMETER SPECIFICATION


    PFINH:
    Output Voltage level of PFINH line
    (LOW/HIGH)

    It indicates the voltage level of PFINH line.

    PARSP_210_01

    PARAMETER SPECIFICATION


    RETARD ACTION:
    Retard Action status
    (NO) (YES) (FAIL)

    It indicates the retard action done by the ECM.

    NO: Not retarding
    YES: Retarding
    FAIL: Retard impossible

    PARSP_211_01

    PARAMETER SPECIFICATION


    KSOK:
    Knock Sensor OK
    (B)

    It indicates '1' when the Knock Sensor is OK.

    PARSP_212_01

    PARAMETER SPECIFICATION


    CURRENT SENSOR:
    Air Pump Electric Current Sensor
    (V)

    It indicates the output voltage of the current sensor for Air pump.

    PARSP_213_01

    PARAMETER SPECIFICATION


    AIR PUMP:
    Secondary Air Injection Pump
    (A)

    The Electric Current Sensor detects the
    current between the Battery and the Air Pump.

    PARSP_214_01

    PARAMETER SPECIFICATION


    AIR PUMP SIGNAL
    Output Voltage level of Air Pump Motor
    (LOW/HIGH)

    It indicates 'LOW' when the Air Pump Motor is active.

    PARSP_215_01

    PARAMETER SPECIFICATION


    AIR PUMP RELAY:
    Air Pump Relay
    (ON/OFF)

    The ECM makes the Air Pump Relay turn 'ON' to
    start the Air Pump Motor.

    PARSP_216_01

    PARAMETER SPECIFICATION


    AIR CONTROL SOL:
    Air Control Solenoid Valve (Secondary Air Injection control Valve)
    (ON/OFF)

    When this solenoid is turned 'ON', secondary
    air is supplied to Exhaust Port by the Air Pump Motor.

    PARSP_217_01

    PARAMETER SPECIFICATION


    SOC:
    Status Of Charge
    (%) (V)
    Unit Conversion Type: IMA BATTERY

    It indicates the remaining capacity for the Battery Module.

    PARSP_218_01

    PARAMETER SPECIFICATION


    D/C CONVERTER CONTROL:
    D/C Converter Control
    (12.5V/14.5V)

    ELD Unit
    - The ELD unit detects the magnetic flux generated in the main wire harness of the vehicle, by the pickup for the magnetic flux detection. This magnetic flux is in proportion to the current amount of the harness, therefore, increase/decrease of the electric power consumption can be detected by monitoring the magnetic flux.

    - Increase/decrease amount of the electric power consumption is output to the PGM-FI ECU via the signal output circuit.

    - The output signal of the electric power consumption has characteristics in which the consumption increases, as the signal voltage decreases.

    Control
    - The PGM-FI computer detects the electric power consumption signal, and calculates the charging and discharging balance by the generated electric power signal (ACGF) from ACG. Then, it outputs the control signal to ACGC to prevent over discharge, and controls the charging and discharging balance.

    - When the generated electric power decreases, the ON time of ACG generated electric power signal becomes longer. In addition, ACG control signal is 0V when 14.5V is output, and it is power voltage when 12.5V is output.

    - ELD (Electrical Load Detector ) sensor (ELD) (Training textII) - The ELD sensor is installed on the main fuse box. It detects the electric load amount used via the vehicle from the current flow of the main power harness.

    - The ELD sensor has the unit structure with an amplifier. It detects the load current change of the vehicle by the current sensor, amplifies it by the amplifier, and converts it into the signal voltage.

    PARSP_219_01

    PARAMETER SPECIFICATION


    A/T R SWITCH:
    A/T R Position Switch
    (ON/OFF)


    When the A/T shift lever is shifted to the R position, the A/T R switch indicates ON to the ECM (electrically closed).

    4R_FI_ATPR_OBS

    PARAMETER SPECIFICATION


    A/T R SWITCH:
    A/T R Position Switch
    (ON/OFF)


    When the A/T shift lever is shifted to the R position, the A/T R switch indicates ON to the ECM (electrically closed).

    Valid data range & sampling interval

    This On Board Snapshot parameter is available only following range and sampling interval.

    -15 to 0 (sec): 1000 msec sampling

    PARSP_220_01

    PARAMETER SPECIFICATION


    BACK-UP LIGHT SW:
    Back-Up Light Switch
    (ON/OFF)

    If ON is shown, Back-up light switch is turned ON.

    PARSP_221_01

    PARAMETER SPECIFICATION


    STARTER CTRL:
    Starter Control
    (ON/OFF)

    If the 'ON' is shown,
    the Starter Cut Relay is turned on and the Engine is started by Starter motor.

    PARSP_222_01

    PARAMETER SPECIFICATION


    IMA STANDBY:
    IMA Stand-by Status
    (YES/NO)

    The IMA STANDBY shows condition of the IMA.
    If NO is shown, the IMA cannot assist the engine.

    PARSP_223_01

    PARAMETER SPECIFICATION


    IDLE STOP CONTROL:
    Idle Stop Control
    (ON/OFF)

    If ON is shown, the ECM is in Idle Stop control mode.

    PARSP_224_01

    PARAMETER SPECIFICATION


    IMA TORQUE:
    IMA Motor Torque
    (N·m) (kgf·m) (V)
    Unit Conversion Type: IMA TORQUE

    This indicates the status of the IMA Motor actual torque.

    PARSP_225_01

    PARAMETER SPECIFICATION


    ENGTRQ SIGNAL:
    Engine Torque Signal
    (%)

    Engine torque signal is calculated on MAP sensor value.
    ECM transmits the signal to Motor Control Module.

    PARSP_226_01

    PARAMETER SPECIFICATION


    IMA REQUEST:
    IMA Output Request
    (kW) (V)
    Unit Conversion Type: IMA REQUEST

    This indicates the target value which the ECM requests of the Motor
    Control Module for Assist or Regeneration.

    PARSP_229_01

    PARAMETER SPECIFICATION


    BBP SENSOR:
    Brake Boost Pressure Sensor
    (V)(kPa)(MPa)(kgf/cm2)(mmHg)(inHg)(psi)(Pa)
    Unit Conversion Type: PRESSURE

    This indicates the pressure of the Brake Booster.

    PARSP_232_01

    PARAMETER SPECIFICATION


    CMP CTRL:
    Camshaft Position Sensor Control
    (°)

    Camshaft position Sensor detects the CAM angle
    controlled by the camshaft actuator.

    OPERATING RANGE (IDLE)
    (-20° - 70°)

    PARSP_233_01

    PARAMETER SPECIFICATION


    CMP CTRL CMD:
    Camshaft Position Sensor Control Command
    (°)

    ECU calculates the target angle of the camshaft,
    and controls VTC Control Valve Solenoid.

    OPERATING RANGE
    (-20° - 70°)

    PARSP_234_01

    PARAMETER SPECIFICATION


    VTC SOL DUTY:
    VTC Control Valve Solenoid Duty
    (%)

    It indicates the drive percentage to make the
    CMP actuator of a target angle.

    OPERATING RANGE
    (0% - 100%)

    PARSP_235_01

    PARAMETER SPECIFICATION


    VTC STATUS:
    VTC Status
    (ON/OFF)

    It indicates ON, when the VTC system is active.

    PARSP_236_01

    PARAMETER SPECIFICATION


    KNOCK SENSOR:
    Knock Sensor

    - The knock sensor detects the knocking vibration when high load is applied to the engine. If the vibration exceeds a certain level, it reduces knocking by controlling the ignition timing (retard) to optimum level.

    - If the vibration exceeds the judgment level, the judgment level signal is output to the computer via the detection circuit. The computer receives this signal, and retards the ignition timing until this signal disappears.

    Reference operating range
    (0V - 5V)

    PARSP_237_01

    PARAMETER SPECIFICATION


    HO2S S3 HEATER:
    Oxygen Sensor Sensor 3 Heater
    (ON/OFF)

    A heater that stabilizes oxygen sensor performance and gets it working sooner.

    PARSP_238_01

    PARAMETER SPECIFICATION


    IMT(IMRC) VALVE POSITION SENSOR:
    Intake Manifold Tuning(Intake Manifold Runner Control) Valve Position Sensor
    (V)

    It indicates the position of IMT(IMRC) valve by voltage.

    OPERATING RANGE (IDLE)
    (0V - 5V)

    PARSP_239_01

    PARAMETER SPECIFICATION


    SUB BRAKE SWITCH:
    Idle Stop Sub Brake Switch
    (ON/OFF)

    It indicates 'OFF' when the brake pedal is depressed.

    PARSP_240_01

    PARAMETER SPECIFICATION


    REVERSE LOCK SOL:
    Reverse Select Lock Solenoid
    (ON/OFF)(N/A : Not equipped)

    When this solenoid is turned 'ON', it is impossible to select 'Reverse Gear'.

    PARSP_241_01

    PARAMETER SPECIFICATION


    A/C TEMP S:
    Air Conditioning Evaporator Temperature Sensor
    (°C) (°F) (V)
    Unit Conversion Type: TEMPERATURE

    It indicates the air conditioner evaporator temperature sensor output voltage.

    PARSP_242_01

    PARAMETER SPECIFICATION


    HO2S S3:
    Heated Oxygen Sensor Sensor 3
    (V)

    A sensor that detects the amount of oxygen content in the exhaust gases.

    PARSP_243_01

    PARAMETER SPECIFICATION


    CKP PULSER F/B LEARN:
    CKP Pulser Feed Back Learn Condition
    (Completed/Not Completed)

    This shows whether the vehicle has learned misfire detection and enhancement of accuracy.It indicates 'Completed' if this learning has been completed.

    <Enable Criteria>
    ECT at 176°F(80°C) or higher.

    <Procedure>
    Test-drive the vehicle on a level road. Decelerate (with the throttle fully closed) from an engine speed of 2,500 rpm to 1,000 rpm with the A/T in 2 position or M/T in 1st gear.

    PARSP_244_01

    PARAMETER SPECIFICATION


    CKP PULSER CAL STATUS:
    CKP Pulser Learn Calculation Status
    (1/0)

    This shows the state under the calculation of the pulser tolerance compensation value in ECM.
    It indicates '1' if ECM is in under calculation.

    PARSP_245_01

    PARAMETER SPECIFICATION


    SOC:
    State Of Charge
    (%)

    This parameter displays the battery module state of change (SOC) of the IMA system in percentage.
    The system's SOC is computed by the MCM using IMA Battery temperature, voltage, and current, and inputs the information to the ECM/PCM via CAN.
    The ECM/PCM controls the quantity of assist or generateration to maintain the battery module SOC within a specified range. If the battery module SOC is out of the specified range, the MCM stops the use of the IMA Motor to prevent over-discharge/overcharge.
    If a problem occurs with the IMA system, for example low battery module SOC, low temperature, faulty IMA system, etc., the ECM/PCM will use the 12V starter instead of the IMA motor.
    When a communication error occurs with the MCM, the latest value normally received before the error is output.

    OPERATING RANGE
    (0% - 100%)

    PARSP_246_01

    PARAMETER SPECIFICATION


    MOT BATT TEMP:
    Motor Battery Temperature
    (°C) (°F)
    Unit Conversion Type: TEMPERATURE

    It indicates the temperature of Battery module.

    OPERATING RANGE
    -30°C- 60°C
    -22°F - 140°F

    PARSP_247_01

    PARAMETER SPECIFICATION


    D/C CTRL VOL:
    D/C Convertor Control Voltage
    (V)

    It indicates the Battery charging voltage of the D/C Convertor in standard(14.5V) mode.

    PARSP_248_01

    PARAMETER SPECIFICATION


    VPS SOL:
    Valve Pause System Solenoid Valve
    (ON/OFF)

    To save fuel consumption, the ECM controls the solenoid valve not to lift both Intake and Exhaust valves without controlling the ignition system while cruising and deceleration.

    It indicates ON when ECM controls not to lift valve. (when the VSP is active.)

    PARSP_249_01

    PARAMETER SPECIFICATION


    EOP SENSOR:
    Engine Oil Pressure Sensor
    (V) (kgf/cm2) (kPa) (psi)
    Unit Conversion Type: OIL PRESSURE

    This shows the pressure of the engine oil.

    OPERATING RANGE
    0.0kgf/cm2 - 9.9kgf/cm2

    PARSP_250_01

    PARAMETER SPECIFICATION


    EOT SENSOR:
    Engine Oil Temperature Sensor
    (°C) (°F) (V)
    Unit Conversion Type: TEMPERATURE

    This shows the temperature of engine oil.

    PARSP_251_01

    PARAMETER SPECIFICATION


    ENG RESTART COND:
    Engine Restart Condition
    (OK/NG)

    It indicates the vehicle state which can be restarted after the engine stop by the auto idling stop system.

    PARSP_252_01

    PARAMETER SPECIFICATION


    MOT ECM SIGNAL:
    Motor ECM Signal Status
    (OK/NG)

    This parameter shows the status of communica-tion between the FI ECM and the MOT ECM.

    PARSP_253_01

    PARAMETER SPECIFICATION


    MCM STANBY:
    MCM Stand-by status
    (OK/NG)

    It indicates status of Motor ECM.
    When this parameter indicates OK, MOT ECM works to control assist and regenerative power of the IMA motor.

    PARSP_254_01

    PARAMETER SPECIFICATION


    IGRTNI:
    IGRTNI
    (V)

    OPERATING RANGE
    0V - 5V

    PARSP_255_01

    PARAMETER SPECIFICATION


    IGRTNE:
    IGRTNE
    (V)

    OPERATING RANGE
    0V - 5V

    PARSP_256_01

    PARAMETER SPECIFICATION


    IMA TORQUE:
    IMA Motor Torque
    (N·m) (kgf·m)
    Unit Conversion Type: IMA TORQUE

    This indicates the status of the IMA Motor actual torque.

    OPERATING RANGE
    -15kgf·m - 15kgf·m

    PARSP_257_01

    PARAMETER SPECIFICATION


    IMA REQUEST:
    IMA Output Request
    (kW)

    This indicates the target value which the ECM requests of the Motor Control Module for Assist or Regeneration.

    PARSP_258_01

    PARAMETER SPECIFICATION


    IMA OUTPUT:
    IMA Output
    (kw)

    This indicates the actual electric power which the ECM requests of the MCM for assist or regeneration.

    PARSP_259_01

    PARAMETER SPECIFICATION


    VPS STATUS:
    Valve Pause System Status
    (ON/OFF)

    It indicates ON, when the valve pauses.

    PARSP_26_01

    PARAMETER SPECIFICATION


    BATTERY:
    Battery Voltage (V)

    Standard condition:12V

    The battery is charged from the generator at about 12V to 15V while the engine is running.
    BATTERY indicates the battery voltage whenever ignition switch is on.

    PARSP_260_01

    PARAMETER SPECIFICATION


    MOTTQLMTX:
    MOTTQLMTX
    (kgf·m)

    OPERATING RANGE
    0kgf·m - 5kgf·m
    Unit Conversion Type: IMA TORQUE

    PARSP_261_01

    PARAMETER SPECIFICATION


    DAMPING CTRL:
    Damping Control Status
    (ON/OFF)

    The Damping Control is control function to ease the fluctuation in revolution speed with IMA motor.
    It shows ON, the function is active.

    PARSP_262_01

    PARAMETER SPECIFICATION


    PSTBAT:
    PSTBAT
    (ON/OFF)

    It shows the IMA power saving information when the temperature of BCM is out of range. attery
    It indicates ON, while saving the power.

    PARSP_263_01

    PARAMETER SPECIFICATION


    PSVBATAL:
    PSVBATAL
    (ON/OFF)

    This indicates the IMA power saving information when all valtage of;BCM is out of range.
    It indiates ON, while saving the power.

    PARSP_264_01

    PARAMETER SPECIFICATION


    PSVBATPT:
    PSVBATPT
    (ON/OFF)

    This indicates the IMA power saving information when individual voltage of BCM is out of range.
    It indicates ON, while saving the power.

    PARSP_265_01

    PARAMETER SPECIFICATION


    PSSOC:
    PSSOC
    (ON/OFF)

    This indicates the IMA power saving information when SOC of IMA battery is out of suitable range.
    It indicates ON, while saving the power.

    PARSP_266_01

    PARAMETER SPECIFICATION


    PSMOTTRQ:
    PSMOTTRQ
    (ON/OFF)

    This indicates the IMA power saving information when individual voltage of BCM is out of range.
    It indicates ON, while saving the power.

    PARSP_267_01

    PARAMETER SPECIFICATION


    RESTART FAN
    Restart Fan Control
    (ON/OFF)

    The ECM controls the main Fan to remove heat from engine room after the Ignition turns off.
    It shows ON,when ECU controls the main Fan.

    PARSP_268_01

    PARAMETER SPECIFICATION


    MAX ENG SPD:
    Maximum Engine Speed
    (RPM)

    This parameter displays the engine speed when an Engine Over-Speed Condition is detected. If an Engine Over-Speed Condition has not been detected, 0 is display.

    PARSP_269_01

    PARAMETER SPECIFICATION


    OVER ENG TM:
    Engine Over speed Total Time
    (sec)

    This parameter shows the total time that the engine speed was over the limit.

    PARSP_27_01

    PARAMETER SPECIFICATION


    ELD:
    ELD

    - The ELD unit detects the magnetic flux generated in the main wire harness of the vehicle, by the pickup for the magnetic flux detection. This magnetic flux is in proportion to the current amount of the harness, therefore, increase/decrease of electric power consumption can be detected by monitoring the magnetic flux.

    - Increase/decrease amount of the electric power consumption is output to the PGM-FI ECU via the signal output circuit.

    - The output signal of the electric power consumption has characteristics in which consumption increases, as the signal voltage decreases.

    - The ELD sensor is installed on the main fuse box. It detects the electric load amount used via the vehicle from the current flow of the main power harness.

    - The ELD sensor has the unit structure with an amplifier. It detects the load current change of the vehicle by the current sensor, amplifies it by the amplifier, and converts it into the signal voltage.

    Fig: ELD unit
    i : Pick-up
    ii : IG1
    iii : ELD unit
    iv : Detection circuit
    v : Signal output circuit
    vi : ACG
    vii : EL
    viii: ACGC
    ix :ACGF
    x : ECU
    xi : Detection circuit
    xii: Control signal
    xiii: Detection circuit
    xiv: Computer

    Fig: Signal output characteristics
    Y : V
    X : Electric power consumption

    PARSP_270_01

    PARAMETER SPECIFICATION


    GEAR POSITION:
    Gear Position

    This shows the estimated gear position is calculated from both of the Main shaft speed sensor and the Countershaft speed sensor.

    After IG ON, this parameter shows "Neutral or unknown".
    After engine is started, ECU estimated gear position as like below figure image.


    Example) This parameter shows "1" at A. When the vehicle condition is changed from A to B, this parameter shows "2". In the same way, this parameter value will be from "2" to "1" when the vehicle status is changed from B to A.

    Fig: Image of the routine to estimate gear position (6th gear position)
    X: Engine speed (Main shaft speed)
    Y: Vehicle speed (Countershaft speed)

    NOTE:

    PARSP_271_01

    PARAMETER SPECIFICATION


    M SHAFT SPD:
    Mainshaft Speed
    (RPM)
    (N/A : Not equipped)

    Mainshaft speed is converted from the mainshaft speed sensor.
    NOTE:06 ACCORD (MT) does not support this parameter.

    PARSP_272_01

    PARAMETER SPECIFICATION


    IAT SENSOR 2:
    Intake Air Temperature Sensor 2
    (°C) (°F) (V)
    Unit Conversion Type: TEMPERATURE

    The IAT sensor detects changes in intake air temperature using a thermistor which is a temperature dependent resistor, and converts it to signal voltage.

    OPERATING RANGE (IDLE)
    25°C - 90°C
    77°F - 194°F
    2.3V - 0.4V

    PARSP_273_01

    PARAMETER SPECIFICATION


    MAF SENSOR:
    Mass Air Flow Sensor
    (V) (g/s)
    Unit Conversion Type: AIR FLOW

    A sensor indicates the amount of air flowing into the engine.

    PARSP_274_01

    PARAMETER SPECIFICATION


    TP SENSOR:
    Absolute Throttle Position Sensor
    (V) (%)
    Unit Conversion Type: ANGLE

    This sensor indicates the absolute throttle opening value as calculated from voltage input form TP sensor.


    OPERATING RANGE (IDLE)
    (Fully closed)
    4% - 14%
    -0.2V - 0.7V

    (DBW)
    4% - 20%
    0.2V - 1.0V

    PARSP_275_01

    PARAMETER SPECIFICATION


    THIDLL:
    Learned Throttle Position
    (°)

    It indicates the learned relative valve position by ECM at idling.

    PARSP_276_01

    PARAMETER SPECIFICATION


    THROTTLE VLV:
    Throttle Valve Position (ETCS)
    (°)

    This indicates the relative throttle valve angle controlled by throttle body.

    PARSP_277_01

    PARAMETER SPECIFICATION


    TARGET TH VLV:
    Target Throttle Valve Position (ETCS)
    (°)

    The ECM calculates the target angle from the accelerator position sensor input and the driving conditions.

    PARSP_278_01

    PARAMETER SPECIFICATION


    TP SENSOR-A:
    Throttle Position Sensor A
    (V)

    A potentiometer connected to the throttle valve shaft.
    It indicates the actual voltage on the TP sensor A.

    PARSP_279_01

    PARAMETER SPECIFICATION


    TP SENSOR-B:
    Throttle Position Sensor B
    (V)

    This sensor is a supplemental sensor.
    The ECM/PCM compares the voltage from throttle position sensor A and throttle position sensor B to detect failures.

    PARSP_28_01

    PARAMETER SPECIFICATION


    IMA:
    Idle Mixture Adjuster
    (V)

    A variable resistor that controls the idle mixture

    OPERATING RANGE (IDLE)
    0.08V - 4.92V

    PARSP_280_01

    PARAMETER SPECIFICATION


    IDLE TARGET TH:
    Target Throttle Valve Position at Idle
    (°)

    This indicates the target angle based on engine rotation and the amount of air flow.

    PARSP_281_01

    PARAMETER SPECIFICATION


    TP A - B:
    Correlation angle of TP Sensor A and TP Sensor B
    (°)

    This indicates the correlation angle of TP sensor A and TP sensor B.

    PARSP_282_01

    PARAMETER SPECIFICATION


    VSA REQ TH:
    Requested Throttle Valve Position by VSA control module
    (°)

    This indicates the throttle position requested by the VSA module control.

    PARSP_283_01

    PARAMETER SPECIFICATION


    CRUS REQ TH:
    Requested Throttle valve Position by Cruise Control Module
    (°)

    This indicates the throttle position requested by the cruise control.

    PARSP_284_01

    PARAMETER SPECIFICATION


    MOTOR DUTY:
    Motor Output Duty
    (%)

    Output duty of motor controlled by TACM(Throttle Actuator Control Module).

    PARSP_285_01

    PARAMETER SPECIFICATION


    MOTOR TH CMD:
    Target Throttle Position
    (°)

    The target angle of throttle valve by throttle body.

    PARSP_286_01

    PARAMETER SPECIFICATION


    TACM RELAY:
    Throttle Actuator Control Module Relay
    (ON/OFF)

    This relay is controlled by the ECM and supplies power to the TAC module.

    It indicates ON when the ECM turns ON.

    PARSP_287_01

    PARAMETER SPECIFICATION


    ZRDTY:
    ZRDTY
    (ON/OFF)

    This indicates ON when the power supply to throttle actuator has stopped.

    PARSP_288_01

    PARAMETER SPECIFICATION


    APP SENSOR-A:
    Acceleration Pedal Position Sensor A
    (V)

    A potentiometer connected to the accelerator pedal cable.

    A: APP SENSOR A
    B: APP SENSOR B
    i : The depressed amount of the accelerator pedal

    PARSP_289_01

    PARAMETER SPECIFICATION


    APP SENSOR-B:
    Acceleration Pedal Position Sensor B
    (V)

    A potentiometer connected to the accelerator pedal cable.
    This indicates half the voltage value of APP sensor A.

    A: APP SENSOR A
    B: APP SENSOR B
    i : The depressed amount of the accelerator pedal

    PARSP_29_01

    PARAMETER SPECIFICATION


    ALTERNATOR:
    Alternator terminal signal
    (%)

    This signal indicates magnetization ratio of the alternator.

    PARSP_290_01

    PARAMETER SPECIFICATION


    APP SENSOR:
    Acceleration Pedal Position Sensor
    (%)

    It indicates the depressed amount of the accelerator pedal.

    PARSP_291_01

    PARAMETER SPECIFICATION


    FUEL LVL SENSOR:
    Fuel Level Sensor
    (%)

    This indicates the amount of fuel in the tank based on the fuel level sensor voltage.

    PARSP_292_01

    PARAMETER SPECIFICATION


    FUEL REF VOL:
    Reference Supply Voltage for Fuel Level Sensor
    (V)

    It indicates the input voltage to monitor and correct the supply voltage for the Fuel Level Sensor.

    PARSP_293_01

    PARAMETER SPECIFICATION


    FUEL LEVEL:
    Fuel Level
    (%)

    This indicates the fuel level detected by fuel level sensor in the fuel tank.

    PARSP_295_01

    PARAMETER SPECIFICATION


    AF SENSOR:
    A/F Sensor
    (mA)

    A sensor that detects the amount of oxygen content in the exhaust gases.

    PARSP_296_01

    PARAMETER SPECIFICATION


    AF SENSOR B1:
    A/F Sensor Bank 1
    (mA)

    A sensor that detects the amount of oxygen content in the exhaust gases.

    PARSP_297_01

    PARAMETER SPECIFICATION


    HO2S(B1) S2 HEATER CURRENT:
    Heated Oxygen Sensor Bank 1 Sensor 2 Heater Current
    (A)

    It indicates drive current supplied by the ECM to control the oxygen sensor heater.

    PARSP_298_01

    PARAMETER SPECIFICATION


    AF LAMBDA:
    A/F Sensor Equivalence Ratio

    This indicates the equivalence ratio which is the current measured air/fuel ratio divided by the stoichiometric A/F ratio.

    LAMBDA > 1 Lean
    LAMBDA < 1 Rich

    PARSP_299_01

    PARAMETER SPECIFICATION


    AF B1 LAMBDA:
    A/F Sensor Bank1
    Equivalence Ratio

    It indicates equivalence ratio to measured current Air/Fuel ratio divided by the stoichiometric A/F ratio.

    LAMBDA > 1 Lean
    LAMBDA < 1 Rich

    PARSP_30_01

    PARAMETER SPECIFICATION


    ALT CTRL:
    ACG Control

    - The PGM-FI computer detects the electric power consumption signal, and calculates the charging and discharging balance by the generated electric power signal (ACGF) from ACG. Then, it outputs the control signal to ACGC to prevent over discharge, and controls the charging and discharging balance.

    - When the generated electric power decreases, the ON time of ACG generated electric power signal becomes longer. In addition, ACG control signal is 0V when 14.5V is output, and it is the battery voltage when 12.5V is output.

    - The battery charging voltage is controlled in either 12.5V-mode or 14.5V-mode depending on the electric load or other conditions.

    - The PGM-FI computer detects the electric power consumption signal, and calculates the charging and discharging balance by the generated electric power signal (ACGF) from ACG. Then, it outputs the control signal to ACGC to prevent over discharge, and controls the charging and discharging balance.

    - When the generated electric power decreases, the ON time of ACG generated electric power signal becomes longer. In addition, ACG control signal is 0V when 14.5V is output, and it is the battery voltage when 12.5V is
    output.

    Fig: ACG output signal
    Y: V
    X: Power generated
    i : ON
    ii: OFF
    iii: Reduce

    Fig: ACG control signal
    Y : V
    i : 14.5V
    ii : 12.5V

    PARSP_300_01

    PARAMETER SPECIFICATION


    AF FB (ST FUEL TRIM) B1
    Short Term Fuel Trim
    (Counts)

    Air fuel feedback is a short term correction to fuel delivery. The base value is 1.00. A value greater than 1.00 indicates injector duration is being increased and a value less than 1.00 indicates injector duration is being decreased.

    Air Fuel Ratio Leaner Than Command

    The graph above shows the PCM using AF FB (ST FUEL TRIM) to correct an air fuel ratio that became too lean. The actual air fuel ratio shown in green reached about 16.8, much leaner than the command air fuel ratio of 14.79 shown in blue. In response the PCM increased injector duration by increasing the air fuel feedback value shown in red from 1.03 to 1.06. The additional amount of fuel caused the air fuel ratio to drop back down toward the commanded air fuel ratio of 14.79.

    Air Fuel Ratio Richer Than Command

    The graph above shows the PCM using AF FB (ST FUEL TRIM) to correct an air fuel ratio that became too rich. The actual air fuel ratio shown in green reached about 13.8, much richer than the command air fuel ratio of 14.79 shown in blue. In response the PCM decreased injector duration by decreasing the air fuel feedback value shown in red from 1.06 to 1.03. The lower amount of fuel caused the air fuel ratio to rise back toward the commanded air fuel ratio of 14.79.

    PARSP_301_01

    PARAMETER SPECIFICATION


    FB AVE(LT FUEL TRIM) B1:
    Long Term Fuel Trim for A/F Sensor Bank1
    (Counts)

    Air fuel feedback average (AF FB AVE) is used by the PCM to detect long term failures in the air fuel control system. The fuel system is too rich when AF FB AVE drops below the lower limit threshold while the purge control solenoid is turned off. The fuel system is too lean when AF FB AVE rises above the upper limit threshold.

    AF FB AVE generally chases AF FB, updating about once a minute. However AF FB AVE may remain much lower than AF FB depending on the amount of fuel vapors stored in the EVAP canister. An AF FB AVE value near the lower limit threshold may be normal depending on the value of AF FB.

    NORMAL OPERATION - LOW CANISTER FUEL VAPOR SATURATION

    A : AF FB (ST FUEL TRIM)
    B : AF FB AVE (LT FUEL TRIM)
    C : Threshold line

    The graph above shows the AF FB value operating near the ideal value of 1.00. AF FB AVE is slowly chasing AF FB and is also staying near 1.00.

    NORMAL OPERATION - HIGH CANISTER FUEL VAPOR SATURATION

    A : AF FB (ST FUEL TRIM)
    B : AF FB AVE (LT FUEL TRIM)
    C : Threshold line

    In the case of a saturated EVAP canister, AF FB may be reading normally but AF FB AVE will drop near or below the lower limit threshold. The PCM has logic to prevent a DTC from setting during this condition. The graph above shows the AF FB value reading normally and the AF FB AVE at the lower limit threshold. When this occurs, the PCM cuts purge operation and sees if AF FB AVE begins to return toward 1.00. If AF FB AVE increases above a certain threshold, the monitor is paused for a set time and purge is turned back on to remove excess purge vapor from the canister. The monitor is resumed after the set time expires.

    TOO LEAN

    A : AF FB (ST FUEL TRIM)
    B : AF FB AVE (LT FUEL TRIM)
    C : Threshold line

    The graph above shows the AF FB value operating above the upper limit threshold. AF FB AVE slowly chased AF FB above the threshold causing a DTC to set.

    TOO RICH

    A : AF FB (ST FUEL TRIM)
    B : AF FB AVE (LT FUEL TRIM)
    C : Threshold line

    The graph above shows the AF FB value operating below the lower limit threshold. AF FB AVE slowly chased AF FB below the threshold causing a DTC to set.

    PARSP_302_01

    PARAMETER SPECIFICATION


    AF SENSOR B2:
    A/F Sensor Bank 2
    (mA)

    A sensor that detects the amount of oxygen content in the exhaust gases.

    PARSP_303_01

    PARAMETER SPECIFICATION


    HO2S B2 S2 HEATER CURRENT:
    Heated Oxygen Sensor Bank 2 Sensor 2 Heater Current
    (A)
    (N/A:Not equipped)

    It indicates drive current supplied by the ECM to control the Heater.

    PARSP_304_01

    PARAMETER SPECIFICATION


    AF FB (ST FUEL TRIM) B2:
    Short Term Fuel Trim
    (Counts)

    Air fuel feedback is a short term correction to fuel delivery. The base value is 1.00. A value greater than 1.00 indicates injector duration is being increased and a value less than 1.00 indicates injector duration is being decreased.

    Air Fuel Ratio Leaner Than Command

    The graph above shows the PCM using AF FB (ST FUEL TRIM) to correct an air fuel ratio that became too lean. The actual air fuel ratio shown in green reached about 16.8, much leaner than the command air fuel ratio of 14.79 shown in blue. In response the PCM increased injector duration by increasing the air fuel feedback value shown in red from 1.03 to 1.06. The additional amount of fuel caused the air fuel ratio to drop back down toward the commanded air fuel ratio of 14.79.

    Air Fuel Ratio Richer Than Command

    The graph above shows the PCM using AF FB (ST FUEL TRIM) to correct an air fuel ratio that became too rich. The actual air fuel ratio shown in green reached about 13.8, much richer than the command air fuel ratio of 14.79 shown in blue. In response the PCM decreased injector duration by decreasing the air fuel feedback value shown in red from 1.06 to 1.03. The lower amount of fuel caused the air fuel ratio to rise back toward the commanded air fuel ratio of 14.79.

    PARSP_305_01

    PARAMETER SPECIFICATION


    AF FB AVE(LT FUEL TRIM) B2:
    Long Term Fuel Trim for A/F Sensor Bank1
    (Counts)

    Air fuel feedback average (AF FB AVE) is used by the PCM to detect long term failures in the air fuel control system. The fuel system is too rich when AF FB AVE drops below the lower limit threshold while the purge control solenoid is turned off. The fuel system is too lean when AF FB AVE rises above the upper limit threshold.

    AF FB AVE generally chases AF FB, updating about once a minute. However AF FB AVE may remain much lower than AF FB depending on the amount of fuel vapors stored in the EVAP canister. An AF FB AVE value near the lower limit threshold may be normal depending on the value of AF FB.

    NORMAL OPERATION - LOW CANISTER FUEL VAPOR SATURATION

    A : AF FB (ST FUEL TRIM)
    B : AF FB AVE (LT FUEL TRIM)
    C : Threshold line

    The graph above shows the AF FB value operating near the ideal value of 1.00. AF FB AVE is slowly chasing AF FB and is also staying near 1.00.

    NORMAL OPERATION - HIGH CANISTER FUEL VAPOR SATURATION

    A : AF FB (ST FUEL TRIM)
    B : AF FB AVE (LT FUEL TRIM)
    C : Threshold line

    In the case of a saturated EVAP canister, AF FB may be reading normally but AF FB AVE will drop near or below the lower limit threshold. The PCM has logic to prevent a DTC from setting during this condition. The graph above shows the AF FB value reading normally and the AF FB AVE at the lower limit threshold. When this occurs, the PCM cuts purge operation and sees if AF FB AVE begins to return toward 1.00. If AF FB AVE increases above a certain threshold, the monitor is paused for a set time and purge is turned back on to remove excess purge vapor from the canister. The monitor is resumed after the set time expires.

    TOO LEAN

    A : AF FB (ST FUEL TRIM)
    B : AF FB AVE (LT FUEL TRIM)
    C : Threshold line

    The graph above shows the AF FB value operating above the upper limit threshold. AF FB AVE slowly chased AF FB above the threshold causing a DTC to set.

    TOO RICH

    A : AF FB (ST FUEL TRIM)
    B : AF FB AVE (LT FUEL TRIM)
    C : Threshold line

    The graph above shows the AF FB value operating below the lower limit threshold. AF FB AVE slowly chased AF FB below the threshold causing a DTC to set.

    PARSP_306_01

    PARAMETER SPECIFICATION


    AF B2 LAMBDA:
    A/F Sensor Bank2 Equivalence Ratio

    It indicates equivalence ratio to measured current Air/Fuel ratio divided by the stoichiometric A/F ratio.

    LAMBDA > 1 Lean
    LAMBDA < 1 Rich

    PARSP_307_01

    PARAMETER SPECIFICATION


    AF B1 S1 HEATER:
    A/F Sensor Bank 1 Sensor 1 Heater
    (ON/OFF)

    A heater that stabilizes Oxygen Sensor performance and gets it working sooner.
    It turns off if the battery voltage is above 16 volts.
    Bank 1 contains Cylinder #1.
    Sensor 1 is closest to the engine.

    OPERATING RANGE (IDLE)
    (ON)

    PARSP_308_01

    PARAMETER SPECIFICATION


    HO2S (AF) B2 S1 HEATER:
    A/F Sensor Bank 2 Sensor 1 Heater
    (ON/OFF)

    A heater that stabilizes oxygen sensor performance and gets it working sooner.
    It turns off if the battery voltage is above 16 volts.
    Sensor 1 is closest to the engine.

    OPERATING RANGE (IDLE)
    (ON)

    PARSP_309_01

    PARAMETER SPECIFICATION


    HO2S B1 S2 HEATER:
    Oxygen Sensor Bank 1 Sensor 2 Heater
    (ON/OFF)

    A heater that stabilizes oxygen sensor performance and gets it working sooner.
    It turns off if the battery voltage is above 16 volts.
    Bank 1 contains cylinder #1.

    OPERATING RAGE (IDLE)
    (ON)

    PARSP_31_01

    PARAMETER SPECIFICATION


    PNP SWITCH:
    A/T Park/Neutral Position Switch
    (P-N/GEAR)

    When the A/T shift lever is shifted to "P" or "N" position, the PNP switch indicates P-N to the ECM (electrically closed).
    If it is in gear, the PNP switch indicates GEAR.

    PARSP_310_01

    PARAMETER SPECIFICATION


    HO2S B2 S2 HEATER:
    Oxygen Sensor Bank 2 Sensor 2 Heater
    (ON/OFF)

    A heater that stabilizes oxygen sensor performance and gets it working sooner.
    It turns off if the battery voltage is above 16 volts.

    OPERATING RANGE (IDLE)
    (ON)

    PARSP_311_01

    PARAMETER SPECIFICATION


    DRV STATUS:
    DRIVING STATUS

    It indicates the control status of vehicle.

    IDLE - Idling Control
    F/C - Fuel Cut Control
    F/C DECEL - F/C during deceleration
    Other COND - Acceleration Cruise
    etc...

    PARSP_315_01

    PARAMETER SPECIFICATION


    START IAT:
    Intake Air Temperature at Start Up
    (°C) (°F)
    Unit Conversion Type: TEMPERATURE

    This indicates the intake air temperature when the ignition switch is turned ON.

    PARSP_316_01

    PARAMETER SPECIFICATION


    START ECT:
    Water Temperature at Start Up
    (°C) (°F)
    Unit Conversion Type: TEMPERATURE

    This indicates the engine coolant Temperature when the ignition switch is turned (ON)

    PARSP_317_01

    PARAMETER SPECIFICATION


    IG1 LEVEL:
    IG1 Voltage Level
    (HIGH/LOW)

    It indicates the IG1 voltage level.

    PARSP_318_01

    PARAMETER SPECIFICATION


    C SHAFT SPD:
    Countershaft Speed
    (km/h) (MPH)
    Unit Conversion Type: VEHICLE SPEED

    This indicates the vehicle speed calculated form the MT counter shaft RPM.

    PARSP_32_01

    PARAMETER SPECIFICATION


    A/T D3 SWITCH:
    A/T D3 Position Switch
    (ON/OFF)

    When the A/T shift lever is shifted to the D3 position,
    the A/T D3 switch indicates ON to the ECM (electrically closed).

    PARSP_320_01

    PARAMETER SPECIFICATION


    RE VTEC SOL 2:
    Return Signal of VTEC Solenoid Valve 2
    (ON/OFF)

    It indicates "ON" when the VTS2 circuit is normal and VTS2 is ON.
    When the circuit has a problem, it stays ON or OFF.

    PARSP_321_01

    PARAMETER SPECIFICATION


    KNOCK CTRL :
    Knock Control

    It indicates the IG timing correction when the control module is adjusting the IG timing to alleviate excessive engine knock.

    PARSP_322_01

    PARAMETER SPECIFICATION


    KNOCK CTRL EGR :
    Knock Control (EGR)

    This indicates the IG timing correction when the EGR system is active.
    The control module adjusts the IG timing to alleviate excessive engine knock.

    PARSP_323_01

    PARAMETER SPECIFICATION


    EVAP PC DUTY:
    Evaporative Purge Control Solenoid Valve Duty
    (%)

    This indicates the drive percentage of the Purge Control Solenoid Valve when it is forcedly operated to ON.

    PARSP_324_01

    PARAMETER SPECIFICATION


    RE CVS VALVE:
    Return Signal of Evaporative Canister Vent Shut Solenoid valve
    (ON/OFF)

    It indicates ON when the circuit is normal and solenoid valve is ON.

    PARSP_325_01

    PARAMETER SPECIFICATION


    IMT(IMRC) VALVE CMD:
    Intake Manifold Tuning (Intake Manifold Runner Control) Valve Command
    (OPEN/CLOSE)

    Two air intake paths are provided in the intake manifold.
    The valve is closed at low engine speed.

    PARSP_326_01

    PARAMETER SPECIFICATION


    SVSOUT:
    SVSOUT

    PARSP_327_01

    PARAMETER SPECIFICATION


    IMT(IMRC) VALVE SW:
    Intake Manifold Tuning (Intake Manifold Runner Control) Position Switch
    (OPEN/CLOSE)

    This switch detects the position of the IMT(IMRC) valve.
    It indicates CLOSE at low engine speed.

    PARSP_328_01

    PARAMETER SPECIFICATION


    SVSP:
    SVSP
    (12V/0V)

    ECU voltage of SVSP terminal.

    PARSP_329_01

    PARAMETER SPECIFICATION


    SVSM:
    SVSM
    (12V/0V)

    ECU voltage of SVSM terminal.

    PARSP_33_01

    PARAMETER SPECIFICATION


    A/T D4 SWITCH:
    A/T D4 Position Switch
    (ON/OFF)

    When the A/T shift lever is shifted to the D4 position,
    the A/T D4 switch indicates ON to the ECM (electrically closed).

    PARSP_330_01

    PARAMETER SPECIFICATION


    CYL1 MISFIRE:
    No.1 Cylinder Misfire Counter
    (Counts)

    This indicates the number of misfire that occurred at the No.1 cylinder.

    PARSP_331_01

    PARAMETER SPECIFICATION


    CYL2 MISFIRE:
    No.2 Cylinder Misfire Counter
    (Counts)

    It indicates number of misfire occurred at the No.2 cylinder.

    PARSP_332_01

    PARAMETER SPECIFICATION


    CYL3 MISFIRE:
    No.3 Cylinder Misfire Counter
    (Counts)

    It indicates number of misfire occurred at the No.3 cylinder.

    PARSP_333_01

    PARAMETER SPECIFICATION


    CYL4 MISFIRE:
    No.4 Cylinder Misfire Counter
    (Counts)

    It indicates number of misfire occurred at the No.4 cylinder.

    PARSP_334_01

    PARAMETER SPECIFICATION


    CYL5 MISFIRE:
    No.5 Cylinder Misfire Counter
    (Counts)

    It indicates number of misfire occurred at the No.5 cylinder.

    PARSP_335_01

    PARAMETER SPECIFICATION


    CYL6 MISFIRE:
    No.6 Cylinder Misfire Counter
    (Counts)

    It indicates number of misfire occurred at the No.6 cylinder.

    PARSP_336_01

    PARAMETER SPECIFICATION


    CRUISE BRAKE SW:
    Brake Switch for Cruise Control
    (ON/OFF)

    It indicates input information of Brake Switch for Cruise Control.
    It indicates OFF, when Brake Switch is pressed.

    PARSP_337_01

    PARAMETER SPECIFICATION


    CRUISE MASTER(MAIN) SW:
    Cruise master(main) switch
    (ON/OFF)

    When the cruise control master switch is turned on, CRUISE Master Switch indicates ON to the ECM
    (electrically closed).

    PARSP_338_01

    PARAMETER SPECIFICATION


    CRUISE SET SW:
    Cruise Set Switch
    (ON/OFF)

    When the cruise set button is pressed,
    CRUISE CONTROL light on the instrumental panel comes on and CRUISE Set Switch indicates ON to the ECM (electrically closed).

    PARSP_339_01

    PARAMETER SPECIFICATION


    CRUISE RESUME SW:
    Cruise Resume Switch
    (ON/OFF)

    When the cruise resume button is pressed and held, the vehicle accelerates slowly and CRUISE Resume Switch indicates ON to the ECM (electrically closed).

    PARSP_34_01

    PARAMETER SPECIFICATION


    CLUTCH SWITCH:
    Clutch Pedal Position Switch (ON/OFF)

    When the clutch pedal is depressed, the clutch switch indicates ON to the ECM (electrically closed).

    NSX: OFF when the clutchpedal is depressed.

    PARSP_340_01

    PARAMETER SPECIFICATION


    CRUISE CANCEL SW:
    Cruise Cancel Switch
    (ON/OFF)

    When the cruise control cancel switch is pressed, Cruise Cancel Switch indicates ON to the ECM.

    PARSP_341_01

    PARAMETER SPECIFICATION


    SHIFT/CLUTCH SW:
    Cruise A/T Shift Position
    (ON/OFF)

    AT:
    When A/T shift position switch indicates D,3,or 4 CRUISE A/T Shift indicates OFF (electrically closed).


    Clutch Switch
    (ON/OFF)

    MT:
    When the clutch switch is closed position (clutch is engaged), CRUISE Clutch indicates OFF to the ECM.

    PARSP_342_01

    PARAMETER SPECIFICATION


    CRUISE INDICATOR:
    Cruise Control Light
    (ON/OFF)

    When using cruise control ECM turns on CRUISE CONTROL light on the instrumental panel.
    NOTE: This light on the instrumental panel only comes on when cruise control is set in the driving mode.

    PARSP_345_01

    PARAMETER SPECIFICATION


    CATA  MONITOR CONDITION B2:
    Catalytic System Monitoring Temperature Condition
    (OK/NG)

    This parameter indicates the temperature condition to detect catalytic system deterioration.

    When the catalyst substrate reaches a temperature greater than 500°C (932°F), the condition changes from "NG" to "OK".

    NOTE: The threshold of the temperature is different by each vehicle. Therefore, do the test drive which indicated in the trouble shooting for P0420/P0430 when you want to change the condition from "NG" to "OK".

    The temperature may be monitored directly by a sensor or inferred through other sensor inputs. This parameter resets when the ignition is OFF. This parameter does not apply to all vehicles.

    CATA MONITOR CONDITION (B2) appears for L4 engines and bank 2 for V6 engines.

    PARSP_346_01

    PARAMETER SPECIFICATION


    EST ECT:
    Estimated WaterTemperature
    (°C) (°F)
    Unit Conversion Type: TEMPERATURE

    This water temperature indicates estimated value calculated with ECM.

    PARSP_347_01

    PARAMETER SPECIFICATION


    DRIVE DIST:
    DRIVE DISTANCE
    (km) (mile)
    Unit Conversion Type: DISTANCE

    It indicates the drive distance.

    PARSP_348_01

    PARAMETER SPECIFICATION


    AIR TEMP:
    Outside Air Temperature
    (°C) (°F)
    Unit Conversion Type: TEMPERATURE

    Outside air temperature is stabilized by Intake Air Temperature Sensor 2.

    PARSP_349_01

    PARAMETER SPECIFICATION


    MIL DIST :
    Distance since MIL on
    (km) (mile)
    Unit Conversion Type: DISTANCE

    This indicates the distance that has elapsed since the ECM last commanded the MIL on.

    PARSP_35_01

    PARAMETER SPECIFICATION


    NP SWITCH:
    Neutral Position Switch
    (ON/OFF)

    When the manual shift lever is shifted to the neutral position, the neutral position switch indicates ON to the ECM (electrically closed).
     

    PARSP_350_01

    PARAMETER SPECIFICATION


    DRIVE TIME:
    Drive Time
    (min)

    It indicates the total drive time.

    PARSP_351_01

    PARAMETER SPECIFICATION


    SOAK TIME:
    Soak Time
    (min)

    It indicates the soak time.

    PARSP_352_01

    PARAMETER SPECIFICATION


    CMP A NO PULSE:
    Camshaft Position Sensor A disappearance counter
    (Counts)

    PARSP_353_01

    PARAMETER SPECIFICATION


    CMP NOISE:
    Camshaft Position Sensor Noise Counter
    (Counts)

    PARSP_354_01

    PARAMETER SPECIFICATION


    CMP A NOISE:
    CAM pulse noise counter

    Camshaft Position Sensor Sensor A Noise Counter
    30 or 60 (Counts)

    PARSP_355_01

    PARAMETER SPECIFICATION


    C.C. CANCEL HISTORY:
    Cruise Control Cancel History

    This indicates the reason why the cruise control was canceled.
    The "C.C. CANCEL HISTORY.1" data is the latest data.


    0000(H) : NO DATA

    0001(H) : MAIN SW OFF
    Main switch was pressed.

    0002(H) : BRAKE PEDAL:
    Brake Pedal was pressed.

    0004(H) : GEAR/CLUTCH PDL:
    AT - Except D range.
    MT - Clutch pedal was pressed.

    0008(H) : C.C. CANCEL SW ON:
    Cancel switch was pressed.

    0010(H) : VSA/ABS ACT:
    VSA/ABS control was active.

    0020(H) : SET/RES SW & BRAKE
    SET/RESUME switch and
    Brake pedal was pressed at the same time.

    0040(H) : CAN COM:
    CAN communication problem.

    0080(H) : Out of Vehicle SPD:
    Vehicle speed is out of control range.

    0100(H) : IHCC COM ERROR:
    Communication error with IHCC control module.

    0200(H) : Vehicle SPD ERROR:
    Vehicle speed data in ECM is error.

    0400(H) : Accel ERROR:
    Abnormal acceleration or deceleration.

    0800(H) : 1ST GEAR:
    Drive with 1st gear position.

    1000(H) : IHCC request:
    Cancellation request from IHCC.

    2000(H) : ENGINE PROBLEM:
    Engine problem.

    4000(H) : Vehicle SPD ERROR:
    Vehicle speed memory in ECM is error.

    8000(H) : IHCC ERROR:
    IHCC control module failed.

    PARSP_356_01

    PARAMETER SPECIFICATION


    AF FB CMD B2 :
    Air/Fuel Ratio Feedback Command Bank 2 Air/Fuel (AF) Ratio

    The target air/fuel ratio that the ECM controls from the oxygen sensor data.

    OPERATING RANGE (IDLE)
    14.2A/F - 15.2A/F

    PARSP_357_01

    PARAMETER SPECIFICATION


    CATA  MONITOR B1 :
    CATA  MONITOR B1

    PARSP_358_01

    PARAMETER SPECIFICATION


    CATA  MONITOR B2 :
    CATA  MONITOR B2

    PARSP_359_01

    PARAMETER SPECIFICATION


    MISFIRE CYCLE:
    Misfire Cycle Counter
    (Counts)

    This counter counts the number of TDC in every engine 1000 rotations.
    It returns to zero at 2000 counts with L4 engine.
    With V6 engine, at 3000 counts.

    PARSP_36_01

    PARAMETER SPECIFICATION


    BRAKE SWITCH:
    Brake Switch
    (ON/OFF)

    - This sensor detects the operation status of the brake pedal. The brake lamp switch voltage is used for signal. When the brake pedal is not operated, the BKSW terminal does not output the voltage. When the brake pedal is depressed, the switch turns ON, and the brake lamp illuminates. As a result, the battery voltage is applied to the BKSW terminal, and BKSW terminal outputs the voltage. When the voltage from this terminal is ON, the computer detects the brake pedal operation.

    i: IG
    ii: Brake switch
    iii: Brake light
    iv: Oil pressure switch
    v: PSW
    vi: BKSW
    vii: ECU
    viii: Reference voltage circuit
    ix: Computer

    PARSP_360_01

    PARAMETER SPECIFICATION


    CKP A NOISE:
    Crankshaft Position Sensor A Noise Counter
    (Counts)

    PARSP_361_01

    PARAMETER SPECIFICATION


    CKP B NOISE:
    Crankshaft Position Sensor B Noise Counter
    (Counts)

    PARSP_362_01

    PARAMETER SPECIFICATION


    CMP NO PULSE A:
    Camshaft Position Sensor Disappearance Counter A
    (Counts)

    PARSP_363_01

    PARAMETER SPECIFICATION


    CMP NO PULSE B:
    Camshaft Position Sensor Disappearance Counter B
    (Counts)

    PARSP_364_01

    PARAMETER SPECIFICATION


    CKP A NO PULSE:
    Crank Position Sensor A Disappearance Counter
    (Counts)

    PARSP_365_01

    PARAMETER SPECIFICATION


    CKP B NO PULSE:
    Crank Position Sensor B Disappearance Noise Counter
    (Counts)

    PARSP_366_01

    PARAMETER SPECIFICATION


    CATA  MONITOR CONDITION (B1):
    Catalytic System Monitoring Temperature Condition
    (OK/NG)

    This indicates the temperature condition to detect catalytic system deterioration. This status of this parameter will be reset by IG OFF.

    When the parameter "CATALYST TEMP" or "CATALYST TEMP B1" will be over 500 °C (932 °F), almost all vehicles will change this status to "OK" from "NG". Both parameters "CATALYST TEMP" and "CATALYST TEMP B1" are catalyst substrate temperature. It may be directly from a sensor, or may be inferred by the control strategy using other sensor inputs. Some vehicles may not support this parameter, so you cannot find out it in datalist. Then, please do the test drive which indicated in the trouble shooting for P0420 when you want to change the status to "OK".

    PARSP_367_01

    PARAMETER SPECIFICATION


    REL TP SENSOR:
    Relative Throttle Position Sensor
    (%) (°)
    Unit Conversion Type: ANGLE

    This signal displays the throttle opening, relative to the fully closed position, where "0" is the fully closed position.

    It is different from TP SENSOR, which displays the absolute throttle position, where "0" is perpendicular to the throttle bore.


    OPERATING RANGE (IDLE)
    (DBW idle)
    0 - 5 [%]
    0 - 4 [°]

    A : Default position (When IG SW is on)
    B : Fully closed position (0°)

    PARSP_37_01

    PARAMETER SPECIFICATION


    SHIFT LOCK:
    Shift Lock Unit
    (LOW/HIGH)

    The shift lock unit prevents the shift lever from moving out of the P position unless the brake pedal is depressed and the throttle pedal is released.

    PARSP_42_01

    PARAMETER SPECIFICATION


    A/C SWITCH:
    A/C Switch
    (ON/OFF)

    A/C switch data list goes to ON when the following conditions are met:
    - Thermal protector is in the closed position.
    - A/C pressure switch is closed (above 28 psi and below 455 psi).
    - A/C switch is in the ON position.
    - Heater fan switch is in position 1,2,3, or 4.

    A 5V reference is sent from the PCM through all the closed switches through the heater fan switch (only in positions 1,2,3 or 4) to body ground (5V reference needs to see a path to ground).

    A/C switch data list goes to OFF when the following conditions are met:
    - Anyone of the switches is in the open position.
    - Heater fan speed is in the OFF position.
    - The 5V reference has no path to ground.

    PARSP_43_01

    PARAMETER SPECIFICATION


    A/C CLUTCH:
    Air Conditioning Clutch
    (ON/OFF)

    The magnetic clutch is engaged when A/C switch is turned ON and the compressor pressure switch and thermostat change to ON.

    PARSP_45_01

    PARAMETER SPECIFICATION


    STARTER SWITCH :
    Starter Switch
    (ON/OFF)

    When the starter motor is activated, the signal changes to ON and is input to the ECM.

    PARSP_46_01

    PARAMETER SPECIFICATION


    SCS:
    Service Check Signal
    (OPEN/SHORT)

    When the SCS line is grounded, the Service Check Signal indicates SHORT.
    After turning on the ignition switch, the indicator light blinks the DTCs.

    PARSP_47_01

    PARAMETER SPECIFICATION


    PSP SWITCH:
    P/S Oil Pressure Switch
    (ON/OFF)

    - This sensor (oil pressure switch) detects the oil pressure which assists the power steering. This sensor uses the pressure switch which turns from OFF to ON (or from ON to OFF) when the oil pressure is applied. When the sensor detects the oil pressure, the contact switches to the opposite status. Using this mechanism, when the voltage from the reference voltage circuit in the ECU is changed, the computer detects the voltage change and confirms that the pressure to assist the power steering exceeds the specified value.

    - When the PS oil pressure switch turns ON, the voltage generated in the reference voltage circuit in the ECU (5V or 12V) flows to the ground circuit. The voltage becomes 0V. The computer detects the voltage change and monitors the operating condition of the power steering.

    - The oil pressure switch has two types of the contacts one is OFF and the other is ON when no pressure is applied. The oil pressure detection signals are opposite.

    Fig: PS oil pressure sensor (Training text III)
    i: IG
    ii: Brake switch
    iii: Oil pressure switch
    iv: PSW
    v: BKSW
    vi: ECU
    vii: Reference voltage circuit
    viii: Computer

    Fig: PS oil pressure SW OFF contact sensor
    Y: V
    i: No pressure
    ii: Pressure

    Fig: PS oil pressure SW ON contact sensor
    Y : V
    i : No pressure
    ii : Pressure

    PARSP_48_01

    PARAMETER SPECIFICATION


    AT Lockup A:
    AT Lockup A
    (ON/OFF)

    (1) Solenoid valve operation

    - When the coil is energized, the magnetic flux generated on the coil pulls the plunger core together with the valve. The valve is separated from the valve seat and the valve seat opens.

    - When the valve seat opens, the pressurized fluid flows from the inlet to the outlet.

    (2) Solenoid valve activation

    - The solenoid valve A determines the lockup status (ON/OFF). When the drive information is output from the computer to the LCA drive circuit, the LCA drive circuit activates the solenoid coil A. Then the valve and valve seat of the solenoid valve open, and the lockup control is ON.

    - The solenoid valve B controls the lockup range (low, meddle, or high) in the lockup control ON range. When the solenoid coil A is ON and B is OFF, the lockup control is in the low range.

    - When the solenoid coil A remains ON and the solenoid coil B is turned ON/OFF by the LCB drive circuit, the lockup control is in the middle range. This controls the timed open area between the valve and valve seat of the solenoid coil B.

    - When the solenoid coils A and B are both ON, the lockup control is in the high range.

    Fig: Sol. valve
    i: Sol. coil A
    ii: LCA
    iii: LCB
    iv: Sol. coil B
    v: ECU
    vi: LCA drive circuit
    vii: LCB drive circuit
    viii: Computer

    Fig: Drive signal characteristics
    i: LCA
    ii: LCB
    iii: ON
    iv: OFF
    v: Lockup OFF
    vi: Lockup ON
    vii: Weak
    viii:Megium
    ix: Strong

    PARSP_49_01

    PARAMETER SPECIFICATION


    VTEC PRES SW:
    VTEC Oil Pressure Switch
    (ON/OFF)

    When oil pressure is applied, the switch changes from ON to OFF.
    This switch is ON at low RPM.

    PARSP_50_01

    PARAMETER SPECIFICATION


    VTEC SOL:
    VTEC Solenoid Valve (Spool Valve)
    (ON/OFF)

    The ECM opens the solenoid valve to change the actuation of engine valve timing and lift to improve performance.
    The change point depends on the engine load conditions.

    PARSP_51_01

    PARAMETER SPECIFICATION


    INJECTOR:
    Injector

    (ms)

    - This status indicates that the ECU transmits the determined injection amount to the injector.

    - The ECU determines the optimum injection amount depending on the engine operating conditions using the signals from all the sensors, actuators, relays, and valves.

    - The injector is a solenoid valve which supplies the optimum amount of fuel depending on the engine operating conditions. The pressure-adjusted fuel is supplied to the injector where it is measured and injected into the intake manifold with the minimum valve opening time. This enables the optimum fuel supply. In addition, as the engine operation range changes from idling to medium speed, and finally to the top speed, it requires the instantaneous measurement and injection depending on the situation. For this reason, the injector is a resistor-integrated type with improved response.

    (1) Injector activation

    - When the solenoid coil is energized, the magnetic flux generated on the coil energizes the core. Then the core is pulled and moves into the solenoid coil by overcoming the solenoid spring force. At this time, the needle valve also moves together with the core. This makes the needle valve and valve seat of the valve body separated and the fuel is injected. The measurement amount is calculated using the coil energization time and the pre-applied fuel pressure.

    (2) Resistor operation

    - The resistor improves the injector response. As the engine speed increases, the time-based energization count (ON/OFF) of the coil also increases. The increased alternative resistance prevents the current flowing smoothly. At this time, the injector functions to improve the response of the solenoid coil.

    (3) Injector operation

    - After the computer determines the operation time (injection time), the voltage signal transmitted from the main relay via the resistor injector to the drive circuit turns ON the drive circuit. The drive current flows to the solenoid coil of the injector to generate the operation waveform which controls the coil.

    - The injector starts operation gradually when receiving the operation ON signal by the operation waveform generated on the coil. The operation time until the injector is completely operated (the valid operation time) is considered as the invalid operation time. The total operation time includes this invalid time.

    - When the operation signal is turned OFF, the counter electromotive voltage rises rapidly on the coil. This risen voltage ensures that the injection properly completes.

    - The injector is a solenoid valve which is required high opening/closing precision, response, endurance. It consists of plunger, needle valve, core, solenoid coil, filter, and valve.

    - The fuel supplied via the inside of the injector is injected through the needle valve. The fuel lubricates and cools the injector to stabilize the temperature of the needle valve. The injection amount is adjusted by changing ON time of ON/OFF output signals synchronized with the engine speed signal.

    <Current flow>

    - The injector power is supplied from the battery via the main relay when the ignition is turned ON. The ground is made in the ECU to activate the injector.

    <Operation>

    1. After the ECU determines the injection time, the fuel injector is energized.

    2. This energizes the solenoid coil to pull the core.

    3. Because the needle valve and plunger are integrated with the core, the needle valve lifts.

    4. The inside of the injector is filled with the pressurized fuel. When the needle valve lifts, the fuel is injected through the tip of the injector.

    5. The lift amount of the injector needle valve is set to the specified amount, and the fuel pressure is maintained at the specific value by the pressure regulator. Therefore, the injection amount is determined by the valve opening time (energization time of the solenoid valve).

    - Reference operating range (idle) 1.5ms - 3.5ms

    Fig: Injector drive signal, waveform characteristics
    Y: V
    X: Time
    i : Drive waveform
    ii: Inefficient drive time
    iii: Efficient drive time
    iv: Drive signal
    v : ON
    vi: OFF

    PARSP_52_01

    PARAMETER SPECIFICATION


    SPARK ADVANCE:
    Spark Advance Angle Degrees

    (°)

    Various sensors input to the ECM so that ignition timing can be optimized for different driving conditions.
    It is the advance angle of number 1 cylinder.

    OPERATING RANGE (IDLE)

    13° - 18°

    PARSP_53_01

    PARAMETER SPECIFICATION


    KNOCK RETARD:
    Knock Retard

    This status indicates that the ECU retards the specified degree of the ignition timing from the basic ignition timing to prevent knocking based on the signal from the knock sensor.

    When the knock signal indicating abnormal combustion of the engine is sent from the knock sensor to the ECU, the ECU retards the specified degree of the ignition timing from the basic ignition timing to prevent knocking.

    Knock control

    Knocking is closely related to the ignition timing. When the ignition timing is advanced, the maximum combustion pressure increases, thus the knocking tendency also increases.

    OPERATING RANGE (IDLE) 0°

    PARSP_56_01

    PARAMETER SPECIFICATION


    EGR valve position sensor (EGR VLS):
    EGR Lift Sensor

    (V)

    - The EGR control reduces NOX in the exhaust gas. It recirculates the exhaust gas into the intake manifold, and mix it into intake mixture to reduce the combustion temperature.

    (1) Activation

    - When the computer determines the recirculation amount of EGR, the EGR control SOL V is activated, and the intake manifold vacuum is applied to the diaphragm of the EGR valve, then, the valve connected to the diaphragm opens. As a result, the exhaust gas from the exhaust manifold flows into the intake manifold.

    - The EGR valve has the valve position sensor, and the computer detects the lift amount of the valve. Therefore, it controls the drive signal (ES) sent to the EGR control SOL V via the valve position sensor signal (EGRL) to obtain the required recirculation amount.

    (2) Control signal

    - The voltage of the EGR valve position sensor signal becomes higher according to the valve position. The voltage changes in proportion to the valve position. Therefore, when the valve position calculated by the computer is not obtained, the EGR control SOL V is activated to obtain it.

    - The drive signal (ES) of the EGR control SOL V is the duty signal. When the ON time is long, the vacuum inflow amount applied to the diaphragm of the EGR valve increases, and the lift amount of the EGR valve also increases.

    - The exhaust gas recirculation unit has the EGR valve with the valve position sensor. It feedbacks the actual lift amount to the ECU to compare it with the target lift amount in order to improve fuel economy and engine performance, and to reduce NOX level.

    The EGR valve is operated by the mixture vacuum, which consists of the vacuum that is controlled to the fixed value by the vacuum control valve, and the secondary air that is taken through the EGR control solenoid valve. In each operation range when the engine is cold, at idling, high speed, high load, and deceleration, the EGR operation is cancelled to secure the engine performance.

    <Operation> In the EGR operation range, when the ECU receives the signals from the sensors, it opens/closes the EGR control solenoid valve to obtain the memorized target lift amount, and controls the CLOSE time (duty time). When the EGR valve opens (lifts), the valve position sensor detects the opening amount (lift amount), and it is sent to the ECU. Based on this signal, the ECU controls the EGR valve to obtain the target lift amount.

    - Reference operating range (no lift) 0.95V - 1.50V

    Fig: Lift sensor signal
    Y: V

    Fig: EGR control sol. valve drive signal
    Y: V
    X: Time
    i: OFF
    ii: ON

    PARSP_57_01

    PARAMETER SPECIFICATION


    IAC VALVE:
    IAC VALVE

    - The EACV controls amount of the air which bypasses the throttle valve, according to the signals from the control unit.When the power is supplied, the coil is excited. The valve shaft moves back and forth, and the clearance between the valve and the body varies, then the amount of the air is adjusted to control the idle speed.The coolant passage for the coolant is established on the underside of the valve to prevent the valve from icing under the extremely cold condition.

    - It indicates the value of current which flows to the EACV.

    - When the engine load is increased and a large intake air amount is required, the ECU applies a large current to the EACV to widen the valve opening. To reduce the intake air flow, the ECU applies a small current to the EACV to narrow the valve opening.

    - When the A/C switch is turned ON at idle speed, the engine load becomes high. At this time, the current of the EACV temporarily becomes large.

    If the EACV fails, rough idling may occur. (hunting, idle speed too high/low) The engine stalls or becomes hard to start because the compensation is not made.

    - The EACV is a variable solenoid valve to control mainly the engine idle speed. When the throttle valve is fully closed, it supplies the intake air according to the engine load and aging to reduce the variation of the idle speed.

    (1) When the coil is energized, the magnetic flux generated on the coil pulls the plunger core together with the valve. The valve is separated from the valve seat and the valve seat opens. According to the travel distance, the intake air is supplied.

    - The spring A functions against the core pull-in magnetic flux, and the spring B against the core return. These springs keep the opening balance of the valve.

    - Atmosphere is induced into bellows, and this method keeps the opening rate stable against a sudden imbalance of atmosphere and intake manifold vacuum. Therefore, the opening is controlled linearly by strength of magnetic flux.

    (2) EACV activation

    - The drive circuit is activated when the voltage is applied by the main relay via the EACV coil. Because the EACV requires the precise current control, the duty ratio control which changes the ratio of the ON time and OFF time is used. In the duty ratio control, the current flow to the coil increases, and subsequently, the excitation force also increases when the ON time is lengthened. Therefore, the valve opening is enlarged.

    - The EACV is an electromagnetic solenoid and controls the secondary air according to the engine status. The EACV is composed of valve body, coil, magnet core, valve shaft, and valve. The coolant flows to the body to stabilize the operation.

    Valve operation

    - The EACV is operated by the output signal from the ECU, to which valve ON/OFF can not follow because the output signal is too fast. When the ON time is lengthened, the level of the valve opening changes and the intake air amount is controlled.

    Fig: Drive signal characteristics
    Y: V
    i : ON
    ii: OFF
    iii: Opening - small
    iv: Opening - large

    i : EACV coil
    ii: EACV
    iii: Main relay
    iv: ECU
    v: Drive circuit
    vi: Computer

    PARSP_60_01

    PARAMETER SPECIFICATION


    TC-FUELCUT:
    TCS Fuel cut

    - The TCS signal is a voltage signal, which sends the requests such as the engine power reduction from the TCS ECU to the ECU of the PGM-FI when one of the driving wheel slips.

    - The TCS-related control is to reduce extra engine power to ensure the optimum road grip of tires. For this control, the information such as the steering condition detected by the steering angle sensor, vehicle speed detected by the wheel speed sensor, and tire slip rate calculated by each wheel speed are required. Based on these information, the TCS computer commands the PGM-FI computer to perform the above-mentioned control.

    - It indicates the fuel-cut control value from the TCS control unit to the ECU.

    i: PGM - FI ECU
    ii : TCS ECU
    iii: Computer
    iv: Detection circuit
    v : Signal output circuit
    vi: TCSTB
    vii: TCFC
    viii: TCINH

    i : TC STB
    ii : TC FC
    iii: TC INH
    iv: During F/C control
    v : Reduce
    vi: Duty
    vii: Cancel
    viii: TCS control is OK
    ix: When F/S

    PARSP_61_01

    PARAMETER SPECIFICATION


    TC-STB:
    TCS Standby

    - The TCS signal is a voltage signal, which sends the requests such as the engine power reduction from the TCS ECU to the ECU of the PGM-FI when one of the driving wheels slips.

    - The TCS-related control is to reduce extra engine power to ensure the optimum road grip of tires. For this control, the information such as the steering condition detected by the steering angle sensor, vehicle speed detected by the wheel speed sensor, and tire slip rate calculated by each wheel speed are required. Based on these information, the TCS computer commands the PGM-FI computer to perform the above-mentioned control.

    - The signal from the TCS control unit. It indicates LOW when the TCS is activated.

    PARSP_63_01

    PARAMETER SPECIFICATION


    EVAP PC SOL:
    Evaporative Purge Cut Solenoid Valve
    (Evaporative Emission Canister Purge Valve)
    (ON/OFF)

    Canister purging is accomplished by drawing fresh air through the canister and into a porton the throttle body when the solenoid is OFF.
    SOL V OFF: Engine starting and coolant temp. above 75°C(167°F)

    PARSP_64_01

    PARAMETER SPECIFICATION


    PRES R SOL:
    Pressure Regulator Cutoff Solenoid Valve
    ( ON/OFF )

    Vacuum to the fuel pressure regulator is cut to prevent fuel percolation and make hot restart easier.
    SOL V ON: ECT above 95°C IAT above 80°C and approx. 1 minute after engine starting.

    PARSP_65_01

    PARAMETER SPECIFICATION


    FAST IDLE SOL:
    Fast Idle Solenoid Valve
    (ON/OFF)

    The valve is turned ON at low coolant temperature to raise idle RPM.

    PARSP_66_01

    PARAMETER SPECIFICATION


    MIL:
    Malfunction Indicator Lamp
    (ON/OFF)

    - The malfunction indicator lamp is an actuator which indicates the operating status and the system status of the computer in the ECU. The operating condition and the system status are indicated by ON/OFF of the MIL.

    - When the ignition switch is turned ON, the main power of the ECU (IGP) is supplied, with which the computer is also activated. If there is no failure in the system, the OFF signal is output to the drive circuit of the MIL. The drive circuit is turned OFF by the OFF signal, which causes the MIL to be OFF.

    - If the computer detects the system failure during driving, it performs the fail-safe control, and outputs the ON signal to the drive circuit. The drive circuit is turned ON by the signal, which causes the MIL to be ON.

    - With the MIL is remained ON, if the ignition switch is turned OFF once, the fail-safe control is reset and the MIL goes OFF. Then the normal control is restored, and the MIL is remained OFF until the failure is detected again.

    - If the engine will not start and the MIL remains ON, it indicates the computer is not operating.

    - The drive signal from the computer is used to switch ON (illuminating) and OFF(not illuminating) the voltage applied from IGN to the drive circuit in the ECU via the MIL. If the drive signal is not output by the computer, the drive circuit itself is turned ON to illuminate the MIL.

    Fig: Malfunction indicator lamp
    i : IG
    ii: Malfunction indicator lamp
    iii: WARN
    iv: IGP
    v: ECU
    vi: Drive circuit
    vii: Computer

    PARSP_67_01

    PARAMETER SPECIFICATION


    IAR SOL:
    Intake Air Resonator Solenoid Valve
    (ON/OFF)

    When the engine RPM is in the mid-range, the valve is turned ON to decrease air intake noise.

    PARSP_68_01

    PARAMETER SPECIFICATION


    IMT(IMRC) SOL.V.:
    Intake Manifold Tuning (Intake Manifold Runner Control) Solenoid Valve
    (ON/OFF)

    This parameter displays the state of the ECM/ PCM output command for the Bypass Control SOL. V. When the engine speed increases (about 4,500 rpm or above), the ECM/PCM turns ON the Bypass Control SOL V. and returns the pressure in the diaphragm to barometric pressure. The valve opens by pushing back the Diaphragm under spring force (OPEN).

    The Bypass Control System has two routes of different length of runners in the Intake Manifold, which allows the system to achieve adequate dynamics of both low speed and high speed by switching between the two routes. In the low-speed range, only the Primary route, the longer runner, is used to improve the torque by increasing the intake airflow speed and using inertia of the intake air. In the high-speed range, the secondary route, shorter than the Primary route and has a large-diameter, is used to improve the output.

    To determine the sticking of the Bypass Control SOL. V, turns ON (OPEN) the Bypass Control SOL. V. for 5 seconds after starting the engine.

    PARSP_69_01

    PARAMETER SPECIFICATION


    INTAKE CTRL SOL:
    Intake Air Duct Runner Control Solenoid Valve
    (ON/OFF)

    The valve is turned ON to reduce the sound of intake air.
    When the solenoid valve changes to OFF, the secondary air intake duct is open to improve the engine torque.

    PARSP_70_01

    PARAMETER SPECIFICATION


    MAIN RELAY(FP):
    Main Relay for Fuel Pump
    (ON/OFF)

    The main relay contains two individual relays.
    This is the 2nd relay, which supplies power to the fuel pump.

    PARSP_71_01

    PARAMETER SPECIFICATION


    LIFT SWITCH:
    Lift Switch
    (ON/OFF)

    ECM controls the motor of TRANS TOP OFF when the vehicle speed is detected nevertheless the lift switch is turned on.

    PARSP_72_01

    PARAMETER SPECIFICATION


    IDLE CTRL SOL:
    Idle Control Solenoid Valve Percent
    (%)

    It indicates the drive percentage of the solenoid valve.

    PARSP_73_01

    PARAMETER SPECIFICATION


    IDLE UP SOL:
    Idle Up Solenoid Valve
    (ON/OFF)

    The valve is turned ON when A/C SW is turned on basically, but it is controlled ON/OFF depending on the engine condition.

    PARSP_74_01

    PARAMETER SPECIFICATION


    IG T ADJ:
    Ignition Timing Adjuster Volts
    (V)

    Ignition timing at idle is controlled by this volume switch.

    PARSP_75_01

    PARAMETER SPECIFICATION


    EVAP PC DUTY:
    Evaporative Purge Control Solenoid Valve Duty Percent
    (%)

    It indicates the drive percentage of the solenoid valve.

    PARSP_76_01

    PARAMETER SPECIFICATION


    FIA CTRL SOL:
    Fuel Injector Air Control Solenoid Valve
    (ON/OFF)

    The valve is turned ON in order to better atomize the fuel under various driving conditions.

    PARSP_77_01

    PARAMETER SPECIFICATION


    MOUNT CTRL SOL:
    Mount Control Solenoid Valve
    (ON/OFF)

    The valve is turned ON to decrease the engine vibration at idle.

    PARSP_78_01

    PARAMETER SPECIFICATION


    SHIFT INDICATOR:
    Shift Up Indicator Light
    (ON/OFF)

    It is turned ON when the ECM judges that driving conditions request shift up for fuel economy.

    PARSP_79_01

    PARAMETER SPECIFICATION


    ECONO LIGHT:
    Economy Light
    (ON/OFF)

    It is turned ON when the condition is controlled in the leanburn zone by ECM.

    PARSP_80_01

    PARAMETER SPECIFICATION


    FAN CTRL:
    FAN CONTROL
    (ON/OFF)

    The radiator fan is controlled by ECM regardless of the thermostat to reduce electric load.

    PARSP_81_01

    PARAMETER SPECIFICATION


    MAF SENSOR:
    Mass Air Flow Sensor
    (gm/s) (V)
    Unit Conversion Type: AIR FLOW

    A sensor that indicates amount of air flow entering the engine

    OPERATING RANGE (IDLE)
    0.00gm/s - 22.8gm/s
    0.55V - 2.50V

    PARSP_82_01

    PARAMETER SPECIFICATION


    CLV:
    Calculated Load Value
    (%)

    Calculated load value refers to the current air flow divided by peak air flow.
    It indicates the percentage of engine capacity being used.

    OPERATING RANGE (IDLE)
    20% - 43%

    PARSP_83_01

    PARAMETER SPECIFICATION


    APP SENSOR A:
    Acceleration Pedal Position Sensor A
    (V) (%) (°)
    Unit Conversion Type: ANGLE

    A potentiometer connected to the accelerator pedal cable

    OPERATING RANGE
    (Fully closed)
    0.4V - 0.6V

    PARSP_84_01

    PARAMETER SPECIFICATION


    APP SENSOR B:
    Acceleration Pedal Position Sensor B
    (V) (%) (°)
    Unit Conversion Type: ANGLE

    A potentiometer connected to the accelerator pedal cable

    OPERATING RANGE
    (Fully closed)
    0.4V - 0.6V

    PARSP_85_01

    PARAMETER SPECIFICATION


    AF FB (ST FUEL TRIM):
    Short Term Fuel Trim
    (Counts)

    Air fuel feedback is a short term correction to fuel delivery. The base value is 1.00. A value greater than 1.00 indicates injector duration is being increased and a value less than 1.00 indicates injector duration is being decreased.

    Air Fuel Ratio Leaner Than Command

    The graph above shows the PCM using AF FB (ST FUEL TRIM) to correct an air fuel ratio that became too lean. The actual air fuel ratio shown in green reached about 16.8, much leaner than the command air fuel ratio of 14.79 shown in blue. In response the PCM increased injector duration by increasing the air fuel feedback value shown in red from 1.03 to 1.06. The additional amount of fuel caused the air fuel ratio to drop back down toward the commanded air fuel ratio of 14.79.

    Air Fuel Ratio Richer Than Command

    The graph above shows the PCM using AF FB (ST FUEL TRIM) to correct an air fuel ratio that became too rich. The actual air fuel ratio shown in green reached about 13.8, much richer than the command air fuel ratio of 14.79 shown in blue. In response the PCM decreased injector duration by decreasing the air fuel feedback value shown in red from 1.06 to 1.03. The lower amount of fuel caused the air fuel ratio to rise back toward the commanded air fuel ratio of 14.79.

    PARSP_86_01

    PARAMETER SPECIFICATION


    LT FUEL TRIM:
    Long Term Fuel Trim
    (Counts)

    Air fuel feedback average (AF FB AVE) is used by the PCM to detect long term failures in the air fuel control system. The fuel system is too rich when AF FB AVE drops below the lower limit threshold while the purge control solenoid is turned off. The fuel system is too lean when AF FB AVE rises above the upper limit threshold.

    AF FB AVE generally chases AF FB, updating about once a minute. However AF FB AVE may remain much lower than AF FB depending on the amount of fuel vapors stored in the EVAP canister. An AF FB AVE value near the lower limit threshold may be normal depending on the value of AF FB.

    NORMAL OPERATION - LOW CANISTER FUEL VAPOR SATURATION

    A : AF FB (ST FUEL TRIM)
    B : AF FB AVE (LT FUEL TRIM)
    C : Threshold line

    The graph above shows the AF FB value operating near the ideal value of 1.00. AF FB AVE is slowly chasing AF FB and is also staying near 1.00.

    NORMAL OPERATION - HIGH CANISTER FUEL VAPOR SATURATION

    A : AF FB (ST FUEL TRIM)
    B : AF FB AVE (LT FUEL TRIM)
    C : Threshold line

    In the case of a saturated EVAP canister, AF FB may be reading normally but AF FB AVE will drop near or below the lower limit threshold. The PCM has logic to prevent a DTC from setting during this condition. The graph above shows the AF FB value reading normally and the AF FB AVE at the lower limit threshold. When this occurs, the PCM cuts purge operation and sees if AF FB AVE begins to return toward 1.00. If AF FB AVE increases above a certain threshold, the monitor is paused for a set time and purge is turned back on to remove excess purge vapor from the canister. The monitor is resumed after the set time expires.

    TOO LEAN

    A : AF FB (ST FUEL TRIM)
    B : AF FB AVE (LT FUEL TRIM)
    C : Threshold line

    The graph above shows the AF FB value operating above the upper limit threshold. AF FB AVE slowly chased AF FB above the threshold causing a DTC to set.

    TOO RICH

    A : AF FB (ST FUEL TRIM)
    B : AF FB AVE (LT FUEL TRIM)
    C : Threshold line

    The graph above shows the AF FB value operating below the lower limit threshold. AF FB AVE slowly chased AF FB below the threshold causing a DTC to set.

    PARSP_87_01

    PARAMETER SPECIFICATION


    FSS:
    Fuel System Status

    OL COND : Open loop due to conditions
    CLOSED : Closed loop
    OL DRV : Open loop due to driving
    OL DTC : Open loop due to DTC
    CL O2SX : Closed loop but faulty O2S

    This indicates the feedback condition and the reason why the fuel system is in a given operating mode.

    PARSP_88_01

    PARAMETER SPECIFICATION


    AF FB (ST FUEL TRIM):
    Short Term Fuel Trim
    (Counts)

    Air fuel feedback is a short term correction to fuel delivery. The base value is 1.00. A value greater than 1.00 indicates injector duration is being increased and a value less than 1.00 indicates injector duration is being decreased.

    Air Fuel Ratio Leaner Than Command

    The graph above shows the PCM using AF FB (ST FUEL TRIM) to correct an air fuel ratio that became too lean. The actual air fuel ratio shown in green reached about 16.8, much leaner than the command air fuel ratio of 14.79 shown in blue. In response the PCM increased injector duration by increasing the air fuel feedback value shown in red from 1.03 to 1.06. The additional amount of fuel caused the air fuel ratio to drop back down toward the commanded air fuel ratio of 14.79.

    Air Fuel Ratio Richer Than Command

    The graph above shows the PCM using AF FB (ST FUEL TRIM) to correct an air fuel ratio that became too rich. The actual air fuel ratio shown in green reached about 13.8, much richer than the command air fuel ratio of 14.79 shown in blue. In response the PCM decreased injector duration by decreasing the air fuel feedback value shown in red from 1.06 to 1.03. The lower amount of fuel caused the air fuel ratio to rise back toward the commanded air fuel ratio of 14.79.

    PARSP_89_01

    PARAMETER SPECIFICATION


    HO2S S2:
    Heated Oxygen Sensor Sensor 2
    (V)

    A heated oxygen sensor installed after catalyst to represent double oxygen sensor feedback and to examine primary oxygen sensor performance.

    OPERATING RANGE (IDLE)
    0.00V - 1.40V

    PARSP_90_01

    PARAMETER SPECIFICATION


    NLVL-1,2/NLVLAD/AKNOCK-1,2:
    Engine Noise Level

    NLVL : Engine base noise level
    AKNOCK : Knock sensor signal to detect failure
    NLVLAD : Knock sensor signal for KCX type detection

    PARSP_91_01

    PARAMETER SPECIFICATION


    TC-SDL:
    Traction Control Seral Data Link

    TCS - PGM-FI serial data link

    PARSP_92_01

    PARAMETER SPECIFICATION


    EVAP PF SW:
    Evaporative Purge Flow Switch
    (ON/OFF)

    This is a vacuum switch that detects EVAP purge line failure.
    The switch turns on when vacuum exists.
    Purge flow/cut depends on the EVAP system layout.

    PARSP_93_01

    PARAMETER SPECIFICATION


    FUEL PUMP CTRL:
    Fuel Pump Control
    (LOW/HIGH)

    Fuel pump supply voltage is controlled (High/Low) by the ECM from intake manifold pressure and engine RPM.
    The relay is turned ON at high fuel pump control mode.

    OPERATING RANGE (IDLE)
    (LOW)

    PARSP_94_01

    PARAMETER SPECIFICATION


    HO2S S1:
    Heated Oxygen Sensor Sensor 1
    (V)

    A sensor that detects the amount of oxygen content in the exhaust gases Sensor 1 is closest to the engine.

    OPERATING RANGE (IDLE)
    0.00V - 1.40V

    PARSP_95_01

    PARAMETER SPECIFICATION


    HO2S B1:
    Heated Oxygen Sensor Bank 1
    (V)

    A sensor that detects the amount of oxygen content in the exhaust gases Bank 1 contains cylinder #1.

    OPERATING RANGE (IDLE)
    0.00V - 1.40V

    PARSP_96_01

    PARAMETER SPECIFICATION


    HO2S B1 S1:
    Heated Oxygen Sensor Bank 1 Sensor 1
    (V)

    A sensor that detects the amount of oxygen content in the exhaust gases Bank 1 contains cylinder #1.
    Sensor 1 is closest to the engine.

    OPERATING RANGE (IDLE)
    0.00V - 1.40V

    PARSP_97_01

    PARAMETER SPECIFICATION


    ST FUEL TRIM B1:
    Short Term Fuel Trim Bank 1
    (Counts)

    Air fuel feedback is a short term correction to fuel delivery. The base value is 1.00. A value greater than 1.00 indicates injector duration is being increased and a value less than 1.00 indicates injector duration is being decreased.

    Air Fuel Ratio Leaner Than Command

    The graph above shows the PCM using AF FB (ST FUEL TRIM) to correct an air fuel ratio that became too lean. The actual air fuel ratio shown in green reached about 16.8, much leaner than the command air fuel ratio of 14.79 shown in blue. In response the PCM increased injector duration by increasing the air fuel feedback value shown in red from 1.03 to 1.06. The additional amount of fuel caused the air fuel ratio to drop back down toward the commanded air fuel ratio of 14.79.

    Air Fuel Ratio Richer Than Command

    The graph above shows the PCM using AF FB (ST FUEL TRIM) to correct an air fuel ratio that became too rich. The actual air fuel ratio shown in green reached about 13.8, much richer than the command air fuel ratio of 14.79 shown in blue. In response the PCM decreased injector duration by decreasing the air fuel feedback value shown in red from 1.06 to 1.03. The lower amount of fuel caused the air fuel ratio to rise back toward the commanded air fuel ratio of 14.79.

    PARSP_98_01

    PARAMETER SPECIFICATION


    LT FUEL TRIM B1:
    Long Term Fuel Trim Bank 1
    (Counts)

    Air fuel feedback average (AF FB AVE) is used by the PCM to detect long term failures in the air fuel control system. The fuel system is too rich when AF FB AVE drops below the lower limit threshold while the purge control solenoid is turned off. The fuel system is too lean when AF FB AVE rises above the upper limit threshold.

    AF FB AVE generally chases AF FB, updating about once a minute. However AF FB AVE may remain much lower than AF FB depending on the amount of fuel vapors stored in the EVAP canister. An AF FB AVE value near the lower limit threshold may be normal depending on the value of AF FB.

    NORMAL OPERATION - LOW CANISTER FUEL VAPOR SATURATION

    A : AF FB (ST FUEL TRIM)
    B : AF FB AVE (LT FUEL TRIM)
    C : Threshold line

    The graph above shows the AF FB value operating near the ideal value of 1.00. AF FB AVE is slowly chasing AF FB and is also staying near 1.00.

    NORMAL OPERATION - HIGH CANISTER FUEL VAPOR SATURATION

    A : AF FB (ST FUEL TRIM)
    B : AF FB AVE (LT FUEL TRIM)
    C : Threshold line

    In the case of a saturated EVAP canister, AF FB may be reading normally but AF FB AVE will drop near or below the lower limit threshold. The PCM has logic to prevent a DTC from setting during this condition. The graph above shows the AF FB value reading normally and the AF FB AVE at the lower limit threshold. When this occurs, the PCM cuts purge operation and sees if AF FB AVE begins to return toward 1.00. If AF FB AVE increases above a certain threshold, the monitor is paused for a set time and purge is turned back on to remove excess purge vapor from the canister. The monitor is resumed after the set time expires.

    TOO LEAN

    A : AF FB (ST FUEL TRIM)
    B : AF FB AVE (LT FUEL TRIM)
    C : Threshold line

    The graph above shows the AF FB value operating above the upper limit threshold. AF FB AVE slowly chased AF FB above the threshold causing a DTC to set.

    TOO RICH

    A : AF FB (ST FUEL TRIM)
    B : AF FB AVE (LT FUEL TRIM)
    C : Threshold line

    The graph above shows the AF FB value operating below the lower limit threshold. AF FB AVE slowly chased AF FB below the threshold causing a DTC to set.

    PARSP_99_01

    PARAMETER SPECIFICATION


    LT FUEL TRIM:
    Long Term Fuel Trim
    (Counts)

    Air fuel feedback average (AF FB AVE) is used by the PCM to detect long term failures in the air fuel control system. The fuel system is too rich when AF FB AVE drops below the lower limit threshold while the purge control solenoid is turned off. The fuel system is too lean when AF FB AVE rises above the upper limit threshold.

    AF FB AVE generally chases AF FB, updating about once a minute. However AF FB AVE may remain much lower than AF FB depending on the amount of fuel vapors stored in the EVAP canister. An AF FB AVE value near the lower limit threshold may be normal depending on the value of AF FB.

    NORMAL OPERATION - LOW CANISTER FUEL VAPOR SATURATION

    A : AF FB (ST FUEL TRIM)
    B : AF FB AVE (LT FUEL TRIM)
    C : Threshold line

    The graph above shows the AF FB value operating near the ideal value of 1.00. AF FB AVE is slowly chasing AF FB and is also staying near 1.00.

    NORMAL OPERATION - HIGH CANISTER FUEL VAPOR SATURATION

    A : AF FB (ST FUEL TRIM)
    B : AF FB AVE (LT FUEL TRIM)
    C : Threshold line

    In the case of a saturated EVAP canister, AF FB may be reading normally but AF FB AVE will drop near or below the lower limit threshold. The PCM has logic to prevent a DTC from setting during this condition. The graph above shows the AF FB value reading normally and the AF FB AVE at the lower limit threshold. When this occurs, the PCM cuts purge operation and sees if AF FB AVE begins to return toward 1.00. If AF FB AVE increases above a certain threshold, the monitor is paused for a set time and purge is turned back on to remove excess purge vapor from the canister. The monitor is resumed after the set time expires.

    TOO LEAN

    A : AF FB (ST FUEL TRIM)
    B : AF FB AVE (LT FUEL TRIM)
    C : Threshold line

    The graph above shows the AF FB value operating above the upper limit threshold. AF FB AVE slowly chased AF FB above the threshold causing a DTC to set.

    TOO RICH

    A : AF FB (ST FUEL TRIM)
    B : AF FB AVE (LT FUEL TRIM)
    C : Threshold line

    The graph above shows the AF FB value operating below the lower limit threshold. AF FB AVE slowly chased AF FB below the threshold causing a DTC to set.

    4R_FI_IGSP

    PARAMETER SPECIFICATION


    SPARK ADVANCE EXHAUST SIDE:
    Exhaust Side Spark Advance Angle Degrees
    (°)

    It indicates exhaust side spark advance angle with 2 plug engine.

    4R_FI_WGS

    PARAMETER SPECIFICATION


    TC WASTEGATE SOL.V.:
    Wastegate Solenoid Valve
    (%)

    It indicates the drive percentage of the solenoid valve which regulates the boost pressure.

    4R_FI_ABVS

    PARAMETER SPECIFICATION


    AIR BYPASS SOL.V.:
    Air Bypass Solenoid Valve
    (ON/OFF)

    4R_FI_DCYL

    PARAMETER SPECIFICATION


    CMP 2 NO PULSE:
    Camshaft Position Sensor 2 Disappearance Counter

    4R_FI_ABSWL

    PARAMETER SPECIFICATION


    ABS CAUTION INDICATOR:
    ABS Caution Indicator
    (ON/OFF)

    It indicates the input signal of ABS warning indicator commanded from the ABS unit.

    4R_FI_NCYL

    PARAMETER SPECIFICATION


    CMP 2 NOISE:
    Camshaft Position Sensor 2 Noise Counter

    4R_FI_ACET

    PARAMETER SPECIFICATION


    A/C Temperature:
    Air Conditioner Evaporator Temperature Sensor
    (°C) (°F)
    Unit Conversion Type: TEMPERATURE

    It indicates the air conditioner evaporator temperature.

    4R_FI_ECS_P

    PARAMETER SPECIFICATION


    CURRENT SENSOR:
    Air Pump Electric Current Sensor
    (V) (A)
    Unit Conversion Type: CURRENT

    It indicates the input voltage of the current sensor for Air pump and converts that voltage to the current.

    4R_FI_IAPUMP_P

    PARAMETER SPECIFICATION


    AIR PUMP:
    Secondary Air Injection Pump
    (V) (A)
    Unit Conversion Type: CURRENT

    The Electric Current Sensor detects the current between the Battery and the Air Pump.

    4R_FI_ROLF

    PARAMETER SPECIFICATION


    ENGINE OIL LIFE:
    Engine Oil Life
    (%)

    Engine oil life is determined by total engine rotation and mileage.

    4R_FI_IG1ADACM

    PARAMETER SPECIFICATION


    ACM UNIT SUPPLY VOLTAGE:
    Power Source from IG1 for the ACM Control Unit
    (V)

    4R_FI_P1SW

    PARAMETER SPECIFICATION


    FP REGULATOR P1 SW:
    Fuel Pressure Regulator P1 Switch
    (ON/OFF)

    This shows the state of Fuel Pressure Regulator P1 Switch in the fuel tank.

    4R_FI_SVS

    PARAMETER SPECIFICATION


    IMT (IMRC) SOL.V. :
    Intake Manifold Tuning (Intake Manifold Runner Control) Solenoid Valve
    (OPEN/CLOSED)

    This parameter displays the state of the ECM/ PCM output command for the Bypass Control SOL. V.

    4R_FI_PFRS

    PARAMETER SPECIFICATION


    FUEL RAIL PRESSURE SENSOR
    (V)
    Unit Conversion Type: FUEL PRESSURE

    4R_FI_FRP

    PARAMETER SPECIFICATION


    FUEL RAIL PRESSURE SENSOR
    (MPa) (kPa) (kgf/cm2) (psi)
    Unit Conversion Type: FUEL PRESSURE

    4R_FI_FRPTGT

    PARAMETER SPECIFICATION


    TARGET FUEL RAIL PRESSURE
    (MPa) (kPa) (kgf/cm2) (psi)
    Unit Conversion Type: FUEL PRESSURE

    4R_FI_SPIL

    PARAMETER SPECIFICATION


    SPILE
    (ms)

    4R_FI_DISCMD

    PARAMETER SPECIFICATION


    DISC MODE
    (ON/OFF)

    4R_FI_INJR

    PARAMETER SPECIFICATION


    INJECTOR DRIVER RELAY
    (ON/OFF)

    4R_FI_NMFACYL1

    PARAMETER SPECIFICATION


    CYL1 MISFIRE:
    No.1 Cylinder Misfire Counter
    (Counts)

    This indicates the number of misfire that occurred at the No.1 cylinder.

    4R_FI_NMFACYL2

    PARAMETER SPECIFICATION


    CYL2 MISFIRE:
    No.2 Cylinder Misfire Counter
    (Counts)

    This indicates the number of misfire that occurred at the No.2 cylinder.

    4R_FI_NMFACYL3

    PARAMETER SPECIFICATION


    CYL3 MISFIRE:
    No.3 Cylinder Misfire Counter
    (Counts)

    This indicates the number of misfire that occurred at the No.3 cylinder.

    4R_FI_NMFACYL4

    PARAMETER SPECIFICATION


    CYL4 MISFIRE:
    No.4 Cylinder Misfire Counter
    (Counts)

    This indicates the number of misfire that occurred at the No.4 cylinder.

    4R_FI_NMFACYL5

    PARAMETER SPECIFICATION


    CYL5 MISFIRE:
    No.5 Cylinder Misfire Counter
    (Counts)

    This indicates the number of misfire that occurred at the No.5 cylinder.

    4R_FI_NMFACYL6

    PARAMETER SPECIFICATION


    CYL6 MISFIRE:
    No.6 Cylinder Misfire Counter
    (Counts)

    This indicates the number of misfire that occurred at the No.6 cylinder.

    4R_FI_NTDCA

    PARAMETER SPECIFICATION


    MISFIRE CYCLE:
    Misfire Cycle Counter
    (Counts)

    This counter counts the number of TDC in every engine 200 rotations.
    It returns to zero at 400 counts with L4 engine.
    With V6 engine, at 600 counts.

    4R_FI_IAF2

    PARAMETER SPECIFICATION


    HO2S:
    Heated Oxygen Sensor
    (mA)

    A sensor that detects the amount of oxygen content in the exhaust gases.

    Sensor characteristic:
    Negative Value ...Lean
    Around 0 .........Ideal
    Positive Value....Rich

    4R_FI_RFCR

    PARAMETER SPECIFICATION


    RADIATOR FAN RELAY:
    Radiator Fan Relay
    (ON/OFF)

    Command to radiator fan control module power supply relay.

    4R_FI_DRFC

    PARAMETER SPECIFICATION


    RADIATOR FAN CONTROL:
    Radiator Fan Control
    (%)

    Output duty of radiator fan speed control signal to the control module.

    4R_FI_CNLHSTAT0

    PARAMETER SPECIFICATION


    CKP PULSER F/B LEARN (HIGH RPM):
    CKP Pulser Feed Back Learn Condition (High RPM)
    (Completed/Not Completed)
    (N/A:Not applicable)

    This shows whether the vehicle has learned misfire detection and enhancement of accuracy. It indicates 'Completed' if this learning has been completed.
    If the value shows N/A, this parameter does not apply to the car

    <Enable Criteria>
    ECT at 176°F(80°C) or higher.

    <Procedure>
    Test drive the vehicle on a level road.Decelerate (with the throttle fully closed) from an engine speed of 5,000 rpm to 3,000 rpm with the A/T in 2 position or M/T in 1st gear.

    4R_FI_CNLHSTAT7

    PARAMETER SPECIFICATION


    CNLHSTAT7
    (1/0)

    4R_FI_KCRBITS

    PARAMETER SPECIFICATION


    CKP PULSER F/B LEARN:
    CKP Pulser Feed Back Learn Condition
    (Completed/Not Completed)
    (N/A:Not applicable)

    This shows whether the vehicle has learned misfire detection and enhancement of accuracy.It indicates 'Completed' if this learning has been completed.
    If valve show N/A, this learning is not needed.

    <Enable Criteria>
    ECT at 176°F(80°C) or higher.

    <Procedure>
    Test-drive the vehicle on a level road. Decelerate (with the throttle fully closed) from an engine speed of 2,500 rpm to 1,000 rpm with the A/T in 2 position or M/T in 1st gear.

    4R_FI_FLEVELF

    PARAMETER SPECIFICATION


    FUEL LEVEL (AVERAGE):
    Fuel Level (Average)
    (%)

    Weighted average of fuel level from fuel level sensor.
    Weighted average is to remove the influence of fuel liquid shake.

    4R_FI_TW2_ECT2A

    PARAMETER SPECIFICATION


    ECT SENSOR 2 :
    Engine Coolant Temperature Sensor 2
    (°C) (°F) (V)
    Unit Conversion Type: TEMPERATURE

    This indicates the engine coolant temperature on the radiator side.
    This ECT sensor is mounted to the radiator side for determining a stuck-closed thermostat.

    4R_FI_RDBWRLY

    PARAMETER SPECIFICATION


    THROTTLE ACTUATOR SUPPLY VOLTAGE :
    Throttle Actuator Supply Voltage
    (OFF/ON)

    This indicates ON when TACM(Throttle Actuator Control Module) relay applied.

    4R_FI_KHPFPID

    PARAMETER SPECIFICATION


    KHPFPID

    It reads feedback coefficient for fuel pressure control of the direct-indication.

    4R_FI_STS

    PARAMETER SPECIFICATION


    STARTER SWITCH
    (ON/OFF)

    4R_FI_STRCNT

    PARAMETER SPECIFICATION


    STARTING CONDITION :
    Starting Condition
    (Enable/Disable)

    4R_FI_STRCNT2

    PARAMETER SPECIFICATION


    STARTER CTRL
    (ON/OFF)

    4R_FI_RSTRCNT

    PARAMETER SPECIFICATION


    STARTER CUT RELAY :
    Starter Cut Relay
    (ON/OFF)

    This indicates the state of the starter cut relay command.

    4R_FI_DFPC

    PARAMETER SPECIFICATION


    FUEL PUMP CONTROL
    Fuel Pump Control
    OFF(0%)/LOW(33%)/MID(66%)/HIGH(100%)

    This parameter displays the ECM/PCM commanded state and duty control of the Fuel Pump Control (FPC).

    A : ECM/PCM
    B : Fuel pump control module
    C : Fuel pump control relay
    D : DI line

    4R_FI_FPCRLY

    PARAMETER SPECIFICATION


    FUEL PUMP CONTROL RELAY :
    Fuel Pump Control Relay
    (ON/OFF)

    This indicates the ECM/PCM commanded of the state of FPC relay.
    This indicates ON when the ECM/PCM controls to turn the relay on.

    A : ECM/PCM
    B : Fuel pump control module
    C : Fuel pump control relay
    D : DI line

    4R_FI_IALSTAT

    PARAMETER SPECIFICATION


    IDLE LEARN :
    Idle Learn
    (Completed) (Not completed) (Learning)
    (N/A: Not applicable)

    This indicates whether the idle learn completed

    Note: "N/A" indicates that this parameter is not available for this vehicle.
    All vehicles have the capability for idle learning.

    4R_FI_ACRP_T

    PARAMETER SPECIFICATION


    A/C PRESSURE :
    A/C Pressure
    (kPa) (MPa) (kgf/cm2) (psi)
    Unit Conversion Type: A/C PRESSURE

    This parameter displays the A/C pressure based on input to the control module from the A/C pressure sensor.

    4R_FI_TQMACT

    PARAMETER SPECIFICATION


    IMA MOTOR TORQUE:
    IMA Motor Torque
    (N·m) (kgf·m)
    Unit Conversion Type: IMA TORQUE

    This parameter displays the actual torque value that the IMA motor creates during assist or generation.

    Drive side: 0 - +655.34 [N·m]
    Regenerative side: -655.36 - -0.02 [N·m]

    If outputs 0[N·m] is a communication error.

    4R_FI_TQMCMDDC

    PARAMETER SPECIFICATION


    REQUESTED IMA MOTOR TORQUE:
    Requested IMA Motor Torque
    (N·m) (kgf·m)
    Unit Conversion Type: IMA TORQUE

    This parameter displays the motor torque value that the ECM/PCM requests from the MCM during assist or generaration. The required torque is determined by the engine speed, throttle position, and battery module state of charge (SOC).

    It outputs 0 [N·m] when a communication error occurs with the MCM.

    4R_FI_TQEACT

    PARAMETER SPECIFICATION


    ENGINE TORQUE:
    Engine Torque
    (N·m) (kgf·m)
    Unit Conversion Type: ENGINE TORQUE

    This parameter displays the engine torque value computed by the ECM/PCM using input from the AFM Sensor.

    4R_FI_TQECMD

    PARAMETER SPECIFICATION


    TARGET ENGINE TORQUE:
    Target Engine Torque
    (N·m) (kgf·m)
    Unit Conversion Type: ENGINE TORQUE

    This parameter displays the target engine torque that the ECM/PCM computes.
    The required torque is determined by the engine speed, throttle position, and battery module state of charge (SOC).

    4R_FI_PWBATF

    PARAMETER SPECIFICATION


    IMA OUTPUT:
    IMA Output
    (kw)
    Unit Conversion Type: IMA REQUEST

    This indicates the actual electric power which the ECM requests of the MCM for assist or regeneration.

    4R_FI_PWBEMREQ

    PARAMETER SPECIFICATION


    IMA OUTPUT COMMAND:
    IMA Output Command
    (kw)
    Unit Conversion Type: IMA REQUEST

    This indicates the target value which the ECM requests of the Motor Control Module for Assist or Regeneration.

    4R_FI_QBATC

    PARAMETER SPECIFICATION


    SOC (State of Charge) reported from Motor/Battery ECU thru IMACAN:
    (%)

    This parameter displays the battery module state of change (SOC) of the IMA system in percentage.
    The system's SOC is computed by the MCM using IMA Battery temperature, voltage, and current, and inputs the information to the ECM/PCM via CAN.
    The ECM/PCM controls the quantity of assist or generation to maintain the battery module SOC within a specified range. If the battery module SOC is out of the specified range, the MCM stops the use of the IMA Motor to prevent over-discharge/overcharge.
    If a problem occurs with the IMA system, for example low battery module SOC, low temperature, faulty IMA system, etc., the ECM/PCM will use the 12V starter instead of the IMA motor.
    When a communication error occurs with the MCM, the latest value normally received before the error is output.

    4R_FI_TBATC

    PARAMETER SPECIFICATION


    IMA BATTERY TEMPERATURE:
    IMA Battery Temperature
    (°C) (°F)
    Unit Conversion Type: TEMPERATURE

    This parameter displays the average temperature of the IMA Battery Module.
    The temperature is detected by the temperature sensors placed in the IMA battery and input to the ECM/PCM from the MCM via CAN. This data is used to determine the cooling fan drive speed and charge/discharge rate.

    When a communication error occurs with the MCM, the last value normally received before the error is output.

    4R_FI_CAN_TBATC_OBS

    PARAMETER SPECIFICATION

    IMA BATTERY TEMPERATURE:
    IMA Battery Temperature
    (°C) (°F)

    Valid data range & sampling interval

    This On Board Snapshot parameter is available only following range and sampling interval.

    -15 to 0 (sec): 1.0 sec sampling

    4R_FI_CAN_QBATC_OBS

    PARAMETER SPECIFICATION

    SOC (State of Charge) reported from Motor/Battery ECU thru IMACAN
    (%)

    Valid data range & sampling interval

    This On Board Snapshot parameter is available only following range and sampling interval.

    -1800 to -15 (sec): 5.0 sec sampling

    -15 to 0 (sec): 1.0 sec sampling

    4R_FI_VDVREQ

    PARAMETER SPECIFICATION


    DC-DC CONVERTER CONTROL:
    DC-DC Converter Control
    (V)

    It shows the charging voltage of the DC-DC converter.
    Instead of using an alternator to maintain the 12 V battery, the electrical system uses a DC-DC converter. The converter converts high voltage direct current into low voltage direct current with little energy loss.
    The DC-DC converter will illuminate the conventional charging system indicator in the gauge assembly if a problem is detected in the 12 V charging system.

    4R_FI_PBRKS1_PBRK1GN

    PARAMETER SPECIFICATION


    BRAKE FLUID PRESSURE SENSOR A:
    Brake Fluid Pressure Sensor A
    (V) (MPa) (KPa) ( kgf/cm2) (mmHg) (inHg)
    Unit Conversion Type: PRESSURE

    This parameter displays pressure based on input voltage from the brake fluid pressure sensor A.
    This sensor is between the master cylinder and the ABS modulator and along with sensor B, to provide the maximum quantity of generation during deceleration (regeneration).
    When brake-pedal/fluid pressure increases during deceleration, it signals the need to increase the quantity of generation.

    4R_FI_PBRKS2_PBRK2GN

    PARAMETER SPECIFICATION


    BRAKE FLUID PRESSURE SENSOR B:
    Brake Fluid Pressure Sensor B
    (V) (MPa) (KPa) ( kgf/cm2) (mmHg) (inHg)
    Unit Conversion Type: PRESSURE

    This parameter displays pressure based on input voltage from the brake fluid pressure sensor B.
    This sensor is between the master cylinder and the ABS modulator and along with sensor A, to provide the maximum quantity of generation during deceleration (regeneration).
    When brake-pedal/fluid pressure increases during deceleration, it signals the need to increase the quantity of generation. The two sensors allow comparison of the pressure signal.

    4R_FI_NECOMPTG

    PARAMETER SPECIFICATION


    A/C COMPRESSOR SPEED COMMAND:
    A/C Compressor Speed Command
    (RPM)

    It shows the speed of the A/C compressor (dual scroll hybrid compressor) commanded by the PCM.
    The PCM command occurs when the engine Auto-Stops and there is a demand for cooling.
    The A/C compressor is a hybrid conventional belt driven compressor integrated with a electric motor driven scroll type compressor.

    4R_FI_NECOMP

    PARAMETER SPECIFICATION


    A/C COMPRESSOR SPEED:
    A/C Compressor Speed
    (RPM)

    It shows the A/C compressor (dual scroll hybrid compressor) actual speed.
    The PCM command occurs when the engine Auto-Stops and there is a demand for cooling. The A/C compressor is a hybrid conventional belt driven compressor integrated with a electric motor driven scroll type compressor.

    4R_FI_PWDHBAC

    PARAMETER SPECIFICATION


    A/C POWER CONSUMPTION:
    A/C Power Consumption
    (W)

    It shows the electric power consumption of the Dual scroll hybrid compressor.

    4R_FI_STIMAOP

    PARAMETER SPECIFICATION


    VEHICLE STATUS:
    Vehicle Status

    It shows the vehicle control status.


    IMA CONTROL HALT : During IMA control halt

    STARTER START: Start the engine with the 12V starter

    IMA MOTOR START: Start the engine with the motor assist

    IDLE : Idle

    IDLE STOP: Idle stop

    RUN : Run

    N/A

    4R_FI_TQRMODE

    PARAMETER SPECIFICATION


    DRIVING STATUS:
    Driving Status

    It shows the driving status.


    NOT RUN : Auto idle stop/ Ignition switch is ON

    ASSIST WOT: Motor assist with the Wide Open Throttle

    ASSIST: Motor assist

    ASSIST VCM: Motor assist + VCM operation

    CHARGE/DISCHARGE: Charge/discharge the IMA battery
    when SOC is out of limit

    FC A/G: Motor assist/regeneration + Fuel cut

    FC A/G VCM: Motor assist/regeneration + VCM operation

    ASSIST SHIFTDOWN: Motor assist at downshift
    (To reduce shift shock)

    FC: Fuel cut

    FC VCM: Fuel cut + VCM operation

    4R_FI_ECONRQ

    PARAMETER SPECIFICATION


    A/C COMPRESSOR COMMAND :
    A/C Compressor Command
    (ON/OFF)

    It shows the state of A/C compressor commanded by ECM.

    4R_FI_OPSW

    PARAMETER SPECIFICATION


    OIL PRESSURE SWITCH :
    Engine Oil Pressure Switch : Engine oil lamp light up when Engine pressure abnormal
    (ON/OFF)

    4R_FI_LOIL

    PARAMETER SPECIFICATION


    ENGINE OIL LEVEL:
    Engine Oil Level
    (mm)

    4R_FI_OILT

    PARAMETER SPECIFICATION


    ENGINE OIL TEMPERATURE:
    Engine Oil Temperature
    (°C) (°F)
    Unit Conversion Type: TEMPERATURE

    4R_FI_CNDOLVL

    PARAMETER SPECIFICATION


    ENGINE OIL LEVEL MONITOR CONDITION:
    Engine Oil Monitor Condition
    (ACTIVE) (INACTIVE)

    4R_FI_CNLHSTAT0_CAN

    PARAMETER SPECIFICATION


    CKP PULSER F/B LEARN (HIGH RPM):
    CKP Pulser Feed Back Learn Condition (High RPM)
    (Completed/Not Completed)

    This shows whether the vehicle has learned misfire detection and enhancement of accuracy. It indicates 'Completed' if this learning has been completed.
    If the value shows N/A, this parameter does not apply to the car.

    <Enable Criteria>
    ECT at 176°F(80°C) or higher.

    <Procedure>
    Test drive the vehicle on a level road Decelerate (with the throttle fully closed) from an engine speed of 5,000 rpm to 3,000 rpm with the A/T in 2 position or M/T in 1st gear.

    4R_FI_IEPSLD_CAN

    PARAMETER SPECIFICATION


    EPS CONSUMPTION CURRENT:
    EPS Consuption Current
    (A)

    Consumption current of EPS (Electronic Power Steering).

    4R_FI_CMDEQRAT_CAN

    PARAMETER SPECIFICATION


    AF LAMBDA CMD:

    4R_FI_CMDEQRAT-B1_CAN

    PARAMETER SPECIFICATION


    AF B1 LAMBDA CMD:

    4R_FI_CMDEQRAT-B2_CAN

    PARAMETER SPECIFICATION


    AF B2 LAMBDA CMD:

    4R_FI_VTMACD

    PARAMETER SPECIFICATION


    ROCKER ARM OIL PRESSURE SWITCH:
    Rocker Arm Oil Pressure Switch
    (ON/OFF)

    Input from VTEC oil pressure switch for VTS1.

    4R_FI_ACDSDRQ

    PARAMETER SPECIFICATION


    ACDSDRQ

    4R_FI_ACDSDSTAT

    PARAMETER SPECIFICATION


    ACDSDSTAT

    4R_FI_ACDSDRJC

    PARAMETER SPECIFICATION


    ACDSDRJC

    4R_FI_VTS1

    PARAMETER SPECIFICATION


    ROCKER ARM OIL CONTROL SOL. 1:
    Rocker Arm Oil Control Solenoid 1
    (ON/OFF)

    Command to VTEC solenoid 1 for ADC (all cylinder deactivation) system.

    4R_FI_VTS2

    PARAMETER SPECIFICATION


    ROCKER ARM OIL CONTROL SOL. 2:
    Rocker Arm Oil Control Solenoid 2
    (ON/OFF)

    Command to VTEC solenoid 2 for ADC (all cylinder deactivation) system.

    4R_FI_VTS1R

    PARAMETER SPECIFICATION


    SOLENOID 1 RETURN SIGNAL:
    Solenoid 1 Return Signal
    (ON/OFF)

    4R_FI_VTS2R

    PARAMETER SPECIFICATION


    SOLENOID 2 RETURN SIGNAL:
    Solenoid 2 Return signal
    (ON/OFF)

    4R_FI_TQAPOBJF

    PARAMETER SPECIFICATION


    DRIVER'S REQUEST TORQUE:
    Driver's Request Torque
    (N·m) (kgf·m)
    Unit Conversion Type: IMA TORQUE

    This parameter shows amount of requested torque from driver.

     It is calculated by the control module using the signals from APP sensors.

    4R_FI_TQREQVSA

    PARAMETER SPECIFICATION


    VSA CONTROL TORQUE:
    VSA Control Torque
    (N·m) (kgf·m)
    Unit Conversion Type: IMA TORQUE

    This parameter shows amount of requested torque from VSA/ABS control module.

    4R_FI_TQREQCRU

    PARAMETER SPECIFICATION


    CRUISE CONTROL TORQUE:
    Cruise Control Torque
    (N·m) (kgf·m)
    Unit Conversion Type: IMA TORQUE

    This parameter shows amount of requested torque from cruise control.

    4R_FI_TQREQAT

    PARAMETER SPECIFICATION


    TM CONTROL TORQUE:
    TM Control Torque
    (N·m) (kgf·m)
    Unit Conversion Type: IMA TORQUE

    This parameter shows amount of requested torque when shifting.

    4R_FI_TQMBKLMT

    PARAMETER SPECIFICATION


    TQMBKLMT

    4R_FI_TQMBKREQ

    PARAMETER SPECIFICATION


    REGENERATION TORQUE:
    Regeneration Torque
    (N·m) (kgf·m)
    Unit Conversion Type: IMA TORQUE

    This parameter shows amount of regenerative braking torque at deceleration.

    4R_FI_TQPPRQF

    PARAMETER SPECIFICATION


    REQUESTED TOTAL TORQUE:
    Requested Total Torque
    (N·m) (kgf·m)
    Unit Conversion Type: IMA TORQUE

    This parameter shows amount of requested torque from driver, A/T,

     cruise control, TCS, and auxiliaries device controlling.

    4R_FI_TQCOBJ

    PARAMETER SPECIFICATION


    TQCOBJ

    4R_FI_TQCACT

    PARAMETER SPECIFICATION


    TQCACT

    4R_FI_CAN_TQRMODE

    PARAMETER SPECIFICATION


    DRIVING STATUS:
    Driving Status

    It shows the driving status.


    NOT RUN: Auto idle stop / Ignition switch is ON

    ASSIST WOT: Motor assist with the Wide Open Throttle

    ASSIST: Motor assist

    ASSIST VCM: Motor assist + VCM operation

    CHARGE/DISCHARGE : Charge/discharge the IMA battery
    when SOC is out of limit

    FC A/G: Motor assist/regeneration + Fuel cut

    FC A/G VCM: Motor assist/regeneration + VCM operation

    ASSIST SHIFTDOWN: Motor assist at downshift
    (To reduce shift shock)

    FC: Fuel cut

    FC VCM: Fuel cut + VCM operation

    REGEN to ASS : Shift from the regeneration mode
    to assist mode

    FC ASSIST : Assist during fuel cut

    CHARGE : Charging

    REGENARATION : Regeneration

    N/A : Not applicable

    4R_FI_ISO2HT

    PARAMETER SPECIFICATION


    HO2S S2 HEATER CURRENT:
    HO2S S2 Heater Current
    (A)

    It indicates the drive current of O2 sensor heater.

    4R_FI_CAN_VTS-B1

    PARAMETER SPECIFICATION


    ROCKER ARM OIL CONTROL SOLENOID A (BANK 1)
    Rocker Arm Oil Control Solenoid B1
    (ON/OFF)

    The ECM opens the solenoid valve to change the actuation of engine valve timing and lift to improve performance.
    The change point depends on the engine load conditions.

    Bank 1 contains cylinder #1.

    4R_FI_CAN_VTS-B2

    PARAMETER SPECIFICATION


    ROCKER ARM OIL CONTROL SOLENOID A (BANK 2)
    Rocker Arm Oil Control Solenoid B2
    (ON/OFF)

    The ECM opens the solenoid valve to change the actuation of engine valve timing and lift to improve performance.
    The change point depends on the engine load conditions.

    4R_FI_CAN_RVTS

    PARAMETER SPECIFICATION


    SOLENOID RETURN SIGNAL:
    Solenoid Return Signal
    (ON/OFF)

    It indicates ON when the VTS circuit is normal and VTS is ON.

    When the circuit has a problem, it stays ON or OFF.

    4R_FI_CAN_NMFBCYL1

    PARAMETER SPECIFICATION


    CYL1 MISFIRE B:
    No.1 Cylinder Misfire Counter
    (Counts)

    This indicates the number of misfire that occurred at the No.1 cylinder.

    4R_FI_CAN_NMFBCYL2

    PARAMETER SPECIFICATION


    CYL2 MISFIRE B:
    No.2 Cylinder Misfire Counter
    (Counts)

    It indicates number of misfire occurred at the No.2 cylinder.

    4R_FI_CAN_NMFBCYL3

    PARAMETER SPECIFICATION


    CYL3 MISFIRE B:
    No.3 Cylinder Misfire Counter
    (Counts)

    It indicates number of misfire occurred at the No.3 cylinder.

    4R_FI_CAN_NMFBCYL4

    PARAMETER SPECIFICATION


    CYL4 MISFIRE B:
    No.4 Cylinder Misfire Counter
    (Counts)

    It indicates number of misfire occurred at the No.4 cylinder.

    4R_FI_CAN_NMFBCYL5

    PARAMETER SPECIFICATION


    CYL5 MISFIRE B:
    No.5 Cylinder Misfire Counter
    (Counts)

    It indicates number of misfire occurred at the No.5 cylinder.

    4R_FI_CAN_NMFBCYL6

    PARAMETER SPECIFICATION


    CYL6 MISFIRE B:
    No.6 Cylinder Misfire Counter
    (Counts)

    It indicates number of misfire occurred at the No.6 cylinder.

    4R_FI_CAN_NTDCB

    PARAMETER SPECIFICATION


    MISFIRE CYCLE B:
    Misfire Cycle Counter
    (Counts)

    This counter counts the number of TDC in every engine 1000 rotations.
    It returns to zero at 2000 counts with L4 engine.
    With V6 engine, at 3000 counts.

    4R_FI_CAN_MFCYL

    PARAMETER SPECIFICATION


    MISFIRED CYL:
    Misfired cylinder
    (B)

    Misfired cylinder bit information

    In case of No.1 and No.3 cylinder have misfired.
    00000101

    In case of No.6 cylinder has misfired.
    00100000

    4R_FI_ACTLGEAR

    PARAMETER SPECIFICATION


    ACTUAL GEAR POSITION:
    Actual Gear Position

    4R_FI_P2SW

    PARAMETER SPECIFICATION


    FUEL RAIL PRESSURE SW:
    Fuel Rail Pressure Regulator P2 Switch
    (ON/OFF)

    This shows the state of the Fuel Pressure Regulator Switch.

    4R_FI_PF2S

    PARAMETER SPECIFICATION


    DIFFERENTIAL PRESSURE:
    Differential Pressure
    (kPa)(MPa)(psi)(V)(kgf/cm2)
    Unit Conversion Type: FUEL PRESSURE

    This indicates the differential pressure between Fuel Rail Pressure from Fuel Pressure Sensor A and Intake Manifold Pressure from MAP sensor.

    4R_FI_RSTRCNT2

    PARAMETER SPECIFICATION


    STARTER CUT CTRL RETURN:
    Starter Cut Relay Control Return
    (ON/OFF)

    This indicates the output status of power cut off circuit for starter relay control.

    4R_FI_STENCAN

    PARAMETER SPECIFICATION


    STARTER RELAY CAN SIGNAL:
    Starter Relay CAN Signal
    (ENABLE/DISABLE)

    The enable signal of starter relay from the transmission control module (TCM) through the inter-module CAN.

    4R_FI_STENHWP

    PARAMETER SPECIFICATION

    STARTER DUTY SIGNAL HI MODE:
    Starter Duty Signal Hi Mode
    (ENABLE/DISABLE)

    This indicates starter enable duty signal is Hi Mode or not Hi Mode.

    4R_FI_STENHWEN

    PARAMETER SPECIFICATION

    STARTER RELAY DUTY SIGNAL CONDITION:
    Starter Relay Duty Signal Condition
    (VALID/INVALID)

    This indicates starter STENHW is valid or invalid.

    4R_FI_STENHW

    PARAMETER SPECIFICATION

    STARTER RELAY DUTY SIGNAL:
    Starter Relay Duty Signal
    (ENABLE/DISABLE)

    This indicates the signal of starter relay reported from the transmission control module (TCM) through the duty signal is Enable or Disable.

    4R_FI_STEN

    PARAMETER SPECIFICATION

    STARTER RELAY SIGNAL:
    Starter Relay Signal
    (ENABLE/DISABLE)

    This indicates the status of starter relay enable signal computed by engine control module (ECM).

    4R_FI_P3

    PARAMETER SPECIFICATION

    TC BOOST PRESSURE SENSOR:
    Turbocharger Boost Pressure sensor
    (V)

    It indicates the input signal for Charger Air Cooler Absolute Pressure Sensor.
    The sensor detects the boost pressure, converts it into the voltage by the semiconductor, and sends it to the control unit.

    Figure: Charger Air Cooler Absolute Pressure Sensor
    A: Charger Air Cooler Absolute Pressure Sensor
    B: Turbocharger Bypass Control Valve
    C: Inter-cooler

    4R_FI_TCBP

    PARAMETER SPECIFICATION

    TC BOOST PRESSURE:
    Turbocharger Boost Pressure
    (kPa)(kgf/cm2)(mmHg)(inHg)
    Unit Conversion Type: PRESSURE

    It indicates the physical value of boost pressure measured by Charger Air Cooler Absolute Pressure Sensor.

    Figure: Charger Air Cooler Absolute Pressure Sensor
    A: Charger Air Cooler Absolute Pressure Sensor
    B: Turbocharger Bypass Control Valve
    C: Inter-cooler

    4R_FI_P3TCOBJ

    PARAMETER SPECIFICATION

    TC BOOST PRESSURE UPPER LIMIT:
    Turbocharger Boost Pressure Upper Limit
    (kPa)(kgf/cm2)(mmHg)(inHg)
    Unit Conversion Type: PRESSURE

    It indicates the target of boost pressure calculated by ECU.
    This is calculated from engine speed, intake air temperature and barometric pressure.
    When actual boost pressure reached at the Feed Back point, ECU start to control the Actual Boost Pressure by TC BOOST PRESSURE.
    When boost pressure is rising, TC BOOST PRESSURE is works to take countermeasure for over-shoot.
    When TC BOOST PRESSURE shows constant value at upper side, it is shows it reaches the target of boost pressure at full open throttle.
    If there is difference over established value between TC BOOST PRESSURE and actual boost pressure, it is shows that the malfunction for turbo boost system.

    Figure: Example of motion for TC BOOST PRESSURE with Actual Boost Pressure
    X: Time
    Y: Boost Pressure
    A: P3TCOBJ
    B: Actual Boost Pressure

    4R_FI_DVFTS

    PARAMETER SPECIFICATION

    TC BOOST CONTROL SOL.V.:
    Turbocharger Boost Control Solenoid Valve
    (%)

    It indicates the drive percentage of Turbocharger(TC) Boost Control Solenoid Valve.
    This solenoid controls TC Boost Control Solenoid through positive pressure Actuator.
    When variable flap is opened, this parameter shows 0% (the Solenoid Valve is not turning on electricity)
    When variable flap is closed, this parameter shows 100% (the Solenoid Valve is turning on electricity)
    The percent of TC Boost Control Solenoid Valve opening increases intake air amount.

    Figure: Example of function of TC Boost Control Valve
    A: TC Boost Control Valve
    B: TC Boost Control Valve: close
    DVFTS: open
    C: TC Boost Control Valve: open
    DVFTS: close

    4R_FI_ABVSR

    PARAMETER SPECIFICATION

    TC BYPASS SOL.V. RETURN:
    Turbocharger Bypass Solenoid Valve Return
    (ON/OFF)

    It indicates the return signal to diagnose the circuit for Turbocharger (TC) Bypass Control Solenoid Valve.
    The signal detects the status of TC Bypass Control Solenoid Valve.
    When TC Bypass Control Solenoid Valve is opened (AIR BYPASS SOL.V shows ON), this parameter shows ON.
    When TC Bypass Control Solenoid Valve is closed (AIR BYPASS SOL.V shows OFF), this parameter shows OFF.
    It will mean range/performance problem of the circuit for TC Bypass Control Solenoid Valve if the status for ON/OFF is different between AIR BYPASS SOL.V and AIR BYPASS SOL.V RETURN.

    4R_FI_TAPETTC

    PARAMETER SPECIFICATION

    TAPETTC

    (ms)

    It indicates the time when the value of throttle operating reaches to threshold level on high side from over threshold level on low side.

    It is used to confirm the function for turbo boost system.

    4R_FI_TWOTLETTC

    PARAMETER SPECIFICATION

    TWOTLETTC

    (ms)

    It indicates the time when the value of throttle operating keeps threshold level on high side after it reach that threshold level.

    It is used to confirm the function for turbo boost system.

    4R_FI_TP3TCLET

    PARAMETER SPECIFICATION

    TP3TCLET

    (ms)

    It indicates the time when boost pressure reach the prescript value after the value of throttle operating reach threshold level on high side.

    It is used to confirm the function for turbo boost system.

    4R_FI_PBMAXLET

    PARAMETER SPECIFICATION

    PBMAXLET

    (V)(kPa)(MPa)(kgf/cm2)(mmHg)(inHg)
    Unit Conversion Type: PRESSURE

    It indicates the maximum value of intake pressure measured by Manifold Absolute Pressure Sensor.

    It is used to confirm the function for turbo boost system.

    4R_FI_TCALPHA

    PARAMETER SPECIFICATION

    TCALPHA

    It indicates the coefficient for checking boost control.

    It is setting for analysis.

    4R_FI_DPTRLF

    PARAMETER SPECIFICATION

    DPTRLF

    (V)(kPa)(MPa)(kgf/cm2)(mmHg)(inHg)
    Unit Conversion Type: PRESSURE

    It indicates the difference between fuel tank pressure just after IG OFF and fuel tank pressure after prescript time from IG OFF.

    If it is lower than prescript value, Purge Control Solenoid open malfunction will be detected.

    It is setting for analysis.

    4R_FI_TPTPHASE

    PARAMETER SPECIFICATION

    TPTPHASE

    (micros)

    It indicates the phase time per one period of fuel tank pressure pulsation pulse.

    Pulsation pulse is concerned about pulsation effect that is boost effect using pressure vibration.

    <>It is setting for analysis.

    4R_FI_TPTPHSAVL

    PARAMETER SPECIFICATION

    TPTPHSAVL

    (micros)

    It indicates the average of phase time per one period of fuel tank pressure pulsation pulse under the condition which engine is not supercharged.

    Pulsation pulse is concerned about pulsation effect that is boost effect using pressure vibration.

    It is setting for analysis.

    4R_FI_TPTPHSAVH

    PARAMETER SPECIFICATION

    TPTPHSAVH

    (micros)

    It indicates the average of phase time per one period of fuel tank pressure pulsation pulse under the condition which engine is supercharged.

    Pulsation pulse is concerned about pulsation effect that is boost effect using pressure vibration.

    It is setting for analysis.

    4R_FI_KFCAPJUD

    PARAMETER SPECIFICATION

    KFCAPJUD

    It indicates the correlation value between fuel tank pressure and purge flow rate.

    It is used to detect Fuel Cap was opened.

    It is setting for analysis.

    4R_FI_TPTCYCLE

    PARAMETER SPECIFICATION

    TPTCYCLE

    (ms)

    It indicates the period time of fuel tank pressure pulsation pulse for purge flow rate caused by Purge Control Solenoid driving.

    Pulsation pulse is concerned about pulsation effect that is boost effect using pressure vibration.

    It is setting for analysis.

    4R_FI_CPTOCOKL

    PARAMETER SPECIFICATION

    CPTOCOKL

    (TIMES)

    It indicates the times to count that control period for drive percentage of Purge Control Solenoid is same as fuel tank pressure pulsation period under the condition which engine is not supercharged.

    Pulsation pulse is concerned about pulsation effect that is boost effect using pressure vibration.

    It is setting for analysis.

    4R_FI_CPTOCOKH

    PARAMETER SPECIFICATION

    CPTOCOKH

    (TIMES)

    It indicates the times to count that control period for drive percentage of Purge Control Solenoid is same as fuel tank pressure pulsation period under the condition which engine is supercharged.

    Pulsation pulse is concerned about pulsation effect that is boost effect using pressure vibration.

    It is setting for analysis.

    4R_FI_EVPMON

    PARAMETER SPECIFICATION

    EVAPMON

    (ON/OFF)

    It indicates the limit of output drive percentage to Purge Control Solenoid for onboard diagnosis under the condition which engine is supercharged.

    It is setting for analysis.

    4R_FI_DPTABS

    PARAMETER SPECIFICATION

    DPTABS

    (V)(kPa)(MPa)(kgf/cm2)(mmHg)(inHg)
    Unit Conversion Type: PRESSURE

    It indicates the difference between fuel tank pressure and interval average calculated from fuel tank pressure.

    If it is larger than prescript value, range/performance problem of fuel tank pressure sensor is detected.

    It is setting for analysis.

    4R_FI_FCAPOPEN

    PARAMETER SPECIFICATION

    FUEL CAP

    (OPEN/CLOSE)

    It indicates the condition of Fuel Cap.

    4R_FI_EVAPVP

    PARAMETER SPECIFICATION

    FTP SENSOR (FINE)

    (kPa)(MPa)(kgf/cm2)(mmHg)(inHg)(psi)(Pa)
    Unit Conversion Type: PRESSURE

    It indicates the fuel tank pressure measured by Fuel Tank Pressure Sensor.

    4R_FI_PF2

    PARAMETER SPECIFICATION


    FP SENSOR:
    Fuel Pressure Sensor on Fuel Rail
    (kPa)(MPa)(psi)(V)(kgf/cm2)
    Unit Conversion Type: FUEL PRESSURE

    This indicates the pressure of fuel which is regulated by the pressure regulator.

    OPERATING RANGE (IDLE)
    270kPa - 360kPa
    39.1psi - 52.2psi

    4R_FI_CAN_IAF

    PARAMETER SPECIFICATION


    HO2S S1:
    Heated Oxygen Sensor Sensor 1
    (mA)

    A sensor that detects the amount of oxygen content in the exhaust gases.
    Sensor 1 is closest to the engine.


    Sensor characteristic:
    Negative Value ...Lean
    Around 0 .........Ideal
    Positive Value....Rich

    4R_FI_MFCYL

    PARAMETER SPECIFICATION


    MISFIRED CYL:
    Misfired cylinder
    (B)

    Misfired cylinder bit information

    In case of No.1 and No.3 cylinder have misfired.
    00000101

    In case of No.6 cylinder has misfired.
    00100000

    4R_FI_CAN_TAC_ACET

    PARAMETER SPECIFICATION


    A/C TEMPERATURE SENSOR:
    Air Conditioning Temperature Sensor
    (°C) (°F) (V)
    Unit Conversion Type: TEMPERATURE

    It indicates the air conditioner evaporator temperature sensor output which input to FI ECU. It is A/C air conditioner evaporator temperature.
    If there is no input from the sensor to FI ECU, this parameter will display the value when open circuit(i.e. -40degC) is happened.

    FI ECU uses this information when to operate A/C clutch.
    If this sensor has failure or line open/short between sensor and FI ECU, A/C clutch will not be ON.

    NOTE:This parameter may display the value when open circuit(i.e. -40degC) when A/C clutch operation is no problem.
    Then, please check ECM/PCM input terminal for this sensor.
    You can find out the terminal is not connected to the sensor.
    In this case, FI ECU received the sensor output from air conditioner control unit thru CAN newtwork, and it is used for A/C clutch operation.

    4R_FI_CAN_OPSWR

    PARAMETER SPECIFICATION


    OIL PRESSURE SWITCH :
    Engine Oil Pressure Switch : Engine oil lamp light up when Engine pressure abnormal
    (ON/OFF)

    Status of OPSW (Engine Oil Pressure Switch) signal input.

    4R_FI_CAN_CDACTS

    PARAMETER SPECIFICATION


    ROCKER ARM OIL CONTROL SOLENOID B (BANK 1)
    Variable Cylinder Management Solenoid Valve
    (ON/OFF)

    This parameter displays the control modules commanded state of the Variable Cylinder Management Solenoid Valve.

    4R_FI_CAN_ACMRLY

    PARAMETER SPECIFICATION


    ACM CONTROL RELAY :
    Active Control Engine Mount Control Relay
    (ON/OFF)

    This parameter displays the control modules commanded state of the ACM control relay.

    4R_FI_CAN_IACMFH

    PARAMETER SPECIFICATION


    Fr ACM SOL MAX CURRENT :
    Front ACM Solenoid Max Current
    (Ampere)

    This parameter displays the maximum output current to front ACM control module for the ignition cycle.

    4R_FI_CAN_IACMFL

    PARAMETER SPECIFICATION


    Fr ACM SOL MIN CURRENT :
    Front ACM Solenoid Min Current
    (Ampere)

    This parameter displays the minimum output current to front ACM control module for the ignition cycle.

    4R_FI_CAN_IACMFT

    PARAMETER SPECIFICATION


    Fr ACM ACTUATOR CURRENT :
    Front ACM Actuator Current
    (Ampere)

    This parameter displays an actual output electric current to front ACM actuator.

    4R_FI_CAN_IACMRH

    PARAMETER SPECIFICATION


    Rr ACM SOL MAX CURRENT :
    Rear ACM Solenoid Max Current
    (Ampere)

    This parameter displays the maximum output current to rear ACM control module for the ignition cycle.

    4R_FI_CAN_IACMRL

    PARAMETER SPECIFICATION


    Rr ACM SOL MIN CURRENT :
    Rear ACM Solenoid Min Current
    (Ampere)

    This parameter displays the minimum output current to rear ACM control module for the ignition cycle.

    4R_FI_CAN_IACMRT

    PARAMETER SPECIFICATION


    Rr ACM ACTUATOR CURRENT
    Rear ACM Actuator Current
    (Ampere)

    This parameter displays an actual output electric current to rear ACM actuator.

    4R_FI_CAN_VBACM

    PARAMETER SPECIFICATION


    ACM ACTUATOR SUPPLY VOLTAGE :
    ACM Actuator Supply Voltage
    (V)

    This parameter displays the power source from battery voltage for ACM actuator.

    4R_FI_CAN_IG1ADACM

    PARAMETER SPECIFICATION


    ACM UNIT SUPPLY VOLTAGE:
    Power Source from IG1 for the ACM Control Unit
    (V)

    4R_FI_CAN_TRQREQVSA

    PARAMETER SPECIFICATION


    TRQREQVSA:
    (N·m)
    Unit Conversion Type: IMA TORQUE

    4R_FI_CAN_CDACTSR

    PARAMETER SPECIFICATION


    ROCKER ARM OIL CONTROL SOLENOID B RETURN
    Variable Cylinder Management Solenoid Valve Return Signal
    (ON/OFF)

    4R_FI_CAN_ACMCSS

    PARAMETER SPECIFICATION


    ACMCSS:

    4R_FI_NEACM

    PARAMETER SPECIFICATION


    NEACM:
    (RPM)

    4R_FI_CAN_NEACM

    PARAMETER SPECIFICATION


    NEACM:
    (RPM)

    4R_FI_KFKIND

    PARAMETER SPECIFICATION


    FUEL ALCOHOL CONTENT LEARNED VALUE:


    This parameter displays the learned value for fuel trim containing alcohol concentration on Flex Fuel Vehicle.

    The parameter varies by fuel quality and variation or deterioration of injector and MAF sensor in addition to the alcohol concentration.

    Reference values are described follow:

    LOW: Low Alcohol Content

    MIDDLE: Middle Alcohol Content

    HIGH: High Alcohol Content

    NOTE: Learned value will not be cleared by DTC Clear, ECM/PCM Reset, Battery Cancel.

    If you do the ECU reprogramming, this value will be cleared.

    4R_FI_FFVSTDTY

    PARAMETER SPECIFICATION


    SUBFUEL SOLENOID OPERATION:
    (%)
    This parameter displays the output duty to the subfuel solenoid for Flex Fuel Vehicle.

    During the engine stop in the cold start condition, this shows 0 % because subfuel solenoid is closed.

    4R_FI_FFVCSC

    PARAMETER SPECIFICATION


    ENGINE COLD START CONDITION:
    (ON/OFF)
    This parameter displays the status for Flex Fuel Vehicle engine cold start mode.

    ON means cold start system control.

    After the engine start from cold start mode, this parameter shows OFF from ON.

    4R_FI_FFVRFUEL

    PARAMETER SPECIFICATION


    FFVRFUEL:
    (ON/OFF)

    This parameter displays the refuel sensing.

    "ON" indicates the refuel sensing until start driving in current driving cycle.

    4R_FI_ACLRDY

    PARAMETER SPECIFICATION


    ACLRDY:
    (COMPLETED/NOT COMPLETED)

    This parameter displays the status of enabling reflection of the FUEL ALCOHOL CONTENT LEARNED VALUE.

    "COMPLETED" means the learning for fuel trim has been completed and the enabling reflection.

    To detect ACLRDY needs 5 minutes after the engine starts in LA-4 mode.

    4R_FI_ACLEND

    PARAMETER SPECIFICATION


    FUEL ALCOHOL CONTENT LEARNED CONDITION:
    (COMPLETED/NOT COMPLETED)

    This parameter displays the reflection status of the FUEL ALCOHOL CONTENT LEARNED VALUE in each Driving cycle.

    It means the reflection has been completed or not after the learning for fuel trim has been finished.

    If you do IG-OFF, it will show NOT COMPLETED.

    When you want to be COMPLETED, you need to drive more than 5 minutes.

    4R_FI_FFVFLR

    PARAMETER SPECIFICATION


    SUBFUEL PUMP RELAY COMMAND:
    (ON/OFF)
    This parameter displays the command to the subfuel pump relay from ECU.

    4R_FI_FFVFUELSOK

    PARAMETER SPECIFICATION


    SUBFUEL SOLENOID SYSTEM CONDITION:
    ("OK" / "N/A")
    This parameter displays the result of monitoring for subfuel solenoid circuit.

    OK means the circuit was normal when the ECU has controlled subfuel solenoid.

    N/A means whether "the ECU has not controlled subfuel solenoid" or "the circuit was abnormal when the ECU has controlled subfuel solenoid.".

    If subfuel solenoid is abnormal, DTC will be appeared.

     

    4R_FI_VTECIND

    PARAMETER SPECIFICATION


    i-VTEC INDICATOR COMMAND:
    (ON/OFF)
    This parameter displays the command to the i-VTEC indicator from PGM-FI ECU.

    ON means that PGM-FI ECU requests to turn on the i-VTEC indicator when the VTEC control is ON.

    4R_FI_FFVUGAS

    PARAMETER SPECIFICATION


    FFVUGAS:
    (cc)


    This parameter displays the measured accumulative fuel consumption.

    This calculation is based on the learned value for fuel trim containing alcohol concentration (KFKIND).

    4R_FI_RDYPGFWTB

    PARAMETER SPECIFICATION


    RDYPGFWTB:

    This parameter displays the detailed readiness code bit information for purge flow monitor (Evaporative emission turbocharger purge line).

    4R_FI_RDYPGFWTB2

    PARAMETER SPECIFICATION


    RDYPGFWTB2:

    This parameter displays the detailed readiness code bit information for purge line non-return valve. A open stuck monitor.

    4R_FI_SIL_U

    PARAMETER SPECIFICATION


    SIL-U:
    (ON/OFF)
    This parameter displays the command to Shift up indicator lamp from ECU.

    ON means the PGM-FI ECU requests illuminating the Shift up indicator lamp.

    4R_FI_SIL_D

    PARAMETER SPECIFICATION


    SIL-D:
    (ON/OFF)
    This parameter displays the command to Shift down indicator lamp from ECU.

    ON means the PGM-FI ECU requests illuminating the Shift down indicator lamp.

    4R_FI_SIL_CANCEL

    PARAMETER SPECIFICATION


    SIL-CANCEL:
    (ON/OFF)
    This parameter displays the unillumination control of Shift up/down indicator lamp.

    ON means the PGM-FI ECU unilluminates the lumps, whether or not it is situation to illuminate.
    For example, when changing gear, the lumps are unilluminated.

    4R_FI_FIWARN

    PARAMETER SPECIFICATION


    FIWARN:
    (ON/OFF)
    This parameter displays the command to PGM-FI warning light.

    ON means the PGM-FI ECU request to turn on the PGM-FI warning light.

    4R_FI_CATRT

    PARAMETER SPECIFICATION


    CATRT:
    (V)
    This parameter displays the SVO2 fluctuation accumulation value for catalyst deterioration monitoring (for inline-engine).

    4R_FI_CPTPHJUDL

    PARAMETER SPECIFICATION


    CPTPHJUDL:

    This parameter displays the number of monitors executed in current driving cycle for the phase difference of fuel tank pressure wave form to check the Check valve A in non-boost condition.

    4R_FI_CPTPHJUDH

    PARAMETER SPECIFICATION


    CPTPHJUDH:

    This parameter displays the number of monitors executed in current driving cycle for the phase difference of fuel tank pressure wave form to check the Check valve A in boost condition.

    4R_FI_CPTOCJUDL

    PARAMETER SPECIFICATION


    CPTOCJUDL:

    This parameter displays the number of monitors executed in current driving cycle for fuel tank pressure wave form consistency in non-boost condition.

    4R_FI_CPTOCJUDH

    PARAMETER SPECIFICATION


    CPTOCJUDH:

    This parameter displays the number of monitors executed in current driving cycle for fuel tank pressure wave form consistency in boost condition.

    4R_FI_FFV

    PARAMETER SPECIFICATION


    FFV:

    This parameter displays if the compulsory control requested by the Service $2F MDA (Multiple Device Activation) request is being executed by the ECU. This parameter is bit-mapped and each bit indicates the device under MDA control as shown below:

    bit 0: EGR

    bit 1: VTEC

    bit 2: RFAN (Radiator Fan)

    bit 3: ACGC (Alternator Control Signal)

    bit 4: APS (Forced Throttle Control)

    bit 5: FFV (Cold Start System for FFV)

    bit 6: INEXVTEC (Intake valve VTEC and Exhaust valve VTEC which move collaboratively)

    bit 7: VCM2 (Variable cylinder management 2)

    Off-board tester can monitor the status of MDA control by this parameter.

    4R_FI_MDACMD-6

    PARAMETER SPECIFICATION


    MDACMD-6:

    This parameter displays the command of MDA FFV.

    The unit and equivalent to the control state parameter included in Service $2F request message that requested the MDA control.

    4R_FI_SUBFLSOL

    PARAMETER SPECIFICATION


    SUBFUEL SOLENOID COMMAND:
    (ON/OFF)

    This parameter displays the command to the subfuel solenoid from ECU.

    4R_FI_KFKIND_B

    PARAMETER SPECIFICATION


    FUEL ALCOHOL CONTENT LEARNED VALUE:


    This parameter displays the learned value for fuel trim containing alcohol concentration on Flex Fuel Vehicle.

    The parameter varies by fuel quality and variation or deterioration of injector and MAF sensor in addition to the alcohol concentration.

    Reference values are described follow:

    LOW:  Low Alcohol Content

    MIDDLE: Middle Alcohol Content

    HIGH: High Alcohol Content

    4R_FI_ACLSTAT

    PARAMETER SPECIFICATION


    FUEL ALCOHOL CONTENT LEARNED CONDITION:

    This parameter displays the learned status for fuel trim containing alcohol concentration for main fuel tank.

    LEARNING shows that ECU is learning.

    COMPLETE shows that ECU has completed the learning.

    4R_FI_FFVRFUEL_B

    PARAMETER SPECIFICATION


    FFVRFUEL-B:

    This parameter displays the refuel detection information.

    4R_FI_OBDSUP

    PARAMETER SPECIFICATION


    OBDSUP:

    This parameter displays return value for the request of OBD Evaluation supported on Mode$01 PID$01 Data C in SAE1979.

    4R_FI_FLQ

    PARAMETER SPECIFICATION


    FUEL LEVEL:
    Fuel Level
    (Litre)

    This indicates the fuel level detected by fuel level sensor in the fuel tank.

    4R_FI_IEPSLD

    PARAMETER SPECIFICATION


    EPS CONSUMPTION CURRENTL:
    EPS Consumption Current
    (A)

    This indicates the consumption current of EPS (Electric Power Steering).

    4R_FI_CAN_MAPAVE

    PARAMETER SPECIFICATION


    MAPAVE:
    (g/s)

    Average air flow rate during TDCs calculated from MAP sensor.

    4R_FI_CAN_GAIRAVE

    PARAMETER SPECIFICATION


    GAIRAVE:
    (g/s)

    Average air flow rate during TDCs calculated from MAF sensor.

    4R_FI_CAN_KTHC_B

    PARAMETER SPECIFICATION

    DBW STUCK RATIO:
    OPERATION RANGE: 0% - 100%

    This parameter displays electronic DBW throttle carbon clogging ratio calculated by ECU.
    It is concerned with Throttle Position Learning.
    There is a risk to cause wrong detection for PCV monitor if this parameter shows nearly 100%.
    That's because it causes the difference between Throttle Position learning value and actual Throttle position.
    If it shows nearly 100%, you can check whether to clean throttle body or not with following methods.


    NOTE: Pay attention following case.
    1. After Throttle Body Cleaning, you do not reset TP learning value:
      There is a risk to make idling engine speed up to maximum 300 rpm.
      Reset it with TP LEARNING CHECK in the ETCS TEST, PGM-FI system.
    2. It shows nearly 100%, and you do not clean Throttle Body after the reset with HDS:
      Engine might be started, but there is a risk to cause imperfect combustion.
      Refer to Service Manual and clean throttle body.

    4R_FI_CAN_LAFMODE-B1

    PARAMETER SPECIFICATION

    AF SENSOR B1 MODE:
    (HIGH/LOW/SHORT DIAG/NON ACTIVE/ACTIVE/N/A)

    This parameter displays control mode for LAF sensor of bank1 for 2-bank controlled engine. (i.e V6 engine)

    4R_FI_CAN_IPPHY2-B1

    PARAMETER SPECIFICATION

    AF SENSOR B1 PUMP CELL:
    (V)

    This parameter displays the IPB1 line voltage for LAF sensor of bank1 for 2-bank controlled engine. (i.e V6 engine)


    A: VSB1
    B: VCENTB1
    C: IPB1
    D: ECM/PCM
    E: REAR A/F SENSOR (BANK 1,SENSOR 1)

    4R_FI_CAN_VSPHY2-B1

    PARAMETER SPECIFICATION

    AF SENSOR B1 VS SELL SIGNAL:
    (V)

    This parameter displays the VSB1 line voltage for LAF sensor of bank1 for 2-bank controlled engine. (i.e V6 engine)


    A: VSB1
    B: VCENTB1
    C: IPB1/IPB2
    D: ECM/PCM
    E: REAR A/F SENSOR (BANK 1,SENSOR 1)

    4R_FI_CAN_VCENT2-B1

    PARAMETER SPECIFICATION

    AF SENSOR B1 VOLTAGE SUPPLY:
    (V)

    This parameter displays the VCENTB1 line voltage for LAF sensor of bank1 for 2-bank controlled engine. (i.e V6 engine)


    A: VSB1
    B: VCENTB1
    C: IPB1
    D: ECM/PCM
    E: REAR A/F SENSOR (BANK 1,SENSOR 1)

    4R_FI_CAN_LAFRPVS-B1

    PARAMETER SPECIFICATION

    AF SENSOR B1 IMPEDANCE:
    (Ohm)

    LAF sensor (NTK) impedance bank1 for 2-bank controlled engine (i.e. V6 engine).


    A: VSB1
    B: VCENTB1
    C: IPB1
    D: ECM/PCM
    E: REAR A/F SENSOR (BANK 1,SENSOR 1)

    4R_FI_CAN_LAFMODE-B2

    PARAMETER SPECIFICATION

    AF SENSOR B2 MODE:
    (HIGH/LOW/SHORT DIAG/NON ACTIVE/ACTIVE/N/A)

    This parameter displays control mode for LAF sensor of bank2 for 2-bank controlled engine. (i.e V6 engine)

    4R_FI_CAN_IPPHY2-B2

    PARAMETER SPECIFICATION

    AF SENSOR B2 PUMP CELL:
    (V)

    This parameter displays the IPB2 line voltage for LAF sensor of bank2 for 2-bank controlled engine. (i.e V6 engine)


    A: VSB2
    B: VCENTB2
    C: IPB2
    D: ECM/PCM
    E: FRONT A/F SENSOR (BANK 2,SENSOR 1)

    4R_FI_CAN_VSPHY2-B2

    PARAMETER SPECIFICATION

    AF SENSOR B2 VS SELL SIGNAL:
    (V)

    This parameter displays the VSB2 line voltage for LAF sensor of bank2 for 2-bank controlled engine. (i.e V6 engine)


    A: VSB2
    B: CENTB2
    C: IPB2
    D: ECM/PCM
    E: FRONT A/F SENSOR (BANK 2,SENSOR 1)

    4R_FI_CAN_VCENT2-B2

    PARAMETER SPECIFICATION

    AF SENSOR B2 VOLTAGE SUPPLY:
    (V)

    This parameter displays the VCENTB2 line voltage for LAF sensor of bank2 for 2-bank controlled engine. (i.e V6 engine)


    A: VSB2
    B: VCENTB2
    C: IPB2
    D: ECM/PCM
    E: FRONT A/F SENSOR (BANK 2,SENSOR 1)

    4R_FI_CAN_LAFRPVS-B2

    PARAMETER SPECIFICATION

    AF SENSOR B2 IMPEDANCE:
    (Ohm)

    LAF sensor (NTK) impedance bank2 for 2-bank controlled engine (i.e. V6 engine).


    A: VSB2
    B: VCENTB2
    C: IPB2
    D: ECM/PCM
    E: FRONT A/F SENSOR (BANK 2,SENSOR 1)

    4R_FI_CAN_KAFREF

    PARAMETER SPECIFICATION

    KAFREF:

    The learned value for fuel trimming for under the canister purging condition for in-line
    (single bank controlled) engine.

    4R_FI_CAN_KAFREF-B1

    PARAMETER SPECIFICATION

    KAFREF-B1:

    The learned value for fuel trimming for under the canister purging condition bank1 for
    2-bank controlled engine (i.e. V6 engine).

    4R_FI_CAN_KAFREF-B2

    PARAMETER SPECIFICATION

    KAFREF-B2:

    The learned value for fuel trimming for under the canister purging condition bank2 for
    2-bank controlled engine (i.e. V6 engine).

    4R_FI_CAN_KAFREFX

    PARAMETER SPECIFICATION

    KAFREFX:

    The learned value for fuel trimming for out of the canister purging condition for in-line
    (single bank controlled) engine.

    4R_FI_CAN_KAFREFX-B1

    PARAMETER SPECIFICATION

    KAFREFX-B1:

    The learned value for fuel trimming for out of the canister purging condition bank1 for
    2-bank controlled engine (i.e. V6 engine).

    4R_FI_CAN_KAFREFX-B2

    PARAMETER SPECIFICATION

    KAFREFX-B2:

    The learned value for fuel trimming for out of the canister purging condition bank2 for
    2-bank controlled engine (i.e. V6 engine).

    4R_FI_CAN_DSO2HT

    PARAMETER SPECIFICATION

    HO2S HEATER DUTY:
    (%)

    This parameter displays the heater ON duty for Heated Oxygen Sensor (HO2S).
    To stabilize its output, HO2S has an internal heater.
    Duty control can realize high accurate heater control rather than ON/OFF control.


    A: SHO2S
    B: SG
    C: SO2SHTC
    D: ECM/PCM
    E: SECONDARY HO2S (SENSOR 2)
    F: IG1
    G: IGNITION SWITCH

    4R_FI_CAN_DSO2HT-B1

    PARAMETER SPECIFICATION

    HO2S B1 HEATER DUTY:
    (%)

    This parameter displays the heater ON duty for Heated Oxygen Sensor (HO2S) bank1 for 2-bank controlled engine (i.e. V6 engine).
    To stabilize its output, HO2S has an internal heater.
    Duty control can realize high accurate heater control rather than ON/OFF control.


    A: SHO2SB1
    B: SG
    C: SO2SHTCB1
    D: AFSHTCB1
    E: MRLY
    F: ECM/PCM
    G: REAR SECONDARY HO2S (BANK 1,SENSOR 1)
    H: REAR A/F SENSOR (BANK 1,SENSOR 1)
    I: PGM-FI MAIN RELAY 1
    J: BATTERY

    4R_FI_CAN_DSO2HT-B2

    PARAMETER SPECIFICATION

    HO2S B2 HEATER DUTY:
    (%)

    This parameter displays the heater ON duty for Heated Oxygen Sensor (HO2S) bank2 for 2-bank controlled engine (i.e. V6 engine).
    To stabilize its output, HO2S has an internal heater.
    Duty control can realize high accurate heater control rather than ON/OFF control.


    A: SHO2SB2
    B: SG
    C: SO2SHTCB2
    D: AFSHTCB2
    E: MRLY
    F: ECM/PCM
    G: FRONT ECONDARY HO2S (BANK 2,SENSOR 2)
    H: FRONT A/F SENSOR (BANK 2,SENSOR 2)
    I: PGM-FI MAIN RELAY 1
    J: BATTERY

    4R_FI_CAN_ERUNTM

    PARAMETER SPECIFICATION

    ENG RUN TIME:
    (sec)

    This parameter displays the time since engine start.
    This is same as RUNTM defined in SAE1979/ISO 15031-5 PDR$1F.
    It shall increment while engine is running.
    It shall freeze if the engine stalls.
    It shall be reset to zero during every control module power-up and when entering the key-on, engine off position.
    It is limited to 65,535 seconds and shall not wrap around to zero.

    4R_FI_CAN_EGRST

    PARAMETER SPECIFICATION

    EGR FLOW OPEN RATIO:
    (%)

    This is diagnostic result information about Exhaust Gas Recirculation (EGR) Insufficient Flow (P0401).
    This is the ratio of current EGR flow to pre-determined normal EGR flow.
    (EGR FLOW OPEN RATIO) = (Current EGR Flow) / (Pre-determined Normal EGR Flow)

    When this parameter shows 100%, it means this system is normal and there is no EGR passage clogged. If this parameter is malfunction threshold or less, system will be malfunction and EGR passage is clogged.
    Then P0401shall be occurred. The malfunction threshold is different by each model. Refer to "Advanced Diagnostic" information for each model.
    For Example: Regards to 12MY FIT AT, the threshold is 20%.

    NOTE: If the monitor of P0401 is not executed in this drive cycle, this parameter will show "0%".

    Moreover, Enable condition of P0401 is different between each model. Refer to "Advanced Diagnostics" for each model.
    General Description: The EGR valve is closed during deceleration with the throttle valve fully closed. Then the ECM/PCM fully opens the EGR valve. After a set time, the ECM/PCM computes the ratio of the present EGR flow to the normal EGR flow by monitoring the fluctuation of the intake manifold pressure between when the EGR valve is fully opened and when it is fully closed. Then, ECM/PCM diagnoses P0401.

    Throttle Valve

    EGR Valve

    MAP Sensor

    Engine Speed

    A: Open
    B: Close
    C: High
    D: Low
    E: Actual
    F: Command
    G: Threshold for P0401
    H: When EGR flow rate is 100%
    Fig: P0401 General description

    4R_FI_CAN_CDACTS1

    PARAMETER SPECIFICATION

    ROCKER ARM OIL CONTROL SOLENOID A (Bank1):
    (ON/OFF)

    This parameter displays the command to Rocker Arm Oil Control Solenoid A (Bank1)for VCM system.

    This Solenoid is adopted in VCM system which is to control 3, 4, or 6 cylinder operation.
    When Rocker Arm Oil Control Solenoid A(Bank1) is OFF, #1 and #2 cylinder are activation.
    When Rocker Arm Oil Control Solenoid A(Bank1) is ON, #1 and #2 cylinder are deactivation.

    By the combination, Rocker Arm Oil Control Solenoid A(Bank1), B(Bank1) and A(Bank2) are shown below:


    A: CSSA
    B: ECM/PCM
    C: ROCKER ARM OIL CONTROL SOLENOID A(Bank1)

    4R_FI_CAN_CDACTS2

    PARAMETER SPECIFICATION

    ROCKER ARM OIL CONTROL SOLENOID B(Bank1):
    (ON/OFF)

    This parameter displays the command to Rocker Arm Oil Control Solenoid B(Bank1) for VCM system.

    This Solenoid is adopted in VCM system which is to control 3, 4, or 6 cylinder operation.
    When Rocker Arm Oil Control Solenoid B(Bank1) is OFF, #3 cylinder is activation.
    When Rocker Arm Oil Control Solenoid B(Bank1) is ON, #3 cylinder is deactivation.

    By the combination, Rocker Arm Oil Control Solenoid A(Bank1), B(Bank1) and A(Bank2) are shown below:


    A: CSSB
    B: ECM/PCM
    C: ROCKER ARM OIL CONTROL Solenoid B(Bank1)

    4R_FI_CAN_CDACTS3

    PARAMETER SPECIFICATION

    ROCKER ARM OIL CONTROL SOLENOID A(Bank2):
    (ON/OFF)

    This parameter displays the command to Rocker Arm Oil Control Solenoid A(Bank2) for VCM system.

    This Solenoid is adopted in VCM system which is to control 3, 4, or 6 cylinder operation.
    When Rocker Arm Oil Control Solenoid A(Bank2) is OFF, #4 cylinder is activation.
    When Rocker Arm Oil Control Solenoid A(Bank2) is ON, #4 cylinder is deactivation.

    By the combination, Rocker Arm Oil Control Solenoid A(Bank1), B(Bank1) and A(Bank2) are shown below:


    A: CSSC
    B: ECM/PCM
    C: ROCKER ARM OIL CONTROL Solenoid A(Bank2)

    4R_FI_CAN_CDACTSR1

    PARAMETER SPECIFICATION

    ROCKER ARM OIL CONTROL SOLENOID A(Bank1) RETURN:
    (ON/OFF)

    This parameter displays status of return signal for ROCKER ARM OIL CONTROL SOL.V. A(Bank1) circuit diagnosis.
    When the circuit is normal, this parameter indicates:

    ROCKER ARM OIL CONTROL SOLENOID A(Bank1) RETURN is ON when ROCKER ARM OIL CONTROL SOLENOID A(Bank1) is ON.
    ROCKER ARM OIL CONTROL SOLENOID A(Bank1) RETURN is OFF when ROCKER ARM OIL CONTROL SOLENOID A(Bank1) is OFF.
    Fixed ON or OFF will be replied whether ROCKER ARM OIL CONTROL SOLENOID A(Bank1) is ON or OFF if the circuit is failed.

    4R_FI_CAN_CDACTSR2

    PARAMETER SPECIFICATION

    ROCKER ARM OIL CONTROL SOLENOID B(Bank1) RETURN:
    (ON/OFF)

    This parameter displays status of return signal for ROCKER ARM OIL CONTROL SOL.V. B(Bank1) circuit diagnosis.
    When the circuit is normal, this parameter indicates:

    ROCKER ARM OIL CONTROL SOLENOID B(Bank1) RETURN is ON when ROCKER ARM OIL CONTROL SOLENOID B(Bank1) is ON.
    ROCKER ARM OIL CONTROL SOLENOID B(Bank1) RETURN is OFF when ROCKER ARM OIL CONTROL SOLENOID B(Bank1) is OFF.
    Fixed ON or OFF will be replied whether ROCKER ARM OIL CONTROL SOLENOID B(Bank1) is ON or OFF if the circuit is failed.

    4R_FI_CAN_CDACTSR3

    PARAMETER SPECIFICATION

    ROCKER ARM OIL CONTROL SOLENOID A(Bank2) RETURN:
    (ON/OFF)

    This parameter displays status of return signal for ROCKER ARM OIL CONTROL SOL.V. A(Bank2) circuit diagnosis.
    When the circuit is normal, this parameter indicates:

    ROCKER ARM OIL CONTROL SOLENOID A(Bank2) RETURN is ON when ROCKER ARM OIL CONTROL SOLENOID A(Bank2) is ON.
    ROCKER ARM OIL CONTROL SOLENOID A(Bank2) RETURN is OFF when ROCKER ARM OIL CONTROL SOLENOID A(Bank2) is OFF.
    Fixed ON or OFF will be replied whether ROCKER ARM OIL CONTROL SOLENOID A(Bank2) is ON or OFF if the circuit is failed.

    4R_FI_CAN_CDACTM1

    PARAMETER SPECIFICATION

    REAR ROCKER ARM OIL PRESSURE SWITCH:
    (ON/OFF)

    This parameter displays input from Rear Rocker Arm Oil Pressure S.W.
    When #3 cylinder is controlled to deactivation, this parameter shows ON.
    i.e. this parameter shows ON during 3 or 4 cylinder operation.


    A: VCMSWB
    B: ECM/PCM
    C: REAR ROCKER ARM OIL PRESSURE SWITCH

    4R_FI_CAN_CDACTM2

    PARAMETER SPECIFICATION

    FRONT ROCKER ARM OIL PRESSURE SWITCH:
    (ON/OFF)

    This parameter displays input from Front Rocker Arm Oil Pressure S.W.
    When #4 cylinder is controlled to deactivation, this parameter shows ON.
    i.e. this parameter shows ON during 4 cylinder operation.


    A: VCMSWC
    B: ECM/PCM
    C: FRONT ROCKER ARM OIL PRESSURE SWITCH

    4R_FI_CAN_NDACTCYL

    PARAMETER SPECIFICATION

    VPS STATUS:

    This parameter displays the number of cylinder operation for VCM system.

    4R_FI_CAN_CATRT-B1

    PARAMETER SPECIFICATION

    CATRT-B1:
    (V)

    SVO2 fluctuation accumulation value for catalyst deterioration monitoring bank1 for 2-bank
    controlled engine (i.e. V6 engine).

    4R_FI_CAN_CATRT-B2

    PARAMETER SPECIFICATION

    CATRT-B2:
    (V)

    SVO2 fluctuation accumulation value for catalyst deterioration monitoring bank2 for 2-bank
    controlled engine (i.e. V6 engine).

    4R_FI_CAN_NMCYLOBS1

    PARAMETER SPECIFICATION

    CYL1 TOTAL MISFIRE:
    No.1 Cylinder Total Misfire Counter
    (Counts)

    This indicates the number of misfire that occurred at the No.1 cylinder since ignition was switched ON.
    This value shows the cumulated values of both misfire types A and B.

    4R_FI_CAN_NMCYLOBS2

    PARAMETER SPECIFICATION

    CYL2 TOTAL MISFIRE:

    No.2 Cylinder Total Misfire Counter
    (Counts)

    This indicates the number of misfire that occurred at the No.2 cylinder since ignition was switched ON.
    This value shows the cumulated values of both misfire types A and B.

    4R_FI_CAN_NMCYLOBS3

    PARAMETER SPECIFICATION

    CYL3 TOTAL MISFIRE:

    No.3 Cylinder Total Misfire Counter
    (Counts)

    This indicates the number of misfire that occurred at the No.3 cylinder since ignition was switched ON.
    This value shows the cumulated values of both misfire types A and B.

    4R_FI_CAN_NMCYLOBS4

    PARAMETER SPECIFICATION

    CYL4 TOTAL MISFIRE:

    No.4 Cylinder Total Misfire Counter
    (Counts)

    This indicates the number of misfire that occurred at the No.4 cylinder since ignition was switched ON.
    This value shows the cumulated values of both misfire types A and B.

    4R_FI_CAN_NMCYLOBS5

    PARAMETER SPECIFICATION

    CYL5 TOTAL MISFIRE:

    No.5 Cylinder Total Misfire Counter
    (Counts)

    This indicates the number of misfire that occurred at the No.5 cylinder since ignition was switched ON.
    This value shows the cumulated values of both misfire types A and B.

    4R_FI_CAN_NMCYLOBS6

    PARAMETER SPECIFICATION

    CYL6 TOTAL MISFIRE:

    No.6 Cylinder Total Misfire Counter
    (Counts)

    This indicates the number of misfire that occurred at the No.6 cylinder since ignition was switched ON.
    This value shows the cumulated values of both misfire types A and B.

    4R_FI_CAN_CRKRVS

    PARAMETER SPECIFICATION

    CRKRVS:

    4R_FI_CAN_DCCRK

    PARAMETER SPECIFICATION

    CKP NO PULSE:

    CKP pulse disappearance counter for the crank angle 6deg timing system.
    Under CKP sensor signal disappearance condition, this counter is incremented by the detection of normal TDC sensor signal.
    The normal CKP sensor signal input resets this counter to zero.
    Does not count until end of current driving cycle after the CKP sensor failure.
    Reset to zero by IG SW OFF.

    4R_FI_CAN_NACCRK

    PARAMETER SPECIFICATION

    CKP NOISE:

    CKP pulse noise counter for the crank angle 6deg timing system.
    This counter is incremented by the detection of abnormal number of crank pulses per crankshaft 360deg revolution.
    Also, incremented by no missing tooth found while crankshaft 360deg revolution.
    Does not count unit end of current driving cycle after the CKP sensor failure is decided.
    Resets to zero by IG SW OFF.

    4R_FI_CAN_DCTDC

    PARAMETER SPECIFICATION

    CMP B NO PULSE:
    (TDC SENSOR NO PULSE)

    TDC pulse disappearance counter for the crank angle 6deg timing system.
    Under TDC sensor signal disappearance condition, this counter is incremented by the detection of normal CKP sensor signal.
    The normal TDC sensor signal resets this counter to zero.
    Dose not count unit end of current driving cycle after the TDC sensor failure is decided.
    Resets to zero by IG SW OFF.

    4R_FI_CAN_NACTDC

    PARAMETER SPECIFICATION

    CMP B NOISE:

    (TDC SENSOR NOISE)

    TDC pulse noise counter for the crank angle 6deg timing system.
    This counter is incremented by the detection of abnormal number of TDC pulse per crankshaft 720deg revolution.
    Does not count until end of current driving cycle after the TDC sensor failure is decided/
    Resets to zero by IG SW OFF.

    4R_FI_CAN_VKAM

    PARAMETER SPECIFICATION

    MEMORY BACK-UP VOLTAGE:
    (V)

    This parameter displays power supply voltage to KAM (Keep Alive Memory) during IG SW OFF.

    4R_FI_CAN_VEOPS

    PARAMETER SPECIFICATION

    ROCKER ARM OIL PRESSURE SENSOR
    (kPa)(MPa)(psi)(V)(kgf/cm2)
    Unit Conversion Type: OIL PRESSURE

    This parameter displays engine oil pressure and Input voltage from engine oil pressure sensor.
    There is a risk of wrong detection for VCM system failure.

    A: VCC
    B: POIL
    C: SG
    D: ECM/PCM
    E: EOP SENSOR

    4R_FI_EOPSPHY

    PARAMETER SPECIFICATION

    ROCKER ARM OIL PRESSURE SENSOR:
    (V) (kPa) (kgf/cm2) (psi)
    Unit Conversion Type: OIL PRESSURE

    Engine oil pressure [gage] from engine oil pressure sensor.

    A: VCC
    B: POIL
    C: SG
    D: ECM/PCM
    E: EOP SENSOR

    4R_FI_CAN_VTSI

    PARAMETER SPECIFICATION

    ROCKER ARM OIL CONTROL SOLENOID A:
    (ON/OFF)

    This parameter displays the command to intake valve side VTEC solenoid.


    A: VTSA
    B: ECM/PCM
    C: ROCKER ARM OIL CONTROL SOLENOID A

    4R_FI_RVTSI

    PARAMETER SPECIFICATION

    ROCKER ARM OIL CONTROL SOLENOID A RETURN:
    (ON/OFF)

    This parameter displays the status of Return Signal for ROCKER ARM OIL CONTROL SOLENOID A circuit monitoring.
    When the VTEC solenoid circuit is no problem, this parameter indicates:

    ROCKER ARM OIL CONTROL SOLENOID A RETURN is ON when ROCKER ARM OIL CONTROL SOLENOID A is ON.
    ROCKER ARM OIL CONTROL SOLENOID A RETURN is OFF when ROCKER ARM OIL CONTROL SOLENOID A is OFF.
    Fixed ON or OFF will be replied whether ROCKER ARM OIL CONTROL SOLENOID A is ON or OFF if the circuit is failed.

    4R_FI_CAN_VTMI

    PARAMETER SPECIFICATION

    ROCKER ARM OIL PRESSURE SWITCH A:
    (ON/OFF)

    This parameter displays the input from intake valve side VTEC oil pressure SW.


    A: VTPSW1
    B:ECM/PCM
    C:ROCKER ARM OIL PRESSURE SWITCH (A)

    4R_FI_CAN_VTSE

    PARAMETER SPECIFICATION

    ROCKER ARM OIL CONTROL SOLENOID B:
    (ON/OFF)

    This parameter displays the command to Exhaust valve side VTEC solenoid.


    A: VTSB
    B: ECM/PCM
    C: ROCKER ARM OIL CONTROL SOLENOID B .

    4R_FI_RVTSE

    PARAMETER SPECIFICATION

    ROCKER ARM OIL CONTROL SOLENOID B RETURN:
    (ON/OFF)

    This parameter displays the status of Return Signal for ROCKER ARM OIL CONTROL SOLENOID B circuit monitoring.
    When the VTEC Solenoid circuit is no problem, this parameter indicates:

    ROCKER ARM OIL CONTROL SOLENOID B RETURN is ON when ROCKER ARM OIL CONTROL SOLENOID B is ON.
    ROCKER ARM OIL CONTROL SOLENOID B RETURN is OFF when ROCKER ARM OIL CONTROL SOLENOID B is OFF.
    Fixed ON or OFF will be replied whether ROCKER ARM OIL CONTROL SOLENOID B is ON or OFF if the circuit is failed.

    4R_FI_CAN_VTME

    PARAMETER SPECIFICATION

    ROCKER ARM OIL PRESSURE SWITCH B:
    (ON/OFF)

    This parameter displays the input from intake valve side VTEC oil pressure SW.


    A: VTPSW2
    B: ECM/PCM
    C: ROCKER ARM OIL PRESSURE SWITCH B

    4R_FI_DSTTRV

    PARAMETER SPECIFICATION

    DRIVE DIST:
    (m)(mile)

    This parameter displays the distance this driving cycle.

    4R_FI_CAN_DSTTRV

    PARAMETER SPECIFICATION

    DRIVE DIST:
    Distance traveled for current driving cycle
    (m)

    This parameter displays the distance this driving cycle.

    4R_FI_DSTIPTL

    PARAMETER SPECIFICATION

    DSTIPTL:
    (km)(mile)
    Unit Conversion Type:

    Distance traveled since ECU was cleared (e.g. battery disconnection)

    4R_FI_CAN_UGASSUMC

    PARAMETER SPECIFICATION

    UGASSUMC:
    (cc)

    Fuel consumption while the vehicle speed is the specified range (city : VSS <= 72Km/h).

    4R_FI_CAN_UGASSUMH

    PARAMETER SPECIFICATION

    UGASSUMH:
    (cc)

    Fuel consumption while the vehicle speed is the specified range (highway :72Km/h < VSS <= 120km/ h).

    4R_FI_CAN_UGASSUMEH

    PARAMETER SPECIFICATION

    UGASSUMEH:
    (cc)

    Fuel consumption while the vehicle speed is the specified range (extra highway :120km/ h < VSS).

    4R_FI_CAN_DISTRVC

    PARAMETER SPECIFICATION

    DISTRVC:
    (km)(mile)

    Distance traveled  while the vehicle speed is the specified range (city : VSS <= 72Km/h).

    4R_FI_CAN_DISTRVH

    PARAMETER SPECIFICATION

    DISTRVH:
    (km)(mile)

    Distance traveled  while the vehicle speed is the specified range (highway :72Km/h < VSS <= 120km/ h).

    4R_FI_CAN_DISTRVEH

    PARAMETER SPECIFICATION

    DISTRVEH:
    (km)(mile)

    Distance traveled while the vehicle speed is the specified range (extra highway :120km/ h < VSS).

    4R_FI_CAN_AFCAD

    PARAMETER SPECIFICATION

    AF SENSOR SIGNAL PLUS:
    (V)

    This parameter displays the AFS+ line voltage for LAF sensor.


    A: AFS+
    B: AFS-
    C: AFSHTC
    D: SUBRLY
    E: MRLY
    F: ECM/PCM
    G: A/F SENSOR (SENSOR 1)
    H: PGM-FI SUBRELAY
    I: PGM-FI MAIN RELAY 1
    J: BATTERY

    4R_FI_CAN_AFVAD

    PARAMETER SPECIFICATION

    AF SENSOR SIGNAL MINUS:
    (V)

    This parameter displays the AFS- line voltage for LAF sensor.


    A: AFS+
    B: AFS-
    C: AFSHTC
    D: SUBRLY
    E: MRLY
    F: ECM/PCM
    G: A/F SENSOR (SENSOR 1)
    H: PGM-FI SUBRELAY
    I: PGM-FI MAIN RELAY 1
    J: BATTERY

    4R_FI_CAN_AFRAC

    PARAMETER SPECIFICATION

    AF SENSOR IMPEDANCE:
    (Ohm)

    LAF sensor (DENSO) impedance.
    When LAF sensor is driven, the valid data is replied.


    A: AFS+
    B: AFS-
    C: AFSHTC
    D: SUBRLY
    E: MRLY
    F: ECM/PCM
    G: A/F SENSOR (SENSOR 1)
    H: PGM-FI SUBRELAY
    I: PGM-FI MAIN RELAY 1
    J: BATTERY

    4R_FI_CAN_DAFHT

    PARAMETER SPECIFICATION

    AF HEATER:

    (%)

    This parameter displays LAF sensor heater ON duty.

    0% means Heater OFF.


    A: AFS+
    B: AFS-
    C: AFSHTC
    D: SUBRLY
    E: MRLY
    F: ECM/PCM
    G: A/F SENSOR (SENSOR 1)
    H: PGM-FI SUBRELAY
    I: PGM-FI MAIN RELAY 1
    J: BATTERY

    4R_FI_CAN_IAFHTH

    PARAMETER SPECIFICATION

    AF HEATER ON CURRENT:
    (A)

    This parameter displays LAF sensor heater current when the heater is controlled to ON.


    A: AFS+
    B: AFS-
    C: AFSHTC
    D: SUBRLY
    E: MRLY
    F: ECM/PCM
    G: A/F SENSOR (SENSOR 1)
    H: PGM-FI SUBRELAY
    I: PGM-FI MAIN RELAY 1
    J: BATTERY

    4R_FI_CAN_IAFHTL

    PARAMETER SPECIFICATION

    IAF HEATER OFF CURRENT:
    (A)

    This parameter displays LAF sensor heater current when the heater is controlled to OFF.


    A: AFS+
    B: AFS-
    C: AFSHTC
    D: SUBRLY
    E: MRLY
    F: ECM/PCM
    G: A/F SENSOR (SENSOR 1)
    H: PGM-FI SUBRELAY
    I: PGM-FI MAIN RELAY 1
    J: BATTERY

    4R_FI_CAN_TOTVAP

    PARAMETER SPECIFICATION

    TOTVAP:

    Total vapor amount for purge system which is used to fuel trim calculation.

    4R_FI_CAN_TOTVAP-B1

    PARAMETER SPECIFICATION

    TOTVAP-B1:

    Total vapor amount for purge system which is used to fuel trim calculation bank1 for 2-bank controlled engine (i.e. V6 engine).

    4R_FI_CAN_TOTVAP-B2

    PARAMETER SPECIFICATION

    TOTVAP-B2:

    Total vapor amount for purge system which is used to fuel trim calculation bank2 for 2-bank controlled engine (i.e. V6 engine).

    4R_FI_LAMBDA_AFR

    PARAMETER SPECIFICATION


    AIR FUEL RATIO:
    Air Fuel Ratio

    This indicates the Air Fuel Ratio calculated from A/F LAMBDA.

    NOTE: Air Fuel Ratio = 14.7*A/F LAMBDA

    4R_FI_CAN_CLSWEG

    PARAMETER SPECIFICATION

    CLUTCH PEDAL POSITION SWITCH A (C):
    Clutch Pedal Position Switch A (C)
    (OPEN/CLOSE)

    This parameter displays the status of Clutch pedal position switch A or C signal input.
    CLOSE means that the clutch pedal is pressed until the clutch is half engaged or disengaged.

    4R_FI_RDRFC

    PARAMETER SPECIFICATION


    RADIATOR FAN CONTROL MODULE
    (OK/NG)

    Status of RFC line signal for the radiator fan speed control module.
    OK indicates normal condition (signal edge was detected).
    NG indicates abnormal condition (no signal edge was detected).

    4R_FI_HRFCOFF

    PARAMETER SPECIFICATION


    RADIATOR FAN CONTROL HISTORY
    (ON/OFF)

    History of power supply relay output signal for radiator fan control module.
    OFF indicates the relay is turned OFF at least once during IG cycle.

    4R_FI_CAN_ACTMP

    PARAMETER SPECIFICATION


    A/C SETING TEMPRATURE:
    (V)

    This parameter displays input voltage from temperature control dial of air conditioning system.
    In manual air conditioning system which does not have heater core, PGM-FI ECU read the temperature control dial and uses it to controls air conditioning clutch.


    A: VCC
    B: ACTEMP
    C: SG
    D: ECM/PCM
    E: A/C TEMPERATURE DIAL

    4R_FI_STRLD

    PARAMETER SPECIFICATION


    STARTER CUT RELAY:
    (V)

    This parameter displays STRLD voltage. It is input voltage for starter control relays monitoring.
    At normal condition the voltage is 2.5V if the series two starter control relays are OFF.

    Typical Vehicle


    2012 Pilot With One-Push Start

    4R_FI_STRCUT

    PARAMETER SPECIFICATION


    STRCUT
    (ON/OFF)

    ON indicates the starter switch latch cancel signal for auto starter system.

    4R_FI_CAN_DEXEC95BS

    PARAMETER SPECIFICATION


    DEXEC95BS
    (COMPLETE/INCOMPLETE)

    Fuel Rail Pressure Sensor Signal Stuck monitoring test execution status.

    4R_FI_CAN_RLTNG95BS

    PARAMETER SPECIFICATION


    RLTNG95BS
    (Failed/Not Completed)

    This indicates the result of Fuel Rail Pressure Sensor Signal Stuck monitoring test which is executed prior to the sensor performance monitoring test.

    4R_FI_CAN_DEXEC90GS

    PARAMETER SPECIFICATION


    DEXEC90GS
    (OK/NG)

    This indicates the conditions below is meeting monitoring condition or not.

    4R_FI_CAN_TACCIRC

    PARAMETER SPECIFICATION


    TACCIRC
    (sec)

    The remaining time of air conditioner compressor oil circulation.
    $00 indicates the circulation has completed.
    This parameter is prepared for the LET inspection testing.

    4R_FI_CAN_STARTTIME

    PARAMETER SPECIFICATION


    STARTTIME
    (sec)

    The cranking time in this driving cycle.

    4R_FI_CAN_IMBTIME

    PARAMETER SPECIFICATION


    IMBTIME
    (sec)

    The time between ignition-on and completion of immobilizer-check in this driving cycle.

    4R_FI_CAN_VBSTMCHK

    PARAMETER SPECIFICATION


    VBSTMCHK
    (V)

    The minimum battery voltage during cranking.

    4R_FI_CAN_PBSTMCHK

    PARAMETER SPECIFICATION


    PBSTMCHK
    (mmHg)

    The minimum manifold pressure during cranking.

    4R_FI_CAN_TCAT

    PARAMETER SPECIFICATION


    CATALYST TEMP :
    Catalyst Temperature Sensor
    (°C) (°F)
    Unit Conversion Type: TEMPERATURE

    This parameter shall display catalyst substrate temperature.
    It may be directly from a sensor, or may be inferred by the control strategy using other sensor inputs.

    The definition of this parameter is equivalent to PID$3C specified in SAE J1979/ISO 15031-5.

    4R_FI_CAN_TCAT-B1

    PARAMETER SPECIFICATION


    CATALYST TEMP B1 :
    Catalyst Temperature Sensor
    (°C) (°F)
    Unit Conversion Type: TEMPERATURE

    This parameter shall display catalyst substrate temperature for bank 1 catalyst.
    It may be directly from a sensor, or may be inferred by the control strategy using other sensor inputs.

    The definition of this parameter is equivalent to CATEMP specified in SAE J1979/ISO 15031-5.

    4R_FI_CAN_TCAT-B2

    PARAMETER SPECIFICATION


    CATALYST TEMP B2 :
    Catalyst Temperature Sensor
    (°C) (°F)
    Unit Conversion Type: TEMPERATURE

    This parameter shall display catalyst substrate temperature for bank 2 catalyst.
    It may be directly from a sensor, or may be inferred by the control strategy using other sensor inputs.

    The definition of this parameter is equivalent to CATEMP specified in SAE J1979/ISO 15031-5.

    4R_FI_CAN_KLAF(B1)_OBS

    PARAMETER SPECIFICATION


    AF FB (ST FUEL TRIM) (B1):
    Short Term Fuel Trim (Bank 1)
    (Counts)

    Air fuel feedback is a short term correction to fuel delivery. The base value is 1.00. A value greater than 1.00 indicates injector duration is being increased and a value less than 1.00 indicates injector duration is being decreased.

    Air Fuel Ratio Leaner Than Command

    The graph above shows the PCM using AF FB (ST FUEL TRIM) to correct an air fuel ratio that became too lean. The actual air fuel ratio shown in green reached about 16.8, much leaner than the command air fuel ratio of 14.79 shown in blue. In response the PCM increased injector duration by increasing the air fuel feedback value shown in red from 1.03 to 1.06. The additional amount of fuel caused the air fuel ratio to drop back down toward the commanded air fuel ratio of 14.79.

    Air Fuel Ratio Richer Than Command

    The graph above shows the PCM using AF FB (ST FUEL TRIM) to correct an air fuel ratio that became too rich. The actual air fuel ratio shown in green reached about 13.8, much richer than the command air fuel ratio of 14.79 shown in blue. In response the PCM decreased injector duration by decreasing the air fuel feedback value shown in red from 1.06 to 1.03. The lower amount of fuel caused the air fuel ratio to rise back toward the commanded air fuel ratio of 14.79.


    Valid data range & sampling interval
    This On Board Snapshot parameter is available only following range and sampling interval.
    -15 to 0 (sec): 0.2 sec sampling

    Regards to On-Board Snapshot after 12MY, both the value outside of the recording length and the value between recording points shall be shown as "***".

    4R_FI_CAN_CMDEQRAT(B1)_OBS

    PARAMETER SPECIFICATION

    AF LAMBDA CMD (B1)
    Air Fuel Lamda Command (Bank1)
    This is equivalent to Commanded Equivalence Ratio (of banke for 2 bank controlled engine).
    NOTE: Commanded Equivalence Ratio is defined in Service$01 PID $44 specified in SAE J1979/ISO 15031-5.
    The reciprocal of A/F LAMBDA CMD (B1) is AF FB CMD (B1).

    A/F Command (B1)
    <primary O2 sensor>
    Fuel system that utilise conventional oxygen sensor shall display the commanded open loop equivalence ratio while the fuel control system is in open loop. A/F shall indicate about 1.0 while in closed loop fuel.

    <primary LAF sensor>
    Fuel system that utilise wide-range/linear oxygen sensors shall display the command equivalence ratio in both open loop and closed loop operation.

    ·open loop···A/F sensor F/B
    ·close loop···A/F sensor NO F/B

    For example,for gasoline,stoichiometric is 14.64:1 ratio.
    If the fuel control system was commanding an 0.95 A/F the commanded A/F ratio to the engine would be 14.64*0.95=13.9A/F.


    Valid data range & sampling interval
    This On Board Snapshot parameter is available only following range and sampling interval.
    -15 to 0 (sec): 0.2 sec sampling

    Regards to On-Board Snapshot after 12MY, both the value outside of the recording length and the value between recording points shall be shown as "***".

    4R_FI_CAN_XILAF(B1)_OBS

    PARAMETER SPECIFICATION


    AF SENSOR (B1):
    A/F Sensor (Bank 1)
    (mA)

    A sensor that detects the amount of oxygen content in the exhaust gases.


    Valid data range & sampling interval
    This On Board Snapshot parameter is available only following range and sampling interval.
    -15 to 0 (sec): 0.2 sec sampling

    Regards to On-Board Snapshot after 12MY, both the value outside of the recording length and the value between recording points shall be shown as "***".

    4R_FI_CAN_SVO2(B1)_OBS

    PARAMETER SPECIFICATION


    HO2S S2 (B1):
    Heated Oxygen Sensor Sensor 2 (Bank 1)
    (V)

    A heated oxygen sensor installed after catalyst to represent double oxygen sensor feedback and to examine primary oxygen sensor performance.

    OPERATING RANGE (IDLE)
    0.00V - 1.40V


    Valid data range & sampling interval
    This On Board Snapshot parameter is available only following range and sampling interval.
    -15 to 0 (sec): 0.2 sec sampling

    Regards to On-Board Snapshot after 12MY, both the value outside of the recording length and the value between recording points shall be shown as "***".

    4R_FI_CAN_OBS_VTS(B1)

    PARAMETER SPECIFICATION


    VTEC SOL (B1):
    VTEC Solenoid Valve (Spool Valve)/Rocker Arm Oil Control Solenoid B1

    (ON/OFF)

    The ECM opens the solenoid valve to change the actuation of engine valve timing and lift to improve performance.
    The change point depends on the engine load conditions.

    Bank 1 contains cylinder #1.

    4R_FI_CAN_OBS_VTM(B1)

    PARAMETER SPECIFICATION


    VTEC PRES SW (B1):
    VTEC Oil Pressure Switch (Bank 1)
    (ON/OFF)

    When oil pressure is applied, the switch changes from ON to OFF.
    This switch is ON at low RPM.

    Bank 1 contains cylinder #1.

    4R_FI_CAN_KLAFAVE(B1)_OBS

    PARAMETER SPECIFICATION


    AF FB AVE (LT FUEL TRIM) (B1):
    Air Fuel Ratio Feedback Average (Long Term Fuel Trim) (Bank 1)
    (Counts)

    Air fuel feedback average (AF FB AVE) is used by the PCM to detect long term failures in the air fuel control system. The fuel system is too rich when AF FB AVE drops below the lower limit threshold while the purge control solenoid is turned off. The fuel system is too lean when AF FB AVE rises above the upper limit threshold.

    AF FB AVE generally chases AF FB, updating about once a minute. However AF FB AVE may remain much lower than AF FB depending on the amount of fuel vapors stored in the EVAP canister. An AF FB AVE value near the lower limit threshold may be normal depending on the value of AF FB.

    NORMAL OPERATION - LOW CANISTER FUEL VAPOR SATURATION

    A : AF FB (ST FUEL TRIM)
    B : AF FB AVE (LT FUEL TRIM)
    C : Threshold line

    The graph above shows the AF FB value operating near the ideal value of 1.00. AF FB AVE is slowly chasing AF FB and is also staying near 1.00.

    NORMAL OPERATION - HIGH CANISTER FUEL VAPOR SATURATION

    A : AF FB (ST FUEL TRIM)
    B : AF FB AVE (LT FUEL TRIM)
    C : Threshold line

    In the case of a saturated EVAP canister, AF FB may be reading normally but AF FB AVE will drop near or below the lower limit threshold. The PCM has logic to prevent a DTC from setting during this condition. The graph above shows the AF FB value reading normally and the AF FB AVE at the lower limit threshold. When this occurs, the PCM cuts purge operation and sees if AF FB AVE begins to return toward 1.00. If AF FB AVE increases above a certain threshold, the monitor is paused for a set time and purge is turned back on to remove excess purge vapor from the canister. The monitor is resumed after the set time expires.

    TOO LEAN

    A : AF FB (ST FUEL TRIM)
    B : AF FB AVE (LT FUEL TRIM)
    C : Threshold line

    The graph above shows the AF FB value operating above the upper limit threshold. AF FB AVE slowly chased AF FB above the threshold causing a DTC to set.

    TOO RICH

    A : AF FB (ST FUEL TRIM)
    B : AF FB AVE (LT FUEL TRIM)
    C : Threshold line

    The graph above shows the AF FB value operating below the lower limit threshold. AF FB AVE slowly chased AF FB below the threshold causing a DTC to set.


    Valid data range & sampling interval
    This On Board Snapshot parameter is available only following range and sampling interval.
    -15 to 0 (sec): 1.0 sec sampling

    Regards to On-Board Snapshot after 12MY, both the value outside of the recording length and the value between recording points shall be shown as "***".

    4R_FI_CAN_FSS(B1)_OBS

    PARAMETER SPECIFICATION


    FSS (B1):
    Fuel System Status (Bank 1)

    OL COND : Open loop due to conditions
    CLOSED : Closed loop
    OL DRV : Open loop due to driving
    OL DTC : Open loop due to DTC
    CL O2SX : Closed loop but faulty
    O2S

    This indicates the feedback condition and the reason why the fuel system is in a given operating mode.
    Bank 1 contains cylinder #1.


    Valid data range & sampling interval
    This On Board Snapshot parameter is available only following range and sampling interval.
    -15 to 0 (sec): 1.0 sec sampling

    Regards to On-Board Snapshot after 12MY, both the value outside of the recording length and the value between recording points shall be shown as "***".

    4R_FI_CAN_CATRT(B1)_OBS

    PARAMETER SPECIFICATION


    CATRT (B1):
    (V)
    This parameter displays the SVO2 fluctuation accumulation value for catalyst deterioration monitoring.


    Valid data range & sampling interval
    This On Board Snapshot parameter is available only following range and sampling interval.
    -15 to 0 (sec): Single shot
    0 (sec): Single shot

    Regards to On-Board Snapshot after 12MY, both the value outside of the recording length and the value between recording points shall be shown as "***".

    4R_FI_CAN_KAFREFX(B1)_OBS

    PARAMETER SPECIFICATION

    KAFREFX (B1):

    The learned value for fuel trimming for out of the canister purging condition.


    Valid data range & sampling interval
    This On Board Snapshot parameter is available only following range and sampling interval.
    0 (sec): Single shot

    Regards to On-Board Snapshot after 12MY, both the value outside of the recording length and the value between recording points shall be shown as "***".

    4R_FI_CAN_CMDEQRAT

    PARAMETER SPECIFICATION

    A/F LAMBDA CMD
    Air Fuel Lambda Command
    This is equivalent to Commanded Equivalence Ratio.
    NOTE: Commanded Equivalence Ratio is defined in Service$01 PID $44 specified in SAE J1979/ISO 15031-5.
    The reciprocal of A/F LAMBDA CMD is AF FB CMD.

    A/F Command

    <primary O2 sensor>
    Fuel system that utilise conventional oxygen sensor shall display the commanded open loop equivalence ratio while the fuel control system is in open loop. A/F shall indicate about 1.0 while in closed loop fuel.

    <primary LAF sensor>
    Fuel system that utilise wide-range/linear oxygen sensors shall display the command equivalence ratio in both open loop and closed loop operation.

    ·open loop···A/F sensor F/B
    ·close loop···A/F sensor NO F/B

    For example,for gasoline,stoichiometric is 14.64:1 ratio.
    If the fuel control system was commanding an 0.95 A/F the commanded A/F ratio to the engine would be 14.64*0.95=13.9A/F.

    4R_FI_CAN_CMDEQRAT-B1

    PARAMETER SPECIFICATION

    AF LAMBDA CMD B1
    Air Fuel Lamda Command Bank1
    This is equivalent to Commanded Equivalence Ratio of bank1 for 2 bank controlled engine.
    NOTE: Commanded Equivalence Ratio is defined in Service$01 PID $44 specified in SAE J1979/ISO 15031-5.
    The reciprocal of A/F LAMBDA CMD B1 is AF FB CMD B1.

    A/F B1 Command

    <primary O2 sensor>
    Fuel system that utilise conventional oxygen sensor shall display the commanded open loop equivalence ratio while the fuel control system is in open loop. A/F shall indicate about 1.0 while in closed loop fuel.

    <primary LAF sensor>
    Fuel system that utilise wide-range/linear oxygen sensors shall display the command equivalence ratio in both open loop and closed loop operation.

    ·open loop···A/F sensor F/B
    ·close loop···A/F sensor NO F/B

    For example,for gasoline,stoichiometric is 14.64:1 ratio.
    If the fuel control system was commanding an 0.95 A/F the commanded A/F ratio to the engine would be 14.64*0.95=13.9A/F.

    4R_FI_CAN_CMDEQRAT-B2

    PARAMETER SPECIFICATION

    AF LAMBDA CMD B2
    Air Fuel Lamda Command Bank2
    This is equivalent to Commanded Equivalence Ratio of bank2 for 2 bank controlled engine.
    NOTE: Commanded Equivalence Ratio is defined in Service$01 PID $44 specified in SAE J1979/ISO 15031-5.
    The reciprocal of A/F LAMBDA CMD B2 is AF FB CMD B2.

    A/F B2 Command

    <primary O2 sensor>
    Fuel system that utilizes conventional oxygen sensor shall display the commanded open loop equivalence ratio while the fuel control system is in open loop. A/F shall indicate about 1.0 while in closed loop fuel.

    <primary LAF sensor>
    Fuel system that utilizes wide-range/linear oxygen sensors shall display the command equivalence ratio in both open loop and closed loop operation.

    ·open loop···A/F sensor F/B
    ·close loop···A/F sensor NO F/B

    For example,for gasoline,stoichiometric is 14.64:1 ratio.
    If the fuel control system was commanding an 0.95 A/F the commanded A/F ratio to the engine would be 14.64*0.95=13.9A/F.

    4R_FI_CAN_PF0PHY

    PARAMETER SPECIFICATION


    FTP SENSOR:
    Fuel Tank Pressure Sensor on Fuel Tank Junction Box
    (KPa) (MPa) (V)
    Unit Conversion Type: CNG TANK PRESSURE

    This indicates the pressure of fuel in the fuel tank.

    4R_FI_CAN_NE_OBS

    PARAMETER SPECIFICATION


    ENGINE SPEED:
    Engine Speed
    (RPM)

    Engine speed is converted from CKP sensor.


    Valid data range & sampling interval
    This On Board Snapshot parameter is available only following range and sampling interval.
    -600 to -15 (sec): 0.1, 0.2 or 5.0 sec sampling
    -15 to -10 (sec): 0.1, 0.2 or 5.0 sec sampling
    -10 to 0 (sec): 0.1, 0.2 or 5.0 sec sampling

    Regards to On-Board Snapshot after 12MY, both the value outside of the recording length and the value between recording points shall be shown as "***".

    4R_FI_CAN_PB_MAP_OBS

    PARAMETER SPECIFICATION


    MAP SENSOR:
    Manifold Absolute Pressure Sensor
    (V)(kPa)(MPa)(kgf/cm2)(mmHg)(inHg)(psi)
    Unit Conversion Type: PRESSURE

    - The sensor detects the intake manifold pressure, converts it into the voltage by the semiconductor, and sends it to the control unit. The signal is used for determination of the basic injection time together with the engine speed signal output from the crankshaft angle sensor.

    - The manifold absolute pressure sensor is installed between the throttle valve of the throttle body and the intake manifold, and it detects the intake manifold vacuum to calculate intake air amount.

    - The vacuum generated in the intake manifold is applied to the silicon diaphragm (sensor element). The silicon diaphragm is an element that changes the electric resistance value by the applied pressure. A voltage is pre-applied to the electrode provided in the diaphragm, and current value changes according to pressure change. This current change is converted into voltage change by the amplifier, and the sensor signal is output.

    - The sensor signal operates the amplifier by the reference voltage (5V) supplied from the VCC. The amplifier generates a signal based on this voltage, and outputs it to the ECU.

    - The voltage becomes lower with larger intake manifold vacuum, and the voltage becomes higher with smaller intake manifold vacuum. This change is in proportion to the vacuum generated in the intake manifold.

    - With this vacuum signal, the computer calculates the amount of intake air based on the engine speed and throttle position.

    - The manifold absolute pressure sensor detects the intake air density from the throttle valve position and engine load status change (high/low) from the intake air vacuum of the intake manifold.

    - The manifold absolute pressure sensor has the unit structure with an amplifier, which is the amplifier circuit supplied the reference voltage from the ECU. The sensor detects intake air vacuum by the pressure sensor, amplifies it by the amplifier, and converts it into the signal voltage. The signal voltage is low at vacuum side, and high at atmosphere pressure side.

    - Reference operating range (idle) 28kPa - 41kPa, 0.55V - 1.8V

    i: Amplifier
    ii: Sensor element
    iii: VCC
    iv: SG
    v: PB
    vi: ECU
    vii: Reference voltage circuit
    viii: Computer

    Fig: Vacuum voltage characteristics
    Y: V
    X: mmhg
    i: Atmosphere

    NOTE: At times you may be requested to compare the MAP and BARO sensors to each other with the Key On Engine Off (KOEO).
    Use parameter specification kPa for BARO SENSOR.


    Valid data range & sampling interval
    This On Board Snapshot parameter is available only following range and sampling interval.
    -600 to -15 (sec): 0.2 or 5.0 sec sampling
    -15 to 0 (sec): 0.2 or 5.0 sec sampling

    Regards to On-Board Snapshot after 12MY, both the value outside of the recording length and the value between recording points shall be shown as "***".

    4R_FI_CAN_GAIR_OBS

    PARAMETER SPECIFICATION


    MAF SENSOR:
    Mass Air Flow Sensor
    (V) (g/s)
    Unit Conversion Type: AIR FLOW

    A sensor indicates the amount of air flowing into the engine.


    Valid data range & sampling interval
    This On Board Snapshot parameter is available only following range and sampling interval.
    -600 to -15 (sec): 0.2 or 5.0 sec sampling
    -15 to 0 (sec): 0.2 or 5.0 sec sampling

    Regards to On-Board Snapshot after 12MY, both the value outside of the recording length and the value between recording points shall be shown as "***".

    4R_FI_CAN_IG_OBS

    PARAMETER SPECIFICATION


    SPARK ADVANCE:
    Spark Advance Angle Degrees
    (°)

    Various sensors input to the ECM so that ignition timing can be optimized for different driving conditions.
    It is the advance angle of number 1 cylinder.

    OPERATING RANGE (IDLE)
    13° - 18°


    Valid data range & sampling interval
    This On Board Snapshot parameter is available only following range and sampling interval.
    -15 to 0 (sec): 0.2 sec sampling

    Regards to On-Board Snapshot after 12MY, both the value outside of the recording length and the value between recording points shall be shown as "***".

    4R_FI_CAN_IGSP_OBS

    PARAMETER SPECIFICATION


    SPARK ADVANCE EXHAUST SIDE:
    Exhaust Side Spark Advance Angle Degrees
    (°)

    It indicates exhaust side spark advance angle with 2 plug engine.


    Valid data range & sampling interval
    This On Board Snapshot parameter is available only following range and sampling interval.
    -15 to 0 (sec): 0.2 sec sampling

    Regards to On-Board Snapshot after 12MY, both the value outside of the recording length and the value between recording points shall be shown as "***".

    4R_FI_CAN_KNRTD_OBS

    PARAMETER SPECIFICATION


    KNOCK RETARD:
    Knock Retard

    This status indicates that the ECU retards the specified degree of the ignition timing from the basic ignition timing to prevent knocking based on the signal from the knock sensor.

    When the knock signal indicating abnormal combustion of the engine is sent from the knock sensor to the ECU, the ECU retards the specified degree of the ignition timing from the basic ignition timing to prevent knocking.

    Knock control

    Knocking is closely related to the ignition timing. When the ignition timing is advanced, the maximum combustion pressure increases, thus the knocking tendency also increases.

    OPERATING RANGE (IDLE) 0°


    Valid data range & sampling interval
    This On Board Snapshot parameter is available only following range and sampling interval.
    -15 to 0 (sec): 0.2 sec sampling

    Regards to On-Board Snapshot after 12MY, both the value outside of the recording length and the value between recording points shall be shown as "***".

    4R_FI_CAN_TOUT_OBS

    PARAMETER SPECIFICATION


    INJECTOR:
    Injector

    - This status indicates that the ECU transmits the determined injection amount to the injector.

    - The ECU determines the optimum injection amount depending on the engine operating conditions using the signals from all the sensors, actuators, relays, and valves.

    - The injector is a solenoid valve which supplies the optimum amount of fuel depending on the engine operating conditions. The pressure-adjusted fuel is supplied to the injector where it is measured and injected into the intake manifold with the minimum valve opening time. This enables the optimum fuel supply. In addition, as the engine operation range changes from idling to medium speed, and finally to the top speed, it requires the instantaneous measurement and injection depending on the situation. For this reason, the injector is a resistor-integrated type with improved response.

    (1) Injector activation

    - When the solenoid coil is energized, the magnetic flux generated on the coil energizes the core. Then the core is pulled and moves into the solenoid coil by overcoming the solenoid spring force. At this time, the needle valve also moves together with the core. This makes the needle valve and valve seat of the valve body separated and the fuel is injected. The measurement amount is calculated using the coil energization time and the pre-applied fuel pressure.

    (2) Resistor operation

    - The resistor improves the injector response. As the engine speed increases, the time-based energization count (ON/OFF) of the coil also increases. The increased alternative resistance prevents the current flowing smoothly. At this time, the injector functions to improve the response of the solenoid coil.

    (3) Injector operation

    - After the computer determines the operation time (injection time), the voltage signal transmitted from the main relay via the resistor injector to the drive circuit turns ON the drive circuit. The drive current flows to the solenoid coil of the injector to generate the operation waveform which controls the coil.

    - The injector starts operation gradually when receiving the operation ON signal by the operation waveform generated on the coil. The operation time until the injector is completely operated (the valid operation time) is considered as the invalid operation time. The total operation time includes this invalid time.

    - When the operation signal is turned OFF, the counter electromotive voltage rises rapidly on the coil. This risen voltage ensures that the injection properly completes.

    - The injector is a solenoid valve which is required high opening/closing precision, response, endurance. It consists of plunger, needle valve, core, solenoid coil, filter, and valve.

    - The fuel supplied via the inside of the injector is injected through the needle valve. The fuel lubricates and cools the injector to stabilize the temperature of the needle valve. The injection amount is adjusted by changing ON time of ON/OFF output signals synchronized with the engine speed signal.

    <Current flow>

    - The injector power is supplied from the battery via the main relay when the ignition is turned ON. The ground is made in the ECU to activate the injector.

    <Operation>

    1. After the ECU determines the injection time, the fuel injector is energized.

    2. This energizes the solenoid coil to pull the core.

    3. Because the needle valve and plunger are integrated with the core, the needle valve lifts.

    4. The inside of the injector is filled with the pressurized fuel. When the needle valve lifts, the fuel is injected through the tip of the injector.

    5. The lift amount of the injector needle valve is set to the specified amount, and the fuel pressure is maintained at the specific value by the pressure regulator. Therefore, the injection amount is determined by the valve opening time (energization time of the solenoid valve).

    - Reference operating range (idle) 1.5ms - 3.5ms

    Fig: Injector drive signal, waveform characteristics
    Y: V
    X: Time
    i : Drive waveform
    ii: Inefficient drive time
    iii: Efficient drive time
    iv: Drive signal
    v : ON
    vi: OFF


    Valid data range & sampling interval
    This On Board Snapshot parameter is available only following range and sampling interval.
    -15 to -10 (sec): 0.1 or 0.2 sec sampling
    -10 to 0 (sec): 0.1 or 0.2 sec sampling

    Regards to On-Board Snapshot after 12MY, both the value outside of the recording length and the value between recording points shall be shown as "***".

    4R_FI_CAN_ICMD_OBS

    PARAMETER SPECIFICATION


    IAC COMMAND:
    Idle Air Control Command
    (%)

    Position of IACV in counts.
    The greater the number of counts the more the idle air passage is opened.

    DBW: Calculated air volume with accelerator pedal fully closed.


    Valid data range & sampling interval
    This On Board Snapshot parameter is available only following range and sampling interval.
    -15 to 0 (sec): 0.2 sec sampling

    Regards to On-Board Snapshot after 12MY, both the value outside of the recording length and the value between recording points shall be shown as "***".

    4R_FI_CAN_KLAF_OBS

    PARAMETER SPECIFICATION


    AF FB (ST FUEL TRIM):
    Short Term Fuel Trim
    (Counts)

    Air fuel feedback is a short term correction to fuel delivery. The base value is 1.00. A value greater than 1.00 indicates injector duration is being increased and a value less than 1.00 indicates injector duration is being decreased.

    Air Fuel Ratio Leaner Than Command

    The graph above shows the PCM using AF FB (ST FUEL TRIM) to correct an air fuel ratio that became too lean. The actual air fuel ratio shown in green reached about 16.8, much leaner than the command air fuel ratio of 14.79 shown in blue. In response the PCM increased injector duration by increasing the air fuel feedback value shown in red from 1.03 to 1.06. The additional amount of fuel caused the air fuel ratio to drop back down toward the commanded air fuel ratio of 14.79.

    Air Fuel Ratio Richer Than Command

    The graph above shows the PCM using AF FB (ST FUEL TRIM) to correct an air fuel ratio that became too rich. The actual air fuel ratio shown in green reached about 13.8, much richer than the command air fuel ratio of 14.79 shown in blue. In response the PCM decreased injector duration by decreasing the air fuel feedback value shown in red from 1.06 to 1.03. The lower amount of fuel caused the air fuel ratio to rise back toward the commanded air fuel ratio of 14.79.


    Valid data range & sampling interval
    This On Board Snapshot parameter is available only following range and sampling interval.
    -15 to -10 (sec): 0.1 sec sampling
    -10 to 0 (sec): 0.1 sec sampling

    Regards to On-Board Snapshot after 12MY, both the value outside of the recording length and the value between recording points shall be shown as "***".

    4R_FI_CAN_KLAF-B1_OBS

    PARAMETER SPECIFICATION


    ST FUEL TRIM B1:
    Short Term Fuel Trim
    (Counts)

    Air fuel feedback is a short term correction to fuel delivery. The base value is 1.00. A value greater than 1.00 indicates injector duration is being increased and a value less than 1.00 indicates injector duration is being decreased.

    Air Fuel Ratio Leaner Than Command

    The graph above shows the PCM using AF FB (ST FUEL TRIM) to correct an air fuel ratio that became too lean. The actual air fuel ratio shown in green reached about 16.8, much leaner than the command air fuel ratio of 14.79 shown in blue. In response the PCM increased injector duration by increasing the air fuel feedback value shown in red from 1.03 to 1.06. The additional amount of fuel caused the air fuel ratio to drop back down toward the commanded air fuel ratio of 14.79.

    Air Fuel Ratio Richer Than Command

    The graph above shows the PCM using AF FB (ST FUEL TRIM) to correct an air fuel ratio that became too rich. The actual air fuel ratio shown in green reached about 13.8, much richer than the command air fuel ratio of 14.79 shown in blue. In response the PCM decreased injector duration by decreasing the air fuel feedback value shown in red from 1.06 to 1.03. The lower amount of fuel caused the air fuel ratio to rise back toward the commanded air fuel ratio of 14.79.


    Valid data range & sampling interval
    This On Board Snapshot parameter is available only following range and sampling interval.
    -15 to 0 (sec): 0.2 sec sampling

    Regards to On-Board Snapshot after 12MY, both the value outside of the recording length and the value between recording points shall be shown as "***".

    4R_FI_CAN_KLAF-B2_OBS

    PARAMETER SPECIFICATION


    ST FUEL TRIM B2:
    Short Term Fuel Trim
    (Counts)

    Air fuel feedback is a short term correction to fuel delivery. The base value is 1.00. A value greater than 1.00 indicates injector duration is being increased and a value less than 1.00 indicates injector duration is being decreased.

    Air Fuel Ratio Leaner Than Command

    The graph above shows the PCM using AF FB (ST FUEL TRIM) to correct an air fuel ratio that became too lean. The actual air fuel ratio shown in green reached about 16.8, much leaner than the command air fuel ratio of 14.79 shown in blue. In response the PCM increased injector duration by increasing the air fuel feedback value shown in red from 1.03 to 1.06. The additional amount of fuel caused the air fuel ratio to drop back down toward the commanded air fuel ratio of 14.79.

    Air Fuel Ratio Richer Than Command

    The graph above shows the PCM using AF FB (ST FUEL TRIM) to correct an air fuel ratio that became too rich. The actual air fuel ratio shown in green reached about 13.8, much richer than the command air fuel ratio of 14.79 shown in blue. In response the PCM decreased injector duration by decreasing the air fuel feedback value shown in red from 1.06 to 1.03. The lower amount of fuel caused the air fuel ratio to rise back toward the commanded air fuel ratio of 14.79.


    Valid data range & sampling interval
    This On Board Snapshot parameter is available only following range and sampling interval.
    -15 to 0 (sec): 0.2 sec sampling

    Regards to On-Board Snapshot after 12MY, both the value outside of the recording length and the value between recording points shall be shown as "***".

    4R_FI_CAN_CMDEQRAT_OBS

    PARAMETER SPECIFICATION

    A/F LAMBDA CMD
    Air Fuel Lambda Command

    This is equivalent to Commanded Equivalence Ratio which is defined in Service$01 PID $44 specified in SAE J1979/ISO 15031-5.
    The reciprocal of A/F LAMBDA CMD is AF FB CMD.

    A/F Command

    <primary O2 sensor>
    Fuel system that utilise conventional oxygen sensor shall display the commanded open loop equivalence ratio while the fuel control system is in open loop. A/F shall indicate about 1.0 while in closed loop fuel.

    <primary LAF sensor>
    Fuel system that utilise wide-range/linear oxygen sensors shall display the command equivalence ratio in both open loop and closed loop operation.

    ·open loop···A/F sensor F/B
    ·close loop···A/F sensor NO F/B

    For example,for gasoline,stoichiometric is 14.64:1 ratio.
    If the fuel control system was commanding an 0.95 A/F the commanded A/F ratio to the engine would be 14.64*0.95=13.9A/F.


    Valid data range & sampling interval
    This On Board Snapshot parameter is available only following range and sampling interval.
    -15 to -10 (sec): 0.2 sec sampling
    -10 to 0 (sec): 0.2 sec sampling

    Regards to On-Board Snapshot after 12MY, both the value outside of the recording length and the value between recording points shall be shown as "***".

    4R_FI_CAN_CMDEQRAT-B1_OBS

    PARAMETER SPECIFICATION

    AF B1 LAMBDA CMD
    Air Fuel Lambda Command B1

    This is equivalent to Commanded Equivalence Ratio of bank1 for 2 bank controlled engine.
    NOTE: Commanded Equivalence Ratio is defined in Service$01 PID $44 specified in SAE J1979/ISO 15031-5.
    The reciprocal of A/F LAMBDA CMD B1 is AF FB CMD B1.

    A/F B1 Command

    <primary O2 sensor>
    Fuel system that utilise conventional oxygen sensor shall display the commanded open loop equivalence ratio while the fuel control system is in open loop. A/F shall indicate about 1.0 while in closed loop fuel.

    <primary LAF sensor>
    Fuel system that utilise wide-range/linear oxygen sensors shall display the command equivalence ratio in both open loop and closed loop operation.

    ·open loop···A/F sensor F/B
    ·close loop···A/F sensor NO F/B

    For example,for gasoline,stoichiometric is 14.64:1 ratio.
    If the fuel control system was commanding an 0.95 A/F the commanded A/F ratio to the engine would be 14.64*0.95=13.9A/F.


    Valid data range & sampling interval
    This On Board Snapshot parameter is available only following range and sampling interval.
    -15 to 0 (sec): 0.2 sec sampling

    Regards to On-Board Snapshot after 12MY, both the value outside of the recording length and the value between recording points shall be shown as "***".

    4R_FI_CAN_CMDEQRAT-B2_OBS

    PARAMETER SPECIFICATION

    AF LAMBDA CMD B2
    Air Fuel Lambda Command B2

    This is equivalent to Commanded Equivalence Ratio of bank2 for 2 bank controlled engine.
    NOTE: Commanded Equivalence Ratio is defined in Service$01 PID $44 specified in SAE J1979/ISO 15031-5.
    The reciprocal of A/F LAMBDA CMD B2 is AF FB CMD B2.

    A/F B2 Command

    <primary O2 sensor>
    Fuel system that utilise conventional oxygen sensor shall display the commanded open loop equivalence ratio while the fuel control system is in open loop. A/F shall indicate about 1.0 while in closed loop fuel.

    <primary LAF sensor>
    Fuel system that utilise wide-range/linear oxygen sensors shall display the command equivalence ratio in both open loop and closed loop operation.

    ·open loop···A/F sensor F/B
    ·close loop···A/F sensor NO F/B

    For example,for gasoline,stoichiometric is 14.64:1 ratio.
    If the fuel control system was commanding an 0.95 A/F the commanded A/F ratio to the engine would be 14.64*0.95=13.9A/F.


    Valid data range & sampling interval
    This On Board Snapshot parameter is available only following range and sampling interval.
    -15 to 0 (sec): 0.2 sec sampling

    Regards to On-Board Snapshot after 12MY, both the value outside of the recording length and the value between recording points shall be shown as "***".

    4R_FI_CAN_XILAF_OBS

    PARAMETER SPECIFICATION


    AF SENSOR:
    A/F Sensor
    (mA)

    A sensor that detects the amount of oxygen content in the exhaust gases.


    Valid data range & sampling interval
    This On Board Snapshot parameter is available only following range and sampling interval.
    -15 to 0 (sec): 0.2 sec sampling

    Regards to On-Board Snapshot after 12MY, both the value outside of the recording length and the value between recording points shall be shown as "***".

    4R_FI_CAN_XILAF-B1_OBS

    PARAMETER SPECIFICATION


    AF SENSOR B1:
    A/F Sensor Bank 1
    (mA)

    A sensor that detects the amount of oxygen content in the exhaust gases.


    Valid data range & sampling interval
    This On Board Snapshot parameter is available only following range and sampling interval.
    -15 to 0 (sec): 0.2 sec sampling

    Regards to On-Board Snapshot after 12MY, both the value outside of the recording length and the value between recording points shall be shown as "***".

    4R_FI_CAN_XILAF-B2_OBS

    PARAMETER SPECIFICATION


    AF SENSOR B2:
    A/F Sensor Bank 2
    (mA)

    A sensor that detects the amount of oxygen content in the exhaust gases.


    Valid data range & sampling interval
    This On Board Snapshot parameter is available only following range and sampling interval.
    -15 to 0 (sec): 0.2 sec sampling

    Regards to On-Board Snapshot after 12MY, both the value outside of the recording length and the value between recording points shall be shown as "***".

    4R_FI_CAN_SVO2_OBS

    PARAMETER SPECIFICATION


    HO2S S2:
    Heated Oxygen Sensor Sensor 2
    (V)

    A heated oxygen sensor installed after catalyst to represent double oxygen sensor feedback and to examine primary oxygen sensor performance.

    OPERATING RANGE (IDLE)
    0.00V - 1.40V


    Valid data range & sampling interval
    This On Board Snapshot parameter is available only following range and sampling interval.
    -15 to 0 (sec): 0.1 or 0.2 sec sampling

    Regards to On-Board Snapshot after 12MY, both the value outside of the recording length and the value between recording points shall be shown as "***".

    4R_FI_CAN_SVO2-B1_OBS

    PARAMETER SPECIFICATION


    HO2S B1 S2:
    Heated Oxygen Sensor Bank 1 Sensor 2
    (V)

    A heated oxygen sensor installed after catalyst to represent double oxygen sensor feedback and to examine primary oxygen sensor performance.

    Bank 1 contains cylinder #1.

    OPERATING RANGE (IDLE)
    0.00V - 1.40V


    Valid data range & sampling interval
    This On Board Snapshot parameter is available only following range and sampling interval.
    -15 to 0 (sec): 0.2 sec sampling

    Regards to On-Board Snapshot after 12MY, both the value outside of the recording length and the value between recording points shall be shown as "***".

    4R_FI_CAN_SVO2-B2_OBS

    PARAMETER SPECIFICATION


    HO2S B2 S2:
    Heated Oxygen Sensor Bank 2 Sensor 2
    (V)

    A heated oxygen sensor installed after catalyst to represent double oxygen sensor feedback and to examine primary oxygen sensor performance.

    OPERATING RANGE (IDLE)
    0.00V - 1.40V


    Valid data range & sampling interval
    This On Board Snapshot parameter is available only following range and sampling interval.
    -15 to 0 (sec): 0.2 sec sampling

    Regards to On-Board Snapshot after 12MY, both the value outside of the recording length and the value between recording points shall be shown as "***".

    4R_FI_CAN_ABSTH_OBS

    PARAMETER SPECIFICATION


    TP SENSOR:
    Absolute Throttle Position Sensor
    (V) (%)
    Unit Conversion Type: ANGLE

    This sensor indicates the absolute throttle opening value as calculated from voltage input form TP sensor.


    OPERATING RANGE (IDLE)
    (Fully closed)
    4% - 14%
    -0.2V - 0.7V

    (DBW)
    4% - 20%
    0.2V - 1.0V


    Valid data range & sampling interval
    This On Board Snapshot parameter is available only following range and sampling interval.
    -10 to 0 (sec): 0.2 sec sampling

    Regards to On-Board Snapshot after 12MY, both the value outside of the recording length and the value between recording points shall be shown as "***".

    4R_FI_CAN_RELTH_OBS

    PARAMETER SPECIFICATION


    REL TP SENSOR:
    Relative Throttle Position Sensor
    (%) (°)
    Unit Conversion Type: ANGLE

    It displays the relative throttle opening value as calculated by the ECM.


    OPERATING RANGE (IDLE)
    (DBW idle)
    0 - 5 [%]
    0 - 4 [°]

    A : Default position (When IG SW is on)
    B : Fully closed position (0°)


    Valid data range & sampling interval
    This On Board Snapshot parameter is available only following range and sampling interval.
    -15 to 0 (sec): 0.2 sec sampling

    Regards to On-Board Snapshot after 12MY, both the value outside of the recording length and the value between recording points shall be shown as "***".

    4R_FI_CAN_THO_OBS

    PARAMETER SPECIFICATION


    TARGET TH VLV:
    Target Throttle Valve Position (ETCS)
    (°)

    The ECM calculates the target angle from the accelerator position sensor input and the driving conditions.


    Valid data range & sampling interval
    This On Board Snapshot parameter is available only following range and sampling interval.
    -15 to -10 (sec): 0.1 or 0.2 sec sampling
    -10 to 0 (sec): 0.1 or 0.2 sec sampling

    Regards to On-Board Snapshot after 12MY, both the value outside of the recording length and the value between recording points shall be shown as "***".

    4R_FI_CAN_THICMD_OBS

    PARAMETER SPECIFICATION


    IDLE TARGET TH:
    Target Throttle Valve Position at Idle
    (°)

    This indicates the target angle based on engine rotation and the amount of air flow.


    Valid data range & sampling interval
    This On Board Snapshot parameter is available only following range and sampling interval.
    -15 to 0 (sec): 0.2 sec sampling

    Regards to On-Board Snapshot after 12MY, both the value outside of the recording length and the value between recording points shall be shown as "***".

    4R_FI_CAN_LCMD_OBS

    PARAMETER SPECIFICATION


    EGR  L COMMAND:
    EGR Valve Lift Command


    Valid data range & sampling interval
    This On Board Snapshot parameter is available only following range and sampling interval.
    -15 to -10 (sec): 0.1 or 0.2 sec sampling
    -10 to 0 (sec): 0.1 or 0.2 sec sampling

    Regards to On-Board Snapshot after 12MY, both the value outside of the recording length and the value between recording points shall be shown as "***".

    4R_FI_CAN_LACT_OBS

    PARAMETER SPECIFICATION


    EGR VALVE LIFT:
    EGR Valve Lift

    Actual EGR valve lift subtracted from zero-lift learned from EGR valve position sensor.


    Valid data range & sampling interval
    This On Board Snapshot parameter is available only following range and sampling interval.
    -15 to -10 (sec): 0.1 or 0.2 sec sampling
    -10 to 0 (sec): 0.1 or 0.2 sec sampling

    Regards to On-Board Snapshot after 12MY, both the value outside of the recording length and the value between recording points shall be shown as "***".

    4R_FI_CAN_VTCCMD_OBS

    PARAMETER SPECIFICATION


    CMP CTRL CMD:
    Camshaft Position Sensor Control Command
    (°)

    ECU calculates the target angle of the camshaft,
    and controls VTC Control Valve Solenoid.

    OPERATING RANGE
    -20° - 70°


    Valid data range & sampling interval
    This On Board Snapshot parameter is available only following range and sampling interval.
    -15 to 0 (sec): 0.2 sec sampling

    Regards to On-Board Snapshot after 12MY, both the value outside of the recording length and the value between recording points shall be shown as "***".

    4R_FI_CAN_VTCANGL_OBS

    PARAMETER SPECIFICATION


    CMP CTRL:
    Camshaft Position Sensor Control
    (°)

    Camshaft position Sensor detects the CAM angle
    controlled by the camshaft actuator.

    OPERATING RANGE (IDLE)
    -20° - 70°


    Valid data range & sampling interval
    This On Board Snapshot parameter is available only following range and sampling interval.
    -15 to 0 (sec): 0.2 sec sampling

    Regards to On-Board Snapshot after 12MY, both the value outside of the recording length and the value between recording points shall be shown as "***".

    4R_FI_CAN_CMFIRE_OBS

    PARAMETER SPECIFICATION


    MISFIRE:
    Misfire

    Misfire accumulated counter for CSF method


    Valid data range & sampling interval
    This On Board Snapshot parameter is available only following range and sampling interval.
    -15 to -10 (sec): 0.1 or 0.2 sec sampling
    -10 to 0 (sec): 0.1 or 0.2 sec sampling

    Regards to On-Board Snapshot after 12MY, both the value outside of the recording length and the value between recording points shall be shown as "***".

    4R_FI_CAN_CATAGE-B1_OBS

    PARAMETER SPECIFICATION


    CATA  MONITOR B1 :
    CATA  MONITOR B1


    Valid data range & sampling interval
    This On Board Snapshot parameter is available only following range and sampling interval.
    -15 to 0 (sec): 0.2 sec sampling

    Regards to On-Board Snapshot after 12MY, both the value outside of the recording length and the value between recording points shall be shown as "***".

    4R_FI_CAN_CATAGE-B2_OBS

    PARAMETER SPECIFICATION


    CATA  MONITOR B2 :
    CATA  MONITOR B2


    Valid data range & sampling interval
    This On Board Snapshot parameter is available only following range and sampling interval.
    -15 to 0 (sec): 0.2 sec sampling

    Regards to On-Board Snapshot after 12MY, both the value outside of the recording length and the value between recording points shall be shown as "***".

    4R_FI_CAN_DPCS_OBS

    PARAMETER SPECIFICATION


    EVAP PC DUTY:
    Evaporative Purge Control Solenoid Valve Duty Percent
    (%)

    It indicates the drive percentage of the solenoid valve.


    Valid data range & sampling interval
    This On Board Snapshot parameter is available only following range and sampling interval.
    -15 to 0 (sec): 0.2 sec sampling

    Regards to On-Board Snapshot after 12MY, both the value outside of the recording length and the value between recording points shall be shown as "***".

    4R_FI_CAN_TQMACT_OBS

    PARAMETER SPECIFICATION


    MOTOR TORQUE:
    Motor Torque
    (N·m) (kgf·m)
    Unit Conversion Type: IMA TORQUE

    This parameter displays the actual torque value that the IMA motor creates during assist or generation.
    It outputs 0 [N·m] when a communication error occurs with the MCM.


    Valid data range & sampling interval
    This On Board Snapshot parameter is available only following range and sampling interval.
    -15 to 0 (sec): 0.2 sec sampling

    Regards to On-Board Snapshot after 12MY, both the value outside of the recording length and the value between recording points shall be shown as "***".

    4R_FI_CAN_PF2_PF2PHY_OBS

    PARAMETER SPECIFICATION


    FP SENSOR:
    Fuel Pressure Sensor on Fuel Rail
    (kPa)(MPa)(psi)(V)(kgf/cm2)
    Unit Conversion Type: FUEL PRESSURE

    This indicates the pressure of fuel which is regulated by the pressure regulator.


    Valid data range & sampling interval
    This On Board Snapshot parameter is available only following range and sampling interval.
    -15 to 0 (sec): 0.2 sec sampling

    Regards to On-Board Snapshot after 12MY, both the value outside of the recording length and the value between recording points shall be shown as "***".

    OPERATING RANGE (IDLE)
    270kPa - 360kPa
    39.1psi - 52.2psi

    4R_FI_CAN_TOUTA_OBS

    PARAMETER SPECIFICATION


    F INJECTOR :
    Fuel Injector Milliseconds Active side
    (ms)

    This parameter displays the open time length of an injector contained in bank 2 during valve pausing as commanded by the ACM control module.


    Valid data range & sampling interval
    This On Board Snapshot parameter is available only following range and sampling interval.
    -15 to 0 (sec): 0.2 sec sampling

    Regards to On-Board Snapshot after 12MY, both the value outside of the recording length and the value between recording points shall be shown as "***".

    4R_FI_CAN_P3_OBS

    PARAMETER SPECIFICATION

    TC BOOST PRESSURE SENSOR:
    Turbocharger Boost Pressure sensor
    (V)

    It indicates the input signal for Charger Air Cooler Absolute Pressure Sensor.
    The sensor detects the boost pressure, converts it into the voltage by the semiconductor, and sends it to the control unit.

    Figure: Charger Air Cooler Absolute Pressure Sensor
    A: Charger Air Cooler Absolute Pressure Sensor
    B: Turbocharger Bypass Control Valve
    C: Inter-cooler


    Valid data range & sampling interval
    This On Board Snapshot parameter is available only following range and sampling interval.
    -15 to 0 (sec): 0.2 sec sampling

    Regards to On-Board Snapshot after 12MY, both the value outside of the recording length and the value between recording points shall be shown as "***".

    4R_FI_CAN_TCBP_OBS

    PARAMETER SPECIFICATION

    TC BOOST PRESSURE:
    Turbocharger Boost Pressure
    (kPa)(kgf/cm2)(mmHg)(inHg)
    Unit Conversion Type: PRESSURE

    It indicates the physical value of boost pressure measured by Charger Air Cooler Absolute Pressure Sensor.

    Figure: Charger Air Cooler Absolute Pressure Sensor
    A: Charger Air Cooler Absolute Pressure Sensor
    B: Turbocharger Bypass Control Valve
    C: Inter-cooler


    Valid data range & sampling interval
    This On Board Snapshot parameter is available only following range and sampling interval.
    -15 to 0 (sec): 0.2 sec sampling

    Regards to On-Board Snapshot after 12MY, both the value outside of the recording length and the value between recording points shall be shown as "***".

    4R_FI_CAN_FFVSTDTY_OBS

    PARAMETER SPECIFICATION


    SUBFUEL SOLENOID OPERATION:
    (%)
    This parameter displays the output duty to the subfuel solenoid for Flex Fuel Vehicle.

    During the engine stop in the cold start condition, this shows 0 % because subfuel solenoid is closed.


    Valid data range & sampling interval
    This On Board Snapshot parameter is available only following range and sampling interval.
    -15 to 0 (sec): 0.2 sec sampling

    Regards to On-Board Snapshot after 12MY, both the value outside of the recording length and the value between recording points shall be shown as "***".

    4R_FI_CAN_CATRT_OBS

    PARAMETER SPECIFICATION


    CATRT:
    (V)
    This parameter displays the SVO2 fluctuation accumulation value for catalyst deterioration monitoring (for inline-engine).


    Valid data range & sampling interval
    This On Board Snapshot parameter is available only following range and sampling interval.
    -15 to 0 (sec): 0.2 sec sampling

    Regards to On-Board Snapshot after 12MY, both the value outside of the recording length and the value between recording points shall be shown as "***".

    4R_FI_CAN_AFM_OBS

    PARAMETER SPECIFICATION


    MAF SENSOR:
    Mass Air Flow Sensor
    (V) (g/s)
    Unit Conversion Type: AIR FLOW

    A sensor indicates the amount of air flowing into the engine.


    Valid data range & sampling interval
    This On Board Snapshot parameter is available only following range and sampling interval.
    -15 to 0 (sec): 0.2 sec sampling

    Regards to On-Board Snapshot after 12MY, both the value outside of the recording length and the value between recording points shall be shown as "***".

    4R_FI_CAN_GAIRAVE_OBS

    PARAMETER SPECIFICATION


    GAIRAVE:
    (g/s)

    Average air flow rate during TDCs calculated from MAF sensor.


    Valid data range & sampling interval
    This On Board Snapshot parameter is available only following range and sampling interval.
    -15 to 0 (sec): 0.2 sec sampling

    Regards to On-Board Snapshot after 12MY, both the value outside of the recording length and the value between recording points shall be shown as "***".

    4R_FI_CAN_MAPAVE_OBS

    PARAMETER SPECIFICATION


    MAPAVE:
    (g/s)

    Average air flow rate during TDCs calculated from MAP sensor.


    Valid data range & sampling interval
    This On Board Snapshot parameter is available only following range and sampling interval.
    -15 to 0 (sec): 0.2 sec sampling

    Regards to On-Board Snapshot after 12MY, both the value outside of the recording length and the value between recording points shall be shown as "***".

    4R_FI_CAN_PTANK_OBS

    PARAMETER SPECIFICATION


    FTP SENSOR:
    Fuel Tank Pressure Sensor
    (V)(kPa)(MPa)(kgf/cm2)(mmHg)(inHg)(psi)
    Unit Conversion Type: PRESSURE

    It indicates difference in pressure from atmosphere.

    OPERATING RANGE
    -8kPa - 8kPa
    -62mmHg - 62mmHg
    -2.5inHg - 2.5inHg
    0.0V - 5.0V

    Possible Variance:
    (Fuel fill cap open to atmosphere)
    ±0.6kPa ±4.5mmHg
    ±0.2inHg 2.3V-2.7V


    Valid data range & sampling interval
    This On Board Snapshot parameter is available only following range and sampling interval.
    -15 to 0 (sec): 0.2 or 1.0 sec sampling

    Regards to On-Board Snapshot after 12MY, both the value outside of the recording length and the value between recording points shall be shown as "***".

    4R_FI_CAN_AFRAC_OBS

    PARAMETER SPECIFICATION

    AF SENSOR IMPEDANCE:
    (Ohm)

    LAF sensor (DENSO) impedance.
    When LAF sensor is driven, the valid data is replied.


    A: AFS+
    B: AFS-
    C: AFSHTC
    D: SUBRLY
    E: MRLY
    F: ECM/PCM
    G: A/F SENSOR (SENSOR 1)
    H: PGM-FI SUBRELAY
    I: PGM-FI MAIN RELAY 1
    J: BATTERY


    Valid data range & sampling interval
    This On Board Snapshot parameter is available only following range and sampling interval.
    -15 to 0 (sec): 0.2 sec sampling

    Regards to On-Board Snapshot after 12MY, both the value outside of the recording length and the value between recording points shall be shown as "***".

    4R_FI_CAN_LAFRPVS-B1_OBS

    PARAMETER SPECIFICATION

    AF SENSOR B1 IMPEDANCE:
    (Ohm)

    LAF sensor (NTK) impedance bank1 for 2-bank controlled engine (i.e. V6 engine).


    A: VSB1
    B: VCENTB1
    C: IPB1
    D: ECM/PCM
    E: REAR A/F SENSOR (BANK 1,SENSOR 1)


    Valid data range & sampling interval
    This On Board Snapshot parameter is available only following range and sampling interval.
    -15 to 0 (sec): 0.2 sec sampling

    Regards to On-Board Snapshot after 12MY, both the value outside of the recording length and the value between recording points shall be shown as "***".

    4R_FI_CAN_LAFRPVS-B2_OBS

    PARAMETER SPECIFICATION

    AF SENSOR B2 IMPEDANCE:
    (Ohm)

    LAF sensor (NTK) impedance bank2 for 2-bank controlled engine (i.e. V6 engine).


    A: VSB2
    B: VCENTB2
    C: IPB2
    D: ECM/PCM
    E: FRONT A/F SENSOR (BANK 2,SENSOR 1)


    Valid data range & sampling interval
    This On Board Snapshot parameter is available only following range and sampling interval.
    -15 to 0 (sec): 0.2 sec sampling

    Regards to On-Board Snapshot after 12MY, both the value outside of the recording length and the value between recording points shall be shown as "***".

    4R_FI_CAN_IG1LVL_OBS

    PARAMETER SPECIFICATION


    IG1 LEVEL:
    IG1 Voltage Level
    (HIGH/LOW)

    It indicates the IG1 voltage level.


    Valid data range & sampling interval
    This On Board Snapshot parameter is available only following range and sampling interval.
    -1800 to -15 (sec): 1.0 or 5.0 sec sampling
    -15 to 0 (sec): 1.0 sec sampling

    Regards to On-Board Snapshot after 12MY, both the value outside of the recording length and the value between recording points shall be shown as "***".

    4R_FI_CAN_PSW_OBS

    PARAMETER SPECIFICATION


    PSP SWITCH:
    P/S Oil Pressure Switch
    (ON/OFF)

    - This sensor (oil pressure switch) detects the oil pressure which assists the power steering. This sensor uses the pressure switch which turns from OFF to ON (or from ON to OFF) when the oil pressure is applied. When the sensor detects the oil pressure, the contact switches to the opposite status. Using this mechanism, when the voltage from the reference voltage circuit in the ECU is changed, the computer detects the voltage change and confirms that the pressure to assist the power steering exceeds the specified value.

    - When the PS oil pressure switch turns ON, the voltage generated in the reference voltage circuit in the ECU (5V or 12V) flows to the ground circuit. The voltage becomes 0V. The computer detects the voltage change and monitors the operating condition of the power steering.

    - The oil pressure switch has two types of the contacts one is OFF and the other is ON when no pressure is applied. The oil pressure detection signals are opposite.

    Fig: PS oil pressure sensor (Training text III)
    i: IG
    ii: Brake switch
    iii: Oil pressure switch
    iv: PSW
    v: BKSW
    vi: ECU
    vii: Reference voltage circuit
    viii: Computer

    Fig: PS oil pressure SW OFF contact sensor
    Y: V
    i: No pressure
    ii: Pressure

    Fig: PS oil pressure SW ON contact sensor
    Y : V
    i : No pressure
    ii : Pressure


    Valid data range & sampling interval
    This On Board Snapshot parameter is available only following range and sampling interval.
    -15 to 0 (sec): 1.0 or 0.5 sec sampling

    Regards to On-Board Snapshot after 12MY, both the value outside of the recording length and the value between recording points shall be shown as "***".

    4R_FI_CAN_BKSW_OBS

    PARAMETER SPECIFICATION


    BRAKE SWITCH:
    Brake Switch
    (ON/OFF)

    - This sensor detects the operation status of the brake pedal. The brake lamp switch voltage is used for signal. When the brake pedal is not operated, the BKSW terminal does not output the voltage. When the brake pedal is depressed, the switch turns ON, and the brake lamp illuminates. As a result, the battery voltage is applied to the BKSW terminal, and BKSW terminal outputs the voltage. When the voltage from this terminal is ON, the computer detects the brake pedal operation.

    i: IG
    ii: Brake switch
    iii: Brake light
    iv: Oil pressure switch
    v: PSW
    vi: BKSW
    vii: ECU
    viii: Reference voltage circuit
    ix: Computer


    Valid data range & sampling interval
    This On Board Snapshot parameter is available only following range and sampling interval.
    -1800 to -15 (sec): 1.0 or 5.0 sec sampling
    -15 to -10 (sec): 1.0 sec sampling
    -10 to 0 (sec): 0.1 or 0.5 sec sampling

    Regards to On-Board Snapshot after 12MY, both the value outside of the recording length and the value between recording points shall be shown as "***".

    4R_FI_CAN_ACS_OBS

    PARAMETER SPECIFICATION


    A/C SWITCH:
    A/C Switch
    (ON/OFF)

    A/C switch data list goes to ON when the following conditions are met:
    - Thermal protector is in the closed position.
    - A/C pressure switch is closed (above 28 psi and below 455 psi).
    - A/C switch is in the ON position.
    - Heater fan switch is in position 1,2,3, or 4.

    A 5V reference is sent from the PCM through all the closed switches through the heater fan switch (only in positions 1,2,3 or 4) to body ground (5V reference needs to see a path to ground).

    A/C switch data list goes to OFF when the following conditions are met:
    - Anyone of the switches is in the open position.
    - Heater fan speed is in the OFF position.
    - The 5V reference has no path to ground.


    NOTE: This parameter may be displayed even if the vehicle does not equip the A/C system.
    In this case, the value will be OFF. This is not problem.


    Valid data range & sampling interval
    This On Board Snapshot parameter is available only following range and sampling interval.
    -1800 to -15 (sec): 1.0 or 5.0 sec sampling
    -15 to 0 (sec): 1.0 sec sampling

    Regards to On-Board Snapshot after 12MY, both the value outside of the recording length and the value between recording points shall be shown as "***".

    4R_FI_CAN_ACC_OBS

    PARAMETER SPECIFICATION


    A/C CLUTCH:
    Air Conditioning Clutch
    (ON/OFF)

    The magnetic clutch is engaged when A/C switch is turned ON and the compressor pressure switch and thermostat change to ON.


    NOTE: This parameter may be displayed even if the vehicle does not equip the A/C system.
    In this case, the value will be OFF. This is not problem.


    Valid data range & sampling interval
    This On Board Snapshot parameter is available only following range and sampling interval.
    -1800 to -15 (sec): 1.0 or 5.0 sec sampling
    -15 to -10 (sec): 1.0 sec sampling
    -10 to 0 (sec): 0.5 or 1.0 sec sampling

    Regards to On-Board Snapshot after 12MY, both the value outside of the recording length and the value between recording points shall be shown as "***".

    4R_FI_CAN_SVSCMD_OBS

    PARAMETER SPECIFICATION


    IMT(IMRC) VALVE CMD:
    Intake Manifold Tuning (Intake Manifold Runner Control) Valve Command
    (OPEN/CLOSE)

    Two air intake paths are provided in the intake manifold.
    The valve is closed at low engine speed.


    Valid data range & sampling interval
    This On Board Snapshot parameter is available only following range and sampling interval.
    -15 to 0 (sec): 1.0 sec sampling

    Regards to On-Board Snapshot after 12MY, both the value outside of the recording length and the value between recording points shall be shown as "***".

    4R_FI_CAN_IDLING_OBS

    PARAMETER SPECIFICATION


    IDLING :
    Idling
    (ON/OFF)

    With the engine running at idle, this will be ON. Depressing the accelerator pedal while idling will turn it OFF.


    Valid data range & sampling interval
    This On Board Snapshot parameter is available only following range and sampling interval.
    -1800 to -15 (sec): 1.0 or 5.0 sec sampling
    -15 to 0 (sec): 1.0 sec sampling

    Regards to On-Board Snapshot after 12MY, both the value outside of the recording length and the value between recording points shall be shown as "***".

    4R_FI_CAN_FC_OBS

    PARAMETER SPECIFICATION


    FUEL CUT :
    Fuel Cut
    (ON/OFF)

    This parameter displays the status of the operation mode of the control module used to turn off the fuel injectors


    Valid data range & sampling interval
    This On Board Snapshot parameter is available only following range and sampling interval.
    -1800 to -15 (sec): 1.0 or 5.0 sec sampling
    -15 to 0 (sec): 1.0 sec sampling

    Regards to On-Board Snapshot after 12MY, both the value outside of the recording length and the value between recording points shall be shown as "***".

    4R_FI_CAN_ATNP_OBS

    PARAMETER SPECIFICATION


    PNP SWITCH:
    A/T Park/Neutral Position Switch
    (P-N/GEAR)

    When the A/T shift lever is shifted to "P" or "N" position, the PNP switch indicates P-N to the ECM (electrically closed).
    If it is in gear, the PNP switch indicates GEAR.


    Valid data range & sampling interval
    This On Board Snapshot parameter is available only following range and sampling interval.
    -1800 to -15 (sec): 1.0 or 5.0 sec sampling
    -15 to -10 (sec): 1.0 or 5.0 sec sampling
    -10 to 0 (sec): 0.5, 1.0 or 5.0 sec sampling

    Regards to On-Board Snapshot after 12MY, both the value outside of the recording length and the value between recording points shall be shown as "***".

    4R_FI_CAN_CLSW_OBS

    PARAMETER SPECIFICATION


    CLUTCH PEDAL POSITION SWITCH A:
    Clutch Pedal Position Switch A
    (OPEN/CLOSE)

    When the clutch pedal is depressed, the clutch switch indicates CLOSE to the ECM.

    When the clutch pedal released, the clutch switch indicates OPEN to the ECM.


    Valid data range & sampling interval
    This On Board Snapshot parameter is available only following range and sampling interval.
    -15 to 0 (sec): Single shot or 0.1 sec sampling

    Regards to On-Board Snapshot after 12MY, both the value outside of the recording length and the value between recording points shall be shown as "***".

    4R_FI_CAN_VTS(B1)_OBS

    PARAMETER SPECIFICATION


    VTEC SOL (B1):
    VTEC Solenoid Valve (Spool Valve)/Rocker Arm Oil Control Solenoid B1

    (ON/OFF)

    The ECM opens the solenoid valve to change the actuation of engine valve timing and lift to improve performance.
    The change point depends on the engine load conditions.

    Bank 1 contains cylinder #1.


    Valid data range & sampling interval
    This On Board Snapshot parameter is available only following range and sampling interval.
    -15 to 0 (sec): 1.0 sec sampling

    Regards to On-Board Snapshot after 12MY, both the value outside of the recording length and the value between recording points shall be shown as "***".

    4R_FI_CAN_VTM(B1)_OBS

    PARAMETER SPECIFICATION


    VTEC PRES SW (B1):
    VTEC Oil Pressure Switch (Bank 1)
    (ON/OFF)

    When oil pressure is applied, the switch changes from ON to OFF.
    This switch is ON at low RPM.

    Bank 1 contains cylinder #1.


    Valid data range & sampling interval
    This On Board Snapshot parameter is available only following range and sampling interval.
    -15 to 0 (sec): 1.0 sec sampling

    Regards to On-Board Snapshot after 12MY, both the value outside of the recording length and the value between recording points shall be shown as "***".

    4R_FI_CAN_VTS-B2_OBS

    PARAMETER SPECIFICATION


    ROCKER ARM OIL CONTROL SOLENOID A (BANK 2)
    Rocker Arm Oil Control Solenoid B2
    (ON/OFF)

    The ECM opens the solenoid valve to change the actuation of engine valve timing and lift to improve performance.
    The change point depends on the engine load conditions.


    Valid data range & sampling interval
    This On Board Snapshot parameter is available only following range and sampling interval.
    -15 to 0 (sec): 1.0 sec sampling

    Regards to On-Board Snapshot after 12MY, both the value outside of the recording length and the value between recording points shall be shown as "***".

    4R_FI_CAN_VTM-B1_OBS

    PARAMETER SPECIFICATION


    VTEC PRES SW B1:
    VTEC Oil Pressure Switch Bank 1
    (ON/OFF)

    When oil pressure is applied, the switch changes from ON to OFF.
    This switch is ON at low RPM.


    Valid data range & sampling interval
    This On Board Snapshot parameter is available only following range and sampling interval.
    -15 to 0 (sec): 1.0 sec sampling

    Regards to On-Board Snapshot after 12MY, both the value outside of the recording length and the value between recording points shall be shown as "***".

    4R_FI_CAN_VTM-B2_OBS

    PARAMETER SPECIFICATION


    VTEC PRES SW B2:
    VTEC Oil Pressure Switch Bank 2
    (ON/OFF)

    When oil pressure is applied, the switch changes from ON to OFF.
    This switch is ON at low RPM.


    Valid data range & sampling interval
    This On Board Snapshot parameter is available only following range and sampling interval.
    -15 to 0 (sec): 1.0 sec sampling

    Regards to On-Board Snapshot after 12MY, both the value outside of the recording length and the value between recording points shall be shown as "***".

    4R_FI_CAN_VSV_OBS

    PARAMETER SPECIFICATION


    EVAP CVS VALVE:
    Evapolative Canister Vent Shut Solenoid Valve
    (ON/OFF)

    It closes the canister vent.


    Valid data range & sampling interval
    This On Board Snapshot parameter is available only following range and sampling interval.
    -1800 to -15 (sec): 1.0 or 5.0 sec sampling
    -15 to 0 (sec): 1.0 sec sampling

    Regards to On-Board Snapshot after 12MY, both the value outside of the recording length and the value between recording points shall be shown as "***".

    4R_FI_CAN_CDACTS_OBS

    PARAMETER SPECIFICATION


    ROCKER ARM OIL CONTROL SOLENOID B (BANK 1)
    Variable Cylinder Management Solenoid Valve
    (ON/OFF)

    This parameter displays the control modules commanded state of the Variable Cylinder Management Solenoid Valve.


    Valid data range & sampling interval
    This On Board Snapshot parameter is available only following range and sampling interval.
    -15 to 0 (sec): 1.0 sec sampling

    Regards to On-Board Snapshot after 12MY, both the value outside of the recording length and the value between recording points shall be shown as "***".

    4R_FI_CAN_KCREND_OBS

    PARAMETER SPECIFICATION


    CKP PULSER F/B LEARN:
    CKP Pulser Feed Back Learn Condition
    (Completed/Not Completed)

    This shows whether the vehicle has learned misfire detection and enhancement of accuracy.It indicates 'Completed' if this learning has been completed.

    <Enable Criteria>
    ECT at 176°F(80°C) or higher.

    <Procedure>
    Test-drive the vehicle on a level road. Decelerate (with the throttle fully closed) from an engine speed of 2,500 rpm to 1,000 rpm with the A/T in 2 position or M/T in 1st gear.


    Valid data range & sampling interval
    This On Board Snapshot parameter is available only following range and sampling interval.
    -15 to 0 (sec): 1.0 sec sampling
    0 (sec): Single shot

    Regards to On-Board Snapshot after 12MY, both the value outside of the recording length and the value between recording points shall be shown as "***".

    4R_FI_CAN_CNLHSTAT0_OBS

    PARAMETER SPECIFICATION


    CKP PULSER F/B LEARN (HIGH RPM):
    CKP Pulser Feed Back Learn Condition (High RPM)
    (Completed/Not Completed)

    This shows whether the vehicle has learned misfire detection and enhancement of accuracy. It indicates 'Completed' if this learning has been completed.
    If the value shows N/A, this parameter does not apply to the car.

    <Enable Criteria>
    ECT at 176°F(80°C) or higher.

    <Procedure>
    Test drive the vehicle on a level road Decelerate (with the throttle fully closed) from an engine speed of 5,000 rpm to 3,000 rpm with the A/T in 2 position or M/T in 1st gear.


    Valid data range & sampling interval
    This On Board Snapshot parameter is available only following range and sampling interval.
    -15 to 0 (sec): 1.0 sec sampling

    Regards to On-Board Snapshot after 12MY, both the value outside of the recording length and the value between recording points shall be shown as "***".

    4R_FI_CAN_VTS1_OBS

    PARAMETER SPECIFICATION


    ROCKER ARM OIL CONTROL SOL. 1:
    Rocker Arm Oil Control Solenoid 1
    (ON/OFF)

    Command to VTEC solenoid 1 for ADC (all cylinder deactivation) system.


    Valid data range & sampling interval
    This On Board Snapshot parameter is available only following range and sampling interval.
    -15 to 0 (sec): 1.0 sec sampling

    Regards to On-Board Snapshot after 12MY, both the value outside of the recording length and the value between recording points shall be shown as "***".

    4R_FI_CAN_VTS2_OBS

    PARAMETER SPECIFICATION


    ROCKER ARM OIL CONTROL SOL. 2:
    Rocker Arm Oil Control Solenoid 2
    (ON/OFF)

    Command to VTEC solenoid 2 for ADC (all cylinder deactivation) system.


    Valid data range & sampling interval
    This On Board Snapshot parameter is available only following range and sampling interval.
    -15 to 0 (sec): 1.0 sec sampling

    Regards to On-Board Snapshot after 12MY, both the value outside of the recording length and the value between recording points shall be shown as "***".

    4R_FI_CAN_VTMACD_OBS

    PARAMETER SPECIFICATION


    ROCKER ARM OIL PRESSURE SWITCH:
    Rocker Arm Oil Pressure Switch
    (ON/OFF)

    Input from VTEC oil pressure switch for VTS1.


    Valid data range & sampling interval
    This On Board Snapshot parameter is available only following range and sampling interval.
    -15 to 0 (sec): 1.0 sec sampling

    Regards to On-Board Snapshot after 12MY, both the value outside of the recording length and the value between recording points shall be shown as "***".

    4R_FI_CAN_FSR_OBS

    PARAMETER SPECIFICATION


    MAIN RELAY:
    Main Relay
    (ON/OFF)

    This is the relay which supplies power to the fuel tank internal solenoid valve and fuel pressure regulator shut-off solenoid valve.


    Valid data range & sampling interval
    This On Board Snapshot parameter is available only following range and sampling interval.
    -15 to 0 (sec): 1.0 sec sampling

    Regards to On-Board Snapshot after 12MY, both the value outside of the recording length and the value between recording points shall be shown as "***".

    4R_FI_CAN_FWARN_OBS

    PARAMETER SPECIFICATION


    LOW FUEL INDICATOR.:
    Low Fuel Indicator Light
    (ON/OFF)

    It indicates ON when the ECM controls the low fuel indicator light on.
    And it blinks if the malfunction has occurred in the FTP SENSOR or FTT SENSOR.


    Valid data range & sampling interval
    This On Board Snapshot parameter is available only following range and sampling interval.
    -15 to 0 (sec): 1.0 sec sampling

    Regards to On-Board Snapshot after 12MY, both the value outside of the recording length and the value between recording points shall be shown as "***".

    4R_FI_CAN_P2SW_OBS

    PARAMETER SPECIFICATION


    FUEL RAIL PRESSURE SW:
    Fuel Rail Pressure Regulator P2 Switch
    (ON/OFF)

    This shows the state of the Fuel Pressure Regulator Switch.


    Valid data range & sampling interval
    This On Board Snapshot parameter is available only following range and sampling interval.
    -15 to 0 (sec): 1.0 sec sampling

    Regards to On-Board Snapshot after 12MY, both the value outside of the recording length and the value between recording points shall be shown as "***".

    4R_FI_CAN_FFVCSC_OBS

    PARAMETER SPECIFICATION


    ENGINE COLD START CONDITION:
    (ON/OFF)
    This parameter displays the status for Flex Fuel Vehicle engine cold start mode.
    ON means cold start system control.
    After the engine start from cold start mode, this parameter shows OFF from ON.


    Valid data range & sampling interval
    This On Board Snapshot parameter is available only following range and sampling interval.
    -15 to 0 (sec): 0.1 sec sampling

    Regards to On-Board Snapshot after 12MY, both the value outside of the recording length and the value between recording points shall be shown as "***".

    4R_FI_CAN_VTMI_OBS

    PARAMETER SPECIFICATION

    ROCKER ARM OIL PRESSURE SWITCH A:
    (ON/OFF)

    This parameter displays the input from intake valve side VTEC oil pressure SW.


    A: VTPSW1
    B:ECM/PCM
    C:ROCKER ARM OIL PRESSURE SWITCH (A)


    Valid data range & sampling interval
    This On Board Snapshot parameter is available only following range and sampling interval.
    -15 to 0 (sec): 1.0 sec sampling

    Regards to On-Board Snapshot after 12MY, both the value outside of the recording length and the value between recording points shall be shown as "***".

    4R_FI_CAN_VTSE_OBS

    PARAMETER SPECIFICATION

    ROCKER ARM OIL CONTROL SOLENOID B:
    (ON/OFF)

    This parameter displays the command to Exhaust valve side VTEC solenoid.


    A: VTSB
    B: ECM/PCM
    C: ROCKER ARM OIL CONTROL SOLENOID B .


    Valid data range & sampling interval
    This On Board Snapshot parameter is available only following range and sampling interval.
    -15 to 0 (sec): 1.0 sec sampling

    Regards to On-Board Snapshot after 12MY, both the value outside of the recording length and the value between recording points shall be shown as "***".

    4R_FI_CAN_VTME_OBS

    PARAMETER SPECIFICATION

    ROCKER ARM OIL PRESSURE SWITCH B:
    (ON/OFF)

    This parameter displays the input from intake valve side VTEC oil pressure SW.


    A: VTPSW2
    B: ECM/PCM
    C: ROCKER ARM OIL PRESSURE SWITCH B


    Valid data range & sampling interval
    This On Board Snapshot parameter is available only following range and sampling interval.
    -15 to 0 (sec): 1.0 sec sampling

    Regards to On-Board Snapshot after 12MY, both the value outside of the recording length and the value between recording points shall be shown as "***".

    4R_FI_CAN_TW_ECT_OBS

    PARAMETER SPECIFICATION


    ECT SENSOR / ECT SENSOR 1 :
    Engine Coolant Temperature Sensor / Engine Coolant Temperature Sensor 1
    (°C) (°F) (V)
    Unit Conversion Type: TEMPERATURE

    - The sensor detects the coolant temperature change via resistance value change of the thermistor, converts it into voltage, and sends it to the control unit. With this signal (voltage), the basic injection time is corrected according to the coolant temperature. The resistance value of the thermistor becomes higher with lower coolant temperature, and the value becomes lower with higher temperature.

    - The engine coolant temperature sensor is a thermistor sensor installed to the b block, and it detects engine coolant temperature.

    - The thermistor changes its resistance value according to the temperature, and the resistance value change is in proportion to the temperature. Therefore, the thermistor is placed into the coolant, and the sensor detects the resistance value change and converts it to coolant temperature change.

    - The resistance value change for the temperature (temperature resistance characteristics) is as shown in the figure. When the thermistor detects lower temperature, the resistance value becomes higher, and it detects higher temperature, the value becomes lower.

    - The thermistor detects the resistance value as temperature, and the computer cannot detect the resistance value. Therefore, the value needs to be converted into the voltage value which can be detected by the computer.

    - To convert into the voltage value, the voltage of 5V is output by the reference voltage circuit in the ECU, and applied it to the thermostat. The thermostat has a circuit that consumes a certain voltage out of the 5V depending on the resistance value, and current values in the circuit change resulting in voltage change.

    - The voltage becomes higher (5V), as the temperature becomes lower, and it becomes lower, as the temperature becomes higher. Because this voltage change is in proportion to the resistance change, the temperature can be detected by the computer.

    - The engine coolant temperature sensor is installed on the cylinder block, and it detects engine coolant temperature change. The engine coolant temperature sensor uses the thermostat that changes its resistance value according to the temperature. The resistance value becomes higher with lower coolant temperature, and it becomes lower with higher temperature. The signal voltage is output based on the resistance value change of the thermostat.

    - Reference operating range (idle) 70°C- 100°C, 1.0V - 0.4V

    Fig: Temp. resistance characteristics
    Y: kΩ
    X: °C

    i: Sensor
    ii: TW
    iii: SG
    iv: ECU
    v: Reference voltage circuit
    vi: Computer


    Valid data range & sampling interval
    This On Board Snapshot parameter is available only following range and sampling interval.
    -600 to -15 (sec): 1.0 or 5.0 sec sampling
    -15 to -10 (sec): 1.0 or 5.0 sec sampling
    -15 to 0 (sec): 1.0 or 5.0 sec sampling
    -10 to 0 (sec): 1.0 or 5.0 sec sampling

    Regards to On-Board Snapshot after 12MY, both the value outside of the recording length and the value between recording points shall be shown as "***".

    4R_FI_CAN_TA_IAT_OBS

    PARAMETER SPECIFICATION


    IAT SENSOR / IAT SENSOR 1:
    Intake Air Temperature Sensor / Intake Air Temperature Sensor(1)
    (°C) (°F) (V)
    Unit Conversion Type: TEMPERATURE

    - The intake air temperature sensor is installed on the intake manifold. The sensor detects the intake air temperature change using the thermistor that changes its resistance value according to the temperature, and converts it into the signal voltage.

    - The structure and property of the resistance value are the same as those of the engine coolant temperature sensor, however, the thermistor wall is thinner and made of resin for better response.

    - Reference operating range (idle) 25°C - 90°C, 2.8V - 1.7V

    Fig: Temp. voltage characteristics
    Y: V
    X: °C


    Valid data range & sampling interval
    This On Board Snapshot parameter is available only following range and sampling interval.
    -1800 to 0 (sec): 1.0 or 5.0 sec sampling
    -15 to -10 (sec): 1.0 or 5.0 sec sampling
    -15 to 0 (sec): 1.0 or 5.0 sec sampling

    Regards to On-Board Snapshot after 12MY, both the value outside of the recording length and the value between recording points shall be shown as "***".

    4R_FI_CAN_PA_BARO_OBS

    PARAMETER SPECIFICATION


    BARO SENSOR:
    Barometric Pressure Sensor
    (V)(kPa)(MPa)(kgf/cm2)(mmHg)(inHg)(psi)
    (N/A : Not equipped)
    Unit Conversion Type: PRESSURE

    The barometric pressure sensor is located inside the PCM. The sensor detects barometric pressure and converts it into voltage. The signal is used to correct injection time for changing altitude and atmospheric conditions. The voltage becomes lower as atmospheric pressure decreases, and the voltage becomes higher as atmospheric pressure increases.

    There are two different sensors used, each having different voltage characteristics. The most widely used is shown as Type A in the graph below. It will typically read near 2.88 V at sea level. Type B was introduced on some models in 2008. It will typically read near 4.08 V at sea level.

    i: Type B
    ii: Type A
    iii: Pressure at Sea Level
    X: Barometric Pressure
    Y: Sensor Input

    NOTE: At times you may be requested to compare the MAP and BARO sensors to each other with the Key On Engine Off (KOEO). The voltage and pressure values on a Type A BARO and a MAP sensor should read near each other. The voltage value of a Type B BARO sensor will not read the same as the MAP sensor. If you change the unit conversion from voltage to pressure, the values should then be close to the same.


    Valid data range & sampling interval
    This On Board Snapshot parameter is available only following range and sampling interval.
    -15 to -10 (sec): 1.0 sec sampling
    -15 to 0 (sec): 0.1 or 1.0 sec sampling
    -10 to 0 (sec): 1.0 sec sampling

    Regards to On-Board Snapshot after 12MY, both the value outside of the recording length and the value between recording points shall be shown as "***".

    4R_FI_CAN_ACGF_OBS

    PARAMETER SPECIFICATION


    ALTERNATOR:
    Alternator terminal signal
    (%)

    This signal indicates magnetization ratio of the alternator.


    Valid data range & sampling interval
    This On Board Snapshot parameter is available only following range and sampling interval.
    -15 to 0 (sec): 1.0 sec sampling

    Regards to On-Board Snapshot after 12MY, both the value outside of the recording length and the value between recording points shall be shown as "***".

    4R_FI_CAN_VB_OBS

    PARAMETER SPECIFICATION


    BATTERY:
    Battery Voltage (V)

    Standard condition:12V

    The battery is charged from the generator at about 12V to 15V while the engine is running.
    BATTERY indicates the battery voltage whenever ignition switch is on.


    Valid data range & sampling interval
    This On Board Snapshot parameter is available only following range and sampling interval.
    -15 to 0 (sec): 0.2 or 1.0 sec sampling

    Regards to On-Board Snapshot after 12MY, both the value outside of the recording length and the value between recording points shall be shown as "***".

    4R_FI_CAN_VSP_OBS

    PARAMETER SPECIFICATION


    VEHICLE SPEED:
    Vehicle Speed
    (km/h) (MPH)
    Unit Conversion Type: VEHICLE SPEED

    The vehicle speed (km/h) is converted by ECU from the pulse signal sent from the vehicle speed sensor for display. When the drive wheel speed is 2km/h or higher, the ECU controls various functions using the wheel speed information. Examples)
    ON/OFF control of V TEC system Fuel-cut control at high speed driving Control of air fuel ratio correction during driving.

    - The vehicle speed sensor is also used for the speedometer. The pulse signal is output from the sensor based on the vehicle speed, and the vehicle speed (km/h) is calculated from the number of pulses within the specified time.

    - The vehicle speed sensor system detects the differential gear rotation by the magnet integrated in the rotor and Hall element installed outside of the magnet. When voltage is applied to the Hall element and magnetic flux is changed, Hall voltage is output based on the magnetic flux change. Because the Hall voltage changes in four cycles during one rotor rotation, the waveform creation circuit outputs four-pulse signal.

    - When the vehicle speed becomes higher, number of the vehicle speed signal pulse within the specified time increases, and voltage is output with approximately 7pulses/s at 10km/h, and 707pulses /s at 100km/h.

    - The signal voltage output from the vehicle speed sensor is a pulse signal, and voltage of 0V and 5V is output alternately. When the vehicle speed sensor signal is OF, the voltage (5V) output from reference circuit of the computer in the ECU flows to the vehicle speed sensor and becomes 0V, and when the vehicle speed sensor signal is ON, the reference voltage becomes 5V at the same potential.

    - The computer detects the vehicle speed signal based on ON/OFF switching of the reference voltage which is made by ON/OFF switching of the vehicle speed sensor. - The vehicle sensor detects the vehicle speed change based on final gear rotation speed on the transmission.

    - The vehicle speed sensor has a magnetic sensing element and detects magnetic flux change. This change is amplified and converted into Hi and Lo voltage signals. The magnetic flux changes depending on the rotation speed of the magnetic rotor installed on rotation area of the final gear.

    i: Magnet
    ii: Hall element
    iii: Waveform creation circuit
    iv: Vehicle speed signal output

    Fig: Output waveform of vehicle speed signal
    Y: V
    X: Time

    Fig: Vehicle speed sensor (Training text III)
    i: IG
    ii: Vehicle speed sensor
    iii: VSP
    iv: ECU
    v: Reference voltage circuit
    vi: Computer
    vii: SG


    Valid data range & sampling interval
    This On Board Snapshot parameter is available only following range and sampling interval.
    -600 to -15 (sec): 0.2, 1.0 or 5.0 sec sampling
    -15 to -10 (sec): 0.2, 1.0 or 5.0 sec sampling
    -10 to 0 (sec): 0.2, 1.0 or 5.0 sec sampling

    Regards to On-Board Snapshot after 12MY, both the value outside of the recording length and the value between recording points shall be shown as "***".

    4R_FI_CAN_ELD_OBS

    PARAMETER SPECIFICATION


    ELD:
    ELD

    (V)

    - The ELD unit detects the magnetic flux generated in the main wire harness of the vehicle, by the pickup for the magnetic flux detection. This magnetic flux is in proportion to the current amount of the harness, therefore, increase/decrease of electric power consumption can be detected by monitoring the magnetic flux.

    - Increase/decrease amount of the electric power consumption is output to the PGM-FI ECU via the signal output circuit.

    - The output signal of the electric power consumption has characteristics in which consumption increases, as the signal voltage decreases.

    - The ELD sensor is installed on the main fuse box. It detects the electric load amount used via the vehicle from the current flow of the main power harness.

    - The ELD sensor has the unit structure with an amplifier. It detects the load current change of the vehicle by the current sensor, amplifies it by the amplifier, and converts it into the signal voltage.

    Fig: ELD unit
    i : Pick-up
    ii : IG1
    iii : ELD unit
    iv : Detection circuit
    v : Signal output circuit
    vi : ACG
    vii : EL
    viii: ACGC
    ix :ACGF
    x : ECU
    xi : Detection circuit
    xii: Control signal
    xiii: Detection circuit
    xiv: Computer

    Fig: Signal output characteristics
    Y : V
    X : Electric power consumption


    Valid data range & sampling interval
    This On Board Snapshot parameter is available only following range and sampling interval.
    -15 to 0 (sec): 1.0 sec sampling

    Regards to On-Board Snapshot after 12MY, both the value outside of the recording length and the value between recording points shall be shown as "***".

    4R_FI_CAN_KLAFAVE_OBS

    PARAMETER SPECIFICATION


    LT FUEL TRIM:
    Long Term Fuel Trim
    (Counts)

    Air fuel feedback average (AF FB AVE) is used by the PCM to detect long term failures in the air fuel control system. The fuel system is too rich when AF FB AVE drops below the lower limit threshold while the purge control solenoid is turned off. The fuel system is too lean when AF FB AVE rises above the upper limit threshold.

    AF FB AVE generally chases AF FB, updating about once a minute. However AF FB AVE may remain much lower than AF FB depending on the amount of fuel vapors stored in the EVAP canister. An AF FB AVE value near the lower limit threshold may be normal depending on the value of AF FB.

    NORMAL OPERATION - LOW CANISTER FUEL VAPOR SATURATION

    A : AF FB (ST FUEL TRIM)
    B : AF FB AVE (LT FUEL TRIM)
    C : Threshold line

    The graph above shows the AF FB value operating near the ideal value of 1.00. AF FB AVE is slowly chasing AF FB and is also staying near 1.00.

    NORMAL OPERATION - HIGH CANISTER FUEL VAPOR SATURATION

    A : AF FB (ST FUEL TRIM)
    B : AF FB AVE (LT FUEL TRIM)
    C : Threshold line

    In the case of a saturated EVAP canister, AF FB may be reading normally but AF FB AVE will drop near or below the lower limit threshold. The PCM has logic to prevent a DTC from setting during this condition. The graph above shows the AF FB value reading normally and the AF FB AVE at the lower limit threshold. When this occurs, the PCM cuts purge operation and sees if AF FB AVE begins to return toward 1.00. If AF FB AVE increases above a certain threshold, the monitor is paused for a set time and purge is turned back on to remove excess purge vapor from the canister. The monitor is resumed after the set time expires.

    TOO LEAN

    A : AF FB (ST FUEL TRIM)
    B : AF FB AVE (LT FUEL TRIM)
    C : Threshold line

    The graph above shows the AF FB value operating above the upper limit threshold. AF FB AVE slowly chased AF FB above the threshold causing a DTC to set.

    TOO RICH

    A : AF FB (ST FUEL TRIM)
    B : AF FB AVE (LT FUEL TRIM)
    C : Threshold line

    The graph above shows the AF FB value operating below the lower limit threshold. AF FB AVE slowly chased AF FB below the threshold causing a DTC to set.


    Valid data range & sampling interval
    This On Board Snapshot parameter is available only following range and sampling interval.
    -15 to 0 (sec): 1.0 sec sampling

    Regards to On-Board Snapshot after 12MY, both the value outside of the recording length and the value between recording points shall be shown as "***".

    4R_FI_CAN_KLAFAVE-B1_OBS

    PARAMETER SPECIFICATION


    LT FUEL TRIM B1:
    Long Term Fuel Trim for A/F Sensor Bank1
    (Counts)

    Air fuel feedback average (AF FB AVE) is used by the PCM to detect long term failures in the air fuel control system. The fuel system is too rich when AF FB AVE drops below the lower limit threshold while the purge control solenoid is turned off. The fuel system is too lean when AF FB AVE rises above the upper limit threshold.

    AF FB AVE generally chases AF FB, updating about once a minute. However AF FB AVE may remain much lower than AF FB depending on the amount of fuel vapors stored in the EVAP canister. An AF FB AVE value near the lower limit threshold may be normal depending on the value of AF FB.

    NORMAL OPERATION - LOW CANISTER FUEL VAPOR SATURATION

    A : AF FB (ST FUEL TRIM)
    B : AF FB AVE (LT FUEL TRIM)
    C : Threshold line

    The graph above shows the AF FB value operating near the ideal value of 1.00. AF FB AVE is slowly chasing AF FB and is also staying near 1.00.

    NORMAL OPERATION - HIGH CANISTER FUEL VAPOR SATURATION

    A : AF FB (ST FUEL TRIM)
    B : AF FB AVE (LT FUEL TRIM)
    C : Threshold line

    In the case of a saturated EVAP canister, AF FB may be reading normally but AF FB AVE will drop near or below the lower limit threshold. The PCM has logic to prevent a DTC from setting during this condition. The graph above shows the AF FB value reading normally and the AF FB AVE at the lower limit threshold. When this occurs, the PCM cuts purge operation and sees if AF FB AVE begins to return toward 1.00. If AF FB AVE increases above a certain threshold, the monitor is paused for a set time and purge is turned back on to remove excess purge vapor from the canister. The monitor is resumed after the set time expires.

    TOO LEAN

    A : AF FB (ST FUEL TRIM)
    B : AF FB AVE (LT FUEL TRIM)
    C : Threshold line

    The graph above shows the AF FB value operating above the upper limit threshold. AF FB AVE slowly chased AF FB above the threshold causing a DTC to set.

    TOO RICH

    A : AF FB (ST FUEL TRIM)
    B : AF FB AVE (LT FUEL TRIM)
    C : Threshold line

    The graph above shows the AF FB value operating below the lower limit threshold. AF FB AVE slowly chased AF FB below the threshold causing a DTC to set.


    Valid data range & sampling interval
    This On Board Snapshot parameter is available only following range and sampling interval.
    -15 to 0 (sec): 1.0 sec sampling

    Regards to On-Board Snapshot after 12MY, both the value outside of the recording length and the value between recording points shall be shown as "***".

    4R_FI_CAN_KLAFAVE-B2_OBS

    PARAMETER SPECIFICATION


    LT FUEL TRIM B2:
    Long Term Fuel Trim for A/F Sensor Bank2
    (Counts)

    Air fuel feedback average (AF FB AVE) is used by the PCM to detect long term failures in the air fuel control system. The fuel system is too rich when AF FB AVE drops below the lower limit threshold while the purge control solenoid is turned off. The fuel system is too lean when AF FB AVE rises above the upper limit threshold.

    AF FB AVE generally chases AF FB, updating about once a minute. However AF FB AVE may remain much lower than AF FB depending on the amount of fuel vapors stored in the EVAP canister. An AF FB AVE value near the lower limit threshold may be normal depending on the value of AF FB.

    NORMAL OPERATION - LOW CANISTER FUEL VAPOR SATURATION

    A : AF FB (ST FUEL TRIM)
    B : AF FB AVE (LT FUEL TRIM)
    C : Threshold line

    The graph above shows the AF FB value operating near the ideal value of 1.00. AF FB AVE is slowly chasing AF FB and is also staying near 1.00.

    NORMAL OPERATION - HIGH CANISTER FUEL VAPOR SATURATION

    A : AF FB (ST FUEL TRIM)
    B : AF FB AVE (LT FUEL TRIM)
    C : Threshold line

    In the case of a saturated EVAP canister, AF FB may be reading normally but AF FB AVE will drop near or below the lower limit threshold. The PCM has logic to prevent a DTC from setting during this condition. The graph above shows the AF FB value reading normally and the AF FB AVE at the lower limit threshold. When this occurs, the PCM cuts purge operation and sees if AF FB AVE begins to return toward 1.00. If AF FB AVE increases above a certain threshold, the monitor is paused for a set time and purge is turned back on to remove excess purge vapor from the canister. The monitor is resumed after the set time expires.

    TOO LEAN

    A : AF FB (ST FUEL TRIM)
    B : AF FB AVE (LT FUEL TRIM)
    C : Threshold line

    The graph above shows the AF FB value operating above the upper limit threshold. AF FB AVE slowly chased AF FB above the threshold causing a DTC to set.

    TOO RICH

    A : AF FB (ST FUEL TRIM)
    B : AF FB AVE (LT FUEL TRIM)
    C : Threshold line

    The graph above shows the AF FB value operating below the lower limit threshold. AF FB AVE slowly chased AF FB below the threshold causing a DTC to set.


    Valid data range & sampling interval
    This On Board Snapshot parameter is available only following range and sampling interval.
    -15 to 0 (sec): 1.0 sec sampling

    Regards to On-Board Snapshot after 12MY, both the value outside of the recording length and the value between recording points shall be shown as "***".

    4R_FI_CAN_FSS_OBS

    PARAMETER SPECIFICATION


    FSS:
    Fuel System Status

    OL COND : Open loop due to conditions
    CLOSED : Closed loop
    OL DRV : Open loop due to driving
    OL DTC : Open loop due to DTC
    CL O2SX : Closed loop but faulty
    O2S

    This indicates the feedback condition and the reason why the fuel system is in a given operating mode.


    Valid data range & sampling interval
    This On Board Snapshot parameter is available only following range and sampling interval.
    -15 to 0 (sec): 1.0 sec sampling

    Regards to On-Board Snapshot after 12MY, both the value outside of the recording length and the value between recording points shall be shown as "***".

    4R_FI_CAN_FSS-B1_OBS

    PARAMETER SPECIFICATION


    FSS B1:
    Fuel System Status Bank 1

    OL COND : Open loop due to conditions
    CLOSED : Closed loop
    OL DRV : Open loop due to driving
    OL DTC : Open loop due to DTC
    CL O2SX : Closed loop but faulty O2S

    This indicates the feedback condition and the reason why the fuel system is in a given operating mode.
    Bank 1 contains cylinder #1.


    Valid data range & sampling interval
    This On Board Snapshot parameter is available only following range and sampling interval.
    -15 to 0 (sec): 1.0 sec sampling

    Regards to On-Board Snapshot after 12MY, both the value outside of the recording length and the value between recording points shall be shown as "***".

    4R_FI_CAN_FSS-B2_OBS

    PARAMETER SPECIFICATION


    FSS B2:
    Fuel System Status Bank 2

    OL COND : Open loop due to conditions
    CLOSED : Closed loop
    OL DRV : Open loop due to driving
    OL DTC : Open loop due to DTC
    CL O2SX : Closed loop but faulty O2S

    This indicates the feedback condition and the reason why the fuel system is in a given operating mode.


    Valid data range & sampling interval
    This On Board Snapshot parameter is available only following range and sampling interval.
    -15 to 0 (sec): 1.0 sec sampling

    Regards to On-Board Snapshot after 12MY, both the value outside of the recording length and the value between recording points shall be shown as "***".

    4R_FI_CAN_KIGKREF_OBS

    PARAMETER SPECIFICATION


    KNOCK CTRL :
    Knock Control

    It indicates the IG timing correction when the control module is adjusting the IG timing to alleviate excessive engine knock.


    Valid data range & sampling interval
    This On Board Snapshot parameter is available only following range and sampling interval.
    -15 to 0 (sec): 1.0 sec sampling

    Regards to On-Board Snapshot after 12MY, both the value outside of the recording length and the value between recording points shall be shown as "***".

    4R_FI_CAN_KIGKREFE_OBS

    PARAMETER SPECIFICATION


    KNOCK CTRL EGR :
    Knock Control (EGR)

    This indicates the IG timing correction when the EGR system is active.
    The control module adjusts the IG timing to alleviate excessive engine knock.


    Valid data range & sampling interval
    This On Board Snapshot parameter is available only following range and sampling interval.
    -15 to 0 (sec): 1.0 sec sampling

    Regards to On-Board Snapshot after 12MY, both the value outside of the recording length and the value between recording points shall be shown as "***".

    4R_FI_CAN_NGP_OBS

    PARAMETER SPECIFICATION


    GEAR POSITION:
    Gear Position

    This shows the estimated gear position is calculated from both of the Main shaft speed sensor and the Countershaft speed sensor.

    After IG ON, this parameter shows "Neutral or unknown".
    After engine is started, ECU estimated gear position as like below figure image.


    Example) This parameter shows "1" at A. When the vehicle condition is changed from A to B, this parameter shows "2". In the same way, this parameter value will be from "2" to "1" when the vehicle status is changed from B to A.

    Fig: Image of the routine to estimate gear position (6th gear position)
    X: Engine speed (Main shaft speed)
    Y: Vehicle speed (Countershaft speed)

    NOTE:


    Valid data range & sampling interval
    This On Board Snapshot parameter is available only following range and sampling interval.
    -15 to -10 (sec): 0.5 or 1.0 sec sampling
    -10 to 0 (sec): 0.5 or 1.0 sec sampling

    Regards to On-Board Snapshot after 12MY, both the value outside of the recording length and the value between recording points shall be shown as "***".

    4R_FI_CAN_POIL_B_OBS

    PARAMETER SPECIFICATION


    ROCKER ARM OIL PRESSURE SENSOR :
    Engine Oil Pressure Sensor
    (V)(Kpa)(Kgf/cm2)(PSi)

    This parameter display input voltage from rocker arm oil pressure sensor.


    Valid data range & sampling interval
    This On Board Snapshot parameter is available only following range and sampling interval.
    -15 to 0 (sec): 1.0 sec sampling

    Regards to On-Board Snapshot after 12MY, both the value outside of the recording length and the value between recording points shall be shown as "***".

    4R_FI_CAN_ACRPS_OBS

    PARAMETER SPECIFICATION


    A/C PRESSURE SENSOR :
    A/C Pressure Sensor
    (V) (kPa) (MPa) (kgf/cm2) (psi)
    Unit Conversion Type: A/C PRESSURE

    The A/C pressure sensor measures the pressure in the high side of the A/C system.

    4R_FI_CAN_ACRP_T_OBS

    PARAMETER SPECIFICATION


    A/C PRESSURE :
    A/C Pressure
    (kPa) (MPa) (kgf/cm2) (psi)
    Unit Conversion Type: A/C PRESSURE

    This parameter displays the A/C pressure based on input to the control module from the A/C pressure sensor.


    Valid data range & sampling interval
    This On Board Snapshot parameter is available only following range and sampling interval.
    -15 to 0 (sec): 1.0 sec sampling

    Regards to On-Board Snapshot after 12MY, both the value outside of the recording length and the value between recording points shall be shown as "***".

    4R_FI_CAN_IEPSLD_OBS

    PARAMETER SPECIFICATION


    EPS CONSUMPTION CURRENT:
    EPS Consuption Current
    (A)

    Consumption current of EPS (Electronic Power Steering).


    Valid data range & sampling interval
    This On Board Snapshot parameter is available only following range and sampling interval.
    -15 to 0 (sec): 1.0 sec sampling

    Regards to On-Board Snapshot after 12MY, both the value outside of the recording length and the value between recording points shall be shown as "***".

    4R_FI_CAN_IMA_OBS

    PARAMETER SPECIFICATION


    IMA:
    Idle Mixture Adjuster
    (V)

    A variable resistor that controls the idle mixture

    OPERATING RANGE (IDLE)
    0.08V - 4.92V


    Valid data range & sampling interval
    This On Board Snapshot parameter is available only following range and sampling interval.
    -15 to 0 (sec): 1.0 sec sampling

    Regards to On-Board Snapshot after 12MY, both the value outside of the recording length and the value between recording points shall be shown as "***".

    4R_FI_CAN_TQRMODE_OBS

    PARAMETER SPECIFICATION


    DRIVING STATUS:
    Driving Status

    It shows the driving status.


    NOT RUN : Auto idle stop/ Ignition switch is ON

    ASSIST WOT: Motor assist with the Wide Open Throttle

    ASSIST: Motor assist

    ASSIST VCM: Motor assist + VCM operation

    CHARGE/DISCHARGE: Charge/discharge the IMA battery
    when SOC is out of limit

    FC A/G: Motor assist/regeneration + Fuel cut

    FC A/G VCM: Motor assist/regeneration + VCM operation

    ASSIST SHIFTDOWN: Motor assist at downshift
    (To reduce shift shock)

    FC: Fuel cut

    FC VCM: Fuel cut + VCM operation


    Valid data range & sampling interval
    This On Board Snapshot parameter is available only following range and sampling interval.
    -15 to 0 (sec): 1.0 sec sampling

    Regards to On-Board Snapshot after 12MY, both the value outside of the recording length and the value between recording points shall be shown as "***".

    4R_FI_CAN_TF2_OBS

    PARAMETER SPECIFICATION


    FUEL TEMPERATURE SENSOR:
    Fuel Temperature Sensor on Fuel Rail
    (°C) (°F) (V)
    (H.LIMIT) (L.LIMIT)
    Unit Conversion Type: TEMPERATURE

    This indicates the temperature of fuel in the fuel rail.


    Valid data range & sampling interval
    This On Board Snapshot parameter is available only following range and sampling interval.
    -15 to 0 (sec): 1.0 sec sampling

    Regards to On-Board Snapshot after 12MY, both the value outside of the recording length and the value between recording points shall be shown as "***".

    4R_FI_CAN_TF2PHY_OBS

    PARAMETER SPECIFICATION


    FUEL TEMPERATURE SENSOR:
    Fuel Temperature Sensor on Fuel Rail
    (°C) (°F) (V)
    (H.LIMIT) (L.LIMIT)
    Unit Conversion Type: TEMPERATURE

    This indicates the temperature of fuel in the fuel rail.


    Valid data range & sampling interval
    This On Board Snapshot parameter is available only following range and sampling interval.
    -15 to 0 (sec): 1.0 sec sampling

    Regards to On-Board Snapshot after 12MY, both the value outside of the recording length and the value between recording points shall be shown as "***".

    4R_FI_CAN_PF0_OBS

    PARAMETER SPECIFICATION


    FTP SENSOR:
    Fuel Tank Pressure Sensor on Fuel Tank Junction Box
    (MPa) (V)
    Unit Conversion Type: CNG TANK PRESSURE

    This indicates the pressure of fuel in the fuel tank.


    Valid data range & sampling interval
    This On Board Snapshot parameter is available only following range and sampling interval.
    -15 to 0 (sec): 1.0 sec sampling

    Regards to On-Board Snapshot after 12MY, both the value outside of the recording length and the value between recording points shall be shown as "***".

    4R_FI_CAN_PF0PHY_OBS

    PARAMETER SPECIFICATION


    FTP SENSOR:
    Fuel Tank Pressure Sensor on Fuel Tank Junction Box
    (KPa) (MPa) (V)
    Unit Conversion Type: CNG TANK PRESSURE

    This indicates the pressure of fuel in the fuel tank.


    Valid data range & sampling interval
    This On Board Snapshot parameter is available only following range and sampling interval.
    -15 to 0 (sec): 1.0 sec sampling

    Regards to On-Board Snapshot after 12MY, both the value outside of the recording length and the value between recording points shall be shown as "***".

    4R_FI_CAN_TF0_TF0PHY_OBS

    PARAMETER SPECIFICATION


    FTT SENSOR:
    Fuel Tank Temperature Sensor on Fuel Tank Junction Box
    (°C) (°F) (V) (H.LIMIT) (L.LIMIT)
    Unit Conversion Type: TEMPERATURE

    This indicates the temperature of fuel in the fuel tank.


    Valid data range & sampling interval
    This On Board Snapshot parameter is available only following range and sampling interval.
    -15 to 0 (sec): 1.0 sec sampling

    Regards to On-Board Snapshot after 12MY, both the value outside of the recording length and the value between recording points shall be shown as "***".

    4R_FI_CAN_DFPC_OBS

    PARAMETER SPECIFICATION


    FUEL PUMP CONTROL
    Fuel Pump Control
    OFF(0%)/LOW(33%)/MID(66%)/HIGH(100%)

    This parameter displays the ECM/PCM commanded state and duty control of the Fuel Pump Control (FPC).

    A : ECM/PCM
    B : Fuel pump control module
    C : Fuel pump control relay
    D : DI line


    Valid data range & sampling interval
    This On Board Snapshot parameter is available only following range and sampling interval.
    -15 to 0 (sec): 1.0 sec sampling

    Regards to On-Board Snapshot after 12MY, both the value outside of the recording length and the value between recording points shall be shown as "***".

    4R_FI_CAN_TAA_SIAT_OBS

    PARAMETER SPECIFICATION


    IAT SENSOR 1:
    Intake Air Temperature Sensor 1
    (°C) (°F) (V)
    Unit Conversion Type: TEMPERATURE

    The IAT sensor detects changes in intake air temperature using a thermistor which is a temperature dependent resistor, and converts it to signal voltage.

    OPERATING RANGE (IDLE)
    25°C - 90°C
    77°F - 194°F
    2.3V - 0.4V


    Valid data range & sampling interval
    This On Board Snapshot parameter is available only following range and sampling interval.
    -15 to 0 (sec): 1.0 sec sampling

    Regards to On-Board Snapshot after 12MY, both the value outside of the recording length and the value between recording points shall be shown as "***".

    4R_FI_CAN_P3TCOBJ_OBS

    PARAMETER SPECIFICATION

    TC BOOST PRESSURE UPPER LIMIT:
    Turbocharger Boost Pressure Upper Limit
    (kPa)(kgf/cm2)(mmHg)(inHg)
    Unit Conversion Type: PRESSURE

    It indicates the target of boost pressure calculated by ECU.
    This is calculated from engine speed, intake air temperature and barometric pressure.
    When actual boost pressure reached at the Feed Back point, ECU start to control the Actual Boost Pressure by TC BOOST PRESSURE.
    When boost pressure is rising, TC BOOST PRESSURE is works to take countermeasure for over-shoot.
    When TC BOOST PRESSURE shows constant value at upper side, it is shows it reaches the target of boost pressure at full open throttle.
    If there is difference over established value between TC BOOST PRESSURE and actual boost pressure, it is shows that the malfunction for turbo boost system.

    Figure: Example of motion for TC BOOST PRESSURE with Actual Boost Pressure
    X: Time
    Y: Boost Pressure
    A: P3TCOBJ
    B: Actual Boost Pressure


    Valid data range & sampling interval
    This On Board Snapshot parameter is available only following range and sampling interval.
    -15 to 0 (sec): 1.0 sec sampling

    Regards to On-Board Snapshot after 12MY, both the value outside of the recording length and the value between recording points shall be shown as "***".

    4R_FI_CAN_NDACTCYL_OBS

    PARAMETER SPECIFICATION

    VPS STATUS:

    This parameter displays the number of cylinder operation for VCM system.


    Valid data range & sampling interval
    This On Board Snapshot parameter is available only following range and sampling interval.
    -15 to -10 (sec): 0.1 or 1.0 sec sampling
    -10 to 0 (sec): 0.1 or 1.0 sec sampling

    Regards to On-Board Snapshot after 12MY, both the value outside of the recording length and the value between recording points shall be shown as "***".

    4R_FI_CAN_EOPSPHY_OBS

    PARAMETER SPECIFICATION

    ROCKER ARM OIL PRESSURE SENSOR:
    (V) (kPa) (kgf/cm2) (psi)
    Unit Conversion Type: OIL PRESSURE

    Engine oil pressure [gage] from engine oil pressure sensor.

    A: VCC
    B: POIL
    C: SG
    D: ECM/PCM
    E: EOP SENSOR


    Valid data range & sampling interval
    This On Board Snapshot parameter is available only following range and sampling interval.
    -15 to 0 (sec): 1.0 sec sampling

    Regards to On-Board Snapshot after 12MY, both the value outside of the recording length and the value between recording points shall be shown as "***".

    4R_FI_CAN_TW2_ECT2A_OBS

    PARAMETER SPECIFICATION


    ECT SENSOR 2 :
    Engine Coolant Temperature Sensor 2
    (°C) (°F) (V)
    Unit Conversion Type: TEMPERATURE

    This indicates the engine coolant temperature on the radiator side.
    This ECT sensor is mounted to the radiator side for determining a stuck-closed thermostat.


    Valid data range & sampling interval
    This On Board Snapshot parameter is available only following range and sampling interval.
    -1800 to -15 (sec): 1.0 or 5.0 sec sampling
    -15 to 0 (sec): 1.0 or 5.0 sec sampling

    Regards to On-Board Snapshot after 12MY, both the value outside of the recording length and the value between recording points shall be shown as "***".

    4R_FI_CAN_TOTVAP_OBS

    PARAMETER SPECIFICATION

    TOTVAP:

    Total vapor amount for purge system which is used to fuel trim calculation.

    4R_FI_CAN_TOTVAP-B1_OBS

    PARAMETER SPECIFICATION

    TOTVAP-B1:

    Total vapor amount for purge system which is used to fuel trim calculation bank1 for 2-bank controlled engine (i.e. V6 engine).

    4R_FI_CAN_TOTVAP-B2_OBS

    PARAMETER SPECIFICATION

    TOTVAP-B2:

    Total vapor amount for purge system which is used to fuel trim calculation bank2 for 2-bank controlled engine (i.e. V6 engine).

    4R_FI_CAN_KAFREF_OBS

    PARAMETER SPECIFICATION

    KAFREF:

    The learned value for fuel trimming for under the canister purging condition for in-line
    (single bank controlled) engine.


    Valid data range & sampling interval
    This On Board Snapshot parameter is available only following range and sampling interval.
    -15 to 0 (sec): 1.0 sec sampling

    Regards to On-Board Snapshot after 12MY, both the value outside of the recording length and the value between recording points shall be shown as "***".

    4R_FI_CAN_KAFREF-B1_OBS

    PARAMETER SPECIFICATION

    KAFREF-B1:

    The learned value for fuel trimming for under the canister purging condition bank1 for
    2-bank controlled engine (i.e. V6 engine).


    Valid data range & sampling interval
    This On Board Snapshot parameter is available only following range and sampling interval.
    -15 to 0 (sec): 1.0 sec sampling

    Regards to On-Board Snapshot after 12MY, both the value outside of the recording length and the value between recording points shall be shown as "***".

    4R_FI_CAN_KAFREF-B2_OBS

    PARAMETER SPECIFICATION

    KAFREF-B2:

    The learned value for fuel trimming for under the canister purging condition bank2 for
    2-bank controlled engine (i.e. V6 engine).


    Valid data range & sampling interval
    This On Board Snapshot parameter is available only following range and sampling interval.
    -15 to 0 (sec): 1.0 sec sampling

    Regards to On-Board Snapshot after 12MY, both the value outside of the recording length and the value between recording points shall be shown as "***".

    4R_FI_CAN_TCAT_OBS

    PARAMETER SPECIFICATION


    CATALYST TEMP :
    Catalyst Temperature Sensor
    (°C) (°F)
    Unit Conversion Type: TEMPERATURE

    This parameter shall display catalyst substrate temperature.
    It may be directly from a sensor, or may be inferred by the control strategy using other sensor inputs.

    The definition of this parameter is equivalent to PID$3C specified in SAE J1979/ISO 15031-5.


    Valid data range & sampling interval
    This On Board Snapshot parameter is available only following range and sampling interval.
    -15 to 0 (sec): 1.0 sec sampling

    Regards to On-Board Snapshot after 12MY, both the value outside of the recording length and the value between recording points shall be shown as "***".

    4R_FI_CAN_TCAT-B1_OBS

    PARAMETER SPECIFICATION


    CATALYST TEMP B1 :
    Catalyst Temperature Sensor
    (°C) (°F)
    Unit Conversion Type: TEMPERATURE

    This parameter shall display catalyst substrate temperature for bank 1 catalyst.
    It may be directly from a sensor, or may be inferred by the control strategy using other sensor inputs.

    The definition of this parameter is equivalent to PID$3C specified in SAE J1979/ISO 15031-5.


    Valid data range & sampling interval
    This On Board Snapshot parameter is available only following range and sampling interval.
    -15 to 0 (sec): 1.0 sec sampling

    Regards to On-Board Snapshot after 12MY, both the value outside of the recording length and the value between recording points shall be shown as "***".

    4R_FI_CAN_TCAT-B2_OBS

    PARAMETER SPECIFICATION


    CATALYST TEMP B2 :
    Catalyst Temperature Sensor
    (°C) (°F)
    Unit Conversion Type: TEMPERATURE

    This parameter shall display catalyst substrate temperature for bank 2 catalyst.
    It may be directly from a sensor, or may be inferred by the control strategy using other sensor inputs.

    The definition of this parameter is equivalent to PID$3C specified in SAE J1979/ISO 15031-5.


    Valid data range & sampling interval
    This On Board Snapshot parameter is available only following range and sampling interval.
    -15 to 0 (sec): 1.0 sec sampling

    Regards to On-Board Snapshot after 12MY, both the value outside of the recording length and the value between recording points shall be shown as "***".

    4R_FI_CAN_NMCYLOBS1_OBS

    PARAMETER SPECIFICATION

    CYL1 TOTAL MISFIRE:

    No.1 Cylinder Total Misfire Counter
    (Counts)

    This indicates the number of misfire that occurred at the No.1 cylinder since ignition was switched ON.
    This value shows the cumulated values of both misfire types A and B.


    Valid data range & sampling interval
    This On Board Snapshot parameter is available only following range and sampling interval.
    -15 to 0 (sec): 1.0 sec sampling
    0 (sec): Single shot

    Regards to On-Board Snapshot after 12MY, both the value outside of the recording length and the value between recording points shall be shown as "***".

    4R_FI_CAN_NMCYLOBS2_OBS

    PARAMETER SPECIFICATION

    CYL2 TOTAL MISFIRE:

    No.2 Cylinder Total Misfire Counter
    (Counts)

    This indicates the number of misfire that occurred at the No.2 cylinder since ignition was switched ON.
    This value shows the cumulated values of both misfire types A and B.


    Valid data range & sampling interval
    This On Board Snapshot parameter is available only following range and sampling interval.
    -15 to 0 (sec): 1.0 sec sampling
    0 (sec): Single shot

    Regards to On-Board Snapshot after 12MY, both the value outside of the recording length and the value between recording points shall be shown as "***".

    4R_FI_CAN_NMCYLOBS3_OBS

    PARAMETER SPECIFICATION

    CYL3 TOTAL MISFIRE:

    No.3 Cylinder Total Misfire Counter
    (Counts)

    This indicates the number of misfire that occurred at the No.3 cylinder since ignition was switched ON.
    This value shows the cumulated values of both misfire types A and B.


    Valid data range & sampling interval
    This On Board Snapshot parameter is available only following range and sampling interval.
    -15 to 0 (sec): 1.0 sec sampling
    0 (sec): Single shot

    Regards to On-Board Snapshot after 12MY, both the value outside of the recording length and the value between recording points shall be shown as "***".

    4R_FI_CAN_NMCYLOBS4_OBS

    PARAMETER SPECIFICATION

    CYL4 TOTAL MISFIRE:

    No.4 Cylinder Total Misfire Counter
    (Counts)

    This indicates the number of misfire that occurred at the No.4 cylinder since ignition was switched ON.
    This value shows the cumulated values of both misfire types A and B.


    Valid data range & sampling interval
    This On Board Snapshot parameter is available only following range and sampling interval.
    -15 to 0 (sec): 1.0 sec sampling
    0 (sec): Single shot

    Regards to On-Board Snapshot after 12MY, both the value outside of the recording length and the value between recording points shall be shown as "***".

    4R_FI_CAN_NMCYLOBS5_OBS

    PARAMETER SPECIFICATION

    CYL5 TOTAL MISFIRE:

    No.5 Cylinder Total Misfire Counter
    (Counts)

    This indicates the number of misfire that occurred at the No.5 cylinder since ignition was switched ON.
    This value shows the cumulated values of both misfire types A and B.


    Valid data range & sampling interval
    This On Board Snapshot parameter is available only following range and sampling interval.
    -15 to 0 (sec): 1.0 sec sampling

    0 (sec): Single shot

    Regards to On-Board Snapshot after 12MY, both the value outside of the recording length and the value between recording points shall be shown as "***".

    4R_FI_CAN_NMCYLOBS6_OBS

    PARAMETER SPECIFICATION

    CYL6 TOTAL MISFIRE:

    No.6 Cylinder Total Misfire Counter
    (Counts)

    This indicates the number of misfire that occurred at the No.6 cylinder since ignition was switched ON.
    This value shows the cumulated values of both misfire types A and B.


    Valid data range & sampling interval
    This On Board Snapshot parameter is available only following range and sampling interval.
    -15 to 0 (sec): 1.0 sec sampling

    0 (sec): Single shot

    Regards to On-Board Snapshot after 12MY, both the value outside of the recording length and the value between recording points shall be shown as "***".

    4R_FI_CAN_ERUNTM_OBS

    PARAMETER SPECIFICATION

    ENG RUN TIME:
    (sec)

    This parameter displays the time since engine start.
    This is same as RUNTM defined in SAE1979/ISO 15031-5 PDR$1F.
    It shall increment while engine is running.
    It shall freeze if the engine stalls.
    It shall be reset to zero during every control module power-up and when entering the key-on, engine off position.
    It is limited to 65,535 seconds and shall not wrap around to zero.


    Valid data range
    This On Board Snapshot parameter is available only following range.
    0 (sec)

    About out of range, the value shall be the copy of last value in enable range or previous point, "FF".

    4R_FI_CAN_DSTTRV_OBS

    PARAMETER SPECIFICATION

    DRIVE DIST:
    (m)(mile)

    This parameter displays the distance this driving cycle.


    Valid data range
    This On Board Snapshot parameter is available only following range.
    0 (sec)

    About out of range, the value shall be the copy of last value in enable range or previous point, "FF".

    4R_FI_CAN_DSTIPTL_OBS

    PARAMETER SPECIFICATION

    DSTIPTL:
    (km)(mile)
    Unit Conversion Type:

    Distance traveled since ECU was cleared (e.g. battery disconnection)


    Valid data range
    This On Board Snapshot parameter is available only following range.
    0 (sec)

    About out of range, the value shall be the copy of last value in enable range or previous point, "FF".


    Valid data range & sampling interval
    This On Board Snapshot parameter is available only following range and sampling interval.
    0 (sec): Single shot

    Regards to On-Board Snapshot after 12MY, both the value outside of the recording length and the value between recording points shall be shown as "***".

    4R_FI_CAN_IGOFFTMR_OBS

    PARAMETER SPECIFICATION


    SOAK TIME:
    Soak Time
    (min)

    It indicates the soak time.


    Valid data range & sampling interval
    This On Board Snapshot parameter is available only following range and sampling interval.
    0 (sec): Single shot

    Regards to On-Board Snapshot after 12MY, both the value outside of the recording length and the value between recording points shall be shown as "***".

    4R_FI_CAN_EGRST_OBS

    PARAMETER SPECIFICATION

    EGR FLOW OPEN RATIO:
    (%)

    This is diagnostic result information about Exhaust Gas Recirculation (EGR) Insufficient Flow (P0401).
    This is the ratio of current EGR flow to pre-determined normal EGR flow.
    (EGR FLOW OPEN RATIO) = (Current EGR Flow) / (Pre-determined Normal EGR Flow)

    When this parameter shows 100%, it means this system is normal and there is no EGR passage clogged. If this parameter is malfunction threshold or less, system will be malfunction and EGR passage is clogged.
    Then P0401shall be occurred. The malfunction threshold is different by each model. Refer to "Advanced Diagnostic" information for each model.
    For Example: Regards to 12MY FIT AT, the threshold is 20%.

    NOTE: If the monitor of P0401 is not executed in this drive cycle, this parameter will show "0%".

    Moreover, Enable condition of P0401 is different between each model. Refer to "Advanced Diagnostics" for each model.

    General Description: The EGR valve is closed during deceleration with the throttle valve fully closed. Then the ECM/PCM fully opens the EGR valve. After a set time, the ECM/PCM computes the ratio of the present EGR flow to the normal EGR flow by monitoring the fluctuation of the intake manifold pressure between when the EGR valve is fully opened and when it is fully closed. Then, ECM/PCM diagnoses P0401.

    Throttle Valve

    EGR Valve

    MAP Sensor

    Engine Speed

    A: Open
    B: Close
    C: High
    D: Low
    E: Actual
    F: Command
    G: Threshold for P0401
    H: When EGR flow rate is 100%
    Fig: P0401 General description


    Valid data range
    This On Board Snapshot parameter is available only following range.
    0 (sec)

    About out of range, the value shall be the copy of last value in enable range or previous point, "FF".

    4R_FI_CAN_KTHC_B_OBS

    PARAMETER SPECIFICATION

    DBW STUCK RATIO:
    OPERATION RANGE: 0% - 100%

    This parameter displays electronic DBW throttle carbon clogging ratio calculated by ECU.
    It is concerned with Throttle Position Learning.
    There is a risk to cause wrong detection for PCV monitor if this parameter shows nearly 100%.
    That's because it causes the difference between Throttle Position learning value and actual Throttle position.
    If it shows nearly 100%, you can check whether to clean throttle body or not with following methods.

    ·Service Manual
      Carbon Accumulation Check in Throttle Body Test

    ·HDS PGM-FI system
      TP LEARNING CHECK in the ETCS TEST
      NOTE: Pay attention following case.

  • 1.After Throttle Body Cleaning, you do not reset TP learning value:
       There is a risk to make idling engine speed up to maximum 300 rpm.
       Reset it with TP LEARNING CHECK in the ETCS TEST, PGM-FI system.
  • 2.It shows nearly 100%, and you do not clean Throttle Body after the reset with HDS:
       Engine might be started, but there is a risk to cause imperfect combustion.

    Refer to Service Manual and clean throttle body.


    Valid data range
    This On Board Snapshot parameter is available only following range.
    0 (sec)

    About out of range, the value shall be the copy of last value in enable range or previous point, "FF".

    4R_FI_CAN_KAFREFX_OBS

    PARAMETER SPECIFICATION

    KAFREFX:

    The learned value for fuel trimming for out of the canister purging condition for in-line
    (single bank controlled) engine.


    Valid data range & sampling interval
    This On Board Snapshot parameter is available only following range and sampling interval.
    0 (sec): Single shot

    Regards to On-Board Snapshot after 12MY, both the value outside of the recording length and the value between recording points shall be shown as "***".

    4R_FI_CAN_KAFREFX-B1_OBS

    PARAMETER SPECIFICATION

    KAFREFX-B1:

    The learned value for fuel trimming for out of the canister purging condition bank1 for
    2-bank controlled engine (i.e. V6 engine).


    Valid data range & sampling interval
    This On Board Snapshot parameter is available only following range and sampling interval.
    0 (sec): Single shot

    Regards to On-Board Snapshot after 12MY, both the value outside of the recording length and the value between recording points shall be shown as "***".

    4R_FI_CAN_KAFREFX-B2_OBS

    PARAMETER SPECIFICATION

    KAFREFX-B2:

    The learned value for fuel trimming for out of the canister purging condition bank2 for
    2-bank controlled engine (i.e. V6 engine).


    Valid data range & sampling interval
    This On Board Snapshot parameter is available only following range and sampling interval.
    0 (sec): Single shot

    Regards to On-Board Snapshot after 12MY, both the value outside of the recording length and the value between recording points shall be shown as "***".

    4R_FI_CAN_FLI_OBS

    PARAMETER SPECIFICATION

    FUEL LEVEL:
    Fuel Level
    (%)

    This indicates the fuel level detected by fuel level sensor in the fuel tank.


    Valid data range & sampling interval
    This On Board Snapshot parameter is available only following range and sampling interval.
    -1800 to -15 (sec): 1.0 or 5.0 sec sampling
    -15 to 0 (sec): 1.0 or 5.0 sec sampling
    0 (sec): Single shot

    Regards to On-Board Snapshot after 12MY, both the value outside of the recording length and the value between recording points shall be shown as "***".

    4R_FI_CAN_GAIR0300_OBS

    PARAMETER SPECIFICATION

    MAF SENSOR:
    Mass Air Flow Sensor
    (g/s)

    A sensor indicates the amount of air flowing into the engine.


    Valid data range & sampling interval
    This On Board Snapshot parameter is available only following range and sampling interval.
    -15 to 0 (sec): 0.2 sec sampling

    Regards to On-Board Snapshot after 12MY, both the value outside of the recording length and the value between recording points shall be shown as "***".

    4R_FI_CAN_RDYO2B1S1_OBS

    PARAMETER SPECIFICATION

    RDYO2B1S1:
    O2 sensor bank1 sensor1 monitor
    (Complete/Incomplete)


    Valid data range & sampling interval
    This On Board Snapshot parameter is available only following range and sampling interval.
    0 (sec): Single shot

    Regards to On-Board Snapshot after 12MY, both the value outside of the recording length and the value between recording points shall be shown as "***".

    4R_FI_CAN_RDYO2B1S2_OBS

    PARAMETER SPECIFICATION

    RDYO2B1S2:
    O2 sensor bank1 sensor2 monitor
    (Complete/Incomplete)


    Valid data range & sampling interval
    This On Board Snapshot parameter is available only following range and sampling interval.
    0 (sec): Single shot

    Regards to On-Board Snapshot after 12MY, both the value outside of the recording length and the value between recording points shall be shown as "***".

    4R_FI_CAN_RDYHTB1S1_OBS

    PARAMETER SPECIFICATION

    RDYHTB1S1:
    O2 sensor heater bank1 sensor1 monitor
    (Complete/Incomplete)


    Valid data range & sampling interval
    This On Board Snapshot parameter is available only following range and sampling interval.
    0 (sec): Single shot

    Regards to On-Board Snapshot after 12MY, both the value outside of the recording length and the value between recording points shall be shown as "***".

    4R_FI_CAN_RDYHTB1S2_OBS

    PARAMETER SPECIFICATION

    RDYHTB1S2:
    O2 sensor heater bank1 sensor2 monitor
    (Complete/Incomplete)


    Valid data range & sampling interval
    This On Board Snapshot parameter is available only following range and sampling interval.
    0 (sec): Single shot

    Regards to On-Board Snapshot after 12MY, both the value outside of the recording length and the value between recording points shall be shown as "***".

    4R_FI_CAN_RDYO2B2S1_OBS

    PARAMETER SPECIFICATION

    RDYO2B2S1:
    O2 sensor bank2 sensor1 monitor
    (Complete/Incomplete)


    Valid data range & sampling interval
    This On Board Snapshot parameter is available only following range and sampling interval.
    0 (sec): Single shot

    Regards to On-Board Snapshot after 12MY, both the value outside of the recording length and the value between recording points shall be shown as "***".

    4R_FI_CAN_RDYO2B2S2_OBS

    PARAMETER SPECIFICATION

    RDYO2B2S2:
    O2 sensor bank2 sensor2 monitor
    (Complete/Incomplete)


    Valid data range & sampling interval
    This On Board Snapshot parameter is available only following range and sampling interval.
    0 (sec): Single shot

    Regards to On-Board Snapshot after 12MY, both the value outside of the recording length and the value between recording points shall be shown as "***".

    4R_FI_CAN_RDYHTB2S1_OBS

    PARAMETER SPECIFICATION

    RDYHTB2S1:
    O2 sensor heater bank2 sensor1 monitor
    (Complete/Incomplete)


    Valid data range & sampling interval
    This On Board Snapshot parameter is available only following range and sampling interval.
    0 (sec): Single shot

    Regards to On-Board Snapshot after 12MY, both the value outside of the recording length and the value between recording points shall be shown as "***".

    4R_FI_CAN_RDYHTB2S2_OBS

    PARAMETER SPECIFICATION

    RDYHTB2S2:
    O2 sensor heater bank2 sensor2 monitor
    (Complete/Incomplete)


    Valid data range & sampling interval
    This On Board Snapshot parameter is available only following range and sampling interval.
    0 (sec): Single shot

    Regards to On-Board Snapshot after 12MY, both the value outside of the recording length and the value between recording points shall be shown as "***".

    4R_FI_CAN_RDYCATB1_OBS

    PARAMETER SPECIFICATION

    RDYCATB1:
    Catalyst bank1 monitoring
    (Complete/Incomplete)


    Valid data range & sampling interval
    This On Board Snapshot parameter is available only following range and sampling interval.
    0 (sec): Single shot

    Regards to On-Board Snapshot after 12MY, both the value outside of the recording length and the value between recording points shall be shown as "***".

    4R_FI_CAN_RDYCATB2_OBS

    PARAMETER SPECIFICATION

    RDYCATB2:
    Catalyst bank2 monitoring
    (Complete/Incomplete)


    Valid data range & sampling interval
    This On Board Snapshot parameter is available only following range and sampling interval.
    0 (sec): Single shot

    Regards to On-Board Snapshot after 12MY, both the value outside of the recording length and the value between recording points shall be shown as "***".

    4R_FI_CAN_RDYTANK_OBS

    PARAMETER SPECIFICATION

    RDYTANK:
    EVAPO system leakage(Tank)
    (Complete/Incomplete)


    Valid data range & sampling interval
    This On Board Snapshot parameter is available only following range and sampling interval.
    0 (sec): Single shot

    Regards to On-Board Snapshot after 12MY, both the value outside of the recording length and the value between recording points shall be shown as "***".

    4R_FI_CAN_RDYCANI_OBS

    PARAMETER SPECIFICATION

    RDYCANI:
    EVAPO system leakage(Canister)
    (Complete/Incomplete)


    Valid data range & sampling interval
    This On Board Snapshot parameter is available only following range and sampling interval.
    0 (sec): Single shot

    Regards to On-Board Snapshot after 12MY, both the value outside of the recording length and the value between recording points shall be shown as "***".

    4R_FI_CAN_RDYLAFA_OBS

    PARAMETER SPECIFICATION

    RDYLAFA:
    LAF sensor monitoring A
    (Complete/Incomplete)


    Valid data range & sampling interval
    This On Board Snapshot parameter is available only following range and sampling interval.
    0 (sec): Single shot

    Regards to On-Board Snapshot after 12MY, both the value outside of the recording length and the value between recording points shall be shown as "***".

    4R_FI_CAN_RDYLAFB_OBS

    PARAMETER SPECIFICATION

    RDYLAFB:
    LAF sensor monitoring B
    (Complete/Incomplete)


    Valid data range & sampling interval
    This On Board Snapshot parameter is available only following range and sampling interval.
    0 (sec): Single shot

    Regards to On-Board Snapshot after 12MY, both the value outside of the recording length and the value between recording points shall be shown as "***".

    4R_FI_CAN_RDYLAFC_OBS

    PARAMETER SPECIFICATION

    RDYLAFC:
    LAF sensor monitoring C
    (Complete/Incomplete)


    Valid data range & sampling interval
    This On Board Snapshot parameter is available only following range and sampling interval.
    0 (sec): Single shot

    Regards to On-Board Snapshot after 12MY, both the value outside of the recording length and the value between recording points shall be shown as "***".

    4R_FI_CAN_RDYLAFD_OBS

    PARAMETER SPECIFICATION

    RDYLAFD:
    LAF sensor monitoring D
    (Complete/Incomplete)


    Valid data range & sampling interval
    This On Board Snapshot parameter is available only following range and sampling interval.
    0 (sec): Single shot

    Regards to On-Board Snapshot after 12MY, both the value outside of the recording length and the value between recording points shall be shown as "***".

    4R_FI_CAN_RDYLNCB1_OBS

    PARAMETER SPECIFICATION

    RDYLNCB1:
    Lean NOx CAT bank1 monitoring
    (Complete/Incomplete)


    Valid data range & sampling interval
    This On Board Snapshot parameter is available only following range and sampling interval.
    0 (sec): Single shot

    Regards to On-Board Snapshot after 12MY, both the value outside of the recording length and the value between recording points shall be shown as "***".

    4R_FI_CAN_RDYO2B1S3_OBS

    PARAMETER SPECIFICATION

    RDYO2B1S3:
    O2 sensor bank1 sensor3 monitor
    (Complete/Incomplete)


    Valid data range & sampling interval
    This On Board Snapshot parameter is available only following range and sampling interval.
    0 (sec): Single shot

    Regards to On-Board Snapshot after 12MY, both the value outside of the recording length and the value between recording points shall be shown as "***".

    4R_FI_CAN_RDYHTB1S3_OBS

    PARAMETER SPECIFICATION

    RDYHTB1S3:
    O2 sensor heater bank1 sensor3 monitor
    (Complete/Incomplete)


    Valid data range & sampling interval
    This On Board Snapshot parameter is available only following range and sampling interval.
    0 (sec): Single shot

    Regards to On-Board Snapshot after 12MY, both the value outside of the recording length and the value between recording points shall be shown as "***".

    4R_FI_CAN_RDYEVPSLK_OBS

    PARAMETER SPECIFICATION

    RDYEVPSLK:
    EVAP 0.04 inch monitor
    (Complete/Incomplete)


    Valid data range & sampling interval
    This On Board Snapshot parameter is available only following range and sampling interval.
    0 (sec): Single shot

    Regards to On-Board Snapshot after 12MY, both the value outside of the recording length and the value between recording points shall be shown as "***".

    4R_FI_CAN_RDYEVPLLK_OBS

    PARAMETER SPECIFICATION

    RDYEVPLLK:
    EVAP gross leak monitor
    (Complete/Incomplete)


    Valid data range & sampling interval
    This On Board Snapshot parameter is available only following range and sampling interval.
    0 (sec): Single shot

    Regards to On-Board Snapshot after 12MY, both the value outside of the recording length and the value between recording points shall be shown as "***".

    4R_FI_CAN_RDYPGFLW_OBS

    PARAMETER SPECIFICATION

    RDYPGFLW:
    Purge flow monitor
    (Complete/Incomplete)


    Valid data range & sampling interval
    This On Board Snapshot parameter is available only following range and sampling interval.
    0 (sec): Single shot

    Regards to On-Board Snapshot after 12MY, both the value outside of the recording length and the value between recording points shall be shown as "***".

    4R_FI_CAN_RDYPCSOPN_OBS

    PARAMETER SPECIFICATION

    RDYPCSOPN:
    Purge valve open stuck monitor
    (Complete/Incomplete)


    Valid data range & sampling interval
    This On Board Snapshot parameter is available only following range and sampling interval.
    0 (sec): Single shot

    Regards to On-Board Snapshot after 12MY, both the value outside of the recording length and the value between recording points shall be shown as "***".

    4R_FI_CAN_RDYVSVCLS_OBS

    PARAMETER SPECIFICATION

    RDYVSVCLS:
    Vent shut valve close stuck monitor
    (Complete/Incomplete)


    Valid data range & sampling interval
    This On Board Snapshot parameter is available only following range and sampling interval.
    0 (sec): Single shot

    Regards to On-Board Snapshot after 12MY, both the value outside of the recording length and the value between recording points shall be shown as "***".

    4R_FI_CAN_RDYLAFAB2_OBS

    PARAMETER SPECIFICATION

    RDYLAFAB2:
    LAF sensor monitoring A - Bank2
    (Complete/Incomplete)


    Valid data range & sampling interval
    This On Board Snapshot parameter is available only following range and sampling interval.
    0 (sec): Single shot

    Regards to On-Board Snapshot after 12MY, both the value outside of the recording length and the value between recording points shall be shown as "***".

    4R_FI_CAN_RDYLAFCB2_OBS

    PARAMETER SPECIFICATION

    RDYLAFCB2:
    LAF sensor monitoring C - Bank2
    (Complete/Incomplete)


    Valid data range & sampling interval
    This On Board Snapshot parameter is available only following range and sampling interval.
    0 (sec): Single shot

    Regards to On-Board Snapshot after 12MY, both the value outside of the recording length and the value between recording points shall be shown as "***".

    4R_FI_CAN_RDYEVPVSLK_OBS

    PARAMETER SPECIFICATION

    RDYEVPVSLK:
    EVAP 0.02 inch monitor
    (Complete/Incomplete)


    Valid data range & sampling interval
    This On Board Snapshot parameter is available only following range and sampling interval.
    0 (sec): Single shot

    Regards to On-Board Snapshot after 12MY, both the value outside of the recording length and the value between recording points shall be shown as "***".

    4R_FI_CAN_RDYPGFWTB_OBS

    PARAMETER SPECIFICATION

    RDYPGFWTB:
    (Complete/Incomplete)

    Detailed readiness code bit information for purge flow monitor (Evaporative emission turbocharger purge line).


    Valid data range & sampling interval
    This On Board Snapshot parameter is available only following range and sampling interval.
    0 (sec): Single shot

    Regards to On-Board Snapshot after 12MY, both the value outside of the recording length and the value between recording points shall be shown as "***".

    4R_FI_CAN_RDYPGFWTB2_OBS

    PARAMETER SPECIFICATION

    RDYPGFWTB2:
    (Complete/Incomplete)

    Detailed readiness code bit information for purge line non-return valve A open stuck monitor


    Valid data range & sampling interval
    This On Board Snapshot parameter is available only following range and sampling interval.
    0 (sec): Single shot

    Regards to On-Board Snapshot after 12MY, both the value outside of the recording length and the value between recording points shall be shown as "***".

    4R_FI_CAN_IAIRBL_OBS

    PARAMETER SPECIFICATION

    IDLE AIR BLOCK LEARN:
    (liter/min)

    Learned intake air quantity at idling condition.


    Valid data range & sampling interval
    This On Board Snapshot parameter is available only following range and sampling interval.
    -15 to 0 (sec): 1.0 sec sampling or Single shot
    0 (sec): 1.0 sec sampling or Single shot

    Regards to On-Board Snapshot after 12MY, both the value outside of the recording length and the value between recording points shall be shown as "***".

    4R_FI_CAN_VTSI_OBS

    PARAMETER SPECIFICATION

    ROCKER ARM OIL CONTROL SOLENOID A:
    (ON/OFF)

    This parameter displays the command to intake valve side VTEC solenoid.


    A: VTSA
    B: ECM/PCM
    C: ROCKER ARM OIL CONTROL SOLENOID A


    Valid data range & sampling interval
    This On Board Snapshot parameter is available only following range and sampling interval.
    -15 to 0 (sec): 1.0 sec sampling

    Regards to On-Board Snapshot after 12MY, both the value outside of the recording length and the value between recording points shall be shown as "***".

    4R_FI_CAN_CATRT-B1_OBS

    PARAMETER SPECIFICATION

    CATRT-B1:
    (V)

    SVO2 fluctuation accumulation value for catalyst deterioration monitoring bank1 for 2-bank
    controlled engine (i.e. V6 engine).


    Valid data range & sampling interval
    This On Board Snapshot parameter is available only following range and sampling interval.
    0 (sec): Single shot

    Regards to On-Board Snapshot after 12MY, both the value outside of the recording length and the value between recording points shall be shown as "***".

    PARSP_212_01_OBS

    PARAMETER SPECIFICATION

    KSOK:
    (B)

    It indicates '1' when the Knock Sensor is OK.
    Knock Sensor OK


    4R_FI_CAN_CATRT-B2_OBS

    PARAMETER SPECIFICATION

    CATRT-B2:
    (V)

    SVO2 fluctuation accumulation value for catalyst deterioration monitoring bank2 for 2-bank
    controlled engine (i.e. V6 engine).


    Valid data range & sampling interval
    This On Board Snapshot parameter is available only following range and sampling interval.
    -15 to 0 (sec): Single shot
    0 (sec): Single shot

    Regards to On-Board Snapshot after 12MY, both the value outside of the recording length and the value between recording points shall be shown as "***".

    4R_FI_CAN_STRCNT2

    PARAMETER SPECIFICATION


    STARTER CUT CTRL
    (ON/OFF)
    This indicates the command to power cut off circuit starter relay control.

    4R_FI_CAN_CMDEQRAT_KCMD

    PARAMETER SPECIFICATION


    AF FB CMD:
    Air Fuel Ratio Feedback Command

    The target air/fuel ratio that the ECM controls from the oxygen sensor data.
    The reciprocal of AF FB CMD is A/F LAMBDA CMD.

    4R_FI_CAN_CMDEQRAT-B1_KCMD

    PARAMETER SPECIFICATION


    AF FB CMD B1:
    Air Fuel Ratio Feedback Command Bank1

    The target air/fuel ratio that the ECM controls from the oxygen sensor data of bank1 for 2 bank controlled engine.
    The reciprocal of AF FB CMD B1 is A/F LAMBDA CMD B1.

    4R_FI_CAN_CMDEQRAT-B2_KCMD

    PARAMETER SPECIFICATION


    AF FB CMD B2:
    Air Fuel Ratio Feedback Command Bank2

    The target air/fuel ratio that the ECM controls from the oxygen sensor data of bank2 for 2 bank controlled engine.
    The reciprocal of AF FB CMD B2 is A/F LAMBDA CMD B2.

    4R_FI_CAN_DOCATB1

    PARAMETER SPECIFICATION


    CATA MONITOR CONDITION B1:
    Catalytic System Monitoring Efficiency Condition
    (OK/NG)

    This indicates the efficiency condition to detect catalytic system deterioration (bank1 for 2-bank controlled engine).

    4R_FI_CAN_DOCAT

    PARAMETER SPECIFICATION


    CATA MONITOR CONDITION:
    Catalytic System Monitoring Efficiency Condition
    (OK/NG)

    This indicates the efficiency condition to detect catalytic system deterioration.

    4R_FI_CAN_DOCATB2

    PARAMETER SPECIFICATION


    CATA MONITOR CONDITION B2:
    Catalytic System Monitoring Efficiency Condition
    (OK/NG)

    This indicates the efficiency condition to detect catalytic system deterioration (bank2 for 2-bank controlled engine).

    4R_FI_CAN_STRLYCNT

    PARAMETER SPECIFICATION


    STARTER RELAY CONTROL:
    (ON/OFF)

    This indicates the control signal to the transistor of starter relay.
    It will show ON if input signal into STS is ON and the starting condition is satisfied.

    A: BATTERY
    B: IGNITION SWITCH
    C: STS
    D: STARTER SWITCH
    E: STARTER RELAY CONTROL
    F: STARTER RELAY CONTROL RETURN
    G: STRLY
    H: PCM
    I: CPU

    4R_FI_CAN_RSTRLYCNT

    PARAMETER SPECIFICATION


    STARTER RELAY CONTROL RETURN:
    (ON/OFF)

    This indicates the return signal for STARTER RELAY CONTROL
    It shows same status as STARTER RELAY CONTROL under the circuit is normal.

    A: BATTERY
    B: IGNITION SWITCH
    C: STS
    D: STARTER SWITCH
    E: STARTER RELAY CONTROL
    F: STARTER RELAY CONTROL RETURN
    G: STRLY
    H: PCM
    I: CPU

    4R_FI_CAN_SPMOD

    PARAMETER SPECIFICATION


    SPORTS MODE:
    (ON/OFF)

    4R_FI_CAN_MBKSAD

    PARAMETER SPECIFICATION


    KNOCK SENSOR(Circuit Diag):
    (V)

    4R_FI_CAN_ISPRHVBM

    PARAMETER SPECIFICATION


    AUTO IDLE STOP DOES NOT OCCUR(BRAKE) :
    Auto Idle Stop Does Not Occur (Brake)
    (EXIST/NONE)

    It indicates the idle stop prohibition information by the failure for the brake booster pressure monitoring system.
    The auto idle stop will not be operated by the failure of the system when "EXIST" is shown.
    Please check the BRAKE SYSTEM with the HDS.

    4R_FI_CAN_ISPRHISSW

    PARAMETER SPECIFICATION


    AUTO IDLE STOP DOES NOT OCCUR(IDLE STOP SW) :
    Auto Idle Stop Does Not Occur (Idle Stop Switch)
    (EXIST/NONE)

    It indicates the idle stop prohibition information by the failure for the idle stop switch.
    The auto idle stop will not be operated by the failure of the switch when "EXIST" is shown.

    4R_FI_CAN_ISPRHAC

    PARAMETER SPECIFICATION


    AUTO IDLE STOP DOES NOT OCCUR(A/C) :
    Auto Idle Stop Does Not Occur (Air Conditionor)
    (EXIST/NONE)

    It indicates the idle stop prohibition information by the failure for the climate control system.
    The auto idle stop will not be operated by the failure of the system when "EXIST" is shown.
    Please check GAUGES SYSTEM and the CLIMATE CONTROL SYSTEM with the HDS.

    4R_FI_CAN_TSTQMMODE

    PARAMETER SPECIFICATION


    DRIVING STATUS :
    Driving Status
    NOT RUN/REGENERATION/ASSIST ECON/ASSIST WOT/ASSIST SCRAMBLE/ASSIST START/GENERATION/MOTOR PRIORITY/COOPERATION(REGENERATION)/COOPERATION(ASSIST)/COOPERATION(GENERATION)/N/A

    It indicates the state of torque control for IMA system.

    NOT RUN (Idle Stop and Parking state including Idling)

    REGENERATION (Energy Regeneration Mode including EV (Electric Vehicle) Driving)
    When engine is executing fuel cut regardless of Motor torque ±. Minus will be regeneration, Plus will be EV(Electric Vehicle) driving.

    ASSIST ECON
    ECO Assist : This assist mode is executed in the area more than partial TH while driving.
    From view of the improvement of fuel efficiency mainly, assist for preventing from high stressed driving.

    ASSIST WOT
    WOT Assist : This assist mode is executed when the accelerator is open fully state in normal driving.
    From view of the Drivability mainly, this mode is executed in fully-open area that ENG torque change is decreased.
    And this mode increases the motor torque depending on the amount of pressing down for accelerator pedal.
    In addition, The amount of assist is more increased, if the depressed amount of the assist is more increased when the accelerator pedal is depressed largely.

    ASSIST SCRAMBLE
    Scramble Assist : Assist mode for dealing with the excessive change when the accelerator is pressed down from normal driving state like Cruise etc.
    As the weight of Hybrid vehicle tends to get heavy against Engine capacitor, this mode covers the corresponding merchantability of Hybrid against normal gasoline vehicle.
    However, a certain accelerator position is needed to enter this mode.
    Enters this mode when the position of accelerator pedal is very different if it is pressed down (in the rapid acceleration)

    ASSIST START
    Starting Assist : Specialized assist mode at startup. Assist when starting torque is needed in upslope road.
    Enters this mode in low vehicle speed from startup. This mode is more likely to executed in sudden starting.

    GENERATION (Except Above assist and Deceleration Regeneration)
    Enter this mode when Engine is not executing fuel cut and not assisting.

    MOTOR PRIORITY (Mode that enters while operating VSA)
    Enter this mode while operating VSA basically.

    COOPERATION (Deceleration Regeneration)
    This mode appears while cooperating with other systems in Deceleration Regeneration mode.
    Enter this mode while operating ABS basically.

    COOPERATION (ASSIST)
    This mode appears while cooperating with other systems in assist mode.
    Assist when Torque limit is executed from CVT at startup.

    COOPERATION (GENERATION)
    This mode appears while cooperating with other systems in cruise generating mode.

    4R_FI_CAN_POIL2_EOP2

    PARAMETER SPECIFICATION


    ROCKER ARM OIL PRESSURE SENSOR A :
    Rocker Arm Oil Pressure Sensor A
    (V) (kPa) (kgf/cm2) (psi)
    Unit Conversion Type: OIL PRESSURE

    Voltage value of Oil pressure sensor for VCM and all cylinder stop system (Rocker arm oil pressure sensor A)

    4R_FI_CAN_CSSA

    PARAMETER SPECIFICATION


    ROCKER ARM OIL CONTROL SOLENOID B :
    Rocker Arm Oil Control Solenoid B
    (ON/OFF)

    It indicates that the command to rocker arm oil control solenoid B from the ECU
    The solenoid is used in the VTEC system to change the valve control between valve lift mode and valve pause mode.
    The VTEC controles both rocker arm oil control solenoid A and rocker arm oil control solenoid B.
    Each control modes are below:

    A:VTS1
    B: ECM/PCM
    C: Rocker arm oil control solenoid B
    D: Return signal (ROCKER ARM OIL CONTROL SOLENOID B RETURN)

    4R_FI_CAN_CSSAR

    PARAMETER SPECIFICATION


    ROCKER ARM OIL CONTROL SOLENOID B RETURN :
    Rocker Arm Oil Control Solenoid B Return
    (ON/OFF)


    It indicates the status of the return sighal for ROCKER ARM OIL CONTROL SOLENOID B circuit monitor.

    The case - the circuit for a rocker arm oil control solenoid B is normal

    The case - the circuit for a rocker arm oil control solenoid B is failed
    This parameter "ROCKER ARM OIL CONTROL SOLENOID A RETURN" will stuck whether ON or OFF.
    It is not related the status of the parameter "ROCKER ARM OIL CONTROL SOLENOID A".

    A:VTS1
    B: ECM/PCM
    C: Rocker arm oil control solenoid B
    D: Return signal (ROCKER ARM OIL CONTROL SOLENOID B RETURN)

    4R_FI_CAN_CSSB

    PARAMETER SPECIFICATION


    ROCKER ARM OIL CONTROL SOLENOID A :
    Rocker Arm Oil Control Solenoid A
    (ON/OFF)

    It indicates that the command to rocker arm oil control solenoid A from the ECU
    The solenoid is used in the VTEC system to change the valve control between valve lift mode and valve pause mode.
    The VTEC controles both rocker arm oil control solenoid A and rocker arm oil control solenoid B.
    Each control modes are below:

    A:VTS2
    B: ECM/PCM
    C: Rocker arm oil control solenoid A
    D: Return signal (ROCKER ARM OIL CONTROL SOLENOID A RETURN)

    4R_FI_CAN_CSSBR

    PARAMETER SPECIFICATION


    ROCKER ARM OIL CONTROL SOLENOID A RETURN :
    Rocker Arm Oil Control Solenoid A Return
    (ON/OFF)


    It indicates the status of the return sighal for ROCKER ARM OIL CONTROL SOLENOID A circuit monitor.

    The case - the circuit for a rocker arm oil control solenoid A is normal

    The case - the circuit for a rocker arm oil control solenoid A is failed
    This parameter "ROCKER ARM OIL CONTROL SOLENOID B RETURN" will stuck whether ON or OFF.
    It is not related the status of the parameter "ROCKER ARM OIL CONTROL SOLENOID B".

    A:VTS2
    B: ECM/PCM
    C: Rocker arm oil control solenoid A
    D: Return signal (ROCKER ARM OIL CONTROL SOLENOID A RETURN)

    4R_FI_CAN_TTRIP

    PARAMETER SPECIFICATION


    Fuel consumption for 1DC :
    Fuel consumption for 1DC
    (cc)
    Unit Conversion Type:

    Under construction...

    4R_FI_CAN_CTYMLG

    PARAMETER SPECIFICATION


    CTYMLG :
    (km) (mile)
    Unit Conversion Type: DISTANCE

    Under construction...

    4R_FI_CAN_HMLG

    PARAMETER SPECIFICATION


    HMLG :
    (km) (mile)
    Unit Conversion Type: DISTANCE

    Under construction...

    4R_FI_CAN_CTYSAVGAS

    PARAMETER SPECIFICATION


    CTYSAVGAS :
    (cc)

    Under construction...

    4R_FI_CAN_HSAVGAS

    PARAMETER SPECIFICATION


    HSAVGAS :
    (cc)

    Under construction...

    4R_FI_CAN_IDLTM

    PARAMETER SPECIFICATION


    IDLTM :
    (sec)

    Under construction...

    4R_FI_CAN_DCRUNTM

    PARAMETER SPECIFICATION


    DCRUNTM :
    (sec)

    Under construction...

    4R_FI_CAN_DCAVEVSP

    PARAMETER SPECIFICATION


    DCAVEVSP :
    (km/h) (MPH)
    Unit Conversion Type: VEHICLE SPEED

    Under construction...

    4R_FI_CAN_IDLSTPTM

    PARAMETER SPECIFICATION


    IDLSTPTM :
    (sec)

    Under construction...

    4R_FI_CAN_IDLUGAS

    PARAMETER SPECIFICATION


    IDLUGAS :
    (cc)

    Under construction...

    4R_FI_CAN_DCOVRALGRD

    PARAMETER SPECIFICATION


    DCOVRALGRD :
    (point)

    Under construction...

    4R_FI_CAN_ACCELGRD

    PARAMETER SPECIFICATION


    ACCELGRD :
    (point)

    Under construction...

    4R_FI_CAN_BRKGRD

    PARAMETER SPECIFICATION


    BRKGRD :
    (point)

    Under construction...

    4R_FI_CAN_ACCELMSG

    PARAMETER SPECIFICATION


    ACCELMSG :

    Under construction...

    4R_FI_CAN_BRKMSG

    PARAMETER SPECIFICATION


    BRKMSG :

    Under construction...

    4R_FI_CAN_IDLMSG

    PARAMETER SPECIFICATION


    IDLMSG :

    Under construction...

    4R_FI_CAN_CSSA_OBS

    PARAMETER SPECIFICATION


    ROCKER ARM OIL CONTROL SOLENOID B :
    Rocker Arm Oil Control Solenoid B
    (ON/OFF)

    It indicates that the command to rocker arm oil control solenoid B from the ECU
    The solenoid is used in the VTEC system to change the valve control between valve lift mode and valve pause mode.
    The VTEC controles both rocker arm oil control solenoid A and rocker arm oil control solenoid B.
    Each control modes are below:

    A:VTS1
    B: ECM/PCM
    C: Rocker arm oil control solenoid B
    D: Return signal (ROCKER ARM OIL CONTROL SOLENOID B RETURN)


    Valid data range & sampling interval
    This On Board Snapshot parameter is available only following range and sampling interval.
    -15 to 0 (sec): 1.0 sec sampling

    Regards to On-Board Snapshot after 12MY, both the value outside of the recording length and the value between recording points shall be shown as "***".

    4R_FI_CAN_CSSB_OBS

    PARAMETER SPECIFICATION


    ROCKER ARM OIL CONTROL SOLENOID A :
    Rocker Arm Oil Control Solenoid A
    (ON/OFF)

    It indicates that the command to rocker arm oil control solenoid A from the ECU
    The solenoid is used in the VTEC system to change the valve control between valve lift mode and valve pause mode.
    The VTEC controles both rocker arm oil control solenoid A and rocker arm oil control solenoid B.
    Each control modes are below:

    A:VTS2
    B: ECM/PCM
    C: Rocker arm oil control solenoid A
    D: Return signal (ROCKER ARM OIL CONTROL SOLENOID A RETURN)


    Valid data range & sampling interval
    This On Board Snapshot parameter is available only following range and sampling interval.
    -15 to 0 (sec): 1.0 sec sampling

    Regards to On-Board Snapshot after 12MY, both the value outside of the recording length and the value between recording points shall be shown as "***".

    PARSP_223_01_OBS

    PARAMETER SPECIFICATION


    IDLE STOP CONTROL:
    Idle Stop Control
    (ON/OFF)

    If ON is shown, the ECM is in Idle Stop control mode.


    Valid data range & sampling interval
    This On Board Snapshot parameter is available only following range and sampling interval.
    -15 to 0 (sec): 1.0 sec sampling

    Regards to On-Board Snapshot after 12MY, both the value outside of the recording length and the value between recording points shall be shown as "***".

    4R_FI_CAN_TSTQMMODE_OBS

    PARAMETER SPECIFICATION


    DRIVING STATUS :
    Driving Status
    NOT RUN/REGENERATION/ASSIST ECON/ASSIST WOT/ASSIST SCRAMBLE/ASSIST START/GENERATION/MOTOR PRIORITY/COOPERATION(REGENERATION)/COOPERATION(ASSIST)/COOPERATION(GENERATION)/N/A

    It indicates the state of torque control for IMA system.

    NOT RUN (Idle Stop and Parking state including Idling)

    REGENERATION (Energy Regeneration Mode including EV (Electric Vehicle) Driving)
    When engine is executing fuel cut regardless of Motor torque ±. Minus will be regeneration, Plus will be EV(Electric Vehicle) driving.

    ASSIST ECON
    ECO Assist : This assist mode is executed in the area more than partial TH while driving.
    From view of the improvement of fuel efficiency mainly, assist for preventing from high stressed driving.

    ASSIST WOT
    WOT Assist : This assist mode is executed when the accelerator is open fully state in normal driving.
    From view of the Drivability mainly, this mode is executed in fully-open area that ENG torque change is decreased.
    And this mode increases the motor torque depending on the amount of pressing down for accelerator pedal.
    In addition, The amount of assist is more increased, if the depressed amount of the assist is more increased when the accelerator pedal is depressed largely.

    ASSIST SCRAMBLE
    Scramble Assist : Assist mode for dealing with the excessive change when the accelerator is pressed down from normal driving state like Cruise etc.
    As the weight of Hybrid vehicle tends to get heavy against Engine capacitor, this mode covers the corresponding merchantability of Hybrid against normal gasoline vehicle.
    However, a certain accelerator position is needed to enter this mode.
    Enters this mode when the position of accelerator pedal is very different if it is pressed down (in the rapid acceleration)

    ASSIST START
    Starting Assist : Specialized assist mode at startup. Assist when starting torque is needed in upslope road.
    Enters this mode in low vehicle speed from startup. This mode is more likely to executed in sudden starting.

    GENERATION (Except Above assist and Deceleration Regeneration)
    Enter this mode when Engine is not executing fuel cut and not assisting.

    MOTOR PRIORITY (Mode that enters while operating VSA)
    Enter this mode while operating VSA basically.

    COOPERATION (Deceleration Regeneration)
    This mode appears while cooperating with other systems in Deceleration Regeneration mode.
    Enter this mode while operating ABS basically.

    COOPERATION (ASSIST)
    This mode appears while cooperating with other systems in assist mode.
    Assist when Torque limit is executed from CVT at startup.

    COOPERATION (GENERATION)
    This mode appears while cooperating with other systems in cruise generating mode.


    Valid data range & sampling interval
    This On Board Snapshot parameter is available only following range and sampling interval.
    -15 to -10 (sec): 0.1 or 1.0 sec sampling
    -10 to 0 (sec): 0.1 or 1.0 sec sampling

    Regards to On-Board Snapshot after 12MY, both the value outside of the recording length and the value between recording points shall be shown as "***".

    4R_FI_CAN_POIL2_EOP2_OBS

    PARAMETER SPECIFICATION


    ROCKER ARM OIL PRESSURE SENSOR A :
    Rocker Arm Oil Pressure Sensor A
    (V)

    Voltage value of Oil pressure sensor for VCM and all cylinder stop system (Rocker arm oil pressure sensor A)


    Valid data range & sampling interval
    This On Board Snapshot parameter is available only following range and sampling interval.
    -15 to 0 (sec): 1.0 sec sampling

    Regards to On-Board Snapshot after 12MY, both the value outside of the recording length and the value between recording points shall be shown as "***".

    4R_FI_STIMAOP_OBS

    PARAMETER SPECIFICATION


    VEHICLE STATUS:
    Vehicle Status

    It shows the vehicle control status.


    IMA CONTROL HALT : During IMA control halt

    STARTER START: Start the engine with the 12V starter

    IMA MOTOR START: Start the engine with the motor assist

    IDLE : Idle

    IDLE STOP: Idle stop

    RUN : Run

    N/A


    Valid data range & sampling interval
    This On Board Snapshot parameter is available only following range and sampling interval.
    -15 to 0 (sec): 1.0 sec sampling

    Regards to On-Board Snapshot after 12MY, both the value outside of the recording length and the value between recording points shall be shown as "***".

    4R_FI_CAN_CRBKSW

    PARAMETER SPECIFICATION


    CRUISE CONTROL BRAKE SW:
    (OPEN/CLOSE)

    Cruise control system cancellation request input from AT shift selector switches or MT gear lever. If you step on clutch pedal lightly,cruise control will be cancelled in few seconds.

    AT control unit will send this signal when the clutch pedal is depressed five seconds or more. This signal has five seconds delay to avoid the frequent cancel for auto cruse.

    4R_FI_CAN_RGCTMREM

    PARAMETER SPECIFICATION


    ENGINE OIL DILUTION INFLUENCED RATE:
    Engine Oil Dilution Influenced Rate

    It means the estimated ratio to the specific threshold for engine oil dilution.
    The vehicle calculates the effect for engine oil dilution.
    If the calculated value reaches to the specific threshold, the vehicle will stop the specific OBD (On Board Diagnosis) detection.

    When this parameter shows 0, the parameter ENGINE OIL DILUTION INFLUENCE will show NOT EXIST. It means there is no effect of the engine oil dilution
    When this parameter shows 1, it means present calcurated value of engine oil dilution is same as the threshold, which the vehicle is stopping the specific OBD detection.
    When this parameter shows 2, it means present calcurated value of engine oil dilution is two times as much as the threshold. Then the vehicle is stopping the specific OBD detection.


    The engine oil dilution will affect to the A/F feed back control or the learn for fuel trim on Flexible Fuel Vehicle.
    Therefore, we should remove the influence of engine oil dilution before to start the diagnosis or the learn for fuel trim.


    The engine oil dilution will be caused when the injected fuel which was not related to the combustion is mixed with engine oil.
    Such fuel will be transpired, and the gas will flow into the intake manifold as a blow-by gas.
    It will affect the A/F feed control and the learn for fuel trim.
    Especially, the influence will be bigger when the vehicle uses the high content alcohol fuel under low temperature condition.
    Because the fuel will not easy to be vaporized under low temperature condition.
    In the situation, the value of ST fuel trim will be different from the value at normal condition.


    Please confirm the paramete ENGINE OIL DILUTION INFLUENCE when you want to know whether the vehicle is affected by the engine oil dilution, .

    4R_FI_CAN_OCTM

    PARAMETER SPECIFICATION


    ENGINE OIL DILUTION INFLUENCE:
    Engine Oil Dilution Influence
    (EXIST/NOT EXIST)

    It means that the judgement whether the influence of engine oil dilution is existed or not.

    The engine oil dilution will affect to the A/F feed back control or the learn for fuel trim on Flexible Fuel Vehicle.
    Therefore, we should remove the influence of engine oil dilution before to start the diagnosis or the learn for fuel trim.


    The engine oil dilution will be caused when the injected fuel which was not related to the combustion is mixed with engine oil.
    Such fuel will be transpired, and the gas will flow into the intake manifold as a blow-by gas.
    It will affect the A/F feed control and the learn for fuel trim.
    Especially, the influence will be bigger when the vehicle uses the high content alcohol fuel under low temperature condition.
    Because the fuel will not easy to be vaporized under low temperature condition.
    In the situation, the value of ST fuel trim will be different from the value at normal condition.


    Please do as like below to change the status of this parameter to NOT EXIST from EXIST.

    4R_FI_CAN_BH10C

    PARAMETER SPECIFICATION


    IAT SENSOR 1 BLOCK HEATER INFO:
    Intake Air Temperature Sensor 1 Block Heater Information
    (EXIST/NOT EXIST)

    It means the judgement whether the vehicle equipped the block heater or not.
    This parameter relates to P0111.
    The criteria for P0111 will be changed whether this parameter shows "EXIST" or not.

    4R_FI_CAN_CCSW

    PARAMETER SPECIFICATION


    CRUISE CONTROL SYSTEM SWITCH STATUS:
    Cruise Control System Switch Status
    (DEFAULT/MAIN SW/CANCEL SW/SET SW/RESUME SW/SIGNAL LOST/SIGNAL SHORT)

    It means the status of the switch for cruise control system.
    PGM-FI ECU receives this information from MICU.

    4R_FI_CAN_SVO2DI-B1

    PARAMETER SPECIFICATION


    HO2S B1 S2 OUTPUT VOLTAGE:
    HO2S B1 S2 Output Voltage
    (V)

    It means the output voltage for ground failure detection of the heated oxygen sensor installed after catalyst.

    This parameter relates to P0137.
    If this parameter keeps to indicate less than specific value (for example: 1.15V @ 10M ACURA MDX), the vehicle will detect P0137.

    A: ECM/PCM
    B: REAR SECONDARY HO2S (BANK1, SENSOR2)
    C: HO2S B1 S2 OUTPUT VOLTAGE
    D: HO2S B1 S2
    E: Vcc
    F: SHO2SB1
    G: SHO2SGB1

    4R_FI_CAN_SVO2DI-B2

    PARAMETER SPECIFICATION


    HO2S B2 S2 OUTPUT VOLTAGE:
    HO2S B2 S2 Output Voltage
    (V)

    It means the output voltage for ground failure detection of the heated oxygen sensor installed after catalyst.

    This parameter relates to P0157.
    If this parameter keeps to indicate less than specific value (for example: 1.15V @ 10M ACURA MDX), the vehicle will detect P0157.

    A: ECM/PCM
    B: FRONT SECONDARY HO2S (BANK2, SENSOR2)
    C: HO2S B2 S2 OUTPUT VOLTAGE
    D: HO2S B2 S2
    E: Vcc
    F: SHO2SB2
    G: SHO2SGB2

    4R_FI_CAN_KFKIND_OBS

    PARAMETER SPECIFICATION


    FUEL ALCOHOL CONTENT LEARNED VALUE:


    This parameter displays the learned value for fuel trim containing alcohol concentration on Flex Fuel Vehicle.

    The parameter varies by fuel quality and variation or deterioration of injector and MAF sensor in addition to the alcohol concentration.

    Reference values are described follow:

    LOW: Low Alcohol Content

    MIDDLE: Middle Alcohol Content

    HIGH: High Alcohol Content

    NOTE: Learned value will not be cleared by DTC Clear, ECM/PCM Reset, Battery Cancel.

    If you do the ECU reprogramming, this value will be cleared.


    Valid data range & sampling interval
    This On Board Snapshot parameter is available only following range and sampling interval.
    -15 to 0 (sec): 1.0 sec sampling

    Regards to On-Board Snapshot after 12MY, both the value outside of the recording length and the value between recording points shall be shown as "***".

    4R_FI_CAN_BH10C_OBS

    PARAMETER SPECIFICATION


    IAT SENSOR 1 BLOCK HEATER INFO:
    Intake Air Temperature Sensor 1 Block Heater Information
    (EXIST/NOT EXIST)

    It means the judgement whether the vehicle equipped the block heater or not.
    This parameter relates to P0111.
    The criteria for P0111 will be changed whether this parameter shows "EXIST" or not.


    Valid data range & sampling interval
    This On Board Snapshot parameter is available only following range and sampling interval.
    0 (sec): Single shot

    Regards to On-Board Snapshot after 12MY, both the value outside of the recording length and the value between recording points shall be shown as "***".

    4R_FI_CAN_ACLRDY_OBS

    PARAMETER SPECIFICATION


    ACLRDY:
    (COMPLETED/NOT COMPLETED)

    This parameter displays the status of enabling reflection of the FUEL ALCOHOL CONTENT LEARNED VALUE.

    "COMPLETED" means the learning for fuel trim has been completed and the enabling reflection.

    To detect ACLRDY needs 5 minutes after the engine starts in LA-4 mode.


    Valid data range & sampling interval
    This On Board Snapshot parameter is available only following range and sampling interval.
    0 (sec): Single shot

    Regards to On-Board Snapshot after 12MY, both the value outside of the recording length and the value between recording points shall be shown as "***".

    4R_FI_CAN_ACLEND_OBS

    PARAMETER SPECIFICATION


    FUEL ALCOHOL CONTENT LEARNED CONDITION:
    (COMPLETED/NOT COMPLETED)

    This parameter displays the reflection status of the FUEL ALCOHOL CONTENT LEARNED VALUE in each Driving cycle.

    It means the reflection has been completed or not after the learning for fuel trim has been finished.

    If you do IG-OFF, it will show NOT COMPLETED.

    When you want to be COMPLETED, you need to drive more than 5 minutes.


    Valid data range & sampling interval
    This On Board Snapshot parameter is available only following range and sampling interval.
    0 (sec): Single shot

    Regards to On-Board Snapshot after 12MY, both the value outside of the recording length and the value between recording points shall be shown as "***".

    4R_FI_CAN_OCTM_OBS

    PARAMETER SPECIFICATION


    ENGINE OIL DILUTION INFLUENCE:
    Engine Oil Dilution Influence
    (EXIST/NOT EXIST)

    It means that the judgement whether the influence of engine oil dilution is existed or not.

    The engine oil dilution will affect to the A/F feed back control or the learn for fuel trim on Flexible Fuel Vehicle.
    Therefore, we should remove the influence of engine oil dilution before to start the diagnosis or the learn for fuel trim.


    The engine oil dilution will be caused when the injected fuel which was not related to the combustion is mixed with engine oil.
    Such fuel will be transpired, and the gas will flow into the intake manifold as a blow-by gas.
    It will affect the A/F feed control and the learn for fuel trim.
    Especially, the influence will be bigger when the vehicle uses the high content alcohol fuel under low temperature condition.
    Because the fuel will not easy to be vaporized under low temperature condition.
    In the situation, the value of ST fuel trim will be different from the value at normal condition.


    Please do as like below to change the status of this parameter to NOT EXIST from EXIST.


    Valid data range & sampling interval
    This On Board Snapshot parameter is available only following range and sampling interval.
    0 (sec): Single shot

    Regards to On-Board Snapshot after 12MY, both the value outside of the recording length and the value between recording points shall be shown as "***".

    4R_FI_CAN_CLSW

    PARAMETER SPECIFICATION


    CLUTCH PEDAL POSITION SWITCH A:
    Clutch Pedal Position Switch A
    (OPEN/CLOSE)

    It means the status of the input signal from the clutch pedal position switch A.
    When the clutch pedal is depressed, this parameter will indicate CLOSE.
    When the clutch pedal is released, this parameter will indicate OPEN.
    This parameter relates to P0831.
    There is a risk to cause P0831 even if this parameter keeps to indicated "CLOSE" when you release the clutch pedal.

    4R_FI_CAN_CRTMSW

    PARAMETER SPECIFICATION


    CLUTCH PEDAL POSITION SWITCH B:
    Clutch Pedal Position Switch B
    (OPEN/CLOSE)

    AT control unit send the open signal to PGM-FI unit when the clutch pedal is depressed and PGM-FI unit will cancel the auto cruse.

    Cruise control system cancellation request input from AT shift selector switches or MT gear lever. If you step on clutch pedal lightly,cruise control will be cancelled in few seconds.

    AT control unit will send this signal when the clutch pedal is depressed five seconds or more. This signal has five seconds delay to avoid the frequent cancel for auto cruse.

    Note:Cruise control Not support vehicle value of the unit is "CLOSE".

    4R_FI_CAN_ACS

    PARAMETER SPECIFICATION


    A/C SWITCH:
    A/C Switch
    (ON/OFF)

    A/C switch data list goes to ON when the following conditions are met:
    - Thermal protector is in the closed position.
    - A/C pressure switch is closed (above 28 psi and below 455 psi).
    - A/C switch is in the ON position.
    - Heater fan switch is in position 1,2,3, or 4.

    A 5V reference is sent from the PCM through all the closed switches through the heater fan switch (only in positions 1,2,3 or 4) to body ground (5V reference needs to see a path to ground).

    A/C switch data list goes to OFF when the following conditions are met:
    - Anyone of the switches is in the open position.
    - Heater fan speed is in the OFF position.
    - The 5V reference has no path to ground.


    NOTE: This parameter may be displayed even if the vehicle does not equip the A/C system.
    In this case, the value will be OFF. This is not problem.

    4R_FI_CAN_ACC

    PARAMETER SPECIFICATION


    A/C CLUTCH:
    Air Conditioning Clutch
    (ON/OFF)

    The magnetic clutch is engaged when A/C switch is turned ON and the compressor pressure switch and thermostat change to ON.


    NOTE: This parameter may be displayed even if the vehicle does not equip the A/C system.
    In this case, the value will be OFF. This is not problem.

    4R_FI_CAN_HTCNT-B1

    PARAMETER SPECIFICATION


    HO2S (AF) B1 S1 HEATER:
    Oxygen / LAF Sensor Bank 1 Sensor 1 Heater
    (ON/OFF)

    A heater that stabilizes oxygen sensor performance and gets it working sooner.
    It turns off if the battery voltage is above 16 volts.

    Bank 1 contains cylinder #1.
    Sensor 1 is closest to the engine.

    OPERATING RANGE (IDLE)
    ON

    4R_FI_CAN_ISPRHCLSW

    PARAMETER SPECIFICATION


    CLUTCH PEDAL POSITION SWITCH(IS):
    CLUTCH PEDAL POSITION SWITCH(AUTO IDLE STOP DOES NOT OCCUR)
    (EXIST/NONE)

    It indicates the idle stop prohibition information by the failure for whether "CLUTCH PEDAL POSITION SWITCH A." or "CLUTCH PEDAL POSITION SWITCH C".
    The auto idle stop will not be operated by the failure of the system when "EXIST" is shown.

    4R_FI_CAN_ISPRHNSW

    PARAMETER SPECIFICATION


    AUTO IDLE STOP DOES NOT OCCUR (NP SWITCH):
    Auto Idle Stop Does Not Occur (NP SWITCH)
    (EXIST/NONE)

    It indicates the idle stop prohibition information by the failure for whether "NP SWITCH".
    The auto idle stop will not be operated by the failure of the system when "EXIST" is shown.

    4R_FI_CAN_BKSWNC

    PARAMETER SPECIFICATION


    CRUISE BRAKE SW/IDLE STOP SW:
    Cruise Brake Switch/Idle Stop Switch
    (OPEN/CLOSE)

    It indicates the signal from "Cruise Brake Switch" or "Idle Stop Switch".
    This switch is normally closed.
    When brake pedal is released, this parameter will indicate CLOSE.

    NOTE: This parameter name is determined by which switch is supported.

    4R_FI_CAN_AFIINTGRT

    PARAMETER SPECIFICATION


    A/F IMBALANCE MEASUREMENT VALUE
    A/F imbalance measurement value

    This is the measurement using the DTC monitor for P219A and P219B.
    It is multiplicated the value filtered the A/F output value from LAF sensor.
    The possible range is 0 to 12.
    When it is above the threshold, it means A/F is imbalance and DTC P219A and/or P219B will be stored.

    It will be reset when the monitor for P219A/P219B is started.
    Moreover, "IG OFF", "DTC clear" or "battery cancel" will reset it.
    If the monitor condition is out of condition during the DTC monitor for P219A/P219B, the value at the time will keep to be displayed.

    4R_FI_CAN_AFICNT

    PARAMETER SPECIFICATION


    A/F IMBALANCE COUNTER
    A/F imbalance counter
    (Count)

    The measurement counter of A/F imbalance ratio cylinder monitoring for single bank controlled engine (in-lined engine).

    4R_FI_CAN_AFICNTFN

    PARAMETER SPECIFICATION


    A/F IMBALANCE LAST COUNT
    A/F imbalance last count
    (Count)

    The end value of measurement counter of A/F imbalance ratio cylinder monitoring for single bank controlled engine (in-lined engine)

    4R_FI_CAN_AFIFSJDG

    PARAMETER SPECIFICATION


    A/FIMBALANCE JUDGEMENT THRESHOLD
    A/F imbalance judgement threshold

    The judgement threshold value A/F imbalance ratio cylinder monitoring for single bank controlled engine (in-lined engine).

    4R_FI_CAN_TACISOK

    PARAMETER SPECIFICATION


    IDLE STOP PERMIT TIME (A/C):
    (0-240sec/No Data/Unrestricted/Undecided/Calculation error)

    It is the permitted time of idle stop control for A/C.
    A/C unit determines the permitted time of idle stop control.
    ECM/PCM will receive it through the network and use it for its idle stop control.
    This parameter value is updated when ECM/PCM receives it from A/C unit.

    4R_FI_CAN_CDACISOK

    PARAMETER SPECIFICATION


    IDLE STOP RELEASE COUNTER:
    Idle Stop Release Counter
    (sec)

    This is the counter to release the idle stop control.
    When idle stop control is started, it starts to be counted down.
    Even if idle stop control is released before this counter becomes 0, count down will be continued. When idle stop control is released, ECM/PCM will not use this value for its control.
    It will be reset when the vehicle meets the condition for idle stop again.

    4R_FI_CAN_AFIINTGRT_OBS

    PARAMETER SPECIFICATION


    A/F IMBALANCE MEASUREMENT VALUE
    A/F imbalance measurement value

    This is the measurement using the DTC monitor for P219A and P219B.
    It is multiplicated the value filtered the A/F output value from LAF sensor.
    The possible range is 0 to 12.
    When it is above the threshold, it means A/F is imbalance and DTC P219A and/or P219B will be stored.

    It will be reset when the monitor for P219A/P219B is started.
    Moreover, "IG OFF", "DTC clear" or "battery cancel" will reset it.
    If the monitor condition is out of condition during the DTC monitor for P219A/P219B, the value at the time will keep to be displayed.


    Valid data range
    This On Board Snapshot parameter is available only following range.
    0 (sec)

    About out of range, the value shall be the copy of last value in enable range or previous point, "FF".

    4R_FI_PFI_XILAF_FRZ

    PARAMETER SPECIFICATION


    AF SENSOR:
    A/F Sensor
    (mA)

    A sensor that detects the amount of oxygen content in the exhaust gases.

    NOTE: Please check the "SUPPORT INFORMATION (AF SENSOR/LAMBDA)" parameter in the data-list.

    If the "SUPPORT INFORMATION (AF SENSOR/LAMBDA)" parameter shows "SUPPORT", then this parameter value is valid.

    If the "SUPPORT INFORMATION (AF SENSOR/LAMBDA)" parameter shows "NOT SUPPORT", then this parameter value is invalid and should be disregarded.

    4R_FI_PFI_LAMBDA_FRZ

    PARAMETER SPECIFICATION


    AF LAMBDA:
    A/F Sensor Equivalence Ratio

    This indicates the equivalence ratio which is the current measured air/fuel ratio divided by the stoichiometric A/F ratio.

    LAMBDA > 1 Lean
    LAMBDA < 1 Rich

    NOTE: Please check the "SUPPORT INFORMATION (AF SENSOR/LAMBDA)" parameter in the data-list.

    If the "SUPPORT INFORMATION (AF SENSOR/LAMBDA)" parameter shows "SUPPORT", then this parameter value is valid.

    If the "SUPPORT INFORMATION (AF SENSOR/LAMBDA)" parameter shows"NOT SUPPORT", then this parameter value is invalid and should be disregarded.

    4R_FI_PSNSW-79

    PARAMETER SPECIFICATION


    SUPPORT INFORMATION (AF SENSOR/LAMBDA):
    Support Informantion (AF SENSOR/LAMBDA)
    (SUPPORT/NOT SUPPORT)

    This parameter indicates vehicle support for AF SENSOR and AF LAMBDA parameters.

    If the AF SENSOR and AF LAMBDA parameters for this vehicle are supported, then "SUPPORT" will populate the value column.

    If the AF SENSOR and AF LAMBDA parameters are NOT supported, then "NOT SUPPORT" will populate the value column.

    4R_FI_PSNSW-7A

    PARAMETER SPECIFICATION


    SUPPORT INFORMATION (AF SENSOR/LAMBDA):
    Support Informantion (AF SENSOR/LAMBDA)
    (SUPPORT/NOT SUPPORT)

    This parameter indicates vehicle support for AF SENSOR and AF LAMBDA parameters.

    If the AF SENSOR and AF LAMBDA parameters for this vehicle are supported, then "SUPPORT" will populate the unit column.

    If the AF SENSOR and AF LAMBDA parameters are NOT supported, then "NOT SUPPORT" will populate the unit column.

    4R_FI_CAN_ACMRQR

    PARAMETER SPECIFICATION


    ACMRQR:
    ACMRQR

    Forced control of ACM solenoids.

    4R_FI_CAN_AFIINTGRTB1

    PARAMETER SPECIFICATION


    A/F IMBALANCE MEASUREMENT VALUE(B1):
    A/F imbalance measurement value(B1)

    This is the measurement using the DTC monitor for P219A and P219B.
    It is multiplicated the value filtered the A/F output value from LAF sensor.
    The possible range is 0 to 12.
    When it is above the threshold, it means A/F is imbalance and DTC P219A and/or P219B will be stored.

    It will be reset when the monitor for P219A/P219B is started.
    Moreover, "IG OFF", "DTC clear" or "battery cancel" will reset it.
    If the monitor condition is out of condition during the DTC monitor for P219A/P219B, the value at the time will keep to be displayed.

    4R_FI_CAN_AFIINTGRTB2

    PARAMETER SPECIFICATION


    A/F IMBALANCE MEASUREMENT VALUE(B2):
    A/F imbalance measurement value(B2)

    This is the measurement using the DTC monitor for P219A and P219B.
    It is multiplicated the value filtered the A/F output value from LAF sensor.
    The possible range is 0 to 12.
    When it is above the threshold, it means A/F is imbalance and DTC P219A and/or P219B will be stored.

    It will be reset when the monitor for P219A/P219B is started.
    Moreover, "IG OFF", "DTC clear" or "battery cancel" will reset it.
    If the monitor condition is out of condition during the DTC monitor for P219A/P219B, the value at the time will keep to be displayed.

    4R_FI_CAN_SVO2DI

    PARAMETER SPECIFICATION


    HO2S S2 OUTPUT VOLTAGE
    HO2S S2 Output Voltage
    (V)

    It means the output voltage for ground failure detection of the heated oxygen sensor installed after catalyst.

    This parameter relates to P0137.
    If this parameter keeps to indicate less than specific value (for example: 1.15V @ 10M ACURA MDX), the vehicle will detect P0137.

    A: ECM/PCM
    B: REAR SECONDARY HO2S (SENSOR2)
    C: HO2S S2 OUTPUT VOLTAGE
    D: HO2S S2
    E: Vcc
    F: SHO2S
    G: SHO2SG

    4R_FI_CAN_AFICNTB1

    PARAMETER SPECIFICATION


    A/F IMBALANCE COUNTER(B1):
    A/F imbalance counter(B1)
    (Count)

    The measurement counter of A/F imbalance ratio cylinder monitoring for single bank controlled engine (in-lined engine).

    4R_FI_CAN_AFICNTFNB1

    PARAMETER SPECIFICATION


    A/F IMBALANCE LAST COUNT(B1):
    A/F imbalance last count(B1)
    (Count)

    The end value of measurement counter of A/F imbalance ratio cylinder monitoring for single bank controlled engine (in-lined engine).

    4R_FI_CAN_AFIFSJDGB1

    PARAMETER SPECIFICATION


    A/F IMBALANCE JUDGEMENT THRESHOLD(B1):
    A/F imbalance judgement threshold(B1)

    The judgement threshold value A/F imbalance ratio cylinder monitoring for single bank controlled engine (in-lined engine).

    4R_FI_CAN_AFICNTB2

    PARAMETER SPECIFICATION


    A/F IMBALANCE COUNTER(B2):
    A/F imbalance counter(B2)
    (Count)

    The measurement counter of A/F imbalance ratio cylinder monitoring for single bank controlled engine (in-lined engine).

    4R_FI_CAN_AFICNTFNB2

    PARAMETER SPECIFICATION


    A/F IMBALANCE LAST COUNT(B2):
    A/F imbalance last count(B2)
    (Count)

    The end value of measurement counter of A/F imbalance ratio cylinder monitoring for single bank controlled engine (in-lined engine).

    4R_FI_CAN_AFIFSJDGB2

    PARAMETER SPECIFICATION


    A/F IMBALANCE JUDGEMENT THRESHOLD(B2):
    A/F imbalance judgement threshold(B2)

    The judgement threshold value A/F imbalance ratio cylinder monitoring for single bank controlled engine (in-lined engine).

    4R_FI_CAN_TWLED1

    PARAMETER SPECIFICATION


    TW LOW TEMP LIGHT:
    TW low temp light
    (ON/OFF)

    4R_FI_CAN_TWLED2

    PARAMETER SPECIFICATION


    TW HIGH TEMP LIGHT
    TW high temp light
    (ON/OFF)

    4R_FI_CAN_ACGL

    PARAMETER SPECIFICATION


    ALT L SIGNAL:
    Alternator L Signal
    (LOW/HIGH)

    It indicates the status of L signal from alternator.
    When FI ECU detects alternator L signal from alternator, this parameter shows as "LOW".

    4R_FI_CAN_NESTART

    PARAMETER SPECIFICATION


    D/C COUNT:
    d/c count
    (Counts)

    Count of the engine start (cranking) after it is cleared ECU.

    4R_FI_CAN_DSTODO

    PARAMETER SPECIFICATION

    TOTAL MILEAGE

    This value is stored in the PGM-FI ECU and is calculated from kilometers to miles. Therefore, this value may not match that of the odometer.

    Distance traveled received thru CAN network. Under CAN network failure condition, replies the value last received normally.

    (km, mile)

    Total mileage.

    4R_FI_CAN_ETSENAN

    PARAMETER SPECIFICATION


    SLIP RATIO OF TORQ OR START CLUTCH:
    Slip Ratio Of Torq or Start Clutch
    (%)

    Slip ratio of torque converter or start clutch.

    4R_FI_CAN_TOIL

    PARAMETER SPECIFICATION


    INPUT VOLTAGE (T-OIL):
    Input Voltage (T-Oil)
    (V)

    Input voltage from T-Oil (Oil Temperature) sensor.

    4R_FI_CAN_TPBAT

    PARAMETER SPECIFICATION


    ESTIMATED BATTERY TEMPERATURE:
    Estimated Battery Temperature (Battery Sensor)
    (°C)(°F)

    The estimated battery fluid temperature from battery sensor.

    In the idling stop vehicle,
    it has become one of the conditions that the value indicated by the parameter shifts to the idling stop.
    However, conditions vary by vehicle.

    4R_FI_CAN_RCLPBAT

    PARAMETER SPECIFICATION


    ESTIMATED BATTERY RESISTANCE (BATTERY SENSOR):
    Estimated Battery Resistance (Battery Sensor)

    The estimated battery internal resistance from battery sensor.

    In the idling stop vehicle,
    it has become one of the conditions that the value indicated by the parameter shifts to the idling stop.
    However, conditions vary by vehicle.

    4R_FI_CAN_KEVACT

    PARAMETER SPECIFICATION


    PURGE CORRECTION FACTOR:
    The rate with supplied fuel quantity as the vapor via PCS of necessary fuel.

    All is catered for by the vapor. (The necessary fuel quantity:1.0)

    Fuel correction to canister purging.

    4R_FI_CAN_KEVACTB2

    PARAMETER SPECIFICATION


    PURGE CORRECTION FACTOR (FOR BANK2):
    The rate with supplied fuel quantity as the vapor via PCS of necessary fuel.(For Bank2)

    All is catered for by the vapor. (The necessary fuel quantity:1.0)

    Fuel correction to canister purging.

    4R_FI_CAN_SVO2_CAT_OBS

    PARAMETER SPECIFICATION


    SVO2 for CAT:
    SVO2 for CAT
    (V)

    4R_FI_CAN_NE_CAT_OBS

    PARAMETER SPECIFICATION


    NE for CAT:
    NE for CAT
    (RPM)

    4R_FI_CAN_GAIR_CAT_OBS

    PARAMETER SPECIFICATION


    GAIR for CAT:
    GAIR for CAT
    (V) (g/s)
    Unit Conversion Type: AIR FLOW

    4R_FI_CAN_KLAF_CAT_OBS

    PARAMETER SPECIFICATION


    KLAF for CAT:
    KLAF for CAT
    (coefficient)

    4R_FI_CAN_XILAF_CAT_OBS

    PARAMETER SPECIFICATION


    XILAF for CAT:
    XILAF for CAT
    (mA)

    4R_FI_CAN_TCAT_CAT_OBS

    PARAMETER SPECIFICATION


    TCAT for CAT:
    TCAT for CAT
    (°C) (°F)
    Unit Conversion Type: TEMPERATURE

    4R_FI_CAN_CATRT_CAT_OBS

    PARAMETER SPECIFICATION


    CATRT for CAT:
    CATRT for CAT:
    (V)

    4R_FI_CAN_TW_ECT_CAT_OBS

    PARAMETER SPECIFICATION


    ECT for CAT:
    ECT for CAT
    (°C) (°F) (V)
    Unit Conversion Type: TEMPERATURE

    4R_FI_CAN_TA_IAT_CAT_OBS

    PARAMETER SPECIFICATION


    IAT for CAT:
    IAT for CAT
    (°C) (°F) (V)
    Unit Conversion Type: TEMPERATURE

    4R_FI_CAN_DEXEC67_CAT_OBS

    PARAMETER SPECIFICATION


    DEXEC67 for CAT:
    DEXEC67 for CAT

    4R_FI_CAN_DEXEC68_CAT_OBS

    PARAMETER SPECIFICATION


    DEXEC68 for CAT:
    DEXEC68 for CAT

    4R_FI_CAN_OBSCRT67_CAT_OBS

    PARAMETER SPECIFICATION


    OBSCRT67 for CAT:
    OBSCRT67 for CAT

    4R_FI_CAN_BATTERY_HI_RES

    PARAMETER SPECIFICATION


    BATTERY (HI RES):
    battery (hi res)
    Battery Voltage (V)

    Battery voltage with a resolution of 0.01 V.

    4R_FI_CAN_MAP_SENSOR_HI_RES

    PARAMETER SPECIFICATION


    MAP SENSOR (HI RES):
    map sensor (hi res)
    (kPa)(MPa)(mmHg)(inHg)(psi)
    Unit Conversion Type: PRESSURE

    Manifold Absolute Pressure high resolution data.

    4R_FI_CAN_MAF_SENSOR_HI_RES

    PARAMETER SPECIFICATION


    MAF SENSOR (HI RES):
    maf sensor (hi res)
    (mg)

    Estimated air mass per cylinder intake.

    4R_FI_CAN_EVAP_PC_DUTY_HI_RES

    PARAMETER SPECIFICATION


    EVAP PC DUTY (HI RES):
    evap PC DUTY (hi res)
    (%)

    Duty cycle of the Purge Control Solenoid.

    4R_FI_CAN_IMBLIZ_OBS

    PARAMETER SPECIFICATION


    IMMOBILIZER:
    Immobilizer
    (BAN/RUN)

    BAN : Immobilizer module prevents ECM from starting the engine.

    RUN : Immobilizer module allows ECM to start the engine.


    Valid data range & sampling interval
    This On Board Snapshot parameter is available only following range and sampling interval.
    -10 to 0 (sec): 0.1 sec sampling

    Regards to On-Board Snapshot after 12MY, both the value outside of the recording length and the value between recording points shall be shown as "***".

    4R_FI_CAN_MFTRQCYL1_OBS

    PARAMETER SPECIFICATION


    CYL CRANK SPEED #1:
    CYL Crank Speed #1
    (rad/s)

    This parameter shows engine speed change by combustion pressure torque of No.1 cylinder.
    This is used for misfire detection.

    Calculation method:

    1. FI ECU will calculate average engine speed (i.e.NE in fig.) and engine speed change (i.e. Δω in fig.) from measured crank plus.
      NOTE: Δω (rad/s) = 2 * 3.14 * ΔNE(rpm) / 60
    2. FI ECU will select δωat the crank position when combustion torque will accelerate the rotation.(i.e. Δωn in fig.)
    3. FI ECU will calculate engine speed change about combustion torque from Δωn. This value will be output from FI ECU to HDS.


    Fig:Example of engine speed change at 2000rpm


    Engine speed will be increased at combustion because combustion torque to accelerate crank rotation will be happened.Then, this parameter will be positive value if there is no issue in the vehicle.

    On the other hand, when misfire is happened, engine speed of the cylinder is lower than average because of no combustion torque. Then, this parameter will be negative value, and show -8 rad/s or near.

    NOTE: minimum value of this parameter is -8 rad/s, so this parameter may continue to show -8 rad/s when misfire is happened.


    How to use this parameter:

    1. Please check this value whether positive or negative. If it is negative value, misfire is happened in the cylinder.
    2. Please compare the value with other cylinders.If this value is pretty smaller than other cylinder's one,abnormal combustion is happened in the cylinder.Then,please diagnose possible failures of misfire.
      For example:poor injection flow,poor valve clearance,poor air flow etc
    3. Please compare the value with other cylinders.If this value is pretty larger than other cylinder's one,combustion pressure is shortage.
      For exampl:compression leak etc


    Valid data range & sampling interval
    This On Board Snapshot parameter is available only following range and sampling interval.
    -15 to 0 (sec): 0.05 sec sampling

    Regards to On-Board Snapshot after 12MY, both the value outside of the recording length and the value between recording points shall be shown as "***".

    4R_FI_CAN_MFTRQCYL2_OBS

    PARAMETER SPECIFICATION


    CYL CRANK SPEED #2:
    CYL Crank Speed #2
    (rad/s)

    This parameter shows engine speed change by combustion pressure torque of No.2 cylinder.
    This is used for misfire detection.

    Calculation method:

    1. FI ECU will calculate average engine speed (i.e.NE in fig.) and engine speed change (i.e. Δω in fig.) from measured crank plus.
      NOTE: Δω (rad/s) = 2 * 3.14 * ΔNE(rpm) / 60
    2. FI ECU will select δωat the crank position when combustion torque will accelerate the rotation.(i.e. Δωn in fig.)
    3. FI ECU will calculate engine speed change about combustion torque from Δωn. This value will be output from FI ECU to HDS.


    Fig:Example of engine speed change at 2000rpm


    Engine speed will be increased at combustion because combustion torque to accelerate crank rotation will be happened.Then, this parameter will be positive value if there is no issue in the vehicle.

    On the other hand, when misfire is happened, engine speed of the cylinder is lower than average because of no combustion torque. Then, this parameter will be negative value, and show -8 rad/s or near.

    NOTE: minimum value of this parameter is -8 rad/s, so this parameter may continue to show -8 rad/s when misfire is happened.


    How to use this parameter:

    1. Please check this value whether positive or negative. If it is negative value, misfire is happened in the cylinder.
    2. Please compare the value with other cylinders. If this value is pretty smaller than other cylinder's one, abnormal combustion is happened in the cylinder. Then, please diagnose possible failures of misfire.
      For example: poor injection flow, poor valve clearance, poor air flow etc
    3. Please compare the value with other cylinders. If this value is pretty larger than other cylinder's one, combustion pressure is shortage.
      For example: compression leak etc


    Valid data range & sampling interval
    This On Board Snapshot parameter is available only following range and sampling interval.
    -15 to 0 (sec): 0.05 sec sampling

    Regards to On-Board Snapshot after 12MY, both the value outside of the recording length and the value between recording points shall be shown as "***".

    4R_FI_CAN_MFTRQCYL3_OBS

    PARAMETER SPECIFICATION


    CYL CRANK SPEED #3:
    CYL Crank Speed #3
    (rad/s)

    This parameter shows engine speed change by combustion pressure torque of No.3 cylinder.
    This is used for misfire detection.

    Calculation method:

    1. FI ECU will calculate average engine speed (i.e.NE in fig.) and engine speed change (i.e. Δω in fig.) from measured crank plus.
      NOTE: Δω (rad/s) = 2 * 3.14 * ΔNE(rpm) / 60
    2. FI ECU will select δωat the crank position when combustion torque will accelerate the rotation.(i.e. Δωn in fig.)
    3. FI ECU will calculate engine speed change about combustion torque from Δωn. This value will be output from FI ECU to HDS.


    Fig:Example of engine speed change at 2000rpm


    Engine speed will be increased at combustion because combustion torque to accelerate crank rotation will be happened.Then, this parameter will be positive value if there is no issue in the vehicle.

    On the other hand, when misfire is happened, engine speed of the cylinder is lower than average because of no combustion torque. Then, this parameter will be negative value, and show -8 rad/s or near.

    NOTE: minimum value of this parameter is -8 rad/s, so this parameter may continue to show -8 rad/s when misfire is happened.


    How to use this parameter:

    1. Please check this value whether positive or negative. If it is negative value, misfire is happened in the cylinder.
    2. Please compare the value with other cylinders. If this value is pretty smaller than other cylinder's one,abnormal combustion is happened in the cylinder.Then,please diagnose possible failures of misfire.
      For example: poor injection flow, poor valve clearance, poor air flow etc
    3. Please compare the value with other cylinders.If this value is pretty larger than other cylinder's one,combustion pressure is shortage.
      For example: compression leak etc


    Valid data range & sampling interval
    This On Board Snapshot parameter is available only following range and sampling interval.
    -15 to 0 (sec): 0.05 sec sampling

    Regards to On-Board Snapshot after 12MY, both the value outside of the recording length and the value between recording points shall be shown as "***".

    4R_FI_CAN_MFTRQCYL4_OBS

    PARAMETER SPECIFICATION


    CYL CRANK SPEED #4:
    CYL Crank Speed #4
    (rad/s)

    This parameter shows engine speed change by combustion pressure torque of No.4 cylinder.
    This is used for misfire detection.

    Calculation method:

    1. FI ECU will calculate average engine speed (i.e.NE in fig.) and engine speed change (i.e. Δω in fig.) from measured crank plus.
      NOTE: Δω (rad/s) = 2 * 3.14 * ΔNE(rpm) / 60
    2. FI ECU will select δω at the crank position when combustion torque will accelerate the rotation. (i.e. Δωn in fig.)
    3. FI ECU will calculate engine speed change about combustion torque from Δωn. This value will be output from FI ECU to HDS.


    Fig:Example of engine speed change at 2000rpm


    Engine speed will be increased at combustion because combustion torque to accelerate crank rotation will be happened.Then, this parameter will be positive value if there is no issue in the vehicle.

    On the other hand, when misfire is happened, engine speed of the cylinder is lower than average because of no combustion torque. Then, this parameter will be negative value, and show -8 rad/s or near.

    NOTE: minimum value of this parameter is -8 rad/s, so this parameter may continue to show -8 rad/s when misfire is happened.


    How to use this parameter:

    1. Please check this value whether positive or negative. If it is negative value, misfire is happened in the cylinder.
    2. Please compare the value with other cylinders. If this value is pretty smaller than other cylinder's one, abnormal combustion is happened in the cylinder. Then, please diagnose possible failures of misfire.
      For example: poor injection flow, poor valve clearance, poor air flow etc
    3. Please compare the value with other cylinders. If this value is pretty larger than other cylinder's one, combustion pressure is shortage.
      For example: compression leak etc


    Valid data range & sampling interval
    This On Board Snapshot parameter is available only following range and sampling interval.
    -15 to 0 (sec): 0.05 sec sampling

    Regards to On-Board Snapshot after 12MY, both the value outside of the recording length and the value between recording points shall be shown as "***".

    4R_FI_CAN_CDCMFA

    PARAMETER SPECIFICATION


    MISFIRE DRIVING CYCLE:
    Misfire Driving Cycle
    (Count)

    The number of driving cycle as which misfire (criteria A) was detected.

    4R_FI_CAN_NACCRK_OBS

    PARAMETER SPECIFICATION

    CKP NOISE:

    CKP pulse noise counter for the crank angle 6deg timing system.
    This counter is incremented by the detection of abnormal number of crank pulses per crankshaft 360deg revolution.
    Also, incremented by no missing tooth found while crankshaft 360deg revolution.
    Does not count unit end of current driving cycle after the CKP sensor failure is decided.
    Resets to zero by IG SW OFF.


    Valid data range & sampling interval
    This On Board Snapshot parameter is available only following range and sampling interval.
    -10 to 0 (sec): 0.1 sec sampling

    Regards to On-Board Snapshot after 12MY, both the value outside of the recording length and the value between recording points shall be shown as "***".

    4R_FI_CAN_DCCRK_OBS

    PARAMETER SPECIFICATION

    CKP NO PULSE:

    CKP pulse disappearance counter for the crank angle 6deg timing system.
    Under CKP sensor signal disappearance condition, this counter is incremented by the detection of normal TDC sensor signal.
    The normal CKP sensor signal input resets this counter to zero.
    Does not count until end of current driving cycle after the CKP sensor failure.
    Reset to zero by IG SW OFF.


    Valid data range & sampling interval
    This On Board Snapshot parameter is available only following range and sampling interval.
    -10 to 0 (sec): 0.1 sec sampling

    Regards to On-Board Snapshot after 12MY, both the value outside of the recording length and the value between recording points shall be shown as "***".

    4R_FI_CAN_ETSENAN_OBS

    PARAMETER SPECIFICATION


    SLIP RATIO OF TORQ OR START CLUTCH:
    Slip Ratio Of Torq or Start Clutch
    (%)

    Slip ratio of torque converter or start clutch.


    Valid data range & sampling interval
    This On Board Snapshot parameter is available only following range and sampling interval.
    -15 to -10 (sec): 0.2 sec sampling
    -10 to 0 (sec): 0.2 sec sampling

    Regards to On-Board Snapshot after 12MY, both the value outside of the recording length and the value between recording points shall be shown as "***".

    4R_FI_CAN_CDCMFA_OBS

    PARAMETER SPECIFICATION


    MISFIRE DRIVING CYCLE:
    Misfire Driving Cycle
    (Count)

    The number of driving cycle as which misfire (criteria A) was detected.


    Valid data range
    This On Board Snapshot parameter is available only following range.
    0 (sec)

    About out of range, the value shall be the copy of last value in enable range or previous point, "FF".

    4R_FI_CAN_CLSWEG_OBS

    PARAMETER SPECIFICATION

    CLUTCH PEDAL POSITION SWITCH A (C):
    Clutch Pedal Position Switch A (C)
    (OPEN/CLOSE)

    This parameter displays the status of Clutch pedal position switch A or C signal input.
    CLOSE means that the clutch pedal is pressed until the clutch is half engaged or disengaged.


    Valid data range & sampling interval
    This On Board Snapshot parameter is available only following range and sampling interval.
    -10 to 0 (sec): 0.2 sec sampling

    Regards to On-Board Snapshot after 12MY, both the value outside of the recording length and the value between recording points shall be shown as "***".

    4R_FI_PWBATF_OBS

    PARAMETER SPECIFICATION


    IMA OUTPUT:
    IMA Output
    (kw)
    Unit Conversion Type: IMA REQUEST

    This indicates the actual electric power which the ECM requests of the MCM for assist or regeneration.


    Valid data range & sampling interval
    This On Board Snapshot parameter is available only following range and sampling interval.
    -10 to 0 (sec): 0.2 sec sampling

    Regards to On-Board Snapshot after 12MY, both the value outside of the recording length and the value between recording points shall be shown as "***".

    4R_FI_CAN_NESTART_OBS

    PARAMETER SPECIFICATION


    D/C COUNT:
    d/c count
    (Counts)

    Count of the engine start (cranking) after it is cleared ECU.


    Valid data range
    This On Board Snapshot parameter is available only following range.
    0 (sec)

    About out of range, the value shall be the copy of last value in enable range or previous point, "FF".

    4R_FI_ACRPS_ACRP_OBS

    PARAMETER SPECIFICATION


    A/C PRESSURE SENSOR :
    A/C Pressure Sensor
    (V) (kPa) (MPa) (kgf/cm2) (psi)

    Unit Conversion Type: A/C PRESSURE

    The A/C pressure sensor measures the pressure in the high side of the A/C system.


    Valid data range & sampling interval
    This On Board Snapshot parameter is available only following range and sampling interval.
    -15 to 0 (sec): 1.0 sec sampling

    Regards to On-Board Snapshot after 12MY, both the value outside of the recording length and the value between recording points shall be shown as "***".


    Valid data range & sampling interval
    This On Board Snapshot parameter is available only following range and sampling interval.
    -15 to -10 (sec): 0.2 or 1.0 sec sampling
    -10 to 0 (sec): 0.2 or 1.0 sec sampling

    Regards to On-Board Snapshot after 12MY, both the value outside of the recording length and the value between recording points shall be shown as "***".

    PARSP_290_01_OBS

    PARAMETER SPECIFICATION


    APP SENSOR:
    Acceleration Pedal Position Sensor
    (%)

    It indicates the depressed amount of the accelerator pedal.


    Valid data range & sampling interval
    This On Board Snapshot parameter is available only following range and sampling interval.
    -10 to 0 (sec): 0.1 sec sampling

    Regards to On-Board Snapshot after 12MY, both the value outside of the recording length and the value between recording points shall be shown as "***".

    4R_FI_CAN_NACTDC_OBS

    PARAMETER SPECIFICATION

    CMP B NOISE:

    TDC pulse noise counter for the crank angle 6deg timing system.
    This counter is incremented by the detection of abnormal number of TDC pulse per crankshaft 720deg revolution.
    Does not count until end of current driving cycle after the TDC sensor failure is decided/
    Resets to zero by IG SW OFF.


    Valid data range & sampling interval
    This On Board Snapshot parameter is available only following range and sampling interval.
    -10 to 0 (sec): 0.1 sec sampling

    Regards to On-Board Snapshot after 12MY, both the value outside of the recording length and the value between recording points shall be shown as "***".

    4R_FI_CAN_DCTDC_OBS

    PARAMETER SPECIFICATION

    CMP B NO PULSE:

    TDC pulse disappearance counter for the crank angle 6deg timing system.
    Under TDC sensor signal disappearance condition, this counter is incremented by the detection of normal CKP sensor signal.
    The normal TDC sensor signal resets this counter to zero.
    Dose not count unit end of current driving cycle after the TDC sensor failure is decided.
    Resets to zero by IG SW OFF.


    Valid data range & sampling interval
    This On Board Snapshot parameter is available only following range and sampling interval.
    -10 to 0 (sec): 0.1 sec sampling

    Regards to On-Board Snapshot after 12MY, both the value outside of the recording length and the value between recording points shall be shown as "***".

    4R_FI_CAN_GAIRCYL_OBS

    PARAMETER SPECIFICATION


    MAF SENSOR (HI RES):
    maf sensor (hi res)
    (mg)

    Estimated air mass per cylinder intake.


    Valid data range & sampling interval
    This On Board Snapshot parameter is available only following range and sampling interval.
    -15 to -10 (sec): 0.1 or 0.2 sec sampling
    -10 to 0 (sec): 0.1 or 0.2 sec sampling

    Regards to On-Board Snapshot after 12MY, both the value outside of the recording length and the value between recording points shall be shown as "***".

    4R_FI_CAN_LAMBDA_OBS

    PARAMETER SPECIFICATION


    AF LAMBDA:
    A/F Sensor Equivalence Ratio

    This indicates the equivalence ratio which is the current measured air/fuel ratio divided by the stoichiometric A/F ratio.

    LAMBDA > 1 Lean
    LAMBDA < 1 Rich


    Valid data range & sampling interval
    This On Board Snapshot parameter is available only following range and sampling interval.
    -15 to -10 (sec): 0.2 sec sampling
    -10 to 0 (sec): 0.2 sec sampling

    Regards to On-Board Snapshot after 12MY, both the value outside of the recording length and the value between recording points shall be shown as "***".

    4R_FI_CAN_KEVACT_OBS

    PARAMETER SPECIFICATION


    PURGE CORRECTION FACTOR:
    Purge Correction Factor

    Fuel correction to canister purging.


    Valid data range & sampling interval
    This On Board Snapshot parameter is available only following range and sampling interval.
    -10 to 0 (sec): 0.1 sec sampling

    Regards to On-Board Snapshot after 12MY, both the value outside of the recording length and the value between recording points shall be shown as "***".

    4R_FI_TQMCMDDC_OBS

    PARAMETER SPECIFICATION


    REQUESTED IMA MOTOR TORQUE:
    Requested IMA Motor Torque
    (N·m) (kgf·m)
    Unit Conversion Type: IMA TORQUE

    This parameter displays the motor torque value that the ECM/PCM requests from the MCM during assist or generaration. The required torque is determined by the engine speed, throttle position, and battery module state of charge (SOC).

    It outputs 0 [N·m] when a communication error occurs with the MCM.


    Valid data range & sampling interval
    This On Board Snapshot parameter is available only following range and sampling interval.
    -10 to 0 (sec): 0.1 sec sampling

    Regards to On-Board Snapshot after 12MY, both the value outside of the recording length and the value between recording points shall be shown as "***".

    4R_FI_CAN_ISPRHPCU

    PARAMETER SPECIFICATION


    AUTO IDLE STOP DOES NOT OCCUR (PCU):
    Auto Idle Stop Does Not Occur (PCU)
    (EXIST/NONE)

    It indicates the idle stop prohibition information by the failure for whether "PCU".
    The auto idle stop will not be operated by the failure of the system when "EXIST" is shown.

    4R_CANEAT_ATINDL_OBS

    PARAMETER SPECIFICATION


    L INDICATOR:
    l indicator

    Position indicator Lamp "L" position.


    Valid data range & sampling interval
    This On Board Snapshot parameter is available only following range and sampling interval.
    -10 to 0 (sec): 0.1 sec sampling

    Regards to On-Board Snapshot after 12MY, both the value outside of the recording length and the value between recording points shall be shown as "***".

    4R_CANEAT_ATINDS_OBS

    PARAMETER SPECIFICATION


    S INDICATOR:
    s indicator

    Position indicator Lamp "S" position.


    Valid data range & sampling interval
    This On Board Snapshot parameter is available only following range and sampling interval.
    -10 to 0 (sec): 0.1 sec sampling

    Regards to On-Board Snapshot after 12MY, both the value outside of the recording length and the value between recording points shall be shown as "***".

    4R_CANEAT_ATINDD_OBS

    PARAMETER SPECIFICATION


    D INDICATOR:
    d indicator

    Position indicator Lamp "D" position.


    Valid data range & sampling interval
    This On Board Snapshot parameter is available only following range and sampling interval.
    -10 to 0 (sec): 0.1 sec sampling

    Regards to On-Board Snapshot after 12MY, both the value outside of the recording length and the value between recording points shall be shown as "***".

    4R_CANEAT_ATINDN_OBS

    PARAMETER SPECIFICATION


    N INDICATOR:
    n indicator

    Position indicator Lamp "N" position.


    Valid data range & sampling interval
    This On Board Snapshot parameter is available only following range and sampling interval.
    -10 to 0 (sec): 0.1 sec sampling

    Regards to On-Board Snapshot after 12MY, both the value outside of the recording length and the value between recording points shall be shown as "***".

    4R_CANEAT_ATINDR_OBS

    PARAMETER SPECIFICATION


    R INDICATOR:
    r indicator

    Position indicator Lamp "R" position.


    Valid data range & sampling interval
    This On Board Snapshot parameter is available only following range and sampling interval.
    -10 to 0 (sec): 0.1 sec sampling

    Regards to On-Board Snapshot after 12MY, both the value outside of the recording length and the value between recording points shall be shown as "***".

    4R_CANEAT_ATINDP_OBS

    PARAMETER SPECIFICATION


    P INDICATOR:
    p indicator

    Position indicator Lamp "P" position.


    Valid data range & sampling interval
    This On Board Snapshot parameter is available only following range and sampling interval.
    -10 to 0 (sec): 0.1 sec sampling

    Regards to On-Board Snapshot after 12MY, both the value outside of the recording length and the value between recording points shall be shown as "***".

    4R_CANEAT_ATIND1_OBS

    PARAMETER SPECIFICATION


    1 INDICATOR:
    1 indicator

    Position indicator Lamp "1" position.


    Valid data range & sampling interval
    This On Board Snapshot parameter is available only following range and sampling interval.
    -10 to 0 (sec): 0.1 sec sampling

    Regards to On-Board Snapshot after 12MY, both the value outside of the recording length and the value between recording points shall be shown as "***".

    4R_CANEAT_ATIND2_OBS

    PARAMETER SPECIFICATION


    2 INDICATOR:
    2 indicator

    Position indicator Lamp "2" position.


    Valid data range & sampling interval
    This On Board Snapshot parameter is available only following range and sampling interval.
    -10 to 0 (sec): 0.1 sec sampling

    Regards to On-Board Snapshot after 12MY, both the value outside of the recording length and the value between recording points shall be shown as "***".

    4R_CANEAT_ATINDD3_OBS

    PARAMETER SPECIFICATION


    3 INDICATOR:
    3 indicator

    Position indicator Lamp "3" position.


    Valid data range & sampling interval
    This On Board Snapshot parameter is available only following range and sampling interval.
    -10 to 0 (sec): 0.1 sec sampling

    Regards to On-Board Snapshot after 12MY, both the value outside of the recording length and the value between recording points shall be shown as "***".

    4R_CANEAT_ATINDD4_OBS

    PARAMETER SPECIFICATION


    4 INDICATOR:
    4 indicator

    Position indicator Lamp "4" position.


    Valid data range & sampling interval
    This On Board Snapshot parameter is available only following range and sampling interval.
    -10 to 0 (sec): 0.1 sec sampling

    Regards to On-Board Snapshot after 12MY, both the value outside of the recording length and the value between recording points shall be shown as "***".

    4R_CANEAT_ATINDD5_OBS

    PARAMETER SPECIFICATION


    5 INDICATOR:
    5 indicator

    Position indicator Lamp "5" position.


    Valid data range & sampling interval
    This On Board Snapshot parameter is available only following range and sampling interval.
    -10 to 0 (sec): 0.1 sec sampling

    Regards to On-Board Snapshot after 12MY, both the value outside of the recording length and the value between recording points shall be shown as "***".

    4R_CANEAT_ICMDLC_OBS

    PARAMETER SPECIFICATION


    AT LC SOL VLV COMMAND:
    at lc sol vlv command

    Commanded electric current of linear solenoid L/C control.


    Valid data range & sampling interval
    This On Board Snapshot parameter is available only following range and sampling interval.
    -10 to 0 (sec): 0.1 sec sampling

    Regards to On-Board Snapshot after 12MY, both the value outside of the recording length and the value between recording points shall be shown as "***".

    4R_CANEAT_IACTLC_OBS

    PARAMETER SPECIFICATION


    AT LC SOL VLV ACTUAL:
    at lc sol vlv actual

    Actual Electric current of linear solenoid for L/C control.


    Valid data range & sampling interval
    This On Board Snapshot parameter is available only following range and sampling interval.
    -10 to 0 (sec): 0.1 sec sampling

    Regards to On-Board Snapshot after 12MY, both the value outside of the recording length and the value between recording points shall be shown as "***".

    4R_CANCVT_NDR_OBS

    PARAMETER SPECIFICATION


    INPUT SHAFT(DRIVE PULLEY) SPEED RPM:
    input shaft(drive pulley) speed rpm

    Transmission input Drive Pulley speed.

    4R_CANCVT_NDN_OBS

    PARAMETER SPECIFICATION


    OUTPUT SHAFT(DRIVE PULLEY) SPEED RPM:
    output shaft(drive pulley) speed rpm

    Transmission output(Drive Pulley) speed.

    4R_CANCVT_NVEL1_OBS

    PARAMETER SPECIFICATION


    SECONDARY SHAFT SPEED1 (RPM):
    secondary shaft speed1 (rpm).

    Transmission speed sensor speed.

    4R_CANCVT_RATIO_OBS

    PARAMETER SPECIFICATION


    PULLY RATIO:
    pully ratio.

    Pulley ratio of CVT.


    Valid data range & sampling interval
    This On Board Snapshot parameter is available only following range and sampling interval.
    -10 to 0 (sec): 0.1 sec sampling

    Regards to On-Board Snapshot after 12MY, both the value outside of the recording length and the value between recording points shall be shown as "***".

    4R_CANCVT_IACTSC_OBS

    PARAMETER SPECIFICATION


    START CLUTCH CONTROL SOL ACTUAL:
    start clutch control sol actual.

    Actual elctric current of linear solenoid for L/C control.

    4R_CANCVT_TATF_OBS

    PARAMETER SPECIFICATION


    CVTF Temperature:
    cvt temperature.

    ATF temprature.


    Valid data range & sampling interval
    This On Board Snapshot parameter is available only following range and sampling interval.
    -10 to 0 (sec): 1.0 sec sampling

    Regards to On-Board Snapshot after 12MY, both the value outside of the recording length and the value between recording points shall be shown as "***".

    4R_FI_CAN_DACGF

    PARAMETER SPECIFICATION

    DACGF:
    (%)

    Output duty to field coil of ACG

    4R_FI_CAN_DACGF_OBS

    PARAMETER SPECIFICATION

    DACGF:
    (%)

    Output duty to field coil of ACG


    Valid data range & sampling interval
    This On Board Snapshot parameter is available only following range and sampling interval.
    -15 to 0 (sec): 1.0 sec sampling

    Regards to On-Board Snapshot after 12MY, both the value outside of the recording length and the value between recording points shall be shown as "***".

    PARSP_316_01_OBS

    PARAMETER SPECIFICATION


    START ECT:
    Water Temperature at Start Up
    (°C) (°F)
    Unit Conversion Type: TEMPERATURE

    This indicates the engine coolant Temperature when the ignition switch is turned ON.


    Valid data range
    This On Board Snapshot parameter is available only following range.
    0 (sec)

    About out of range, the value shall be the copy of last value in enable range or previous point, "FF".

    PARSP_315_01_OBS

    PARAMETER SPECIFICATION


    START IAT:
    Intake Air Temperature at Start Up
    (°C) (°F)
    Unit Conversion Type: TEMPERATURE

    This indicates the intake air temperature when the ignition switch is turned ON.


    Valid data range
    This On Board Snapshot parameter is available only following range.
    0 (sec)

    About out of range, the value shall be the copy of last value in enable range or previous point, "FF".

    4R_CANCVT_NDRW_OBS

    PARAMETER SPECIFICATION


    INPUT SHAFT(DRIVE PULLEY) SPEED RPM:
    Input Shaft(Drive Pully) Speed Rpm
    (RPM)

    Transmission Input (Drive Pulley) Speed (0.25rpm).


    Valid data range & sampling interval
    This On Board Snapshot parameter is available only following range and sampling interval.
    -10 to 0 (sec): 0.1 sec sampling

    Regards to On-Board Snapshot after 12MY, both the value outside of the recording length and the value between recording points shall be shown as "***".

    4R_CANCVT_NDNW_OBS

    PARAMETER SPECIFICATION


    OUTPUT SHAFT(DRIVE PULLEY) SPEED RPM:
    Outout Shaft(Drive Pulley) Speed Rpm
    (RPM)

    Transmission Input (Drive Pulley) Speed (0.25rpm).


    Valid data range & sampling interval
    This On Board Snapshot parameter is available only following range and sampling interval.
    -10 to 0 (sec): 0.1 sec sampling

    Regards to On-Board Snapshot after 12MY, both the value outside of the recording length and the value between recording points shall be shown as "***".

    4R_CANCVT_VEL1W_OBS

    PARAMETER SPECIFICATION


    SECONDARY SHAFT SPEED1 (RPM):
    Secondaey Shaft Speed1 (Rpm)
    (RPM)

    Transmission Input (Drive Pulley) Speed (0.25rpm).


    Valid data range & sampling interval
    This On Board Snapshot parameter is available only following range and sampling interval.
    -10 to 0 (sec): 0.1 sec sampling

    Regards to On-Board Snapshot after 12MY, both the value outside of the recording length and the value between recording points shall be shown as "***".

    4R_CANCVT_IACTSCW_OBS

    PARAMETER SPECIFICATION


    START CLUTCH CONTROL SOL ACTUAL:
    Start Clutch Control Sol Actual
    (RPM)

    Actual Electric Current of Linear Solenoid for L/C control (0.1mA).


    Valid data range & sampling interval
    This On Board Snapshot parameter is available only following range and sampling interval.
    -10 to 0 (sec): 0.1 sec sampling

    Regards to On-Board Snapshot after 12MY, both the value outside of the recording length and the value between recording points shall be shown as "***".

    4R_FI_CAN_GAIRCYL

    PARAMETER SPECIFICATION


    MAF SENSOR (HI RES):
    Maf Sensor (hi res)
    Cylinder inhalation air content
    (mg)

    Estimated air mass per cylinder intake.

    4R_FI_CAN_EVAPVP_OBS

    PARAMETER SPECIFICATION

    FTP SENSOR (FINE)

    (kPa)(MPa)(kgf/cm2)(mmHg)(inHg)
    Unit Conversion Type: PRESSURE

    It indicates the fuel tank pressure measured by Fuel Tank Pressure Sensor.


    Valid data range & sampling interval
    This On Board Snapshot parameter is available only following range and sampling interval.
    -1800 to -15 (sec): 0.2 or 5.0 sec sampling
    -15 to 0 (sec): 0.2 or 5.0 sec sampling

    Regards to On-Board Snapshot after 12MY, both the value outside of the recording length and the value between recording points shall be shown as "***".

    4R_FI_CAN_VBENAN_OBS

    PARAMETER SPECIFICATION


    BATTERY (HI RES):
    battery (hi res)
    Battery Voltage (V)

    Battery voltage with a resolution of 0.01 V.


    Valid data range & sampling interval
    This On Board Snapshot parameter is available only following range and sampling interval.
    -10 to 0 (sec): 0.1 or 0.5 sec sampling

    Regards to On-Board Snapshot after 12MY, both the value outside of the recording length and the value between recording points shall be shown as "***".

    4R_FI_CAN_PBAENAN_OBS

    PARAMETER SPECIFICATION


    MAP SENSOR (HI RES):
    map sensor (hi res)
    (kPa)(MPa)(kgf/cm2)(mmHg)(inHg)(psi)
    Unit Conversion Type: PRESSURE

    Manifold Absolute Pressure high resolution data.


    Valid data range & sampling interval
    This On Board Snapshot parameter is available only following range and sampling interval.
    -10 to 0 (sec): 0.1 sec sampling

    Regards to On-Board Snapshot after 12MY, both the value outside of the recording length and the value between recording points shall be shown as "***".

    4R_FI_CAN_TW2INI

    PARAMETER SPECIFICATION


    TW2INI :
    TW2INI
    (°C) (°F)
    Unit Conversion Type: TEMPERATURE

    Memorized engine coolant temperature at cranking.

    4R_FI_CAN_TW2INI_OBS

    PARAMETER SPECIFICATION


    TW2INI :
    TW2INI
    (°C) (°F)
    Unit Conversion Type: TEMPERATURE

    Memorized engine coolant temperature at cranking.


    Valid data range & sampling interval
    This On Board Snapshot parameter is available only following range and sampling interval.
    0 (sec): Single shot

    Regards to On-Board Snapshot after 12MY, both the value outside of the recording length and the value between recording points shall be shown as "***".

    4R_FI_CAN_CTW1_OBS

    PARAMETER SPECIFICATION


    EST ECT1 :
    Est Ect1
    (°C)


    Valid data range & sampling interval
    This On Board Snapshot parameter is available only following range and sampling interval.
    -600 to -15 (sec): 1.0 or 5.0 sec sampling
    -15 to 0 (sec): 1.0 or 5.0 sec sampling

    Regards to On-Board Snapshot after 12MY, both the value outside of the recording length and the value between recording points shall be shown as "***".

    4R_FI_CAN_CTW2_OBS

    PARAMETER SPECIFICATION


    EST ECT2 :
    Est Ect2
    (°C)


    Valid data range & sampling interval
    This On Board Snapshot parameter is available only following range and sampling interval.
    -600 to -15 (sec): 1.0 or 5.0 sec sampling
    -15 to 0 (sec): 1.0 or 5.0 sec sampling

    Regards to On-Board Snapshot after 12MY, both the value outside of the recording length and the value between recording points shall be shown as "***".

    4R_FI_CAN_DSTTRVLDC

    PARAMETER SPECIFICATION


    DSTTRVLDC :
    DSTTRVLDC
    (m)


    Valid data range & sampling interval
    This On Board Snapshot parameter is available only following range and sampling interval.
    0 (sec): Single shot

    Regards to On-Board Snapshot after 12MY, both the value outside of the recording length and the value between recording points shall be shown as "***".

    4R_FI_CAN_ELOAD_OBS

    PARAMETER SPECIFICATION


    ELOAD :
    Electric Load
    (A)


    Valid data range & sampling interval
    This On Board Snapshot parameter is available only following range and sampling interval.
    -15 to -10 (sec): 0.2 sec sampling
    -10 to 0 (sec): 0.2 sec sampling
    -15 to 0 (sec): 1.0 sec sampling

    Regards to On-Board Snapshot after 12MY, both the value outside of the recording length and the value between recording points shall be shown as "***".

    4R_FI_CAN_EOP_OBS

    PARAMETER SPECIFICATION


    (ROCKER ARM) OIL PRESSURE SENSOR (B) :
    (Rocker Arm) Oil Pressure Sensor (B)
    (kPa)(Kgf/cm2)(PSi)(V)


    Valid data range & sampling interval
    This On Board Snapshot parameter is available only following range and sampling interval.
    -15 to 0 (sec): 1.0 sec sampling

    Regards to On-Board Snapshot after 12MY, both the value outside of the recording length and the value between recording points shall be shown as "***".

    4R_FI_CAN_EOP2_OBS

    PARAMETER SPECIFICATION


    ROCKER ARM OIL PRESSURE SENSOR A :
    Rocker Arm Oil Pressure Sensor A
    (kPa)


    Valid data range & sampling interval
    This On Board Snapshot parameter is available only following range and sampling interval.
    -15 to 0 (sec): 1.0 sec sampling

    Regards to On-Board Snapshot after 12MY, both the value outside of the recording length and the value between recording points shall be shown as "***".

    4R_FI_CAN_ERUNTMLDC

    PARAMETER SPECIFICATION


    ERUNTMLDC :
    ERUNTMLDC
    (sec)


    Valid data range & sampling interval
    This On Board Snapshot parameter is available only following range and sampling interval.
    0 (sec): Single shot

    Regards to On-Board Snapshot after 12MY, both the value outside of the recording length and the value between recording points shall be shown as "***".

    4R_FI_CAN_ICMDENAN_OBS

    PARAMETER SPECIFICATION


    ICMDENAN :
    ICMDENAN
    (L/min)


    Valid data range & sampling interval
    This On Board Snapshot parameter is available only following range and sampling interval.
    -15 to -10 (sec): 0.1 or 0.2 sec sampling
    -10 to 0 (sec): 0.1 or 0.2 sec sampling

    Regards to On-Board Snapshot after 12MY, both the value outside of the recording length and the value between recording points shall be shown as "***".

    4R_FI_CAN_IGENAN_OBS

    PARAMETER SPECIFICATION


    SPARK ADVANCE(HI RES) :
    Spark Advance(Hi Res) :
    (deg)


    Valid data range & sampling interval
    This On Board Snapshot parameter is available only following range and sampling interval.
    -10 to 0 (sec): 0.1 sec sampling

    Regards to On-Board Snapshot after 12MY, both the value outside of the recording length and the value between recording points shall be shown as "***".

    4R_FI_CAN_ILOADENAN_OBS

    PARAMETER SPECIFICATION


    ILOADENAN :
    ILOADENAN
    (L/min)


    Valid data range & sampling interval
    This On Board Snapshot parameter is available only following range and sampling interval.
    -10 to 0 (sec): 0.2 sec sampling

    Regards to On-Board Snapshot after 12MY, both the value outside of the recording length and the value between recording points shall be shown as "***".

    4R_FI_CAN_KAFFC_OBS

    PARAMETER SPECIFICATION


    LAF SENSOR LEAN SIDE DEVIATION LEARNED :
    LAF Sensor Lean Side Devition Learned
    Rawdata(0.0078/LSB)

    This parameter is learned correction factor of LAF sensor.


    Valid data range & sampling interval
    This On Board Snapshot parameter is available only following range and sampling interval.
    0 (sec): Single shot

    Regards to On-Board Snapshot after 12MY, both the value outside of the recording length and the value between recording points shall be shown as "***".

    4R_FI_CAN_OBRTRGMD_OBS

    PARAMETER SPECIFICATION


    OBRTRGMD :
    OBRTRGMD


    Valid data range & sampling interval
    This On Board Snapshot parameter is available only following range and sampling interval.
    0 (sec): Single shot

    Regards to On-Board Snapshot after 12MY, both the value outside of the recording length and the value between recording points shall be shown as "***".

    PARSP_276_01_OBS

    PARAMETER SPECIFICATION


    THROTTLE VLV :
    Throttle Valve
    (deg)


    Valid data range & sampling interval
    This On Board Snapshot parameter is available only following range and sampling interval.
    -10 to 0 (sec): 0.1 sec sampling

    Regards to On-Board Snapshot after 12MY, both the value outside of the recording length and the value between recording points shall be shown as "***".

    4R_FI_CAN_AFP

    PARAMETER SPECIFICATION


    ALCOHOL PERCENTAGE AT LEARNED:
    Alcohol Percentage at Learned
    (%)

    Alcohol Fuel percentage at learned value for fuel trim.

    4R_FI_CAN_KREFBSON

    PARAMETER SPECIFICATION


    KREFBSON:
    KREFBSON
    (Completed/Not Completed)

    Reflection status of the AFP (the learned value for fuel trim containing alcohol concentration). The reflection has been completed after the AFP (the enabling reflection) has been indicated.

    4R_FI_CAN_NPS1

    PARAMETER SPECIFICATION


    NEUTRAL POSITION SENSOR 1:
    Neutral Position Sensor 1
    (V)

    Input voltage of neutral position sensor 1.

    4R_FI_CAN_AFP_OBS

    PARAMETER SPECIFICATION


    ALCOHOL PERCENTAGE AT LEARNED:
    Alcohol Percentage at Learned
    (%)

    Alcohol Fuel percentage at learned value for fuel trim.


    Valid data range
    This On Board Snapshot parameter is available only following range.
    0 (sec)

    About out of range, the value shall be the copy of last value in enable range or previous point, "FF".

    4R_FI_CAN_MFTRQCYL5_OBS

    PARAMETER SPECIFICATION


    CYL CRANK SPEED #5:
    CYL Crank Speed #5
    (rad/s)

    This parameter shows engine speed change by combustion pressure torque of No.5 cylinder.
    This is used for misfire detection.

    Calculation method:

    1. FI ECU will calculate average engine speed (i.e.NE in fig.) and engine speed change (i.e. Δω in fig.) from measured crank plus.
      NOTE: Δω (rad/s) = 2 * 3.14 * ΔNE(rpm) / 60
    2. FI ECU will select δω at the crank position when combustion torque will accelerate the rotation. (i.e. Δωn in fig.)
    3. FI ECU will calculate engine speed change about combustion torque from Δωn. This value will be output from FI ECU to HDS.


    Fig:Example of engine speed change at 2000rpm


    Engine speed will be increased at combustion because combustion torque to accelerate crank rotation will be happened.Then, this parameter will be positive value if there is no issue in the vehicle.

    On the other hand, when misfire is happened, engine speed of the cylinder is lower than average because of no combustion torque. Then, this parameter will be negative value, and show -8 rad/s or near.

    NOTE: minimum value of this parameter is -8 rad/s, so this parameter may continue to show -8 rad/s when misfire is happened.


    How to use this parameter:

    1. Please check this value whether positive or negative. If it is negative value, misfire is happened in the cylinder.
    2. Please compare the value with other cylinders. If this value is pretty smaller than other cylinder's one, abnormal combustion is happened in the cylinder. Then, please diagnose possible failures of misfire.
      For example: poor injection flow, poor valve clearance, poor air flow etc
    3. Please compare the value with other cylinders. If this value is pretty larger than other cylinder's one, combustion pressure is shortage.
      For example: compression leak etc


    Valid data range & sampling interval
    This On Board Snapshot parameter is available only following range and sampling interval. -15 to 0 (sec): 0.05 sec sampling

    Regards to On-Board Snapshot after 12MY, both the value outside of the recording length and the value between recording points shall be shown as "***".

    4R_FI_CAN_MFTRQCYL6_OBS

    PARAMETER SPECIFICATION


    CYL CRANK SPEED #6:
    CYL Crank Speed #6
    (rad/s)

    This parameter shows engine speed change by combustion pressure torque of No.6 cylinder.
    This is used for misfire detection.

    Calculation method:

    1. FI ECU will calculate average engine speed (i.e.NE in fig.) and engine speed change (i.e. Δω in fig.) from measured crank plus.
      NOTE: Δω (rad/s) = 2 * 3.14 * ΔNE(rpm) / 60
    2. FI ECU will select δω at the crank position when combustion torque will accelerate the rotation. (i.e. Δωn in fig.)
    3. FI ECU will calculate engine speed change about combustion torque from Δωn. This value will be output from FI ECU to HDS.


    Fig:Example of engine speed change at 2000rpm


    Engine speed will be increased at combustion because combustion torque to accelerate crank rotation will be happened.Then, this parameter will be positive value if there is no issue in the vehicle.

    On the other hand, when misfire is happened, engine speed of the cylinder is lower than average because of no combustion torque. Then, this parameter will be negative value, and show -8 rad/s or near.

    NOTE: minimum value of this parameter is -8 rad/s, so this parameter may continue to show -8 rad/s when misfire is happened.


    How to use this parameter:

    1. Please check this value whether positive or negative. If it is negative value, misfire is happened in the cylinder.
    2. Please compare the value with other cylinders. If this value is pretty smaller than other cylinder's one, abnormal combustion is happened in the cylinder. Then, please diagnose possible failures of misfire.
      For example: poor injection flow, poor valve clearance, poor air flow etc
    3. Please compare the value with other cylinders. If this value is pretty larger than other cylinder's one, combustion pressure is shortage.
      For example: compression leak etc


    Valid data range & sampling interval
    This On Board Snapshot parameter is available only following range and sampling interval. -15 to 0 (sec): 0.05 sec sampling

    Regards to On-Board Snapshot after 12MY, both the value outside of the recording length and the value between recording points shall be shown as "***".

    4R_FI_CAN_VTM_OBS

    PARAMETER SPECIFICATION


    VTEC OIL PRESSURE SWITCH:
    VTEC oil pressure switch
    (ON/OFF)

    Input from VTEC oil pressure switch for single bank controlled engine.


    Valid data range & sampling interval
    This On Board Snapshot parameter is available only following range and sampling interval. -15 to 0 (sec): 1.0 sec sampling

    Regards to On-Board Snapshot after 12MY, both the value outside of the recording length and the value between recording points shall be shown as "***".

    4R_FI_CAN_VTS_OBS

    PARAMETER SPECIFICATION


    VTEC SOL:
    VTEC Solenoid Valve (Spool Valve)
    (ON/OFF)

    The ECM opens the solenoid valve to change the actuation of engine valve timing and lift to improve performance.
    The change point depends on the engine load conditions.


    Valid data range & sampling interval
    This On Board Snapshot parameter is available only following range and sampling interval. -15 to 0 (sec): 1.0 sec sampling

    Regards to On-Board Snapshot after 12MY, both the value outside of the recording length and the value between recording points shall be shown as "***".

    4R_FI_CAN_KREFBSON_OBS

    PARAMETER SPECIFICATION


    REFLECTION STATUS OF THE AFP:
    Reflection status of the AFP
    (Completed/Not Completed)

    Reflection status of the AFP (the learned value for fuel trim containing alcohol concentration).


    Valid data range & sampling interval
    This On Board Snapshot parameter is available only following range and sampling interval. -10 to 0 (sec): 0.1 sec sampling

    Regards to On-Board Snapshot after 12MY, both the value outside of the recording length and the value between recording points shall be shown as "***".

    4R_FI_CAN_KREFBSENAN_OBS

    PARAMETER SPECIFICATION


    FUEL ALCOHOL CONTENT LEARNED VALUE:
    Fuel alcohol content learned value
    (Rad/s)

    fuel correction factor containing alcohol concentration is updated.


    Valid data range & sampling interval
    This On Board Snapshot parameter is available only following range and sampling interval. 0 (sec): Single shot

    Regards to On-Board Snapshot after 12MY, both the value outside of the recording length and the value between recording points shall be shown as "***".

    4R_FI_CAN_DC2ERCST

    PARAMETER SPECIFICATION

    DC-DC CONVERTER CST(Converter Start Trigger) ERROR :

    (NORMAL / MALFUNCTION)

    If CST Line of DC-DC Converter is normal, it will be displayed as "NORMAL".

    If trouble is on CST Line of DC-DC Converter, it will be displayed as "MALFUNCTION".

    4R_FI_CAN_DC2STAT

    PARAMETER SPECIFICATION

    DC-DC CONVERTER UNIT STATE :

    (STANDBY / IN OPERATION)

    This parameter shows the status of the DC-DC converter.

    When you start the engine from idle stop "IN OPERATION" will be displayed.

    "IN OPERATON" is a state that supplies power to auxiliary equipment from the DC-DC converter.

    4R_FI_CAN_DC2ERIN1

    PARAMETER SPECIFICATION

    DC-DC CONVERTER INPUT ERROR 1 :

    (NORMAL / MALFUNCTION)

    If Input Line 1 of DC-DC Converter is normal, it will be displayed as "NORMAL".

    If trouble is on Input Line 1 of DC-DC Converter, it will be displayed as "MALFUNCTION".

    4R_FI_CAN_DC2ERIN2

    PARAMETER SPECIFICATION

    DC-DC CONVERTER INPUT ERROR 2 :

    (NORMAL / MALFUNCTION)

    If Input Line 2 of DC-DC Converter is normal, it will be displayed as "NORMAL".

    If trouble is on Input Line 2 of DC-DC Converter, it will be displayed as "MALFUNCTION".

    4R_FI_CAN_DC2EROP1

    PARAMETER SPECIFICATION

    DC-DC CONVERTER OUTPUT ERROR 1 :

    (NORMAL / MALFUNCTION)

    If Output Line 1 of DC-DC Converter is normal, it will be displayed as "NORMAL".

    If trouble is on Output Line 1 of DC-DC Converter, it will be displayed as "MALFUNCTION".

    4R_FI_CAN_DC2EROP2

    PARAMETER SPECIFICATION

    DC-DC CONVERTER OUTPUT ERROR 2 :

    (NORMAL / MALFUNCTION)

    If Output Line 2 of DC-DC Converter is normal, it will be displayed as "NORMAL".

    If trouble is on Output Line 2 of DC-DC Converter, it will be displayed as "MALFUNCTION".

    4R_FI_CAN_DC2ERIN

    PARAMETER SPECIFICATION

    DC-DC CONVERTER INTERNAL ERROR :

    (NORMAL / MALFUNCTION)

    If the DC-DC Converter is normal, it will be displayed as "NORMAL".

    If trouble is on Internal of DC-DC Converter, it will be displayed as "MALFUNCTION".

    4R_FI_CAN_CLSWIS

    PARAMETER SPECIFICATION

    CLUTCH PEDAL POSITION SWITCH D :

    (ON / OFF)

    This parameter is a clutch switch parameter related to an Idle Stop.
    If you press down to the position where this switch is come by "OFF" during carrying out the idle stop, an engine will start.

    4R_FI_CAN_ISINFEPS

    PARAMETER SPECIFICATION

    Idle Stop Inhibit (EPS Unit) :

    (NORMAL / INHIBITED)

    If the Idle Stop is possible, the signal from EPS Unit is displayed, "NORMAL".

    If the Idle Stop is prohibited by the signal from EPS Unit, it is displayed, "INHIBITED".

    After stopping the vehicle,
    ECU performs a permission decision to the idling stop.
    When it is displayed as "normal", that vehicle can migrate to stop idling state.
    However, this is one of the conditions to move to the stop idling.

    - Reference information -
    It is displayed as "INHIBITED" in the following case.

  • Detecting a steering torque
  • EPS motor is running
  • EPS warning light is lit

    4R_FI_CAN_ISINFVSA

    PARAMETER SPECIFICATION

    Idle Stop Inhibit (ABS/VSA Unit) :

    (NORMAL / INHIBITED)

    If the Idle Stop is possible, the signal from ABS/VSA Unit is displayed, "NORMAL".

    If the Idle Stop is prohibited by the signal from ABS/VSA Unit, it is displayed, "INHIBITED.

    After stopping the vehicle,
    ECU performs a permission decision to the idling stop.
    When it is displayed as "normal", that vehicle can migrate to stop idling state.
    However, this is one of the conditions to move to the stop idling.

    - Reference information -
    It is displayed as "INHIBITED" in the following case.

  • ABS / VSA is controlling the oil pressure
  • Function of the ACC is working
  • Function of the CMBS is working

    4R_FI_CAN_ISINFAC

    PARAMETER SPECIFICATION

    Idle Stop Inhibit (HVAC) :

    (NORMAL / INHIBITED)

    If the Idle Stop is possible, the signal from HVAC is displayed, "NORMAL".

    If the Idle Stop is prohibited by the signal from HVAC, it is displayed, "INHIBITED".

    Before stopping the vehicle,
    ECU performs a permission decision to the idling stop.
    When it is displayed as "normal", that vehicle can migrate to stop idling state.
    However, this is one of the conditions to move to the stop idling.

    - Reference information -
    It is displayed as "INHIBITED" in the following case.

  • Front defroster switch is ON
  • Set temperature is Lo or Hi.
  • Blower fan is working (conditions vary by vehicle)
  • Out of range the outside air temperature (conditions vary by vehicle)
  • Difference in the vehicle air temperature and the outside air temperature is greater (conditions vary by vehicle)

    4R_FI_CAN_ISINFBAT

    PARAMETER SPECIFICATION

    Idle Stop Inhibit (Battery Management System) :

    (NORMAL / INHIBITED)

    If the Idle Stop is possible, the signal from Battery Management System is displayed, "NORMAL".

    If the Idle Stop is prohibited by the signal from Battery Management System, it is displayed, "INHIBITED".

    Before stopping the vehicle,
    ECU performs a permission decision to the idling stop.
    When it is displayed as "normal", that vehicle can migrate to stop idling state.
    However, this is one of the conditions to move to the stop idling.

    - Reference information -
    It is displayed as "INHIBITED" in the following case.

  • Estimated temperature of the 12V battery is low (conditions vary by vehicle)
  • The State of Charge of the 12V battery is low (conditions vary by vehicle)

    4R_FI_CAN_ISINFVBM

    PARAMETER SPECIFICATION

    Idle Stop Inhibit (Brake System) :

    (NORMAL / INHIBITED)

    If the Idle Stop is possible, the signal from Brake System is displayed, "NORMAL".

    If the Idle Stop is prohibited by the signal from Brake System, it is displayed, "INHIBITED".

    Before stopping the vehicle,
    ECU performs a permission decision to the idling stop.
    When it is displayed as "normal", that vehicle can migrate to stop idling state.
    However, this is one of the conditions to move to the stop idling.

    - Reference information -
    It is displayed as "INHIBITED" in the following case.

  • Negative pressure of the master power is small (conditions vary by vehicle)

    4R_FI_CAN_ISINFDCDC

    PARAMETER SPECIFICATION

    Idle Stop Inhibit (DC-DC Converter) :

    (NORMAL / INHIBITED)

    If the Idle Stop is possible, the signal from DC-DC Converter is displayed, "NORMAL".

    If the Idle Stop is prohibited by the signal from DC-DC Converter, it is displayed, "INHIBITED".

    Before stopping the vehicle,
    ECU performs a permission decision to the idling stop.
    When it is displayed as "normal", that vehicle can migrate to stop idling state.
    However, this is one of the conditions to move to the stop idling.

    - Reference information -
    It is displayed as "INHIBITED" in the following case.

  • DC-DC converter has failed
  • DC-DC converter temperature is too high

    4R_FI_CAN_ISINFCSW

    PARAMETER SPECIFICATION

    Idle Stop Inhibit (Idle Stop Cancel Switch) :

    (NORMAL / INHIBITED)

    If Idle Stop prohibition SW is in the status in which Idle Stop is possible, "NORMAL" is displayed.

    If Idle Stop prohibition SW is in the status in which Idle Stop prohibit, "INHIBITED" is displayed.

    Idle Stop prohibition SW has the Model which substitutes ECON SW.

    Before stopping the vehicle,
    ECU performs a permission decision to the idling stop.
    When it is displayed as "normal", that vehicle can migrate to stop idling state.
    However, this is one of the conditions to move to the stop idling.

    - Reference information -
    It is displayed as "INHIBITED" in the following case.

  • Idling-stop prohibition Switch is ON (If equipped the ECON SW, in that case is ECON is OFF)

    4R_FI_CAN_ISINFHSW

    PARAMETER SPECIFICATION

    Idle Stop Inhibit (Hood Open) :

    (NORMAL / INHIBITED)

    If the Idle Stop is possible, the signal from Hood Switch is displayed, "NORMAL".

    If the Idle Stop is prohibited by the signal from Hood Switch, it is displayed, "INHIBITED".

    Before stopping the vehicle,
    ECU performs a permission decision to the idling stop.
    When it is displayed as "normal", that vehicle can migrate to stop idling state.
    However, this is one of the conditions to move to the stop idling.

    - Reference information -
    It is displayed as "INHIBITED" in the following case.

  • Hood is open

    4R_FI_CAN_ISINFSBSW

    PARAMETER SPECIFICATION

    Idle Stop Inhibit (Seat Belt Unfastened) :

    (NORMAL / INHIBITED)

    If the Idle Stop is possible, the signal from Seat Belt Switch is displayed, "NORMAL".

    If the Idle Stop is prohibited by the signal from Seat Belt Switch, it is displayed, "INHIBITED".

    Before stopping the vehicle,
    ECU performs a permission decision to the idling stop.
    When it is displayed as "normal", that vehicle can migrate to stop idling state.
    However, this is one of the conditions to move to the stop idling.

    - Reference information -
    It is displayed as "INHIBITED" in the following case.

  • Did not fastened the seat belt.

    4R_FI_CAN_ISINFPCU

    PARAMETER SPECIFICATION

    Idle Stop Inhibit (PCU) :

    (NORMAL / INHIBITED)

    If the Idle Stop is possible, the signal from PCU is displayed, "NORMAL".

    If the Idle Stop is prohibited by the signal from PCU, it is displayed, "INHIBITED".

    Before stopping the vehicle,
    ECU performs a permission decision to the idling stop.
    When it is displayed as "normal", that vehicle can migrate to stop idling state.
    However, this is one of the conditions to move to the stop idling.

    - Reference information -
    It is displayed as "INHIBITED" in the following case.

  • PCU has failed

    4R_FI_CAN_ISINFBADBT

    PARAMETER SPECIFICATION

    Idle Stop Inhibit (Battery Deterioration) :

    (NORMAL / INHIBITED)

    If a Battery is in the status in which an Idle Stop is possible, "NORMAL" is displayed.

    If it is in the status that a Battery Deteriorates and the Idle Stop is prohibited, "INHIBITED" is displayed.

    Before stopping the vehicle,
    ECU performs a permission decision to the idling stop.
    When it is displayed as "normal", that vehicle can migrate to stop idling state.
    However, this is one of the conditions to move to the stop idling.

    This might be the case "INHIBIT" that is connected to the vehicle body directly to the negative terminal of the battery by Extra Grounding Wire.

    - Reference information -
    It is displayed as "INHIBITED" in the following case.

  • 12V battery has deteriorated
  • Internal resistance is large (conditions vary by vehicle)

    4R_FI_CAN_ISINFBATCH

    PARAMETER SPECIFICATION

    Idle Stop Inhibit (Battery Charging) :

    (NORMAL / INHIBITED)

    If a Battery is in the status in which an Idle Stop is possible, "NORMAL" is displayed.

    If it is in the status that a Battery needs charging and the Idle Stop is prohibited, "INHIBITED" is displayed.

    Before stopping the vehicle,
    ECU performs a permission decision to the idling stop.
    When it is displayed as "normal", that vehicle can migrate to stop idling state.
    However, this is one of the conditions to move to the stop idling.

    - Reference information -
    It is displayed as "INHIBITED" in the following case.

  • The State of Charge of the 12V battery is low (conditions vary by vehicle)

    4R_FI_CAN_ISINFTM

    PARAMETER SPECIFICATION

    Idle Stop Inhibit (AT/CVT: Precondition) :

    (NORMAL / INHIBITED)

    If the Idle Stop is possible, the signal from AT/CVT Unit is displayed, "NORMAL".

    If the Idle Stop is prohibited by the signal from AT/CVT Unit, it is displayed, "INHIBITED".

    Before stopping the vehicle,
    ECU performs a permission decision to the idling stop.
    When it is displayed as "normal", that vehicle can migrate to stop idling state.
    However, this is one of the conditions to move to the stop idling.

    This parameter does not change unless vehicle move once.

    - Reference information -
    It is displayed as "INHIBITED" in the following case.

  • Out of range the CVT oil temperature (conditions vary by vehicle)
  • Ratio of the CVT is not the Lo
  • Electric oil pump is during protection control
  • The shift position is other than D range

    4R_FI_CAN_ISINFTMTRG

    PARAMETER SPECIFICATION

    IDLE STOP INHIBIT(AT/CVT: Transition Condition) :

    (NORMAL / INHIBITED)

    If the Idle Stop is possible, the signal from AT/CVT UNIT is displayed, "NORMAL".

    If the Idle Stop is prohibited by the signal from AT/CVT UNIT, it is displayed, "INHIBITED".

    After stopping the vehicle,
    ECU performs a permission decision to the idling stop.
    When it is displayed as "normal", that vehicle can migrate to stop idling state.
    However, this is one of the conditions to move to the stop idling.

    - Reference information -
    It is displayed as "INHIBITED" in the following case.

  • The idling stop disabled state due to the failure of the electric oil pump
  • Vehicle speed is input to the ECU during check

    4R_FI_CAN_ISINFSLOPE

    PARAMETER SPECIFICATION

    Idle Stop Inhibit (Inclined State) :

    (NORMAL / INHIBITED)

    If a Vehicle is in the inclined status in which an Idle Stop is possible, "NORMAL" is displayed.

    If a Vehicle is in the inclined status in which an Idle Stop is prohibited, "INHIBITED" is displayed.

    Before stopping the vehicle,
    ECU performs a permission decision to the idling stop.
    When it is displayed as "normal", that vehicle can migrate to stop idling state.
    However, this is one of the conditions to move to the stop idling.

    - Reference information -
    It is displayed as "INHIBITED" in the following case.

  • State where the vehicle is inclined (pitching)

    4R_FI_CAN_ISINFSTB

    PARAMETER SPECIFICATION

    Idle Stop Inhibit (Precondition) :

    (NORMAL / INHIBITED)

    If a Vehicle is in the status in which an Idle Stop is possible, "NORMAL" is displayed.

    If a Vehicle is in the status in which an Idle Stop is prohibited, "INHIBITED" is displayed.

    Before stopping the vehicle,
    ECU performs a permission decision to the idling stop.
    When it is displayed as "normal", that vehicle can migrate to stop idling state.
    This is a parameter that can be confirmed that the "Precondition" of idling stop is satisfied.

    - Reference information -
    It is displayed as "INHIBITED" in the following case.

  • Idling-stop prohibition Switch is ON (If equipped the ECON SW, in that case is ECON is OFF)
  • Hood is open
  • Out of range the engine coolant temperature (conditions vary by vehicle)
  • Out of range the starter motor number of starts.
  • Not complete the Idle Learn
  • State where the vehicle is inclined (pitching)
  • The idling stop is inhibited by 12V battery
  • The idling stop is inhibited by HVAC
  • The idling stop is inhibited by AT/CVT: Precondition
  • The idling stop is inhibited by PCU
  • The idling stop is inhibited by negative pressure of brake
  • The idling stop is inhibited by DC-DC converter

    4R_FI_CAN_ISINFTRG

    PARAMETER SPECIFICATION

    Idle Stop Inhibit (Operating Condition) :

    (NORMAL / INHIBITED)

    If a Vehicle is in the Operating status in which an Idle Stop is possible, "NORMAL" is displayed.

    If a Vehicle is in the Operating status in which an Idle Stop is prohibited, "INHIBITED" is displayed.

    After stopping the vehicle,
    ECU performs a permission decision to the idling stop.
    When it is displayed as "normal", that vehicle can migrate to stop idling state.
    However, this is one of the conditions to move to the stop idling.

    - Reference information -
    It is displayed as "INHIBITED" in the following case.

  • Brake pedal is not depressed
  • Accelerator pedal is depressed
  • Lack of fluid pressure in the brake master cylinder
  • Vehicle speed is input to the ECU
  • EPSduring operation
  • VSA/ABS during operation
  • The idling stop is inhibited by AT/CVT: Transition Condition

    4R_FI_CAN_ISINFRUN

    PARAMETER SPECIFICATION

    Idle Stop Inhibit (Driving History) :

    (NORMAL / INHIBITED)

    If a Vehicle is in the status in which an Idle Stop is possible, "NORMAL" is displayed.

    If a Vehicle is in the status in which an Idle Stop is prohibited, "INHIBITED" is displayed.

    Before stopping the vehicle,
    ECU performs a permission decision to the idling stop.
    When it is displayed as "normal", that vehicle can migrate to stop idling state.
    However, this is one of the conditions to move to the stop idling.

    - Reference information -
    It is displayed as "INHIBITED" in the following case.

  • Engine running
  • The shift position is other than D range
  • Not traveling at a constant speed (conditions vary by vehicle)
  • Not traveling at a constant time (conditions vary by vehicle)

    4R_FI_CAN_ISINHBOCV

    PARAMETER SPECIFICATION


    IDLE STOP INHIBIT (LOW BATTERY OCV) :
    Idle Stop Inhibit (Low Battery OCV)
    (NORMAL / INHIBITED)

    If 12V battery charging status is enough for Idle Stop operation, this parameter will be displayed "NORMAL".

    If 12V battery charging status is not enough for Idle Stop operation, this parameter will be displayed "INHIBITED".

    ECM/PCM checks the battery is whether charging or discharging when ACG is charging low voltage (for example, 12.5V) level.
    ECM/PCM will understand the battery does not have enough power for idle stop operation if the status is charging. Then, this parameter will be displayed "INHIBITED".

    Before stopping the vehicle,
    ECU performs a permission decision to the idling stop.
    When it is displayed as "normal", that vehicle can migrate to stop idling state.
    However, this is one of the conditions to move to the stop idling.

    - Reference information -
    It is displayed as "INHIBITED" in the following case.

  • If the 12V battery is charged when the ACG is generated by a low voltage(for example: about 12.5V)
  • 4R_FI_CAN_ISINHDODR

    PARAMETER SPECIFICATION

    Idle Stop Inhibit (Low Battery Voltage) :

    (NORMAL / INHIBITED)

    If the Idle Stop is possible, this parameter will show "NORMAL".

    If the Idle Stop is prohibited because FI ECU judges 12V battery has not been recovered from low voltage, this parameter will show, "INHIBITED".
    Then, please see shop manual for your next action.

    Before stopping the vehicle,
    ECU performs a permission decision to the idling stop.
    When it is displayed as "normal", that vehicle can migrate to stop idling state.
    However, this is one of the conditions to move to the stop idling.

    - Reference information -
    It is displayed as "INHIBITED" in the following case.

  • Voltage of 12V battery is low (conditions vary by vehicle)
  • It is not possible to recover from the state voltage of 12V battery is low (conditions vary by vehicle)

    4R_FI_CAN_ISINHUCAP

    PARAMETER SPECIFICATION

    Idle Stop Inhibit (EDLC) :

    (NORMAL / INHIBITED)

    If the Idle Stop is possible, this parameter will show "NORMAL".

    If the Idle Stop is prohibited by EDLC(Electric Double-Layer Capacitor), this parameter will show, "INHIBITED".
    Then, please see shop manual for your next action.

    Before stopping the vehicle,
    ECU performs a permission decision to the idling stop.
    When it is displayed as "normal", that vehicle can migrate to stop idling state.
    However, this is one of the conditions to move to the stop idling.

    - Reference information -
    It is displayed as "INHIBITED" in the following case.

  • ELDC system is abnormal (conditions vary by vehicle)

    4R_FI_CAN_ISINHHDOP

    PARAMETER SPECIFICATION

    Idle Stop Inhibit (Hood Open History) :

    (NORMAL / INHIBITED)

    If the Idle Stop is possible, this parameter will show "NORMAL".

    If the Idle Stop is prohibited when the vehicle detected hood switch was ON in this D/C(Driving Cycle), this parameter will show, "INHIBITED".
    Then, please see shop manual for your next action.

    Before stopping the vehicle,
    ECU performs a permission decision to the idling stop.
    When it is displayed as "normal", that vehicle can migrate to stop idling state.
    However, this is one of the conditions to move to the stop idling.

    - Reference information -
    It is displayed as "INHIBITED" in the following case.

  • Hood is open to driving during the current driving cycle (conditions vary by vehicle)
  • Hood switch has failed or communication error

    4R_FI_CAN_ISINFVSP

    PARAMETER SPECIFICATION

    Idle Stop Inhibit (Vehicle Speed) :

    (NORMAL / INHIBITED)

    If a Vehicle Speed is in the status in which an Idle Stop is possible, "NORMAL" is displayed.

    If it is in the status that a Vehicle Speed and the Idle Stop is prohibited, "INHIBITED" is displayed.

    4R_FI_CAN_ISINFECT

    PARAMETER SPECIFICATION

    Idle Stop Inhibit (Engine Coolant Temperature) :

    (NORMAL / INHIBITED)

    If an Engine Coolant Temperature is in the status in which an Idle Stop is possible, "NORMAL" is displayed.

    If it is in the status that an Engine Coolant Temperature and the Idle Stop is prohibited, "INHIBITED" is displayed.

    4R_FI_CAN_ISINFPRK

    PARAMETER SPECIFICATION

    Idle Stop Inhibit (Parking Process) :

    (NORMAL / INHIBITED)

    It becomes the outside of the condition of Parking Process, and if it is in the status in which an idle stop is possible, "NORMAL" is displayed.

    A vehicle detects in the condition of Parking Process, and if it is in the status that the idle stop is prohibited, "INHIBITED" is displayed.

    4R_FI_CAN_ISINFLNGCR

    PARAMETER SPECIFICATION

    Idle Stop Inhibit (Long Cranking) :

    (NORMAL / INHIBITED)

    It becomes the outside of the condition of Long Cranking, and if it is in the status in which an idle stop is possible, "NORMAL" is displayed.

    A vehicle detects in the condition of Long Cranking, and if it is in the status that the idle stop is prohibited, "INHIBITED" is displayed.

    4R_FI_CAN_ISINFNUMST

    PARAMETER SPECIFICATION

    Idle Stop Inhibit (Maximum Number of Starter Counter) :

    (NORMAL / INHIBITED)

    It becomes the outside of the condition of Maximum Number of Starter Counter, and if it is in the status in which an idle stop is possible, "NORMAL" is displayed.

    A vehicle detects in the condition of Maximum Number of Starter Counter, and if it is in the status that the idle stop is prohibited, "INHIBITED" is displayed.

    4R_FI_CAN_NPOK

    PARAMETER SPECIFICATION

    NEUTRAL POSITION SENSOR STATUS :

    (NOT NEUTRAL / NEUTRAL)

    If the gear is shifted to a NEUTRAL POSITION, the parameter becomes "NEUTRAL".

    4R_FI_CAN_NPS2

    PARAMETER SPECIFICATION


    NEUTRAL POSITION SENSOR 2:
    Neutral Position Sensor 2
    (V)

    Input voltage of neutral position sensor 2.

    4R_FI_CAN_ELOAD

    PARAMETER SPECIFICATION


    ELD(Electrical Load Detector) (ELECTRIC LOAD VALUE) :

    (A)

    It detects the electric load amount used via the vehicle from the current flow of the main power harness.

    4R_FI_CAN_IPBAT

    PARAMETER SPECIFICATION


    BATTERY CURRENT (BATTERY SENSOR):
    Battery Current (Battery Sensor)

    The battery current from battery sensor.

    In charging at positive side.

    Battery current (charge at positive) from battery sensor.

    (A)

    4R_FI_CAN_VTCABSAENAN

    PARAMETER SPECIFICATION

    VTC SYSTEM ACTUAL CAM SHAFT ADVANCE ANGLE :

    (Deg / °)

    4R_FI_CAN_VTCABSAENAN_OBS

    PARAMETER SPECIFICATION

    VTC SYSTEM ACTUAL CAM SHAFT ADVANCE ANGLE

    (Deg / °)

    Valid data range & sampling interval

    This On Board Snapshot parameter is available only following range and sampling interval.

    -10 to 0 (sec): 0.2 sec sampling

    4R_FI_CAN_VTCCMDENAN

    PARAMETER SPECIFICATION

    CMPCTRL CMD(HI RES)

    VTC SYSTEM TARGET CAM SHAFT ADVANCE ANGLE :

    (Deg / °)

    4R_FI_CAN_DISTRVCT

    PARAMETER SPECIFICATION

    DISTANCE TRAVELED (CITY) :

    (m /km /mile)

    4R_FI_CAN_DISTRVHW

    PARAMETER SPECIFICATION

    DISTANCE TRAVELED (HIGHWAY) :

    (m /km /mile)

    4R_FI_CAN_UGASSUMST

    PARAMETER SPECIFICATION

    FUEL CONSUMPTION (STOPPING: IDLING CONDITION STATUS OR IDLING STOP STATUS :

    (cc)

    4R_FI_CAN_UGASSUMCT

    PARAMETER SPECIFICATION

    FUEL CONSUMPTION (CITY) :

    (cc)

    4R_FI_CAN_UGASSUMHW

    PARAMETER SPECIFICATION

    FUEL CONSUMPTION (HIGHWAY) :

    (cc)

    4R_FI_CAN_RUNTMST

    PARAMETER SPECIFICATION

    INTEGRATED VALUE OF TIME (STOPPING: IDLING CONDITION STATUS OR IDLING STOP STATUS):

    (sec)

    4R_FI_CAN_RUNTMCT

    PARAMETER SPECIFICATION

    INTEGRATED VALUE OF ENGINE RUN TIME (CITY) :

    (sec)

    4R_FI_CAN_RUNTMHW

    PARAMETER SPECIFICATION

    INTEGRATED VALUE OF ENGINE RUN TIME (HIGHWAY) :

    (sec)

    4R_FI_CAN_DISTRVCTE

    PARAMETER SPECIFICATION

    DISTANCE TRAVELED UNDER ECON CONTROL (CITY) :

    (m /km /mile)

    4R_FI_CAN_DISTRVHWE

    PARAMETER SPECIFICATION

    DISTANCE TRAVELED UNDER ECON CONTROL (HIGHWAY) :

    (m /km /mile)

    4R_FI_CAN_UGASSUMCTE

    PARAMETER SPECIFICATION

    FUEL CONSUMPTION UNDER ECON CONTROL (CITY) :

    (cc)

    4R_FI_CAN_UGASSUMHWE

    PARAMETER SPECIFICATION

    FUEL CONSUMPTION UNDER ECON CONTROL (HIGHWAY) :

    (cc)

    4R_FI_CAN_RUNTMCTE

    PARAMETER SPECIFICATION

    INTEGRATED VALUE OF ENGINE RUN TIME UNDER ECON CONTROL (CITY) :

    (sec)

    4R_FI_CAN_RUNTMHWE

    PARAMETER SPECIFICATION

    INTEGRATED VALUE OF ENGINE RUN TIME UNDER ECON CONTROL (HIGHWAY) :

    (sec)

    4R_FI_CAN_TITRIP

    PARAMETER SPECIFICATION

    INTEGRATED VALUE OF FUEL CONSUMPTION :

    (cc)

    4R_FI_CAN_CDC90GDACT

    PARAMETER SPECIFICATION

    AFTER FUELING DRIVING CYCLE #90G :

    4R_FI_CAN_CDC90GOK

    PARAMETER SPECIFICATION

    AFTER FUELING DRIVING CYCLE #90G :

    4R_FI_CAN_CDC90HDACT

    PARAMETER SPECIFICATION

    AFTER FUELING DRIVING CYCLE #90H :

    4R_FI_CAN_CDC90HOK

    PARAMETER SPECIFICATION

    AFTER FUELING DRIVING CYCLE #90H :

    CNGSTATUS_FOR_FICAN

    PARAMETER SPECIFICATION

    BI-FUEL SYSTEM (CNG) :

    CNG/Petrol

    4R_FI_CAN_DC2CSTFI

    PARAMETER SPECIFICATION

    DC-DC CONVERTER INFORMATION :

    "1" indicates CST output

    4R_FI_CAN_DACGFW

    PARAMETER SPECIFICATION

    ENTRY OF ACGF DUTY OUTPUTS VALUE:

    % (1LSB = 0.01%)

    4R_FI_CAN_VSO2HTW

    PARAMETER SPECIFICATION

    SECONDARY O2 OUTPUTS HEATER VOLTAGE VALUE:

    V (1V-318.99512V )

    4R_FI_CAN_NLBSH

    PARAMETER SPECIFICATION

    KNOCKING SIGNAL INPUT WHICH WAS PROCESSED:

    V (0-5V)

    4R_FI_CAN_VBINJPHY

    PARAMETER SPECIFICATION

    DOWNSTREAM VOLTAGE OF THE INJECTOR RELAY:

    V (0-5V)

    4R_FI_CAN_PFDI

    PARAMETER SPECIFICATION

    FUEL PRESSURE CONVERTED FROM PF SENSOR:
    Fuel Pressure Converted From Sensor Voltage

    (V)

    4R_FI_CAN_VCMCDACT

    PARAMETER SPECIFICATION

    ROCKER ARM OIL PRESSURE SWITCH B (BANK 1)
    Input from VCM oil pressure switch.

    (ON/OFF)

    4R_FI_CAN_VTMB1

    PARAMETER SPECIFICATION

    ROCKER ARM OIL PRESSURE SWITCH A (BANK 1)
    The same definition as VTM except VTEC oil pressure switch bank 1 for 2-bank controlled engine.

    (ON/OFF)

    4R_FI_CAN_VTMB2

    PARAMETER SPECIFICATION

    ROCKER ARM OIL PRESSURE SWITCH A (BANK 2)
    The same definition as VTM except VTEC oil pressure switch bank 2 for 2-bank controlled engine.

    (ON/OFF)

    4R_FI_CAN_RVLVOPN

    PARAMETER SPECIFICATION

    RELIEF VALVE
    Judgement information on the relief valve of the high-pressure pump.

    (Open/Close)

    4R_FI_CAN_RVLVOPN_OBS

    PARAMETER SPECIFICATION

    RELIEF VALVE
    Judgement information on the relief valve of the high-pressure pump.

    (Open/Close)

    Valid data range & sampling interval

    This On Board Snapshot parameter is available only following range and sampling interval.

    -15 to 0 (sec): 0.5 sec sampling

    4R_FI_CAN_PFDIO

    PARAMETER SPECIFICATION

    FUEL PRESSURE DIRECT INJECTON SYSTEM
    Target fuel pressure which PCM calculated by the direct injection system.

    (kPa)(MPa)(Kgf/cm2)(psi) Unit Conversion Type: Fuel Pressure

    4R_FI_CAN_PFDIO_OBS

    PARAMETER SPECIFICATION

    FUEL PRESSURE DIRECT INJECTON SYSTEM
    Target fuel pressure which PCM calculated by the direct injection system.

    (kPa)(MPa)(Kgf/cm2)(psi) Unit Conversion Type: Fuel Pressure

    Valid data range & sampling interval

    This On Board Snapshot parameter is available only following range and sampling interval.

    -10 to 0 (sec): 0.1,0.2sec sampling

    -15 to 0 (sec): 0.1,0.2sec sampling

    4R_FI_CAN_PFDIREL

    PARAMETER SPECIFICATION

    FUEL PRESSURE CONVERTED FROM PF SENSOR
    Fuel pressure converted from PF sensor input by the direct injection system.

    (kPa)(MPa)(Kgf/cm2)(psi) Unit Conversion Type: Fuel Pressure

    4R_FI_CAN_PFDIREL_OBS

    PARAMETER SPECIFICATION

    FUEL PRESSURE CONVERTED FROM PF SENSOR
    Fuel pressure converted from PF sensor input by the direct injection system.

    (kPa)(MPa)(Kgf/cm2)(psi) Unit Conversion Type: Fuel Pressure

    Valid data range & sampling interval

    This On Board Snapshot parameter is available only following range and sampling interval.

    -10 to 0 (sec): 0.1,0.2sec sampling

    -15 to 0 (sec): 0.1,0.2sec sampling

    4R_FI_CAN_VTSB2

    PARAMETER SPECIFICATION

    VTS EXCEPT VTEC SW (BANK2)
    VTS Except VTEC Oil Pressure Switch(BANK2)

    (ON/OFF)

    4R_FI_CAN_VTSB1

    PARAMETER SPECIFICATION

    VTS EXCEPT VTEC SW (BANK1)
    VTS Except VTEC Oil Pressure Switch(BANK1)

    (ON/OFF)

    4R_FI_CAN_VTS-B1_OBS

    PARAMETER SPECIFICATION


    ROCKER ARM OIL CONTROL SOLENOID A (BANK 1)
    Rocker Arm Oil Control Solenoid B1
    (ON/OFF)

    The ECM opens the solenoid valve to change the actuation of engine valve timing and lift to improve performance.
    The change point depends on the engine load conditions.


    Valid data range & sampling interval
    This On Board Snapshot parameter is available only following range and sampling interval.
    -15 to 0 (sec): 1.0 sec sampling

    Regards to On-Board Snapshot after 12MY, both the value outside of the recording length and the value between recording points shall be shown as "***".

    4R_FI_CAN_VCMCDACT_OBS

    PARAMETER SPECIFICATION

    ROCKER ARM OIL PRESSURE SWITCH B (BANK 1)

    (ON/OFF)

    Valid data range & sampling interval
    This On Board Snapshot parameter is available only following range and sampling interval.
    -15 to 0 (sec): 1.0 sec sampling

    4R_FI_CAN_DSTODO_OBS

    PARAMETER SPECIFICATION

    TOTAL MILEAGE

    (km/mile)

    This value is stored in the PGM-FI ECU and is calculated from kilometers to miles.
    Therefore, this value may not match that of the odometer.

    Valid data range & sampling interval
    This On Board Snapshot parameter is available only following range and sampling interval.
    0 sec(Single shot record)

    4R_FI_CAN_TOUT4_OBS

    PARAMETER SPECIFICATION


    INJECTOR No4:
    Injector

    - This status indicates that the ECU transmits the determined injection amount to the injector.

    - The ECU determines the optimum injection amount depending on the engine operating conditions using the signals from all the sensors, actuators, relays, and valves.

    - The injector is a solenoid valve which supplies the optimum amount of fuel depending on the engine operating conditions. The pressure-adjusted fuel is supplied to the injector where it is measured and injected into the intake manifold with the minimum valve opening time. This enables the optimum fuel supply. In addition, as the engine operation range changes from idling to medium speed, and finally to the top speed, it requires the instantaneous measurement and injection depending on the situation. For this reason, the injector is a resistor-integrated type with improved response.

    Valid data range & sampling interval
    This On Board Snapshot parameter is available only following range and sampling interval.
    -10 to 0 (sec): 0.1 sec sampling

    4R_FI_CAN_KEVACTB2_OBS

    PARAMETER SPECIFICATION


    PURGE CORRECTION FACTOR (FOR BANK2):
    The rate with supplied fuel quantity as the vapor via PCS of necessary fuel.(For Bank2)

    All is catered for by the vapor. (The necessary fuel quantity:1.0)

    Fuel correction to canister purging.

    Valid data range & sampling interval
    This On Board Snapshot parameter is available only following range and sampling interval.
    -10 to 0 (sec): 0.1 sec sampling

    4R_FI_CAN_BSSNVM

    PARAMETER SPECIFICATION


    NONVOLATILE MEMORY INFO (BATTERY SENSOR):
    (NORMAL/ABNORMAL)

    Information of nonvolatile memory abnormal on battery sensor.

    4R_FI_CAN_EVTCZPEND

    PARAMETER SPECIFICATION


    VTC Slowest Angle Learning

    VTC Zero-Position Offset Calibration is complete.

    note:E-VTC learn is not complete when it does IG off
    (complete/not complete)

    4R_FI_CAN_EWPO

    PARAMETER SPECIFICATION


    TARGET SPEED OF ELECTRIC WATER PUMP

    1.Drive and Duty of EWP speed
    2.EWP speed(rpm)
    3.Duty(%)
    4.Hi-NG area
    5.Low NG area
    6.normal
    7.friction's big
    8.friction's little
    (rpm)

    4R_FI_CAN_EWPO_OBS

    PARAMETER SPECIFICATION

    TARGET SPEED OF ELECTRIC WATER PUMP

    (rpm)

    Valid data range & sampling interval
    This On Board Snapshot parameter is available only following range and sampling interval.
    -15 to 0 (sec): 1.0 sec sampling

    4R_FI_CAN_EWPREL

    PARAMETER SPECIFICATION


    SPEED OF ELECTRIC WATER PUMP

    1.Drive and Duty of EWP speed
    2.EWP speed(rpm)
    3.Duty(%)
    4.Hi-NG area
    5.Low NG area
    6.normal
    7.friction's big
    8.friction's little
    (rpm)

    4R_FI_CAN_EWPREL_OBS

    PARAMETER SPECIFICATION

    SPEED OF ELECTRIC WATER PUMP

    (rpm)

    Valid data range & sampling interval
    This On Board Snapshot parameter is available only following range and sampling interval.
    -15 to 0 (sec): 1.0 sec sampling

    4R_FI_CAN_PTANKSLD

    PARAMETER SPECIFICATION


    TANK INTERNAL PRESSURE
    Fuel tank pressure from fuel tank pressure sensor (used by Sealed Fuel Tank System)
    (mmHg)

    4R_FI_CAN_OPSENWARN

    PARAMETER SPECIFICATION


    METER WARNING:
    Output signal for Meter warning light judged based on the oil pressure sensor.
    (ON/OFF)

    4R_FI_CAN_PWFBHCU_OBS

    PARAMETER SPECIFICATION

    POWER CONSUMPTION OF HCU(Heater Control Unit)

    (W)

    Valid data range & sampling interval
    This On Board Snapshot parameter is available only following range and sampling interval.
    -15 to 0 (sec): 1.0 sec sampling
    -10 to 0 (sec): 0.1 sec sampling

    Regards to On-Board Snapshot after 12MY,both the value outside of the recording length and the value between recording points shall be shown as "***".

    4R_FI_CAN_PWFBHCU

    PARAMETER SPECIFICATION


    POWER CONSUMPTION OF HCU(Heater Control Unit)

    (W)

    4R_FI_CAN_PTANKSLD_OBS

    PARAMETER SPECIFICATION

    TANK INTERNAL PRESSURE

    (mmHg)

    Valid data range & sampling interval

    This On Board Snapshot parameter is available only following range and sampling interval.

    -1800 to -15 (sec): 5.0 sec sampling

    -15 to 0 (sec): 0.2 sec sampling

    4R_FI_CAN_PELCM_OBS

    PARAMETER SPECIFICATION

    ABSOLUTE PRESSURE OF ELCM PRESSURE SENSOR

    (mmHg)

    Valid data range & sampling interval

    This On Board Snapshot parameter is available only following range and sampling interval.

    -1800 to -15 (sec): 5.0 sec sampling

    -15 to 0 (sec): 0.2 sec sampling

    4R_FI_CAN_PELCM

    PARAMETER SPECIFICATION


    ABSOLUTE PRESSURE OF ELCM PRESSURE SENSOR

    (mmHg)

    4R_FI_CAN_HEVOPSTAT_OBS

    PARAMETER SPECIFICATION

    VEHICLE OPERATION STATUS

    Valid data range & sampling interval

    This On Board Snapshot parameter is available only following range and sampling interval.

    -600 to -15 (sec): 5.0 sec sampling

    -10 to 0 (sec): 0.2 sec sampling

    4R_FI_CAN_HEVOPSTAT

    PARAMETER SPECIFICATION


    VEHICLE OPERATION STATUS

    4R_FI_CAN_NEOBJ_OBS

    PARAMETER SPECIFICATION

    TARGET ENGINE SPEED OUTPUT

    (RPM)

    Valid data range & sampling interval

    This On Board Snapshot parameter is available only following range and sampling interval.

    -10 to 0 (sec): 0.2 sec sampling

    4R_FI_CAN_NEOBJ

    PARAMETER SPECIFICATION


    TARGET ENGINE SPEED OUTPUT

    (RPM)

    4R_FI_CAN_APP_OBS

    PARAMETER SPECIFICATION

    APP SENSOR

    (%)

    Valid data range & sampling interval

    This On Board Snapshot parameter is available only following range and sampling interval.

    -10 to 0 (sec): 0.2 sec sampling

    4R_FI_CAN_APP

    PARAMETER SPECIFICATION


    APP SENSOR

    (%)

    4R_FI_CAN_RELTHW_OBS

    PARAMETER SPECIFICATION

    THROTTLE VALVE

    (deg)

    Valid data range & sampling interval

    This On Board Snapshot parameter is available only following range and sampling interval.

    -10 to 0 (sec): 0.2 sec sampling

    4R_FI_CAN_RELTHW

    PARAMETER SPECIFICATION


    THROTTLE VALV

    (deg)

    4R_FI_CAN_CAN_LAMBDA

    PARAMETER SPECIFICATION


    AF LAMBDA:
    A/F Sensor Equivalence Ratio

    This indicates the equivalence ratio which is the current measured air/fuel ratio divided by the stoichiometric A/F ratio.

    4R_FI_CAN_PWBOBJECVT_OBS

    PARAMETER SPECIFICATION

    ECVT MODE TARGET BATTERY POWER

    (W)

    Valid data range & sampling interval

    This On Board Snapshot parameter is available only following range and sampling interval.

    -10 to 0 (sec): 0.2 sec sampling

    4R_FI_CAN_PWBOBJECVT

    PARAMETER SPECIFICATION


    ECVT MODE TARGET BATTERY POWER

    (W)

    4R_FI_CAN_PWBOBJLU_OBS

    PARAMETER SPECIFICATION

    O/D MODE TARGET BATTERY POWER

    (W)

    Valid data range & sampling interval

    This On Board Snapshot parameter is available only following range and sampling interval.

    -10 to 0 (sec): 0.2 sec sampling

    4R_FI_CAN_PWBOBJLU

    PARAMETER SPECIFICATION


    O/D MODE TARGET BATTERY POWER

    (W)

    4R_FI_CAN_BATPW_OBS

    PARAMETER SPECIFICATION

    BATTERY POWER

    (W)

    Valid data range & sampling interval

    This On Board Snapshot parameter is available only following range and sampling interval.

    -10 to 0 (sec): 0.2 sec sampling

    4R_FI_CAN_BATPW

    PARAMETER SPECIFICATION


    BATTERY POWER

    Actual electric power of the HEV battery terminal

    (W)

    4R_FI_CAN_TQECCMD_OBS

    PARAMETER SPECIFICATION

    CRANKSHAFT TARGET TORQUE

    (N_m)

    Valid data range & sampling interval

    This On Board Snapshot parameter is available only following range and sampling interval.

    -10 to 0 (sec): 0.2 sec sampling

    4R_FI_CAN_TQECCMD

    PARAMETER SPECIFICATION


    CRANKSHAFT TARGET TORQUE

    (N_m)

    4R_FI_CAN_TQMOTCMD_OBS

    PARAMETER SPECIFICATION

    TRACTION MOTOR TORQUE ORDER VALUE

    (N_m)

    Valid data range & sampling interval

    This On Board Snapshot parameter is available only following range and sampling interval.

    -10 to 0 (sec): 0.2 sec sampling

    4R_FI_CAN_TQMOTCMD

    PARAMETER SPECIFICATION


    TRACTION MOTOR TORQUE ORDER VALUE

    (N_m)

    4R_FI_CAN_TQGENCMD_OBS

    PARAMETER SPECIFICATION

    GENERATOR MOTOR TORQUE ORDER VALUE

    (N_m)

    Valid data range & sampling interval

    This On Board Snapshot parameter is available only following range and sampling interval.

    -10 to 0 (sec): 0.2 sec sampling

    4R_FI_CAN_TQGENCMD

    PARAMETER SPECIFICATION


    GENERATOR MOTOR TORQUE ORDER VALUE

    (N_m)

    4R_FI_CAN_PWEOBJ_OBS

    PARAMETER SPECIFICATION

    TARGET ENGINE OUTPUT VALUE

    (W)

    Valid data range & sampling interval

    This On Board Snapshot parameter is available only following range and sampling interval.

    -10 to 0 (sec): 0.2 sec sampling

    4R_FI_CAN_PWEOBJ

    PARAMETER SPECIFICATION


    TARGET ENGINE OUTPUT VALUE

    (W)

    4R_FI_CAN_TQCRKENG_OBS

    PARAMETER SPECIFICATION

    CRANKSHAFT ESTIMATED TORQUE

    (N_m)

    Valid data range & sampling interval

    This On Board Snapshot parameter is available only following range and sampling interval.

    -10 to 0 (sec): 0.2 sec sampling

    4R_FI_CAN_TQCRKENG

    PARAMETER SPECIFICATION


    CRANKSHAFT ESTIMATED TORQUE

    (N_m)

    4R_FI_CAN_DPCS2_OBS

    PARAMETER SPECIFICATION

    PURGE CONTROL SOLENOID (PCS2) DUTY

    (%)

    Valid data range & sampling interval

    This On Board Snapshot parameter is available only following range and sampling interval.

    -10 to 0 (sec): 0.2 sec sampling

    4R_FI_CAN_DPCS2

    PARAMETER SPECIFICATION


    PURGE CONTROL SOLENOID (PCS2) DUTY

    (%)

    4R_FI_CAN_ELCMSTATUS_OBS

    PARAMETER SPECIFICATION

    MODE STATUS OF ELCM LEAK DETECTION


    Valid data range & sampling interval
    This On Board Snapshot parameter is available only following range and sampling interval.
    -1800 to -15 (sec): 5.0 sec sampling
    -15 to 0 (sec): 1.0 sec sampling

    4R_FI_CAN_ELCMSTATUS

    PARAMETER SPECIFICATION


    MODE STATUS OF ELCM LEAK DETECTION

    4R_FI_CAN_DEWP_OBS

    PARAMETER SPECIFICATION

    DUTY DRIVE OF ELECTRIC WATER PUMP

    (%)

    Valid data range & sampling interval
    This On Board Snapshot parameter is available only following range and sampling interval.

    -15 to 0 (sec): 1.0 sec sampling

    4R_FI_CAN_DEWP

    PARAMETER SPECIFICATION


    DUTY DRIVE OF ELECTRIC WATER PUMP

    (%)

    4R_FI_CAN_HTRVLVSTS_OBS

    PARAMETER SPECIFICATION

    HTRVLVSTS
    (OPEN/CLOSE/OTHER/Undecided)

    The status of Three Way Valve for air conditioning system.
    This information is received through in-vehicle communication.

    Valid data range & sampling interval
    This On Board Snapshot parameter is available only following range and sampling interval.

    -15 to 0 (sec): 1.0 sec sampling

    4R_FI_CAN_HTRVLVSTS

    PARAMETER SPECIFICATION

    HTRVLVSTS
    (OPEN/CLOSE/OTHER/Undecided)

    The status of Three Way Valve for air conditioning system.
    This information is received through in-vehicle communication.

    4R_FI_CAN_GENPLSTDC_OBS

    PARAMETER SPECIFICATION

    1TDC GENERATOR MOTOR PULSE

    (TIME)

    Valid data range & sampling interval

    This On Board Snapshot parameter is available only following range and sampling interval.

    -15 to 0 (sec): 1.0 sec sampling

    4R_FI_CAN_GENPLSTDC

    PARAMETER SPECIFICATION


    1TDC GENERATOR MOTOR PULSE

    (TIME)

    4R_FI_CAN_INTASYSOK_OBS

    PARAMETER SPECIFICATION

    INTAKE TEMPERATURE WHEN SYSTEM START UP

    (degC)


    Valid data range & sampling interval
    This On Board Snapshot parameter is available only following range and sampling interval.
    0 (sec): Single shot

    Regards to On-Board Snapshot after 12MY, both the value outside of the recording length and the value between recording points shall be shown as "***".

    4R_FI_CAN_INTASYSOK

    PARAMETER SPECIFICATION


    INTAKE TEMPERATURE WHEN SYSTEM START UP

    (degC)

    4R_FI_CAN_INTAINI_OBS

    PARAMETER SPECIFICATION

    INTAKE TEMPERATURE OF FIRST TIME AFTER ENGINE START

    (degC)

    Valid data range & sampling interval
    This On Board Snapshot parameter is available only following range and sampling interval.
    0 (sec): Single shot

    Regards to On-Board Snapshot after 12MY, both the value outside of the recording length and the value between recording points shall be shown as "***".

    4R_FI_CAN_INTAINI

    PARAMETER SPECIFICATION


    INTAKE TEMPERATURE OF FIRST TIME AFTER ENGINE START

    (degC)

    4R_FI_CAN_INTAMIN_OBS

    PARAMETER SPECIFICATION

    INTAKE TEMPERATURE OF FIRST TIME AFTER ENGINE START(MIN)

    (degC)


    Valid data range & sampling interval
    This On Board Snapshot parameter is available only following range and sampling interval.
    0 (sec): Single shot

    Regards to On-Board Snapshot after 12MY, both the value outside of the recording length and the value between recording points shall be shown as "***".

    4R_FI_CAN_INTAMIN

    PARAMETER SPECIFICATION


    INTAKE TEMPERATURE OF FIRST TIME AFTER ENGINE START(MIN)

    (degC)

    4R_FI_CAN_INTAMAX_OBS

    PARAMETER SPECIFICATION

    INTAKE TEMPERATURE OF FIRST TIME AFTER ENGINE START(MAX)

    (degC)


    Valid data range & sampling interval
    This On Board Snapshot parameter is available only following range and sampling interval.
    0 (sec): Single shot

    Regards to On-Board Snapshot after 12MY, both the value outside of the recording length and the value between recording points shall be shown as "***".

    4R_FI_CAN_INTAMAX

    PARAMETER SPECIFICATION


    INTAKE TEMPERATURE OF FIRST TIME AFTER ENGINE START(MAX)

    (degC)

    4R_FI_CAN_HTRTW_OBS

    PARAMETER SPECIFICATION

    HEATER TEMPERATURE

    WATER TEMPERATURE OF THE HEATER CORE ENTRANCE (water temperature between the heating water heater and the heater core)

    (degC)


    Valid data range & sampling interval
    This On Board Snapshot parameter is available only following range and sampling interval.
    0 (sec): Single shot

    Regards to On-Board Snapshot after 12MY, both the value outside of the recording length and the value between recording points shall be shown as "***".

    4R_FI_CAN_HTRTW

    PARAMETER SPECIFICATION


    HEATER TEMPERATURE

    WATER TEMPERATURE OF THE HEATER CORE ENTRANCE (water temperature between the heating water heater and the heater core)

    (degC)

    4R_FI_CAN_EOFFTMR_OBS

    PARAMETER SPECIFICATION

    ACCUMLATION TIME OF ENGOINE ABEYANCE

    (sec)


    Valid data range & sampling interval
    This On Board Snapshot parameter is available only following range and sampling interval.
    0 (sec): Single shot

    Regards to On-Board Snapshot after 12MY, both the value outside of the recording length and the value between recording points shall be shown as "***".

    4R_FI_CAN_EOFFTMR

    PARAMETER SPECIFICATION


    ACCUMLATION TIME OF ENGOINE ABEYANCE

    (sec)

    4R_FI_CAN_PTRSNLMT

    PARAMETER SPECIFICATION


    Avoidance Control due to Resonance Between the Powertrain System

    4R_FI_CAN_FTCV

    PARAMETER SPECIFICATION

    FUEL VAPOR CONTAINMENT VALVE:
    Fuel Vapor Containment Valve

    (Open / Close)

    Command to "Return signal" of FTCV (Fuel Tank Closed Valve)

    4R_FI_CAN_CCV

    PARAMETER SPECIFICATION

    CCV TURNING ON ORDER VALUE OF ELCM:
    Command to CCV (Change Valve) of ELCM (Evap Leak Check Module)

    (Open / Close)

    4R_FI_CAN_ELCMPMP

    PARAMETER SPECIFICATION

    VACUUM PUMP TURNING ON ORDER VALUE OF ELCM

    Command to Vacuum Pump of ELCM (Evap Leak Check Module)

    (ON / OFF)

    4R_FI_CAN_LIDOPSW

    PARAMETER SPECIFICATION

    LID OPEN SWITCH

    LIDSW (Lid Open Switch) signal input

    (ON / OFF)

    4R_FI_CAN_LIDSOL

    PARAMETER SPECIFICATION

    LID OPEN SOLENOID VALUE

    Command to Lid Open Solenoid

    (ON / OFF)

    4R_FI_CAN_VTECSTAT

    PARAMETER SPECIFICATION

    VTEC CONTROL CHANGES TO Hi V/T

    VTEC changes to Hi V/T
    Indicates "ON" when VTEC changes to Hi V/T

    (ON / OFF)

    4R_FI_CAN_GENNG

    PARAMETER SPECIFICATION

    IMPOSSIBLE CONDITION OF POWER GENERATION

    Cannot be generated

    (ON / OFF)

    4R_FI_CAN_GENOK

    PARAMETER SPECIFICATION

    POSSIBLE CONDITION OF POWER GENERATION

    Can be generated

    (ON / OFF)

    4R_FI_CAN_GENSTL

    PARAMETER SPECIFICATION

    ENGINE STALL BY DETERIORATION OF POWER GENERATION

    Engine Stall by the Failure of Generation

    (ON / OFF)

    4R_FI_CAN_PTRSNEVLMP

    PARAMETER SPECIFICATION

    EVADES CONTINUATION OPERATION OF P/T VIBRATION

    Demand in EV Mode by limp-home Mode for Avoiding Resonance Between the Powertrain System

    (ON / OFF)

    4R_FI_CAN_HTRVLVFAIL

    PARAMETER SPECIFICATION

    AIRCON 3 STATE VALVE MALFUNCTION(meter - F-CAN)
    The Failure Information of Three Way Valve for air Conditioning System.

    (Open / Close)

    4R_FI_CAN_DHCU_OBS

    PARAMETER SPECIFICATION

    Output duty to HCU(Heater Control Unit)

    (%)

    Valid data range & sampling interval

    This On Board Snapshot parameter is available only following range and sampling interval.

    -15 to 0 (sec) : 0.1 sec sampling

    -10 to 0 (sec) : 0.2 sec sampling

    4R_FI_CAN_DHCU

    PARAMETER SPECIFICATION


    Output duty to HCU(Heater Control Unit)

    (%)

    4R_FI_CAN_KIGKNENAN_OBS

    PARAMETER SPECIFICATION

    Knock Sensor Retard Calculation Factor


    Valid data range & sampling interval
    This On Board Snapshot parameter is available only following range and sampling interval.
    -15 to 0 (sec) : 0.2 sec sampling
    -10 to 0 (sec) : 0.5 sec sampling

    4R_FI_CAN_KIGKNENAN

    PARAMETER SPECIFICATION


    Knock Sensor Retard Calculation Factor

    4R_FI_CAN_FFVHCUOK

    PARAMETER SPECIFICATION

    NORMAL JUDGMENT INFORMATION

    HCU(Heater Control Unit) has resulted 'PASS' in current driving cycle

    (NORMAL/ABNORMAL)

    4R_FI_CAN_LCHWKUP

    PARAMETER SPECIFICATION

    WAKEUP SIGNAL RECORD

    Wakeup signal history

    (ON / OFF)

    4R_FI_CAN_HEVSTBY

    PARAMETER SPECIFICATION

    HEV SYSTEM START-UP COMPLETE
    Indicates "ON" when HEV system is active

    (ON/OFF)

    4R_FI_CAN_LIDMSW

    PARAMETER SPECIFICATION

    LID OPEN CLOSE CNDITION
    Lid Open Solenoid

    (Open/Close)

    4R_FI_CAN_FTCV_OBS

    PARAMETER SPECIFICATION

    FUEL VAPOR CONTAINMENT VALVE:
    Fuel Vapor Containment Valve

    (Open/Close)

    Command to "Return signal" of FTCV (Fuel Tank Closed Valve)


    Valid data range & sampling interval
    This On Board Snapshot parameter is available only following range and sampling interval.
    -1800 to -15 (sec) : 5.0 sec sampling
    -15 to 0 (sec) : 1.0 sec sampling

    4R_FI_CAN_CCV_OBS

    PARAMETER SPECIFICATION

    CCV TURNING ON ORDER VALUE OF ELCM:
    Command to CCV (Change Valve) of ELCM (Evap Leak Check Module)

    (Open/Close)


    Valid data range & sampling interval
    This On Board Snapshot parameter is available only following range and sampling interval.
    -1800 to -15 (sec) : 5.0 sec sampling
    -15 to 0 (sec) : 1.0 sec sampling

    4R_FI_CAN_HTRVLVFAIL_OBS

    PARAMETER SPECIFICATION


    The Failure Information of Three Way Valve for air Conditioning System.

    (Open/Close)


    Valid data range & sampling interval
    This On Board Snapshot parameter is available only following range and sampling interval.
    0 (sec): Single shot

    Regards to On-Board Snapshot after 12MY, both the value outside of the recording length and the value between recording points shall be shown as "***".

    4R_FI_CAN_INTAPHY

    PARAMETER SPECIFICATION


    INTAKE AIR SENSOR
    (°C) (°F) (V)
    Unit Conversion Type: TEMPERATURE

    - The intake air temperature sensor is installed on the intake manifold. The sensor detects the intake air temperature change using the thermistor that changes its resistance value according to the temperature, and converts it into the signal voltage.

    - The structure and property of the resistance value are the same as those of the engine coolant temperature sensor, however, the thermistor wall is thinner and made of resin for better response.

    - Reference operating range (idle) -40°C - 215°C

    unit: voltage

    - air charge temperature sensor is installed in the intake manifold.
    The resistance value uses a changing thermistor in the temperature,
    and detects and changes the change of the intake-air temperature into the signal voltage.

    - operation standard value ( idle speed )-0V - 5V

    4R_FI_CAN_RFPEQUIPPED

    PARAMETER SPECIFICATION

    RFP(Reactive Force Pedal) Equipped Data
    The equipped information of RFP system.

    -This system supports accelerator pedal force operation.

    (Not equipped / Equipped)

    4R_FI_CAN_RFPCUSTOM

    PARAMETER SPECIFICATION

    RFP(Reactive Force Pedal) FORCED CUSTOMIZE
    The setting information of RFP system

    -This system supports accelerator pedal force operation.

    (LOW FORCE / HIGH FORCE / STANDARD)

    4R_FI_CAN_RFPFORCECOMMAND

    PARAMETER SPECIFICATION

    RFP(Reactive Force Pedal) FORCED COMMAND
    Command of Accelerator load and RFP forced

    -This system supports accelerator pedal force operation.

    (kg(f))

    4R_FI_CAN_RFPACT

    PARAMETER SPECIFICATION

    RFP(Reactive Force Pedal) FORCED CURRENT
    (Not Applying / Applying)

    Output of reactive force pedal
    This system supports accelerator pedal force operation.

    4R_FI_CAN_SPORTMODE

    PARAMETER SPECIFICATION

    SPORTS MODE PRESET Value
    (Normal mode / Sport mode)

    Sports mode doesn't let out reactive force pedal.
    This system supports accelerator pedal force operation.

    4R_FI_CAN_IDLBLC

    PARAMETER SPECIFICATION

    IDLING THROTTLE POSITION
    Idling throttle position block learn

    (OK / NG)

    4R_FI_CAN_KAFFC-B2

    PARAMETER SPECIFICATION


    LAF SENSOR LEARNED :
    LAF Sensor Lean Side Devition Learned (BANK2)
    Rawdata(0.0078/LSB)

    This parameter is learned correction factor of LAF sensor.
    This is used bank2 control for 2-bank controlled engine (e.g. V6 engine).

    4R_FI_CAN_KAFFC-B1

    PARAMETER SPECIFICATION


    LAF SENSOR LEAN SIDE DEVIATION LEARNED (BANK1) :
    LAF Sensor Lean Side Devition Learned (BANK1)
    Rawdata(0.0078/LSB)

    This parameter is learned correction factor of LAF sensor.
    This is used bank1 control for 2-bank controlled engine (e.g. V6 engine).

    4R_FI_CAN_KAFFC

    PARAMETER SPECIFICATION


    LAF SENSOR LEARNED CORRECTION FACTOR :
    LAF Sensor Learned Correction Factor

    This parameter is learned correction factor of LAF sensor.

    4R_FI_CAN_IGENAN

    PARAMETER SPECIFICATION


    SPARK ADVANCE (HI RES) :
    Spark Advance (HI RES)
    (deg)

    This is high resolution value about another parameter "SPARK ADVANCE".
    It is the advance angle of number 1 cylinder.
    For twin plug engine system, this parameter provides the spark advance of inlet side plug.

    4R_FI_CAN_KAFFC-B2_OBS

    PARAMETER SPECIFICATION


    LEARNED CORRECTION FACTOR OF LAF SENSOR (BANK2) :
    Learned Correction Factor Of LAF Sensor (BANK2)

    This parameter is learned correction factor of LAF sensor.
    This is used bank2 control for 2-bank controlled engine (e.g. V6 engine).


    Valid data range & sampling interval
    This On Board Snapshot parameter is available only following range and sampling interval.
    0 (sec): Single shot

    Regards to On-Board Snapshot after 12MY, both the value outside of the recording length and the value between recording points shall be shown as "***".

    4R_FI_CAN_LAMBDA-B1_OBS

    PARAMETER SPECIFICATION


    AF B1 LAMBDA
    EQUIVALENCE RATIO (BANK1)

    A/F Sensor BANK1 Equivalence Ratio

    This indicates the equivalence ratio which is the current measured air/fuel ratio divided by the stoichiometric A/F ratio.

    LAMBDA > 1 Lean
    LAMBDA < 1 Rich


    Valid data range & sampling interval
    This On Board Snapshot parameter is available only following range and sampling interval.
    -15 to -10 (sec): 0.2 sec sampling
    -10 to 0 (sec): 0.2 sec sampling

    Regards to On-Board Snapshot after 12MY, both the value outside of the recording length and the value between recording points shall be shown as "***".

    4R_FI_CAN_LAMBDA-B2_OBS

    PARAMETER SPECIFICATION


    AF B2 LAMBDA
    EQUIVALENCE RATIO (BANK2)

    A/F Sensor BANK2 Equivalence Ratio

    This indicates the equivalence ratio which is the current measured air/fuel ratio divided by the stoichiometric A/F ratio.

    LAMBDA > 1 Lean
    LAMBDA < 1 Rich


    Valid data range & sampling interval
    This On Board Snapshot parameter is available only following range and sampling interval.
    -15 to -10 (sec): 0.2 sec sampling
    -10 to 0 (sec): 0.2 sec sampling

    Regards to On-Board Snapshot after 12MY, both the value outside of the recording length and the value between recording points shall be shown as "***".

    4R_FI_CAN_INJHTRDUTY

    PARAMETER SPECIFICATION

    INJECTOR HEATER DUTY
    Injector Heater Duty
    (%)

    It indicates duty of fuel injector heaters.
    Duty means ratio about heater ON time in periodic time.

    4R_FI_CAN_INJTEMP

    PARAMETER SPECIFICATION

    FUEL INJECTOR HEATER TEMPERATURE:
    Fuel Injector Heater Temperature
    (degC)(degF)

    It indicates fuel injector heater temperature, calculated from heater voltage and current.

    4R_FI_CAN_TH-1_OBS

    PARAMETER SPECIFICATION


    TP SENSOR-A:
    Throttle Position Sensor A
    (V)

    A potentiometer connected to the throttle valve shaft.
    It indicates the actual voltage on the TP sensor A.


    Valid data range & sampling interval
    This On Board Snapshot parameter is available only following range and sampling interval.
    -15 to 0 (sec): 0.2 sec sampling

    Regards to On-Board Snapshot after 12MY, both the value outside of the recording length and the value between recording points shall be shown as "***".

    4R_FI_CAN_TH-2_OBS

    PARAMETER SPECIFICATION


    TP SENSOR-B:
    Throttle Position Sensor B
    (V)

    This sensor is a supplemental sensor.
    The ECM/PCM compares the voltage from throttle position sensor A and throttle position sensor B to detect failures.


    Valid data range & sampling interval
    This On Board Snapshot parameter is available only following range and sampling interval.
    -15 to 0 (sec): 0.2 sec sampling

    Regards to On-Board Snapshot after 12MY, both the value outside of the recording length and the value between recording points shall be shown as "***".

    4R_FI_CAN_ELCMPMP_OBS

    PARAMETER SPECIFICATION

    VACUUM PUMP TURNING ON ORDER VALUE OF ELCM

    Command to Vacuum Pump of ELCM (Evap Leak Check Module)

    (ON / OFF)


    Valid data range & sampling interval
    This On Board Snapshot parameter is available only following range and sampling interval.
    -1800 to -15 (sec) : 5.0 sec sampling
    -15 to 0 (sec) : 1.0 sec sampling

    4R_FI_CAN_DINJHT

    PARAMETER SPECIFICATION

    INJECTOR HEATER OUTPUT VALUE

    (%)

    4R_FI_CAN_PWINJHT

    PARAMETER SPECIFICATION

    INJECTOR HEATER POWER:
    Injecotr Heater Power
    (W)

    It indicates power to injector heater.
    If the power is 510W or more, this parameter will display 510W.

    4R_FI_CAN_TORQDSRD

    PARAMETER SPECIFICATION

    DESIRED ENGINE FLYWHEEL TORQUE
    Desired Engine Flyweel Torque
    (N_m)

    It indicates desired engine torque.

    4R_FI_CAN_TORQACT

    PARAMETER SPECIFICATION

    ACTUAL ENGINE FLYWHEEL TORQUE
    Actual Engine Flyweel Torque
    (N_m)

    It indicates actual engine torque which is estimated from airflow, fuel injection, spark timing etc.

    4R_FI_CAN_IGP

    PARAMETER SPECIFICATION

    IGP VOLTAGE:
    IGP Voltage
    (V)

    It indicates voltage level of IGP - FI Main relay output.

    4R_FI_CAN_KIGKNLONG

    PARAMETER SPECIFICATION

    LT KNOCK RETARD:
    Long Term Knock Retard
    (deg)

    It indicates long term average retard for all cylinders due to knocking.
    Negative value means spark is retarded.

    4R_FI_CAN_BLOWERV

    PARAMETER SPECIFICATION

    A/C BLOWER VOLTAGE:
    Air Conditioner Blower Voltage
    (V)

    It indicates voltage of A/C blower.
    0V will be displayed before FI ECU receive the data thru vehicle network.
    15V will be displayed if communication error is happened.

    PARSP_288_01_OBS

    PARAMETER SPECIFICATION


    APP SENSOR-A:
    Acceleration Pedal Position Sensor A
    (V)

    A potentiometer connected to the accelerator pedal cable.

    A: APP SENSOR A
    B: APP SENSOR B
    i : The depressed amount of the accelerator pedal


    Valid data range & sampling interval
    This On Board Snapshot parameter is available only following range and sampling interval.
    -15 to 0 (sec): 0.2 sec sampling

    Regards to On-Board Snapshot after 12MY, both the value outside of the recording length and the value between recording points shall be shown as "***".

    PARSP_289_01_OBS

    PARAMETER SPECIFICATION


    APP SENSOR-B:
    Acceleration Pedal Position Sensor B
    (V)

    A potentiometer connected to the accelerator pedal cable.
    This indicates half the voltage value of APP sensor A.

    A: APP SENSOR A
    B: APP SENSOR B
    i : The depressed amount of the accelerator pedal


    Valid data range & sampling interval
    This On Board Snapshot parameter is available only following range and sampling interval.
    -15 to 0 (sec): 0.2 sec sampling

    Regards to On-Board Snapshot after 12MY, both the value outside of the recording length and the value between recording points shall be shown as "***".

    4R_FI_CAN_IDLFBI_OBS

    PARAMETER SPECIFICATION


    IDLFBI:
    (Nm)

    This indicates item I of idling control.
    This is for engineering use.


    Valid data range & sampling interval
    This On Board Snapshot parameter is available only following range and sampling interval.
    -15 to 0 (sec): 0.2 sec sampling

    Regards to On-Board Snapshot after 12MY, both the value outside of the recording length and the value between recording points shall be shown as "***".

    4R_FI_CAN_IDLFBP_OBS

    PARAMETER SPECIFICATION


    IDLFBP:
    (Nm)

    This indicates item P of idling control.
    This is for engineering use.


    Valid data range & sampling interval
    This On Board Snapshot parameter is available only following range and sampling interval.
    -15 to 0 (sec): 0.2 sec sampling

    Regards to On-Board Snapshot after 12MY, both the value outside of the recording length and the value between recording points shall be shown as "***".

    4R_FI_CAN_AIRB_OBS

    PARAMETER SPECIFICATION


    AIRB:
    (kg/h)

    This indicates air volume of intake side.
    This is for engineering use.


    Valid data range & sampling interval
    This On Board Snapshot parameter is available only following range and sampling interval.
    -15 to 0 (sec): 0.2 sec sampling

    Regards to On-Board Snapshot after 12MY, both the value outside of the recording length and the value between recording points shall be shown as "***".

    4R_FI_CAN_FBSTTSB_OBS

    PARAMETER SPECIFICATION


    FBSTTSB:

    This indicates feedback control status.
    This is for engineering use.


    Valid data range & sampling interval
    This On Board Snapshot parameter is available only following range and sampling interval.
    -15 to 0 (sec): 0.2 sec sampling

    Regards to On-Board Snapshot after 12MY, both the value outside of the recording length and the value between recording points shall be shown as "***".

    4R_FI_CAN_LAFRB_OBS

    PARAMETER SPECIFICATION


    LAFRB:
    (Ohm)

    This indicates resistance of LAF sensor element.
    This is for engineering use.


    Valid data range & sampling interval
    This On Board Snapshot parameter is available only following range and sampling interval.
    -15 to 0 (sec): 1.0 sec sampling

    Regards to On-Board Snapshot after 12MY, both the value outside of the recording length and the value between recording points shall be shown as "***".

    4R_FI_CAN_ACGL_OBS

    PARAMETER SPECIFICATION


    ALT L SIGNAL:

    Alternator L Signal
    (LOW/HIGH)

    It indicates the status of L signal from alternator.
    When FI ECU detects alternator L signal from alternator, this parameter shows as "LOW".


    Valid data range & sampling interval
    This On Board Snapshot parameter is available only following range and sampling interval.
    -15 to 0 (sec): 0.2 sec sampling

    Regards to On-Board Snapshot after 12MY, both the value outside of the recording length and the value between recording points shall be shown as "***".

    4R_FI_CAN_ACGC_OBS

    PARAMETER SPECIFICATION


    ALT CTRL:
    ACG Control

    - The PGM-FI computer detects the electric power consumption signal, and calculates the charging and discharging balance by the generated electric power signal (ACGF) from ACG. Then, it outputs the control signal to ACGC to prevent over discharge, and controls the charging and discharging balance.

    - When the generated electric power decreases, the ON time of ACG generated electric power signal becomes longer. In addition, ACG control signal is 0V when 14.5V is output, and it is the battery voltage when 12.5V is output.

    - The battery charging voltage is controlled in either 12.5V-mode or 14.5V-mode depending on the electric load or other conditions.

    - The PGM-FI computer detects the electric power consumption signal, and calculates the charging and discharging balance by the generated electric power signal (ACGF) from ACG. Then, it outputs the control signal to ACGC to prevent over discharge, and controls the charging and discharging balance.

    - When the generated electric power decreases, the ON time of ACG generated electric power signal becomes longer. In addition, ACG control signal is 0V when 14.5V is output, and it is the battery voltage when 12.5V is
    output.

    Fig: ACG output signal
    Y: V
    X: Power generated
    i : ON
    ii: OFF
    iii: Reduce

    Fig: ACG control signal
    Y : V
    i : 14.5V
    ii : 12.5V


    Valid data range & sampling interval
    This On Board Snapshot parameter is available only following range and sampling interval.
    -15 to 0 (sec): 0.2 sec sampling

    Regards to On-Board Snapshot after 12MY, both the value outside of the recording length and the value between recording points shall be shown as "***".

    4R_FI_CAN_ENGLD_OBS

    PARAMETER SPECIFICATION


    ENGLD:
    (%)

    It indicates engine load.
    This is for engineering use.


    Valid data range & sampling interval
    This On Board Snapshot parameter is available only following range and sampling interval.
    -15 to 0 (sec): 0.2 sec sampling

    Regards to On-Board Snapshot after 12MY, both the value outside of the recording length and the value between recording points shall be shown as "***".

    4R_FI_CAN_KREFX_OBS

    PARAMETER SPECIFICATION


    KREFX:

    This indicates learned value for A/F in range of idling.
    This is for engineering use.


    Valid data range & sampling interval
    This On Board Snapshot parameter is available only following range and sampling interval.
    0 (sec): Single shot

    Regards to On-Board Snapshot after 12MY, both the value outside of the recording length and the value between recording points shall be shown as "***".

    4R_FI_CAN_FCDEC_OBS

    PARAMETER SPECIFICATION


    FUEL CUT DECEL :

    Fuel Cut Decel
    (ON/OFF)

    This parameter displays the status of the operation mode of the control module used to turn off the fuel injectors during certain deceleration conditions.


    Valid data range & sampling interval
    This On Board Snapshot parameter is available only following range and sampling interval.
    0 - 15 (sec): 1.0 sec sampling

    Regards to On-Board Snapshot after 12MY, both the value outside of the recording length and the value between recording points shall be shown as "***".

    4R_FI_CAN_CMF_OBS

    PARAMETER SPECIFICATION


    Miss Fire Counter :

    This parameter displays miss fire total counter in every engine 1000 rotations.


    Valid data range & sampling interval
    This On Board Snapshot parameter is available only following range and sampling interval.
    -15 - 0 (sec): 1.0 sec sampling

    Regards to On-Board Snapshot after 12MY, both the value outside of the recording length and the value between recording points shall be shown as "***".

    4R_FI_CAN_PTOBSMHTS_OBS

    PARAMETER SPECIFICATION


    HTS TRIGGER :
    Hard To Start Trigger:

    Pattern record of "Hard to Start".

    A : Long cranking has happened, but engine started
    B : Long cranking has happened, and engine did not started or gived up to start.
    C : Engine stalled after start

    Detail explanation of pattern A
    Pattern A of "Hard to Start" is as like below.

    Fig: Image of pattern A
    X: Time
    Y: Engine speed (rpm)
    W: 1.5 sec or more

    Detail explanation of pattern B
    Pattern B of "Hard to Start" is as like below.

    Fig: Image of pattern B
    X: Time
    Y: Engine speed (rpm)
    W: 1.5 sec or more

    Detail explanation of pattern C
    Pattern C of "Hard to Start" is as like below.

    Fig: Image of pattern B
    X: Time
    Y: Engine speed (rpm)
    Z: less 10 sec


    Valid data range & sampling interval
    This On Board Snapshot parameter is available only following range and sampling interval.
    0 (sec): single shot

    Regards to On-Board Snapshot after 12MY, both the value outside of the recording length and the value between recording points shall be shown as "***".

    4R_FI_CAN_PTOBSMHS_OBS

    PARAMETER SPECIFICATION


    PTOBSMHS :


    Valid data range & sampling interval
    This On Board Snapshot parameter is available only following range and sampling interval.
    0 (sec): single shot

    Regards to On-Board Snapshot after 12MY, both the value outside of the recording length and the value between recording points shall be shown as "***".

    4R_FI_CAN_TRGCD_OBS

    PARAMETER SPECIFICATION


    TRGCD :

    DTC trigged for onboard Snapshot
    Valid data range & sampling interval
    This On Board Snapshot parameter is available only following range and sampling interval.
    0 (sec): single shot

    Regards to On-Board Snapshot after 12MY, both the value outside of the recording length and the value between recording points shall be shown as "***".

    4R_FI_CAN_RDNSCD_OBS

    PARAMETER SPECIFICATION


    RDNSCD :

    Same value as SAE J1979 Service$01 PID$01 DATA-D.
    Valid data range & sampling interval
    This On Board Snapshot parameter is available only following range and sampling interval.
    0 (sec): single shot

    Regards to On-Board Snapshot after 12MY, both the value outside of the recording length and the value between recording points shall be shown as "***".

    4R_FI_CAN_TATF_OBS

    PARAMETER SPECIFICATION


    ATF/CVTF Temperature :Automatic Transmission or CVT Fluid Temperature
    (°C) (°F)

    The ATF/CVT temperature sensor is a thermistor type sensor whose resistance changes according to the change in ATF/CVT temperature.
    The PCM/ TCM sends a 5V standard voltage to the grounded sensor through a pull-up resistor.
    When the ATF/CVT temperature is low, the sensor resistance increases and the PCM/TCM detects a high signal voltage.
    As the ATF/CVT temperature rises, the sensor resistance decreases and the PCM/TCM detects a low signal voltage.

    A: Automatic Transmission Fluid Temperature Sensor
    B: Input Circuit
    C: Signal
    D: PCM/ TCM

    OPERATING RANGE
    -30°C - 140°C
    -22°F - 284°F
    4.77V - 0.28V


    Valid data range & sampling interval
    This On Board Snapshot parameter is available only following range and sampling interval.
    -15 - 0 (sec): 1.0 sec sampling

    Regards to On-Board Snapshot after 12MY, both the value outside of the recording length and the value between recording points shall be shown as "***".

    4R_FI_CAN_VTECSTAT_OBS

    PARAMETER SPECIFICATION


    VTEC CONTROL CHANGES TO Hi V/T:
    VTEC Control Changes to High Valve Timing
    (ON /OFF)

    This parameter will show "ON" when VTEC changes to Hi V/T.


    Valid data range & sampling interval
    This On Board Snapshot parameter is available only following range and sampling interval.
    -15 - 0 (sec): 1.0 sec sampling

    Regards to On-Board Snapshot after 12MY, both the value outside of the recording length and the value between recording points shall be shown as "***".

    4R_FI_CAN_CDRB86G

    PARAMETER SPECIFICATION

    INSUFFICIENT COOLANT TEMPERATURE

    Insufficient Coolant Temperature for Closed Loop Fuel Control Monitoring (#86G) Denominator.

    4R_FI_CAN_CRTMSW_OBS

    PARAMETER SPECIFICATION


    CLUTCH PEDAL POSITION SWITCH B:
    Clutch Pedal Position Switch B
    (OPEN/CLOSE)

    AT control unit send the open signal to PGM-FI unit when the clutch pedal is depressed and PGM-FI unit will cancel the auto cruse.

    Cruise control system cancellation request input from AT shift selector switches or MT gear lever. If you step on clutch pedal lightly,cruise control will be cancelled in few seconds.

    AT control unit will send this signal when the clutch pedal is depressed five seconds or more. This signal has five seconds delay to avoid the frequent cancel for auto cruse.


    Valid data range & sampling interval
    This On Board Snapshot parameter is available only following range and sampling interval.
    -15 - 0 (sec): 0.2 sec sampling

    Regards to On-Board Snapshot after 12MY, both the value outside of the recording length and the value between recording points shall be shown as "***".

    4R_FI_CAN_LIFT_OBS

    PARAMETER SPECIFICATION


    EGR valve position sensor (EGR VLS):
    EGR Lift Sensor

    (V)

    - The EGR control reduces NOX in the exhaust gas. It recirculates the exhaust gas into the intake manifold, and mix it into intake mixture to reduce the combustion temperature.

    (1) Activation

    - When the computer determines the recirculation amount of EGR, the EGR control SOL V is activated, and the intake manifold vacuum is applied to the diaphragm of the EGR valve, then, the valve connected to the diaphragm opens. As a result, the exhaust gas from the exhaust manifold flows into the intake manifold.

    - The EGR valve has the valve position sensor, and the computer detects the lift amount of the valve. Therefore, it controls the drive signal (ES) sent to the EGR control SOL V via the valve position sensor signal (EGRL) to obtain the required recirculation amount.

    (2) Control signal

    - The voltage of the EGR valve position sensor signal becomes higher according to the valve position. The voltage changes in proportion to the valve position. Therefore, when the valve position calculated by the computer is not obtained, the EGR control SOL V is activated to obtain it.

    - The drive signal (ES) of the EGR control SOL V is the duty signal. When the ON time is long, the vacuum inflow amount applied to the diaphragm of the EGR valve increases, and the lift amount of the EGR valve also increases.

    - The exhaust gas recirculation unit has the EGR valve with the valve position sensor. It feedbacks the actual lift amount to the ECU to compare it with the target lift amount in order to improve fuel economy and engine performance, and to reduce NOX level.

    The EGR valve is operated by the mixture vacuum, which consists of the vacuum that is controlled to the fixed value by the vacuum control valve, and the secondary air that is taken through the EGR control solenoid valve. In each operation range when the engine is cold, at idling, high speed, high load, and deceleration, the EGR operation is cancelled to secure the engine performance.

    <Operation> In the EGR operation range, when the ECU receives the signals from the sensors, it opens/closes the EGR control solenoid valve to obtain the memorized target lift amount, and controls the CLOSE time (duty time). When the EGR valve opens (lifts), the valve position sensor detects the opening amount (lift amount), and it is sent to the ECU. Based on this signal, the ECU controls the EGR valve to obtain the target lift amount.

    - Reference operating range (no lift) 0.95V - 1.50V

    Fig: Lift sensor signal
    Y: V

    Fig: EGR control sol. valve drive signal
    Y: V
    X: Time
    i: OFF
    ii: ON


    Valid data range & sampling interval
    This On Board Snapshot parameter is available only following range and sampling interval.
    -15 - 0 (sec): 0.5 sec sampling

    Regards to On-Board Snapshot after 12MY, both the value outside of the recording length and the value between recording points shall be shown as "***".

    4R_FI_CAN_PVO2

    PARAMETER SPECIFICATION


    PRIMARY O2 SENSOR:
    (V)

    A sensor that detects the amount of oxygen content in the exhaust gases Sensor 1 is closest to the engine.

    4R_FI_CAN_WIPERSPD

    PARAMETER SPECIFICATION


    FRONT WIPER SPEED:
    Front Wiper Speed
    (OFF/LOW/HIGH/NO DATA)

    It indicates wiper speed.
    This is used to estimate electric load.
    When ECU has not receive the signal before to start the communication, "NO DATA" will be shown.
    When ECU cannot receive the signal correctly by communication error, "NO DATA" will be shown.

    4R_FI_CAN_HLIGHTS

    PARAMETER SPECIFICATION


    FRONT LIGHTING STATUS:
    Front Lighting Status
    (OFF/SMALL/LOW/HIGH)

    It indicates the status of fron light.
    This is used to estimate electric load.

    4R_FI_CAN_INJHTRON

    PARAMETER SPECIFICATION


    INJECTOR HEATER ACTIVATION:
    Injector Heater Activation
    (OFF/ON)

    It indicates activation status for injector heater.
    When this device is working, this parameter will show "ON".

    4R_FI_CAN_RRDEFOG

    PARAMETER SPECIFICATION


    REAR DEFOG RELAY:
    Rear Defog Relay
    (OFF/ON)

    It indicates the status of rear defog relay.
    This is used to estimate electric load.

    4R_FI_CAN_FRDEICE

    PARAMETER SPECIFICATION


    FRONT DEICE:
    Front Deice
    (OFF/ON)

    It indicates the status of front deice.
    This is used to estimate electric load.

    4R_FI_CAN_KNRTD1

    PARAMETER SPECIFICATION


    KNOCK RETARD CYL 1:
    Knock Retard No.1 Cylinder
    (°)

    It indicates the requested IG retard angle calculated from knock sensor for No.1 cylinder.

    4R_FI_CAN_KNRTD2

    PARAMETER SPECIFICATION


    KNOCK RETARD CYL 2:
    Knock Retard No.2 Cylinder
    (°)

    It indicates the requested IG retard angle calculated from knock sensor for No.2 cylinder.

    4R_FI_CAN_KNRTD3

    PARAMETER SPECIFICATION


    KNOCK RETARD CYL 3:
    Knock Retard No.3 Cylinder
    (°)

    It indicates the requested IG retard angle calculated from knock sensor for No.3 cylinder.

    4R_FI_CAN_KNRTD4

    PARAMETER SPECIFICATION


    KNOCK RETARD CYL 4
    Knock Retard No.4 Cylinder
    (°)

    It indicates the requested IG retard angle calculated from knock sensor for No.4 cylinder.

    4R_FI_CAN_IEXCIT

    PARAMETER SPECIFICATION


    ACG EXCITATION CURRENT
    ACG Excitation Current
    (°)

    It indicates the excitation current for ACG.

    4R_FI_CAN_NTURB

    PARAMETER SPECIFICATION


    Torque Converter Turbine Speed
    (RPM)

    Torque Converter Turbine Speed displays the value of turbine speed sensor.
    This is CVT only.

    4R_FI_CAN_DPCSENAN_OBS

    PARAMETER SPECIFICATION


    EVAP PC DUTY (HI RES):
    evap PC DUTY (hi res)
    (%)

    Duty cycle of the Purge Control Solenoid.


    Valid data range & sampling interval
    This On Board Snapshot parameter is available only following range and sampling interval.
    -10 to 0 (sec): 0.1 or 0.2 sec sampling
    -15 to 0 (sec): 0.1 or 0.2 sec sampling

    Regards to On-Board Snapshot after 12MY, both the value outside of the recording length and the value between recording points shall be shown as "***".

    4R_FI_CAN_BKSWNC_OBS

    PARAMETER SPECIFICATION


    CRUISE BRAKE SW/IDLE STOP SW:
    Cruise Brake Switch/Idle Stop Switch
    (OPEN/CLOSE)

    It indicates the signal from "Cruise Brake Switch" or "Idle Stop Switch".
    This switch is normally closed.
    When brake pedal is released, this parameter will indicate CLOSE.

    NOTE: This parameter name is determined by which switch is supported.


    Valid data range & sampling interval
    This On Board Snapshot parameter is available only following range and sampling interval.
    -15 to 0 (sec): 1.0 sec sampling

    Regards to On-Board Snapshot after 12MY, both the value outside of the recording length and the value between recording points shall be shown as "***".

    4R_FI_CAN_PVO2_OBS

    PARAMETER SPECIFICATION


    PRIMARY O2 SENSOR:
    (V)

    A sensor that detects the amount of oxygen content in the exhaust gases Sensor 1 is closest to the engine.


    Valid data range & sampling interval
    This On Board Snapshot parameter is available only following range and sampling interval.
    -15 to 0 (sec): 0.2 sec sampling

    Regards to On-Board Snapshot after 12MY, both the value outside of the recording length and the value between recording points shall be shown as "***".

    4R_FI_CAN_NTURB_OBS

    PARAMETER SPECIFICATION


    Torque Converter Turbine Speed
    (RPM)

    Torque Converter Turbine Speed displays the value of turbine speed sensor.
    This is CVT only.


    Valid data range & sampling interval
    This On Board Snapshot parameter is available only following range and sampling interval.
    -15 to 0 (sec): 0.2 sec sampling

    Regards to On-Board Snapshot after 12MY, both the value outside of the recording length and the value between recording points shall be shown as "***".

    4R_FI_CAN_TORQDSRD_OBS

    PARAMETER SPECIFICATION

    DESIRED ENGINE FLYWHEEL TORQUE
    Desired Engine Flyweel Torque
    (N_m)

    It indicates desired engine torque.


    Valid data range & sampling interval
    This On Board Snapshot parameter is available only following range and sampling interval.
    -15 to 0 (sec): 1.0 sec sampling

    Regards to On-Board Snapshot after 12MY, both the value outside of the recording length and the value between recording points shall be shown as "***".

    4R_FI_CAN_TORQACT_OBS

    PARAMETER SPECIFICATION

    ACTUAL ENGINE FLYWHEEL TORQUE
    Actual Engine Flyweel Torque
    (N_m)

    It indicates actual engine torque which is estimated from airflow, fuel injection, spark timing etc.


    Valid data range & sampling interval
    This On Board Snapshot parameter is available only following range and sampling interval.
    -15 to 0 (sec): 1.0 sec sampling

    Regards to On-Board Snapshot after 12MY, both the value outside of the recording length and the value between recording points shall be shown as "***".

    4R_FI_CAN_INJHTRDUTY_OBS

    PARAMETER SPECIFICATION

    INJECTOR HEATER DUTY
    Injector Heater Duty
    (%)

    It indicates duty of fuel injector heaters.
    Duty means ratio about heater ON time in periodic time.


    Valid data range & sampling interval
    This On Board Snapshot parameter is available only following range and sampling interval.
    -15 to 0 (sec): 1.0 sec sampling

    Regards to On-Board Snapshot after 12MY, both the value outside of the recording length and the value between recording points shall be shown as "***".

    4R_FI_CAN_INJTEMP_OBS

    PARAMETER SPECIFICATION

    FUEL INJECTOR HEATER TEMPERATURE:
    Fuel Injector Heater Temperature
    (degC)(degF)

    It indicates fuel injector heater temperature, calculated from heater voltage and current.


    Valid data range & sampling interval
    This On Board Snapshot parameter is available only following range and sampling interval.
    -15 to 0 (sec): 1.0 sec sampling

    Regards to On-Board Snapshot after 12MY, both the value outside of the recording length and the value between recording points shall be shown as "***".

    4R_FI_CAN_BLOWERV_OBS

    PARAMETER SPECIFICATION

    A/C BLOWER VOLTAGE:
    Air Conditioner Blower Voltage
    (V)

    It indicates voltage of A/C blower.
    0V will be displayed before FI ECU receive the data thru vehicle network.
    15V will be displayed if communication error is happened.


    Valid data range & sampling interval
    This On Board Snapshot parameter is available only following range and sampling interval.
    -15 to 0 (sec): 1.0 sec sampling

    Regards to On-Board Snapshot after 12MY, both the value outside of the recording length and the value between recording points shall be shown as "***".

    4R_FI_CAN_WIPERSPD_OBS

    PARAMETER SPECIFICATION


    FRONT WIPER SPEED:
    Front Wiper Speed
    (OFF/LOW/HIGH/NO DATA)

    It indicates wiper speed.
    This is used to estimate electric load.
    When ECU has not receive the signal before to start the communication, "NO DATA" will be shown.
    When ECU cannot receive the signal correctly by communication error, "NO DATA" will be shown.


    Valid data range & sampling interval
    This On Board Snapshot parameter is available only following range and sampling interval.
    -15 to 0 (sec): 1.0 sec sampling

    Regards to On-Board Snapshot after 12MY, both the value outside of the recording length and the value between recording points shall be shown as "***".

    4R_FI_CAN_HLIGHTS_OBS

    PARAMETER SPECIFICATION


    FRONT LIGHTING STATUS:
    Front Lighting Status
    (OFF/SMALL/LOW/HIGH)

    It indicates the status of fron light.
    This is used to estimate electric load.


    Valid data range & sampling interval
    This On Board Snapshot parameter is available only following range and sampling interval.
    -15 to 0 (sec): 1.0 sec sampling

    Regards to On-Board Snapshot after 12MY, both the value outside of the recording length and the value between recording points shall be shown as "***".

    4R_FI_CAN_IGP_OBS

    PARAMETER SPECIFICATION

    IGP VOLTAGE:
    IGP Voltage
    (V)

    It indicates voltage level of IGP - FI Main relay output.


    Valid data range & sampling interval
    This On Board Snapshot parameter is available only following range and sampling interval.
    -15 to 0 (sec): 1.0 sec sampling

    Regards to On-Board Snapshot after 12MY, both the value outside of the recording length and the value between recording points shall be shown as "***".

    4R_FI_CAN_KIGKNLONG_OBS

    PARAMETER SPECIFICATION

    LT KNOCK RETARD:
    Long Term Knock Retard
    (deg)

    It indicates long term average retard for all cylinders due to knocking.
    Negative value means spark is retarded.


    Valid data range & sampling interval
    This On Board Snapshot parameter is available only following range and sampling interval.
    -15 to 0 (sec): 1.0 sec sampling

    Regards to On-Board Snapshot after 12MY, both the value outside of the recording length and the value between recording points shall be shown as "***".

    4R_FI_CAN_INJHTRON_OBS

    PARAMETER SPECIFICATION


    INJECTOR HEATER ACTIVATION:
    Injector Heater Activation
    (OFF/ON)

    It indicates activation status for injector heater.
    When this device is working, this parameter will show "ON".


    Valid data range & sampling interval
    This On Board Snapshot parameter is available only following range and sampling interval.
    -15 to 0 (sec): 1.0 sec sampling

    Regards to On-Board Snapshot after 12MY, both the value outside of the recording length and the value between recording points shall be shown as "***".

    4R_FI_CAN_RRDEFOG_OBS

    PARAMETER SPECIFICATION


    REAR DEFOG RELAY:
    Rear Defog Relay
    (OFF/ON)

    It indicates the status of rear defog relay.
    This is used to estimate electric load.


    Valid data range & sampling interval
    This On Board Snapshot parameter is available only following range and sampling interval.
    -15 to 0 (sec): 1.0 sec sampling

    Regards to On-Board Snapshot after 12MY, both the value outside of the recording length and the value between recording points shall be shown as "***".

    4R_FI_CAN_FRDEICE_OBS

    PARAMETER SPECIFICATION


    FRONT DEICE:
    Front Deice
    (OFF/ON)

    It indicates the status of front deice.
    This is used to estimate electric load.


    Valid data range & sampling interval
    This On Board Snapshot parameter is available only following range and sampling interval.
    -15 to 0 (sec): 1.0 sec sampling

    Regards to On-Board Snapshot after 12MY, both the value outside of the recording length and the value between recording points shall be shown as "***".

    4R_FI_CAN_ISINFTM_OBS

    PARAMETER SPECIFICATION

    Idle Stop Inhibit (AT/CVT: Precondition) :

    (NORMAL / INHIBITED)

    If the Idle Stop is possible, the signal from AT/CVT Unit is displayed, "NORMAL".

    If the Idle Stop is prohibited by the signal from AT/CVT Unit, it is displayed, "INHIBITED".


    Valid data range & sampling interval
    This On Board Snapshot parameter is available only following range and sampling interval.
    0 (sec): Single shot

    Regards to On-Board Snapshot after 12MY, both the value outside of the recording length and the value between recording points shall be shown as "***".

    4R_FI_CAN_ISINFPCU_OBS

    PARAMETER SPECIFICATION

    Idle Stop Inhibit (PCU) :

    (NORMAL / INHIBITED)

    If the Idle Stop is possible, the signal from PCU is displayed, "NORMAL".

    If the Idle Stop is prohibited by the signal from PCU, it is displayed, "INHIBITED".


    Valid data range & sampling interval
    This On Board Snapshot parameter is available only following range and sampling interval.
    0 (sec): Single shot

    Regards to On-Board Snapshot after 12MY, both the value outside of the recording length and the value between recording points shall be shown as "***".

    4R_FI_CAN_ISINFDCDC_OBS

    PARAMETER SPECIFICATION

    Idle Stop Inhibit (DC-DC Converter) :

    (NORMAL / INHIBITED)

    If the Idle Stop is possible, the signal from DC-DC Converter is displayed, "NORMAL".

    If the Idle Stop is prohibited by the signal from DC-DC Converter, it is displayed, "INHIBITED".


    Valid data range & sampling interval
    This On Board Snapshot parameter is available only following range and sampling interval.
    0 (sec): Single shot

    Regards to On-Board Snapshot after 12MY, both the value outside of the recording length and the value between recording points shall be shown as "***".

    4R_FI_CAN_ISINFVBM_OBS

    PARAMETER SPECIFICATION

    Idle Stop Inhibit (Brake System) :

    (NORMAL / INHIBITED)

    If the Idle Stop is possible, the signal from Brake System is displayed, "NORMAL".

    If the Idle Stop is prohibited by the signal from Brake System, it is displayed, "INHIBITED".


    Valid data range & sampling interval
    This On Board Snapshot parameter is available only following range and sampling interval.
    0 (sec): Single shot

    Regards to On-Board Snapshot after 12MY, both the value outside of the recording length and the value between recording points shall be shown as "***".

    4R_FI_CAN_ISINFBAT_OBS

    PARAMETER SPECIFICATION

    Idle Stop Inhibit (Battery Management System) :

    (NORMAL / INHIBITED)

    If the Idle Stop is possible, the signal from Battery Management System is displayed, "NORMAL".

    If the Idle Stop is prohibited by the signal from Battery Management System, it is displayed, "INHIBITED".


    Valid data range & sampling interval
    This On Board Snapshot parameter is available only following range and sampling interval.
    0 (sec): Single shot

    Regards to On-Board Snapshot after 12MY, both the value outside of the recording length and the value between recording points shall be shown as "***".

    4R_FI_CAN_ISINFAC_OBS

    PARAMETER SPECIFICATION

    Idle Stop Inhibit (HVAC) :

    (NORMAL / INHIBITED)

    If the Idle Stop is possible, the signal from HVAC is displayed, "NORMAL".

    If the Idle Stop is prohibited by the signal from HVAC, it is displayed, "INHIBITED".


    Valid data range & sampling interval
    This On Board Snapshot parameter is available only following range and sampling interval.
    0 (sec): Single shot

    Regards to On-Board Snapshot after 12MY, both the value outside of the recording length and the value between recording points shall be shown as "***".

    4R_FI_CAN_ISINFVSA_OBS

    PARAMETER SPECIFICATION

    Idle Stop Inhibit (ABS/VSA Unit) :

    (NORMAL / INHIBITED)

    If the Idle Stop is possible, the signal from ABS/VSA Unit is displayed, "NORMAL".

    If the Idle Stop is prohibited by the signal from ABS/VSA Unit, it is displayed, "INHIBITED.


    Valid data range & sampling interval
    This On Board Snapshot parameter is available only following range and sampling interval.
    0 (sec): Single shot

    Regards to On-Board Snapshot after 12MY, both the value outside of the recording length and the value between recording points shall be shown as "***".

    4R_FI_CAN_ISINFEPS_OBS

    PARAMETER SPECIFICATION

    Idle Stop Inhibit (EPS Unit) :

    (NORMAL / INHIBITED)

    If the Idle Stop is possible, the signal from EPS Unit is displayed, "NORMAL".

    If the Idle Stop is prohibited by the signal from EPS Unit, it is displayed, "INHIBITED".


    Valid data range & sampling interval
    This On Board Snapshot parameter is available only following range and sampling interval.
    0 (sec): Single shot

    Regards to On-Board Snapshot after 12MY, both the value outside of the recording length and the value between recording points shall be shown as "***".

    4R_FI_CAN_ISINFSBSW_OBS

    PARAMETER SPECIFICATION

    Idle Stop Inhibit (Seat Belt Unfastened) :

    (NORMAL / INHIBITED)

    If the Idle Stop is possible, the signal from Seat Belt Switch is displayed, "NORMAL".

    If the Idle Stop is prohibited by the signal from Seat Belt Switch, it is displayed, "INHIBITED".


    Valid data range & sampling interval
    This On Board Snapshot parameter is available only following range and sampling interval.
    0 (sec): Single shot

    Regards to On-Board Snapshot after 12MY, both the value outside of the recording length and the value between recording points shall be shown as "***".

    4R_FI_CAN_ISINFHSW_OBS

    PARAMETER SPECIFICATION

    Idle Stop Inhibit (Hood Open) :

    (NORMAL / INHIBITED)

    If the Idle Stop is possible, the signal from Hood Switch is displayed, "NORMAL".

    If the Idle Stop is prohibited by the signal from Hood Switch, it is displayed, "INHIBITED".


    Valid data range & sampling interval
    This On Board Snapshot parameter is available only following range and sampling interval.
    0 (sec): Single shot

    Regards to On-Board Snapshot after 12MY, both the value outside of the recording length and the value between recording points shall be shown as "***".

    4R_FI_CAN_ISINFCSW_OBS

    PARAMETER SPECIFICATION

    Idle Stop Inhibit (Idle Stop Cancel Switch) :

    (NORMAL / INHIBITED)

    If Idle Stop prohibition SW is in the status in which Idle Stop is possible, "NORMAL" is displayed.

    If Idle Stop prohibition SW is in the status in which Idle Stop prohibit, "INHIBITED" is displayed.

    Idle Stop prohibition SW has the Model which substitutes ECON SW.


    Valid data range & sampling interval
    This On Board Snapshot parameter is available only following range and sampling interval.
    0 (sec): Single shot

    Regards to On-Board Snapshot after 12MY, both the value outside of the recording length and the value between recording points shall be shown as "***".

    4R_FI_CAN_ISINFTMTRG_OBS

    PARAMETER SPECIFICATION

    Idle Stop Inhibit (AT/CVT: Transition Condition) :

    (NORMAL / INHIBITED)

    If the Idle Stop is possible, the signal from AT/CVT UNIT is displayed, "NORMAL".

    If the Idle Stop is prohibited by the signal from AT/CVT UNIT, it is displayed, "INHIBITED".


    Valid data range & sampling interval
    This On Board Snapshot parameter is available only following range and sampling interval.
    0 (sec): Single shot

    Regards to On-Board Snapshot after 12MY, both the value outside of the recording length and the value between recording points shall be shown as "***".

    4R_FI_CAN_ISINFSLOPE_OBS

    PARAMETER SPECIFICATION

    Idle Stop Inhibit (Inclined State) :

    (NORMAL / INHIBITED)

    If a Vehicle is in the inclined status in which an Idle Stop is possible, "NORMAL" is displayed.

    If a Vehicle is in the inclined status in which an Idle Stop is prohibited, "INHIBITED" is displayed.


    Valid data range & sampling interval
    This On Board Snapshot parameter is available only following range and sampling interval.
    0 (sec): Single shot

    Regards to On-Board Snapshot after 12MY, both the value outside of the recording length and the value between recording points shall be shown as "***".

    4R_FI_CAN_ISINFTRG_OBS

    PARAMETER SPECIFICATION

    Idle Stop Inhibit (Operating Condition) :

    (NORMAL / INHIBITED)

    If a Vehicle is in the Operating status in which an Idle Stop is possible, "NORMAL" is displayed.

    If a Vehicle is in the Operating status in which an Idle Stop is prohibited, "INHIBITED" is displayed.


    Valid data range & sampling interval
    This On Board Snapshot parameter is available only following range and sampling interval.
    0 (sec): Single shot

    Regards to On-Board Snapshot after 12MY, both the value outside of the recording length and the value between recording points shall be shown as "***".

    4R_FI_CAN_ISINFRUN_OBS

    PARAMETER SPECIFICATION

    Idle Stop Inhibit (Driving History) :

    (NORMAL / INHIBITED)

    If a Vehicle is in the status in which an Idle Stop is possible, "NORMAL" is displayed.

    If a Vehicle is in the status in which an Idle Stop is prohibited, "INHIBITED" is displayed.


    Valid data range & sampling interval
    This On Board Snapshot parameter is available only following range and sampling interval.
    0 (sec): Single shot

    Regards to On-Board Snapshot after 12MY, both the value outside of the recording length and the value between recording points shall be shown as "***".

    4R_FI_CAN_ISINFSTB_OBS

    PARAMETER SPECIFICATION

    Idle Stop Inhibit (Precondition) :

    (NORMAL / INHIBITED)

    If a Vehicle is in the status in which an Idle Stop is possible, "NORMAL" is displayed.

    If a Vehicle is in the status in which an Idle Stop is prohibited, "INHIBITED" is displayed.


    Valid data range & sampling interval
    This On Board Snapshot parameter is available only following range and sampling interval.
    0 (sec): Single shot

    Regards to On-Board Snapshot after 12MY, both the value outside of the recording length and the value between recording points shall be shown as "***".

    4R_FI_CAN_ISINHDODR_OBS

    PARAMETER SPECIFICATION

    Idle Stop Inhibit (Low Battery Voltage) :

    (NORMAL / INHIBITED)

    If the Idle Stop is possible, this parameter will show "NORMAL".

    If the Idle Stop is prohibited because FI ECU judges 12V battery has not been recovered from low voltage, this parameter will show, "INHIBITED".
    Then, please see shop manual for your next action.


    Valid data range & sampling interval
    This On Board Snapshot parameter is available only following range and sampling interval.
    0 (sec): Single shot

    Regards to On-Board Snapshot after 12MY, both the value outside of the recording length and the value between recording points shall be shown as "***".

    4R_FI_CAN_TRGIDL_OBS

    PARAMETER SPECIFICATION


    IDLE TARGET:
    Target idle speed
    (RPM)

    Calculated target idle RPM in ECM.

    The target idle speed varies with the engine coolant water temperature or the engine load, etc


    Valid data range & sampling interval
    This On Board Snapshot parameter is available only following range and sampling interval.
    -15 to 0 (sec): 0.2 sec sampling

    Regards to On-Board Snapshot after 12MY, both the value outside of the recording length and the value between recording points shall be shown as "***".

    4R_FI_CAN_ELEST

    PARAMETER SPECIFICATION


    Estimated electric load level.
    (A)

    ELD(electric load) sensor instead of Estimated value.

    4R_FI_CAN_TQTRGSLW_OBS

    PARAMETER SPECIFICATION


    TARGET TORQUE (idle speed):
    (Nm)

    Engine torque value in the target idle speed


    Valid data range & sampling interval
    This On Board Snapshot parameter is available only following range and sampling interval.
    -15 to 0 (sec): 0.2 sec sampling

    Regards to On-Board Snapshot after 12MY, both the value outside of the recording length and the value between recording points shall be shown as "***".

    4R_FI_CAN_KTQEND0

    PARAMETER SPECIFICATION


    IDLE TORQUE LEARNING
    (COMPLETED/NotCompleted)

    After Idle learning , It does IG-OFF ON when notcompleted.

    4R_FI_CAN_PAEST

    PARAMETER SPECIFICATION


    Estimated air pressure (PA)
    (kPa)

    Estimated air pressure (PA) is constant time equal to or more than from engine stop .

    4R_FI_CAN_TMUCLOPAW

    PARAMETER SPECIFICATION


    TMU Brake Pressure
    (kPa)

    The TMU brake gets for the slip torque-transmission to low to the instruction

    The EOP electric current consumption to High to the instruction

    Reference: normal pressure range 0-743kPa

    4R_FI_CAN_POILTMU

    PARAMETER SPECIFICATION


    TMU Brake Pressure Voltage
    (V)

    The normality relates to up and down of the hydraulic pressure.

    Except it: oil pressure sensor failure.

    Reference: normal pressure range 0.24-4.48V

    4R_FI_CAN_RTEOPOUTAW

    PARAMETER SPECIFICATION


    TMU EOP SPEED
    (rpm)

    TMU oil pressure pump speed

    Reference: normal speed about 0-3000rpm

    4R_FI_CAN_INTAAD

    PARAMETER SPECIFICATION


    INTAKE AIR SENSOR
    (°C) (°F) (V)
    Unit Conversion Type: TEMPERATURE

    - The intake air temperature sensor is installed on the intake manifold. The sensor detects the intake air temperature change using the thermistor that changes its resistance value according to the temperature, and converts it into the signal voltage.

    - The structure and property of the resistance value are the same as those of the engine coolant temperature sensor, however, the thermistor wall is thinner and made of resin for better response.

    - Reference operating range (idle) -40°C - 215°C

    unit: voltage

    - air charge temperature sensor is installed in the intake manifold.
    The resistance value uses a changing thermistor in the temperature,
    and detects and changes the change of the intake-air temperature into the signal voltage.

    - operation standard value ( idle speed )-0V - 5V

    4R_FI_CAN_TOILVL

    PARAMETER SPECIFICATION


    ENGINE OIL TEMPERATURE:
    Engine Oil Temperature
    (°C) (°F)
    Unit Conversion Type: TEMPERATURE

    4R_FI_CAN_OPHLSRAW

    PARAMETER SPECIFICATION


    TMU SOLENOID SIGNAL:
    (ON/OFF)
    TMU Hi/Lo solenoid return signal."1"indicates ON
    There is "TMU SOLENOID SIGNAL" ON case of REVERSE or DECELERATION.

    4R_FI_CAN_BKSRAW

    PARAMETER SPECIFICATION


    TMU BRAKE SORENOID SIGNAL:
    (ON/OFF)
    "TMU BRAKE SORENOID SIGNAL" displays ON when Forward movement of the car.
    TMU brake solenoid return signal."1"indicates ON

    4R_FI_CAN_ISSTAT_OBS

    PARAMETER SPECIFICATION


    ENGINE IDLE STOP MODE CONTROL:
    (countrolled/uncountrolled)

    If a Vehicle is in the status in which an Idle Stop is possible, "countrolled" is displayed.

    If a Vehicle is in the status in which an Idle Stop is prohibited, "uncountrolled" is displayed.


    Valid data range & sampling interval
    This On Board Snapshot parameter is available only following range and sampling interval.
    -15 to 0 (sec): 0.2 sec sampling

    Regards to On-Board Snapshot after 12MY, both the value outside of the recording length and the value between recording points shall be shown as "***".

    4R_FI_CAN_TQTRGSLW

    PARAMETER SPECIFICATION


    TARGET TORQUE (idle speed):
    (Nm)

    Engine torque value in the target idle speed

    4R_FI_CAN_TQFRCSLW

    PARAMETER SPECIFICATION


    IDLE DEVICE TORQUE
    (Nm)

    The engine device part friction torque in case of idle engine speed

    4R_FI_CAN_SYSDRVSTAT

    PARAMETER SPECIFICATION


    DRIVE DEVICE STATUS(HYBRID)
    (00/01/02/03)

    00:Undetermined

    01:EV

    02:Started by MOT

    03:Started by starter

    It shows a condition in front of "start up" and behind "start up"

    4R_FI_CAN_TQSELCT

    PARAMETER SPECIFICATION


    TARGET CRANK END TORQUE VALUE
    (Nm)

    The torque which changed the drive force of the vehicle into the torque

    4R_FI_CAN_TQMOTCMDG

    PARAMETER SPECIFICATION


    TARGET TORQUE (Drive motor or Generator motor)
    (Nm)

    The target torque means the torque to instruct a motor

    torque value from the traction motor or DCT

    4R_FI_CAN_SYSACTSTAT

    PARAMETER SPECIFICATION


    SYSTEM START UP STATUS(HYBRID)
    (00/10/20/30/40/50/60)

    00: Undetermined

    10: Prior to system start-up

    20:During system start-up

    30:System start-up is complete

    40:Engine stall

    50:System OFF / IG OFF upon collision

    60:High voltage BATT forced discharge mode

    A value is updated in Start up after complete.
    ->When there is an engine stall(40)
    ->When there is system OFF/ IG OFF(50)

    4R_FI_CAN_SYSACTSTAT_OBS

    PARAMETER SPECIFICATION


    SYSTEM START UP STATUS(HYBRID)
    (00/10/20/30/40/50/60)

    00: Undetermined

    10: Prior to system start-up

    20:During system start-up

    30:System start-up is complete

    40:Engine stall

    50:System OFF / IG OFF upon collision

    60:High voltage BATT forced discharge mode

    A value is updated in Start up after complete.
    ->When there is an engine stall(40)
    ->When there is system OFF/ IG OFF(50)

    Valid data range & sampling interval

    This On Board Snapshot parameter is available only following range and sampling interval.

    -15 to 0 (sec): 200 msec sampling

    4R_FI_CAN_MOTCMDGMD

    PARAMETER SPECIFICATION


    MOTOR CONTROL DIRECTION MODE
    (00/01/02)

    00:None

    01:Motor speed direction mode by transmission control or management control

    02:Torque direction mode by management control

    4R_FI_CAN_KTQFRCN

    PARAMETER SPECIFICATION


    TARGET IDLE TORQUE CORRECTION LEARNING
    (Nm)

    The friction and the error of the stuff revision are big when this revision torque.

    4R_FI_CAN_MFTRQCYL1

    PARAMETER SPECIFICATION


    CYL CRANK SPEED #1:
    CYL Crank Speed #1
    (rad/s)

    This parameter shows engine speed change by combustion pressure torque of No.1 cylinder.
    This is used for misfire detection.

    Calculation method:

    1. FI ECU will calculate average engine speed (i.e.NE in fig.) and engine speed change (i.e. Δω in fig.) from measured crank plus.
      NOTE: Δω (rad/s) = 2 * 3.14 * ΔNE(rpm) / 60
    2. FI ECU will select δω at the crank position when combustion torque will accelerate the rotation. (i.e. Δωn in fig.)
    3. FI ECU will calculate engine speed change about combustion torque from Δωn. This value will be output from FI ECU to HDS.


    Fig:Example of engine speed change at 2000rpm


    Engine speed will be increased at combustion because combustion torque to accelerate crank rotation will be happened.Then, this parameter will be positive value if there is no issue in the vehicle.

    On the other hand, when misfire is happened, engine speed of the cylinder is lower than average because of no combustion torque. Then, this parameter will be negative value, and show -8 rad/s or near.

    NOTE: minimum value of this parameter is -8 rad/s, so this parameter may continue to show -8 rad/s when misfire is happened.


    How to use this parameter:

    1. Please check this value whether positive or negative. If it is negative value, misfire is happened in the cylinder.
    2. Please compare the value with other cylinders. If this value is pretty smaller than other cylinder's one, abnormal combustion is happened in the cylinder. Then, please diagnose possible failures of misfire.
      For example: poor injection flow, poor valve clearance, poor air flow etc
    3. Please compare the value with other cylinders. If this value is pretty larger than other cylinder's one, combustion pressure is shortage.
      For example: compression leak etc

    4R_FI_CAN_MFTRQCYL2

    PARAMETER SPECIFICATION


    CYL CRANK SPEED #2:
    CYL Crank Speed #2
    (rad/s)

    This parameter shows engine speed change by combustion pressure torque of No.2 cylinder.
    This is used for misfire detection.

    Calculation method:

    1. FI ECU will calculate average engine speed (i.e.NE in fig.) and engine speed change (i.e. Δω in fig.) from measured crank plus.
      NOTE: Δω (rad/s) = 2 * 3.14 * ΔNE(rpm) / 60
    2. FI ECU will select δω at the crank position when combustion torque will accelerate the rotation. (i.e. Δωn in fig.)
    3. FI ECU will calculate engine speed change about combustion torque from Δωn. This value will be output from FI ECU to HDS.


    Fig:Example of engine speed change at 2000rpm


    Engine speed will be increased at combustion because combustion torque to accelerate crank rotation will be happened.Then, this parameter will be positive value if there is no issue in the vehicle.

    On the other hand, when misfire is happened, engine speed of the cylinder is lower than average because of no combustion torque. Then, this parameter will be negative value, and show -8 rad/s or near.

    NOTE: minimum value of this parameter is -8 rad/s, so this parameter may continue to show -8 rad/s when misfire is happened.


    How to use this parameter:

    1. Please check this value whether positive or negative. If it is negative value, misfire is happened in the cylinder.
    2. Please compare the value with other cylinders. If this value is pretty smaller than other cylinder's one, abnormal combustion is happened in the cylinder. Then, please diagnose possible failures of misfire.
      For example: poor injection flow, poor valve clearance, poor air flow etc
    3. Please compare the value with other cylinders. If this value is pretty larger than other cylinder's one, combustion pressure is shortage.
      For example: compression leak etc

    4R_FI_CAN_MFTRQCYL3

    PARAMETER SPECIFICATION


    CYL CRANK SPEED #3:
    CYL Crank Speed #3
    (rad/s)

    This parameter shows engine speed change by combustion pressure torque of No.3 cylinder.
    This is used for misfire detection.

    Calculation method:

    1. FI ECU will calculate average engine speed (i.e.NE in fig.) and engine speed change (i.e. Δω in fig.) from measured crank plus.
      NOTE: Δω (rad/s) = 2 * 3.14 * ΔNE(rpm) / 60
    2. FI ECU will select δω at the crank position when combustion torque will accelerate the rotation. (i.e. Δωn in fig.)
    3. FI ECU will calculate engine speed change about combustion torque from Δωn. This value will be output from FI ECU to HDS.


    Fig:Example of engine speed change at 2000rpm


    Engine speed will be increased at combustion because combustion torque to accelerate crank rotation will be happened.Then, this parameter will be positive value if there is no issue in the vehicle.

    On the other hand, when misfire is happened, engine speed of the cylinder is lower than average because of no combustion torque. Then, this parameter will be negative value, and show -8 rad/s or near.

    NOTE: minimum value of this parameter is -8 rad/s, so this parameter may continue to show -8 rad/s when misfire is happened.


    How to use this parameter:

    1. Please check this value whether positive or negative. If it is negative value, misfire is happened in the cylinder.
    2. Please compare the value with other cylinders. If this value is pretty smaller than other cylinder's one, abnormal combustion is happened in the cylinder. Then, please diagnose possible failures of misfire.
      For example: poor injection flow, poor valve clearance, poor air flow etc
    3. Please compare the value with other cylinders. If this value is pretty larger than other cylinder's one, combustion pressure is shortage.
      For example: compression leak etc

    4R_FI_CAN_MFTRQCYL4

    PARAMETER SPECIFICATION


    CYL CRANK SPEED #4:
    CYL Crank Speed #4
    (rad/s)

    This parameter shows engine speed change by combustion pressure torque of No.4 cylinder.
    This is used for misfire detection.

    Calculation method:

    1. FI ECU will calculate average engine speed (i.e.NE in fig.) and engine speed change (i.e. Δω in fig.) from measured crank plus.
      NOTE: Δω (rad/s) = 2 * 3.14 * ΔNE(rpm) / 60
    2. FI ECU will select δω at the crank position when combustion torque will accelerate the rotation. (i.e. Δωn in fig.)
    3. FI ECU will calculate engine speed change about combustion torque from Δωn. This value will be output from FI ECU to HDS.


    Fig:Example of engine speed change at 2000rpm


    Engine speed will be increased at combustion because combustion torque to accelerate crank rotation will be happened.Then, this parameter will be positive value if there is no issue in the vehicle.

    On the other hand, when misfire is happened, engine speed of the cylinder is lower than average because of no combustion torque. Then, this parameter will be negative value, and show -8 rad/s or near.

    NOTE: minimum value of this parameter is -8 rad/s, so this parameter may continue to show -8 rad/s when misfire is happened.


    How to use this parameter:

    1. Please check this value whether positive or negative. If it is negative value, misfire is happened in the cylinder.
    2. Please compare the value with other cylinders. If this value is pretty smaller than other cylinder's one, abnormal combustion is happened in the cylinder. Then, please diagnose possible failures of misfire.
      For example: poor injection flow, poor valve clearance, poor air flow etc
    3. Please compare the value with other cylinders. If this value is pretty larger than other cylinder's one, combustion pressure is shortage.
      For example: compression leak etc

    4R_FI_CAN_MFTRQCYL5

    PARAMETER SPECIFICATION


    CYL CRANK SPEED #5:
    CYL Crank Speed #5
    (rad/s)

    This parameter shows engine speed change by combustion pressure torque of No.5 cylinder.
    This is used for misfire detection.

    Calculation method:

    1. FI ECU will calculate average engine speed (i.e.NE in fig.) and engine speed change (i.e. Δω in fig.) from measured crank plus.
      NOTE: Δω (rad/s) = 2 * 3.14 * ΔNE(rpm) / 60
    2. FI ECU will select δω at the crank position when combustion torque will accelerate the rotation. (i.e. Δωn in fig.)
    3. FI ECU will calculate engine speed change about combustion torque from Δωn. This value will be output from FI ECU to HDS.


    Fig:Example of engine speed change at 2000rpm


    Engine speed will be increased at combustion because combustion torque to accelerate crank rotation will be happened.Then, this parameter will be positive value if there is no issue in the vehicle.

    On the other hand, when misfire is happened, engine speed of the cylinder is lower than average because of no combustion torque. Then, this parameter will be negative value, and show -8 rad/s or near.

    NOTE: minimum value of this parameter is -8 rad/s, so this parameter may continue to show -8 rad/s when misfire is happened.


    How to use this parameter:

    1. Please check this value whether positive or negative. If it is negative value, misfire is happened in the cylinder.
    2. Please compare the value with other cylinders. If this value is pretty smaller than other cylinder's one, abnormal combustion is happened in the cylinder. Then, please diagnose possible failures of misfire.
      For example: poor injection flow, poor valve clearance, poor air flow etc
    3. Please compare the value with other cylinders. If this value is pretty larger than other cylinder's one, combustion pressure is shortage.
      For example: compression leak etc

    4R_FI_CAN_MFTRQCYL6

    PARAMETER SPECIFICATION


    CYL CRANK SPEED #6:
    CYL Crank Speed #6
    (rad/s)

    This parameter shows engine speed change by combustion pressure torque of No.6 cylinder.
    This is used for misfire detection.

    Calculation method:

    1. FI ECU will calculate average engine speed (i.e.NE in fig.) and engine speed change (i.e. Δω in fig.) from measured crank plus.
      NOTE: Δω (rad/s) = 2 * 3.14 * ΔNE(rpm) / 60
    2. FI ECU will select δω at the crank position when combustion torque will accelerate the rotation. (i.e. Δωn in fig.)
    3. FI ECU will calculate engine speed change about combustion torque from Δωn. This value will be output from FI ECU to HDS.


    Fig:Example of engine speed change at 2000rpm


    Engine speed will be increased at combustion because combustion torque to accelerate crank rotation will be happened.Then, this parameter will be positive value if there is no issue in the vehicle.

    On the other hand, when misfire is happened, engine speed of the cylinder is lower than average because of no combustion torque. Then, this parameter will be negative value, and show -8 rad/s or near.

    NOTE: minimum value of this parameter is -8 rad/s, so this parameter may continue to show -8 rad/s when misfire is happened.


    How to use this parameter:

    1. Please check this value whether positive or negative. If it is negative value, misfire is happened in the cylinder.
    2. Please compare the value with other cylinders. If this value is pretty smaller than other cylinder's one, abnormal combustion is happened in the cylinder. Then, please diagnose possible failures of misfire.
      For example: poor injection flow, poor valve clearance, poor air flow etc
    3. Please compare the value with other cylinders. If this value is pretty larger than other cylinder's one, combustion pressure is shortage.
      For example: compression leak etc

    4R_FI_CAN_ENGEVSTAT

    PARAMETER SPECIFICATION


    CHANGE STATUS ( ENG and EV):
    Change status of ENG and EV

    4R_FI_CAN_ENGEVSTAT_OBS

    PARAMETER SPECIFICATION


    CHANGE STATUS ( ENG and EV):
    Change status of ENG and EV


    Valid data range & sampling interval
    This On Board Snapshot parameter is available only following range and sampling interval.
    -15 to 0 (sec): 0.2 sec sampling

    Regards to On-Board Snapshot after 12MY, both the value outside of the recording length and the value between recording points shall be shown as "***".

    4R_FI_CAN_VCAPL

    PARAMETER SPECIFICATION


    Idle Stop Inhibit (LOW VOLTAGE CAPACITOR) :
    (NORMAL/INHIBIT)

    If the Idle Stop is possible, the signal from CAPACITOR is displayed, "NORMAL". If the Idle Stop is prohibited by the signal from CAPACITOR, it is displayed, "INHIBITED".

    4R_FI_CAN_TRGDCHGCAP

    PARAMETER SPECIFICATION


    TARGET DISCHARGING VOLTAGE (ULTRACAPACITOR)
    (V)

    -It outputs a value last time except the discharge voltage.

    4R_FI_CAN_TRGCHGCAP

    PARAMETER SPECIFICATION


    TARGET CHARGING VOLTAGE (ULTRACAPACITOR)
    (V)

    -It outputs a value last time except the charge voltage

    4R_FI_CAN_CONCMDCAP

    PARAMETER SPECIFICATION


    DRIVE INSTRUCTION VALUE (ULTRACAPACITOR)
    (State/ON/OFF)

    The drive identifying value to the EDLC System contactor.

    -State: last time value saves

    -ON:Contactor relay ON

    -OFF:Contactor relay OFF

    4R_FI_CAN_CHGCMDCAP

    PARAMETER SPECIFICATION


    CHARGE AND DISCHARGE (ULTRACAPACITOR)
    (NO/Charge/Discharge)

    -Charge: It is insufficient for the condition of the EDLS to IS. Or Vehicle is decelerating

    -Discharge: Vehicle is in IS(idling stop). It is charging in the electric power which is necessary to IS.

    -NO:It isn't charging Or The state of ischarge.

    4R_FI_CAN_CNGVB

    PARAMETER SPECIFICATION


    CNG CONTROL UNIT BATTERY VOLTAGE
    (V)

    -Bi-Fuel vehicle exclusive
    The battery voltage for the CNG control unit

    4R_FI_CAN_CNGVIG1

    PARAMETER SPECIFICATION


    CNG CONTROL UNIT IG1 VOLTAGE
    (V)

    -Bi-Fuel vehicle exclusive
    The IG1 voltage for the CNG control unit

    4R_FI_CAN_CNGPF0AD

    PARAMETER SPECIFICATION


    CNG TANK INTERNAL COMBUSTION PRESSURE SENSOR
    (OFF/ON)

    -Bi-Fuel vehicle exclusive
    CNG tank fuel pressure A/D conversion value

    4R_FI_CAN_CNGPF0

    PARAMETER SPECIFICATION


    CNG PF0 SENSOR
    (Bar)

    -Bi-Fuel vehicle exclusive
    CNG tank fuel pressure sensor conversion value

    4R_FI_CAN_CNGPF2AD

    PARAMETER SPECIFICATION


    CNG INJECTION RAIL INTERNAL PRESSURE A/D conversion value
    (V)

    -Bi-Fuel vehicle exclusive
    CNG tank fuel pressure sensor A/D conversion value

    4R_FI_CAN_CNGPF2A

    PARAMETER SPECIFICATION


    CNG PF2 SENSOR
    (mbar)

    -Bi-Fuel vehicle exclusive
    CNG injection rail internal pressure A/D conversion value

    4R_FI_CAN_CNGTF2AD

    PARAMETER SPECIFICATION


    CNG INJECTION RAIL INTERNAL TEMPERATURE A/D conversion value
    (V)

    -Bi-Fuel vehicle exclusive
    CNG tank fuel temperature sensor A/D conversion value

    4R_FI_CAN_CNGTF2

    PARAMETER SPECIFICATION


    CNG INJECTION RAIL TEMPERATURE
    (dedC)

    -Bi-Fuel vehicle exclusive
    CNG INJECTION RAIL TEMPERATURE value

    4R_FI_CAN_CNGCVLVT

    PARAMETER SPECIFICATION


    CNG TANK SHUT OFF VALVE
    (OFF/ON)

    -Bi-Fuel vehicle exclusive
    CNG tank shut off valve command value

    4R_FI_CAN_CVLVR

    PARAMETER SPECIFICATION


    CNG PRESSURE REGULATOR SHUT OFF VALVE
    (OFF/ON)

    -Bi-Fuel vehicle exclusive
    CNG tank pressure regulator shut off valve command value

    4R_FI_CAN_PFOVR

    PARAMETER SPECIFICATION

    RELIEF VALVE
    Judgement information on the relief valve of the high-pressure pump.

    (NORMAL/ABNORMAL)

    4R_FI_CAN_BFAN

    PARAMETER SPECIFICATION

    BATTERY FAN COMMAND
    This parameter is the instruction to make Battery Fan drive

    (ON/OFF)

    4R_FI_CAN_BFANR

    PARAMETER SPECIFICATION

    BATTERY FAN RETURN SIGNAL
    This parameter is the return signal of the drive instruction in the Battery Fan.

    (ON/OFF)

    4R_FI_CAN_VRPVS

    PARAMETER SPECIFICATION

    AF SENSOR VOLTAGE SUPPLY
    LAF sensor(NTK) VCENT line voltage(for single bank controlled engine, e.g. inline engine).

    (V)


    A: VS
    B: VCENT
    C: IP
    D: ECM/PCM
    E: A/F SENSOR

    4R_FI_CAN_DLAFHT

    PARAMETER SPECIFICATION

    AF HEATER

    This parameter displays LAF sensor heater ON duty.

    0% means Heater OFF.

    (%)

    4R_FI_CAN_EXVTCACT

    PARAMETER SPECIFICATION

    EX VTC STATUS
    Indicates that exhaust side VTC system control Close/Open.

    (ON/OFF)

    4R_FI_CAN_EXDVTCSOL

    PARAMETER SPECIFICATION

    EX VTC SOL DUTY
    VTC Control Valve Solenoid Duty

    It indicates the drive percentage to make the
    CMP actuator of a target angle.

    (%)

    4R_FI_CAN_EXVTCABSAEA

    PARAMETER SPECIFICATION

    EX VTC ADVANCE ANGLE

    Exhaust side VTC system actual cam shaft advance angle.

    (deg)

    4R_FI_CAN_EXVTCABSAEA_OBS

    PARAMETER SPECIFICATION

    EX VTC ADVANCE ANGLE

    Exhaust side VTC system actual cam shaft advance angle.

    (deg)

    Valid data range & sampling interval

    This On Board Snapshot parameter is available only following range and sampling interval.

    -15 to 0 (sec): 200 msec sampling

    4R_FI_CAN_EXVTCCMDEA

    PARAMETER SPECIFICATION

    EX VTC TARGET ADVANCE ANGLE

    Exhaust side VTC system target cam shaft advance angle.

    (deg)

    Valid data range & sampling interval

    This On Board Snapshot parameter is available only following range and sampling interval.

    -15 to 0 (sec): 200 msec sampling

    4R_FI_CAN_EXVTCCMDEA_OBS

    PARAMETER SPECIFICATION

    EX VTC TARGET ADVANCE ANGLE

    Exhaust side VTC system target cam shaft advance angle.

    (deg)

    4R_FI_CAN_EXVTCZP

    PARAMETER SPECIFICATION

    EX VTC CAM SHAFT NO ADVANCED

    Exhaust side VTC system cam shaft no advanced absolute position.

    (deg)

    4R_FI_CAN_EXVTCZP_OBS

    PARAMETER SPECIFICATION

    EX VTC CAM SHAFT NO ADVANCED

    Exhaust side VTC system cam shaft no advanced absolute position.

    (deg)

    Valid data range & sampling interval
    This On Board Snapshot parameter is available only following range and sampling interval.
    0 (sec): Single shot

    Regards to On-Board Snapshot after 12MY, both the value outside of the recording length and the value between recording points shall be shown as "***".

    4R_FI_CAN_FRZEWG

    PARAMETER SPECIFICATION

    EWG FREEZING INFORMATION

    Estimated freezing information of Electric Waste Gate.

    (Freeze/No Freeze)

    4R_FI_CAN_KWGEND

    PARAMETER SPECIFICATION

    EWG LEARNED INFORMATION

    Indicates learned closed of Electric Waste Gate has resulted.

    (Complete/Not Complete)

    4R_FI_CAN_WGLIFT

    PARAMETER SPECIFICATION

    EWG VOLTAGE FROM LIFT SENSOR

    Input voltage from Electric Waste Gate lift sensor.

    (V)

    4R_FI_CAN_WGLIFT_OBS

    PARAMETER SPECIFICATION

    EWG VOLTAGE FROM LIFT SENSOR

    Input voltage from Electric Waste Gate lift sensor.

    (V)

    Valid data range & sampling interval

    This On Board Snapshot parameter is available only following range and sampling interval.

    -15 to 0 (sec): 200 msec sampling

    4R_FI_CAN_WGLIFTPHY

    PARAMETER SPECIFICATION

    EWG ACTUAL LIFT

    Electric Waste Gate actual lift.

    (mm)

    4R_FI_CAN_WGLCMD

    PARAMETER SPECIFICATION

    EWG TARGET LIFT

    Electric Waste Gate target lift.

    (mm)

    4R_FI_CAN_WGLCMD_OBS

    PARAMETER SPECIFICATION

    EWG TARGET LIFT

    Electric Waste Gate target lift.

    (mm)

    Valid data range & sampling interval

    This On Board Snapshot parameter is available only following range and sampling interval.

    -15 to 0 (sec): 200 msec sampling

    4R_FI_CAN_VBACT

    PARAMETER SPECIFICATION

    EWG BATTERY VOLTAGE

    Battery voltage for turbo devices.
    If the parameter 25.5V, it displays H.Limit.

    (V)

    4R_FI_CAN_KWGL

    PARAMETER SPECIFICATION

    EWG LEARNED VALUE

    Learned closed Electric Waste Gate.

    (mm)

    4R_FI_CAN_DEWG

    PARAMETER SPECIFICATION

    EWG OUTPUT DUTY

    Output duty for Electric Waste Gate.

    (%)

    4R_FI_CAN_TQSAVEIC

    PARAMETER SPECIFICATION

    INTAKE AIR HIGH TEMPERATURE HISTORY

    4R_FI_CAN_MAP2

    PARAMETER SPECIFICATION

    MAP SENSOR

    Manifold Absolute Pressure from MAP sensor for turbo engine.

    (kPa)

    4R_FI_CAN_MAP2_OBS

    PARAMETER SPECIFICATION

    MAP SENSOR

    Manifold Absolute Pressure from MAP sensor for turbo engine.

    (kPa)

    Valid data range & sampling interval

    This On Board Snapshot parameter is available only following range and sampling interval.

    -15 to 0 (sec): 200 msec sampling

    -600 to -15 (sec): 5000 msec sampling

    4R_FI_CAN_TQMAPREQ

    PARAMETER SPECIFICATION

    TORQUE MONITOR(ACCELERATOR PEDAL POSITION)

    The vehicle speed compensation value of accelerator pedal position.

    (%)

    4R_FI_CAN_TQMAPREQ_OBS

    PARAMETER SPECIFICATION

    TORQUE MONITOR(ACCELERATOR PEDAL POSITION)

    The vehicle speed compensation value of accelerator pedal position.

    (%)

    Valid data range & sampling interval

    This On Board Snapshot parameter is available only following range and sampling interval.

    -15 to 0 (sec): 200 msec sampling

    4R_FI_CAN_TQMCMDENGFA

    PARAMETER SPECIFICATION

    TORQUE MONITOR(THE FAST TORQUE VALUE)

    The FAST torque value accompanying user operation.

    (Nm)

    4R_FI_CAN_TQMCMDENGFA_OBS

    PARAMETER SPECIFICATION

    TORQUE MONITOR(THE FAST TORQUE VALUE)

    The FAST torque value accompanying user operation.

    (Nm)

    Valid data range & sampling interval

    This On Board Snapshot parameter is available only following range and sampling interval.

    -15 to 0 (sec): 200 msec sampling

    4R_FI_CAN_TQMCMDENGSL

    PARAMETER SPECIFICATION

    TORQUE MONITOR(THE SLOW TORQUE VALUE)

    The SLOW torque value accompanying user operation.

    (Nm)

    4R_FI_CAN_TQMCMDENGSL_OBS

    PARAMETER SPECIFICATION

    TORQUE MONITOR(THE SLOW TORQUE VALUE)

    The SLOW torque value accompanying user operation.

    (Nm)

    Valid data range & sampling interval

    This On Board Snapshot parameter is available only following range and sampling interval.

    -15 to 0 (sec): 200 msec sampling

    4R_FI_CAN_TQMACCHZD

    PARAMETER SPECIFICATION

    TORQUE MONITOR(ACCELERATE HAZARD JUDGING)

    The engine net torque value for the acceleration hazard judging.

    (Nm)

    4R_FI_CAN_TQMACCHZD_OBS

    PARAMETER SPECIFICATION

    TORQUE MONITOR(ACCELERATE HAZARD JUDGING)

    The engine net torque value for the acceleration hazard judging.

    (Nm)

    Valid data range & sampling interval

    This On Board Snapshot parameter is available only following range and sampling interval.

    -15 to 0 (sec): 200 msec sampling

    4R_FI_CAN_TQMCRKENG

    PARAMETER SPECIFICATION

    TORQUE MONITOR(CRANK END ENGINE TORQUE)

    Estimated crank end engine torque value.

    (Nm)

    4R_FI_CAN_TQMCRKENG_OBS

    PARAMETER SPECIFICATION

    TORQUE MONITOR(CRANK END ENGINE TORQUE)

    Estimated crank end engine torque value.

    (Nm)

    Valid data range & sampling interval

    This On Board Snapshot parameter is available only following range and sampling interval.

    -15 to 0 (sec): 200 msec sampling

    4R_FI_CAN_TQMFRCLOAD

    PARAMETER SPECIFICATION

    TORQUE MONITOR(ACCESSORIES FRICTION)

    The friction torque value of accessories which become crank end engine torque with load.

    (Nm)

    4R_FI_CAN_TQMFRCLOAD_OBS

    PARAMETER SPECIFICATION

    TORQUE MONITOR(ACCESSORIES FRICTION)

    The friction torque value of accessories which become crank end engine torque with load.

    (Nm)

    Valid data range & sampling interval

    This On Board Snapshot parameter is available only following range and sampling interval.

    -15 to 0 (sec): 200 msec sampling

    4R_FI_CAN_TQMESTFM

    PARAMETER SPECIFICATION

    TORQUE MONITOR(ENGINE NET TORQUE)

    Estimated engine net torque value.

    (Nm)

    4R_FI_CAN_TQMESTFM_OBS

    PARAMETER SPECIFICATION

    TORQUE MONITOR(ENGINE NET TORQUE)

    Estimated engine net torque value.

    (Nm)

    Valid data range & sampling interval

    This On Board Snapshot parameter is available only following range and sampling interval.

    -15 to 0 (sec): 200 msec sampling

    4R_FI_CAN_TQMINTGACCFM

    PARAMETER SPECIFICATION

    TORQUE MONITOR(TARGET/ESTIMATED TORQUE)

    The integration value of the difference of target torque and estimated torque.

    (Nm)

    4R_FI_CAN_TQMINTGACCFM_OBS

    PARAMETER SPECIFICATION

    TORQUE MONITOR(TARGET/ESTIMATED TORQUE)

    The integration value of the difference of target torque and estimated torque.

    (Nm)

    Valid data range & sampling interval

    This On Board Snapshot parameter is available only following range and sampling interval.

    -15 to 0 (sec): 200 msec sampling

    4R_FI_CAN_TQMVEHTGSELF

    PARAMETER SPECIFICATION

    TORQUE MONITOR(OBS TORQUE MONITOR)

    Axis of the foot torque value after the driving force mediation except an engine.

    (Nm)

    4R_FI_CAN_TQMVEHTGSELF_OBS

    PARAMETER SPECIFICATION

    TORQUE MONITOR(OBS TORQUE MONITOR)

    Axis of the foot torque value after the driving force mediation except an engine.

    (Nm)

    Valid data range & sampling interval

    This On Board Snapshot parameter is available only following range and sampling interval.

    -15 to 0 (sec): 200 msec sampling

    4R_FI_CAN_TQMRATDODFLT

    PARAMETER SPECIFICATION

    TORQUE MONITOR(TM RATIO)

    The transmission ratio for an acceleration hazard judging.

    4R_FI_CAN_TQMRATDODFLT_OBS

    PARAMETER SPECIFICATION

    TORQUE MONITOR(TM RATIO)

    The transmission ratio for an acceleration hazard judging.

    Valid data range & sampling interval

    This On Board Snapshot parameter is available only following range and sampling interval.

    -15 to 0 (sec): 200 msec sampling

    4R_FI_CAN_UGAS_OBS

    PARAMETER SPECIFICATION

    UGAS:

    4R_FI_CAN_RMNGAS_OBS

    PARAMETER SPECIFICATION

    RMNGAS:

    4R_FI_CAN_CNGSTATUS_OBS

    PARAMETER SPECIFICATION

    BI-FUEL SYSTEM:

    (CNG/Petrol)

    Valid data range & sampling interval

    This On Board Snapshot parameter is available only following range and sampling interval.

    -15 to 0 (sec): 1.0 sec sampling

    4R_FI_CAN_CMF1_OBS

    PARAMETER SPECIFICATION

    Misfire#1 B criteria:

    (count)

    Valid data range & sampling interval

    This On Board Snapshot parameter is available only following range and sampling interval.

    -15 to 0 (sec): 1.0 sec sampling

    4R_FI_CAN_CMF2_OBS

    PARAMETER SPECIFICATION

    Misfire#2 B criteria:

    (count)

    Valid data range & sampling interval

    This On Board Snapshot parameter is available only following range and sampling interval.

    -15 to 0 (sec): 1.0 sec sampling

    4R_FI_CAN_CMF3_OBS

    PARAMETER SPECIFICATION

    Misfire#3 B criteria:

    (count)

    Valid data range & sampling interval

    This On Board Snapshot parameter is available only following range and sampling interval.

    -15 to 0 (sec): 1.0 sec sampling

    4R_FI_CAN_CMF4_OBS

    PARAMETER SPECIFICATION

    Misfire#4 B criteria:

    (count)

    Valid data range & sampling interval

    This On Board Snapshot parameter is available only following range and sampling interval.

    -15 to 0 (sec): 1.0 sec sampling

    4R_FI_CAN_VNC_OBS

    PARAMETER SPECIFICATION

    C SHAFT SPD:

    (km/h)

    Valid data range & sampling interval

    This On Board Snapshot parameter is available only following range and sampling interval.

    -15 to 0 (sec): 1.0 sec sampling

    4R_FI_CAN_DACGFW_OBS

    PARAMETER SPECIFICATION

    ENTRY OF ACGF DUTY OUTPUTS VALUE:

    % (1LSB = 0.01%)

    Valid data range & sampling interval

    This On Board Snapshot parameter is available only following range and sampling interval.

    -15 to 0 (sec): 1.0 sec sampling

    4R_FI_CAN_FANC_OBS

    PARAMETER SPECIFICATION

    FAN CTRL:

    (ON/OFF)

    Valid data range & sampling interval

    This On Board Snapshot parameter is available only following range and sampling interval.

    -15 to 0 (sec): 1.0 sec sampling

    4R_FI_CAN_FLR_OBS

    PARAMETER SPECIFICATION

    MAIN RELAY (FP):

    (ON/OFF)

    Valid data range & sampling interval

    This On Board Snapshot parameter is available only following range and sampling interval.

    -15 to 0 (sec): 1.0 sec sampling

    4R_FI_CAN_FLAG1_OBS

    PARAMETER SPECIFICATION

    FLAG1:

    ( )

    Valid data range & sampling interval

    This On Board Snapshot parameter is available only following range and sampling interval.

    4R_FI_CAN_FLAG2_OBS

    PARAMETER SPECIFICATION

    FLAG2:

    ( )

    Valid data range & sampling interval

    This On Board Snapshot parameter is available only following range and sampling interval.

    4R_FI_CAN_FLAG3_OBS

    PARAMETER SPECIFICATION

    FLAG3:

    ( )

    Valid data range & sampling interval

    This On Board Snapshot parameter is available only following range and sampling interval.

    4R_FI_CAN_FLAG4_OBS

    PARAMETER SPECIFICATION

    FLAG4:

    ( )

    Valid data range & sampling interval

    This On Board Snapshot parameter is available only following range and sampling interval.

    4R_FI_CAN_FUELLVL_OBS

    PARAMETER SPECIFICATION

    FUELLVL:

    (%)

    Valid data range & sampling interval

    This On Board Snapshot parameter is available only following range and sampling interval.

    -15 to 0 (sec): 1.0 sec sampling

    4R_FI_CAN_PBAENAN

    PARAMETER SPECIFICATION


    MAP SENSOR (HI RES):
    map sensor (hi res)
    (kPa)(MPa)(kgf/cm2)(mmHg)(inHg)(psi)
    Unit Conversion Type: PRESSURE

    - The sensor detects the intake manifold pressure, converts it into the voltage by the semiconductor, and sends it to the control unit. The signal is used for determination of the basic injection time together with the engine speed signal output from the crankshaft angle sensor.

    - The manifold absolute pressure sensor is installed between the throttle valve of the throttle body and the intake manifold, and it detects the intake manifold vacuum to calculate intake air amount.

    4R_FI_CAN_SVO2/SVO2-B1_CAT_OBS

    PARAMETER SPECIFICATION

    SVO2/SVO2-B1 for CAT

    (V)

    4R_FI_CAN_SVO2-B2_CAT_OBS

    PARAMETER SPECIFICATION

    SVO2-B2 for CAT

    (V)

    4R_FI_CAN_KLAF-B1_CAT_OBS

    PARAMETER SPECIFICATION

    KLAF-B1 for CAT

    (%)

    4R_FI_CAN_KLAF-B2_CAT_OBS

    PARAMETER SPECIFICATION

    KLAF-B2 for CAT

    (%)

    4R_FI_CAN_XILAF-B1_CAT_OBS

    PARAMETER SPECIFICATION

    XILAF-B1 for CAT

    (mA)

    4R_FI_CAN_XILAF-B2_CAT_OBS

    PARAMETER SPECIFICATION

    XILAF-B2 for CAT

    (mA)

    4R_FI_CAN_TCAT-B1_CAT_OBS

    PARAMETER SPECIFICATION

    TCAT-B1 for CAT

    (degC)

    4R_FI_CAN_TCAT-B2_CAT_OBS

    PARAMETER SPECIFICATION

    TCAT-B2 for CAT

    (degC)

    4R_FI_CAN_CART-B1_CAT_OBS

    PARAMETER SPECIFICATION

    CART-B1 for CAT

    ( )

    4R_FI_CAN_CART-B2_CAT_OBS

    PARAMETER SPECIFICATION

    CART-B2 for CAT

    ( )

    4R_FI_CAN_OBSCRT68_OBS

    PARAMETER SPECIFICATION

    OBSCRT68 for CAT

    ( )

    4R_FI_CAN_CLEPBCC

    PARAMETER SPECIFICATION

    CLUTCH ENGAGEMENT INFORMATON (CRUISE CONTROL)

    Clutch engagement information for cruise control cancellation, estimated from quantity of clutch stroke.

    (ON/OFF)

    4R_FI_CAN_CLEPBIS

    PARAMETER SPECIFICATION

    CLUTCH ENGAGEMENT INFORMATON (IDLING STOP)

    Clutch engagement information for return from idling stop, estimated from quantity of clutch stroke.

    (ON/OFF)

    4R_FI_CAN_CLEPBSIL

    PARAMETER SPECIFICATION

    CLUTCH ENGAGEMENT INFORMATON (SIL)

    Clutch engagement information for SIL (shift indicator lamp) system, estimated from quantity of clutch stroke.

    (ON/OFF)

    4R_FI_CAN_VTCCMDENAN_OBS

    PARAMETER SPECIFICATION

    CMPCTRL CMD(HI RES)

    VTC SYSTEM TARGET CAM SHAFT ADVANCE ANGLE :

    (Deg / °)

    4R_FI_CAN_ISINFSTJD

    PARAMETER SPECIFICATION

    Idle Stop Inhibit (VEHICLE STOP JUDGMENT) : (NORMAL / INHIBITED)

    If the Idle Stop is possible, the signal from [VEHICLE STOP JUDGMENT] is displayed, "NORMAL".

    If the Idle Stop is prohibited by the signal from [VEHICLE STOP JUDGMENT],it is displayed, "INHIBITED".

    After stopping the vehicle,

    ECU performs a permission decision to the idling stop.

    When it is displayed as "normal", that vehicle can migrate to stop idling state.

    However, this is one of the conditions to move to the stop idling.

    - Reference information -

    It is displayed as "INHIBITED" in the following case.
    If the slope doesn't meet permittion conditions when Idle Stop is prohibit.
    Stopping the vehicle, it allows the inclination determination at the timing of vehicle swinging.

    4R_FI_CAN_ISINFISAB

    PARAMETER SPECIFICATION

    Idle Stop Inhibit (STARTING ASSIST BRAKE FUNCTION) : (NORMAL / INHIBITED)

    If the Idle Stop is possible, the signal from [STARTING ASSIST BRAKE FUNCTION] is displayed, "NORMAL".

    If the Idle Stop is prohibited by the signal from [STARTING ASSIST BRAKE FUNCTION],it is displayed, "INHIBITED".

    After stopping the vehicle,

    ECU performs a permission decision to the idling stop.

    When it is displayed as "normal", that vehicle can migrate to stop idling state.

    However, this is one of the conditions to move to the stop idling.

    - Reference information -

    It is displayed as "INHIBITED" in the following case.
    If the ISAB(Idle Stop Start Assist Brake System)is impossible in the judgment of the VSA unit, Idle Stop is prohibit.
    During Idle Stop, Idle Stop will return.

    4R_FI_00_29_P0607

    DTC HELP

    00-29 (P0607)
    ECM/PCM INTERNAL CIRCUIT MALFUNCTION

    POSSIBLE FAILURE

    4R_FI_00_30_P0605

    DTC HELP

    00-30 (P0605)
    ECM/PCM INTERNAL CONTROL MODULE MALFUNCTION

    POSSIBLE FAILURE

    4R_FI_00_31_P0603

    DTC HELP

    00-31(P0603)
    ECM/PCM INTERNAL CONTROL MODULE MEMORY (KAM) MALFUNCTION

    POSSIBLE FAILURE

    4R_FI_00_32_P0604

    DTC HELP

    00-32(P0604)
    ECM/PCM INTERNAL CONTROL MODULE MEMORY (RAM) MALFUNCTION

    POSSIBLE FAILURE

    4R_FI_01_06_P2197

    DTC HELP

    01-06 (P2197)
    HO2S B2 S1 CIRCUIT LOW VOLTAGE / STUCK LEAN

    POSSIBLE FAILURES

    4R_FI_01_07_P0154

    DTC HELP

    01-07 (P0154)
    HO2S B2 S1 CIRCUIT HIGH VOLTAGE / NO ACTIVITY

    POSSIBLE FAILURES

    4R_FI_01_08_P2298

    DTC HELP

    01-08 (P2298)
    HO2S B2 S1 RANGE / STUCK RICH

    POSSIBLE FAILURES

    4R_FI_01_05_P0130

    DTC HELP

    01-5(P0130)
    PRIMARY HEATED OXYGEN SENSOR (PRIMARY HO2S (SENSOR 1))
    CIRCUIT LOW VOLTAGE

    POSSIBLE FAILURES

    4R_FI_02_06_P2195

    DTC HELP

    02-06 (P2195)
    HO2S S1 CIRCUIT LOW VOLTAGE / STUCK LEAN

    POSSIBLE FAILURES

    4R_FI_02_07_P0134

    DTC HELP

    02-07 (P0134)
    HO2S S1 CIRCUIT HIGH VOLTAGE / NO ACTIVITY

    Primary HO2S(Sensor1)Heater System Malfunction

    POSSIBLE FAILURES

    4R_FI_02_08_P2297

    DTC HELP

    02-08 (P2297)
    HO2S S1 RANGE / STUCK RICH

    POSSIBLE FAILURES

    4R_FI_04_07_P0345

    DTC HELP

    04-07 (P0345)
    CKP SENSOR A FAILURE

    POSSIBLE FAILURES

    4R_FI_04_08_P0349

    DTC HELP

    04-08 (P0349)
    CKP SENSOR A CIRCUIT INTERMITTENT

    POSSIBLE FAILURES

    4R_FI_07_08_P0121

    DTC HELP

    07-8(P0121)
    TP SENSOR A INCORRECT VOLTAGE CORRELATION

    POSSIBLE FAILURE

    4R_FI_07_09_P0221

    DTC HELP

    07-9(P0221)
    TP SENSOR B INCORRECT VOLTAGE CORRELATION

    POSSIBLE FAILURE

    4R_FI_08_07_P0344

    DTC HELP

    08-7 (P0344)
    CMP SENSOR A CIRCUIT INTERMITTENT

    POSSIBLE FAILURES

    4R_FI_09_09_P0390

    DTC HELP

    09-09 (P0390)
    CMP SENSOR B FAILURE

    POSSIBLE FAILURES

    4R_FI_09_10_P0394

    DTC HELP

    09-10 (P0394)
    CMP SENSOR B CIRCUIT INTERMITTENT

    POSSIBLE FAILURES

    4R_FI_09_07_P0344

    DTC HELP

    09-7(P0344)
    CAMSHAFT POSITION (CMP) SENSOR A INTERMITTENT

    POSSIBLE FAILURES

    4R_FI_114_3_P1022

    DTC HELP

    114-3(P1022)
    CYLINDER ON DEMAND VTEC STUCK OFF

    POSSIBLE FAILURES

    4R_FI_114_4_P1023

    DTC HELP

    114-4(P1023)
    CYLINDER ON DEMAND VTEC STUCK ON

    POSSIBLE FAILURES

    4R_FI_12_04_P0404

    DTC HELP

    12-04 (P0404)
    EGR CONTROL CIRCUIT RANGE/PERFORMANCE

    POSSIBLE FAILURES

    4R_FI_12_10_P0409

    DTC HELP

    12-10(P0409)
    EXHAUST GAS RECIRCULATION (EGR) VALVE POSITION SENSOR VOLTAGE MALFUNCTION

    POSSIBLE FAILURE

    4R_FI_12_11_P0405

    DTC HELP

    12-11(P0405)
    EXHAUST GAS RECIRCULATION (EGR) VALVE POSITION SENSOR CIRCUIT LOW VOLTAGE

    POSSIBLE FAILURES

    4R_FI_12_12_P0406

    DTC HELP

    12-12(P0406)
    EXHAUST GAS RECIRCULATION (EGR) VALVE POSITION SENSOR CIRCUIT HIGH VOLTAGE

    POSSIBLE FAILURES

    4R_FI_12_13_P0404

    DTC HELP

    12-13(P0404)
    EXHAUST GAS RECIRCULATION (EGR) VALVE RANGE/PERFORMANCE PROBLEM

    POSSIBLE FAILURES

    4R_FI_12_14_P0404

    DTC HELP

    12-14(P0404)
    EXHAUST GAS RECIRCULATION (EGR) VALVE RANGE/PERFORMANCE PROBLEM

    POSSIBLE FAILURES

    4R_FI_12_15_P0489

    DTC HELP

    12-15(P0489)
    EGR CONTROL CIRCUIT VOLTAGE LOW

    POSSIBLE FAILURES

    4R_FI_12_16_P0490

    DTC HELP

    12-16(P0490)
    EGR CONTROL CIRCUIT VOLTAGE HIGH

    POSSIBLE FAILURES

    4R_FI_12_17_P0403

    DTC HELP

    12-17(P0403)
    EGR CONTROL CIRCUIT MALFUNCTION

    POSSIBLE FAILURES

    4R_FI_126_08_U1101

    DTC HELP

    126-8(U1101)
    FCAN MALFUNCTION (ACM MODULE-PCM)

    POSSIBLE FAILURES

    4R_FI_13_05_P2228

    DTC HELP

    13-05 (P2228)
    BARO SENSOR CIRCUIT LOW VOLTAGE

    POSSIBLE FAILURES

    4R_FI_13_06_P2229

    DTC HELP

    13-06 (P2229)
    BARO SENSOR CIRCUIT HIGH VOLTAGE

    POSSIBLE FAILURE

    4R_FI_136_01_P0324

    DTC HELP

    136-1(P0324)
    KNOCK CONTROL SYSTEM ERROR

    POSSIBLE FAILURE

    4R_FI_137_01_P0607

    DTC HELP

    137-1(P0607)
    ECM/PCM INTERNAL CONTROL MODULE PERFORMANCE

    POSSIBLE FAILURE

    4R_FI_137_10_P0607

    DTC HELP

    137-10(P0607)
    ECM/PCM INTERNAL CONTROL MODULE PERFORMANCE

    POSSIBLE FAILURES

    4R_FI_137_11_P0607

    DTC HELP

    137-11(P0607)
    ECM/PCM INTERNAL CONTROL MODULE PERFORMANCE

    POSSIBLE FAILURE

    4R_FI_137_02_P0607

    DTC HELP

    137-2(P0607)
    ECM/PCM INTERNAL CONTROL MODULE PERFORMANCE

    POSSIBLE FAILURES

    4R_FI_137_03_P0607

    DTC HELP

    137-3(P0607)
    ECM/PCM INTERNAL CONTROL MODULE PERFORMANCE

    POSSIBLE FAILURES

    4R_FI_137_04_P0607

    DTC HELP

    137-4(P0607)
    ECM/PCM INTERNAL CONTROL MODULE PERFORMANCE

    POSSIBLE FAILURES

    4R_FI_137_05_P0607

    DTC HELP

    137-5(P0607)
    ECM/PCM INTERNAL CONTROL MODULE PERFORMANCE

    POSSIBLE FAILURES

    4R_FI_137_06_P0607

    DTC HELP

    137-6(P0607)
    ECM/PCM INTERNAL CONTROL MODULE PERFORMANCE

    POSSIBLE FAILURE

    4R_FI_137_07_P0607

    DTC HELP

    137-7(P0607)
    ECM/PCM INTERNAL CONTROL MODULE PERFORMANCE

    POSSIBLE FAILURE

    4R_FI_137_08_P0607

    DTC HELP

    137-8(P0607)
    ECM/PCM INTERNAL CONTROL MODULE PERFORMANCE

    POSSIBLE FAILURE

    4R_FI_137_09_P0607

    DTC HELP

    137-9(P0607)
    ECM/PCM INTERNAL CONTROL MODULE PERFORMANCE

    POSSIBLE FAILURE

    4R_FI_14_09_P0511

    DTC HELP

    14-09 (P0511)
    IACV CIRCUIT FAILURE

    POSSIBLE FAILURES

    4R_FI_14_10_P0506

    DTC HELP

    14-10 (P0506)
    IACV LOWER THAN EXPECTED

    POSSIBLE FAILURES

    4R_FI_14_11_P0507

    DTC HELP

    14-11 (P0507)
    IDLE AIR CONTROL SYSTEM HIGHER THAN EXPECTED

    POSSIBLE FAILURES

    4R_FI_152_05

    DTC HELP

    152-5
    HO2S B2 S1 HEATER FAILURE

    POSSIBLE FAILURES

    4R_FI_159_01_P0504

    DTC HELP

    159-1(P0504)
    BRAKE PEDAL POSITION SWITCH CIRCUIT MALFUNCTION

    POSSIBLE FAILURES

    4R_FI_17_07_P2158

    DTC HELP

    17-7 (P2158)
    VEHICLE SPEED SENSOR B

    POSSIBLE FAILURES

    4R_FI_191_01_P0532

    DTC HELP

    191-1(P0532)
    A/C PRESSURE SENSOR VOLTAGE LOW

    POSSIBLE FAILURES

    4R_FI_191_02_P0533

    DTC HELP

    191-2(P0533)
    A/C PRESSURE SENSOR VOLTAGE HIGH

    POSSIBLE FAILURES

    4R_FI_192_01_P2184

    DTC HELP

    192-1(P2184)
    ENGINE COOLANT TEMPERATURE (ECT) SENSOR 2 CIRCUIT LOW VOLTAGE

    POSSIBLE FAILURES

    4R_FI_192_02_P2185

    DTC HELP

    192-2(P2185)
    ENGINE COOLANT TEMPERATURE (ECT) SENSOR 2 CIRCUIT HIGH VOLTAGE

    POSSIBLE FAILURES

    4R_FI_195_01_P1699

    DTC HELP

    195-1(P1699)
    ACM MALFUNCTION

    POSSIBLE FAILURE

    4R_FI_21_05_P1251

    DTC HELP

    21-5(P1251)
    CYLINDER ON DEMAND VTEC SOLENOID VALVE CIRCUIT LOW VOLTAGE

    POSSIBLE FAILURES

    4R_FI_21_06_P1252

    DTC HELP

    21-6(P1252)
    CYLINDER ON DEMAND VTEC SOLENOID VALVE CIRCUIT HIGH VOLTAGE

    POSSIBLE FAILURES

    4R_FI_30_06_U0101

    DTC HELP

    30-6 (U0101)
    F-CAN MALFUNCTION(PCM-TCM)

    POSSIBLE FAILURES

    4R_FI_37_15_P2138

    DTC HELP

    37-15(P2138)
    ACCELERATOR PEDAL POSITION (APP) SENSOR A/B (THROTTLE POSITION SENSOR D/E) INCORRECT VOLTAGE CORRELATION

    POSSIBLE FAILURES

    4R_FI_40_12_P0638

    DTC HELP

    40-12(P0638)
    THROTTLE ACTUATOR CONTROL RANGE/PERFORMANCE PROBLEM

    POSSIBLE FAILURES

    4R_FI_40_13_P0638

    DTC HELP

    40-13(P0638)
    THROTTLE ACTUATOR CONTROL RANGE/PERFORMANCE PROBLEM

    POSSIBLE FAILURES

    4R_FI_40_15_P2118

    DTC HELP

    40-15(P2118)
    THROTTLE ACTUATOR CURRENT RANGE/PERFORMANCE PROBLEM

    POSSIBLE FAILURES

    4R_FI_40_16_P1249

    DTC HELP

    40-16(P1249)
    ELECTRONIC THROTTLE CONTROL SYSTEM (ETCS) LEAN DEVIATION

    POSSIBLE FAILURE

    4R_FI_40_17_P2109

    DTC HELP

    40-17(P2109)
    THROTTLE VALVE DEFAULT POSITION MALFUNCTION

    POSSIBLE FAILURE

    4R_FI_40_18_P2109

    DTC HELP

    40-18(P2109)
    THROTTLE VALVE DEFAULT POSITION MALFUNCTION

    POSSIBLE FAILURE

    4R_FI_41_10_P0135

    DTC HELP

    41-10(P0135)
    HO2S S1 HEATER CIRCUIT MALFUNCTION

    Primary HO2S(Sensor1)Heater Circuit Malfunction

    POSSIBLE FAILURES

    4R_FI_63_11_P2270

    DTC HELP

    63-11(P2270)
    HO2S S2 SIGNAL STUCK LEARN

    POSSIBLE FAILURES

    4R_FI_63_12_P2271

    DTC HELP

    63-12(P2271)
    HO2S S2 SIGNAL STUCK RICH

    POSSIBLE FAILURES

    4R_FI_63_13_P0137

    DTC HELP

    63-13(P0137)
    HO2S S2 CIRCUIT VOLTAGE LOW

    POSSIBLE FAILURES

    4R_FI_63_14_P0138

    DTC HELP

    63-14(P0138)
    HO2S S2 CIRCUIT VOLTAGE HIGH

    POSSIBLE FAILURES

    4R_FI_63_15_P0140

    DTC HELP

    63-15(P0140)
    HO2S S2 CIRCUIT NO ACTIVITY

    Secondary HO2S (Sensor 2) Heater System Malfunction

    POSSIBLE FAILURES

    4R_FI_63_04_P0136

    DTC HELP

    63-4 (P0136)
    HO2S S2 CIRCUIT FAILURE

    POSSIBLE FAILURES

    4R_FI_65_10_P0141

    DTC HELP

    65-10(P0141)
    HO2S S2 HEATER CIRCUIT MALFUNCTION

    POSSIBLE FAILURES

    4R_FI_71_10_P0351

    DTC HELP

    71-10(P0351)
    NO.1 CYLINDER INTAKE SIDE IGNITION COIL CIRCUIT MALFUNCTION

    POSSIBLE FAILURES

    4R_FI_71_11_P0352

    DTC HELP

    71-11(P0352)
    NO.1 CYLINDER EXHAUST SIDE IGNITION COIL CIRCUIT MALFUNCTION

    POSSIBLE FAILURES

    4R_FI_72_10_P0353

    DTC HELP

    72-10(P0353)
    NO.2 CYLINDER INTAKE SIDE IGNITION COIL CIRCUIT MALFUNCTION

    POSSIBLE FAILURES

    4R_FI_72_11_P0354

    DTC HELP

    72-11(P0354)
    NO.2 CYLINDER EXHAUST SIDE IGNITION COIL CIRCUIT MALFUNCTION

    POSSIBLE FAILURES

    4R_FI_73_10_P0355

    DTC HELP

    73-10(P0355)
    NO.3 CYLINDER INTAKE SIDE IGNITION COIL CIRCUIT MALFUNCTION

    POSSIBLE FAILURES

    4R_FI_73_11_P0356

    DTC HELP

    73-11(P0356)
    NO.3 CYLINDER EXHAUST SIDE IGNITION COIL CIRCUIT MALFUNCTION

    POSSIBLE FAILURES

    4R_FI_74_10_P0357

    DTC HELP

    74-10(P0357)
    NO.4 CYLINDER FRONT IGNITION COIL CIRCUIT MALFUNCTION

    POSSIBLE FAILURES

    4R_FI_CAN_P0357

    DTC HELP

    74-10(P0357)
    NO.4 CYLINDER FRONT IGNITION CIRCUIT MALFUNCTION

    POSSIBLE FAILURES

    4R_FI_74_11_P0358

    DTC HELP

    74-11(P0358)
    NO.4 CYLINDER REAR IGNITION COIL CIRCUIT MALFUNCTION

    POSSIBLE FAILURES

    4R_FI_CAN_P0358

    DTC HELP

    74-11(P0358)
    NO.4 CYLINDER REAR IGNITION CIRCUIT MALFUNCTION

    POSSIBLE FAILURES

    4R_FI_77_09_P1313

    DTC HELP

    77-9(P1313)
    MISFIRE REAR BANK SIDE

    POSSIBLE FAILURES

    Multi-cylinder misfire Fuel or mechanical

    Electrical

    4R_FI_88_06_U0110

    DTC HELP

    88-6 (U0110)
    LOST COMMUNICATION WITH DRIVE MOTOR CONTROL MODULE

    POSSIBLE FAILURES

    4R_FI_90_03_P0497

    DTC HELP

    90-03 (P0497)
    EVAP SMALL PURGE FLOW

    POSSIBLE FAILURES

    4R_FI_T12_10_P0409

    PENDING (TEMPORARY) DTC HELP

    T12-10(P0409)
    EXHAUST GAS RECIRCULATION (EGR) VALVE POSITION SENSOR VOLTAGE MALFUNCTION

    Detailed description:
    EXHAUST GAS RECIRCULATION (EGR) VALVE POSITION SENSOR VOLTAGE MALFUNCTION

    Correspondence DTC
    HM DTC : 12-10
    SAE DTC: P0409

    4R_FI_T12_11_P0405

    PENDING (TEMPORARY) DTC HELP

    T12-11(P0405)
    EXHAUST GAS RECIRCULATION (EGR) VALVE POSITION SENSOR CIRCUIT LOW VOLTAGE

    Detailed description:
    EXHAUST GAS RECIRCULATION (EGR) VALVE POSITION SENSOR CIRCUIT LOW VOLTAGE

    Correspondence DTC
    HM DTC : 12-11
    SAE DTC: P0405

    4R_FI_T12_12_P0406

    PENDING (TEMPORARY) DTC HELP

    T12-12(P0406)
    EXHAUST GAS RECIRCULATION (EGR) VALVE POSITION SENSOR CIRCUIT HIGH VOLTAGE

    Detailed description:
    EXHAUST GAS RECIRCULATION (EGR) VALVE POSITION SENSOR CIRCUIT HIGH VOLTAGE

    Correspondence DTC
    HM DTC : 12-12
    SAE DTC: P0406

    4R_FI_T12_13_P0404

    PENDING (TEMPORARY) DTC HELP

    T12-13(P0404)
    EXHAUST GAS RECIRCULATION (EGR) VALVE RANGE/PERFORMANCE PROBLEM

    Detailed description:
    EXHAUST GAS RECIRCULATION (EGR) VALVE RANGE/PERFORMANCE PROBLEM

    Correspondence DTC
    HM DTC : 12-13
    SAE DTC: P0404

    4R_FI_T12_14_P0404

    PENDING (TEMPORARY) DTC HELP

    T12-14(P0404)
    EXHAUST GAS RECIRCULATION (EGR) VALVE RANGE/PERFORMANCE PROBLEM

    Detailed description:
    EXHAUST GAS RECIRCULATION (EGR) VALVE RANGE/PERFORMANCE PROBLEM

    Correspondence DTC
    HM DTC : 12-14
    SAE DTC: P0404

    4R_FI_T90_03_P0497

    PENDING (TEMPORARY) DTC HELP

    T90-3(P0497)
    EVAP SMALL PURGE FLOW

    Detailed description:
    EVAP SMALL PURGE FLOW

    Correspondence DTC
    HM DTC : 90-3
    SAE DTC : P0497

    TCPF_00_01

    DTC HELP

    00-1
    ECM FAILURE

    POSSIBLE FAILURE

    TCPF_00_02

    DTC HELP

    00-2(P1607)
    PCM INTERNAL CIRCUIT FAILURE

    POSSIBLE FAILURES

    TCPF_00_03

    DTC HELP

    00-3(P1608)
    ECM CONDITION CHECK FAILURE

    POSSIBLE FAILURES

    TCPF_00_04

    DTC HELP

    00-4
    ECM FAILURE

    POSSIBLE FAILURE

    TCPF_00_05

    DTC HELP

    00-5(P0604)
    ECM RAM FAILURE

    POSSIBLE FAILURE

    TCPF_00_06

    DTC HELP

    00-6(P0601)
    ECM ROM FAILURE

    POSSIBLE FAILURE

    TCPF_00_07

    DTC HELP

    00-7(P0606)
    ECM/PCM INTERNAL CIRCUIT MALFUNCTION (PGM-FI CPU)

    POSSIBLE FAILURES

    TCPF_01_01_P0131

    DTC HELP

    01-01(P0131)
    O2S VOLTAGE LOW

    Primary HO2S(Sensor1)Circuit Low Voltage

    POSSIBLE FAILURES

    TCPF_01_01_P0151

    DTC HELP

    01-01(P0151)
    O2S HO2S B2 S1 VOLTAGE LOW

    POSSIBLE FAILURES

    4R_FI_01_02_P0132

    DTC HELP

    01-02(P0132)
    O2S(HO2S) VOLTAGE HIGH

    Primary HO2S(Sensor1)Circuit High Voltage

    POSSIBLE FAILURES

    4R_FI_01_02_P0152

    DTC HELP

    01-02(P0152)
    O2S(HO2S) B2 S1 VOLTAGE HIGH

    POSSIBLE FAILURES

    TCPF_01_04

    DTC HELP

    01-4(P0130)
    O2S S1 FAILURE

    POSSIBLE FAILURES

    TCPF_02_01

    DTC HELP

    02-1(P0131)
    HO2S B1 (S1) VOLTAGE LOW

    Primary HO2S(Sensor1)Circuit Low Voltage

    POSSIBLE FAILURES

    TCPF_02_02

    DTC HELP

    02-2(P0132)
    HO2S B1 (S1) VOLTAGE HIGH

    Primary HO2S(Sensor1)Circuit High Voltage

    POSSIBLE FAILURES

    TCPF_03_01

    DTC HELP

    03-1(P0107)
    MAP SENSOR CIRCUIT LOW VOLTAGE

    POSSIBLE FAILURES

    TCPF_03_02

    DTC HELP

    03-2(P0108)
    MANIFOLD ABSOLUTE PRESSURE(MAP)SENSOR CIRCUIT HIGH VOLTAGE

    POSSIBLE FAILURES

    TCPF_04_01

    DTC HELP

    04-1(P0335)
    CKP SENSOR NO SIGNAL

    POSSIBLE FAILURES

    TCPF_04_02

    DTC HELP

    04-2(P0336)
    CKP SENSOR 1 RANGE/PERFORMANCE

    POSSIBLE FAILURES

    TCPF_04_06

    DTC HELP

    04-6(P0339)
    CKP SENSOR CIRCUIT INTERMITTENT INTERRUPTION

    POSSIBLE FAILURES

    TCPF_05_01

    DTC HELP

    05-1(P0106)
    MAP CIRCUIT RANGE/PERFORMANCE PROBLEM

    POSSIBLE FAILURE

    TCPF_05_03

    DTC HELP

    05-3(P1128)
    MAP SENSOR SIGNAL LOWER THAN EXPECTED

    POSSIBLE FAILURE

    TCPF_05_04

    DTC HELP

    05-4(P1129)
    MAP SENSOR SIGNAL HIGHER THAN EXPECTED

    POSSIBLE FAILURE

    TCPF_06_01

    DTC HELP

    06-1(P0117)
    ECT SENSOR 1 VOLTAGE LOW

    POSSIBLE FAILURES

    TCPF_06_02

    DTC HELP

    06-2(P0118)
    ECT SENSOR 1 VOLTAGE HIGH

    POSSIBLE FAILURES

    TCPF_07_01

    DTC HELP

    07-1(P0122)
    TP SENSOR (A) VOLTAGE LOW

    POSSIBLE FAILURES

    TCPF_07_02

    DTC HELP

    07-2(P0123)
    TP SENSOR (A) VOLTAGE HIGH

    POSSIBLE FAILURES

    TCPF_07_03

    DTC HELP

    07-3(P1121)
    TP LOWER THAN EXPECTED

    POSSIBLE FAILURES

    TCPF_07_04

    DTC HELP

    07-4(P1122)
    TP HIGHER THAN EXPECTED

    POSSIBLE FAILURES

    TCPF_07_05

    DTC HELP

    07-5(P0222)
    TP SENSOR B VOLTAGE LOW

    POSSIBLE FAILURES

    TCPF_07_06

    DTC HELP

    07-6(P0223)
    THROTTLE POSITION SENSOR B VOLTAGE HIGH

    POSSIBLE FAILURES

    TCPF_07_07

    DTC HELP

    07-7(P2135)
    TP SENSOR A-B CORRELATION

    POSSIBLE FAILURES

    TCPF_08_01

    DTC HELP

    08-1(P1362)
    TDC SENSOR 1 NO PULSE

    POSSIBLE FAILURES

    TCPF_08_02

    DTC HELP

    08-2(P1361)
    TDC SENSOR 1 NOISE

    POSSIBLE FAILURES

    ACURA 2.5TL

    TCPF_08_03

    DTC HELP

    08-3(P1359)
    TDC, CKP NO PULSE

    POSSIBLE FAILURES

    TCPF_08_05

    DTC HELP

    08-5(P0340)
    CAMSHAFT POSITION SENSOR A MALFUNCTION

    POSSIBLE FAILURES

    TCPF_08_06

    DTC HELP

    08-6(P0341)
    CAMSHAFT POSITION SENSOR A PERFORMANCE

    POSSIBLE FAILURES

    TCPF_08_08

    DTC HELP

    08-8(P0365)
    CMP SENSOR B CIRCUIT NO SIGNAL

    POSSIBLE FAILURES

    TCPF_08_10

    DTC HELP

    08-10(P0369)
    CMP SENSOR B INTERMITTENT

    POSSIBLE FAILURES

    TCPF_09_01

    DTC HELP

    09-1(P1382)
    CMP SENSOR A NO SIGNAL

    POSSIBLE FAILURES

    TCPF_09_02

    DTC HELP

    09-2(P1381)
    CMP SENSOR A INTERMITTENT INTERRUPTION

    POSSIBLE FAILURES

    TCPF_09_03

    DTC HELP

    09-3(P0342)
    CYP SENSOR VOLTAGE LOW

    POSSIBLE FAILURES

    TCPF_09_04

    DTC HELP

    09-4(P0343)
    CYP SENSOR VOLTAGE HIGH

    POSSIBLE FAILURES

    TCPF_09_05

    DTC HELP

    09-5(P0340)
    CMP SENSOR A MALFUNCTION

    POSSIBLE FAILURES

    TCPF_09_06

    DTC HELP

    09-6(P0344)
    CMP SENSOR A INTERMITTENT

    POSSIBLE FAILURES

    TCPF_10_01

    DTC HELP

    10-1(P0112)
    IAT SENSOR VOLTAGE LOW

    POSSIBLE FAILURES

    TCPF_10_02

    DTC HELP

    10-2(P0113)
    IAT SENSOR CIRCUIT HIGH VOLTAGE

    POSSIBLE FAILURES

    TCPF_10_03

    DTC HELP

    10-3(P0111)
    IAT SENSOR PERFORMANCE

    POSSIBLE FAILURE

    TCPF_10_05

    DTC HELP

    10-5(P0097)
    IAT SENSOR 2 CIRCUIT LOW VOLTAGE

    POSSIBLE FAILURES

    TCPF_10_06

    DTC HELP

    10-6(P0098)
    IAT SENSOR 2 CIRCUIT HIGH VOLTAGE

    POSSIBLE FAILURES

    TCPF_101_01

    DTC HELP

    101-1(P0480)
    FAN 1 CONTROL CIRCUIT MALFUNCTION

    POSSIBLE FAILURES

    TCPF_102_01

    DTC HELP

    102-1(P0481)
    FAN 2 CONTROL CIRCUIT MALFUNCTION

    POSSIBLE FAILURES

    TCPF_103_01

    DTC HELP

    103-1(P0143)
    HO2S S3 VOLTAGE LOW

    POSSIBLE FAILURES

    TCPF_103_02

    DTC HELP

    103-2(P0144)
    HO2S S3 VOLTAGE HIGH

    POSSIBLE FAILURES

    TCPF_103_03

    DTC HELP

    103-3(P0145)
    HO2S S3 SLOW RESPONSE

    POSSIBLE FAILURES

    TCPF_104_02

    DTC HELP

    104-2(P0147)
    HO2S S3 HEATER CIRCUIT

    POSSIBLE FAILURES

    TCPF_105_01

    DTC HELP

    105-1(P1420)
    NOx CATALYZER PERFORMANCE

    POSSIBLE FAILURE

    TCPF_106_01

    DTC HELP

    106-1(P1077)
    IMT (IMRC) VALVE STUCK SHORT

    POSSIBLE FAILURES

    TCPF_106_02

    DTC HELP

    106-2(P1078)
    IMT (IMRC) VALVE STUCK LONG

    POSSIBLE FAILURES

    TCPF_107_01

    DTC HELP

    107-1(P0661)
    IMT (IMRC) CIRCUIT VOLTAGE LOW

    POSSIBLE FAILURES

    TCPF_107_02

    DTC HELP

    107-2(P0662)
    IMT (IMRC) CIRCUIT VOLTAGE HIGH

    POSSIBLE FAILURES

    TCPF_109_01

    DTC HELP

    109-1(P1505)
    POSITIVE CRANKCASE VENTILATION AIR LEAKAGE

    POSSIBLE FAILURES

    TCPF_109_02

    DTC HELP

    109-2(P2279)
    INTAKE AIR SYSTEM LEAK

    POSSIBLE FAILURES

    TCPF_11_01

    DTC HELP

    11-1(P1213)
    IMA CIRCUIT VOLTAGE LOW

    POSSIBLE FAILURES

    TCPF_11_02

    DTC HELP

    11-2(P1214)
    IMA CIRCUIT VOLTAGE HIGH

    POSSIBLE FAILURES

    TCPF_111_01

    DTC HELP

    111-1(P1130)
    HO2S S2 AND S3 PERFORMANCE

    Replace 2 sensors.
    (Do not replace only one sensor.)
    Refer to service manual.

    HO2S S2 or S3

    TCPF_113_01

    DTC HELP

    113-1(P0197)
    ENGINE OIL TEMPERATURE SENSOR VOLTAGE LOW

    POSSIBLE FAILURES

    TCPF_113_02

    DTC HELP

    113-2(P0198)
    ENGINE OIL TEMPERATURE SENSOR VOLTAGE HIGH

    POSSIBLE FAILURES

    TCPF_113_03

    DTC HELP

    113-3(P0196)
    ENGINE OIL TEMPERATURE SENSOR PERFORMANCE

    POSSIBLE FAILURES

    TCPF_114_01

    DTC HELP

    114-1(P1020)
    VPS MALFUNCTION

    POSSIBLE FAILURES

    TCPF_114_02

    DTC HELP

    114-2(P1021)
    VPS MALFUNCTION

    POSSIBLE FAILURES

    TCPF_115_01

    DTC HELP

    115-1(P1025)
    VPS MALFUNCTION

    POSSIBLE FAILURES

    TCPF_115_02

    DTC HELP

    115-2(P1026)
    VPS MALFUNCTION

    POSSIBLE FAILURES

    TCPF_117_01

    DTC HELP

    117-1(P0498)
    EVAP CVS CIRCUIT VOLTAGE LOW

    POSSIBLE FAILURES

    TCPF_117_02

    DTC HELP

    117-2(P0499)
    EVAP CVS CIRCUIT VOLTAGE HIGH

    POSSIBLE FAILURES

    TCPF_117_03

    DTC HELP

    117-3(P2422)
    EVAP CVS STUCK CLOSED

    POSSIBLE FAILURE

    NOTE: An EVAP system vent blockage can slow down the venting process, setting a DTC. The most common problem is a blockage in the fitting that connects the hose to the vehicle frame.

    TCPF_118_01

    DTC HELP

    118-1(P1450)
    EVAP BPS CIRCUIT LOW

    POSSIBLE FAILURE

    TCPF_118_02

    DTC HELP

    118-2(P1451)
    EVAP BPS CIRCUIT HIGH

    POSSIBLE FAILURES

    TCPF_119_01

    DTC HELP

    119-1(P0219)
    ENGINE OVER- SPEED CONDITION

    POSSIBLE FAILURES

    If the engine is used for a long time in the Over speed condition,
    this DTC code is detected.

    TCPF_12_02

    DTC HELP

    12-2(P1498)
    EGR VALVE POSITION SENSOR VOLTAGE HIGH

    POSSIBLE FAILURES

    TCPF_12_03

    DTC HELP

    12-3(P1491)
    EGR VALVE LIFT INSUFFICIENT

    POSSIBLE FAILURES

    TCPF_12_05

    DTC HELP

    12-5(P0406)
    EGR VALVE POSITION SENSOR HIGH VOLTAGE

    POSSIBLE FAILURES

    TCPF_12_06

    DTC HELP

    12-6(P0404)
    EGR SYSTEM PERFORMANCE

    POSSIBLE FAILURES

    TCPF_12_07

    DTC HELP

    12-7(P2413)
    EGR SYSTEM PERFORMANCE

    POSSIBLE FAILURES

    TCPF_12_08

    DTC HELP

    12-8(P0403)
    EGR SYSTEM CIRCUIT

    POSSIBLE FAILURES

    TCPF_121_01

    DTC HELP

    121-1(P0462)
    FUEL LEVEL SENSOR CIRCUIT LOW VOLTAGE

    POSSIBLE FAILURES

    TCPF_121_02

    DTC HELP

    121-2(P0463)
    FUEL LEVEL SENSOR CIRCUIT HIGH VOLTAGE

    POSSIBLE FAILURES

    TCPF_121_03

    DTC HELP

    121-3(P0461)
    FUEL LEVEL SENSOR CIRCUIT RANGE/PERFORMANCE PROBLEM

    POSSIBLE FAILURE

    TCPF_121_04

    DTC HELP

    121-4(P1460)
    FUEL LEVEL SENSOR POWER SUPPLY LINE

    POSSIBLE FAILURES

    TCPF_122_01

    DTC HELP

    122-1(P0720)
    COUNTERSHAFT SPD SENSOR CIRCUIT MALFUNCTION

    POSSIBLE FAILURES

    TCPF_123_01

    DTC HELP

    123-1(P0715)
    MAINSHAFT SPEED SENSOR CIRCUIT MALFUNCTION

    POSSIBLE FAILURES

    TCPF_124_01

    DTC HELP

    124-1(P1679)
    RSCD SIGNAL CIRCUIT MALFUNCTION

    POSSIBLE FAILURES

    TCPF_125_01

    DTC HELP

    125-1(P0112)
    IAT SENSOR 1 VOLTAGE LOW

    POSSIBLE FAILURES

    TCPF_125_02

    DTC HELP

    125-2(P0113)
    IAT SENSOR 1 VOLTAGE HIGH

    POSSIBLE FAILURES

    TCPF_125_04

    DTC HELP

    125-4(P2199)
    IAT SENSOR 1-2 CORRELATION

    POSSIBLE FAILURES

    TCPF_126_01

    DTC HELP

    126-1(U0073)
    F CAN MALFUNCTION
    (BUS OFF(PCM))

    POSSIBLE FAILURES

    TCPF_126_02

    DTC HELP

    126-2(U0155)
    F-CAN MALFUNCTION (POWER TRAIN CONTROL MODULE (PCM) - GAUGE CONTROL MODULE)

    POSSIBLE FAILURES

    TCPF_126_03

    DTC HELP

    126-3(U0121)
    F-CAN MALFUNCTION (POWER TRAIN CONTROL MODULE (PCM) - ANTI-LOCK BRAKE SYSTEM (ABS) MODULATOR-CONTROL UNIT)

    POSSIBLE FAILURES

    TCPF_126_04

    DTC HELP

    126-4(U0122)
    F-CAN MALFUNCTION (POWER TRAIN CONTROL MODULE (PCM) - VEHICLE STABILITY ASSIST (VSA) MODULATOR-CONTROL UNIT)

    POSSIBLE FAILURES

    TCPF_126_05

    DTC HELP

    126-5(U0114)
    F-CAN Malfunction (PCM - AWD Control Unit)

    POSSIBLE FAILURES

    TCPF_126_06

    DTC HELP

    126-6(U0104)
    F-CAN Malfunction (PCM - ACC Unit / MULTI PURPOSE CAMERA Unit)

    POSSIBLE FAILURES

    TCPF_126_07

    DTC HELP

    126-7(U1100)
    LKAS MODULE LOST COMMUNICATION

    POSSIBLE FAILURES

    TCPF_127_01

    DTC HELP

    127-1(P0627)
    PGM-FI MAIN RELAY 2 (FUEL PUMP) CIRCUIT MALFUNCTION

    POSSIBLE FAILURE

    TCPF_128_01

    DTC HELP

    128-1(P0645)
    A/C CLUTCH RELAY CONTROL CIRCUIT

    POSSIBLE FAILURE

    TCPF_129_01

    DTC HELP

    129-1(P0657)
    ACTUATOR SUPPLY VOLTAGE CIRCUIT

    POSSIBLE FAILURE

    TCPF_13_01

    DTC HELP

    13-1(P1107)
    BAROMETRIC PRESSURE CIRCUIT LOW INPUT

    POSSIBLE FAILURES

    TCPF_13_02

    DTC HELP

    13-2(P1108)
    BAROMETRIC PRESSURE CIRCUIT HIGH INPUT

    POSSIBLE FAILURE

    TCPF_13_03

    DTC HELP

    13-3(P1106)
    BARO SENSOR PERFORMANCE

    POSSIBLE FAILURE

    TCPF_13_07

    DTC HELP

    13-7(P2227)
    BARO SENSOR PERFORMANCE

    POSSIBLE FAILURE

    TCPF_131_01

    DTC HELP

    131-1(P0603)
    ECM/PCM INTERNAL CIRCUIT MALFUNCTION
    (KEEP ALIVE MEMORY (KAM) ERROR)

    POSSIBLE FAILURES

    TCPF_132_01

    DTC HELP

    132-1(P2610)
    POWER TRAIN CONTROL MODULE (PCM) IGNITION OFF INTERNAL TIMER PERFORMANCE PROBLEM

    POSSIBLE FAILURE

    TCPF_133_01

    DTC HELP

    133-1(P0641)
    SENSOR REFERENCE VOLTAGE A MALFUNCTION

    POSSIBLE FAILURE

    TCPF_134_01

    DTC HELP

    134-1(P0651)
    SENSOR REFERENCE VOLTAGE B MALFUNCTION

    POSSIBLE FAILURE

    TCPF_135_01

    DTC HELP

    135-1(P0685)
    ECM/PCM INTERNAL CIRCUIT MALFUNCTION
    (POWER CONTROL CIRCUIT)

    POSSIBLE FAILURES

    TCPF_14_01

    DTC HELP

    14-1(P1508)
    IAC VALVE CIRCUIT FAILURE

    POSSIBLE FAILURES

    TCPF_14_02

    DTC HELP

    14-2(P0505)
    IDLE CONTROL SYSTEM FAILURE

    POSSIBLE FAILURES

    TCPF_14_03

    DTC HELP

    14-3(P1519)
    IACV CIRCUIT FAILURE

    POSSIBLE FAILURES

    TCPF_14_04

    DTC HELP

    14-4(P1509)
    IACV CIRCUIT FAILURE

    POSSIBLE FAILURES

    TCPF_14_05

    DTC HELP

    14-5(P1517)
    IACV CIRCUIT FAILURE

    POSSIBLE FAILURES

    TCPF_14_06

    DTC HELP

    14-6(P1518)
    IACV CIRCUIT FAILURE

    POSSIBLE FAILURES

    TCPF_14_07

    DTC HELP

    14-7(P1515)
    IACV CIRCUIT FAILURE

    POSSIBLE FAILURES

    TCPF_14_08

    DTC HELP

    14-8(P1516)
    IACV CIRCUIT FAILURE

    POSSIBLE FAILURES

    TCPF_14_10

    DTC HELP

    14-10(P0506)
    IDLE CONTROL SYSTEM RPM LOWER THAN EXPECTED

    POSSIBLE FAILURES

    TCPF_14_11

    DTC HELP

    14-11(P0507)
    IACV SYSTEM RPM HIGHER THAN EXPECTED

    POSSIBLE FAILURES

    TCPF_14_12

    DTC HELP

    14-12(P0511)
    IDLE AIR CONTROL SYSTEM MALFUNCTION

    POSSIBLE FAILURES

    TCPF_15_01

    DTC HELP

    15-1
    IGNITION OUTPUT CONTROL FAILURE

    POSSIBLE FAILURES

    TCPF_15_02

    DTC HELP

    15-2(P0362)
    IGNITION PULSE PROBLEM

    POSSIBLE FAILURES

    TCPF_15_03

    DTC HELP

    15-3(P0350)
    IGNITION OUTPUT SIGNAL FAILURE

    POSSIBLE FAILURES

    TCPF_15_05

    DTC HELP

    15-5(P1351)
    FRONT SIDE NO.1 or NO.4 CIRCUIT MALFUNCTION

    POSSIBLE FAILURES

    TCPF_15_06

    DTC HELP

    15-6(P1352)
    REAR SIDE NO.1 or NO.4 CIRCUIT MALFUNCTION

    POSSIBLE FAILURES

    TCPF_15_07

    DTC HELP

    15-7(P1353)
    FRONT SIDE NO.2 or NO.3 CIRCUIT MALFUNCTION

    POSSIBLE FAILURES

    TCPF_15_08

    DTC HELP

    15-8(P1354)
    REAR SIDE NO.2 or NO.3 CIRCUIT MALFUNCTION

    POSSIBLE FAILURES

    TCPF_15_09

    DTC HELP

    15-9(P1355)
    FRONT SIDE CYLINDER IGNITION CIRCUIT FAILURE

    POSSIBLE FAILURE

    TCPF_15_10

    DTC HELP

    15-10(P1356)
    REAR SIDE CYLINDER IGNITION CIRCUIT FAILURE

    POSSIBLE FAILURE

    TCPF_151_05

    DTC HELP

    151-5
    HO2S B1 S1 HEATER FAILURE

    POSSIBLE FAILURES

    TCPF_151_06

    DTC HELP

    151-6(P0135)
    HO2S(A/F SENSOR) B1 S1 HEATER CIRCUIT

    Primary HO2S(Sensor1)Heater Circuit Malfunction

    POSSIBLE FAILURES

    TCPF_151_07

    DTC HELP

    151-7(P0134)
    HO2S(A/F SENSOR) B1 S1 NO ACTIVITY

    Primary HO2S(Sensor1)Heater System Malfunction

    POSSIBLE FAILURES

    TCPF_152_06

    DTC HELP

    152-6(P0155)
    HO2S(A/F SENSOR) B2 S1 HEATER CIRCUIT

    POSSIBLE FAILURES

    TCPF_152_07

    DTC HELP

    152-7(P0154)
    HO2S(A/F SENSOR) B2 S1 NO ACTIVITY

    POSSIBLE FAILURES

    TCPF_153_01

    DTC HELP

    153-1(P0172)
    REAR BANK (BANK1) FUEL SYSTEM TOO RICH

    POSSIBLE FAILURES

    TCPF_153_02

    DTC HELP

    153-2(P0171)
    REAR BANK (BANK1) FUEL SYSTEM TOO LEAN

    POSSIBLE FAILURES

    TCPF_154_01

    DTC HELP

    154-1(P0175)
    FRONT BANK (BANK2) FUEL SYSTEM TOO RICH

    POSSIBLE FAILURES

    TCPF_154_02

    DTC HELP

    154-2(P0174)
    FRONT BANK (BANK2) FUEL SYSTEM TOO LEAN

    POSSIBLE FAILURES

    TCPF_155_01

    DTC HELP

    155-1(P1168)
    HO2S(A/F SENSOR) B1 S1 VOLTAGE LOW

    POSSIBLE FAILURES

    TCPF_155_02

    DTC HELP

    155-2(P1169)
    HO2S(A/F SENSOR) B1 S1 VOLTAGE HIGH

    POSSIBLE FAILURES

    TCPF_155_05

    DTC HELP

    155-5
    HO2S B1 S1 CIRCUIT FAILURE

    POSSIBLE FAILURES

    TCPF_155_06

    DTC HELP

    155-6
    HO2S B1 S1 CIRCUIT FAILURE

    POSSIBLE FAILURES

    TCPF_155_07

    DTC HELP

    155-7
    HO2S B1 S1 CIRCUIT FAILURE

    POSSIBLE FAILURES

    TCPF_155_08

    DTC HELP

    155-8(P2195)
    HO2S(A/F SENSOR) B1 S1 SIGNAL STUCK LEAN

    POSSIBLE FAILURES

    TCPF_155_09

    DTC HELP

    155-9(P2252)
    HO2S(A/F SENSOR) B1 S1 VS LINE LOW VOLTAGE

    POSSIBLE FAILURES

    TCPF_155_10

    DTC HELP

    155-10(P2245)
    HO2S(A/F SENSOR) B1 S1 VCENT LINE LOW VOLTAGE

    POSSIBLE FAILURES

    TCPF_155_11

    DTC HELP

    155-11(P2238)
    HO2S(A/F SENSOR) B1 S1 IP LINE LOW VOLTAGE

    POSSIBLE FAILURES

    TCPF_155_12

    DTC HELP

    155-12(P2251)
    HO2S(A/F SENSOR) B1 S1 VS LINE HIGH VOLTAGE

    POSSIBLE FAILURES

    TCPF_155_13

    DTC HELP

    155-13(P2243)
    HO2S(A/F SENSOR) B1 S1 VCENT LINE HIGH VOLTAGE

    POSSIBLE FAILURES

    TCPF_155_14

    DTC HELP

    155-14(P2237)
    HO2S(A/F SENSOR) B1 S1 IP LINE HIGH VOLTAGE

    POSSIBLE FAILURES

    TCPF_155_15

    DTC HELP

    155-15(P2627)
    HO2S(A/F SENSOR) B1 S1 LABEL CIRCUIT LOW VOLTAGE

    POSSIBLE FAILURES

    TCPF_155_16

    DTC HELP

    155-16(P2628)
    HO2S(A/F SENSOR) B1 S1 LABEL CIRCUIT HIGH VOLTAGE

    POSSIBLE FAILURES

    TCPF_156_01

    DTC HELP

    156-1(P1180)
    HO2S(A/F SENSOR) B2 S1 VOLTAGE LOW

    POSSIBLE FAILURES

    TCPF_156_02

    DTC HELP

    156-2(P1181)
    HO2S(A/F SENSOR) B2 S1 VOLTAGE HIGH

    POSSIBLE FAILURES

    TCPF_156_05

    DTC HELP

    156-5
    HO2S B1 S1 CIRCUIT FAILURE

    POSSIBLE FAILURES

    TCPF_156_06

    DTC HELP

    156-6
    HO2S B2 S1 CIRCUIT FAILURE

    POSSIBLE FAILURES

    TCPF_156_07

    DTC HELP

    156-7
    HO2S B2 S1 CIRCUIT FAILURE

    POSSIBLE FAILURES

    TCPF_156_08

    DTC HELP

    156-8(P2197)
    HO2S(A/F SENSOR) B2 S1 SIGNAL STUCK LEAN

    POSSIBLE FAILURE

    TCPF_156_09

    DTC HELP

    156-9(P2255)
    HO2S(A/F SENSOR) B2 S1 VS LINE LOW VOLTAGE

    POSSIBLE FAILURES

    TCPF_156_10

    DTC HELP

    156-10(P2249)
    HO2S(A/F SENSOR) B2 S1 VCENT LINE LOW VOLTAGE

    POSSIBLE FAILURES

    TCPF_156_11

    DTC HELP

    156-11(P2241)
    HO2S(A/F SENSOR) B2 S1 IP LINE LOW VOLTAGE

    POSSIBLE FAILURES

    TCPF_156_12

    DTC HELP

    156-12(P2254)
    HO2S(A/F SENSOR) B2 S1 VS LINE HIGH VOLTAGE

    POSSIBLE FAILURES

    TCPF_156_13

    DTC HELP

    156-13(P2247)
    HO2S(A/F SENSOR) B2 S1 VCENT LINE HIGH VOLTAGE

    POSSIBLE FAILURES

    TCPF_156_14

    DTC HELP

    156-14(P2240)
    HO2S(A/F SENSOR) B2 S1 IP LINE HIGH VOLTAGE

    POSSIBLE FAILURES

    TCPF_156_15

    DTC HELP

    156-15(P2630)
    HO2S(A/F SENSOR) B2 S1 LABEL CIRCUIT LOW VOLTAGE

    POSSIBLE FAILURES

    TCPF_156_16

    DTC HELP

    156-16(P2631)
    HO2S(A/F SENSOR) B2 S1 LABEL CIRCUIT HIGH VOLTAGE

    POSSIBLE FAILURES

    TCPF_157_09

    DTC HELP

    157-9(P0133)
    HO2S(A/F SENSOR) B1 S1 SLOW RESPONSE

    POSSIBLE FAILURE

    TCPF_157_10

    DTC HELP

    157-10(P2A00)
    HO2S(A/F SENSOR) B1 S1 PERFORMANCE

    POSSIBLE FAILURE

    TCPF_158_09

    DTC HELP

    158-9(P0153)
    HO2S(A/F SENSOR) B2 S1 SLOW RESPONSE

    POSSIBLE FAILURE

    TCPF_158_10

    DTC HELP

    158-10(P2A03)
    HO2S(A/F SENSOR) B2 S1 PERFORMANCE

    POSSIBLE FAILURE

    TCPF_16_01

    DTC HELP

    16-1
    INJECTOR CONTROL FAILURE

    POSSIBLE FAILURES

    TCPF_161_01

    DTC HELP

    161-1(P0137)
    HO2S B1 S2 VOLTAGE LOW

    POSSIBLE FAILURES

    TCPF_161_02

    DTC HELP

    161-2(P0138)
    HO2S B1 S2 VOLTAGE HIGH

    POSSIBLE FAILURES

    TCPF_161_03

    DTC HELP

    161-3(P0139)
    HO2S B1 S2 SLOW RESPONSE

    POSSIBLE FAILURE

    TCPF_162_01

    DTC HELP

    162-1(P0157)
    HO2S B2 S2 VOLTAGE LOW

    POSSIBLE FAILURES

    TCPF_162_02

    DTC HELP

    162-2(P0158)
    HO2S B2 S2 VOLTAGE HIGH

    POSSIBLE FAILURES

    TCPF_162_03

    DTC HELP

    162-3(P0159)
    HO2S B2 S2 SLOW RESPONSE

    POSSIBLE FAILURE

    TCPF_163_02

    DTC HELP

    163-2(P0141)
    HO2S B1 S2 HEATER CIRCUIT MALFUNCTION

    POSSIBLE FAILURES

    TCPF_163_05

    DTC HELP

    163-5(P0054)
    HO2S B1 S2 HEATER RESISTANCE

    POSSIBLE FAILURES

    TCPF_163_06

    DTC HELP

    163-6(P0036)
    HO2S B1 S2 HEATER CIRCUIT MALFUNCTION

    POSSIBLE FAILURES

    TCPF_164_02

    DTC HELP

    164-2(P0161)
    HO2S B2 S2 HEATER CIRCUIT MALFUNCTION

    POSSIBLE FAILURES

    TCPF_164_05

    DTC HELP

    164-5(P0060)
    HO2S B2 S2 HEATER RESISTANCE

    POSSIBLE FAILURES

    TCPF_164_06

    DTC HELP

    164-6(P0056)
    HO2S B2 S2 HEATER CIRCUIT MALFUNCTION

    POSSIBLE FAILURES

    TCPF_165_01

    DTC HELP

    165-1(P0420)
    CATALYST B1 EFFICIENCY BELOW THRESHOLD

    POSSIBLE FAILURE

    TCPF_166_01

    DTC HELP

    166-1(P0430)
    CATALYST B2 EFFICIENCY BELOW THRESHOLD

    POSSIBLE FAILURE

    TCPF_17_01

    DTC HELP

    17-1(P0500)
    VSS NO PULSE

    POSSIBLE FAILURES

    TCPF_17_02

    DTC HELP

    17-2(P0501)
    VSS NO PULSE OR NOISE

    POSSIBLE FAILURES

    TCPF_17_06

    DTC HELP

    17-6(P1884)
    VSS NO PULSE

    POSSIBLE FAILURES

    TCPF_18_01

    DTC HELP

    18-1(P1397)
    IG ADJUST SENSOR VOLTAGE LOW

    POSSIBLE FAILURES

    TCPF_18_02

    DTC HELP

    18-2(P1398)
    IG ADJUST SENSOR VOLTAGE HIGH

    POSSIBLE FAILURES

    TCPF_19_01

    DTC HELP

    19-1(P1753)
    A/T LOCKUP SOL A FAILURE

    POSSIBLE FAILURES

    TCPF_19_02

    DTC HELP

    19-2(P1758)
    A/T LOCKUP SOL B FAILURE

    POSSIBLE FAILURES

    TCPF_19_03

    DTC HELP

    19-3(P0740)
    TRQ. CONVERTER CLUTCH FAILURE

    POSSIBLE FAILURES

    TCPF_20_01

    DTC HELP

    20-1(P1297)
    ELD VOLTAGE LOW

    POSSIBLE FAILURES

    TCPF_20_02

    DTC HELP

    20-2(P1298)
    ELD VOLTAGE HIGH

    POSSIBLE FAILURES

    TCPF_21_01_P1253

    DTC HELP

    21-1(P1253)
    VTEC SOL 1 FAILURE

    POSSIBLE FAILURES

    TCPF_21_01_P1273

    DTC HELP

    21-1(P1273)
    VTEC SOL B2 FAILURE

    POSSIBLE FAILURE

    TCPF_21_02

    DTC HELP

    21-2(P2649)
    VTEC SOLENOID VALVE CIRCUIT HIGH VOLTAGE

    POSSIBLE FAILURES

    TCPF_21_03

    DTC HELP

    21-3(P2648)
    VTEC SOLENOID VALVE CIRCUIT LOW VOLTAGE

    POSSIBLE FAILURES

    4R_FI_22_01_P1255

    DTC HELP

    22-1(P1255)
    VTEC PRESSURE SW FAILURE

    POSSIBLE FAILURES

    4R_FI_22_01_P1275

    DTC HELP

    22-1(P1275)
    VTEC PRESSURE SW B2 FAILURE

    POSSIBLE FAILURES

    TCPF_22_02

    DTC HELP

    22-2(P2647)
    VTEC OIL PRESSURE SWITCH CIRCUIT HIGH VOLTAGE

    POSSIBLE FAILURES

    TCPF_22_03

    DTC HELP

    22-3(P2646)
    VTEC OIL PRESSURE SWITCH CIRCUIT LOW VOLTAGE

    POSSIBLE FAILURES

    4R_FI_22_04_P1259

    DTC HELP

    22-4(P1259)
    VTEC SYSTEM FAILURE

    POSSIBLE FAILURES

    4R_FI_22_04_P1279

    DTC HELP

    22-4(P1279)
    VTEC SYSTEM B2 FAILURE

    POSSIBLE FAILURES

    TCPF_22_05

    DTC HELP

    22-5(P0522)
    ROCKER ARM OIL PRESSURE SENSOR CIRCUIT LOW VOLTAGE

    POSSIBLE FAILURES

    TCPF_22_06

    DTC HELP

    22-6(P0523)
    ROCKER ARM OIL PRESSURE SENSOR CIRCUIT HIGH VOLTAGE

    POSSIBLE FAILURES

    4R_FI_CAN_P0522

    DTC HELP

    22-5(P0522)
    ROCKER ARM OIL PRESSURE SENSOR (A) LOW VOLTAGE

    POSSIBLE FAILURES

    4R_FI_CAN_P0523

    DTC HELP

    22-6(P0523)
    ROCKER ARM OIL PRESSURE SENSOR (A) HIGH VOLTAGE

    POSSIBLE FAILURES

    TCPF_22_07

    DTC HELP

    22-7(P0521)
    ENGINE OIL PRESSURE SENSOR PERFORMANCE

    POSSIBLE FAILURES

    TCPF_23_01_P0325

    DTC HELP

    23-1(P0325)
    KNOCK SENSOR CIRCUIT MALFUNCTION

    POSSIBLE FAILURES

    TCPF_23_01_P0330

    DTC HELP

    23-1(P0330)
    KNOCK SENSOR B2 NO SIGNAL

    POSSIBLE FAILURES

    TCPF_23_02

    DTC HELP

    23-2(P1324)
    KNOCK SENSOR CIRCUIT FAILURE

    POSSIBLE FAILURES

    TCPF_23_03

    DTC HELP

    23-3(P0327)
    KNOCK SENSOR VOLTAGE LOW

    POSSIBLE FAILURES

    TCPF_23_04

    DTC HELP

    23-4(P0328)
    KNOCK SENSOR VOLTAGE HIGH

    POSSIBLE FAILURES

    TCPF_30_01

    DTC HELP

    30-1(P1681)
    AFSA VOLTAGE LOW

    POSSIBLE FAILURES

    TCPF_30_02

    DTC HELP

    30-2(P1682)
    AFSA VOLTAGE HIGH

    POSSIBLE FAILURE

    TCPF_30_03

    DTC HELP

    30-3(P1655)
    A/T FI DATA LINE FAILURE

    POSSIBLE FAILURES

    TCPF_30_05

    DTC HELP

    30-5(U0107)
    THROTTLE ACTUATOR MODULE LOST COMMUNICATION

    POSSIBLE FAILURES

    TCPF_31_01

    DTC HELP

    31-1(P1686)
    AFSB VOLTAGE LOW

    POSSIBLE FAILURES

    TCPF_31_02

    DTC HELP

    31-2(P1687)
    AFSB VOLTAGE HIGH

    POSSIBLE FAILURE

    TCPF_31_03

    DTC HELP

    31-3(P1671)
    ATSDLB NO SIGNAL

    POSSIBLE FAILURES

    TCPF_31_04

    DTC HELP

    31-4(P1672)
    ATSDLB SIGNAL FAILURE

    POSSIBLE FAILURES

    TCPF_34_01

    DTC HELP

    34-1(P0560)
    VBU SIGNAL FAILURE

    POSSIBLE FAILURES

    TCPF_34_02

    DTC HELP

    34-2(P0563)
    ECM/PCM POWER SOURCE CIRCUIT UNEXPECTED VOLTAGE

    POSSIBLE FAILURES

    TCPF_34_03

    DTC HELP

    34-3(P0562)
    VBU VOLTAGE LOW

    POSSIBLE FAILURES

    TCPF_34_04

    DTC HELP

    34-4(P0563)
    VBU VOLTAGE HIGH

    POSSIBLE FAILURES

    TCPF_35_01

    DTC HELP

    35-1(P1690)
    TCS STANDBY SIGNAL FAILURE

    POSSIBLE FAILURES

    TCPF_35_02

    DTC HELP

    35-2(P1678)
    FPTDR SIGNAL HIGH INPUT

    POSSIBLE FAILURE

    TCPF_35_03

    DTC HELP

    35-3(P1676)
    TCSDL (FPTDR) SIGNAL FAILURE

    POSSIBLE FAILURES

    TCPF_35_04

    DTC HELP

    35-4(P1677)
    TCSDL SIGNAL FAILURE

    POSSIBLE FAILURES

    TCPF_36_01

    DTC HELP

    36-1(P1696)
    TCS FUEL CUT SYSTEM FAILURE

    POSSIBLE FAILURES

    TCPF_36_02

    DTC HELP

    36-2(P1697)
    TCS FUEL CUT SIGNAL FAILURE

    POSSIBLE FAILURES

    TCPF_36_04

    DTC HELP

    36-4(P1646)
    IMA MOTSTB NO SIGNAL

    POSSIBLE FAILURES

    TCPF_37_01

    DTC HELP

    37-1(P1246)
    AP SENSOR 1 FAILURE

    POSSIBLE FAILURE

    TCPF_37_02

    DTC HELP

    37-2(P1247)
    AP SENSOR 2 FAILURE

    POSSIBLE FAILURE

    TCPF_37_03

    DTC HELP

    37-3(P1248)
    AP SENSOR 1-2 CORRELATIVE

    POSSIBLE FAILURE

    TCPF_37_10

    DTC HELP

    37-10(P2122)
    APP SENSOR A VOLTAGE LOW

    POSSIBLE FAILURES

    TCPF_37_11

    DTC HELP

    37-11(P2123)
    APP SENSOR A VOLTAGE HIGH

    POSSIBLE FAILURES

    TCPF_37_12

    DTC HELP

    37-12(P2127)
    APP SENSOR B VOLTAGE LOW

    POSSIBLE FAILURES

    TCPF_37_13

    DTC HELP

    37-13(P2128)
    APP SENSOR B VOLTAGE HIGH

    POSSIBLE FAILURES

    TCPF_37_14

    DTC HELP

    37-14(P2138)
    APP SENSOR A/B VOLTAGE CORRELATION

    POSSIBLE FAILURES

    TCPF_38_01

    DTC HELP

    38-1(P1263)
    VTEC SOL 2 FAILURE

    POSSIBLE FAILURES

    TCPF_39_01

    DTC HELP

    39-1(P0600)
    PCM SERIAL COMMUNICATION LINK FAILURE

    POSSIBLE FAILURES

    TCPF_40_01

    DTC HELP

    40-1(P1241)
    TVC MOTOR COM1 FAILURE

    POSSIBLE FAILURE

    TCPF_40_02

    DTC HELP

    40-2(P1242)
    TVC MOTOR COM2 FAILURE

    POSSIBLE FAILURE

    TCPF_40_03

    DTC HELP

    40-3(P1243)
    DEVIATED TH POSITION

    POSSIBLE FAILURE

    TCPF_40_04

    DTC HELP

    40-4(P1244)
    THROTTLE, WRONG CLOSED POSITION

    POSSIBLE FAILURE

    TCPF_40_05

    DTC HELP

    40-5(P2118)
    THROTTLE ACTUATOR CONTROL MODULE PERFORMANCE

    POSSIBLE FAILURES

    TCPF_40_06

    DTC HELP

    40-6(P2101)
    THROTTLE ACTUATOR SYSTEM MALFUNCTION

    POSSIBLE FAILURES

    TCPF_40_07

    DTC HELP

    40-7(P2176)
    THROTTLE ACTUATOR CONTROL SYSTEM NOT LEARNED

    POSSIBLE FAILURES

    TCPF_40_08

    DTC HELP

    40-8(P1683)
    THROTTLE VALVE DEFAULT SPRING MALFUNCTION

    POSSIBLE FAILURES

    TCPF_40_09

    DTC HELP

    40-9(P2108)
    THROTTLE ACTUATOR CONTROL MODULE PERFORMANCE

    POSSIBLE FAILURE

    TCPF_40_10

    DTC HELP

    40-10(P2552)
    THROTTLE ACTUATOR CONTROL MODULE RELAY MALFUNCTION

    POSSIBLE FAILURES

    TCPF_40_11

    DTC HELP

    40-11(P1684)
    THROTTLE VALVE RETURN SPRING MALFUNCTION

    POSSIBLE FAILURES

    TCPF_41_01

    DTC HELP

    41-1(P1166)
    HO2S (B2) (S1) HEATER FAILURE

    POSSIBLE FAILURES

    4R_FI_41_02_P0135

    DTC HELP

    41-2(P0135)
    HO2S (S1) HEATER FAILURE

    Primary HO2S(Sensor1)Heater Circuit Malfunction

    POSSIBLE FAILURES

    4R_FI_41_02_P0155

    DTC HELP

    41-2(P0155)
    HO2S B2 (S1) HEATER FAILURE

    POSSIBLE FAILURES

    TCPF_41_03

    DTC HELP

    41-3(P0135)
    HO2S S1 HEATER CIRCUIT MALFUNCTION

    Primary HO2S(Sensor1)Heater Circuit Malfunction

    POSSIBLE FAILURES

    TCPF_41_04

    DTC HELP

    41-4(P1167)
    HO2S S1 HEATER FAILURE

    POSSIBLE FAILURES

    CIVIC

    ACCORD

    TCPF_41_05

    DTC HELP

    41-5(P0135)
    HO2S(A/F SENSOR) S1 HEATER CIRCUIT MALFUNCTION

    Primary HO2S(Sensor1)Heater Circuit Malfunction

    POSSIBLE FAILURES

    TCPF_41_06

    DTC HELP

    41-6(P0135)
    HO2S B1 S1 HEATER FAILURE

    Primary HO2S(Sensor1)Heater Circuit Malfunction

    POSSIBLE FAILURES

    TCPF_41_07

    DTC HELP

    41-7(P0134)
    A/F SENSOR S1HEATER SYSTEM MALFUNCTION

    Primary HO2S(Sensor1)Heater System Malfunction

    POSSIBLE FAILURES

    TCPF_42_01

    DTC HELP

    42-1
    HO2S B1 HEATER FAILURE

    POSSIBLE FAILURES

    TCPF_42_02

    DTC HELP

    42-2(P0135)
    HO2S S1 HEATER CIRCUIT MALFUNCTION

    Primary HO2S(Sensor1)Heater Circuit Malfunction

    POSSIBLE FAILURES

    TCPF_43_01

    DTC HELP

    43-1
    FUEL SUPPLY (B2) TOO RICH

    POSSIBLE FAILURES

    TCPF_43_02

    DTC HELP

    43-2
    FUEL SUPPLY (B2) TOO LEAN

    POSSIBLE FAILURES

    4R_FI_45_01_P0172

    DTC HELP

    45-1(P0172)
    FUEL METERING TOO RICH

    POSSIBLE FAILURES

    4R_FI_45_01_P0175

    DTC HELP

    45-1(P0175)
    FUEL METERING (B2) TOO RICH

    POSSIBLE FAILURES

    4R_FI_45_02_P0171

    DTC HELP

    45-2(P0171)
    FUEL METERING TOO LEAN

    POSSIBLE FAILURES

    4R_FI_45_02_P0174

    DTC HELP

    45-2(P0174)
    FUEL METERING (B2) TOO LEAN

    POSSIBLE FAILURES

    TCPF_46_01

    DTC HELP

    46-1(P0172)
    FUEL SYSTEM TOO RICH (RIGHT BANK (BANK 1))

    POSSIBLE FAILURES

    TCPF_46_02

    DTC HELP

    46-2(P0171)
    FUEL SYSTEM TOO LEAN (RIGHT BANK (BANK 1))

    POSSIBLE FAILURES

    TCPF_48_01

    DTC HELP

    48-1(P1168)
    HO2S (A/F SENSOR) (S1) VOLTAGE LOW

    POSSIBLE FAILURE

    TCPF_48_02

    DTC HELP

    48-2(P1169)
    HO2S (A/F SENSOR) (S1) VOLTAGE HIGH

    POSSIBLE FAILURES

    TCPF_48_03

    DTC HELP

    48-3(P1162)
    HO2S (A/F SENSOR) (S1) FAILURE

    POSSIBLE FAILURES

    TCPF_48_05

    DTC HELP

    48-5(P1157)
    HO2S (A/F SENSOR) S1 AFS LINE VOLTAGE HIGH

    POSSIBLE FAILURES

    TCPF_48_06

    DTC HELP

    48-6(P1158)
    HO2S (S1) FAILURE

    POSSIBLE FAILURES

    TCPF_48_07

    DTC HELP

    48-7(P1159)
    HO2S (S1) FAILURE

    POSSIBLE FAILURES

    TCPF_48_08

    DTC HELP

    48-8(P2195)
    HO2S (A/F SENSOR) S1 SIGNAL STUCK LEAN

    POSSIBLE FAILURE

    TCPF_48_09

    DTC HELP

    48-9(P2252)
    AF SENSOR B1 S1 VS LINE LOW

    POSSIBLE FAILURES

    TCPF_48_10

    DTC HELP

    48-10(P2245)
    AF SENSOR B1 S1 VCENT LINE LOW

    POSSIBLE FAILURES

    TCPF_48_11

    DTC HELP

    48-11(P2238)
    AF SENSOR B1 S1 IP LINE LOW

    POSSIBLE FAILURES

    TCPF_48_12

    DTC HELP

    48-12(P2251)
    AF SENSOR B1 S1 VS LINE HIGH

    POSSIBLE FAILURES

    TCPF_48_13

    DTC HELP

    48-13(P2243)
    AF SENSOR B1 S1 VCENT LINE HIGH

    POSSIBLE FAILURES

    TCPF_48_14

    DTC HELP

    48-14(P2237)
    AF SENSOR B1 S1 IP LINE HIGH

    POSSIBLE FAILURES

    TCPF_48_17

    DTC HELP

    48-17(P2252)
    HO2S (A/F SENSOR) S1 AFS- LINE VOLTAGE LOW

    POSSIBLE FAILURES

    TCPF_48_18

    DTC HELP

    48-18(P2238)
    HO2S (A/F SENSOR) S1 AFS+ LINE VOLTAGE LOW

    POSSIBLE FAILURES

    TCPF_49_01

    DTC HELP

    49-1(P1522)
    BBP SENSOR VOLTAGE LOW

    POSSIBLE FAILURES

    TCPF_49_02

    DTC HELP

    49-2(P1523)
    BBP SENSOR VOLTAGE HIGH

    POSSIBLE FAILURES

    TCPF_49_03

    DTC HELP

    49-3(P1524)
    BBP SENSOR PERFORMANCE

    POSSIBLE FAILURE

    TCPF_50_01

    DTC HELP

    50-1(P0102)
    MAF SENSOR VOLTAGE LOW

    POSSIBLE FAILURES

    TCPF_50_02

    DTC HELP

    50-2(P0103)
    MAF SENSOR VOLTAGE HIGH

    POSSIBLE FAILURES

    TCPF_50_03

    DTC HELP

    50-3(P0101)
    MAF SENSOR CIRCUIT RANGE/PERFORMANCE PROBLEM

    POSSIBLE FAILURE

    TCPF_50_05

    DTC HELP

    50-5(P1102)
    MAF LOWER THAN EXPECTED

    POSSIBLE FAILURE

    TCPF_50_06

    DTC HELP

    50-6(P1103)
    MAF HIGHER THAN EXPECTED

    POSSIBLE FAILURE

    TCPF_51_01

    DTC HELP

    51-1(P1253)
    VTEC SOL. V B1 FAILURE

    POSSIBLE FAILURES

    TCPF_52_01

    DTC HELP

    52-1(P1255)
    VTEC PRESSURE SW B1 FAILURE

    POSSIBLE FAILURES

    TCPF_52_04

    DTC HELP

    52-4(P1259)
    VTEC SYSTEM B1 FAILURE

    POSSIBLE FAILURES

    4R_FI_53_01_P0330

    DTC HELP

    53-1(P0330)
    KNOCK SENSOR 2 (B1) NO SIGNAL

    POSSIBLE FAILURES

    4R_FI_53_01_P0325

    DTC HELP

    53-1(P0325)
    KNOCK SENSOR 2 (B1) NO SIGNAL

    POSSIBLE FAILURES

    TCPF_53_03

    DTC HELP

    53-3(P0332)
    KNOCK SENSOR 2 VOLTAGE LOW

    POSSIBLE FAILURES

    TCPF_53_04

    DTC HELP

    53-4(P0333)
    KNOCK SENSOR 2 VOLTAGE HIGH

    POSSIBLE FAILURES

    TCPF_54_01

    DTC HELP

    54-1(P1337)
    CRANKSHAFT POSITION (CRANKSHAFT SPEED FLUCTUATION) SENSOR NO SIGNAL

    POSSIBLE FAILURES

    TCPF_54_02

    DTC HELP

    54-2(P1336)
    CRANKSHAFT POSITION (CRANKSHAFT SPEED FLUCTUATION) SENSOR INTERMITTENT INTERRUPTION

    POSSIBLE FAILURES

    TCPF_54_03

    DTC HELP

    54-3(P0385)
    CKP SENSOR B NO PULSE

    POSSIBLE FAILURES

    TCPF_54_04

    DTC HELP

    54-4(P0386)
    CKP SENSOR B NOISE

    POSSIBLE FAILURES

    TCPF_54_06

    DTC HELP

    54-6(P0389)
    CKP SENSOR B CIRCUIT INTERMITTENT

    POSSIBLE FAILURES

    TCPF_55_01

    DTC HELP

    55-1(P1472)
    EGT SENSOR VOLTAGE LOW

    POSSIBLE FAILURES

    TCPF_55_02

    DTC HELP

    55-2(P1473)
    EGT SENSOR VOLTAGE HIGH

    POSSIBLE FAILURES

    TCPF_56_01

    DTC HELP

    56-1(P0010)
    VTC OIL CONTROL SOLENOID VALVE MALFUNCTION

    POSSIBLE FAILURES

    VTC control valve solenoid

    TCPF_56_02

    DTC HELP

    56-2(P0011)
    VTC SYSTEM MALFUNCTION

    POSSIBLE FAILURES

    TCPF_56_03

    DTC HELP

    56-3(P1009)
    VTC SYSTEM STUCK IN THE ADVANCED POSITION

    POSSIBLE FAILURES

    TCPF_57_01

    DTC HELP

    57-1(P0340)
    CMP SENSOR A NO PULSE

    POSSIBLE FAILURES

    TCPF_57_02

    DTC HELP

    57-2(P0344)
    CMP SENSOR A CIRCUIT INTERMITTENT INTERRUPTION

    POSSIBLE FAILURES

    TCPF_57_03

    DTC HELP

    57-3(P0341)
    CMP SENSOR A/AND CKP SENSOR INCORRECT PHASE DETECTED

    POSSIBLE FAILURES

    TCPF_58_01

    DTC HELP

    58-1(P1367)
    TDC SENSOR 2 NO PULSE

    POSSIBLE FAILURES

    TCPF_58_02

    DTC HELP

    58-2(P1366)
    TDC SENSOR 2 NOISE

    POSSIBLE FAILURES

    TCPF_58_05

    DTC HELP

    58-5(P0365)
    CAMSHAFT POSITION SENSOR B CIRCUIT MALFUNCTION

    POSSIBLE FAILURES

    TCPF_58_06

    DTC HELP

    58-6(P0366)
    CAMSHAFT POSITION SENSOR B RANGE/PERFORMANCE

    POSSIBLE FAILURES

    TCPF_59_01

    DTC HELP

    59-1(P1387)
    CMP SENSOR B NO PULSE

    POSSIBLE FAILURES

    TCPF_59_02

    DTC HELP

    59-2(P1386)
    CMP SENSOR B INTERMITTENT INTERRUPTION

    POSSIBLE FAILURES

    TCPF_60_01

    DTC HELP

    60-1(P0410)
    AIR PUMP SYSTEM FAILURE

    POSSIBLE FAILURES

    TCPF_60_02

    DTC HELP

    60-2(P1410)
    AIR PUMP MOTOR FAILURE

    POSSIBLE FAILURE

    TCPF_60_03

    DTC HELP

    60-3(P0411)
    AIR CONTROL VALVE FAILURE

    POSSIBLE FAILURES

    TCPF_60_05

    DTC HELP

    60-5(P1411)
    AIR PUMP MOTOR VOLTAGE LOW

    POSSIBLE FAILURES

    TCPF_60_06

    DTC HELP

    60-6(P1412)
    AIR PUMP MOTOR VOLTAGE HIGH

    POSSIBLE FAILURES

    TCPF_60_07

    DTC HELP

    60-7(P1417)
    AIR PUMP MOTOR CIRCUIT FAILURE

    POSSIBLE FAILURES

    TCPF_60_08

    DTC HELP

    60-8(P1418)
    AIR PUMP MOTOR CIRCUIT FAILURE

    POSSIBLE FAILURES

    4R_FI_61_01_P0133

    DTC HELP

    61-1(P0133)
    HO2S(A/F SENSOR) S1 SLOW RESPONSE

    POSSIBLE FAILURE

    4R_FI_61_01_P0153

    DTC HELP

    61-1(P0153)
    HO2S(A/F SENSOR) B2 S1 SLOW RESPONSE

    POSSIBLE FAILURE

    TCPF_61_02

    DTC HELP

    61-2(P1163)
    HO2S(A/F SENSOR) S1 SLOW RESPONSE

    POSSIBLE FAILURE

    TCPF_61_03

    DTC HELP

    61-3(P1165)
    HO2S(A/F SENSOR) S1 IDLE RANGE PROBLEM

    POSSIBLE FAILURE

    TCPF_61_04

    DTC HELP

    61-4(1164)
    HO2S(A/F SENSOR) S1 LEAN RANGE PROBLEM

    POSSIBLE FAILURE

    TCPF_61_05

    DTC HELP

    61-5(P1149)
    HO2S(A/F SENSOR) S1 LEAN SENSITIVITY

    POSSIBLE FAILURE

    TCPF_61_07

    DTC HELP

    61-7(P0134)
    HO2S(A/F SENSOR) S1 CIRCUIT NO ACTIVITY

    Primary HO2S(Sensor1)Heater System Malfunction

    POSSIBLE FAILURES

    TCPF_61_08

    DTC HELP

    61-8(P0130)
    HO2S S1 FAILURE

    POSSIBLE FAILURE

    TCPF_61_09

    DTC HELP

    61-9(P0133)
    HO2S(A/F SENSOR) B1 S1 SLOW RESPONSE

    POSSIBLE FAILURE

    TCPF_61_10

    DTC HELP

    61-10(P2A00)
    HO2S(A/F SENSOR) B1 S1 PERFORMANCE

    POSSIBLE FAILURE

    TCPF_62_01

    DTC HELP

    62-1(P0133)
    HO2S B1 S1 SLOW RESPONSE

    POSSIBLE FAILURE

    4R_FI_63_01_P0137

    DTC HELP

    63-1(P0137)
    HO2S S2 VOLTAGE LOW

    POSSIBLE FAILURES

    4R_FI_63_01_P0157

    DTC HELP

    63-1(P0157)
    HO2S B2 S2 VOLTAGE LOW

    POSSIBLE FAILURES

    4R_FI_63_02_P0138

    DTC HELP

    63-2(P0138)
    HO2S S2 VOLTAGE HIGH

    POSSIBLE FAILURES

    4R_FI_63_02_P0158

    DTC HELP

    63-2(P0158)
    HO2S B2 S2 VOLTAGE HIGH

    POSSIBLE FAILURES

    4R_FI_63_03_P0139

    DTC HELP

    63-3(P0139)
    HO2S S2 SLOW RESPONSE

    POSSIBLE FAILURES

    4R_FI_63_03_P0159

    DTC HELP

    63-3(P0159)
    HO2S B2 S2 SLOW RESPONSE

    POSSIBLE FAILURES

    TCPF_63_07

    DTC HELP

    63-7(P0140)
    HO2S S2 CIRCUIT NO ACTIVITY

    POSSIBLE FAILURES

    TCPF_63_08

    DTC HELP

    63-8(P0136)
    HO2S S2 FAILURE

    POSSIBLE FAILURE

    TCPF_64_01

    DTC HELP

    64-1(P0137)
    HO2S B1 S2 VOLTAGE LOW

    POSSIBLE FAILURES

    TCPF_64_02

    DTC HELP

    64-2(P0138)
    HO2S B1 S2 VOLTAGE HIGH

    POSSIBLE FAILURES

    TCPF_64_03

    DTC HELP

    64-3(P0139)
    HO2S B1 S2 SLOW RESPONSE

    POSSIBLE FAILURE

    TCPF_65_01

    DTC HELP

    65-1
    HO2S S2 HEATER FAILURE

    POSSIBLE FAILURES

    4R_FI_65_02_P0141

    DTC HELP

    65-2(P0141)
    HO2S S2 HEATER CIRCUIT MALFUNCTION

    POSSIBLE FAILURES

    4R_FI_65_02_P0161

    DTC HELP

    65-2(P0161)
    HO2S B2 S2 HEATER CIRCUIT MALFUNCTION

    POSSIBLE FAILURES

    TCPF_65_03

    DTC HELP

    65-3(P0141)
    HO2S S2 HEATER CIRCUIT MALFUNCTION

    POSSIBLE FAILURES

    TCPF_66_02

    DTC HELP

    66-2(P0141)
    HO2S B1 S2 HEATER CIRCUIT MALFUNCTION

    POSSIBLE FAILURES

    4R_FI_67_01_P0420

    DTC HELP

    67-1(P0420)
    CATALYST DETERIORATION

    POSSIBLE FAILURE

    4R_FI_67_01_P0430

    DTC HELP

    67-1(P0430)
    CATALYST B2 DETERIORATION

    POSSIBLE FAILURE

    TCPF_68_01

    DTC HELP

    68-1(P0420)
    CATALYST B1 DETERIORATION

    POSSIBLE FAILURE

    TCPF_69_01

    DTC HELP

    69-1(P1644)
    IMA MOTFSA SIGNAL FAILURE

    POSSIBLE FAILURES

    TCPF_69_02

    DTC HELP

    69-2(P1645)
    IMA MOTFSB SIGNAL FAILURE

    POSSIBLE FAILURES

    TCPF_69_03

    DTC HELP

    69-3(P1600)
    IMA SYSTEM MALFUNCTION

    POSSIBLE FAILURE

    NOTE: This is for IMA system when there is a problem in the IMA control system.    Please go back to IMA system , and check with HDS.

    TCPF_69_04

    DTC HELP

    69-4(P1601)
    IMA SYSTEM MALFUNCTION

    POSSIBLE FAILURE

    NOTE: This is for IMA system when there is a problem in the IMA control system. Please go back to IMA system , and check with HDS.

    TCPF_70_01

    DTC HELP

    70-1(P1660)
    ATCHK LINE SIGNAL FAILURE

    POSSIBLE FAILURES

    TCPF_70_02

    DTC HELP

    70-2(P0700)
    A/T SYSTEM MALFUNCTION

    POSSIBLE FAILURE

    NOTE: This DTC is for AT/CVT system when there is a problem in the A/T control system. Please go back to AT/CVT system , and check with HDS.

    TCPF_70_03

    DTC HELP

    70-3(P0700)
    A/T SYSTEM MALFUNCTION

    POSSIBLE FAILURE

    NOTE: This DTC is for AT/CVT system when there is a problem in the A/T control system. Please go back to AT/CVT system , and check with HDS.

     

    TCPF_71_01

    DTC HELP

    71-1(P0301)
    MISFIRE No.1 CYLINDER

    POSSIBLE FAILURES

    One cylinder misfire
    Fuel or mechanical

    Electrical

    Multi-cylinder misfire
    Fuel or mechanical

    Electrical

    TCPF_71_02

    DTC HELP

    71-2(P1301)
    MISFIRE IG No.1 CYLINDER

    POSSIBLE FAILURES

    Single or multi-cylinder

    V6 one bank

    TCPF_71_03

    DTC HELP

    71-3(P1201)
    MISFIRE FUEL No.1 CYLINDER

    POSSIBLE FAILURES

    One cylinder misfire
    Fuel or mechanical

    Electrical

    TCPF_71_05

    DTC HELP

    71-5(P0201)
    No.1 INJECTOR CIRCUIT OPEN/MALFUNCTION

    POSSIBLE FAILURES

    TCPF_71_06

    DTC HELP

    71-6(P0261)
    No.1 INJECTOR CIRCUIT SHORT

    POSSIBLE FAILURES

    TCPF_71_07

    DTC HELP

    71-7(P0262)
    No.1 INJECTOR CIRCUIT SHORT

    POSSIBLE FAILURES

    TCPF_72_01

    DTC HELP

    72-1(P0302)
    MISFIRE No.2 CYLINDER

    POSSIBLE FAILURES

    One cylinder misfire
    Fuel or mechanical

    Electrical

    Multi-cylinder misfire
    Fuel or mechanical

    Electrical

    TCPF_72_02

    DTC HELP

    72-2(P1302)
    MISFIRE IG No.2 CYLINDER

    POSSIBLE FAILURES

    Single or multi-cylinder

    V6 one bank

    TCPF_72_03

    DTC HELP

    72-3(P1202)
    MISFIRE FUEL No.2 CYLINDER

    POSSIBLE FAILURES

    One cylinder misfire
    Fuel or mechanical

    Electrical

    TCPF_72_05

    DTC HELP

    72-5(P0202)
    No.2 INJECTOR CIRCUIT OPEN/MALFUNCTION

    POSSIBLE FAILURES

    TCPF_72_06

    DTC HELP

    72-6(P0264)
    No.2 INJECTOR CIRCUIT SHORT

    POSSIBLE FAILURES

    TCPF_72_07

    DTC HELP

    72-7(P0265)
    No.2 INJECTOR CIRCUIT SHORT

    POSSIBLE FAILURES

    TCPF_73_01

    DTC HELP

    73-1(P0303)
    MISFIRE No.3 CYLINDER

    POSSIBLE FAILURES

    One cylinder misfire
    Fuel or mechanical

    Electrical

    Multi-cylinder misfire
    Fuel or mechanical

    Electrical

    TCPF_73_02

    DTC HELP

    73-2(P1303)
    MISFIRE IG No.3 CYLINDER

    POSSIBLE FAILURES

    Single or multi-cylinder

    V6 one bank

    TCPF_73_03

    DTC HELP

    73-3(P1203)
    MISFIRE FUEL No.3 CYLINDER

    POSSIBLE FAILURES

    One cylinder misfire
    Fuel or mechanical

    Electrical

    TCPF_73_05

    DTC HELP

    73-5(P0203)
    No.3 INJECTOR CIRCUIT OPEN/MALFUNCTION

    POSSIBLE FAILURES

    TCPF_73_06

    DTC HELP

    73-6(P0267)
    No.3 INJECTOR CIRCUIT SHORT

    POSSIBLE FAILURES

    TCPF_73_07

    DTC HELP

    73-7(P0268)
    No.3 INJECTOR CIRCUIT SHORT

    POSSIBLE FAILURES

    TCPF_74_01

    DTC HELP

    74-1(P0304)
    MISFIRE No.4 CYLINDER

    POSSIBLE FAILURES

    One cylinder misfire
    Fuel or mechanical

    Electrical

    Multi-cylinder misfire
    Fuel or mechanical

    Electrical

    TCPF_74_02

    DTC HELP

    74-2(P1304)
    MISFIRE IG No.4 CYLINDER

    POSSIBLE FAILURES

    Single or multi-cylinder

    V6 one bank

    TCPF_74_03

    DTC HELP

    74-3(P1204)
    MISFIRE FUEL No.4 CYLINDER

    POSSIBLE FAILURES

    One cylinder misfire
    Fuel or mechanical

    Electrical

    TCPF_74_05

    DTC HELP

    74-5(P0204)
    No.4 INJECTOR CIRCUIT OPEN/MALFUNCTION

    POSSIBLE FAILURES

    TCPF_74_06

    DTC HELP

    74-6(P0270)
    No.4 INJECTOR CIRCUIT SHORT

    POSSIBLE FAILURES

    TCPF_74_07

    DTC HELP

    74-7(P0271)
    No.4 INJECTOR CIRCUIT SHORT

    POSSIBLE FAILURES

    TCPF_75_01

    DTC HELP

    75-1(P0305)
    MISFIRE No.5 CYLINDER

    POSSIBLE FAILURES

    One cylinder misfire
    Fuel or mechanical

    Electrical

    TCPF_75_02

    DTC HELP

    75-2(P1305)
    MISFIRE IG No.5 CYLINDER

    POSSIBLE FAILURES

    Single or multi-cylinder

    V6 one bank

    TCPF_75_03

    DTC HELP

    75-3(P1205)
    MISFIRE FUEL No.5 CYLINDER

    POSSIBLE FAILURES

    One cylinder misfire
    Fuel or mechanical

    Electrical

    TCPF_75_04

    DTC HELP

    75-4(P0300)
    RANDOM MISFIRE

    POSSIBLE FAILURES

    Fuel or mechanical

    Electrical

    TCPF_75_05

    DTC HELP

    75-5(P0205)
    No.5 INJECTOR CIRCUIT OPEN/MALFUNCTION

    POSSIBLE FAILURES

    TCPF_76_01

    DTC HELP

    76-1(P0306)
    MISFIRE No.6 CYLINDER

    POSSIBLE FAILURES

    One cylinder misfire Fuel or mechanical

    Electrical

    TCPF_76_02

    DTC HELP

    76-2(P1306)
    MISFIRE IG No.6 CYLINDER

    POSSIBLE FAILURES

    Single or multi-cylinder

    V6 one bank

    TCPF_76_03

    DTC HELP

    76-3(P1206)
    MISFIRE FUEL No.6 CYLINDER

    POSSIBLE FAILURES

    One cylinder misfire Fuel or mechanical

    Electrical

    TCPF_76_04

    DTC HELP

    76-4(P0300)
    RANDOM MISFIRE

    POSSIBLE FAILURES

    Fuel or mechanical

    TCPF_76_05

    DTC HELP

    76-5(P0206)
    No.6 INJECTOR CIRCUIT OPEN/MALFUNCTION

    POSSIBLE FAILURES

    TCPF_77_04

    DTC HELP

    77-4(P0300)
    RANDOM MISFIRE

    POSSIBLE FAILURES

    TCPF_79_01

    DTC HELP

    79-1(P1316)
    SPARK PLUG VOLTAGE DETECTION CIRCUIT MALFUNCTION ( LEFT BANK ( BANK 2) )

    POSSIBLE FAILURES

    #79-1 and #79-2
    (P1316 and P1317)

    TCPF_79_02

    DTC HELP

    79-2(P1317)
    SPARK PLUG VOLTAGE DETECTION CIRCUIT MALFUNCTION ( RIGHT BANK ( BANK 1) )

    POSSIBLE FAILURES

    TCPF_79_03

    DTC HELP

    79-3(P1318)
    SPARK PLUG VOLTAGE DETECTION MODULE RESET CIRCUIT MALFUNCTION ( LEFT BANK ( BANK 2) )

    POSSIBLE FAILURES

    TCPF_79_04

    DTC HELP

    79-4(P1319)
    SPARK PLUG VOLTAGE DETECTION MODULE RESET CIRCUIT MALFUNCTION ( RIGHT BANK ( BANK 1) )

    POSSIBLE FAILURES

    TCPF_80_01

    DTC HELP

    80-1(P0401)
    EGR INSUFFICIENT FLOW DETECTED

    POSSIBLE FAILURES

    TCPF_83_01

    DTC HELP

    83-1(P1415)
    CURRENT SENSOR VOLTAGE LOW

    POSSIBLE FAILURES

    TCPF_83_02

    DTC HELP

    83-2(P1416)
    CURRENT SENSOR VOLTAGE HIGH

    POSSIBLE FAILURES

    TCPF_84_01

    DTC HELP

    84-1(P1413)
    AIR CONTROL SOL VOLTAGE HIGH

    POSSIBLE FAILURE

    TCPF_84_02

    DTC HELP

    84-2(P0412)
    AIR CONTROL SOL VOLTAGE LOW

    POSSIBLE FAILURES

    TCPF_86_01

    DTC HELP

    86-1(P0116)
    ECT SENSOR 1 RANGE/PERFORMANCE PROBLEM

    POSSIBLE FAILURES

    TCPF_86_02

    DTC HELP

    86-2(P0125)
    ECT SENSOR 1 MALFUNCTION/SLOW RESPONSE

    POSSIBLE FAILURES

    TCPF_87_01

    DTC HELP

    87-1(P1486)
    COOLING SYSTEM MALFUNCTION

    POSSIBLE FAILURES

    TCPF_87_02

    DTC HELP

    87-2(P0128)
    COOLING SYSTEM MALFUNCTION

    POSSIBLE FAILURES

    TCPF_88_01

    DTC HELP

    88-1(P1640)
    IMA ACTTRQ LOW INPUT

    POSSIBLE FAILURES

    TCPF_88_02

    DTC HELP

    88-2(P1641)
    IMA ACTTRQ HIGH INPUT

    POSSIBLE FAILURES

    TCPF_88_03

    DTC HELP

    88-3(P1642)
    IMA QBATT LOW INPUT

    POSSIBLE FAILURES

    TCPF_88_04

    DTC HELP

    88-4(P1643)
    IMA QBATT HIGH INPUT

    POSSIBLE FAILURES

    TCPF_88_05

    DTC HELP

    88-5(P1639)
    FI/MOT ECM SIGNAL LINE FAILURE

    POSSIBLE FAILURES

    TCPF_89_01

    DTC HELP

    89-1(P1705)
    A/T GEAR MULTI POSITION

    POSSIBLE FAILURES

    TCPF_89_02

    DTC HELP

    89-2(P1706)
    A/T GEAR NO POSITION

    POSSIBLE FAILURES

    TCPF_90_01

    DTC HELP

    90-1(P1456)
    EVAP CONTROL SYSTEM LEAKAGE (FUEL TANK SYSTEM)

    POSSIBLE FAILURES

    TCPF_90_02

    DTC HELP

    90-2(P1457)
    EVAP CONTROL SYSTEM LEAKAGE (EVAP CANISTER AREA)

    POSSIBLE FAILURES

    TCPF_90_04

    DTC HELP

    90-4(P0440)
    EVAP LEAK SYSTEM FAILURE

    POSSIBLE FAILURES

    TCPF_90_05

    DTC HELP

    90-5(P0442)
    EVAP SYSTEM SMALL LEAK

    POSSIBLE FAILURE

    TCPF_90_06

    DTC HELP

    90-6(P0456)
    EVAP SYSTEM VERY SMALL LEAK

    POSSIBLE FAILURE

    TCPF_90_07

    DTC HELP

    90-7(P0497)
    EVAP SYSTEM LOW PURGE FLOW DETECTED

    POSSIBLE FAILURES

    TCPF_90_08

    DTC HELP

    90-8(P0457)
    EVAP SYSTEM LEAK FUEL CAP LOOSE/OFF

    POSSIBLE FAILURES

    TCPF_90_09

    DTC HELP

    90-9(P0455)
    EVAP SYSTEM LARGE LEAK

    POSSIBLE FAILURE

    TCPF_90_10

    DTC HELP

    90-10(P0456)
    EVAP SYSTEM VERY SMALL LEAK (0.02 inch)

    POSSIBLE FAILURE

    TCPF_91_01

    DTC HELP

    91-1(P0452)
    EVAP FTP SENSOR LOW INPUT

    POSSIBLE FAILURES

    TCPF_91_02

    DTC HELP

    91-2(P0453)
    EVAP FTP SENSOR HIGH INPUT

    POSSIBLE FAILURES

    TCPF_91_03

    DTC HELP

    91-3(P0451)

    EVAP FTP SENSOR PERFORMANCE

    POSSIBLE FAILURE

    TCPF_91_05

    DTC HELP

    91-5(P1454)
    EVAP FTP SENSOR PERFORMANCE

    POSSIBLE FAILURE

    TCPF_92_01

    DTC HELP


    92-1(P0441)
    EVAP INCORRECT PURGE FLOW

    POSSIBLE FAILURES

    ACCORD (includes V6),
    PRELUDE, ODYSSEY and
    ACURA 2.2CL

    NSX, ACURA 2.5TL and ACURA 3.2TL

    OTHER VEHICLES

    TCPF_92_02

    DTC HELP


    92-2(P1459)
    EVAP INCORRECT PURGE FLOW

    POSSIBLE FAILURES

    ACCORD (includes V6),PRELUDE, ODYSSEY and ACURA 2.2CL

    NSX, ACURA 2.5TL and ACURA 3.2TL

    TCPF_92_04

    DTC HELP

    92-4(P0443)
    EVAP CANISTER PURGE VALVE CIRCUIT MALFUNCTION

    POSSIBLE FAILURES

    TCPF_92_05

    DTC HELP

    92-5(P0444)
    EVAP PCS (CPV) VOLTAGE LOW

    POSSIBLE FAILURES

    TCPF_92_06

    DTC HELP

    92-6(P0445)
    EVAP PCS (CPV) VOLTAGE HIGH

    POSSIBLE FAILURES

    TCPF_92_07

    DTC HELP

    92-7(P0496)
    EVAP SYSTEM HIGH PURGE FLOW DETECTED

    POSSIBLE FAILURE

    TCPF_94_01

    DTC HELP

    94-1(P1541)
    A/C HTRS SIGNAL LOW INPUT

    POSSIBLE FAILURES

    TCPF_94_02

    DTC HELP

    94-2(P1542)
    A/C HTRS SIGNAL HIGH INPUT

    POSSIBLE FAILURES

    TCPF_95_01

    DTC HELP

    95-1(P0192)
    FUEL RAIL PRESSURE SENSOR CIRCUIT LOW VOLTAGE

    POSSIBLE FAILURES

    TCPF_95_02

    DTC HELP

    95-2(P0193)
    FUEL RAIL PRESSURE SENSOR CIRCUIT HIGH VOLTAGE

    POSSIBLE FAILURES

    TCPF_95_03

    DTC HELP

    95-3(P0191)
    FUEL RAIL PRESSURE SENSOR CIRCUIT RANGE/PERFORMANCE PROBLEM

    POSSIBLE FAILURE

    TCPF_96_01

    DTC HELP

    96-1(P1182)
    FT SENSOR VOLTAGE LOW

    POSSIBLE FAILURES

    TCPF_96_02

    DTC HELP

    96-2(P1183)
    FT SENSOR VOLTAGE HIGH

    POSSIBLE FAILURES

    TCPF_97_01

    DTC HELP

    97-1(P1192)
    FUEL TANK PRESSURE (FTP) SENSOR CIRCUIT LOW VOLTAGE

    POSSIBLE FAILURES

    TCPF_97_02

    DTC HELP

    97-2(P1193)
    FUEL TANK PRESSURE (FTP) SENSOR CIRCUIT HIGH VOLTAGE

    POSSIBLE FAILURES

    TCPF_98_01

    DTC HELP

    98-1(P1187)
    FUEL TANK TEMPERATURE (FTT) SENSOR CIRCUIT LOW VOLTAGE

    POSSIBLE FAILURES

    TCPF_98_02

    DTC HELP

    98-2(P1188)
    FUEL TANK TEMPERATURE (FTT) SENSOR CIRCUIT HIGH VOLTAGE

    POSSIBLE FAILURES

    TMPHLP_01_01

    PENDING (TEMPORARY) DTC HELP

    T01-01
    O2S(HO2S) (B2)(S1) VOLTAGE LOW

    Detailed description:
    O2S(HO2S)(B2)(S1)
    VOLTAGE LOW

    Correspondence DTC
    HM DTC : 01-1
    SAE DTC : P0131 or P0151

    TMPHLP_01_02

    PENDING (TEMPORARY) DTC HELP

    T01-02
    O2S(HO2S) (B2)(S1) VOLTAGE HIGH

    Detailed description:
    O2S(HO2S)(B2)(S1) VOLTAGE HIGH

    Correspondence DTC
    HM DTC : 01-2
    SAE DTC : P0132 or P0152

    TMPHLP_01_04

    PENDING (TEMPORARY) DTC HELP

    T01-4(P0130)
    HO2S S1 VOLTAGE

    Detailed description:
    HO2S S1 VOLTAGE LOW or HIGH

    Correspondence DTC
    HM DTC : 01-4
    SAE DTC : P0130

    TMPHLP_01_09

    PENDING (TEMPORARY) DTC HELP

    T01-9
    HO2S (B2)(S1) VOLTAGE

    Detailed description:
    HO2S (B2)(S1)
    VOLTAGE LOW or HIGH

    T01-9 is a temporary code for 01-1,01-2 or 01-4 until it's determined.
    When the same failure occurs two times, this code is determined to DTC 01-1,01-2 or 01-4.

    Correspondence DTC
    HM DTC : 01-1, 01-2 or 01-4
    SAE DTC : P0131, P0151,P0132,P0152 or P0130

    TMPHLP_02_01

    PENDING (TEMPORARY) DTC HELP

    T02-1(P0131)
    HO2S B1 (S1) VOLTAGE LOW

    Primary HO2S(Sensor1)Circuit Low Voltage

    Detailed description:
    HO2S B1 (S1) VOLTAGE LOW

    Correspondence DTC
    HM DTC : 02-1
    SAE DTC : P0131

    TMPHLP_02_02

    PENDING (TEMPORARY) DTC HELP

    HO2S B1 (S1)
    VOLTAGE HIGH

    Detailed description:
    HO2S B1 (S1) VOLTAGE HIGH

    Correspondence DTC
    HM DTC : 02-2
    SAE DTC : P0132

    TMPHLP_02_09

    PENDING (TEMPORARY) DTC HELP

    T02-9
    HO2S B1 (S1) VOLTAGE

    Detailed description:
    HO2S B1 (S1)
    VOLTAGE LOW or HIGH

    T02-9 is a temporary code for 02-1,02-2 or 02-4 until it's determined.
    When the same failure occurs two times, this code is determined to DTC 02-1 or 02-2.

    Correspondence DTC
    HM DTC : 02-1 or 02-2
    SAE DTC : P0131 or P0132

    TMPHLP_03_01

    PENDING (TEMPORARY) DTC HELP

    MAP SENSOR VOLTAGE LOW

    Detailed description:
    MAP SENSOR VOLTAGE LOW

    Correspondence DTC
    HM DTC : 03-1
    SAE DTC : P0107

    TMPHLP_03_02

    PENDING (TEMPORARY) DTC HELP

    MANIFOLD ABSOLUTE PRESSURE (MAP) SENSOR CIRCUIT HIGH VOLTAGE

    Detailed description:
    MANIFOLD ABSOLUTE PRESSURE (MAP) SENSOR CIRCUIT HIGH VOLTAGE

    Correspondence DTC
    HM DTC : 03-2
    SAE DTC : P0108

    TMPHLP_05_03

    PENDING (TEMPORARY) DTC HELP

    T05-3(P1128)
    MAP SENSOR SIGNAL LOWER THAN EXPECTED

    Detailed description:
    MAP SENSOR SIGNAL LOWER THAN EXPECTED

    Correspondence DTC
    HM DTC : 05-3
    SAE DTC : P1128

    TMPHLP_05_04

    PENDING (TEMPORARY) DTC HELP

    T05-4(P1129)
    MAP SENSOR SIGNAL HIGHER THAN EXPECTED

    Detailed description:
    MAP SENSOR SIGNAL HIGHER THAN EXPECTED

    Correspondence DTC
    HM DTC : 05-4
    SAE DTC : P1129

    TMPHLP_07_03

    PENDING (TEMPORARY) DTC HELP

    TP LOWER THAN EXPECTED

    Detailed description:
    TP LOWER THAN EXPECTED

    Correspondence DTC
    HM DTC : 07-3
    SAE DTC : P1121

    TMPHLP_07_04

    PENDING (TEMPORARY) DTC HELP

    TP HIGHER THAN EXPECTED

    Detailed description:
    TP HIGHER
    THAN EXPECTED

    Correspondence DTC
    HM DTC : 07-4
    SAE DTC : P1122

    TMPHLP_09_03

    PENDING (TEMPORARY) DTC HELP

    CYP SENSOR VOLTAGE LOW

    Detailed description:
    CYP SENSOR VOLTAGE LOW

    Correspondence DTC
    HM DTC : 09-3
    SAE DTC : P0342

    TMPHLP_09_04

    PENDING (TEMPORARY) DTC HELP

    CYP SENSOR VOLTAGE HIGH

    Detailed description:
    CYP SENSOR VOLTAGE HIGH

    Correspondence DTC
    HM DTC : 09-4
    SAE DTC : P0343

    TMPHLP_10_01

    PENDING (TEMPORARY) DTC HELP

    IAT SENSOR VOLTAGE LOW

    Detailed description:
    IAT SENSOR VOLTAGE LOW

    Correspondence DTC
    HM DTC : 10-1
    SAE DTC : P0112

    TMPHLP_10_02

    PENDING (TEMPORARY) DTC HELP

    IAT SENSOR CIRCUIT HIGH VOLTAGE

    Detailed description:
    IAT SENSOR VOLTAGE HIGH

    Correspondence DTC
    HM DTC : 10-2
    SAE DTC : P0113

    TMPHLP_10_03

    PENDING (TEMPORARY) DTC HELP

    IAT SENSOR PERFORMANCE

    Detailed description:
    IAT SENSOR PERFORMANCE OUT OF SPEC

    Correspondence DTC
    HM DTC : 10-3
    SAE DTC : P0111

    TMPHLP_103_01

    PENDING (TEMPORARY) DTC HELP

    HO2S S3 VOLTAGE LOW

    Detailed description:
    HO2S S3 VOLTAGE LOW

    Correspondence DTC
    HM DTC : 103-1
    SAE DTC : P0143

    TMPHLP_103_02

    PENDING (TEMPORARY) DTC HELP

    HO2S S3 VOLTAGE HIGH

    Detailed description:
    HO2S S3 VOLTAGE HIGH

    Correspondence DTC
    HM DTC : 103-2
    SAE DTC : P0144

    TMPHLP_103_03

    PENDING (TEMPORARY) DTC HELP

    HO2S S3 OUT OF SPEC

    Detailed description:
    HO2S S3 OUT OF SPEC

    Correspondence DTC
    HM DTC : 103-3
    SAE DTC : P0145

    TMPHLP_104_02

    PENDING (TEMPORARY) DTC HELP

    HO2S S3 HEATER CIRCUIT

    Detailed description:
    HO2S S3 HEATER CIRCUIT

    Correspondence DTC
    HM DTC : 104-2
    SAE DTC : P0147

    TMPHLP_105_01

    PENDING (TEMPORARY) DTC HELP

    NOx CATALYZER PERFORMANCE

    Detailed description:
    NOx CATALYZER PERFORMANCE

    Correspondence DTC
    HM DTC : 105-1
    SAE DTC : P1420

    TMPHLP_106_01

    PENDING (TEMPORARY) DTC HELP

    IMT (IMRC) VALVE STUCK SHORT

    Detailed description:
    IMT (IMRC) VALVE STUCK SHORT

    Correspondence DTC
    HM DTC : 106-1
    SAE DTC : P1077

    TMPHLP_106_02

    PENDING (TEMPORARY) DTC HELP

    IMT (IMRC) VALVE STUCK LONG

    Detailed description:
    IMT (IMRC) VALVE STUCK LONG

    Correspondence DTC
    HM DTC : 106-2
    SAE DTC : P1078

    TMPHLP_109_01

    PENDING (TEMPORARY) DTC HELP

    PCV AIR LEAKAGE

    Detailed description:
    POSITIVE CRANKCASE VENTILATION AIR LEAKAGE

    Correspondence DTC
    HM DTC : 109-1
    SAE DTC : P1505

    TMPHLP_109_02

    PENDING (TEMPORARY) DTC HELP

    INTAKE AIR SYSTEM LEAK

    Detailed description:
    INTAKE AIR SYSTEM LEAK

    Correspondence DTC
    HM DTC : 109-2
    SAE DTC : P2279

    TMPHLP_111_01

    PENDING (TEMPORARY) DTC HELP

    HO2S S2 AND S3 PERFORMANCE

    Detailed description:
    HO2S S2 AND S3 PERFORMANCE

    Correspondence DTC
    HM DTC : 111-1
    SAE DTC : P1130

    TMPHLP_113_03

    PENDING (TEMPORARY) DTC HELP

    EOT SENSOR PERFORMANCE

    Detailed description:
    ENGINE OIL TEMPERATURE SENSOR PERFORMANCE

    Correspondence DTC
    HM DTC : 113-3
    SAE DTC : P0196

    TMPHLP_114_01

    PENDING (TEMPORARY) DTC HELP

    VTEC SYSTEM FAILURE

    Detailed description:
    VTEC SYSTEM FAILURE

    Correspondence DTC
    HM DTC : 114-1
    SAE DTC : P1020

    TMPHLP_115_01

    PENDING (TEMPORARY) DTC HELP

    VTEC SYSTEM FAILURE

    Detailed description:
    VTEC SYSTEM FAILURE STUCK PISTON "OFF" side

    Correspondence DTC
    HM DTC : 115-1
    SAE DTC : P1025

    TMPHLP_115_02

    PENDING (TEMPORARY) DTC HELP

    VTEC SYSTEM FAILURE

    Detailed description:
    VTEC SYSTEM FAILURE STUCK PISTON "ON" side

    Correspondence DTC
    HM DTC : 115-2
    SAE DTC : P1026

    TMPHLP_117_03

    PENDING (TEMPORARY) DTC HELP

    EVAP CVS STUCK CLOSED

    Detailed description:
    EVAP CVS STUCK CLOSED

    Correspondence DTC
    HM DTC : 117-3
    SAE DTC : P2422

    TMPHLP_12_03

    PENDING (TEMPORARY) DTC HELP

    EGR VALVE LIFT OUT OF SPEC

    Detailed description:
    EGR VALVE POSITION SENSOR OUTPUT VOLTAGE
    OUT OF SPEC

    Correspondence DTC
    HM DTC : 12-3
    SAE DTC : P1491

    TMPHLP_12_06

    PENDING (TEMPORARY) DTC HELP

    T12-6 EGR CIRCUIT PERFORMANCE

    Detailed description:
    EGR VALVE POSITION SENSOR PERFORMANCE

    Correspondence DTC
    HM DTC : 12-6
    SAE DTC : P0404

    TMPHLP_12_07

    PENDING (TEMPORARY) DTC HELP

    T12-7 EGR SYSTEM PERFORMANCE

    Detailed description:
    EGR SYSTEM VALVE STUCK

    Correspondence DTC
    HM DTC : 12-7
    SAE DTC : P2413

    TMPHLP_13_03

    PENDING (TEMPORARY) DTC HELP

    BARO SENSOR PERFORMANCE

    Detailed description:
    BARO SENSOR PERFORMANCE OUT OF SPEC

    Correspondence DTC
    HM DTC : 13-3
    SAE DTC : P1106

    TMPHLP_13_07

    PENDING (TEMPORARY) DTC HELP

    BARO SENSOR PERFORMANCE

    Detailed description:
    BARO SENSOR PERFORMANCE

    Correspondence DTC
    HM DTC : 13-7
    SAE DTC : P2227

    TMPHLP_14_02

    PENDING (TEMPORARY) DTC HELP

    IDLE CONTROL SYSTEM

    Detailed description:
    IDLE CONTROL SYSTEM OUT OF SPEC

    Correspondence DTC
    HM DTC : 14-2
    SAE DTC : P0505

    TMPHLP_14_10

    PENDING (TEMPORARY) DTC HELP

    IDLE CONTROL SYSTEM RPM LOWER THAN EXPECTED

    Detailed description:
    IDLE CONTROL SYSTEM RPM LOWER THAN EXPECTED

    Correspondence DTC
    HM DTC : 14-10
    SAE DTC : P0506

    TMPHLP_14_11

    PENDING (TEMPORARY) DTC HELP

    T14-11 IACV HIGHER
    THAN EXPECTED

    Detailed description:
    IACV HIGHER THAN EXPECTED

    Correspondence DTC
    HM DTC : 14-11
    SAE DTC : P0507

    TMPHLP_153_01

    PENDING (TEMPORARY) DTC HELP

    REAR BANK (BANK1) FUEL SYSTEM TOO RICH

    Detailed description:
    REAR BANK (BANK1) FUEL SYSTEM TOO RICH

    Correspondence DTC
    HM DTC : 153-1
    SAE DTC : P0172

    TMPHLP_153_02

    PENDING (TEMPORARY) DTC HELP

    REAR BANK (BANK1) FUEL SYSTEM TOO LEAN

    Detailed description:
    REAR BANK (BANK1) FUEL SYSTEM TOO LEAN

    Correspondence DTC
    HM DTC : 153-2
    SAE DTC : P0171

    TMPHLP_154_01

    PENDING (TEMPORARY) DTC HELP

    FRONT BANK (BANK2) FUEL SYSTEM TOO RICH

    Detailed description:
    FRONT BANK (BANK2) FUEL SYSTEM TOO RICH

    Correspondence DTC
    HM DTC : 154-1
    SAE DTC : P0175

    TMPHLP_154_02

    PENDING (TEMPORARY) DTC HELP

    FRONT BANK (BANK2) FUEL SYSTEM TOO LEAN

    Detailed description:
    FRONT BANK (BANK2) FUEL SYSTEM TOO LEAN

    Correspondence DTC
    HM DTC : 154-2
    SAE DTC : P0174

    TMPHLP_157_09

    PENDING (TEMPORARY) DTC HELP

    T157-9(P0133)
    HO2S(A/F SENSOR) B1 S1 SLOW RESPONSE

    Detailed description:
    HO2S(A/F SENSOR) B1 S1 SLOW RESPONSE

    Correspondence DTC
    HM DTC : 157-9
    SAE DTC : P0133

    TMPHLP_161_01

    PENDING (TEMPORARY) DTC HELP

    HO2S B1 S2 VOLTAGE LOW

    Detailed description:
    HO2S B1 S2 VOLTAGE LOW

    Correspondence DTC
    HM DTC : 161-1
    SAE DTC : P0137

    TMPHLP_161_02

    PENDING (TEMPORARY) DTC HELP

    HO2S B1 S2 VOLTAGE HIGH

    Detailed description:
    HO2S B1 S2 VOLTAGE HIGH

    Correspondence DTC
    HM DTC : 161-2
    SAE DTC : P0138

    TMPHLP_161_03

    PENDING (TEMPORARY) DTC HELP

    HO2S B1 S2 SLOW RESPONSE

    Detailed description:
    HO2S B1 S2 SLOW RESPONSE

    Correspondence DTC
    HM DTC : 161-3
    SAE DTC : P0139

    TMPHLP_165_01

    PENDING (TEMPORARY) DTC HELP

    CATALYST B1 EFFICIENCY BELOW THRESHOLD

    Detailed description:
    CATALYST B1 EFFICIENCY BELOW THRESHOLD

    Correspondence DTC
    HM DTC : 165-1
    SAE DTC : P0420

    TMPHLP_17_01

    PENDING (TEMPORARY) DTC HELP

    VSS NO PULSE

    Detailed description:
    VSS NO PULSE

    Correspondence DTC
    HM DTC : 17-1
    SAE DTC : P0500

    TMPHLP_19_03

    PENDING (TEMPORARY) DTC HELP

    TRQ. CONVERTER CLUTCH SYSTEM

    Detailed description:
    TORQUE CONVERTER CLUTCH SYSTEM OUT OF SPEC

    Correspondence DTC
    HM DTC : 19-3
    SAE DTC : P0740

    TMPHLP_34_01

    PENDING (TEMPORARY) DTC HELP

    VBU SIGNAL OUT OF SPEC

    Detailed description:
    VBU SIGNAL OUT OF SPEC

    Correspondence DTC
    HM DTC : 34-1
    SAE DTC : P0560

    TMPHLP_34_03

    PENDING (TEMPORARY) DTC HELP

    VBU VOLTAGE LOW

    Detailed description:
    VBU VOLTAGE LOW

    Correspondence DTC
    HM DTC : 34-3
    SAE DTC : P0562

    TMPHLP_34_04

    PENDING (TEMPORARY) DTC HELP

    VBU VOLTAGE HIGH

    Detailed description:
    VBU VOLTAGE HIGH

    Correspondence DTC
    HM DTC : 34-4
    SAE DTC : P0563

    TMPHLP_41_03

    PENDING (TEMPORARY) DTC HELP

    HO2S S1 HEATER CIRCUIT MALFUNCTION

    Detailed description:
    HO2S S1 HEATER CIRCUIT MALFUNCTION

    Correspondence DTC
    HM DTC : 41-3
    SAE DTC : P0135

    TMPHLP_45_01

    PENDING (TEMPORARY) DTC HELP

    FUEL METERING (B2) TOO RICH

    Detailed description:
    FUEL METERING (B2) TOO RICH

    Correspondence DTC
    HM DTC : 45-1
    SAE DTC : P0172 or P0175

    TMPHLP_45_02

    PENDING (TEMPORARY) DTC HELP

    FUEL METERING (B2) TOO LEAN

    Detailed description:
    FUEL METERING (B2) TOO LEAN

    Correspondence DTC
    HM DTC : 45-2
    SAE DTC : P0171 or P0174

    TMPHLP_45_09

    PENDING (TEMPORARY) DTC HELP

    T45-9
    FUEL METERING (B2) OUT OF SPEC

    Detailed description:
    FUEL METERING (B2) TOO RICH or TOO LEAN

    T45-9 is a temporary code for 45-1 or 45-2 until it's determined.
    When the same failure occurs two times, this code is determined to DTC 45-1 or 45-2.

    Correspondence DTC
    HM DTC : 45-1 or 45-2
    SAE DTC : P0172, P0175 or P0171,P0174

    TMPHLP_46_01

    PENDING (TEMPORARY) DTC HELP

    FUEL SYSTEM TOO RICH (RIGHT BANK (BANK 1))

    Detailed description:
    FUEL SYSTEM TOO RICH (RIGHT BANK (BANK 1))

    Correspondence DTC
    HM DTC : 46-1
    SAE DTC : P0172

    TMPHLP_46_02

    PENDING (TEMPORARY) DTC HELP

    FUEL SYSTEM TOO LEAN (RIGHT BANK (BANK 1))

    Detailed description:
    FUEL SYSTEM TOO LEAN (RIGHT BANK (BANK 1))

    Correspondence DTC
    HM DTC : 46-2
    SAE DTC : P0171

    TMPHLP_46_09

    PENDING (TEMPORARY) DTC HELP

    T46-9
    FUEL METERING (B1) OUT OF SPEC

    Detailed description:
    FUEL METERING B1 TOO RICH or TOO LEAN

    T46-9 is a temporary code for 46-1 or 46-2 until it's determined.
    When the same failure occurs two times, this code is determined to DTC 46-1 or 46-2.

    Correspondence DTC
    HM DTC : 46-1 or 46-2
    SAE DTC : P0172 or P0171

    TMPHLP_49_03

    PENDING (TEMPORARY) DTC HELP

    BBP SENSOR PERFORMANCE

    Detailed description:
    BBP SENSOR PERFORMANCE

    Correspondence DTC
    HM DTC : 49-3
    SAE DTC : P1524

    TMPHLP_50_03

    PENDING (TEMPORARY) DTC HELP

    MAF SENSOR FAILURE

    Detailed description:
    MAF SENSOR FAILURE

    Correspondence DTC
    HM DTC : 50-3
    SAE DTC : P0101

    TMPHLP_50_05

    PENDING (TEMPORARY) DTC HELP

    MAF LOWER THAN EXPECTED

    Detailed description:
    MAF LOWER THAN EXPECTED

    Correspondence DTC
    HM DTC : 50-5
    SAE DTC : P1102

    TMPHLP_50_06

    PENDING (TEMPORARY) DTC HELP

    MAF HIGHER THAN EXPECTED

    Detailed description:
    MAF HIGHER THAN EXPECTED

    Correspondence DTC
    HM DTC : 50-6
    SAE DTC : P1103

    TMPHLP_56_02

    PENDING (TEMPORARY) DTC HELP

    CMP SYSTEM (VTC SYSTEM) PERFORMANCE

    Detailed description:
    CMP SYSTEM (VTC SYSTEM) PERFORMANCE

    Correspondence DTC
    HM DTC : 56-2
    SAE DTC : P0011

    TMPHLP_57_03

    PENDING (TEMPORARY) DTC HELP

    CMP SENSOR A/AND CKP SENSOR INCORRECT PHASE DETECTED

    Detailed description:
    CMP SENSOR A/AND CKP SENSOR INCORRECT PHASE DETECTED

    Correspondence DTC
    HM DTC : 57-3
    SAE DTC : P0341

    TMPHLP_60_01

    PENDING (TEMPORARY) DTC HELP

    AIR PUMP SYSTEM OUT OF SPEC

    Detailed description:
    AIR PUMP SYSTEM OUT OF SPEC

    Correspondence DTC
    HM DTC : 60-1
    SAE DTC : P0410

    TMPHLP_60_02

    PENDING (TEMPORARY) DTC HELP

    AIR PUMP MOTOR DOES NOT TURN

    Detailed description:
    AIR PUMP MOTOR DOES NOT TURN

    Correspondence DTC
    HM DTC : 60-2
    SAE DTC : P1410

    TMPHLP_60_03

    PENDING (TEMPORARY) DTC HELP

    AIR CONTROL OUT OF SPEC

    Detailed description:
    SECONDARY AIR VALVE
    SYSTEM OUT OF SPEC

    Correspondence DTC
    HM DTC : 60-3
    SAE DTC : P0411

    TMPHLP_61_01

    PENDING (TEMPORARY) DTC HELP

    HO2S(A/F SENSOR) (B2) S1 SLOW RESPONSE

    Detailed description:
    HO2S(A/F SENSOR) (B2) S1 SLOW RESPONSE

    Correspondence DTC
    HM DTC : 61-1
    SAE DTC : P0133 or P0153

    TMPHLP_61_02

    PENDING (TEMPORARY) DTC HELP

    HO2S(A/F SENSOR) S1 SLOW RESPONSE

    Detailed description:
    HO2S(A/F SENSOR) S1 SLOW RESPONSE

    Correspondence DTC
    HM DTC : 61-2
    SAE DTC : P1163

    TMPHLP_61_03

    PENDING (TEMPORARY) DTC HELP

    HO2S(A/F SENSOR) S1 IDLE RANGE PROBLEM

    Detailed description:
    HO2S(A/F SENSOR) S1 IDLE RANGE PROBLEM

    Correspondence DTC
    HM DTC : 61-3
    SAE DTC : P1165

    TMPHLP_61_04

    PENDING (TEMPORARY) DTC HELP

    HO2S(A/F SENSOR) S1 LEAN RANGE PROBLEM

    Detailed description:
    HO2S(A/F SENSOR) S1 LEAN RANGE PROBLEM

    Correspondence DTC
    HM DTC : 61-4
    SAE DTC : P1164

    TMPHLP_61_05

    PENDING (TEMPORARY) DTC HELP

    HO2S(A/F SENSOR) S1 LEAN SENSITIVITY

    Detailed description:
    HO2S(A/F SENSOR) S1 LEAN SENSITIVITY

    Correspondence DTC
    HM DTC : 61-5
    SAE DTC : P1149

    TMPHLP_61_09

    PENDING (TEMPORARY) DTC HELP

    T61-9(P0133)
    HO2S(A/F SENSOR) B1 S1 SLOW RESPONSE

    Detailed description:
    HO2S(A/F SENSOR) B1 S1 SLOW RESPONSE

    Correspondence DTC
    HM DTC : 61-9
    SAE DTC : P0133

    TMPHLP_61_10

    PENDING (TEMPORARY) DTC HELP

    T61-10(P2A00)
    HO2S(A/F SENSOR) B1 S1 PERFORMANCE

    Detailed description:
    HO2S(A/F SENSOR) B1 S1 PERFORMANCE

    Correspondence DTC
    HM DTC : 61-10
    SAE DTC : P2A00

    TMPHLP_62_01

    PENDING (TEMPORARY) DTC HELP

    HO2S B1 S1 SLOW RESPONSE

    Detailed description:
    HO2S B1 S1 SLOW RESPONSE

    Correspondence DTC
    HM DTC : 62-1
    SAE DTC : P0133

    TMPHLP_63_01

    PENDING (TEMPORARY) DTC HELP

    HO2S B2 S2 VOLTAGE LOW

    Detailed description:
    HO2S B2 S2 VOLTAGE LOW

    Correspondence DTC
    HM DTC : 63-1
    SAE DTC : P0137 or P0157

    TMPHLP_63_02

    PENDING (TEMPORARY) DTC HELP

    HO2S B2 S2 VOLTAGE HIGH

    Detailed description:
    HO2S B2 S2 VOLTAGE HIGH

    Correspondence DTC
    HM DTC : 63-2
    SAE DTC : P0138 or P0158

    TMPHLP_63_03

    PENDING (TEMPORARY) DTC HELP

    HO2S (B2) S2 OUT OF SPEC

    Detailed description:
    HO2S (B2) S2 VOLTAGE LOW/HIGH or SLOW RESPONSE

    Correspondence DTC
    HM DTC : 63-3
    SAE DTC : P0139 or P0159

    TMPHLP_63_07

    PENDING (TEMPORARY) DTC HELP

    HO2S S2 CIRCUIT NO ACTIVITY

    Detailed description:
    HO2S S2 CIRCUIT NO ACTIVITY

    Correspondence DTC
    HM DTC : 63-7
    SAE DTC : P0140

    TMPHLP_63_08

    PENDING (TEMPORARY) DTC HELP

    HO2S S2 CIRCUIT

    Detailed description:
    HO2S S2 CIRCUIT

    Correspondence DTC
    HM DTC : 63-8
    SAE DTC : P0136

    TMPHLP_63_09

    PENDING (TEMPORARY) DTC HELP

    T63-9
    HO2S B2 S2 OUT OF SPEC

    Detailed description:
    HO2S B2 S2 VOLTAGE LOW/HIGH or SLOW RESPONSE

    T63-9 is a temporary code for 63-1,63-2 or 63-3 until it's determined.
    When the same failure occurs two times, this code is determined to DTC 63-1,63-2 or 63-3

    Correspondence DTC
    HM DTC : 63-1, 63-2 or 63-3
    SAE DTC : P0137, P0157,P0138, P0158 or P0139,P0159

    TMPHLP_64_01

    PENDING (TEMPORARY) DTC HELP

    HO2S B1 S2 VOLTAGE LOW

    Detailed description:
    HO2S B1 S2 VOLTAGE LOW

    Correspondence DTC
    HM DTC : 64-1
    SAE DTC : P0137

    TMPHLP_64_02

    PENDING (TEMPORARY) DTC HELP

    HO2S B1 S2 VOLTAGE HIGH

    Detailed description:
    HO2S B1 S2 VOLTAGE HIGH

    Correspondence DTC
    HM DTC : 64-2
    SAE DTC : P0138

    TMPHLP_64_03

    PENDING (TEMPORARY) DTC HELP

    HO2S B1 S2 SLOW RESPONSE

    Detailed description:
    HO2S B1 S2 SLOW RESPONSE

    Correspondence DTC
    HM DTC : 64-3
    SAE DTC : P0139

    TMPHLP_64_09

    PENDING (TEMPORARY) DTC HELP

    T64-9
    HO2S B1 S2 OUT OF SPEC

    Detailed description:
    HO2S B1 S2 VOLTAGE LOW/HIGH or SLOW RESPONSE

    T64-9 is a temporary code for 64-1,64-2 or 64-3 until it's determined.
    When the same failure occurs two times, this code is determined to DTC 64-1,64-2 or 64-3.

    Correspondence DTC
    HM DTC : 64-1, 64-2 or 64-3
    SAE DTC : P0137, P0138 or P0139

    TMPHLP_65_03

    PENDING (TEMPORARY) DTC HELP

    HO2S S2 HEATER CIRCUIT MALFUNCTION

    Detailed description:
    HO2S S2 HEATER CIRCUIT MALFUNCTION

    Correspondence DTC
    HM DTC : 65-3
    SAE DTC : P0141

    TMPHLP_67_01

    PENDING (TEMPORARY) DTC HELP

    CATALYST DETERIORATION

    Detailed description:
    CATALYST DETERIORATION

    Correspondence DTC
    HM DTC : 67-1
    SAE DTC : P0420

    TMPHLP_68_01

    PENDING (TEMPORARY) DTC HELP

    CATALYST B1 DETERIORATION

    Detailed description:
    CATALYST B1 DETERIORATION

    Correspondence DTC
    HM DTC : 68-1
    SAE DTC : P0420

    TMPHLP_71_01

    PENDING (TEMPORARY) DTC HELP

    MISFIRE No.1 CYLINDER

    Detailed description:
    MISFIRE No.1 CYLINDER

    Correspondence DTC
    HM DTC : 71-1
    SAE DTC : P0301

    TMPHLP_71_02

    PENDING (TEMPORARY) DTC HELP

    MISFIRE IG No.1 CYLINDER

    Detailed description:
    MISFIRE IG No.1 CYLINDER

    Correspondence DTC
    HM DTC : 71-2
    SAE DTC : P1301

    TMPHLP_71_03

    PENDING (TEMPORARY) DTC HELP

    MISFIRE FUEL No.1 CYLINDER

    Detailed description:
    MISFIRE FUEL No.1 CYLINDER

    Correspondence DTC
    HM DTC : 71-3
    SAE DTC : P1201

    TMPHLP_71_09

    PENDING (TEMPORARY) DTC HELP

    T71-9
    MISFIRE IN ANY CYLINDER

    Detailed description:
    MISFIRE IN ANY CYLINDER

    T71-9 is a temporary code for 71-1/2/3 to 76-1/2/3 or 76-4 until it's determined.
    When the same failure occurs two times, this code is determined to DTC 71-1/2/3 to 76-1/2/3 or 76-4.

    Correspondence DTC
    HM DTC : 71-1/2/3 to 76-1/2/3 or 76-4
    SAE DTC : P0301 to P0306, P1301 to P1306, P1201 to P1206, or P0300

    TMPHLP_72_01

    PENDING (TEMPORARY) DTC HELP

    MISFIRE No.2 CYLINDER

    Detailed description:
    MISFIRE No.2 CYLINDER

    Correspondence DTC
    HM DTC : 72-1
    SAE DTC : P0302

    TMPHLP_72_02

    PENDING (TEMPORARY) DTC HELP

    MISFIRE IG No.2 CYLINDER

    Detailed description:
    MISFIRE IG No.2 CYLINDER

    Correspondence DTC
    HM DTC : 72-2
    SAE DTC : P1302

    TMPHLP_72_03

    PENDING (TEMPORARY) DTC HELP

    MISFIRE FUEL No.2 CYLINDER

    Detailed description:
    MISFIRE FUEL No.2 CYLINDER

    Correspondence DTC
    HM DTC : 72-3
    SAE DTC : P1202

    TMPHLP_73_01

    PENDING (TEMPORARY) DTC HELP

    MISFIRE No.3 CYLINDER

    Detailed description:
    MISFIRE No.3 CYLINDER

    Correspondence DTC
    HM DTC : 73-1
    SAE DTC : P0303

    TMPHLP_73_02

    PENDING (TEMPORARY) DTC HELP

    MISFIRE IG No.3 CYLINDER

    Detailed description:
    MISFIRE IG No.3 CYLINDER

    Correspondence DTC
    HM DTC : 73-2
    SAE DTC : P1303

    TMPHLP_73_03

    PENDING (TEMPORARY) DTC HELP

    MISFIRE FUEL No.3 CYLINDER

    Detailed description:
    MISFIRE FUEL No.3 CYLINDER

    Correspondence DTC
    HM DTC : 73-3
    SAE DTC : P1203

    TMPHLP_74_01

    PENDING (TEMPORARY) DTC HELP

    MISFIRE No.4 CYLINDER

    Detailed description:
    MISFIRE No.4 CYLINDER

    Correspondence DTC
    HM DTC : 74-1
    SAE DTC : P0304

    TMPHLP_74_02

    PENDING (TEMPORARY) DTC HELP

    MISFIRE IG No.4 CYLINDER

    Detailed description:
    MISFIRE IG No.4 CYLINDER

    Correspondence DTC
    HM DTC : 74-2
    SAE DTC : P1304

    TMPHLP_74_03

    PENDING (TEMPORARY) DTC HELP

    MISFIRE FUEL No.4 CYLINDER

    Detailed description:
    MISFIRE FUEL No.4 CYLINDER

    Correspondence DTC
    HM DTC : 74-3
    SAE DTC : P1204

    TMPHLP_75_01

    PENDING (TEMPORARY) DTC HELP

    MISFIRE No.5 CYLINDER

    Detailed description:
    MISFIRE No.5 CYLINDER

    Correspondence DTC
    HM DTC : 75-1
    SAE DTC : P0305

    TMPHLP_75_02

    PENDING (TEMPORARY) DTC HELP

    MISFIRE IG No.5 CYLINDER

    Detailed description:
    MISFIRE IG No.5 CYLINDER

    Correspondence DTC
    HM DTC : 75-2
    SAE DTC : P1305

    TMPHLP_75_03

    PENDING (TEMPORARY) DTC HELP

    MISFIRE FUEL No.5 CYLINDER

    Detailed description:
    MISFIRE FUEL No.5 CYLINDER

    Correspondence DTC
    HM DTC : 75-3
    SAE DTC : P1205

    TMPHLP_75_04

    PENDING (TEMPORARY) DTC HELP

    RANDOM MISFIRE

    Detailed description:
    RANDOM MISFIRE

    Correspondence DTC
    HM DTC : 75-4
    SAE DTC : P0300

    TMPHLP_76_01

    PENDING (TEMPORARY) DTC HELP

    MISFIRE No.6 CYLINDER

    Detailed description:
    MISFIRE No.6 CYLINDER

    Correspondence DTC
    HM DTC : 76-1
    SAE DTC : P0306

    TMPHLP_76_02

    PENDING (TEMPORARY) DTC HELP

    MISFIRE IG No.6 CYLINDER

    Detailed description:
    MISFIRE IG No.6 CYLINDER

    Correspondence DTC
    HM DTC : 76-2
    SAE DTC : P1306

    TMPHLP_76_03

    PENDING (TEMPORARY) DTC HELP

    MISFIRE FUEL No.6 CYLINDER

    Detailed description:
    MISFIRE FUEL No.6 CYLINDER

    Correspondence DTC
    HM DTC : 76-3
    SAE DTC : P1206

    TMPHLP_76_04

    PENDING (TEMPORARY) DTC HELP

    RANDOM MISFIRE

    Detailed description:
    RANDOM MISFIRE

    Correspondence DTC
    HM DTC : 76-4
    SAE DTC : P0300

    TMPHLP_80_01

    PENDING (TEMPORARY) DTC HELP

    EGR INSUFFICIENT FLOW DETECTED

    Detailed description:
    EGR INSUFFICIENT FLOW DETECTED

    Correspondence DTC
    HM DTC : 80-1
    SAE DTC : P0401

    TMPHLP_86_01

    PENDING (TEMPORARY) DTC HELP

    ECT SENSOR 1 RANGE/PERFORMANCE PROBLEM

    Detailed description:
    ECT SENSOR 1 RANGE/PERFORMANCE PROBLEM

    Correspondence DTC
    HM DTC : 86-1
    SAE DTC : P0116

    TMPHLP_86_02

    PENDING (TEMPORARY) DTC HELP

    ECT SENSOR 1 MALFUNCTION/SLOW RESPONSE

    Detailed description:
    ECT SENSOR 1 MALFUNCTION/SLOW RESPONSE

    Correspondence DTC
    HM DTC : 86-2
    SAE DTC : P0125

    TMPHLP_87_01

    PENDING (TEMPORARY) DTC HELP

    COOLING SYSTEM MALFUNCTION

    Detailed description:
    COOLING SYSTEM MALFUNCTION

    Correspondence DTC
    HM DTC : 87-1
    SAE DTC : P1486

    TMPHLP_87_02

    PENDING (TEMPORARY) DTC HELP

    COOLING SYSTEM MALFUNCTION

    Detailed description:
    THERMOSTAT
    COOLING SYSTEM MALFUNCTION

    Correspondence DTC
    HM DTC : 87-2
    SAE DTC : P0128

    TMPHLP_89_02

    PENDING (TEMPORARY) DTC HELP

    A/T GEAR NO POSITION

    Detailed description:
    A/T GEAR NO POSITION

    Correspondence DTC
    HM DTC : 89-2
    SAE DTC : P1706

    TMPHLP_90_01

    PENDING (TEMPORARY) DTC HELP

    EVAP CONTROL SYSTEM LEAKAGE (FUEL TANK SYSTEM)

    Detailed description:
    EVAP CONTROL SYSTEM LEAKAGE (FUEL TANK SYSTEM)

    Correspondence DTC
    HM DTC : 90-1
    SAE DTC : P1456

    TMPHLP_90_02

    PENDING (TEMPORARY) DTC HELP

    EVAP CONTROL SYSTEM LEAKAGE (EVAP CANISTER AREA)

    Detailed description:
    EVAP CONTROL SYSTEM LEAKAGE (EVAP CANISTER AREA)

    Correspondence DTC
    HM DTC : 90-2
    SAE DTC : P1457

    TMPHLP_90_04

    PENDING (TEMPORARY) DTC HELP

    EVAP SYSTEM LEAK

    Detailed description:
    EVAP SYSTEM LEAK

    Correspondence DTC
    HM DTC : 90-4
    SAE DTC : P0440

    TMPHLP_90_05

    PENDING (TEMPORARY) DTC HELP

    EVAP SYSTEM SMALL LEAK

    Detailed description:
    EVAP SYSTEM SMALL LEAK

    Correspondence DTC
    HM DTC : 90-5
    SAE DTC : P0442

    TMPHLP_90_06

    PENDING (TEMPORARY) DTC HELP

    EVAP SYSTEM VERY SMALL LEAK

    Detailed description:
    EVAP SYSTEM VERY SMALL LEAK

    Correspondence DTC
    HM DTC : 90-6
    SAE DTC : P0456

    TMPHLP_90_07

    PENDING (TEMPORARY) DTC HELP

    EVAP SYSTEM LOW PURGE FLOW

    Detailed description:
    EVAP PCS (CPV) LOW PURGE FLOW

    Correspondence DTC
    HM DTC : 90-7
    SAE DTC : P0497

    TMPHLP_90_08

    PENDING (TEMPORARY) DTC HELP

    EVAP LEAK FUEL CAP LOOSE

    Detailed description:
    EVAP LEAK FUEL CAP LOOSE/OFF

    Correspondence DTC
    HM DTC : 90-8
    SAE DTC : P0457

    TMPHLP_90_09

    PENDING (TEMPORARY) DTC HELP

    EVAP SYSTEM LARGE LEAK

    Detailed description:
    EVAP SYSTEM LARGE LEAK

    Correspondence DTC
    HM DTC : 90-9
    SAE DTC : P0455

    TMPHLP_91_01

    PENDING (TEMPORARY) DTC HELP

    EVAP FTP SENSOR LOW INPUT

    Detailed description:
    EVAP FTP SENSOR LOW INPUT

    Correspondence DTC
    HM DTC : 91-1
    SAE DTC : P0452

    TMPHLP_91_02

    PENDING (TEMPORARY) DTC HELP

    EVAP FTP SENSOR HIGH INPUT

    Detailed description:
    EVAP FTP SENSOR HIGH INPUT

    Correspondence DTC
    HM DTC : 91-2
    SAE DTC : P0453

    TMPHLP_91_03

    PENDING (TEMPORARY) DTC HELP

    EVAP FTP SENSOR PERFORMANCE

    Detailed description:
    FTP SENSOR CIRCUIT RANGE/PERFORMANCE PROBLEM

    Correspondence DTC
    HM DTC : 91-3
    SAE DTC : P0451

    TMPHLP_91_05

    PENDING (TEMPORARY) DTC HELP

    EVAP FTP SENSOR PERFORMANCE

    Detailed description:
    EVAP FTP SENSOR PERFORMANCE

    Correspondence DTC
    HM DTC : 91-5
    SAE DTC : P1454

    TMPHLP_91_09

    PENDING (TEMPORARY) DTC HELP

    T91-9
    EVAP FTP SENSOR PERFORMANCE

    Detailed description:
    EVAP FTP SENSOR PERFORMANCE

    T91-9 is a temporary code for 91-1 or 91-2 until it's determined.
    When the same failure occurs two times, this code is determined to DTC 91-1 or 91-2.

    Correspondence DTC
    HM DTC : 91-1 or 91-2
    SAE DTC : P0452 or P0453

    TMPHLP_92_01

    PENDING (TEMPORARY) DTC HELP

    EVAP INCORRECT PURGE FLOW

    Detailed description:
    EVAP INCORRECT PURGE FLOW

    Correspondence DTC
    HM DTC : 92-1
    SAE DTC : P0441

    TMPHLP_92_02

    PENDING (TEMPORARY) DTC HELP

    EVAP INCORRECT PURGE FLOW

    Detailed description:
    EVAP INCORRECT PURGE FLOW

    Correspondence DTC
    HM DTC : 92-2
    SAE DTC : P1459

    TMPHLP_92_05

    PENDING (TEMPORARY) DTC HELP

    EVAP PCS (CPV) VOLTAGE LOW

    Detailed description:
    EVAP PCS (CPV) VOLTAGE LOW

    Correspondence DTC
    HM DTC : 92-5
    SAE DTC : P0444

    TMPHLP_92_06

    PENDING (TEMPORARY) DTC HELP

    EVAP PCS (CPV) VOLTAGE HIGH

    Detailed description:
    EVAP PCS (CPV) VOLTAGE HIGH

    Correspondence DTC
    HM DTC : 92-6
    SAE DTC : P0445

    TMPHLP_92_07

    PENDING (TEMPORARY) DTC HELP

    EVAP SYSTEM HIGH PURGE FLOW DETECTED

    Detailed description:
    EVAP SYSTEM HIGH PURGE FLOW DETECTED

    Correspondence DTC
    HM DTC : 92-7
    SAE DTC : P0496

    TMPHLP_95_03

    PENDING (TEMPORARY) DTC HELP

    FUEL RAIL PRESSURE SENSOR CIRCUIT RANGE/PERFORMANCE PROBLEM

    Detailed description:
    FUEL RAIL PRESSURE SENSOR CIRCUIT RANGE/PERFORMANCE PROBLEM

    Correspondence DTC
    HM DTC : 95-3
    SAE DTC : P0191

    4R_FI_193_01_P0243

    DTC HELP

    193-1 (P0243)
    TURBOCHARGER WASTE GATE CONTROL SOLENOID VALVE CIRCUIT MALFUNCTION

    POSSIBLE FAILURES

    4R_FI_194_01_P1231

    DTC HELP

    194-1 (P1231)
    AIR BYPASS SOL.V. VOLTAGE LOW

    POSSIBLE FAILURES

    4R_FI_194_02_P1232

    DTC HELP

    194-2 (P1232)
    AIR BYPASS SOL.V. VOLTAGE HIGH

    POSSIBLE FAILURE

    4R_FI_21_04_P2645

    DTC HELP

    21-4 (P2645)
    Rocker Arm Oil Control Solenoid Circuit High Voltage

    POSSIBLE FAILURES

    4R_FI_38_02_P2650

    DTC HELP

    38-2 (P2650)
    VTEC SOL.V.2 CIRCUIT MALFUNCTION

    POSSIBLE FAILURES

    4R_FI_96_03_P0182

    DTC HELP

    96-3 (P0182)
    FUEL TEMPERATURE SENSOR CIRCUIT LOW VOLTAGE

    POSSIBLE FAILURES

    4R_FI_96_04_P0183

    DTC HELP

    96-4 (P0183)
    FUEL TEMPERATURE SENSOR CIRCUIT HIGH VOLTAGE

    POSSIBLE FAILURES

    4R_FI_139_01_P0630

    DTC HELP

    139-1 (P0630)
    VIN NOT PROGRAMMED OR MISMATCH

    POSSIBLE FAILURE

    4R_FI_63_18_P0137

    DTC HELP

    63-18 (P0137)
    HO2S S2 CIRCUIT LOW VOLTAGE

    POSSIBLE FAILURES

    4R_FI_63_19_P0138

    DTC HELP

    63-19 (P0138)
    HO2S S2 CIRCUIT HIGH VOLTAGE

    POSSIBLE FAILURES

    4R_FI_63_20_P0139

    DTC HELP

    63-20 (P0139)
    HO2S S2 CIRCUIT SLOW RESPONSE

    POSSIBLE FAILURE

    4R_FI_T05_01_P0106

    PENDING (TEMPORARY) DTC HELP

    T05-1(P0106)
    MAP CIRCUIT
    RANGE/PERFORMANCE PROBLEM

    Detailed description:
    MAP CIRCUIT
    RANGE/PERFORMANCE PROBLEM

    Correspondence DTC
    HM DTC : 05-1
    SAE DTC : P0106

    4R_FI_T06_01_P0117

    PENDING (TEMPORARY) DTC HELP

    ECT SENSOR 1 CIRCUIT LOW INPUT

    Detailed description:
    ECT SENSOR 1 CIRCUIT LOW INPUT

    Correspondence DTC
    HM DTC : 06-1
    SAE DTC : P0117

    4R_FI_T06_02_P0118

    PENDING (TEMPORARY) DTC HELP

    ECT SENSOR 1 CIRCUIT HIGH INPUT

    Detailed description:
    ECT SENSOR 1 CIRCUIT HIGH INPUT

    Correspondence DTC
    HM DTC : 06-2
    SAE DTC : P0118

    4R_FI_T13_05_P2228

    PENDING (TEMPORARY) DTC HELP

    BARO SENSOR CIRCUIT LOW VOLTAGE

    Detailed description:
    BARO SENSOR CIRCUIT LOW VOLTAGE

    Correspondence DTC
    HM DTC : 13-5
    SAE DTC : P2228

    4R_FI_T13_06_P2229

    PENDING (TEMPORARY) DTC HELP

    BARO SENSOR CIRCUIT HIGH VOLTAGE

    Detailed description:
    BARO SENSOR CIRCUIT HIGH VOLTAGE

    Correspondence DTC
    HM DTC : 13-6
    SAE DTC : P2229

    4R_FI_T61_07_P0134

    PENDING (TEMPORARY) DTC HELP

    HO2S(A/F SENSOR) S1 CIRCUIT NO ACTIVITY

    Primary HO2S(Sensor1)Heater System Malfunction

    Detailed description:
    HO2S(A/F SENSOR) S1 CIRCUIT NO ACTIVITY

    Correspondence DTC
    HM DTC : 61-7
    SAE DTC : P0134

    4R_FI_T01_05_P0130

    PENDING (TEMPORARY) DTC HELP

    HO2S S1 VOLTAGE LOW

    Detailed description:
    HO2S S1 VOLTAGE LOW

    Correspondence DTC
    HM DTC : 01-5
    SAE DTC : P0130

    4R_FI_13_09_P1109

    DTC HELP

    13-9 (P1109)
    BARO SENSOR CIRCUIT OUT OF RANGE HIGH

    POSSIBLE FAILURE

    4R_FI_22_09_P2646

    DTC HELP

    22-9 (P2646)
    VTEC OIL PRESSURE SWITCH
    CIRCUIT MALFUNCTION

    POSSIBLE FAILURES

    4R_FI_22_10_P2656

    DTC HELP

    22-10 (P2656)
    ROCKER ARM OIL PRESSURE SWITCH A (BANK 2) CIRCUIT LOW VOLTAGE
    VTEC OIL PRESSURE B2 SWITCH
    CIRCUIT MALFUNCTION

    POSSIBLE FAILURES

    4R_FI_52_10_P2646

    DTC HELP

    52-10 (P2646)
    VTEC OIL PRESSURE SWITCH
    CIRCUIT MALFUNCTION

    POSSIBLE FAILURES

    4R_FI_58_07_P0369

    DTC HELP

    58-7 (P0369)
    CMP SENSOR B NO PULSE

    POSSIBLE FAILURES

    4R_FI_95_10_P0087

    DTC HELP

    95-10 (P0087)
    FUEL RAIL PRESSURE TOO LOW

    POSSIBLE FAILURE

    4R_FI_95_11_P0088

    DTC HELP

    95-11 (P0088)
    FUEL RAIL PRESSURE TOO HIGH

    POSSIBLE FAILURE

    4R_FI_15_11_P0351

    DTC HELP

    15-11(P0351)
    INTAKE SIDE IGNITION COIL CIRCUIT MALFUNCTION

    POSSIBLE FAILURES

    4R_FI_15_12_P0352

    DTC HELP

    15-12(P0352)
    EXHAUST SIDE IGNITION COIL CIRCUIT MALFUNCTION

    POSSIBLE FAILURES

    4R_FI_T12_04_P0404

    PENDING (TEMPORARY) DTC HELP

    EGR CONTROL CIRCUIT RANGE/PERFORMANCE

    Detailed description:
    EGR CONTROL CIRCUIT RANGE/PERFORMANCE

    Correspondence DTC
    HM DTC : 12-4
    SAE DTC : P0404

    4R_FI_17_08_P0502

    DTC HELP

    17-8(P0502)
    VEHICLE SPEED SENSOR A NO SIGNAL

    POSSIBLE FAILURES

    4R_FI_T17_08_P0502

    PENDING (TEMPORARY) DTC HELP

    VEHICLE SPEED SENSOR A NO SIGNAL

    Detailed description:
    VEHICLE SPEED SENSOR A NO SIGNAL

    Correspondence DTC
    HM DTC : 17-8
    SAE DTC : P0502

    4R_FI_105_02_P2000

    DTC HELP

    105-2(P2000)
    NOx CATALYZER PERFORMANCE

    POSSIBLE FAILURE

    4R_FI_T105_02_P2000

    PENDING (TEMPORARY) DTC HELP

    NOx CATALYZER PERFORMANCE

    Detailed description:
    NOx CATALYZER PERFORMANCE

    Correspondence DTC
    HM DTC : 105-2
    SAE DTC : P2000

    4R_FI_T00_01

    PENDING (TEMPORARY) DTC HELP

    ECM FAILURE

    Detailed description:
    ECM FAILURE

    Correspondence DTC
    HM DTC : 00-1

    4R_FI_T00_02_P1607

    PENDING (TEMPORARY) DTC HELP

    PCM INTERNAL CIRCUIT FAILURE

    Detailed description:
    PCM INTERNAL CIRCUIT FAILURE

    Correspondence DTC
    HM DTC : 00-2
    SAE DTC : P1607

    4R_FI_T00_03_P1608

    PENDING (TEMPORARY) DTC HELP

    ECM CONDITION CHECK FAILURE

    Detailed description:
    ECM CONDITION CHECK FAILURE

    Correspondence DTC
    HM DTC : 00-3
    SAE DTC : P1608

    4R_FI_T00_04

    PENDING (TEMPORARY) DTC HELP

    ECM FAILURE

    Detailed description:
    ECM FAILURE

    Correspondence DTC
    HM DTC : 00-4

    4R_FI_T00_05_P0604

    PENDING (TEMPORARY) DTC HELP

    ECM RAM FAILURE

    Detailed description:
    ECM RAM FAILURE

    Correspondence DTC
    HM DTC : 00-5
    SAE DTC : P0604

    4R_FI_T00_06_P0601

    PENDING (TEMPORARY) DTC HELP

    ECM ROM FAILURE

    Detailed description:
    ECM ROM FAILURE

    Correspondence DTC
    HM DTC : 00-6
    SAE DTC : P0601

    4R_FI_T00_07_P0606

    PENDING (TEMPORARY) DTC HELP

    ECM/PCM INTERNAL CIRCUIT MALFUNCTION (PGM-FI CPU)

    Detailed description:
    ECM/PCM INTERNAL CIRCUIT MALFUNCTION (PGM-FI CPU)

    Correspondence DTC
    HM DTC : 00-7
    SAE DTC : P0606

    4R_FI_T00_29_P0607

    PENDING (TEMPORARY) DTC HELP

    T00-29(P0607)
    ECM/PCM INTERNAL CIRCUIT MALFUNCTION

    Detailed description:
    ECM/PCM INTERNAL CIRCUIT MALFUNCTION

    Correspondence DTC
    HM DTC : 00-29
    SAE DTC : P0607

    4R_FI_T00_30_P0605

    PENDING (TEMPORARY) DTC HELP

    ECM/PCM INTERNAL CONTROL MODULE MALFUNCTION

    Detailed description:
    ECM/PCM INTERNAL CONTROL MODULE MALFUNCTION MODULE (ECM) INTERNAL CONTROL MODULE READ ONLY MEMORY (ROM) ERROR

    Correspondence DTC
    HM DTC : 00-30
    SAE DTC : P0605

    4R_FI_T00_31_P0603

    PENDING (TEMPORARY) DTC HELP

    ECM/PCM INTERNAL CONTROL MODULE MEMORY (KAM) MALFUNCTION

    Detailed description:
    ECM/PCM INTERNAL CONTROL MODULE MEMORY (KAM) MALFUNCTION

    Correspondence DTC
    HM DTC : 00-31
    SAE DTC : P0603

    4R_FI_T00_32_P0604

    PENDING (TEMPORARY) DTC HELP

    ECM/PCM INTERNAL CONTROL MODULE MEMORY (RAM) MALFUNCTION

    Detailed description:
    ECM/PCM INTERNAL CONTROL MODULE MEMORY (RAM) MALFUNCTION

    Correspondence DTC
    HM DTC : 00-32
    SAE DTC : P0604

    4R_FI_T01_06_P2197

    PENDING (TEMPORARY) DTC HELP

    HO2S B2 S1 CIRCUIT LOW VOLTAGE / STUCK LEAN

    Detailed description:
    HO2S B2 S1 CIRCUIT LOW VOLTAGE / STUCK LEAN

    Correspondence DTC
    HM DTC : 01-6
    SAE DTC : P2197

    4R_FI_T01_07_P0154

    PENDING (TEMPORARY) DTC HELP

    HO2S B2 S1 CIRCUIT HIGH VOLTAGE / NO ACTIVITY

    Detailed description:
    HO2S B2 S1 CIRCUIT HIGH VOLTAGE / NO ACTIVITY

    Correspondence DTC
    HM DTC : 01-7
    SAE DTC : P0154

    4R_FI_T01_08_P2298

    PENDING (TEMPORARY) DTC HELP

    HO2S B2 S1 RANGE / STUCK RICH

    Detailed description:
    HO2S B2 S1 RANGE / STUCK RICH

    Correspondence DTC
    HM DTC : 01-8
    SAE DTC : P2298

    4R_FI_T04_01_P0335

    PENDING (TEMPORARY) DTC HELP

    CKP SENSOR NO SIGNAL

    Detailed description:
    CKP SENSOR NO SIGNAL

    Correspondence DTC
    HM DTC : 04-1
    SAE DTC : P0335

    4R_FI_T04_02_P0336

    PENDING (TEMPORARY) DTC HELP

    CKP SENSOR 1 RANGE/PERFORMANCE

    Detailed description:
    CKP SENSOR 1 RANGE/PERFORMANCE

    Correspondence DTC
    HM DTC : 04-2
    SAE DTC : P0336

    4R_FI_T04_06_P0339

    PENDING (TEMPORARY) DTC HELP

    CKP SENSOR CIRCUIT INTERMITTENT INTERRUPTION

    Detailed description:
    CKP SENSOR CIRCUIT INTERMITTENT INTERRUPTION

    Correspondence DTC
    HM DTC : 04-6
    SAE DTC : P0339

    4R_FI_T04_07_P0345

    PENDING (TEMPORARY) DTC HELP

    CKP SENSOR A FAILURE

    Detailed description:
    CKP SENSOR A FAILURE

    Correspondence DTC
    HM DTC : 04-07
    SAE DTC : P0345

    4R_FI_T04_08_P0349

    PENDING (TEMPORARY) DTC HELP

    CKP SENSOR A CIRCUIT INTERMITTENT

    Detailed description:
    CKP SENSOR A CIRCUIT INTERMITTENT

    Correspondence DTC
    HM DTC : 04-8
    SAE DTC : P0349

    4R_FI_T07_01_P0122

    PENDING (TEMPORARY) DTC HELP

    TP SENSOR (A) VOLTAGE LOW

    Detailed description:
    TP SENSOR (A) VOLTAGE LOW

    Correspondence DTC
    HM DTC : 07-1
    SAE DTC : P0122

    4R_FI_T07_02_P0123

    PENDING (TEMPORARY) DTC HELP

    TP SENSOR (A) VOLTAGE HIGH

    Detailed description:
    TP SENSOR (A) VOLTAGE HIGH

    Correspondence DTC
    HM DTC : 07-2
    SAE DTC : P0123

    4R_FI_T07_05_P0222

    PENDING (TEMPORARY) DTC HELP

    TP SENSOR B VOLTAGE LOW

    Detailed description:
    TP SENSOR B VOLTAGE LOW

    Correspondence DTC
    HM DTC : 07-5
    SAE DTC : P0222

    4R_FI_T07_06_P0223

    PENDING (TEMPORARY) DTC HELP

    THROTTLE POSITION SENSOR B VOLTAGE HIGH

    Detailed description:
    THROTTLE POSITION SENSOR B VOLTAGE HIGH

    Correspondence DTC
    HM DTC : 07-6
    SAE DTC : P0223

    4R_FI_T07_07_P2135

    PENDING (TEMPORARY) DTC HELP

    TP SENSOR A-B CORRELATION

    Detailed description:
    TP SENSOR A-B CORRELATION

    Correspondence DTC
    HM DTC : 07-7
    SAE DTC : P2135

    4R_FI_T07_08_P0121

    PENDING (TEMPORARY) DTC HELP

    TP SENSOR A INCORRECT VOLTAGE CORRELATION

    Detailed description:
    TP SENSOR A RANGE/PERFORMANCE PROBLEM

    Correspondence DTC
    HM DTC : 07-8
    SAE DTC : P0121

    4R_FI_T07_09_P0221

    PENDING (TEMPORARY) DTC HELP

    THROTTLE POSITION (TP) SENSOR B INCORRECT VOLTAGE CORRELATION

    Detailed description:
    THROTTLE POSITION (TP) SENSOR B INCORRECT VOLTAGE CORRELATION

    Correspondence DTC
    HM DTC : 07-9
    SAE DTC : P0221

    4R_FI_T08_01_P1362

    PENDING (TEMPORARY) DTC HELP

    TDC SENSOR 1 NO PULSE

    Detailed description:
    TDC SENSOR 1 NO PULSE

    Correspondence DTC
    HM DTC : 08-1
    SAE DTC : P1362

    4R_FI_T08_02_P1361

    PENDING (TEMPORARY) DTC HELP

    TDC SENSOR 1 NOISE

    Detailed description:
    TDC SENSOR 1 NOISE

    Correspondence DTC
    HM DTC : 08-2
    SAE DTC : P1361

    4R_FI_T08_03_P1359

    PENDING (TEMPORARY) DTC HELP

    TDC, CKP NO PULSE

    Detailed description:
    TDC, CKP NO PULSE

    Correspondence DTC
    HM DTC : 08-3
    SAE DTC : P1359

    4R_FI_T08_05_P0340

    PENDING (TEMPORARY) DTC HELP

    CAMSHAFT POSITION SENSOR A MALFUNCTION

    Detailed description:
    CAMSHAFT POSITION SENSOR A MALFUNCTION

    Correspondence DTC
    HM DTC : 08-5
    SAE DTC : P0340

    4R_FI_T08_06_P0341

    PENDING (TEMPORARY) DTC HELP

    CAMSHAFT POSITION SENSOR A PERFORMANCE

    Detailed description:
    CAMSHAFT POSITION SENSOR A PERFORMANCE

    Correspondence DTC
    HM DTC : 08-6
    SAE DTC : P0341

    4R_FI_T08_07_P0344

    PENDING (TEMPORARY) DTC HELP

    CMP SENSOR A CIRCUIT INTERMITTENT

    Detailed description:
    CMP SENSOR A CIRCUIT INTERMITTENT

    Correspondence DTC
    HM DTC : 08-7
    SAE DTC : P0344

    4R_FI_T08_08_P0365

    PENDING (TEMPORARY) DTC HELP

    CMP SENSOR B CIRCUIT NO SIGNAL

    Detailed description:
    CMP SENSOR B CIRCUIT NO SIGNAL

    Correspondence DTC
    HM DTC : 08-8
    SAE DTC : P0365

    4R_FI_T08_10_P0369

    PENDING (TEMPORARY) DTC HELP

    CMP SENSOR B INTERMITTENT

    Detailed description:
    CMP SENSOR B INTERMITTENT

    Correspondence DTC
    HM DTC : 08-10
    SAE DTC : P0369

    4R_FI_T09_01_P1382

    PENDING (TEMPORARY) DTC HELP

    CMP SENSOR A NO SIGNAL

    Detailed description:
    CMP SENSOR A NO SIGNAL

    Correspondence DTC
    HM DTC : 09-1
    SAE DTC : P1382

    4R_FI_T09_02_P1381

    PENDING (TEMPORARY) DTC HELP

    CMP SENSOR A INTERMITTENT INTERRUPTION

    Detailed description:
    CMP SENSOR A INTERMITTENT INTERRUPTION

    Correspondence DTC
    HM DTC : 09-2
    SAE DTC : P1381

    4R_FI_T09_05_P0340

    PENDING (TEMPORARY) DTC HELP

    CMP SENSOR A MALFUNCTION

    Detailed description:
    CMP SENSOR A MALFUNCTION

    Correspondence DTC
    HM DTC : 09-5
    SAE DTC : P0340

    4R_FI_T09_06_P0344

    PENDING (TEMPORARY) DTC HELP

    CMP SENSOR A INTERMITTENT

    Detailed description:
    CMP SENSOR A INTERMITTENT

    Correspondence DTC
    HM DTC : 09-6
    SAE DTC : P0344

    4R_FI_T09_07_P0344

    PENDING (TEMPORARY) DTC HELP

    CAMSHAFT POSITION (CMP) SENSOR A INTERMITTENT

    Detailed description:
    CAMSHAFT POSITION (CMP) SENSOR A INTERMITTENT

    Correspondence DTC
    HM DTC : 09-7
    SAE DTC : P0344

    4R_FI_T09_09_P0390

    PENDING (TEMPORARY) DTC HELP

    CMP SENSOR B FAILURE

    Detailed description:
    CMP SENSOR B FAILURE

    Correspondence DTC
    HM DTC : 09-9
    SAE DTC : P0390

    4R_FI_T10_05_P0097

    PENDING (TEMPORARY) DTC HELP

    IAT SENSOR 2 CIRCUIT LOW VOLTAGE

    Detailed description:
    IAT SENSOR 2 CIRCUIT LOW VOLTAGE

    Correspondence DTC
    HM DTC : 10-5
    SAE DTC : P0097

    4R_FI_T10_06_P0098

    PENDING (TEMPORARY) DTC HELP

    IAT SENSOR 2 CIRCUIT HIGH VOLTAGE

    Detailed description:
    IAT SENSOR 2 CIRCUIT HIGH VOLTAGE

    Correspondence DTC
    HM DTC : 10-6
    SAE DTC : P0098

    4R_FI_T11_01_P1213

    PENDING (TEMPORARY) DTC HELP

    IMA CIRCUIT VOLTAGE LOW

    Detailed description:
    IMA CIRCUIT VOLTAGE LOW

    Correspondence DTC

    HM DTC : 11-1
    SAE DTC : P1213

    4R_FI_T11_02_P1214

    PENDING (TEMPORARY) DTC HELP

    IMA CIRCUIT VOLTAGE HIGH

    Detailed description:
    IMA CIRCUIT VOLTAGE HIGH

    Correspondence DTC
    HM DTC : 11-2
    SAE DTC : P1214

    4R_FI_T12_02_P1498

    PENDING (TEMPORARY) DTC HELP

    EGR VALVE POSITION SENSOR VOLTAGE HIGH

    Detailed description:
    EGR VALVE POSITION SENSOR VOLTAGE HIGH

    Correspondence DTC
    HM DTC : 12-2
    SAE DTC : P1498

    4R_FI_T12_05_P0406

    PENDING (TEMPORARY) DTC HELP

    EGR VALVE POSITION SENSOR HIGH VOLTAGE

    Detailed description:
    EGR VALVE POSITION SENSOR HIGH VOLTAGE

    Correspondence DTC
    HM DTC : 12-5
    SAE DTC : P0406

    4R_FI_T12_08_P0403

    PENDING (TEMPORARY) DTC HELP

    EGR SYSTEM CIRCUIT

    Detailed description:
    EGR SYSTEM CIRCUIT

    Correspondence DTC
    HM DTC : 12-8
    SAE DTC : P0403

    4R_FI_T12_15_P0489

    PENDING (TEMPORARY) DTC HELP

    EGR CONTROL CIRCUIT VOLTAGE LOW

    Detailed description:
    EGR CONTROL CIRCUIT VOLTAGE LOW

    Correspondence DTC
    HM DTC : 12-15
    SAE DTC : P0489

    4R_FI_T12_16_P0490

    PENDING (TEMPORARY) DTC HELP

    EGR CONTROL CIRCUIT VOLTAGE HIGH

    Detailed description:
    EXHAUST GAS RECIRCULATION (EGR) VALVE CIRCUIT HIGH VOLTAGE

    Correspondence DTC
    HM DTC : 12-16
    SAE DTC : P0490

    4R_FI_T12_17_P0403

    PENDING (TEMPORARY) DTC HELP

    EGR CONTROL CIRCUIT MALFUNCTION

    Detailed description:
    EGR CONTROL CIRCUIT MALFUNCTION

    Correspondence DTC
    HM DTC : 12-17
    SAE DTC : P0403

    4R_FI_T13_01_P1107

    PENDING (TEMPORARY) DTC HELP

    BAROMETRIC PRESSURE CIRCUIT LOW INPUT

    Detailed description:
    BAROMETRIC PRESSURE CIRCUIT LOW INPUT

    Correspondence DTC
    HM DTC : 13-1
    SAE DTC : P1107

    4R_FI_T13_02_P1108

    PENDING (TEMPORARY) DTC HELP

    BAROMETRIC PRESSURE CIRCUIT HIGH INPUT

    Detailed description:
    BAROMETRIC PRESSURE CIRCUIT HIGH INPUT

    Correspondence DTC
    HM DTC : 13-2
    SAE DTC : P1108

    4R_FI_T13_09_P1109

    PENDING (TEMPORARY) DTC HELP

    BARO SENSOR CIRCUIT OUT OF RANGE HIGH

    Detailed description:
    BARO SENSOR CIRCUIT OUT OF RANGE HIGH

    Correspondence DTC
    HM DTC : 13-9
    SAE DTC : P1109

    4R_FI_T14_01_P1508

    PENDING (TEMPORARY) DTC HELP

    IAC VALVE CIRCUIT FAILURE

    Detailed description:
    IAC VALVE CIRCUIT FAILURE

    Correspondence DTC
    HM DTC : 14-1
    SAE DTC : P1508

    4R_FI_T14_03_P1519

    PENDING (TEMPORARY) DTC HELP

    IACV CIRCUIT FAILURE

    Detailed description:
    IACV CIRCUIT FAILURE

    Correspondence DTC
    HM DTC : 14-3
    SAE DTC : P1519

    4R_FI_T14_04_P1509

    PENDING (TEMPORARY) DTC HELP

    IACV CIRCUIT FAILURE

    Detailed description:
    IACV CIRCUIT FAILURE

    Correspondence DTC
    HM DTC : 14-4
    SAE DTC : P1509

    4R_FI_T14_05_P1517

    PENDING (TEMPORARY) DTC HELP

    IACV CIRCUIT FAILURE

    Detailed description:
    IACV CIRCUIT FAILURE

    Correspondence DTC
    HM DTC : 14-5
    SAE DTC : P1517

    4R_FI_T14_06_P1518

    PENDING (TEMPORARY) DTC HELP

    IACV CIRCUIT FAILURE

    Detailed description:
    IACV CIRCUIT FAILURE

    Correspondence DTC
    HM DTC : 14-6
    SAE DTC : P1518

    4R_FI_126_09_U1102

    DTC HELP

    126-9 (U1102)
    F-CAN MALFUNCTION (BUS-OFF)

    POSSIBLE FAILURES

    4R_FI_126_10_U1103

    DTC HELP

    126-10 (U1103)
    PCM INTERNAL COMMUNICATION MALFUNCTION (PGM-FI CPU)

    POSSIBLE FAILURES

    4R_FI_126_11_U1104

    DTC HELP

    126-11 (U1104)
    PCM INTERNAL COMMUNICATION MALFUNCTION (TRANSMISSION CPU)

    POSSIBLE FAILURES

    4R_FI_131_03_P060A

    DTC HELP

    131-03 (U060A)
    PCM INTERNAL CIRCUIT MALFUNCTION (TRANSMISSION CPU)

    POSSIBLE FAILURES

    4R_FI_T126_09_U1102

    PENDING (TEMPORARY) DTC HELP

    F-CAN MALFUNCTION (BUS-OFF)

    Detailed description:
    F-CAN MALFUNCTION (BUS-OFF)

    Correspondence DTC
    HM DTC : 126-9
    SAE DTC : U1102

    4R_FI_T126_10_U1103

    PENDING (TEMPORARY) DTC HELP

    PCM INTERNAL COMMUNICATION MALFUNCTION (PGM-FI CPU)

    Detailed description:
    PCM INTERNAL COMMUNICATION MALFUNCTION (PGM-FI CPU)

    Correspondence DTC
    HM DTC : 126-10
    SAE DTC : U1103

    4R_FI_T126_11_U1104

    PENDING (TEMPORARY) DTC HELP

    PCM INTERNAL COMMUNICATION MALFUNCTION (TRANSMISSION CPU)

    Detailed description:
    PCM INTERNAL COMMUNICATION MALFUNCTION (TRANSMISSION CPU)

    Correspondence DTC
    HM DTC : 126-11
    SAE DTC : U1104

    4R_FI_T131_03_P060A

    PENDING (TEMPORARY) DTC HELP

    PCM INTERNAL CIRCUIT MALFUNCTION (TRANSMISSION CPU)

    Detailed description:
    PCM INTERNAL CIRCUIT MALFUNCTION (TRANSMISSION CPU)

    Correspondence DTC
    HM DTC : 131-3
    SAE DTC : P060A

    4R_FI_T14_07_P1515

    PENDING (TEMPORARY) DTC HELP

    IACV CIRCUIT FAILURE

    Detailed description:
    IACV CIRCUIT FAILURE

    Correspondence DTC
    HM DTC : 14-7
    SAE DTC : P1515

    4R_FI_T14_08_P1516

    PENDING (TEMPORARY) DTC HELP

    IACV CIRCUIT FAILURE

    Detailed description:
    IACV CIRCUIT FAILURE

    Correspondence DTC
    HM DTC : 14-8
    SAE DTC : P1516

    4R_FI_T14_12_P0511

    PENDING (TEMPORARY) DTC HELP

    IDLE AIR CONTROL SYSTEM MALFUNCTION

    Detailed description:
    IDLE AIR CONTROL SYSTEM MALFUNCTION

    Correspondence DTC
    HM DTC : 14-12
    SAE DTC : P0511

    4R_FI_T15_01

    PENDING (TEMPORARY) DTC HELP

    IGNITION OUTPUT CONTROL FAILURE

    Detailed description:
    IGNITION OUTPUT CONTROL FAILURE

    Correspondence DTC
    HM DTC : 15-1

    4R_FI_T15_02_P0362

    PENDING (TEMPORARY) DTC HELP

    IGNITION PULSE PROBLEM

    Detailed description:
    IGNITION PULSE PROBLEM

    Correspondence DTC
    HM DTC : 15-2
    SAE DTC : P0362

    4R_FI_T15_05_P1351

    PENDING (TEMPORARY) DTC HELP

    FRONT SIDE NO.1 or NO.4 CIRCUIT MALFUNCTION

    Detailed description:
    FRONT SIDE NO.1 or NO.4 CIRCUIT MALFUNCTION

    Correspondence DTC
    HM DTC : 15-5
    SAE DTC : P1351

    4R_FI_T15_06_P1352

    PENDING (TEMPORARY) DTC HELP

    REAR SIDE NO.1 or NO.4 CIRCUIT MALFUNCTION

    Detailed description:
    REAR SIDE NO.1 or NO.4 CIRCUIT MALFUNCTION

    Correspondence DTC
    HM DTC : 15-6
    SAE DTC : P1352

    4R_FI_T15_07_P1353

    PENDING (TEMPORARY) DTC HELP

    FRONT SIDE NO.2 or NO.3 CIRCUIT MALFUNCTION

    Detailed description:
    FRONT SIDE NO.2 or NO.3 CIRCUIT MALFUNCTION

    Correspondence DTC
    HM DTC : 15-7
    SAE DTC : P1353

    4R_FI_T15_08_P1354

    PENDING (TEMPORARY) DTC HELP

    REAR SIDE NO.2 or NO.3 CIRCUIT MALFUNCTION

    Detailed description:
    REAR SIDE NO.2 or NO.3 CIRCUIT MALFUNCTION

    Correspondence DTC
    HM DTC : 15-8
    SAE DTC : P1354

    4R_FI_T15_09_P1355

    PENDING (TEMPORARY) DTC HELP

    FRONT SIDE CYLINDER IGNITION CIRCUIT FAILURE

    Detailed description:
    FRONT SIDE CYLINDER IGNITION CIRCUIT FAILURE

    Correspondence DTC
    HM DTC : 15-9
    SAE DTC : P1355

    4R_FI_T15_10_P1356

    PENDING (TEMPORARY) DTC HELP

    REAR SIDE CYLINDER IGNITION CIRCUIT FAILURE

    Detailed description:
    REAR SIDE CYLINDER IGNITION CIRCUIT FAILURE

    Correspondence DTC
    HM DTC : 15-10
    SAE DTC : P1356

    4R_FI_T15_11_P0351

    PENDING (TEMPORARY) DTC HELP

    INTAKE SIDE IGNITION COIL CIRCUIT MALFUNCTION

    Detailed description:
    INTAKE SIDE IGNITION COIL CIRCUIT MALFUNCTION

    Correspondence DTC
    HM DTC : 15-11
    SAE DTC : P0351

    4R_FI_T15_12_P0352

    PENDING (TEMPORARY) DTC HELP

    EXHAUST SIDE IGNITION COIL CIRCUIT MALFUNCTION

    Detailed description:
    EXHAUST SIDE IGNITION COIL CIRCUIT MALFUNCTION

    Correspondence DTC
    HM DTC : 15-12
    SAE DTC : P0352

    4R_FI_T16_01

    PENDING (TEMPORARY) DTC HELP

    INJECTOR CONTROL FAILURE

    Detailed description:
    INJECTOR CONTROL FAILURE

    Correspondence DTC
    HM DTC : 16-1

    4R_FI_T17_02_P0501

    PENDING (TEMPORARY) DTC HELP

    VSS NO PULSE OR NOISE

    Detailed description:
    VSS NO PULSE OR NOISE

    Correspondence DTC
    HM DTC : 17-2
    SAE DTC : P0501

    4R_FI_T17_06_P1884

    PENDING (TEMPORARY) DTC HELP

    VSS NO PULSE

    Detailed description:
    VSS NO PULSE

    Correspondence DTC
    HM DTC : 17-6
    SAE DTC : P1884

    4R_FI_T17_07_P2158

    PENDING (TEMPORARY) DTC HELP

    VEHICLE SPEED SENSOR B

    Detailed description:
    VEHICLE SPEED SENSOR B

    Correspondence DTC
    HM DTC : 17-7
    SAE DTC : P2158

    4R_FI_T18_01_P1397

    PENDING (TEMPORARY) DTC HELP

    IG ADJUST SENSOR VOLTAGE LOW

    Detailed description:
    IG ADJUST SENSOR VOLTAGE LOW

    Correspondence DTC
    HM DTC : 18-1
    SAE DTC : P1397

    4R_FI_T18_02_P1398

    PENDING (TEMPORARY) DTC HELP

    IG ADJUST SENSOR VOLTAGE HIGH

    Detailed description:
    IG ADJUST SENSOR VOLTAGE HIGH

    Correspondence DTC
    HM DTC : 18-2
    SAE DTC : P1398

    4R_FI_T19_01_P1753

    PENDING (TEMPORARY) DTC HELP

    A/T LOCKUP SOL A FAILURE

    Detailed description:
    A/T LOCKUP SOL A FAILURE

    Correspondence DTC
    HM DTC : 19-1
    SAE DTC : P1753

    4R_FI_T19_02_P1758

    PENDING (TEMPORARY) DTC HELP

    A/T LOCKUP SOL B FAILURE

    Detailed description:
    A/T LOCKUP SOL B FAILURE

    Correspondence DTC
    HM DTC : 19-2
    SAE DTC : P1758

    4R_FI_T20_01_P1297

    PENDING (TEMPORARY) DTC HELP

    ELD VOLTAGE LOW

    Detailed description:
    ELD VOLTAGE LOW

    Correspondence DTC
    HM DTC : 20-1
    SAE DTC : P1297

    4R_FI_T20_02_P1298

    PENDING (TEMPORARY) DTC HELP

    ELD VOLTAGE HIGH

    Detailed description:
    ELD VOLTAGE HIGH

    Correspondence DTC
    HM DTC : 20-2
    SAE DTC : P1298

    4R_FI_T21_01_P1253

    PENDING (TEMPORARY) DTC HELP

    VTEC SOL 1 FAILURE

    Detailed description:
    VTEC SOL 1 FAILURE

    Correspondence DTC
    HM DTC : 21-1
    SAE DTC : P1253

    4R_FI_T21_01_P1273

    PENDING (TEMPORARY) DTC HELP

    VTEC SOL 1 FAILURE

    Detailed description:
    VTEC SOL 1 FAILURE

    Correspondence DTC
    HM DTC : 21-1

    SAE DTC : P1273

    4R_FI_T21_02_P2649

    PENDING (TEMPORARY) DTC HELP

    VTEC SOLENOID VALVE CIRCUIT HIGH VOLTAGE

    Detailed description:
    VTEC SOLENOID VALVE CIRCUIT HIGH VOLTAGE

    Correspondence DTC
    HM DTC : 21-2
    SAE DTC : P2649

    4R_FI_T21_03_P2648

    PENDING (TEMPORARY) DTC HELP

    VTEC SOLENOID VALVE CIRCUIT LOW VOLTAGE

    Detailed description:
    VTEC SOLENOID VALVE CIRCUIT LOW VOLTAGE

    Correspondence DTC
    HM DTC : 21-3
    SAE DTC : P2648

    4R_FI_T21_04_P2645

    PENDING (TEMPORARY) DTC HELP

    P2645

    Rocker Arm Oil Control Solenoid Circuit High Voltage

    Detailed description:
    VTEC SOL.V. CIRCUIT MALFUNCTION

    Correspondence DTC
    HM DTC : 21-4
    SAE DTC : P2645

    4R_FI_T21_05_P1251

    PENDING (TEMPORARY) DTC HELP

    CYLINDER ON DEMAND VTEC SOLENOID
    VALVE CIRCUIT LOW VOLTAGE

    Detailed description:
    CYLINDER ON DEMAND VTEC SOLENOID
    VALVE CIRCUIT LOW VOLTAGE

    Correspondence DTC
    HM DTC : 21-5
    SAE DTC : P1251

    4R_FI_T21_06_P1252

    PENDING (TEMPORARY) DTC HELP

    CYLINDER ON DEMAND VTEC SOLENOID
    VALVE CIRCUIT HIGH VOLTAGE

    Detailed description:
    CYLINDER ON DEMAND VTEC SOLENOID
    VALVE CIRCUIT HIGH VOLTAGE

    Correspondence DTC
    HM DTC : 21-6
    SAE DTC : P1252

    4R_FI_T22_01_P1255

    PENDING (TEMPORARY) DTC HELP

    VTEC PRESSURE SW FAILURE

    Detailed description:
    VTEC PRESSURE SW FAILURE

    Correspondence DTC
    HM DTC : 22-1
    SAE DTC : P1255

    4R_FI_T22_01_P1275

    PENDING (TEMPORARY) DTC HELP

    VTEC PRESSURE SW B2 FAILURE

    Detailed description:
    VTEC PRESSURE SW B2 FAILURE

    Correspondence DTC
    HM DTC : 22-1
    SAE DTC : P1275

    4R_FI_T22_02_P2647

    PENDING (TEMPORARY) DTC HELP

    VTEC OIL PRESSURE SWITCH CIRCUIT HIGH VOLTAGE

    Detailed description:
    VTEC OIL PRESSURE SWITCH CIRCUIT HIGH VOLTAGE

    Correspondence DTC
    HM DTC : 22-2
    SAE DTC : P2647

    4R_FI_T22_03_P2646

    PENDING (TEMPORARY) DTC HELP

    VTEC OIL PRESSURE SWITCH CIRCUIT LOW VOLTAGE

    Detailed description:
    VTEC OIL PRESSURE SWITCH CIRCUIT LOW VOLTAGE

    Correspondence DTC
    HM DTC : 22-3
    SAE DTC : P2646

    4R_FI_T22_04_P1259

    PENDING (TEMPORARY) DTC HELP

    VTEC SYSTEM FAILURE

    Detailed description:
    VTEC SYSTEM FAILURE

    Correspondence DTC
    HM DTC : 22-4
    SAE DTC : P1259

    4R_FI_T22_04_P1279

    PENDING (TEMPORARY) DTC HELP

    VTEC SYSTEM B2 FAILURE

    Detailed description:
    VTEC SYSTEM B2 FAILURE

    Correspondence DTC
    HM DTC : 22-4
    SAE DTC : P1279

    4R_FI_T22_05_P0522

    PENDING (TEMPORARY) DTC HELP

    ROCKER ARM OIL PRESSURE SENSOR CIRCUIT LOW VOLTAGE

    Detailed description:
    ROCKER ARM OIL PRESSURE SENSOR CIRCUIT LOW VOLTAGE

    Correspondence DTC
    HM DTC : 22-5
    SAE DTC : P0522

    4R_FI_T22_06_P0523

    PENDING (TEMPORARY) DTC HELP

    ROCKER ARM OIL PRESSURE SENSOR CIRCUIT HIGH VOLTAGE

    Detailed description:
    ROCKER ARM OIL PRESSURE SENSOR CIRCUIT HIGH VOLTAGE

    Correspondence DTC
    HM DTC : 22-6
    SAE DTC : P0523

    4R_FI_CANT_P0522

    PENDING (TEMPORARY) DTC HELP

    ROCKER ARM OIL PRESSURE SENSOR (A) LOW VOLTAGE

    Detailed description:
    ROCKER ARM OIL PRESSURE SENSOR (A) LOW VOLTAGE

    Correspondence DTC
    HM DTC : 22-5
    SAE DTC : P0522

    4R_FI_CANT_P0523

    PENDING (TEMPORARY) DTC HELP

    ROCKER ARM OIL PRESSURE SENSOR (A) HIGH VOLTAGE

    Detailed description:
    ROCKER ARM OIL PRESSURE SENSOR (A) HIGH VOLTAGE

    Correspondence DTC
    HM DTC : 22-6
    SAE DTC : P0523

    4R_FI_T22_07_P0521

    PENDING (TEMPORARY) DTC HELP

    ENGINE OIL PRESSURE SENSOR PERFORMANCE

    Detailed description:
    ENGINE OIL PRESSURE SENSOR PERFORMANCE

    Correspondence DTC
    HM DTC : 22-7
    SAE DTC : P0521

    4R_FI_T22_09_P2646

    PENDING (TEMPORARY) DTC HELP

    VTEC OIL PRESSURE SWITCH CIRCUIT MALFUNCTION

    Detailed description:
    VTEC OIL PRESSURE SWITCH CIRCUIT MALFUNCTION

    Correspondence DTC
    HM DTC : 22-9
    SAE DTC : P2646

    4R_FI_T22_10_P2656

    PENDING (TEMPORARY) DTC HELP

    ROCKER ARM OIL PRESSURE SWITCH A (BANK 2) CIRCUIT LOW VOLTAGE

    VTEC OIL PRESSURE B2 SWITCH CIRCUIT MALFUNCTION

    Detailed description:
    VTEC OIL PRESSURE B2 SWITCH CIRCUIT MALFUNCTION

    Correspondence DTC
    HM DTC : 22-10
    SAE DTC : P2656

    4R_FI_T23_01_P0325

    PENDING (TEMPORARY) DTC HELP

    KNOCK SENSOR CIRCUIT MALFUNCTION

    Detailed description:
    KNOCK SENSOR CIRCUIT MALFUNCTION

    Correspondence DTC
    HM DTC : 23-1
    SAE DTC : P0325

    4R_FI_T23_01_P0330

    PENDING (TEMPORARY) DTC HELP

    KNOCK SENSOR B2 NO SIGNAL

    Detailed description:
    KNOCK SENSOR B2 NO SIGNAL

    Correspondence DTC
    HM DTC : 23-1
    SAE DTC : P0330

    4R_FI_T23_02_P1324

    PENDING (TEMPORARY) DTC HELP

    KNOCK SENSOR CIRCUIT FAILURE

    Detailed description:
    KNOCK SENSOR CIRCUIT FAILURE

    Correspondence DTC
    HM DTC : 23-2
    SAE DTC : P1324

    4R_FI_T23_03_P0327

    PENDING (TEMPORARY) DTC HELP

    KNOCK SENSOR VOLTAGE LOW

    Detailed description:
    KNOCK SENSOR VOLTAGE LOW

    Correspondence DTC
    HM DTC : 23-3
    SAE DTC : P0327

    4R_FI_T23_04_P0328

    PENDING (TEMPORARY) DTC HELP

    KNOCK SENSOR VOLTAGE HIGH

    Detailed description:
    KNOCK SENSOR VOLTAGE HIGH

    Correspondence DTC
    HM DTC : 23-4
    SAE DTC : P0328

    4R_FI_T30_01_P1681

    PENDING (TEMPORARY) DTC HELP

    AFSA VOLTAGE LOW

    Detailed description:
    AFSA VOLTAGE LOW

    Correspondence DTC
    HM DTC : 30-1
    SAE DTC : P1681

    4R_FI_T30_02_P1682

    PENDING (TEMPORARY) DTC HELP

    AFSA VOLTAGE HIGH

    Detailed description:
    AFSA VOLTAGE HIGH

    Correspondence DTC
    HM DTC : 30-2
    SAE DTC : P1682

    4R_FI_T30_03_P1655

    PENDING (TEMPORARY) DTC HELP

    A/T FI DATA LINE FAILURE

    Detailed description:
    A/T FI DATA LINE FAILURE

    Correspondence DTC
    HM DTC : 30-3
    SAE DTC : P1655

    4R_FI_T30_05_U0107

    PENDING (TEMPORARY) DTC HELP

    THROTTLE ACTUATOR MODULE LOST COMMUNICATION

    Detailed description:
    THROTTLE ACTUATOR MODULE LOST COMMUNICATION

    Correspondence DTC
    HM DTC : 30-5
    SAE DTC : U0107

    4R_FI_T30_06_U0101

    PENDING (TEMPORARY)DTC HELP

    F-CAN MALFUNCTION(PCM-TCM)

    Detailed description:
    F-CAN MALFUNCTION(PCM-TCM)

    Correspondence DTC
    HM DTC : 30-6
    SAE DTC : U0101

    4R_FI_T31_01_P1686

    PENDING (TEMPORARY) DTC HELP

    AFSB VOLTAGE LOW

    Detailed description:
    AFSB VOLTAGE LOW

    Correspondence DTC
    HM DTC : 31-1
    SAE DTC : P1686

    4R_FI_T31_02_P1687

    PENDING (TEMPORARY) DTC HELP

    AFSB VOLTAGE HIGH

    Detailed description:
    AFSB VOLTAGE HIGH

    Correspondence DTC
    HM DTC : 31-2
    SAE DTC : P1687

    4R_FI_T31_03_P1671

    PENDING (TEMPORARY) DTC HELP

    ATSDLB NO SIGNAL

    Detailed description:
    ATSDLB NO SIGNAL

    Correspondence DTC
    HM DTC : 31-3
    SAE DTC : P1671

    4R_FI_T31_04_P1672

    PENDING (TEMPORARY) DTC HELP

    ATSDLB SIGNAL FAILURE

    Detailed description:
    ATSDLB SIGNAL FAILURE

    Correspondence DTC
    HM DTC : 31-4
    SAE DTC : P1672

    4R_FI_T34_02_P0563

    PENDING (TEMPORARY) DTC HELP

    ECM/PCM POWER SOURCE CIRCUIT UNEXPECTED VOLTAGE

    Detailed description:
    ECM/PCM POWER SOURCE CIRCUIT UNEXPECTED VOLTAGE

    Correspondence DTC
    HM DTC : 34-2
    SAE DTC : P0563

    4R_FI_T35_01_P1690

    PENDING (TEMPORARY) DTC HELP

    TCS STANDBY SIGNAL FAILURE

    Detailed description:
    TCS STANDBY SIGNAL FAILURE

    Correspondence DTC
    HM DTC : 35-1
    SAE DTC : P1690

    4R_FI_T35_02_P1678

    PENDING (TEMPORARY) DTC HELP

    FPTDR SIGNAL HIGH INPUT

    Detailed description:
    FPTDR SIGNAL HIGH INPUT

    Correspondence DTC
    HM DTC : 35-2
    SAE DTC : P1678

    4R_FI_T35_03_P1676

    PENDING (TEMPORARY) DTC HELP

    TCSDL (FPTDR) SIGNAL FAILURE

    Detailed description:
    TCSDL (FPTDR) SIGNAL FAILURE

    Correspondence DTC
    HM DTC : 35-3
    SAE DTC : P1676

    4R_FI_T35_04_P1677

    PENDING (TEMPORARY) DTC HELP

    TCSDL SIGNAL FAILURE

    Detailed description:
    TCSDL SIGNAL FAILURE

    Correspondence DTC
    HM DTC : 35-4
    SAE DTC : P1677

    4R_FI_T36_02_P1697

    PENDING (TEMPORARY) DTC HELP

    TCS FUEL CUT SIGNAL FAILURE

    Detailed description:
    TCS FUEL CUT SIGNAL FAILURE

    Correspondence DTC
    HM DTC : 36-2
    SAE DTC : P1697

    4R_FI_T36_01_P1696

    PENDING (TEMPORARY) DTC HELP

    TCS FUEL CUT SYSTEM FAILURE

    Detailed description:
    TCS FUEL CUT SYSTEM FAILURE

    Correspondence DTC
    HM DTC : 36-1
    SAE DTC : P1696

    4R_FI_T36_04_P1646

    PENDING (TEMPORARY) DTC HELP

    IMA MOTSTB NO SIGNAL

    Detailed description:
    IMA MOTSTB NO SIGNAL

    Correspondence DTC
    HM DTC : 36-4
    SAE DTC : P1646

    4R_FI_T37_01_P1246

    PENDING (TEMPORARY) DTC HELP

    AP SENSOR 1 FAILURE

    Detailed description:
    AP SENSOR 1 FAILURE

    Correspondence DTC
    HM DTC : 37-1
    SAE DTC : P1246

    4R_FI_T37_02_P1247

    PENDING (TEMPORARY) DTC HELP

    AP SENSOR 2 FAILURE

    Detailed description:
    AP SENSOR 2 FAILURE

    Correspondence DTC
    HM DTC : 37-2
    SAE DTC : P1247

    4R_FI_T37_03_P1248

    PENDING (TEMPORARY) DTC HELP

    AP SENSOR 1-2 CORRELATIVE

    Detailed description:
    AP SENSOR 1-2 CORRELATIVE

    Correspondence DTC
    HM DTC : 37-3
    SAE DTC : P1248

    4R_FI_T37_10_P2122

    PENDING (TEMPORARY) DTC HELP

    APP SENSOR A VOLTAGE LOW

    Detailed description:
    APP SENSOR A VOLTAGE LOW

    Correspondence DTC
    HM DTC : 37-10
    SAE DTC : P2122

    4R_FI_T37_11_P2123

    PENDING (TEMPORARY) DTC HELP

    APP SENSOR A VOLTAGE HIGH

    Detailed description:
    APP SENSOR A VOLTAGE HIGH

    Correspondence DTC
    HM DTC : 37-11
    SAE DTC : P2123

    4R_FI_T37_12_P2127

    PENDING (TEMPORARY) DTC HELP

    APP SENSOR B VOLTAGE LOW

    Detailed description:
    APP SENSOR B VOLTAGE LOW

    Correspondence DTC
    HM DTC : 37-12
    SAE DTC : P2127

    4R_FI_T37_13_P2128

    PENDING (TEMPORARY) DTC HELP

    APP SENSOR B VOLTAGE HIGH

    Detailed description:
    APP SENSOR B VOLTAGE HIGH

    Correspondence DTC
    HM DTC : 37-13
    SAE DTC : P2128

    4R_FI_T37_14_P2138

    PENDING (TEMPORARY) DTC HELP

    APP SENSOR A/B VOLTAGE CORRELATION

    Detailed description:
    APP SENSOR A/B VOLTAGE CORRELATION

    Correspondence DTC
    HM DTC : 37-14
    SAE DTC : P2138

    4R_FI_T37_15_P2138

    PENDING (TEMPORARY) DTC HELP

    APP SENSOR A/B (TP SENSOR D/E) VOLTAGE CORRELATION

    Detailed description:
    ACCELERATOR PEDAL POSITION (APP) SENSOR A/B (THROTTLE POSITION SENSOR D/E) INCORRECT VOLTAGE CORRELATION

    Correspondence DTC
    HM DTC : 37-15
    SAE DTC : P2138

    4R_FI_T38_01_P1263

    PENDING (TEMPORARY) DTC HELP

    VTEC SOL 2 FAILURE

    Detailed description:
    VTEC SOL 2 FAILURE

    Correspondence DTC
    HM DTC : 38-1
    SAE DTC : P1263

    4R_FI_T39_01_P0600

    PENDING (TEMPORARY) DTC HELP

    PCM SERIAL COMMUNICATION LINK FAILURE

    Detailed description:
    PCM SERIAL COMMUNICATION LINK FAILURE

    Correspondence DTC
    HM DTC : 39-1
    SAE DTC : P0600

    4R_FI_T40_01_P1241

    PENDING (TEMPORARY) DTC HELP

    TVC MOTOR COM1 FAILURE

    Detailed description:
    TVC MOTOR COM1 FAILURE

    Correspondence DTC
    HM DTC : 40-1
    SAE DTC : P1241

    4R_FI_T40_02_P1242

    PENDING (TEMPORARY) DTC HELP

    TVC MOTOR COM2 FAILURE

    Detailed description:
    TVC MOTOR COM2 FAILURE

    Correspondence DTC
    HM DTC : 40-2
    SAE DTC : P1242

    4R_FI_T40_03_P1243

    PENDING (TEMPORARY) DTC HELP

    DEVIATED TH POSITION

    Detailed description:
    DEVIATED TH POSITION

    Correspondence DTC
    HM DTC : 40-3
    SAE DTC : P1243

    4R_FI_T40_04_P1244

    PENDING (TEMPORARY) DTC HELP

    THROTTLE, WRONG CLOSED POSITION

    Detailed description:
    THROTTLE, WRONG CLOSED POSITION

    Correspondence DTC
    HM DTC : 40-4
    SAE DTC : P1244

    4R_FI_T40_05_P2118

    PENDING (TEMPORARY) DTC HELP

    THROTTLE ACTUATOR CONTROL MODULE PERFORMANCE

    Detailed description:
    THROTTLE ACTUATOR CONTROL MODULE PERFORMANCE

    Correspondence DTC
    HM DTC : 40-5
    SAE DTC : P2118

    4R_FI_T40_06_P2101

    PENDING (TEMPORARY) DTC HELP

    THROTTLE ACTUATOR SYSTEM MALFUNCTION

    Detailed description:
    THROTTLE ACTUATOR SYSTEM MALFUNCTION

    Correspondence DTC
    HM DTC : 40-6
    SAE DTC : P2101

    4R_FI_T40_07_P2176

    PENDING (TEMPORARY) DTC HELP

    THROTTLE ACTUATOR CONTROL SYSTEM NOT LEARNED

    Detailed description:
    THROTTLE ACTUATOR CONTROL SYSTEM NOT LEARNED

    Correspondence DTC
    HM DTC : 40-7
    SAE DTC : P2176

    4R_FI_T40_08_P1683

    PENDING (TEMPORARY) DTC HELP

    THROTTLE VALVE DEFAULT SPRING MALFUNCTION

    Detailed description:
    THROTTLE VALVE DEFAULT SPRING MALFUNCTION

    Correspondence DTC
    HM DTC : 40-8
    SAE DTC : P1683

    4R_FI_T40_09_P2108

    PENDING (TEMPORARY) DTC HELP

    THROTTLE ACTUATOR CONTROL MODULE PERFORMANCE

    Detailed description:
    THROTTLE ACTUATOR CONTROL MODULE PERFORMANCE

    Correspondence DTC
    HM DTC : 40-9
    SAE DTC : P2108

    4R_FI_T40_10_P2552

    PENDING (TEMPORARY) DTC HELP

    THROTTLE ACTUATOR CONTROL RELAY MALFUNCTION

    Detailed description:
    THROTTLE ACTUATOR CONTROL RELAY MALFUNCTION

    Correspondence DTC
    HM DTC : 40-10
    SAE DTC : P2552

    4R_FI_T40_11_P1684

    PENDING (TEMPORARY) DTC HELP

    THROTTLE VALVE RETURN SPRING MALFUNCTION

    Detailed description:
    THROTTLE VALVE RETURN SPRING MALFUNCTION

    Correspondence DTC
    HM DTC : 40-11
    SAE DTC : P1684

    4R_FI_T40_12_P0638

    PENDING (TEMPORARY) DTC HELP

    THROTTLE ACTUATOR CONTROL RANGE/PERFORMANCE PROBLEM

    Detailed description:
    THROTTLE ACTUATOR CONTROL RANGE/PERFORMANCE PROBLEM

    Correspondence DTC
    HM DTC : 40-12
    SAE DTC : P0638

    4R_FI_T40_13_P0638

    PENDING (TEMPORARY) DTC HELP

    THROTTLE ACTUATOR CONTROL RANGE/PERFORMANCE PROBLEM

    Detailed description:
    THROTTLE ACTUATOR CONTROL RANGE/PERFORMANCE PROBLEM

    Correspondence DTC
    HM DTC : 40-13
    SAE DTC : P0638

    4R_FI_T40_15_P2118

    PENDING (TEMPORARY) DTC HELP

    THROTTLE ACTUATOR CURRENT RANGE/PERFORMANCE PROBLEM

    Detailed description:
    THROTTLE ACTUATOR CONTROL RANGE/PERFORMANCE PROBLEM

    Correspondence DTC
    HM DTC : 40-15
    SAE DTC : P2118

    4R_FI_T40_16_P1249

    PENDING (TEMPORARY) DTC HELP

    ELECTRONIC THROTTLE CONTROL SYSTEM (ETCS) LEAN DEVIATION

    Detailed description:
    ELECTRONIC THROTTLE CONTROL SYSTEM (ETCS) LEAN DEVIATION

    Correspondence DTC
    HM DTC : 40-16
    SAE DTC : P1249

    4R_FI_T40_17_P2109

    PENDING (TEMPORARY) DTC HELP

    THROTTLE VALVE DEFAULT POSITION MALFUNCTION

    Detailed description:
    THROTTLE VALVE DEFAULT POSITION MALFUNCTION

    Correspondence DTC
    HM DTC : 40-17
    SAE DTC : P2109

    4R_FI_T40_18_P2109

    PENDING (TEMPORARY) DTC HELP

    THROTTLE VALVE DEFAULT POSITION MALFUNCTION

    Detailed description:
    THROTTLE VALVE DEFAULT POSITION MALFUNCTION

    Correspondence DTC
    HM DTC : 40-18
    SAE DTC : P2109

    4R_FI_T41_01_P1166

    PENDING (TEMPORARY) DTC HELP

    HO2S (B2) (S1) HEATER FAILURE

    Detailed description:
    HO2S (B2) (S1) HEATER FAILURE

    Correspondence DTC
    HM DTC : 41-1
    SAE DTC : P1166

    4R_FI_T41_02_P0135

    PENDING (TEMPORARY) DTC HELP

    HO2S (S1) HEATER FAILURE

    Primary HO2S(Sensor1)Heater Circuit Malfunction

    Detailed description:
    HO2S (S1) HEATER FAILURE

    Primary HO2S(Sensor1)Heater Circuit Malfunction

    Correspondence DTC
    HM DTC : 41-2
    SAE DTC : P0135

    4R_FI_T41_02_P0155

    PENDING (TEMPORARY) DTC HELP

    HO2S B2 S1 HEATER CIRCUIT MALFUNCTION

    Detailed description:
    HO2S B2 S1 HEATER CIRCUIT MALFUNCTION

    Correspondence DTC
    HM DTC : 41-2
    SAE DTC : P0155

    4R_FI_T41_04_P1167

    PENDING (TEMPORARY) DTC HELP

    HO2S S1 HEATER FAILURE

    Detailed description:
    HO2S S1 HEATER FAILURE

    Correspondence DTC
    HM DTC : 41-4
    SAE DTC : P1167

    4R_FI_T41_05_P0135

    PENDING (TEMPORARY) DTC HELP

    HO2S(A/F SENSOR) S1 HEATER CIRCUIT MALFUNCTION

    Primary HO2S(Sensor1)Heater Circuit Malfunction

    Detailed description:
    HO2S(A/F SENSOR) S1 HEATER CIRCUIT MALFUNCTION

    Primary HO2S(Sensor1)Heater Circuit Malfunction

    Correspondence DTC
    HM DTC : 41-5
    SAE DTC : P0135

    4R_FI_T41_07_P0134

    PENDING (TEMPORARY) DTC HELP

    A/F SENSOR S1HEATER SYSTEM MALFUNCTION

    Primary HO2S(Sensor1)Heater System Malfunction

    Detailed description:
    A/F SENSOR S1HEATER SYSTEM MALFUNCTION

    Correspondence DTC
    HM DTC : 41-7
    SAE DTC : P0134

    4R_FI_T42_01

    PENDING (TEMPORARY) DTC HELP

    HO2S B1 HEATER FAILURE

    Detailed description:
    HO2S B1 HEATER FAILURE

    Correspondence DTC
    HM DTC : 42-1

    4R_FI_T41_10_P0135

    PENDING (TEMPORARY) DTC HELP

    HO2S S1 HEATER CIRCUIT MALFUNCTION

    Primary HO2S(Sensor1)Heater Circuit Malfunction

    Detailed description:
    HO2S S1 HEATER CIRCUIT MALFUNCTION

    Primary HO2S(Sensor1)Heater Circuit Malfunction

    Correspondence DTC
    HM DTC : 41-10
    SAE DTC : P0135

    4R_FI_T42_02_P0135

    PENDING (TEMPORARY) DTC HELP

    HO2S S1 HEATER CIRCUIT MALFUNCTION

    Primary HO2S(Sensor1)Heater Circuit Malfunction

    Detailed description:
    HO2S S1 HEATER CIRCUIT MALFUNCTION

    Primary HO2S(Sensor1)Heater Circuit Malfunction

    Correspondence DTC
    HM DTC : 42-2
    SAE DTC : P0135

    4R_FI_T43_01

    PENDING (TEMPORARY) DTC HELP

    FUEL SUPPLY (B2) TOO RICH

    Detailed description:
    FUEL SUPPLY (B2) TOO RICH

    Correspondence DTC
    HM DTC : 43-1

    4R_FI_T43_02

    PENDING (TEMPORARY) DTC HELP

    FUEL SUPPLY (B2) TOO LEAN

    Detailed description:
    FUEL SUPPLY (B2) TOO LEAN

    Correspondence DTC
    HM DTC : 43-2

    4R_FI_T48_01_P1168

    PENDING (TEMPORARY) DTC HELP

    T48-1(P1168)
    HO2S (A/F SENSOR) (S1) VOLTAGE LOW

    Detailed description:
    HO2S (A/F SENSOR) (S1) VOLTAGE LOW

    Correspondence DTC
    HM DTC : 48-1
    SAE DTC : P1168

    4R_FI_T48_02_P1169

    PENDING (TEMPORARY) DTC HELP

    T48-2(P1169)
    HO2S (A/F SENSOR) (S1) VOLTAGE HIGH

    Detailed description:
    HO2S (A/F SENSOR) (S1) VOLTAGE HIGH

    Correspondence DTC
    HM DTC : 48-2
    SAE DTC : P1169

    4R_FI_T48_03_P1162

    PENDING (TEMPORARY) DTC HELP

    T48-3(P1162)
    HO2S (A/F SENSOR) (S1) FAILURE

    Detailed description:
    HO2S (A/F SENSOR) (S1) FAILURE

    Correspondence DTC
    HM DTC : 48-3
    SAE DTC : P1162

    4R_FI_T48_05_P1157

    PENDING (TEMPORARY) DTC HELP

    T48-5(P1157)
    HO2S (A/F SENSOR) S1 AFS LINE VOLTAGE HIGH

    Detailed description:
    HO2S (A/F SENSOR) S1 AFS LINE VOLTAGE HIGH

    Correspondence DTC
    HM DTC : 48-5
    SAE DTC : P1157

    4R_FI_T48_06_P1158

    PENDING (TEMPORARY) DTC HELP

    HO2S (S1) FAILURE

    Detailed description:
    HO2S (S1) FAILURE

    Correspondence DTC
    HM DTC : 48-6
    SAE DTC : P1158

    4R_FI_T48_07_P1159

    PENDING (TEMPORARY) DTC HELP

    HO2S (S1) FAILURE

    Detailed description:
    HO2S (S1) FAILURE

    Correspondence DTC
    HM DTC : 48-7
    SAE DTC : P1159

    4R_FI_T48_08_P2195

    PENDING (TEMPORARY) DTC HELP

    T48-8(P2195)
    HO2S (A/F SENSOR) S1 SIGNAL STUCK LEAN

    Detailed description:
    HO2S (A/F SENSOR) S1 SIGNAL STUCK LEAN

    Correspondence DTC
    HM DTC : 48-8
    SAE DTC : P2195

    4R_FI_T48_17_P2252

    PENDING (TEMPORARY) DTC HELP

    T48-17(P2252)
    HO2S (A/F SENSOR) S1 AFS- LINE VOLTAGE LOW

    Detailed description:
    HO2S (A/F SENSOR) S1 AFS- LINE VOLTAGE LOW

    Correspondence DTC
    HM DTC : 48-17
    SAE DTC : P2252

    4R_FI_T48_18_P2238

    PENDING (TEMPORARY) DTC HELP

    T48-18(P2238)
    HO2S (A/F SENSOR) S1 AFS+ LINE VOLTAGE LOW

    Detailed description:
    HO2S (A/F SENSOR) S1 AFS+ LINE VOLTAGE LOW

    Correspondence DTC
    HM DTC : 48-18
    SAE DTC : P2238

    4R_FI_T49_01_P1522

    PENDING (TEMPORARY) DTC HELP

    BBP SENSOR VOLTAGE LOW

    Detailed description:
    BBP SENSOR VOLTAGE LOW

    Correspondence DTC
    HM DTC : 49-1
    SAE DTC : P1522

    4R_FI_T49_02_P1523

    PENDING (TEMPORARY) DTC HELP

    BBP SENSOR VOLTAGE HIGH

    Detailed description:
    BBP SENSOR VOLTAGE HIGH

    Correspondence DTC
    HM DTC : 49-2
    SAE DTC : P1523

    4R_FI_T50_01_P0102

    PENDING (TEMPORARY) DTC HELP

    MAF SENSOR VOLTAGE LOW

    Detailed description:
    MAF SENSOR VOLTAGE LOW

    Correspondence DTC
    HM DTC : 50-1
    SAE DTC : P0102

    4R_FI_T50_02_P0103

    PENDING (TEMPORARY) DTC HELP

    MAF SENSOR VOLTAGE HIGH

    Detailed description:
    MAF SENSOR VOLTAGE HIGH

    Correspondence DTC
    HM DTC : 50-2
    SAE DTC : P0103

    4R_FI_T51_01_P1253

    PENDING (TEMPORARY) DTC HELP

    VTEC SOL. V. B1 FAILURE

    Detailed description:
    VTEC SOL. V. B1 FAILURE

    Correspondence DTC
    HM DTC : 51-1
    SAE DTC : P1253

    4R_FI_T52_01_P1255

    PENDING (TEMPORARY) DTC HELP

    VTEC PRESSURE SW B1 FAILURE

    Detailed description:
    VTEC PRESSURE SW B1 FAILURE

    Correspondence DTC
    HM DTC : 52-1
    SAE DTC : P1255

    4R_FI_T52_04_P1259

    PENDING (TEMPORARY) DTC HELP

    VTEC SYSTEM B1 FAILURE

    Detailed description:
    VTEC SYSTEM B1 FAILURE

    Correspondence DTC
    HM DTC : 52-4
    SAE DTC : P1259

    4R_FI_T52_10_P2646

    PENDING (TEMPORARY) DTC HELP

    VTEC OIL PRESSURE SWITCH CIRCUIT MALFUNCTION

    Detailed description:
    VTEC OIL PRESSURE SWITCH CIRCUIT MALFUNCTION

    Correspondence DTC
    HM DTC : 52-10
    SAE DTC : P2646

    4R_FI_T53_01_P0330

    PENDING (TEMPORARY) DTC HELP

    KNOCK SENSOR 2 NO SIGNAL

    Detailed description:
    KNOCK SENSOR 2 NO SIGNAL

    Correspondence DTC
    HM DTC : 53-1
    SAE DTC : P0330

    4R_FI_T53_01_P0325

    PENDING (TEMPORARY) DTC HELP

    KNOCK SENSOR B1 NO SIGNAL

    Detailed description:
    KNOCK SENSOR B1 NO SIGNAL

    Correspondence DTC
    HM DTC : 53-1
    SAE DTC : P0325

    4R_FI_T53_03_P0332

    PENDING (TEMPORARY) DTC HELP

    KNOCK SENSOR 2 VOLTAGE LOW

    Detailed description:
    KNOCK SENSOR 2 VOLTAGE LOW

    Correspondence DTC
    HM DTC : 53-3
    SAE DTC : P0332

    4R_FI_T53_04_P0333

    PENDING (TEMPORARY) DTC HELP

    KNOCK SENSOR 2 VOLTAGE HIGH

    Detailed description:
    KNOCK SENSOR 2 VOLTAGE HIGH

    Correspondence DTC
    HM DTC : 53-4
    SAE DTC : P0333

    4R_FI_T54_01_P1337

    PENDING (TEMPORARY) DTC HELP

    CKP(CKF) SENSOR NO SIGNAL

    Detailed description:
    CRANKSHAFT POSITION (CRANKSHAFT SPEED FLUCTUATION) SENSOR NO SIGNAL

    Correspondence DTC
    HM DTC : 54-1
    SAE DTC : P1337

    4R_FI_T54_02_P1336

    PENDING (TEMPORARY) DTC HELP

    CKP (CKF) SENSOR INTERMITTENT INTERRUPTION

    Detailed description:
    CRANKSHAFT POSITION (CRANKSHAFT SPEED FLUCTUATION) SENSOR INTERMITTENT INTERRUPTION

    Correspondence DTC
    HM DTC : 54-2
    SAE DTC : P1336

    4R_FI_T54_03_P0385

    PENDING (TEMPORARY) DTC HELP

    CKP SENSOR B NO PULSE

    Detailed description:
    CKP SENSOR B NO PULSE

    Correspondence DTC
    HM DTC : 54-3
    SAE DTC : P0385

    4R_FI_T54_04_P0386

    PENDING (TEMPORARY) DTC HELP

    CKP SENSOR B NOISE

    Detailed description:
    CKP SENSOR B NOISE

    Correspondence DTC
    HM DTC : 54-4
    SAE DTC : P0386

    4R_FI_T54_06_P0389

    PENDING (TEMPORARY) DTC HELP

    CKP SENSOR B CIRCUIT INTERMITTENT

    Detailed description:
    CKP SENSOR B CIRCUIT INTERMITTENT

    Correspondence DTC
    HM DTC : 54-6
    SAE DTC : P0389

    4R_FI_T55_01_P1472

    PENDING (TEMPORARY) DTC HELP

    EGT SENSOR VOLTAGE LOW

    Detailed description:
    EGT SENSOR VOLTAGE LOW

    Correspondence DTC
    HM DTC : 55-1
    SAE DTC : P1472

    4R_FI_T55_02_P1473

    PENDING (TEMPORARY) DTC HELP

    EGT SENSOR VOLTAGE HIGH

    Detailed description:
    EGT SENSOR VOLTAGE HIGH

    Correspondence DTC
    HM DTC : 55-2
    SAE DTC : P1473

    4R_FI_T56_01_P0010

    PENDING (TEMPORARY) DTC HELP

    CMP SYSTEM ACTUATOR (VTC ACTUATOR) CIRCUIT MALFUNCTION

    Detailed description:
    CMP SYSTEM ACTUATOR (VTC ACTUATOR) CIRCUIT MALFUNCTION

    Correspondence DTC
    HM DTC : 56-1
    SAE DTC : P0010

    4R_FI_T56_03_P1009

    PENDING (TEMPORARY) DTC HELP

    VTC SYSTEM STUCK IN THE ADVANCED POSITION

    Detailed description:
    VTC SYSTEM STUCK IN THE ADVANCED POSITION

    Correspondence DTC
    HM DTC : 56-3
    SAE DTC : P1009

    4R_FI_T57_01_P0340

    PENDING (TEMPORARY) DTC HELP

    CMP SENSOR A NO PULSE

    Detailed description:
    CMP SENSOR A NO PULSE

    Correspondence DTC
    HM DTC : 57-1
    SAE DTC : P0340

    4R_FI_T57_02_P0344

    PENDING (TEMPORARY) DTC HELP

    CMP SENSOR A CIRCUIT INTERMITTENT INTERRUPTION

    Detailed description:
    CMP SENSOR A CIRCUIT INTERMITTENT INTERRUPTION

    Correspondence DTC
    HM DTC : 57-2
    SAE DTC : P0344

    4R_FI_T58_01_P1367

    PENDING (TEMPORARY) DTC HELP

    TDC SENSOR 2 NO PULSE

    Detailed description:
    TDC SENSOR 2 NO PULSE

    Correspondence DTC
    HM DTC : 58-1
    SAE DTC : P1367

    4R_FI_T58_02_P1366

    PENDING (TEMPORARY) DTC HELP

    TDC SENSOR 2 NOISE

    Detailed description:
    TDC SENSOR 2 NOISE

    Correspondence DTC
    HM DTC : 58-2
    SAE DTC : P1366

    4R_FI_T58_05_P0365

    PENDING (TEMPORARY) DTC HELP

    CAMSHAFT POSITION SENSOR B CIRCUIT MALFUNCTION

    Detailed description:
    CAMSHAFT POSITION SENSOR B CIRCUIT MALFUNCTION

    Correspondence DTC
    HM DTC : 58-5
    SAE DTC : P0365

    4R_FI_T58_06_P0366

    PENDING (TEMPORARY) DTC HELP

    CAMSHAFT POSITION SENSOR B RANGE/PERFORMANCE

    Detailed description:
    CAMSHAFT POSITION SENSOR B RANGE/PERFORMANCE

    Correspondence DTC
    HM DTC : 58-6
    SAE DTC : P0366

    4R_FI_T59_01_P1387

    PENDING (TEMPORARY) DTC HELP

    CMP SENSOR B NO PULSE

    Detailed description:
    CMP SENSOR B NO PULSE

    Correspondence DTC
    HM DTC : 59-1
    SAE DTC : P1387

    4R_FI_T59_02_P1386

    PENDING (TEMPORARY) DTC HELP

    CMP SENSOR B INTERMITTENT INTERRUPTION

    Detailed description:
    CMP SENSOR B INTERMITTENT INTERRUPTION

    Correspondence DTC
    HM DTC : 59-2
    SAE DTC : P1386

    4R_FI_T60_05_P1411

    PENDING (TEMPORARY) DTC HELP

    AIR PUMP MOTOR VOLTAGE LOW

    Detailed description:
    AIR PUMP MOTOR VOLTAGE LOW

    Correspondence DTC
    HM DTC : 60-5
    SAE DTC : P1411

    4R_FI_T60_06_P1412

    PENDING (TEMPORARY) DTC HELP

    AIR PUMP MOTOR VOLTAGE HIGH

    Detailed description:
    AIR PUMP MOTOR VOLTAGE HIGH

    Correspondence DTC
    HM DTC : 60-6
    SAE DTC : P1412

    4R_FI_T60_07_P1417

    PENDING (TEMPORARY) DTC HELP

    AIR PUMP MOTOR CIRCUIT FAILURE

    Detailed description:
    AIR PUMP MOTOR CIRCUIT FAILURE

    Correspondence DTC
    HM DTC : 60-7
    SAE DTC : P1417

    4R_FI_T60_08_P1418

    PENDING (TEMPORARY) DTC HELP

    AIR PUMP MOTOR CIRCUIT FAILURE

    Detailed description:
    AIR PUMP MOTOR CIRCUIT FAILURE

    Correspondence DTC
    HM DTC : 60-8
    SAE DTC : P1418

    4R_FI_T61_08_P0130

    PENDING (TEMPORARY) DTC HELP

    HO2S S1 FAILURE

    Detailed description:
    HO2S S1 FAILURE

    Correspondence DTC
    HM DTC : 61-8
    SAE DTC : P0130

    4R_FI_T63_04_P0136

    PENDING (TEMPORARY) DTC HELP

    HO2S S2 CIRCUIT FAILURE

    Detailed description:
    HO2S S2 CIRCUIT FAILURE

    Correspondence DTC
    HM DTC : 63-4
    SAE DTC : P0136

    4R_FI_T63_18_P0137

    PENDING (TEMPORARY) DTC HELP

    T63-18(P0137)
    HO2S S2 CIRCUIT LOW VOLTAGE

    Detailed description:
    HO2S S2 CIRCUIT LOW VOLTAGE

    Correspondence DTC
    HM DTC : 63-18
    SAE DTC : P0137

    4R_FI_T63_19_P0138

    PENDING (TEMPORARY) DTC HELP

    T63-19(P0138)
    HO2S S2 CIRCUIT HIGH VOLTAGE

    Detailed description:
    HO2S S2 CIRCUIT HIGH VOLTAGE

    Correspondence DTC
    HM DTC : 63-19
    SAE DTC : P0138

    4R_FI_T63_20_P0139

    PENDING (TEMPORARY) DTC HELP

    T63-20(P0139)
    HO2S S2 CIRCUIT SLOW RESPONSE

    Detailed description:
    HO2S S2 CIRCUIT SLOW RESPONSE

    Correspondence DTC
    HM DTC : 63-20
    SAE DTC : P0139

    4R_FI_T65_01

    PENDING (TEMPORARY) DTC HELP

    HO2S S2 HEATER FAILURE

    Detailed description:
    HO2S S2 HEATER FAILURE

    Correspondence DTC
    HM DTC : 65-1

    4R_FI_T65_02_P0141

    PENDING (TEMPORARY) DTC HELP

    HO2S S2 HEATER FAILURE

    Detailed description:
    HO2S S2 HEATER FAILURE

    Correspondence DTC
    HM DTC : 65-02
    SAE DTC : P0141

    4R_FI_T65_02_P0161

    PENDING (TEMPORARY) DTC HELP

    HO2S B2 S2 HEATER FAILURE

    Detailed description:
    HO2S B2 S2 HEATER FAILURE

    Correspondence DTC
    HM DTC : 65-02
    SAE DTC : P0161

    4R_FI_T65_10_P0141

    PENDING (TEMPORARY) DTC HELP

    HO2S S2 HEATER CIRCUIT MALFUNCTION

    Detailed description:
    HO2S S2 HEATER CIRCUIT MALFUNCTION

    Correspondence DTC
    HM DTC : 65-10
    SAE DTC : P0141

    4R_FI_T66_02_P0141

    PENDING (TEMPORARY) DTC HELP

    HO2S B1 S2 HEATER CIRCUIT MALFUNCTION

    Detailed description:
    HO2S B1 S2 HEATER CIRCUIT MALFUNCTION

    Correspondence DTC
    HM DTC : 66-2
    SAE DTC : P0141

    4R_FI_T69_01_P1644

    PENDING (TEMPORARY) DTC HELP

    IMA MOTFSA SIGNAL FAILURE

    Detailed description:
    IMA MOTFSA SIGNAL FAILURE

    Correspondence DTC
    HM DTC : 69-1
    SAE DTC : P1644

    4R_FI_T69_02_P1645

    PENDING (TEMPORARY) DTC HELP

    IMA MOTFSB SIGNAL FAILURE

    Detailed description:
    IMA MOTFSB SIGNAL FAILURE

    Correspondence DTC
    HM DTC : 69-2
    SAE DTC : P1645

    4R_FI_T69_03_P1600

    PENDING (TEMPORARY) DTC HELP

    IMA SYSTEM MALFUNCTION

    Detailed description:
    IMA SYSTEM MALFUNCTION

    Correspondence DTC
    HM DTC : 69-3
    SAE DTC : P1600

    4R_FI_T69_04_P1601

    PENDING (TEMPORARY) DTC HELP

    IMA SYSTEM MALFUNCTION

    Detailed description:
    IMA SYSTEM MALFUNCTION

    Correspondence DTC
    HM DTC : 69-4
    SAE DTC : P1601

    4R_FI_T70_01_P1660

    PENDING (TEMPORARY) DTC HELP

    ATCHK LINE SIGNAL FAILURE

    Detailed description:
    ATCHK LINE SIGNAL FAILURE

    Correspondence DTC
    HM DTC : 70-1
    SAE DTC : P1660

    4R_FI_T70_02_P0700

    PENDING (TEMPORARY) DTC HELP

    A/T SYSTEM MALFUNCTION

    Detailed description:
    A/T SYSTEM MALFUNCTION

    Correspondence DTC
    HM DTC : 70-2
    SAE DTC : P0700

    4R_FI_T70_03_P0700

    PENDING (TEMPORARY) DTC HELP

    A/T SYSTEM MALFUNCTION

    Detailed description:
    A/T SYSTEM MALFUNCTION

    Correspondence DTC
    HM DTC : 70-3
    SAE DTC : P0700

    4R_FI_T71_05_P0201

    PENDING (TEMPORARY) DTC HELP

    No.1 INJECTOR CIRCUIT OPEN/MALFUNCTION

    Detailed description:
    No.1 INJECTOR CIRCUIT OPEN/MALFUNCTION

    Correspondence DTC
    HM DTC : 71-5
    SAE DTC : P0201

    4R_FI_T71_06_P0261

    PENDING (TEMPORARY) DTC HELP

    No.1 INJECTOR CIRCUIT SHORT

    Detailed description:
    No.1 INJECTOR CIRCUIT SHORT

    Correspondence DTC
    HM DTC : 71-6
    SAE DTC : P0261

    4R_FI_T71_07_P0262

    PENDING (TEMPORARY) DTC HELP

    No.1 INJECTOR CIRCUIT SHORT

    Detailed description:
    No.1 INJECTOR CIRCUIT SHORT

    Correspondence DTC
    HM DTC : 71-7
    SAE DTC : P0262

    4R_FI_T71_10_P0351

    PENDING (TEMPORARY) DTC HELP

    NO.1 CYLINDER INTAKE SIDE IGNITION COIL CIRCUIT MALFUNCTION

    Detailed description:
    NO.1 CYLINDER INTAKE SIDE IGNITION COIL CIRCUIT MALFUNCTION

    Correspondence DTC
    HM DTC : 71-10
    SAE DTC : P0351

    4R_FI_T71_11_P0352

    PENDING (TEMPORARY) DTC HELP

    NO.1 CYLINDER EXHAUST SIDE IGNITION COIL CIRCUIT MALFUNCTION

    Detailed description:
    NO.1 CYLINDER EXHAUST SIDE IGNITION COIL CIRCUIT MALFUNCTION

    Correspondence DTC
    HM DTC : 71-11
    SAE DTC : P0352

    4R_FI_T72_05_P0202

    PENDING (TEMPORARY) DTC HELP

    No.2 INJECTOR CIRCUIT OPEN/MALFUNCTION

    Detailed description:
    No.2 INJECTOR CIRCUIT OPEN/MALFUNCTION

    Correspondence DTC
    HM DTC : 72-5
    SAE DTC : P0202

    4R_FI_T72_06_P0264

    PENDING (TEMPORARY) DTC HELP

    No.2 INJECTOR CIRCUIT SHORT

    Detailed description:
    No.2 INJECTOR CIRCUIT SHORT

    Correspondence DTC
    HM DTC : 72-6
    SAE DTC : P0264

    4R_FI_T72_07_P0265

    PENDING (TEMPORARY) DTC HELP

    No.2 INJECTOR CIRCUIT SHORT

    Detailed description:
    No.2 INJECTOR CIRCUIT SHORT

    Correspondence DTC
    HM DTC : 72-7
    SAE DTC : P0265

    4R_FI_T72_10_P0353

    PENDING (TEMPORARY) DTC HELP

    NO.2 CYLINDER INTAKE SIDE IGNITION COIL CIRCUIT MALFUNCTION

    Detailed description:
    NO.2 CYLINDER INTAKE SIDE IGNITION COIL CIRCUIT MALFUNCTION

    Correspondence DTC
    HM DTC : 72-10
    SAE DTC : P0353

    4R_FI_T72_11_P0354

    PENDING (TEMPORARY) DTC HELP

    NO.2 CYLINDER EXHAUST SIDE IGNITION COIL CIRCUIT MALFUNCTION

    Detailed description:
    NO.2 CYLINDER EXHAUST SIDE IGNITION COIL CIRCUIT MALFUNCTION

    Correspondence DTC
    HM DTC : 72-11
    SAE DTC : P0354

    4R_FI_T73_05_P0203

    PENDING (TEMPORARY) DTC HELP

    No.3 INJECTOR CIRCUIT OPEN/MALFUNCTION

    Detailed description:
    No.3 INJECTOR CIRCUIT OPEN/MALFUNCTION

    Correspondence DTC
    HM DTC : 73-5
    SAE DTC : P0203

    4R_FI_T73_06_P0267

    PENDING (TEMPORARY) DTC HELP

    No.3 INJECTOR CIRCUIT SHORT

    Detailed description:
    No.3 INJECTOR CIRCUIT SHORT

    Correspondence DTC
    HM DTC : 73-6
    SAE DTC : P0267

    4R_FI_T73_07_P0268

    PENDING (TEMPORARY) DTC HELP

    No.3 INJECTOR CIRCUIT SHORT

    Detailed description:
    No.3 INJECTOR CIRCUIT SHORT

    Correspondence DTC
    HM DTC : 73-7
    SAE DTC : P0268

    4R_FI_T73_10_P0355

    PENDING (TEMPORARY) DTC HELP

    NO.3 CYLINDER INTAKE SIDE IGNITION COIL CIRCUIT MALFUNCTION

    Detailed description:
    NO.3 CYLINDER INTAKE SIDE IGNITION COIL CIRCUIT MALFUNCTION

    Correspondence DTC
    HM DTC : 73-10
    SAE DTC : P0355

    4R_FI_T73_11_P0356

    PENDING (TEMPORARY) DTC HELP

    NO.3 CYLINDER EXHAUST SIDE IGNITION COIL CIRCUIT MALFUNCTION

    Detailed description:
    NO.3 CYLINDER EXHAUST SIDE IGNITION COIL CIRCUIT MALFUNCTION

    Correspondence DTC
    HM DTC : 73-11
    SAE DTC : P0356

    4R_FI_T74_05_P0204

    PENDING (TEMPORARY) DTC HELP

    No.4 INJECTOR CIRCUIT OPEN/MALFUNCTION

    Detailed description:
    No.4 INJECTOR CIRCUIT OPEN/MALFUNCTION

    Correspondence DTC
    HM DTC : 74-5
    SAE DTC : P0204

    4R_FI_T74_06_P0270

    PENDING (TEMPORARY) DTC HELP

    No.4 INJECTOR CIRCUIT SHORT

    Detailed description:
    No.4 INJECTOR CIRCUIT SHORT

    Correspondence DTC
    HM DTC : 74-6
    SAE DTC : P0270

    4R_FI_T74_07_P0271

    PENDING (TEMPORARY) DTC HELP

    No.4 INJECTOR CIRCUIT SHORT

    Detailed description:
    No.4 INJECTOR CIRCUIT SHORT

    Correspondence DTC
    HM DTC : 74-7
    SAE DTC : P0271

    4R_FI_T74_10_P0357

    PENDING (TEMPORARY) DTC HELP

    NO.4 CYLINDER FRONT IGNITION COIL CIRCUIT MALFUNCTION

    Detailed description:
    NO.4 CYLINDER FRONT IGNITION COIL CIRCUIT MALFUNCTION

    Correspondence DTC
    HM DTC : 74-10
    SAE DTC : P0357

    4R_FI_CANT_P0357

    PENDING (TEMPORARY) DTC HELP

    NO.4 CYLINDER FRONT IGNITION CIRCUIT MALFUNCTION

    Detailed description:
    NO.4 CYLINDER FRONT IGNITION CIRCUIT MALFUNCTION

    Correspondence DTC
    HM DTC : 74-10
    SAE DTC : P0357

    4R_FI_T74_11_P0358

    PENDING (TEMPORARY) DTC HELP

    NO.4 CYLINDER REAR IGNITION COIL CIRCUIT MALFUNCTION

    Detailed description:
    NO.4 CYLINDER REAR IGNITION COIL CIRCUIT MALFUNCTION

    Correspondence DTC
    HM DTC : 74-11
    SAE DTC : P0358

    4R_FI_CANT_P0358

    PENDING (TEMPORARY) DTC HELP

    NO.4 CYLINDER REAR IGNITION CIRCUIT MALFUNCTION

    Detailed description:
    NO.4 CYLINDER REAR IGNITION CIRCUIT MALFUNCTION

    Correspondence DTC
    HM DTC : 74-11
    SAE DTC : P0358

    4R_FI_T75_05_P0205

    PENDING (TEMPORARY) DTC HELP

    No.5 INJECTOR CIRCUIT OPEN/MALFUNCTION

    Detailed description:
    No.5 INJECTOR CIRCUIT OPEN/MALFUNCTION

    Correspondence DTC
    HM DTC : 75-5
    SAE DTC : P0205

    4R_FI_T76_05_P0206

    PENDING (TEMPORARY) DTC HELP

    No.6 INJECTOR CIRCUIT OPEN/MALFUNCTION

    Detailed description:
    No.6 INJECTOR CIRCUIT OPEN/MALFUNCTION

    Correspondence DTC
    HM DTC : 76-5
    SAE DTC : P0206

    4R_FI_T77_04_P0300

    PENDING (TEMPORARY) DTC HELP

    RANDOM MISFIRE

    Detailed description:
    RANDOM MISFIRE

    Correspondence DTC
    HM DTC : 77-4
    SAE DTC : P0300

    4R_FI_T77_09_P1313

    PENDING (TEMPORARY) DTC HELP

    MISFIRE REAR BANK SIDE

    Detailed description:
    MISFIRE REAR BANK SIDE

    Correspondence DTC
    HM DTC : 77-9
    SAE DTC : P1313

    4R_FI_T79_01_P1316

    PENDING (TEMPORARY) DTC HELP

    SPVD CIRCUIT MALFUNCTION ( LEFT BANK ( BANK 2) )

    Detailed description:
    SPARK PLUG VOLTAGE DETECTION CIRCUIT MALFUNCTION ( LEFT BANK ( BANK 2) )

    Correspondence DTC
    HM DTC : 79-1
    SAE DTC : P1316

    4R_FI_T79_02_P1317

    PENDING (TEMPORARY) DTC HELP

    SPVD CIRCUIT MALEFACTION (RIGHT BANK (BANK 2))

    Detailed description:
    SPARK PLUG VOLTAGE DETECTION CIRCUIT MALFUNCTION ( RIGHT BANK ( BANK 1) )

    Correspondence DTC
    HM DTC : 79-2
    SAE DTC : P1317

    4R_FI_T79_03_P1318

    PENDING (TEMPORARY) DTC HELP

    SPVD MODULE RESET CIRCUIT MALFUNCTION ( LEFT BANK ( BANK 2) )

    Detailed description:
    SPARK PLUG VOLTAGE DETECTION MODULE RESET CIRCUIT MALFUNCTION ( LEFT BANK ( BANK 2) )

    Correspondence DTC
    HM DTC : 79-3
    SAE DTC : P1318

    4R_FI_T79_04_P1319

    PENDING (TEMPORARY) DTC HELP

    SPVD MODULE RESET CIRCUIT MALFUNCTION ( RIGHT BANK ( BANK 1) )

    Detailed description:
    SPARK PLUG VOLTAGE DETECTION MODULE RESET CIRCUIT MALFUNCTION ( RIGHT BANK ( BANK 1) )

    Correspondence DTC
    HM DTC : 79-4
    SAE DTC : P1319

    4R_FI_T83_01_P1415

    PENDING (TEMPORARY) DTC HELP

    CURRENT SENSOR VOLTAGE LOW

    Detailed description:
    CURRENT SENSOR VOLTAGE LOW

    Correspondence DTC
    HM DTC : 83-1
    SAE DTC : P1415

    4R_FI_T83_02_P1416

    PENDING (TEMPORARY) DTC HELP

    CURRENT SENSOR VOLTAGE HIGH

    Detailed description:
    CURRENT SENSOR VOLTAGE HIGH

    Correspondence DTC
    HM DTC : 83-2
    SAE DTC : P1416

    4R_FI_T84_01_P1413

    PENDING (TEMPORARY) DTC HELP

    AIR CONTROL SOL VOLTAGE HIGH

    Detailed description:
    AIR CONTROL SOL VOLTAGE HIGH

    Correspondence DTC
    HM DTC : 84-1
    SAE DTC : P1413

    4R_FI_T84_02_P0412

    PENDING (TEMPORARY) DTC HELP

    AIR CONTROL SOL VOLTAGE LOW

    Detailed description:
    AIR CONTROL SOL VOLTAGE LOW

    Correspondence DTC
    HM DTC : 84-2
    SAE DTC : P0412

    4R_FI_T88_01_P1640

    PENDING (TEMPORARY) DTC HELP

    IMA ACTTRQ LOW INPUT

    Detailed description:
    IMA ACTTRQ LOW INPUT

    Correspondence DTC
    HM DTC : 88-1
    SAE DTC : P1640

    4R_FI_T88_02_P1641

    PENDING (TEMPORARY) DTC HELP

    IMA ACTTRQ HIGH INPUT

    Detailed description:
    IMA ACTTRQ HIGH INPUT

    Correspondence DTC
    HM DTC : 88-2
    SAE DTC : P1641

    4R_FI_T88_03_P1642

    PENDING (TEMPORARY) DTC HELP

    IMA QBATT LOW INPUT

    Detailed description:
    IMA QBATT LOW INPUT

    Correspondence DTC
    HM DTC : 88-3
    SAE DTC : P1642

    4R_FI_T88_04_P1643

    PENDING (TEMPORARY) DTC HELP

    IMA QBATT HIGH INPUT

    Detailed description:
    IMA QBATT HIGH INPUT

    Correspondence DTC
    HM DTC : 88-4
    SAE DTC : P1643

    4R_FI_T88_05_P1639

    PENDING (TEMPORARY) DTC HELP

    FI/MOT ECM SIGNAL LINE FAILURE

    Detailed description:
    FI/MOT ECM SIGNAL LINE FAILURE

    Correspondence DTC
    HM DTC : 88-5
    SAE DTC : P1639

    4R_FI_T88_06_U0110

    PENDING (TEMPORARY) DTC HELP

    LOST COMMUNICATION WITH DRIVE MOTOR CONTROL MODULE

    Detailed description:
    LOST COMMUNICATION WITH DRIVE MOTOR CONTROL MODULE

    Correspondence DTC
    HM DTC : 88-6
    SAE DTC : U0110

    4R_FI_T89_01_P1705

    PENDING (TEMPORARY) DTC HELP

    A/T GEAR MULTI POSITION

    Detailed description:
    A/T GEAR MULTI POSITION

    Correspondence DTC
    HM DTC : 89-1
    SAE DTC : P1705

    4R_FI_T90_10_P0456

    PENDING (TEMPORARY) DTC HELP

    EVAP SYSTEM VERY SMALL LEAK
    (0.02 inch)

    Detailed description:
    EVAP SYSTEM VERY SMALL LEAK
    (0.02 inch)

    Correspondence DTC
    HM DTC : 90-10
    SAE DTC : P0456

    4R_FI_T92_04_P0443

    PENDING (TEMPORARY) DTC HELP

    EVAP CANISTER PURGE VALVE CIRCUIT MALFUNCTION

    Detailed description:
    EVAP CANISTER PURGE VALVE CIRCUIT MALFUNCTION

    Correspondence DTC
    HM DTC : 92-4
    SAE DTC : P0443

    4R_FI_T94_01_P1541

    PENDING (TEMPORARY) DTC HELP

    A/C HTRS SIGNAL LOW INPUT

    Detailed description:
    A/C HTRS SIGNAL LOW INPUT

    Correspondence DTC
    HM DTC : 94-1
    SAE DTC : P1541

    4R_FI_T94_02_P1542

    PENDING (TEMPORARY) DTC HELP

    A/C HTRS SIGNAL HIGH INPUT

    Detailed description:
    A/C HTRS SIGNAL HIGH INPUT

    Correspondence DTC
    HM DTC : 94-2
    SAE DTC : P1542

    4R_FI_T95_01_P0192

    PENDING (TEMPORARY) DTC HELP

    FUEL RAIL PRESSURE SENSOR CIRCUIT LOW VOLTAGE

    Detailed description:
    FUEL RAIL PRESSURE SENSOR CIRCUIT LOW VOLTAGE

    Correspondence DTC
    HM DTC : 95-1
    SAE DTC : P0192

    4R_FI_T95_02_P0193

    PENDING (TEMPORARY) DTC HELP

    FUEL RAIL PRESSURE SENSOR CIRCUIT HIGH VOLTAGE

    Detailed description:
    FUEL RAIL PRESSURE SENSOR CIRCUIT HIGH VOLTAGE

    Correspondence DTC
    HM DTC : 95-2
    SAE DTC : P0193

    4R_FI_T96_01_P1182

    PENDING (TEMPORARY) DTC HELP

    FT SENSOR VOLTAGE LOW

    Detailed description:
    FT SENSOR VOLTAGE LOW

    Correspondence DTC
    HM DTC : 96-1
    SAE DTC : P1182

    4R_FI_T96_02_P1183

    PENDING (TEMPORARY) DTC HELP

    FT SENSOR VOLTAGE HIGH

    Detailed description:
    FT SENSOR VOLTAGE HIGH

    Correspondence DTC
    HM DTC : 96-2
    SAE DTC : P1183

    4R_FI_T96_03_P0182

    PENDING (TEMPORARY) DTC HELP

    FUEL TEMPERATURE SENSOR CIRCUIT LOW VOLTAGE

    Detailed description:
    FUEL TEMPERATURE SENSOR CIRCUIT LOW VOLTAGE

    Correspondence DTC
    HM DTC : 96-3
    SAE DTC : P0182

    4R_FI_T96_04_P0183

    PENDING (TEMPORARY) DTC HELP

    FUEL TEMPERATURE SENSOR CIRCUIT HIGH VOLTAGE

    Detailed description:
    FUEL TEMPERATURE SENSOR CIRCUIT HIGH VOLTAGE

    Correspondence DTC
    HM DTC : 96-4
    SAE DTC : P0183

    4R_FI_T97_01_P1192

    PENDING (TEMPORARY) DTC HELP

    FUEL TANK PRESSURE (FTP) SENSOR CIRCUIT LOW VOLTAGE

    Detailed description:
    FUEL TANK PRESSURE (FTP) SENSOR CIRCUIT LOW VOLTAGE

    Correspondence DTC
    HM DTC : 97-1
    SAE DTC : P1192

    4R_FI_T98_01_P1187

    PENDING (TEMPORARY) DTC HELP

    FUEL TANK TEMPERATURE (FTT) SENSOR CIRCUIT LOW VOLTAGE

    Detailed description:
    FUEL TANK TEMPERATURE (FTT) SENSOR CIRCUIT LOW VOLTAGE

    Correspondence DTC
    HM DTC : 98-1
    SAE DTC : P1187

    4R_FI_T97_02_P1193

    PENDING (TEMPORARY) DTC HELP

    FUEL TANK PRESSURE (FTP) SENSOR CIRCUIT HIGH VOLTAGE

    Detailed description:
    FUEL TANK PRESSURE (FTP) SENSOR CIRCUIT HIGH VOLTAGE

    Correspondence DTC
    HM DTC : 97-2
    SAE DTC : P1193

    4R_FI_T98_02_P1188

    PENDING (TEMPORARY) DTC HELP

    FUEL TANK TEMPERATURE (FTT) SENSOR CIRCUIT HIGH VOLTAGE

    Detailed description:
    FUEL TANK TEMPERATURE (FTT) SENSOR CIRCUIT HIGH VOLTAGE

    Correspondence DTC
    HM DTC : 98-2
    SAE DTC : P1188

    4R_FI_T101_01_P0480

    PENDING (TEMPORARY) DTC HELP

    FAN 1 CONTROL CIRCUIT MALFUNCTION

    Detailed description:
    FAN 1 CONTROL CIRCUIT MALFUNCTION

    Correspondence DTC
    HM DTC : 101-1
    SAE DTC : P0480

    4R_FI_T102_01_P0481

    PENDING (TEMPORARY) DTC HELP

    FAN 2 CONTROL CIRCUIT MALFUNCTION

    Detailed description:
    FAN 2 CONTROL CIRCUIT MALFUNCTION

    Correspondence DTC
    HM DTC : 102-1
    SAE DTC : P0481

    4R_FI_T107_01_P0661

    PENDING (TEMPORARY) DTC HELP

    IMT(IMRC) CIRCUIT VOLTAGE LOW
    (POSITION SENSOR VOLTAGE LOW)

    Detailed description:
    IMT(IMRC) CIRCUIT VOLTAGE LOW
    (POSITION SENSOR VOLTAGE LOW)

    Correspondence DTC
    HM DTC : 107-1
    SAE DTC : P0661

    4R_FI_T107_02_P0662

    PENDING (TEMPORARY) DTC HELP

    IMT (IMRC) CIRCUIT VOLTAGE HIGH
    (POSITION SENSOR VOLTAGE HIGH)

    Detailed description:
    IMT (IMRC) CIRCUIT VOLTAGE HIGH
    (POSITION SENSOR VOLTAGE HIGH)

    Correspondence DTC
    HM DTC : 107-2
    SAE DTC : P0662

    4R_FI_T113_01_P0197

    PENDING (TEMPORARY) DTC HELP

    EOT SENSOR VOLTAGE LOW

    Detailed description:
    ENGINE OIL TEMPERATURE SENSOR VOLTAGE LOW

    Correspondence DTC
    HM DTC : 113-1
    SAE DTC : P0197

    4R_FI_T113_02_P0198

    PENDING (TEMPORARY) DTC HELP

    EOT SENSOR VOLTAGE HIGH

    Detailed description:
    ENGINE OIL TEMPERATURE SENSOR VOLTAGE HIGH

    Correspondence DTC
    HM DTC : 113-2
    SAE DTC : P0198

    4R_FI_T114_02_P1021

    PENDING (TEMPORARY) DTC HELP

    VPS MALFUNCTION

    Detailed description:
    VPS MALFUNCTION

    Correspondence DTC
    HM DTC : 114-2
    SAE DTC : P1021

    4R_FI_T114_03_P1022

    PENDING (TEMPORARY) DTC HELP

    CYLINDER ON DEMAND VTEC STUCK OFF

    Detailed description:
    CYLINDER ON DEMAND VTEC STUCK OFF

    Correspondence DTC
    HM DTC : 114-3
    SAE DTC : P1022

    4R_FI_T114_04_P1023

    PENDING (TEMPORARY) DTC HELP

    CYLINDER ON DEMAND VTEC STUCK ON

    Detailed description:
    CYLINDER ON DEMAND VTEC STUCK ON

    Correspondence DTC
    HM DTC : 114-4
    SAE DTC : P1023

    4R_FI_T117_01_P0498

    PENDING (TEMPORARY) DTC HELP

    EVAP CVS CIRCUIT VOLTAGE LOW

    Detailed description:
    EVAP CVS CIRCUIT VOLTAGE LOW

    Correspondence DTC
    HM DTC : 117-1
    SAE DTC : P0498

    4R_FI_T117_02_P0499

    PENDING (TEMPORARY) DTC HELP

    EVAP CVS CIRCUIT VOLTAGE HIGH

    Detailed description:
    EVAP CVS CIRCUIT VOLTAGE HIGH

    Correspondence DTC
    HM DTC : 117-2
    SAE DTC : P0499

    4R_FI_T118_01_P1450

    PENDING (TEMPORARY) DTC HELP

    EVAP BPS CIRCUIT LOW

    Detailed description:
    EVAP BPS CIRCUIT LOW

    Correspondence DTC
    HM DTC : 118-1
    SAE DTC : P1450

    4R_FI_T118_02_P1451

    PENDING (TEMPORARY) DTC HELP

    EVAP BPS CIRCUIT HIGH

    Detailed description:
    EVAP BPS CIRCUIT HIGH

    Correspondence DTC
    HM DTC : 118-2
    SAE DTC : P1451

    4R_FI_T119_01_P0219

    PENDING (TEMPORARY) DTC HELP

    ENGINE OVER- SPEED CONDITION

    Detailed description:
    ENGINE OVER- SPEED CONDITION

    Correspondence DTC
    HM DTC : 119-1
    SAE DTC : P0219

    4R_FI_T121_01_P0462

    PENDING (TEMPORARY) DTC HELP

    FUEL LEVEL SENSOR CIRCUIT LOW VOLTAGE

    Detailed description:
    FUEL LEVEL SENSOR CIRCUIT LOW VOLTAGE

    Correspondence DTC
    HM DTC : 121-1
    SAE DTC : P0462

    4R_FI_T121_02_P0463

    PENDING (TEMPORARY) DTC HELP

    FUEL LEVEL SENSOR CIRCUIT HIGH VOLTAGE

    Detailed description:
    FUEL LEVEL SENSOR CIRCUIT HIGH VOLTAGE

    Correspondence DTC
    HM DTC : 121-2
    SAE DTC : P0463

    4R_FI_T121_03_P0461

    PENDING (TEMPORARY) DTC HELP

    FUEL LEVEL SENSOR CIRCUIT RANGE/PERFORMANCE PROBLEM

    Detailed description:
    FUEL LEVEL SENSOR CIRCUIT RANGE/PERFORMANCE PROBLEM

    Correspondence DTC
    HM DTC : 121-3
    SAE DTC : P0461

    4R_FI_T121_04_P1460

    PENDING (TEMPORARY) DTC HELP

    FUEL LEVEL SENSOR POWER SUPPLY LINE

    Detailed description:
    FUEL LEVEL SENSOR POWER SUPPLY LINE

    Correspondence DTC
    HM DTC : 121-4
    SAE DTC : P1460

    4R_FI_T122_01_P0720

    PENDING (TEMPORARY) DTC HELP

    COUNTERSHAFT SPD SENSOR CIRCUIT MALFUNCTION

    Detailed description:
    COUNTERSHAFT SPD SENSOR CIRCUIT MALFUNCTION

    Correspondence DTC
    HM DTC : 122-1
    SAE DTC : P0720

    4R_FI_T123_01_P0715

    PENDING (TEMPORARY) DTC HELP

    MAIN SHAFT SPEED SENSOR CIRCUIT MALFUNCTION

    Detailed description:
    MAIN SHAFT SPEED SENSOR CIRCUIT MALFUNCTION

    Correspondence DTC
    HM DTC : 123-1
    SAE DTC : P0715

    4R_FI_T124_01_P1679

    PENDING (TEMPORARY) DTC HELP

    RSCD SIGNAL CIRCUIT MALFUNCTION

    Detailed description:
    RSCD SIGNAL CIRCUIT MALFUNCTION

    Correspondence DTC
    HM DTC : 124-1
    SAE DTC : P1679

    4R_FI_T125_01_P0112

    PENDING (TEMPORARY) DTC HELP

    IAT SENSOR 1 VOLTAGE LOW

    Detailed description:
    IAT SENSOR 1 VOLTAGE LOW

    Correspondence DTC
    HM DTC : 125-1
    SAE DTC : P0112

    4R_FI_T125_02_P0113

    PENDING (TEMPORARY) DTC HELP

    IAT SENSOR 1 VOLTAGE HIGH

    Detailed description:
    IAT SENSOR 1 VOLTAGE HIGH

    Correspondence DTC
    HM DTC : 125-2
    SAE DTC : P0113

    4R_FI_T125_04_P2199

    PENDING (TEMPORARY) DTC HELP

    IAT SENSOR 1/2 CORRELATION

    Detailed description:
    IAT SENSOR 1/2 CORRELATION

    Correspondence DTC
    HM DTC : 125-4
    SAE DTC : P2199

    4R_FI_T126_01_U0073

    PENDING (TEMPORARY) DTC HELP

    F-CAN MALFUNCTION(BUS OFF(PCM))

    Detailed description:
    F-CAN MALFUNCTION(BUS OFF(PCM))

    Correspondence DTC
    HM DTC : 126-1
    SAE DTC : U0073

    4R_FI_T126_02_U0155

    PENDING (TEMPORARY) DTC HELP

    F-CAN MALFUNCTION (POWER TRAIN CONTROL MODULE (PCM) - GAUGE CONTROL MODULE)

    Detailed description:
    F-CAN MALFUNCTION (POWER TRAIN CONTROL MODULE (PCM) - GAUGE CONTROL MODULE)

    Correspondence DTC
    HM DTC : 126-2
    SAE DTC : U0155

    4R_FI_T126_03_U0121

    PENDING (TEMPORARY) DTC HELP

    F-CAN MALFUNCTION (POWER TRAIN CONTROL MODULE (PCM) - ANTI-LOCK BRAKE SYSTEM (ABS) MODULATOR-CONTROL UNIT)

    Detailed description:
    F-CAN MALFUNCTION (POWER TRAIN CONTROL MODULE (PCM) - ANTI-LOCK BRAKE SYSTEM (ABS) MODULATOR-CONTROL UNIT)

    Correspondence DTC
    HM DTC : 126-3
    SAE DTC : U0121

    4R_FI_T126_04_U0122

    PENDING (TEMPORARY) DTC HELP

    F-CAN MALFUNCTION (POWER TRAIN CONTROL MODULE (PCM) - VEHICLE STABILITY ASSIST (VSA) MODULATOR-CONTROL UNIT)

    Detailed description:
    F-CAN MALFUNCTION (POWER TRAIN CONTROL MODULE (PCM) - VEHICLE STABILITY ASSIST (VSA) MODULATOR-CONTROL UNIT)

    Correspondence DTC
    HM DTC : 126-4
    SAE DTC : U0122

    4R_FI_T126_05_U0114

    PENDING (TEMPORARY) DTC HELP

    F-CAN Malfunction (PCM - AWD Control Unit)

    Detailed description:
    F-CAN Malfunction (PCM - AWD Control Unit)

    Correspondence DTC
    HM DTC : 126-5
    SAE DTC : U0114

    4R_FI_T126_06_U0104

    PENDING (TEMPORARY) DTC HELP

    F-CAN Malfunction (PCM - ACC Unit / MULTI PURPOSE CAMERA Unit)

    Detailed description:
    F-CAN MALFUNCTION (POWER TRAIN CONTROL MODULE (PCM) - ADAPTIVE CRUISE CONTROL (ACC) UNIT)

    Correspondence DTC
    HM DTC : 126-6
    SAE DTC : U0104

    4R_FI_T126_07_U1100

    PENDING (TEMPORARY) DTC HELP

    LKAS MODULE LOST COMMUNICATION

    Detailed description:
    LKAS MODULE LOST COMMUNICATION

    Correspondence DTC
    HM DTC : 126-7
    SAE DTC : U1100

    4R_FI_T126_08_U1101

    PENDING (TEMPORARY) DTC HELP

    F-CAN MALFUNCTION (ACM MODULE-PCM)

    Detailed description:
    F-CAN MALFUNCTION (ACM MODULE-PCM)

    Correspondence DTC
    HM DTC : 126-8
    SAE DTC : U1101

    4R_FI_T127_01_P0627

    PENDING (TEMPORARY) DTC HELP

    FUEL PUMP CIRCUIT MALFUNCTION

    Detailed description:
    PGM-FI MAIN RELAY 2 (FUEL PUMP) CIRCUIT MALFUNCTION

    Correspondence DTC
    HM DTC : 127-1
    SAE DTC : P0627

    4R_FI_T128_01_P0645

    PENDING (TEMPORARY) DTC HELP

    A/C CLUTCH RELAY CONTROL CIRCUIT

    Detailed description:
    A/C CLUTCH RELAY CONTROL CIRCUIT

    Correspondence DTC
    HM DTC : 128-1
    SAE DTC : P0645

    4R_FI_T129_01_P0657

    PENDING (TEMPORARY) DTC HELP

    ACTUATOR SUPPLY VOLTAGE CIRCUIT

    Detailed description:
    ACTUATOR SUPPLY VOLTAGE CIRCUIT

    Correspondence DTC
    HM DTC : 129-1
    SAE DTC : P0657

    4R_FI_T131_01_P0603

    PENDING (TEMPORARY) DTC HELP

    ECM/PCM INTERNAL CIRCUIT MALFUNCTION
    (KEEP ALIVE MEMORY (KAM) ERROR)

    Detailed description:
    ECM/PCM INTERNAL CIRCUIT MALFUNCTION
    (KEEP ALIVE MEMORY (KAM) ERROR)

    Correspondence DTC
    HM DTC : 131-1
    SAE DTC : P0603

    4R_FI_T132_01_P2610

    PENDING (TEMPORARY) DTC HELP

    PCM IGNITION OFF INTERNAL TIMER PERFORMANCE PROBLEM

    Detailed description:
    POWER TRAIN CONTROL MODULE (PCM) IGNITION OFF INTERNAL TIMER PERFORMANCE PROBLEM

    Correspondence DTC
    HM DTC : 132-1
    SAE DTC : P2610

    4R_FI_T133_01_P0641

    PENDING (TEMPORARY) DTC HELP

    SENSOR REFERENCE VOLTAGE A MALFUNCTION

    Detailed description:
    SENSOR REFERENCE VOLTAGE A MALFUNCTION

    Correspondence DTC
    HM DTC : 133-1
    SAE DTC : P0641

    4R_FI_T134_01_P0651

    PENDING (TEMPORARY) DTC HELP

    SENSOR REFERENCE VOLTAGE B MALFUNCTION

    Detailed description:
    SENSOR REFERENCE VOLTAGE B MALFUNCTION

    Correspondence DTC
    HM DTC : 134-1
    SAE DTC : P0651

    4R_FI_T135_01_P0685

    PENDING (TEMPORARY) DTC HELP

    ECM/PCM INTERNAL CIRCUIT MALFUNCTION
    (POWER CONTROL CIRCUIT)

    Detailed description:
    ECM/PCM INTERNAL CIRCUIT MALFUNCTION
    (POWER CONTROL CIRCUIT)

    Correspondence DTC
    HM DTC : 135-1
    SAE DTC : P0685

    4R_FI_T137_01_P0607

    PENDING (TEMPORARY) DTC HELP

    ECM/PCM INTERNAL CONTROL MODULE PERFORMANCE

    Detailed description:
    ECM/PCM INTERNAL CONTROL MODULE PERFORMANCE

    Correspondence DTC
    HM DTC : 137-1
    SAE DTC : P0607

    4R_FI_T136_01_P0324

    PENDING (TEMPORARY) DTC HELP

    KNOCK CONTROL SYSTEM ERROR

    Detailed description:
    KNOCK CONTROL SYSTEM ERROR

    Correspondence DTC
    HM DTC : 136-1
    SAE DTC : P0324

    4R_FI_T137_02_P0607

    PENDING (TEMPORARY) DTC HELP

    ECM/PCM INTERNAL CONTROL MODULE PERFORMANCE

    Detailed description:
    ECM/PCM INTERNAL CONTROL MODULE PERFORMANCE

    Correspondence DTC
    HM DTC : 137-2
    SAE DTC : P0607

    4R_FI_T137_03_P0607

    PENDING (TEMPORARY) DTC HELP

    ECM/PCM INTERNAL CONTROL MODULE PERFORMANCE

    Detailed description:
    ECM/PCM INTERNAL CONTROL MODULE PERFORMANCE

    Correspondence DTC
    HM DTC : 137-3
    SAE DTC : P0607

    4R_FI_T137_04_P0607

    PENDING (TEMPORARY) DTC HELP

    ECM/PCM INTERNAL CONTROL MODULE PERFORMANCE

    Detailed description:
    ECM/PCM INTERNAL CONTROL MODULE PERFORMANCE

    Correspondence DTC
    HM DTC : 137-4
    SAE DTC : P0607

    4R_FI_T137_05_P0607

    PENDING (TEMPORARY) DTC HELP

    ECM/PCM INTERNAL CONTROL MODULE PERFORMANCE

    Detailed description:
    ECM/PCM INTERNAL CONTROL MODULE PERFORMANCE

    Correspondence DTC
    HM DTC : 137-5
    SAE DTC : P0607

    4R_FI_T137_06_P0607

    PENDING (TEMPORARY) DTC HELP

    ECM/PCM INTERNAL CONTROL MODULE PERFORMANCE

    Detailed description:
    ECM/PCM INTERNAL CONTROL MODULE PERFORMANCE

    Correspondence DTC
    HM DTC : 137-6
    SAE DTC : P0607

    4R_FI_T137_07_P0607

    PENDING (TEMPORARY) DTC HELP

    ECM/PCM INTERNAL CONTROL MODULE PERFORMANCE

    Detailed description:
    ECM/PCM INTERNAL CONTROL MODULE PERFORMANCE

    Correspondence DTC
    HM DTC : 137-7
    SAE DTC : P0607

    4R_FI_T137_08_P0607

    PENDING (TEMPORARY) DTC HELP

    ECM/PCM INTERNAL CONTROL MODULE PERFORMANCE

    Detailed description:
    ECM/PCM INTERNAL CONTROL MODULE PERFORMANCE

    Correspondence DTC
    HM DTC : 137-8
    SAE DTC : P0607

    4R_FI_T137_09_P0607

    PENDING (TEMPORARY) DTC HELP

    ECM/PCM INTERNAL CONTROL MODULE PERFORMANCE

    Detailed description:
    ECM/PCM INTERNAL CONTROL MODULE PERFORMANCE

    Correspondence DTC
    HM DTC : 137-9
    SAE DTC : P0607

    4R_FI_T137_10_P0607

    PENDING (TEMPORARY) DTC HELP

    ECM/PCM INTERNAL CONTROL MODULE PERFORMANCE

    Detailed description:
    ECM/PCM INTERNAL CONTROL MODULE PERFORMANCE

    Correspondence DTC
    HM DTC : 137-10
    SAE DTC : P0607

    4R_FI_T137_11_P0607

    PENDING (TEMPORARY) DTC HELP

    ECM/PCM INTERNAL CONTROL MODULE PERFORMANCE

    Detailed description:
    ECM/PCM INTERNAL CONTROL MODULE PERFORMANCE

    Correspondence DTC
    HM DTC : 137-11
    SAE DTC : P0607

    4R_FI_T139_01_P0630

    PENDING (TEMPORARY) DTC HELP

    VIN NOT PROGRAMMED OR MISMATCH

    Detailed description:
    VIN NOT PROGRAMMED OR MISMATCH

    Correspondence DTC
    HM DTC : 139-1
    SAE DTC : P0630

    4R_FI_T151_05

    PENDING (TEMPORARY) DTC HELP

    HO2S B1 S1 HEATER FAILURE

    Detailed description:
    HO2S B1 S1 HEATER FAILURE

    Correspondence DTC
    HM DTC : 151-5

    4R_FI_T151_06_P0135

    PENDING (TEMPORARY) DTC HELP

    HO2S(A/F SENSOR) B1 S1 HEATER CIRCUIT

    Primary HO2S(Sensor1)Heater Circuit Malfunction

    Detailed description:
    HO2S(A/F SENSOR) B1 S1 HEATER CIRCUIT

    Primary HO2S(Sensor1)Heater Circuit Malfunction

    Correspondence DTC
    HM DTC : 151-6
    SAE DTC : P0135

    4R_FI_T151_07_P0134

    PENDING (TEMPORARY) DTC HELP

    HO2S(A/F SENSOR) B1 S1 NO ACTIVITY

    Primary HO2S(Sensor1)Heater System Malfunction

    Detailed description:
    HO2S(A/F SENSOR) B1 S1 NO ACTIVITY

    Correspondence DTC
    HM DTC : 151-7
    SAE DTC : P0134

    4R_FI_T152_05

    PENDING (TEMPORARY) DTC HELP

    HO2S B2 S1 HEATER FAILURE

    Detailed description:
    HO2S B2 S1 HEATER FAILURE

    Correspondence DTC
    HM DTC : 152-5

    4R_FI_T152_06_P0155

    PENDING (TEMPORARY) DTC HELP

    HO2S(A/F SENSOR) B2 S1 HEATER CIRCUIT

    Detailed description:
    HO2S(A/F SENSOR) B2 S1 HEATER CIRCUIT

    Correspondence DTC
    HM DTC : 152-6
    SAE DTC : P0155

    4R_FI_T152_07_P0154

    PENDING (TEMPORARY) DTC HELP

    HO2S(A/F SENSOR) B2 S1 NO ACTIVITY

    Detailed description:
    HO2S(A/F SENSOR) B2 S1 NO ACTIVITY

    Correspondence DTC
    HM DTC : 152-7
    SAE DTC : P0154

    4R_FI_T155_01_P1168

    PENDING (TEMPORARY) DTC HELP

    HO2S(A/F SENSOR) B1 S1 VOLTAGE LOW

    Detailed description:
    HO2S(A/F SENSOR) B1 S1 VOLTAGE LOW

    Correspondence DTC
    HM DTC : 155-1
    SAE DTC : P1168

    4R_FI_T155_02_P1169

    PENDING (TEMPORARY) DTC HELP

    HO2S(A/F SENSOR) B1 S1 VOLTAGE HIGH

    Detailed description:
    HO2S(A/F SENSOR) B1 S1 VOLTAGE HIGH

    Correspondence DTC
    HM DTC : 155-2
    SAE DTC : P1169

    4R_FI_T155_07

    PENDING (TEMPORARY) DTC HELP

    HO2S B1 S1 CIRCUIT FAILURE

    Detailed description:
    HO2S B1 S1 CIRCUIT FAILURE

    Correspondence DTC
    HM DTC : 155-7

    4R_FI_T155_08_P2195

    PENDING (TEMPORARY) DTC HELP

    T155-8(P2195)
    HO2S(A/F SENSOR) B1 S1 SIGNAL STUCK LEAN

    Detailed description:
    HO2S(A/F SENSOR) B1 S1 SIGNAL STUCK LEAN

    Correspondence DTC
    HM DTC : 155-8
    SAE DTC : P2195

    4R_FI_T155_09_P2252

    PENDING (TEMPORARY) DTC HELP

    HO2S(A/F SENSOR) B1 S1 VS LINE LOW VOLTAGE

    Detailed description:
    HO2S(A/F SENSOR) B1 S1 VS LINE LOW VOLTAGE

    Correspondence DTC
    HM DTC : 155-9
    SAE DTC : P2252

    4R_FI_T155_10_P2245

    PENDING (TEMPORARY) DTC HELP

    HO2S(A/F SENSOR) B1 S1 VCENT LINE LOW VOLTAGE

    Detailed description:
    HO2S(A/F SENSOR) B1 S1 VCENT LINE LOW VOLTAGE

    Correspondence DTC
    HM DTC : 155-10
    SAE DTC : P2245

    4R_FI_T155_11_P2238

    PENDING (TEMPORARY) DTC HELP

    HO2S(A/F SENSOR) B1 S1 IP LINE LOW VOLTAGE

    Detailed description:
    HO2S(A/F SENSOR) B1 S1 IP LINE LOW VOLTAGE

    Correspondence DTC
    HM DTC : 155-11
    SAE DTC : P2238

    4R_FI_T155_12_P2251

    PENDING (TEMPORARY) DTC HELP

    HO2S(A/F SENSOR) B1 S1 VS LINE HIGH VOLTAGE

    Detailed description:
    HO2S(A/F SENSOR) B1 S1 VS LINE HIGH VOLTAGE

    Correspondence DTC
    HM DTC : 155-12
    SAE DTC : P2251

    4R_FI_T155_13_P2243

    PENDING (TEMPORARY) DTC HELP

    HO2S(A/F SENSOR) B1 S1 VCENT LINE HIGH VOLTAGE

    Detailed description:
    HO2S(A/F SENSOR) B1 S1 VCENT LINE HIGH VOLTAGE

    Correspondence DTC
    HM DTC : 155-13
    SAE DTC : P2243

    4R_FI_T155_14_P2237

    PENDING (TEMPORARY) DTC HELP

    HO2S(A/F SENSOR) B1 S1 IP LINE HIGH VOLTAGE

    Detailed description:
    HO2S(A/F SENSOR) B1 S1 IP LINE HIGH VOLTAGE

    Correspondence DTC
    HM DTC : 155-14
    SAE DTC : P2237

    4R_FI_T155_15_P2627

    PENDING (TEMPORARY) DTC HELP

    T155-15(P2627)
    HO2S(A/F SENSOR) B1 S1 LABEL CIRCUIT LOW VOLTAGE

    Detailed description:
    HO2S(A/F SENSOR) B1 S1 LABEL CIRCUIT LOW VOLTAGE

    Correspondence DTC
    HM DTC : 155-15
    SAE DTC : P2627

    4R_FI_T155_16_P2628

    PENDING (TEMPORARY) DTC HELP

    T155-16(P2628)
    HO2S(A/F SENSOR) B1 S1 LABEL CIRCUIT HIGH VOLTAGE

    Detailed description:
    HO2S(A/F SENSOR) B1 S1 LABEL CIRCUIT HIGH VOLTAGE

    Correspondence DTC
    HM DTC : 155-16
    SAE DTC : P2628

    4R_FI_T156_01_P1180

    PENDING (TEMPORARY) DTC HELP

    HO2S(A/F SENSOR) B2 S1 VOLTAGE LOW

    Detailed description:
    HO2S(A/F SENSOR) B2 S1 VOLTAGE LOW

    Correspondence DTC
    HM DTC : 156-1
    SAE DTC : P1180

    4R_FI_T156_02_P1181

    PENDING (TEMPORARY) DTC HELP

    HO2S(A/F SENSOR) B2 S1 VOLTAGE HIGH

    Detailed description:
    HO2S(A/F SENSOR) B2 S1 VOLTAGE HIGH

    Correspondence DTC
    HM DTC : 156-2
    SAE DTC : P1181

    4R_FI_T156_07

    PENDING (TEMPORARY) DTC HELP

    A/F SENSOR B2 S1 CIRCUIT FAILURE

    Detailed description:
    A/F SENSOR B2 S1 CIRCUIT FAILURE

    Correspondence DTC
    HM DTC : 156-7

    4R_FI_T156_08_P2197

    PENDING (TEMPORARY) DTC HELP

    T156-8(P2197)
    HO2S(A/F SENSOR) B2 S1 SIGNAL STUCK LEAN

    Detailed description:
    HO2S(A/F SENSOR) B2 S1 SIGNAL STUCK LEAN

    Correspondence DTC
    HM DTC : 156-8
    SAE DTC : P2197

    4R_FI_T156_09_P2255

    PENDING (TEMPORARY) DTC HELP

    HO2S(A/F SENSOR) B2 S1 VS LINE LOW VOLTAGE

    Detailed description:
    HO2S(A/F SENSOR) B2 S1 VS LINE LOW VOLTAGE

    Correspondence DTC
    HM DTC : 156-9
    SAE DTC : P2255

    4R_FI_T156_10_P2249

    PENDING (TEMPORARY) DTC HELP

    HO2S(A/F SENSOR) B2 S1 VCENT LINE LOW VOLTAGE

    Detailed description:
    HO2S(A/F SENSOR) B2 S1 VCENT LINE LOW VOLTAGE

    Correspondence DTC
    HM DTC : 156-10
    SAE DTC : P2249

    4R_FI_T156_11_P2241

    PENDING (TEMPORARY) DTC HELP

    HO2S(A/F SENSOR) B2 S1 IP LINE LOW VOLTAGE

    Detailed description:
    HO2S(A/F SENSOR) B2 S1 IP LINE LOW VOLTAGE

    Correspondence DTC
    HM DTC : 156-11
    SAE DTC : P2241

    4R_FI_T156_12_P2254

    PENDING (TEMPORARY) DTC HELP

    HO2S(A/F SENSOR) B2 S1 VS LINE HIGH VOLTAGE

    Detailed description:
    HO2S(A/F SENSOR) B2 S1 VS LINE HIGH VOLTAGE

    Correspondence DTC
    HM DTC : 156-12
    SAE DTC : P2254

    4R_FI_T156_13_P2247

    PENDING (TEMPORARY) DTC HELP

    HO2S(A/F SENSOR) B2 S1 VCENT LINE HIGH VOLTAGE

    Detailed description:
    HO2S(A/F SENSOR) B2 S1 VCENT LINE HIGH VOLTAGE

    Correspondence DTC
    HM DTC : 156-13
    SAE DTC : P2247

    4R_FI_T156_14_P2240

    PENDING (TEMPORARY) DTC HELP

    HO2S(A/F SENSOR) B2 S1 IP LINE HIGH VOLTAGE

    Detailed description:
    HO2S(A/F SENSOR) B2 S1 IP LINE HIGH VOLTAGE

    Correspondence DTC
    HM DTC : 156-14
    SAE DTC : P2240

    4R_FI_T156_15_P2630

    PENDING (TEMPORARY) DTC HELP

    HO2S(A/F SENSOR) B2 S1 LABEL CIRCUIT LOW VOLTAGE

    Detailed description:
    HO2S(A/F SENSOR) B2 S1 LABEL CIRCUIT LOW VOLTAGE

    Correspondence DTC
    HM DTC : 156-15
    SAE DTC : P2630

    4R_FI_T156_16_P2631

    PENDING (TEMPORARY) DTC HELP

    HO2S(A/F SENSOR) B2 S1 LABEL CIRCUIT HIGH VOLTAGE

    Detailed description:
    HO2S(A/F SENSOR) B2 S1 LABEL CIRCUIT HIGH VOLTAGE

    Correspondence DTC
    HM DTC : 156-16
    SAE DTC : P2631

    4R_FI_T157_10_P2A00

    PENDING (TEMPORARY) DTC HELP

    HO2S(A/F SENSOR) B1 S1 PERFORMANCE

    Detailed description:
    HO2S(A/F SENSOR) B1 S1 PERFORMANCE

    Correspondence DTC
    HM DTC : 157-10
    SAE DTC : P2A00

    4R_FI_T158_09_P0153

    PENDING (TEMPORARY) DTC HELP

    HO2S(A/F SENSOR) B2 S1 SLOW RESPONSE

    Detailed description:
    HO2S(A/F SENSOR) B2 S1 SLOW RESPONSE

    Correspondence DTC
    HM DTC : 158-9
    SAE DTC : P0153

    4R_FI_T158_10_P2A03

    PENDING (TEMPORARY) DTC HELP

    HO2S(A/F SENSOR) B2 S1 PERFORMANCE

    Detailed description:
    HO2S(A/F SENSOR) B2 S1 PERFORMANCE

    Correspondence DTC
    HM DTC : 158-10
    SAE DTC : P2A03

    4R_FI_T159_01_P0504

    PENDING (TEMPORARY) DTC HELP

    BRAKE PEDAL POSITION SWITCH CIRCUIT MALFUNCTION

    Detailed description:
    BRAKE PEDAL POSITION SWITCH CIRCUIT MALFUNCTION

    Correspondence DTC
    HM DTC : 159-1
    SAE DTC : P0504

    4R_FI_T162_01_P0157

    PENDING (TEMPORARY) DTC HELP

    HO2S B2 S2 VOLTAGE LOW

    Detailed description:
    HO2S B2 S2 VOLTAGE LOW

    Correspondence DTC
    HM DTC : 162-1
    SAE DTC : P0157

    4R_FI_T162_02_P0158

    PENDING (TEMPORARY) DTC HELP

    HO2S B2 S2 VOLTAGE HIGH

    Detailed description:
    HO2S B2 S2 VOLTAGE HIGH

    Correspondence DTC
    HM DTC : 162-2
    SAE DTC : P0158

    4R_FI_T162_03_P0159

    PENDING (TEMPORARY) DTC HELP

    HO2S B2 S2 SLOW RESPONSE

    Detailed description:
    HO2S B2 S2 SLOW RESPONSE

    Correspondence DTC
    HM DTC : 162-3
    SAE DTC : P0159

    4R_FI_T163_02_P0141

    PENDING (TEMPORARY) DTC HELP

    HO2S B1 S2 HEATER CIRCUIT MALFUNCTION

    Detailed description:
    HO2S B1 S2 HEATER CIRCUIT MALFUNCTION

    Correspondence DTC
    HM DTC : 163-2
    SAE DTC : P0141

    4R_FI_T163_05_P0054

    PENDING (TEMPORARY) DTC HELP

    HO2S B1 S2 HEATER RESISTANCE

    Detailed description:
    HO2S B1 S2 HEATER RESISTANCE

    Correspondence DTC
    HM DTC : 163-5
    SAE DTC : P0054

    4R_FI_T163_06_P0036

    PENDING (TEMPORARY) DTC HELP

    HO2S B1 S2 HEATER CIRCUIT MALFUNCTION

    Detailed description:
    HO2S B1 S2 HEATER CIRCUIT MALFUNCTION

    Correspondence DTC
    HM DTC : 163-6
    SAE DTC : P0036

    4R_FI_T164_02_P0161

    PENDING (TEMPORARY) DTC HELP

    HO2S B2 S2 HEATER CIRCUIT MALFUNCTION

    Detailed description:
    HO2S B2 S2 HEATER CIRCUIT MALFUNCTION

    Correspondence DTC
    HM DTC : 164-2
    SAE DTC : P0161

    4R_FI_T164_05_P0060

    PENDING (TEMPORARY) DTC HELP

    HO2S B2 S2 HEATER RESISTANCE

    Detailed description:
    HO2S B2 S2 HEATER RESISTANCE

    Correspondence DTC
    HM DTC : 164-5
    SAE DTC : P0060

    4R_FI_T164_06_P0056

    PENDING (TEMPORARY) DTC HELP

    HO2S B2 S2 HEATER CIRCUIT MALFUNCTION

    Detailed description:
    HO2S B2 S2 HEATER CIRCUIT MALFUNCTION

    Correspondence DTC
    HM DTC : 164-6
    SAE DTC : P0056

    4R_FI_T166_01_P0430

    PENDING (TEMPORARY) DTC HELP

    CATALYST B2 EFFICIENCY BELOW THRESHOLD

    Detailed description:
    CATALYST B2 EFFICIENCY BELOW THRESHOLD

    Correspondence DTC
    HM DTC : 166-1
    SAE DTC : P0430

    4R_FI_T191_01_P0532

    PENDING (TEMPORARY) DTC HELP

    A/C PRESSURE SENSOR VOLTAGE LOW

    Detailed description:
    A/C PRESSURE SENSOR VOLTAGE LOW

    Correspondence DTC
    HM DTC : 191-1
    SAE DTC : P0532

    4R_FI_T191_02_P0533

    PENDING (TEMPORARY) DTC HELP

    A/C PRESSURE SENSOR VOLTAGE HIGH

    Detailed description:
    A/C PRESSURE SENSOR VOLTAGE HIGH

    Correspondence DTC
    HM DTC : 191-2
    SAE DTC : P0533

    4R_FI_T192_01_P2184

    PENDING (TEMPORARY) DTC HELP

    ECT SENSOR 2 CIRCUIT LOW VOLTAGE

    Detailed description:
    ENGINE COOLANT TEMPERATURE (ECT) SENSOR 2 CIRCUIT LOW VOLTAGE

    Correspondence DTC
    HM DTC : 192-1
    SAE DTC : P2184

    4R_FI_T192_02_P2185

    PENDING (TEMPORARY) DTC HELP

    ECT SENSOR 2 CIRCUIT HIGH VOLTAGE

    Detailed description:
    ENGINE COOLANT TEMPERATURE (ECT) SENSOR 2 CIRCUIT HIGH VOLTAGE

    Correspondence DTC
    HM DTC : 192-2
    SAE DTC : P2185

    4R_FI_T193_01_P0243

    PENDING (TEMPORARY) DTC HELP

    TURBOCHARGER WASTEGATE CONTROL SOLENOID VALVE CIRCUIT MALFUNCTION

    Detailed description:
    WASTEGATE SOL.V.CIRCUIT

    Correspondence DTC
    HM DTC : 193-1
    SAE DTC : P0243

    4R_FI_T194_01_P1231

    PENDING (TEMPORARY) DTC HELP

    AIR BYPASS SOL.V.VOLTAGE LOW

    Detailed description:
    AIR BYPASS SOL.V.VOLTAGE LOW

    Correspondence DTC
    HM DTC : 194-1
    SAE DTC : P1231

    4R_FI_T194_02_P1232

    PENDING (TEMPORARY) DTC HELP

    AIR BYPASS SOL.V.VOLTAGE HIGH

    Detailed description:
    AIR BYPASS SOL.V.VOLTAGE HIGH

    Correspondence DTC
    HM DTC : 194-2
    SAE DTC : P1232

    4R_FI_T195_01_P1699

    PENDING (TEMPORARY) DTC HELP

    ACM MALFUNCTION

    Detailed description:
    ACM MALFUNCTION

    Correspondence DTC
    HM DTC : 195-1
    SAE DTC : P1699

    4R_FI_T95_10_P0087

    PENDING (TEMPORARY) DTC HELP

    FUEL RAIL PRESSURE TOO LOW

    Detailed description:
    FUEL RAIL PRESSURE TOO LOW

    Correspondence DTC
    HM DTC : 95-10
    SAE DTC : P0087

    4R_FI_T95_11_P0088

    PENDING (TEMPORARY) DTC HELP

    FUEL RAIL PRESSURE TOO HIGH

    Detailed description:
    FUEL RAIL PRESSURE TOO HIGH

    Correspondence DTC
    HM DTC : 95-11
    SAE DTC : P0088

    4R_FI_T09_10_P0394

    PENDING (TEMPORARY) DTC HELP

    CMP SENSOR B CIRCUIT INTERMITTENT

    Detailed description:
    CMP SENSOR B CIRCUIT INTERMITTENT

    Correspondence DTC
    HM DTC : 09-10
    SAE DTC : P0394

    4R_FI_T02_06_P2195

    PENDING (TEMPORARY) DTC HELP

    HO2S S1 CIRCUIT LOW VOLTAGE / STUCK LEAN

    Detailed description:
    HO2S S1 CIRCUIT LOW VOLTAGE / STUCK LEAN

    Correspondence DTC
    HM DTC : 02-06
    SAE DTC : P2197

    4R_FI_T02_07_P0134

    PENDING (TEMPORARY) DTC HELP

    HO2S S1CIRCUIT HIGH VOLTAGE/NO ACTIVITY

    Primary HO2S(Sensor1)Heater System Malfunction

    Detailed description:
    HO2S S1CIRCUIT HIGH VOLTAGE/NO ACTIVITY

    Correspondence DTC
    HM DTC : 02-07
    SAE DTC : P0134

    4R_FI_T02_08_P2297

    PENDING (TEMPORARY) DTC HELP

    HO2S S1 RANGE / STUCK RICH

    Detailed description:
    HO2S S1 RANGE / STUCK RICH

    Correspondence DTC
    HM DTC : 02-08
    SAE DTC : P2297

    4R_FI_T38_02_P2650

    PENDING (TEMPORARY) DTC HELP

    VTEC SOL.V.2 CIRCUIT MALFUNCTION

    Detailed description:
    VTEC SOL.V.2 CIRCUIT MALFUNCTION

    Correspondence DTC
    HM DTC : 38-2
    SAE DTC : P2650

    4R_FI_16_10_P0611

    DTC HELP

    16-10 (P0611)

    POSSIBLE FAILURE

    4R_FI_16_11_P1004

    DTC HELP

    16-11 (P1004)

    POSSIBLE FAILURE

    4R_FI_16_12_P1045

    DTC HELP

    16-12 (P1045)

    POSSIBLE FAILURE

    4R_FI_16_13_P1046

    DTC HELP

    16-13 (P1046)

    POSSIBLE FAILURE

    4R_FI_16_14_P1047

    DTC HELP

    16-14 (P1047)

    POSSIBLE FAILURE

    4R_FI_16_15_P1048

    DTC HELP

    16-15 (P1048)

    POSSIBLE FAILURE

    4R_FI_41_06_P0135

    DTC HELP

    41-6 (P0135)
    HO2S(A/F SENSOR) S1 HEATER CIRCUIT MALFUNCTION

    Primary HO2S(Sensor1)Heater Circuit Malfunction

    POSSIBLE FAILURE

    4R_FI_48_09_P2252

    DTC HELP

    48-9 (P2252)
    HO2S(A/F SENSOR) S1 VS LINE VOLTAGE LOW

    POSSIBLE FAILURE

    4R_FI_48_10_P2245

    DTC HELP

    48-10 (P2245)
    HO2S(A/F SENSOR) S1 VCENT LINE VOLTAGE LOW

    POSSIBLE FAILURE

    4R_FI_48_11_P2238

    DTC HELP

    48-11 (P2238)
    HO2S(A/F SENSOR) S1 IP LINE VOLTAGE LOW

    POSSIBLE FAILURE

    4R_FI_48_12_P2251

    DTC HELP

    48-12 (P2251)
    HO2S(A/F SENSOR) S1 VS LINE VOLTAGE HIGH

    POSSIBLE FAILURE

    4R_FI_48_13_P2243

    DTC HELP

    48-13 (P2243)
    HO2S(A/F SENSOR) S1 VCENT LINE VOLTAGE HIGH

    POSSIBLE FAILURE

    4R_FI_48_14_P2237

    DTC HELP

    48-14 (P2237)
    HO2S(A/F SENSOR) S1 IP LINE VOLTAGE HIGH

    POSSIBLE FAILURE

    4R_FI_48_15_P2627

    DTC HELP

    48-15 (P2627)
    HO2S(A/F SENSOR) S1 LABEL CIRCUIT VOLTAGE LOW

    POSSIBLE FAILURE

    4R_FI_48_16_P2628

    DTC HELP

    48-16 (P2628)
    HO2S(A/F SENSOR) S1 LABEL CIRCUIT VOLTAGE HIGH

    POSSIBLE FAILURE

    4R_FI_49_05_P0557

    DTC HELP

    49-5 (P0557)
    BBP SENSOR VOLTAGE LOW

    POSSIBLE FAILURE

    4R_FI_49_06_P0558

    DTC HELP

    49-6 (P0558)
    BBP SENSOR VOLTAGE HIGH

    POSSIBLE FAILURE

    4R_FI_49_07_P0556

    DTC HELP

    49-7 (P0556)

    POSSIBLE FAILURE

    4R_FI_CANT_P0571

    PENDING (TEMPORARY) DTC HELP

    159-2 (P0571)
    BRAKE SW MALFUNCTION

    Detailed description:
    Brake SW

    Correspondence DTC
    HM DTC: 159-2
    SAE DTC: P0571

    4R_FI_159_02_P0571

    DTC HELP

    159-2 (P0571)

    POSSIBLE FAILURE

    4R_FI_177_07_P1049

    DTC HELP

    177-7 (P1049)
    DIRECT PRESSURE DRIVE LINE NO1 GROUND FAULT

    POSSIBLE FAILURE

    4R_FI_177_08_P1050

    DTC HELP

    177-8 (P1050)

    DIRECT PRESSURE DRIVE LINE NO2 GROUND FAULT

    POSSIBLE FAILURE

    4R_FI_177_09_P1051

    DTC HELP

    177-9 (P1051)

    DIRECT PRESSURE DRIVE LINE NO3 GROUND FAULT

    POSSIBLE FAILURE

    4R_FI_177_10_P1052

    DTC HELP

    177-10 (P1052)

    DIRECT PRESSURE DRIVE LINE NO4 GROUND FAULT

    POSSIBLE FAILURE

    4R_FI_177_11_P1053

    DTC HELP

    177-11 (P1053)

    DIRECT PRESSURE DRIVE LINE NO1 LINE OPEN

    POSSIBLE FAILURE

    4R_FI_177_12_P1054

    DTC HELP

    177-12 (P1054)

    DIRECT PRESSURE DRIVE LINE NO2 LINE OPEN

    POSSIBLE FAILURE

    4R_FI_177_13_P1055

    DTC HELP

    177-13 (P1055)

    DIRECT PRESSURE DRIVE LINE NO3 LINE OPEN

    POSSIBLE FAILURE

    4R_FI_177_14_P1056

    DTC HELP

    177-14 (P1056)

    DIRECT PRESSURE DRIVE LINE NO4 LINE OPEN

    POSSIBLE FAILURE

    4R_FI_197_01_P1084

    DTC HELP

    197-1 (P1084)

    PRESSURE RELIEF VALVE STICK

    POSSIBLE FAILURE

    4R_FI_197_05_P1085

    DTC HELP

    197-5 (P1085)

    POSSIBLE FAILURE

    4R_FI_60_04_P1419

    DTC HELP

    60-4 (P1419)
    SECONDARY AIR INJECTION PIPE MALFUNCTION

    POSSIBLE FAILURE

    4R_FI_T60_04_P1419

    PENDING (TEMPORARY) DTC HELP

    T60-4 (P1419)
    SECONDARY AIR INJECTION PIPE MALFUNCTION

    Detailed description:
    SECONDARY AIR INJECTION PIPE MALFUNCTION

    Correspondence DTC
    HM DTC : 60-4
    SAE DTC : P1419

    4R_FI_05_05_P0068

    DTC HELP

    05-5(P0068)
    MAP SENSOR CORRELATION

    POSSIBLE FAILURE

    4R_FI_T05_05_P0068

    PENDING (TEMPORARY) DTC HELP

    T05-5(P0068)
    MAP SENSOR CORRELATION

    Detailed description:
    MAP SENSOR CORRELATION

    Correspondence DTC
    HM DTC : 05-5
    SAE DTC : P0068

    4R_FI_101_02_P0480

    DTC HELP

    101-2(P0480)
    RADIATOR FAN CONTROL (RFC) SYSTEM MALFUNCTION

    POSSIBLE FAILURES

    4R_FI_161_18_P0137

    DTC HELP

    161-18(P0137)
    HOS2 B1 S2 CIRCUIT LOW VOLTAGE

    POSSIBLE FAILURES

    4R_FI_T161_18_P0137

    PENDING (TEMPORARY) DTC HELP

    T161-18(P0137)
    HOS2 B1 S2 CIRCUIT LOW VOLTAGE

    Detailed description:
    HOS2 B1 S2 CIRCUIT LOW VOLTAGE

    Correspondence DTC
    HM DTC : 161-18
    SAE DTC : P0137

    4R_FI_161_19_P0138

    DTC HELP

    161-19(P0138)
    HOS2 B1 S2 CIRCUIT HIGH VOLTAGE

    POSSIBLE FAILURES

    4R_FI_T161_19_P0138

    PENDING (TEMPORARY) DTC HELP

    T161-19(P0138)
    HOS2 B1 S2 CIRCUIT HIGH VOLTAGE

    Detailed description:
    HOS2 B1 S2 CIRCUIT HIGH VOLTAGE

    Correspondence DTC
    HM DTC : 161-19
    SAE DTC : P0138

    4R_FI_162_18_P0157

    DTC HELP

    162-18(P0157)
    HOS2 B2 S2 CIRCUIT LOW VOLTAGE

    POSSIBLE FAILURES

    4R_FI_T162_18_P0157

    PENDING (TEMPORARY) DTC HELP

    T162-18(P0157)
    HOS2 B2 S2 CIRCUIT LOW VOLTAGE

    Detailed description:
    HOS2 B2 S2 CIRCUIT LOW VOLTAGE

    Correspondence DTC
    HM DTC : 162-18
    SAE DTC : P0157

    4R_FI_162_19_P0158

    DTC HELP

    162-19(P0158)
    HOS2 B2 S2 CIRCUIT HIGH VOLTAGE

    POSSIBLE FAILURES

    4R_FI_T162_19_P0158

    PENDING (TEMPORARY) DTC HELP

    T162-19(P0158)
    HOS2 B2 S2 CIRCUIT HIGH VOLTAGE

    Detailed description:
    HOS2 B2 S2 CIRCUIT HIGH VOLTAGE

    Correspondence DTC
    HM DTC : 162-19
    SAE DTC : P0158

    4R_FI_63_16_P2270

    DTC HELP

    63-16(P2270)
    HO2S S2 CIRCUIT SIGNAL STUCK LEAN

    POSSIBLE FAILURE

    4R_FI_63_17_P2271

    DTC HELP

    63-17(P2271)
    SECONDARY HEATED OXYGEN SENSOR (SECONDARY HO2S (SENSOR 2)) CIRCUIT SIGNAL STUCK RICH

    POSSIBLE FAILURE

    4R_FI_195_11_P16C9

    DTC HELP

    195-11(P16C9)
    ENGINE MOUNT CONTROL UNIT INTERNAL CIRCUIT MALFUNCTION

    POSSIBLE FAILURE

    4R_FI_195_14_P15AB

    DTC HELP

    195-14(P15AB)
    ENGINE MOUNT CONTROL UNIT POWER SOURCE CIRCUIT LOW VOLTAGE

    POSSIBLE FAILURES

    4R_FI_195_15_P16C4

    DTC HELP

    195-15(P16C4)
    ENGINE MOUNT ACTUATOR CONTROL POWER CIRCUIT STUCK OFF

    POSSIBLE FAILURES

    4R_FI_195_16_P16C5

    DTC HELP

    195-16(P16C5)
    ENGINE MOUNT ACTUATOR CONTROL POWER CIRCUIT STUCK ON

    POSSIBLE FAILURES

    4R_FI_195_17_P15AC

    DTC HELP

    195-17(P15AC)
    ENGINE MOUNT CONTROL UNIT INTERNAL CIRCUIT MALFUNCTION

    POSSIBLE FAILURES

    4R_FI_195_18_P15AD

    DTC HELP

    195-18(P15AD)
    ENGINE MOUNT CONTROL UNIT INTERNAL CIRCUIT MALFUNCTION

    POSSIBLE FAILURES

    4R_FI_195_20_P16C6

    DTC HELP

    195-20(P16C6)
    ENGINE MOUNT ACTUATOR HIGH VOLTAGE DURING FUNCTION TEST

    POSSIBLE FAILURE

    4R_FI_195_22_P15AE

    DTC HELP

    195-22(P15AE)
    CYLINDER PAUSE SIGNAL MALFUNCTION

    CMP(CYLINDER PAUSE)SIGNAL MALFUNCTION

    POSSIBLE FAILURES

    4R_FI_195_23_P15AF

    DTC HELP

    195-23(P15AF)
    CMP(CYLINDER PAUSE)SIGNAL MALFUNCTION

    CMP SIGNAL MALFUNCTION

    POSSIBLE FAILURES

    4R_FI_195_24_P15B0

    DTC HELP

    195-24(P15B0)
    CKP SIGNAL MALFUNCTION

    POSSIBLE FAILURES

    4R_FI_195_26_P15B1

    DTC HELP

    195-26(P15B1)
    CMP/CKP SIGNAL INCORRECT CORRELATION

    POSSIBLE FAILURES

    4R_FI_195_27_P0AB6

    DTC HELP

    195-27(P0AB6)
    REAR ENGINE MOUNT ACTUATOR CIRCUIT MALFUNCTION

    POSSIBLE FAILURE

    4R_FI_195_28_P0AB7

    DTC HELP

    195-28(P0AB7)
    REAR ENGINE MOUNT ACTUATOR CONTROL CIRCUIT LOW CURRENT

    POSSIBLE FAILURES

    4R_FI_195_29_P16C7

    DTC HELP

    195-29(P16C7)
    REAR ENGINE MOUNT ACTUATOR CONTROL CIRCUIT HIGH CURRENT

    POSSIBLE FAILURES

    4R_FI_195_30_P0AB8

    DTC HELP

    195-30(P0AB8)
    REAR ENGINE MOUNT ACTUATOR CONTROL CIRCUIT HIGH CURRENT

    POSSIBLE FAILURES

    4R_FI_195_31_P0A14

    DTC HELP

    195-31(P0A14)
    FRONT ENGINE MOUNT ACTUATOR CIRCUIT MALFUNCTION

    POSSIBLE FAILURES

    4R_FI_195_32_P0A15

    DTC HELP

    195-32(P0A15)
    FRONT ENGINE MOUNT ACTUATOR CONTROL CIRCUIT LOW CURRENT

    POSSIBLE FAILURES

    4R_FI_195_33_P16C8

    DTC HELP

    195-33(P16C8)
    FRONT ENGINE MOUNT ACTUATOR CONTROL CIRCUIT HIGH CURRENT

    POSSIBLE FAILURES

    4R_FI_195_34_P0A16

    DTC HELP

    195-34(P0A16)
    FRONT ENGINE MOUNT ACTUATOR CONTROL CIRCUIT HIGH CURRENT

    POSSIBLE FAILURES

    4R_FI_10_04_P0111

    DTC HELP

    10-4(P0111)
    IAT SENSOR 1 CIRCUIT RANGE/PERFORMANCE PROBLEM

    POSSIBLE FAILURES

    4R_FI_34_08_P0562

    DTC HELP

    34-8(P0562)
    CHARGING SYSTEM LOW VOLTAGE

    POSSIBLE FAILURES

    4R_FI_34_09_P1549

    DTC HELP

    34-9(P1549)
    CHARGING SYSTEM HIGH VOLTAGE

    POSSIBLE FAILURES

    4R_FI_61_12_P1172

    DTC HELP

    61-12(P1172)
    A/F SENSOR CIRCUIT OUT OF RANGE HIGH

    POSSIBLE FAILURE

    4R_FI_86_04_P1116

    DTC HELP

    86-4(P1116)
    ECT SENSOR PERFORMANCE PROBLEM

    POSSIBLE FAILURES

    4R_FI_116_01_P16BB

    DTC HELP

    116-1(P16BB)
    ALTERNATOR B TERMINAL CIRCUIT LOW VOLTAGE

    POSSIBLE FAILURES

    4R_FI_116_02_P16BC

    DTC HELP

    116-2(P16BC)
    ALTERNATOR FR TERMINAL CIRCUIT/IGP CIRCUIT LOW VOLTAGE

    POSSIBLE FAILURES

    4R_FI_158_12_P1174

    DTC HELP

    158-12(P1174)
    HO2S(A/F SENSOR) B2 S1 CIRCUIT OUT OF RANGE HIGH

    POSSIBLE FAILURE

    4R_FI_161_16_P2270

    DTC HELP

    161-16(P2270)
    HO2S B1 S2 CIRCUIT SIGNAL STUCK LEAN

    POSSIBLE FAILURE

    4R_FI_161_17_P2271

    DTC HELP

    161-17(P2271)
    HO2S B1 S2 CIRCUIT SIGNAL STUCK RICH

    POSSIBLE FAILURE

    4R_FI_162_16_P2272

    DTC HELP

    162-16(P2272)
    HO2S B2 S2 CIRCUIT SIGNAL STUCK LEARN

    POSSIBLE FAILURE

    4R_FI_162_17_P2273

    DTC HELP

    162-17(P2273)
    HO2S B2 S2 CIRCUIT SIGNAL STUCK RICH

    POSSIBLE FAILURE

    4R_FI_192_04_P2183

    DTC HELP

    192-4(P2183)
    ECT SENSOR 2 CIRCUIT RANGE/PERFORMANCE PROBLEM

    POSSIBLE FAILURES

    4R_FI_196_01_P0602

    DTC HELP

    196-1(P0602)
    ECM/PCM PROGRAMMING ERROR

    POSSIBLE FAILURE

    4R_FI_21_07_P2648

    DTC HELP

    21-7(P2648)
    VARIABLE CYLINDER MANAGEMENT SOL.V. CIRCUIT LOW VOLTAGE

    POSSIBLE FAILURE

    4R_FI_21_08_P2649

    DTC HELP

    21-8(P2649)
    VARIABLE CYLINDER MANAGEMENT SOL.V. CIRCUIT HIGH VOLTAGE

    POSSIBLE FAILURE

    4R_FI_40_19_P1658

    DTC HELP

    40-19(P1658)
    TACM RELAY STUCK ON

    POSSIBLE FAILURES

    4R_FI_40_20_P1659

    DTC HELP

    40-20(P1659)
    TACM RELAY STUCK OFF

    POSSIBLE FAILURES

    4R_FI_86_05_P0116

    DTC HELP

    86-5(P0116)
    ECT SENSOR 1 RANGE/PERFORMANCE PROBLEM

    POSSIBLE FAILURE

    4R_FI_114_05_P2646

    DTC HELP

    114-5(P2646)
    VARIABLE CYLINDER MANAGEMENT SYSTEM STUCK OFF

    POSSIBLE FAILURES

    4R_FI_114_06_P2647

    DTC HELP

    114-6(P2647)
    VARIABLE CYLINDER MANAGEMENT SYSTEM STUCK ON

    POSSIBLE FAILURES

    4R_FI_131_04_P0607

    DTC HELP

    131-4(P0607)
    ECM/PCM INTERNAL CIRCUIT MALFUNCTION

    POSSIBLE FAILURE

    4R_FI_132_02_P061F

    DTC HELP

    132-2(P061F)
    TACM INTERNAL CIRCUIT MALFUNCTION

    POSSIBLE FAILURE

    4R_FI_157_12_P1172

    DTC HELP

    157-12(P1172)
    HO2S(A/F SENSOR) B1S1 CIRCUIT OUT OF RANGE HIGH

    POSSIBLE FAILURE

    4R_FI_161_20_P0139

    DTC HELP

    161-20(P0139)
    HO2S B1 S2 CIRCUIT SLOW RESPONSE

    POSSIBLE FAILURE

    4R_FI_162_20_P0159

    DTC HELP

    162-20(P0159)
    HO2S B2 S2 SLOW RESPONSE

    POSSIBLE FAILURE

    4R_FI_169_01_P0627

    DTC HELP

    169-1(P0627)
    FUEL PUMP CONTROL (FPC) SYSTEM MALFUNCTION

    POSSIBLE FAILURES

    4R_FI_10_08_P0096

    DTC HELP

    10-8(P0096)
    IAT SENSOR 2 CIRCUIT RANGE/PERFORMANCE PROBLEM

    POSSIBLE FAILURE

    4R_FI_69_05_P0AC4

    DTC HELP

    69-5(P0AC4)
    IMA SYSTEM MALFUNCTION

    POSSIBLE FAILURE

    4R_FI_86_06_P0125

    DTC HELP

    86-6(P0125)
    ECT SENSOR 1 MALFUNCTION/SLOW RESPONSE

    POSSIBLE FAILURE

    4R_FI_198_01_P16BD

    DTC HELP

    198-1(P16BD)
    STARTER CUT RELAY 2 MALFUNCTION

    POSSIBLE FAILURE

    4R_FI_198_02_P16BE

    DTC HELP

    198-2(P16BE)
    STARTER CUT RELAY 1 MALFUNCTION

    POSSIBLE FAILURES

    4R_FI_198_03_P16BF

    DTC HELP

    198-3(P16BF)
    STARTER CUT RELAY STRLY CIRCUIT MALFUNCTION

    POSSIBLE FAILURES

    4R_FI_T69_05_P0AC4

    PENDING (TEMPORARY) DTC HELP

    T69-5(P0AC4)
    IMA SYSTEM MALFUNCTION

    Detailed description:
    IMA SYSTEM MALFUNCTION

    Correspondence DTC
    HM DTC : 69-5
    SAE DTC : P0AC4

    4R_FI_T169_01_P0627

    PENDING (TEMPORARY) DTC HELP

    T169-1(P0627)
    FUEL PUMP CONTROL (FPC) SYSTEM MALFUNCTION

    Detailed description:
    FUEL PUMP CONTROL (FPC) SYSTEM MALFUNCTION

    Correspondence DTC
    HM DTC : 169-1
    SAE DTC : P0627

    4R_FI_01_12_P2195

    DTC HELP

    01-12(P2195)
    HO2S (B1) S1 CIRCUIT LOW VOLTAGE STUCK LEARN

    POSSIBLE FAILURES

    4R_FI_01_13_P0134

    DTC HELP

    01-13(P0134)
    HO2S( B1) S1 HEATER SYSTEM MALFUNCTION (NO ACTIVITY)

    Primary HO2S(Sensor1)Heater System Malfunction

    POSSIBLE FAILURES

    4R_FI_01_14_P2297

    DTC HELP

    01-14(P2297)
    HO2S (B1) S1 CIRCUIT HIGH VOLTAGE (OUT OF RANGE)

    POSSIBLE FAILURES

    4R_FI_01_15_P0131

    DTC HELP

    01-15(P0131)
    HO2S (B1) S1 CIRCUIT LOW VOLTAGE

    Primary HO2S(Sensor1)Circuit Low Voltage

    POSSIBLE FAILURES

    4R_FI_01_16_P0132

    DTC HELP

    01-16(P0132)
    HO2S (B1) S1 CIRCUIT HIGH VOLTAGE

    Primary HO2S(Sensor1)Circuit High Voltage

    POSSIBLE FAILURES

    4R_FI_60_09_P2445

    DTC HELP

    60-9(P2445)
    AIR PUMP MALFUNCTION

    POSSIBLE FAILURE

    4R_FI_112_01_U0037

    DTC HELP

    112-1(U0037)
    EPP(IMA)-CAN MALFUNCTION (BUS-OFF (POWETRAIN CONTROL MODULE (PCM))

    POSSIBLE FAILURES

    4R_FI_112_03_U1201

    DTC HELP

    112-3(U1201)
    EPP(IMA)-CAN MALFUNCTION (MCM (MOTOR CONTROL CPU) - PCM)

    POSSIBLE FAILURES

    4R_FI_112_04_U0110

    DTC HELP

    112-4(U0110)
    EPP(IMA)-CAN MALFUNCTION (MCM (BATTERY CONDITION MONITOR CPU) - PCM)

    POSSIBLE FAILURES

    4R_FI_112_05_U0164

    DTC HELP

    112-5(U0164)
    EPP(IMA)-CAN MALFUNCTION (A/C COMPRESSOR DRIVER - PCM)

    POSSIBLE FAILURES

    4R_FI_131_05_U0300

    DTC HELP

    131-5(U0300)
    PGM-FI SYSTEM AND A/T SYSTEM PROGRAM VERSION MISMATCH

    POSSIBLE FAILURE

    4R_FI_196_02_P16C0

    DTC HELP

    196-2(P16C0)
    A/T SYSTEM PROGRAMMING ERROR

    POSSIBLE FAILURE

    4R_FI_T01_12_P2195

    PENDING (TEMPORARY) DTC HELP

    T01-12(P2195)
    HO2S (B1) S1 CIRCUIT LOW VOLTAGE STUCK LEARN


    Detailed description:
    HO2S (B1) S1 CIRCUIT LOW VOLTAGE STUCK LEARN

    Correspondence DTC
    HM DTC : 01-12
    SAE DTC : P2195

    4R_FI_T01_15_P0131

    PENDING (TEMPORARY) DTC HELP

    T01-15(P0131)
    HO2S (B1) S1 CIRCUIT LOW VOLTAGE

    Primary HO2S(Sensor1)Circuit Low Voltage

    Detailed description:
    HO2S (B1) S1 CIRCUIT LOW VOLTAGE

    Correspondence DTC
    HM DTC : 01-15
    SAE DTC : P0131

    4R_FI_T10_04_P0111

    PENDING (TEMPORARY) DTC HELP

    T10-4(P0111)
    IAT SENSOR 1 CIRCUIT RANGE/PERFORMANCE PROBLEM

    Detailed description:
    IAT SENSOR 1 CIRCUIT RANGE/PERFORMANCE PROBLEM

    Correspondence DTC
    HM DTC : 10-4
    SAE DTC : P0111

    4R_FI_T10_08_P0096

    PENDING (TEMPORARY) DTC HELP

    T10-8(P0096)
    IAT SENSOR 2 CIRCUIT RANGE/PERFORMANCE PROBLEM

    Detailed description:
    IAT SENSOR 2 CIRCUIT RANGE/PERFORMANCE PROBLEM

    Correspondence DTC
    HM DTC : 10-8
    SAE DTC : P0096

    4R_FI_T21_07_P2648

    PENDING (TEMPORARY) DTC HELP

    T21-7(P2648)
    VARIABLE CYLINDER MANAGEMENT SOL.V. CIRCUIT LOW VOLTAGE

    Detailed description:
    VARIABLE CYLINDER MANAGEMENT SOL.V. CIRCUIT LOW VOLTAGE

    Correspondence DTC
    HM DTC : 21-7
    SAE DTC : P2648

    4R_FI_T21_08_P2649

    PENDING (TEMPORARY) DTC HELP

    T21-8(P2649)
    VARIABLE CYLINDER MANAGEMENT SOL.V. CIRCUIT HIGH VOLTAGE

    Detailed description:
    VARIABLE CYLINDER MANAGEMENT SOL.V. CIRCUIT HIGH VOLTAGE

    Correspondence DTC
    HM DTC : 21-8
    SAE DTC : P2649

    4R_FI_T34_08_P0562

    PENDING (TEMPORARY) DTC HELP

    T34-8(P0562)
    CHARGING SYSTEM LOW VOLTAGE

    Detailed description:
    CHARGING SYSTEM LOW VOLTAGE

    Correspondence DTC
    HM DTC : 34-8
    SAE DTC : P0562

    4R_FI_T34_09_P1549

    PENDING (TEMPORARY) DTC HELP

    T34-9(P1549)
    CHARGING SYSTEM HIGH VOLTAGE

    Detailed description:
    CHARGING SYSTEM HIGH VOLTAGE

    Correspondence DTC
    HM DTC : 34-9
    SAE DTC : P1549

    4R_FI_T40_19_P1658

    PENDING (TEMPORARY) DTC HELP

    T40-19(P1658)
    TACM RELAY STUCK ON

    Detailed description:
    TACM RELAY STUCK ON

    Correspondence DTC
    HM DTC : 40-19
    SAE DTC : P1658

    4R_FI_T40_20_P1659

    PENDING (TEMPORARY) DTC HELP

    T40-20(P1659)
    TACM RELAY STUCK OFF

    Detailed description:
    TACM RELAY STUCK OFF

    Correspondence DTC
    HM DTC : 40-20
    SAE DTC : P1659

    4R_FI_T41_06_P0135

    PENDING (TEMPORARY) DTC HELP

    T41-6(P0135)
    HO2S(A/F SENSOR) S1 HEATER CIRCUIT MALFUNCTION

    Primary HO2S(Sensor1)Heater Circuit Malfunction

    Detailed description:
    HO2S(A/F SENSOR) S1 HEATER CIRCUIT MALFUNCTION

    Primary HO2S(Sensor1)Heater Circuit Malfunction

    Correspondence DTC
    HM DTC : 41-6
    SAE DTC : P0135

    4R_FI_T48_09_P2252

    PENDING (TEMPORARY) DTC HELP

    T48-9(P2252)
    HO2S(A/F SENSOR) S1 VS LINE VOLTAGE LOW

    Detailed description:
    HO2S(A/F SENSOR) S1 VS LINE VOLTAGE LOW

    Correspondence DTC
    HM DTC : 48-9
    SAE DTC : P2252

    4R_FI_T48_10_P2245

    PENDING (TEMPORARY) DTC HELP

    T48-10(P2245)
    HO2S(A/F SENSOR) S1 VCENT LINE VOLTAGE LOW

    Detailed description:
    HO2S(A/F SENSOR) S1 VCENT LINE VOLTAGE LOW

    Correspondence DTC
    HM DTC : 48-10
    SAE DTC : P2245

    4R_FI_T48_11_P2238

    PENDING (TEMPORARY) DTC HELP

    T48-11(P2238)
    HO2S(A/F SENSOR) S1 IP LINE VOLTAGE LOW

    Detailed description:
    HO2S(A/F SENSOR) S1 IP LINE VOLTAGE LOW

    Correspondence DTC
    HM DTC : 48-11
    SAE DTC : P2238

    4R_FI_T48_12_P2251

    PENDING (TEMPORARY) DTC HELP

    T48-12(P2251)
    HO2S(A/F SENSOR) S1 VS LINE VOLTAGE HIGH

    Detailed description:
    HO2S(A/F SENSOR) S1 VS LINE VOLTAGE HIGH

    Correspondence DTC
    HM DTC : 48-12
    SAE DTC : P2251

    4R_FI_T48_13_P2243

    PENDING (TEMPORARY) DTC HELP

    T48-13(P2243)
    HO2S(A/F SENSOR) S1 VCENT LINE VOLTAGE HIGH

    Detailed description:
    HO2S(A/F SENSOR) S1 VCENT LINE VOLTAGE HIGH

    Correspondence DTC
    HM DTC : 48-13
    SAE DTC : P2243

    4R_FI_T48_14_P2237

    PENDING (TEMPORARY) DTC HELP

    T48-14(P2237)
    HO2S(A/F SENSOR) S1 IP LINE VOLTAGE HIGH

    Detailed description:
    HO2S(A/F SENSOR) S1 IP LINE VOLTAGE HIGH

    Correspondence DTC
    HM DTC : 48-14
    SAE DTC : P2237

    4R_FI_T48_15_P2627

    PENDING (TEMPORARY) DTC HELP

    T48-15(P2627)
    HO2S(A/F SENSOR) S1 LABEL CIRCUIT VOLTAGE LOW

    Detailed description:
    HO2S(A/F SENSOR) S1 LABEL CIRCUIT VOLTAGE LOW

    Correspondence DTC
    HM DTC : 48-15
    SAE DTC : P2627

    4R_FI_T48_16_P2628

    PENDING (TEMPORARY) DTC HELP

    T48-16(P2628)
    HO2S(A/F SENSOR) S1 LABEL CIRCUIT VOLTAGE HIGH

    Detailed description:
    HO2S(A/F SENSOR) S1 LABEL CIRCUIT VOLTAGE HIGH

    Correspondence DTC
    HM DTC : 48-16
    SAE DTC : P2628

    4R_FI_T49_05_P0557

    PENDING (TEMPORARY) DTC HELP

    T49-5(P0557)
    BBP SENSOR VOLTAGE LOW

    Detailed description:
    BBP SENSOR VOLTAGE LOW

    Correspondence DTC
    HM DTC : 49-5
    SAE DTC : P0557

    4R_FI_T49_06_P0558

    PENDING (TEMPORARY) DTC HELP

    T49-6(P0558)
    BBP SENSOR VOLTAGE HIGH

    Detailed description:
    BBP SENSOR VOLTAGE HIGH

    Correspondence DTC
    HM DTC : 49-6
    SAE DTC : P0558

    4R_FI_T60_09_P2445

    PENDING (TEMPORARY) DTC HELP

    T60-9(P2445)
    AIR PUMP MALFUNCTION

    Detailed description:
    AIR PUMP MALFUNCTION

    Correspondence DTC
    HM DTC : 60-9
    SAE DTC : P2445

    4R_FI_T61_12_P1172

    PENDING (TEMPORARY) DTC HELP

    T61-12(P1172)
    A/F SENSOR CIRCUIT OUT OF RANGE HIGH

    Detailed description:
    A/F SENSOR CIRCUIT OUT OF RANGE HIGH

    Correspondence DTC
    HM DTC : 61-12
    SAE DTC : P1172

    4R_FI_T63_16_P2270

    PENDING (TEMPORARY) DTC HELP

    T63-16(P2270)
    HO2S S2 CIRCUIT SIGNAL STUCK LEAN

    Detailed description:
    HO2S S2 CIRCUIT SIGNAL STUCK LEAN

    Correspondence DTC
    HM DTC : 63-16
    SAE DTC : P2270

    4R_FI_T63_17_P2271

    PENDING (TEMPORARY) DTC HELP

    T63-17(P2271)
    SECONDARY HEATED OXYGEN SENSOR (SECONDARY HO2S (SENSOR 2)) CIRCUIT SIGNAL STUCK RICH

    Detailed description:
    Secondary Heated Oxygen Sensor (Secondary HO2S (Sensor 2)) Circuit Signal Stuck Rich

    Correspondence DTC
    HM DTC : 63-17
    SAE DTC : P2271

    4R_FI_T86_04_P1116

    PENDING (TEMPORARY) DTC HELP

    T86-4(P1116)
    ECT SENSOR 1 RANGE/PERFORMANCE PROBLEM

    Detailed description:
    ECT SENSOR 1 RANGE/PERFORMANCE PROBLEM

    Correspondence DTC
    HM DTC : 86-4
    SAE DTC : P1116

    4R_FI_T86_05_P0116

    PENDING (TEMPORARY) DTC HELP

    T86-5(P0116)
    ECT SENSOR 1 RANGE/PERFORMANCE PROBLEM

    Detailed description:
    ECT SENSOR 1 RANGE/PERFORMANCE PROBLEM

    Correspondence DTC
    HM DTC : 86-5
    SAE DTC : P0116

    4R_FI_T86_06_P0125

    PENDING (TEMPORARY) DTC HELP

    T86-6(P0125)
    ECT SENSOR 1 MALFUNCTION/SLOW RESPONSE

    Detailed description:
    ECT SENSOR 1 MALFUNCTION/SLOW RESPONSE

    Correspondence DTC
    HM DTC : 86-6
    SAE DTC : P0125

    4R_FI_T112_01_U0037

    PENDING (TEMPORARY) DTC HELP

    T112-1(U0037)
    EPP(IMA)-CAN MALFUNCTION (BUS-OFF (POWER TRAIN CONTROL MODULE (PCM))

    Detailed description:
    EPP(IMA)-CAN MALFUNCTION (BUS-OFF (POWER TRAIN CONTROL MODULE (PCM))

    Correspondence DTC
    HM DTC : 112-1
    SAE DTC : U0037

    4R_FI_T112_03_U1201

    PENDING (TEMPORARY) DTC HELP

    T112-3(U1201)
    EPP(IMA)-CAN MALFUNCTION (MCM (MOTOR CONTROL CPU) - PCM)

    Detailed description:
    EPP(IMA)-CAN MALFUNCTION (MCM (MOTOR CONTROL CPU) - PCM)

    Correspondence DTC
    HM DTC : 112-3
    SAE DTC : U1201

    4R_FI_T112_04_U0110

    PENDING (TEMPORARY) DTC HELP

    T112-4(U0110)
    EPP(IMA)-CAN MALFUNCTION (MCM (BATTERY CONDITION MONITOR CPU) - PCM)

    Detailed description:
    EPP(IMA)-CAN MALFUNCTION (MCM (BATTERY CONDITION MONITOR CPU) - PCM)

    Correspondence DTC
    HM DTC : 112-4
    SAE DTC : U0110

    4R_FI_T112_05_U0164

    PENDING (TEMPORARY) DTC HELP

    T112-5(U0164)
    EPP(IMA)-CAN MALFUNCTION (A/C COMPRESSOR DRIVER - PCM)

    Detailed description:
    EPP(IMA)-CAN MALFUNCTION (A/C COMPRESSOR DRIVER - PCM)

    Correspondence DTC
    HM DTC : 112-5
    SAE DTC : U0164

    4R_FI_T114_05_P2646

    PENDING (TEMPORARY) DTC HELP

    T114-5(P2646)
    VARIABLE CYLINDER MANAGEMENT SYSTEM STUCK OFF

    Detailed description:
    VARIABLE CYLINDER MANAGEMENT SYSTEM STUCK OFF

    Correspondence DTC
    HM DTC : 114-5
    SAE DTC : P2646

    4R_FI_T114_06_P2647

    PENDING (TEMPORARY) DTC HELP

    T114-6(P2647)
    VARIABLE CYLINDER MANAGEMENT SYSTEM STUCK ON

    Detailed description:
    VARIABLE CYLINDER MANAGEMENT SYSTEM STUCK ON

    Correspondence DTC
    HM DTC : 114-6
    SAE DTC : P2647

    4R_FI_T116_01_P16BB

    PENDING (TEMPORARY) DTC HELP

    T116-1(P16BB)
    ALTERNATOR B TERMINAL CIRCUIT LOW VOLTAGE

    Detailed description:
    ALTERNATOR B TERMINAL CIRCUIT LOW VOLTAGE

    Correspondence DTC
    HM DTC : 116-1
    SAE DTC : P16BB

    4R_FI_T116_02_P16BC

    PENDING (TEMPORARY) DTC HELP

    T116-2(P16BC)
    ALTERNATOR FR TERMINAL CIRCUIT/IGP CIRCUIT LOW VOLTAGE

    Detailed description:
    ALTERNATOR FR TERMINAL CIRCUIT/IGP CIRCUIT LOW VOLTAGE

    Correspondence DTC
    HM DTC : 116-2
    SAE DTC : P16BC

    4R_FI_T131_04_P0607

    PENDING (TEMPORARY) DTC HELP

    T131-4(P0607)
    ECM/PCM INTERNAL CIRCUIT MALFUNCTION

    Detailed description:
    ECM/PCM INTERNAL CIRCUIT MALFUNCTION

    Correspondence DTC
    HM DTC : 131-4
    SAE DTC : P0607

    4R_FI_T131_05_U0300

    PENDING (TEMPORARY) DTC HELP

    T131-5(U0300)
    PGM-FI SYSTEM AND A/T SYSTEM PROGRAM VERSION MISMATCH

    Detailed description:
    PGM-FI SYSTEM AND A/T SYSTEM PROGRAM VERSION MISMATCH

    Correspondence DTC
    HM DTC : 131-5
    SAE DTC : U0300

    4R_FI_T157_12_P1172

    PENDING (TEMPORARY) DTC HELP

    T157-12(P1172)
    HO2S(A/F SENSOR) B1 S1 CIRCUIT OUT OF RANGE HIGH

    Detailed description:
    HO2S(A/F SENSOR) B1 S1 CIRCUIT OUT OF RANGE HIGH

    Correspondence DTC
    HM DTC : 157-12
    SAE DTC : P1172

    4R_FI_T158_12_P1174

    PENDING (TEMPORARY) DTC HELP

    T158-12(P1174)
    HO2S(A/F SENSOR) B2 S1 CIRCUIT OUT OF RANGE HIGH

    Detailed description:
    HO2S(A/F SENSOR) B2 S1 CIRCUIT OUT OF RANGE HIGH

    Correspondence DTC
    HM DTC : 158-12
    SAE DTC : P1174

    4R_FI_T161_16_P2270

    PENDING (TEMPORARY) DTC HELP

    T161-16(P2270)
    HO2S B1 S2 CIRCUIT SIGNAL STUCK LEAN

    Detailed description:
    HO2S B1 S2 CIRCUIT SIGNAL STUCK LEAN

    Correspondence DTC
    HM DTC : 161-16
    SAE DTC : P2270

    4R_FI_T161_17_P2271

    PENDING (TEMPORARY) DTC HELP

    T161-17(P2271)
    HO2S B1 S2 CIRCUIT SIGNAL STUCK RICH

    Detailed description:
    HO2S B1 S2 CIRCUIT SIGNAL STUCK RICH

    Correspondence DTC
    HM DTC : 161-17
    SAE DTC : P2271

    4R_FI_T161_20_P0139

    PENDING (TEMPORARY) DTC HELP

    T161-20(P0139)
    HO2S B1 S2 CIRCUIT SLOW RESPONSE

    Detailed description:
    HO2S B1 S2 CIRCUIT SLOW RESPONSE

    Correspondence DTC
    HM DTC : 161-20
    SAE DTC : P0139

    4R_FI_T162_16_P2272

    PENDING (TEMPORARY) DTC HELP

    T162-16(P2272)
    HO2S B2 S2 CIRCUIT SIGNAL STUCK LEARN

    Detailed description:
    HO2S B2 S2 CIRCUIT SIGNAL STUCK LEARN

    Correspondence DTC
    HM DTC : 162-16
    SAE DTC : P2272

    4R_FI_T162_17_P2273

    PENDING (TEMPORARY) DTC HELP

    T162-17(P2273)
    HO2S B2 S2 CIRCUIT SIGNAL STUCK RICH

    Detailed description:
    HO2S B2 S2 CIRCUIT SIGNAL STUCK RICH

    Correspondence DTC
    HM DTC : 162-17
    SAE DTC : P2273

    4R_FI_T162_20_P0159

    PENDING (TEMPORARY) DTC HELP

    T162-20(P0159)
    HO2S B2 S2 SLOW RESPONSE

    Detailed description:
    HO2S B2 S2 SLOW RESPONSE

    Correspondence DTC
    HM DTC : 162-20
    SAE DTC : P0159

    4R_FI_T192_04_P2183

    PENDING (TEMPORARY) DTC HELP

    T192-4(P2183)
    ECT SENSOR 2 CIRCUIT RANGE/PERFORMANCE PROBLEM

    Detailed description:
    ECT SENSOR 2 CIRCUIT RANGE/PERFORMANCE PROBLEM

    Correspondence DTC
    HM DTC : 192-4
    SAE DTC : P2183

    4R_FI_T195_11_P16C9

    PENDING (TEMPORARY) DTC HELP

    T195-11(P16C9)
    ENGINE MOUNT CONTROL UNIT INTERNAL CIRCUIT MALFUNCTION

    Detailed description:
    ENGINE MOUNT CONTROL UNIT INTERNAL CIRCUIT MALFUNCTION

    Correspondence DTC
    HM DTC : 195-11
    SAE DTC : P16C9

    4R_FI_T195_14_P15AB

    PENDING (TEMPORARY) DTC HELP

    T195-14(P15AB)
    ENGINE MOUNT CONTROL UNIT POWER SOURCE CIRCUIT LOW VOLTAGE

    Detailed description:
    ENGINE MOUNT CONTROL UNIT POWER SOURCE CIRCUIT LOW VOLTAGE

    Correspondence DTC
    HM DTC : 195-14
    SAE DTC : P15AB

    4R_FI_T195_15_P16C4

    PENDING (TEMPORARY) DTC HELP

    T195-15(P16C4)
    ENGINE MOUNT ACTUATOR CONTROL POWER CIRCUIT STUCK OFF

    Detailed description:
    ENGINE MOUNT ACTUATOR CONTROL POWER CIRCUIT STUCK OFF

    Correspondence DTC
    HM DTC : 195-15
    SAE DTC : P16C4

    4R_FI_T195_16_P16C5

    PENDING (TEMPORARY) DTC HELP

    T195-16(P16C5)
    ENGINE MOUNT ACTUATOR CONTROL POWER CIRCUIT STUCK ON

    Detailed description:
    ENGINE MOUNT ACTUATOR CONTROL POWER CIRCUIT STUCK ON

    Correspondence DTC
    HM DTC : 195-16
    SAE DTC : P16C5

    4R_FI_T195_17_P15AC

    PENDING (TEMPORARY) DTC HELP

    T195-17(P15AC)
    ENGINE MOUNT CONTROL UNIT INTERNAL CIRCUIT MALFUNCTION

    Detailed description:
    ENGINE MOUNT CONTROL UNIT INTERNAL CIRCUIT MALFUNCTION

    Correspondence DTC
    HM DTC : 195-17
    SAE DTC : P15AC

    4R_FI_T195_18_P15AD

    PENDING (TEMPORARY) DTC HELP

    T195-18(P15AD)
    ENGINE MOUNT CONTROL UNIT INTERNAL CIRCUIT MALFUNCTION

    Detailed description:
    ENGINE MOUNT CONTROL UNIT INTERNAL CIRCUIT MALFUNCTION

    Correspondence DTC
    HM DTC : 195-18
    SAE DTC : P15AD

    4R_FI_T195_20_P16C6

    PENDING (TEMPORARY) DTC HELP

    T195-20(P16C6)
    ENGINE MOUNT ACTUATOR HIGH VOLTAGE DURING FUNCTION TEST

    Detailed description:
    ENGINE MOUNT ACTUATOR HIGH VOLTAGE DURING FUNCTION TEST

    Correspondence DTC
    HM DTC : 195-20
    SAE DTC : P16C6

    4R_FI_T195_22_P15AE

    PENDING (TEMPORARY) DTC HELP

    T195-22(P15AE)
    CYLINDER PAUSE SIGNAL MALFUNCTION

    Detailed description:
    CYLINDER PAUSE SIGNAL MALFUNCTION

    Correspondence DTC
    HM DTC : 195-22
    SAE DTC : P15AE

    4R_FI_T195_23_P15AF

    PENDING (TEMPORARY) DTC HELP

    T195-23(P15AF)
    CCMP SIGNAL MALFUNCTION

    Detailed description:
    CCMP SIGNAL MALFUNCTION

    Correspondence DTC
    HM DTC : 195-23
    SAE DTC : P15AF

    4R_FI_T195_24_P15B0

    PENDING (TEMPORARY) DTC HELP

    T195-24(P15B0)
    CKP SIGNAL MALFUNCTION

    Detailed description:
    CKP SIGNAL MALFUNCTION

    Correspondence DTC
    HM DTC : 195-24
    SAE DTC : P15B0

    4R_FI_T195_26_P15B1

    PENDING (TEMPORARY) DTC HELP

    T195-26(P15B1)
    CMP/CKP SIGNAL INCORRECT CORRELATION

    Detailed description:
    CMP/CKP SIGNAL INCORRECT CORRELATION

    Correspondence DTC
    HM DTC : 195-26
    SAE DTC : P15B1

    4R_FI_T195_27_P0AB6

    PENDING (TEMPORARY) DTC HELP

    T195-27(P0AB6)
    REAR ENGINE MOUNT ACTUATOR CIRCUIT MALFUNCTION

    Detailed description:
    REAR ENGINE MOUNT ACTUATOR CIRCUIT MALFUNCTION

    Correspondence DTC
    HM DTC : 195-27
    SAE DTC : P0AB6

    4R_FI_T195_28_P0AB7

    PENDING (TEMPORARY) DTC HELP

    T195-28(P0AB7)
    REAR ENGINE MOUNT ACTUATOR CONTROL CIRCUIT LOW CURRENT

    Detailed description:
    REAR ENGINE MOUNT ACTUATOR CONTROL CIRCUIT LOW CURRENT

    Correspondence DTC
    HM DTC : 195-28
    SAE DTC : P0AB7

    4R_FI_T195_29_P16C7

    PENDING (TEMPORARY) DTC HELP

    T195-29(P16C7)
    REAR ENGINE MOUNT ACTUATOR CONTROL CIRCUIT HIGH CURRENT

    Detailed description:
    REAR ENGINE MOUNT ACTUATOR CONTROL CIRCUIT HIGH CURRENT

    Correspondence DTC
    HM DTC : 195-29
    SAE DTC : P16C7

    4R_FI_T195_30_P0AB8

    PENDING (TEMPORARY) DTC HELP

    T195-30(P0AB8)
    REAR ENGINE MOUNT ACTUATOR CONTROL CIRCUIT HIGH CURRENT

    Detailed description:
    REAR ENGINE MOUNT ACTUATOR CONTROL CIRCUIT HIGH CURRENT

    Correspondence DTC
    HM DTC : 195-30
    SAE DTC : P0AB8

    4R_FI_T195_31_P0A14

    PENDING (TEMPORARY) DTC HELP

    T195-31(P0A14)
    FRONT ENGINE MOUNT ACTUATOR CIRCUIT MALFUNCTION

    Detailed description:
    FRONT ENGINE MOUNT ACTUATOR CIRCUIT MALFUNCTION

    Correspondence DTC
    HM DTC : 195-31
    SAE DTC : P0A14

    4R_FI_T195_32_P0A15

    PENDING (TEMPORARY) DTC HELP

    T195-32(P0A15)
    FRONT ENGINE MOUNT ACTUATOR CONTROL CIRCUIT LOW CURRENT

    Detailed description:
    FRONT ENGINE MOUNT ACTUATOR CONTROL CIRCUIT LOW CURRENT

    Correspondence DTC
    HM DTC : 195-32
    SAE DTC : P0A15

    4R_FI_T195_33_P16C8

    PENDING (TEMPORARY) DTC HELP

    T195-33(P16C8)
    FRONT ENGINE MOUNT ACTUATOR CONTROL CIRCUIT HIGH CURRENT

    Detailed description:
    FRONT ENGINE MOUNT ACTUATOR CONTROL CIRCUIT HIGH CURRENT

    Correspondence DTC
    HM DTC : 195-33
    SAE DTC : P16C8

    4R_FI_T195_34_P0A16

    PENDING (TEMPORARY) DTC HELP

    T195-34(P0A16)
    FRONT ENGINE MOUNT ACTUATOR CONTROL CIRCUIT HIGH CURRENT

    Detailed description:
    FRONT ENGINE MOUNT ACTUATOR CONTROL CIRCUIT HIGH CURRENT

    Correspondence DTC
    HM DTC : 195-34
    SAE DTC : P0A16

    4R_FI_T196_01_P0602

    PENDING (TEMPORARY) DTC HELP

    T196-1(P0602)
    ECM/PCM PROGRAMMING ERROR

    Detailed description:
    ECM/PCM PROGRAMMING ERROR

    Correspondence DTC
    HM DTC : 196-1
    SAE DTC : P0602

    4R_FI_T196_02_P16C0

    PENDING (TEMPORARY) DTC HELP

    T196-2(P16C0)
    A/T SYSTEM PROGRAMMING ERROR

    Detailed description:
    A/T SYSTEM PROGRAMMING ERROR

    Correspondence DTC
    HM DTC : 196-2
    SAE DTC : P16C0

    4R_FI_T132_02_P061F

    PENDING (TEMPORARY) DTC HELP

    T132-2(P061F)
    TACM INTERNAL CIRCUIT MALFUNCTION

    Detailed description:
    TACM INTERNAL CIRCUIT MALFUNCTION

    Correspondence DTC
    HM DTC : 132-2
    SAE DTC : P061F

    4R_FI_T198_01_P16BD

    PENDING (TEMPORARY) DTC HELP

    T198-1(P16BD)
    STARTER CUT RELAY 2 MALFUNCTION

    Detailed description:
    STARTER CUT RELAY 2 MALFUNCTION

    Correspondence DTC
    HM DTC : 198-1
    SAE DTC : P16BD

    4R_FI_T198_02_P16BE

    PENDING (TEMPORARY) DTC HELP

    T198-2(P16BE)
    STARTER CUT RELAY 1 MALFUNCTION

    Detailed description:
    STARTER CUT RELAY 1 MALFUNCTION

    Correspondence DTC
    HM DTC : 198-2
    SAE DTC : P16BE

    4R_FI_T198_03_P16BF

    PENDING (TEMPORARY) DTC HELP

    T198-3(P16BF)
    STARTER CUT RELAY STRAY CIRCUIT MALFUNCTION

    Detailed description:
    STARTER CUT RELAY STRAY CIRCUIT MALFUNCTION

    Correspondence DTC
    HM DTC : 198-3
    SAE DTC : P16BF

    4R_FI_T110_01_P15B2

    PENDING (TEMPORARY) DTC HELP

    T110-1(P15B2)
    BRAKE FLUID PRESSURE SENSOR A CIRCUIT LOW VOLTAGE

    Detailed description:
    BRAKE FLUID PRESSURE SENSOR A CIRCUIT LOW VOLTAGE

    Correspondence DTC
    HM DTC : 110-1
    SAE DTC : P15B2

    4R_FI_T110_03_P15B3

    PENDING (TEMPORARY) DTC HELP

    T110-3(P15B3)
    BRAKE FLUID PRESSURE SENSOR A CIRCUIT RANGE/PERFORMANCE PROBLEM

    Detailed description:
    BRAKE FLUID PRESSURE SENSOR A CIRCUIT RANGE/PERFORMANCE PROBLEM

    Correspondence DTC
    HM DTC : 110-3
    SAE DTC : P15B3

    4R_FI_T110_05_P15B4

    PENDING (TEMPORARY) DTC HELP

    T110-5(P15B4)
    BRAKE FLUID PRESSURE SENSOR B CIRCUIT LOW VOLTAGE

    Detailed description:
    BRAKE FLUID PRESSURE SENSOR B CIRCUIT LOW VOLTAGE

    Correspondence DTC
    HM DTC : 110-5
    SAE DTC : P15B4

    4R_FI_T110_07_P15B5

    PENDING (TEMPORARY) DTC HELP

    T110-7(P15B5)
    BRAKE FLUID PRESSURE SENSOR B CIRCUIT RANGE/PERFORMANCE PROBLEM

    Detailed description:
    BRAKE FLUID PRESSURE SENSOR B CIRCUIT RANGE/PERFORMANCE PROBLEM

    Correspondence DTC
    HM DTC : 110-7
    SAE DTC : P15B5

    4R_FI_T110_09_P15B6

    PENDING (TEMPORARY) DTC HELP

    T110-9(P15B6)
    BRAKE FLUID PRESSURE SENSOR A/B CIRCUIT MALFUNCTION

    Detailed description:
    BRAKE FLUID PRESSURE SENSOR A/B CIRCUIT MALFUNCTION

    Correspondence DTC
    HM DTC : 110-9
    SAE DTC : P15B6

    4R_FI_110_01_P15B2

    DTC HELP

    110-1(P15B2)
    BRAKE FLUID PRESSURE SENSOR A CIRCUIT LOW VOLTAGE

    POSSIBLE FAILURES

    4R_FI_110_03_P15B3

    DTC HELP

    110-3(P15B3)
    BRAKE FLUID PRESSURE SENSOR A CIRCUIT RANGE/PERFORMANCE PROBLEM

    POSSIBLE FAILURES

    4R_FI_110_05_P15B4

    DTC HELP

    110-5(P15B4)
    BRAKE FLUID PRESSURE SENSOR B CIRCUIT LOW VOLTAGE

    POSSIBLE FAILURES

    4R_FI_110_07_P15B5

    DTC HELP

    110-7(P15B5)
    BRAKE FLUID PRESSURE SENSOR B CIRCUIT RANGE/PERFORMANCE PROBLEM

    POSSIBLE FAILURES

    4R_FI_110_09_P15B6

    DTC HELP

    110-9(P15B6)
    BRAKE FLUID PRESSURE SENSOR A/B CIRCUIT MALFUNCTION

    POSSIBLE FAILURES

    4R_FI_T01_13_P0134

    PENDING (TEMPORARY) DTC HELP

    T01-13(P0134)
    HO2S (B1) S1 HEATER SYSTEM MALFUNCTION (NO ACTIVITY)

    Primary HO2S(Sensor1)Heater System Malfunction

    Detailed description:
    HO2S (B1) S1 HEATER SYSTEM MALFUNCTION (NO ACTIVITY)

    Primary HO2S(Sensor1)Heater System Malfunction

    Correspondence DTC
    HM DTC : 01-13
    SAE DTC : P0134

    4R_FI_T01_14_P2297

    PENDING (TEMPORARY) DTC HELP

    T01-14(P2297)
    HO2S (B1) S1 CIRCUIT HIGH VOLTAGE (OUT OF RANGE)

    Detailed description:
    HO2S (B1) S1 CIRCUIT HIGH VOLTAGE (OUT OF RANGE)

    Correspondence DTC
    HM DTC : 01-14
    SAE DTC : P2297

    4R_FI_T01_16_P0132

    PENDING (TEMPORARY) DTC HELP

    T01-16(P0132)
    HO2S (B1) S1 CIRCUIT HIGH VOLTAGE

    Primary HO2S(Sensor1)Circuit High Voltage

    Detailed description:
    HO2S (B1) S1 CIRCUIT HIGH VOLTAGE

    Correspondence DTC
    HM DTC : 01-16
    SAE DTC : P0132

    4R_FI_T101_02_P0480

    PENDING (TEMPORARY) DTC HELP

    T101-2(P0480)
    RADIATOR FAN CONTROL (RFC) SYSTEM MALFUNCTION

    Detailed description:
    RADIATOR FAN CONTROL (RFC) SYSTEM MALFUNCTION

    Correspondence DTC
    HM DTC : 101-2
    SAE DTC : P0480

    4R_FI_T63_11_P2270

    PENDING (TEMPORARY) DTC HELP

    T63-11(P2270)
    HO2S S2 SIGNAL STUCK LEARN

    Detailed description:
    HO2S S2 SIGNAL STUCK LEARN

    Correspondence DTC
    HM DTC : 63-11
    SAE DTC : P2270

    4R_FI_T63_12_P2271

    PENDING (TEMPORARY) DTC HELP

    T63-12(P2271)
    HO2S S2 SIGNAL STUCK RICH

    Detailed description:
    HO2S S2 SIGNAL STUCK RICH

    Correspondence DTC
    HM DTC : 63-12
    SAE DTC : P2271

    4R_FI_T63_13_P0137

    PENDING (TEMPORARY) DTC HELP

    T63-13(P0137)
    HO2S S2 CIRCUIT VOLTAGE LOW

    Detailed description:
    HO2S S2 CIRCUIT VOLTAGE LOW

    Correspondence DTC
    HM DTC : 63-13
    SAE DTC : P0137

    4R_FI_T63_14_P0138

    PENDING (TEMPORARY) DTC HELP

    T63-14(P0138)
    HO2S S2 CIRCUIT VOLTAGE HIGH

    Detailed description:
    HO2S S2 CIRCUIT VOLTAGE HIGH

    Correspondence DTC
    HM DTC : 63-14
    SAE DTC : P0138

    4R_FI_T63_15_P0140

    PENDING (TEMPORARY) DTC HELP

    T63-15(P0140)
    HO2S S2 CIRCUIT NO ACTIVITY

    Detailed description:
    HO2S S2 CIRCUIT NO ACTIVITY

    Correspondence DTC
    HM DTC : 63-15
    SAE DTC : P0140

    4R_FI_80_05_P0400

    DTC HELP

    80-05(P0400)
    EXHAUST GAS RECIRCULATION (EGR) INSUFFICIENT FLOW

    POSSIBLE FAILURE

    4R_FI_167_01_P050A

    DTC HELP

    167-01(P050A)
    COLD START IDLE AIR CONTROL SYSTEM PERFORMANCE PROBLEM

    POSSIBLE FAILURES

    4R_FI_167_02_P050B

    DTC HELP

    167-02(P050B)
    COLD START IGNITION TIMING PERFORMANCE PROBLEM

    POSSIBLE FAILURES

    4R_FI_T80_05_P0400

    PENDING (TEMPORARY) DTC HELP

    EXHAUST GAS RECIRCULATION (EGR) INSUFFICIENT FLOW

    Detailed description:
    EXHAUST GAS RECIRCULATION (EGR) INSUFFICIENT FLOW

    Correspondence DTC
    HM DTC : 80-5
    SAE DTC : P0400

    4R_FI_T167_01_P050A

    PENDING (TEMPORARY) DTC HELP

    COLD START IDLE AIR CONTROL SYSTEM PERFORMANCE PROBLEM

    Detailed description:
    COLD START IDLE AIR CONTROL SYSTEM PERFORMANCE PROBLEM

    Correspondence DTC
    HM DTC : 167-1
    SAE DTC : P050A

    4R_FI_T167_02_P050B

    PENDING (TEMPORARY) DTC HELP

    COLD START IGNITION TIMING PERFORMANCE PROBLEM

    Detailed description:
    COLD START IGNITION TIMING PERFORMANCE PROBLEM

    Correspondence DTC
    HM DTC : 167-2
    SAE DTC : P050B

    4R_FI_21_09_P2648

    DTC HELP

    21-9 (P2648)
    VTEC SOLENOID VALVE CIRCUIT LOW VOLTAGE

    POSSIBLE FAILURES

    4R_FI_21_10_P2649

    DTC HELP

    21-10 (P2649)
    VTEC SOLENOID VALVE CIRCUIT HIGH VOLTAGE

    POSSIBLE FAILURES

    4R_FI_38_03_P2653

    DTC HELP

    38-3 (P2653)
    VTEC SOL.V. CIRCUIT VOLTAGE LOW

    POSSIBLE FAILURES

    4R_FI_38_04_P2654

    DTC HELP

    38-4 (P2654)
    VTEC SOL.V. CIRCUIT VOLTAGE HIGH

    POSSIBLE FAILURES

    4R_FI_114_07_P1286

    DTC HELP

    114-7 (P1286)
    ROCKER ARM OIL PRESSURE SENSOR (B) STUCK LOW

    POSSIBLE FAILURES

    4R_FI_114_08_P2652

    DTC HELP

    114-8 (P2652)
    VALVE PAUSE SYSTEM (VPS) STUCK ON

    POSSIBLE FAILURES

    4R_FI_114_09_P1287

    DTC HELP

    114-9 (P1287)
    ROCKER ARM OIL PRESSURE SWITCH CIRCUIT (VTEC OIL PRESSURE SWITCH) HIGH VOLTAGE

    POSSIBLE FAILURES

    4R_FI_114_10_P1288

    DTC HELP

    114-10 (P1288)
    ROCKER ARM OIL PRESSURE SWITCH CIRCUIT (VTEC OIL PRESSURE SWITCH) LOW VOLTAGE

    POSSIBLE FAILURES

    4R_FI_114_11_P2651

    DTC HELP

    114-11 (P2651)
    VALVE PAUSE SYSTEM (VPS) STUCK OFF

    POSSIBLE FAILURES

    4R_FI_114_12_P1289

    DTC HELP

    114-12 (P1289)
    ENGINE OIL PRESSURE (EOP) SENSOR CIRCUIT HIGH VOLTAGE

    POSSIBLE FAILURES

    4R_FI_114_13_P2647

    DTC HELP

    114-13 (P2647)
    VTEC SYSTEM STUCK ON

    POSSIBLE FAILURES

    4R_FI_114_14_P128A

    DTC HELP

    114-14 (P128A)
    ROCKER ARM OIL PRESSURE SENSOR (B) STUCK HIGH

    POSSIBLE FAILURES

    4R_FI_114_15_P128B

    DTC HELP

    114-15 (P128B)
    ROCKER ARM OIL PRESSURE SWITCH CIRCUIT (VTEC OIL PRESSURE SWITCH) HIGH VOLTAGE

    POSSIBLE FAILURES

    4R_FI_114_16_P3400

    DTC HELP

    114-16 (P3400)
    VPS STICKING OFF

    VTEC SYSTEM AND VALVE PAUSE SYSTEM (VPS) MALFUNCTION

    4R_FI_T21_09_P2648

    PENDING (TEMPORARY) DTC HELP

    T21-9(P2648)
    VTEC SOLENOID VALVE CIRCUIT LOW VOLTAGE

    Detailed description:
    VTEC SOLENOID VALVE CIRCUIT LOW VOLTAGE

    Correspondence DTC
    HM DTC : 21-9
    SAE DTC : P2648

    4R_FI_T21_10_P2649

    PENDING (TEMPORARY) DTC HELP

    T21-10(P2649)
    VTEC SOLENOID VALVE CIRCUIT HIGH VOLTAGE

    Detailed description:
    VTEC SOLENOID VALVE CIRCUIT HIGH VOLTAGE

    Correspondence DTC
    HM DTC : 21-10
    SAE DTC : P2649

    4R_FI_T38_03_P2653

    PENDING (TEMPORARY) DTC HELP

    T38-3(P2653)
    VTEC SOL.V. CIRCUIT VOLTAGE LOW

    Detailed description:
    VTEC SOL.V. CIRCUIT VOLTAGE LOW

    Correspondence DTC
    HM DTC : 38-3
    SAE DTC : P2653

    4R_FI_T38_04_P2654

    PENDING (TEMPORARY) DTC HELP

    T38-4(P2654)
    VTEC SOL.V. CIRCUIT VOLTAGE HIGH

    Detailed description:
    VTEC SOL.V. CIRCUIT VOLTAGE HIGH

    Correspondence DTC
    HM DTC : 38-4
    SAE DTC : P2654

    4R_FI_T114_07_P1286

    PENDING (TEMPORARY) DTC HELP

    T114-7(P1286)
    ROCKER ARM OIL PRESSURE SENSOR (B) STUCK LOW

    Detailed description:
    ROCKER ARM OIL PRESSURE SENSOR (B) STUCK LOW

    Correspondence DTC
    HM DTC : 114-7
    SAE DTC : P1286

    4R_FI_T114_08_P2652

    PENDING (TEMPORARY) DTC HELP

    T114-8(P2652)
    VALVE PAUSE SYSTEM (VPS) STUCK ON

    Detailed description:
    VALVE PAUSE SYSTEM (VPS) STUCK ON

    Correspondence DTC
    HM DTC : 114-8
    SAE DTC : P2652

    4R_FI_T114_09_P1287

    PENDING (TEMPORARY) DTC HELP

    T114-9(P1287)
    ROCKER ARM OIL PRESSURE SWITCH CIRCUIT (VTEC OIL PRESSURE SWITCH) HIGH VOLTAGE

    Detailed description:
    ROCKER ARM OIL PRESSURE SWITCH CIRCUIT (VTEC OIL PRESSURE SWITCH) HIGH VOLTAGE

    Correspondence DTC
    HM DTC : 114-9
    SAE DTC : P1287

    4R_FI_T114_10_P1288

    PENDING (TEMPORARY) DTC HELP

    T114-10(P1288)
    ROCKER ARM OIL PRESSURE SWITCH CIRCUIT (VTEC OIL PRESSURE SWITCH) LOW VOLTAGE

    Detailed description:
    ROCKER ARM OIL PRESSURE SWITCH CIRCUIT (VTEC OIL PRESSURE SWITCH) LOW VOLTAGE

    Correspondence DTC
    HM DTC : 114-10
    SAE DTC : P1288

    4R_FI_T114_11_P2651

    PENDING (TEMPORARY) DTC HELP

    T114-11(P2651)
    VALVE PAUSE SYSTEM (VPS) STUCK OFF

    Detailed description:
    VALVE PAUSE SYSTEM (VPS) STUCK OFF

    Correspondence DTC
    HM DTC : 114-11
    SAE DTC : P2651

    4R_FI_T114_12_P1289

    PENDING (TEMPORARY) DTC HELP

    T114-12(P1289)
    ENGINE OIL PRESSURE (EOP) SENSOR CIRCUIT HIGH VOLTAGE

    Detailed description:
    ENGINE OIL PRESSURE (EOP) SENSOR CIRCUIT HIGH VOLTAGE

    Correspondence DTC
    HM DTC : 114-12
    SAE DTC : P1289

    4R_FI_T114_13_P2647

    PENDING (TEMPORARY) DTC HELP

    T114-13(P2647)
    VTEC SYSTEM STUCK ON

    Detailed description:
    VTEC SYSTEM STUCK ON

    Correspondence DTC
    HM DTC : 114-13
    SAE DTC : P2647

    4R_FI_T114_14_P128A

    PENDING (TEMPORARY) DTC HELP

    T114-14(P128A)
    ROCKER ARM OIL PRESSURE SENSOR (B) STUCK HIGH

    Detailed description:
    ROCKER ARM OIL PRESSURE SENSOR (B) STUCK HIGH

    Correspondence DTC
    HM DTC : 114-14
    SAE DTC : P128A

    4R_FI_T114_15_P128B

    PENDING (TEMPORARY) DTC HELP

    T114-15(P128B)
    ROCKER ARM OIL PRESSURE SWITCH CIRCUIT (VTEC OIL PRESSURE SWITCH) HIGH VOLTAGE

    Detailed description:
    ROCKER ARM OIL PRESSURE SWITCH CIRCUIT (VTEC OIL PRESSURE SWITCH) HIGH VOLTAGE

    Correspondence DTC
    HM DTC : 114-15
    SAE DTC : P128B

    4R_FI_T114_16_P3400

    PENDING (TEMPORARY) DTC HELP

    T114-16(P3400)
    VTEC SYSTEM AND VALVE PAUSE SYSTEM (VPS) MALFUNCTION

    Detailed description:
    VTEC SYSTEM AND VALVE PAUSE SYSTEM (VPS) MALFUNCTION

    Correspondence DTC
    HM DTC : 114-16
    SAE DTC : P3400

    4R_FI_05_06_P0106

    DTC HELP

    05-6(P0106)
    MAP SENSOR RANGE/PERFORMANCE

    POSSIBLE FAILURE

    4R_FI_71_13_P0351

    DTC HELP

    71-13(P0351)
    NO.1 CYLINDER IGNITION COIL CIRCUIT MALFUNCTION

    POSSIBLE FAILURE

    4R_FI_72_13_P0352

    DTC HELP

    72-13(P0352)
    NO.2 CYLINDER IGNITION COIL CIRCUIT MALFUNCTION

    POSSIBLE FAILURE

    4R_FI_73_13_P0353

    DTC HELP

    73-13(P0353)
    NO.3 CYLINDER IGNITION COIL CIRCUIT MALFUNCTION

    POSSIBLE FAILURE

    4R_FI_74_13_P0354

    DTC HELP

    74-13(P0354)
    NO.4 CYLINDER IGNITION COIL CIRCUIT MALFUNCTION

    POSSIBLE FAILURE

    4R_FI_112_07_U1205

    DTC HELP

    112-07(U1205)
    LOST COMMUNICATION WITH MOTOR CONTROL MODULE

    POSSIBLE FAILURE

    4R_FI_112_08_U1206

    DTC HELP

    112-08(U1206)
    EPP(IMA)-CAN MALFUNCTION (BATTERY CONDITION MONITOR MODULE - PCM or MOTOR CONTROL MODULE)

    POSSIBLE FAILURE

    4R_FI_112_09_U1207

    DTC HELP

    112-09(U1207)
    EPP(IMA)-CAN MALFUNCTION (PCM-A/C COMPRESSOR DRIVER)

    POSSIBLE FAILURE

    4R_FI_126_12_U0131

    DTC HELP

    126-12(U0131)
    F-CAN MALFUNCTION (PCM - EPS CONTROL UNIT)

    POSSIBLE FAILURE

    4R_FI_126_13_U0028

    DTC HELP

    126-13(U0028)
    LOST COMMUNICATION A

    POSSIBLE FAILURE

    4R_FI_126_15_U0110

    DTC HELP

    126-15(U0110)
    LOST COMMUNICATION WITH IMA MOTOR CONTROL MODULE

    POSSIBLE FAILURE

    4R_FI_126_16_U0111

    DTC HELP

    126-16(U0111)
    LOST COMMUNICATION WITH IMA BATTERY CONTROL MODULE

    POSSIBLE FAILURE

    4R_FI_132_03_P16D5

    DTC HELP

    132-3(P16D5)
    TCM INTERNAL CIRCUIT MALFUNCTION(F-CAN CIRCUIT)

    POSSIBLE FAILURE

    4R_FI_132_04_P16D6

    DTC HELP

    132-4(P16D6)
    PCM Internal EPP-CAN Circuit Malfunction (PCM-TCM)

    POSSIBLE FAILURE

    4R_FI_168_01_P250A

    DTC HELP

    168-01(P250A)
    ENGINE OIL LEVEL SENSOR CIRCUIT MALFUNCTION

    POSSIBLE FAILURE

    4R_FI_168_02_P250E

    DTC HELP

    168-02(P250E)
    ENGINE OIL LEVEL SENSOR INTERMITTENT

    POSSIBLE FAILURE

    4R_FI_168_03_P250B

    DTC HELP

    168-03(P250B)
    ENGINE OIL LEVEL SENSOR RANGE/PERFORMANCE

    POSSIBLE FAILURE

    4R_FI_198_04_P0616

    DTC HELP

    198-04(P0616)
    STARTER RELAY (2) MALFUNCTION / CIRCUIT LOW VOLTAGE

    POSSIBLE FAILURE

    4R_FI_198_05_P0617

    DTC HELP

    198-05(P0617)
    STARTER RELAY (1) MALFUNCTION / CIRCUIT HIGH VOLTAGE

    POSSIBLE FAILURE

    4R_FI_198_06_P0615

    DTC HELP

    198-06(P0615)
    STARTER CUT RELAY DIAGNOSIS CIRCUIT MALFUNCTION

    POSSIBLE FAILURE

    4R_FI_T05_06_P0106

    PENDING (TEMPORARY) DTC HELP

    T05-6(P0106)
    MAP SENSOR RANGE/PERFORMANCE

    Detailed description:
    MAP SENSOR RANGE/PERFORMANCE

    Correspondence DTC
    HM DTC : 5-6
    SAE DTC : P0106

    4R_FI_T71_13_P0351

    PENDING (TEMPORARY) DTC HELP

    T71-13(P0351)
    NO.1 CYLINDER IGNITION COIL CIRCUIT MALFUNCTION

    Detailed description:
    NO.1 CYLINDER IGNITION COIL CIRCUIT MALFUNCTION

    Correspondence DTC
    HM DTC : 71-13
    SAE DTC : P0351

    4R_FI_T72_13_P0352

    PENDING (TEMPORARY) DTC HELP

    T72-13(P0352)
    NO.2 CYLINDER IGNITION COIL CIRCUIT MALFUNCTION

    Detailed description:
    NO.2 CYLINDER IGNITION COIL CIRCUIT MALFUNCTION

    Correspondence DTC
    HM DTC : 72-13
    SAE DTC : P0352

    4R_FI_T73_13_P0353

    PENDING (TEMPORARY) DTC HELP

    T73-13(P0353)
    NO.3 CYLINDER IGNITION COIL CIRCUIT MALFUNCTION

    Detailed description:
    NO.3 CYLINDER IGNITION COIL CIRCUIT MALFUNCTION

    Correspondence DTC
    HM DTC : 73-13
    SAE DTC : P0353

    4R_FI_T74_13_P0354

    PENDING (TEMPORARY) DTC HELP

    T74-13(P0354)
    NO.4 CYLINDER IGNITION COIL CIRCUIT MALFUNCTION

    Detailed description:
    NO.4 CYLINDER IGNITION COIL CIRCUIT MALFUNCTION

    Correspondence DTC
    HM DTC : 74-13
    SAE DTC : P0354

    4R_FI_T112_07_U1205

    PENDING (TEMPORARY) DTC HELP

    T112-7(U1205)
    LOST COMMUNICATION WITH MOTOR CONTROL MODULE

    Detailed description:
    LOST COMMUNICATION WITH MOTOR CONTROL MODULE

    Correspondence DTC
    HM DTC : 112-7
    SAE DTC : U1205

    4R_FI_T112_08_U1206

    PENDING (TEMPORARY) DTC HELP

    T112-8(U1206)
    EPP(IMA)-CAN MALFUNCTION (BATTERY CONDITION MONITOR MODULE - PCM/MOTOR CONTROL MODULE)

    Detailed description:
    EPP(IMA)-CAN Malfunction (Battery Condition Monitor Module - PCM or Motor Control Module)

    Correspondence DTC
    HM DTC : 112-8
    SAE DTC : U1206

    4R_FI_T112_09_U1207

    PENDING (TEMPORARY) DTC HELP

    T112-9(U1207)
    EPP(IMA)-CAN MALFUNCTION (PCM-A/C COMPRESSOR DRIVER)

    Detailed description:
    EPP(IMA)-CAN Malfunction (PCM-A/C Compressor Driver)

    Correspondence DTC
    HM DTC : 112-9
    SAE DTC : U1207

    4R_FI_T126_12_U0131

    PENDING (TEMPORARY) DTC HELP

    T126-12(U0131)
    F-CAN MALFUNCTION (PCM - EPS CONTROL UNIT)

    Detailed description:
    F-CAN MALFUNCTION (PCM - EPS CONTROL UNIT)

    Correspondence DTC
    HM DTC : 126-12
    SAE DTC : U0131

    4R_FI_T126_13_U0028

    PENDING (TEMPORARY) DTC HELP

    T126-13(U0028)
    LOST COMMUNICATION A

    Detailed description:
    LOST COMMUNICATION A

    Correspondence DTC
    HM DTC : 126-13
    SAE DTC : U0028

    4R_FI_T126_15_U0110

    PENDING (TEMPORARY) DTC HELP

    T126-15(U0110)
    LOST COMMUNICATION WITH IMA MOTOR CONTROL MODULE

    Detailed description:
    LOST COMMUNICATION WITH IMA MOTOR CONTROL MODULE

    Correspondence DTC
    HM DTC : 126-15
    SAE DTC : U0110

    4R_FI_T126_16_U0111

    PENDING (TEMPORARY) DTC HELP

    T126-16(U0111)
    LOST COMMUNICATION WITH IMA BATTERY CONTROL MODULE

    Detailed description:
    LOST COMMUNICATION WITH IMA BATTERY CONTROL MODULE

    Correspondence DTC
    HM DTC : 126-16
    SAE DTC : U0111

    4R_FI_T132_03_P16D5

    PENDING (TEMPORARY) DTC HELP

    T132-3(P16D5)
    TCM INTERNAL CIRCUIT MALFUNCTION(F-CAN CIRCUIT)

    Detailed description:
    TCM INTERNAL CIRCUIT MALFUNCTION(F-CAN CIRCUIT)

    Correspondence DTC
    HM DTC : 132-3
    SAE DTC : P16D5

    4R_FI_T132_04_P16D6

    PENDING (TEMPORARY) DTC HELP

    T132-4(P16D6)
    PCM Internal EPP-CAN Circuit Malfunction (PCM-TCM)

    Detailed description:
    PCM Internal EPP-CAN Circuit Malfunction (PCM-TCM)

    Correspondence DTC
    HM DTC : 132-4
    SAE DTC : P16D6

    4R_FI_T168_01_P250A

    PENDING (TEMPORARY) DTC HELP

    T168-1(P250A)
    ENGINE OIL LEVEL SENSOR CIRCUIT MALFUNCTION

    Detailed description:
    ENGINE OIL LEVEL SENSOR CIRCUIT MALFUNCTION

    Correspondence DTC
    HM DTC : 168-1
    SAE DTC : P250A

    4R_FI_T168_02_P250E

    PENDING (TEMPORARY) DTC HELP

    T168-2(P250E)
    ENGINE OIL LEVEL SENSOR INTERMITTENT

    Detailed description:
    ENGINE OIL LEVEL SENSOR INTERMITTENT

    Correspondence DTC
    HM DTC : 168-2
    SAE DTC : P250E

    4R_FI_T168_03_P250B

    PENDING (TEMPORARY) DTC HELP

    T168-3(P250B)
    ENGINE OIL LEVEL SENSOR RANGE/PERFORMANCE

    Detailed description:
    ENGINE OIL LEVEL SENSOR RANGE/PERFORMANCE

    Correspondence DTC
    HM DTC : 168-3
    SAE DTC : P250B

    4R_FI_T198_04_P0616

    PENDING (TEMPORARY) DTC HELP

    T198-4(P0616)
    STARTER RELAY (2) MALFUNCTION / CIRCUIT LOW VOLTAGE

    Detailed description:
    STARTER RELAY (2) MALFUNCTION / CIRCUIT LOW VOLTAGE

    Correspondence DTC
    HM DTC : 198-4
    SAE DTC : P0616

    4R_FI_T198_05_P0617

    PENDING (TEMPORARY) DTC HELP

    T198-5(P0617)
    STARTER RELAY (1) MALFUNCTION / CIRCUIT HIGH VOLTAGE

    Detailed description:
    STARTER RELAY (1) MALFUNCTION / CIRCUIT HIGH VOLTAGE

    Correspondence DTC
    HM DTC : 198-5
    SAE DTC : P0617

    4R_FI_T198_06_P0615

    PENDING (TEMPORARY) DTC HELP

    T198-6(P0615)
    STARTER CUT RELAY DIAGNOSIS CIRCUIT MALFUNCTION

    Detailed description:
    STARTER CUT RELAY DIAGNOSIS CIRCUIT MALFUNCTION

    Correspondence DTC
    HM DTC : 198-6
    SAE DTC : P0615

    4R_FI_126_17_U0129

    DTC HELP

    126-17(U0129)
    F-CAN MALFUNCTION (POWER TRAIN CONTROL MODULE (PCM) - ELECTRIC BRAKE SERVO UNIT)

    POSSIBLE FAILURES

    4R_FI_T126_17_U0129

    PENDING (TEMPORARY) DTC HELP

    T126-17(U0129)
    F-CAN MALFUNCTION (POWER TRAIN CONTROL MODULE (PCM) - ELECTRIC BRAKE SERVO UNIT)

    Detailed description:
    F-CAN MALFUNCTION (POWER TRAIN CONTROL MODULE (PCM) - ELECTRIC BRAKE SERVO UNIT)

    Correspondence DTC
    HM DTC : 126-17
    SAE DTC : U0129

    4R_FI_T96_05_P0181

    PENDING (TEMPORARY) DTC HELP

    T96-5(P0181)
    FUEL TEMPERATURE SENSOR CIRCUIT RANGE/PERFORMANCE PROBLEM

    Detailed description:
    FUEL TEMPERATURE SENSOR CIRCUIT RANGE/PERFORMANCE PROBLEM

    Correspondence DTC
    HM DTC : 96-5
    SAE DTC : P0181

    4R_FI_96_05_P0181

    DTC HELP

    96-5(P0181)
    FUEL TEMPERATURE SENSOR CIRCUIT RANGE/PERFORMANCE PROBLEM

    POSSIBLE FAILURES

    4R_FI_26_02_P2263

    DTC HELP

    26-2(P2263)
    TURBOCHARGER BOOST SYSTEM PERFORMANCE PROBLEM

    POSSIBLE FAILURES

    4R_FI_T26_02_P2263

    PENDING (TEMPORARY) DTC HELP

    T26-2(P2263)
    TURBOCHARGER BOOST SYSTEM PERFORMANCE PROBLEM

    Detailed description:
    26-2(P2263)

    Correspondence DTC
    HM DTC : 26-2
    SAE DTC : P2263

    4R_FI_26_03_P0234

    DTC HELP

    26-3(P0234)
    TURBOCHARGER OVER BOOST PROBLEM

    POSSIBLE FAILURES

    4R_FI_T26_03_P0234

    PENDING (TEMPORARY) DTC HELP

    T26-3(P0234)
    TURBOCHARGER OVER BOOST PROBLEM

    Detailed description:
    26-3(P0234)

    Correspondence DTC
    HM DTC : 26-3
    SAE DTC : P0234

    4R_FI_26_04_P0299

    DTC HELP

    26-4(P0299)
    TURBOCHARGER UNDER BOOST PROBLEM

    POSSIBLE FAILURES

    4R_FI_T26_04_P0299

    PENDING (TEMPORARY) DTC HELP

    T26-4(P0299)
    TURBOCHARGER UNDER BOOST PROBLEM

    Detailed description:
    26-4(P0299)

    Correspondence DTC
    HM DTC : 26-4
    SAE DTC : P0299

    4R_FI_90_11_P145A

    DTC HELP

    90-11(P145A)
    EVAP SYSTEM INCORRECT PURGE FLOW DETECTED

    POSSIBLE FAILURES

    4R_FI_T90_11_P145A

    PENDING (TEMPORARY) DTC HELP

    T90-11(P145A)
    EVAP SYSTEM INCORRECT PURGE FLOW DETECTED

    Detailed description:
    90-11(P145A)

    Correspondence DTC
    HM DTC : 90-11
    SAE DTC : P145A

    4R_FI_90_12_P145B

    DTC HELP

    90-12(P145B)
    EVAP SYSTEM PURGE LINE NON-RETURN VALVE A STUCK

    POSSIBLE FAILURES

    4R_FI_T90_12_P145B

    PENDING (TEMPORARY) DTC HELP

    T90-12(P145B)
    EVAP SYSTEM PURGE LINE NON-RETURN VALVE A STUCK

    Detailed description:
    90-12(P145B)

    Correspondence DTC
    HM DTC : 90-12
    SAE DTC : P145B

    4R_FI_90_13_P145C

    DTC HELP

    90-13(P145C)
    EVAP SYSTEM PURGE FLOW MALFUNCTION (VACUUM PURGE)

    POSSIBLE FAILURES

    4R_FI_T90_13_P145C

    PENDING (TEMPORARY) DTC HELP

    T90-13(P145C)
    EVAP SYSTEM PURGE FLOW MALFUNCTION (VACUUM PURGE)

    Detailed description:
    90-13(P145C)

    Correspondence DTC
    HM DTC : 90-13
    SAE DTC : P145C

    4R_FI_90_14_P145D

    DTC HELP

    90-14(P145D)
    EVAP SYSTEM PURGE FLOW MALFUNCTION (JET PURGE)

    POSSIBLE FAILURES

    4R_FI_T90_14_P145D

    PENDING (TEMPORARY) DTC HELP

    T90-14(P145D)
    EVAP SYSTEM PURGE FLOW MALFUNCTION (JET PURGE)

    Detailed description:
    90-14(P145D)

    Correspondence DTC
    HM DTC : 90-14
    SAE DTC : P145D

    4R_FI_125_05_P2199

    DTC HELP

    125-5(P2199)
    IAT SENSOR 1-2 INCORRECT CORRELATION

    POSSIBLE FAILURES

    4R_FI_T125_05_P2199

    PENDING (TEMPORARY) DTC HELP

    T125-5(P2199)
    IAT SENSOR 1-2 INCORRECT CORRELATION

    Detailed description:
    IAT SENSOR 1-2 INCORRECT CORRELATION

    Correspondence DTC
    HM DTC : 125-5
    SAE DTC : P2199

    4R_FI_171_05_P0236

    DTC HELP

    171-5(P0236)
    TURBOCHARGER BOOST SENSOR CIRCUIT RANGE/PERFORMANCE PROBLEM

    POSSIBLE FAILURES

    4R_FI_T171_05_P0236

    PENDING (TEMPORARY) DTC HELP

    T171-5(P0236)
    TURBOCHARGER BOOST SENSOR CIRCUIT RANGE/PERFORMANCE PROBLEM

    Detailed description:
    171-5(P0236)

    Correspondence DTC
    HM DTC : 171-5
    SAE DTC : P0236

    4R_FI_171_06_P1233

    DTC HELP

    171-6(P1233)
    TURBOCHARGER BOOST SENSOR/BARO SENSOR INCORRECT CORRELATION

    POSSIBLE FAILURES

    4R_FI_T171_06_P1233

    PENDING (TEMPORARY) DTC HELP

    T171-6(P1233)
    TURBOCHARGER BOOST SENSOR/BARO SENSOR INCORRECT CORRELATION

    Detailed description:
    171-6(P1233)

    Correspondence DTC
    HM DTC : 171-6
    SAE DTC : P1233

    4R_FI_171_07_P1234

    DTC HELP

    171-7(P1234)
    TURBOCHARGER BOOST SENSOR/MAP SENSOR INCORRECT CORRELATION

    POSSIBLE FAILURES

    4R_FI_T171_07_P1234

    PENDING (TEMPORARY) DTC HELP

    T171-7(P1234)
    TURBOCHARGER BOOST SENSOR/MAP SENSOR INCORRECT CORRELATION

    Detailed description:
    171-7(P1234)

    Correspondence DTC
    HM DTC : 171-7
    SAE DTC : P1234

    4R_FI_194_03_P2261

    DTC HELP

    194-3(P2261)
    TURBOCHARGER BYPASS CONTROL VALVE STUCK CLOSED

    POSSIBLE FAILURES

    4R_FI_T194_03_P2261

    PENDING (TEMPORARY) DTC HELP

    T194-3(P2261)
    TURBOCHARGER BYPASS CONTROL VALVE STUCK CLOSED

    Detailed description:
    194-3(P2261)

    Correspondence DTC
    HM DTC : 194-3
    SAE DTC : P2261

    4R_FI_171_01_P0237

    DTC HELP

    171-1(P0237)
    TURBOCHARGER BOOST SENSOR CIRCUIT LOW VOLTAGE

    POSSIBLE FAILURES

    4R_FI_T171_01_P0237

    PENDING (TEMPORARY) DTC HELP

    T171-1(P0237)
    TURBOCHARGER BOOST SENSOR CIRCUIT LOW VOLTAGE

    Detailed description:
    171-1(P0237)

    Correspondence DTC
    HM DTC : 171-1
    SAE DTC : P0237

    4R_FI_171_02_P0238

    DTC HELP

    171-2(P0238)
    TURBOCHARGER BOOST SENSOR CIRCUIT HIGH VOLTAGE

    POSSIBLE FAILURES

    4R_FI_T171_02_P0238

    PENDING (TEMPORARY) DTC HELP

    T171-2(P0238)
    TURBOCHARGER BOOST SENSOR CIRCUIT HIGH VOLTAGE

    Detailed description:
    171-2(P0238)

    Correspondence DTC
    HM DTC : 171-2
    SAE DTC : P0238

    4R_FI_172_05_P0045

    DTC HELP

    172-5(P0045)
    TURBOCHARGER BOOST CONTROL SOLENOID VALVE CIRCUIT MALFUNCTION

    POSSIBLE FAILURES

    4R_FI_T172_05_P0045

    PENDING (TEMPORARY) DTC HELP

    T172-5(P0045)
    TURBOCHARGER BOOST CONTROL SOLENOID VALVE CIRCUIT MALFUNCTION

    Detailed description:
    172-5(P0045)

    Correspondence DTC
    HM DTC : 172-5
    SAE DTC : P0045

    4R_FI_194_04_P0034

    DTC HELP

    194-4(P0034)
    TURBOCHARGER BYPASS CONTROL SOLENOID VALVE CIRCUIT LOW VOLTAGE

    POSSIBLE FAILURES

    4R_FI_T194_04_P0034

    PENDING (TEMPORARY) DTC HELP

    T194-4(P0034)
    TURBOCHARGER BYPASS CONTROL SOLENOID VALVE CIRCUIT LOW VOLTAGE

    Detailed description:
    194-4(P0034)

    Correspondence DTC
    HM DTC : 194-4
    SAE DTC : P0034

    4R_FI_194_05_P0035

    DTC HELP

    194-5(P0035)
    TURBOCHARGER BYPASS CONTROL SOLENOID VALVE CIRCUIT HIGH VOLTAGE

    POSSIBLE FAILURES

    4R_FI_T194_05_P0035

    PENDING (TEMPORARY) DTC HELP

    T194-5(P0035)
    TURBOCHARGER BYPASS CONTROL SOLENOID VALVE CIRCUIT HIGH VOLTAGE

    Detailed description:
    194-5(P0035)

    Correspondence DTC
    HM DTC : 194-5
    SAE DTC : P0035

    4R_FI_90_15_P0497

    DTC HELP

    90-15(P0497)
    EVAP PCS(CPV) LOW PURGE FLOW

    POSSIBLE FAILURES

    4R_FI_90_16_P0457

    DTC HELP

    90-16(P0457)
    EVAP SYSTEM LEAK DETECTED/FUEL FILL CAP LOOSE OR MISSING

    POSSIBLE FAILURES

    4R_FI_T90_16_P0457

    PENDING (TEMPORARY) DTC HELP

    T90-16(P0457)
    EVAP SYSTEM LEAK DETECTED/FUEL FILL CAP LOOSE OR MISSING

    Detailed description:
    EVAP SYSTEM LEAK DETECTED/FUEL FILL CAP LOOSE OR MISSING

    Correspondence DTC
    HM DTC : 90-16
    SAE DTC : P0457

    4R_FI_90_17_P0455

    DTC HELP

    90-17(P0455)
    EVAP SYSTEM LARGE LEAK DETECTED

    POSSIBLE FAILURES

    4R_FI_T90_17_P0455

    PENDING (TEMPORARY) DTC HELP

    T90-17(P0455)
    EVAP SYSTEM LARGE LEAK DETECTED

    Detailed description:
    EVAP SYSTEM LARGE LEAK DETECTED

    Correspondence DTC
    HM DTC : 90-17
    SAE DTC : P0455

    4R_FI_90_18_P0456

    DTC HELP

    90-18(P0456)
    EVAP SYSTEM VERY SMALL LEAK DETECTED

    POSSIBLE FAILURES

    4R_FI_T90_18_P0456

    PENDING (TEMPORARY) DTC HELP

    T90-18(P0456)
    EVAP SYSTEM VERY SMALL LEAK DETECTED

    Detailed description:
    EVAP SYSTEM VERY SMALL LEAK DETECTED

    Correspondence DTC
    HM DTC : 90-18
    SAE DTC : P0456

    4R_FI_92_08_P0496

    DTC HELP

    92-08(P0496)
    EVAP SYSTEM HIGH PURGE FLOW DETECTED

    POSSIBLE FAILURES

    4R_FI_T92_08_P0496

    PENDING (TEMPORARY) DTC HELP

    T92-08(P0496)
    EVAP SYSTEM HIGH PURGE FLOW DETECTED

    Detailed description:
    EVAP SYSTEM HIGH PURGE FLOW DETECTED

    Correspondence DTC
    HM DTC : 92-08
    SAE DTC : P0496

    4R_FI_131_06_P062F

    DTC HELP

    131-6(P062F)
    PCM INTERNAL CONTROL MODULE KEEP ALIVE MEMORY ERROR

    POSSIBLE FAILURE

    4R_FI_120_01_P102A

    DTC HELP

    120-1(P102A)
    SUB FUEL SOL.V. CIRCUIT MALFUNCTION

    POSSIBLE FAILURE

    4R_FI_T131_06_P062F

    PENDING (TEMPORARY) DTC HELP

    T131-6(P062F)
    PCM INTERNAL CONTROL MODULE KEEP ALIVE MEMORY ERROR

    Detailed description:
    PCM INTERNAL CONTROL MODULE KEEP ALIVE MEMORY ERROR

    Correspondence DTC
    HM DTC : 131-6
    SAE DTC : P062F

    4R_FI_T120_01_P102A

    PENDING (TEMPORARY) DTC HELP

    T120-1(P102A)
    SUB FUEL SOLENOID CONTROL CIRCUIT

    Detailed description:
    SUB FUEL SOLENOID CONTROL CIRCUIT

    Correspondence DTC
    HM DTC : 120-1
    SAE DTC : P102A

    4R_FI_T67_01_P0430

    PENDING (TEMPORARY) DTC HELP

    67-1(P0430)
    CATALYST B2 DETERIORATION

    Detailed description:
    CATALYST B2 DETERIORATION

    Correspondence DTC
    HM DTC : 67-1
    SAE DTC : P0430

    4R_FI_120_02_P102B

    DTC HELP

    120-2(P102B)
    SUB FUEL SOL.V. CIRCUIT MALFUNCTION

    POSSIBLE FAILURE

    4R_FI_T120_02_P102B

    PENDING (TEMPORARY) DTC HELP

    T120-2(P102B)
    SUB FUEL SOLENOID CONTROL CIRCUIT

    Detailed description:
    SUB FUEL SOLENOID CONTROL CIRCUIT

    Correspondence DTC
    HM DTC : 120-2
    SAE DTC : P102B

    4R_FI_114_xx_P3497

    DTC HELP

    P3497
    VALVE PAUSE SYSTEM (VPS) STUCK OFF (BANK 2)

    POSSIBLE FAILURES

    4R_FI_T114_xx_P3497

    PENDING (TEMPORARY) DTC HELP

    P3497
    VALVE PAUSE SYSTEM (VPS) STUCK OFF (BANK 2)

    Detailed description:
    VALVE PAUSE SYSTEM (VPS) STUCK OFF (BANK 2)

    Correspondence DTC
    SAE DTC : P3497

    4R_FI_30_07_P15B7

    DTC HELP

    30-7(P15B7)
    STARTER CONTROL SYSTEM LOW INPUT

    POSSIBLE FAILURES

    4R_FI_T30_07_P15B7

    PENDING (TEMPORARY) DTC HELP

    30-7(P15B7)
    STARTER CONTROL SYSTEM LOW INPUT

    Detailed description:
    STARTER CONTROL SYSTEM LOW INPUT

    Correspondence DTC
    HM DTC : 30-7
    SAE DTC : P15B7

    4R_FI_30_08_P15B8

    DTC HELP

    30-8(P15B8)
    STARTER CONTROL SYSTEM HIGH INPUT

    POSSIBLE FAILURES

    4R_FI_T30_08_P15B8

    PENDING (TEMPORARY) DTC HELP

    30-8(P15B8)
    STARTER CONTROL SYSTEM HIGH INPUT

    Detailed description:
    STARTER CONTROL SYSTEM HIGH INPUT

    Correspondence DTC
    HM DTC : 30-8
    SAE DTC : P15B8

    4R_FI_126_19_U0103

    DTC HELP

    126-19(U0103)
    F-CAN MALFUNCTION (PCM- SBW Shifter)

    POSSIBLE FAILURES

    4R_FI_T126_19_U0103

    PENDING (TEMPORARY) DTC HELP

    126-19(U0103)
    F-CAN MALFUNCTION (PCM- SBW Shifter)

    Detailed description:
    F-CAN MALFUNCTION (PCM- SBW Shifter)

    Correspondence DTC
    HM DTC : 126-19
    SAE DTC : U0103

    4R_FI_130_xx_P2658

    DTC HELP

    P2658
    ROCKER ARM OIL CONTROL SOLENOID (C) CIRCUIT LOW VOLTAGE

    POSSIBLE FAILURES

    4R_FI_T130_xx_P2658

    PENDING (TEMPORARY) DTC HELP

    P2658
    ROCKER ARM OIL CONTROL SOLENOID (C) CIRCUIT LOW VOLTAGE

    Detailed description:
    ROCKER ARM OIL CONTROL SOLENOID (C) CIRCUIT LOW VOLTAGE

    Correspondence DTC
    SAE DTC : P2658

    4R_FI_130_xx_P2659

    DTC HELP

    P2659
    ROCKER ARM OIL CONTROL SOLENOID (C) CIRCUIT HIGH VOLTAGE

    POSSIBLE FAILURES

    4R_FI_T130_xx_P2659

    PENDING (TEMPORARY) DTC HELP

    P2659
    ROCKER ARM OIL CONTROL SOLENOID (C) CIRCUIT HIGH VOLTAGE

    Detailed description:
    ROCKER ARM OIL CONTROL SOLENOID (C) CIRCUIT HIGH VOLTAGE

    Correspondence DTC
    SAE DTC : P2659

    4R_FI_CAN_P0010

    DTC HELP

    P0010(56)
    VTC MALFUNCTION / VTC OIL CONTROL SOLENOID VALVE MALFUNCTION

    POSSIBLE FAILURES

    4R_FI_CANT_P0010

    PENDING (TEMPORARY) DTC HELP

    VTC MALFUNCTION / VTC OIL CONTROL SOLENOID VALVE MALFUNCTION

    Detailed description:
    VTC malfunction / VTC Oil Control Solenoid Valve Malfunction

    Correspondence DTC
    SAE DTC(MIL indication) : P0010(56)

    4R_FI_CAN_P0011

    DTC HELP

    P0011(56)
    Varialbe Valve Timing Control (VTC) System Malfunction

    POSSIBLE FAILURES

    4R_FI_CANT_P0011

    PENDING (TEMPORARY) DTC HELP

    VTC SYSTEM MALFUNCTION

    Detailed description:
    Varialbe Valve Timing Control (VTC) System Malfunction

    Correspondence DTC
    SAE DTC(MIL indication) : P0011(56)

    4R_FI_CAN_P0101

    DTC HELP

    P0101(50)
    MASS AIR FLOW (MAF) SENSOR CIRCUIT RANGE/PERFORMANCE PROBLEM

    POSSIBLE FAILURE

    4R_FI_CANT_P0101

    PENDING (TEMPORARY) DTC HELP

    MAF SENSOR CIRCUIT RANGE/PERFORMANCE PROBLEM

    Detailed description:
    Mass Air Flow (MAF) Sensor Circuit Range/Performance Problem

    Correspondence DTC
    SAE DTC(MIL indication) : P0101(50)

    4R_FI_CAN_P0107

    DTC HELP

    P0107(3)
    MANIFOLD ABSOLUTE PRESSURE (MAP) SENSOR CIRCUIT LOW VOLTAGE

    POSSIBLE FAILURES

    4R_FI_CANT_P0107

    PENDING (TEMPORARY) DTC HELP

    MAP SENSOR CIRCUIT LOW VOLTAGE

    Detailed description:
    Manifold Absolute Pressure (MAP) Sensor Circuit Low Voltage

    Correspondence DTC
    SAE DTC(MIL indication) : P0107(3)

    4R_FI_CANT_P0112

    PENDING (TEMPORARY) DTC HELP

    IAT SENSOR CIRCUIT LOW VOLTAGE

    Detailed description:
    Intake Air Temperature (IAT) Sensor Circuit Low Voltage

    Correspondence DTC
    SAE DTC(MIL indication) : P0112(10)

    4R_FI_CAN_P0112

    DTC HELP

    P0112(10)
    Intake Air Temperature (IAT) Sensor Circuit Low Voltage

    POSSIBLE FAILURES

    4R_FI_CANT_P0113

    PENDING (TEMPORARY) DTC HELP

    IAT SENSOR CIRCUIT HIGH VOLTAGE

    Detailed description:
    Intake Air Temperature (IAT) Sensor Circuit High Voltage

    Correspondence DTC
    SAE DTC(MIL indication) : P0113(125)

    4R_FI_CAN_P0113

    DTC HELP

    P0113(125)
    Intake Air Temperature (IAT) Sensor Circuit High Voltage

    POSSIBLE FAILURES

    4R_FI_CAN_P0116

    DTC HELP

    P0116(86)
    Engine Coolant Temperature (ECT) Sensor 1 Circuit Range/Performance Problem

    POSSIBLE FAILURE

    4R_FI_CANT_P0116

    PENDING (TEMPORARY) DTC HELP

    ECT SENSOR 1 CIRCUIT RANGE/PERFORMANCE PROBLEM

    Detailed description:
    Engine Coolant Temperature (ECT) Sensor 1 Circuit Range/Performance Problem

    Correspondence DTC
    SAE DTC(MIL indication) : P0116(86)

    4R_FI_CAN_P0125

    DTC HELP

    P0125(86)
    ENGINE COOLANT TEMPERATURE (ECT) SENSOR 1 MALFUNCTION/SLOW RESPONSE

    POSSIBLE FAILURES

    4R_FI_CANT_P0125

    PENDING (TEMPORARY) DTC HELP

    ECT SENSOR 1 MALFUNCTION/SLOW RESPONSE

    Detailed description:
    Engine Coolant Temperature (ECT) Sensor 1 Malfunction/Slow Response

    Correspondence DTC
    SAE DTC(MIL indication) : P0125(86)

    4R_FI_CAN_P0128

    DTC HELP

    P0128(87)
    Cooling System Malfunction

    POSSIBLE FAILURES

    4R_FI_CANT_P0128

    PENDING (TEMPORARY) DTC HELP

    COOLING SYSTEM MALFUNCTION

    Detailed description:
    Cooling System Malfunction

    Correspondence DTC
    SAE DTC(MIL indication) : P0128(87)

    4R_FI_CANT_P0134

    PENDING (TEMPORARY) DTC HELP

    AIR FUEL RATIO (A/F) SENSOR (SENSOR 1) HEATER SYSTEM MALFUNCTION

    Primary HO2S(Sensor1)Heater System Malfunction

    Detailed description:

    P0134(41)
    Air Fuel Ratio (A/F) Sensor (Sensor 1) Heater System Malfunction

    P0134(151)
    Air Fuel Ratio (A/F) Sensor (Sensor 1) Heater System Malfunction

    Correspondence DTC
    SAE DTC(MIL indication) : P0134(41)

    4R_FI_CAN_P0134

    DTC HELP

    P0134(41)
    Air Fuel Ratio (A/F) Sensor (Sensor 1) Heater System Malfunction

    Primary HO2S(Sensor1)Heater System Malfunction

    P0134(151)
    Air Fuel Ratio (A/F) Sensor (Sensor 1) Heater System Malfunction

    Primary HO2S(Sensor1)Heater System Malfunction

    POSSIBLE FAILURES

    4R_FI_CANT_P0135

    PENDING (TEMPORARY) DTC HELP

    AIR FUEL RATIO (A/F) SENSOR (SENSOR 1) HEATER CIRCUIT MALFUNCTION

    Primary HO2S(Sensor1)Heater Circuit Malfunction

    Detailed description:

    P0135(41)
    Air Fuel Ratio (A/F) Sensor (Sensor 1) Heater Circuit Malfunction

    Primary HO2S(Sensor1)Heater Circuit Malfunction

    P0135(151)
    Air Fuel Ratio (A/F) Sensor (Sensor 1) Heater Circuit Malfunction

    Primary HO2S(Sensor1)Heater Circuit Malfunction

    Correspondence DTC
    SAE DTC(MIL indication) : P0135(41)

    4R_FI_CAN_P0135

    DTC HELP

    P0135(41)
    Air Fuel Ratio (A/F) Sensor (Sensor 1) Heater Circuit Malfunction

    Primary HO2S(Sensor1)Heater Circuit Malfunction

    P0135(151)
    Air Fuel Ratio (A/F) Sensor (Sensor 1) Heater Circuit Malfunction

    Primary HO2S(Sensor1)Heater Circuit Malfunction

    POSSIBLE FAILURES

    4R_FI_CANT_P0137

    PENDING (TEMPORARY) DTC HELP

    HO2S (B1) S2 CIRCUIT LOW VOLTAGE

    Detailed description:

    P0137(63)
    Secondary Heated Oxygen Sensor (Secondary HO2S (Sensor 2)) Circuit Low Voltage

    P0137(161)
    Rear Secondary Heated Oxygen Sensor (Secondary HO2S (Bank 1,Sensor 2)) Circuit Low Voltage

    Correspondence DTC
    SAE DTC(MIL indication) : P0137(63)

    4R_FI_CAN_P0137

    DTC HELP

    P0137(63)
    Secondary Heated Oxygen Sensor (Secondary HO2S (Sensor 2)) Circuit Low Voltage

    P0137(161)
    Rear Secondary Heated Oxygen Sensor (Secondary HO2S (Bank 1,Sensor 2)) Circuit Low Voltage

    POSSIBLE FAILURES

    4R_FI_CAN_P0138

    DTC HELP

    P0138(63)
    Secondary Heated Oxygen Sensor (Secondary HO2S (Sensor 2)) Circuit High Voltage

    P0138(161)
    Rear Secondary Heated Oxygen Sensor (Secondary HO2S (Bank 1,Sensor 2)) Circuit High Voltage

    POSSIBLE FAILURES

    4R_FI_CANT_P0138

    PENDING (TEMPORARY) DTC HELP

    HO2S (B1) S2 CIRCUIT HIGH VOLTAGE

    Detailed description:

    P0138(63)
    Secondary Heated Oxygen Sensor (Secondary HO2S (Sensor 2)) Circuit High Voltage

    P0138(161)
    Rear Secondary Heated Oxygen Sensor (Secondary HO2S (Bank 1,Sensor 2)) Circuit High Voltage

    Correspondence DTC
    SAE DTC(MIL indication) : P0138(63)

    4R_FI_CANT_P0139

    PENDING (TEMPORARY) DTC HELP

    HO2S (B1) S2 SLOW RESPONSE

    Detailed description:

    P0139(63)
    Secondary Heated Oxygen Sensor (Secondary HO2S (Sensor 2)) Slow Response

    P0139(161)
    Rear Secondary Heated Oxygen Sensor (Secondary HO2S (Bank 1,Sensor 2)) Slow Response

    Correspondence DTC
    SAE DTC(MIL indication) : P0139(63)

    4R_FI_CAN_P0139

    DTC HELP

    P0139(63)
    Secondary Heated Oxygen Sensor (Secondary HO2S (Sensor 2)) Slow Response

    P0139(161)
    Rear Secondary Heated Oxygen Sensor (Secondary HO2S (Bank 1,Sensor 2)) Slow Response

    POSSIBLE FAILURE

    4R_FI_CANT_P0141

    PENDING (TEMPORARY) DTC HELP

     HO2S (B1) S2 HEATER CIRCUIT MALFUNCTION

    Detailed description:

    P0141(65)
    Secondary Heated Oxygen Sensor (Secondary HO2S (Sensor 2)) Heater Circuit Malfunction

    P0141(163)
    Rear Secondary Heated Oxygen Sensor (Secondary HO2S (Bank 1,Sensor 2)) Heater Circuit Malfunction

    Correspondence DTC
    SAE DTC(MIL indication) : P0141(65)

    4R_FI_CAN_P0141

    DTC HELP

    P0141(65)
    Secondary Heated Oxygen Sensor (Secondary HO2S (Sensor 2)) Heater Circuit Malfunction

    P0141(163)
    Rear Secondary Heated Oxygen Sensor (Secondary HO2S (Bank 1,Sensor 2)) Heater Circuit Malfunction

    POSSIBLE FAILURES

    4R_FI_CAN_P0153

    DTC HELP

    P0153(158)
    Front Air Fuel Ratio (A/F) Sensor (Bank 2, Sensor 1) Malfunction/Slow Response

    POSSIBLE FAILURE

    4R_FI_CANT_P0153

    PENDING (TEMPORARY) DTC HELP

    A/F SENSOR B2 S1 MALFUNCTION/SLOW RESPONSE

    Detailed description:
    Front Air Fuel Ratio (A/F) Sensor (Bank 2, Sensor 1) Malfunction/Slow Response

    Correspondence DTC
    SAE DTC(MIL indication) : P0153(158)

    4R_FI_CANT_P0154

    PENDING (TEMPORARY) DTC HELP

    A/F SENSOR B2 S1 HEATER SYSTEM MALFUNCTION

    Detailed description:
    Front Air Fuel Ratio (A/F) Sensor (Bank 2, Sensor 1) Heater System Malfunction

    Correspondence DTC
    SAE DTC(MIL indication) : P0154(152)

    4R_FI_CAN_P0154

    DTC HELP

    P0154(152)
    Front Air Fuel Ratio (A/F) Sensor (Bank 2, Sensor 1) Heater System Malfunction

    POSSIBLE FAILURES

    4R_FI_CAN_P0325

    DTC HELP

    P0325(23)
    Knock Sensor Circuit Malfunction

    POSSIBLE FAILURES

    4R_FI_CANT_P0325

    PENDING (TEMPORARY) DTC HELP

    KNOCK SENSOR CIRCUIT MALFUNCTION

    Detailed description:
    Knock Sensor Circuit Malfunction

    Correspondence DTC
    SAE DTC(MIL indication) : P0325(23)

    4R_FI_CAN_P0335

    DTC HELP

    P0335(04)
    Crankshaft Position (CKP) Sensor No Signal

    POSSIBLE FAILURES

    4R_FI_CANT_P0335

    PENDING (TEMPORARY) DTC HELP

    CKP SENSOR NO SIGNAL

    Detailed description:
    Crankshaft Position (CKP) Sensor No Signal

    Correspondence DTC
    SAE DTC(MIL indication) : P0335(04)

    4R_FI_CAN_P0339

    DTC HELP

    P0339(04)
    Crankshaft Position (CKP) Sensor Circuit Intermittent Interruption

    POSSIBLE FAILURES

    4R_FI_CANT_P0339

    PENDING (TEMPORARY) DTC HELP

    CKP SENSOR CIRCUIT INTERMITTENT INTERRRUPTION

    Detailed description:
    Crankshaft Position (CKP) Sensor Circuit Intermittent Interruption

    Correspondence DTC
    SAE DTC(MIL indication) : P0339(04)

    4R_FI_CAN_P0341

    DTC HELP

    P0341(57)
    Camshaft Position (CMP) Sensor A and Crankshaft Position (CKP) Sensor Incorrect Phase Detected

    POSSIBLE FAILURES

    4R_FI_CANT_P0341

    PENDING (TEMPORARY) DTC HELP

    CMP SENSOR A  AND CKP SENSOR INCORRECT PHASE DETECTED

    Detailed description:
    Camshaft Position (CMP) Sensor A and Crankshaft Position (CKP) Sensor Incorrect Phase Detected

    Correspondence DTC
    SAE DTC(MIL indication) : P0341(57)

    4R_FI_CANT_P0344

    PENDING (TEMPORARY) DTC HELP

    CMP SENSOR A CIRCUIT INTERMITTENT INTERRUPTION

    Detailed description:
    Camshaft Position (CMP) Sensor A Circuit Intermittent Interruption

    Correspondence DTC
    SAE DTC(MIL indication) : P0344(57)

    4R_FI_CAN_P0344

    DTC HELP

    P0344(57)
    Camshaft Position (CMP) Sensor A Circuit Intermittent Interruption

    POSSIBLE FAILURES

    4R_FI_CANT_P0355

    PENDING (TEMPORARY) DTC HELP

    NO.5 CYLINDER IGNITION COIL CIRCUIT MALFUNCTION

    Detailed description:
    No.5 Cylinder Ignition Coil Circuit Malfunction

    Correspondence DTC
    SAE DTC(MIL indication) : P0355(75)

    4R_FI_CAN_P0355

    DTC HELP

    P0355(75)
    No.5 Cylinder Ignition Coil Circuit Malfunction

    POSSIBLE FAILURES

    4R_FI_CAN_P0356

    DTC HELP

    P0356(76)
    No.6 Cylinder Ignition Coil Circuit Malfunction

    POSSIBLE FAILURES

    4R_FI_CANT_P0356

    PENDING (TEMPORARY) DTC HELP

    NO.6 CYLINDER IGNITION COIL CIRCUIT MALFUNCTION

    Detailed description:
    No.6 Cylinder Ignition Coil Circuit Malfunction

    Correspondence DTC
    SAE DTC(MIL indication) : P0356(76)

    4R_FI_CAN_P0365

    DTC HELP

    P0365(8)
    Camshaft Position (CMP) Sensor (B) Circuit No Signal

    POSSIBLE FAILURES

    4R_FI_CANT_P0365

    PENDING (TEMPORARY) DTC HELP

    CMP Sensor(B) Circuit No Signal

    Detailed description:
    Camshaft Position (CMP) Sensor (B) Circuit No Signal

    Correspondence DTC
    SAE DTC(MIL indication) : P0365(8)

    4R_FI_CANT_P0369

    PENDING (TEMPORARY) DTC HELP

    CMP Sensor (B) Circuit Intermittent Interruption

    Detailed description:
    Camshaft Position (CMP) Sensor (B) Circuit Intermittent Interruption

    Correspondence DTC
    SAE DTC(MIL indication) : P0369(8)

    4R_FI_CAN_P0369

    DTC HELP

    P0369(8)
    Camshaft Position (CMP) Sensor (B) Circuit Intermittent Interruption

    POSSIBLE FAILURES

    4R_FI_CAN_P0400

    DTC HELP

    P0400(80)
    Exhaust Gas Recirculation (EGR) System Leak Detected

    POSSIBLE FAILURE

    4R_FI_CANT_P0400

    PENDING (TEMPORARY) DTC HELP

    EGR SYSTEM LEAK DETECTED

    Detailed description:
    Exhaust Gas Recirculation (EGR) System Leak Detected

    Correspondence DTC
    SAE DTC(MIL indication) : P0400(80)

    4R_FI_CANT_P0404

    PENDING (TEMPORARY) DTC HELP

    EGR VALVE CIRCUIT RANGE/PERFORMANCE PROBLEM

    Detailed description:
    Exhaust Gas Recirculation (EGR) Valve Circuit Range/Performance Problem

    Correspondence DTC
    SAE DTC(MIL indication) : P0404(12)

    4R_FI_CAN_P0404

    DTC HELP

    P0404(12)
    Exhaust Gas Recirculation (EGR) Valve Circuit Range/Performance Problem

    POSSIBLE FAILURES

    4R_FI_CANT_P0420

    PENDING (TEMPORARY) DTC HELP

    CATALYST SYSTEM EFFICIENCY BELOW THRESHOLD (B1)

    Detailed description:

    P0420(67)
    Catalyst System Efficiency Below Threshold

    P0420(165)
    Rear Bank Catalyst System Efficiency Below Threshold (Bank1)

    Correspondence DTC
    SAE DTC(MIL indication) : P0420(67)

    4R_FI_CAN_P0420

    DTC HELP

    P0420(67)
    Catalyst System Efficiency Below Threshold

    P0420(165)
    Rear Bank Catalyst System Efficiency Below Threshold (Bank1)

    POSSIBLE FAILURE

    4R_FI_CANT_P0430

    PENDING (TEMPORARY) DTC HELP

    CATALYST SYSTEM EFFICIENCY BELOW THRESHOLD (B2)

    Detailed description:
    Front Bank Catalyst System Efficiency Below Threshold (Bank 2)

    Correspondence DTC
    SAE DTC(MIL indication) : P0430(166)

    4R_FI_CAN_P0430

    DTC HELP

    P0430(166)
    Front Bank Catalyst System Efficiency Below Threshold (Bank 2)

    POSSIBLE FAILURE

    4R_FI_CAN_P0451

    DTC HELP

    P0451(91)
    Fuel Tank Pressure (FTP) Sensor Circuit Range/Performance Problem

    POSSIBLE FAILURE

    4R_FI_CANT_P0451

    PENDING (TEMPORARY) DTC HELP

    FTP SENSOR CIRCUIT RANGE/PERFORMANCE PROBLEM

    Detailed description:
    Fuel Tank Pressure (FTP) Sensor Circuit Range/Performance Problem

    Correspondence DTC
    SAE DTC(MIL indication) : P0451(91)

    4R_FI_CAN_P0455

    DTC HELP

    P0455(90)
    Evaporative Emission (EVAP) System (Very) Large Leak Detected

    POSSIBLE FAILURE

    4R_FI_CANT_P0455

    PENDING (TEMPORARY) DTC HELP

    EVAP SYSTEM (VERY) LARGE LEAK DETECTED

    Detailed description:

    P0455(90)
    Evaporative Emission (EVAP) System (Very) Large Leak Detected

    Correspondence DTC
    SAE DTC(MIL indication) : P0455(90)

    4R_FI_CAN_P0456

    DTC HELP

    90-6(P0456)
    EVAP System Very Small Leak Detected

    POSSIBLE FAILURE

    4R_FI_CANT_P0456

    PENDING (TEMPORARY) DTC HELP

    EVAP SYSTEM VERY SMALL LEAK

    Detailed description:
    EVAP System Very Small Leak Detected

    Correspondence DTC
    SAE DTC(MIL indication) : P0456(90)

    4R_FI_CAN_P0457

    DTC HELP

    P0457
    Evaporative Emission (EVAP) System Leak Detected/Fuel Fill Cap Loose or Missing

    POSSIBLE FAILURES

    4R_FI_CANT_P0457

    PENDING (TEMPORARY) DTC HELP

    EVAP SYSTEM LEAK DETECTED/FUEL CAP LOOSE OR MISSING

    Detailed description:
    Evaporative Emission (EVAP) System Leak Detected/Fuel Fill Cap Loose or Missing

    Correspondence DTC
    SAE DTC : P0457

    4R_FI_CAN_P0461

    DTC HELP

    P0461(121)
    Fuel Level Sensor (Fuel Gauge Sending Unit) Circuit Range/Performance Problem

    POSSIBLE FAILURE

    4R_FI_CANT_P0461

    PENDING (TEMPORARY) DTC HELP

    FUEL LEVEL SENSOR CIRCUIT RANGE/PERFORMANCE PROBLEM

    Detailed description:
    Fuel Level Sensor (Fuel Gauge Sending Unit) Circuit Range/Performance Problem

    Correspondence DTC
    SAE DTC(MIL indication) : P0461(121)

    4R_FI_CAN_P0496

    DTC HELP

    P0496(92)
    Evaporative Emission (EVAP) System High Purge Flow Detected

    POSSIBLE FAILURES

    4R_FI_CANT_P0496

    PENDING (TEMPORARY) DTC HELP

    EVAP SYSTEM HIGH PURGE FLOW DETECTED

    Detailed description:
    Evaporative Emission (EVAP) System High Purge Flow Detected

    Correspondence DTC
    SAE DTC(MIL indication) : P0496(92)

    4R_FI_CANT_P0506

    PENDING (TEMPORARY) DTC HELP

    IDLE CONTROL SYSTEM RPM LOWER THAN EXPECTED

    Detailed description:
    Idle Control System RPM Lower Than Expected

    Correspondence DTC
    SAE DTC(MIL indication) : P0506(14)

    4R_FI_CAN_P0506

    DTC HELP

    P0506(14)
    Idle Control System RPM Lower Than Expected

    POSSIBLE FAILURES

    4R_FI_CAN_P0507

    DTC HELP

    P0507(14)
    Idle Control System RPM Higher Than Expected

    POSSIBLE FAILURES

    4R_FI_CANT_P0507

    PENDING (TEMPORARY) DTC HELP

    IDLE CONTROL SYSTEM RPM HIGHER THAN EXPECTED

     

    Detailed description:
    Idle Control System RPM Higher Than Expected

    Correspondence DTC
    SAE DTC(MIL indication) : P0507(14)

    4R_FI_CANT_P050B

    PENDING (TEMPORARY) DTC HELP

    COLD START IGNITION TIMING CONTROL SYSTEM PERFORMANCE PROBLEM

    Detailed description:
    Cold Start Ignition Timing Control System Performance Problem

    Correspondence DTC
    SAE DTC(MIL indication) : P050B(167)

    4R_FI_CAN_P050B

    DTC HELP

    P050B(167)
    COLD START IGNITION TIMING CONTROL SYSTEM PERFORMANCE PROBLEM

    POSSIBLE FAILURES

    4R_FI_CANT_P0560

    PENDING (TEMPORARY) DTC HELP

    ECM/PCM POWER SOURCE CIRCUIT UNEXPECTED VOLTAGE

    Detailed description:
    Engine Control Module (ECM)/Powertrain Control Module (PCM) Power Source Circuit Unexpected Voltage

    Correspondence DTC
    SAE DTC(MIL indication) : P0560(34)

    4R_FI_CAN_P0560

    DTC HELP

    P0560(34)
    Engine Control Module (ECM)/Powertrain Control Module (PCM) Power Source Circuit Unexpected Voltage

    POSSIBLE FAILURES

    4R_FI_CAN_P0606

    DTC HELP

    P0606(0)
    Engine Control Module (ECM)/Powertrain Control Module (PCM) Processor Malfunction

    POSSIBLE FAILURES

    4R_FI_CANT_P0606

    PENDING (TEMPORARY) DTC HELP

    ECM/PCM PROCESSOR MALFUNCTION

    Detailed description:
    Engine Control Module (ECM)/Powertrain Control Module (PCM) Processor Malfunction

    Correspondence DTC
    SAE DTC(MIL indication) : P0606(0)

    4R_FI_CAN_P060A

    DTC HELP

    P060A(131)
    Powertrain Control Module (PCM) (A/T System) Internal Control Module Malfunction

    POSSIBLE FAILURES

    4R_FI_CANT_P060A

    PENDING (TEMPORARY) DTC HELP

    PCM (A/T SYSTEM) INTERNAL CONTROL MODULE MALFUNCTION

    Detailed description:
    Powertrain Control Module (PCM) (A/T System) Internal Control Module Malfunction

    Correspondence DTC
    SAE DTC(MIL indication) : P060A(131)

    4R_FI_CANT_P1009

    PENDING (TEMPORARY) DTC HELP

    VTC ADVANCE MALFUNCTION

    Detailed description:
    Variable Valve Timing Control (VTC) Advance Malfunction

    Correspondence DTC
    SAE DTC(MIL indication) : P1009(56)

    4R_FI_CAN_P1009

    DTC HELP

    P1009(56)
    Variable Valve Timing Control (VTC) Advance Malfunction

    POSSIBLE FAILURES

    4R_FI_CANT_P1116

    PENDING (TEMPORARY) DTC HELP

    ECT SENSOR 1 CIRCUIT RANGE/PERFORMANCE PROBLEM

    Detailed description:
    Engine Coolant Temperature (ECT) Sensor 1 Circuit Range/Performance Problem

    Correspondence DTC
    SAE DTC(MIL indication) : P1116(86)

    4R_FI_CAN_P1116

    DTC HELP

    P1116(86)
    Engine Coolant Temperature (ECT) Sensor 1 Circuit Range/Performance Problem

    POSSIBLE FAILURES

    4R_FI_CAN_P1172

    DTC HELP

    P1172(61)
    Air Fuel Ratio (A/F) Sensor (Sensor 1) Circuit Out of Range High

    P1172(157)
    Rear Air Fuel Ratio (A/F) Sensor (Bank 1,Sensor 1) Circuit Out of Range High

    POSSIBLE FAILURE

    4R_FI_CANT_P1172

    PENDING (TEMPORARY) DTC HELP

    A/F SENSOR (B1) S1 CIRCUIT OUT OF RANGE HIGH

    Detailed description:

    P1172(61)
    Air Fuel Ratio (A/F) Sensor (Sensor 1) Circuit Out of Range High

    P1172(157)
    Rear Air Fuel Ratio (A/F) Sensor (Bank 1,Sensor 1) Circuit Out of Range High

    Correspondence DTC
    SAE DTC(MIL indication) : P1172(61)

    4R_FI_CANT_P1454

    PENDING (TEMPORARY) DTC HELP

    FTP SENSOR CIRCUIT RANGE/PERFORMANCE PROBLEM

    Detailed description:
    Fuel Tank Pressure (FTP) Sensor Circuit Range/Performance Problem

    Correspondence DTC
    SAE DTC(MIL indication) : P1454(91)

    4R_FI_CAN_P1454

    DTC HELP

    P1454(91)
    Fuel Tank Pressure (FTP) Sensor Circuit Range/Performance Problem

    POSSIBLE FAILURE

    4R_FI_CAN_P145C

    DTC HELP

    P145C
    Evaporative Emission (EVAP) System Purge Flow Circuit Malfunction

    POSSIBLE FAILURES

    4R_FI_CANT_P145C

    PENDING (TEMPORARY) DTC HELP

    EVAP SYSTEM PURGE FIOW CIRCUIT MALFUNCTION

    Detailed description:
    Evaporative Emission (EVAP) System Purge Flow Circuit Malfunction

    Correspondence DTC
    SAE DTC(MIL indication) : P145C

    4R_FI_CAN_P0443

    DTC HELP

    P0443
    EVAP CANISTER PURGE VALVE CIRCUIT MALFUNCTION

    POSSIBLE FAILURES

    4R_FI_CANT_P0443

    PENDING (TEMPORARY) DTC HELP

    EVAP CANISTER PURGE VALVE CIRCUIT MALFUNCTION

    Detailed description:
    Evaporative Emission System Purge Control Valve Circuit

    Correspondence DTC
    SAE DTC(MIL indication) : P0443

    4R_FI_CAN_P1658

    DTC HELP

    P1658(40)
    Electronic Throttle Control System (ETCS) Control Relay ON Malfunction

    POSSIBLE FAILURES

    4R_FI_CANT_P1658

    PENDING (TEMPORARY) DTC HELP

    ECTS CONTROL RELAY ON MALFUNCTION

    Detailed description:
    Electronic Throttle Control System (ETCS) Control Relay ON Malfunction

    Correspondence DTC
    SAE DTC(MIL indication) : P1658(40)

    4R_FI_CANT_P1659

    PENDING (TEMPORARY) DTC HELP

    ETCS CONTROL RELAY OFF MALFUNCTION

    Detailed description:
    Electronic Throttle Control System (ETCS) Control Relay OFF Malfunction

    Correspondence DTC
    SAE DTC(MIL indication) : P1659(40)

    4R_FI_CAN_P1659

    DTC HELP

    P1659(40)
    Electronic Throttle Control System (ETCS) Control Relay OFF Malfunction

    POSSIBLE FAILURES

    4R_FI_CAN_P1683

    DTC HELP

    P1683(40)
    Throttle Valve Default Position Spring Performance Problem

    POSSIBLE FAILURES

    4R_FI_CANT_P1683

    PENDING (TEMPORARY) DTC HELP

    THROTTLE VALVE DEFAULT POSITION SPRING PERFORMANCE PROBLEM

    Detailed description:
    Throttle Valve Default Position Spring Performance Problem

    Correspondence DTC
    SAE DTC(MIL indication) : P1683(40)

    4R_FI_CANT_P1684

    PENDING (TEMPORARY) DTC HELP

    THROTTLE VALVE RETURN SPRING PERFORMANCE PROBLEM

    Detailed description:
    Throttle Valve Return Spring Performance Problem

    Correspondence DTC
    SAE DTC(MIL indication) : P1684(40)

    4R_FI_CAN_P1684

    DTC HELP

    P1684(40)
    Throttle Valve Return Spring Performance Problem

    POSSIBLE FAILURES

    4R_FI_CAN_P2101

    DTC HELP

    P2101(40)
    Electronic Throttle Control System (ETCS) Malfunction

    POSSIBLE FAILURES

    4R_FI_CANT_P2101

    PENDING (TEMPORARY) DTC HELP

    ETCS MALFUNCTION

    Detailed description:
    Electronic Throttle Control System (ETCS) Malfunction

    Correspondence DTC
    SAE DTC(MIL indication) : P2101(40)

    4R_FI_CAN_P2118

    DTC HELP

    P2118(40)
    Throttle Actuator Current Range/Performance Problem

    POSSIBLE FAILURES

     

    4R_FI_CANT_P2118

    PENDING (TEMPORARY) DTC HELP

    THROTTLE ACTUATOR CURRENT RANGE/PERFORMANCE PROBLEM

    Detailed description:
    Throttle Actuator Current Range/Performance Problem

    Correspondence DTC
    SAE DTC(MIL indication) : P2118(40)

    4R_FI_CAN_P2135

    DTC HELP

    P2135(7)
    Throttle Position (TP) Sensor A/B Incorrect Voltage Correlation

    POSSIBLE FAILURES

    4R_FI_CANT_P2135

    PENDING (TEMPORARY) DTC HELP

    TP SENSOR A/B INCORRECT VOLTAGE CORRELATION

    Detailed description:
    Throttle Position (TP) Sensor A/B Incorrect Voltage Correlation

    Correspondence DTC
    SAE DTC(MIL indication) : P2135(7)

    4R_FI_CANT_P2138

    PENDING (TEMPORARY) DTC HELP

    APP SENSOR A/B (TP SENSOR D/E) INCORRECT VOLTAGE CORRELATION

    Detailed description:
    Accelerator Pedal Position (APP) Sensor A/B (Throttle Position (TP) Sensor D/E) Incorrect Voltage Correlation

    Correspondence DTC
    SAE DTC(MIL indication) : P2138(37)

    4R_FI_CAN_P2138

    DTC HELP

    P2138(37)
    Accelerator Pedal Position (APP) Sensor A/B (Throttle Position (TP) Sensor D/E) Incorrect Voltage Correlation

    POSSIBLE FAILURES

    4R_FI_CANT_P2184

    PENDING (TEMPORARY) DTC HELP

    ECT SENSOR 2 CIRCUIT LOW VOLTAGE

    Detailed description:
    Engine Coolant Temperature (ECT) Sensor 2 Circuit Low Voltage

    Correspondence DTC
    SAE DTC(MIL indication) : P2184(192)

    4R_FI_CAN_P2184

    DTC HELP

    P2184(192)
    Engine Coolant Temperature (ECT) Sensor 2 Circuit Low Voltage

    POSSIBLE FAILURES

    4R_FI_CAN_P2185

    DTC HELP

    P2185(192)
    Engine Coolant Temperature (ECT) Sensor 2 Circuit High Voltage

    POSSIBLE FAILURES

    4R_FI_CANT_P2185

    PENDING (TEMPORARY) DTC HELP

    ECT SENSOR 2 CIRCUIT HIGH VOLTAGE

    Detailed description:
    Engine Coolant Temperature (ECT) Sensor 2 Circuit High Voltage

    Correspondence DTC
    SAE DTC(MIL indication) : P2185(192)

    4R_FI_CANT_P2195

    PENDING (TEMPORARY) DTC HELP

    AIR FUEL RATIO (A/F) SENSOR (SENSOR 1) SIGNAL STUCK LEAN

    Detailed description:

    P2195(48)
    Air Fuel Ratio (A/F) Sensor (Sensor 1) Singal Stuck Lean

    P2195(155)
    Air Fuel Ratio (A/F) Sensor (Sensor 1) Singal Stuck Lean

    Correspondence DTC
    SAE DTC(MIL indication) : P2195(48)

    4R_FI_CAN_P2195

    DTC HELP

    P2195(48)
    Air Fuel Ratio (A/F) Sensor (Sensor 1) Singal Stuck Lean

    P2195(155)
    Air Fuel Ratio (A/F) Sensor (Sensor 1) Singal Stuck Lean

    POSSIBLE FAILURE

    4R_FI_CAN_P2197

    DTC HELP

    P2197(156)
    Front Air Fuel Ratio(A/F) Sensor (Bank 2, Sensor 1) Signal Stuck Lean

    POSSIBLE FAILURE

    4R_FI_CANT_P2197

    PENDING (TEMPORARY) DTC HELP

    A/F SENSOR B2 S1 SIGNAL STUCK LEAN

    Detailed description:
    Front Air Fuel Ratio(A/F) Sensor (Bank 2, Sensor 1) Signal Stuck Lean

    Correspondence DTC
    SAE DTC(MIL indication) : P2197(156)

    4R_FI_CAN_P2238

    DTC HELP

    P2238(48)
    Air Fuel Ratio (A/F) Sensor (Sensor 1) AFS+ Circuit Low Voltage

    P2238(155)
    Air Fuel Ratio (A/F) Sensor (Sensor 1) AFS+ Circuit Low Voltage

    POSSIBLE FAILURES

    4R_FI_CANT_P2238

    PENDING (TEMPORARY) DTC HELP

    AIR FUEL RATIO (A/F) SENSOR (SENSOR 1) AFS+ CIRCUIT LOW VOLATAGE

    Detailed description:

    P2238(48)
    Air Fuel Ratio (A/F) Sensor (Sensor 1) AFS+ Circuit Low Voltage

    P2238(155)
    Air Fuel Ratio (A/F) Sensor (Sensor 1) AFS+ Circuit Low Voltage

    Correspondence DTC
    SAE DTC(MIL indication) : P2238(48)(155)

    4R_FI_CANT_P2243

    PENDING (TEMPORARY) DTC HELP

    A/F SENSOR B1 S1 VCENT CIRCUIT HIGH VOLTAGE

    Detailed description:
    Rear Air Fuel Ratio (A/F) Sensor (Bank 1, Sensor 1) VCENT Circuit High Voltage

    Correspondence DTC
    SAE DTC(MIL indication) : P2243(155)

    4R_FI_CAN_P2243

    DTC HELP

    P2243(155)
    Rear Air Fuel Ratio (A/F) Sensor (Bank 1, Sensor 1) VCENT Circuit High Voltage

    POSSIBLE FAILURES

    4R_FI_CAN_P2245

    DTC HELP

    P2245(155)
    Rear Air Fuel Ratio (A/F) Sensor (Bank 1, Sensor 1) VCENT Circuit Low Voltage

    POSSIBLE FAILURES

    4R_FI_CANT_P2245

    PENDING (TEMPORARY) DTC HELP

    A/F SENSOR B1 S1VCENT CIRCUIT LOW VOLTAGE

    Detailed description:
    Rear Air Fuel Ratio (A/F) Sensor (Bank 1, Sensor 1) VCENT Circuit Low Voltage

    Correspondence DTC
    SAE DTC(MIL indication) : P2245(155)

    4R_FI_CAN_P2251

    DTC HELP

    P2251(155)
    Rear Air Fuel Ratio (A/F) Sensor (Bank 1, Sensor 1) VS Circuit High Voltage

    POSSIBLE FAILURES

    4R_FI_CANT_P2251

    PENDING (TEMPORARY) DTC HELP

    A/F SENSOR B1 S1 VS CIRCUIT HIGH VOLTAGE

    Detailed description:
    Rear Air Fuel Ratio(A/F) Sensor (Bank 1, Sensor 1) VS Circuit High Voltage

    Correspondence DTC
    SAE DTC(MIL indication) : P2251(155)

    4R_FI_CAN_P2252

    DTC HELP

    P2252(48)
    Air Fuel Ratio (A/F) Sensor (Sensor 1) AFS- Circuit Low Voltage

    P2252(155)
    Air Fuel Ratio (A/F) Sensor (Sensor 1) AFS- Circuit Low Voltage

    POSSIBLE FAILURES

    4R_FI_CANT_P2252

    PENDING (TEMPORARY) DTC HELP

    AIR FUEL RATIO (A/F) SENSOR (SENSOR 1) AFS- CIRCUIT LOW VOLTAGE

    Detailed description:

    P2252(48)
    Air Fuel Ratio (A/F) Sensor (Sensor 1) AFS- Circuit Low Voltage

    P2252(155)
    Air Fuel Ratio (A/F) Sensor (Sensor 1) AFS- Circuit Low Voltage

    Correspondence DTC
    SAE DTC(MIL indication) : P2252(48)

    4R_FI_CAN_P2413

    DTC HELP

    P2413(12)
    Exhaust Gas Recirculation (EGR) System Malfunction

    POSSIBLE FAILURES

    4R_FI_CANT_P2413

    PENDING (TEMPORARY) DTC HELP

    EGR SYSTEM MALFUNCTION

    Detailed description:
    Exhaust Gas Recirculation (EGR) System Malfunction

    Correspondence DTC
    SAE DTC(MIL indication) : P2413(12)

    4R_FI_CAN_P2610

    DTC HELP

    P2610(132)
    Engine Control Module (ECM)/Powertrain Control Module (PCM) Ignition Off Internal Timer Malfunction

    POSSIBLE FAILURE

    4R_FI_CANT_P2610

    PENDING (TEMPORARY) DTC HELP

    ECM/PCM IGNITION OFF INTERNAL TIMER MALFUNCTION

    Detailed description:
    Engine Control Module (ECM)/Powertrain Control Module (PCM) Ignition Off Internal Timer Malfunction

    Correspondence DTC
    SAE DTC(MIL indication) : P2610(132)

    4R_FI_CANT_P2627

    PENDING (TEMPORARY) DTC HELP

    A/F SENSOR B1 S1 LABEL CIRCUIT LOW VOLTAGE

    Detailed description:
    Rear Air Fuel Ratio (A/F) Sensor (Bank 1, Sensor 1) LABEL Circuit Low Voltage

    Correspondence DTC
    SAE DTC(MIL indication) : P2627(155)

    4R_FI_CAN_P2627

    DTC HELP

    P2627(155)
    Rear Air Fuel Ratio (A/F) Sensor (Bank 1, Sensor 1) LABEL Circuit Low Voltage

    POSSIBLE FAILURES

    4R_FI_CANT_P2628

    PENDING (TEMPORARY) DTC HELP

    A/F SENSOR B1 S1 LABEL CIRCUIT HIGH VOLTAGE.

    Detailed description:
    Rear Air Fuel Ratio (A/F) Sensor (Bank 1, Sensor 1) LABEL Circuit High Voltage

    Correspondence DTC
    SAE DTC(MIL indication) : P2628(155)

    4R_FI_CAN_P2628

    DTC HELP

    P2628(155)
    Rear Air Fuel Ratio (A/F) Sensor (Bank 1, Sensor 1) LABEL Circuit High Voltage

    POSSIBLE FAILURES

    4R_FI_CANT_P2646

    PENDING (TEMPORARY) DTC HELP

    ROCKER ARM OIL CONTROL VALVE (A) STUCK ON/OFF

    Detailed description:
    ROCKER ARM OIL CONTROL VALVE (A) STUCK ON/OFF

    Correspondence DTC
    SAE DTC(MIL indication) : P2646(22)

    4R_FI_CAN_P2646

    DTC HELP

    P2646(22)
    ROCKER ARM OIL CONTROL VALVE (A) STUCK ON/OFF

    POSSIBLE FAILURES

    4R_FI_CANT_P2647

    PENDING (TEMPORARY) DTC HELP

    ROCKER ARM OIL PRESSURE SWITCH (A) CIRCUIT HIGH VOLTAGE/VTEC SYSTEM STUCK ON

    Detailed description:
    Rocker Arm Oil Pressure Switch (A) Circuit High Voltage/VTEC System Stuck ON

    Correspondence DTC
    SAE DTC(MIL indication) : P2647(22)

    4R_FI_CAN_P2647

    DTC HELP

    P2647(22)
    Rocker Arm Oil Pressure Switch (A) Circuit High Voltage/VTEC System Stuck ON

    POSSIBLE FAILURES

    4R_FI_CAN_P2648

    DTC HELP

    P2648(21)
    Rocker Arm Oil Control Solenoid (2) (A) Circuit Low Voltage

    POSSIBLE FAILURES

    4R_FI_CANT_P2648

    PENDING (TEMPORARY) DTC HELP

    ROCKER ARM OIL SOLENOID (2) (A) CIRCUIT LOW VOLTAGE

    Detailed description:
    Rocker Arm Oil Control Solenoid (2) (A) Circuit Low Voltage

    Correspondence DTC
    SAE DTC(MIL indication) : P2648(21)

    4R_FI_CANT_P2649

    PENDING (TEMPORARY) DTC HELP

    ROCKER ARM OIL CONTROL SOLENOID (2) (A) CIRCUIT HIGH VOLTAGE

    Detailed description:
    Rocker Arm Oil Conrtol Solenoid (2) (A) Circuit High Voltage

    Correspondence DTC
    SAE DTC(MIL indication) : P2649(21)

    4R_FI_CAN_P2649

    DTC HELP

    P2649(21)
    Rocker Arm Oil Conrtol Solenoid (2) (A) Circuit High Voltage

    POSSIBLE FAILURES

    4R_FI_CANT_P2651

    PENDING (TEMPORARY) DTC HELP

    ROCKER ARM OIL PRESSURE SWITCH B (BANK 1) PERFORMANCE / STUCK OFF

    Detailed description:
    Rocker Arm Oil Pressure Switch B Circuit Low Voltage

    Correspondence DTC
    SAE DTC(MIL indication) : P2651(52)

    4R_FI_CAN_P2651

    DTC HELP

    P2651(52)
    ROCKER ARM OIL PRESSURE SWITCH B (BANK 1) PERFORMANCE / STUCK OFF

    POSSIBLE FAILURES

    4R_FI_CANT_P2652

    PENDING (TEMPORARY) DTC HELP

    ROCKER ARM OIL PRESSURE SWITCH B (BANK 1) STUCK ON

    Detailed description:
    Rocker Arm Oil Pressure Switch B (Bank 1) Stuck on

    Correspondence DTC
    SAE DTC(MIL indication) : P2652(52)

    4R_FI_CAN_P2652

    DTC HELP

    P2652(52)
    Rocker Arm Oil Pressure Switch B (Bank 1) Stuck on

    POSSIBLE FAILURES

    4R_FI_CAN_P2653

    DTC HELP

    P2653(51)
    Rocker Arm Oil Control Solenoid (1) (B) Circuit Low Voltage

    P2653(38)
    Rocker Arm Oil Control Solenoid (1) (B) Circuit Low Voltage

    POSSIBLE FAILURES

    4R_FI_CANT_P2653

    PENDING (TEMPORARY) DTC HELP

    ROCKER ARM OIL CONTROL SOLENOID (1) (B) CIRCUIT LOW VOLTAGE

    Detailed description:
    Rocker Arm Oil Control Solenoid (1) (B) Circuit Low Voltage

    Correspondence DTC
    SAE DTC(MIL indication) : P2653(51)

    4R_FI_CAN_P2654

    DTC HELP

    P2654(51)
    Rocker Arm Oil Control Solenoid (1) (B) Circuit High Voltage

    P2654(38)
    Rocker Arm Oil Control Solenoid (1) (B) Circuit High Voltage

    POSSIBLE FAILURES

    4R_FI_CANT_P2654

    PENDING (TEMPORARY) DTC HELP

    ROCKER ARM OIL CONTROL SOLENOID (1) (B) CIRCUIT HIGH VOLTAGE

    Detailed description:
    Rocker Arm Oil Control Solenoid (1) (B) Circuit High Voltage

    Correspondence DTC
    SAE DTC(MIL indication) : P2654(51)

    4R_FI_CAN_P2A00

    DTC HELP

    P2A00(61)
    Air Fuel Ratio (A/F) Sensor (Sensor 1) Circuit Range/Performance Problem

    P2A00(157)
    Rear Air Fuel Ratio (A/F) Sensor (Bank 1,Sensor 1) Circuit Range/Performance Problem

    POSSIBLE FAILURE

    4R_FI_CANT_P2A00

    PENDING (TEMPORARY) DTC HELP

    A/F SENSOR (B1) S1CIRCUIT RANGE/PERFORMANCE PROBLEM

    Detailed description:

    P2A00(61)
    Air Fuel Ratio (A/F) Sensor (Sensor 1) Circuit Range/Performance Problem

    P2A00(157)
    Rear Air Fuel Ratio (A/F) Sensor (Bank 1,Sensor 1) Circuit Range/Performance Problem

    Correspondence DTC
    SAE DTC(MIL indication) : P2A00(61)

    4R_FI_CAN_P2A03

    DTC HELP

    P2A03(158)
    Front Air Fuel Ratio (A/F) Sensor (Bank 2, Sensor 1) Circuit Range/Performance Problem

    POSSIBLE FAILURE

    4R_FI_CANT_P2A03

    PENDING (TEMPORARY) DTC HELP

    A/F SENSOR B2 S1CIRCUIT RANGE/PERFORMANCE PROBLEM

    Detailed description:
    Front Air Fuel Ratio (A/F) Sensor (Bank 2, Sensor 1) Circuit Range/Performance Problem

    Correspondence DTC
    SAE DTC(MIL indication) : P2A03(158)

    4R_FI_CAN_P3400

    DTC HELP

    P3400(114)
    Valve Pause System (VPS) Stuck OFF

    POSSIBLE FAILURE

    4R_FI_CANT_P3400

    PENDING (TEMPORARY) DTC HELP

    P3400

    VALVE PAUSE SYSTEM (VPS) STUCK OFF

    Detailed description:
    Valve Pause System (VPS) Stuck OFF

    Correspondence DTC
    SAE DTC(MIL indication) : P3400(114)

    4R_FI_CANT_U0029

    PENDING (TEMPORARY) DTC HELP

    U0029

    F-CAN malfunction (BUS-OFF(ECM/PCM))

    Detailed description:
    F-CAN Malfunction (BUS-OFF (Engine Control Module (ECM)/Powertrain Control Module (PCM)))

    Correspondence DTC
    SAE DTC : U0029(126)

    4R_FI_CAN_U0029

    DTC HELP

    U0029(126)
    F-CAN Malfunction (BUS-OFF (Engine Control Module (ECM)/Powertrain Control Module (PCM)))

    POSSIBLE FAILURES

    4R_FI_CANT_U0122

    PENDING (TEMPORARY) DTC HELP

    U0122

    F-CAN MALFUNCTION (ECM/PCM-VSA CONTROL MODULE UNIT)

    Detailed description:
    F-CAN Malfunction ((Engine Control Module(ECM))/Powertrain Control Module (PCM)-VSA Module Unit)

    Correspondence DTC
    SAE DTC : U0122

    4R_FI_CAN_U0122

    DTC HELP

    U0122
    F-CAN Malfunction ((Engine Control Module(ECM))/Powertrain Control Module (PCM)-VSA Module Unit)

    POSSIBLE FAILURES

    4R_FI_CANT_U0155

    PENDING (TEMPORARY) DTC HELP

    U0155

    F-CAN MALFUNCTION (ECM/PCM-GAUGE CONTROL MODULE)

    Detailed description:
    F-CAN Malfunction (Engine Control Module (ECM)/Powertrain Control Module (PCM)-Gauge Control Module)

    Correspondence DTC
    SAE DTC : U0155(126)

    4R_FI_CAN_U0155

    DTC HELP

    U0155(126)
    F-CAN Malfunction (Engine Control Module (ECM)/Powertrain Control Module (PCM)-Gauge Control Module)

    POSSIBLE FAILURES

    4R_FI_CAN_U1101

    DTC HELP

    U1101
    F-CAN Malfunction (Powertrain Control Module (PCM)-Active Control Engine Mount (ACM) Control Unit)

    POSSIBLE FAILURES

    4R_FI_CANT_U1101

    PENDING (TEMPORARY) DTC HELP

    U1101

    F-CAN MALFUNCTION (PCM-ACM CONTROL UNIT)

    Detailed description:
    F-CAN Malfunction (Powertrain Control Module (PCM)-Active Control Engine Mount (ACM) Control Unit)

    Correspondence DTC
    SAE DTC : U1101

    4R_FI_CAN_P1077

    DTC HELP

    P1077(106)
    Intake Manifold Tuning (IMT) Valve Stuck In High RPM Position

    POSSIBLE FAILURES

    4R_FI_CANT_P1077

    PENDING (TEMPORARY) DTC HELP

    P1077

    IMT VALVE STUCK IN HIGH RPM POSITION

    Detailed description:
    Intake Manifold Tuning (IMT) Valve Stuck In High RPM Position

    Correspondence DTC
    SAE DTC : P1077(106)

    4R_FI_CAN_P1078

    DTC HELP

    P1078(106)
    Intake Manifold Tuning (IMT) Valve Stuck In Low RPM Position

    POSSIBLE FAILURES

    4R_FI_CANT_P1078

    PENDING (TEMPORARY) DTC HELP

    P1078

    IMT VALVE STUCK IN LOW RPM POSITION

    Detailed description:
    Intake Manifold Tuning (IMT) Valve Stuck In Low RPM Position

    Correspondence DTC
    SAE DTC : P1078(106)

    4R_FI_CAN_P1128

    DTC HELP

    P1128(05)
    Manifold Absolute Pressure (MAP) Sensor Signal Lower Than Expected

    POSSIBLE FAILURE

    4R_FI_CANT_P1128

    PENDING (TEMPORARY) DTC HELP

    P1128

    MAP SENSOR SIGNAL LOWER THAN EXPECTED

    Detailed description:
    Manifold Absolute Pressure (MAP) Sensor Signal Lower Than Expected

    Correspondence DTC
    SAE DTC : P1128(05)

    4R_FI_CAN_P1129

    DTC HELP

    P1129(05)
    Manifold Absolute Pressure (MAP) Sensor Signal Higher Than Expected

    POSSIBLE FAILURE

    4R_FI_CANT_P1129

    PENDING (TEMPORARY) DTC HELP

    P1129

    MAP SENSOR SIGNAL HIGHER THAN EXPECTED

    Detailed description:
    Manifold Absolute Pressure (MAP) Sensor Signal Higher Than Expected

    Correspondence DTC
    SAE DTC : P1129(05)

    4R_FI_CAN_P0111

    DTC HELP

    P0111(10)
    Intake Air Temperature (IAT) Sensor Circuit Range/Performance Problem

    POSSIBLE FAILURES

    4R_FI_CANT_P0111

    PENDING (TEMPORARY) DTC HELP

    P0111

    IAT SENSOR CIRCUIT RANGE/PERFORMANCE PROBLEM

    Detailed description:
    Intake Air Temperature (IAT) Sensor Circuit Range/Performance Problem

    Correspondence DTC
    SAE DTC : P0111(10)

    4R_FI_CAN_P0406

    DTC HELP

    P0406(12)
    Exhaust Gas Recirculation (EGR) Valve Position Sensor Circuit High Voltage

    POSSIBLE FAILURES

    4R_FI_CANT_P0406

    PENDING (TEMPORARY) DTC HELP

    P0406

    EGR SENSOR CIRCUIT VOLTAGE HIGH

    Detailed description:
    Exhaust Gas Recirculation (EGR) Valve Position Sensor Circuit High Voltage

    Correspondence DTC
    SAE DTC : P0406(12)

    4R_FI_CAN_P2227

    DTC HELP

    P2227(13)
    BARMETRIC PRESSURE (BARO) SENSOR CIRCUIT OUT OF RANGE HIGH

    POSSIBLE FAILURE

    4R_FI_CANT_P2227

    PENDING (TEMPORARY) DTC HELP

    P2227

    BARMETRIC PRESSURE (BARO) SENSOR CIRCUIT OUT OF RANGE HIGH

    Detailed description:
    Barometric Pressure (BARO) Sensor Circuit Out of Range High

    Correspondence DTC
    SAE DTC : P2227(13)

    4R_FI_CAN_P2176

    DTC HELP

    P2176(40)
    Throttle Actuator Control System Idle Position Not Learned

    POSSIBLE FAILURES

    4R_FI_CANT_P2176

    PENDING (TEMPORARY) DTC HELP

    P2176

    THROTTLE ACTUATOR CONTROL SYSTEM IDLE POSITION NOT LEARNED

    Detailed description:
    Throttle Actuator Control System Idle Position Not Learned

    Correspondence DTC
    SAE DTC : P2176(40)

    4R_FI_CAN_P0155

    DTC HELP

    P0155(41)
    Front Air Fuel Ratio (A/F) Sensor (Bank2,Sensor1) Heater Circuit Malfunction

    POSSIBLE FAILURES

    4R_FI_CANT_P0155

    PENDING (TEMPORARY) DTC HELP

    P0155

    A/F SENSOR (B2) S1 HEATER CIRCUIT MALFUNCTION

    Detailed description:
    Front Air Fuel Ratio (A/F) Sensor (Bank2,Sensor1) Heater Circuit Malfunction

    Correspondence DTC
    SAE DTC : P0155(41)

    4R_FI_CAN_P0172

    DTC HELP

    P0172(45)
    Fuel System (B1) Too Rich

    POSSIBLE FAILURES

    4R_FI_CANT_P0172

    PENDING (TEMPORARY) DTC HELP

    P0172

    FUEL SYSTEM (B1) TOO RICH

    Detailed description:
    Fuel System (B1) Too Rich

    Correspondence DTC
    SAE DTC : P0172(45)

    4R_FI_CAN_P0171

    DTC HELP

    P0171(45)
    Fuel System (B1) Too Lean

    POSSIBLE FAILURES

    4R_FI_CANT_P0171

    PENDING (TEMPORARY) DTC HELP

    P0171

    FUEL SYSTEM (B1) TOO LEAN

    Detailed description:
    Fuel System (B1) Too Lean

    Correspondence DTC
    SAE DTC : P0171(45)

    4R_FI_CAN_P2237

    DTC HELP

    P2237(48)
    Rear Air Fuel Ratio (A/F) Sensor (Bank 1, Sensor1) IP Circuit High Voltage

    POSSIBLE FAILURE

    4R_FI_CANT_P2237

    PENDING (TEMPORARY) DTC HELP

    P2237

    A/F SENSOR (B1) S1 IP LINE VOLTAGE HIGH

    Detailed description:
    Rear Air Fuel Ratio (A/F) Sensor (Bank 1, Sensor1) IP Circuit High Voltage

    Correspondence DTC
    SAE DTC : P2237(48)

    4R_FI_CAN_P0133

    DTC HELP

    P0133(61)
    Air Fuel Ratio (A/F) SENSOR (B1) Sensor1 Malfunction/Slow Response

    POSSIBLE FAILURE

    4R_FI_CANT_P0133

    PENDING (TEMPORARY) DTC HELP

    P0133

    A/F SENSOR (B1) S1 MALFUNCTION SLOW RESPONSE

    Detailed description:
    Air Fuel Ratio (A/F) SENSOR (B1) Sensor1 Malfunction/Slow Response

    Correspondence DTC
    SAE DTC : P0133(61)

    4R_FI_CAN_P0157

    DTC HELP

    P0157(63)
    Front Secondary Heated Oxygen Sensor (Secondary HO2S (Bank2,Sensor2)) Circuit Low Voltage

    POSSIBLE FAILURES

    4R_FI_CANT_P0157

    PENDING (TEMPORARY) DTC HELP

    P0157

    HO2S (B2) S2 VOLTAGE LOW

    Detailed description:
    Front Secondary Heated Oxygen Sensor (Secondary HO2S (Bank2,Sensor2)) Circuit Low Voltage

    Correspondence DTC
    SAE DTC : P0157(63)

    4R_FI_CAN_P0158

    DTC HELP

    P0158(63)
    Front Secondary Heated Oxygen Sensor (Secondary HO2S (Bank2,Sensor2)) Circuit High Voltage

    POSSIBLE FAILURES

    4R_FI_CANT_P0158

    PENDING (TEMPORARY) DTC HELP

    P0158

    HO2S (B2) S2 VOLTAGE HIGH

    Detailed description:
    Front Secondary Heated Oxygen Sensor (Secondary HO2S (Bank2,Sensor2)) Circuit High Voltage

    Correspondence DTC
    SAE DTC : P0158(63)

    4R_FI_CAN_P0497

    DTC HELP

    P0497(90)
    EVAPORATIVE EMISSION (EVAP) SYSTEM LOW PURGE FLOW DETECTED

    POSSIBLE FAILURES

    4R_FI_CANT_P0497

    PENDING (TEMPORARY) DTC HELP

    P0497

    EVAPORATIVE EMISSION (EVAP) SYSTEM LOW PURGE FLOW DETECTED

    Detailed description:
    Evaporative Emission (EVAP) System Low Purge Flow Detected

    Correspondence DTC
    SAE DTC : P0497(90)

    4R_FI_CAN_P2279

    DTC HELP

    P2279(109)
    Intake Air System Leak

    POSSIBLE FAILURES

    4R_FI_CANT_P2279

    PENDING (TEMPORARY) DTC HELP

    P2279

    INTAKE AIR SYSTEM LEAK

    Detailed description:
    Intake Air System Leak

    Correspondence DTC
    SAE DTC : P2279(109)

    4R_FI_CAN_P3497

    DTC HELP

    P3497(114)
    Valve Pause System (VPS) Stuck Off (Bank 2)

    POSSIBLE FAILURES

    4R_FI_CANT_P3497

    PENDING (TEMPORARY) DTC HELP

    P3497

    VALVE PAUSE SYSTEM (VPS) STUCK OFF (BANK 2)

    Detailed description:
    Valve Pause System (VPS) Stuck Off (Bank 2)

    Correspondence DTC
    SAE DTC : P3497(114)

    4R_FI_CAN_P0498

    DTC HELP

    P0498(117)
    Evaporative Emission (EVAP) Canister Vent Shut Valve Circuit Low Voltage

    POSSIBLE FAILURES

    4R_FI_CANT_P0498

    PENDING (TEMPORARY) DTC HELP

    P0498

    EVAP CVS CIRCUIT VOLTAGE LOW

    Detailed description:
    Evaporative Emission (EVAP) Canister Vent Shut Valve Circuit Low Voltage

    Correspondence DTC
    SAE DTC : P0498(117)

    4R_FI_CAN_P0499

    DTC HELP

    P0499(117)
    Evaporative Emission (EVAP) Canister Vent Shut Valve Circuit High Voltage

    POSSIBLE FAILURES

    4R_FI_CANT_P0499

    PENDING (TEMPORARY) DTC HELP

    P0499

    EVAP CVS CIRCUIT VOLTAGE HIGH

    Detailed description:
    Evaporative Emission (EVAP) Canister Vent Shut Valve Circuit High Voltage

    Correspondence DTC
    SAE DTC : P0499(117)

    4R_FI_CAN_P2422

    DTC HELP

    P2422(117)
    Evaporative Emission (EVAP) Canister Vent Shut Valve Stuck Closed Malfunction

    POSSIBLE FAILURE

    NOTE: An EVAP system vent blockage can slow down the venting process, setting a DTC. The most common problem is a blockage in the fitting that connects the hose to the vehicle frame.

    4R_FI_CANT_P2422

    PENDING (TEMPORARY) DTC HELP

    P2422

    EVAP CVS STUCK CLOSED

    Detailed description:
    Evaporative Emission (EVAP) Canister Vent Shut Valve Stuck Closed Malfunction

    Correspondence DTC
    SAE DTC : P2422(117)

    4R_FI_CAN_P2658

    DTC HELP

    P2658(130)
    Rocker Arm Oil Control Solenoid (C) Circuit Low Voltage

    POSSIBLE FAILURES

    4R_FI_CANT_P2658

    PENDING (TEMPORARY) DTC HELP

    P2658

    ROCKER ARM OIL CONTROL SOLENOID (C) CIRCUIT LOW VOLTAGE

    Detailed description:
    Rocker Arm Oil Control Solenoid (C) Circuit Low Voltage

    Correspondence DTC
    SAE DTC : P2658(130)

    4R_FI_CAN_P2659

    DTC HELP

    P2659(130)
    Rocker Arm Oil Control Solenoid (C) Circuit High Voltage

    POSSIBLE FAILURES

    4R_FI_CANT_P2659

    PENDING (TEMPORARY) DTC HELP

    P2659

    ROCKER ARM OIL CONTROL SOLENOID (C) CIRCUIT HIGH VOLTAGE

    Detailed description:
    Rocker Arm Oil Control Solenoid (C) Circuit High Voltage

    Correspondence DTC
    SAE DTC : P2659(130)

    4R_FI_CAN_P0603

    DTC HELP

    P0603(131)
    ECM/PCM Internal Circuit Malfunction
    (KEEP ALIVE MEMORY (KAM) ERROR)

    POSSIBLE FAILURES

    4R_FI_CANT_P0603

    PENDING (TEMPORARY) DTC HELP

    P0603

    ECM/PCM INTERNAL CIRCUIT MALFUNCTION
    (KEEP ALIVE MEMORY (KAM) ERROR)

    Detailed description:
    ECM/PCM Internal Circuit Malfunction
    (KEEP ALIVE MEMORY (KAM) ERROR)

    Correspondence DTC
    SAE DTC : P0603(131)

    4R_FI_CAN_P062F

    DTC HELP

    P062F(131)
    Power train Control Module (PCM) Internal Control Module Keep Alive Memory (KAM) Error

    POSSIBLE FAILURE

    4R_FI_CANT_P062F

    PENDING (TEMPORARY) DTC HELP

    P062F

    PCM INTERNAL CONTROL MODULE KEEP ALIVE MEMORY(KAM) ERROR

    Detailed description:
    Power train Control Module (PCM) Internal Control Module Keep Alive Memory (KAM) Error

    Correspondence DTC
    SAE DTC : P062F(131)

    4R_FI_CAN_P0630

    DTC HELP

    P0630(139)
    Vin Not Programmed or Mismatch

    POSSIBLE FAILURE

    4R_FI_CANT_P0630

    PENDING (TEMPORARY) DTC HELP

    P0630

    VIN NOT PROGRAMMED OR MISMATCH

    Detailed description:
    Vin Not Programmed or Mismatch

    Correspondence DTC
    SAE DTC : P0630(139)

    4R_FI_CAN_P2255

    DTC HELP

    P2255(156)
    Front Air Fuel Ratio (A/F) Sensor (Bank2,Sensor1) VS Circuit Low Voltage

    POSSIBLE FAILURES

    4R_FI_CANT_P2255

    PENDING (TEMPORARY) DTC HELP

    P2255

    A/F SENSOR (B2) (S1) VS CIRCUIT LOW VOLTAGE

    Detailed description:
    Front Air Fuel Ratio (A/F) Sensor (Bank2,Sensor1) VS Circuit Low Voltage

    Correspondence DTC
    SAE DTC : P2255(156)

    4R_FI_CAN_P2249

    DTC HELP

    P2249(156)
    Front Air Fuel Ratio (A/F) Sensor (Bank2,Sensor1) VCENT Circuit Low Voltage

    POSSIBLE FAILURES

    4R_FI_CANT_P2249

    PENDING (TEMPORARY) DTC HELP

    P2249

    A/F SENSOR (B2) (S1) VCENT CIRCUIT LOW VOLTAGE

    Detailed description:
    Front Air Fuel Ratio (A/F) Sensor (Bank2,Sensor1) VCENT Circuit Low Voltage

    Correspondence DTC
    SAE DTC : P2249(156)

    4R_FI_CAN_P2241

    DTC HELP

    P2241(156)
    Front Air Fuel Ratio (A/F) Sensor (Bank2,Sensor1) IP Circuit Low Voltage

    POSSIBLE FAILURES

    4R_FI_CANT_P2241

    PENDING (TEMPORARY) DTC HELP

    P2241

    A/F SENSOR (B2) (S1) IP CIRCUIT LOW VOLTAGE

    Detailed description:
    Front Air Fuel Ratio (A/F) Sensor (Bank2,Sensor1) IP Circuit Low Voltage

    Correspondence DTC
    SAE DTC : P2241(156)

    4R_FI_CAN_P2254

    DTC HELP

    P2254(156)
    Front Air Fuel Ratio (A/F) Sensor (Bank2,Sensor1) VS Circuit High Voltage

    POSSIBLE FAILURES

    4R_FI_CANT_P2254

    PENDING (TEMPORARY) DTC HELP

    P2254

    A/F SENSOR (B2) (S1) VS CIRCUIT HIGH VOLTAGE

    Detailed description:
    Front Air Fuel Ratio (A/F) Sensor (Bank2,Sensor1) VS Circuit High Voltage

    Correspondence DTC
    SAE DTC : P2254(156)

    4R_FI_CAN_P2247

    DTC HELP

    P2247(156)
    Front Air Fuel Ratio (A/F) Sensor (Bank2,Sensor1) VCENT Circuit High Voltage

    POSSIBLE FAILURES

    4R_FI_CANT_P2247

    PENDING (TEMPORARY) DTC HELP

    P2247

    A/F SENSOR (B2) (S1) VCENT CIRCUIT HIGH VOLTAGE

    Detailed description:
    Front Air Fuel Ratio (A/F) Sensor (Bank2,Sensor1) VCENT Circuit High Voltage

    Correspondence DTC
    SAE DTC : P2247(156)

    4R_FI_CAN_P2240

    DTC HELP

    P2240(156)
    Front Air Fuel Ratio (A/F) Sensor (Bank2,Sensor1) IP Circuit High Voltage

    POSSIBLE FAILURES

    4R_FI_CANT_P2240

    PENDING (TEMPORARY) DTC HELP

    P2240

    A/F SENSOR (B2) (S1) IP CIRCUIT HIGH VOLTAGE

    Detailed description:
    Front Air Fuel Ratio (A/F) Sensor (Bank2,Sensor1) IP Circuit High Voltage

    Correspondence DTC
    SAE DTC : P2240(156)

    4R_FI_CAN_P2630

    DTC HELP

    P2630(156)
    Front Air Fuel Ratio (A/F) Sensor (Bank2,Sensor1) LABEL Circuit Low Voltage

    POSSIBLE FAILURES

    4R_FI_CANT_P2630

    PENDING (TEMPORARY) DTC HELP

    P2630

    A/F SENSOR (B2) (S1) LABEL CIRCUIT LOW VOLTAGE

    Detailed description:
    Front Air Fuel Ratio (A/F) Sensor (Bank2,Sensor1) LABEL Circuit Low Voltage

    Correspondence DTC
    SAE DTC : P2630(156)

    4R_FI_CAN_P2631

    DTC HELP

    P2631(156)
    Front Air Fuel Ratio (A/F) Sensor (Bank2,Sensor1) LABEL Circuit High Voltage

    POSSIBLE FAILURES

    4R_FI_CANT_P2631

    PENDING (TEMPORARY) DTC HELP

    P2631

    A/F SENSOR (B2) (S1) LABEL CIRCUIT HIGH VOLTAGE

    Detailed description:
    Front Air Fuel Ratio (A/F) Sensor (Bank2,Sensor1) LABEL Circuit High Voltage

    Correspondence DTC
    SAE DTC : P2631(156)

    4R_FI_CAN_P1174

    DTC HELP

    P1174(158)
    Front Air Fuel Ratio (A/F) Sensor (Bank2,Sensor1) Circuit Out of Range High

    POSSIBLE FAILURE

    4R_FI_CANT_P1174

    PENDING (TEMPORARY) DTC HELP

    P1174

    A/F SENSOR (B2) (S1) CIRCUIT OUT OF RANGE HIGH

    Detailed description:
    Front Air Fuel Ratio (A/F) Sensor (Bank2,Sensor1) Circuit Out of Range High

    Correspondence DTC
    SAE DTC : P1174(158)

    4R_FI_CAN_P0159

    DTC HELP

    P0159(162)
    Front Secondary Heated Oxygen Sensor (Secondary HO2S (Bank2,Sensor2)) Slow Response

    POSSIBLE FAILURE

    4R_FI_CANT_P0159

    PENDING (TEMPORARY) DTC HELP

    P0159

    HO2S (B2) S2 SLOW RESPONSE

    Detailed description:
    Front Secondary Heated Oxygen Sensor (Secondary HO2S (Bank2,Sensor2)) Slow Response

    Correspondence DTC
    SAE DTC : P0159(162)

    4R_FI_CAN_P0161

    DTC HELP

    P0161(164)
    Front Secondary Heated Oxygen Sensor (Secondary HO2S (Bank2,Sensor2)) Heater Circuit Malfunction

    POSSIBLE FAILURES

    4R_FI_CANT_P0161

    PENDING (TEMPORARY) DTC HELP

    P0161

    HO2S (B2) S2 HEATER CIRCUIT MALFUNCTION

    Detailed description:
    Front Secondary Heated Oxygen Sensor (Secondary HO2S (Bank2,Sensor2)) Heater Circuit Malfunction

    Correspondence DTC
    SAE DTC : P0161(164)

    4R_FI_CAN_P050A

    DTC HELP

    P050A(167)
    COLD START IDLE AIR CONTROL SYSTEM PERFORMANCE PROBLEM

    POSSIBLE FAILURES

    4R_FI_CANT_P050A

    PENDING (TEMPORARY) DTC HELP

    P050A

    COLD START IDLE AIR CONTROL SYSTEM PERFORMANCE PROBLEM

    Detailed description:
    Cold Start Idle Air Control System Performance Problem

    Correspondence DTC
    SAE DTC : P050A(167)

    4R_FI_CAN_P2183

    DTC HELP

    P2183(192)
    Engine Coolant Temperature (ECT) Sensor 2 Circuit Range/Performance Problem

    POSSIBLE FAILURES

    4R_FI_CANT_P2183

    PENDING (TEMPORARY) DTC HELP

    P2183

    ECT SENSOR 2 CIRCUIT RANGE/PERFORMANCE PROBLEM

    Detailed description:
    Engine Coolant Temperature (ECT) Sensor 2 Circuit Range/Performance Problem

    Correspondence DTC
    SAE DTC : P2183(192)

    4R_FI_CAN_V6_P0155

    DTC HELP

    P0155(41)
    Front Air Fuel Ratio (A/F) Sensor Bank2, Sensor1 Heater Circuit Malfunction

    POSSIBLE FAILURES

    4R_FI_CANT_V6_P0155

    PENDING (TEMPORARY) DTC HELP

    P0155

    A/F SENSOR B2 S1 HEATER CIRCUIT MALFUNCTION

    Detailed description:
    Front Air Fuel Ratio (A/F) Sensor Bank2, Sensor1 Heater Circuit Malfunction

    Correspondence DTC
    SAE DTC : P0155(41)

    4R_FI_CAN_V6_P0135

    DTC HELP

    P0135(41)
    Rear Air Fuel Ratio (A/F) Sensor (Bank 1, Sensor 1) Heater Circuit Malfunction

    Primary HO2S(Sensor1)Heater Circuit Malfunction

    P0135(151)
    Rear Air Fuel Ratio (A/F) Sensor (Bank 1, Sensor 1) Heater Circuit Malfunction

    Primary HO2S(Sensor1)Heater Circuit Malfunction

    POSSIBLE FAILURES

    4R_FI_CANT_V6_P0135

    PENDING (TEMPORARY) DTC HELP

    P0135

    REAR AIR FUEL RATIO (A/F) SENSOR (BANK 1. SENSOR 1) HEATER CIRCUIT MALFUNCTION

    Primary HO2S(Sensor1)Heater Circuit Malfunction

    Detailed description:

    P0135(41)
    Rear Air Fuel Ratio (A/F) Sensor (Bank 1, Sensor 1) Heater Circuit Malfunction

    Primary HO2S(Sensor1)Heater Circuit Malfunction

    P0135(151)
    Rear Air Fuel Ratio (A/F) Sensor (Bank 1, Sensor 1) Heater Circuit Malfunction

    Primary HO2S(Sensor1)Heater Circuit Malfunction

    Correspondence DTC
    SAE DTC(MIL indication) : P0135(41)

    4R_FI_CAN_V6_P0134

    DTC HELP

    P0134(41)
    Rear Air Fuel Ratio (A/F) Sensor (Bank 1, Sensor 1) Heater System Malfunction

    Primary HO2S(Sensor1)Heater System Malfunction

    P0134(151)
    Rear Air Fuel Ratio (A/F) Sensor (Bank 1, Sensor 1) Heater System Malfunction

    Primary HO2S(Sensor1)Heater System Malfunction

    POSSIBLE FAILURES

    4R_FI_CANT_V6_P0134

    PENDING (TEMPORARY) DTC HELP

    P0134

    REAR AIR FUEL RATIO (A/F) SENSOR (BANK 1, SENSOR 1) HEATER SYSTEM MALFUNCTION

    Primary HO2S(Sensor1)Heater System Malfunction

    Detailed description:

    P0134(41)
    Rear Air Fuel Ratio (A/F) Sensor (Bank 1, Sensor 1) Heater System Malfunction

    Primary HO2S(Sensor1)Heater System Malfunction

    P0134(151)
    Rear Air Fuel Ratio (A/F) Sensor (Bank 1, Sensor 1) Heater System Malfunction

    Primary HO2S(Sensor1)Heater System Malfunction

    Correspondence DTC
    SAE DTC(MIL indication) : P0134(41)

    4R_FI_CAN_V6_P0141

    DTC HELP

    P0141(65)
    Secondary Heated Oxygen Sensor (Secondary HO2S Sensor 2) Heater Circuit Malfunction

    P0141(163)
    Rear Secondary Heated Oxygen Sensor (Secondary HO2S Bank 1,Sensor 2) Heater Circuit Malfunction

    POSSIBLE FAILURES

    4R_FI_CANT_V6_P0141

    PENDING (TEMPORARY) DTC HELP

    P0141

     HO2S B1 S2 HEATER CIRCUIT MALFUNCTION

    Detailed description:

    P0141(65)
    Secondary Heated Oxygen Sensor (Secondary HO2S Sensor 2) Heater Circuit Malfunction

    P0141(163)
    Rear Secondary Heated Oxygen Sensor (Secondary HO2S Bank 1,Sensor 2) Heater Circuit Malfunction

    Correspondence DTC
    SAE DTC(MIL indication) : P0141(65)

    4R_FI_CAN_V6_P2195

    DTC HELP

    P2195(48)
    Rear Air Fuel Ratio (A/F) Sensor (Bank 1, Sensor 1) Signal Stuck Lean

    P2195(155)
    Rear Air Fuel Ratio (A/F) Sensor (Bank 1, Sensor 1) Signal Stuck Lean

    POSSIBLE FAILURE

    4R_FI_CANT_V6_P2195

    PENDING (TEMPORARY) DTC HELP

    P2195

    REAR AIR FUEL RATIO (A/F) SENSOR (BANK 1, SENSOR 1) SIGNAL STUCK LEAN

    Detailed description:

    P2195(48)
    Rear Air Fuel Ratio (A/F) Sensor (Bank 1, Sensor 1) Signal Stuck Lean

    P2195(155)
    Rear Air Fuel Ratio (A/F) Sensor (Bank 1, Sensor 1) Signal Stuck Lean

    Correspondence DTC
    SAE DTC(MIL indication) : P2195(48)

    4R_FI_CAN_V6_P0133

    DTC HELP

    P0133(61)
    Air Fuel Ratio (A/F) SENSOR B1 Sensor1 Malfunction/Slow Response

    POSSIBLE FAILURE

    4R_FI_CANT_V6_P0133

    PENDING (TEMPORARY) DTC HELP

    P0133

    A/F SENSOR B1 S1 MALFUNCTION SLOW RESPONSE

    Detailed description:
    Air Fuel Ratio (A/F) SENSOR B1 Sensor1 Malfunction/Slow Response

    Correspondence DTC
    SAE DTC : P0133(61)

    4R_FI_CAN_V6_P2A00

    DTC HELP

    P2A00(61)
    Air Fuel Ratio (A/F) Sensor Sensor 1 Circuit Range/Performance Problem

    P2A00(157)
    Rear Air Fuel Ratio (A/F) Sensor Bank 1,Sensor 1 Circuit Range/Performance Problem

    POSSIBLE FAILURE

    4R_FI_CANT_V6_P2A00

    PENDING (TEMPORARY) DTC HELP

    P2A00

    A/F SENSOR B1 S1CIRCUIT RANGE/PERFORMANCE PROBLEM

    Detailed description:

    P2A00(61)
    Air Fuel Ratio (A/F) Sensor Sensor 1 Circuit Range/Performance Problem

    P2A00(157)
    Rear Air Fuel Ratio (A/F) Sensor Bank 1,Sensor 1 Circuit Range/Performance Problem

    Correspondence DTC
    SAE DTC(MIL indication) : P2A00(61)

    4R_FI_CAN_V6_P2252

    DTC HELP

    P2252(48)
    Rear Air Fuel Ratio (A/F) Sensor (Bank 1, Sensor 1) VS Circuit Low Voltage

    P2252(155)
    Rear Air Fuel Ratio (A/F) Sensor Bank 1, Sensor 1 VS Circuit Low Voltage

    POSSIBLE FAILURES

    4R_FI_CANT_V6_P2252

    PENDING (TEMPORARY) DTC HELP

    P2252

    REAR AIR FUEL RATIO (A/F) SENSOR (BANK 1, SENSOR 1) VS CIRCUIT LOW VOLTAGE

    Detailed description:

    P2252(48)
    Rear Air Fuel Ratio (A/F) Sensor (Bank 1, Sensor 1) VS Circuit Low Voltage

    P2252(155)
    Rear Air Fuel Ratio (A/F) Sensor Bank 1, Sensor 1 VS Circuit Low Voltage

    Correspondence DTC
    SAE DTC(MIL indication) : P2252(48)

    4R_FI_CAN_V6_P2238

    DTC HELP

    P2238(48)
    Rear Air Fuel Ratio (A/F) Sensor (Bank 1, Sensor 1) IP Circuit Low Voltage

    P2238(155)
    Rear Air Fuel Ratio (A/F) Sensor (Bank 1, Sensor 1) IP Circuit Low Voltage

    POSSIBLE FAILURES

    4R_FI_CANT_V6_P2238

    PENDING (TEMPORARY) DTC HELP

    P2238

    REAR AIR FUEL RATIO (A/F) SENSOR (BANK 1, SENSOR 1) IP CIRCUIT LOW VOLTAGE

    Detailed description:

    P2238(48)
    Rear Air Fuel Ratio (A/F) Sensor (Bank 1, Sensor 1) IP Circuit Low Voltage

    P2238(155)
    Rear Air Fuel Ratio (A/F) Sensor (Bank 1, Sensor 1) IP Circuit Low Voltage

    Correspondence DTC
    SAE DTC(MIL indication) : P2238(48)(155)

    4R_FI_CAN_V6_P2630

    DTC HELP

    P2630(156)
    Front Air Fuel Ratio (A/F) Sensor Bank2 , (Sensor1) LABEL Circuit Low Voltage

    POSSIBLE FAILURES

    4R_FI_CANT_V6_P2630

    PENDING (TEMPORARY) DTC HELP

    P2630

    A/F SENSOR B2 (S1) LABEL CIRCUIT LOW VOLTAGE

    Detailed description:
    Front Air Fuel Ratio (A/F) Sensor Bank2 , (Sensor1) LABEL Circuit Low Voltage

    Correspondence DTC
    SAE DTC : P2630(156)

    4R_FI_CAN_V6_P2631

    DTC HELP

    P2631(156)
    Front Air Fuel Ratio (A/F) Sensor Bank2, (Sensor1) LABEL Circuit High Voltage

    POSSIBLE FAILURES

    4R_FI_CANT_V6_P2631

    PENDING (TEMPORARY) DTC HELP

    P2631

    A/F SENSOR B2 (S1) LABEL CIRCUIT HIGH VOLTAGE

    Detailed description:
    Front Air Fuel Ratio (A/F) Sensor Bank2, (Sensor1) LABEL Circuit High Voltage

    Correspondence DTC
    SAE DTC : P2631(156)

    4R_FI_CAN_V6_P0172

    DTC HELP

    P0172(45)
    Fuel System B1 Too Rich

    POSSIBLE FAILURES

    4R_FI_CANT_V6_P0172

    PENDING (TEMPORARY) DTC HELP

    P0172

    FUEL SYSTEM B1 TOO RICH

    Detailed description:
    Fuel System B1 Too Rich

    Correspondence DTC
    SAE DTC : P0172(45)

    4R_FI_45_01_V6_P0175

    DTC HELP

    45-1(P0175)
    FUEL METERING B2 TOO RICH

    POSSIBLE FAILURES

    4R_FI_CAN_V6_P0171

    DTC HELP

    P0171(45)
    Fuel System B1 Too Lean

    POSSIBLE FAILURES

    4R_FI_CANT_V6_P0171

    PENDING (TEMPORARY) DTC HELP

    P0171

    FUEL SYSTEM B1 TOO LEAN

    Detailed description:
    Fuel System B1 Too Lean

    Correspondence DTC
    SAE DTC : P0171(45)

    4R_FI_45_02_V6_P0174

    DTC HELP

    45-2(P0174)
    FUEL METERING B2 TOO LEAN

    POSSIBLE FAILURES

    4R_FI_CAN_V6_P0420

    DTC HELP

    P0420(67)
    Catalyst System Efficiency Below Threshold

    P0420(165)
    Rear Bank Catalyst System Efficiency Below Threshold Bank1

    POSSIBLE FAILURE

    4R_FI_CANT_V6_P0420

    PENDING (TEMPORARY) DTC HELP

    P0420

    CATALYST SYSTEM EFFICIENCY BELOW THRESHOLD B1

    Detailed description:

    P0420(67)
    Catalyst System Efficiency Below Threshold

    P0420(165)
    Rear Bank Catalyst System Efficiency Below Threshold Bank1

    Correspondence DTC
    SAE DTC(MIL indication) : P0420(67)

    4R_FI_CAN_V6_P2197

    DTC HELP

    P2197(156)
    Front Air Fuel Ratio(A/F) Sensor Bank 2, Sensor 1 Signal Stuck Lean

    POSSIBLE FAILURE

    4R_FI_CANT_V6_P2197

    PENDING (TEMPORARY) DTC HELP

    A/F SENSOR B2 S1 SIGNAL STUCK LEAN

    Detailed description:
    Front Air Fuel Ratio(A/F) Sensor Bank 2, Sensor 1 Signal Stuck Lean

    Correspondence DTC
    SAE DTC(MIL indication) : P2197(156)

    4R_FI_CAN_V6_P0154

    DTC HELP

    P0154(152)
    Front Air Fuel Ratio (A/F) Sensor Bank 2, Sensor 1 Heater System Malfunction

    POSSIBLE FAILURES

    4R_FI_CANT_V6_P0154

    PENDING (TEMPORARY) DTC HELP

    A/F SENSOR B2 S1 HEATER SYSTEM MALFUNCTION

    Detailed description:
    Front Air Fuel Ratio (A/F) Sensor Bank 2, Sensor 1 Heater System Malfunction

    Correspondence DTC
    SAE DTC(MIL indication) : P0154(152)

    4R_FI_CAN_V6_P0137

    DTC HELP

    P0137(63)
    Secondary Heated Oxygen Sensor (Secondary HO2S Sensor 2) Circuit Low Voltage

    P0137(161)
    Rear Secondary Heated Oxygen Sensor (Secondary HO2S Bank 1,Sensor 2) Circuit Low Voltage

    POSSIBLE FAILURES

    4R_FI_CANT_V6_P0137

    PENDING (TEMPORARY) DTC HELP

    HO2S B1 S2 CIRCUIT LOW VOLTAGE

    Detailed description:

    P0137(63)
    Secondary Heated Oxygen Sensor (Secondary HO2S Sensor 2) Circuit Low Voltage

    P0137(161)
    Rear Secondary Heated Oxygen Sensor (Secondary HO2S Bank 1,Sensor 2) Circuit Low Voltage

    Correspondence DTC
    SAE DTC(MIL indication) : P0137(63)

    4R_FI_CAN_V6_P0138

    DTC HELP

    P0138(63)
    Secondary Heated Oxygen Sensor (Secondary HO2S Sensor 2) Circuit High Voltage

    P0138(161)
    Rear Secondary Heated Oxygen Sensor (Secondary HO2S Bank 1,Sensor 2) Circuit High Voltage

    POSSIBLE FAILURES

    4R_FI_CANT_V6_P0138

    PENDING (TEMPORARY) DTC HELP

    HO2S B1 S2 CIRCUIT HIGH VOLTAGE

    Detailed description:

    P0138(63)
    Secondary Heated Oxygen Sensor (Secondary HO2S Sensor 2) Circuit High Voltage

    P0138(161)
    Rear Secondary Heated Oxygen Sensor (Secondary HO2S Bank 1,Sensor 2) Circuit High Voltage

    Correspondence DTC
    SAE DTC(MIL indication) : P0138(63)

    4R_FI_CAN_V6_P0139

    DTC HELP

    P0139(63)
    Secondary Heated Oxygen Sensor (Secondary HO2S Sensor 2) Slow Response

    P0139(161)
    Rear Secondary Heated Oxygen Sensor (Secondary HO2S Bank 1,Sensor 2) Slow Response

    POSSIBLE FAILURE

    4R_FI_CANT_V6_P0139

    PENDING (TEMPORARY) DTC HELP

    HO2S B1 S2 SLOW RESPONSE

    Detailed description:

    P0139(63)
    Secondary Heated Oxygen Sensor (Secondary HO2S Sensor 2) Slow Response

    P0139(161)
    Rear Secondary Heated Oxygen Sensor (Secondary HO2S Bank 1,Sensor 2) Slow Response

    Correspondence DTC
    SAE DTC(MIL indication) : P0139(63)

    4R_FI_CAN_V6_P2627

    DTC HELP

    P2627(155)
    Rear Air Fuel Ratio (A/F) Sensor Bank 1, Sensor 1 LABEL Circuit Low Voltage

    POSSIBLE FAILURES

    4R_FI_CANT_V6_P2627

    PENDING (TEMPORARY) DTC HELP

    A/F SENSOR B1 S1 LABEL CIRCUIT LOW VOLTAGE

    Detailed description:
    Rear Air Fuel Ratio (A/F) Sensor Bank 1, Sensor 1 LABEL Circuit Low Voltage

    Correspondence DTC
    SAE DTC(MIL indication) : P2627(155)

    4R_FI_CAN_V6_P2628

    DTC HELP

    P2628(155)
    Rear Air Fuel Ratio (A/F) Sensor Bank 1, Sensor 1 LABEL Circuit High Voltage

    POSSIBLE FAILURES

    4R_FI_CANT_V6_P2628

    PENDING (TEMPORARY) DTC HELP

    A/F SENSOR B1 S1 LABEL CIRCUIT HIGH VOLTAGE.

    Detailed description:
    Rear Air Fuel Ratio (A/F) Sensor Bank 1, Sensor 1 LABEL Circuit High Voltage

    Correspondence DTC
    SAE DTC(MIL indication) : P2628(155)

    4R_FI_CAN_V6_P1172

    DTC HELP

    P1172(61)
    Air Fuel Ratio (A/F) Sensor Sensor 1 Circuit Out of Range High

    P1172(157)
    Rear Air Fuel Ratio (A/F) Sensor Bank 1,Sensor 1 Circuit Out of Range High

    POSSIBLE FAILURE

    4R_FI_CANT_V6_P1172

    PENDING (TEMPORARY) DTC HELP

    A/F SENSOR B1 S1 CIRCUIT OUT OF RANGE HIGH

    Detailed description:

    P1172(61)
    Air Fuel Ratio (A/F) Sensor Sensor 1 Circuit Out of Range High

    P1172(157)
    Rear Air Fuel Ratio (A/F) Sensor Bank 1,Sensor 1 Circuit Out of Range High

    Correspondence DTC
    SAE DTC(MIL indication) : P1172(61)

    4R_FI_CAN_V6_P3400

    DTC HELP

    P3400(114)
    Valve Pause System (VPS) Stuck Off Bank 1

    POSSIBLE FAILURE

    4R_FI_CANT_V6_P3400

    PENDING (TEMPORARY) DTC HELP

    VALVE PAUSE SYSTEM (VPS) STUCK OFF BANK 1

    Detailed description:
    Valve Pause System (VPS) Stuck Off Bank 1

    Correspondence DTC
    SAE DTC(MIL indication) : P3400(114)

    4R_FI_CAN_V6_P2251

    DTC HELP

    P2251(155)
    Rear Air Fuel Ratio (A/F) Sensor Bank 1, Sensor 1 VS Circuit High Voltage

    POSSIBLE FAILURES

    4R_FI_CANT_V6_P2251

    PENDING (TEMPORARY) DTC HELP

    A/F SENSOR B1 S1 VS CIRCUIT HIGH VOLTAGE

    Detailed description:
    Rear Air Fuel Ratio(A/F) Sensor Bank 1, Sensor 1 VS Circuit High Voltage

    Correspondence DTC
    SAE DTC(MIL indication) : P2251(155)

    4R_FI_CAN_V6_P2243

    DTC HELP

    P2243(155)
    Rear Air Fuel Ratio (A/F) Sensor Bank 1, Sensor 1 VCENT Circuit High Voltage

    POSSIBLE FAILURES

    4R_FI_CANT_V6_P2243

    PENDING (TEMPORARY) DTC HELP

    A/F SENSOR B1 S1 VCENT CIRCUIT HIGH VOLTAGE

    Detailed description:
    Rear Air Fuel Ratio (A/F) Sensor Bank 1, Sensor 1 VCENT Circuit High Voltage

    Correspondence DTC
    SAE DTC(MIL indication) : P2243(155)

    4R_FI_CAN_V6_P2237

    DTC HELP

    P2237(48)
    Rear Air Fuel Ratio (A/F) Sensor Bank 1, Sensor1 IP Circuit High Voltage

    POSSIBLE FAILURE

    4R_FI_CANT_V6_P2237

    PENDING (TEMPORARY) DTC HELP

    A/F SENSOR B1 S1 IP LINE VOLTAGE HIGH

    Detailed description:
    Rear Air Fuel Ratio (A/F) Sensor Bank 1, Sensor1 IP Circuit High Voltage

    Correspondence DTC
    SAE DTC : P2237(48)

    4R_FI_CAN_V6_P0158

    DTC HELP

    P0158(63)
    Front Secondary Heated Oxygen Sensor (Secondary HO2S Bank2, Sensor2) Circuit High Voltage

    POSSIBLE FAILURES

    4R_FI_CANT_V6_P0158

    PENDING (TEMPORARY) DTC HELP

    HO2S B2 S2 VOLTAGE HIGH

    Detailed description:
    Front Secondary Heated Oxygen Sensor (Secondary HO2S Bank2, Sensor2) Circuit High Voltage

    Correspondence DTC
    SAE DTC : P0158(63)

    4R_FI_CAN_V6_P0430

    DTC HELP

    P0430(166)
    Front Bank Catalyst System Efficiency Below Threshold Bank 2

    POSSIBLE FAILURE

    4R_FI_CANT_V6_P0430

    PENDING (TEMPORARY) DTC HELP

    CATALYST SYSTEM EFFICIENCY BELOW THRESHOLD B2

    Detailed description:
    Front Bank Catalyst System Efficiency Below Threshold Bank 2

    Correspondence DTC
    SAE DTC(MIL indication) : P0430(166)

    4R_FI_CAN_V6_P2255

    DTC HELP

    P2255(156)
    Front Air Fuel Ratio (A/F) Sensor Bank2, (Sensor1) VS Circuit Low Voltage

    POSSIBLE FAILURES

    4R_FI_CANT_V6_P2255

    PENDING (TEMPORARY) DTC HELP

    A/F SENSOR B2 (S1) VS CIRCUIT LOW VOLTAGE

    Detailed description:
    Front Air Fuel Ratio (A/F) Sensor Bank2, (Sensor1) VS Circuit Low Voltage

    Correspondence DTC
    SAE DTC : P2255(156)

    4R_FI_CAN_V6_P2249

    DTC HELP

    P2249(156)
    Front Air Fuel Ratio (A/F) Sensor Bank2, (Sensor1) VCENT Circuit Low Voltage

    POSSIBLE FAILURES

    4R_FI_CANT_V6_P2249

    PENDING (TEMPORARY) DTC HELP

    A/F SENSOR B2 (S1) VCENT CIRCUIT LOW VOLTAGE

    Detailed description:
    Front Air Fuel Ratio (A/F) Sensor Bank2, (Sensor1) VCENT Circuit Low Voltage

    Correspondence DTC
    SAE DTC : P2249(156)

    4R_FI_CAN_V6_P2241

    DTC HELP

    P2241(156)
    Front Air Fuel Ratio (A/F) Sensor Bank2, (Sensor1) IP Circuit Low Voltage

    POSSIBLE FAILURES

    4R_FI_CANT_V6_P2241

    PENDING (TEMPORARY) DTC HELP

    A/F SENSOR B2 (S1) IP CIRCUIT LOW VOLTAGE

    Detailed description:
    Front Air Fuel Ratio (A/F) Sensor Bank2, (Sensor1) IP Circuit Low Voltage

    Correspondence DTC
    SAE DTC : P2241(156)

    4R_FI_CAN_V6_P2254

    DTC HELP

    P2254(156)
    Front Air Fuel Ratio (A/F) Sensor Bank2, (Sensor1) VS Circuit High Voltage

    POSSIBLE FAILURES

    4R_FI_CANT_V6_P2254

    PENDING (TEMPORARY) DTC HELP

    A/F SENSOR B2 (S1) VS CIRCUIT HIGH VOLTAGE

    Detailed description:
    Front Air Fuel Ratio (A/F) Sensor Bank2, (Sensor1) VS Circuit High Voltage

    Correspondence DTC
    SAE DTC : P2254(156)

    4R_FI_CAN_V6_P2247

    DTC HELP

    P2247(156)
    Front Air Fuel Ratio (A/F) Sensor Bank2, (Sensor1) VCENT Circuit High Voltage

    POSSIBLE FAILURES

    4R_FI_CANT_V6_P2247

    PENDING (TEMPORARY) DTC HELP

    A/F SENSOR B2 (S1) VCENT CIRCUIT HIGH VOLTAGE

    Detailed description:
    Front Air Fuel Ratio (A/F) Sensor Bank2, (Sensor1) VCENT Circuit High Voltage

    Correspondence DTC
    SAE DTC : P2247(156)

    4R_FI_CAN_V6_P1174

    DTC HELP

    P1174(158)
    Front Air Fuel Ratio (A/F) Sensor Bank2, (Sensor1) Circuit Out of Range High

    POSSIBLE FAILURE

    4R_FI_CANT_V6_P1174

    PENDING (TEMPORARY) DTC HELP

    A/F SENSOR B2 (S1) CIRCUIT OUT OF RANGE HIGH

    Detailed description:
    Front Air Fuel Ratio (A/F) Sensor Bank2, (Sensor1) Circuit Out of Range High

    Correspondence DTC
    SAE DTC : P1174(158)

    4R_FI_CAN_V6_P2A03

    DTC HELP

    P2A03(158)
    Front Air Fuel Ratio (A/F) Sensor Bank 2, Sensor 1 Circuit Range/Performance Problem

    POSSIBLE FAILURE

    4R_FI_CANT_V6_P2A03

    PENDING (TEMPORARY) DTC HELP

    A/F SENSOR B2 S1CIRCUIT RANGE/PERFORMANCE PROBLEM

    Detailed description:
    Front Air Fuel Ratio (A/F) Sensor Bank 2, Sensor 1 Circuit Range/Performance Problem

    Correspondence DTC
    SAE DTC(MIL indication) : P2A03(158)

    4R_FI_CAN_V6_P2240

    DTC HELP

    P2240(156)
    Front Air Fuel Ratio (A/F) Sensor Bank2, (Sensor1) IP Circuit High Voltage

    POSSIBLE FAILURES

    4R_FI_CANT_V6_P2240

    PENDING (TEMPORARY) DTC HELP

    A/F SENSOR B2 (S1) IP CIRCUIT HIGH VOLTAGE

    Detailed description:
    Front Air Fuel Ratio (A/F) Sensor Bank2, (Sensor1) IP Circuit High Voltage

    Correspondence DTC
    SAE DTC : P2240(156)

    4R_FI_CAN_V6_P0161

    DTC HELP

    P0161(164)
    Front Secondary Heated Oxygen Sensor (Secondary HO2S Bank2, Sensor2) Heater Circuit Malfunction

    POSSIBLE FAILURES

    4R_FI_CANT_V6_P0161

    PENDING (TEMPORARY) DTC HELP

    HO2S B2 S2 HEATER CIRCUIT MALFUNCTION

    Detailed description:
    Front Secondary Heated Oxygen Sensor (Secondary HO2S Bank2, Sensor2) Heater Circuit Malfunction

    Correspondence DTC
    SAE DTC : P0161(164)

    4R_FI_CAN_V6_P0153

    DTC HELP

    P0153(158)
    Front Air Fuel Ratio (A/F) Sensor Bank 2, Sensor 1 Malfunction/Slow Response

    POSSIBLE FAILURE

    4R_FI_CANT_V6_P0153

    PENDING (TEMPORARY) DTC HELP

    A/F SENSOR B2 S1 MALFUNCTION/SLOW RESPONSE

    Detailed description:
    Front Air Fuel Ratio (A/F) Sensor Bank 2, Sensor 1 Malfunction/Slow Response

    Correspondence DTC
    SAE DTC(MIL indication) : P0153(158)

    4R_FI_CAN_V6_P3497

    DTC HELP

    P3497(114)
    Valve Pause System (VPS) Stuck Off Bank 2

    POSSIBLE FAILURES

    4R_FI_CANT_V6_P3497

    PENDING (TEMPORARY) DTC HELP

    VALVE PAUSE SYSTEM (VPS) STUCK OFF BANK 2

    Detailed description:
    Valve Pause System (VPS) Stuck Off Bank 2

    Correspondence DTC
    SAE DTC : P3497(114)

    4R_FI_CAN_V6_P2658

    DTC HELP

    P2658(130)
    Rocker Arm Oil Control Solenoid (C) Circuit Low Voltage

    POSSIBLE FAILURES

    4R_FI_CANT_V6_P2658

    PENDING (TEMPORARY) DTC HELP

    ROCKER ARM OIL CONTROL SOLENOID (C) CIRCUIT LOW VOLTAGE

    Detailed description:
    Rocker Arm Oil Control Solenoid (C) Circuit Low Voltage

    Correspondence DTC
    SAE DTC : P2658(130)

    4R_FI_CAN_V6_P2659

    DTC HELP

    P2659(130)
    Rocker Arm Oil Control Solenoid (C) Circuit High Voltage

    POSSIBLE FAILURES

    4R_FI_CANT_V6_P2659

    PENDING (TEMPORARY) DTC HELP

    ROCKER ARM OIL CONTROL SOLENOID (C) CIRCUIT HIGH VOLTAGE

    Detailed description:
    Rocker Arm Oil Control Solenoid (C) Circuit High Voltage

    Correspondence DTC
    SAE DTC : P2659(130)

    4R_FI_CAN_V6_P0159

    DTC HELP

    P0159(162)
    Front Secondary Heated Oxygen Sensor (Secondary HO2S Bank2, Sensor2) Slow Response

    POSSIBLE FAILURE

    4R_FI_CANT_V6_P0159

    PENDING (TEMPORARY) DTC HELP

    HO2S B2 S2 SLOW RESPONSE

    Detailed description:
    Front Secondary Heated Oxygen Sensor (Secondary HO2S Bank2, Sensor2) Slow Response

    Correspondence DTC
    SAE DTC : P0159(162)

    4R_FI_CAN_V6_P2648

    DTC HELP

    P2648(21)
    Rocker Arm Oil Control Solenoid (A) Circuit Low Voltage

    POSSIBLE FAILURES

    4R_FI_CANT_V6_P2648

    PENDING (TEMPORARY) DTC HELP

    ROCKER ARM OIL CONTROL SOLENOID (A) CIRCUIT LOW VOLTAGE

    Detailed description:
    Rocker Arm Oil Control Solenoid (A) Circuit Low Voltage

    Correspondence DTC
    SAE DTC(MIL indication) : P2648(21)

    4R_FI_CAN_V6_P2649

    DTC HELP

    P2649(21)
    ROCKER ARM OIL CONTROL SOLENOID (VTEC SOLENOID VALVE) (A) CIRCUIT HIGH VOLTAGE

    POSSIBLE FAILURES

    4R_FI_CANT_V6_P2649

    PENDING (TEMPORARY) DTC HELP

    ROCKER ARM OIL CONTROL SOLENOID (VTEC SOLENOID VALVE) (A) CIRCUIT HIGH VOLTAGE

    Detailed description:
    Rocker Arm Oil Control Solenoid (VTEC Solenoid Valve) (A) Circuit High Voltage

    Correspondence DTC
    SAE DTC(MIL indication) : P2649(21)

    4R_FI_CAN_V6_P2653

    DTC HELP

    P2653(51)
    Rocker Arm Oil Control Solenoid B (Bank 1) Circuit Low Voltage

    P2653(38)
    Rocker Arm Oil Control Solenoid B (Bank 1) Circuit Low Voltage

    POSSIBLE FAILURES

    4R_FI_CANT_V6_P2653

    PENDING (TEMPORARY) DTC HELP

    ROCKER ARM OIL CONTROL SOLENOID B (BANK 1) CIRCUIT LOW VOLTAGE

    Detailed description:
    Rocker Arm Oil Control Solenoid B (Bank 1) Circuit Low Voltage

    Correspondence DTC
    SAE DTC(MIL indication) : P2653(51)

    4R_FI_CAN_V6_P2654

    DTC HELP

    P2654(51)
    Rocker Arm Oil Control Solenoid B (Bank 1) Circuit High Voltage

    P2654(38)
    Rocker Arm Oil Control Solenoid B (Bank 1) Circuit High Voltage

    POSSIBLE FAILURES

    4R_FI_CANT_V6_P2654

    PENDING (TEMPORARY) DTC HELP

    ROCKER ARM OIL CONTROL SOLENOID B (BANK 1) CIRCUIT HIGH VOLTAGE

    Detailed description:
    Rocker Arm Oil Control Solenoid B (Bank 1) Circuit High Voltage

    Correspondence DTC
    SAE DTC(MIL indication) : P2654(51)

    4R_FI_CAN_V6_P2245

    DTC HELP

    P2245(155)
    Rear Air Fuel Ratio (A/F) Sensor Bank 1, Sensor 1 VCENT Circuit Low Voltage

    POSSIBLE FAILURES

    4R_FI_CANT_V6_P2245

    PENDING (TEMPORARY) DTC HELP

    A/F SENSOR B1 S1VCENT CIRCUIT LOW VOLTAGE

    Detailed description:
    Rear Air Fuel Ratio (A/F) Sensor Bank 1, Sensor 1 VCENT Circuit Low Voltage

    Correspondence DTC
    SAE DTC(MIL indication) : P2245(155)

    4R_FI_CAN_V6_P0157

    DTC HELP

    P0157(63)
    Front Secondary Heated Oxygen Sensor (Secondary HO2S Bank2, (Sensor2)) Circuit Low Voltage

    POSSIBLE FAILURES

    4R_FI_CANT_V6_P0157

    PENDING (TEMPORARY) DTC HELP

    HO2S B2 S2 VOLTAGE LOW

    Detailed description:
    Front Secondary Heated Oxygen Sensor (Secondary HO2S Bank2, (Sensor2)) Circuit Low Voltage

    Correspondence DTC
    SAE DTC : P0157(63)

    4R_FI_CAN_P0201

    DTC HELP

    71-5(P0201)
    No.1 INJECTOR CIRCUIT MALFUNCTION

    POSSIBLE FAILURES

    4R_FI_CANT_P0201

    PENDING (TEMPORARY) DTC HELP

    No.1 INJECTOR CIRCUIT MALFUNCTION

    Detailed description:
    No.1 INJECTOR CIRCUIT MALFUNCTION

    Correspondence DTC
    HM DTC : 71-5
    SAE DTC : P0201

    4R_FI_CAN_P0202

    DTC HELP

    72-5(P0202)
    No.2 INJECTOR CIRCUIT MALFUNCTION

    POSSIBLE FAILURES

    4R_FI_CANT_P0202

    PENDING (TEMPORARY) DTC HELP

    No.2 INJECTOR CIRCUIT MALFUNCTION

    Detailed description:
    No.2 INJECTOR CIRCUIT MALFUNCTION

    Correspondence DTC
    HM DTC : 72-5
    SAE DTC : P0202

    4R_FI_CAN_P0203

    DTC HELP

    73-5(P0203)
    No.3 INJECTOR CIRCUIT MALFUNCTION

    POSSIBLE FAILURES

    4R_FI_CANT_P0203

    PENDING (TEMPORARY) DTC HELP

    No.3 INJECTOR CIRCUIT MALFUNCTION

    Detailed description:
    No.3 INJECTOR CIRCUIT MALFUNCTION

    Correspondence DTC
    HM DTC : 73-5
    SAE DTC : P0203

    4R_FI_CAN_P0204

    DTC HELP

    74-5(P0204)
    No.4 INJECTOR CIRCUIT MALFUNCTION

    POSSIBLE FAILURES

    4R_FI_CANT_P0204

    PENDING (TEMPORARY) DTC HELP

    No.4 INJECTOR CIRCUIT MALFUNCTION

    Detailed description:
    No.4 INJECTOR CIRCUIT MALFUNCTION

    Correspondence DTC
    HM DTC : 74-5
    SAE DTC : P0204

    4R_FI_CAN_P1517

    DTC HELP

    14-5(P1517)
    IACV CIRCUIT FAILURE

    POSSIBLE FAILURES

    4R_FI_CANT_P1517

    PENDING (TEMPORARY) DTC HELP

    IACV CIRCUIT FAILURE

    Detailed description:
    IACV CIRCUIT FAILURE

    Correspondence DTC
    HM DTC : 14-5
    SAE DTC : P1517

    4R_FI_CAN_P1518

    DTC HELP

    14-6(P1518)
    IACV CIRCUIT FAILURE

    POSSIBLE FAILURES

    4R_FI_CANT_P1518

    PENDING (TEMPORARY) DTC HELP

    IACV CIRCUIT FAILURE

    Detailed description:
    IACV CIRCUIT FAILURE

    Correspondence DTC
    HM DTC : 14-6
    SAE DTC : P1518

    4R_FI_CAN_P0355_73

    DTC HELP

    73-10(P0355)

    NO.3 CYLINDER INTAKE SIDE IGNITION COIL CIRCUIT MALFUNCTION

    POSSIBLE FAILURES

    4R_FI_CANT_P0355_73

    PENDING (TEMPORARY) DTC HELP

    NO.3 CYLINDER INTAKE SIDE IGNITION COIL CIRCUIT MALFUNCTION

    Detailed description:
    NO.3 CYLINDER INTAKE SIDE IGNITION COIL CIRCUIT MALFUNCTION

    Correspondence DTC
    HM DTC : 73-10
    SAE DTC : P0355

    4R_FI_CAN_P0356_73

    DTC HELP

    73-11(P0356)
    NO.3 CYLINDER EXHAUST SIDE IGNITION COIL CIRCUIT MALFUNCTION

    POSSIBLE FAILURES

    4R_FI_CANT_P0356_73

    PENDING (TEMPORARY) DTC HELP

    NO.3 CYLINDER EXHAUST SIDE IGNITION COIL CIRCUIT MALFUNCTION

    Detailed description:
    NO.3 CYLINDER EXHAUST SIDE IGNITION COIL CIRCUIT MALFUNCTION

    Correspondence DTC
    HM DTC : 73-11
    SAE DTC : P0356

    4R_FI_165_02_P0420

    DTC HELP

    165-2(P0420)
    CATALYST B1 EFFICIENCY BELOW THRESHOLD

    POSSIBLE FAILURE

    4R_FI_T165_02_P0420

    PENDING (TEMPORARY) DTC HELP

    CATALYST B1 EFFICIENCY BELOW THRESHOLD

    Detailed description:
    CATALYST B1 EFFICIENCY BELOW THRESHOLD

    Correspondence DTC
    HM DTC : 165-2
    SAE DTC : P0420

    4R_FI_166_02_P0430

    DTC HELP

    166-2(P0430)
    CATALYST B2 EFFICIENCY BELOW THRESHOLD

    POSSIBLE FAILURE

    4R_FI_T166_02_P0430

    PENDING (TEMPORARY) DTC HELP

    CATALYST B2 EFFICIENCY BELOW THRESHOLD

    Detailed description:
    CATALYST B2 EFFICIENCY BELOW THRESHOLD

    Correspondence DTC
    HM DTC : 166-2
    SAE DTC : P0430

    4R_FI_CANT_V6_P2647

    PENDING (TEMPORARY) DTC HELP

    ROCKER ARM OIL PRESSURE SWITCH CIRCUIT HIGH VOLTAGE

    Detailed description:
    Rocker Arm Oil Pressure Switch Circuit High Voltage

    Correspondence DTC
    SAE DTC(MIL indication) : P2647(22)

    4R_FI_CAN_V6_P2647

    DTC HELP

    P2647(22)
    Rocker Arm Oil Pressure Switch Circuit High Voltage

    POSSIBLE FAILURES

    4R_FI_63_17_V6_P2271

    DTC HELP

    63-17(P2271)
    REAR SECONDARY HEATED OXYGEN SENSOR (SECONDARY HO2S (BANK 1, SENSOR 2)) CIRCUIT SIGNAL STUCK RICH

    POSSIBLE FAILURE

    4R_FI_T63_17_V6_P2271

    PENDING (TEMPORARY) DTC HELP

    T63-17(P2271)
    REAR SECONDARY HEATED OXYGEN SENSOR (SECONDARY HO2S (BANK 1, SENSOR 2)) CIRCUIT SIGNAL STUCK RICH

    Detailed description:
    Rear Secondary Heated Oxygen Sensor (Secondary HO2S (Bank 1, Sensor 2)) Circuit Signal Stuck Rich

    Correspondence DTC
    HM DTC : 63-17
    SAE DTC : P2271

    4R_FI_CAN_P055B

    DTC HELP

    114-20(P055B)
    ROCKER ARM OIL PRESSURE SENSOR A STUCK HIGH

    4R_FI_CANT_P055B

    PENDING (TEMPORARY) DTC HELP

    T114-20(P055B)
    ROCKER ARM OIL PRESSURE SENSOR A STUCK HIGH

    4R_FI_CAN_P128C

    DTC HELP

    114-17(P128C)
    ROCKER ARM OIL PRESSURE SENSOR A STUCK LOW

    4R_FI_CANT_P128C

    PENDING (TEMPORARY) DTC HELP

    T114-17(P128C)
    ROCKER ARM OIL PRESSURE SENSOR A STUCK LOW

    4R_FI_CAN_P128D

    DTC HELP

    114-18(P128D)
    ROCKER ARM OIL PRESSURE SENSOR A STUCK HIGH

    4R_FI_CANT_P128D

    PENDING (TEMPORARY) DTC HELP

    T114-18(P128D)
    ROCKER ARM OIL PRESSURE SENSOR A STUCK HIGH

    4R_FI_213_xx_P055C

    DTC HELP

    P055C
    ROCKER ARM OIL PRESSURE SENSOR B LOW VOLTAGE

    4R_FI_T213_xx_P055C

    PENDING (TEMPORARY) DTC HELP

    P055C
    ROCKER ARM OIL PRESSURE SENSOR B LOW VOLTAGE

    Correspondence DTC
    SAE DTC : P055C

    4R_FI_213_xx_P055D

    DTC HELP

    P055D
    ROCKER ARM OIL PRESSURE SENSOR B HIGH VOLTAGE

    4R_FI_T213_xx_P055D

    PENDING (TEMPORARY) DTC HELP

    P055D
    ROCKER ARM OIL PRESSURE SENSOR B HIGH VOLTAGE

    Correspondence DTC
    SAE DTC : P055D

    4R_FI_CANT_P0174

    PENDING (TEMPORARY) DTC HELP

    FUEL SYSTEM TOO LEAN (LEFT BANK)

    Detailed description:
    FUEL METERING (B2) TOO LEAN

    Correspondence DTC
    HM DTC : 45-2
    SAE DTC : P0171 or P0174

    4R_FI_CANT_V6_P0174

    PENDING (TEMPORARY) DTC HELP

    FUEL SYSTEM TOO LEAN (LEFT BANK BANK2)

    Detailed description:
    FUEL METERING (B2) TOO LEAN

    Correspondence DTC
    HM DTC : 45-2
    SAE DTC : P0171 or P0174

    4R_FI_CANT_P0175

    PENDING (TEMPORARY) DTC HELP

    FUEL SYSTEM TOO RICH (LEFT BANK)

    Detailed description:
    FUEL METERING (B2) TOO RICH

    Correspondence DTC
    HM DTC : 45-1
    SAE DTC : P0172 or P0175

    4R_FI_CANT_V6_P0175

    PENDING (TEMPORARY) DTC HELP

    FUEL SYSTEM TOO RICH (LEFT BANK BANK2)

    Detailed description:
    FUEL METERING (B2) TOO RICH

    Correspondence DTC
    HM DTC : 45-1
    SAE DTC : P0172 or P0175

    4R_FI_CAN_U0312

    DTC HELP

    U0312(131)
    PGM-FI SYSTEM AND BATTERY CONTROL SYSTEM PROGRAM VERSION MISMATCH

    POSSIBLE FAILURE

    4R_FI_CANT_U0312

    PENDING (TEMPORARY) DTC HELP

    U0312(131)
    PGM-FI SYSTEM AND BATTERY CONTROL SYSTEM PROGRAM VERSION MISMATCH

    Detailed description:
    PGM-FI system and battery control system program version mismatch

    Correspondence DTC
    SAE DTC : U0312

    4R_FI_CAN_U0302

    DTC HELP

    U0302(131)
    PGM-FI SYSTEM AND A/T SYSTEM PROGRAM VERSION MISMATCH

    POSSIBLE FAILURES

    4R_FI_CANT_U0302

    PENDING (TEMPORARY) DTC HELP

    U0302(131)
    PGM-FI SYSTEM AND A/T SYSTEM PROGRAM VERSION MISMATCH

    Detailed description:
    PGM-FI system and A/T system program version mismatch

    Correspondence DTC
    SAE DTC : U0302

    4R_FI_CAN_U0047

    DTC HELP

    U0047(221)
    F-CAN MALFUNCTION FOR THE SECOND CHANNEL (BUS-OFF(PCM))

    POSSIBLE FAILURES

    4R_FI_CANT_U0047

    PENDING (TEMPORARY) DTC HELP

    U0047(221)
    F-CAN MALFUNCTION FOR THE SECOND CHANNEL (BUS-OFF(PCM))

    Detailed description:
    F-CAN Malfunction For The Second Channel (BUS-OFF(PCM))

    Correspondence DTC
    SAE DTC : U0047

    4R_FI_CAN_P16E1

    DTC HELP

    P16E1
    +B Cut Relay Circuit Malfunction

    POSSIBLE FAILURES

    4R_FI_CANT_P16E1

    PENDING (TEMPORARY) DTC HELP

    P16E1
    +B CUT RELAY CIRCUIT MALFUNCTION

    Detailed description:
    +B Cut Relay Circuit Malfunction

    Correspondence DTC
    SAE DTC : P16E1

    4R_FI_CAN_P0831

    DTC HELP

    P0831
    Cluch Pedal Position Switch A Circuit High voltage

    POSSIBLE FAILURES

    4R_FI_CANT_P0831

    PENDING (TEMPORARY) DTC HELP

    P0831
    CLUTCH PEDAL POSITION SWITCH A CIRCUIT HIGH VOLTAGE

    Detailed description:
    Cluch Pedal Position Switch A Circuit High voltage

    Correspondence DTC
    HM DTC : 999
    SAE DTC : P0831

    4R_FI_CAN_P0835

    DTC HELP

    P0835
    Cluch Pedal Position Switch B Circuit Low voltage

    POSSIBLE FAILURES

    4R_FI_CANT_P0835

    PENDING (TEMPORARY) DTC HELP

    P0835
    CLUTCH PEDAL POSITION SWITCH B CIRCUIT LOW VOLTAGE

    Detailed description:
    Cluch Pedal Position Switch B Circuit Low voltage

    Correspondence DTC
    HM DTC : 999
    SAE DTC : P0835

    4R_FI_CAN_P1024

    DTC HELP

    P1024
    Valve Pause System (VPS) Sticking On

    POSSIBLE FAILURES

    4R_FI_CANT_P1024

    PENDING (TEMPORARY) DTC HELP

    P1024
    VALVE PAUSE SYSTEM (VPS) STICKING ON

    Detailed description:
    Valve Pause System (VPS) Sticking On

    Correspondence DTC
    HM DTC: 115-3

    SAE DTC: P1024

    4R_FI_CAN_P2647_114_13

    DTC HELP

    P2647
    VTEC SYSTEM STUCK ON

    POSSIBLE FAILURES

    4R_FI_CANT_P2647_114_13

    PENDING (TEMPORARY) DTC HELP

    P2647
    VTEC SYSTEM STUCK ON

    Detailed description:
    Vtec System Stuck On

    Correspondence DTC
    SAE DTC(MIL indication) : P2647(22)

    4R_FI_CAN_P1458

    DTC HELP

    P1458(91)
    FTP SENSOR CIRCUIT RANGE/PERFORMANCE PROBLEM

    POSSIBLE FAILURE

    4R_FI_CANT_P1458

    PENDING (TEMPORARY) DTC HELP

    FTP SENSOR CIRCUIT RANGE/PERFORMANCE PROBLEM

    Detailed description:
    Fuel Tank Pressure (FTP) Sensor Circuit Range/Performance Problem

    Correspondence DTC
    SAE DTC(MIL indication) : P1458(91)

    4R_FI_CAN_U0038

    DTC HELP

    U0038(112)
    EPP(IMA)-CAN MALFUNCTION (BUS-OFF (POWETRAIN CONTROL MODULE (PCM))

    POSSIBLE FAILURES

    4R_FI_CANT_U0038

    PENDING (TEMPORARY) DTC HELP

    EPP(IMA)-CAN MALFUNCTION (BUS-OFF (POWER TRAIN CONTROL MODULE (PCM))

    Detailed description:
    EPP(IMA)-CAN MALFUNCTION (BUS-OFF (POWER TRAIN CONTROL MODULE (PCM))

    Correspondence DTC
    SAE DTC(MIL indication) : U0038(112)

    4R_FI_CAN_P0401

    DTC HELP

    P0401 (80-1)
    EGR INSUFFICIENT FLOW DETECTED

    POSSIBLE FAILURES

    4R_FI_CANT_P0401

    PENDING (TEMPORARY) DTC HELP

    EGR INSUFFICIENT FLOW DETECTED

    Detailed description:
    EGR Insufficient Flow Detected

    Correspondence DTC
    SAE DTC : P0401
    HM DTC : 80-1

    4R_FI_CAN_P0602

    DTC HELP

    P0602 (196-1)
    ECM/PCM PROGRAMMING ERROR

    POSSIBLE FAILURES

    4R_FI_CANT_P0602

    PENDING (TEMPORARY) DTC HELP

    ECM/PCM PROGRAMMING ERROR

    Detailed description:
    ECM/PCM Programming Error

    Correspondence DTC
    SAE DTC : P0602
    HM DTC : 196-1

    4R_FI_CAN_P0685

    DTC HELP

    P0685 (135-1)
    ECM/PCM INTERNAL CIRCUIT MALFUNCTION
    (POWER CONTROL CIRCUIT)

    POSSIBLE FAILURES

    4R_FI_CANT_P0685

    PENDING (TEMPORARY) DTC HELP

    ECM/PCM INTERNAL CIRCUIT MALFUNCTION
    (POWER CONTROL CIRCUIT)

    Detailed description:
    ECM/PCM Internal Circuit Malfunction
    (Power Control Circuit)

    Correspondence DTC
    SAE DTC : P0685
    HM DTC : 135-1

    4R_FI_CAN_U0110

    DTC HELP

    U0110 (126-15)
    LOST COMMUNICATION WITH IMA MOTOR CONTROL MODULE

    POSSIBLE FAILURES

    4R_FI_CANT_U0110

    PENDING (TEMPORARY) DTC HELP

    LOST COMMUNICATION WITH IMA MOTOR CONTROL MODULE

    Detailed description:

    Lost Communication with IMA Motor Control Module

    Correspondence DTC
    SAE DTC : U0110
    HM DTC : 126-15

    4R_FI_CAN_U1205

    DTC HELP

    U1205 (112-07)
    LOST COMMUNICATION WITH MOTOR CONTROL MODULE

    POSSIBLE FAILURES

    4R_FI_CANT_U1205

    PENDING (TEMPORARY) DTC HELP

    LOST COMMUNICATION WITH MOTOR CONTROL MODULE

    Detailed description:

    Lost Communication With Motor Control Module

    Correspondence DTC
    SAE DTC : U1205
    HM DTC : 112-7

    TCPF_12_09

    DTC HELP

    12-3(P1491)
    EGR VALVE LIFT INSUFFICIENT DETECTED

    POSSIBLE FAILURES

    TMPHLP_12_09

    PENDING (TEMPORARY) DTC HELP

    EGR VALVE LIFT INSUFFICIENT DETECTED

    Detailed description:
    EGR Valve Lift Insufficient Detected

    Correspondence DTC
    HM DTC : 12-3
    SAE DTC : P1491

    4R_FI_CAN_P219A

    DTC HELP

    P219A (45/153)
    AIR-FUEL RATIO VARIATION OF CYLINDERS (Bank1 Rear Bank)

    POSSIBLE FAILURES

    4R_FI_CANT_P219A

    PENDING (TEMPORARY) DTC HELP

    AIR-FUEL RATIO VARIATION OF CYLINDERS(Bank1 Rear Bank)

    Detailed description:

    Air-Fuel Ratio Variation of Cylinders(Bank1 Rear Bank)

    Correspondence DTC
    SAE DTC(MIL indication) : P219A(45), V6 engine: P219A(153)

    4R_FI_CAN_P219B

    DTC HELP

    P219B (154)
    AIR-FUEL RATIO VARIATION OF CYLINDERS(Bank2 Front Bank)

    POSSIBLE FAILURES

    4R_FI_CANT_P219B

    PENDING (TEMPORARY) DTC HELP

    AIR-FUEL RATIO VARIATION OF CYLINDERS(Bank2 Front Bank)

    Detailed description:

    Air-Fuel Ratio Variation of Cylinders(Bank2 Front Bank)

    Correspondence DTC
    SAE DTC(MIL indication) : P219B(154)

    4R_FI_CAN_U0301

    DTC HELP

    U0301(131)
    PGM-FI SYSTEM AND A/T SYSTEM PROGRAM VERSION MISMATCH

    POSSIBLE FAILURES

    4R_FI_CANT_U0301

    PENDING (TEMPORARY) DTC HELP

    U0301(131)
    PGM-FI SYSTEM AND A/T SYSTEM PROGRAM VERSION MISMATCH

    Detailed description:
    PGM-FI System and A/T System Program Version Mismatch

    Correspondence DTC
    SAE DTC(MIL indication) : U0301(131)

    4R_FI_CAN_P06A8

    DTC HELP

    P06A8(131-7)
    INTERNAL VCC POWER MALFUNCTION

    POSSIBLE FAILURES

    4R_FI_CAN_P16E2

    DTC HELP

    P16E2(180-0)
    PGM-FI-ACG LIN COMMUNICATION ERROR

    POSSIBLE FAILURES

    4R_FI_CAN_P16E3

    DTC HELP

    P16E3(180-1)
    PGM-FI-BATTERY SENSOR LIN COMMUNICATION ERROR

    POSSIBLE FAILURES

    4R_FI_CAN_P16F0

    DTC HELP

    P16F0(131-8)
    PCM INTERNAL CIRCUIT MALFUNCTION (STARTER CONTROL CIRCUIT MALFUNCTION)

    POSSIBLE FAILURES

  • ECM/PCM internal circuit failure
  • 4R_FI_CAN_P16F1

    DTC HELP

    P16F1(131-9)
    PCM INTERNAL CIRCUIT MALFUNCTION (STARTER CONTROL CIRCUIT MALFUNCTION)

    POSSIBLE FAILURES

    4R_FI_CAN_P16F2

    DTC HELP

    P16F2(131-10)
    PCM INTERNAL CIRCUIT MALFUNCTION(STARTER CONTROL CIRCUIT MALFUNCTION)

    POSSIBLE FAILURES

  • ECM/PCM internal circuit failure
  • 4R_FI_CAN_P065E

    DTC HELP

    P065E(200-1)
    INTAKE MANIFOLD TUNING (IMT) ACTUATOR CIRCUIT MALFUNCTION

    POSSIBLE FAILURES

    4R_FI_CAN_P065A

    DTC HELP

    P065A(200-2)
    ACG NO CHARGING MALFUNCTION

    POSSIBLE FAILURES

    4R_FI_CAN_P16E4

    DTC HELP

    P16E4(200-3)
    ACG HIGH-TEMPERATURE

    POSSIBLE FAILURES

    4R_FI_CAN_P154A

    DTC HELP

    P154A(200-4)
    BATTERY SENSOR INTERNAL FAILURE

    POSSIBLE FAILURES

    4R_FI_CANT_P06A8

    PENDING (TEMPORARY) DTC HELP

    P06A8(0-0)
    INTERNAL VCC POWER MALFUNCTION

    Correspondence DTC
    SAE DTC : P06A8

    4R_FI_CANT_P16E2

    PENDING (TEMPORARY) DTC HELP

    P16E2
    PGM-FI-ACG LIN COMMUNICATION ERROR

    Correspondence DTC
    SAE DTC : P16E2

    4R_FI_CANT_P16E3

    PENDING (TEMPORARY) DTC HELP

    P16E3
    PGM-FI-BATTERY SENSOR LIN COMMUNICATION ERROR

    Correspondence DTC
    SAE DTC : P16E3

    4R_FI_CANT_P16F0

    PENDING (TEMPORARY) DTC HELP

    P16F0
    PCM INTERNAL CIRCUIT MALFUNCTION (STARTER CONTROL CIRCUIT MALFUNCTION)

    Correspondence DTC
    SAE DTC : P16F0

    4R_FI_CANT_P16F1

    PENDING (TEMPORARY) DTC HELP

    P16F1
    PCM INTERNAL CIRCUIT MALFUNCTION (STARTER CONTROL CIRCUIT MALFUNCTION)

    Correspondence DTC
    SAE DTC : P16F1

    4R_FI_CANT_P16F2

    PENDING (TEMPORARY) DTC HELP

    P16F2
    PCM INTERNAL CIRCUIT MALFUNCTION (STARTER CONTROL CIRCUIT MALFUNCTION)

    Correspondence DTC
    SAE DTC : P16F2

    4R_FI_CANT_P065E

    PENDING (TEMPORARY) DTC HELP

    P065E
    INTAKE MANIFOLD TUNING (IMT) ACTUATOR CIRCUIT MALFUNCTION

    Correspondence DTC
    SAE DTC : P065E

    4R_FI_CANT_P065A

    PENDING (TEMPORARY) DTC HELP

    P065A
    ACG NO CHARGING MALFUNCTION

    Correspondence DTC
    SAE DTC : P065A

    4R_FI_CANT_P16E4

    PENDING (TEMPORARY) DTC HELP

    P16E4
    ACG HIGH-TEMPERATURE

    Correspondence DTC
    SAE DTC : P16E4

    4R_FI_CANT_P154A

    PENDING (TEMPORARY) DTC HELP

    P154A
    BATTERY SENSOR INTERNAL FAILURE

    Correspondence DTC
    SAE DTC : P154A

    4R_FI_CANT_P16F3

    PENDING (TEMPORARY) DTC HELP

    P16F3
    STARTER CUT RELAY 1 CONTROL CIRCUIT LOW VOLTAGE

    Correspondence DTC
    SAE DTC : P16F3

    4R_FI_CANT_P16F4

    PENDING (TEMPORARY) DTC HELP

    P16F4
    STARTER CUT RELAY 2 CONTROL CIRCUIT LOW VOLTAGE

    Correspondence DTC
    SAE DTC : P16F4

    4R_FI_CANT_P16F7

    PENDING (TEMPORARY) DTC HELP

    P16F7
    STARTER INHIBITOR RELAY STUCK ON

    Correspondence DTC
    SAE DTC : P16F7

    4R_FI_CANT_P16F8

    PENDING (TEMPORARY) DTC HELP

    P16F8
    STARTER INHIBITOR RELAY STUCK OFF

    Correspondence DTC
    SAE DTC : P16F8

    4R_FI_CANT_P16F5

    PENDING (TEMPORARY) DTC HELP

    P16F5
    STARTER CUT RELAY 1 CONTROL CIRCUIT HIGH VOLTAGE

    POSSIBLE FAILURES

    4R_FI_CANT_P16F6

    PENDING (TEMPORARY) DTC HELP

    P16F6
    STARTER CUT RELAY 2 CONTROL CIRCUIT HIGH VOLTAGE

    POSSIBLE FAILURES

    4R_FI_CANT_P0326

    PENDING (TEMPORARY) DTC HELP

    P0326
    KNOCK SENSOR MALFUNCTION

    Correspondence DTC
    SAE DTC : P0326

    4R_FI_CAN_P0326

    DTC HELP

    P0326(23-5)
    KNOCK SENSOR MALFUNCTION

    POSSIBLE FAILURES

    4R_FI_CAN_P16F3

    DTC HELP

    P16F3(200-5)
    STARTER CUT RELAY 1 CONTROL CIRCUIT LOW VOLTAGE

    POSSIBLE FAILURES

    4R_FI_CAN_P16F4

    DTC HELP

    P16F4(200-6)
    STARTER CUT RELAY 2 CONTROL CIRCUIT LOW VOLTAGE

    POSSIBLE FAILURES

    4R_FI_CAN_P16F5

    DTC HELP

    P16F5(200-9)
    STARTER CUT RELAY 1 CONTROL CIRCUIT HIGH VOLTAGE

    POSSIBLE FAILURES

    4R_FI_CAN_P16F6

    DTC HELP

    P16F6(200-10)
    STARTER CUT RELAY 2 CONTROL CIRCUIT HIGH VOLTAGE

    POSSIBLE FAILURES

    4R_FI_CAN_P16F7

    DTC HELP

    P16F7(200-7)
    STARTER INHIBITOR RELAY STUCK ON

    POSSIBLE FAILURES

    4R_FI_CAN_P16F8

    DTC HELP

    P16F8(200-8)
    STARTER INHIBITOR RELAY STUCK OFF

    POSSIBLE FAILURES

    TCPF_113_03_P0196

    PENDING (TEMPORARY) DTC HELP

    113-3(P0196)
    ENGINE OIL TEMPERATURE SENSOR PERFORMANCE

    POSSIBLE FAILURES

    4R_FI_CAN_U129E

    DTC HELP

    126-20(U129E)
    CAN MALFUNCTION (PCU CONTROL MODULE- ECM/PCM)

    POSSIBLE FAILURES

    4R_FI_CANT_U129E

    PENDING (TEMPORARY) DTC HELP

    T126-20(U129E)
    CAN MALFUNCTION (PCU CONTROL MODULE- ECM/PCM)

    Detailed description:
    CAN MALFUNCTION (PCU CONTROL MODULE- ECM/PCM)

    Correspondence DTC
    HM DTC : 126-20
    SAE DTC : U129E

    4R_FI_CAN_U0151

    DTC HELP

    U0151
    CAN reception error(SRS)

    POSSIBLE FAILURES

    4R_FI_CAN_P16E5

    DTC HELP

    P16E5
    LIN communication error (DCDC)

    POSSIBLE FAILURES

    4R_FI_CAN_P0851

    DTC HELP

    P0851
    neutral position sensor 1(voltage Low)

    POSSIBLE FAILURES

    4R_FI_CANT_P0851

    PENDING (TEMPORARY) DTC HELP

    P0851
    NEUTRAL POSITION SENSOR 1 (LOW VOLTAGE)

    Detailed description:
    Neutral Position Sensor 1 (Low Voltage)

    Correspondence DTC
    SAE DTC: P0851

    4R_FI_CAN_P0852

    DTC HELP

    P0852
    neutral position sensor 1(voltage High)

    POSSIBLE FAILURES

    4R_FI_CANT_P0852

    PENDING (TEMPORARY) DTC HELP

    P0852
    NEUTRAL POSITION SENSOR 1 (HIGH VOLTAGE)

    Detailed description:
    Neutral Position Sensor 1 (High Voltage)

    Correspondence DTC
    SAE DTC: P0852

    4R_FI_CAN_P1707

    DTC HELP

    P1707
    neutral position sensor 2(voltage Low)

    POSSIBLE FAILURES

    4R_FI_CANT_P1707

    PENDING (TEMPORARY) DTC HELP

    P1707
    NEUTRAL POSITION SENSOR 2 (LOW VOLTAGE)

    Detailed description:
    Neutral Position Sensor 2 (Low Voltage)

    Correspondence DTC
    SAE DTC: P1707

    4R_FI_CAN_P1708

    DTC HELP

    P1708
    neutral position sensor 2(voltage High)

    POSSIBLE FAILURES

    4R_FI_CANT_P1708

    PENDING (TEMPORARY) DTC HELP

    P1708
    NEUTRAL POSITION SENSOR 2 (HIGH VOLTAGE)

    Detailed description:
    Neutral Position Sensor 2 (High Voltage)

    Correspondence DTC
    SAE DTC: P1708

    4R_FI_CAN_P0850

    DTC HELP

    P0850
    neutral position sensor1/2correlation malfunction

    POSSIBLE FAILURES

    4R_FI_CANT_P0850

    PENDING (TEMPORARY) DTC HELP

    P0850
    NEUTRAL POSITION SENSOR 1-2 CORRELATIVE

    Detailed description:
    Neutral Position Sensor 1-2 Correlative

    Correspondence DTC
    SAE DTC: P0850

    4R_FI_CAN_P1701

    DTC HELP

    P1701
    neutral position sensor SW malfunction(reverse sticking)

    POSSIBLE FAILURES

    4R_FI_CAN_P154B

    DTC HELP

    P154B
    battery sensor characteristic malfunction

    POSSIBLE FAILURES

    4R_FI_CAN_P0A94

    DTC HELP

    P0A94
    DC-DC Converter Performance Problem

    POSSIBLE FAILURES

    4R_FI_CAN_P0A11

    DTC HELP

    P0A11
    DC-DC Converter Activation Circuit Malfunction

    POSSIBLE FAILURES

    4R_FI_CAN_P1703

    DTC HELP

    P1703
    Clutch SW correlation malfunction

    POSSIBLE FAILURES

    4R_FI_CAN_P0571

    DTC HELP

    P0571
    Brake SW malfunction

    POSSIBLE FAILURES

    4R_FI_CAN_P0703

    DTC HELP

    P0703
    BRAKE SW (NC)MALFUNCTION

    POSSIBLE FAILURE

    4R_FI_CANT_P0703

    PENDING (TEMPORARY) DTC HELP

    P0703
    BKSW MALFUNCTION

    Detailed description:
    BKSW Malfunction

    Correspondence DTC
    SAE DTC : P0703

    4R_FI_CANT_P0A11

    PENDING (TEMPORARY) DTC HELP

    P0A11
    DC-DC Converter Activation Circuit Malfunction

    Detailed description:
    Voltage Stabilizer

    Correspondence DTC
    SAE DTC : P0A11

    4R_FI_CANT_P0A94

    PENDING (TEMPORARY) DTC HELP

    P0A94
    DC-DC Converter Performance Problem

    Detailed description:
    Voltage Stabilizer Malfunction

    Correspondence DTC
    SAE DTC : P0A94

    4R_FI_CANT_P154B

    PENDING (TEMPORARY) DTC HELP

    P154B
    BATTERY SENSOR MALFUNCTION

    Detailed description:
    Battery Sensor Malfunction

    Correspondence DTC
    SAE DTC : P154B

    4R_FI_CANT_P16E5

    PENDING (TEMPORARY) DTC HELP

    P16E5
    LIN COMMUNICATION ERROR

    Detailed description:
    LIN Communication Error

    Correspondence DTC
    SAE DTC : P16E5

    4R_FI_CAN_P16F9

    DTC HELP

    P16F9(131)
    PCM INTERNAL CIRCUIT MALFUNCTION (STARTER CONTROL CIRCUIT MALFUNCTION)

    POSSIBLE FAILURES

    4R_FI_CANT_P16F9

    PENDING (TEMPORARY) DTC HELP

    P16F9(131)
    PCM INTERNAL CIRCUIT MALFUNCTION (STARTER CONTROL CIRCUIT MALFUNCTION)

    Correspondence DTC
    HM DTC : 131
    SAE DTC : P16F9

    4R_FI_CAN_P16FA

    DTC HELP

    P16FA(131)
    PCM INTERNAL CIRCUIT MALFUNCTION (STARTER CONTROL CIRCUIT MALFUNCTION)

    POSSIBLE FAILURES

    4R_FI_CANT_P16FA

    PENDING (TEMPORARY) DTC HELP

    P16FA(131)
    PCM INTERNAL CIRCUIT MALFUNCTION (STARTER CONTROL CIRCUIT MALFUNCTION)

    Correspondence DTC
    HM DTC : 131
    SAE DTC : P16FA

    4R_FI_CAN_P16FB

    DTC HELP

    P16FB(131)
    PCM INTERNAL CIRCUIT MALFUNCTION (STARTER CONTROL CIRCUIT MALFUNCTION)

    POSSIBLE FAILURES

    4R_FI_CANT_P16FB

    PENDING (TEMPORARY) DTC HELP

    P16FB(131)
    PCM INTERNAL CIRCUIT MALFUNCTION (STARTER CONTROL CIRCUIT MALFUNCTION)

    Correspondence DTC
    HM DTC : 131
    SAE DTC : P16FB

    4R_FI_CAN_P16FC

    DTC HELP

    P16FC(131)
    PCM INTERNAL CIRCUIT MALFUNCTION (STARTER CONTROL CIRCUIT MALFUNCTION)

    POSSIBLE FAILURES

    4R_FI_CANT_P16FC

    PENDING (TEMPORARY) DTC HELP

    P16FC(131)
    PCM INTERNAL CIRCUIT MALFUNCTION (STARTER CONTROL CIRCUIT MALFUNCTION)

    Correspondence DTC
    HM DTC : 131
    SAE DTC : P16FC

    4R_FI_CAN_P0053

    DTC HELP

    151-5 (P0053)
    LAF heater

    POSSIBLE FAILURES

    4R_FI_CAN_P0059

    DTC HELP

    152-5 (P0059)
    LAF heaterB2

    POSSIBLE FAILURES

    4R_FI_CAN_P1177

    DTC HELP

    156-5 (P1177)
    LAF2-Dn:AFV1/AFC1 circuit error

    POSSIBLE FAILURES

    4R_FI_CAN_U1200

    DTC HELP

    112-2 (U1200)
    EPP(IMA)-CAN reception error((Trans Mission)

    POSSIBLE FAILURES

    4R_FI_CANT_P0053

    PENDING (TEMPORARY) DTC HELP

    P0053(T151-5)
    LAF HEATER (A)

    Detailed description:
    LAF heater (A)

    Correspondence DTC
    SAE DTC(MIL indication) : P0053(T151-5)

    4R_FI_CANT_P0059

    PENDING (TEMPORARY) DTC HELP

    P0059(T152-5)
    LAF HEATER B2 (A)

    Detailed description:
    LAF heater B2 (A)

    Correspondence DTC
    SAE DTC(MIL indication) : P0059(T152-5)

    4R_FI_CANT_P1177

    PENDING (TEMPORARY) DTC HELP

    P1177(T156-5)
    LAF2-DN AFV1/AFC1 CIRCUIT ERROR (A)

    Detailed description:
    LAF2-Dn AFV1/AFC1 circuit error (A)

    Correspondence DTC
    SAE DTC(MIL indication) : P1177(T156-5)

    4R_FI_CANT_U1200

    PENDING (TEMPORARY) DTC HELP

    U1200(T112-2)
    EPP(IMA)-CAN RECEPTION ERROR(Trans Mission)

    Detailed description:
    EPP(IMA)-CAN reception error(Trans Mission)

    Correspondence DTC
    SAE DTC(MIL indication) : P1177(T112-2)

    4R_FI_CANT_P1701

    PENDING (TEMPORARY) DTC HELP

    P1701

    REVERSE POSITION SWITCH MALFUNCTION (REVERSE STICKING ON)

    Detailed description:
    Reverse Position Switch Malfunction (Reverse Sticking On)

    Correspondence DTC
    SAE DTC : P1701

    4R_FI_CANT_P1703

    PENDING (TEMPORARY) DTC HELP

    P1703

    CLUTCH SW CORRELATION MALFUNCTION

    Detailed description:
    Clutch SW Correlation Malfunction

    Correspondence DTC
    SAE DTC : P1703

    4R_FI_CANT_U0151

    PENDING (TEMPORARY) DTC HELP

    U0151

    CAN RECEPTION ERROR (SRS)

    Detailed description:
    CAN Reception Error (SRS)

    Correspondence DTC
    SAE DTC : U0151

    4R_FI_CAN_P0611

    DTC HELP

    P0611
    CIRCUIT MALFUNCTION OF INJECTOR DRIVER POWER SUPPLY CIRCUIT

    POSSIBLE FAILURES

    4R_FI_CANT_P0611

    PENDING (TEMPORARY) DTC HELP

    P0611
    CIRCUIT MALFUNCTION OF INJECTOR DRIVER POWER SUPPLY CIRCUIT

    Correspondence DTC
    HM DTC :
    SAE DTC : P0611

    4R_FI_CAN_U0105

    DTC HELP

    U0105
    CAN COMMUNICATION ERROR

    POSSIBLE FAILURES

    4R_FI_CANT_U0105

    PENDING (TEMPORARY) DTC HELP

    U0105(0-0)
    CAN COMMUNICATION ERROR

    Correspondence DTC
    HM DTC :
    SAE DTC : U0105

    4R_FI_CAN_P06B6

    DTC HELP

    P06B6
    INTERNAL CONTROL MODULE KNOCK VIBRATION SENSOR PERFORMANCE

    4R_FI_CANT_P06B6

    PENDING (TEMPORARY) DTC HELP

    P06B6
    INTERNAL CONTROL MODULE KNOCK VIBRATION SENSOR PERFORMANCE

    Correspondence DTC
    SAE DTC : P06B6

    4R_FI_CAN_P2119

    DTC HELP

    P2119
    THROTTLE ACTUATOR "A" CONTROL THROTTLE BODY RANGE

    4R_FI_CANT_P2119

    PENDING (TEMPORARY) DTC HELP

    P2119
    THROTTLE ACTUATOR "A" CONTROL THROTTLE BODY RANGE

    Correspondence DTC
    SAE DTC : P2119

    4R_FI_CAN_P2231

    DTC HELP

    P2231
    O2 SENSOR SIGNAL CIRCUIT SHORTED TO HEATER CIRCUIT (BANK 1)

    4R_FI_CANT_P2231

    PENDING (TEMPORARY) DTC HELP

    P2231
    O2 SENSOR SIGNAL CIRCUIT SHORTED TO HEATER CIRCUIT (BANK 1)

    Correspondence DTC
    SAE DTC : P2231

    4R_FI_CAN_P2626

    DTC HELP

    P2626
    O2 SENSOR PUMPING CURRENT TRIM CIRCUIT OPEN (Bank 1)

    4R_FI_CANT_P2626

    PENDING (TEMPORARY) DTC HELP

    P2626
    O2 SENSOR PUMPING CURRENT TRIM CIRCUIT OPEN (Bank 1)

    Correspondence DTC
    SAE DTC : P2626

    4R_FI_CAN_P060D

    DTC HELP

    P060D
    INTERNAL CONTROL MODULE ACCELERATOR PEDAL POSITION PERFORMANCE

    Correspondence DTC
    SAE DTC : P060D

    4R_FI_CANT_P060D

    PENDING (TEMPORARY) DTC HELP

    P060D
    INTERNAL CONTROL MODULE ACCELERATOR PEDAL POSITION PERFORMANCE

    Correspondence DTC
    SAE DTC : P060D

    4R_FI_CAN_P060C

    DTC HELP

    P060C
    INTERNAL CONTROL MODULE MAIN PROCESSOR PERFORMANCE

    4R_FI_CANT_P060C

    PENDING (TEMPORARY) DTC HELP

    P060C
    INTERNAL CONTROL MODULE MAIN PROCESSOR PERFORMANCE

    Correspondence DTC
    SAE DTC : P060C

    4R_FI_CAN_P062B

    DTC HELP

    P062B
    PCM INTERNAL CIRCUIT MALFUNCTION

    POSSIBLE FAILURES

    4R_FI_CANT_P062B

    PENDING (TEMPORARY) DTC HELP

    P062B
    PCM INTERNAL CIRCUIT MALFUNCTION

    Correspondence DTC
    SAE DTC : P062B

    4R_FI_CAN_P2096

    DTC HELP

    P2096
    POST CATALYST FUEL TRIM SYSTEM TOO LEAN (BANK1)

    POSSIBLE FAILURES

    4R_FI_CANT_P2096

    PENDING (TEMPORARY) DTC HELP

    P2096
    POST CATALYST FUEL TRIM SYSTEM TOO LEAN (BANK1)

    Correspondence DTC
    SAE DTC : P2096

    4R_FI_CAN_P2097

    DTC HELP

    P2097
    POST CATALYST FUEL TRIM SYSTEM TOO RICH (BANK1)

    POSSIBLE FAILURES

    4R_FI_CANT_P2097

    PENDING (TEMPORARY) DTC HELP

    P2097
    POST CATALYST FUEL TRIM SYSTEM TOO RICH (BANK1)

    Correspondence DTC
    SAE DTC : P2097

    4R_FI_CAN_P064A

    DTC HELP

    P064A
    HIGH PRESSURE FUEL PUMP SYSTEM MALFUNCTION

    POSSIBLE FAILURES

    4R_FI_CANT_P064A

    PENDING (TEMPORARY) DTC HELP

    P064A
    HIGH PRESSURE FUEL PUMP SYSTEM MALFUNCTION

    Detailed description:
    High Pressure Fuel Pump System Malfunction

    Correspondence DTC
    SAE DTC : P064A

    4R_FI_CAN_P2623

    DTC HELP

    P2623
    HIGH PURESSURE FUEL PUMP SPILL VALVE MALFUNCTION

    Correspondence DTC
    SAE DTC : P2623

    POSSIBLE FAILURES

    4R_FI_CANT_P2623

    DTC HELP

    P2623
    HIGH PURESSURE FUEL PUMP SPILL VALVE MALFUNCTION

    Correspondence DTC
    SAE DTC : P2623

    4R_FI_CANT_P06E4

    PENDING (TEMPORARY) DTC HELP

    P06E4
    WAKE UP TIMER MALFUNCTION

    Detailed description:
    Wake Up Timer Malfunction

    Correspondence DTC
    SAE DTC : P06E4

    4R_FI_CAN_P049D

    DTC HELP

    P049D
    EGR CONTROL POSITION EXCEEDED LEARNING LIMIT

    POSSIBLE FAILURES

    4R_FI_CANT_P049D

    PENDING (TEMPORARY) DTC HELP

    P049D
    EGR CONTROL POSITION EXCEEDED LEARNING LIMIT

    Detailed description:
    EGR Control Position Exceeded Learning Limit

    Correspondence DTC
    SAE DTC : P049D

    4R_FI_CAN_P04C2

    DTC HELP

    P04C2
    FUEL FILL DOOR OPEN RELAY CONTROL CIRCUIT HIGH VOLTAGE

    POSSIBLE FAILURES

    4R_FI_CANT_P04C2

    PENDING (TEMPORARY) DTC HELP

    P04C2
    FUEL FILL DOOR OPEN RELAY CONTROL CIRCUIT HIGH VOLTAGE

    Detailed description:
    Fuel Fill Door Open Relay Control Circuit High Voltage

    Correspondence DTC
    SAE DTC : P04C2

    4R_FI_CAN_P04C1

    DTC HELP

    P04C1
    FUEL FILL DOOR OPEN RELAY CONTROL CIRCUIT LOW VOLTAGE

    POSSIBLE FAILURES

    4R_FI_CANT_P04C1

    PENDING (TEMPORARY) DTC HELP

    P04C1
    FUEL FILL DOOR OPEN RELAY CONTROL CIRCUIT LOW VOLTAGE

    Detailed description:
    Fuel Fill Door Open Relay Control Circuit Low Voltage

    Correspondence DTC
    SAE DTC : P04C1

    4R_FI_CAN_U012D

    DTC HELP

    U012D
    F-CAN MALFUNCTION (PCM-MOTOR CONTROL MODULE)

    POSSIBLE FAILURES

    4R_FI_CANT_U012D

    PENDING (TEMPORARY) DTC HELP

    U012D
    F-CAN MALFUNCTION (PCM-MOTOR CONTROL MODULE)

    Detailed description:
    F-CAN Malfunction (PCM-Motor Control Module)

    Correspondence DTC
    SAE DTC : U012D

    4R_FI_CAN_P100A

    DTC HELP

    P100A
    ELECTRIC VTC MOTOR CIRCUIT MALFUNCTION

    POSSIBLE FAILURES

    4R_FI_CANT_P100A

    PENDING (TEMPORARY) DTC HELP

    P100A
    ELECTRIC VTC MOTOR CIRCUIT MALFUNCTION

    Detailed description:
    Electric VTC Motor Circuit Malfunction

    Correspondence DTC
    SAE DTC : P100A

    4R_FI_CAN_P100B

    DTC HELP

    P100B
    ELECTRIC VTC MOTOR CONTROL MODULE MALFUNCTION

    POSSIBLE FAILURE

    4R_FI_CANT_P100B

    PENDING (TEMPORARY) DTC HELP

    P100B
    ELECTRIC VTC MOTOR CONTROL MODULE MALFUNCTION

    Detailed description:
    Electric VTC Motor Control Module Malfunction

    Correspondence DTC
    SAE DTC : P100B

    4R_FI_CAN_P100C

    DTC HELP

    P100C
    ELECTRIC VTC MOTOR SPEED SIGNAL CIRCUIT MALFUNCTION

    POSSIBLE FAILURES

    4R_FI_CANT_P100C

    PENDING (TEMPORARY) DTC HELP

    P100C
    ELECTRIC VTC MOTOR SPEED SIGNAL CIRCUIT MALFUNCTION

    Detailed description:
    Electric VTC Motor Speed Signal Circuit Malfunction

    Correspondence DTC
    SAE DTC : P100C

    4R_FI_CAN_P100D

    DTC HELP

    P100D
    ELECTRIC VTC MOTOR POWER RELAY CIRCUIT STUCK ON

    POSSIBLE FAILURES

    4R_FI_CANT_P100D

    PENDING (TEMPORARY) DTC HELP

    P100D
    ELECTRIC VTC MOTOR POWER RELAY CIRCUIT STUCK ON

    Detailed description:
    Electric VTC Motor Power Relay Circuit Stuck ON

    Correspondence DTC
    SAE DTC : P100D

    4R_FI_CAN_P2602

    DTC HELP

    P2602
    ELECTRIC ENGINE COOLANT PUMP CIRCUIT LOW VOLTAGE

    POSSIBLE FAILURES

    4R_FI_CANT_P2602

    PENDING (TEMPORARY) DTC HELP

    P2602
    ELECTRIC ENGINE COOLANT PUMP CIRCUIT LOW VOLTAGE

    Detailed description:
    Electric Engine Coolant Pump Circuit Low Voltage

    Correspondence DTC
    SAE DTC : P2602

    4R_FI_CAN_P2603

    DTC HELP

    P2603
    ELECTRIC ENGINE COOLANT PUMP CIRCUIT HIGH VOLTAGE

    POSSIBLE FAILURES

    4R_FI_CANT_P2603

    PENDING (TEMPORARY) DTC HELP

    P2603
    ELECTRIC ENGINE COOLANT PUMP CIRCUIT HIGH VOLTAGE

    Detailed description:
    Electric Engine Coolant Pump Circuit High Voltage

    Correspondence DTC
    SAE DTC : P2603

    4R_FI_CAN_P16EA

    DTC HELP

    P16EA
    ELECTRIC ENGINE COOLANT PUMP RELAY STUCK ON

    POSSIBLE FAILURES

    4R_FI_CANT_P16EA

    PENDING (TEMPORARY) DTC HELP

    P16EA
    ELECTRIC ENGINE COOLANT PUMP RELAY STUCK ON

    Detailed description:
    Electric Engine Coolant Pump Relay Stuck On

    Correspondence DTC
    SAE DTC : P16EA

    4R_FI_CAN_P2402

    DTC HELP

    P2402
    EVAP LEAK DETECTION PUMP CONTROL CIRCUIT HIGH VOLTAGE

    POSSIBLE FAILURES

    4R_FI_CANT_P2402

    PENDING (TEMPORARY) DTC HELP

    P2402
    EVAP LEAK DETECTION PUMP CONTROL CIRCUIT HIGH VOLTAGE

    Detailed description:
    EVAP Leak Detection Pump Control Circuit High Voltage

    Correspondence DTC
    SAE DTC : P2402

    4R_FI_CAN_P2401

    DTC HELP

    P2401
    EVAP LEAK DETECTION PUMP CONTROL CIRCUIT LOW VOLTAGE

    POSSIBLE FAILURES

    4R_FI_CANT_P2401

    PENDING (TEMPORARY) DTC HELP

    P2401
    EVAP LEAK DETECTION PUMP CONTROL CIRCUIT LOW VOLTAGE

    Detailed description:
    EVAP Leak Detection Pump Control Circuit Low Voltage

    Correspondence DTC
    SAE DTC : P2401

    4R_FI_CAN_P24BF

    DTC HELP

    P24BF
    CANISTER CHANGE OVER VALVE CONTROL CIRCUIT HIGH VOLTAGE

    POSSIBLE FAILURES

    4R_FI_CANT_P24BF

    PENDING (TEMPORARY) DTC HELP

    P24BF
    CANISTER CHANGE OVER VALVE CONTROL CIRCUIT HIGH VOLTAGE

    Detailed description:
    Canister Change Over Valve Control Circuit High Voltage

    Correspondence DTC
    SAE DTC : P24BF

    4R_FI_CAN_P24BE

    DTC HELP

    P24BE
    CANISTER CHANGE OVER VALVE CONTROL CIRCUIT LOW VOLTAGE

    POSSIBLE FAILURES

    4R_FI_CANT_P24BE

    PENDING (TEMPORARY) DTC HELP

    P24BE
    CANISTER CHANGE OVER VALVE CONTROL CIRCUIT LOW VOLTAGE

    Detailed description:
    Canister Change Over Valve Control Circuit Low Voltage

    Correspondence DTC
    SAE DTC : P24BE

    4R_FI_CAN_P2420

    DTC HELP

    P2420
    FUEL VAPOR CONTAINMENT VALVE CONTROL CIRCUIT HIGH VOLTAGE

    POSSIBLE FAILURES

    4R_FI_CANT_P2420

    PENDING (TEMPORARY) DTC HELP

    P2420
    FUEL VAPOR CONTAINMENT VALVE CONTROL CIRCUIT HIGH VOLTAGE

    Detailed description:
    Fuel Vapor Containment Valve Control Circuit High Voltage

    Correspondence DTC
    SAE DTC : P2420

    4R_FI_CAN_P2419

    DTC HELP

    P2419
    FUEL VAPOR CONTAINMENT VALVE CONTROL CIRCUIT LOW VOLTAGE

    POSSIBLE FAILURES

    4R_FI_CANT_P2419

    PENDING (TEMPORARY) DTC HELP

    P2419
    FUEL VAPOR CONTAINMENT VALVE CONTROL CIRCUIT LOW VOLTAGE

    Detailed description:
    Fuel Vapor Containment Valve Control Circuit Low Voltage

    Correspondence DTC
    SAE DTC : P2419

    4R_FI_CAN_P04CD

    DTC HELP

    P04CD
    FUEL FILL DOOR OPENER SWITCH CIRCUIT ON STUCK

    POSSIBLE FAILURES

    4R_FI_CANT_P04CD

    PENDING (TEMPORARY) DTC HELP

    P04CD
    FUEL FILL DOOR OPENER SWITCH CIRCUIT ON STUCK

    Detailed description:
    Fuel Fill Door Opener Switch Circuit On Stuck

    Correspondence DTC
    SAE DTC : P04CD

    4R_FI_CAN_U12A5

    DTC HELP

    U12A5
    EPP(IMA)-CAN MALFUNCTION (MOTOR CONTROL MODULE-PCM)

    POSSIBLE FAILURES

    4R_FI_CANT_U12A5

    PENDING (TEMPORARY) DTC HELP

    U12A5
    EPP(IMA)-CAN MALFUNCTION (MOTOR CONTROL MODULE-PCM)

    Detailed description:
    EPP(IMA)-CAN Malfunction (Motor Control Module-PCM)

    Correspondence DTC
    SAE DTC : U12A5

    4R_FI_CAN_U12A4

    DTC HELP

    U12A4
    EPP(IMA)-CAN MALFUNCTION (HVAC CONTROL MODULE-PCM)

    POSSIBLE FAILURES

    4R_FI_CANT_U12A4

    PENDING (TEMPORARY) DTC HELP

    U12A4
    EPP(IMA)-CAN MALFUNCTION (HVAC CONTROL MODULE-PCM)

    Detailed description:
    EPP(IMA)-CAN Malfunction (HVAC Control Module-PCM)

    Correspondence DTC
    SAE DTC : U12A4

    4R_FI_CAN_P150F

    DTC HELP

    P150F
    RADIATOR FAN CONTROL (RFC) COMMUNICATION LINE MALFUNCTION

    POSSIBLE FAILURES

    4R_FI_CANT_P150F

    PENDING (TEMPORARY) DTC HELP

    P150F
    RADIATOR FAN CONTROL (RFC) COMMUNICATION LINE MALFUNCTION

    Detailed description:
    Radiator Fan Control (RFC) Communication Line Malfaunction

    Correspondence DTC
    SAE DTC : P150F

    4R_FI_CAN_P0331

    DTC HELP

    P0331
    KNOCK SENSOR2 (BANK2) MALFUNCTION

    POSSIBLE FAILURES

    4R_FI_CANT_P0331

    PENDING (TEMPORARY) DTC HELP

    P0331
    KNOCK SENSOR2 (BANK2) MALFUNCTION

    Correspondence DTC
    SAE DTC : P0331

    4R_FI_CAN_P2098

    DTC HELP

    P2098
    POST CATALYST FUEL TRIM SYSTEM TOO LEAN(BANK2)
    O2 FEEDBACK MONITOR B2 (LEAN)

    POSSIBLE FAILURES

    4R_FI_CANT_P2098

    PENDING (TEMPORARY) DTC HELP

    P2098
    POST CATALYST FUEL TRIM SYSTEM TOO LEAN(BANK2)
    O2 FEEDBACK MONITOR B2 (LEAN)

    Correspondence DTC
    SAE DTC : P2098

    4R_FI_CAN_P2099

    DTC HELP

    P2099
    POST CATALYST FUEL TRIM SYSTEM TOO RICH (BANK 2)
    O2 FEEDBACK MONITOR B2 (RICH)

    POSSIBLE FAILURES

    4R_FI_CANT_P2099

    PENDING (TEMPORARY) DTC HELP

    P2099
    POST CATALYST FUEL TRIM SYSTEM TOO RICH (BANK 2)
    O2 FEEDBACK MONITOR B2 (RICH)

    Correspondence DTC
    SAE DTC : P2099

    4R_FI_CAN_P2657

    DTC HELP

    P2657
    ROCKER ARM OIL PRESSURE SWITCH A (BANK 2) CIRCUIT HIGH VOLTAGE
    Lo-VT VTMB2 (OIL PRESSURE SYSTEM)

    POSSIBLE FAILURES

    4R_FI_CANT_P2657

    PENDING (TEMPORARY) DTC HELP

    P2657
    ROCKER ARM OIL PRESSURE SWITCH A (BANK 2) CIRCUIT HIGH VOLTAGE
    Lo-VT VTMB2 (OIL PRESSURE SYSTEM)

    Correspondence DTC
    SAE DTC : P2657

    4R_FI_CAN_U129D

    DTC HELP

    U129D
    F-CAN MALFUNCTION (PCM-PRECISION ALL WHEEL STEER)

    POSSIBLE FAILURES

    4R_FI_CANT_U129D

    PENDING (TEMPORARY) DTC HELP

    U129D
    F-CAN MALFUNCTION (PCM-PRECISION ALL WHEEL STEER)

    Detailed description:
    F-CAN Malfunction (PCM-Precision All Wheel Steer)

    Correspondence DTC
    SAE DTC : U129D

    4R_FI_CAN_U0146

    DTC HELP

    U0146
    F-CAN MALFUNCTION (PCM-CAN GATEWAY)

    POSSIBLE FAILURES

    4R_FI_CANT_U0146

    PENDING (TEMPORARY) DTC HELP

    U0146
    F-CAN MALFUNCTION (PCM-CAN GATEWAY)

    Detailed description:
    F-CAN Malfunction (PCM-CAN Gateway)

    Correspondence DTC
    SAE DTC : U0146

    4R_FI_CAN_22_03_P2646

    DTC HELP

    P2646
    ROCKER ARM OIL PRESSURE SWITCH CIRCUIT LOW VOLTAGE

    POSSIBLE FAILURES

    4R_FI_CANT_22_03_P2646

    PENDING (TEMPORARY) DTC HELP

    ROCKER ARM OIL PRESSURE SWITCH CIRCUIT LOW VOLTAGE

    Detailed description:
    Rocker Arm Oil Pressure Switch Circuit Low Voltage

    Correspondence DTC
    SAE DTC : P2646(22)

    4R_FI_CAN_P011B

    DTC HELP

    P011B
    INTAKE AIR TEMPERATURE (IAT) SENSOR CIRCUIT RANGE/PERFORMANCE PROBLEM

    POSSIBLE FAILURES

    4R_FI_CANT_P011B

    PENDING (TEMPORARY) DTC HELP

    INTAKE AIR TEMPERATURE (IAT) SENSOR CIRCUIT RANGE/PERFORMANCE PROBLEM

    Detailed description:
    Intake Air Temperature (IAT) Sensor Circuit Range/Performance Problem

    Correspondence DTC
    SAE DTC : P011B

    4R_FI_CAN_P2561

    DTC HELP

    P2561
    HVAC MALFUNCTION

    POSSIBLE FAILURES

    4R_FI_CANT_P2561

    PENDING (TEMPORARY) DTC HELP

    P2561
    HVAC MALFUNCTION

    Detailed description:
    HVAC Malfunction

    Correspondence DTC
    SAE DTC(MIL indication) : P2561

    4R_FI_CAN_P0069

    DTC HELP

    P0069
    BAROMATIC PRESSURE (BARO) SENSOR CIRCUIT RANGE/PERFORMANCE PROBLEM

    POSSIBLE FAILURES

    4R_FI_CANT_P0069

    PENDING (TEMPORARY) DTC HELP

    P0069
    BAROMATIC PRESSURE (BARO) SENSOR CIRCUIT RANGE/PERFORMANCE PROBLEM

    Detailed description:
    Barometric Pressure (BARO) Sensor Circuit Range/Performance Problem

    Correspondence DTC
    SAE DTC(MIL indication) : P0069

    4R_FI_CAN_P011A

    DTC HELP

    P011A
    ENGINE COOLANT TEMPERATURE (ECT) SENSOR 1 CIRCUIT RANGE/PERFORMANCE PROBLEM

    POSSIBLE FAILURES

    4R_FI_CANT_P011A

    PENDING (TEMPORARY) DTC HELP

    P011A
    ENGINE COOLANT TEMPERATURE (ECT) SENSOR 1 CIRCUIT RANGE/PERFORMANCE PROBLEM

    Detailed description:
    Engine Coolant Temperature (ECT) Sensor 1 Circuit Range/Performance Problem

    Correspondence DTC
    SAE DTC(MIL indication) : P011A

    4R_FI_CAN_P043E

    DTC HELP

    P043E
    EVAP LEAK DETECTION MODULE STANDERD PRESSURE LOW

    POSSIBLE FAILURES

    4R_FI_CANT_P043E

    PENDING (TEMPORARY) DTC HELP

    P043E
    EVAP LEAK DETECTION MODULE STANDERD PRESSURE LOW

    Detailed description:
    EVAP Leak Detection Module Standerd Pressure Low

    Correspondence DTC
    SAE DTC(MIL indication) : P043E

    4R_FI_CAN_P043F

    DTC HELP

    P043F
    EVAP LEAK DETECTION MODULE STANDERD PRESSURE HIGH

    POSSIBLE FAILURES

    4R_FI_CANT_P043F

    PENDING (TEMPORARY) DTC HELP

    P043F
    EVAP LEAK DETECTION MODULE STANDERD PRESSURE HIGH

    Detailed description:
    EVAP Leak Detection Module Standerd Pressure High

    Correspondence DTC
    SAE DTC(MIL indication) : P043F

    4R_FI_CAN_P04C9

    DTC HELP

    P04C9
    FUEL FILL DOOR OPENER MALFUNCTION

    POSSIBLE FAILURES

    4R_FI_CANT_P04C9

    PENDING (TEMPORARY) DTC HELP

    P04C9
    FUEL FILL DOOR OPENER MALFUNCTION

    Detailed description:
    Fuel Fill Door Opener Malfunction

    Correspondence DTC
    SAE DTC(MIL indication) : P04C9

    4R_FI_CAN_P04EE

    DTC HELP

    P04EE
    0.02 INCH LEAK (TANK LEAK)

    POSSIBLE FAILURES

    4R_FI_CANT_P04EE

    PENDING (TEMPORARY) DTC HELP

    P04EE
    0.02 INCH LEAK (TANK LEAK)

    Detailed description:
    0.02 Inch Leak (Tank Leak)

    Correspondence DTC
    SAE DTC(MIL indication) : P04EE

    4R_FI_CAN_P04EF

    DTC HELP

    P04EF
    0.02 INCH LEAK (CANISTER LEAK)

    POSSIBLE FAILURES

    4R_FI_CANT_P04EF

    PENDING (TEMPORARY) DTC HELP

    P04EF
    0.02 INCH LEAK (CANISTER LEAK)

    Detailed description:
    0.02 Inch Leak (Canister Leak)

    Correspondence DTC
    SAE DTC(MIL indication) : P04EF

    4R_FI_CAN_P050D

    DTC HELP

    P050D
    COLD START IDLE SPEED PROBLEM

    POSSIBLE FAILURES

    4R_FI_CANT_P050D

    PENDING (TEMPORARY) DTC HELP

    P050D
    COLD START IDLE SPEED PROBLEM

    Detailed description:
    Cold Start Idle Speed Problem

    Correspondence DTC
    SAE DTC(MIL indication) : P050D

    4R_FI_CAN_P06AF

    DTC HELP

    P06AF
    ENGINE STALL

    POSSIBLE FAILURES

    4R_FI_CANT_P06AF

    PENDING (TEMPORARY) DTC HELP

    P06AF
    ENGINE STALL

    Detailed description:
    Engine Stall

    Correspondence DTC
    SAE DTC(MIL indication) : P06AF

    4R_FI_CAN_P0C2F

    DTC HELP

    P0C2F
    GEN-ENG ANGULAR SPEED CORRELATION MALFUNCTION

    POSSIBLE FAILURES

    4R_FI_CANT_P0C2F

    PENDING (TEMPORARY) DTC HELP

    P0C2F
    GEN-ENG ANGULAR SPEED CORRELATION MALFUNCTION

    Detailed description:
    GEN-ENG Angular Speed Correlation Malfunction

    Correspondence DTC
    SAE DTC(MIL indication) : P0C2F

    4R_FI_CAN_P145F

    DTC HELP

    P145F
    EVAP LEAK DETECTION MODULE PRESSURE SENSOR RANGE/PERFORMANCE PROBLEM

    POSSIBLE FAILURES

    4R_FI_CANT_P145F

    PENDING (TEMPORARY) DTC HELP

    P145F
    EVAP LEAK DETECTION MODULE PRESSURE SENSOR RANGE/PERFORMANCE PROBLEM

    Detailed description:
    EVAP Leak Detection Module Pressure Sensor Range/Performance Problem

    Correspondence DTC
    SAE DTC(MIL indication) : P145F

    4R_FI_CAN_P1461

    DTC HELP

    P1461
    EVAP LEAK DETECTION MODULE PRESSURE SENSOR SHIFTS

    POSSIBLE FAILURES

    4R_FI_CANT_P1461

    PENDING (TEMPORARY) DTC HELP

    P1461
    EVAP LEAK DETECTION MODULE PRESSURE SENSOR SHIFTS

    Detailed description:
    EVAP Leak Detection Module Pressure Sensor Shifts

    Correspondence DTC
    SAE DTC(MIL indication) : P1461

    4R_FI_CAN_P1462

    DTC HELP

    P1462
    EVAP LEAK DETECTION MODULE PRESSURE DECOMPRESSIN DEFECT

    POSSIBLE FAILURES

    4R_FI_CANT_P1462

    PENDING (TEMPORARY) DTC HELP

    P1462
    EVAP LEAK DETECTION MODULE PRESSURE DECOMPRESSIN DEFECT

    Detailed description:
    EVAP Leak Detection Module Pressure Decompression Defect

    Correspondence DTC
    SAE DTC(MIL indication) : P1462

    4R_FI_CAN_P14A0

    DTC HELP

    P14A0
    ENGINE ABNORMAL VIBRATION

    POSSIBLE FAILURES

    4R_FI_CANT_P14A0

    PENDING (TEMPORARY) DTC HELP

    P14A0
    ENGINE ABNORMAL VIBRATION

    Detailed description:
    Engine Abnormal Vibration

    Correspondence DTC
    SAE DTC(MIL indication) : P14A0

    4R_FI_CAN_P2450

    DTC HELP

    P2450
    FUEL VAPOR CONTAINMENT VALVE LEAK

    POSSIBLE FAILURES

    4R_FI_CANT_P2450

    PENDING (TEMPORARY) DTC HELP

    P2450
    FUEL VAPOR CONTAINMENT VALVE LEAK

    Detailed description:
    Fuel Vapor Containment Valve Leak

    Correspondence DTC
    SAE DTC(MIL indication) : P2450

    4R_FI_CAN_P2451

    DTC HELP

    P2451
    FUEL VAPOR CONTAINMENT VALVE STUCK CLOSE

    POSSIBLE FAILURES

    4R_FI_CANT_P2451

    PENDING (TEMPORARY) DTC HELP

    P2451
    FUEL VAPOR CONTAINMENT VALVE STUCK CLOSE

    Detailed description:
    Fuel Vapor Containment Valve Stuck Close

    Correspondence DTC
    SAE DTC(MIL indication) : P2451

    4R_FI_CAN_P24B9

    DTC HELP

    P24B9
    EVAP LEAK DETECTION MODULE ABSOLUTE PRESSURE SENSOR RANGE/PERFORMANCE PROBLEM

    POSSIBLE FAILURES

    4R_FI_CANT_P24B9

    PENDING (TEMPORARY) DTC HELP

    P24B9
    EVAP LEAK DETECTION MODULE ABSOLUTE PRESSURE SENSOR RANGE/PERFORMANCE PROBLEM

    Detailed description:
    EVAP Leak Detection Module Absolute Pressure Sensor Range/Performance Problem

    Correspondence DTC
    SAE DTC(MIL indication) : P24B9

    4R_FI_CAN_P24BA

    DTC HELP

    P24BA
    EVAP LEAK DETECTION MODULE ABSOLUTE PRESSURE SENSOR CIRCUIT LOW VOLTAGE

    POSSIBLE FAILURES

    4R_FI_CANT_P24BA

    PENDING (TEMPORARY) DTC HELP

    P24BA
    EVAP LEAK DETECTION MODULE ABSOLUTE PRESSURE SENSOR CIRCUIT LOW VOLTAGE

    Detailed description:
    EVAP Leak Detection Module Absolute Pressure Sensor Circuit Low Voltage

    Correspondence DTC
    SAE DTC(MIL indication) : P24BA

    4R_FI_CAN_P24BB

    DTC HELP

    P24BB
    EVAP LEAK DETECTION MODULE ABSOLUTE PRESSURE SENSOR CIRCUIT HIGH VOLTAGE

    POSSIBLE FAILURES

    4R_FI_CANT_P24BB

    PENDING (TEMPORARY) DTC HELP

    P24BB
    EVAP LEAK DETECTION MODULE ABSOLUTE PRESSURE SENSOR CIRCUIT HIGH VOLTAGE

    Detailed description:
    EVAP Leak Detection Module Absolute Pressure Sensor Circuit High Voltage

    Correspondence DTC
    SAE DTC(MIL indication) : P24BB

    4R_FI_CAN_P24C1

    DTC HELP

    P24C1
    CANISTER CHANGE OVER VALVE STUCK CLOSE

    POSSIBLE FAILURES

    4R_FI_CANT_P24C1

    PENDING (TEMPORARY) DTC HELP

    P24C1
    CANISTER CHANGE OVER VALVE STUCK CLOSE

    Detailed description:
    Canister Change Over Valve Stuck Close

    Correspondence DTC
    SAE DTC(MIL indication) : P24C1

    4R_FI_CAN_P2601

    DTC HELP

    P2601
    ELECTRIC ENGINE COOLANT PUMP RANGE/PERFORMANCE PROBLEM

    POSSIBLE FAILURES

    4R_FI_CANT_P2601

    PENDING (TEMPORARY) DTC HELP

    P2601
    ELECTRIC ENGINE COOLANT PUMP RANGE/PERFORMANCE PROBLEM

    Detailed description:
    Electric Engine Coolant Pump Range/Performance Problem

    Correspondence DTC
    SAE DTC(MIL indication) : P2601

    4R_FI_CAN_P26A3

    DTC HELP

    P26A3
    ELECTRIC WATER VALVE MALFUNCTION

    POSSIBLE FAILURES

    4R_FI_CANT_P26A3

    PENDING (TEMPORARY) DTC HELP

    P26A3
    ELECTRIC WATER VALVE MALFUNCTION

    Detailed description:
    Electric Water Valve Malfunction

    Correspondence DTC
    SAE DTC(MIL indication) : P26A3

    4R_FI_CAN_P145E

    DTC HELP

    P145E
    EVAP SYSTEM PURGE FLOW MALFUNCTION 2

    POSSIBLE FAILURES

    4R_FI_CANT_P145E

    PENDING (TEMPORARY) DTC HELP

    EVAP SYSTEM PURGE FLOW MALFUNCTION 2

    Detailed description:
    Evaporative Emission (EVAP) System Purge Flow Circuit Malfunction

    Correspondence DTC
    SAE DTC(MIL indication) : P145E

    4R_FI_CAN_P04AE

    DTC HELP

    P145E
    EVAP SYSTEM HIGH PURGE FLOW DETECTED 2

    POSSIBLE FAILURES

    4R_FI_CANT_P04AE

    PENDING (TEMPORARY) DTC HELP

    EVAP SYSTEM HIGH PURGE FLOW DETECTED 2

    Detailed description:
    Evaporative Emission (EVAP) System Purge Flow Circuit Malfunction

    Correspondence DTC
    SAE DTC(MIL indication) : P04AE

    4R_FI_CAN_P04DF

    DTC HELP

    P04DF
    EVAP SYSTEM HIGH PURGE FLOW DETECTED

    POSSIBLE FAILURES

    4R_FI_CANT_P04DF

    PENDING (TEMPORARY) DTC HELP

    EVAP SYSTEM HIGH PURGE FLOW DETECTED

    Detailed description:
    Evaporative Emission (EVAP) System Purge Flow Circuit Malfunction

    Correspondence DTC
    SAE DTC(MIL indication) : P04DF

    4R_FI_CAN_P04AB

    DTC HELP

    P04AB
    EVAP CANISTER PURGE VALVE CIRCUIT MALFUNCTION 2

    POSSIBLE FAILURES

    4R_FI_CANT_P04AB

    PENDING (TEMPORARY) DTC HELP

    EVAP CANISTER PURGE VALVE CIRCUIT MALFUNCTION 2

    Detailed description:
    Evaporative Emission (EVAP) System Purge Flow Circuit Malfunction

    Correspondence DTC
    SAE DTC(MIL indication) : P04AB

    4R_FI_CAN_P2073

    DTC HELP

    P2073

    MAP SENSOR SIGNAL HIGHER THAN EXPECTED

    POSSIBLE FAILURES

    4R_FI_CANT_P2073

    PENDING (TEMPORARY) DTC HELP

    P2073
    MAP SENSOR SIGNAL HIGHER THAN EXPECTED

    Correspondence DTC
    SAE DTC(MIL indication) : P2073

    4R_FI_CAN_P2074

    DTC HELP

    P2074

    MAP SENSOR SIGNAL LOWER THAN EXPECTED

    POSSIBLE FAILURES

    4R_FI_CANT_P2074

    PENDING (TEMPORARY) DTC HELP

    P2074
    MAP SENSOR SIGNAL LOWER THAN EXPECTED

    Correspondence DTC
    SAE DTC(MIL indication) : P2074

    4R_FI_CAN_P100E

    DTC HELP

    P100E
    FUEL HEATER UNIT COMMUNICATION ERROR

    POSSIBLE FAILURES

    4R_FI_CANT_P100E

    PENDING (TEMPORARY) DTC HELP

    P100E
    FUEL HEATER UNIT COMMUNICATION ERROR

    Correspondence DTC
    SAE DTC(MIL indication) : P100E

    4R_FI_CAN_P100F

    DTC HELP

    P100F
    FUEL HEATER UNIT MALFUNCTION

    POSSIBLE FAILURES

    4R_FI_CANT_P100F

    PENDING (TEMPORARY) DTC HELP

    P100F
    FUEL HEATER UNIT MALFUNCTION

    Correspondence DTC
    SAE DTC(MIL indication) : P100F

    4R_FI_CAN_P106A

    DTC HELP

    P106A
    FUEL HEATER HARNESS GROUND FAULT FOR #1 INJ

    POSSIBLE FAILURES

    4R_FI_CANT_P106A

    PENDING (TEMPORARY) DTC HELP

    P106A
    FUEL HEATER HARNESS GROUND FAULT FOR #1 INJ

    Correspondence DTC
    SAE DTC(MIL indication) : P106A

    4R_FI_CAN_P106B

    DTC HELP

    P106B
    FUEL HEATER HARNESS LINE OPEN FOR #1 INJ

    POSSIBLE FAILURES

    4R_FI_CANT_P106B

    PENDING (TEMPORARY) DTC HELP

    P106B
    FUEL HEATER HARNESS LINE OPEN FOR #1 INJ

    Correspondence DTC
    SAE DTC(MIL indication) : P106B

    4R_FI_CAN_P106C

    DTC HELP

    P106C
    FUEL HEATER HARNESS GROUND FAULT FOR #2 INJ

    POSSIBLE FAILURES

    4R_FI_CANT_P106C

    PENDING (TEMPORARY) DTC HELP

    P106C
    FUEL HEATER HARNESS GROUND FAULT FOR #2 INJ

    Correspondence DTC
    SAE DTC(MIL indication) : P106C

    4R_FI_CAN_P106D

    DTC HELP

    P106D
    FUEL HEATER HARNESS LINE OPEN FOR #2 INJ

    POSSIBLE FAILURES

    4R_FI_CANT_P106D

    PENDING (TEMPORARY) DTC HELP

    P106D
    FUEL HEATER HARNESS LINE OPEN FOR #2 INJ

    Correspondence DTC
    SAE DTC(MIL indication) : P106D

    4R_FI_CAN_P106E

    DTC HELP

    P106E
    FUEL HEATER HARNESS GROUND FAULT FOR #3 INJ

    POSSIBLE FAILURES

    4R_FI_CANT_P106E

    PENDING (TEMPORARY) DTC HELP

    P106E
    FUEL HEATER HARNESS GROUND FAULT FOR #3 INJ

    Correspondence DTC
    SAE DTC(MIL indication) : P106E

    4R_FI_CAN_P106F

    DTC HELP

    P106F
    FUEL HEATER HARNESS LINE OPEN FOR #3 INJ

    POSSIBLE FAILURES

    4R_FI_CANT_P106F

    PENDING (TEMPORARY) DTC HELP

    P106F
    FUEL HEATER HARNESS LINE OPEN FOR #3 INJ

    Correspondence DTC
    SAE DTC(MIL indication) : P106F

    4R_FI_CAN_P1070

    DTC HELP

    P1070
    FUEL HEATER HARNESS GROUND FAULT FOR #4 INJ

    POSSIBLE FAILURES

    4R_FI_CANT_P1070

    PENDING (TEMPORARY) DTC HELP

    P1070
    FUEL HEATER HARNESS GROUND FAULT FOR #4 INJ

    Correspondence DTC
    SAE DTC(MIL indication) : P1070

    4R_FI_CAN_P1071

    DTC HELP

    P1071
    FUEL HEATER HARNESS LINE OPEN FOR #4 INJ

    POSSIBLE FAILURES

    4R_FI_CANT_P1071

    PENDING (TEMPORARY) DTC HELP

    P1071
    FUEL HEATER HARNESS LINE OPEN FOR #4 INJ

    Correspondence DTC
    SAE DTC(MIL indication) : P1071

    4R_FI_CAN_P1010

    DTC HELP

    P1010
    FUEL HEATER POWER FAILURE

    POSSIBLE FAILURES

    4R_FI_CANT_P1010

    PENDING (TEMPORARY) DTC HELP

    P1010
    FUEL HEATER POWER FAILURE

    Correspondence DTC
    SAE DTC(MIL indication) : P1010

    4R_FI_CAN_P1072

    DTC HELP

    P1072
    FUEL HEATER RESISTANCE INCREASE

    POSSIBLE FAILURES

    4R_FI_CANT_P1072

    PENDING (TEMPORARY) DTC HELP

    P1072
    FUEL HEATER RESISTANCE INCREASE

    Correspondence DTC
    SAE DTC(MIL indication) : P1072

    4R_FI_CAN_P0230

    DTC HELP

    P0230
    FUEL PUMP RELAY #1 FAILURE

    POSSIBLE FAILURES

    4R_FI_CANT_P0230

    PENDING (TEMPORARY) DTC HELP

    P0230
    FUEL PUMP RELAY #1 FAILURE

    Correspondence DTC
    SAE DTC(MIL indication) : P0230

    4R_FI_CAN_P023F

    DTC HELP

    P023F
    FUEL PUMP RELAY #2 FAILURE

    POSSIBLE FAILURES

    4R_FI_CANT_P023F

    PENDING (TEMPORARY) DTC HELP

    P023F
    FUEL PUMP RELAY #2 FAILURE

    Correspondence DTC
    SAE DTC(MIL indication) : P023F

    4R_FI_CAN_P1011

    DTC HELP

    P1011
    FUEL PUMP RELAY DIAGNOSIS HARNESS FAILURE

    POSSIBLE FAILURES

    4R_FI_CANT_P1011

    PENDING (TEMPORARY) DTC HELP

    P1011
    FUEL PUMP RELAY DIAGNOSIS HARNESS FAILURE

    Correspondence DTC
    SAE DTC(MIL indication) : P1011

    4R_FI_CAN_P0545

    DTC HELP

    P0545
    EXHAUST GAS TEMPERATURE SENSOR CIRCUIT LOW 1

    POSSIBLE FAILURES

    4R_FI_CANT_P0545

    PENDING (TEMPORARY) DTC HELP

    P0545
    EXHAUST GAS TEMPERATURE SENSOR CIRCUIT LOW 1

    Correspondence DTC
    SAE DTC(MIL indication) : P0545

    4R_FI_CAN_P2023

    DTC HELP

    P2023
    EXHAUST GAS TEMPERATURE SENSOR CIRCUIT LOW 2

    POSSIBLE FAILURES

    4R_FI_CANT_P2032

    PENDING (TEMPORARY) DTC HELP

    P2032
    EXHAUST GAS TEMPERATURE SENSOR CIRCUIT LOW 2

    Correspondence DTC
    SAE DTC(MIL indication) : P2032

    4R_FI_CAN_U12A6

    DTC HELP

    U12A6
    F-CAN MALFUNCTION [Capacitor]

    Lost Communication with Buck-Boost Converter [BBC]

    POSSIBLE FAILURES

    4R_FI_CANT_U12A6

    PENDING (TEMPORARY) DTC HELP

    U12A6
    F-CAN MALFUNCTION [Capacitor]

    Lost Communication with Buck-Boost Converter[BBC]

    Correspondence DTC
    SAE DTC(MIL indication) : U12A6

    4R_FI_CAN_P169A

    DTC HELP

    P169A
    STARTER CIRCUIT CONTACTOR(ON)

    Contactor Circuit Stuck ON

    POSSIBLE FAILURES

    4R_FI_CANT_P169A

    PENDING (TEMPORARY) DTC HELP

    P169A
    Contactor Circuit Stuck ON

    Correspondence DTC
    SAE DTC(MIL indication) : P169A

    4R_FI_CAN_P169B

    DTC HELP

    P169B
    STARTER CIRCUIT CONTACTOR(OFF)

    Contactor Circuit Stuck OFF

    POSSIBLE FAILURES

    4R_FI_CANT_P169B

    PENDING (TEMPORARY) DTC HELP

    P169B
    Contactor Circuit Stuck OFF

    Correspondence DTC
    SAE DTC(MIL indication) : P169B

    4R_FI_CAN_P1A10

    DTC HELP

    P1A10
    RFP(REACTIVE FORCE PEDAL) FAILURE

    POSSIBLE FAILURES

    4R_FI_CANT_P1A10

    PENDING (TEMPORARY) DTC HELP

    P1A10
    RFP(REACTIVE FORCE PEDAL) FAILURE

    Correspondence DTC
    SAE DTC(MIL indication) : P1A10

    4R_FI_CAN_U12A9

    DTC HELP

    U12A9
    F-CAN MALFUNCTION [PCM-RFP]
    F-CAN Malfunction (PCM-Reactive Force Pedal)
    Lost Communication with REACTIVE FORCE PEDAL [RFP]

    POSSIBLE FAILURES

    4R_FI_CANT_U12A9

    PENDING (TEMPORARY) DTC HELP

    U12A9
    F-CAN MALFUNCTION [PCM-RFP]

    Lost Communication with REACTIVE FORCE PEDAL [RFP]

    Correspondence DTC
    SAE DTC(MIL indication) : U12A9

    4R_FI_CAN_U0293

    DTC HELP

    U0293
    FCAN MALFUNCTION(PCM- Motor Control Module)

    POSSIBLE FAILURES

    4R_FI_CANT_U0293

    PENDING (TEMPORARY) DTC HELP

    U0293
    FCAN MALFUNCTION(PCM- Motor Control Module)

    Correspondence DTC
    SAE DTC(MIL indication) : U0293

    4R_FI_CAN_U12AA

    DTC HELP

    U12AA
    EPP-CAN Malfunction ( PCM- SBW Shifter)

    POSSIBLE FAILURES

    4R_FI_CANT_U12AA

    PENDING (TEMPORARY) DTC HELP

    U12AA
    EPP-CAN Malfunction ( PCM- SBW Shifter)

    Correspondence DTC
    SAE DTC(MIL indication) : U12AA

    4R_FI_CAN_U12AD

    DTC HELP

    U12AD
    EPP-CAN Malfunction (PCM- Motor Control Module)

    POSSIBLE FAILURES

    4R_FI_CANT_U12AD

    PENDING (TEMPORARY) DTC HELP

    U12AD
    EPP-CAN Malfunction (PCM- Motor Control Module)

    Correspondence DTC
    SAE DTC(MIL indication) : U12AD

    4R_FI_CAN_P2226

    DTC HELP

    P2226
    BARO SENSOR CIRCUIT MALFUNCTION

    POSSIBLE FAILURES

    4R_FI_CANT_P2226

    PENDING (TEMPORARY) DTC HELP

    P2226
    BARO SENSOR CIRCUIT MALFUNCTION

    Correspondence DTC
    SAE DTC(MIL indication) : P2226

    4R_FI_CAN_U0126

    DTC HELP

    U0126
    F-CAN MALFUNCTION(PCM- Steering Angle Sensor)

    POSSIBLE FAILURES

    4R_FI_CANT_U0126

    PENDING (TEMPORARY) DTC HELP

    U0126
    F-CAN MALFUNCTION(PCM- Steering Angle Sensor)

    Correspondence DTC
    SAE DTC(MIL indication) : U0126

    4R_FI_CAN_U0128

    DTC HELP

    U0128
    F-CAN MALFUNCTION(PCM- Electric Parking Brake Control Unit)

    POSSIBLE FAILURES

    4R_FI_CANT_U0128

    PENDING (TEMPORARY) DTC HELP

    U0128
    F-CAN MALFUNCTION(PCM- Electric Parking Brake Control Unit)

    Correspondence DTC
    SAE DTC(MIL indication) : U0128

    4R_FI_CAN_U12AC

    DTC HELP

    U12AC
    EPP-CAN Malfunction ( PCM-Twin Motor Unit Electric Oil Pump)

    POSSIBLE FAILURES

    4R_FI_CANT_U12AC

    PENDING (TEMPORARY) DTC HELP

    U12AC
    EPP-CAN Malfunction ( PCM-Twin Motor Unit Electric Oil Pump)

    Correspondence DTC
    SAE DTC(MIL indication) : U12AC

    4R_FI_CAN_P061B

    DTC HELP

    P061B
    PCM Internal Malfunction (Torque Calculation)

    (DELPHI system)

    POSSIBLE FAILURES

    Desired torque is much larger than real request for at least 5 seconds.

    4R_FI_CANT_P061B

    PENDING (TEMPORARY) DTC HELP

    P061B
    PCM Internal Malfunction (Torque Calculation)

    Correspondence DTC
    SAE DTC(MIL indication) : P061B

    4R_FI_CAN_P10A0

    DTC HELP

    P10A0
    FUEL HEATER RELAY CONTROL CIRCUIT LOW

    (DELPHI system)

    POSSIBLE FAILURES

    4R_FI_CANT_P10A0

    PENDING (TEMPORARY) DTC HELP

    P10A0
    FUEL HEATER RELAY CONTROL CIRCUIT LOW

    (DELPHI system)

    Correspondence DTC
    SAE DTC(MIL indication) : P10A0

    4R_FI_CAN_P10A1

    DTC HELP

    P10A1
    FUEL HEATER RELAY CONTROL CIRCUIT HIGH

    (DELPHI system)

    POSSIBLE FAILURES

    4R_FI_CANT_P10A1

    PENDING (TEMPORARY) DTC HELP

    P10A1
    FUEL HEATER RELAY CONTROL CIRCUIT HIGH

    (DELPHI system)

    Correspondence DTC
    SAE DTC(MIL indication) : P10A1

    4R_FI_CAN_P10A2

    DTC HELP

    P10A2
    FUEL HEATER RELAY CONTROL CIRCUIT OPEN

    (DELPHI system)

    POSSIBLE FAILURES

    4R_FI_CANT_P10A2

    PENDING (TEMPORARY) DTC HELP

    P10A2
    FUEL HEATER RELAY CONTROL CIRCUIT OPEN

    (DELPHI system)

    Correspondence DTC
    SAE DTC(MIL indication) : P10A2

    4R_FI_CAN_P10A3

    DTC HELP

    P10A3
    FUEL HEATER CONTROL CIRCUIT LOW

    (DELPHI system)

    POSSIBLE FAILURES

    4R_FI_CANT_P10A3

    PENDING (TEMPORARY) DTC HELP

    P10A3
    FUEL HEATER CONTROL CIRCUIT LOW

    (DELPHI system)

    Correspondence DTC
    SAE DTC(MIL indication) : P10A3

    4R_FI_CAN_P10A4

    DTC HELP

    P10A4
    FUEL HEATER CONTROL CIRCUIT HIGH

    (DELPHI system)

    POSSIBLE FAILURES

    4R_FI_CANT_P10A4

    PENDING (TEMPORARY) DTC HELP

    P10A4
    FUEL HEATER CONTROL CIRCUIT HIGH

    (DELPHI system)

    Correspondence DTC
    SAE DTC(MIL indication) : P10A4

    4R_FI_CAN_P10A5

    DTC HELP

    P10A5
    FUEL HEATER CONTROL CIRCUIT OPEN

    (DELPHI system)

    POSSIBLE FAILURES

    4R_FI_CANT_P10A5

    PENDING (TEMPORARY) DTC HELP

    P10A5
    FUEL HEATER CONTROL CIRCUIT OPEN

    (DELPHI system)

    Correspondence DTC
    SAE DTC(MIL indication) : P10A5

    4R_FI_CAN_P10A6

    DTC HELP

    P10A6
    FUEL HEATER UPPER CIRCUIT LOW VOLTAGE

    (DELPHI system)

    POSSIBLE FAILURES

    4R_FI_CANT_P10A6

    PENDING (TEMPORARY) DTC HELP

    P10A6
    FUEL HEATER UPPER CIRCUIT LOW VOLTAGE

    (DELPHI system)

    Correspondence DTC
    SAE DTC(MIL indication) : P10A6

    4R_FI_CAN_P10A7

    DTC HELP

    P10A7
    FUEL HEATER UPPER CIRCUIT HIGH VOLTAGE

    (DELPHI system)

    POSSIBLE FAILURES

    4R_FI_CANT_P10A7

    PENDING (TEMPORARY) DTC HELP

    P10A7
    FUEL HEATER UPPER CIRCUIT HIGH VOLTAGE

    (DELPHI system)

    Correspondence DTC
    SAE DTC(MIL indication) : P10A7

    4R_FI_CAN_P10A8

    DTC HELP

    P10A8
    FUEL HEATER LOWER VOLTAGE HIGH

    (DELPHI system)

    POSSIBLE FAILURES

    4R_FI_CANT_P10A8

    PENDING (TEMPORARY) DTC HELP

    P10A8
    FUEL HEATER LOWER VOLTAGE HIGH

    (DELPHI system)

    Correspondence DTC
    SAE DTC(MIL indication) : P10A8

    4R_FI_CAN_P10A9

    DTC HELP

    P10A9
    FUEL HEATER CURRENT F/B CIRCUIT LOW

    (DELPHI system)

    POSSIBLE FAILURES

    4R_FI_CANT_P10A9

    PENDING (TEMPORARY) DTC HELP

    P10A9
    FUEL HEATER CURRENT F/B CIRCUIT LOW

    (DELPHI system)

    Correspondence DTC
    SAE DTC(MIL indication) : P10A9

    4R_FI_CAN_P10AA

    DTC HELP

    P10AA
    FUEL HEATER CURRENT F/B CIRCUIT HIGH

    (DELPHI system)

    POSSIBLE FAILURES

    4R_FI_CANT_P10AA

    PENDING (TEMPORARY) DTC HELP

    P10AA
    FUEL HEATER CURRENT F/B CIRCUIT HIGH

    (DELPHI system)

    Correspondence DTC
    SAE DTC(MIL indication) : P10AA

    4R_FI_CAN_P10B0

    DTC HELP

    P10B0
    SUBRELAY CIRCUIT MALFUNCTION

    (DELPHI system)

    POSSIBLE FAILURES

    4R_FI_CANT_P10B0

    PENDING (TEMPORARY) DTC HELP

    P10B0
    SUBRELAY CIRCUIT MALFUNCTION

    (DELPHI system)

    Correspondence DTC
    SAE DTC(MIL indication) : P10B0

    4R_FI_CAN_P2104

    DTC HELP

    P2104
    TH ACTUATOR CONTROL SYSTEM (FORCED IDLE)

    (DELPHI system)

    POSSIBLE FAILURES

    4R_FI_CANT_P2104

    PENDING (TEMPORARY) DTC HELP

    P2104
    TH ACTUATOR CONTROL SYSTEM (FORCED IDLE)

    (DELPHI system)

    Correspondence DTC
    SAE DTC(MIL indication) : P2104

    4R_FI_CAN_P2105

    DTC HELP

    P2105
    TH ACTUATOR CONTROL SYSTEM (FORCED ENGINE SHUTDOWN)

    (DELPHI system)

    POSSIBLE FAILURES

    4R_FI_CANT_P2105

    PENDING (TEMPORARY) DTC HELP

    P2105
    TH ACTUATOR CONTROL SYSTEM (FORCED ENGINE SHUTDOWN)

    (DELPHI system)

    Correspondence DTC
    SAE DTC(MIL indication) : P2105

    4R_FI_CAN_P2106

    DTC HELP

    P2106
    TH ACTUATOR CONTROL SYSTEM (FORCED LIMITED POWER)

    (DELPHI system)

    POSSIBLE FAILURES

    4R_FI_CANT_P2106

    PENDING (TEMPORARY) DTC HELP

    P2106
    TH ACTUATOR CONTROL SYSTEM (FORCED LIMITED POWER)

    (DELPHI system)

    Correspondence DTC
    SAE DTC(MIL indication) : P2106

    4R_FI_CAN_P2110

    DTC HELP

    P2110
    TH ACTUATOR(A) CONTROL SYSTEM (FORCED LIMITED RPM)

    (DELPHI system)

    POSSIBLE FAILURES

    4R_FI_CANT_P2110

    PENDING (TEMPORARY) DTC HELP

    P2110
    TH ACTUATOR(A) CONTROL SYSTEM (FORCED LIMITED RPM)

    (DELPHI system)

    Correspondence DTC
    SAE DTC(MIL indication) : P2110

    4R_FI_CAN_P2173

    DTC HELP

    P2173
    TH ACTUATOR CONTROL SYSTEM (HIGH AIR FLOW DETECTED)

    (DELPHI system)

    POSSIBLE FAILURES

    4R_FI_CANT_P2173

    PENDING (TEMPORARY) DTC HELP

    P2173
    TH ACTUATOR CONTROL SYSTEM (HIGH AIR FLOW DETECTED)

    (DELPHI system)

    Correspondence DTC
    SAE DTC(MIL indication) : P2173

    4R_FI_CAN_P26E5

    DTC HELP

    P26E5
    STARTER CUT RELAY HIGH VOLTAGE

    Starter Cut Relay 2 Diagnosis Circuit High Voltage

    POSSIBLE FAILURES

    4R_FI_CANT_P26E5

    PENDING (TEMPORARY) DTC HELP

    P26E5
    STARTER CUT RELAY HIGH VOLTAGE

    Correspondence DTC
    SAE DTC(MIL indication) : P26E5

    4R_FI_CAN_P26E6

    DTC HELP

    P26E6
    STARTER CUT RELAY LOW VOLTAGE

    Starter Cut Relay 2 Diagnosis Circuit Low Voltage

    POSSIBLE FAILURES

    4R_FI_CANT_P26E6

    PENDING (TEMPORARY) DTC HELP

    P26E6
    STARTER CUT RELAY Low VOLTAGE

    Correspondence DTC
    SAE DTC(MIL indication) : P26E6

    4R_FI_CAN_P0832

    DTC HELP

    P0832
    CLUTCH POSITION SW A HIGH VOLTAGE

    Clutch Pedal Position Switch A Circuit High Voltage

    POSSIBLE FAILURES

    4R_FI_CANT_P0832

    PENDING (TEMPORARY) DTC HELP

    P0832
    CLUTCH POSITION SW A HIGH VOLTAGE

    Correspondence DTC
    SAE DTC(MIL indication) : P0832

    4R_FI_CAN_P0834

    DTC HELP

    P0834
    CLUTCH POSITION SW B LOW VOLTAGE

    Clutch Pedal Position Switch B Circuit Low Voltage

    POSSIBLE FAILURES

    4R_FI_CANT_P0834

    PENDING (TEMPORARY) DTC HELP

    P0834
    CLUTCH POSITION SW B LOW VOLTAGE

    Correspondence DTC
    SAE DTC(MIL indication) : P0834

    4R_FI_CAN_U129C

    DTC HELP

    U129C
    FCAN Malfunction(PCM- FCW/LDW Camera Unit)

    POSSIBLE FAILURES

    4R_FI_CANT_U129C

    PENDING (TEMPORARY) DTC HELP

    U129C
    FCAN Malfunction(PCM- FCW/LDW Camera Unit)

    Correspondence DTC
    SAE DTC(MIL indication) : U129C

    4R_FI_CAN_P126D

    DTC HELP

    P126D
    ENGINE OVERSPEED CONDITION BY THE ABNORMAL COMBUSTION

    POSSIBLE FAILURES

    4R_FI_CANT_P126D

    PENDING (TEMPORARY) DTC HELP

    P126D
    ENGINE OVERSPEED CONDITION BY THE ABNORMAL COMBUSTION

    Correspondence DTC
    SAE DTC(MIL indication) : P126D

    4R_FI_CAN_P24A4

    DTC HELP

    P24A4
    PM ACCUMULATION QUANTITY EXCESS

    POSSIBLE FAILURES

    4R_FI_CANT_P24A4

    PENDING (TEMPORARY) DTC HELP

    P24A4
    PM ACCUMULATION QUANTITY EXCESS

    Correspondence DTC
    SAE DTC(MIL indication) : P24A4

    4R_FI_CAN_P15C0

    DTC HELP

    P15C0
    CRKOUT Signal Line Noise

    POSSIBLE FAILURES

    4R_FI_CANT_P15C0

    PENDING (TEMPORARY) DTC HELP

    P15C0
    CRKOUT Signal Line Noise

    Correspondence DTC
    SAE DTC(MIL indication) : P15C0

    4R_FI_CAN_P15BE

    DTC HELP

    P15BE
    No TDCOUT Signal for Engine Mount Control System

    POSSIBLE FAILURES

    4R_FI_CANT_P15BE

    PENDING (TEMPORARY) DTC HELP

    P15BE
    No TDCOUT Signal for Engine Mount Control System

    Correspondence DTC
    SAE DTC(MIL indication) : P15BE

    4R_FI_CAN_P15BF

    DTC HELP

    P15BF
    TDCOUT Signal Line Noise

    POSSIBLE FAILURES

    4R_FI_CANT_P15BF

    PENDING (TEMPORARY) DTC HELP

    P15BF
    TDCOUT Signal Line Noise

    Correspondence DTC
    SAE DTC(MIL indication) : P15BF

    4R_FI_CAN_P15C5

    DTC HELP

    P15C5
    M/P Pressure Sensor A Low Voltage

    POSSIBLE FAILURES

    4R_FI_CANT_P15C5

    PENDING (TEMPORARY) DTC HELP

    P15C5
    M/P Pressure Sensor A Low Voltage

    Correspondence DTC
    SAE DTC(MIL indication) : P15C5

    4R_FI_CAN_P15C7

    DTC HELP

    P15C7
    M/P Pressure Sensor A High Voltage

    POSSIBLE FAILURES

    4R_FI_CANT_P15C7

    PENDING (TEMPORARY) DTC HELP

    P15C7
    M/P Pressure Sensor A High Voltage

    Correspondence DTC
    SAE DTC(MIL indication) : P15C7

    4R_FI_CAN_P15C9

    DTC HELP

    P15C9
    M/P Pressure Sensor A Stucked

    POSSIBLE FAILURES

    4R_FI_CANT_P15C9

    PENDING (TEMPORARY) DTC HELP

    P15C9
    M/P Pressure Sensor A Stucked

    Correspondence DTC
    SAE DTC(MIL indication) : P15C9

    4R_FI_CAN_U0123

    DTC HELP

    U0123
    F-CAN MALFUNCTION (Yaw Rate)

    POSSIBLE FAILURES

    4R_FI_CANT_U0123

    PENDING (TEMPORARY) DTC HELP

    U0123

    F-CAN MALFUNCTION (Yaw Rate)

    Correspondence DTC
    SAE DTC(MIL indication) : U0123

    4R_FI_CAN_P1A1F

    DTC HELP

    P1A1F
    ESB(Electric Servo) Modulator-Control Unit Related

    POSSIBLE FAILURES

    4R_FI_CANT_P1A1F

    PENDING (TEMPORARY) DTC HELP

    P1A1F

    ESB(Electric Servo) Modulator-Control Unit Related

    Correspondence DTC
    SAE DTC(MIL indication) : P1A1F

    4R_FI_CAN_P1A1E

    DTC HELP

    P1A1E
    EPS Modulator-Control Unit Related Malfunction

    POSSIBLE FAILURES

    4R_FI_CANT_P1A1E

    PENDING (TEMPORARY) DTC HELP

    P1A1E

    EPS Modulator-Control Unit Related Malfunction

    Correspondence DTC
    SAE DTC(MIL indication) : P1A1E

    4R_FI_CAN_P1A1D

    DTC HELP

    P1A1D
    VSA Modulator-Control Unit Related Malfunction

    POSSIBLE FAILURES

    4R_FI_CANT_P1A1D

    PENDING (TEMPORARY) DTC HELP

    P1A1D

    VSA Modulator-Control Unit Related Malfunction

    Correspondence DTC
    SAE DTC(MIL indication) : P1A1D

    4R_FI_CAN_P1A1A

    DTC HELP

    P1A1A
    Wheel speed Sensor Malfunction

    POSSIBLE FAILURES

    4R_FI_CANT_P1A1A

    PENDING (TEMPORARY) DTC HELP

    P1A1A

    Wheel speed Sensor Malfunction

    Correspondence DTC
    SAE DTC(MIL indication) : P1A1A

    4R_FI_CAN_P1A00

    DTC HELP

    P1A00
    TMU(Twin Motor Unit) Fluid Pressure Sensor Circuit High Voltage

    POSSIBLE FAILURES

    4R_FI_CANT_P1A00

    PENDING (TEMPORARY) DTC HELP

    P1A00

    TMU(Twin Motor Unit) Fluid Pressure Sensor Circuit High Voltage

    Correspondence DTC
    SAE DTC(MIL indication) : P1A00

    4R_FI_CAN_P1A01

    DTC HELP

    P1A01
    TMU(Twin Motor Unit) Fluid Pressure Sensor Circuit Low Voltage

    POSSIBLE FAILURES

    4R_FI_CANT_P1A01

    PENDING (TEMPORARY) DTC HELP

    P1A01

    TMU(Twin Motor Unit) Fluid Pressure Sensor Circuit Low Voltage

    Correspondence DTC
    SAE DTC(MIL indication) : P1A01

    4R_FI_CAN_P1A06

    DTC HELP

    P1A06
    TMU(Twin Motor Unit) Brake Fluid Pressure Deviation Low

    POSSIBLE FAILURES

    4R_FI_CANT_P1A06

    PENDING (TEMPORARY) DTC HELP

    P1A06

    TMU(Twin Motor Unit) Brake Fluid Pressure Deviation Low

    Correspondence DTC
    SAE DTC(MIL indication) : P1A06

    4R_FI_CAN_P1A07

    DTC HELP

    P1A07
    TMU(Twin Motor Unit) Brake Fluid Pressure Deviation High

    POSSIBLE FAILURES

    4R_FI_CANT_P1A07

    PENDING (TEMPORARY) DTC HELP

    P1A07

    TMU(Twin Motor Unit) Brake Fluid Pressure Deviation High

    Correspondence DTC
    SAE DTC(MIL indication) : P1A07

    4R_FI_CAN_P1A08

    DTC HELP

    P1A08
    TMU(Twin Motor Unit) Brake Fluid Pressure Stuck On

    POSSIBLE FAILURES

    4R_FI_CANT_P1A08

    PENDING (TEMPORARY) DTC HELP

    P1A08

    TMU(Twin Motor Unit) Brake Fluid Pressure Stuck On

    Correspondence DTC
    SAE DTC(MIL indication) : P1A08

    4R_FI_CAN_P1A0A

    DTC HELP

    P1A0A
    TMU(Twin Motor Unit) Motor Engage Function Failure

    POSSIBLE FAILURES

    4R_FI_CANT_P1A0A

    PENDING (TEMPORARY) DTC HELP

    P1A0A

    TMU(Twin Motor Unit) Motor Engage Function Failure

    Correspondence DTC
    SAE DTC(MIL indication) : P1A0A

    4R_FI_CAN_P1A09

    DTC HELP

    P1A09
    TMU(Twin Motor Unit) Motor disengage function failure

    POSSIBLE FAILURES

    4R_FI_CANT_P1A09

    PENDING (TEMPORARY) DTC HELP

    P1A09

    TMU(Twin Motor Unit) Motor disengage function failure

    Correspondence DTC
    SAE DTC(MIL indication) : P1A09

    4R_FI_CAN_P1A04

    DTC HELP

    P1A04
    TMU(Twin Motor Unit) Brake Solenoid Valve Circuit High Current

    POSSIBLE FAILURES

    4R_FI_CANT_P1A04

    PENDING (TEMPORARY) DTC HELP

    P1A04

    TMU(Twin Motor Unit) Brake Solenoid Valve Circuit High Current

    Correspondence DTC
    SAE DTC(MIL indication) : P1A04

    4R_FI_CAN_P1A05

    DTC HELP

    P1A05
    TMU(Twin Motor Unit) Brake Solenoid Valve Circuit Low Current

    POSSIBLE FAILURES

    4R_FI_CANT_P1A05

    PENDING (TEMPORARY) DTC HELP

    P1A05

    TMU(Twin Motor Unit) Brake Solenoid Valve Circuit Low Current

    Correspondence DTC
    SAE DTC(MIL indication) : P1A05

    4R_FI_CAN_P1A0B

    DTC HELP

    P1A0B
    TMU(Twin Motor Unit) Hi/Lo Solenoid Valve Circuit High Current

    POSSIBLE FAILURES

    4R_FI_CANT_P1A0B

    PENDING (TEMPORARY) DTC HELP

    P1A0B
    TMU(Twin Motor Unit) Hi/Lo Solenoid Valve Circuit High Current

    Correspondence DTC
    SAE DTC(MIL indication) : P1A0B

    4R_FI_CAN_P1A0C

    DTC HELP

    P1A0C
    TMU(Twin Motor Unit) Hi/Lo Solenoid Valve Circuit Low Current

    POSSIBLE FAILURES

    4R_FI_CANT_P1A0C

    PENDING (TEMPORARY) DTC HELP

    P1A0C

    TMU(Twin Motor Unit) Hi/Lo Solenoid Valve Circuit Low Current

    Correspondence DTC
    SAE DTC(MIL indication) : P1A0C

    4R_FI_CAN_P1A0D

    DTC HELP

    P1A0D
    TMU(Twin Motor Unit) Hydraulic Pump Relay Circuit

    POSSIBLE FAILURES

    4R_FI_CANT_P1A0D

    PENDING (TEMPORARY) DTC HELP

    P1A0D

    TMU(Twin Motor Unit) Hydraulic Pump Relay Circuit

    Correspondence DTC
    SAE DTC(MIL indication) : P1A0D

    4R_FI_CAN_P0948

    DTC HELP

    P0948
    TMU(Twin Motor Unit) Hydraulic Pump Relay Circuit High

    POSSIBLE FAILURES

    4R_FI_CANT_P0948

    PENDING (TEMPORARY) DTC HELP

    P0948

    TMU(Twin Motor Unit) Hydraulic Pump Relay Circuit High

    Correspondence DTC
    SAE DTC(MIL indication) : P0948

    4R_FI_CAN_P1A03

    DTC HELP

    P1A03
    TMU(Twin Motor Unit) Fluid Temperature Sensor Circuit Range

    POSSIBLE FAILURES

    4R_FI_CANT_P1A03

    PENDING (TEMPORARY) DTC HELP

    P1A03

    TMU(Twin Motor Unit) Fluid Temperature Sensor Circuit Range

    Correspondence DTC
    SAE DTC(MIL indication) : P1A03

    4R_FI_T177_07_P1049

    PENDING (TEMPORARY) DTC HELP

    177-7 (P1049)
    DIRECT PRESSURE DRIVE LINE NO1 GROUND FAULT

    Correspondence DTC
    SAE DTC(MIL indication) : P1049

    4R_FI_T177_08_P1050

    PENDING (TEMPORARY) DTC HELP

    177-8 (P1050)

    DIRECT PRESSURE DRIVE LINE NO2 GROUND FAULT

    Correspondence DTC
    SAE DTC(MIL indication) : P1050

    4R_FI_T177_09_P1051

    PENDING (TEMPORARY) DTC HELP

    177-9 (P1051)

    DIRECT PRESSURE DRIVE LINE NO3 GROUND FAULT

    Correspondence DTC
    SAE DTC(MIL indication) : P1051

    4R_FI_T177_10_P1052

    PENDING (TEMPORARY) DTC HELP

    177-10 (P1052)

    DIRECT PRESSURE DRIVE LINE NO4 GROUND FAULT

    Correspondence DTC
    SAE DTC(MIL indication) : P1052

    4R_FI_T177_11_P1053

    PENDING (TEMPORARY) DTC HELP

    177-11 (P1053)

    DIRECT PRESSURE DRIVE LINE NO1 LINE OPEN

    Correspondence DTC
    SAE DTC(MIL indication) : P1053

    4R_FI_T177_12_P1054

    PENDING (TEMPORARY) DTC HELP

    177-12 (P1054)

    DIRECT PRESSURE DRIVE LINE NO2 LINE OPEN

    Correspondence DTC
    SAE DTC(MIL indication) : P1054

    4R_FI_T177_13_P1055

    PENDING (TEMPORARY) DTC HELP

    177-13 (P1055)

    DIRECT PRESSURE DRIVE LINE NO3 LINE OPEN

    Correspondence DTC
    SAE DTC(MIL indication) : P1055

    4R_FI_T177_14_P1056

    PENDING (TEMPORARY) DTC HELP

    177-14 (P1056)

    DIRECT PRESSURE DRIVE LINE NO4 LINE OPEN

    Correspondence DTC
    SAE DTC(MIL indication) : P1056

    4R_FI_T197_01_P1084

    PENDING (TEMPORARY) DTC HELP

    197-1 (P1084)

    PRESSURE RELIEF VALVE STICK

    Correspondence DTC
    SAE DTC(MIL indication) : P1084

    4R_FI_CAN_P01A4

    DTC HELP

    P01A4
    FUEL RAIL PRESSURE SENSOR RANGE/PERFORMANCE PROBLEM (CNG System)

    POSSIBLE FAILURES

    4R_FI_CANT_P01A4

    PENDING (TEMPORARY) DTC HELP

    P01A4
    FUEL RAIL PRESSURE SENSOR RANGE/PERFORMANCE PROBLEM (CNG System)

    Correspondence DTC
    SAE DTC : P01A4

    4R_FI_CAN_P01A5

    DTC HELP

    P01A5
    FUEL RAIL PRESSURE SENSOR CIRCUIT LOW VOLTAGE (CNG System)

    POSSIBLE FAILURES

    4R_FI_CANT_P01A5

    PENDING (TEMPORARY) DTC HELP

    P01A5
    FUEL RAIL PRESSURE SENSOR CIRCUIT LOW VOLTAGE (CNG System)

    Correspondence DTC
    SAE DTC : P01A5

    4R_FI_CAN_P01A6

    DTC HELP

    P01A6
    FUEL RAIL PRESSURE SENSOR CIRCUIT HIGH VOLTAGE (CNG System)

    POSSIBLE FAILURES

    4R_FI_CANT_P01A6

    PENDING (TEMPORARY) DTC HELP

    P01A6
    FUEL RAIL PRESSURE SENSOR CIRCUIT HIGH VOLTAGE (CNG System)

    Correspondence DTC
    SAE DTC : P01A6

    4R_FI_CAN_P1A42

    DTC HELP

    P1A42
    FUEL RAIL PRESSURE LOW MALFUNCTION (CNG System)

    POSSIBLE FAILURES

    4R_FI_CANT_P1A42

    PENDING (TEMPORARY) DTC HELP

    P1A42
    FUEL RAIL PRESSURE LOW MALFUNCTION (CNG System)

    Correspondence DTC
    SAE DTC : P1A42

    4R_FI_CAN_P1A43

    DTC HELP

    P1A43
    FUEL RAIL PRESSURE HIGH MALFUNCTION (CNG System)

    POSSIBLE FAILURES

    4R_FI_CANT_P1A43

    PENDING (TEMPORARY) DTC HELP

    P1A43
    FUEL RAIL PRESSURE HIGH MALFUNCTION (CNG System)

    Correspondence DTC
    SAE DTC : P1A43

    4R_FI_CAN_P01A0

    DTC HELP

    P01A0
    FUEL TANK PRESSURE SENSOR CIRCUIT LOW VOLTAGE (CNG System)

    POSSIBLE FAILURES

    4R_FI_CANT_P01A0

    PENDING (TEMPORARY) DTC HELP

    P01A0
    FUEL TANK PRESSURE SENSOR CIRCUIT LOW VOLTAGE (CNG System)

    Correspondence DTC
    SAE DTC : P01A0

    4R_FI_CAN_P01A1

    DTC HELP

    P01A1
    FUEL TANK PRESSURE SENSOR CIRCUIT HIGH VOLTAGE (CNG System)

    POSSIBLE FAILURES

    4R_FI_CANT_P01A1

    PENDING (TEMPORARY) DTC HELP

    P01A1
    FUEL TANK PRESSURE SENSOR CIRCUIT HIGH VOLTAGE (CNG System)

    Correspondence DTC
    SAE DTC : P01A1

    4R_FI_CAN_P01B6

    DTC HELP

    P01B6
    FUEL RAIL TEMPERATURE SENSOR CIRCUIT LOW VOLTAGE (CNG System)

    POSSIBLE FAILURES

    4R_FI_CANT_P01B6

    PENDING (TEMPORARY) DTC HELP

    P01B6
    FUEL RAIL TEMPERATURE SENSOR CIRCUIT LOW VOLTAGE (CNG System)

    Correspondence DTC
    SAE DTC : P01B6

    4R_FI_CAN_P01B7

    DTC HELP

    P01B7
    FUEL RAIL TEMPERATURE SENSOR CIRCUIT HIGH VOLTAGE (CNG System)

    POSSIBLE FAILURES

    4R_FI_CANT_P01B7

    PENDING (TEMPORARY) DTC HELP

    P01B7
    FUEL RAIL TEMPERATURE SENSOR CIRCUIT HIGH VOLTAGE (CNG System)

    Correspondence DTC
    SAE DTC : P01B7

    4R_FI_CAN_P1A45

    DTC HELP

    P1A45
    HIGH PRESSURE PIPE LEAK DETECTION

    POSSIBLE FAILURES

    4R_FI_CANT_P1A45

    PENDING (TEMPORARY) DTC HELP

    P1A45
    HIGH PRESSURE PIPE LEAK DETECTION

    Correspondence DTC
    SAE DTC : P1A45

    4R_FI_CAN_P1A46

    DTC HELP

    P1A46
    LOW PRESSURE PIPE LEAK DETECTION

    POSSIBLE FAILURES

    4R_FI_CANT_P1A46

    PENDING (TEMPORARY) DTC HELP

    P1A46
    LOW PRESSURE PIPE LEAK DETECTION

    Correspondence DTC
    SAE DTC : P1A46

    4R_FI_CAN_P1A35

    DTC HELP

    P1A35
    No,1CYLINDER INJECTOR INPUT CIRCUIT MALFUNCTION (2ND PCM)

    POSSIBLE FAILURES

    4R_FI_CANT_P1A35

    PENDING (TEMPORARY) DTC HELP

    P1A35
    No,1CYLINDER INJECTOR INPUT CIRCUIT MALFUNCTION (2ND PCM)

    Correspondence DTC
    SAE DTC : P1A35

    4R_FI_CAN_P1A36

    DTC HELP

    P1A36
    No,2CYLINDER INJECTOR INPUT CIRCUIT MALFUNCTION (2ND PCM)

    POSSIBLE FAILURES

    4R_FI_CANT_P1A36

    PENDING (TEMPORARY) DTC HELP

    P1A36
    No,2CYLINDER INJECTOR INPUT CIRCUIT MALFUNCTION (2ND PCM)

    Correspondence DTC
    SAE DTC : P1A36

    4R_FI_CAN_P1A37

    DTC HELP

    P1A37
    No,3CYLINDER INJECTOR INPUT CIRCUIT MALFUNCTION (2ND PCM)

    POSSIBLE FAILURES

    4R_FI_CANT_P1A37

    PENDING (TEMPORARY) DTC HELP

    P1A37
    No,3CYLINDER INJECTOR INPUT CIRCUIT MALFUNCTION (2ND PCM)

    Correspondence DTC
    SAE DTC : P1A37

    4R_FI_CAN_P1A38

    DTC HELP

    P1A38
    No,4CYLINDER INJECTOR INPUT CIRCUIT MALFUNCTION (2ND PCM)

    POSSIBLE FAILURES

    4R_FI_CANT_P1A38

    PENDING (TEMPORARY) DTC HELP

    P1A38
    No,4CYLINDER INJECTOR INPUT CIRCUIT MALFUNCTION (2ND PCM)

    Correspondence DTC
    SAE DTC : P1A38

    4R_FI_CAN_P1A40

    DTC HELP

    P1A40
    2ND PCM MEMORY MALFUNCTION

    POSSIBLE FAILURES

    4R_FI_CANT_P1A40

    PENDING (TEMPORARY) DTC HELP

    P1A40
    2ND PCM MEMORY MALFUNCTION

    Correspondence DTC
    SAE DTC : P1A40

    4R_FI_CAN_P2665

    DTC HELP

    P2665
    CNG TANK SHUT OFF SOLENOID VALVE CIRCUIT MALFUNCTION

    POSSIBLE FAILURES

    4R_FI_CANT_P2665

    PENDING (TEMPORARY) DTC HELP

    P2665
    CNG TANK SHUT OFF SOLENOID VALVE CIRCUIT MALFUNCTION

    Correspondence DTC
    SAE DTC : P2665

    4R_FI_CAN_P22B1

    DTC HELP

    P22B1
    No,1CYLINDER INJECTOR CIRCUIT MALFUNCTION (2ND PCM)

    POSSIBLE FAILURES

    4R_FI_CANT_P22B1

    PENDING (TEMPORARY) DTC HELP

    P22B1
    No,1CYLINDER INJECTOR CIRCUIT MALFUNCTION (2ND PCM)

    Correspondence DTC
    SAE DTC : P22B1

    4R_FI_CAN_P22B2

    DTC HELP

    P22B2
    No,2CYLINDER INJECTOR CIRCUIT MALFUNCTION (2ND PCM)

    POSSIBLE FAILURES

    4R_FI_CANT_P22B2

    PENDING (TEMPORARY) DTC HELP

    P22B2
    No,2CYLINDER INJECTOR CIRCUIT MALFUNCTION (2ND PCM)

    Correspondence DTC
    SAE DTC : P22B2

    4R_FI_CAN_P22B3

    DTC HELP

    P22B3
    No,3CYLINDER INJECTOR CIRCUIT MALFUNCTION (2ND PCM)

    POSSIBLE FAILURES

    4R_FI_CANT_P22B3

    PENDING (TEMPORARY) DTC HELP

    P22B3
    No,3CYLINDER INJECTOR CIRCUIT MALFUNCTION (2ND PCM)

    Correspondence DTC
    SAE DTC : P22B3

    4R_FI_CAN_P22B4

    DTC HELP

    P22B4
    No,4CYLINDER INJECTOR CIRCUIT MALFUNCTION (2ND PCM)

    POSSIBLE FAILURES

    4R_FI_CANT_P22B4

    PENDING (TEMPORARY) DTC HELP

    P22B4
    No,4CYLINDER INJECTOR CIRCUIT MALFUNCTION (2ND PCM)

    Correspondence DTC
    SAE DTC : P22B4

    4R_FI_CAN_P1A30

    DTC HELP

    P1A30
    No,1CYLINDER CNG INJECTOR CIRCUIT MALFUNCTION

    POSSIBLE FAILURES

    4R_FI_CANT_P1A30

    PENDING (TEMPORARY) DTC HELP

    P1A30
    No,1CYLINDER CNG INJECTOR CIRCUIT MALFUNCTION

    Correspondence DTC
    SAE DTC : P1A30

    4R_FI_CAN_P1A31

    DTC HELP

    P1A31
    No,2CYLINDER CNG INJECTOR CIRCUIT MALFUNCTION

    POSSIBLE FAILURES

    4R_FI_CANT_P1A31

    PENDING (TEMPORARY) DTC HELP

    P1A31
    No,2CYLINDER CNG INJECTOR CIRCUIT MALFUNCTION

    Correspondence DTC
    SAE DTC : P1A31

    4R_FI_CAN_P1A32

    DTC HELP

    P1A32
    No,3CYLINDER CNG INJECTOR CIRCUIT MALFUNCTION

    POSSIBLE FAILURES

    4R_FI_CANT_P1A32

    PENDING (TEMPORARY) DTC HELP

    P1A32
    No,3CYLINDER CNG INJECTOR CIRCUIT MALFUNCTION

    Correspondence DTC
    SAE DTC : P1A32

    4R_FI_CAN_P1A33

    DTC HELP

    P1A33
    No,4CYLINDER CNG INJECTOR CIRCUIT MALFUNCTION

    POSSIBLE FAILURES

    4R_FI_CANT_P1A33

    PENDING (TEMPORARY) DTC HELP

    P1A33
    No,4CYLINDER CNG INJECTOR CIRCUIT MALFUNCTION

    Correspondence DTC
    SAE DTC : P1A33

    4R_FI_CAN_P0005

    DTC HELP

    P0005
    CNG REGULATOR SHUT OFF SOLENOID VALVE CIRCUIT MALFUNCTION

    POSSIBLE FAILURES

    4R_FI_CANT_P0005

    PENDING (TEMPORARY) DTC HELP

    P0005
    CNG REGULATOR SHUT OFF SOLENOID VALVE CIRCUIT MALFUNCTION

    Correspondence DTC
    SAE DTC : P0005

    4R_FI_CAN_U0100

    DTC HELP

    U0100
    F-CAN MALFUNCTION (2ND PCM- PCM)

    POSSIBLE FAILURES

    4R_FI_CANT_U0100

    PENDING (TEMPORARY) DTC HELP

    U0100
    F-CAN MALFUNCTION (2ND PCM- PCM)

    Correspondence DTC
    SAE DTC : U0100

    4R_FI_CAN_U0073

    DTC HELP

    U0073
    F-CAN MALFUNCTION (BUS-OFF (PCM))

    POSSIBLE FAILURES

    4R_FI_CANT_U0073

    PENDING (TEMPORARY) DTC HELP

    U0073
    F-CAN MALFUNCTION (BUS-OFF (PCM))

    Correspondence DTC
    SAE DTC : U0073

    4R_FI_CAN_P1A3B

    DTC HELP

    P1A3B
    SENSOR REFENCE VOLTAGE CIRCUIT HIGH VOLTAGE

    POSSIBLE FAILURES

    4R_FI_CANT_P1A3B

    PENDING (TEMPORARY) DTC HELP

    P1A3B
    SENSOR REFENCE VOLTAGE CIRCUIT HIGH VOLTAGE

    Correspondence DTC
    SAE DTC : P1A3B

    4R_FI_CAN_P1A3C

    DTC HELP

    P1A3C
    SENSOR REFENCE VOLTAGE CIRCUIT LOW VOLTAGE

    POSSIBLE FAILURES

    4R_FI_CANT_P1A3C

    PENDING (TEMPORARY) DTC HELP

    P1A3C
    SENSOR REFENCE VOLTAGE CIRCUIT LOW VOLTAGE

    Correspondence DTC
    SAE DTC : P1A3C

    4R_FI_CAN_P1A34

    DTC HELP

    P1A34
    CNG SHUT OFF SOLENOID VALVE MALFUNCTION

    POSSIBLE FAILURES

    4R_FI_CANT_P1A34

    PENDING (TEMPORARY) DTC HELP

    P1A34
    CNG SHUT OFF SOLENOID VALVE MALFUNCTION

    Correspondence DTC
    SAE DTC : P1A34

    4R_FI_CAN_P1A44

    DTC HELP

    P1A44
    CHANGE OVER SWITCH CIRCUIT MALFUNCTION

    POSSIBLE FAILURES

    4R_FI_CANT_P1A44

    PENDING (TEMPORARY) DTC HELP

    P1A44
    CHANGE OVER SWITCH CIRCUIT MALFUNCTION

    Correspondence DTC
    SAE DTC : P1A44

    4R_FI_CAN_P1A41

    DTC HELP

    P1A41
    2ND PCM SYSTEM MALFUNCTION

    POSSIBLE FAILURES

    4R_FI_CANT_P1A41

    PENDING (TEMPORARY) DTC HELP

    P1A41
    2ND PCM SYSTEM MALFUNCTION

    Correspondence DTC
    SAE DTC : P1A41

    4R_FI_CAN_P1A3A

    DTC HELP

    P1A3A
    2ND PCM CIRCUIT LOW VOLTAGE

    POSSIBLE FAILURES

    4R_FI_CANT_P1A3A

    PENDING (TEMPORARY) DTC HELP

    P1A3A
    2ND PCM CIRCUIT LOW VOLTAGE

    Correspondence DTC
    SAE DTC : P1A3A

    4R_FI_CAN_P1A39

    DTC HELP

    P1A39
    2ND PCM CIRCUIT HIGH VOLTAGE

    POSSIBLE FAILURES

    4R_FI_CANT_P1A39

    PENDING (TEMPORARY) DTC HELP

    P1A39
    2ND PCM CIRCUIT HIGH VOLTAGE

    Correspondence DTC
    SAE DTC : P1A39

    4R_FI_CAN_P06E4

    DTC HELP

    P06E4
    WAKE UP TIMER MALFUNCTION

    POSSIBLE FAILURES

    4R_FI_CAN_P0441

    DTC HELP

    P0441
    EVAP System Purge Flow Malfunction

    POSSIBLE FAILURES

    4R_FI_CANT_P0441

    PENDING (TEMPORARY) DTC HELP

    P0441
    EVAP System Purge Flow Malfunction

    Correspondence DTC
    SAE DTC : P0441

    4R_FI_CAN_P2070

    DTC HELP

    P2070
    Intake Manifold Tuning (IMT) Valve Stuck in High RPM Position

    POSSIBLE FAILURES

    4R_FI_CANT_P2070

    PENDING (TEMPORARY) DTC HELP

    P2070
    Intake Manifold Tuning (IMT) Valve Stuck in High RPM Position

    Correspondence DTC
    SAE DTC : P2070

    4R_FI_CAN_P2071

    DTC HELP

    P2071
    Intake Manifold Tuning (IMT) Valve Stuck in Low RPM Position

    POSSIBLE FAILURES

    4R_FI_CANT_P2071

    PENDING (TEMPORARY) DTC HELP

    P2071
    Intake Manifold Tuning (IMT) Valve Stuck in Low RPM Position

    Correspondence DTC
    SAE DTC : P2071

    4R_FI_CAN_P01A8

    DTC HELP

    P01A8
    FUEL RAIL PRESSURE LOW MALFUNCTION (CNG System)

    POSSIBLE FAILURES

    4R_FI_CANT_P01A8

    PENDING (TEMPORARY) DTC HELP

    P01A8
    FUEL RAIL PRESSURE LOW MALFUNCTION (CNG System)

    Correspondence DTC
    SAE DTC : P01A8

    4R_FI_CAN_P01A9

    DTC HELP

    P01A9
    FUEL RAIL PRESSURE HIGH MALFUNCTION (CNG System)

    POSSIBLE FAILURES

    4R_FI_CANT_P01A9

    PENDING (TEMPORARY) DTC HELP

    P01A9
    FUEL RAIL PRESSURE HIGH MALFUNCTION (CNG System)

    Correspondence DTC
    SAE DTC : P01A9

    4R_FI_CAN_P01B1

    DTC HELP

    P01B1
    FUEL TANK PRESSURE SENSOR CIRCUIT LOW VOLTAGE (CNG System)

    POSSIBLE FAILURES

    4R_FI_CANT_P01B1

    PENDING (TEMPORARY) DTC HELP

    P01B1
    FUEL TANK PRESSURE SENSOR CIRCUIT LOW VOLTAGE (CNG System)

    Correspondence DTC
    SAE DTC : P01B1

    4R_FI_CAN_P01B2

    DTC HELP

    P01B2
    FUEL TANK PRESSURE SENSOR CIRCUIT HIGH VOLTAGE (CNG System)

    POSSIBLE FAILURES

    4R_FI_CANT_P01B2

    PENDING (TEMPORARY) DTC HELP

    P01B2
    FUEL TANK PRESSURE SENSOR CIRCUIT HIGH VOLTAGE (CNG System)

    Correspondence DTC
    SAE DTC : P01B2

    4R_FI_CAN_P109A

    DTC HELP

    P109A
    HIGH PRESSURE PIPE LEAK DETECTION

    POSSIBLE FAILURES

    4R_FI_CANT_P109A

    PENDING (TEMPORARY) DTC HELP

    P109A
    HIGH PRESSURE PIPE LEAK DETECTION

    Correspondence DTC
    SAE DTC : P109A

    4R_FI_CAN_P109B

    DTC HELP

    P109B
    LOW PRESSURE PIPE LEAK DETECTION

    POSSIBLE FAILURES

    4R_FI_CANT_P109B

    PENDING (TEMPORARY) DTC HELP

    P109B
    LOW PRESSURE PIPE LEAK DETECTION

    Correspondence DTC
    SAE DTC : P109B

    4R_FI_CAN_P12A1

    DTC HELP

    P12A1
    No. 1 CYLINDER INJECTOR INPUT CIRCUIT MALFUNCTION (2ND PCM)

    POSSIBLE FAILURES

    4R_FI_CANT_P12A1

    PENDING (TEMPORARY) DTC HELP

    P12A1
    No. 1 CYLINDER INJECTOR INPUT CIRCUIT MALFUNCTION (2ND PCM)

    Correspondence DTC
    SAE DTC : P12A1

    4R_FI_CAN_P12A2

    DTC HELP

    P12A2
    No. 2 CYLINDER INJECTOR INPUT CIRCUIT MALFUNCTION (2ND PCM)

    POSSIBLE FAILURES

    4R_FI_CANT_P12A2

    PENDING (TEMPORARY) DTC HELP

    P12A2
    No. 2 CYLINDER INJECTOR INPUT CIRCUIT MALFUNCTION (2ND PCM)

    Correspondence DTC
    SAE DTC : P12A2

    4R_FI_CAN_P12A3

    DTC HELP

    P12A3
    No. 3 CYLINDER INJECTOR INPUT CIRCUIT MALFUNCTION (2ND PCM)

    POSSIBLE FAILURES

    4R_FI_CANT_P12A3

    PENDING (TEMPORARY) DTC HELP

    P12A3
    No. 3 CYLINDER INJECTOR INPUT CIRCUIT MALFUNCTION (2ND PCM)

    Correspondence DTC
    SAE DTC : P12A3

    4R_FI_CAN_P12A4

    DTC HELP

    P12A4
    No. 4 CYLINDER INJECTOR INPUT CIRCUIT MALFUNCTION (2ND PCM)

    POSSIBLE FAILURES

    4R_FI_CANT_P12A4

    PENDING (TEMPORARY) DTC HELP

    P12A4
    No. 4 CYLINDER INJECTOR INPUT CIRCUIT MALFUNCTION (2ND PCM)

    Correspondence DTC
    SAE DTC : P12A4

    4R_FI_CAN_P168F

    DTC HELP

    P168F
    2ND PCM MEMORY MALFUNCTION

    POSSIBLE FAILURES

    4R_FI_CANT_P168F

    PENDING (TEMPORARY) DTC HELP

    P168F
    2ND PCM MEMORY MALFUNCTION

    Correspondence DTC
    SAE DTC : P168F

    4R_FI_CAN_P20B0

    DTC HELP

    P20B0
    CNG TANK SHUT OFF SOLENOID VALVE CIRCUIT MALFUNCTION

    POSSIBLE FAILURES

    4R_FI_CANT_P20B0

    PENDING (TEMPORARY) DTC HELP

    P20B0
    CNG TANK SHUT OFF SOLENOID VALVE CIRCUIT MALFUNCTION

    Correspondence DTC
    SAE DTC : P20B0

    4R_FI_CAN_P21CF

    DTC HELP

    P21CF
    No.1 INJECTOR CIRCUIT MALFUNCTION(SECONDARY)

    POSSIBLE FAILURES

    4R_FI_CANT_P21CF

    PENDING (TEMPORARY) DTC HELP

    P21CF
    No.1 INJECTOR CIRCUIT MALFUNCTION(SECONDARY)

    Correspondence DTC
    SAE DTC : P21CF

    4R_FI_CAN_P21D0

    DTC HELP

    P21D0
    No.2 INJECTOR CIRCUIT MALFUNCTION(SECONDARY)

    POSSIBLE FAILURES

    4R_FI_CANT_P21D0

    PENDING (TEMPORARY) DTC HELP

    P21D0
    No.2 INJECTOR CIRCUIT MALFUNCTION(SECONDARY)

    Correspondence DTC
    SAE DTC : P21D0

    4R_FI_CAN_P21D1

    DTC HELP

    P21D1
    No.3 INJECTOR CIRCUIT MALFUNCTION(SECONDARY)

    POSSIBLE FAILURES

    4R_FI_CANT_P21D1

    PENDING (TEMPORARY) DTC HELP

    P21D1
    No.3 INJECTOR CIRCUIT MALFUNCTION(SECONDARY)

    Correspondence DTC
    SAE DTC : P21D1

    4R_FI_CAN_P22D1

    DTC HELP

    P22D1
    No. 1 CYLINDER CNG INJECTOR CIRCUIT MALFUNCTION

    POSSIBLE FAILURES

    4R_FI_CANT_P22D1

    PENDING (TEMPORARY) DTC HELP

    P22D1
    No. 1 CYLINDER CNG INJECTOR CIRCUIT MALFUNCTION

    Correspondence DTC
    SAE DTC : P22D1

    4R_FI_CAN_P22D2

    DTC HELP

    P22D2
    No. 2 CYLINDER CNG INJECTOR CIRCUIT MALFUNCTION

    POSSIBLE FAILURES

    4R_FI_CANT_P22D2

    PENDING (TEMPORARY) DTC HELP

    P22D2
    No. 2 CYLINDER CNG INJECTOR CIRCUIT MALFUNCTION

    Correspondence DTC
    SAE DTC : P22D2

    4R_FI_CAN_P22D3

    DTC HELP

    P22D3
    No. 3 CYLINDER CNG INJECTOR CIRCUIT MALFUNCTION

    POSSIBLE FAILURES

    4R_FI_CANT_P22D3

    PENDING (TEMPORARY) DTC HELP

    P22D3
    No. 3 CYLINDER CNG INJECTOR CIRCUIT MALFUNCTION

    Correspondence DTC
    SAE DTC : P22D3

    4R_FI_CAN_P22D4

    DTC HELP

    P22D4
    No. 4 CYLINDER CNG INJECTOR CIRCUIT MALFUNCTION

    POSSIBLE FAILURES

    4R_FI_CANT_P22D4

    PENDING (TEMPORARY) DTC HELP

    P22D4
    No. 4 CYLINDER CNG INJECTOR CIRCUIT MALFUNCTION

    Correspondence DTC
    SAE DTC : P22D4

    4R_FI_CAN_P26A0

    DTC HELP

    P26A0
    CNG REGULATOR SHUT OFF SOLENOID VALVE CIRCUIT MALFUNCTION

    POSSIBLE FAILURES

    4R_FI_CANT_P26A0

    PENDING (TEMPORARY) DTC HELP

    P26A0
    CNG REGULATOR SHUT OFF SOLENOID VALVE CIRCUIT MALFUNCTION

    Correspondence DTC
    SAE DTC : P26A0

    4R_FI_CAN_U185D

    DTC HELP

    U185D
    F-CAN MALFUNCTION (2ND PCM- 1STPCM)

    POSSIBLE FAILURES

    4R_FI_CANT_U185D

    PENDING (TEMPORARY) DTC HELP

    U185D
    F-CAN MALFUNCTION (2ND PCM- 1STPCM)

    Correspondence DTC
    SAE DTC : U185D

    4R_FI_CAN_U2400

    DTC HELP

    U2400
    F-CAN MALFUNCTION (BUS-OFF (2nd PCM))

    POSSIBLE FAILURES

    4R_FI_CANT_U2400

    PENDING (TEMPORARY) DTC HELP

    U2400
    F-CAN MALFUNCTION (BUS-OFF (2nd PCM))

    Correspondence DTC
    SAE DTC : U2400

    4R_FI_CAN_P0131

    DTC HELP

    P0131
    HO2S (B1) S1 CIRCUIT LOW VOLTAGE

    POSSIBLE FAILURES

    4R_FI_CANT_P0131

    PENDING (TEMPORARY) DTC HELP

    P0131
    HO2S (B1) S1 CIRCUIT LOW VOLTAGE

    Correspondence DTC
    SAE DTC : P0131

    4R_FI_CAN_P15B2

    DTC HELP

    P15B2
    BRAKE FLUID PRESSURE SENSOR A CIRCUIT LOW VOLTAGE

    POSSIBLE FAILURES

    4R_FI_CANT_P15B2

    PENDING (TEMPORARY) DTC HELP

    P15B2
    BRAKE FLUID PRESSURE SENSOR A CIRCUIT LOW VOLTAGE

    Correspondence DTC
    SAE DTC : P15B2

    4R_FI_CAN_U0999

    DTC HELP

    U0999
    F-CAN MALFUNCTION (PCU CONTROL MODULE - ECM/PCM)

    POSSIBLE FAILURES

    4R_FI_CANT_U0999

    PENDING (TEMPORARY) DTC HELP

    U0999
    F-CAN MALFUNCTION (PCU CONTROL MODULE - ECM/PCM)

    Correspondence DTC
    SAE DTC : U0999

    4R_FI_CAN_U0333

    DTC HELP

    U0333
    Engine speed

    POSSIBLE FAILURES

    4R_FI_CANT_U0333

    PENDING (TEMPORARY) DTC HELP

    U0333
    Engine speed

    Correspondence DTC
    SAE DTC : U0333

    4R_FI_CANT_P0013

    PENDING (TEMPORARY) DTC HELP

    Ex VTC OIL CONTROL SOLENOID VALVE MALFUNCTION

    Detailed description:
    Ex VTC Oil Control Solenoid Valve Malfunction

    Correspondence DTC
    SAE DTC(MIL indication) : P0013

    4R_FI_CAN_P0013

    DTC HELP

    P0013
    Ex VTC System Malfunction

    POSSIBLE FAILURES

    4R_FI_CANT_P154D

    PENDING (TEMPORARY) DTC HELP

    Low Voltage Engine Start

    Detailed description:
    Low Voltage Engine Start

    Correspondence DTC
    SAE DTC(MIL indication) : P154D

    4R_FI_CAN_P154D

    DTC HELP

    P154D
    Low Voltage Engine Start

    POSSIBLE FAILURES

    4R_FI_CAN_P003A

    DTC HELP

    P003A
    ELECTRIC WASTE GATE SYSTEM NOT LEARNED

    POSSIBLE FAILURES

    A: Waste Gate Actuator
    B: Waste Gate Lift Sensor
    C: Engine Control Module(ECM)
    D: Gnd
    E: Vcc
    F: Driver
    G: Gnd
    H: IGP(VB ACT)

    4R_FI_CANT_P003A

    PENDING (TEMPORARY) DTC HELP

    P003A
    ELECTRIC WASTE GATE SYSTEM NOT LEARNED

    Correspondence DTC
    SAE DTC : P003A

    4R_FI_CAN_P2564

    DTC HELP

    P2564
    ELECTRIC WASTE GATE LIFT SENSOR(LOW VOLTAGE)

    POSSIBLE FAILURES

    A: Waste Gate Lift Sensor
    B: Engine Control Module(ECM)
    C: Gnd
    D: WGL
    E: Vcc

    F: Sensor Voltage(V)
    G: EWG Position
    H: High
    I: Low
    J: Close
    K: Full Close
    L: Open

    4R_FI_CANT_P2564

    PENDING (TEMPORARY) DTC HELP

    P2564
    ELECTRIC WASTE GATE LIFT SENSOR(LOW VOLTAGE)

    Correspondence DTC
    SAE DTC : P2564

    4R_FI_CAN_P2565

    DTC HELP

    P2565
    ELECTRIC WASTE GATE LIFT SENSOR(HIGH VOLTAGE)

    POSSIBLE FAILURES

    A: Waste Gate Lift Sensor
    B: Engine Control Module(ECM)
    C: Gnd
    D: WGL
    E: Vcc

    F: Sensor Voltage(V)
    G: EWG Position
    H: High
    I: Low
    J: Close
    K: Full Close
    L: Open

    4R_FI_CANT_P2565

    PENDING (TEMPORARY) DTC HELP

    P2565
    ELECTRIC WASTE GATE LIFT SENSOR(HIGH VOLTAGE)

    Correspondence DTC
    SAE DTC : P2565

    4R_FI_CAN_P0014

    DTC HELP

    P0014
    VTC CONTROL DIFFERENT PERFORMANCE

    POSSIBLE FAILURES

    4R_FI_CANT_P0014

    PENDING (TEMPORARY) DTC HELP

    P0014
    VTC CONTROL DIFFERENT PERFORMANCE

    Correspondence DTC
    SAE DTC : P0014

    4R_FI_CAN_P101A

    DTC HELP

    P101A
    VTC ADVANCE MALFUNCTION DETECTION

    POSSIBLE FAILURES

    4R_FI_CANT_P101A

    PENDING (TEMPORARY) DTC HELP

    P101A
    VTC ADVANCE MALFUNCTION DETECTION

    Correspondence DTC
    SAE DTC : P101A

    4R_FI_CAN_P16E7

    DTC HELP

    P16E7
    PGM-FI-BATTERY FAN LIN COMMUNICATION ERROR

    POSSIBLE FAILURES

    4R_FI_CANT_P16E7

    PENDING (TEMPORARY) DTC HELP

    P16E7
    PGM-FI-BATTERY FAN LIN COMMUNICATION ERROR

    Correspondence DTC
    SAE DTC : P16E7

    4R_FI_CAN_P0046

    DTC HELP

    P0046
    Turbocharger/Supercharger Boost Control A Circuit Range/Performance

    POSSIBLE FAILURES

    4R_FI_CANT_P0046

    PENDING (TEMPORARY) DTC HELP

    P0046
    Turbocharger/Supercharger Boost Control A Circuit Range/Performance

    Correspondence DTC
    SAE DTC : P0046

    4R_FI_CAN_P006E

    DTC HELP

    P006E
    Turbocharger/Supercharger Boost Control A Supply Voltage Circuit Low

    POSSIBLE FAILURES

    4R_FI_CANT_P006E

    PENDING (TEMPORARY) DTC HELP

    P006E
    Turbocharger/Supercharger Boost Control A Supply Voltage Circuit Low

    Correspondence DTC
    SAE DTC : P006E

    4R_FI_CAN_P2148

    DTC HELP

    P2148
    Injector supply voltage monitoring

    POSSIBLE FAILURES

    4R_FI_CANT_P2148

    PENDING (TEMPORARY) DTC HELP

    P2148
    Injector supply voltage monitoring

    Correspondence DTC
    SAE DTC : P2148

    4R_FI_CAN_P16E6

    DTC HELP

    P16E6
    Starter SW inhibit system malfunction

    POSSIBLE FAILURES

    4R_FI_CANT_P16E6

    PENDING (TEMPORARY) DTC HELP

    P16E6
    Starter SW inhibit system malfunction

    Correspondence DTC
    SAE DTC : P16E6

    4R_PSDL1_SFT

    FUNCTION TEST HELP

    Slide Motor Test - Open

    Operates the slide motor in the open direction for 2 seconds. The door moves at low speed for about 20cm.
    Make sure the safety precautions before performing the test because the obstruction detection function does not operate during the test.

    TEST PROCEDURE

    1. Turn the power sliding door switch on the driver's side OFF
    2. Move the sliding door to the middle position of its opening range.
      (The operation of the slide motor can be checked in the fully-open, the fully-closed, or the half-latched position unless the release actuator is faulty.)
    3. Press Enter button to start the test.

    4R_PSDL2_SFT

    FUNCTION TEST HELP

    Slide Motor Test - Close

    Operates the slide motor in the close direction for 2 seconds. The door moves at low speed for about 20cm.
    Make sure the safety precautions before performing the test because the obstruction detection function does not operate during the test.

    TEST PROCEDURE

    1. Turn the power sliding door switch on the driver's side OFF
    2. Move the sliding door to the middle position of its opening range.
      (The operation of the slide motor can be checked in the fully-open, the fully-closed, or the half-latched position unless the release actuator is faulty.)
    3. Press Enter button to start the test.

    4R_PSDL3_SFT

    FUNCTION TEST HELP

    Magnetic Clutch Test

    TEST PROCEDURE

    1. Turn the power sliding door switch on the driver's side OFF
    2. Move the sliding door to the middle position of its opening range.
    3. Press Enter button to start the test.
    4. Check to see if the door cannot be operated manually for 2 seconds.

    4R_PSDL4_SFT

    FUNCTION TEST HELP

    Release Actuator Test

    The release actuator is a motor that releases a latch in the fully-open, the fully-closed, or the half-latched position.

    TEST PROCEDURE

    1. Move the sliding door to the fully-closed position.
    2. Press Enter button to start the test.
    3. Check to see if the release actuator operates to release the latch.

    4R_PSDL5_SFT

    FUNCTION TEST HELP

    Closer Motor Test

    The closer motor is a motor that operates in the half-latched position to move the door to the fully-closed position.

    TEST PROCEDURE

    1. Move the sliding door to the fully-opened position.
    2. Turn the power sliding door switch on the driver's side OFF.
    3. Press Enter button to start the test.
    4. Move the rear latch assembly on the back of the door from the fully-open position to the half-latched position using a screwdriver.
      (When the door reaches to the half-latched position, the door is pulled to the full-latched position automatically.)
    5. Operate the outer handle to make sure the pressure is not too heavy.
      (Because the motor does not return to the initial position if the closer motor does not operate properly, pressure causes the mechanism link of the closer motor to be released, which results in heavy pressure. )

    4R_PSDL6_SFT

    FUNCTION TEST HELP

    Sliding door Buzzer Test (with Right -hand drive Vehicle)

    Sounds the buzzer built into the power sliding door control unit.

    TEST PROCEDURE

    1. Press Enter button to start the test.

    BSDLCH_01_01

    UNIT SPECIFICATION

    Power Sliding Door Buzzer equipment
    (N/A / EQUIP)

    This indicates whether the vehicle is equipped with this system.

    BSDLCH_02_01

    UNIT SPECIFICATION

    Power Sliding Door Alarm function
    (N/A / EQUIP)

    This indicates whether the vehicle is equipped with this feature.

    BSDLPH_01_01

    PARAMETER SPECIFICATION


    Left Power Slide Door Open switch
    (ON/OFF)

    PARAMETER TYPE:
    Unit Input Switch Information

    THE SOURCE:
    Left Power Sliding Door control unit

    BSDLPH_02_01

    PARAMETER SPECIFICATION


    Left Power Slide Door Close switch
    (ON/OFF)

    PARAMETER TYPE:
    Unit Input Switch Information

    THE SOURCE:
    Left Power Sliding Door control unit

    BSDLPH_03_01

    PARAMETER SPECIFICATION


    Left Remote Control switch 1
    (ON/OFF)

    PARAMETER TYPE:
    Unit Input Switch Information

    THE SOURCE:
    Left Power Sliding Door control unit

    Model Years 2005 - 2010

    Power Slinding Door control unit controls OPEN/CLOSE operation by 3 different remote control switch input signals.

    Left Remote Control switch 1(A): Value indicates ON with open or close operation of outside door handle, or open operation of inside door handle.
    The inner handle open request is inoperative if the child lock (Left Remote Control switch 3) is ON.

    A : Left Remote Control switch 1
    B : Left Remote Control switch 2
    C : Left Remote Control switch 3
    a : Open
    b : Close

    Model Years 2011+

    Left Remote Control switch 1(A): This switch signals the power slider door control unit that the outside door handle is being pulled toward the open direction.
    However, when the door is in the open position, it signals that the door handle is being pulled toward the close direction.

    BSDLPH_04_01

    PARAMETER SPECIFICATION


    Left Remote Control switch 2
    (ON/OFF)

    PARAMETER TYPE:
    Unit Input Switch Information

    THE SOURCE:
    Left Power Sliding Door control unit

    Model Years 2005 - 2010

    Power Slinding Door control unit controls OPEN/CLOSE operation by 3 different remote control switch input signals.

    Left Remote Control switch 2(B): Value indicates ON with close operation of inside door handle.

    A : Left Remote Control switch 1
    B : Left Remote Control switch 2
    C : Left Remote Control switch 3
    a : Open
    b : Close

    Model Years 2011+

    Left Remote Control switch 2(B): This switch signals the power sliding door control unit that the inside door handle is being pulled toward the close position.

    BSDLPH_05_01

    PARAMETER SPECIFICATION


    Left Remote Control switch 3
    (ON/OFF)

    PARAMETER TYPE:
    Unit Input Switch Information

    THE SOURCE:
    Left Power Sliding Door control unit

    Model Years 2005 - 2010

    Power Slinding Door control unit controls OPEN/CLOSE operation by 3 different remote control switch input signals.

    Left Remote Control switch 3(C): Value indicates OFF when Child Lock is engaged.

    A : Left Remote Control switch 1
    B : Left Remote Control switch 2
    C : Left Remote Control switch 3
    a : Open
    b : Close

    Model Years 2011+

    Left Remote Control switch 3(C): This switch signals the power sliding door control unit that the inside door handle is being pulled toward the open position.
    However, if the child lock is engaged, and the door is fully closed or ajar with ratchet switch input, remote 3 is cancelled to prevent opening the door from the middle row.

    BSDLPH_06_01

    PARAMETER SPECIFICATION


    Transmission Range Switch P Position
    (ON/OFF)

    PARAMETER TYPE:
    Unit Input Switch Information

    THE SOURCE:
    Left Power Sliding Door control unit

    BSDLPH_07_01

    PARAMETER SPECIFICATION


    Fuel Lid switch
    (CLOSE/OPEN)

    PARAMETER TYPE:
    Unit Input Switch Information

    THE SOURCE:
    Left Power Sliding Door control unit

    BSDLPH_08_01

    PARAMETER SPECIFICATION


    Left Power Slide Door Main switch
    (ON/OFF)

    PARAMETER TYPE:
    Unit Input Switch Information

    THE SOURCE:
    Left Power Sliding Door control unit

    BSDLPH_09_01

    PARAMETER SPECIFICATION


    Left Power Slide Door Half Latch switch
    (ON/OFF)

    PARAMETER TYPE:
    Unit Input Switch Information

    THE SOURCE:
    Left Power Sliding Door control unit

    BSDLPH_10_01

    PARAMETER SPECIFICATION


    Left Power Slide Door Full Latch switch
    (ON/OFF)

    PARAMETER TYPE:
    Unit Input Switch Information

    THE SOURCE:
    Left Power Sliding Door control unit

    BSDLPH_11_01

    PARAMETER SPECIFICATION


    Left Power Slide Door Ratchet switch
    (ON/OFF)

    PARAMETER TYPE:
    Unit Input Switch Information

    THE SOURCE:
    Left Power Sliding Door control unit

    BSDLPH_12_01

    PARAMETER SPECIFICATION


    Left Power Slide Door Base Position switch
    (ON/OFF)

    PARAMETER TYPE:
    Unit Input Switch Information

    THE SOURCE:
    Left Power Sliding Door control unit

    BSDLPH_13_01

    PARAMETER SPECIFICATION


    Left Ignition 1 switch
    (ON/OFF)

    PARAMETER TYPE:
    Unit Input Switch Information

    THE SOURCE:
    Left Power Sliding Door control unit

    BSDLPH_14_01

    PARAMETER SPECIFICATION


    Left Slide Door Window switch
    (ON/OFF)

    PARAMETER TYPE:
    Unit Input Switch Information

    THE SOURCE:
    Left Power Sliding Door control unit

    BSDLPH_15_01

    PARAMETER SPECIFICATION


    Left Seat Lifter Origin lock switch
    (ON/OFF)

    PARAMETER TYPE:
    Unit Input Switch Information

    THE SOURCE:
    Left Power Sliding Door control unit

    4R_PSDL_SW_SDL_BPOP

    PARAMETER SPECIFICATION


    Left B pillar open switch
    (ON/OFF)

    PARAMETER TYPE:
    Unit Input Switch Information

    THE SOURCE:
    Left Power Sliding Door control unit

    4R_PSDL_SW_SDL_BPCL

    PARAMETER SPECIFICATION


    Left B pillar close switch
    (ON/OFF)

    PARAMETER TYPE:
    Unit Input Switch Information

    THE SOURCE:
    Left Power Sliding Door control unit

    4R_PSDL_SW_SDL_CHILD

    PARAMETER SPECIFICATION


    Left Child Lock Safety switch
    (ON/OFF)

    When the value indicates 'ON' the child lock is disengaged and the door can be opened from the inside.
    When the value indicates 'OFF' the child lock is engaged and the door cannot be opened from the inside.

    PARAMETER TYPE:
    Unit Input Switch Information

    THE SOURCE:
    Left Power Sliding Door control unit

    Left Child Lock Safety switch (D): This switch indicates whether the child lock is in the ON or OFF position.

    4R_PSDL_SW_SDL_RC4

    PARAMETER SPECIFICATION


    Left Remote Control switch 4
    (ON/OFF)

    PARAMETER TYPE:
    Unit Input Switch Information

    THE SOURCE:
    Left Power Sliding Door control unit

    2005-10

    Remoto Control Switch 1(A)- This switch signals the power sliding door control unit that the outside door handle is being pulled toward the open direction. The remote control switch 1 operation is the same when the child lock is in to ON or OFF position. However, when the door handle is in the open position, it signals that the door handle is being pulled toward the close direction.

    Remoto Control Switch 2(B)- This switch signals the power sliding door control unit that the inside door handle is being pulled toward the close position.

    Remoto Control Switch 3(C)- This switch signals the power sliding door control unit that the inside door handle is being pulled toward the open position. However, if the child lock is engaged, and the door is fully closed or ajar with ratchet switch input, remote 3 is cancelled to prevent opening the door from the middle row.

    Remoto Control Switch 4(D)- This switch indicates whether the child lock is ON or OFF position.

    4R_PSDL_SW_SDL_SILUL

    PARAMETER SPECIFICATION


    Left Power Slide Door Unlock position switch
    (ON/OFF)

    PARAMETER TYPE:
    Unit Input Switch Information

    THE SOURCE:
    Left Power Sliding Door control unit

    BSDLPH_16_01

    PARAMETER SPECIFICATION


    Left Power Slide Door Pulser Sensor 1
    (NONE/DETECT)

    PARAMETER TYPE:
    Unit Input Sensor Information

    THE SOURCE:
    Left Power Sliding Door control unit

    BSDLPH_17_01

    PARAMETER SPECIFICATION


    Left Power Slide Door Pulser Sensor 2
    (NONE/DETECT)

    PARAMETER TYPE:
    Unit Input Sensor Information

    THE SOURCE:
    Left Power Sliding Door control unit

    BSDLPH_18_01

    PARAMETER SPECIFICATION


    Left Power Slide Door Touch Sensor
    (ON/OFF)

    PARAMETER TYPE:
    Unit Input Sensor Information

    THE SOURCE:
    Left Power Sliding Door control unit

    BSDLPH_19_01

    PARAMETER SPECIFICATION


    Left Vehicle Speed Sensor
    (NONE/DETECT)

    PARAMETER TYPE:
    Unit Input Sensor Information

    THE SOURCE:
    Left Power Sliding Door control unit

    BSDLPH_20_01

    PARAMETER SPECIFICATION


    Vehicle Wheel Speed Sensor signal
    (NONE/DETECT)

    PARAMETER TYPE:
    Unit Input Sensor Information

    THE SOURCE:
    Left Power Sliding Door control unit

    BSDLPH_21_01

    PARAMETER SPECIFICATION


    Left Power Slide Motor Command
    (STOP/OPEN/CLOSE)

    PARAMETER TYPE:
    Unit Output Control Information

    THE SOURCE:
    Left Power Sliding Door control unit

    BSDLPH_22_01

    PARAMETER SPECIFICATION


    Left Power Slide Motor Magnetic Clutch Command
    (ON/OFF)

    PARAMETER TYPE:
    Unit Output Control Information

    THE SOURCE:
    Left Power Sliding Door control unit

    BSDLPH_23_01

    PARAMETER SPECIFICATION


    Left Power Slide Door Release Actuator Command
    (STOP/OPEN)

    PARAMETER TYPE:
    Unit Output Control Information

    THE SOURCE:
    Left Power Sliding Door control unit

    BSDLPH_24_01

    PARAMETER SPECIFICATION


    Left Power Slide Door Closer Motor Command
    (STOP/FORWARD/BACKWARD)

    PARAMETER TYPE:
    Unit Output Control Information

    THE SOURCE:
    Left Power Sliding Door control unit

    BSDLPH_25_01

    PARAMETER SPECIFICATION


    Left Power Slide Door Warning Buzzer Command
    (ON/OFF)

    PARAMETER TYPE:
    Unit Output Control Information

    THE SOURCE:
    Left Power Sliding Door control unit

    BSDLPH_26_01

    PARAMETER SPECIFICATION


    Left Slide Door Position Signal Command
    (ON/OFF)

    PARAMETER TYPE:
    Unit Output Control Information

    THE SOURCE:
    Left Power Sliding Door control unit

    BSDLPH_27_01

    PARAMETER SPECIFICATION


    Left Power Slide Door Pinch Sensor
    (ON/OFF)

    PARAMETER TYPE:
    Unit Input Sensor Information

    THE SOURCE:
    Left Power Sliding Door control unit

    4R_PSDL_SEN_SDL_SLSE3

    PARAMETER SPECIFICATION


    Left Power Slide Door Pulser Sensor 3
    (NONE/DETECT)

    PARAMETER TYPE:
    Unit Input Sensor Information

    THE SOURCE:
    Left Power Sliding Door control unit

    BSDLDH_20_00

    B2000
    Communication circuit error (BUS off)

    DTC store unit:

    Left Power Sliding Door control unit

    DTC type:

    Loss of Communication

    POSSIBLE FAILURES

    BSDLDH_20_02

    B2002
    Left Power Sliding Door control unit internal error (EEPROM error)

    DTC store unit:

    Left Power Sliding Door control unit

    DTC type:

    Internal Error

    POSSIBLE FAILURES

    BSDLDH_20_05

    B2005
    Left Power Sliding Door control unit lost communication with MICU

    DTC store unit:

    Left Power Sliding Door control unit

    DTC type:

    Loss of Communication

    POSSIBLE FAILURES

    Related DTC(s)

    If DTC B2005 is indicated, the following DTC(s) can be indicated as well.

    Troubleshoot the DTC(s) in the order:

    BSDLDH_20_07

    B2007
    Left Power Sliding Door control unit lost communication with Rear Junction Box Control Unit (Rear Junction message)

    DTC store unit:

    Left Power Sliding Door control unit

    DTC type:

    Loss of Communication

    POSSIBLE FAILURES

    Related DTC(s)

    If DTC B2007 is indicated, the following DTC(s) can be indicated as well.

    Troubleshoot the DTC(s) in the order:

    BSDLDH_20_08

    B2008
    Left Power Sliding Door control unit lost communication with MICU (ASLOCKSW message)

    DTC store unit:

    Left Power Sliding Door control unit

    DTC type:

    Loss of Communication

    POSSIBLE FAILURES

    Related DTC(s)

    If DTC B2008 is indicated, the following DTC(s) can be indicated as well.

    Troubleshoot the DTC(s) in the order:

    BSDLDH_20_10

    B2010
    Left Power Sliding Door control unit lost communication with Gauge control module (VSP/NE message)

    DTC store unit:

    Left Power Sliding Door control unit

    DTC type:

    Loss of Communication

    POSSIBLE FAILURES

    Related DTC(s)

    If DTC B2010 is indicated, the following DTC(s) can be indicated as well.

    Troubleshoot the DTC(s) in the order:

    BSDLDH_20_11

    B2011
    Left Power Sliding Door control unit lost communication with Gauge control module (A/T message)

    DTC store unit:

    Left Power Sliding Door control unit

    DTC type:

    Loss of Communication

    POSSIBLE FAILURES

    Related DTC(s)

    If DTC B2011 is indicated, the following DTC(s) can be indicated as well.

    Troubleshoot the DTC(s) in the order:

    BSDLDH_20_25

    B2025
    Left power sliding door switch (open side) signal error

    DTC store unit:

    Left Power Sliding Door control unit

    DTC type:

    Signal Error

    POSSIBLE FAILURES

    BSDLDH_20_26

    B2026
    Left power sliding door switch (close side) signal error

    DTC store unit:

    Left Power Sliding Door control unit

    DTC type:

    Signal Error

    POSSIBLE FAILURES

    BSDLDH_20_27

    B2027
    Left power sliding door remote control switch 1 signal error

    DTC store unit:

    Left Power Sliding Door control unit

    DTC type:

    Signal Error

    POSSIBLE FAILURES

    BSDLDH_20_28

    B2028
    Left power sliding door remote control switch 2 signal error

    DTC store unit:

    Left Power Sliding Door control unit

    DTC type:

    Signal Error

    POSSIBLE FAILURES

    BSDLDH_20_29

    B2029
    Left power sliding door remote control switch 3 signal error

    DTC store unit:

    Left Power Sliding Door control unit

    DTC type:

    Signal Error

    POSSIBLE FAILURES

    BSDLDH_20_30

    B2030
    Left power sliding door touch/pinch sensor signal error

    DTC store unit:

    Left Power Sliding Door control unit

    DTC type:

    Signal Error

    POSSIBLE FAILURES

    BSDLDH_20_31

    B2031
    Left power slide motor pulse (SLSE1) signal error

    DTC store unit:

    Left Power Sliding Door control unit

    DTC type:

    Signal Error

    POSSIBLE FAILURES

    BSDLDH_20_32

    B2032
    Left power slide motor pulse (SLSE2) signal error

    DTC store unit:

    Left Power Sliding Door control unit

    DTC type:

    Signal Error

    POSSIBLE FAILURES

    BSDLDH_20_33

    B2033
    Left power slide motor circuit malfunction

    DTC store unit:

    Left Power Sliding Door control unit

    DTC type:

    Signal Error

    POSSIBLE FAILURES

    BSDLDH_20_34

    B2034
    Left power slide motor electromagnetic clutch circuit malfunction

    DTC store unit:

    Left Power Sliding Door control unit

    DTC type:

    Signal Error

    POSSIBLE FAILURES

    BSDLDH_20_35

    B2035
    Left power sliding door half latch switch circuit short

    DTC store unit:

    Left Power Sliding Door control unit

    DTC type:

    Signal Error

    POSSIBLE FAILURES

    BSDLDH_20_36

    B2036
    Left power sliding door full latch switch circuit short

    DTC store unit:

    Left Power Sliding Door control unit

    DTC type:

    Signal Error

    POSSIBLE FAILURES

    BSDLDH_20_37

    B2037
    Left power sliding door ratchet switch circuit short

    DTC store unit:

    Left Power Sliding Door control unit

    DTC type:

    Signal Error

    POSSIBLE FAILURES

    BSDLDH_20_38

    B2038
    Left power sliding door base position switch circuit open/short

    DTC store unit:

    Left Power Sliding Door control unit

    DTC type:

    Signal Error

    POSSIBLE FAILURES

    BSDLDH_20_39

    B2039
    Left power sliding door switch open/close signal input error (input at the same time)

    DTC store unit:

    Left Power Sliding Door control unit

    DTC type:

    Signal Error

    POSSIBLE FAILURES

    BSDLDH_20_40

    B2040
    Left power slide motor malfunction

    DTC store unit:

    Left Power Sliding Door control unit

    DTC type:

    Signal Error

    POSSIBLE FAILURES

    BSDLDH_20_41

    B2041
    Left power slide motor pulse (SLSE1/SLSE2) error

    DTC store unit:

    Left Power Sliding Door control unit

    DTC type:

    Signal Error

    POSSIBLE FAILURES

    BSDLDH_20_42

    B2042
    Left power sliding door control unit lost communication with Gauge control module (VSP message)

    DTC store unit:

    Left Power Sliding Door control unit

    DTC type:

    Signal Error

    POSSIBLE FAILURES

    BSDLDH_20_43

    B2043
    Left power sliding door control unit lost communication with Gauge control module (wheel speed sensor message)

    DTC store unit:

    Left Power Sliding Door control unit

    DTC type:

    Signal Error

    POSSIBLE FAILURES

    4R_PSDL_20_44

    B2044
    Left B-pillar open switchsignal input error

    DTC store unit:

    Left Power Sliding Door control unit

    DTC type:

    Signal Error

    POSSIBLE FAILURES

    4R_PSDL_20_45

    B2045
    Left B-pillar close switchsignal input error

    DTC store unit:

    Left Power Sliding Door control unit

    DTC type:

    Signal Error

    POSSIBLE FAILURES

    4R_PSDL_20_46

    B2046
    Left B-pillar switch signal simultaneous ON error

    DTC store unit:

    Left Power Sliding Door control unit

    DTC type:

    Signal Error

    POSSIBLE FAILURES

    4R_PSDL_20_47

    B2047
    Left child lock switch signal input error

    DTC store unit:

    Left Power Sliding Door control unit

    DTC type:

    Signal Error

    POSSIBLE FAILURES

    4R_PSDL_U12_80

    U1280
    Left power sliding door control unit communication bus line error

    DTC store unit:

    Left Power Sliding Door control unit

    DTC type:

    Communication Error

    POSSIBLE FAILURES

    4R_PSDL_U12_81

    U1281
    Left power sliding door control unit lost communication with MICU

    DTC store unit:

    Left Power Sliding Door control unit

    DTC type:

    Communication Error

    POSSIBLE FAILURES

    4R_PSDL_U12_8D

    U128D
    Left power sliding door control unit lost communication with gauge control module

    DTC store unit:

    Left Power Sliding Door control unit

    DTC type:

    Communication Error

    POSSIBLE FAILURES

    4R_PSDL_U12_92

    U1292
    Left power slide door control unit lost communication with Rear MICU

    DTC store unit:

    Left Power Sliding Door control unit

    DTC type:

    Communication Error

    POSSIBLE FAILURES

    4R_PSDL_U12_93

    U1293
    Left power slide door control unit with power slide door buzzer

    DTC store unit:

    Left Power Sliding Door control unit

    DTC type:

    Harness is open between Left power slide door control unit and power slide door buzzer

    POSSIBLE FAILURES

    4R_PSDL_20_48

    B2048
    Left power sliding door remote control switch 4 signal error

    DTC store unit:

    Left Power Sliding Door control unit

    DTC type:

    Signal Error

    POSSIBLE FAILURES

    4R_PSDR1_SFT

    FUNCTION TEST HELP

    Slide Motor Test - Open

    Operates the slide motor in the open direction for 2 seconds. The door moves at low speed for about 20cm.
    Make sure the safety precautions before performing the test because the obstruction detection function does not operate during the test.

    TEST PROCEDURE

    1. Turn the power sliding door switch on the driver's side OFF
    2. Move the sliding door to the middle position of its opening range.
      (The operation of the slide motor can be checked in the fully-open, the fully-closed, or the half-latched position unless the release actuator is faulty.)
    3. Press Enter button to start the test.

     

    4R_PSDR2_SFT

    FUNCTION TEST HELP

    Slide Motor Test - Close

    Operates the slide motor in the close direction for 2 seconds. The door moves at low speed for about 20cm.
    Make sure the safety precautions before performing the test because the obstruction detection function does not operate during the test.

    TEST PROCEDURE

    1. Turn the power sliding door switch on the driver's side OFF
    2. Move the sliding door to the middle position of its opening range.
      (The operation of the slide motor can be checked in the fully-open, the fully-closed, or the half-latched position unless the release actuator is faulty.)
    3. Press Enter button to start the test.

    4R_PSDR3_SFT

    FUNCTION TEST HELP

    Magnetic Clutch Test

    TEST PROCEDURE

    1. Turn the power sliding door switch on the driver's side OFF
    2. Move the sliding door to the middle position of its opening range.
    3. Press Enter button to start the test.
    4. Check to see if the door cannot be operated manually for 2 seconds.

    4R_PSDR4_SFT

    FUNCTION TEST HELP

    Release Actuator Test

    The release actuator is a motor that releases a latch in the fully-open, the fully-closed, or the half-latched position.

    TEST PROCEDURE

    1. Move the sliding door to the fully-closed position.
    2. Press Enter button to start the test.
    3. Check to see if the release actuator operates to release the latch.

    4R_PSDR5_SFT

    FUNCTION TEST HELP

    Closer Motor Test

    The closer motor is a motor that operates in the half-latched position to move the door to the fully-closed position.

    TEST PROCEDURE

    1.  Move the sliding door to the fully-opened position.
    2. Turn the power sliding door switch on the driver's side OFF.
    3. Press Enter button to start the test.
    4. Move the rear latch assembly on the back of the door from the fully-open position to the half-latched position using a screwdriver.
      (When the door reaches to the half-latched position, the door is pulled to the full-latched position automatically.)
    5. Operate the outer handle to make sure the pressure is not too heavy.
      (Because the motor does not return to the initial position if the closer motor does not operate properly, pressure causes the mechanism link of the closer motor to be released, which results in heavy pressure. )

    4R_PSDR6_SFT

    FUNCTION TEST HELP

    Sliding door Buzzer Test (with Left -hand drive Vehicle)

    Sounds the buzzer built into the power sliding door control unit.

    TEST PROCEDURE

    1. Press Enter button to start the test.

    BSDRCH_01_01

    UNIT SPECIFICATION

    Power Sliding Door Buzzer equipment
    (N/A / EQUIP)

    This indicates whether the vehicle is equipped with this system.

    BSDRPH_01_01

    PARAMETER SPECIFICATION


    Right Power Slide Door Open switch
    (ON/OFF)

    PARAMETER TYPE:
    Unit Input Switch Information

    THE SOURCE:
    Right Power Sliding Door control unit

    BSDRPH_02_01

    PARAMETER SPECIFICATION


    Right Power Slide Door Close switch
    (ON/OFF)

    PARAMETER TYPE:
    Unit Input Switch Information

    THE SOURCE:
    Right Power Sliding Door control unit

    BSDRPH_03_01

    PARAMETER SPECIFICATION


    Right Remote Control switch 1
    (ON/OFF)

    PARAMETER TYPE:
    Unit Input Switch Information

    THE SOURCE:
    Right Power Sliding Door control unit

    Model Years 2005 - 2010

    Power Slinding Door control unit controls OPEN/CLOSE operation by 3 different remote control switch input signals.

    Right Remote Control switch 1(A): Value indicates ON with open or close operation of outside door handle, or open operation of inside door handle.
    The inner handle open request is inoperative if the child lock (Left Remote Control switch 3) is ON.

    A : Right Remote Control switch 1
    B : Right Remote Control switch 2
    C : Right Remote Control switch 3
    a : Open
    b : Close

    Model Years 2011+

    Right Remote Control switch 1(A): This switch signals the power slider door control unit that the outside door handle is being pulled toward the open direction.
    However, when the door is in the open position, it signals that the door handle is being pulled toward the close direction.

    BSDRPH_04_01

    PARAMETER SPECIFICATION


    Right Remote Control switch 2
    (ON/OFF)

    PARAMETER TYPE:
    Unit Input Switch Information

    THE SOURCE:
    Right Power Sliding Door control unit

    Model Years 2005 - 2010

    Power Slinding Door control unit controls OPEN/CLOSE operation by 3 different remote control switch input signals.

    Right Remote Control switch 2(B): Value indicates ON with close operation of inside door handle.

    A : Right Remote Control switch 1
    B : Right Remote Control switch 2
    C : Right Remote Control switch 3
    a : Open
    b : Close

    Model Years 2011+

    Right Remote Control switch 2(B): This switch signals the power sliding door control unit that the inside door handle is being pulled toward the close position.

    BSDRPH_05_01

    PARAMETER SPECIFICATION


    Right Remote Control switch 3
    (ON/OFF)

    PARAMETER TYPE:
    Unit Input Switch Information

    THE SOURCE:
    Right Power Sliding Door control unit

    Model Years 2005 - 2010

    Power Slinding Door control unit controls OPEN/CLOSE operation by 3 different remote control switch input signals.

    Right Remote Control switch 3(C): Value indicates OFF when Child Lock is engaged.

    A : Right Remote Control switch 1
    B : Right Remote Control switch 2
    C : Right Remote Control switch 3
    a : Open
    b : Close

    Model Years 2011+

    Right Remote Control switch 3(C): This switch signals the power sliding door control unit that the inside door handle is being pulled toward the open position.
    However, if the child lock is engaged, and the door is fully closed or ajar with ratchet switch input, remote 3 is cancelled to prevent opening the door from the middle row.

    BSDRPH_06_01

    PARAMETER SPECIFICATION


    Transmission Range Switch P Position
    (ON/OFF)

    PARAMETER TYPE:
    Unit Input Switch Information

    THE SOURCE:
    Right Power Sliding Door control unit

    BSDRPH_07_01

    PARAMETER SPECIFICATION


    Right Power Slide Door Main switch
    (ON/OFF)

    PARAMETER TYPE:
    Unit Input Switch Information

    THE SOURCE:
    Right Power Sliding Door control unit

    BSDRPH_08_01

    PARAMETER SPECIFICATION


    Right Power Slide Door Half Latch switch
    (ON/OFF)

    PARAMETER TYPE:
    Unit Input Switch Information

    THE SOURCE:
    Right Power Sliding Door control unit

    BSDRPH_09_01

    PARAMETER SPECIFICATION


    Right Power Slide Door Full Latch switch
    (ON/OFF)

    PARAMETER TYPE:
    Unit Input Switch Information

    THE SOURCE:
    Right Power Sliding Door control unit

    BSDRPH_10_01

    PARAMETER SPECIFICATION


    Right Power Slide Door Ratchet switch
    (ON/OFF)

    PARAMETER TYPE:
    Unit Input Switch Information

    THE SOURCE:
    Right Power Sliding Door control unit

    BSDRPH_11_01

    PARAMETER SPECIFICATION


    Right Power Slide Door Base Position switch
    (ON/OFF)

    PARAMETER TYPE:
    Unit Input Switch Information

    THE SOURCE:
    Right Power Sliding Door control unit

    BSDRPH_12_01

    PARAMETER SPECIFICATION


    Right Ignition 1 switch
    (ON/OFF)

    PARAMETER TYPE:
    Unit Input Switch Information

    THE SOURCE:
    Right Power Sliding Door control unit

    BSDRPH_13_01

    PARAMETER SPECIFICATION


    Right Power Slide Door Window switch
    (ON/OFF)

    PARAMETER TYPE:
    Unit Input Switch Information

    THE SOURCE:
    Right Power Sliding Door control unit

    4R_PSDR_SW_SDR_BPOP

    PARAMETER SPECIFICATION


    Right B pillar open switch
    (ON/OFF)

    PARAMETER TYPE:
    Unit Input Switch Information

    THE SOURCE:
    Right Power Sliding Door control unit

    4R_PSDR_SW_SDR_BPCL

    PARAMETER SPECIFICATION


    Right B pillar close switch
    (ON/OFF)

    PARAMETER TYPE:
    Unit Input Switch Information

    THE SOURCE:
    Right Power Sliding Door control unit

    4R_PSDR_SW_SDR_CHILD

    PARAMETER SPECIFICATION


    Right Child Lock Safety switch
    (ON/OFF)

    When the value indicates 'ON' the child lock is disengaged and the door can be opened from the inside.
    When the value indicates 'OFF' the child lock is engaged and the door cannot be opened from the inside.

    PARAMETER TYPE:
    Unit Input Switch Information

    THE SOURCE:
    Right Power Sliding Door control unit

    Right Child Lock Safety switch (D): This switch indicates whether the child lock is in the ON or OFF position.

    4R_PSDR_SW_SDR_RC4

    PARAMETER SPECIFICATION


    Right Remote Control switch 4
    (ON/OFF)

    PARAMETER TYPE:
    Unit Input Switch Information

    THE SOURCE:
    Right Power Sliding Door control unit

    2005-10

    Remoto Control Switch 1(A)- This switch signals the power sliding door control unit that the outside door handle is being pulled toward the open direction. The remote control switch 1 operation is the same when the child lock is in to ON or OFF position. However, when the door handle is in the open position, it signals that the door handle is being pulled toward the close direction.

    Remoto Control Switch 2(B)- This switch signals the power sliding door control unit that the inside door handle is being pulled toward the close position.

    Remoto Control Switch 3(C)- This switch signals the power sliding door control unit that the inside door handle is being pulled toward the open position. However, if the child lock is engaged, and the door is fully closed or ajar with ratchet switch input, remote 3 is cancelled to prevent opening the door from the middle row.

    Remoto Control Switch 4(D)- This switch indicates whether the child lock is ON or OFF position.

    4R_PSDR_SW_SDR_SILUL

    PARAMETER SPECIFICATION


    Right Power Slide Door Unlock position switch
    (ON/OFF)

    PARAMETER TYPE:
    Unit Input Switch Information

    THE SOURCE:
    Right Power Sliding Door control unit

    BSDRPH_14_01

    PARAMETER SPECIFICATION


    Right Power Slide Door Pulser Sensor 1
    (NONE/DETECT)

    PARAMETER TYPE:
    Unit Input Sensor Information

    THE SOURCE:
    Right Power Sliding Door control unit

    BSDRPH_15_01

    PARAMETER SPECIFICATION


    Right Power Slide Door Pulser Sensor 2
    (NONE/DETECT)

    PARAMETER TYPE:
    Unit Input Sensor Information

    THE SOURCE:
    Right Power Sliding Door control unit

    BSDRPH_16_01

    PARAMETER SPECIFICATION


    Right Power Slide Door Touch Sensor
    (ON/OFF)

    PARAMETER TYPE:
    Unit Input Sensor Information

    THE SOURCE:
    Right Power Sliding Door control unit

    BSDRPH_17_01

    PARAMETER SPECIFICATION


    Right Vehicle Speed Sensor
    (NONE/DETECT)

    PARAMETER TYPE:
    Unit Input Sensor Information

    THE SOURCE:
    Right Power Sliding Door control unit

    BSDRPH_18_01

    PARAMETER SPECIFICATION


    Vehicle Wheel Speed Sensor signal (ABS Only)
    (NONE/DETECT)

    PARAMETER TYPE:
    Unit Input Sensor Information

    THE SOURCE:
    Right Power Sliding Door control unit

    BSDRPH_19_01

    PARAMETER SPECIFICATION


    Right Power Slide Motor Command
    (STOP/OPEN/CLOSE)

    PARAMETER TYPE:
    Unit Output Control Information

    THE SOURCE:
    Right Power Sliding Door control unit

    BSDRPH_20_01

    PARAMETER SPECIFICATION


    Right Power Slide Motor Magnetic Clutch Command
    (ON/OFF)

    PARAMETER TYPE:
    Unit Output Control Information

    THE SOURCE:
    Right Power Sliding Door control unit

    BSDRPH_21_01

    PARAMETER SPECIFICATION


    Right Power Slide Door Release Actuator Command
    (STOP/OPEN)

    PARAMETER TYPE:
    Unit Output Control Information

    THE SOURCE:
    Right Power Sliding Door control unit

    BSDRPH_22_01

    PARAMETER SPECIFICATION


    Right Power Slide Door Closer Motor Command
    (STOP/FORWARD/BACKWARD)

    PARAMETER TYPE:
    Unit Output Control Information

    THE SOURCE:
    Right Power Sliding Door control unit

    BSDRPH_23_01

    PARAMETER SPECIFICATION


    Right Power Slide Door Warning Buzzer Command
    (OFF/RING)

    PARAMETER TYPE:
    Unit Output Control Information

    THE SOURCE:
    Right Power Sliding Door control unit

    BSDRPH_24_01

    PARAMETER SPECIFICATION


    Right Power Slide Door Pinch Sensor
    (ON/OFF)

    PARAMETER TYPE:
    Unit Input Sensor Information

    THE SOURCE:
    Right Power Sliding Door control unit

    4R_PSDR_SEN_SDR_SLSE3

    PARAMETER SPECIFICATION


    Right Power Slide Door Pulser Sensor 3
    (NONE/DETECT)

    PARAMETER TYPE:
    Unit Input Sensor Information

    THE SOURCE:
    Right Power Sliding Door control unit

    BSDRDH_20_50

    B2050
    Communication circuit error (BUS off)

    DTC store unit:

    Right Power Sliding Door control unit

    DTC type:

    Loss of Communication

    POSSIBLE FAILURES

    BSDRDH_20_51

    B2051
    Right Power Sliding Door control unit internal error (CPU error)

    DTC store unit:

    Right Power Sliding Door control unit

    DTC type:

    Internal Error

    BSDRDH_20_52

    B2052
    Right Power Sliding Door control unit internal error (EEPROM error)

    DTC store unit:

    Right Power Sliding Door control unit

    DTC type:

    Internal Error

    POSSIBLE FAILURES

    BSDRDH_20_55

    B2055
    Right Power Sliding Door control unit lost communication with MICU

    DTC store unit:

    Right Power Sliding Door control unit

    DTC type:

    Loss of Communication

    POSSIBLE FAILURES

    Related DTC(s)

    If DTC B2055 is indicated, the following DTC(s) can be indicated as well.

    Troubleshoot the DTC(s) in the order:

    BSDRDH_20_58

    B2058
    Right Power Sliding Door control unit lost communication with MICU (ASLOCKSW message)

    DTC store unit:

    Right Power Sliding Door control unit

    DTC type:

    Loss of Communication

    POSSIBLE FAILURES

    Related DTC(s)

    If DTC B2058 is indicated, the following DTC(s) can be indicated as well.

    Troubleshoot the DTC(s) in the order:

    BSDRDH_20_59

    B2059
    Right Power Sliding Door control unit lost communication with Left Power Sliding Door unit (PSDBUZZ frame)

    DTC store unit:

    Right Power Sliding Door control unit

    DTC type:

    Loss of Communication

    POSSIBLE FAILURES

    BSDRDH_20_60

    B2060
    Right Power Sliding Door control unit lost communication with Gauge Control Module (VSP/NE message)

    DTC store unit:

    Right Power Sliding Door control unit

    DTC type:

    Loss of Communication

    POSSIBLE FAILURES

    Related DTC(s)

    If DTC B2060 is indicated, the following DTC(s) can be indicated as well.

    Troubleshoot the DTC(s) in the order:

    BSDRDH_20_61

    B2061
    Right Power Sliding Door control unit lost communication With Gauge Control Module (A/T message)

    DTC store unit:

    Right Power Sliding Door control unit

    DTC type:

    Loss of Communication

    POSSIBLE FAILURES

    Related DTC(s)

    If DTC B2061 is indicated, the following DTC(s) can be indicated as well.

    Troubleshoot the DTC(s) in the order:

    BSDRDH_20_75

    B2075
    Right power sliding door open switch (open side) signal error

    DTC store unit:

    Right Power Sliding Door control unit

    DTC type:

    Signal Error

    POSSIBLE FAILURES

    BSDRDH_20_76

    B2076
    Right Power sliding door close switch (close side) signal error

    DTC store unit:

    Right Power Sliding Door control unit

    DTC type:

    Signal Error

    POSSIBLE FAILURES

    BSDRDH_20_77

    B2077
    Right power sliding door remote control switch 1 signal error

    DTC store unit:

    Right Power Sliding Door control unit

    DTC type:

    Signal Error

    POSSIBLE FAILURES

    BSDRDH_20_78

    B2078
    Right power sliding door remote control switch 2 signal error

    DTC store unit:

    Right Power Sliding Door control unit

    DTC type:

    Signal Error

    POSSIBLE FAILURES

    BSDRDH_20_79

    B2079
    Right power sliding door remote control switch 3 signal error

    DTC store unit:

    Right Power Sliding Door control unit

    DTC type:

    Signal Error

    POSSIBLE FAILURES

    BSDRDH_20_80

    B2080
    Right power sliding door touch/pinch sensor signal error

    DTC store unit:

    Right Power Sliding Door control unit

    DTC type:

    Signal Error

    POSSIBLE FAILURES

    BSDRDH_20_81

    B2081
    Right power slide motor pulse (SLSE1) signal error

    DTC store unit:

    Right Power Sliding Door control unit

    DTC type:

    Signal Error

    POSSIBLE FAILURES

    BSDRDH_20_82

    B2082
    Right power slide motor pulse (SLSE2) signal error

    DTC store unit:

    Right Power Sliding Door control unit

    DTC type:

    Signal Error

    POSSIBLE FAILURES

    BSDRDH_20_83

    B2083
    Right power slide motor circuit malfunction

    DTC store unit:

    Right Power Sliding Door control unit

    DTC type:

    Signal Error

    POSSIBLE FAILURES

    BSDRDH_20_84

    B2084
    Right power slide motor electromagnetic clutch circuit malfunction

    DTC store unit:

    Right Power Sliding Door control unit

    DTC type:

    Signal Error

    POSSIBLE FAILURES

    BSDRDH_20_85

    B2085
    Right power sliding door half latch switch circuit short

    DTC store unit:

    Right Power Sliding Door control unit

    DTC type:

    Signal Error

    POSSIBLE FAILURES

    BSDRDH_20_86

    B2086
    Right power sliding door full latch switch circuit short

    DTC store unit:

    Right Power Sliding Door control unit

    DTC type:

    Signal Error

    POSSIBLE FAILURES

    BSDRDH_20_87

    B2087
    Right power sliding door ratchet switch circuit short

    DTC store unit:

    Right Power Sliding Door control unit

    DTC type:

    Signal Error

    POSSIBLE FAILURES

    BSDRDH_20_88

    B2088
    Right power sliding door base position switch circuit open/short

    DTC store unit:

    Right Power Sliding Door control unit

    DTC type:

    Signal Error

    POSSIBLE FAILURES

    BSDRDH_20_89

    B2089
    Right power sliding door switch open/close signal input error (inputs at the same time)

    DTC store unit:

    Right Power Sliding Door control unit

    DTC type:

    Signal Error

    POSSIBLE FAILURES

    BSDRDH_20_90

    B2090
    Right power slide motor malfunction

    DTC store unit:

    Right Power Sliding Door control unit

    DTC type:

    Signal Error

    POSSIBLE FAILURES

    BSDRDH_20_91

    B2091
    Right power slide motor pulses (SLSE1/SLSE2) error

    DTC store unit:

    Right Power Sliding Door control unit

    DTC type:

    Signal Error

    POSSIBLE FAILURES

    BSDRDH_20_92

    B2092
    Right power sliding door control unit lost communication with Gauge control module (VSP message)

    DTC store unit:

    Right Power Sliding Door control unit

    DTC type:

    Signal Error

    POSSIBLE FAILURES

    BSDRDH_20_93

    B2093
    Right power sliding door control unit lost communication with Gauge control module (wheel speed sensor message)

    DTC store unit:

    Right Power Sliding Door control unit

    DTC type:

    Signal Error

    POSSIBLE FAILURES

    4R_PSDR_20_94

    B2094
    Right B-pillar open switchsignal input error

    DTC store unit:

    Right Power Sliding Door control unit

    DTC type:

    Signal Error

    POSSIBLE FAILURES

    4R_PSDR_20_95

    B2095
    Right B-pillar close switchsignal input error

    DTC store unit:

    Right Power Sliding Door control unit

    DTC type:

    Signal Error

    POSSIBLE FAILURES

    4R_PSDR_20_96

    B2096
    Right B-pillar switch signal simultaneous ON error

    DTC store unit:

    Right Power Sliding Door control unit

    DTC type:

    Signal Error

    POSSIBLE FAILURES

    4R_PSDR_20_97

    B2097
    Right child lock switch signal input error

    DTC store unit:

    Right Power Sliding Door control unit

    DTC type:

    Signal Error

    POSSIBLE FAILURES

    4R_PSDR_U12_80

    U1280
    Right power sliding door control unit communication bus line error

    DTC store unit:

    Right Power Sliding Door control unit

    DTC type:

    Communication Error

    POSSIBLE FAILURES

    4R_PSDR_U12_81

    U1281
    Right power sliding door control unit lost communication with MICU

    DTC store unit:

    Right Power Sliding Door control unit

    DTC type:

    Communication Error

    POSSIBLE FAILURES

    4R_PSDR_U12_8D

    U128D
    Right power sliding door control unit lost communication with gauge control module

    DTC store unit:

    Right Power Sliding Door control unit

    DTC type:

    Communication Error

    POSSIBLE FAILURES

    4R_PSDR_U12_93

    U1293
    Right power sliding door control unit lost communication with left power sliding door control unit(PSDBUZZ/PSDL frame)

    DTC store unit:

    Right Power Sliding Door control unit

    DTC type:

    Communication Error

    POSSIBLE FAILURES

    4R_PSDR_U12_92

    U1292
    Right power slide door control unit lost communication with rear MICU

    DTC store unit:

    Right Power Sliding Door control unit

    DTC type:

    Communication Error

    POSSIBLE FAILURES

    4R_PSDR_20_98

    B2098
    Right power sliding door remote control switch 4 signal error

    DTC store unit:

    Right Power Sliding Door control unit

    DTC type:

    Signal Error

    POSSIBLE FAILURES

    4R_PSR_SW_PSR_MAINSW

    PARAMETER SPECIFICATION


    MAIN Switch
    (ON/OFF)

    PARAMETER TYPE:
    Unit Input Switch Information

    THE SOURCE:
    Parking Sensor

    4R_PSR_SW_PSR_MON

    PARAMETER SPECIFICATION


    Main Switch Monitor Input
    (LOW/HIGH)

    PARAMETER TYPE:
    Unit Input Switch Information

    THE SOURCE:
    Parking Sensor

    4R_PSR_SW_PSR_V4

    PARAMETER SPECIFICATION


    V4 Input Switch
    (GND/OPEN)

    PARAMETER TYPE:
    Unit Input Switch Information

    THE SOURCE:
    Parking Sensor

    Parking sensor circuit configuration varies from model to model as the following table.

    Sensor Configuration Input Switch Parameter
    V3 V4 V5 V6 V7
    Number of Front Sensor 0 GND GND
    2 GND OPEN
    4 OPEN OPEN
    Number of Rear Sensor 0 GND GND
    2 GND OPEN
    4 OPEN OPEN
    Main Switch Applied OPEN
    N/A GND

    4R_PSR_SW_PSR_V3

    PARAMETER SPECIFICATION


    V3 Input Switch
    (GND/OPEN)

    PARAMETER TYPE:
    Unit Input Switch Information

    THE SOURCE:
    Parking Sensor

    Parking sensor circuit configuration varies from model to model as the following table.

    Sensor Configuration Input Switch Parameter
    V3 V4 V5 V6 V7
    Number of Front Sensor 0 GND GND
    2 GND OPEN
    4 OPEN OPEN
    Number of Rear Sensor 0 GND GND
    2 GND OPEN
    4 OPEN OPEN
    Main Switch Applied OPEN
    N/A GND

    4R_PSR_SW_PSR_V2

    PARAMETER SPECIFICATION


    V2 Input Switch
    (GND/OPEN)

    PARAMETER TYPE:
    Unit Input Switch Information

    THE SOURCE:
    Parking Sensor

    4R_PSR_SW_PSR_V1

    PARAMETER SPECIFICATION


    V1 Input Switch
    (GND/OPEN)

    PARAMETER TYPE:
    Unit Input Switch Information

    THE SOURCE:
    Parking Sensor

    4R_PSR_SW_PSR_V8

    PARAMETER SPECIFICATION


    V8 Input Switch
    (GND/OPEN)

    PARAMETER TYPE:
    Unit Input Switch Information

    THE SOURCE:
    Parking Sensor

    4R_PSR_SW_PSR_V7

    PARAMETER SPECIFICATION


    V7 Input Switch
    (GND/OPEN)

    PARAMETER TYPE:
    Unit Input Switch Information

    THE SOURCE:
    Parking Sensor

    Parking sensor circuit configuration varies from model to model as the following table.

    Sensor Configuration Input Switch Parameter
    V3 V4 V5 V6 V7
    Number of Front Sensor 0 GND GND
    2 GND OPEN
    4 OPEN OPEN
    Number of Rear Sensor 0 GND GND
    2 GND OPEN
    4 OPEN OPEN
    Main Switch Applied OPEN
    N/A GND

    4R_PSR_SW_PSR_V6

    PARAMETER SPECIFICATION


    V6 Input Switch
    (GND/OPEN)

    PARAMETER TYPE:
    Unit Input Switch Information

    THE SOURCE:
    Parking Sensor

    Parking sensor circuit configuration varies from model to model as the following table.

    Sensor Configuration Input Switch Parameter
    V3 V4 V5 V6 V7
    Number of Front Sensor 0 GND GND
    2 GND OPEN
    4 OPEN OPEN
    Number of Rear Sensor 0 GND GND
    2 GND OPEN
    4 OPEN OPEN
    Main Switch Applied OPEN
    N/A GND

    4R_PSR_SW_PSR_V5

    PARAMETER SPECIFICATION


    V5 Input Switch
    (GND/OPEN)

    PARAMETER TYPE:
    Unit Input Switch Information

    THE SOURCE:
    Parking Sensor

    Parking sensor circuit configuration varies from model to model as the following table.

    Sensor Configuration Input Switch Parameter
    V3 V4 V5 V6 V7
    Number of Front Sensor 0 GND GND
    2 GND OPEN
    4 OPEN OPEN
    Number of Rear Sensor 0 GND GND
    2 GND OPEN
    4 OPEN OPEN
    Main Switch Applied OPEN
    N/A GND

    4R_PSR_SEN_PSR_DIST_LF

    PARAMETER SPECIFICATION


    Left Front Distance Sensor
    (No operation/Far/Mid/Near/No obstacles/*1 Error1/*2 Error2)


    The sensor alerts with the following distance.
    - Far: 60 cm (2 ft) to 45 cm (1.5 ft)
    - Mid: 45 cm (1.5 ft) to 35 cm (1.2 ft)
    - Near: 35 cm (1.2 ft) to 20 cm (0.66 ft)
    * The sensor dose not alert in less than 20 cm (0.66 ft).

    *1 Error1: Sensor temporary failure
    *2 Error2: Sensor permanent failure

    PARAMETER TYPE:
    Unit Input Sensor Information

    THE SOURCE:
    Parking Sensor

    4R_PSR_SEN_PSR_DIST_RF

    PARAMETER SPECIFICATION


    Right Front Distance Sensor
    (No operation/Far/Mid/Near/No obstacles/*1 Error1/*2 Error2)


    The sensor alerts with the following distance.
    - Far: 60 cm (2 ft) to 45 cm (1.5 ft)
    - Mid: 45 cm (1.5 ft) to 35 cm (1.2 ft)
    - Near: 35 cm (1.2 ft) to 20 cm (0.66 ft)
    * The sensor dose not alert in less than 20 cm (0.66 ft).

    *1 Error1: Sensor temporary failure
    *2 Error2: Sensor permanent failure

    PARAMETER TYPE:
    Unit Input Sensor Information

    THE SOURCE:
    Parking Sensor

    4R_PSR_SEN_PSR_DIST_LR

    PARAMETER SPECIFICATION


    Left Rear Distance Sensor
    (No operation/Far/Mid/Near/No obstacles/*1 Error1/*2 Error2)


    The sensor alerts with the following distance.
    - Far: 60 cm (2 ft) to 45 cm (1.5 ft)
    - Mid: 45 cm (1.5 ft) to 35 cm (1.2 ft)
    - Near: 35 cm (1.2 ft) to 20 cm (0.66 ft)
    * The sensor dose not alert in less than 20 cm (0.66 ft).

    *1 Error1: Sensor temporary failure
    *2 Error2: Sensor permanent failure

    PARAMETER TYPE:
    Unit Input Sensor Information

    THE SOURCE:
    Parking Sensor

    4R_PSR_SEN_PSR_DIST_RR

    PARAMETER SPECIFICATION


    Right Rear Distance Sensor
    (No operation/Far/Mid/Near/No obstacles/*1 Error1/*2 Error2)


    The sensor alerts with the following distance.
    - Far: 60 cm (2 ft) to 45 cm (1.5 ft)
    - Mid: 45 cm (1.5 ft) to 35 cm (1.2 ft)
    - Near: 35 cm (1.2 ft) to 20 cm (0.66 ft)
    * The sensor dose not alert in less than 20 cm (0.66 ft).

    *1 Error1: Sensor temporary failure
    *2 Error2: Sensor permanent failure

    PARAMETER TYPE:
    Unit Input Sensor Information

    THE SOURCE:
    Parking Sensor

    4R_PSR_SEN_PSR_DIST_CF

    PARAMETER SPECIFICATION


    Center Front Distance Sensor
    (No operation/Farthest/Far/Mid/Near/No obstacles/*1 Error1/*2Error2)


    The sensor alerts with the following distance.
    - Farthest:100 cm (3.3 ft) to 60 cm (2 ft)
    - Far: 60 cm (2 ft) to 45 cm (1.5 ft)
    - Mid: 45 cm (1.5 ft) to 35 cm (1.2 ft)
    - Near: 35 cm (1.2 ft) to 20 cm (0.66 ft)
    * The sensor dose not alert in less than 20 cm (0.66 ft).

    *1 Error1: Sensor temporary failure
    *2 Error2: Sensor permanent failure

    PARAMETER TYPE:
    Unit Input Sensor Information

    THE SOURCE:
    Parking Sensor

    4R_PSR_SEN_PSR_DIST_CR

    PARAMETER SPECIFICATION


    Center Rear Distance Sensor
    (No operation/Farthest/Far/Mid/Near/No obstacles/*1 Error1/*2Error2)


    The sensor alerts with the following distance.
    - Farthest:100 cm (3.3 ft) to 60 cm (2 ft)
    - Far: 60 cm (2 ft) to 45 cm (1.5 ft)
    - Mid: 45 cm (1.5 ft) to 35 cm (1.2 ft)
    - Near: 35 cm (1.2 ft) to 20 cm (0.66 ft)
    * The sensor dose not alert in less than 20 cm (0.66 ft).

    *1 Error1: Sensor temporary failure
    *2 Error2: Sensor permanent failure

    PARAMETER TYPE:
    Unit Input Sensor Information

    THE SOURCE:
    Parking Sensor

    4R_PSR_SEN_PSR_ALARM_F

    PARAMETER SPECIFICATION


    Front Alarm Level Sensor
    (No sound/Farthest/Far/Mid/Near/Failure)

    PARAMETER TYPE:
    Unit Input Sensor Information

    THE SOURCE:
    Parking Sensor

    4R_PSR_SEN_PSR_ALARM_R

    PARAMETER SPECIFICATION


    Rear Alarm Level Sensor
    (No sound/Farthest/Far/Mid/Near/Failure)

    PARAMETER TYPE:
    Unit Input Sensor Information

    THE SOURCE:
    Parking Sensor

    4R_PSR_SEN_PSR_STATUS

    PARAMETER SPECIFICATION


    System Status Sensor
    (System operating/System activation/System standby/Sensor stop)

    PARAMETER TYPE:
    Unit Input Sensor Information

    THE SOURCE:
    Parking Sensor

    4R_PSR_U12_80

    U1280
    B-CAN communication bus line error (BUS-OFF)

    DTC store unit:

    Parking Sensor Module

    DTC type:

    Communication Error

    POSSIBLE FAILURES

    4R_PSR_U01_55

    U0155
    Lost communication with Gauge Control Module

    DTC store unit:

    Parking Sensor Module

    DTC type:

    Communication Error

    POSSIBLE FAILURES

    4R_PSR_U12_82

    U1282
    Lost communication with Driver's MICU

    DTC store unit:

    Parking Sensor Module

    DTC type:

    Communication Error

    POSSIBLE FAILURES

    4R_PSR_26_01

    B2601
    Parking Sensor CPU Error

    DTC store unit:

    Parking Sensor Module

    DTC type:

    Signal Error

    POSSIBLE FAILURES

    4R_PSR_26_02

    B2602
    Parking Sensor EEPROM Error

    DTC store unit:

    Parking Sensor Module

    DTC type:

    Signal Error

    POSSIBLE FAILURES

    4R_PSR_26_25

    B2625
    Left front sensor failure

    DTC store unit:

    Parking Sensor Module

    DTC type:

    Signal Error

    POSSIBLE FAILURES

    4R_PSR_26_26

    B2626
    Center left front sensor failure

    DTC store unit:

    Parking Sensor Module

    DTC type:

    Signal Error

    POSSIBLE FAILURES

    4R_PSR_26_27

    B2627
    Center right front sensor failure

    DTC store unit:

    Parking Sensor Module

    DTC type:

    Signal Error

    POSSIBLE FAILURES

    4R_PSR_26_28

    B2628
    Right front sensor failure

    DTC store unit:

    Parking Sensor Module

    DTC type:

    Signal Error

    POSSIBLE FAILURES

    4R_PSR_26_29

    B2629
    Left rear sensor failure

    DTC store unit:

    Parking Sensor Module

    DTC type:

    Signal Error

    POSSIBLE FAILURES

    4R_PSR_26_30

    B2630
    Center left rear sensor failure

    DTC store unit:

    Parking Sensor Module

    DTC type:

    Signal Error

    POSSIBLE FAILURES

    4R_PSR_26_31

    B2631
    Center right rear sensor failure

    DTC store unit:

    Parking Sensor Module

    DTC type:

    Signal Error

    POSSIBLE FAILURES

    4R_PSR_26_32

    B2632
    Right rear sensor failure

    DTC store unit:

    Parking Sensor Module

    DTC type:

    Signal Error

    POSSIBLE FAILURES

    4R_PSR_26_33

    B2633
    Front bus failure

    DTC store unit:

    Parking Sensor Module

    DTC type:

    Signal Error

    POSSIBLE FAILURES

    4R_PSR_26_34

    B2634
    Rear bus failure

    DTC store unit:

    Parking Sensor Module

    DTC type:

    Signal Error

    POSSIBLE FAILURES

    4R_PSR_26_35

    B2635
    IND erroneous lighting

    DTC store unit:

    Parking Sensor Module

    DTC type:

    Signal Error

    POSSIBLE FAILURES

    4R_PSR_26_36

    B2636
    Vehicle status combination error

    DTC store unit:

    Parking Sensor Module

    DTC type:

    Signal Error

    POSSIBLE FAILURES

    4R_PSR_26_37

    B2637
    Sensor Power failure

    DTC store unit:

    Parking Sensor Module

    DTC type:

    Power failure

    POSSIBLE FAILURES

    4R_PSR_26_38

    B2638
    Front left sensor bus failure

    DTC store unit:

    Parking Sensor Module

    DTC type:

    Signal Error

    POSSIBLE FAILURES

    4R_PSR_26_39

    B2639
    Front left center sensor bus failure

    DTC store unit:

    Parking Sensor Module

    DTC type:

    Signal Error

    POSSIBLE FAILURES

    4R_PSR_26_40

    B2640
    Front right center sensor bus failure

    DTC store unit:

    Parking Sensor Module

    DTC type:

    Signal Error

    POSSIBLE FAILURES

    4R_PSR_26_41

    B2641
    Front right sensor bus failure

    DTC store unit:

    Parking Sensor Module

    DTC type:

    Signal Error

    POSSIBLE FAILURES

    4R_PSR_26_42

    B2642
    Rear left sensor bus failure

    DTC store unit:

    Parking Sensor Module

    DTC type:

    Signal Error

    POSSIBLE FAILURES

    4R_PSR_26_43

    B2643
    Rear left center sensor bus failure

    DTC store unit:

    Parking Sensor Module

    DTC type:

    Signal Error

    POSSIBLE FAILURES

    4R_PSR_26_44

    B2644
    Rear right center sensor bus failure

    DTC store unit:

    Parking Sensor Module

    DTC type:

    Signal Error

    POSSIBLE FAILURES

    4R_PSR_26_45

    B2645
    Rear right sensor bus failure

    DTC store unit:

    Parking Sensor Module

    DTC type:

    Signal Error

    POSSIBLE FAILURES

    4R_PSR_U12_81

    U1281
    Lost communication with MICU

    DTC store unit:

    Parking Sensor Module

    DTC type:

    Communication Error

    POSSIBLE FAILURES

    4R_PSR_26_10

    B2610
    Front 1st sensor failure

    DTC store unit:

    Parking Sensor Module

    DTC type:

    Signal Error

    POSSIBLE FAILURES

    4R_PSR_26_11

    B2611
    Front 2nd sensor failure

    DTC store unit:

    Parking Sensor Module

    DTC type:

    Signal Error

    POSSIBLE FAILURES

    4R_PSR_26_12

    B2612
    Front 3rd sensor failure

    DTC store unit:

    Parking Sensor Module

    DTC type:

    Signal Error

    POSSIBLE FAILURES

    4R_PSR_26_13

    B2613
    Front 4th sensor failure

    DTC store unit:

    Parking Sensor Module

    DTC type:

    Signal Error

    POSSIBLE FAILURES

    4R_PSR_26_14

    B2614
    Rear 1st sensor failure

    DTC store unit:

    Parking Sensor Module

    DTC type:

    Signal Error

    POSSIBLE FAILURES

    4R_PSR_26_15

    B2615
    Rear 2nd sensor failure

    DTC store unit:

    Parking Sensor Module

    DTC type:

    Signal Error

    POSSIBLE FAILURES

    4R_PSR_26_16

    B2616
    Rear 3rd sensor failure

    DTC store unit:

    Parking Sensor Module

    DTC type:

    Signal Error

    POSSIBLE FAILURES

    4R_PSR_26_17

    B2617
    Rear 4th sensor failure

    DTC store unit:

    Parking Sensor Module

    DTC type:

    Signal Error

    POSSIBLE FAILURES

    4R_PSR_26_18

    B2618
    Front 1st sensor data failure

    DTC store unit:

    Parking Sensor Module

    DTC type:

    Signal Error

    POSSIBLE FAILURES

    4R_PSR_26_19

    B2619
    Front 2nd sensor data failure

    DTC store unit:

    Parking Sensor Module

    DTC type:

    Signal Error

    POSSIBLE FAILURES

    4R_PSR_26_1A

    B261A
    Front 3rd sensor data failure

    DTC store unit:

    Parking Sensor Module

    DTC type:

    Signal Error

    POSSIBLE FAILURES

    4R_PSR_26_1B

    B261B
    Front 4th sensor data failure

    DTC store unit:

    Parking Sensor Module

    DTC type:

    Signal Error

    POSSIBLE FAILURES

    4R_PSR_26_1C

    B261C
    Rear 1st sensor data failure

    DTC store unit:

    Parking Sensor Module

    DTC type:

    Signal Error

    POSSIBLE FAILURES

    4R_PSR_26_1D

    B261D
    Rear 2nd sensor data failure

    DTC store unit:

    Parking Sensor Module

    DTC type:

    Signal Error

    POSSIBLE FAILURES

    4R_PSR_26_1E

    B261E
    Rear 3rd sensor data failure

    DTC store unit:

    Parking Sensor Module

    DTC type:

    Signal Error

    POSSIBLE FAILURES

    4R_PSR_26_1F

    B261F
    Rear 4th sensor data failure

    DTC store unit:

    Parking Sensor Module

    DTC type:

    Signal Error

    POSSIBLE FAILURES

    4R_PSR_26_46

    B2646
    Front sensor power failure

    DTC store unit:

    Parking Sensor Module

    DTC type:

    Power failure

    POSSIBLE FAILURES

    4R_PSR_26_47

    B2647
    Rear sensor power failure

    DTC store unit:

    Parking Sensor Module

    DTC type:

    Power failure

    POSSIBLE FAILURES

    4R_PSR_26_48

    B2648
    Front sensor signal short to ground

    DTC store unit:

    Parking Sensor Module

    DTC type:

    Signal Error

    POSSIBLE FAILURES

    4R_PSR_26_49

    B2649
    Rear sensor signal short to ground

    DTC store unit:

    Parking Sensor Module

    DTC type:

    Signal Error

    POSSIBLE FAILURES

    4R_PSR_26_4A

    B264A
    Indicator circuit short to power

    DTC store unit:

    Parking Sensor Module

    DTC type:

    Signal Error

    POSSIBLE FAILURES

    4R_PSR_26_4B

    B264B
    Indicator circuit short to ground

    DTC store unit:

    Parking Sensor Module

    DTC type:

    Signal Error

    POSSIBLE FAILURES

    4R_PSR_26_4D

    B264D
    Front sensor combination error

    DTC store unit:

    Parking Sensor Module

    DTC type:

    Signal Error

    POSSIBLE FAILURES

    4R_PTG_Drive_Motor_Open

    FUNCTION TEST HELP

    PTG Drive Motor - Full Open

    4R_PTG_Drive_Motor_Close

    FUNCTION TEST HELP

    PTG Drive Motor - Full Close

    4R_PTG_Clutch_Release

    FUNCTION TEST HELP

    PTG Clutch Release

    4R_PTG_Release_Latch_Open

    FUNCTION TEST HELP

    PTG Release Latch Motor - Open

    4R_PTG_Release_Latch_Close

    FUNCTION TEST HELP

    PTG Release Latch Motor - Close

    BPTCH_01_01

    UNIT SPECIFICATION


    Transmission type
    (Manual/Automatic)

    This indicates whether the vehicle is equipped with this system.

    BPTCH_02_01

    UNIT SPECIFICATION


    Power Tail Gate Buzzer Activation
    (N/A / EQUIP)

    This indicates whether the vehicle is equipped with this feature.

    BPTCH_03_01

    UNIT SPECIFICATION


    Power Tail Gate hazard flasher activation
    (N/A / EQUIP)

    This indicates whether the vehicle is equipped with this feature.

    BPTCH_04_01

    UNIT SPECIFICATION


    PTG buzzer volume
    (LOW / NORMAL)

    This indicates whether the vehicle is equipped with this feature.

    4R_PTG_CST_PTG_ASBKBUZ

    CUSTOMIZATION HELP


    Keyless entry answer back buzzer
    (ON: Enable/OFF: Disable)


    This indicates which mode was selected.

    4R_PTG_CST_PTG_ASBKLMP

    CUSTOMIZATION HELP


    Keyless entry answer back lamp
    (ON: Enable/OFF: Disable)


    This indicates which mode was selected.

    4R_PTG_CST_PTG_ASBKBZV

    CUSTOMIZATION HELP


    Keyless entry answer back buzzer volume
    (LOW/NORMAL)


    This indicates which mode was selected.

    BPTGPH_01_01

    PARAMETER SPECIFICATION


    Power Tailgate switch
    (ON/OFF)

    PARAMETER TYPE:
    Unit Input Switch Information

    THE SOURCE:
    Power Tailgate Control Unit

    BPTGPH_02_01

    PARAMETER SPECIFICATION


    Power Tailgate Outer Handle switch
    (US : Tailgate Outer Handle Sw. Open)

    (ON/OFF)

    PARAMETER TYPE:
    Unit Input Switch Information

    THE SOURCE:
    Power Tailgate Control Unit

    BPTGPH_03_01

    PARAMETER SPECIFICATION


    Power Tailgate Inner switch
    (ON/OFF)

    PARAMETER TYPE:
    Unit Input Switch Information

    THE SOURCE:
    Power Tailgate Control Unit

    BPTGPH_04_01

    PARAMETER SPECIFICATION


    AT Gear Position Sw.(P)
    (ON/OFF)

    PARAMETER TYPE:
    Unit Input Switch Information

    THE SOURCE:
    Power Tailgate Control Unit

    4R_SW_PTG_NTLSW

    PARAMETER SPECIFICATION


    Latch Gear Position Sw. neutral
    (ON/OFF)

    PARAMETER TYPE:
    Unit Input Switch Information

    THE SOURCE:
    Power Tailgate Control Unit

    4R_SW_PTG_RSSW

    PARAMETER SPECIFICATION


    Latch Gear Position Sw. release
    (ON/OFF)

    PARAMETER TYPE:
    Unit Input Switch Information

    THE SOURCE:
    Power Tailgate Control Unit

    BPTGPH_07_01

    PARAMETER SPECIFICATION


    Latch Gear Position Sw. Open
    (ON/OFF)

    PARAMETER TYPE:
    Unit Input Switch Information

    THE SOURCE:
    Power Tailgate Control Unit

    BPTGPH_08_01

    PARAMETER SPECIFICATION


    Latch Gear Position Sw. Close
    (ON/OFF)

    PARAMETER TYPE:
    Unit Input Switch Information

    THE SOURCE:
    Power Tailgate Control Unit

    BPTGPH_09_01

    PARAMETER SPECIFICATION


    Tailgate Lock Sw. Full Latch
    (ON/OFF)

    PARAMETER TYPE:
    Unit Input Switch Information

    THE SOURCE:
    Power Tailgate Control Unit

    BPTGPH_10_01

    PARAMETER SPECIFICATION


    Tailgate Lock Sw. Ratchet
    (ON/OFF)

    PARAMETER TYPE:
    Unit Input Switch Information

    THE SOURCE:
    Power Tailgate Control Unit

    BPTGPH_11_01

    PARAMETER SPECIFICATION


    Tailgate Lock Sw. Half Latch
    (ON/OFF)

    PARAMETER TYPE:
    Unit Input Switch Information

    THE SOURCE:
    Power Tailgate Control Unit

    BPTGPH_12_01

    PARAMETER SPECIFICATION


    Power Tailgate Drive Motor PulseA
    (NONE/DETECT)

    PARAMETER TYPE:
    Unit Input Sensor Information

    THE SOURCE:
    Power Tailgate Control Unit

    BPTGPH_13_01

    PARAMETER SPECIFICATION


    Power Tailgate Drive Motor PulseB
    (NONE/DETECT)

    PARAMETER TYPE:
    Unit Input Sensor Information

    THE SOURCE:
    Power Tailgate Control Unit

    BPTGPH_14_01

    PARAMETER SPECIFICATION


    Ambient Temperature sensor signal
    (Out of range / -30 to 0 degree centigrade / 0 to 40 degree centigrade / 40 to 80 degree centigrade)

    PARAMETER TYPE:
    Unit Input Sensor Information

    THE SOURCE:
    Power Tailgate Control Unit

    BPTGPH_15_01

    PARAMETER SPECIFICATION


    Right side Touch Sensor Signal
    (NONE/DETECT)

    PARAMETER TYPE:
    Unit Input Sensor Information

    THE SOURCE:
    Power Tailgate Control Unit

    BPTGPH_16_01

    PARAMETER SPECIFICATION


    Left Side Touch Sensor Signal
    (NONE/DETECT)

    PARAMETER TYPE:
    Unit Input Sensor Information

    THE SOURCE:
    Power Tailgate Control Unit

    BPTGPH_17_01

    PARAMETER SPECIFICATION


    Power Tailgate Drive Motor Command
    (OFF/OPEN/CLOSE)

    PARAMETER TYPE:
    Unit Output Control Information

    THE SOURCE:
    Power Tailgate Control Unit

    BPTGPH_18_01

    PARAMETER SPECIFICATION


    Power Tailgate Drive Clutch Command
    (ON/OFF)

    PARAMETER TYPE:
    Unit Output Control Information

    THE SOURCE:
    Power Tailgate Control Unit

    BPTGPH_19_01

    PARAMETER SPECIFICATION


    Power Release Latch Motor Command
    (OFF/OPEN/CLOSE)

    PARAMETER TYPE:
    Unit Output Control Information

    THE SOURCE:
    Power Tailgate Control Unit

    BPTGPH_20_01

    PARAMETER SPECIFICATION


    Power Tailgate Buzzer
    (US : Warning Chime Command)

    (ON/OFF)

    PARAMETER TYPE:
    Unit Output Control Information

    THE SOURCE:
    Power Tailgate Control Unit

    BPTGPH_21_01

    PARAMETER SPECIFICATION


    Power Tailgate Indicator
    (ON/OFF)

    PARAMETER TYPE:
    Unit Output Control Information

    THE SOURCE:
    Power Tailgate Control Unit

    BPTGPH_22_01

    PARAMETER SPECIFICATION


    Right Power Tailgate Upper Pinch Sensor
    (NONE/DETECT)

    PARAMETER TYPE:
    Unit Input Sensor Information

    THE SOURCE:
    Power Tailgate Control Unit

    BPTGPH_23_01

    PARAMETER SPECIFICATION


    Left Power Tailgate Upper Pinch Sensor
    (NONE/DETECT)

    PARAMETER TYPE:
    Unit Input Sensor Information

    THE SOURCE:
    Power Tailgate Control Unit

    BPTGDH_13_50

    B1350
    Communication circuit error (BUS Off)

    DTC store unit:

    Power Tailgate Control Unit

    DTC type:

    Loss of Communication

    POSSIBLE FAILURES

    BPTGDH_13_52

    B1352
    Power Tailgate Control Unit Internal error (EEPROM error)

    DTC store unit:

    Power Tailgate Control Unit

    DTC type:

    Internal Error

    POSSIBLE FAILURES

    BPTGDH_13_55

    B1355
    Power Tailgate Control Unit lost communication with MICU

    DTC store unit:

    Power Tailgate Control Unit

    DTC type:

    Loss of Communication

    POSSIBLE FAILURES

    Related DTC(s)

    If DTC B1355 is indicated, the following DTC(s) can be indicated as well.

    Troubleshoot the DTC(s) in the order:

    BPTGDH_13_56

    B1356
    Power Tailgate Control Unit lost communication with Door Multiplex Control Unit (door lock switch message)

    DTC store unit:

    Power Tailgate Control Unit

    DTC type:

    Loss of Communication

    POSSIBLE FAILURES

    Related DTC(s)

    If DTC B1356 is indicated, the following DTC(s) can be indicated as well.

    Troubleshoot the DTC(s) in the order:

    4R_PTG_13_56_B

    B1356
    Power tailgate control unit lost communication with driver's MPCS unit (DRLOCKSW message)

    DTC store unit:

    Power Tailgate Control Unit

    DTC type:

    Loss of Communication

    POSSIBLE FAILURES

    Related DTC(s)

    If DTC B1356 is indicated, the following DTC(s) can be indicated as well.

    BPTGDH_13_57

    B1357
    Power Tailgate Control Unit lost communication with Gauge Control Module (VSP/NE message)

    DTC store unit:

    Power Tailgate Control Unit

    DTC type:

    Loss of Communication

    POSSIBLE FAILURES

    Related DTC(s)

    If DTC B1357 is indicated, the following DTC(s) can be indicated as well.

    Troubleshoot the DTC(s) in the order:

    BPTGDH_13_58

    B1358
    Power Tailgate Control Unit lost communication with MICU (ASLOCKSW message)

    DTC store unit:

    Power Tailgate Control Unit

    DTC type:

    Loss of Communication

    POSSIBLE FAILURES

    Related DTC(s)

    If DTC B1358 is indicated, the following DTC(s) can be indicated as well.

    Troubleshoot the DTC(s) in the order:

    4R_PTG_13_58_B

    B1358
    Power tailgate control unit lost communication with driver's MPCS unit (ASLOCKSW message)

    DTC store unit:

    Power Tailgate Control Unit

    DTC type:

    Loss of Communication

    POSSIBLE FAILURES

    Related DTC(s)

    If DTC B1358 is indicated, the following DTC(s) can be indicated as well.

    BPTGDH_13_59

    B1359
    Power Tailgate Control Unit lost communication with Gauge Control Module (A/T message)

    DTC store unit:

    Power Tailgate Control Unit

    DTC type:

    Loss of Communication

    POSSIBLE FAILURES

    Related DTC(s)

    If DTC B1359 is indicated, the following DTC(s) can be indicated as well.

    Troubleshoot the DTC(s) in the order:

    BPTGDH_13_75

    B1375
    Driver's side PTG switch circuit malfunction

    DTC store unit:

    Power Tailgate Control Unit

    DTC type:

    Signal Error

    POSSIBLE FAILURES

    BPTGDH_13_76

    B1376
    Tailgate Outer Handle switch circuit malfunction

    DTC store unit:

    Power Tailgate Control Unit

    DTC type:

    Signal Error

    POSSIBLE FAILURES

    BPTGDH_13_77

    B1377
    Power Tailgate Inner switch circuit malfunction

    DTC store unit:

    Power Tailgate Control Unit

    DTC type:

    Signal Error

    POSSIBLE FAILURES

    BPTGDH_13_78

    B1378
    Power Tailgate Right Touch/Pinch sensor circuit malfunction

    DTC store unit:

    Power Tailgate Control Unit

    DTC type:

    Signal Error

    POSSIBLE FAILURES

    BPTGDH_13_79

    B1379
    Power Tailgate Left Touch/Pinch sensor circuit malfunction

    DTC store unit:

    Power Tailgate Control Unit

    DTC type:

    Signal Error

    POSSIBLE FAILURES

    BPTGDH_13_80

    B1380
    Tailgate Closer Unit Neutral switch circuit malfunction

    DTC store unit:

    Power Tailgate Control Unit

    DTC type:

    Signal Error

    POSSIBLE FAILURES

    BPTGDH_13_81

    B1381
    Tailgate Closer Unit Release switch circuit malfunction

    DTC store unit:

    Power Tailgate Control Unit

    DTC type:

    Signal Error

    POSSIBLE FAILURES

    BPTGDH_13_82

    B1382
    Tailgate Closer Unit Full Latch switch circuit malfunction

    DTC store unit:

    Power Tailgate Control Unit

    DTC type:

    Signal Error

    POSSIBLE FAILURES

    BPTGDH_13_83

    B1383
    Tailgate Closer Unit Ratchet switch circuit malfunction

    DTC store unit:

    Power Tailgate Control Unit

    DTC type:

    Signal Error

    POSSIBLE FAILURES

    BPTGDH_13_84

    B1384
    Tailgate Closer Unit Half Latch switch circuit malfunction

    DTC store unit:

    Power Tailgate Control Unit

    DTC type:

    Signal Error

    POSSIBLE FAILURES

    BPTGDH_13_85

    B1385
    Temperature sensor malfunction

    DTC store unit:

    Power Tailgate Control Unit

    DTC type:

    Signal Error

    POSSIBLE FAILURES

    BPTGDH_13_86

    B1386
    Power Tailgate sensor Pulse A circuit malfunction

    DTC store unit:

    Power Tailgate Control Unit

    DTC type:

    Signal Error

    POSSIBLE FAILURES

    BPTGDH_13_87

    B1387
    Power Tailgate sensor Pulse B circuit malfunction

    DTC store unit:

    Power Tailgate Control Unit

    DTC type:

    Signal Error

    POSSIBLE FAILURES

    BPTGDH_13_88

    B1388
    Power Tailgate Drive Motor circuit malfunction

    DTC store unit:

    Power Tailgate Control Unit

    DTC type:

    Signal Error

    POSSIBLE FAILURES

    BPTGDH_13_89

    B1389
    Power Tailgate Motor Clutch circuit malfunction

    DTC store unit:

    Power Tailgate Control Unit

    DTC type:

    Signal Error

    POSSIBLE FAILURES

    BPTGDH_13_90

    B1390
    Power Tailgate Closer Motor function error

    DTC store unit:

    Power Tailgate Control Unit

    DTC type:

    Signal Error

    POSSIBLE FAILURES

    BPTGDH_13_91

    B1378
    Power Tailgate Right Pinch sensor circuit malfunction

    DTC store unit:

    Power Tailgate Control Unit

    DTC type:

    Signal Error

    POSSIBLE FAILURES

    BPTGDH_13_92

    B1379
    Power Tailgate Left Pinch sensor circuit malfunction

    DTC store unit:

    Power Tailgate Control Unit

    DTC type:

    Signal Error

    POSSIBLE FAILURES

    4R_PTG_U12_80

    U1280
    Communication bus line error (BUS-OFF)

    DTC store unit:

    Power Tailgate Control Unit

    DTC type:

    Communication Error

    POSSIBLE FAILURES

    4R_PTG_U12_81

    U1281
    Lost communication with MICU (MICU frame)

    DTC store unit:

    Power Tailgate Control Unit

    DTC type:

    Communication Error

    POSSIBLE FAILURES

    4R_PTG_U12_82

    U1282
    Lost communication with Driver's MICU(MICU flame)

    DTC store unit:

    Power Tailgate Control Unit

    DTC type:

    Communication Error

    POSSIBLE FAILURES

    4R_PTG_U12_83

    U1283
    Lost communication with Passenger's MICU (RALOCKSW frame)

    DTC store unit:

    Power Tailgate Control Unit

    DTC type:

    Communication Error

    POSSIBLE FAILURES

    4R_PTG_U01_55

    U0155
    Lost communication with Gauge Control Module (VSP/NE,AT frame)

    DTC store unit:

    Power Tailgate Control Unit

    DTC type:

    Communication Error

    POSSIBLE FAILURES

    4R_PTG_U01_99

    U0199
    Lost communication with P/W (DRLOCKSW,KLDRLOCK frame)

    DTC store unit:

    Power Tailgate Control Unit

    DTC type:

    Communication Error

    POSSIBLE FAILURES

    4R_PTG_U02_00

    U0200
    Lost communication with DRDOOR(DRLOCKSW frame)

    DTC store unit:

    Power Tailgate Control Unit

    DTC type:

    Communication Error

    POSSIBLE FAILURES

    4R_PTG_U12_86

    U1286
    Lost communication with SMART(KLDRLOCK frame)

    DTC store unit:

    Power Tailgate Control Unit

    DTC type:

    Communication Error

    POSSIBLE FAILURES

    4R_PTG_U12_8D

    U128D
    Power Tailgate Control Unit lost communication with GAUGE Control Module

    DTC store unit:

    Power Tailgate Control Unit

    DTC type:

    Communication Error

    POSSIBLE FAILURES

    4R_PTG_U12_92

    U1292
    Lost communication with Rear Junction Box Control Unit (RALOCKSW / RDLOCKSW)

    DTC store unit:

    Power Tailgate Control Unit

    DTC type:

    Communication Error

    POSSIBLE FAILURES

    4R_PTL_Drive_Motor_Open

    FUNCTION TEST HELP

    PTL Drive Motor - Full Open

    4R_PTL_Drive_Motor_Close

    FUNCTION TEST HELP

    PTL Drive Motor - Full Close

    4R_PTL_Clutch_Release

    FUNCTION TEST HELP

    PTL Clutch Release

    4R_PTL_Release_Latch_Open

    FUNCTION TEST HELP

    PTL Release Latch Motor - Open

    4R_PTL_Release_Latch_Close

    FUNCTION TEST HELP

    PTL Release Latch Motor - Close

    4R_PTL_FNC_PTL_BUZZER

    UNIT SPECIFICATION


    PTL Buzzer activation
    (N/A / EQUIP)


    This indicates whether the vehicle is equipped with this feature.

    4R_PTL_FNC_PTL_HAZARD

    UNIT SPECIFICATION


    PTL Hazard lamp activation
    (N/A / EQUIP)


    This indicates whether the vehicle is equipped with this feature.

    4R_PTL_FNC_PTL_BUZVOL

    UNIT SPECIFICATION


    PTL Buzzer volume
    (Reduced / Regular)


    4R_PTL_SW_PTL_DRSW

    PARAMETER SPECIFICATION


    Driver Power Trunk Lid switch (Open/Close)
    (OFF/ON)

    PARAMETER TYPE:
    Unit Input Switch Information

    THE SOURCE:
    Power Trunk Lid Unit

    4R_PTL_SW_PTL_OHSW

    PARAMETER SPECIFICATION


    Power Trunk Lid Outer Handle switch
    (OFF/ON)

    PARAMETER TYPE:
    Unit Input Switch Information

    THE SOURCE:
    Power Trunk Lid Unit

    4R_PTL_SW_PTL_CLSW

    PARAMETER SPECIFICATION


    Power Trunk Lid Inner switch
    (OFF/ON)

    PARAMETER TYPE:
    Unit Input Switch Information

    THE SOURCE:
    Power Trunk Lid Unit

    4R_PTL_SW_PTL_ATP

    PARAMETER SPECIFICATION


    A/T Shift Position switch (P)
    (OFF/ON)

    PARAMETER TYPE:
    Unit Input Switch Information

    THE SOURCE:
    Power Trunk Lid Unit

    4R_PTL_SW_PTL_CLOP

    PARAMETER SPECIFICATION


    Latch Gear Position Sw.Open
    (OFF/ON)

    PARAMETER TYPE:
    Unit Input Switch Information

    THE SOURCE:
    Power Trunk Lid Unit

    4R_PTL_SW_PTL_CLCL

    PARAMETER SPECIFICATION


    Latch Gear Position Sw.Close
    (OFF/ON)

    PARAMETER TYPE:
    Unit Input Switch Information

    THE SOURCE:
    Power Trunk Lid Unit

    4R_PTL_SW_PTL_FULL

    PARAMETER SPECIFICATION


    Full Latch switch
    (OFF/ON)

    PARAMETER TYPE:
    Unit Input Switch Information

    THE SOURCE:
    Power Trunk Lid Unit

    4R_PTL_SW_PTL_RACT

    PARAMETER SPECIFICATION


    Ratchet switch
    (OFF/ON)

    PARAMETER TYPE:
    Unit Input Switch Information

    THE SOURCE:
    Power Trunk Lid Unit

    4R_PTL_SW_PTL_HALF

    PARAMETER SPECIFICATION


    Half Latch switch
    (OFF/ON)

    PARAMETER TYPE:
    Unit Input Switch Information

    THE SOURCE:
    Power Trunk Lid Unit

    4R_PTL_SW_PTL_VALE

    PARAMETER SPECIFICATION


    Valet switch
    (OFF/ON)

    PARAMETER TYPE:
    Unit Input Switch Information

    THE SOURCE:
    Power Trunk Lid Unit

    4R_PTL_SEN_PTL_PLSA

    PARAMETER SPECIFICATION


    Power Trunk Lid drive motor Pulse A
    (NONE/DETECT)

    PARAMETER TYPE:
    Unit Input Sensor Information

    THE SOURCE:
    Power Trunk Lid Unit

    4R_PTL_SEN_PTL_PLSB

    PARAMETER SPECIFICATION


    Power Trunk Lid drive motor Pulse B
    (NONE/DETECT)

    PARAMETER TYPE:
    Unit Input Sensor Information

    THE SOURCE:
    Power Trunk Lid Unit

    4R_PTL_SEN_PTL_TSR

    PARAMETER SPECIFICATION


    R. Power Trunk Lid Upper Touch Sensor
    (NONE/DETECT)

    PARAMETER TYPE:
    Unit Input Sensor Information

    THE SOURCE:
    Power Trunk Lid Unit

    4R_PTL_SEN_PTL_TSL

    PARAMETER SPECIFICATION


    L. Power Trunk Lid Upper Touch Sensor
    (NONE/DETECT)

    PARAMETER TYPE:
    Unit Input Sensor Information

    THE SOURCE:
    Power Trunk Lid Unit

    4R_PTL_SEN_PTL_TSR_B

    PARAMETER SPECIFICATION


    R. Power Trunk Lid Upper Pinch Sensor
    (NONE/DETECT)

    PARAMETER TYPE:
    Unit Input Sensor Information

    THE SOURCE:
    Power Trunk Lid Unit

    4R_PTL_SEN_PTL_TSL_B

    PARAMETER SPECIFICATION


    L. Power Trunk Lid Upper Pinch Sensor
    (NONE/DETECT)

    PARAMETER TYPE:
    Unit Input Sensor Information

    THE SOURCE:
    Power Trunk Lid Unit

    4R_PTL_OUT_PTL_MOTOR

    PARAMETER SPECIFICATION


    Power Trunk Lid Drive Motor Command
    (OFF/OPEN/CLOSE)

    PARAMETER TYPE:
    Unit Output Control Information

    THE SOURCE:
    Power Trunk Lid Unit

    4R_PTL_OUT_PTL_CLUTCH

    PARAMETER SPECIFICATION


    Power Trunk Lid Drive Clutch Command
    (OFF/ON)

    PARAMETER TYPE:
    Unit Output Control Information

    THE SOURCE:
    Power Trunk Lid Unit

    4R_PTL_OUT_PTL_CLSMTR

    PARAMETER SPECIFICATION


    Power Release Closer Motor Command
    (OFF/RELEASE/CLOSE)

    PARAMETER TYPE:
    Unit Output Control Information

    THE SOURCE:
    Power Trunk Lid Unit

    4R_PTL_OUT_PTL_BUZ

    PARAMETER SPECIFICATION


    Power Trunk Lid Buzzer
    (OFF/ON)

    PARAMETER TYPE:
    Unit Output Control Information

    THE SOURCE:
    Power Trunk Lid Unit

    4R_PTL_18_50

    B1850
    Communication circuit error (BUS off)

    DTC store unit:

    DTC type:

    POSSIBLE FAILURES

    4R_PTL_18_52

    B1852
    Power Trunk Lid Unit internal error (EEPROM error)

    DTC store unit:

    DTC type:

    POSSIBLE FAILURES

    4R_PTL_18_55

    B1855
    Power Trunk Lid Unit lost communication with MICU

    DTC store unit:

    DTC type:

    POSSIBLE FAILURES

    Related DTC(s)

    If DTC B1855 is indicated, the following DTC(s) can be indicated as well.

    Troubleshoot the DTC(s) in the order:

    4R_PTL_18_56

    B1856
    Power Trunk Lid Unit lost communication with Driver's MPCS Unit (door lock switch message)

    DTC store unit:

    DTC type:

    POSSIBLE FAILURES

    Related DTC(s)

    If DTC B1856 is indicated, the following DTC(s) can be indicated as well.

    Troubleshoot the DTC(s) in the order:

    4R_PTL_18_57

    B1857
    Power Trunk Lid Unit lost communication with Gauge control module (VSP/NE message)

    DTC store unit:

    DTC type:

    POSSIBLE FAILURES

    Related DTC(s)

    If DTC B1857 is indicated, the following DTC(s) can be indicated as well.

    Troubleshoot the DTC(s) in the order:

    4R_PTL_18_58

    B1858
    Power Trunk Lid Unit lost communication with MICU (ASLOCK switch message)

    DTC store unit:

    DTC type:

    POSSIBLE FAILURES

    4R_PTL_18_59

    B1859
    Power Trunk Lid Unit lost communication with Gauge Control Module (A/T message)

    DTC store unit:

    DTC type:

    POSSIBLE FAILURES

    4R_PTL_18_75

    B1875
    Driver's Power Trunk Lid switch signal input error

    DTC store unit:

    DTC type:

    POSSIBLE FAILURES

    4R_PTL_18_76

    B1876
    Power Trunk Lid Outer Handle switch signal error

    DTC store unit:

    DTC type:

    POSSIBLE FAILURES

    4R_PTL_18_77

    B1877
    Power Trunk Lid Close switch signal error

    DTC store unit:

    DTC type:

    POSSIBLE FAILURES

    4R_PTL_18_78

    B1878
    Right side Touch sensor signal error

    DTC store unit:

    DTC type:

    POSSIBLE FAILURES

    4R_PTL_18_79

    B1879
    Left side Power Trunk Lid Touch sensor signal error

    DTC store unit:

    DTC type:

    POSSIBLE FAILURES

    4R_PTL_18_80

    B1880
    Closer gear position switch open circuit malfunction

    DTC store unit:

    DTC type:

    POSSIBLE FAILURES

    4R_PTL_18_81

    B1881
    Closer gear position switch close circuit malfunction

    DTC store unit:

    DTC type:

    POSSIBLE FAILURES

    4R_PTL_18_82

    B1882
    Power Trunk Lid Full Latch switch signal error

    DTC store unit:

    DTC type:

    POSSIBLE FAILURES

    4R_PTL_18_83

    B1883
    Power Trunk Lid Ratchet switch signal error

    DTC store unit:

    DTC type:

    POSSIBLE FAILURES

    4R_PTL_18_84

    B1884
    Trunk Lid Half Latch switch signal error

    DTC store unit:

    DTC type:

    POSSIBLE FAILURES

    4R_PTL_18_86

    B1886
    Power Trunk Lid Motor A pulse error

    DTC store unit:

    DTC type:

    POSSIBLE FAILURES

    4R_PTL_18_87

    B1887
    Power Trunk Lid Motor B pulse error

    DTC store unit:

    DTC type:

    POSSIBLE FAILURES

    4R_PTL_18_88

    B1888
    Power Trunk Lid Motor malfunction

    DTC store unit:

    DTC type:

    POSSIBLE FAILURES

    4R_PTL_18_89

    B1889
    Power Trunk Lid Clutch malfunction

    DTC store unit:

    DTC type:

    POSSIBLE FAILURES

    4R_PTL_18_90

    B1890
    Power Trunk Lid Closer unit malfunction

    DTC store unit:

    DTC type:

    POSSIBLE FAILURES

    4R_PTL_18_91

    B1878
    Right side Pinch sensor signal error

    DTC store unit:

    DTC type:

    POSSIBLE FAILURES

    4R_PTL_18_92

    B1879
    Left side Power Trunk Lid Pinch sensor signal error

    DTC store unit:

    DTC type:

    POSSIBLE FAILURES

    4R_PUHMENU_MISC

    TEST MODE MENU HELP

    MISCELLANEOUS TEST

    The following items can be performed.

    4R_PUHMENU_WLP

    MISCELLANEOUS TEST HELP

    WARNING DISPLAY FORCE ACTIVATION

    It is possible to force active the POP-UP HOOD system indicator in MID (multi information display).

    4R_PUHMENU_VLC

    MISCELLANEOUS TEST HELP

    VEHICLE LEVEL POSITION CALIBRATION

    Re-install or replace procedure which is required the calibration:

    *There is the description of "Yaw rate/G Sensor Replacement" in chapter of VSA system, so the instruction of after the replacement in the VSA system shall be described that the "VEHICLE LEVEL POSITION CALIBRATION" must be completed.

    Calibration Method:

    Vehicle condition makes sure the level and calibration command is sent by HDS, the POP-UP HOOD unit decide that the PCS and Yaw rate/G sensor outputs are zero position at the moment, and then the output value is stored to the POP-UP HOOD unit.

    4R_PUHVLC_CL10

    FAIL CODE : CL-10

    DETECTION OF SYSTEM FAILURE

    PROCEDURE:

    4R_PUHVLC_CL11

    FAIL CODE : CL-11

    DETECTION OF VEHICLE SPEED

    PROCEDURE:

    4R_PUHVLC_CL21

    FAIL CODE : CL-21

    DETECTION OF VEHICLE BODY VIBRATION

    PROCEDURE:

    Confirm that the vehicle does not vibrate and retry to do the Vehicle Level Position Calibration.

    *There is no problem with engine vibration.

    4R_PUHVLC_CL22

    FAIL CODE : CL-22

    DETECTION OF THE LEFT SIDE PCS VIBRATION

    PROCEDURE:

    Confirm that there is no problem such as the following items and retry to do the Vehicle Level Position Calibration.

    4R_PUHVLC_CL24

    FAIL CODE : CL-24

    DETECTION OF CENTER PCS VIBRATION

    PROCEDURE:

    Confirm that there is no problem such as the following items and retry to do the Vehicle Level Position Calibration.

    4R_PUHVLC_CL28

    FAIL CODE : CL-28

    DETECTION OF THE RIGHT SIDE PCS VIBRATION

    PROCEDURE:

    Confirm that there is no problem such as the following items and retry to do the Vehicle Level Position Calibration.

    4R_PUHVLC_CL31

    FAIL CODE : CL-31

    DETECTION OF VEHICLE INCLINATION

    PROCEDURE:

    Confirm the following items and retry to do the Vehicle Level Position Calibration.

    4R_PUHVLC_CL32

    FAIL CODE : CL-32

    DETECTION OF THE LEFT SIDE PCS INCLINATION

    PROCEDURE:

    Confirm that there is no problem such as the following items and retry to do the Vehicle Level Position Calibration.

    4R_PUHVLC_CL34

    FAIL CODE : CL-34

    DETECTION OF CENTER PCS INCLINATION

    PROCEDURE:

    Confirm that there is no problem such as the following items and retry to do the Vehicle Level Position Calibration.

    4R_PUHVLC_CL38

    FAIL CODE : CL-38

    DETECTION OF THE RIGHT SIDE PCS INCLINATION

    PROCEDURE:

    Confirm that there is no problem such as the following items and retry to do the Vehicle Level Position Calibration.

    4R_PUH_TCSTATRC

    PARAMETER SPECIFICATION


    DTC current detection of latch type

    This indicates that latch type DTC is now detected or not.This is not changed to "NONE" in same IG ON cycle if the trouble is solved.

    4R_PUH_TCSTATRP

    PARAMETER SPECIFICATION


    DTC past detection of latch type

    This indicates that latch type DTC was detected or not in past time.

    4R_PUH_TCSTATLC

    PARAMETER SPECIFICATION


    DTC current detection of reset type

    This indicates that reset type DTC is now detected or not.This is not changed to "NONE" in same IG ON cycle if the trouble is solved.

    4R_PUH_TCSTATLP

    PARAMETER SPECIFICATION


    DTC past detection of reset type

    This indicates that reset type DTC was detected or not in past time.

    4R_PUH_NLWARN

    PARAMETER SPECIFICATION


    Ignition counter in latch type DTC detection

    It indicates the number of IG ON from the first detected latch type DTC.
    This counter indicates "1" at the first detection of DTC, and then it is incremented by one every IG ON.

    4R_PUH_NLDTCT

    PARAMETER SPECIFICATION


    Detection counter of latch type DTC

    It indicates the number of IG ON where the latch type DTC is detected.
    This counter indicates "1" at the first detection of DTC, and then it is incremented by one every IG ON.

    4R_PUH_NRWARN

    PARAMETER SPECIFICATION


    Ignition counter in reset type DTC detection

    It indicates the number of IG ON from the first detected reset type DTC.
    This counter indicates "1" at the first detection of DTC, and then it is incremented by one every IG ON.

    4R_PUH_NRDTCT

    PARAMETER SPECIFICATION


    Detection counter of reset type DTC

    It indicates the number of IG ON where the reset type DTC is detected.
    This counter indicates "1" at the first detection of DTC, and then it is incremented by one every IG ON.

    4R_PUH_N_LPCSCOMMERR

    PARAMETER SPECIFICATION


    Number of L PCS Communication error detection

    It indicates the number of communication errors with the left side PCS.

    4R_PUH_N_CPCSCOMMERR

    PARAMETER SPECIFICATION


    Number of C PCS Communication error detection

    It indicates the number of communication errors with the central side PCS.

    4R_PUH_N_RPCSCOMMERR

    PARAMETER SPECIFICATION


    Number of R PCS Communication error detection

    It indicates the number of communication errors with the right side PCS.

    4R_PUH_VA

    PARAMETER SPECIFICATION


    Power supply Voltage(VA)

    It indicates the voltage of PUH unit power line "VA".

    4R_PUH_VB

    PARAMETER SPECIFICATION


    Power supply Voltage(VB)

    It indicates the voltage of PUH unit power line "VB".

    4R_PUH_LPCS_ANG

    PARAMETER SPECIFICATION


    L PCS Inclination detection angle

    It indicates the value of the left side PCS inclination. This value is calibrated by "VEHICLE LEVEL POSITION CALIBRATION".

    4R_PUH_CPCS_ANG

    PARAMETER SPECIFICATION


    C PCS Inclination detection angle

    It indicates the value of the central PCS inclination. This value is calibrated by "VEHICLE LEVEL POSITION CALIBRATION".

    4R_PUH_RPCS_ANG

    PARAMETER SPECIFICATION


    R PCS Inclination detection angle

    It indicates the value of the right side PCS inclination. This value is calibrated by "VEHICLE LEVEL POSITION CALIBRATION".

    4R_PUH_RLPU

    PARAMETER SPECIFICATION


    L P/U inflator resistance

    It indicates the resistance value of the left-side P/U inflator.

    4R_PUH_RRPU

    PARAMETER SPECIFICATION


    R P/U inflator resistance

    It indicates the resistance value of the right-side P/U inflator.

    4R_PUH_SPEED

    PARAMETER SPECIFICATION


    Vehicle Speed

    It indicates the value of the vehicle speed. This is obtained from A/T system via F-CAN.

    4R_PUH_VINCL

    PARAMETER SPECIFICATION


    Inclination angle of Vehicle

    It indicates the value of the vehicle inclination. This is obtained from VSA system via F-CAN.

    4R_PUH_ANGLPCS

    PARAMETER SPECIFICATION


    Safety plate angle(L PCS detection)

    It indicates the value of the safety plate angle which is detected by left side PCS. This is calculated by "Inclination angle of Vehicle" and "L PCS Inclination detection angle".

    4R_PUH_ANGCPCS

    PARAMETER SPECIFICATION


    Safety plate angle(C PCS detection)

    It indicates the value of the safety plate angle which is detected by central PCS. This is calculated by "Inclination angle of Vehicle" and "C PCS Inclination detection angle".

    4R_PUH_ANGRPCS

    PARAMETER SPECIFICATION


    Safety plate angle(R PCS detection)

    It indicates the value of the safety plate angle which is detected by right side PCS. This is calculated by "Inclination angle of Vehicle" and "R PCS Inclination detection angle".

    4R_PUH_SCS

    PARAMETER SPECIFICATION


    SCS:
    Service Check Signal
    (OPEN/SHORT)

    When the SCS line is grounded, the Service Check Signal indicates SHORT.
    After turning on the ignition switch, the indicator light blinks the DTCs.

    4R_PUH_WARN

    PARAMETER SPECIFICATION


    WARNING:
    WARNING OUTPUT
    (ON/OFF)

    "ON" indicates that the POP-UP HOOD warning is on.

    4R_PUH_11_1X

    11-1X
    Open in Left Side Power Unit

    POSSIBLE FAILURES

    INDICATOR STATUS

    CONDITIONS FOR CANCELING DTCs

    4R_PUH_11_2X

    11-2X
    Increased resistance in Left Side Power Unit

    POSSIBLE FAILURES

    INDICATOR STATUS

    CONDITIONS FOR CANCELING DTCs

    4R_PUH_11_3X

    11-3X
    Short to another wire or decreased resistance in Left Side Power Unit

    POSSIBLE FAILURES

    INDICATOR STATUS

    CONDITIONS FOR CANCELING DTCs

    4R_PUH_11_8X

    11-8X
    Short to power in Left Side Power Unit

    POSSIBLE FAILURES

    INDICATOR STATUS

    CONDITIONS FOR CANCELING DTCs

    4R_PUH_11_9X

    11-9X
    Short to ground in Left Side Power Unit

    POSSIBLE FAILURES

    INDICATOR STATUS

    CONDITIONS FOR CANCELING DTCs

    4R_PUH_12_1X

    12-1X
    Open in Right Side Power Unit

    POSSIBLE FAILURES

    INDICATOR STATUS

    CONDITIONS FOR CANCELING DTCs

    4R_PUH_12_2X

    12-2X
    Increased resistance in Right Side Power Unit

    POSSIBLE FAILURES

    INDICATOR STATUS

    CONDITIONS FOR CANCELING DTCs

    4R_PUH_12_3X

    12-3X
    Short to another wire or decreased resistance in Right Side Power Unit

    POSSIBLE FAILURES

    INDICATOR STATUS

    CONDITIONS FOR CANCELING DTCs

    4R_PUH_12_8X

    12-8X
    Short to power in Right Side Power Unit

    POSSIBLE FAILURES

    INDICATOR STATUS

    CONDITIONS FOR CANCELING DTCs

    4R_PUH_12_9X

    12-9X
    Short to ground in Right Side Power Unit

    POSSIBLE FAILURES

    INDICATOR STATUS

    CONDITIONS FOR CANCELING DTCs

    4R_PUH_41_1X

    41-1X
    Open or short in Left Side Pedestrian Crush Sensor signal line

    POSSIBLE FAILURES

    TEST CONDITION

    INDICATOR STATUS

    CONDITIONS FOR CANCELING DTCs

    4R_PUH_41_2X

    41-2X
    Wrong sensor is connected to Left Side Pedestrian Crush Sensor

    POSSIBLE FAILURES

    INDICATOR STATUS

    CONDITIONS FOR CANCELING DTCs

    4R_PUH_41_3X

    41-3X
    Faulty Left Side Pedestrian Crush Sensor

    POSSIBLE FAILURES

    INDICATOR STATUS

    CONDITIONS FOR CANCELING DTCs

    4R_PUH_41_7X

    41-7X
    Faulty Left Side Pedestrian Crush Sensor

    POSSIBLE FAILURES

    INDICATOR STATUS

    CONDITIONS FOR CANCELING DTCs

    4R_PUH_41_8X

    41-8X
    Faulty Left Side Pedestrian Crush Sensor

    POSSIBLE FAILURES

    INDICATOR STATUS

    CONDITIONS FOR CANCELING DTCs

    4R_PUH_41_9X

    41-9X
    Faulty Left Side Pedestrian Crush Sensor

    POSSIBLE FAILURES

    INDICATOR STATUS

    CONDITIONS FOR CANCELING DTCs

    4R_PUH_41_FX

    41-FX
    Safety plate under bumper has damaged

    POSSIBLE FAILURES

    INDICATOR STATUS

    CONDITIONS FOR CANCELING DTCs

    4R_PUH_42_1X

    42-1X
    Open or short in Central Pedestrian Crush Sensor signal line

    POSSIBLE FAILURES

    TEST CONDITION

    INDICATOR STATUS

    CONDITIONS FOR CANCELING DTCs

    4R_PUH_42_2X

    42-2X
    Wrong sensor is connected to Central Pedestrian Crush Sensor

    POSSIBLE FAILURES

    INDICATOR STATUS

    CONDITIONS FOR CANCELING DTCs

    4R_PUH_42_3X

    42-3X
    Faulty Central Pedestrian Crush Sensor

    POSSIBLE FAILURES

    INDICATOR STATUS

    CONDITIONS FOR CANCELING DTCs

    4R_PUH_42_7X

    42-7X
    Faulty Central Pedestrian Crush Sensor

    POSSIBLE FAILURES

    INDICATOR STATUS

    CONDITIONS FOR CANCELING DTCs

    4R_PUH_42_8X

    42-8X
    Faulty Central Pedestrian Crush Sensor

    POSSIBLE FAILURES

    INDICATOR STATUS

    CONDITIONS FOR CANCELING DTCs

    4R_PUH_42_9X

    42-9X
    Faulty Central Pedestrian Crush Sensor

    POSSIBLE FAILURES

    INDICATOR STATUS

    CONDITIONS FOR CANCELING DTCs

    4R_PUH_42_FX

    42-FX
    Safety plate under bumper has damaged

    POSSIBLE FAILURES

    INDICATOR STATUS

    CONDITIONS FOR CANCELING DTCs

    4R_PUH_43_1X

    43-1X
    Open or short in Right Side Pedestrian Crush Sensor signal line

    POSSIBLE FAILURES

    INDICATOR STATUS

    CONDITIONS FOR CANCELING DTCs

    4R_PUH_43_2X

    43-2X
    Wrong sensor is connected to Right Side Pedestrian Crush Sensor

    POSSIBLE FAILURES

    INDICATOR STATUS

    CONDITIONS FOR CANCELING DTCs

    4R_PUH_43_3X

    43-3X
    Faulty Right Side Pedestrian Crush Sensor

    POSSIBLE FAILURES

    INDICATOR STATUS

    CONDITIONS FOR CANCELING DTCs

    4R_PUH_43_7X

    43-7X
    Faulty Right Side Pedestrian Crush Sensor

    POSSIBLE FAILURES

    INDICATOR STATUS

    CONDITIONS FOR CANCELING DTCs

    4R_PUH_43_8X

    43-8X
    Faulty Right Side Pedestrian Crush Sensor

    POSSIBLE FAILURES

    INDICATOR STATUS

    CONDITIONS FOR CANCELING DTCs

    4R_PUH_43_9X

    43-9X
    Faulty Right Side Pedestrian Crush Sensor

    POSSIBLE FAILURES

    INDICATOR STATUS

    CONDITIONS FOR CANCELING DTCs

    4R_PUH_43_FX

    43-FX
    Safety plate under bumper has damaged

    POSSIBLE FAILURES

    INDICATOR STATUS

    CONDITIONS FOR CANCELING DTCs

    4R_PUH_51_3X

    51-3X
    Faulty PUH Unit

    POSSIBLE FAILURES

    INDICATOR STATUS

    CONDITIONS FOR CANCELING DTCs

    4R_PUH_53_1X

    53-1X
    Faulty PUH Unit

    POSSIBLE FAILURES

    INDICATOR STATUS

    CONDITIONS FOR CANCELING DTCs

    4R_PUH_54_1X

    54-1X
    Faulty PUH Unit

    POSSIBLE FAILURES

    INDICATOR STATUS

    CONDITIONS FOR CANCELING DTCs

    4R_PUH_56_1X

    56-1X
    Open or short in CAN line between PUH and A/T

    POSSIBLE FAILURES

    INDICATOR STATUS

    CONDITIONS FOR CANCELING DTCs

    4R_PUH_56_2X

    56-2X
    Open or short in CAN line between PUH and VSA

    POSSIBLE FAILURES

    INDICATOR STATUS

    CONDITIONS FOR CANCELING DTCs

    4R_PUH_57_1X

    57-1X
    Vehicle Level Position Calibration is failed

    POSSIBLE FAILURES

    INDICATOR STATUS

    CONDITIONS FOR CANCELING DTCs

    4R_PUH_57_2X

    57-2X
    Vehicle Level Position Calibration is failed

    POSSIBLE FAILURES

    INDICATOR STATUS

    CONDITIONS FOR CANCELING DTCs

    4R_PUH_57_3X

    57-3X
    Vehicle Level Position Calibration is failed

    POSSIBLE FAILURES

    INDICATOR STATUS

    CONDITIONS FOR CANCELING DTCs

    4R_PUH_57_71

    57-71
    Vehicle Level Position Calibration is not completed

    POSSIBLE FAILURES

    INDICATOR STATUS

    CONDITIONS FOR CANCELING DTCs

    4R_PUH_A1_1X

    A1-1X
    Faulty Power supply

    POSSIBLE FAILURES

    INDICATOR STATUS

    CONDITIONS FOR CANCELING DTCs

    4R_PUH_A2_1X

    A2-1X
    Faulty Power supply

    POSSIBLE FAILURES

    INDICATOR STATUS

    CONDITIONS FOR CANCELING DTCs

    4R_PUH_F1_11

    F1-11
    Power Unit deployed

    POSSIBLE FAILURES

    INDICATOR STATUS

    CONDITIONS FOR CANCELING DTCs

    4R_PUH_F2_11

    F2-11
    Power Unit does not deploy

    POSSIBLE FAILURES

    INDICATOR STATUS

    CONDITIONS FOR CANCELING DTCs

    4R_PUH_FF_11

    FF-11
    Power Unit deployed

    POSSIBLE FAILURES

    INDICATOR STATUS

    CONDITIONS FOR CANCELING DTCs

    4R_PW_FT_DRUP

    FUNCTION TEST HELP

    Driver's Window Up

    Pressing the ENTER button will run the driver's window for 3 seconds.

    [TEST]

    Step 1:  Performing the Test.

    Step 2:  Do the following check if there is no DTCs of the door multiplex control unit.

    1 If the window does not operate by tilting the power window master switch up or down, the power window master switch is faulty.

    [TEST for LEGEND , RL]

    Step 1:  Performing the Test.

    Step 2:  Do the following check if there is no DTCs of the driver's MPCS unit.

    2 If the window does not operate by tilting the power window master switch up or down, check the wire between the power window master switch and the driver's MPCS unit or check the power window master switch.

    4R_PW_FT_DRDWN

    FUNCTION TEST HELP

    Driver's Window Down

    Pressing the ENTER button will run the driver's window for 3 seconds.

    [TEST]

    Step 1:  Performing the Test.

    Step 2:  Do the following check if there is no DTCs of the door multiplex control unit.

    1 If the window does not operate by tilting the power window master switch up or down, the power window master switch is faulty.

    [TEST for LEGEND , RL]

    Step 1:  Performing the Test.

    Step 2:  Do the following check if there is no DTCs of the driver's MPCS unit.

    2 If the window does not operate by tilting the power window master switch up or down, check the wire between the power window master switch and the driver's MPCS unit or check the power window master switch.

    4R_PW_FT_PASUP

    FUNCTION TEST HELP

    Front Passenger's Window Up

    Pressing the ENTER button will run the front passenger's window for 3 seconds.

    [TEST]

    Step 1:  Performing the Test.

    Step 2:  Do the following check if there is no DTCs of the door multiplex control unit.

    1 If the window does not operate by tilting the power window master switch or the passenger's power window switch up or down, either of the switches is faulty.

    [TEST for LEGEND , RL]

    Step 1:  Performing the Test.

    Step 2:  Do the following check if there is no DTCs of the driver's MPCS unit.

    2 If the window does not operate by tilting the passenger's switch on the master switch up or down, check the wire between the power window master switch and the driver's MPCS unit.

    If the window does not operate by tilting the passenger's window switch up or down, check the wire between the passenger's power window switch and the passenger's MPCS unit.

    4R_PW_FT_PASDWN

    FUNCTION TEST HELP

    Front Passenger's Window Down

    Pressing the ENTER button will run the front passenger's window for 3 seconds.

    [TEST]

    Step 1:  Performing the Test.

    Step 2:  Do the following check if there is no DTCs of the door multiplex control unit.

    1 If the window does not operate by tilting the power window master switch or the passenger's power window switch up or down, either of the switches is faulty.

    [TEST for LEGEND , RL]

    Step 1:  Performing the Test.

    Step 2:  Do the following check if there is no DTCs of the driver's MPCS unit.

    2 If the window does not operate by tilting the passenger's switch on the master switch up or down, check the wire between the power window master switch and the driver's MPCS unit.

    If the window does not operate by tilting the passenger's window switch up or down, check the wire between the passenger's power window switch and the passenger's MPCS unit.

    4R_PW_FT_LRUP

    FUNCTION TEST HELP

    Left Rear Window Up

    Pressing the ENTER button will run the left rear window for 3 seconds.

    [TEST]

    Step 1:  Performing the Test.

    Step 2:  Do the following check if there is no DTCs of the door multiplex control unit.

    1 If the window does not operate by tilting the power window master switch or the left rear power window switch up or down, either of the switches is faulty.

    [TEST for LEGEND , RL]

    Step 1:  Performing the Test.

    Step 2:  Do the following check if there is no DTCs of the driver's MPCS unit.

    2 If the window does not operate by tilting the left rear switch on the master switch up or down, check the wire between the power window master switch and the driver's MPCS unit.

    If the window does not operate by tilting the left rear window switch up or down, the left rear window switch is faulty.

    4R_PW_FT_LRDWN

    FUNCTION TEST HELP

    Left Rear Window Down

    Pressing the ENTER button will run the left rear window for 3 seconds.

    [TEST]

    Step 1:  Performing the Test.

    Step 2:  Do the following check if there is no DTCs of the door multiplex control unit.

    1 If the window does not operate by tilting the power window master switch or the left rear window switch up or down, either of the switches is faulty.

    [TEST for LEGEND ,RL]

    Step 1:  Performing the Test.

    Step 2:  Do the following check if there is no DTCs of the driver's MPCS unit.

    2 If the window does not operate by tilting the left rear switch on the master switch up or down, check the wire between the power window master switch and the driver's MPCS unit.

    If the window does not operate by tilting the left rear window switch up or down, the left rear window switch is faulty.

    4R_PW_FT_RRUP

    FUNCTION TEST HELP

    Right Rear Window Up

    Pressing the ENTER button will run the right rear window for 3 seconds.

    [TEST]

    Step 1:  Performing the Test.

    Step 2:  Do the following check if there is no DTCs of the door multiplex control unit.

    1 If the window does not operate by tilting the power window master switch or the right rear window switch up or down, either of the switches is faulty.

    [TEST for LEGEND , RL]

    Step 1:  Performing the Test.

    Step 2:  Do the following check if there is no DTCs of the driver's MPCS unit.

    2 If the window does not operate by tilting the left rear switch on the master switch up or down, check the wire between the power window master switch and the driver's MPCS unit.

    If the window does not operate by tilting the left rear window switch up or down, the left rear window switch is faulty.

    4R_PW_FT_RRDWN

    FUNCTION TEST HELP

    Right Rear Window Down

    Pressing the ENTER button will run the right rear window for 3 seconds.

    [TEST]

    Step 1:  Performing the Test.

    Step 2:  Do the following check if there is no DTCs of the door multiplex control unit.

    1 If the window does not operate by tilting the power window master switch or the right rear window switch up or down, either of the switches is faulty.

    [TEST for LEGEND , RL]

    Step 1:  Performing the Test.

    Step 2:  Do the following check if there is no DTCs of the driver's MPCS unit.

    2 If the window does not operate by tilting the left rear switch on the master switch up or down, check the wire between the power window master switch and the driver's MPCS unit.

    If the window does not operate by tilting the left rear window switch up or down, the left rear window switch is faulty.

    4R_PW_FT_RELAY

    FUNCTION TEST HELP

    Power Window Relay command

    Pressing the ENTER button will drive the power window relay for 5 seconds.

    [TEST]

    Step 1:  Turn OFF the power window switch lock on the driver's door and perform the test.

    Step 2:  Check for any DTCs on the Driver's MICU. If none are found:

    1 If the windows other than driver's window do not operate with the power window relay ON, check the power supply for each window's switch and check for an open or short in the GND line and an blown fuse.

    4R_PW_FT_SECONDSINDI

    FUNCTION TEST HELP

    Security Indicator

    Pressing the ENTER button will turn on and illuminate the security indicator for 3 seconds.

    Applicable vehicle:  TL

    [TEST]

    Step 1:  Performing the Test.

    Step 2:  Do the following check if there is no DTCs of the door multiplex control unit.

    4R_PW_FT_KLCHECK

    FUNCTION TEST HELP

    Keyless Check

    This mode

     

    Applicable vehicle:  Accord, TSX, Odyssey, RL, Ridgeline

     

     

    4R_PW_ADM01

    ADJUSTMENT MENU HELP

    Power Window Reset for Driver side

    Before proceeding, ensure the vehicle has a fully charged battery.

    4R_PW_ADM02

    ADJUSTMENT MENU HELP

    Power Window Reset for Passenger side

    Before proceeding, ensure the vehicle has a fully charged battery.

    4R_PW_ADM03

    ADJUSTMENT MENU HELP

    Power Window Reset for Left Rear

    Before proceeding, ensure the vehicle has a fully charged battery.

    4R_PW_ADM04

    ADJUSTMENT MENU HELP

    Power Window Reset for Right Rear

    Before proceeding, ensure the vehicle has a fully charged battery.

    4R_PW_CST_PW_KCOPRTN

    CUSTOMIZATION HELP


    Power Window Key Cylinder Operation
    Customize Range: Enable/Disable
    (Default setting: Enable)

    Set enable or disable of the function to close all the windows during the LOCK of the Driver seat's door key Cylinder is long pressed (more than 1 seconds), after it is pressed normally the first time, and also to open all the windows during the UNLOCK of the Driver seat's door key Cylinder is long pressed (more than 1 seconds), after it is pressed normally the first time.

     

    4R_PW_CST_PW_RKEOPRTN

    CUSTOMIZATION HELP


    Power Window Keyless Remote Operation for No.1 key
    Customize Range: Enable/Disable
    (Default setting: Enable)

    Set enable or disable of the function to close all the windows during the Lock button of the No.1 Keyless transmitter is long pressed (more than 1 second) after it is first pressed normally, and also to open all the windows during the UNLOCK button of the No.1 Keyless transmitter is long pressed (more than 1 second) after it is first pressed normally.

     

    4R_PW_CST_PW_RKEOPRTN2

    CUSTOMIZATION HELP


    Power Window Keyless Remote Operation for No.2 key
    Customize Range: Enable/Disable
    (Default setting: Enable)

    Set enable or disable of the function to close all the windows during the Lock button of the No.2 Keyless transmitter is long pressed (more than 1 second) after it is first pressed normally, and also to open all the windows during the UNLOCK button of the No.2 Keyless transmitter is long pressed (more than 1 second) after it is first pressed normally.

     

    4R_PW_CST_PW_RKEOPRTN1

    CUSTOMIZATION HELP


    Power Window Keyless Remote Operation
    Customize Range: Enable/Disable
    (Default setting: Enable)

    Set enable or disable of the function to close all the windows during the Lock button of the Keyless transmitter is long pressed (more than 1 second) after it is first pressed normally, and also to open all the windows during the UNLOCK button of the Keyless transmitter is long pressed (more than 1 second) after it is first pressed normally.

     

    4R_PW_CST_PW_IGOFFOPRTN_B

    CUSTOMIZATION HELP


    Power Window Key-off Delay Operation
    Customize Range: 10 minutes / Disable
    (Dafault setting: 10 minutes)

    Power window is still opened and closed for up to 'set time' after ignition switch off.
    *The Key-off delay timer is canceled if the driver's door is opened and then closed.

     

    4R_PW_CST_PW_RKEPANIC

    CUSTOMIZATION HELP


    RF Keyless entry system panic
    (ON: Enable/OFF: Disable)


    This indicates which mode was selected.

    4R_PW_CST_PW_RKETRUNK

    CUSTOMIZATION HELP


    RF Keyless entry system trunk
    (ON: Enable/OFF: Disable)


    This indicates which mode was selected.

    4R_PW_CST_PW_RKE2MOTION

    CUSTOMIZATION HELP


    RF Keyless entry system door lock 2 motions
    (ON: Enable/OFF: Disable)


    This indicates which mode was selected.

    4R_PW_CST_PW_IGOFFOPRTN

    CUSTOMIZATION HELP


    Ignition key Off timer operation
    (OFF: Disable/45sec)


    This indicates which mode was selected.

    BPOWPH_01_01

    PARAMETER SPECIFICATION


    Driver's Door Key Cylinder Switch(LOCK)
    (ON/OFF)

    PARAMETER TYPE:
    Unit Input Switch Information

    THE SOURCE:
    Door Multiplex Control Unit

    BPOWPH_47_01

    PARAMETER SPECIFICATION


    Trunk Open Switch
    (ON/OFF)

    PARAMETER TYPE:
    Unit Input Switch Information

    THE SOURCE:
    Door Multiplex Control Unit

    BPOWPH_02_01

    PARAMETER SPECIFICATION


    Driver's Door Key Cylinder Switch(UNLOCK)
    (ON/OFF)

    PARAMETER TYPE:
    Unit Input Switch Information

    THE SOURCE:
    Door Multiplex Control Unit

    BPOWPH_03_01

    PARAMETER SPECIFICATION


    Driver's Door Lock Switch(LOCK)
    (ON/OFF)

    PARAMETER TYPE:
    Unit Input Switch Information

    THE SOURCE:
    Door Multiplex Control Unit

    BPOWPH_04_01

    PARAMETER SPECIFICATION


    Driver's Door Lock Switch(UNLOCK)
    (ON/OFF)

    PARAMETER TYPE:
    Unit Input Switch Information

    THE SOURCE:
    Door Multiplex Control Unit

    BPOWPH_05_01

    PARAMETER SPECIFICATION


    Driver's Door Lock Knob Switch(LOCK)
    (ON/OFF)

    PARAMETER TYPE:
    Unit Input Switch Information

    THE SOURCE:
    Door Multiplex Control Unit

    BPOWPH_06_01

    PARAMETER SPECIFICATION


    Driver's Door Lock Knob Switch(UNLOCK)
    (ON/OFF)

    PARAMETER TYPE:
    Unit Input Switch Information

    THE SOURCE:
    Door Multiplex Control Unit

    BPOWPH_07_01

    PARAMETER SPECIFICATION


    Power Window Main Switch
    (ON/OFF)

    PARAMETER TYPE:
    Unit Input Switch Information

    THE SOURCE:
    Door Multiplex Control Unit

    BPOWPH_08_01

    PARAMETER SPECIFICATION


    Power Window Master Switch (Driver's Window AUTO)
    (ON/OFF)

    PARAMETER TYPE:
    Unit Input Switch Information

    THE SOURCE:
    Door Multiplex Control Unit

    BPOWPH_09_01

    PARAMETER SPECIFICATION


    Power Window Master Switch (Driver's Window UP)
    (ON/OFF)

    PARAMETER TYPE:
    Unit Input Switch Information

    THE SOURCE:
    Door Multiplex Control Unit

    BPOWPH_10_01

    PARAMETER SPECIFICATION


    Power Window Master Switch (Driver's Window DOWN)
    (ON/OFF)

    PARAMETER TYPE:
    Unit Input Switch Information

    THE SOURCE:
    Door Multiplex Control Unit

    BPOWPH_11_01

    PARAMETER SPECIFICATION


    Power Window Master Switch (Front Passenger's Window UP)
    (ON/OFF)

    PARAMETER TYPE:
    Unit Input Switch Information

    THE SOURCE:
    Door Multiplex Control Unit

    BPOWPH_12_01

    PARAMETER SPECIFICATION


    Power Window Master Switch (Front Passenger's Window DOWN)
    (ON/OFF)

    PARAMETER TYPE:
    Unit Input Switch Information

    THE SOURCE:
    Door Multiplex Control Unit

    BPOWPH_13_01

    PARAMETER SPECIFICATION


    Power Window Master Switch (Left Rear Window UP)
    (ON/OFF)

    PARAMETER TYPE:
    Unit Input Switch Information

    THE SOURCE:
    Door Multiplex Control Unit

    BPOWPH_14_01

    PARAMETER SPECIFICATION


    Power Window Master Switch (Left Rear Window DOWN)
    (ON/OFF)

    PARAMETER TYPE:
    Unit Input Switch Information

    THE SOURCE:
    Door Multiplex Control Unit

    BPOWPH_15_01

    PARAMETER SPECIFICATION


    Power Window Master Switch (Right Rear Window UP)
    (ON/OFF)

    PARAMETER TYPE:
    Unit Input Switch Information

    THE SOURCE:
    Door Multiplex Control Unit

    BPOWPH_16_01

    PARAMETER SPECIFICATION


    Power Window Master Switch (Right Rear Window DOWN)
    (ON/OFF)

    PARAMETER TYPE:
    Unit Input Switch Information

    THE SOURCE:
    Door Multiplex Control Unit

    BPOWPH_24_01

    PARAMETER SPECIFICATION


    Power Window Master Switch (Front Passenger's Window AUTO)
    (ON/OFF)

    PARAMETER TYPE:
    Unit Input Switch Information

    THE SOURCE:
    Door Multiplex Control Unit

    BPOWPH_25_01

    PARAMETER SPECIFICATION


    Seat MEMO Switch
    (ON/OFF)

    PARAMETER TYPE:
    Unit Input Switch Information

    THE SOURCE:
    Door Multiplex Control Unit

    BPOWPH_26_01

    PARAMETER SPECIFICATION


    Driver 1 Position Switch
    (ON/OFF)

    PARAMETER TYPE:
    Unit Input Switch Information

    THE SOURCE:
    Door Multiplex Control Unit

    BPOWPH_27_01

    PARAMETER SPECIFICATION


    Driver 2 Position Switch
    (ON/OFF)

    PARAMETER TYPE:
    Unit Input Switch Information

    THE SOURCE:
    Door Multiplex Control Unit

    4R_PW_SW_PW_RLAUTO

    PARAMETER SPECIFICATION


    Power Window Master Switch (Left Rear Window AUTO)
    (ON/OFF)

    PARAMETER TYPE:
    Unit Input Switch Information

    THE SOURCE:
    Door Multiplex Control Unit

    Note: Does not apply to all trim levels.

    4R_PW_SW_PW_RRAUTO

    PARAMETER SPECIFICATION


    Power Window Master Switch (Right Rear Window AUTO)
    (ON/OFF)

    PARAMETER TYPE:
    Unit Input Switch Information

    THE SOURCE:
    Door Multiplex Control Unit

    Note: Does not apply to all trim levels.

    4R_PW_SW_PW_ASKNOBUNLK

    PARAMETER SPECIFICATION


    Passenger's Door Lock Knob Switch(UNLOCK)
    (ON/OFF)

    PARAMETER TYPE:
    Unit Input Switch Information

    THE SOURCE:
    Door Multiplex Control Unit

    BPOWPH_28_01

    PARAMETER SPECIFICATION


    Power Window Passenger's Side, UP Switch
    (ON/OFF)

    PARAMETER TYPE:
    Unit Input Switch Information

    THE SOURCE:
    Door Multiplex Control Unit

    BPOWPH_29_01

    PARAMETER SPECIFICATION


    Power Window Passenger's Side, DOWN Switch
    (ON/OFF)

    PARAMETER TYPE:
    Unit Input Switch Information

    THE SOURCE:
    Door Multiplex Control Unit

    BPOWPH_30_01

    PARAMETER SPECIFICATION


    Power Window Passenger's Side, AUTO Switch
    (ON/OFF)

    PARAMETER TYPE:
    Unit Input Switch Information

    THE SOURCE:
    Door Multiplex Control Unit

    BPOWPH_37_01

    PARAMETER SPECIFICATION


    Left Rear Power Window Sub Switch, Up Switch
    (ON/OFF)

    PARAMETER TYPE:
    Unit Input Switch Information

    THE SOURCE:
    Door Multiplex Control Unit

    BPOWPH_38_01

    PARAMETER SPECIFICATION


    Left Rear Power Window Sub Switch, Down Switch
    (ON/OFF)

    PARAMETER TYPE:
    Unit Input Switch Information

    THE SOURCE:
    Door Multiplex Control Unit

    BPOWPH_39_01

    PARAMETER SPECIFICATION


    Left Rear Power Window Sub Switch, Auto Switch
    (ON/OFF)

    PARAMETER TYPE:
    Unit Input Switch Information

    THE SOURCE:
    Door Multiplex Control Unit

    BPOWPH_40_01

    PARAMETER SPECIFICATION


    Right Rear Power Window Sub Switch, Up Switch
    (ON/OFF)

    PARAMETER TYPE:
    Unit Input Switch Information

    THE SOURCE:
    Door Multiplex Control Unit

    BPOWPH_41_01

    PARAMETER SPECIFICATION


    Right Rear Power Window Sub Switch, Down Switch
    (ON/OFF)

    PARAMETER TYPE:
    Unit Input Switch Information

    THE SOURCE:
    Door Multiplex Control Unit

    BPOWPH_42_01

    PARAMETER SPECIFICATION


    Right Rear Power Window Sub Switch, Auto Switch
    (ON/OFF)

    PARAMETER TYPE:
    Unit Input Switch Information

    THE SOURCE:
    Door Multiplex Control Unit

    BPOWPH_17_01

    PARAMETER SPECIFICATION


    Driver's Power Window Motor Pulse A
    (NONE/DETECT)

    PARAMETER TYPE:
    Unit Input Sensor Information

    THE SOURCE:
    Door Multiplex Control Unit

    BPOWPH_18_01

    PARAMETER SPECIFICATION


    Driver's Power Window Motor Pulse B
    (NONE/DETECT)

    PARAMETER TYPE:
    Unit Input Sensor Information

    THE SOURCE:
    Door Multiplex Control Unit

    BPOWPH_31_01

    PARAMETER SPECIFICATION


    Passenger Power Window Motor A-pulse Signal
    (NONE/DETECT)

    PARAMETER TYPE:
    Unit Input Sensor Information

    THE SOURCE:
    Door Multiplex Control Unit

    BPOWPH_32_01

    PARAMETER SPECIFICATION


    Passenger Power Window Motor B-pulse Signal
    (NONE/DETECT)

    PARAMETER TYPE:
    Unit Input Sensor Information

    THE SOURCE:
    Door Multiplex Control Unit

    BPOWPH_43_01

    PARAMETER SPECIFICATION


    Left Rear Power Window Motor A-pulse Signal
    (NONE/DETECT)

    PARAMETER TYPE:
    Unit Input Sensor Information

    THE SOURCE:
    Door Multiplex Control Unit

    BPOWPH_44_01

    PARAMETER SPECIFICATION


    Left Rear Power Window Motor B-pulse Signal
    (NONE/DETECT)

    PARAMETER TYPE:
    Unit Input Sensor Information

    THE SOURCE:
    Door Multiplex Control Unit

    BPOWPH_45_01

    PARAMETER SPECIFICATION


    Right Rear Power Window Motor A-pulse Signal
    (NONE/DETECT)

    PARAMETER TYPE:
    Unit Input Sensor Information

    THE SOURCE:
    Door Multiplex Control Unit

    BPOWPH_46_01

    PARAMETER SPECIFICATION


    Right Rear Power Window Motor B-pulse Signal
    (NONE/DETECT)

    PARAMETER TYPE:
    Unit Input Sensor Information

    THE SOURCE:
    Door Multiplex Control Unit

    BPOWPH_19_01

    PARAMETER SPECIFICATION


    Driver's Power Window Motor Command
    (OFF / UP / DOWN)

    PARAMETER TYPE:
    Unit Output Control Information

    THE SOURCE:
    Door Multiplex Control Unit

    BPOWPH_20_01

    PARAMETER SPECIFICATION


    Front Passenger's Power Window Motor Command
    (OFF / UP / DOWN)

    PARAMETER TYPE:
    Unit Output Control Information

    THE SOURCE:
    Door Multiplex Control Unit

    BPOWPH_21_01

    PARAMETER SPECIFICATION


    Left Rear Power Window Motor Command
    (OFF / UP / DOWN)

    PARAMETER TYPE:
    Unit Output Control Information

    THE SOURCE:
    Door Multiplex Control Unit

    BPOWPH_22_01

    PARAMETER SPECIFICATION


    Right Rear Power Window Motor Command
    (OFF / UP / DOWN)

    PARAMETER TYPE:
    Unit Output Control Information

    THE SOURCE:
    Door Multiplex Control Unit

    BPOWPH_23_01

    PARAMETER SPECIFICATION


    Power Window Relay Command
    (ON/OFF)

    PARAMETER TYPE:
    Unit Output Control Information

    THE SOURCE:
    Door Multiplex Control Unit

    BPOWPH_33_01

    PARAMETER SPECIFICATION


    Driver 1 Position Indicator
    (ON/OFF)

    PARAMETER TYPE:
    Unit Output Control Information

    THE SOURCE:
    Door Multiplex Control Unit

    BPOWPH_34_01

    PARAMETER SPECIFICATION


    Driver 2 Position Indicator
    (ON/OFF)

    PARAMETER TYPE:
    Unit Output Control Information

    THE SOURCE:
    Door Multiplex Control Unit

    BPOWPH_35_01

    PARAMETER SPECIFICATION


    Moonroof Command
    (OFF/CLOSE/OPEN)

    PARAMETER TYPE:
    Unit Output Control Information

    THE SOURCE:
    Door Multiplex Control Unit

    BPOWPH_36_01

    PARAMETER SPECIFICATION


    Security Indicator Output
    (OFF/Security1/Security2)

    PARAMETER TYPE:
    Unit Output Control Information

    THE SOURCE:
    Door Multiplex Control Unit

    4R_PW_SW_PW_TRUNK

    PARAMETER SPECIFICATION


    Trunk Open Switch
    (ON/OFF)

    PARAMETER TYPE:
    Unit Input Switch Information

    THE SOURCE:
    Door Multiplex Control Unit

    4R_PW_SW_PW_FUELLID

    PARAMETER SPECIFICATION


    Fuel Lid Open Switch
    (ON/OFF)

    PARAMETER TYPE:
    Unit Input Switch Information

    THE SOURCE:
    Door Multiplex Control Unit

    BPWCH_01_01

    UNIT SPECIFICATION


    RF Keyless Entry system Panic
    (N/A / EQUIP)


    This indicates whether the vehicle is equipped with this feature.

    BPWCH_02_01

    UNIT SPECIFICATION


    RF Keyless Entry system Trunk
    (N/A / EQUIP)


    This indicates whether the vehicle is equipped with this feature.

    BPWCH_03_01

    UNIT SPECIFICATION


    RF Keyless Entry system Door lock Two Motions
    (N/A / EQUIP)


    This indicates whether the vehicle is equipped with this feature.

    BPWCH_04_01

    UNIT SPECIFICATION


    Key cylinder operation function
    (N/A / EQUIP)


    This indicates whether the vehicle is equipped with this feature.

    BPWCH_05_01

    UNIT SPECIFICATION


    RF Keyless Entry system operation
    (N/A / EQUIP)


    This indicates whether the vehicle is equipped with this feature.

    BPWCH_06_01

    UNIT SPECIFICATION


    Ignition key OFF timer operation
    (N/A / E45SEC/ 10MIN / N/A)


    This indicates whether the vehicle is equipped with this feature.

    BPWCH_07_01

    UNIT SPECIFICATION


    RF Keyless Entry system Receiver device information
    (N/A / PW MASTER SWITCH / STAND ALONE)


    This indicates whether the vehicle is equipped with this feature.

    BPOWDH_11_00

    B1100
    Communication circuit error (BUS Off)
    When the Bus is cut off, all of the signal transmissions of B-CAN line are stopped, and multiple DTCs, indicating communication error between units, are stored at the same time. When DTCs, indicating Bus off, are stored, be sure to perform the troubleshooting for Bus off first.

    DTC store unit

    Door Multiplex Control unit

    POSSIBLE FAILURES

    BPOWDH_11_02

    B1102
    Door Multiplex Control unit internal error

    DTC store unit

    Door Multiplex Control unit

    POSSIBLE FAILURES

    BPOWDH_11_05

    B1105
    Door Multiplex Control unit lost communication with MICU (door switch message)

    DTC store unit

    Door Multiplex Control unit

    DTC type

    Loss of Communication

    POSSIBLE FAILURES

    Related DTC(s)

    If DTC B1105 is indicated, the following DTC(s) can be indicated as well.

    Troubleshoot the DTC(s) in the order:

    BPOWDH_11_06

    B1106
    Door Multiplex Control unit lost communication with MICU (MICU message)

    DTC store unit

    Door Multiplex Control unit

    DTC type

    Loss of Communication

    POSSIBLE FAILURES

    Related DTC(s)

    If DTC B1106 is indicated, the following DTC(s) can be indicated as well.

    Troubleshoot the DTC(s) in the order:

    BPOWDH_11_25

    B1125
    Driver's power window motor A pulse malfunction

    DTC store unit

    Door Multiplex Control unit

    POSSIBLE FAILURES

    BPOWDH_11_26

    B1126
    Driver's power window motor B pulse malfunction

    DTC store unit

    Door Multiplex Control unit

    POSSIBLE FAILURES

    BPOWDH_11_27

    B1127
    Driver's door lock key cylinder switch malfunction

    DTC store unit

    Door Multiplex Control unit

    POSSIBLE FAILURES

    BPOWDH_11_28

    B1128
    Driver's door lock switch malfunction

    DTC store unit

    Door Multiplex Control unit

    POSSIBLE FAILURES

    BPOWDH_11_29

    B1129
    Driver's door lock knob switch malfunction

    DTC store unit

    Door Multiplex Control unit

    POSSIBLE FAILURES

    BPOWDH_11_30

    B1130
    Front passenger's power window motor A pulse malfunction

    DTC store unit

    Door Multiplex Control unit

    POSSIBLE FAILURES

    BPOWDH_11_31

    B1131
    Front passenger's power window motor B pulse malfunction

    DTC store unit

    Door Multiplex Control unit

    POSSIBLE FAILURES

    BPOWDH_11_32

    B1132
    Left rear power window motor A-phase pulse signal input error

    DTC store unit

    Door Multiplex Control unit

    POSSIBLE FAILURES

    BPOWDH_11_33

    B1133
    Left rear power window motor B-phase pulse signal input error

    DTC store unit

    Door Multiplex Control unit

    POSSIBLE FAILURES

    BPOWDH_11_34

    B1134
    Right rear power window motor A-phase pulse signal input error

    DTC store unit

    Door Multiplex Control unit

    POSSIBLE FAILURES

    BPOWDH_11_35

    B1135
    Right rear power window motor B-phase pulse signal input error

    DTC store unit

    Door Multiplex Control unit

    POSSIBLE FAILURES

    BPOWDH_11_36

    B1136
    Internal right rear power window sub switch malfunction

    DTC store unit

    Door Multiplex Control unit

    POSSIBLE FAILURES

    BPOWDH_11_40

    B1140
    Driver's power window position detect circuit malfunction

    DTC store unit

    Door Multiplex Control unit

    POSSIBLE FAILURES

    BPOWDH_11_41

    B1141
    Door Multiplex control unit lost communication with Door Multiplex control unit (UART BUS line failure)

    DTC store unit

    Door Multiplex Control unit

    POSSIBLE FAILURES

    BPOWDH_11_42

    B1142
    Door Multiplex Control Unit lost communication with front passenger's power window switch (UART line open)

    DTC store unit

    Door Multiplex Control unit

    POSSIBLE FAILURES

    BPOWDH_11_43

    B1143
    Door MPCS internal error

    DTC store unit

    Door Multiplex Control unit

    POSSIBLE FAILURES

    BPOWDH_11_44

    B1144
    Abnormal signal from keyless receiver unit

    DTC store unit

    Door Multiplex Control unit

    POSSIBLE FAILURES

    BPOWDH_11_45

    B1145
    Front passenger's power window position detect circuit malfunction

    DTC store unit

    Door Multiplex Control unit

    POSSIBLE FAILURES

    BPOWDH_11_46

    B1146
    Front passenger's power window switch malfunction

    DTC store unit

    Door Multiplex Control unit

    POSSIBLE FAILURES

    BPOWDH_11_47

    B1147
    Left rear window position data error

    DTC store unit

    Door Multiplex Control unit

    POSSIBLE FAILURES

    BPOWDH_11_48

    B1148
    Internal left rear power window sub switch malfunction

    DTC store unit

    Door Multiplex Control unit

    POSSIBLE FAILURES

    BPOWDH_11_49

    B1149
    Right rear window position data error

    DTC store unit

    Door Multiplex Control unit

    POSSIBLE FAILURES

    4R_PW_U01_55

    U0155
    Door multiplex control unit lost communication with gauge control module

    DTC store unit

    Door Multiplex Control unit

    DTC type

    Communication Error

    POSSIBLE FAILURES

    4R_PW_U01_64

    U0164
    Door multiplex control unit lost communication with climate control unit

    DTC store unit

    Door Multiplex Control unit

    DTC type

    Communication Error

    POSSIBLE FAILURES

    4R_PW_U12_80

    U1280
    B-CAN communication bus line error (BUS-OFF)

    DTC store unit

    Door Multiplex Control unit

    DTC type

    Communication Error

    POSSIBLE FAILURES

    4R_PW_U12_81

    U1281
    Door multiplex control unit lost communication with MICU

    DTC store unit

    Door Multiplex Control unit

    DTC type

    Communication Error

    POSSIBLE FAILURES

    4R_PW_U12_82

    U1282
    Door multiplex control unit lost communication with driver's MICU

    DTC store unit

    Door Multiplex Control unit

    DTC type

    Communication Error

    POSSIBLE FAILURES

    4R_PW_U12_83

    U1283
    Door multiplex control unit lost communication with passenger's MICU

    DTC store unit

    Door Multiplex Control unit

    DTC type

    Communication Error

    POSSIBLE FAILURES

    4R_PW_U12_8D

    U128D
    Door multiplex control unit lost communication with gauge control module

    DTC store unit

    Door Multiplex Control unit

    DTC type

    Communication Error

    POSSIBLE FAILURES

    4R_PW_U12_99

    U1299
    Door multiplex control unit lost communication with climate control unit

    DTC store unit

    Door Multiplex Control unit

    DTC type

    Communication Error

    POSSIBLE FAILURES

    4R_PW_U12_C0

    U12C0
    Door multiplex control unit lost communication with BCM

    DTC store unit

    Door Multiplex Control unit

    DTC type

    Communication Error

    POSSIBLE FAILURES

    4R_RCS_STATE_TITLE

    SYSTEM CHECK

    GENERAL DESCRIPTION

    It is confirmed whether the Transmitter and the Remote Control Engine Starter Unit are registered.

    NOTES

    Do this check after pressing the button "1" once, then press the button "2" until the buzzer sounds.

    4R_RCS_INS_UNIT

    REGISTRATION OF REMOTE CONTROL ENGINE STARTER UNIT

    GENERAL DESCRIPTION

    The Remote Control Engine Starter Unit is registered.

    4R_RCS_INS_UNIT_02_01

    NOTES

    Install the harness of the Remote Control Engine Starter Unit surely.


    PREPARATION OF REGISTRATION

    Hold the transmitter in your hand, prepare to press command (1) button and "STOP" (2) button.

    4R_RCS_HIS_TITLE

    HISTORY

    GENERAL DESCRIPTION

    The following items are included.

    4R_RCS_HIS_RUN

    Engine (Doesn't) Run History

    GENERAL DESCRIPTION

    This displays the most latest cause of inability of starting the Engine with the Transmitter.

    NOTES

    It is "Engine (Doesn't) Run History" when the Remote Control Engine Starter Unit is correctly registered.

    The History does not remain when not registered correctly.

    4R_RCS_HIS_STOP

    Engine Stop History

    GENERAL DESCRIPTION

    The cause that the engine stopped after starting the engine with the Transmitter is displayed in the past.

    NOTES

    It is "Engine Stop History" when the Remote Control Engine Starter Unit is correctly registered.

    The History does not remain when not registered correctly.

    4R_RCS_HIS_START

    Engine Start Count History

    GENERAL DESCRIPTION

    The number of times that the engine started with the R/C engine starter is displayed.

    4R_RCS_CUST_TITLE

    CUSTOMIZE

    GENERAL DESCRIPTION

    Two items below can be customized:

    4R_RCS_HISC_TITLE

    HISTORY CLEAR

    GENERAL DESCRIPTION

    "Engine (Doesn't) Run History" and "Engine Stop History" are cleared.

    4R_RCS_INS_TRANS

    REGISTER NEW TRANSMITTER

    GENERAL DESCRIPTION

    The new Transmitter is registered.

    NOTES

    It is possible to register two or three transmitters in total.
    Any transmitter(s) supplied with the kit is already registered.


    1,  REGISTER ONE TRANSMITTER

    Register it using one Transmitter.

    Since 2013MY

    (1) Remote Control Engine Starter Unit

    USA and CANADA: Since 2008MY
    CHINA: Since 2010MY


    (1) Remote Control Engine Starter Unit

    USA and CANADA: Since 2006MY
    CHINA: None


    (1) Remote Control Engine Starter Unit

    2,  REGISTER SOME TRANSMITTERS

    Since 2013MY
    Register two Transmitters using HDS.
    It is possible to be registered this operation by each Transmitter.

    (1) Remote Control Engine Starter Unit

    USA and CANADA: Since 2008MY
    CHINA: Since 2010MY


    Register two Transmitters using HDS.
    It is possible to be registered this operation by each Transmitter.

    (1) Remote Control Engine Starter Unit

    USA and CANADA: Since 2006MY
    CHINA: None


    Register three Transmitters using HDS.
    It is possible to be registered this operation by each Transmitter.

    (1) Remote Control Engine Starter Unit

    3,  INITIALLY, SOME TRANSMITTERS WERE REGISTERED. DELETE THE REGISTRATION OF ONE TRANSMITTER THAT YOU LOST.

    Since 2013MY
    Register Transmitter (a) twice to delete the registration of lost Transmitter (b).


    USA and CANADA: Since 2008MY
    CHINA: Since 2010MY


    Register Transmitter (a) twice to delete the registration of lost Transmitter (b).


    (1) Remote Control Engine Starter Unit

    USA and CANADA: Since 2006MY
    CHINA: None


    Register Transmitter (a) twice and Transmitter (b) once to delete the registration of lost Transmitter (c).


    (1) Remote Control Engine Starter Unit

    4R_RCS_TRANS_01_01

    PREPARATION

    Hold the transmitter in your hand, prepare to press command (1) button and "STOP" (2) button.

    * It is not necessary to register the Transmitter which has already been registered.
    So, it is displayed "failed" if the Transmitter registered already is tried to register again.


    4R_RCS_TRANS_01_02

    PREPARATION

    Hold the transmitter in your hand, prepare to press command (1) button and "STOP" (2) button.

    * It is not necessary to register the Transmitter which has already been registered.
    So, it is displayed "failed" if the Transmitter registered already is tried to register again.


    4R_RCS_TRANS_03_01

    After pressing the button "1", then press the button "2" until the buzzer sounds.

    4R_RCS_TRANS_03_04

    CAUSE OF THE REGISTRATION FAILURE OF THE TRANSMITTER

    1. The time allowed for registration has now expired.
      -> Do this registration again and surely press the 'STOP' button within ten seconds.
    2. Communication error between the Transmitter and the unit
      -> Do this registration again with the transmitter in close proximity to the unit.
    3. The 'STOP' button is not pushed.
      -> Do this registration again surely pushing the 'STOP' button until beeping starts (hold for 2 seconds).
    4. The Transmitter has already been registered.
      When the Transmitter has already been registered, this screen is displayed.
      -> Confirm whether the engine starts with the Transmitter, and confirm the registration of the Transmitter.

    4R_RCS_NOCOMM1

    HDS does not communicate with Remote Control Engine Starter Unit

    POSSIBLE CAUSE

    RCSTSC_01_03

    RCSTSC_0A_01

    SYSTEM CHECK

    STATUS CHECK NUMBER : N-R-1

    System is normal

    RCSTSC_0B_01

    SYSTEM CHECK

    STATUS CHECK NUMBER : A-R-1

    POSSIBLE FAILURE

    RCSTSC_0C_01

    SYSTEM CHECK

    STATUS CHECK NUMBER : A-R-2

    POSSIBLE FAILURE

    RCSTSC_0D_01

    SYSTEM CHECK

    STATUS CHECK NUMBER : A-R-3

    POSSIBLE FAILURE

    RCSTSC_0E_01

    SYSTEM CHECK

    STATUS CHECK NUMBER :B-R-1

    POSSIBLE FAILURE

    RCSTSC_0F_01

    SYSTEM CHECK

    STATUS CHECK NUMBER :B-R-2

    POSSIBLE FAILURE

    RCSTSC_0G_01

    SYSTEM CHECK

    STATUS CHECK NUMBER : C-R-1

    POSSIBLE FAILURE

    RCSTSC_0H_01

    SYSTEM CHECK

    STATUS CHECK NUMBER :C-R-2

    POSSIBLE FAILURE

    RCSTSC_0I_01

    SYSTEM CHECK

    STATUS CHECK NUMBER :D-R-1

    POSSIBLE FAILURE

    RCSTSC_0J_01

    SYSTEM CHECK

    STATUS CHECK NUMBER :D-R-2

    POSSIBLE FAILURE

    RCSTSC_0K_01

    SYSTEM CHECK

    STATUS CHECK NUMBER :E-R-1

    POSSIBLE FAILURE

    RCSTSC_0L_01

    SYSTEM CHECK

    STATUS CHECK NUMBER :E-R-2

    POSSIBLE FAILURE

    RCSTSC_0M_01

    SYSTEM CHECK

    STATUS CHECK NUMBER :E-R-3

    POSSIBLE FAILURE

    RCSTSC_0N_01

    SYSTEM CHECK

    STATUS CHECK NUMBER : F-R-1

    POSSIBLE FAILURE

    RCSTSC_0O_01

    SYSTEM CHECK

    STATUS CHECK NUMBER : G-R-1

    POSSIBLE FAILURE

    RCSTSC_0P_01

    SYSTEM CHECK

    STATUS CHECK NUMBER : H-R-1

    POSSIBLE FAILURE

    RCSTSC_0Q_01

    SYSTEM CHECK

    STATUS CHECK NUMBER : H-R-2

    POSSIBLE FAILURE

    4R_RCS_SP_ECM_PCM

    4R_RCS_TITLE_02_00

    REMARKS

    When doing the diagnosis of the Remote Control Engine Starter System, select the "BODY ELECTRICAL SYSTEM" and check DTCs and Datalist.

    4R_RCSTSC_02_01

    SYSTEM CHECK

    After pressing the button "1" once, then press the button "2" until the buzzer sounds.

    4R_RCSTSC_02_03

    SYSTEM CHECK

    After pressing the button "1" once, then press the button "2" until the buzzer sounds.

    4R_RCSRTK_RFOB_01

    PREPARATION

    Hold the transmitter in your hand, prepare to press "ENGINE" (1) button and "UNLOCK" (2) button.


    4R_RCSRTK_RFOB_02

    REGISTRATION

    (1): Press and release the "ENGINE" button
    (2): Press the "UNLOCK" button within 2 seconds.

    If a transmitter is operated after the remaining time decreases, registration may go wrong.
    Please operate a transmitter with the margin for 5 seconds or more.

    4R_RCSRTK_COMP_01

    Attach a sticker

    Place "DRIVER 1" sticker on to the back side of the transmitter.



    NOTE:
    Clean the surface of the transmitter before attaching the sticker.

    Confirm LCD

    Please push UNLOCK button and check the state of a display of LCD, after registration is completed, terminating HDS and turning OFF an ignition switch.

    The LCD display suits the stuck sticker.

    4R_RCSRTK_COMP_02

    Attach a sticker

    Place "DRIVER 2" sticker on to the back side of the transmitter.

    NOTE:
    Clean the surface of the transmitter before attaching the sticker.

    Confirm LCD

    Please push an UNLOCK button and check the state of a display of LCD, after registration is completed, terminating HDS and turning OFF an ignition switch.

    The LCD display suits the stuck sticker.

    4R_RCSRTK_COMP_03

    Attach a sticker

    Place "BLACK" sticker on to the back side of the transmitter.

    NOTE:
    Clean the surface of the transmitter before attaching the sticker.

    Notice:
    Please don't attach driver 1 or 2 stacker.

    4R_RCSRSK_CAF_05

    The starting operation method

    (1): Press and release the "ENGINE" button
    (2): Press the "LOCK" button within 2 seconds.



    The conditions for starting an engine:

    * The details of a check of operation should check an attachment description at any cost.


    The check of a sticker attachment state


    Please check that the sticker directed in the attachment description is stuck on the transmitter back side.

    4R_RCSRTK_CFOB_02

    Selection of "DRIVER1" or "DRIVER2"

    The transmitter to be registered from now on can be registered as "DRIVER1" or "DRIVER2."

    Please confirm on a visitor together with which vehicles key of "DRIVER1" or "DRIVER2" the transmitter of Remote Control Engine Starter is used.


    A: Transmitter
    B: "DRIVER1" sticker
    C: "DRIVER2" sticker

    Introduction of a vehicles key


    "DRIVER1" and "DRIVER2" of a vehicles key should confirm the stamp of a case.
    The design of a vehicles key changes with vehicle types.

    4R_RCS_CUST_01_01

    CUSTOMIZE HELP
    PARKING BRAKE
    (REGARD / DISREGARD)

    [Description]

    It shows whether to add the parking brake to the permission condition when the engine is started with the Transmitter.

    4R_RCS_CUST_02_01

    CUSTOMIZE HELP
    IDLING TIME
    (10min / 20min)

    [Description]

    It shows the idling times after the engine starts with the Transmitter.

    4R_RCS_HIST1_0120

    PARAMETER SPECIFICATION
    HOOD OPEN
    (DETECT / NONE)

    [Description]

    "DETECT" shows the condition that the start is prohibited when the engine was about to be started with the Transmitter.

    4R_RCS_HIST1_0121

    PARAMETER SPECIFICATION
    IGNITION KEY / HONDA SMART KEY IN INTERIOR
    (DETECT / NONE)

    [Description]

    "DETECT" shows the condition that the start is prohibited when the engine was about to be started with the Transmitter.

    4R_RCS_HIST1_0122

    PARAMETER SPECIFICATION
    DOOR OPEN
    (DETECT / NONE)

    [Description]

    "DETECT" shows the condition that the start is prohibited when the engine was about to be started with the Transmitter.

    4R_RCS_HIST1_0123

    PARAMETER SPECIFICATION
    TAILGATE OPEN
    (DETECT / NONE)

    [Description]

    "DETECT" shows the condition that the start is prohibited when the engine was about to be started with the Transmitter.

    4R_RCS_HIST1_0124

    PARAMETER SPECIFICATION
    AT POSITION IS NOT "P"
    (DETECT / NONE)

    [Description]

    "DETECT" shows the condition that the start is prohibited when the engine was about to be started with the Transmitter.

    4R_RCS_HIST1_0125

    PARAMETER SPECIFICATION
    PARKING BRAKE SWITCH OFF
    (DETECT / NONE)

    [Description]

    "DETECT" shows the condition that the start is prohibited when the engine was about to be started with the Transmitter.

    4R_RCS_HIST1_0126

    PARAMETER SPECIFICATION
    STOP COMMAND FROM TRANSMITTER
    (DETECT / NONE)

    [Description]

    "DETECT" shows the condition that the start is prohibited when the engine was about to be started with the Transmitter.

    4R_RCS_HIST1_0127

    PARAMETER SPECIFICATION
    ACG-L VOLTAGE LOW LEVEL
    (DETECT / NONE)

    [Description]

    "DETECT" shows the condition that the start is prohibited when the engine was about to be started with the Transmitter.

    4R_RCS_HIST1_0128

    PARAMETER SPECIFICATION
    ACG-L VOLTAGE HIGH LEVEL
    (DETECT / NONE)

    [Description]

    "DETECT" shows the condition that the start is prohibited when the engine was about to be started with the Transmitter.

    4R_RCS_HIST1_0129

    PARAMETER SPECIFICATION
    IG1 VOLTAGE LOW
    (DETECT / NONE)

    [Description]

    "DETECT" shows the condition that the start is prohibited when the engine was about to be started with the Transmitter.

    4R_RCS_HIST1_012A

    PARAMETER SPECIFICATION
    BRAKE IS PRESSED
    (DETECT / NONE)

    [Description]

    "DETECT" shows the condition that the start is prohibited when the engine was about to be started with the Transmitter.

    4R_RCS_HIST1_012B

    PARAMETER SPECIFICATION
    DOOR UNLOCKED
    (DETECT / NONE)

    [Description]

    "DETECT" shows the condition that the start is prohibited when the engine was about to be started with the Transmitter.

    4R_RCS_HIST1_012C

    PARAMETER SPECIFICATION
    SECURITY SYSTEM IS ALARMED / PANIC ALARMED
    (DETECT / NONE)

    [Description]

    "DETECT" shows the condition that the start is prohibited when the engine was about to be started with the Transmitter.

    4R_RCS_HIST1_012D

    PARAMETER SPECIFICATION
    RESTRICTION OF REPEAT TIME
    (DETECT / NONE)

    [Description]

    "DETECT" shows the condition that the start is prohibited when the engine was about to be started with the Transmitter.

    4R_RCS_HIST1_012E

    PARAMETER SPECIFICATION
    COMMUNICATION BUS LINE ERROR
    (DETECT / NONE)

    [Description]

    "DETECT" shows the condition that the start is prohibited when the engine was about to be started with the Transmitter.

    4R_RCS_HIST1_0130

    PARAMETER SPECIFICATION
    IG1 VOLTAGE HIGH
    (DETECT / NONE)

    [Description]

    "DETECT" shows the condition that the start is prohibited when the engine was about to be started with the Transmitter.

    4R_RCS_HIST1_0131

    PARAMETER SPECIFICATION
    GLOW LAMP STILL WORKING
    (DETECT / NONE)

    [Description]

    "DETECT" shows the condition that the start is prohibited when the engine was about to be started with the Transmitter.

    4R_RCS_HIST1_0132

    PARAMETER SPECIFICATION
    COMMUNICATION ERROR TO ECM/PCM
    (DETECT / NONE)

    [Description]

    "DETECT" shows the condition that the start is prohibited when the engine was about to be started with the Transmitter.

    4R_RCS_HIST1_0133

    PARAMETER SPECIFICATION
    CPU ERROR
    (DETECT / NONE)

    [Description]

    "DETECT" shows the condition that the start is prohibited when the engine was about to be started with the Transmitter.

    4R_RCS_HIST1_0134

    PARAMETER SPECIFICATION
    Engine speed is not became over 700RPM
    (DETECT / NONE)

    [Description]

    "DETECT" shows the condition that the start is prohibited when the engine was about to be started with the Transmitter.

    4R_RCS_HIST1_0135

    PARAMETER SPECIFICATION
    Engine speed is over 100RPM before engine has start
    (DETECT / NONE)

    [Description]

    "DETECT" shows the condition that the start is prohibited when the engine was about to be started with the Transmitter.

    4R_RCS_HIST1_0136

    PARAMETER SPECIFICATION
    ECU Error
    (DETECT / NONE)

    [Description]

    "DETECT" shows the condition that the start is prohibited when the engine was about to be started with the Transmitter.

    4R_RCS_HIST1_01F0

    PARAMETER SPECIFICATION
    NO FREEZE DATA
    (DETECT / NONE)

    [Description]

    "DETECT" shows that the engine start had not been prohibited when the engine was about to have started with the Transmitter. (The engine starts last time)

    4R_RCS_HIST2_0000

    PARAMETER SPECIFICATION
    HOOD OPEN
    (DETECT / NONE)

    [Description]

    "DETECT" shows the condition when the engine stopped after the engine starts with the Transmitter.

    4R_RCS_HIST2_0001

    PARAMETER SPECIFICATION
    IGNITION KEY
    (DETECT / NONE)

    [Description]

    "DETECT" shows the condition when the engine stopped after the engine starts with the Transmitter.

    4R_RCS_HIST2_0002

    PARAMETER SPECIFICATION
    DOOR OPEN
    (DETECT / NONE)

    [Description]

    "DETECT" shows the condition when the engine stopped after the engine starts with the Transmitter.

    4R_RCS_HIST2_0003

    PARAMETER SPECIFICATION
    TAILGATE OPEN
    (DETECT / NONE)

    [Description]

    "DETECT" shows the condition when the engine stopped after the engine starts with the Transmitter.

    4R_RCS_HIST2_0004

    PARAMETER SPECIFICATION
    AT POSITION IS NOT "P"
    (DETECT / NONE)

    [Description]

    "DETECT" shows the condition when the engine stopped after the engine starts with the Transmitter.

    4R_RCS_HIST2_0005

    PARAMETER SPECIFICATION
    PARKING BRAKE SWITCH OFF
    (DETECT / NONE)

    [Description]

    "DETECT" shows the condition when the engine stopped after the engine starts with the Transmitter.

    4R_RCS_HIST2_0006

    PARAMETER SPECIFICATION
    STOP COMMAND FROM TRANSMITTER
    (DETECT / NONE)

    [Description]

    "DETECT" shows the condition when the engine stopped after the engine starts with the Transmitter.

    4R_RCS_HIST2_0007

    PARAMETER SPECIFICATION
    ACG-L VOLTAGE LOW LEVEL
    (DETECT / NONE)

    [Description]

    "DETECT" shows the condition when the engine stopped after the engine starts with the Transmitter.

    4R_RCS_HIST2_0009

    PARAMETER SPECIFICATION
    IG1 VOLTAGE LOW
    (DETECT / NONE)

    [Description]

    "DETECT" shows the condition when the engine stopped after the engine starts with the Transmitter.

    4R_RCS_HIST2_000A

    PARAMETER SPECIFICATION
    BRAKE IS PRESSED
    (DETECT / NONE)

    [Description]

    "DETECT" shows the condition when the engine stopped after the engine starts with the Transmitter.

    4R_RCS_HIST2_000B

    PARAMETER SPECIFICATION
    DOOR UNLOCKED
    (DETECT / NONE)

    [Description]

    "DETECT" shows the condition when the engine stopped after the engine starts with the Transmitter.

    4R_RCS_HIST2_000C

    PARAMETER SPECIFICATION
    SECURITY SYSTEM IS ALARMED / PANIC ALARMED
    (DETECT / NONE)

    [Description]

    "DETECT" shows the condition when the engine stopped after the engine starts with the Transmitter.

    4R_RCS_HIST2_000D

    PARAMETER SPECIFICATION
    ENGINE REVOLUTION GOES UP
    (DETECT / NONE)

    [Description]

    "DETECT" shows the condition when the engine stopped after the engine starts with the Transmitter.

    4R_RCS_HIST2_000E

    PARAMETER SPECIFICATION
    ENGINE MALFUNCTION INDICATOR / OIL PRESSURE WARNING
    (DETECT / NONE)

    [Description]

    "DETECT" shows the condition when the engine stopped after the engine starts with the Transmitter.

    4R_RCS_HIST2_0011

    PARAMETER SPECIFICATION
    IDLING TIME OUT
    (DETECT / NONE)

    [Description]

    "DETECT" shows the condition when the engine stopped after the engine starts with the Transmitter.

    4R_RCS_HIST2_0008

    PARAMETER SPECIFICATION
    Engine speed is over 100RPM before engine has start
    (DETECT / NONE)

    [Description]

    "DETECT" shows the condition when the engine stopped after the engine starts with the Transmitter.

    4R_RCS_HIST2_000F

    PARAMETER SPECIFICATION
    Engine speed is over 4000RPM or under 100RPM after engine has start
    (DETECT / NONE)

    [Description]

    "DETECT" shows the condition when the engine stopped after the engine starts with the Transmitter.

    4R_RCS_HIST2_0012

    PARAMETER SPECIFICATION
    Hybrid System trouble
    (DETECT / NONE)

    [Description]

    "DETECT" shows the condition when the engine stopped after the engine starts with the Transmitter.

    4R_RCS_HIST2_00F0

    PARAMETER SPECIFICATION
    NO FREEZE DATA
    (DETECT / NONE)

    [Description]

    "DETECT" shows that the engine has not stopped after the engine starts with the Transmitter when the engine starts last time.

    4R_RCS_HIST3_STONCOUNT

    PARAMETER SPECIFICATION
    Frequency to which starter relay is turned on

    [Description]

    The frequency to which the starter relay is turned on is displayed with the remote control engine starter.

    4R_RCSHDK_ERH_01

    HISTORY DATA HELP
    ENGINE (doesn't) RUN HISTORY

    [Description]

    Record for the past 8 times is displayed.

    4R_RCSHDK_ESH_01

    HISTORY DATA HELP
    ENGINE STOP HISTORY

    [Description]

    Record for the past 8 times is displayed.

    4R_RCSHDK_ESCH_01

    HISTORY DATA HELP
    Starter Relay ON counter

    [Description]

    The frequency to which the starter relay is turned on is displayed with the remote control engine starter.

    4R_RCTM_MAIN_ADJ

    TEST MODE MENU HELP
    Adjustment

    [Description]

    4R_RCTM_MAIN_SFT

    TEST MODE MENU HELP
    Function test

  • Monitor and Alarm
  • Display Rear Camera output image
  • 4R_RCTM_ADJ_RCA

    ADJUSTMENT MENU HELP
    Rear camera aiming

    [Description]

    To execute when performing the aiming of the rear camera. When the work from which a camera position shifts is done, it is necessary to perform exchange of the rear camera, tail gate exchange, etc.

    4R_RCTM_ADJ_ADT

    ADJUSTMENT MENU HELP
    Aiming data transfer

    [Description]

    Aiming the camera work can be omitted if you replace Rear Camera CTM Unit, remove the aiming data from the old Rear Camera CTM Unit, and to write a brand new Rear Camera CTM Unit.

    4R_RCTM_SFT_MA

    FUNCTION TEST HELP
    Monitor and Alarm

    [Description]

    The following items are performed.
  • Wide view display
  • Alarm
  • The approach direction arrow display
  • Follow-up frame display
  • [NOTE]

    To display on the Display an image of the rear camera, it is necessary to reverse the shift lever in a state the brakepedal depressed.

    4R_RCTM_SFT_RAW

    FUNCTION TEST HELP
    Display Rear Camera output image

    [Description]

    This function displays the image which the Rear Camera is outputting to the Rear Camera CTM Unit.

    [NOTE]

    To display on the Display an image of the rear camera, it is necessary to reverse the shift lever in a state the brakepedal depressed.

    4R_RCTM_ADTSLW_01

    AIMING HELP
    Read out and Write data

    [Description]

    In this ajustment, after reading aiming data from the original Rear Camera CTM Unit, data is written in new exchanged Rear Camera CTM Unit. It writes in, after making data read-out complete.

    ->Read out data from original Rear Camera CTM Unit
    The aiming data of a rear camera is read and data is saved temporarily.


    ->Write data to new Rear Camera CTM Unit
    It writes in new Rear Camera CTM Unit after exchanging the preservation data prepared by data read-out. Since the aiming data saved is managed with the vehicle identifier number, it is written in and made only into the same vehicles.

    4R_SW_CTM_CTMSW


    Cross Traffic Monitor switch input
    ON / OFF

    4R_SW_CTM_TRUNK


    Tailgate switch input
    Open / Close

    4R_SW_CTM_SHIFTR


    Shift position (Reverse)
    ON / OFF

    [Description]

    It is shown whether a shift position is reverse.
    ON : Reverse
    OFF : Not Reverse

    4R_SW_CTM_HLLO


    Headlight Low status
    ON / OFF

    [Description]

    It is shown Headlight Low beam state.

    4R_SW_CTM_HLHI


    Headlight High status
    ON / OFF

    [Description]

    It is shown Headlight High beam state.

    4R_SEN_CTM_VSP


    Vehicle speed

    4R_OUT_CTM_RCAM


    Rear camera output
    ON / OFF

    [Description]

    It is shown whether the image of the rear camera is outputted.

    4R_OUT_CTM_VIEW


    Video output type
    Wide View / Normal View / Top Down View / Raw image / Displayed Aiming marker image / Black out

    [Description]

    This is the view output to the navigation screen.

    4R_OUT_CTM_RCAMPWR


    Rear camera power voltage status
    OK / NG

    [Description]

    OK : 5-9[V] in a range

    4R_CST_CTM_ONOFF


    Cross Traffic Monitor ON/OFF status
    ON / OFF

    [Description]

    This item shows the ON/OFF state of Cross Traffic Monitor.

    4R_OTH_CTM_BATTVOLT


    Battery Voltage status
    OK / NG

    [Description]

    OK : 10[V] or higher

    4R_RCT_U1280

    U1280
    Communication bus line error (BUS-OFF)

    POSSIBLE FAILURES

    FAIL SAFE ACTION

    4R_RCT_B28A0

    B28A0
    Rear camera CTM unit main CPU error

    POSSIBLE FAILURES

    FAIL SAFE ACTION

    4R_RCT_B28A1

    B28A1
    Rear camera CTM unit EEPROM error

    POSSIBLE FAILURES

    FAIL SAFE ACTION

    4R_RCT_B28A2

    B28A2
    Rear camera CTM unit sub CPU error

    POSSIBLE FAILURES

    FAIL SAFE ACTION

    4R_RCT_B28A3

    B28A3
    Video input circuit failure

    POSSIBLE FAILURES

    FAIL SAFE ACTION

    4R_RCT_B28A4

    B28A4
    Video output circuit failure

    POSSIBLE FAILURES

    FAIL SAFE ACTION

    4R_RCT_U1281

    U1281
    Lost communication with MICU on B-CAN

    POSSIBLE FAILURES

    FAIL SAFE ACTION

    4R_RCT_U1282

    U1282
    Lost communication with Driver's MICU on B-CAN

    POSSIBLE FAILURES

    FAIL SAFE ACTION

    4R_RCT_U128D

    U128D
    Lost communication with Gauge Control Module on B-CAN

    POSSIBLE FAILURES

    FAIL SAFE ACTION

    4R_RCT_B28C0

    B28C0
    Transmission failure

    POSSIBLE FAILURES

    FAIL SAFE ACTION

    4R_RCT_B28C1

    B28C1
    Rear camera video signal input failure

    POSSIBLE FAILURES

    FAIL SAFE ACTION

    4R_RCT_B28C2

    B28C2
    Display failure

    POSSIBLE FAILURES

    FAIL SAFE ACTION

    4R_RCT_B28B0

    B28B0
    Rear camera CTM unit power circuit failure

    POSSIBLE FAILURES

    FAIL SAFE ACTION

    4R_RCT_B28D0

    B28D0
    Rear camera CTM unit aiming incomplete

    POSSIBLE FAILURES

    FAIL SAFE ACTION

    BRMCH_01_01

    UNIT SPECIFICATION


    Head Light Auto OFF
    (N/A / EQUIP)


    This indicates whether the vehicle is equipped with this feature.

    BRMCH_02_01

    UNIT SPECIFICATION


    U.S. specification Front Fog Lights
    (N/A / EQUIP)


    This indicates whether the vehicle is equipped with this feature.

    BRMCH_03_01

    UNIT SPECIFICATION


    EU specification Front Fog Lights
    (N/A / EQUIP)


    This indicates whether the vehicle is equipped with this feature.

    BRMCH_04_01

    UNIT SPECIFICATION


    Rear Defroster by Auto Air Conditioner
    (N/A / EQUIP)


    This indicates whether the vehicle is equipped with this feature.

    BRMCH_05_01

    UNIT SPECIFICATION


    Canada specification Daytime Running Lights
    (N/A / EQUIP)


    This indicates whether the vehicle is equipped with this feature.

    BRMCH_06_01

    UNIT SPECIFICATION


    North Europe specification Daytime Running Lights
    (N/A / EQUIP)


    This indicates whether the vehicle is equipped with this feature.

    BRMCH_07_01

    UNIT SPECIFICATION


    Auto Wiper
    (N/A / EQUIP)


    This indicates whether the vehicle is equipped with this feature.

    BRMCH_08_01

    UNIT SPECIFICATION


    Auto Light
    (N/A / EQUIP)


    This indicates whether the vehicle is equipped with this feature.

    4R_RM_FNC_RM_DRLKA

    UNIT SPECIFICATION


    US specification Daytime Running Light
    ( N/A / EQUIP )


    This indicates whether the vehicle is equipped with this feature.

    BREMCH_01_01

    CUSTOMIZATION HELP


    After IG1 Off, Head Light Auto Off Timer setting
    (Custom Memory Setting Driver1)
    (Off/15sec/30sec/60sec)


    This indicates which mode was selected.

    BREMCH_02_01

    CUSTOMIZATION HELP


    After IG1 Off, Head Light Auto Off Timer setting
    (Custom Memory Setting Driver2)
    (Off/15sec/30sec/60sec)


    This indicates which mode was selected.

    BREMPH_01_01

    PARAMETER SPECIFICATION


    Security Hood Switch
    (ON/OFF)

    PARAMETER TYPE:
    Unit Input Switch Information

    THE SOURCE:
    Relay Control Module

    BREMPH_02_01

    PARAMETER SPECIFICATION


    A/C Pressure Switch / Thermal Protector
    (ON/OFF)

    PARAMETER TYPE:
    Unit Input Switch Information

    THE SOURCE:
    Relay Control Module

    BREMPH_03_01

    PARAMETER SPECIFICATION


    Windshield Wiper Motor PARK Switch
    (ON/OFF)

    PARAMETER TYPE:
    Unit Input Switch Information

    THE SOURCE:
    Relay Control Module

    BREMPH_04_01

    PARAMETER SPECIFICATION


    Windshield Wiper Switch(BACK-UP)
    (ON/OFF)

    PARAMETER TYPE:
    Unit Input Switch Information

    THE SOURCE:
    Relay Control Module

    BREMPH_05_01

    PARAMETER SPECIFICATION


    Headlight Switch(BACK-UP)
    (ON/OFF)

    PARAMETER TYPE:
    Unit Input Switch Information

    THE SOURCE:
    Relay Control Module

    BREMPH_06_01

    PARAMETER SPECIFICATION


    Ignition Switch (IG1)
    (ON/OFF)

    PARAMETER TYPE:
    Unit Input Switch Information

    THE SOURCE:
    Relay Control Module

    BREMPH_07_01

    PARAMETER SPECIFICATION


    DRL Sensor (Canada)
    (V)

    PARAMETER TYPE:
    Unit Input Sensor Information

    THE SOURCE:
    Relay Control Module

    BREMPH_08_01

    PARAMETER SPECIFICATION


    DRL Sensor/Max (Canada)
    (V)

    PARAMETER TYPE:
    Unit Input Sensor Information

    THE SOURCE:
    Relay Control Module

    BREMPH_09_01

    PARAMETER SPECIFICATION


    DRL Sensor/Min (Canada)
    (V)

    PARAMETER TYPE:
    Unit Input Sensor Information

    THE SOURCE:
    Relay Control Module

    4R_RM_SEN_RM_AMBSR

    PARAMETER SPECIFICATION


    Ambient temperature sensor
    (V)

    PARAMETER TYPE:
    Unit Input Sensor Information

    THE SOURCE:
    Relay Control Module

    4R_RM_SEN_RM_DRLDISIN

    PARAMETER SPECIFICATION


    DRL Sensor
    (V)

    PARAMETER TYPE:
    Unit Input Sensor Information

    THE SOURCE:
    Relay Control Module

    This sensor detects the bulb filament open, the wiring harness open/short to ground and the fuse open.

    BREMPH_10_01

    PARAMETER SPECIFICATION


    Windshield Wiper Motor HIGH Command
    (ON/OFF)

    PARAMETER TYPE:
    Unit Output Control Information

    THE SOURCE:
    Relay Control Module

    BREMPH_11_01

    PARAMETER SPECIFICATION


    Windshield Wiper Motor LOW Command
    (ON/OFF)

    PARAMETER TYPE:
    Unit Output Control Information

    THE SOURCE:
    Relay Control Module

    BREMPH_12_01

    PARAMETER SPECIFICATION


    Windshield Washer Motor Command
    (ON/OFF)

    PARAMETER TYPE:
    Unit Output Control Information

    THE SOURCE:
    Relay Control Module

    BREMPH_13_01

    PARAMETER SPECIFICATION


    Headlight Command
    (ON/OFF)

    PARAMETER TYPE:
    Unit Output Control Information

    THE SOURCE:
    Relay Control Module

    BREMPH_14_01

    PARAMETER SPECIFICATION


    Headlight High Beam Command
    (ON/OFF)

    PARAMETER TYPE:
    Unit Output Control Information

    THE SOURCE:
    Relay Control Module

    BREMPH_15_01

    PARAMETER SPECIFICATION


    Parking Light Command
    (ON/OFF)

    PARAMETER TYPE:
    Unit Output Control Information

    THE SOURCE:
    Relay Control Module

    BREMPH_16_01

    PARAMETER SPECIFICATION


    Horn Command
    (ON/OFF)

    PARAMETER TYPE:
    Unit Output Control Information

    Fop Security equipped:
    Security Horn Others: Normal Horn

    THE SOURCE:
    Relay Control Module

    BREMPH_17_01

    PARAMETER SPECIFICATION


    Fog Light Command
    (ON/OFF)

    PARAMETER TYPE:
    Unit Output Control Information

    THE SOURCE:
    Relay Control Module

    Note: Does not apply to all trim levels.

    BREMPH_18_01

    PARAMETER SPECIFICATION


    Rear Defroster Command
    (ON/OFF)

    PARAMETER TYPE:
    Unit Output Control Information

    THE SOURCE:
    Relay Control Module

    BREMPH_19_01

    PARAMETER SPECIFICATION


    DRL Command (Canada)
    (ON/OFF)

    PARAMETER TYPE:
    Unit Output Control Information

    THE SOURCE:
    Relay Control Module

    BREMPH_19_01_B

    PARAMETER SPECIFICATION


    DRL Command
    (ON/OFF)

    PARAMETER TYPE:
    Unit Output Control Information

    THE SOURCE:
    Relay Control Module

    BREMPH_20_01

    PARAMETER SPECIFICATION


    Windowshield Rear Washer Motor Command
    (ON/OFF)

    PARAMETER TYPE:
    Unit Output Control Information

    THE SOURCE:
    Relay Control Module

    4R_RM_OUT_RM_HLWASH

    PARAMETER SPECIFICATION


    Headlight Washer Command
    (ON/OFF)

    PARAMETER TYPE:
    Unit Output Control Information

    THE SOURCE:
    Relay Control Module

    4R_RM_OUT_RM_INTSMALL

    PARAMETER SPECIFICATION


    Interior Small Light Command
    (ON/OFF)

    PARAMETER TYPE:
    Unit Output Control Information

    THE SOURCE:
    Relay Control Module

    4R_RM_OUT_RM_FRDEF

    PARAMETER SPECIFICATION


    Front Defroster Command
    (ON/OFF)

    PARAMETER TYPE:
    Unit Output Control Information

    THE SOURCE:
    Relay Control Module

    4R_RM_OUT_RM_DRLEU

    PARAMETER SPECIFICATION


    DRL Command (Europe)
    (ON/OFF)

    PARAMETER TYPE:
    Unit Output Control Information

    THE SOURCE:
    Relay Control Module

    4R_RM_OUT_RM_DRL_MODE

    PARAMETER SPECIFICATION


    LED Headlight DRL Command
    (ON/OFF)

    PARAMETER TYPE:
    Unit Output Control Information

    THE SOURCE:
    Relay Control Module

    BREMDH_10_50

    B1050
    Communication circuit error (BUS Off)
    When the Bus is cut off, all of the signal transmissions of B-CAN line are stopped, and multiple DTCs, indicating communication error between units, are stored at the same time. When DTCs, indicating Bus off, are stored, be sure to perform the troubleshooting for Bus off first.

    DTC store unit:

    Relay control module

    DTC type:

    Loss of Communication

    POSSIBLE FAILURES

    4R_RELAY_10_51

    B1051
    Relay control module internal (CPU) error

    DTC store unit:

    Relay control module

    DTC type:

    Internal error

    POSSIBLE FAILURES

    4R_RELAY_10_52

    B1052
    Relay control module internal (EEPROM) error

    DTC store unit:

    Relay control module

    DTC type:

    Internal error

    POSSIBLE FAILURES

    BREMDH_10_55

    B1055
    Relay control module lost communication with MICU

    DTC store unit:

    Relay control module

    DTC type:

    Loss of Communication

    POSSIBLE FAILURES

    Related DTC(s)

    If DTC B1055 is indicated, the following DTC(s) can be indicated as well.

    Troubleshoot the DTC(s) in the order:

    BREMDH_10_56

    B1056
    Relay control module lost communication with MICU (alarm message)

    DTC store unit:

    Relay control module

    DTC type:

    Loss of Communication

    POSSIBLE FAILURES

    Related DTC(s)

    If DTC B1055 is indicated, the following DTC(s) can be indicated as well.

    Troubleshoot the DTC(s) in the order:

    BREMDH_10_57

    B1057
    Relay control module lost communication with MICU (door switch message)

    DTC store unit:

    Relay control module

    DTC type:

    Loss of Communication

    POSSIBLE FAILURES

    Related DTC(s)

    If DTC B1057 is indicated, the following DTC(s) can be indicated as well.

    Troubleshoot the DTC(s) in the order:

    BREMDH_10_58

    B1058
    Relay control module lost communication with Door Multiplex control unit (door lock switch message)

    DTC store unit:

    Relay control module

    DTC type:

    Loss of Communication

    POSSIBLE FAILURES

    Related DTC(s)

    If DTC B1058 is indicated, the following DTC(s) can be indicated as well.

    Troubleshoot the DTC(s) in the order:

    BREMDH_10_59

    B1059
    Relay control module lost communication with Door Multiplex control unit (panic message)

    DTC store unit:

    Relay control module

    DTC type:

    Loss of Communication

    POSSIBLE FAILURES

    Related DTC(s)

    If DTC B1059 is indicated, the following DTC(s) can be indicated as well.

    Troubleshoot the DTC(s) in the order:

    BREMDH_10_60

    B1060
    Relay control module lost communication with Gauge control module (VSP/NE message)

    DTC store unit:

    Relay control module

    DTC type:

    Loss of Communication

    POSSIBLE FAILURES

    Related DTC(s)

    If DTC B1060 is indicated, the following DTC(s) can be indicated as well.

    Troubleshoot the DTC(s) in the order:

    BREMDH_10_61

    B1061
    Relay control module lost communication with Gauge control module (A/T message)

    DTC store unit:

    Relay control module

    DTC type:

    Loss of Communication

    POSSIBLE FAILURES

    Related DTC(s)

    If DTC B1061 is indicated, the following DTC(s) can be indicated as well.

    Troubleshoot the DTC(s) in the order:

    BREMDH_10_62

    B1062
    Relay control module lost communication with Combination switch control unit (headlight switch message)

    DTC store unit:

    Relay control module

    DTC type:

    Loss of Communication

    POSSIBLE FAILURES

    Related DTC(s)

    If DTC B1062 is indicated, the following DTC(s) can be indicated as well.

    Troubleshoot the DTC(s) in the order:

    BREMDH_10_63

    B1063
    Relay control module lost communication with Combination switch control unit (wiper switch message)

    DTC store unit:

    Relay control module

    DTC type:

    Loss of Communication

    POSSIBLE FAILURES

    Related DTC(s)

    If DTC B1063 is indicated, the following DTC(s) can be indicated as well.

    Troubleshoot the DTC(s) in the order:

    4R_RELAY_10_64

    B1064
    Relay control module lost communication with Driver's MPCS Unit (door switch message)

    DTC store unit:

    Relay control module

    DTC type:

    Loss of Communication

    POSSIBLE FAILURES

    Related DTC(s)

    If DTC B1064 is indicated, the following DTC(s) can be indicated as well.

    Troubleshoot the DTC(s) in the order:

    4R_RELAY_10_65

    B1065
    Relay control module lost communication with Driver's MPCS Unit (door lock switch message)

    DTC store unit:

    Relay control module

    DTC type:

    Loss of Communication

    POSSIBLE FAILURES

    Related DTC(s)

    If DTC B1065 is indicated, the following DTC(s) can be indicated as well.

    Troubleshoot the DTC(s) in the order:

    4R_RELAY_10_66

    B1066
    Relay control module lost communication with Keyless Access unit (panic message)

    DTC store unit:

    Relay control module

    DTC type:

    Loss of Communication

    POSSIBLE FAILURES

    Related DTC(s)

    If DTC B1066 is indicated, the following DTC(s) can be indicated as well.

    Troubleshoot the DTC(s) in the order:

    BREMDH_10_75

    B1075
    Headlight switch malfunction

    DTC store unit:

    Relay control module

    DTC type:

    Signal error

    POSSIBLE FAILURES

    BREMDH_10_76

    B1076
    Windshield wiper signal error

    DTC store unit:

    Relay control module

    DTC type:

    Signal error

    POSSIBLE FAILURES

    BREMDH_10_77

    B1077
    Wiper switch (As) malfunction

    DTC store unit:

    Relay control module

    DTC type:

    Signal error

    POSSIBLE FAILURES

    BREMDH_10_78

    B1078
    Daytime running light malfunction

    DTC store unit:

    Relay control module

    DTC type:

    Signal error

    POSSIBLE FAILURES

    4R_RELAY_10_79

    B1079
    Day time running light malfunction

    DTC store unit:

    Relay control module

    DTC type:

    Signal error

    POSSIBLE FAILURES

    BREMDH_10_80

    B1080
    Power supply circuit (IG1 line) input error for Relay Control Module and MICU

    DTC store unit:

    Relay control module

    DTC type:

    Signal error

    POSSIBLE FAILURES

    4R_RELAY_10_81

    B1081
    Left Side LED Headlight Malfunction

    DTC store unit:

    Relay control module

    DTC type:

    Signal error

    POSSIBLE FAILURES

    4R_RELAY_10_82

    B1082
    Left Side LED Headlight Circuit Malfunction

    DTC store unit:

    Relay control module

    DTC type:

    Signal error

    POSSIBLE FAILURES

    4R_RELAY_10_83

    B1083
    Right Side LED Headlight Malfunction

    DTC store unit:

    Relay control module

    DTC type:

    Signal error

    POSSIBLE FAILURES

    4R_RELAY_10_84

    B1084
    Right Side LED Headlight Circuit Malfunction

    DTC store unit:

    Relay control module

    DTC type:

    Signal error

    POSSIBLE FAILURES

    4R_RELAY_U12_80

    U1280
    B-CAN communication bus line error (BUS-OFF)

    DTC store unit:

    Relay control module

    DTC type:

    Communication Error

    POSSIBLE FAILURES

    4R_RELAY_U12_81

    U1281
    Relay control module lost communication with MICU(MICU frame)

    DTC store unit:

    Relay control module

    DTC type:

    Communication Error

    POSSIBLE FAILURES

    4R_RELAY_U12_8D

    U128D
    Relay control module lost communication with gauge control module(VSP/NE frame)

    DTC store unit:

    Relay control module

    DTC type:

    Communication Error

    POSSIBLE FAILURES

    4R_DL_FT_LKPSDL

    FUNCTION TEST HELP

    Left Sliding Door Lock

    Pressing the ENTER button will lock the left side rear door.

    [TEST CONDITIONS]

    [TEST]

    Step 1:  Performing the Test.

    Step 2:  Do the following check if there is no DTCs of the Rear junction box control unit.

    1If the left sliding door lock knob does not move by operating the switch, checks the harness between the sliding door lock knob switch and Rear junction box control unit.

     

    4R_DL_FT_UNLKPSDL

    FUNCTION TEST HELP

    Left Sliding Door Unlock

    Pressing the ENTER button will unlock the left side rear door.

    [TEST CONDITIONS]

    [TEST]

    Step 1:  Performing the Test.

    Step 2:  Do the following check if there is no DTCs of the Rear junction box control unit.

    1If the left sliding door lock knob does not move by operating the switch, checks the harness between the sliding door lock knob switch and Rear junction box control unit.

    4R_RJU_Rear_Blower_Motor

    FUNCTION TEST HELP

    Rear Blower Motor

    4R_RJU_FNC_RJU_RRWIPER

    UNIT SPECIFICATION


    Rear wiper
    (N/A / EQUIP)


    This indicates whether the vehicle is equipped with this feature.

    4R_RJU_FNC_RJU_SLIDDOOR

    UNIT SPECIFICATION


    Sliding door lock
    (N/A / EQUIP)


    This indicates whether the vehicle is equipped with this feature.

    4R_RJU_FNC_RJU_RRFOG

    UNIT SPECIFICATION


    Rear fog light ON protection
    (N/A / EQUIP)


    This indicates whether the vehicle is equipped with this feature.

    4R_RJU_FNC_RJU_RRBLOWER

    UNIT SPECIFICATION


    Rear blower relay
    (N/A / EQUIP)


    This indicates whether the vehicle is equipped with this feature.

    4R_RJU_FNC_RJU_ACCESSORY

    UNIT SPECIFICATION


    Accessory relay
    (N/A / EQUIP)


    This indicates whether the vehicle is equipped with this feature.

    4R_RJU_FNC_RJU_GATELT

    UNIT SPECIFICATION


    Gate light
    (N/A / EQUIP)


    This indicates whether the vehicle is equipped with this feature.

    BRJUPH_01_01

    PARAMETER SPECIFICATION


    Left Sliding Door Lock Knob Switch (LOCK)
    (ON/OFF)

    PARAMETER TYPE:
    Unit Input Switch Information

    THE SOURCE:
    Rear Junction Box Control Unit

    BRJUPH_02_01

    PARAMETER SPECIFICATION


    Tailgate Knob switch (UNLOCK)
    (ON/OFF)

    PARAMETER TYPE:
    Unit Input Switch Information

    THE SOURCE:
    Rear Junction Box Control Unit

    BRJUPH_03_01

    PARAMETER SPECIFICATION


    Tailgate Key Cylinder switch (LOCK)
    (ON/OFF)

    PARAMETER TYPE:
    Unit Input Switch Information

    THE SOURCE:
    Rear Junction Box Control Unit

    BRJUPH_04_01

    PARAMETER SPECIFICATION


    Tailgate Key Cylinder switch (UNLOCK)
    (ON/OFF)

    PARAMETER TYPE:
    Unit Input Switch Information

    THE SOURCE:
    Rear Junction Box Control Unit

    BRJUPH_05_01

    PARAMETER SPECIFICATION


    Tailgate switch
    (ON/OFF)

    PARAMETER TYPE:
    Unit Input Switch Information

    THE SOURCE:
    Rear Junction Box Control Unit

    BRJUPH_06_01

    PARAMETER SPECIFICATION


    Fuel Fill Door switch
    (ON/OFF)

    PARAMETER TYPE:
    Unit Input Switch Information

    THE SOURCE:
    Rear Junction Box Control Unit

    BRJUPH_07_01

    PARAMETER SPECIFICATION


    Rear Window Wiper Command
    (ON/OFF)

    PARAMETER TYPE:
    Unit Output Control Information

    THE SOURCE:
    Rear Junction Box Control Unit

    BRJUPH_08_01

    PARAMETER SPECIFICATION


    Left Sliding Door Lock Command
    (ON/OFF)

    PARAMETER TYPE:
    Unit Output Control Information

    THE SOURCE:
    Rear Junction Box Control Unit

    BRJUPH_09_01

    PARAMETER SPECIFICATION


    Left Sliding Door Unlock Command
    (ON/OFF)

    PARAMETER TYPE:
    Unit Output Control Information

    THE SOURCE:
    Rear Junction Box Control Unit

    BRJUPH_10_01

    PARAMETER SPECIFICATION


    Rear Blower Relay Command
    (ON/OFF)

    PARAMETER TYPE:
    Unit Output Control Information

    THE SOURCE:
    Rear Junction Box Control Unit

    BRJUPH_11_01

    PARAMETER SPECIFICATION


    Rear Accessory Relay Command
    (ON/OFF)

    PARAMETER TYPE:
    Unit Output Control Information

    THE SOURCE:
    Rear Junction Box Control Unit

    BRJUPH_12_01

    PARAMETER SPECIFICATION


    Inner Taillight Command
    (ON/OFF)

    PARAMETER TYPE:
    Unit Output Control Information

    THE SOURCE:
    Rear Junction Box Control Unit

    Note: Does not apply to all trim levels.

    4R_RJU_SW_RJU_TGHANDLE

    PARAMETER SPECIFICATION


    Tailgate Handle Release Switch
    (ON/OFF)

    PARAMETER TYPE:
    Unit Input Switch Information

    THE SOURCE:
    Rear Junction Box Control Unit

    4R_RJU_SW_RJU_RRWIPAS

    PARAMETER SPECIFICATION


    Rear Wiper Auto Stop Switch
    (ON/OFF)

    PARAMETER TYPE:
    Unit Input Switch Information

    THE SOURCE:
    Rear Junction Box Control Unit

    4R_RJU_SW_RJU_DRRDOOR

    PARAMETER SPECIFICATION


    Left Sliding Door Switch
    (ON/OFF)

    PARAMETER TYPE:
    Unit Input Switch Information

    THE SOURCE:
    Rear Junction Box Control Unit

    4R_RJU_SW_RJU_PASRDOOR

    PARAMETER SPECIFICATION


    Right Sliding Door Switch
    (ON/OFF)

    PARAMETER TYPE:
    Unit Input Switch Information

    THE SOURCE:
    Rear Junction Box Control Unit

    4R_RJU_SW_RJU_DRRKNOB

    PARAMETER SPECIFICATION


    Left Sliding Door Lock Knob Switch (UNLOCK)
    (ON/OFF)

    PARAMETER TYPE:
    Unit Input Switch Information

    THE SOURCE:
    Rear Junction Box Control Unit

    4R_RJU_SW_RJU_PASRKNOB

    PARAMETER SPECIFICATION


    Right Sliding Door Lock Knob Switch (UNLOCK)
    (ON/OFF)

    PARAMETER TYPE:
    Unit Input Switch Information

    THE SOURCE:
    Rear Junction Box Control Unit

    4R_RJU_SW_SW_RJU_LSLIDE

    PARAMETER SPECIFICATION


    Left slide switch
    (ON/OFF)

    PARAMETER TYPE:
    Unit Input Switch Information

    THE SOURCE:
    Rear Junction Box Control Unit

    4R_RJU_SW_SW_RJU_RSLIDE

    PARAMETER SPECIFICATION


    Right slide switch
    (ON/OFF)

    PARAMETER TYPE:
    Unit Input Switch Information

    THE SOURCE:
    Rear Junction Box Control Unit

    4R_RJU_OUT_RJU_FUELLID

    PARAMETER SPECIFICATION


    Fuel Fill Door command
    (ON/OFF)

    PARAMETER TYPE:
    Unit Output Control Information

    THE SOURCE:
    Rear Junction Box Control Unit

    4R_RJU_OUT_RJU_RRDEF

    PARAMETER SPECIFICATION


    Rear Defroster Command
    (ON/OFF)

    PARAMETER TYPE:
    Unit Output Control Information

    THE SOURCE:
    Rear Junction Box Control Unit

    4R_RJU_OUT_RJU_RRFOGLT

    PARAMETER SPECIFICATION


    Rear Fog Light Command
    (ON/OFF)

    PARAMETER TYPE:
    Unit Output Control Information

    THE SOURCE:
    Rear Junction Box Control Unit

    Note: Does not apply to all trim levels.

    4R_RJU_OUT_RJU_HAZARD

    PARAMETER SPECIFICATION


    Security Hazard Signal Command
    (ON/OFF)

    PARAMETER TYPE:
    Unit Output Control Information

    THE SOURCE:
    Rear Junction Box Control Unit

    4R_RJU_OUT_RJU_BUZZER

    PARAMETER SPECIFICATION


    Keyless Buzzer Command
    (ON/OFF)

    PARAMETER TYPE:
    Unit Output Control Information

    THE SOURCE:
    Rear Junction Box Control Unit

    4R_RJU_OUT_RJU_RDCTSYLT

    PARAMETER SPECIFICATION


    Rear Driver Door Courtesy Light
    (ON/OFF)

    PARAMETER TYPE:
    Unit Output Control Information

    THE SOURCE:
    Rear Junction Box Control Unit

    4R_RJU_OUT_RJU_RACTSYLT

    PARAMETER SPECIFICATION


    Rear Assistant Door Courtesy Light
    (ON/OFF)

    PARAMETER TYPE:
    Unit Output Control Information

    THE SOURCE:
    Rear Junction Box Control Unit

    4R_RJU_OUT_RJU_TRUNK

    PARAMETER SPECIFICATION


    T/G (Trunk) Command
    (ON/OFF)

    PARAMETER TYPE:
    Unit Output Control Information

    THE SOURCE:
    Rear Junction Box Control Unit

    4R_RJU_OUT_RJU_LSLIDEACT

    PARAMETER SPECIFICATION


    Left slide actuator output
    (ON/OFF)

    PARAMETER TYPE:
    Unit Output Control Information

    THE SOURCE:
    Rear Junction Box Control Unit

    4R_RJU_OUT_RJU_RSLIDEACT

    PARAMETER SPECIFICATION


    Right slide actuator output
    (ON/OFF)

    PARAMETER TYPE:
    Unit Output Control Information

    THE SOURCE:
    Rear Junction Box Control Unit

    4R_RJU_OUT_RJU_RRSEATSWLT

    PARAMETER SPECIFICATION


    Rear Seat Switch light
    (ON/OFF)

    PARAMETER TYPE:
    Unit Output Control Information

    THE SOURCE:
    Rear Junction Box Control Unit

    4R_RJU_19_50

    B1950
    Communication circuit error(Bus off)
    When the Bus is cut off, all of the signal transmissions of B-CAN line are stopped, and multiple DTCs, indicating communication error between units, are stored at the same time. When DTCs, indicating Bus off, are stored, be sure to perform the troubleshooting for Bus off first.

    DTC store unit:

    Rear MICU

    DTC type:

    Loss of Communication

    POSSIBLE FAILURES

    4R_RJU_19_52

    B1952
    EEPROM abnormal

    DTC store unit:

    Rear MICU

    POSSIBLE FAILURES

    4R_RJU_19_55

    B1955
    Rear MICU lost communication with MICU(MICU message)

    DTC store unit:

    Rear MICU

    DTC type:

    Loss of Communication

    POSSIBLE FAILURES

    Related DTC(s)

    If DTC B1955 is indicated, the following DTC(s) can be indicated as well.

    Troubleshoot the DTC(s) in the order:

    4R_RJU_19_56

    B1956
    Rear MICU lost communication with Gauge Control Module(A/T message)

    DTC store unit:

    Rear MICU

    DTC type:

    Loss of Communication

    POSSIBLE FAILURES

    Related DTC(s)

    If DTC B1956 is indicated, the following DTC(s) can be indicated as well.

    Troubleshoot the DTC(s) in the order:

    4R_RJU_19_57

    B1957
    Rear MICU lost communication with Combination Switch Control Unit(Headlight switch message)

    DTC store unit:

    Rear MICU

    DTC type:

    Loss of Communication

    POSSIBLE FAILURES

    Related DTC(s)

    If DTC B1957 is indicated, the following DTC(s) can be indicated as well.

    Troubleshoot the DTC(s) in the order:

    4R_RJU_19_58

    B1958
    Rear MICU lost communication with Combination Switch Control Unit(Wiper switch message)

    DTC store unit:

    Rear MICU

    DTC type:

    Loss of Communication

    POSSIBLE FAILURES

    Related DTC(s)

    If DTC B1958 is indicated, the following DTC(s) can be indicated as well.

    Troubleshoot the DTC(s) in the order:

    4R_RJU_19_59

    B1959
    Rear MICU lost communication with Relay Module(R/M message)

    DTC store unit:

    Rear MICU

    DTC type:

    Loss of Communication

    POSSIBLE FAILURES

    Related DTC(s)

    If DTC B1959 is indicated, the following DTC(s) can be indicated as well.

    Troubleshoot the DTC(s) in the order:

    4R_RJU_19_60

    B1960
    Rear MICU lost communication with Climate Control Unit(A/C message)

    DTC store unit:

    Rear MICU

    DTC type:

    Loss of Communication

    POSSIBLE FAILURES

    4R_RJU_10_27

    B1027
    Trunk key cylinder switch malfunction

    DTC store unit:

    Rear MICU

    DTC type:

    Signal error

    POSSIBLE FAILURES

    4R_RJU_10_28

    B1028
    Rear wiper auto stop switch malfunction

    DTC store unit:

    Rear MICU

    DTC type:

    Signal error

    POSSIBLE FAILURES

    4R_RJU_U12_80

    U1280
    Rear MICU communication bus line error(BUS-OFF)

    DTC store unit:

    Rear MICU

    DTC type:

    Communication Error

    POSSIBLE FAILURES

    4R_RJU_U12_81

    U1281
    Rear MICU lost Communication with MICU (MICU frame)

    DTC store unit:

    Rear MICU

    DTC type:

    Communication Error

    POSSIBLE FAILURES

    4R_RJU_U12_8D

    U128D
    Rear MICU lost Communication with gauge control module (AT frame)

    DTC store unit:

    Rear MICU

    DTC type:

    Communication Error

    POSSIBLE FAILURES

    4R_RJU_U12_91

    U1291
    Rear MICU lost Communication with relay control module (RM frame)

    DTC store unit:

    Rear MICU

    DTC type:

    Communication Error

    POSSIBLE FAILURES

    4R_RJU_19_75

    B1975
    Tailgate key cylinder switch malfunction

    DTC store unit:

    Rear MICU

    DTC type:

    Signal error

    POSSIBLE FAILURES

    4R_RJU_19_76

    B1976
    Rear wiper auto stop switch malfunction

    DTC store unit:

    Rear MICU

    DTC type:

    Signal error

    POSSIBLE FAILURES

    4R_RLS_FT_WIPMENU

    FUNCTION TEST MENU HELP

    Auto Wiper

    This mode checks automatic driving of the wiper motor via RSM(or RLS) unit.

    * Turn the wiper lever to AUTO position when performing this test.

     

    4R_RLS_SFT_FWIPLOW

    FUNCTION TEST HELP

    Front Wiper LOW

    * Turn the wiper lever to AUTO position when performing this test.

    Pressing the [ENTER] button will operate the front wiper motor with low speed via RSM(or RLS) unit.

    Applicable vehicle:  RSM(or RLS) applied vehicle

    [TEST]

    Step 1:  Performing the Test.

    Step 2:  Do the following check if there is no DTCs of the unit.


    4R_RLS_SFT_FWIPHIGH

    FUNCTION TEST HELP

    Front Wiper HIGH

    * Turn the wiper lever to AUTO position when performing this test.

    Pressing the [ENTER] button will operate the front wiper motor with high speed via RSM(or RLS) unit.

    Applicable vehicle:  RSM(or RLS) applied vehicle

    [TEST]

    Step 1:  Performing the Test.

    Step 2:  Do the following check if there is no DTCs of the unit.

    4R_RLS_SFT_FWIPINT

    FUNCTION TEST HELP

    Front Wiper INT

    * Turn the wiper lever to AUTO position when performing this test.

    Pressing the [ENTER] button will operate the front wiper motor intermittently via RSM(or RLS) unit.

    Applicable vehicle:  RSM(or RLS) applied vehicle

    [TEST]

    Step 1:  Performing the Test.

    Step 2:  Do the following check if there is no DTCs of the unit.

     

    4R_RLS_SFT_REARWIP

    FUNCTION TEST HELP

    Rear Wiper

    * Turn the wiper lever to AUTO position when performing this test.

    * If this test is run on a vehicle that does not have a rear wiper, a screen indicating the test is running may be displayed, even though the test is not actually running.

    Pressing the ENTER button, the rear wiper motor is activated by the RSM (or RLS) control unit for 5 seconds.

    [Applicable Vehicles]

    [TEST]

    Step 1:  Performing the Test.

    Step 2:  Do the following check if there is no DTCs of the unit.


    4R_RLS_SFT_FAILWIP

    FUNCTION TEST HELP

    FAIL Wiper Signal

    Validation Mode


    4R_RLS_SFT_NOWIP

    FUNCTION TEST HELP

    NO Wiper Signal

    Validation Mode


    4R_RLS_SFT_CONDI

    FUNCTION TEST HELP

    Rain Condition Signal

    Validation Mode


    4R_RLS_SFT_NOCONDI

    FUNCTION TEST HELP

    NO Rain Condition Signal

    Validation Mode


    4R_RLS_LIGHT_ON

    FUNCTION TEST HELP

    Headlights ON

    Validation Mode


    4R_RLS_LIGHT_OFF

    FUNCTION TEST HELP

    Headlights OFF

    Validation Mode


    4R_RLS_SEN_RLS_INFO

    PARAMETER SPECIFICATION


    RLS Glass Attachment
    (Normal / Check / Fail)

    Check --- Check Attachment
    Fail --- Servo Malfunction
                       1.Signal line is open or short
                       2.Power supply line is open or short
                       3.Earth failure
                       4.Fuse Meltdown


    PARAMETER TYPE:
    Unit Input Sensor Information

    THE SOURCE:
    Rain Light Sensor Unit

    4R_RLS_SEN_RLS_RAIN

    PARAMETER SPECIFICATION


    RLS Rain sensing (Rain intensity)
    ( NONE / DETECT )

    PARAMETER TYPE:
    Unit Input Sensor Information

    THE SOURCE:
    Rain Light Sensor Unit

    4R_RLS_SEN_RLS_ALSNSRFOR

    PARAMETER SPECIFICATION


    RLS Autolight Forward Sensor
    (0.0 - 5.0 V)

    PARAMETER TYPE:
    Unit Input Sensor Information

    THE SOURCE:
    Rain Light Sensor Unit

    4R_RLS_SEN_RLS_ALSENSAMB

    PARAMETER SPECIFICATION


    RLS Autolight Ambient Sensor
    (0.0 - 5.0 V)

    PARAMETER TYPE:
    Unit Input Sensor Information

    THE SOURCE:
    Rain Light Sensor Unit

    4R_RLS_SEN_RLS_ALSENSRMAX

    PARAMETER SPECIFICATION


    RLS Upper side threshold
    (0.0 - 5.0 V)

    PARAMETER TYPE:
    Unit Input Sensor Information

    THE SOURCE:
    Rain Light Sensor Unit

    4R_RLS_SEN_RLS_ALSENSRMIN

    PARAMETER SPECIFICATION


    RLS Lower side threshold
    (0.0 - 5.0 V)

    PARAMETER TYPE:
    Unit Input Sensor Information

    THE SOURCE:
    Rain Light Sensor Unit

    4R_RLS_OUT_RLS_SMALL

    PARAMETER SPECIFICATION


    RLS Parking Light Command
    (ON/OFF)

    PARAMETER TYPE:
    Unit Output Control Information

    THE SOURCE:
    Rain Light Sensor Unit

    4R_RLS_OUT_RLS_HLLO

    PARAMETER SPECIFICATION


    RLS Head Light Command
    (ON/OFF)

    PARAMETER TYPE:
    Unit Output Control Information

    THE SOURCE:
    Rain Light Sensor Unit

    4R_RLS_OUT_RLS_ALWARN

    PARAMETER SPECIFICATION


    RLS Warning Command
    (ON/OFF)

    PARAMETER TYPE:
    Unit Output Control Information

    THE SOURCE:
    Rain Light Sensor Unit

    4R_RLS_OUT_RLS_BU

    PARAMETER SPECIFICATION


    RLS Lighting indicate Back-up line Command
    (ON/OFF)

    PARAMETER TYPE:
    Unit Output Control Information

    THE SOURCE:
    Rain Light Sensor Unit

    4R_RLS_23_50

    B2350
    Communication circuit error (BUS off)
    When the Bus is cut off, all of the signal transmissions of B-CAN line are stopped, and multiple DTCs, indicating communication error between units, are stored at the same time. When DTCs, indicating Bus off, are stored, be sure to perform the troubleshooting for Bus off first.

    DTC store unit:

    Automatic Lighting/Rain sensor Unit

    DTC type:

    Loss of Communication

    POSSIBLE FAILURES

    4R_RLS_23_52

    B2352
    Rain Lihgt Sensor Unit internal error (EEPROM)

    DTC store unit:

    Automatic Lighting/Rain sensor Unit

    DTC type:

    Internal Error

    POSSIBLE FAILURES

    4R_RLS_23_55

    B2355
    Automatic Lighting/Rain sensor Unit lost communication with MICU (headlight switch message)

    DTC store unit:

    Automatic Lighting/Rain sensor Unit

    DTC type:

    Loss of Communication

    POSSIBLE FAILURES

    4R_RLS_23_56

    B2356
    Automatic Lighting/Rain sensor Unit lost communication with MICU (wiper switch message)

    DTC store unit:

    Automatic Lighting/Rain sensor Unit

    DTC type:

    Loss of Communication

    POSSIBLE FAILURES

    4R_RLS_23_57

    B2357
    Automatic Lighting/Rain sensor Unit lost communication with MICU

    DTC store unit:

    Automatic Lighting/Rain sensor Unit

    DTC type:

    Loss of Communication

    POSSIBLE FAILURES

    4R_RLS_23_75

    B2375
    Rain Sensing malfunction

    DTC store unit:

    Automatic Lighting/Rain sensor Unit

    DTC type:

    Signal Error

    POSSIBLE FAILURES

    4R_RLS_23_76

    B2376
    Light sensing malfunction

    DTC store unit:

    Automatic Lighting/Rain sensor Unit

    DTC type:

    Signal Error

    POSSIBLE FAILURES

    4R_RLS_U12_80

    U1280
    B-CAN communication bus line error (BUS-OFF)

    DTC store unit:

    Rain Light Sensor Unit

    DTC type:

    Communication Error

    POSSIBLE FAILURES

    4R_RLS_U12_81

    U1281
    Rain Light Sensor Unit lost communication with MICU

    DTC store unit:

    Rain Light Sensor Unit

    DTC type:

    Communication Error

    POSSIBLE FAILURES

    4R_RLS_U12_82

    U1282
    Lost communication with Driver's MICU

    DTC store unit:

    Rain Light Sensor Unit

    DTC type:

    Communication Error

    POSSIBLE FAILURES

    4R_RLS_U12_8C

    U128C
    Rain light sensor lost communication with front wiper motor control unit (wiper position message)

    DTC store unit:

    Rain Light Sensor Unit

    DTC type:

    Communication Error

    POSSIBLE FAILURES

    4R_RLS_U12_8D

    U128D
    Rain Light Sensor Unit lost communication with gauge control module

    DTC store unit:

    Rain Light Sensor Unit

    DTC type:

    Communication Error

    POSSIBLE FAILURES

    4R_336_01_SFT

    FUNCTION TEST HELP

    Windshield Wiper Motor Low Command

    Pressing the ENTER button will operate the windshield wipers for 5 seconds (Low speed).

    [TEST]

    Step 1:  Performing the Test.

    Step 2:  Do the following check if there is no DTCs of the control unit.

    If the wipers do not work by operating the combination switch, check the communication line between the combination switch control unit and the relay control module unit or perform the combination switch control unit input test.

    *At the end of the test cycle, the wipers may not be in the neutral/ rest position. This is normal.

    4R_336_02_SFT

    FUNCTION TEST HELP

    Windshield Wiper Motor High Command

    Pressing the ENTER button will operate the windshield wipers for 5 seconds (High speed).

    [TEST]

    Step 1:  Performing the Test.

    Step 2:  Do the following check if there is no DTCs of the control unit.

    If the wipers do not work by operating the combination switch, check the communication line between the combination switch control unit and the relay control module unit or perform the combination switch control unit input test.

    *At the end of the test cycle, the wipers may not be in the neutral/ rest position. This is normal.

    4R_336_03_SFT

    FUNCTION TEST HELP

    Windshield Washer Command

    Pressing the ENTER button will operate the windshield washer for 5 seconds.

    [TEST]

    Step 1:  Performing the Test.

    Step 2:  Do the following check if there is no DTCs of the control unit.

    If the washer does not work by operating the combination switch, check the communication line between the combination switch control unit and the relay control module unit or perform the combination switch control unit input test.

    4R_MICU_HEADLIGHT

    FUNCTION TEST HELP

    Headlight Command

    Pressing the ENTER button will turn on and illuminate the headlights for 15 seconds.

    Note;
    IP headlamp indicator on the combination meter panel is NOT turned ON during this test. This is not problem.

    [TEST]

    Step 1:  Performing the Test.

    Step 2:  Do the following check if there is no DTCs of the control unit.

    If the headlights do not come on by operating the combination switch, check the communication line between the combination switch control unit and the relay control module unit or perform the combination switch control unit input test.

    If headlight indicator of combination meter panel is not turned on when headlight is activated it is not a failure of combination meter.

    4R_MICU_HLHIGH

    FUNCTION TEST HELP

    Headlight High Beam Command

    Pressing the ENTER button will turn on and illuminate the headlight high beams for 15 seconds.

    [TEST CONDITION]

    [TEST]

    Step 1:  Performing the Test.

    Step 2:  Do the following check if there is no DTCs of the control unit.

    If the headlight high beams do not come on by operating the combination switch, check the communication line between the combination switch control unit and the relay control module unit or perform the combination switch control unit input test.

    4R_MICU_PARKLT

    FUNCTION TEST HELP

    Parking Lights Command

    Pressing the ENTER button will turn on and illuminate the parking lights for 15 seconds.

    [TEST]

    Step 1:  Performing the Test.

    Step 2:  Do the following check if there is no DTCs of the control unit.

    If the parking lights do not come on by operating the combination switch, check the communication line between the combination switch control unit and the relay control module unit or perform the combination switch control unit input test.

    4R_336_07_SFT

    FUNCTION TEST HELP

    Horn Command

    Pressing the ENTER button will operate the horn for 1 seconds.

    [TEST]

    Step 1:  Performing the Test

    Step 2:  Do the following check if there is no DTCs of the control unit.

    If the horn does not sound by operating the horn switch, check the horn switch and the cable reel or check for an open or short in the connection line.

    4R_MICU_FFOG

    FUNCTION TEST HELP

    Front Fog Lights

    Pressing the ENTER button will turn on and illuminate the front fog lights for 15 seconds.
    (This test is for vehicles with front fog lights)

    [TEST]

    Step 1:  Performing the Test

    Step 2:  Do the following check if there is no DTCs of the control unit.

    If the front fog lights do not come on by operating the combination switch, check the communication line between the combination switch control unit and the relay control module unit or perform the combination switch control unit input test.

    4R_336_09_SFT

    FUNCTION TEST HELP

    Rear Defroster

    Pressing the ENTER button will operate the rear defroster for 60 seconds.

    [TEST]

    Step 1:  Performing the Test

    Step 2:  Do the following check if there is no DTCs of the control unit.

    If the rear defroster does not operate with the rear defroster switch ON, check for an open or short in the harness or check the switch.

    4R_MICU_DRLCAN

    FUNCTION TEST HELP

    Daytime Running Lights

    Pressing the ENTER button will turn on illuminate the daytime running lights for 15 seconds.

    [TEST CONDITIONS]

    [TEST]

    Step 1:  Performing the Test

    Step 2:  Do the following check if there is no DTCs of the control unit.

    4R_Relay_Rear_Defroster

    FUNCTION TEST HELP

    Rear Defroster

    BRSMPH_01_01

    PARAMETER SPECIFICATION


    Rain sensing information
    (Normal / Check / Fail)

    Check --- Check Attachment
         Fail ---   1.Signal line is open or short
                       2.Power supply line is open or short
                       3.Earth failure
                       4.Fuse Meltdown

    PARAMETER TYPE:
    Unit Input Sensor Information

    THE SOURCE:
    RAIN SENSOR MODULE

    BRSMDH_13_00

    B1300
    Communication Bus Line Error (BUS-OFF)
    When the Bus is cut off, all of the signal transmissions of B-CAN line are stopped, and multiple DTCs, indicating communication error between units, are stored at the same time. When DTCs, indicating Bus off, are stored, be sure to perform the troubleshooting for Bus off first.

    DTC store unit:

    Rain Sensor Module

    DTC type:

    Loss of Communication

    POSSIBLE FAILURES

    BRSMDH_13_02

    B1302
    Rain Sensor (EEPROM) Error

    DTC store unit:

    Rain Sensor Module

    DTC type:

    Internal Error

    POSSIBLE FAILURES

    BRSMDH_13_05

    B1305
    Rain Sensor Lost Communication with Relay Module (R/M Message)

    DTC store unit:

    Rain Sensor Module

    DTC type:

    Loss of Communication

    POSSIBLE FAILURES

    Related DTC(s)

    If DTC B1305 is indicated, the following DTC(s) can be indicated as well.

    Troubleshoot the DTC(s) in the order:

    BRSMDH_13_06

    B1306
    Rain Sensor Lost Communication with Combination Switch Control Unit (WIPSW Message)

    DTC store unit:

    Rain Sensor Module

    DTC type:

    Loss of Communication

    POSSIBLE FAILURES

    Related DTC(s)

    If DTC B1306 is indicated, the following DTC(s) can be indicated as well.

    Troubleshoot the DTC(s) in the order:

    BRSMDH_13_25

    B1325
    Rain Sensor Infrared Rays Error (RSM Message)

    DTC store unit:

    Rain Sensor Module

    DTC type:

    Signal Error

    POSSIBLE FAILURES

    4R_RSM_U12_80

    U1280
    BUS OFF state is detected by CAN controller

    DTC store unit:

    Rain Sensor Module

    DTC type:

    Communication Error

    POSSIBLE FAILURES

    4R_RSM_U12_82

    U1282
    Lost communication with Driver's MICU

    DTC store unit:

    Rain Sensor Module

    DTC type:

    Communication Error

    POSSIBLE FAILURES

    4R_RTC_INS

    ACTUATOR TEST

  • This Function is used for inspection of PAWS actuator.
  • Follow the service Manual instruction when using this function.
  • This function is not supported on 15M TLX.
  • 4R_RTC_ADJ

    Replacement

  • This Function is used when replacing the PAWS Control Unit or Actuator.
  • Follow the service Manual instruction when using this function.
  • This function is not supported on 15M TLX.
  • 4R_RTC_RTC_CAESPEED

    PARAMETER SPECIFICATION

    Vehicle Speed
    (km/h,MPH)

    The parameter shows wheel speed sensor from VSA System

    4R_RTC_RTC_SVCC

    PARAMETER SPECIFICATION

    POSITION SENSOR SUPPLY POWER(UNIT INTERNAL)
    (V)

    The parameter shows sensor input voltage.

    4R_RTC_RTC_VBAD

    PARAMETER SPECIFICATION

    BATTERY VOLTAGE
    (V)

    The parameter shows battery voltage.

    4R_RTC_C1600-94

    C1600-94
    Precision All Wheel Steer System Unexpected Operation

    POSSIBLE FAILURES

    4R_RTC_C1600-54

    C1600-54
    Toe Position Sensor Not Learned

    POSSIBLE FAILURES

    4R_RTC_C1610-14

    C1610-14
    Left-Rear Toe Position Sensor Circuit Short to Ground or Open

    POSSIBLE FAILURES

    4R_RTC_C1610-64

    C1610-64
    Left-Rear Toe Position Sensor Signal Malfunction

    POSSIBLE FAILURES

    4R_RTC_C1611-11

    C1611-11
    Left-Rear Precision All Wheel Steer Actuator Circuit Short to Ground

    POSSIBLE FAILURES

    4R_RTC_C1611-13

    C1611-13
    Left-Rear Precision All Wheel Steer Actuator Circuit Open

    POSSIBLE FAILURES

    4R_RTC_C1620-14

    C1620-14
    Right-Rear Toe Position Sensor Circuit Short to Ground or Open

    POSSIBLE FAILURES

    4R_RTC_C1620-64

    C1620-64
    Right-Rear Toe Position Sensor Signal Malfunction

    POSSIBLE FAILURES

    4R_RTC_C1621-13

    C1621-13
    Right-Rear Precision All Wheel Steer Actuator Circuit Short to Ground

    POSSIBLE FAILURES

    4R_RTC_C0051-96

    C0051-96
    Steering Angle Sensor Malfunction

    POSSIBLE FAILURES

    4R_RTC_C0051-54

    C0051-54
    Steering Angle Sensor Neutral Position Not Learned

    POSSIBLE FAILURES

    4R_RTC_U0029-00

    U0029-00
    F-CAN Malfunction(Bus-Off)

    POSSIBLE FAILURES

    4R_RTC_U0126-00

    U0126-00
    F-CAN Malfunction(Precision All Wheel Steer Control Unit-Steering Angle Sensor)

    POSSIBLE FAILURES

    4R_RTC_U0100-00

    U0100-00
    F-CAN Malfunction(Precision All Wheel Steer Control Unit-TCM)

    POSSIBLE FAILURES

    4R_RTC_U0101-00

    U0101-00
    F-CAN Malfunction(Precision All Wheel Steer Control Unit-TCM)

    POSSIBLE FAILURES

    4R_RTC_U0122-00

    U0122-00
    F-CAN Malfunction(Precision All Wheel Steer Control Unit-VSA Modulator-Control Unit)

    POSSIBLE FAILURES

    4R_RTC_U0155-00

    U0155-00
    F-CAN Malfunction(Precision All Wheel Steer Control Unit-Gauge Control Module)

    POSSIBLE FAILURES

    4R_RTC_U0401-68

    U0401-68
    PCM Malfunction

    POSSIBLE FAILURES

    4R_RTC_U0402-68

    U0402-68
    TCM Malfunction

    POSSIBLE FAILURES

    4R_RTC_U0416-68

    U0416-68
    VSA System Malfunction

    POSSIBLE FAILURES

    4R_RTC_U3003-16

    U3003-16
    Precision All Wheel Steer Control Unit Power Source Circuit (+B) Low Voltage

    POSSIBLE FAILURES

    4R_RTC_U3003-17

    U3003-17
    Precision All Wheel Steer Control Unit Power Source Circuit (+B) High Voltage

    POSSIBLE FAILURES

    4R_RTC_U3006-16

    U3006-16
    Precision All Wheel Steer Control Unit Power Source Circuit (IG1) Low Voltage

    POSSIBLE FAILURES

    4R_RTC_U3006-17

    U3006-17
    Precision All Wheel Steer Control Unit Power Source Circuit (IG1) High Voltage

    POSSIBLE FAILURES

    4R_RTC_U3000-49

    U3000-49
    Precision All Wheel Steer Control Unit Internal Circuit Malfunction

    POSSIBLE FAILURES

    4R_RTC_U3000-51

    U3000-51
    Precision All Wheel Steer Control Unit Programming Error

    POSSIBLE FAILURES

    4R_RTC_C1621-11

    C1621-11
    Right-Rear Precision All Wheel Steer Actuator Circuit Short to Ground

    POSSIBLE FAILURES

    4R_RTC_C1622-11

    C1622-11
    Left-Rear Precision All Wheel Steer Solenoid Circuit Short to Ground

    POSSIBLE FAILURES

    4R_RTC_C1622-13

    C1622-13
    Left-Rear Precision All Wheel Steer Solenoid Circuit Open

    POSSIBLE FAILURES

    4R_RTC_C1623-11

    C1623-11
    Right-Rear Precision All Wheel Steer Solenoid Circuit Short to Ground

    POSSIBLE FAILURES

    4R_RTC_C1623-13

    C1623-13
    Right-Rear Precision All Wheel Steer Solenoid Circuit Open

    POSSIBLE FAILURES

    4R_CANSBW_PINSW1

    PARAMETER SPECIFICATION


    Parking Switch 1 in Shifter
    (ON/OFF)

    It indicates ON/OFF for the Parking Switch 1 in Shifter Circuit.

    4R_CANSBW_PINSW2

    PARAMETER SPECIFICATION


    Parking Switch 2 in Shifter
    (ON/OFF)

    It indicates ON/OFF for the Parking Switch 2 in Shifter Circuit.

    4R_CANSBW_PARKSEN1AD

    PARAMETER SPECIFICATION


    Parking Sensor 1 voltage
    (V)

    It indicates Voltage for the Parking Sensor 1 in Shifter Circuit.

    4R_CANSBW_PARKSEN2AD

    PARAMETER SPECIFICATION


    Parking Sensor 2 voltage
    (V)

    It indicates Voltage for the Parking Sensor 2 in Shifter Circuit.

    Help_SDRHighSpeedUsage

    High Speed Mode usage

    Drive Recorder can be used in High Speed Mode to capture brief, rapid changes in parameter states or values.

    In normal speed mode, rapid parameter value changes may be missed.

    In High Speed Mode, you have to select a smaller number of parameters to record. This results in each parameter value being read more frequently than in normal speed mode.

    On the next screen, you will select up to ten parameters that you need to record in order to troubleshoot the vehicle fault.

    Help_SDRCapTimeTrigrSetup

    Capture Time and Trigger Setup

    In the Default setting, Drive Recorder records data for a total of 30 seconds.

    The centre trigger position means that the capture data will include 15 seconds of data before the trigger event occurred and 15 seconds of data after the trigger event.

    Using Custom Setup, you can select a longer recording time and vary the amount of captured data before and after the trigger event.

    The maximum pre-trigger data is 30 seconds.

    Help_SDRHIMManTrig

    How to use Manual Trigger

    When Manual Trigger is selected, the Drive Recorder starts capturing data when the green HIM ENTER button is pressed.

    Press the HIM ENTER button when the symptom you are troubleshooting appears.

    For Example: When the engine appears to misfire.

    The yellow LED (#2) on the HIM starts flashing when you press the button and turns off when the data capture is complete.

    Then you can start another capture, or connect the HIM back to the tester to retrieve the Drive Recorder data.

    Help_SDRGNA600ManTrig

    How to use Manual Trigger

    When Manual Trigger is selected, the Drive Recorder starts capturing data when the trigger button is pressed.

    Press the trigger button when the symptom you are troubleshooting appears.

    For Example: When the engine appears to misfire.

    The yellow LED (#1) on the GNA600 starts flashing when you press the button and turns off when the data capture is complete.

    Then you can start another capture, or connect the GNA600 back to the tester to retrieve the Drive Recorder data.

    Help_SDRHIMDTC

    How to use DTC occurrence trigger

    When DTC occurrence trigger is selected, Drive Recorder starts capturing data when any permanent DTC is stored on the selected ECU. (For example: PGM-FI)

    The yellow LED (#2) on the HIM, starts flashing when a DTC is detected and turns off when the data capture is complete.

    Then connect the HIM back to the tester to retrieve the Drive Recorder data.

    Help_SDRGNA600DTC

    How to use DTC occurrence trigger

    When DTC occurrence trigger is selected, Drive Recorder starts capturing data when any permanent DTC is stored on the selected ECU. (For example: PGM-FI)

    The yellow LED (#1) on the GNA600, starts flashing when a DTC is detected and turns off when the data capture is complete.

    Then connect the GNA600 back to the tester to retrieve the Drive Recorder data.

    Help_SDRHIMParamTrigger

    How to use Parameter Value Trigger

    When Parameter Value Trigger is selected, the Drive Recorder starts capturing data automatically when the selected parameter values are reached, when the vehicle is being driven.

    On the next screen:

    1. Select the parameter that you want to use to start the capture.
    2. Type in the value that the parameter needs to reach before the capture will start.
    3. Decide whether you want the capture to start when the parameter is increasing to that value or decreasing to that value.

    This icon means 'start capturing when the parameter increases to (or Goes Above) the value specified'.

    For Example: Start the capture when the vehicle speed increases to or goes above 65 mph.

    This icon means 'start capturing when the parameter decreases to (or Goes Below) the value specified'.

    For Example: Start the capture when the vehicle speed decreases to or goes below 30 mph.

    The yellow LED (#2) on the HIM, starts flashing when the parameter values are reached and turns off when the data capture is complete

    The next capture will start automatically when the parameter reaches the specified value again. When you have the required number of data captures, connect the HIM back to the tester to retrieve the Drive Recorder data.

    Help_SDRGNA600ParamTrigger

    How to use Parameter Value Trigger

    When Parameter Value Trigger is selected, the Drive Recorder starts capturing data automatically when the selected parameter values are reached, when the vehicle is being driven.

    On the next screen:

    1. Select the parameter that you want to use to start the capture.
    2. Type in the value that the parameter needs to reach before the capture will start.
    3. Decide whether you want the capture to start when the parameter is increasing to that value or decreasing to that value.

    This icon means 'start capturing when the parameter increases to (or Goes Above) the value specified'.

    For Example: Start the capture when the vehicle speed increases to or goes above 65 mph.

    This icon means 'start capturing when the parameter decreases to (or Goes Below) the value specified'.

    For Example: Start the capture when the vehicle speed decreases to or goes below 30 mph.

    The yellow LED (#1) on the GNA600, starts flashing when the parameter values are reached and turns off when the data capture is complete

    The next capture will start automatically when the parameter reaches the specified value again. When you have the required number of data captures, connect the GNA600 back to the tester to retrieve the Drive Recorder data.

    4R_SHAWD_MENU1

    TEST MODE MENU HELP

    Function Test

    Compulsorily activate these tests.

    * Shift Solenoid Test
    * Direct Electromagnetic Clutch Test
    * Acceleration Device Test
    * Clutch Coil Test

    *Note;
    Menu structure is different depending on a vehicle.

    4R_SHAWD_MENU2

    TEST MODE MENU HELP

    Neutral Menu

    Calibrate devices concerned the SH-AWD system.

    * Differential Torque
    * Steering Angle Sensor
    * YAW Rate/Lateral G Sensor
    * ALL Sensor

    Note;
    Menu structure is different depending on a vehicle.
    ALL Sensor contains 'Steering Angle Sensor' and 'YAW Rate/Lateral G Sensor' or 'Steering Angle Sensor' , 'YAW Rate/Lateral G Sensor' and 'Longitudinal G Sensor' 

    4R_SHAWD_MENU3

    TEST MODE MENU HELP

    Initialization

    Continuously  perform the calibrations  which are required when the control unit is replaced.

    4R_SHAWD_SFT1

    FUNCTION TEST HELP

    Shift Solenoid Test

    This function activates the Shift Solenoid Test on/off position.
    Check click sounds for normal operation.

    4R_SHAWD_SFT2

    FUNCTION TEST HELP

    Direct Electromagnetic Clutch Test

    Verify the condition of the clutch by measuring the clutch torque value against the clutch coil current.

    < Required Tools >

    < Conditions >


    < Preparation >

    1. Confirm that the temperature of differential oil is over 20 oC (68 oF) with the Data List menu. If it is below 20 oC (68 oF), raise the temperature by driving the vehicle in circles or by constantly turning.
    2. Raise the vehicle.
    3. Remove the rear wheels.
    4. Install the special tool on the rear wheel hub. (See Service Manual.)
    5. Install a torque wrench on the special tool as shown on the help screen (screen No. 4R_SHAWD_TW_PRE)
       

    < Test >

    4R_SHAWD_SFT3

    FUNCTION TEST HELP

    Acceleration Device Test

    Verify the condition of the acceleration device by measuring the accelerating ratio between the main shaft and the hypoid gear when the acceleration device is either ON or OFF.

    < Conditions >

    < Facility >

    < Test >

    4R_SHAWD_SFT4

    FUNCTION TEST HELP

    Clutch Coil Test

    Apply specified current to the clutch coil.

    * 1.0[A] right side clutch coil
    * 1.0[A] left side clutch coil
    * 3.5[A] right side clutch coil
    * 3.5[A] left side clutch coil
    * 5.0[A] right side clutch coil
    * 5.0[A] left side clutch coil

    4R_SHAWD_SET1

    NEUTRAL REWRITE HELP

    Differential Torque

    Calibrate the clutch character.

    4R_SHAWD_SET2

    NEUTRAL REWRITE HELP

    Steering Angle Sensor

    Calibrate the Steering angle sensor.

    4R_SHAWD_SET3

    NEUTRAL REWRITE HELP

    YAW Rate/Lateral G Sensor

    Calibrate the YAW Rate/Lateral G Sensor.

    4R_SHAWD_SET4

    NEUTRAL REWRITE HELP

    ALL Sensor

    Calibrate the ALL Sensor.

    *Note:
    ALL Sensor contains 'Steering Angle Sensor' and 'YAW Rate/Lateral G Sensor' or 'Steering Angle Sensor' , 'YAW Rate/Lateral G Sensor' and 'Longitudinal G Sensor' 

    4R_SHAWD_DE_LEFT

    ATTENTION

    Direct Electromagnetic Clutch Test

    Now, rear wheels are set on the brake tester in the opposite direction. Therefore, you need to read the RIGHT side of the measure gauge of brake tester to input the LEFT side of torque.

    1 : LEFT side of the Rear Wheel
    2 : RIGHT side of the Brake Tester

     

    4R_SHAWD_DE_RIGHT

    ATTENTION

    Direct Electromagnetic Clutch Test

    Now, rear wheels are set on the brake tester in the opposite direction. Therefore, you need to read the LEFT side of the measure gauge of the Brake Tester to input the RIGHT side of torque.

    1 : RIGHT of the Rear Wheel
    2 : LEFT side of the Brake Tester


    4R_SHAWD_ST_LEFT

    NEUTRAL REWRITE HELP

    Slowly turn the steering wheel to the LEFT.

    4R_SHAWD_ST_RIGHT

    NEUTRAL REWRITE HELP

    Slowly turn the steering wheel to the RIGHT.

     

    4R_SHAWD_TW_LEFT

    FUNCTION TEST HELP

    Direct Electromagnetic Clutch Test

    Input the torque value to HDS while slowly rotating the rear hub with the torque wrench as following picture.
    Turn the hub no more than 90 degrees in 7 to 10 seconds.

    Warning:
    Remove the torque wrench before continuing. The hub will rotate freely when this test is completed and the wrench handle may drop, causing injury or damage.



    4R_SHAWD_TW_RIGHT

    FUNCTION TEST HELP

    Direct Electromagnetic Clutch Test

    Input the torque value to HDS while slowly rotating the rear hub with the torque wrench as following picture.
    Turn the hub no more than 90 degrees in 7 to 10 seconds.

    Warning:
    Remove the torque wrench before continuing. The hub will rotate freely when this test is completed and the wrench handle may drop, causing injury or damage.

    4R_SHAWD_TW_PRE_L

    FUNCTION TEST HELP

    Direct Electromagnetic Clutch Test

    Re-set the torque wrench as the following picture before going to the next step.

    4R_SHAWD_TW_PRE_R

    FUNCTION TEST HELP

    Direct Electromagnetic Clutch Test

    Re-set the torque wrench as the following picture before going to next step.

    4R_X62_AWD_AJT

    TEST MODE MENU HELP

    Adjustment menu

    * Initialization

    *Note;
    Menu structure is different depending on a vehicle.

    4R_CAN_SH-AWD_ADJ

    TEST MODE MENU HELP

    Adjustment menu

    * Initialization
    This function adjust sensor characteristics discrepancy or relevant system midpoint learning.

    *Note;
    Menu structure is different depending on a vehicle.

    4R_X62_AWD_FUNC

    TEST MODE MENU HELP

    Function Test Menu

    * Pressure Test
    * Clutch Test

    *Note;
    Menu structure is different depending on a vehicle.

    4R_CAN_SH-AWD_FUNC

    TEST MODE MENU HELP

    Function Test

    * Pressure Test
    This test is forcefully driven by the rear differential pump motor, hydraulic pressure is generated.
    Test performs a quality determination of the hydraulic system in the sensor values in each 4 point.

    Test Operation Pattern Chart

    * Clutch Test
    This test verify the condition of the clutch by measuring the clutch torque value against target clutch pressure.

    *Note;
    Menu structure is different depending on a vehicle.

    4R_CAN_SH-AWD_PT_1




    4R_CAN_SH-AWD_PT_2




    4R_CAN_SH-AWD_PT_3




    4R_CAN_SH-AWD_PT_4




    4R_CAN_SH-AWD_PT_5




    4R_CAN_SH-AWD_PT_6




    4R_AWD_AD_IL

    PARAMETER SPECIFICATION

    Voltage of Left Side Coil
    (V)

    A/D conversion data of left side coil voltage.

    This parameter displays the current value the left coil, which is computed in the SH-AWD control unit.
    The current is determined by measuring voltages of the two ends of the coil, placing resistance in the current path. Because the potential difference between two ends is very small, the voltages are amplified with an operational amplifier and inputted into the A/D converter.

    4R_AWD_AD_IR

    PARAMETER SPECIFICATION

    Voltage of Right Side Coil
    (V)

    A/D conversion data of right side coil voltage.

    This parameter displays the current value of the right coil, which is computed in the SH-AWD control unit.
    The current is determined by measuring voltages of the two ends of the coil, placing resistance in the current path. Because the potential difference between two ends is very small, the voltages are amplified with an operational amplifier and inputted into the A/D converter.

    4R_AWD_AD_IGP

    PARAMETER SPECIFICATION

    Supply Voltage of the SH-AWD Control Unit
    (V)

    A/D conversion data of supply voltage.

    This parameter displays the power supply voltage applied to the SH-AWD control unit.

    Fig. SH-AWD control unit electrical connections
    1: BATTERY POSITIVE TERMINAL
    2: IGNITION SWITCH
    3: SH-AWD RELAY
    a: BATTERY POWER INPUT TERMINAL
    b: SH-AWD RELAY OUTPUT TERMINAL
    c: ACCESSORIES POWER INPUT TERMINAL

    4R_AWD_AD_PSOL

    PARAMETER SPECIFICATION

    Voltage of Coil's Power Supply
    (V)

    A/D conversion data of voltage of coil's power supply.

    This parameter displays the power supply voltage applied to the left and right coils.

    4R_AWD_AD_VCHK

    PARAMETER SPECIFICATION

    Voltage of 5V Check
    (V)

    A/D conversion data of voltage of 5V check.

    This parameter displays the power supply voltage applied to the sensor.
    This voltage is generated by the ignition and sent to the regulator, which is used for A/D input for Main/Sub microcomputers.

    4R_AWD_AD_TOIL

    PARAMETER SPECIFICATION

    Rear Differential Oil Temperature Sensor
    (°C)(°F)(V)

    A/D conversion data of Oil temperature sensor voltage.

    This parameter displays the rear differential oil temperature sensor value, which is computed in the SH-AWD control unit.

    4R_AWD_AD_IGPBU

    PARAMETER SPECIFICATION

    Control Unit Backup Voltage
    (V)

    A/D conversion data of control unit supply voltage.

    This parameter displays the voltage of the backup power supply applied to the SH-AWD control unit. This power is used to correct the clutch torque after turning the ignition switch OFF.

    4R_AWD_AD_STZT

    PARAMETER SPECIFICATION

    Steering Sensor Z Phase
    (V)

    A/D conversion data of Z phase voltage of steering angle.

    This parameter displays the voltage of the steering sensor Z phase.

    4R_AWD_AD_LFLT

    PARAMETER SPECIFICATION

    Left Search Coil
    (V)

    A/D conversion data of left search coil voltage.

    This parameter displays the left search coil voltage applied to the left clutch driving force control.
    This driving force is generated in the 2nd coil, which is wound around the magnetic clutch coil. The air gap between the coil and the armature is determined by measuring the voltage being generated in the 2nd coil and obtaining the flux when changing the current within a certain range. The actuator, which will not deteriorate with age, is achieved by determining the clutch wear from the estimated air gap and flowing the appropriate electricity.

    4R_AWD_AD_RFLT

    PARAMETER SPECIFICATION

    Right Search Coil
    (V)

    A/D conversion data of right search coil voltage.

    This parameter displays the right search coil voltage applied to the right clutch driving force control.
    This driving force is generated in the 2nd coil, which is wound around the magnetic clutch coil. The air gap between the coil and the armature is determined by measuring the voltage being generated in the 2nd coil and obtaining the flux when changing the current within a certain range. The actuagor, which will not deteriorate with age, is achieved by detemining the clutch wear from the estimated air gap and flowing the appropriate electricity.

    4R_AWD_NENH

    PARAMETER SPECIFICATION

    Engine Speed
    (RPM)

    Engine speed is converted from ECM/PCM.

    4R_AWD_FVW1H

    PARAMETER SPECIFICATION

    Left Front Wheel Speed
    (Km/h)(MPH)

    Left front wheel speed is converted from the Left front wheel speed sensor.

    The vehicle speed (km/h) is converted by ECU from the pulse signal sent from the vehicle speed sensor for display. When the drive wheel speed is 2km/h or higher, the ECU controls various functions using the wheel speed information. Examples)
    ON/OFF control of V TEC system
    Fuel-cut control at high speed driving
    Control of air fuel ratio correction during driving.

    - The vehicle speed sensor is also used for the speedometer. The pulse signal is output from the sensor based on the vehicle speed, and the vehicle speed (km/h) is calculated from the number of pulses within the specified time.

    - The vehicle speed sensor system detects the differential gear rotation by the magnet integrated in the rotor and Hall element installed outside of the magnet. When voltage is applied to the Hall element and magnetic flux is changed, Hall voltage is output based on the magnetic flux change. Because the Hall voltage changes in four cycles during one rotor rotation, the waveform creation circuit outputs four-pulse signal.

    - When the vehicle speed becomes higher, number of the vehicle speed signal pulse within the specified time increases, and voltage is output with approximately 7pulses/s at 10km/h, and 707pulses /s at 100km/h.

    - The signal voltage output from the vehicle speed sensor is a pulse signal, and voltage of 0V and 5V is output alternately. When the vehicle speed sensor signal is OF, the voltage (5V) output from reference circuit of the computer in the ECU flows to the vehicle speed sensor and becomes 0V, and when the vehicle speed sensor signal is ON, the reference voltage becomes 5V at the same potential.

    - The computer detects the vehicle speed signal based on ON/OFF switching of the reference voltage which is made by ON/OFF switching of the vehicle speed sensor. - The vehicle sensor detects the vehicle speed change based on final gear rotation speed on the transmission.

    - The vehicle speed sensor has a magnetic sensing element and detects magnetic flux change. This change is amplified and converted into Hi and Lo voltage signals. The magnetic flux changes depending on the rotation speed of the magnetic rotor installed on rotation area of the final gear.

     

    i: Magnet
    ii: Hall element
    iii: Waveform creation circuit
    iv: Vehicle speed signal output

    Fig: Output waveform of vehicle speed signal
    Y: E
    X: Time

    Fig: Vehicle speed sensor (Training text III)
    i: IG
    ii: Vehicle speed sensor
    iii: VSP
    iv: ECU
    v: Reference voltage circuit
    vi: Computer
    vii: SG

    4R_AWD_FVW2H

    PARAMETER SPECIFICATION

    Right Front Wheel Speed
    (Km/h)(MPH)

    Right front wheel speed is converted from the Right front wheel speed sensor.

    The vehicle speed (km/h) is converted by ECU from the pulse signal sent from the vehicle speed sensor for display. When the drive wheel speed is 2km/h or higher, the ECU controls various functions using the wheel speed information. Examples)
    ON/OFF control of V TEC system
    Fuel-cut control at high speed driving
    Control of air fuel ratio correction during driving.

    - The vehicle speed sensor is also used for the speedometer. The pulse signal is output from the sensor based on the vehicle speed, and the vehicle speed (km/h) is calculated from the number of pulses within the specified time.

    - The vehicle speed sensor system detects the differential gear rotation by the magnet integrated in the rotor and Hall element installed outside of the magnet. When voltage is applied to the Hall element and magnetic flux is changed, Hall voltage is output based on the magnetic flux change. Because the Hall voltage changes in four cycles during one rotor rotation, the waveform creation circuit outputs four-pulse signal.

    - When the vehicle speed becomes higher, number of the vehicle speed signal pulse within the specified time increases, and voltage is output with approximately 7pulses/s at 10km/h, and 707pulses /s at 100km/h.

    - The signal voltage output from the vehicle speed sensor is a pulse signal, and voltage of 0V and 5V is output alternately. When the vehicle speed sensor signal is OF, the voltage (5V) output from reference circuit of the computer in the ECU flows to the vehicle speed sensor and becomes 0V, and when the vehicle speed sensor signal is ON, the reference voltage becomes 5V at the same potential.

    - The computer detects the vehicle speed signal based on ON/OFF switching of the reference voltage which is made by ON/OFF switching of the vehicle speed sensor. - The vehicle sensor detects the vehicle speed change based on final gear rotation speed on the transmission.

    - The vehicle speed sensor has a magnetic sensing element and detects magnetic flux change. This change is amplified and converted into Hi and Lo voltage signals. The magnetic flux changes depending on the rotation speed of the magnetic rotor installed on rotation area of the final gear.

     

    i: Magnet
    ii: Hall element
    iii: Waveform creation circuit
    iv: Vehicle speed signal output

    Fig: Output waveform of vehicle speed signal
    Y: E
    X: Time

    Fig: Vehicle speed sensor (Training text III)
    i: IG
    ii: Vehicle speed sensor
    iii: VSP
    iv: ECU
    v: Reference voltage circuit
    vi: Computer
    vii: SG

    4R_AWD_FVW3H

    PARAMETER SPECIFICATION

    Left Rear Wheel Speed
    (Km/h)(MPH)

    Left rear wheel speed is converted from the Left rear wheel speed sensor.

    The vehicle speed (km/h) is converted by ECU from the pulse signal sent from the vehicle speed sensor for display. When the drive wheel speed is 2km/h or higher, the ECU controls various functions using the wheel speed information. Examples)
    ON/OFF control of V TEC system
    Fuel-cut control at high speed driving
    Control of air fuel ratio correction during driving.

    - The vehicle speed sensor is also used for the speedometer. The pulse signal is output from the sensor based on the vehicle speed, and the vehicle speed (km/h) is calculated from the number of pulses within the specified time.

    - The vehicle speed sensor system detects the differential gear rotation by the magnet integrated in the rotor and Hall element installed outside of the magnet. When voltage is applied to the Hall element and magnetic flux is changed, Hall voltage is output based on the magnetic flux change. Because the Hall voltage changes in four cycles during one rotor rotation, the waveform creation circuit outputs four-pulse signal.

    - When the vehicle speed becomes higher, number of the vehicle speed signal pulse within the specified time increases, and voltage is output with approximately 7pulses/s at 10km/h, and 707pulses /s at 100km/h.

    - The signal voltage output from the vehicle speed sensor is a pulse signal, and voltage of 0V and 5V is output alternately. When the vehicle speed sensor signal is OF, the voltage (5V) output from reference circuit of the computer in the ECU flows to the vehicle speed sensor and becomes 0V, and when the vehicle speed sensor signal is ON, the reference voltage becomes 5V at the same potential.

    - The computer detects the vehicle speed signal based on ON/OFF switching of the reference voltage which is made by ON/OFF switching of the vehicle speed sensor. - The vehicle sensor detects the vehicle speed change based on final gear rotation speed on the transmission.

    - The vehicle speed sensor has a magnetic sensing element and detects magnetic flux change. This change is amplified and converted into Hi and Lo voltage signals. The magnetic flux changes depending on the rotation speed of the magnetic rotor installed on rotation area of the final gear.

     

    i: Magnet
    ii: Hall element
    iii: Waveform creation circuit
    iv: Vehicle speed signal output

    Fig: Output waveform of vehicle speed signal
    Y: E
    X: Time

    Fig: Vehicle speed sensor (Training text III)
    i: IG
    ii: Vehicle speed sensor
    iii: VSP
    iv: ECU
    v: Reference voltage circuit
    vi: Computer
    vii: SG

    4R_AWD_FVW4H

    PARAMETER SPECIFICATION

    Right Rear Wheel Speed
    (Km/h)(MPH)

    Right rear wheel speed is converted from the Right rear wheel speed sensor.

    The vehicle speed (km/h) is converted by ECU from the pulse signal sent from the vehicle speed sensor for display. When the drive wheel speed is 2km/h or higher, the ECU controls various functions using the wheel speed information. Examples)
    ON/OFF control of V TEC system
    Fuel-cut control at high speed driving
    Control of air fuel ratio correction during driving.

    - The vehicle speed sensor is also used for the speedometer. The pulse signal is output from the sensor based on the vehicle speed, and the vehicle speed (km/h) is calculated from the number of pulses within the specified time.

    - The vehicle speed sensor system detects the differential gear rotation by the magnet integrated in the rotor and Hall element installed outside of the magnet. When voltage is applied to the Hall element and magnetic flux is changed, Hall voltage is output based on the magnetic flux change. Because the Hall voltage changes in four cycles during one rotor rotation, the waveform creation circuit outputs four-pulse signal.

    - When the vehicle speed becomes higher, number of the vehicle speed signal pulse within the specified time increases, and voltage is output with approximately 7pulses/s at 10km/h, and 707pulses /s at 100km/h.

    - The signal voltage output from the vehicle speed sensor is a pulse signal, and voltage of 0V and 5V is output alternately. When the vehicle speed sensor signal is OF, the voltage (5V) output from reference circuit of the computer in the ECU flows to the vehicle speed sensor and becomes 0V, and when the vehicle speed sensor signal is ON, the reference voltage becomes 5V at the same potential.

    - The computer detects the vehicle speed signal based on ON/OFF switching of the reference voltage which is made by ON/OFF switching of the vehicle speed sensor. - The vehicle sensor detects the vehicle speed change based on final gear rotation speed on the transmission.

    - The vehicle speed sensor has a magnetic sensing element and detects magnetic flux change. This change is amplified and converted into Hi and Lo voltage signals. The magnetic flux changes depending on the rotation speed of the magnetic rotor installed on rotation area of the final gear.

     

    i: Magnet
    ii: Hall element
    iii: Waveform creation circuit
    iv: Vehicle speed signal output

    Fig: Output waveform of vehicle speed signal
    Y: E
    X: Time

    Fig: Vehicle speed sensor (Training text III)
    i: IG
    ii: Vehicle speed sensor
    iii: VSP
    iv: ECU
    v: Reference voltage circuit
    vi: Computer
    vii: SG

    4R_AWD_ICMDL

    PARAMETER SPECIFICATION

    Left Magnetic Coil Target Ampere
    (A)

    Left magnetic coil target ampere is calculated by SH-AWD control unit.

    This parameter displays the target current value of the left coil, which is computed from the acceleration control target torque.

    4R_AWD_ICMDR

    PARAMETER SPECIFICATION

    Right Magnetic Coil Target Ampere
    (A)

    Right magnetic coil target ampere is calculated by SH-AWD control unit.

    This parameter displays the target current value of the right coil, which is computed from the acceleration control target torque.

    4R_AWD_ILOL

    PARAMETER SPECIFICATION

    Left Magnetic Coil Ampere
    (A)

    Left magnetic coil ampere is converted from Left search coil sensor.

    This parameter displays the current value of the left coil under acceleration control.

    4R_AWD_ILOR

    PARAMETER SPECIFICATION

    Right Magnetic Coil Ampere
    (A)

    Right magnetic coil ampere is converted from Right search coil sensor.

    This parameter displays the current value of the right coil under acceleration control.

    4R_AWD_PBRK

    PARAMETER SPECIFICATION

    Parking Brake
    (OFF/ON)

    This parameter displays the ON/OFF signal of the parking brake.

    When the parking brake is applied, the parking brake switch indicates ON.
    Parking brake signal is read from Gauge control unit.

    With the Parking brake set: ON
    Without the Parking brake set: OFF

    4R_AWD_SCS

    PARAMETER SPECIFICATION

    SCS:
    Service Check Signal
    (OPEN/SHORT)

    This indicates SHORT when the SCS line shorts to body ground. After turning the ignition switch ON, the system displays the DTCs by blinking the indicator. Normally, it indicates OPEN.

    4R_AWD_FSR

    PARAMETER SPECIFICATION

    Fail Safe Relay
    (OFF/ON)

    This parameter displays the state of the SH-AWD relay.
    The SH-AWD control unit stops output from the b terminal in the figure when it detects a problem. Power supply to the SH-AWD control unit is stopped because the SH-AWD relay turns off and 3 in the figure is open then.

    When SH-AWD relay is ON: ON
    When SH-AWD relay is OFF: OFF



    Fig. SH-AWD relay circuit (ON)
    1: battery positive terminal
    2: SH-AWD relay
    3: relay internal terminal
    a: battery power input terminal
    b: SH-AWD relay output terminal

    4R_AWD_WARN

    PARAMETER SPECIFICATION

    SH-AWD Indicator
    (OFF/ON)

    This parameter displays the failure detection signal of the SH-AWD control unit supplied to the combination unit.

    When the SH-AWD indicator is ON: ON
    When the SH-AWD indicator is OFF: OFF

    When the system is normal, it comes on when the ignition switch is turned ON and goes off when the engine starts.
    If there's a problem when starting the engine, it does NOT go off. If a problem occurs after the engine starts and the indicator goes off, it comes on. The indicator comes on if the learning has not completed after replacing these: SH-AWD control unit, steering angle sensor, lateral acceleration sensor, yaw rate sensor, or differential assembly.

    4R_AWD_INH

    PARAMETER SPECIFICATION

    SH-AWD Inhibit Signal
    (OFF/ON)

    It indicates ON for the state of the INH input when the abnormality is detected in the CPU in the SH-AWD control unit.

    With the INH input signal: ON
    Without the INH input signal: OFF

    4R_AWD_ECUSTS

    PARAMETER SPECIFICATION

    Initial condition
    (OFF/ON)

    It indicates ON for the state of a unit that has not completed initializing when the SH-AWD control unit is replaced.

    SH-AWD control unit is in the initial state: ON
    Completed SH-AWD control unit initial learning: OFF

    4R_AWD_ATSELECT

    PARAMETER SPECIFICATION

    A/T Shift Lever Position
    (NO/N-P/R/1/2/D3/D4/D5)
    NO : NO POSITION

    This parameter displays the A/T shift lever position.

    4R_AWD_ATSELECT_1

    PARAMETER SPECIFICATION

    A/T Shift Lever Position
    (NO/N-P/R/D/S)
    NO : NO POSITION

    This parameter displays the A/T shift lever position.

    4R_AWD_ATSELECT_C

    PARAMETER SPECIFICATION

    A/T Shift Lever Position
    (NO/N-P/R/D/S)
    NO : NO POSITION

    This parameter displays the A/T shift lever position.

    4R_AWD_SFT

    PARAMETER SPECIFICATION

    A/T Gear Position
    (1st/2nd/3rd/4th/5th)

    This parameter displays the A/T gear position. (when driving)

    4R_AWD_SFT_2

    PARAMETER SPECIFICATION

    A/T Gear Position
    (1st/2nd/3rd/4th/5th/6th)

    This parameter displays the A/T gear position. (when driving)

    4R_AWD_DTRQ

    PARAMETER SPECIFICATION

    Rear Drive Torque
    (Kgf·m)(N·m)

    4R_AWD_ETR

    PARAMETER SPECIFICATION

    Torque Converter Slip Ratio
    (%)

    4R_AWD_TE

    PARAMETER SPECIFICATION

    Engine Torque
    (Kgf·m)(N·m)

    ENGINE Torque calculated by ECM/PCM.

    4R_AWD_TEC

    PARAMETER SPECIFICATION

    Engine Torque correction value
    (Kgf·m)(N·m)

    This paramter displays the corrected engine torque value according to the coolant temperature, the power load of the ACG , and A/C load.

    4R_AWD_TH

    PARAMETER SPECIFICATION

    Throttle Data
    (°)

    - The sensor is connected to the throttle valve shaft. It detects throttle valve position as the resistance value, converts it into the voltage, and sends the signal to the control unit to enrich the mixture at acceleration and to perform the fuel-cut at deceleration.

    - The throttle position sensor detects the throttle valve position (opening angle), and is assembled to the throttle body. It is a variable resistor (volume) with a moving contact that moves on the resistor according to the movement of the throttle valve shaft.

    - Because the resistance value between A and C is changed by the contact movement on the resistor, the resistance value changes according to throttle position. When the throttle is fully closed, the resistance value becomes the highest, and as the throttle opens, the value becomes lower.

    - The resistance value changes in proportion to throttle position, therefore, the resistance value corresponds to throttle position.

    - The value detected by the sensor is the resistance value which cannot be detected by the computer. Therefore, the value needs to be converted into the voltage value which can be detected by the computer.

    - To convert into the voltage, the 5V is made by a reference voltage circuit in ECU and it is applied to the terminals A and B of the sensor. The voltage created between the contacts C and B changes along with the movement of the contact, and is output as proportioned voltages to resistance value.

    - When the throttle is fully closed, the position voltage is the lowest, and as the throttle opens, the voltage becomes higher. The computer converts the voltage value into throttle position, and detects throttle position status.

    - Because the change speed of the voltage is in proportion to the open/close speed of the throttle valve, the open/close speed status of the throttle valve can be detected from detection of the change speed of the voltage.

    - The throttle position sensor is connected to the throttle valve shaft. It detects the depressed amount of the accelerator pedal, which is made by the driver at acceleration or deceleration, via the accelerator wire as the throttle position signal.

    - The throttle position sensor consists of the resistor, and brush connected to the throttle valve shaft. The reference voltage from the ECU is applied to the both side of the resistor, and the sensor detects the voltage according to the throttle valve position by the brush.

    - Reference operating range
    -2° - 2° (Fully closed),
    -2° - 10° (DBW idle)

     

    Fig: Throttle position sensor. Resistance characteristics between A and C
    Y: kOhm
    X: deg
    i: Fully open
    ii: Fully closed

    Fig: Throttle position sensor. Opening angle voltage characteristics
    Y: V
    X: deg
    i: Fully closed
    ii: Fully open

    i: Sensor
    ii: VCC
    iii: TH
    iv: SG
    v: ECU
    vi: Reference voltage circuit
    vii: Computer

    Fig: Throttle position sensor
    Y: Output (V)
    X: Throttle valve opening angle
    i: Idle (fully closed)
    ii: Fully open

    4R_AWD_TTH

    PARAMETER SPECIFICATION

    Target Throttle Data
    (°)

    This parameter displays the target value of the throttle opening.

    4R_AWD_NM

    PARAMETER SPECIFICATION

    Mainshaft Speed
    (RPM)

    This parameter displays the mainshaft speed sent from the PGM-FI/AT system.
    The mainshaft speed is computed by the mainshaft speed sensor.

    4R_AWD_FVSAACT

    PARAMETER SPECIFICATION

    VSA System (Freeze Data)
    (INACTIVE/ACTIVE)

    This parameter displays the state of the VSA system when the SH-AWD system stores DTCs.
    This data is used to determine the driving conditions based on lateral acceleration, yaw rate, and steering angle sensor data.

    4R_AWD_FBRKSW

    PARAMETER SPECIFICATION

    Brake Switch (Freeze Data)
    (OFF/ON)

    This parameter displays the state of the brake switch when the SH-AWD system stores DTCS.

    With the brakes set: ON
    With the brakes released: OFF

    When the abnormality in either the brake switch or the hydraulic pressure sensor is recieved from the VSA system, this data is used to determine whether the problem is in the switch or sensor.

    4R_AWD_FAGACT

    PARAMETER SPECIFICATION

    Acceleration Command (Freeze Data)
    (OFF/ON)

    This parameter displays the state of the acceleration command when the SH-AWD system stores DTCs.

    With the acceleration command: ON
    Without the acceleration command: OFF

    The data is used to locate a problem with the accelerator assembly in the accelerator troubleshooting.

    4R_AWD_FACRCHK

    PARAMETER SPECIFICATION

    Acceleration Return Check (Freeze Data)
    (OFF/ON)

    This parameter displays the state of the speedup return check when the SH-AWD sysmem stores DTCs. It checks for electricity, responding to the acceleration command. If the ON signal appears when the acceleration command is OFF, the electric path has a problem.

    With the acceleration return check signal: ON
    Without the acceleration return check signal: OFF

    This data is used to loacte a problem with the accelerator assembly in the accelerator troubleshooting.

    4R_AWD_FPWRSW

    PARAMETER SPECIFICATION

    Supply Voltage Signal (Freeze Data)
    (OFF/ON)

    This parameter displays the state of the unit power supply when the SH-AWD system stores DTCs.

    When power is supplied to the unit: ON
    When power is not supplied to the unit: OFF

    This data is used to determine whether the failsafe system is activated normally when a problem occurs in the battery or the power system.

    4R_AWD_FFSUBINH

    PARAMETER SPECIFICATION

    Sub CPU Inhibit Signal (Freeze Data)
    (OFF/ON)

    This parameter displays the state of the INH signal when the SH-AWD system stores DTCs. (When the sub CPU detects a problem with the main CPU, ON is indicated.)

    With the INH signal: ON
    Without the INH signal: OFF

    This data is used to determine the state of the sub CPU when errors that don't trigger DTCs or internal self-diagnosis errors occur.

    4R_AWD_FFIXZ

    PARAMETER SPECIFICATION

    Z Phase Signal (Freeze Data)
    (OFF/ON)

    This parameter displays the state of the Z phase input signal when the SH-AWD system stores DTCs.

    With the Z phase input: ON
    Without the Z phase input: OFF

    This data is used to determine the driving conditions based on lateral acceleration, yaw rate, and steering angle sensor data.

    4R_AWD_FSTGF

    PARAMETER SPECIFICATION

    Steering Position Area (Freeze Data)
    (RIGHT/LEFT)

    This parameter displays the steering positon when the SH-AWD system stores DTCs.

    This data is used to determine the driving conditions based on lateral acceleration, yaw rate, and steering angle sensor data.

    4R_AWD_FMODE

    PARAMETER SPECIFICATION

    A/T Mode (Freeze Data)
    (STANDARD/SPORT)

    This parameter displays the state of the control mode when the SH-AWD system stors DTCs.

    This data is used to determine the driving conditions based on lateral acceleration, yaw rate, and steering angle sensor data.

    4R_AWD_AD_GY

    PARAMETER SPECIFICATION

    Voltage of Lateral Acceleration Sensor
    (V)

    This parameter displays the voltage of the lateral acceleration sensor supplied by the VSA control unit.

    Operating range
    2.3V - 2.7V

    4R_AWD_AD_GY_1

    PARAMETER SPECIFICATION

    G of Lateral Acceleration Sensor
    (G)

    This parameter displays the G of the lateral acceleration sensor supplied by the VSA control unit.

    4R_AWD_GY_NEW

    PARAMETER SPECIFICATION

    Lateral Acceleration Sensor Neutral Position Data
    (V)

    This parameter displays the lateral acceleration sensor neutral position data.

    4R_AWD_GY_NEW_1

    PARAMETER SPECIFICATION

    Lateral Acceleration Sensor Neutral Position Data
    (G)

    This parameter displays the lateral acceleration sensor neutral position data.

    4R_AWD_GY_A

    PARAMETER SPECIFICATION

    Lateral Acceleration Sensor
    (V)

    This parameter displays the lateral acceleration sensor data at the time of turning.

    +: right turn
    - : left turn

    4R_AWD_GY

    PARAMETER SPECIFICATION

    Lateral Acceleration Sensor
    (G)

    This parameter displays the lateral acceleration sensor data at the time of turning.

    +: right turn
    - : left turn

    4R_AWD_AD_YAW

    PARAMETER SPECIFICATION

    Voltage of Yaw Rate Sensor
    (V)

    This parameter displays the voltage of the yaw rate sensor supplied by the VSA control unit.

    Operating range
    2.3V - 2.7V

    4R_AWD_AD_YAW_1

    PARAMETER SPECIFICATION

    Angular Speed of Yaw Rate Sensor
    (deg/s)

    This parameter displays the angular speed of the yaw rate sensor supplied by the VSA control unit.

    4R_AWD_YAW_NEW

    PARAMETER SPECIFICATION

    Yaw Rate Sensor Neutral Position Data
    (V)

    This parameter displays the yaw rate sensor neutral position data.

    2.3V - 2.7V

    4R_AWD_YAW_NEW_1

    PARAMETER SPECIFICATION

    Yaw Rate Sensor Neutral Position Data
    (deg/s)

    This parameter displays the yaw rate sensor neutral position data.

    4R_AWD_YAW

    PARAMETER SPECIFICATION

    Yaw Rate Sensor
    (deg/s)

    This parameter displays the yaw rate sensor value, which is computed in the SH-AWD control unit based on the A/D value supplied by the VSA control unit.

    Operating range
    -10°/s - 10°/s

    4R_AWD_YAW_1

    PARAMETER SPECIFICATION

    Yaw Rate Sensor
    (deg/s)

    This parameter displays the yaw rate sensor value, which is computed in the SH-AWD control unit based on the A/D value supplied by the VSA control unit.

    4R_AWD_DHLH

    PARAMETER SPECIFICATION

    Steering Angle Sensor
    (°)

    The steering wheel position at the time of turning the ignition switch ON is set to 0° for the steering angle and, after driving, the steering wheel position when moving straight is set to 0°.

    +: right steering
    - : left steering

    4R_AWD_DH

    PARAMETER SPECIFICATION

    Steering Angle Sensor
    (°)

    This parameter displays the data used for control of the steering. It corrects the neutral position according to the steering angle sensor count.
    0 is indicated when turning the ignition switch ON. The neutral position is adjusted while driving straight, and then the steering angle is displayed on HDS until the ignition switch OFF.

    +: right steering
    - : left steering

    4R_AWD_DHCNT

    PARAMETER SPECIFICATION

    Steering Angle Sensor (Counter value)
    (°)

    This indicates the reading of the counter in the Steering Angle Sensor.
    HDS indicates the reading of the steering angle counter, based on the 0" position where the ignition switch is turned ON.

    Turning right from the 0" position: Count up from 1"
    Turning left from the 0" position: Count down from 65535"

    4R_AWD_NHT

    PARAMETER SPECIFICATION

    Hypoid Gear Speed
    (RPM)

    This parameter displays the hypoid gear speed.

    4R_AWD_ZKRATIO

    PARAMETER SPECIFICATION

    Acceleration Ratio

    This parameter displays the control ratio of the accelerator.

    4R_AWD_AGACT

    PARAMETER SPECIFICATION

    Speedup Drive
    (INACTIVE/ACTIVE)

    This parameter displays the operating state of the accelerator.

    4R_AWD_PWRSWACT

    PARAMETER SPECIFICATION

    Power Switch
    (OFF/ON)

    This parameter displays the state of the PWR switch on the SH-AWD control unit.

    When the PWR switch on the SH-AWD control unit is ON: ON
    When the PWR switch on the SH-AWD control unit is OFF: OFF

    4R_AWD_BFLUXLT

    PARAMETER SPECIFICATION

    Left Differential Torque (Control Value)
    (mWb)

    This parameter displays the amount of clutch wear in magnetic flux.

    In new condition: 2.3mWb
    In worn condition: 3.4mWb

    This is the magnetic flux value, which is calculated from the left search coil voltage and stored in the control unit. If the differential clutch torque memorizationa is completed successfully, this value is reflected in the control after turning the ignition switch ON next time.

    4R_AWD_BFLUXRT

    PARAMETER SPECIFICATION

    Right Differetial Torque (Control Value)
    (mWb)

    This parameter displays the amount of clutch wear in magnetic flux.

    In new condition: 2.3mWb
    In worn conditon: 3.4mWb

    This is the magnetic flux value, which is calculated from the right search coil voltage and stored in the control unit. If the differential clutch torque memorization is competed successfully, this value is reflected in the control after turning the ignition switch ON next time.

    4R_AWD_CMPFLUX

    PARAMETER SPECIFICATION

    Differential Clutch Torque Memorization Status
    (Completed/Not Completed)

    This parameter displays the state of the differential cluth torque memorization.

    When the differential clutch torque memorization is completed successfully, HDS will indicate "Completed" If it is not completed, you cannot perform function tests.

    4R_AWD_CMPSENS

    PARAMETER SPECIFICATION

    YAW rate - Lateral Acceleration Neutral Position Memorization Status
    (Completed/Not Completed)

    This parameter displays the state of the YAW Rate/Lateral Acceleration sensor memorization.

    When the YAW Rate/Lateral Acceleration sensor memorization is completed successfully, HDS will indicate "Completed" If it is not completed, you cannot perform function tests.

    4R_AWD_CMPSENS_B

    PARAMETER SPECIFICATION

    YAW Rate/Lateral Acceleration Sensor/Longitudinal G Setup Status
    (Completed/Not Completed)

    This parameter displays the state of the YAW Rate/Lateral Acceleration sensor/Longitudinal G memorization.

    When the YAW Rate/Lateral Acceleration sensor/Longitudinal G memorization is completed successfully, HDS will indicate "Completed" If it is not completed, you cannot perform function tests.

    4R_AWD_CMPSTR

    PARAMETER SPECIFICATION

    Steering Angle Neutral Position Memorization Status
    (Completed/Not Completed)

    This parameter displays the state of the steering angle neutral position memorization.

    When the steering angle neutral position memorization is completed successfully, HDS will indicate "Completed" If it is not completed, you cannot perform function tests.

    4R_AWD_Nc

    PARAMETER SPECIFICATION

    Counter Shaft Speed
    (RPM)

    This parameter displays the counter shaft speed.

    4R_AWD_56_03

    56-3
    Right Clutch Electromagnetic Coil Current Malfunction

    Failure Symptoms

    • The SH-AWD warning indicator ON.
    • 4WD control is stopped.
    • The difference between the right magnetic coil target ampere and the right magnetic coil ampere is too high.

    Method for re-creating DTC

      Perform the Direct electromagnetic clutch test after clear DTCs.

    Possible failures

    • The wire between the SH-AWD control unit and the right clutch electromagnetic coil is short to ground.
    • The wire between the SH-AWD control unit and the right clutch electromagnetic coil is open.
    • The electromagnetic clutch coil failure.

    Remarks

      The right magnetic coil target ampere and the right magnetic coil ampere can be monitored in Datalist.

    4R_AWD_57_01

    57-1
    Right Clutch Electromagnetic Coil (Open)

    Failure Symptoms

    • The SH-AWD warning indicator ON.
    • 4WD control is stopped.
    • Resistance of the right coil is too high.

    Method for re-creating DTC

      Perform the Direct electromagnetic clutch test after clear DTCs.

    Possible failures

    • The wire between the SH-AWD control unit and the right clutch electromagnetic coil is short to ground.
    • The wire between the SH-AWD control unit and the right clutch electromagnetic coil is open.
    • The electromagnetic clutch coil failure.

    4R_AWD_57_02

    57-2
    Right Clutch Electromagnetic Coil (Short)

    Failure Symptoms

    • The SH-AWD warning indicator ON.
    • 4WD control is stopped.
    • Resistance of the right coil is too low.

    Method for re-creating DTC

      Perform the Direct electromagnetic clutch test after clear DTCs.

    Possible failures

    • The wire between the SH-AWD control unit and the right clutch electromagnetic coil is short to ground.
    • The wire between the SH-AWD control unit and the right clutch electromagnetic coil is open.
    • The electromagnetic clutch coil failure.

    4R_AWD_57_03

    57-3
    Right Clutch Electromagnetic Coil (Open)

    Failure Symptoms

    • The SH-AWD warning indicator ON.
    • 4WD control is stopped.
    • Resistance of the right coil is too high.

    Method for re-creating DTC

      Perform the Direct electromagnetic clutch test after clear DTCs.

    Possible failures

    • The wire between the SH-AWD control unit and the right clutch electromagnetic coil is short to ground.
    • The wire between the SH-AWD control unit and the right clutch electromagnetic coil is open.
    • The electromagnetic clutch coil failure.

    4R_AWD_57_04

    57-4
    Right Clutch Electromagnetic Coil (Short)

    Failure Symptoms

    • The SH-AWD warning indicator ON.
    • 4WD control is stopped.
    • Resistance of the right coil is too high.

    Method for re-creating DTC

      Perform the Direct electromagnetic clutch test after clear DTCs.

    Possible failures

    • The wire between the SH-AWD control unit and the right clutch electromagnetic coil is short to ground.
    • The wire between the SH-AWD control unit and the right clutch electromagnetic coil is open.
    • The electromagnetic clutch coil failure.

    4R_AWD_57_05

    57-5
    Right Clutch Electromagnetic Coil (Open)

    Failure Symptoms

    • The SH-AWD warning indicator ON.
    • 4WD control is stopped.
    • Resistance of the right coil is too high.

    Method for re-creating DTC

      Perform the Direct electromagnetic clutch test after clear DTCs.

    Possible failures

    • The wire between the SH-AWD control unit and the right clutch electromagnetic coil is short to ground.
    • The wire between the SH-AWD control unit and the right clutch electromagnetic coil is open.
    • The electromagnetic clutch coil failure.

    4R_AWD_57_06

    57-6
    Right Clutch Electromagnetic Coil (Short)

    Failure Symptoms

    • The SH-AWD warning indicator ON.
    • 4WD control is stopped.
    • Resistance of the right coil is too high.

    Method for re-creating DTC

      Perform the Direct electromagnetic clutch test after clear DTCs.

    Possible failures

    • The wire between the SH-AWD control unit and the right clutch electromagnetic coil is short to ground.
    • The wire between the SH-AWD control unit and the right clutch electromagnetic coil is open.
    • The electromagnetic clutch coil failure.

    4R_AWD_52_03

    52-3
    Left Clutch Electromagnetic Coil Current Malfunction

    Failure Symptoms

    • The SH-AWD warning indicator ON.
    • 4WD control is stopped.
    • The difference between the left magnetic coil target ampere and the left magnetic coil ampere is too high.

    Method for re-creating DTC

      Perform the Direct electromagnetic clutch test after clear DTCs.

    Possible failures

    • The wire between the SH-AWD control unit and the left clutch electromagnetic coil is short to ground.
    • The wire between the SH-AWD control unit and the left clutch electromagnetic coil is open.
    • The electromagnetic clutch coil failure.

    Remarks

      The left magnetic coil target ampere and the left magnetic coil ampere can be monitored in Datalist.

    4R_AWD_53_01

    53-1
    Left Clutch Electromagnetic Coil (Open)

    Failure Symptoms

    • The SH-AWD warning indicator ON.
    • 4WD control is stopped.
    • The difference between the left magnetic coil target ampere and the left magnetic coil ampere is too high.

    Method for re-creating DTC

      Perform the Direct electromagnetic clutch test after clear DTCs.

    Possible failures

    • The wire between the SH-AWD control unit and the left clutch electromagnetic coil is short to ground.
    • The wire between the SH-AWD control unit and the left clutch electromagnetic coil is open.
    • The electromagnetic clutch coil failure.

    4R_AWD_53_02

    53-2
    Left Clutch Electromagnetic Coil (Short)

    Failure Symptoms

    • The SH-AWD warning indicator ON.
    • 4WD control is stopped.
    • The difference between the left magnetic coil target ampere and the left magnetic coil ampere is too low.

    Method for re-creating DTC

      Perform the Direct electromagnetic clutch test after clear DTCs.

    Possible failures

    • The wire between the SH-AWD control unit and the left clutch electromagnetic coil is short to ground.
    • The wire between the SH-AWD control unit and the left clutch electromagnetic coil is open.
    • The electromagnetic clutch coil failure.

    4R_AWD_53_03

    53-3
    Left Clutch Electromagnetic Coil (Open)

    Failure Symptoms

    • The SH-AWD warning indicator ON.
    • 4WD control is stopped.
    • The difference between the left magnetic coil target ampere and the left magnetic coil ampere is too high.

    Method for re-creating DTC

      Perform the Direct electromagnetic clutch test after clear DTCs.

    Possible failures

    • The wire between the SH-AWD control unit and the left clutch electromagnetic coil is short to ground.
    • The wire between the SH-AWD control unit and the left clutch electromagnetic coil is open.
    • The electromagnetic clutch coil failure.

    4R_AWD_53_04

    53-4
    Left Clutch Electromagnetic Coil (Short)

    Failure Symptoms

    • The SH-AWD warning indicator ON.
    • 4WD control is stopped.
    • The difference between the left magnetic coil target ampere and the left magnetic coil ampere is too low.

    Method for re-creating DTC

      Perform the Direct electromagnetic clutch test after clear DTCs.

    Possible failures

    • The wire between the SH-AWD control unit and the left clutch electromagnetic coil is short to ground.
    • The wire between the SH-AWD control unit and the left clutch electromagnetic coil is open.
    • The electromagnetic clutch coil failure.

    4R_AWD_53_05

    53-5
    Left Clutch Electromagnetic Coil (Open)

    Failure Symptoms

    • The SH-AWD warning indicator ON.
    • 4WD control is stopped.
    • The difference between the left magnetic coil target ampere and the left magnetic coil ampere is too high.

    Method for re-creating DTC

      Perform the Direct electromagnetic clutch test after clear DTCs.

    Possible failures

    • The wire between the SH-AWD control unit and the left clutch electromagnetic coil is short to ground.
    • The wire between the SH-AWD control unit and the left clutch electromagnetic coil is open.
    • The electromagnetic clutch coil failure.

    4R_AWD_53_06

    53-6
    Left Clutch Electromagnetic Coil (Short)

    Failure Symptoms

    • The SH-AWD warning indicator ON.
    • 4WD control is stopped.
    • The difference between the left magnetic coil target ampere and the left magnetic coil ampere is too low.

    Method for re-creating DTC

      Perform the Direct electromagnetic clutch test after clear DTCs.

    Possible failures

    • The wire between the SH-AWD control unit and the left clutch electromagnetic coil is short to ground.
    • The wire between the SH-AWD control unit and the left clutch electromagnetic coil is open.
    • The electromagnetic clutch coil failure.

    4R_AWD_61_01

    61-1
    Shift Solenoid Valve (Open)

    Failure Symptoms

    • The SH-AWD warning indicator ON.
    • 4WD control is stopped.
    • Although the Acceleration command is OFF, the Acceleration return check signal is turned ON.

    Method for re-creating DTC

      Perform the Acceleration device test after clear DTCs.

    Possible failures

    • The wire between the SH-AWD control unit and the shift solenoid valve is short to ground.
    • The wire between the SH-AWD control unit and the shift solenoid valve is open.
    • The shift solenoid failure.

    Remarks

      The acceleration command and the acceleration return check can be monitored in the freeze data of this DTC.

    4R_AWD_61_02

    61-2
    Shift Solenoid Valve (Short)

    Failure Symptoms

    • The SH-AWD warning indicator ON.
    • 4WD control is stopped.
    • Although the Acceleration command is ON, the Acceleration return check signal is turned OFF.

    Method for re-creating DTC

      Perform the Acceleration device test after clear DTCs.

    Possible failures

    • The wire between the SH-AWD control unit and the shift solenoid valve is short to ground.
    • The wire between the SH-AWD control unit and the shift solenoid valve is open.
    • The shift solenoid failure.

    Remarks

      The acceleration command and the acceleration return check can be monitored in the freeze data of this DTC.

    4R_AWD_44_11

    44-11
    SH-AWD Control Unit

    Failure Symptoms

    • The SH-AWD warning indicator ON.
    • 4WD control is stopped.
    • Inhibit signal from sub micro computer is not changed.

    Method for re-creating DTC

      Turn the ignition switch OFF and ON after clear DTCs.

    Possible failures

    • SH-AWD control unit internal failure.

    4R_AWD_44_12

    44-12
    SH-AWD Relay Stuck ON

    Failure Symptoms

    • The SH-AWD warning indicator ON.
    • 4WD control is stopped.
    • The SH-AWD relay stuck ON.

    Method for re-creating DTC

      Start the engine after clear DTCs.

    Possible failures

    • The SH-AWD relay is internal short.
    • The power supply circuit of SH-AWD relay is internal short.
    • The SH-AWD relay failure.

    Remarks

      The status of SH-AWD relay can be monitored in Datalist.

    4R_AWD_44_21

    44-21
    SH-AWD Control Unit

    Failure Symptoms

    • The SH-AWD warning indicator ON.
    • 4WD control is stopped.
    • Inhibit from the sub micro computer can not be canceled.

    Method for re-creating DTC

      Start the engine after clear DTCs.

    Possible failures

    • SH-AWD control unit internal failure.

    4R_AWD_44_31

    44-31
    SH-AWD Relay Stuck OFF

    Failure Symptoms

    • The SH-AWD warning indicator ON.
    • 4WD control is stopped.
    • The SH-AWD relay stuck OFF.

    Method for re-creating DTC

      Start the engine after clear DTCs.

    Possible failures

    • The wire between the SH-AWD control unit and the SH-AWD relay is short to ground.
    • The wire between the SH-AWD control unit and the SH-AWD relay is open.
    • The SH-AWD relay failure.

    Remarks

      The status of SH-AWD relay can be monitored in Datalist.
      The power source voltage of the SH-AWD control unit can be monitored in Datalist.

    4R_AWD_44_32

    44-32
    SH-AWD Control Unit Power Supply Stuck ON

    Failure Symptoms

    • The SH-AWD warning indicator ON.
    • 4WD control is stopped.
    • Although, the supply voltage of the SH-AWD control unit is 0V, the return signal is turned ON.

    Method for re-creating DTC

      Start the engine after clear DTCs.

    Possible failures

    • SH-AWD control unit internal failure.

    Remarks

      The power switch status can be monitored in Datalist.

    4R_AWD_44_41

    44-41
    SH-AWD Control Unit Power Supply Stuck OFF

    Failure Symptoms

    • The SH-AWD warning indicator ON.
    • 4WD control is stopped.
    • Although, the power switch is ON, the return signal is turned OFF.

    Method for re-creating DTC

      Turn the ignition switch OFF and ON after clear DTCs.

    Possible failures

    • SH-AWD control unit internal failure.

    Remarks

      The power switch status can be monitored in Datalist.

    4R_AWD_44_50

    44-50
    SH-AWD Control Unit Power Supply Voltage Low

    Failure Symptoms

    • The SH-AWD warning indicator ON.
    • 4WD control is stopped.
    • SH-AWD control unit supply voltage decreased.

    Method for re-creating DTC

      Regular detection

    Possible failures

    • The wire between the SH-AWD control unit and the SH-AWD relay is open.
    • The wire of the SH-AWD relay is ground open.
    • The SH-AWD relay failure.

    Remarks

      The SH-AWD control unit supply voltage can be monitored in Datalist.

    4R_AWD_46_01

    46-1
    SH-AWD Control Unit Internal Power Supply Circuit (Open or Short)

    Failure Symptoms

    • The SH-AWD warning indicator ON.
    • 4WD control is stopped.
    • An extreme drop in the SH-AWD control unit supply voltage.

    Method for re-creating DTC

      Turn the ignition switch OFF and ON after clear DTCs.

    Possible failures

    • The SH-AWD control unit internal failure.

    Remarks

      The SH-AWD control unit supply voltage can be monitored in Datalist.

    4R_AWD_12_01

    12-1
    Lateral Acceleration Sensor Malfunction

    Failure Symptoms

    • The SH-AWD warning indicator ON.
    • 4WD control is stopped.
    • The Lateral acceleration sensor value is too high.

    Method for re-creating DTC

      Regular detection

    Possible failures

    • The lateral acceleration sensor neutral memorization error.
    • The lateral acceleration sensor failure.
    • VSA system failure.

    Remarks

      The lateral acceleration sensor can be monitored in Datalist.
      It is necessary to confirm the DTCs of VSA system.

    4R_AWD_12_02

    12-2
    Lateral Acceleration Sensor Malfunction

    Failure Symptoms

    • The SH-AWD warning indicator ON.
    • 4WD control is stopped.
    • The Lateral acceleration sensor value is too high.

    Method for re-creating DTC

      Regular detection

    Possible failures

    • The lateral acceleration sensor neutral memorization error.
    • The lateral acceleration sensor failure.
    • VSA system failure.

    Remarks

      The lateral acceleration sensor can be monitored in Datalist.
      It is necessary to confirm the DTCs of VSA system.

    4R_AWD_12_03

    12-3
    Lateral Acceleration Sensor Malfunction

    Failure Symptoms

    • The SH-AWD warning indicator ON.
    • 4WD control is stopped.
    • The Lateral acceleration sensor value is too low.

    Method for re-creating DTC

      Regular detection

    Possible failures

    • The lateral acceleration sensor neutral memorization error.
    • The lateral acceleration sensor failure.
    • VSA system failure.

    Remarks

      The lateral acceleration sensor can be monitored in Datalist.
      It is necessary to confirm the DTCs of VSA system.

    4R_AWD_33_01

    33-1
    Yaw Rate Sensor Malfunction

    Failure Symptoms

    • The SH-AWD warning indicator ON.
    • 4WD control is stopped.
    • The YAW rate sensor value is too high.

    Method for re-creating DTC

      Regular detection

    Possible failures

    • The YAW rate sensor neutral memorization error.
    • The YAW rate sensor failure.
    • VSA system failure.

    Remarks

      The YAW rate sensor can be monitored in Datalist.
      It is necessary to confirm the DTCs of VSA system.

    4R_AWD_33_02

    33-2
    Yaw Rate Sensor Malfunction

    Failure Symptoms

    • The SH-AWD warning indicator ON.
    • 4WD control is stopped.
    • The YAW rate sensor value is too high.

    Method for re-creating DTC

      Regular detection

    Possible failures

    • The YAW rate sensor neutral memorization error.
    • The YAW rate sensor failure.
    • VSA system failure.

    Remarks

      The YAW rate sensor can be monitored in Datalist.
      It is necessary to confirm the DTCs of VSA system.

    4R_AWD_33_03

    33-3
    Yaw Rate Sensor Malfunction

    Failure Symptoms

    • The SH-AWD warning indicator ON.
    • 4WD control is stopped.
    • The YAW rate sensor value is too low.

    Method for re-creating DTC

      Regular detection

    Possible failures

    • The YAW rate sensor neutral memorization error.
    • The YAW rate sensor failure.
    • VSA system failure.

    Remarks

      The YAW rate sensor can be monitored in Datalist.
      It is necessary to confirm the DTCs of VSA system.

    4R_AWD_41_01

    41-1
    Loss of Communication with PCM

    Failure Symptoms

    • The SH-AWD warning indicator ON.
    • 4WD control is stopped.
    • Communication failure with the PGM-FI/AT ECU.

    Method for re-creating DTC

      Start the engine after clear DTCs.

    Possible failures

    • The wire between the SH-AWD control unit and the PGM-FI/AT ECU is open.
    • The wire between the SH-AWD control unit and the PGM-FI/AT ECU is short.
    • PGM-FI/AT ECU failure.
    • SH-AWD control unit internal failure.

    Remarks

      It is necessary to confirm the DTCs of the PGM-FI and AT system.

    4R_AWD_41_02

    41-2
    Loss of Communication with VSA Control Unit

    Failure Symptoms

    • The SH-AWD warning indicator ON.
    • 4WD control is stopped.
    • Communication failure with the VSA control unit.

    Method for re-creating DTC

      Start the engine after clear DTCs.

    Possible failures

    • The wire between the SH-AWD control unit and the VSA control unit is open.
    • The wire between the SH-AWD control unit and the VSA control unit is short.
    • VSA control unit failure.
    • SH-AWD control unit internal failure.

    Remarks

      It is necessary to confirm the DTCs of the VSA system.

    4R_AWD_41_03

    41-3
    Loss of Communication with Gauge Assembly

    Failure Symptoms

    • The SH-AWD warning indicator ON.
    • 4WD control is stopped.
    • Communication failure with the gauge control module.

    Method for re-creating DTC

      Start the engine after clear DTCs.

    Possible failures

    • The wire between the SH-AWD control unit and the gauge control module is open.
    • The wire between the SH-AWD control unit and the gauge control module is short.
    • Gauge control module failure.
    • SH-AWD control unit internal failure.

    Remarks

      It is necessary to confirm the DTCs of the gauge control module.

    4R_AWD_77_01

    77-1
    The Functional Abnormalities of Fuel Emission or Automatic-Transmission

    Failure Symptoms

    • The SH-AWD warning indicator ON.
    • 4WD control is stopped.
    • The PGM-FI/AT ECU failure which infect the SH-AWD controls.

    Method for re-creating DTC

      Regular detection

    Possible failures

    • The PGM-FI/AT ECU failure.

    Remarks

      It is necessary to confirm the DTCs of the PGM-FI and AT system.

    4R_AWD_77_02

    77-2
    The Functional Abnormalities of VSA Control Unit

    Failure Symptoms

    • The SH-AWD warning indicator ON.
    • 4WD control is stopped.
    • The VSA control module failure which infect the SH-AWD controls.

    Method for re-creating DTC

      Regular detection

    Possible failures

    • The VSA control unit failure.

    Remarks

      It is necessary to confirm the DTCs of the VSA system.

    4R_AWD_77_03

    77-3
    The Functional Abnormalities of Gauge Assembly

    Failure Symptoms

    • The SH-AWD warning indicator ON.
    • 4WD control is stopped.
    • The Gauge control module failure which infect the SH-AWD controls.

    Method for re-creating DTC

      Regular detection

    Possible failures

    • The gauge control module failure.

    Remarks

      It is necessary to confirm the DTCs of the gauge control module.

    4R_AWD_16_01

    16-1
    Steering Angle Sensor Signal

    Failure Symptoms

    • The SH-AWD warning indicator ON.
    • 4WD control is stopped.
    • Steering sensor counter value dose not change.

    Method for re-creating DTC

      Regular detection

    Possible failures

    • The wire between the SH-AWD control unit and the steering angle sensor is open.
    • The VSA control unit failure.

    Remarks

      Steering angle counter value can be monitored in Datalist.
      It is necessary to confirm the DTCs of the VSA control module.

    4R_AWD_19_01

    19-1
    Steering Angle Sensor (Open)

    Failure Symptoms

    • The SH-AWD warning indicator ON.
    • 4WD control is stopped.
    • Steering Sensor Z Phase voltage is too high(Higher than 4.8V)

    Method for re-creating DTC

      Start the engine after DTC clear.

    Possible failures

    • The wire between the SH-AWD control unit and the steering angle sensor is open.
    • The VSA control unit failure.

    Remarks

      Steering Sensor Z Phase can be monitored in Datalist.
      It is necessary to confirm the DTCs of the VSA control module.

    4R_AWD_19_02

    19-2
    Steering Angle Sensor (Short)

    Failure Symptoms

    • The SH-AWD warning indicator ON.
    • 4WD control is stopped.
    • Steering Sensor Z Phase voltage is too low(less than 0.2V)

    Method for re-creating DTC

      Start the engine after DTC clear.

    Possible failures

    • The wire between the SH-AWD control unit and the steering angle sensor is open.
    • The wire between the AFS unit and the steering angle sensor is short.
    • The VSA control unit failure.

    Remarks

      Steering Sensor Z Phase can be monitored in Datalist.
      It is necessary to confirm the DTCs of the VSA control module.

    4R_AWD_19_03

    19-3
    Steering Angle Sensor Malfunction

    Failure Symptoms

    • The SH-AWD warning indicator ON.
    • 4WD control is stopped.

    Method for re-creating DTC

      Regular detection.

    Possible failures

    • The VSA control unit failure.

    Remarks

      It is necessary to confirm the DTCs of the VSA control module.

    4R_AWD_19_04

    19-4
    Steering Angle Sensor Circuit

    Failure Symptoms

    • The SH-AWD warning indicator ON.
    • 4WD control is stopped.

    Method for re-creating DTC

      Start the engine after DTC clear.
      Fully rotate the steering wheel slowly left and right.

    Possible failures

    • The wire between the AFS unit and the SH-AWD control unit is short.

    4R_AWD_27_01

    27-1
    Hypoid Gear Speed Sensor (Open or Short)

    Failure Symptoms

    • The SH-AWD warning indicator ON.
    • 4WD control is stopped.
    • Hypoid gear speed is too low.

    Method for re-creating DTC

      1.Lift up the vehicle.
      2.Start the engine and shift to Drive position, accelerate to 19MPH(30km/h)

    Possible failures

    • The wire between the SH-AWD control unit and the hypoid gear speed sensor is open.
    • The hypoid gear speed sensor failure.
    • The rear differential failure.
    • The VSA control unit failure.

    Remarks

      The hypoid gear speed sensor can be monitored in Datalist.
      It is necessary to confirm the DTCs of the VSA control module.

    4R_AWD_27_02

    27-2
    Hypoid Gear Speed Sensor Malfunction

    Failure Symptoms

    • The SH-AWD warning indicator ON.
    • 4WD control is stopped.
    • Hypoid gear speed is too high.

    Method for re-creating DTC

      1.Lift up the vehicle.
      2.Start the engine and shift to Drive position, accelerate to 19MPH(30km/h)

    Possible failures

    • The wire between the SH-AWD control unit and the hypoid gear speed sensor is open.
    • The hypoid gear speed sensor failure.
    • The VSA control unit failure.

    Remarks

      The hypoid gear speed sensor can be monitored in Datalist.
      It is necessary to confirm the DTCs of the VSA control module.

    4R_AWD_42_01

    42-1
    Differential Oil Temperature Sensor (Short)

    Failure Symptoms

    • The SH-AWD warning indicator ON.
    • 4WD control is stopped.
    • Rear differential oil temperature is too high.

    Method for re-creating DTC

      Turn the ignition switch OFF and ON after clear DTCs.

    Possible failures

    • The terminals of rear differential oil temperature sensor is short.
    • The rear differential oil temperature sensor failure.

    Remarks

      The differential oil temperature sensor value can be monitored in Datalist.

    4R_AWD_42_02

    42-2
    Differential Oil Temperature Sensor (Open)

    Failure Symptoms

    • The SH-AWD warning indicator ON.
    • 4WD control is stopped.
    • Rear differential oil temperature is too low.

    Method for re-creating DTC

      Turn the ignition switch OFF and ON after clear DTCs.

    Possible failures

    • The wire between the SH-AWD control unit and the rear differential oil temperature sensor is open.
    • The wire between the SH-AWD control unit and the rear differential oil temperature sensor is short.
    • The rear differential oil temperature sensor failure.

    Remarks

      The differential oil temperature sensor value can be monitored in Datalist.

    4R_AWD_43_01

    43-1
    Differential Oil Temperature Sensor Circuit

    Failure Symptoms

    • The SH-AWD warning indicator ON.
    • 4WD control is stopped.
    • Rear differential oil temperature is suddenly changed.

    Method for re-creating DTC

      1.Start the engine after DTC clear.
      2.Keep idle running for 1 minute.

    Possible failures

    • The wire between the SH-AWD control unit and the rear differential oil temperature sensor is open.
    • The wire between the SH-AWD control unit and the rear differential oil temperature sensor is short.

    Remarks

      The differential oil temperature sensor value can be monitored in Datalist.

    4R_AWD_81_01

    81-1
    Left Search Coil Sensor Malfunction

    Failure Symptoms

    • The SH-AWD warning indicator ON.
    • 4WD control is stopped.
    • Left rear differential torque is too high.(higher than 3.4mWb)

    Method for re-creating DTC

      1.Perform the SH-AWD differential clutch torque memorization after DTC clear.
      2.Test drive the vehicle at a speed of more than 1MPH(2Km/h) for at least 1 second.

    Possible failures

    • Rear left differential clutch is worn abnormally.

    Remarks

      The left differential torque can be monitored in Datalist.

    4R_AWD_81_02

    81-2
    Left Search Coil Sensor (Open or Short)

    Failure Symptoms

    • The SH-AWD warning indicator ON.
    • 4WD control is stopped.
    • Left rear differential torque is too low.(lower than 2.3mWb)

    Method for re-creating DTC

      1.Perform the SH-AWD differential clutch torque memorization after DTC clear.
      2.Test drive the vehicle at a speed of more than 1MPH(2Km/h) for at least 1 second.

    Possible failures

    • The wire between the SH-AWD control unit and the left search coil solenoid is short to ground.
    • The terminals of the left search coil solenoid is short.
    • The wire between the left search coil solenoid and the SH-AWD control unit is short.
    • The electromagnetic clutch coil failure.

    Remarks

      The left differential torque can be monitored in Datalist.

    4R_AWD_81_03

    81-3
    Left Clutch Electromagnetic Coil Magnetic Flux Characteristic

    Failure Symptoms

    • The SH-AWD warning indicator ON.
    • 4WD control is stopped.
    • Left rear differential torque is too low.(lower than 2.3mWb)

    Method for re-creating DTC

      1.Perform the SH-AWD differential clutch torque memorization after DTC clear.
      2.Test drive the vehicle at a speed of more than 1MPH(2Km/h) for at least 1 second.

    Possible failures

    • The electromagnetic clutch coil failure.

    Remarks

      The left differential torque can be monitored in Datalist.

    4R_AWD_82_01

    82-1
    Right Search Coil Sensor Malfunction

    Failure Symptoms

    • The SH-AWD warning indicator ON.
    • 4WD control is stopped.
    • Right rear differential torque is too high.(higher than 3.4mWb)

    Method for re-creating DTC

      1.Perform the SH-AWD differential clutch torque memorization after DTC clear.
      2.Test drive the vehicle at a speed of more than 1MPH(2Km/h) for at least 1 second.

    Possible failures

    • Rear right differential clutch is worn abnormally.

    Remarks

      The right differential torque can be monitored in Datalist.

    4R_AWD_82_02

    82-2
    Right Search Coil Sensor (Open or Short)

    Failure Symptoms

    • The SH-AWD warning indicator ON.
    • 4WD control is stopped.
    • Right rear differential torque is too low.(lower than 2.3mWb)

    Method for re-creating DTC

      1.Perform the SH-AWD differential clutch torque memorization after DTC clear.
      2.Test drive the vehicle at a speed of more than 1MPH(2Km/h) for at least 1 second.

    Possible failures

    • The wire between the SH-AWD control unit and the right search coil solenoid is short to ground.
    • The terminals of the right search coil solenoid is short.
    • The wire between the right search coil solenoid and the SH-AWD control unit is open.
    • The electromagnetic clutch coil failure.

    Remarks

      The right differential torque can be monitored in Datalist.

    4R_AWD_82_03

    82-3
    Right Search Coil Sensor Magnetic Flux Characteristic

    Failure Symptoms

    • The SH-AWD warning indicator ON.
    • 4WD control is stopped.
    • Right rear differential torque is suddenly changed.

    Method for re-creating DTC

      1.Perform the SH-AWD differential clutch torque memorization after DTC clear.
      2.Test drive the vehicle at a speed of more than 1MPH(2Km/h) for at least 1 second.

    Possible failures

    • The electromagnetic clutch coil failure.

    Remarks

      The right differential torque can be monitored in Datalist.

    4R_AWD_78_01

    78-
    SH-AWD Control Unit Self-Diagnostic Malfunction

    Failure Symptoms

    • The SH-AWD warning indicator ON.
    • 4WD control is stopped.
    • Internal diagnosis failure

    Method for re-creating DTC

      Turn the ignition switch OFF and ON after clear DTCs.

    Possible failures

    • SH-AWD control unit internal failure.

    4R_AWD_14_01

    14-1
    Lateral Acceleration Sensor Neutral Position

    Failure Symptoms

    • The SH-AWD warning indicator ON.
    • 4WD control is stopped.
    • The Lateral acceleration sensor value is too high.(higher than 2.7V)

    Method for re-creating DTC

      Start the engine after DTC clear.

    Possible failures

    • The lateral acceleration sensor neutral memorization error.
    • The lateral acceleration sensor does not complete.
    • The lateral acceleration sensor installation failure

    Remarks

      The lateral acceleration sensor can be monitored in Datalist.

    4R_AWD_14_02

    14-2
    Lateral Acceleration Sensor Neutral Position

    Failure Symptoms

    • The SH-AWD warning indicator ON.
    • 4WD control is stopped.
    • The Lateral acceleration sensor value is too low.(lower than 2.3V)

    Method for re-creating DTC

      Start the engine after DTC clear.

    Possible failures

    • The lateral acceleration sensor neutral memorization error.
    • The lateral acceleration sensor does not complete.
    • The lateral acceleration sensor installation failure

    Remarks

      The lateral acceleration sensor can be monitored in Datalist.

    4R_AWD_35_01

    35-1
    Yaw Rate Sensor Neutral Position

    Failure Symptoms

    • The SH-AWD warning indicator ON.
    • 4WD control is stopped.
    • The YAW rate sensor value is too high.(higher than 2.7V)

    Method for re-creating DTC

      Start the engine after DTC clear.

    Possible failures

    • The YAW rate sensor neutral memorization error.
    • The YAW rate sensor does not complete.
    • The YAW rate sensor installation failure

    Remarks

      The YAW rate sensor can be monitored in Datalist.

    4R_AWD_35_02

    35-2
    Yaw Rate Sensor Neutral Position

    Failure Symptoms

    • The SH-AWD warning indicator ON.
    • 4WD control is stopped.
    • The YAW rate sensor value is too low (lower than 2.3V)

    Method for re-creating DTC

      Start the engine after DTC clear.

    Possible failures

    • The YAW rate sensor neutral memorization error.
    • The YAW rate sensor does not complete.
    • The YAW rate sensor installation failure

    Remarks

      The YAW rate sensor can be monitored in Datalist.

    4R_AWD_74_01

    74-1
    One Way Clutch Malfunction

    Failure Symptoms

    • The SH-AWD warning indicator ON.
    • 4WD control is stopped.
    • The Acceleration function failure

    Method for re-creating DTC

      Regular detection.

    Possible failures

    • The VSA control unit failure.
    • The center case failure

    Remarks

      It is necessary to confirm the DTCs of the VSA control module.

    4R_AWD_75_01

    75-1
    Acceleration Device Malfunction (Stuck OFF)

    Failure Symptoms

    • The SH-AWD warning indicator ON.
    • 4WD control is stopped.
    • The Acceleration function failure(disapprove of the acceleration ON)

    Method for re-creating DTC

      Perform the Acceleration device test after clear DTCs.

    Possible failures

    • The VSA control unit failure.
    • A lack of the rear differential fluid.
    • The shift solenoid failure.
    • The center case failure

    Remarks

      It is necessary to confirm the DTCs of the VSA control module.

    4R_AWD_75_02

    75-2
    Acceleration Device Malfunction (Stuck ON)

    Failure Symptoms

    • The SH-AWD warning indicator ON.
    • 4WD control is stopped.
    • The Acceleration function failure(disapprove of the acceleration ON)

    Method for re-creating DTC

      Perform the Acceleration device test after clear DTCs.

    Possible failures

    • The VSA control unit failure.
    • The shift solenoid failure.
    • The center case failure

    Remarks

      It is necessary to confirm the DTCs of the VSA control module.

    4R_AWD_76_01

    76-1
    Rear Differential Fluid Overheats

    Failure Symptoms

    • The SH-AWD warning indicator ON.
    • 4WD control is stopped.
    • the clutch temperature is too high.

    Method for re-creating DTC

      Test drive the vehicle at a speed of more than 40km/h or less than 2,500rpm for 30 seconds after clear DTCs.

    Possible failures

    • The VSA control unit failure.
    • The wire between the hypoid gear speed sensor and the SH-AWD control unit is open.
    • The hypoid gear speed sensor failure
    • The rear brake failure
    • The center case failure

    Remarks

      It is necessary to confirm the DTCs of the VSA control module.

    4R_AWD_59_01

    59-1
    SH-AWD Control Unit Power Supply Monitor Circuit

    Failure Symptoms

    • The SH-AWD warning indicator ON.
    • 4WD control is stopped.

    Method for re-creating DTC

      Start the engine after DTC clear.

    Possible failures

    • The circuits of charge failure.

    4R_AWD_16_03

    16-3
    Steering Angle Sensor Neutral Position Incorrect

    Failure Symptoms

    • The SH-AWD warning indicator ON.
    • 4WD control is stopped.

    Method for re-creating DTC

      Start the engine after DTC clear.

    Possible failures

    • Steering Angle Sensor Neutral Position Learning Value is out of range.
    • Steering Angle Sensor failure.

    4R_AWD_41_04

    41-4
    Lost of Communication with A/T Control Unit

    Failure Symptoms

    • The SH-AWD warning indicator ON.
    • 4WD control is stopped.
    • SH-AWD Control Unit can not communicate with PGM-FI/AT Control Unit.

    Method for re-creating DTC

      Start the engine after DTC clear. (PGM-FI/AT Control Unit is not beeing reprogramed.)

    Possible failures

    • PGM-FI/AT Control Unit internal failure.

    4R_AWD_41_05

    41-5
    Lost of Communication with Yaw Rate-Lateral Acceleration Sensor

    Failure Symptoms

    • The SH-AWD warning indicator ON.
    • 4WD control is stopped.
    • SH-AWD Control Unit can not communicate with Yaw Rate-Lateral Acceleration Sensor.

    Method for re-creating DTC

      Start the engine after DTC clear. (PGM-FI/AT Control Unit is not beeing reprogramed.)

    Possible failures

    • Yaw Rate-Lateral Acceleration Sensor CAN harness Open.
    • Yaw Rate-Lateral Acceleration Sensor CAN harness GND Short.
    • The wire between terminals are Short.
    • Yaw Rate-Lateral Acceleration Sensor failure.

    4R_AWD_41_06

    41-6
    Lost of Communication with Steering Angle Sensor

    Failure Symptoms

    • The SH-AWD warning indicator ON.
    • 4WD control is stopped.
    • SH-AWD Control Unit can not communicate with Steering Angle Sensor.

    Method for re-creating DTC

      Start the engine after DTC clear. (PGM-FI/AT Control Unit is not beeing reprogramed.)

    Possible failures

    • Yaw Rate-Lateral Acceleration Sensor CAN harness Open.
    • Yaw Rate-Lateral Acceleration Sensor CAN harness GND Short.
    • The wire between terminals are Short.
    • Steering Angle Sensor failure.

    4R_AWD_49_01

    49-1
    SH-AWD Control Unit (PG Line Open)

    Failure Symptoms

    • The SH-AWD warning indicator ON.
    • 4WD control is stopped.

    Method for re-creating DTC

      Start the engine after DTC clear.

    Possible failures

    • Power Ground harness Open.
    • SH-AWD Control Unit internal failure.

    4R_AWD_77_04

    77-4
    Communication Error with A/T Control Unit

    Failure Symptoms

    • The SH-AWD warning indicator ON.
    • 4WD control is stopped.
    • AT system malfunction which affects the control of SH-AWD system.

    Method for re-creating DTC

      Turn the ignition Switch OFF and ON after DTC clear.

    Possible failures

    • AT system failure.
    • SH-AWD Control Unit Internal failure.

    4R_AWD_77_05

    77-5
    Yaw Rate-Lateral/Longitudinal Acceleration Sensor Malfunction

    Failure Symptoms

    • The SH-AWD warning indicator ON.
    • 4WD control is stopped.

    Method for re-creating DTC

      Start the engine after DTC clear.

    Possible failures

    • Yaw Rate-Lateral Acceleration Sensor failure.

    4R_AWD_77_06

    77-6
    Steering Angle Sensor Malfunction

    Failure Symptoms

    • The SH-AWD warning indicator ON.
    • 4WD control is stopped.
    • Steering Angle Sensor malfunction.

    Method for re-creating DTC

      Start the engine after DTC clear.

    Possible failures

    • AT system failure.
    • SH-AWD Control Unit Internal failure.

    4R_AWD_91_01

    91-1
    SH-AWD Control Unit Programming Error

    Failure Symptoms

    • The SH-AWD warning indicator ON.
    • 4WD control is stopped.

    Possible failures

    • SH-AWD Control Unit reprogramming was unsuccessful.

    4R_AWD_15_01

    15-1
    Longitudinal Acceleration Sensor Malfunction

    Failure Symptoms

    • The SH-AWD warning indicator ON.
    • 4WD control is stopped.
    • The Longitudinal Acceleration Sensor value is too high.

    Method for re-creating DTC

      Regular detection

    Possible failures

    • The Longitudinal Acceleration Sensor neutral memorization error.
    • The Longitudinal Acceleration Sensor failure.
    • VSA system failure.

    Remarks

      The Longitudinal Acceleration Sensor can be monitored in Datalist.
      It is necessary to confirm the DTCs of VSA system.

    4R_AWD_52_01

    52-1
    Left side coil line open or GND short

    Failure Symptoms

    • The SH-AWD warning indicator ON.
    • 4WD control is stopped.
    • Resistance of the left coil is too high or too low.

    Method for re-creating DTC

      Perform the Direct electromagnetic clutch test after clear DTCs.

    Possible failures

    • The wire between the SH-AWD control unit and the left clutch electromagnetic coil is short to ground.
    • The wire between the SH-AWD control unit and the left clutch electromagnetic coil is open.
    • The electromagnetic clutch coil failure.

    4R_AWD_52_02

    52-2
    Left side coil line Battery short

    Failure Symptoms

    • The SH-AWD warning indicator ON.
    • 4WD control is stopped.
    • Resistance of the left coil is too low.

    Method for re-creating DTC

      Perform the Direct electromagnetic clutch test after clear DTCs.

    Possible failures

    • The wire between the SH-AWD control unit and the left clutch electromagnetic coil is short to ground.
    • The wire between the SH-AWD control unit and the left clutch electromagnetic coil is open.
    • The electromagnetic clutch coil failure.

    4R_AWD_56_01

    56-1
    Right side coil line open or GND short

    Failure Symptoms

    • The SH-AWD warning indicator ON.
    • 4WD control is stopped.
    • Resistance of the right coil is too high or too low.

    Method for re-creating DTC

      Perform the Direct electromagnetic clutch test after clear DTCs.

    Possible failures

    • The wire between the SH-AWD control unit and the right clutch electromagnetic coil is short to ground.
    • The wire between the SH-AWD control unit and the right clutch electromagnetic coil is open.
    • The electromagnetic clutch coil failure.

    4R_AWD_56_02

    56-2
    Right side coil line Battery short

    Failure Symptoms

    • The SH-AWD warning indicator ON.
    • 4WD control is stopped.
    • Resistance of the right coil is too low.

    Method for re-creating DTC

      Perform the Direct electromagnetic clutch test after clear DTCs.

    Possible failures

    • The wire between the SH-AWD control unit and the right clutch electromagnetic coil is short to ground.
    • The wire between the SH-AWD control unit and the right clutch electromagnetic coil is open.
    • The electromagnetic clutch coil failure.

    4R_SLOT_019201B3

    PARAMETER HELP


    START STOP SWITCH 2-
    (OFF / ON)

    [Description]

    The state of SLOT Unit SS2 (-) terminal is displayed.
    When ENGINE START/STOP SWITCH is pushed, it is displayed that it turns on.

    4R_SLOT_019201B1

    PARAMETER HELP


    PARKING BRAKE
    (OFF / ON)

    [Description]

    The state of PARKING BRAKE SWITCH is displayed.

    4R_SLOT_019202B6

    PARAMETER HELP


    SLOT Switch FULL
    (OFF / ON)

    [Description]

    The state of FULL SWITCH of KEY SLOT is displayed.
    When KEY has been inserted in KEY SLOT, it is displayed that it turns on.

    4R_SLOT_019202B5

    PARAMETER HELP


    SLOT Switch HALF
    (OFF / ON)

    [Description]

    The state of HALF SWITCH of KEY SLOT is displayed.
    When KEY has been inserted in KEY SLOT, it is displayed that it turns on.

    4R_SLOT_019202B4

    PARAMETER HELP


    SLOT Switch LOCK
    (OFF / ON)

    [Description]

    The state of LOCK SWITCH of KEY SLOT is displayed.
    When KEY is locked in KEY SLOT, it is displayed that it turns on.

    4R_SLOT_019202B2

    PARAMETER HELP


    SLOT Switch FULL2
    (OFF / ON)

    [Description]

    The state of FULL SWITCH 2 of KEY SLOT is displayed.
    When KEY has been inserted in KEY SLOT, it is displayed that it turns on.

    4R_SLOT_019202B1

    PARAMETER HELP


    START STOP SWITCH 1+

    [Description]

    The state of SLOT Unit SS1 (+) terminal is displayed.
    When ENGINE START/STOP SWITCH is pushed, it is displayed that it turns on.

    4R_SLOT_019202B0

    PARAMETER HELP


    Electrical Steering Lock switch B

    [Description]

    The state of the terminal Electrical Steering Lock SW B input to SLOT Unit is displayed.

    4R_SLOT_019203B3

    PARAMETER HELP


    ACC
    (OFF / ON)

    [Description]

    The state of the terminal ACC is displayed.
    When the state of the power supply is ACC or IG ON, it is displayed that it turns on.

    4R_SLOT_019203B2

    PARAMETER HELP


    IG1
    (OFF / ON)

    [Description]

    The state of the terminal IG1 is displayed.
    When the state of the power supply is IG ON, it is displayed that it turns on.

    4R_SLOT_019203B1

    PARAMETER HELP


    +B SMART
    (OFF / ON)

    [Description]

    The state of + B SMART terminal is displayed.
    It is always displayed that it turns on in normal cases.

    4R_SLOT_019203B0

    PARAMETER HELP


    +B BACKUP
    (OFF / ON)

    [Description]

    The state of + B BACKUP terminal is displayed.
    It is always displayed that it turns on in normal cases.

    4R_SLOT_019101B3

    HISTORY DATA HELP


    Start Stop Switch 2-
    (OK / NOT CONFIRMED)

    [Description]

    OK :
    Confirmed ON and OFF
    NOT CONFIRMED :
    Confirmed ON or OFF
    (ERROR)

    [HISTORY DATA CLEAR PROCEDURE WITH THE HDS]

    Press the [HISTORY CLEAR ICON] on the right side of History Data Screen.

    [HISTORY CLEAR ICON]

    4R_SLOT_019101B1

    HISTORY DATA HELP


    Parking brake
    (OK / NOT CONFIRMED)

    [Description]

    OK :
    Confirmed ON and OFF
    NOT CONFIRMED :
    Confirmed ON or OFF
    (ERROR)

    [HISTORY DATA CLEAR PROCEDURE WITH THE HDS]

    Press the [HISTORY CLEAR ICON] on the right side of History Data Screen.

    [HISTORY CLEAR ICON]

    4R_SLOT_019102B6

    HISTORY DATA HELP


    SLOT Switch FULL
    (OK / NOT CONFIRMED)

    [Description]

    OK :
    Confirmed ON and OFF
    NOT CONFIRMED :
    Confirmed ON or OFF
    (ERROR)

    [HISTORY DATA CLEAR PROCEDURE WITH THE HDS]

    Press the [HISTORY CLEAR ICON] on the right side of History Data Screen.

    [HISTORY CLEAR ICON]

    4R_SLOT_019102B5

    HISTORY DATA HELP


    SLOT Switch HALF
    (OK / NOT CONFIRMED)

    [Description]

    OK :
    Confirmed ON and OFF
    NOT CONFIRMED :
    Confirmed ON or OFF
    (ERROR)

    [HISTORY DATA CLEAR PROCEDURE WITH THE HDS]

    Press the [HISTORY CLEAR ICON] on the right side of History Data Screen.

    [HISTORY CLEAR ICON]

    4R_SLOT_019102B4

    HISTORY DATA HELP


    SLOT Switch LOCK
    (OK / NOT CONFIRMED)

    [Description]

    OK :
    Confirmed ON and OFF
    NOT CONFIRMED :
    Confirmed ON or OFF
    (ERROR)

    [HISTORY DATA CLEAR PROCEDURE WITH THE HDS]

    Press the [HISTORY CLEAR ICON] on the right side of History Data Screen.

    [HISTORY CLEAR ICON]

    4R_SLOT_019102B2

    HISTORY DATA HELP


    SLOT Switch FULL2
    (OK / NOT CONFIRMED)

    [Description]

    OK :
    Confirmed ON and OFF
    NOT CONFIRMED :
    Confirmed ON or OFF
    (ERROR)

    [HISTORY DATA CLEAR PROCEDURE WITH THE HDS]

    Press the [HISTORY CLEAR ICON] on the right side of History Data Screen.

    [HISTORY CLEAR ICON]

    4R_SLOT_019102B1

    HISTORY DATA HELP


    Start Stop Switch 1+
    (OK / NOT CONFIRMED)

    [Description]

    OK :
    Confirmed ON and OFF
    NOT CONFIRMED :
    Confirmed ON or OFF
    (ERROR)

    [HISTORY DATA CLEAR PROCEDURE WITH THE HDS]

    Press the [HISTORY CLEAR ICON] on the right side of History Data Screen.

    [HISTORY CLEAR ICON]

    4R_SLOT_019102B0

    HISTORY DATA HELP


    Electrical Steering Lock switch B
    (OK / NOT CONFIRMED)

    [Description]

    OK :
    Confirmed ON and OFF
    NOT CONFIRMED :
    Confirmed ON or OFF
    (ERROR)

    [HISTORY DATA CLEAR PROCEDURE WITH THE HDS]

    Press the [HISTORY CLEAR ICON] on the right side of History Data Screen.

    [HISTORY CLEAR ICON]

    4R_SLOT_019103B3

    HISTORY DATA HELP


    ACC
    (OK / NOT CONFIRMED)

    [Description]

    OK :
    Confirmed ON and OFF
    NOT CONFIRMED :
    Confirmed ON or OFF
    (ERROR)

    [HISTORY DATA CLEAR PROCEDURE WITH THE HDS]

    Press the [HISTORY CLEAR ICON] on the right side of History Data Screen.

    [HISTORY CLEAR ICON]

    4R_SLOT_019103B2

    HISTORY DATA HELP


    IG1
    (OK / NOT CONFIRMED)

    [Description]

    OK :
    Confirmed ON and OFF
    NOT CONFIRMED :
    Confirmed ON or OFF
    (ERROR)

    [HISTORY DATA CLEAR PROCEDURE WITH THE HDS]

    Press the [HISTORY CLEAR ICON] on the right side of History Data Screen.

    [HISTORY CLEAR ICON]

    4R_SLOT_U1280

    U1280
    Communication Bus Line Error (BUS-OFF)

    DTC Store Unit:

    • REMOTE SLOT CONTROL UNIT (IMMOBILIZER UNIT)

    POSSIBLE FAILURES

    • Communication Bus Line short to ground

    TEST CONDITION

    • When unit works

    FAIL-SAFE ACTION

    • ESL is not lockable.

    CONDITIONS FOR CANCELLING DTCs

    • Clear DTC

    4R_SLOT_U0155

    U0155
    REMOTE SLOT CONTROL UNIT lost communication with Gauge Control Module

    DTC Store Unit:

    • REMOTE SLOT CONTROL UNIT (IMMOBILIZER UNIT)

    POSSIBLE FAILURES

    • Gauge Control Module failure
    • Communication line short to ground
    • Communication line short to power
    • Communication line open
    • Ground line open

    TEST CONDITION

    • When unit works

    FAIL-SAFE ACTION

    • ESL is not lockable.

    CONDITIONS FOR CANCELLING DTCs

    • Clear DTC

    4R_SLOT_B1901

    B1901
    REMOTE SLOT CONTROL UNIT Internal Error (CPU Error)

    DTC Store Unit:

    • REMOTE SLOT CONTROL UNIT (IMMOBILIZER UNIT)

    POSSIBLE FAILURES

    • Internal failure

    TEST CONDITION

    • Continuously

    FAIL-SAFE ACTION

    • The ignition is not turned on.
    • ESL is not lockable.

    CONDITIONS FOR CANCELLING DTCs

    • Clear DTC

    4R_SLOT_B1902

    B1902
    REMOTE SLOT CONTROL UNIT Internal Error (EEPROM Error)

    DTC Store Unit:

    • REMOTE SLOT CONTROL UNIT (IMMOBILIZER UNIT)

    POSSIBLE FAILURES

    • Internal failure

    TEST CONDITION

    • Continuously

    FAIL-SAFE ACTION

    • The ignition is not turned on.
    • ESL is not lockable.

    CONDITIONS FOR CANCELLING DTCs

    • Clear DTC

    4R_SLOT_B1926

    B1926
    REMOTE SLOT Antenna Open or Short

    DTC Store Unit:

    • REMOTE SLOT CONTROL UNIT (IMMOBILIZER UNIT)

    POSSIBLE FAILURES

    • Antenna open in REMOTE SLOT CONTROL UNIT
    • Driver IC failure in REMOTE SLOT CONTROL UNIT

    TEST CONDITION

    • ENGINE START/STOP switch is pressed.

    FAIL-SAFE ACTION

    • The power supply is not turned on.

    CONDITIONS FOR CANCELLING DTCs

    • Clear DTC

    4R_SLOT_B1927

    B1927
    MTR CONT Signal Error

    DTC Store Unit:

    • REMOTE SLOT CONTROL UNIT (IMMOBILIZER UNIT)

    POSSIBLE FAILURES

    • MTR CONT line stuck in REMOTE SLOT CONTROL UNIT
    • MTR CONT line short to power

    TEST CONDITION

    • ENGINE START/STOP switch is pressed.

    FAIL-SAFE ACTION

    • The power supply is not turned on.
    • ESL is not lockable.

    CONDITIONS FOR CANCELLING DTCs

    • Clear DTC

    4R_SLOT_B1930

    B1930
    REMOTE SLOT CONTROL UNIT Lock/Unlock Error

    DTC Store Unit:

    • REMOTE SLOT CONTROL UNIT (IMMOBILIZER UNIT)

    POSSIBLE FAILURES

    • The REMOTE SLOT CONTROL UNIT lock sensor is not working normally.
    • SLOT SW LOCK line open
    • SLOT SW LOCK line short
    • The REMOTE SLOT CONTROL UNIT lock/unlock is defective.

    TEST CONDITION

    • ENGINE START/STOP switch is pressed.

    FAIL-SAFE ACTION

    • REMOTE SLOT CONTROL UNIT cannot be locked/unlocked.

    CONDITIONS FOR CANCELLING DTCs

    • Clear DTC

    4R_SLOT_B1931

    B1931
    REMOTE SLOT CONTROL UNIT No Response

    DTC Store Unit:

    • REMOTE SLOT CONTROL UNIT (IMMOBILIZER UNIT)

    POSSIBLE FAILURES

    • REMOTE SLOT CONTROL UNIT disconnection
    • DIN/DOUT line or DCK line open
    • DIN/DOUT line or DCK line short
    • REMOTE SLOT CONTROL UNIT is defective.
    • VOUT SLOT line open
    • VOUT SLOT line short
    • VOUT SLOT output circuit breakdown in REMOTE SLOT CONTROL UNIT

    TEST CONDITION

    • ENGINE START/STOP switch is pressed.

    FAIL-SAFE ACTION

    • The power supply is not turned on.

    CONDITIONS FOR CANCELLING DTCs

    • Clear DTC

    4R_SMA_REG_CARDS

    Notes When Registering

    Be sure the following to decrease the source of noise as much as possible while registering the Keyless Remote.

    • Turn OFF switches such as a navigation system and audio.
    • Separate the PC for HDS from the Keyless Remote as much as possible.
      Approximately 1m (3 feet)
    • Close all windows, sunroofs, and doors.

    4R_SMA_REG_UNIT

    GENERAL DESCRIPTION

    This function does necessary registration, when the Keyless Access ECU is replaced.

    Notes When Registering

    Be sure the following to decrease the source of noise as much as possible while registering the Keyless Remote.

    • Turn OFF switches such as a navigation system and audio.
    • Separate the PC for HDS from the Keyless Remote as much as possible.
      Approximately 1m (3 feet)
    • Close all windows, sunroofs, and doors.

    WHEN THE KEYLESS ACCESS ECU IS REPLACED

    When the Keyless Access ECU is replaced, the Keyless Remote needs to be registered again in order to start the engine by the Keyless Remote. Please do the following procedures.

    PREPARATION

    It is necessary to prepare these items to replace the Keyless Access ECU with the HDS.

    • Keyless Access ECU for replacement
    • Registration Key
    • All Keyless Remotes which need to be registered
    • Market setting and confirmation for correct date and time of the HDS
    • Password for input to the HDS

    PROCEDURES

    1. Replace the Keyless Access ECU.
    2. Connect the HDS to the 16P data link connector (DLC).
    3. Insert the Registration Key in the ignition switch and turn the switch to ON (II). Then, start the HDS.
    4. Enter VIN and Odometer, following the prompts on the screen, and verify the correct date and time.
    5. Select "Keyless Remotes" on the System Selection Menu screen.
    6. Select "Registration" on the Mode Menu screen.
    7. Select "Replace Keyless Access ECU" on the Test Mode Menu screen.
    8. Follow the screen prompts on the HDS. When you are finished, turn the ignition switch to OFF (0), and disconnect the HDS from the DLC.

    4R_SMA_REG_ADD

    4R_SMA_REG_ADDDEL

    4R_SMA_REG_LOST

    4R_SMA_REG_REUNIT

    4R_SMA_REG_REKEY

    GENERAL DESCRIPTION

    This function does necessary registration, when the Steering Lock Assembly is replaced.

    WHEN THE STEERING LOCK ASSEMBLY IS REPLACED

    When the Steering Lock Assembly is replaced, first of all, the Key Code needs to be registered to the Immobilizer System because the key groove is changed. However, the vehicle with Keyless Access System needs to do additional work in order to turn the ignition switch when the Keyless Remote is used, because the Knob Ignition is built into in this.

    PREPARATION

    It is necessary to prepare these items to replace the Steering Lock Assembly with the HDS.

    • Steering Lock Assembly for replacement
    • All keys which need to be registered
    • Market setting and confirmation for correct date and time of the HDS
    • Password for input to the HDS

    PROCEDURES

    1. Prepare the suitable key for the vehicle referring to the Part List.
    2. Replace the Steering Lock Assembly.
    3. Connect the HDS to the 16P data link connector (DLC).
    4. Insert a new Ignition Key in the ignition switch and turn the switch to ON (II). Then, start the HDS.
    5. Enter VIN and Odometer, following the prompts on the screen, and verify the correct date and time.
    6. Select "IMMOBI" on the System Selection Menu screen.
    7. Select "Keys" on the Immobilizer Test Mode Menu screen.
    8. Select "All Keys Lost" on the Key Menu screen.
    9. Follow the screen instruction on the HDS and finish the registration for the Ignition Key.

    Note: The registration of the Key Code is completed by the work to here.
    In the vehicle equipped the Keyless Access System, it is necessary to do the following work in addition.

    1. Turn the ignition switch to ON (II) with the key completed the registration by the above procedures.
    2. Select "Keyless Remotes" on the System Selection Menu screen.
    3. Select "Registration" on the Mode Menu screen.
    4. Select "Replace Knob Ignition" on the Test Mode Menu screen.
    5. Follow the screen prompts on the HDS. When you are finished, turn the ignition switch to OFF (0), and disconnect the HDS from the DLC.

    4R_SMA_APP_NUMBER_TITLE

    Number of Keyless Remotes

    This function is used to confirm the number of Keyless Remotes registered in the Keyless Access System.

    4R_SMA_MENU_08_01

    Registration

    This includes the necessary functions in order to register the Keyless Remote, the Keyless Access ECU and the Knob Ignition.

    4R_SMA_MENU_09_01

    Customization

    This includes the functions to set up the Customization.

    4R_SMA_REG_ADDCARD

    GENERAL DESCRIPTION

    This function does necessary registration, when the one Keyless Remote is registered.

    Notes When Registering

    Be sure the following to decrease the source of noise as much as possible while registering the Keyless Remote.

    • Turn OFF switches such as a navigation system and audio.
    • Separate the PC for HDS from the Keyless Remote as much as possible.
      Approximately 1m (3 feet)
    • Close all windows, sunroofs, and doors.

    WHEN THE ONE KEYLESS REMOTE IS ADDED

    It is possible to register six Keyless Remotes in total to the Keyless Access ECU. Please do the following procedures to add the Keyless Remote.

    PREPARATION

    It is necessary to prepare these items to add the Keyless Remote with the HDS.

    • Keyless Remote already registered
    • New Keyless Remote which need to be registered
    • Market setting and confirmation for correct date and time of the HDS
    • Password for input to the HDS

    PROCEDURES

    1. Put the Keyless Remote already registered in the car.
    2. Connect the HDS to the 16P data link connector (DLC).
    3. Turn the ignition switch to ON (II) and start the HDS.
    4. Enter VIN and Odometer, following the prompts on the screen, and verify the correct date and time.
    5. Select "Keyless Remotes" on the System Selection Menu screen.
    6. Select "Registration" on the Mode Menu screen.
    7. Select "Keyless Remote" on the Test Mode Menu screen.
    8. Select "Add a Keyless Remote" on the Keyless Remotes Menu screen.
    9. Follow the screen prompts on the HDS. When you are finished, turn the ignition switch to OFF (0), and disconnect the HDS from the DLC.

    4R_SMA_REG_REWRITE

    GENERAL DESCRIPTION

    This function does necessary registration, when the Keyless Remote is registered.

    Notes When Registering

    Be sure the following to decrease the source of noise as much as possible while registering the Keyless Remote.

    • Turn OFF switches such as a navigation system and audio.
    • Separate the PC for HDS from the Keyless Remote as much as possible.
      Approximately 1m (3 feet)
    • Close all windows, sunroofs, and doors.

    WHEN THE KEYLESS REMOTE IS ADDED OR REGISTERED

    It is possible to register six Keyless Remotes in total to the Keyless Access ECU. Please do the following procedures to add or register the Keyless Remote.

    PREPARATION

    It is necessary to prepare these items to add the Keyless Remote with the HDS.

    • Keyless Remote already registered
    • All Keyless Remotes which need to be registered
    • Market setting and confirmation for correct date and time of the HDS
    • Password for input to the HDS

    PROCEDURES

    1. Put the Keyless Remote already registered in the car.
    2. Connect the HDS to the 16P data link connector (DLC).
    3. Turn the ignition switch to ON (II) and start the HDS.
    4. Enter VIN and Odometer, following the prompts on the screen, and verify the correct date and time.
    5. Select "Keyless Remotes" on the System Selection Menu screen.
    6. Select "Registration" on the Mode Menu screen.
    7. Select "Keyless Remote" on the Test Mode Menu screen.
    8. Select "Rewrite Keyless Remotes" on the Keyless Remotes Menu screen.
    9. Follow the screen prompts on the HDS. When you are finished, turn the ignition switch to OFF (0), and disconnect the HDS from the DLC.

    4R_SMA_REG_ALLLOST

    GENERAL DESCRIPTION

    This function does necessary registration, when the Keyless Remote is deleted and registered.

    Notes When Registering

    Be sure the following to decrease the source of noise as much as possible while registering the Keyless Remote.

    • Turn OFF switches such as a navigation system and audio.
    • Separate the PC for HDS from the Keyless Remote as much as possible.
      Approximately 1m (3 feet)
    • Close all windows, sunroofs, and doors.

    WHEN ALL KEYLESS REMOTES ALREADY REGISTERED ARE BROKEN OR LOST

    If the customer lost the Keyless Remote already registered, it is necessary to immediately delete the Keyless Remote lost from the Keyless Access System. By doing the following procedures, the Keyless Remote already registered is completely deleted and a new Keyless Remote can be registered. If the customer does not want to register a new Keyless Remote, refer to "Cancel the Function of Keyless Remotes".

    PREPARATION

    It is necessary to prepare these items to delete and register the Keyless Remote with the HDS.

    • Ignition Key registered in Immobilizer System (Hereafter, "Registration Key".)
    • All Keyless Remotes which need to be registered
    • Market setting and confirmation for correct date and time of the HDS
    • Password for input to the HDS

    PROCEDURES

    1. Connect the HDS to the 16P data link connector (DLC).
    2. Insert the Registration Key in the ignition switch and turn the switch to ON (II). Then, start the HDS.
    3. Enter VIN and Odometer, following the prompts on the screen, and verify the correct date and time.
    4. Select "Keyless Remotes" on the System Selection Menu screen.
    5. Select "Registration" on the Mode Menu screen.
    6. Select "Keyless Remotes" on the Test Mode Menu screen.
    7. Select "All Keyless Remotes Lost" on the Keyless Remotes Menu screen.
    8. Follow the screen prompts on the HDS. When you are finished, turn the ignition switch to OFF (0), and disconnect the HDS from the DLC.

    4R_SMA_RAA_01_05

    Registration Condition

    • There are no DTCs.
    • There must be one registered Keyless Remote.
    • One Keyless Remote that is capable of starting the engine must be in the vehicle.
    • The ignition switch must be turned ON (II) using the Keyless Remote. (The ignition key must not be used)

    Notes When Registering

    Ensure the following to reduce noise as much as possible during Keyless Remote registation:

    • Turn OFF all electrical devices (e.g., navigation and audio systems)
    • Separate the HDS PC from the Keyless Remote as much as possible.
    • Close all doors, windows and sunroofs.

    4R_SMA_RCA_01_04

    Registration Condition

    • There are no DTCs.
    • There must be all Keyless Remotes which want to register.
    • One Keyless Remote have to be in vehicle.
    • The ignition switch must be turned ON (II) using the Keyless Remote. (The ignition key must not be used)

    Notes When Registering

    Ensure the following to reduce noise as much as possible during Keyless Remote registation:

    • Turn OFF all electrical devices (e.g., navigation and audio systems)
    • Separate the HDS PC from the Keyless Remote as much as possible.
    • Close all doors, windows and sunroofs.

    4R_SMA_RAL_01_03

    Registration Condition

    • There are no DTCs.
    • There must be all Keyless Remotes which want to register.
    • One Keyless Remote have to be in vehicle.
    • The ignition switch must be turned ON (II) with the ignition key.

    Notes When Registering

    Ensure the following to reduce noise as much as possible during Keyless Remote registation:

    • Turn OFF all electrical devices (e.g., navigation and audio systems)
    • Separate the HDS PC from the Keyless Remote as much as possible.
    • Close all doors, windows and sunroofs.

    4R_SMA_RSU_01_04

    Registration Condition

    • There is no DTCs.
    • There must be all Keyless Remotes which want to register.
    • One Keyless Remote have to be in vehicle.
    • The ignition switch must be turned ON (II) with the ignition key.

    Notes When Registering

    Be sure the following to decrease the source of noise as much as possible while registering the Keyless Remote.

    • Turn OFF switches such as a navigation system and audio.
    • Separate the PC for HDS from the Keyless Remote as much as possible.
      Approximately 1m (3 feet)
    • Close all windows, sunroofs, and doors.

    4R_SMA_RKN_01_04

    Registration Condition

    • There is no DTCs.
    • There must be one registered Keyless Remote.
    • One Keyless Remote have to be in vehicle.
    • The ignition switch must be turned ON (II) with the ignition key.

    Notes When Registering

    Be sure the following to decrease the source of noise as much as possible while registering the Keyless Remote.

    • Turn OFF switches such as a navigation system and audio.
    • Separate the PC for HDS from the Keyless Remote as much as possible.
      Approximately 1m (3 feet)
    • Close all windows, sunroofs, and doors.

    4R_SMA_RCO_20_03

    NOTES

    Push the Knob Ignition, and turn the Knob Ignition after the blip.
    When the steering wheel is locked, turn the Knob Ignition while shaking the steering wheel right and left.

    4R_SMA_CUS_02_01

    SELECTION OF CUSTOMIZATION

    In this vehicle, an individual customization setting is possible by Driver 1 and Driver 2.

    Select either of them for the customization.

    4R_SMA_RAA_03_01

    4R_SMA_RAA_03_02

    REGISTRATION OF IMMOBILIZER

    Since this Keyless Remote is united with the Immobilizer Key, the Immobilizer Key has been registered at the same time by this operation.

    It is not necessary to register or delete the Immobilizer Key separately.

    4R_SMA_RAA_03_03

    REGISTRATION OF IMMOBILIZER

    Since this Keyless Remote is separated from the Immobilizer Key, it might be necessary to register or delete the Immobilizer Key separately.

    Check whether the engine will be started with the Immobilizer Key which is incorporated in the Keyless Remote.

    4R_SMA_RAA_03_04

    REGISTRATION OF KEYLESS ACCESS SYSTEM

    Since this Keyless Remote is united with Keyless Access System, Keyless Access System has been registered at the same time by this operation.

    It is not necessary to register Keyless Access System separately.

    4R_SMA_RAA_03_05

    REGISTRATION OF KEYLESS ACCESS SYSTEM

    Since this Keyless Remote is separated from the Keyless Access System, it might be necessary to register or delete the Keyless Access System separately.

    Refer to the Service Manual for the registration of Keyless Access System to register or delete it.

    4R_SMA_RCA_03_02

    REGISTRATION OF IMMOBILIZER

    Since this Keyless Remote is united with Immobilizer Key, Immobilizer Key has been registered at the same time by this operation.

    It is not necessary to register or delete Immobilizer Key separately.

    4R_SMA_RCA_03_03

    REGISTRATION OF IMMOBILIZER

    Since this Keyless Remote is separated from Immobilizer Key, it might be necessary to register or delete Immobilizer Key separately.

    Check whether the engine will be started with the Immobilizer Key which is incorporated in the Keyless Remote.

    4R_SMA_RCA_03_04

    REGISTRATION OF KEYLESS ACCESS SYSTEM

    Since this Keyless Remote is united with Keyless Access System, Keyless Access System has been registered at the same time by this operation.

    It is not necessary to register Keyless Access System separately.

    4R_SMA_RCA_03_05

    REGISTRATION OF KEYLESS ACCESS SYSTEM

    Since this Keyless Remote is separated from Keyless Access System, it might be necessary to register or delete Keyless Access System separately.

    Refer to the Service Manual for the registration of Keyless Access System to register or delete it.

    4R_SMA_RAL_03_02

    REGISTRATION OF IMMOBILIZER

    Since this Keyless Remote is united with Immobilizer Key, Immobilizer Key has been registered at the same time by this operation.

    It is not necessary to register or delete Immobilizer Key separately.

    4R_SMA_RAL_03_03

    REGISTRATION OF IMMOBILIZER

    Since this Keyless Remote is separated from Immobilizer Key, it might be necessary to register or delete Immobilizer Key separately.

    Check whether the engine will be started with the Immobilizer Key which is incorporated in the Keyless Remote.

    4R_SMA_RAL_03_04

    REGISTRATION OF KEYLESS ACCESS SYSTEM

    Since this Keyless Remote is united with Keyless Access System, Keyless Access System has been registered at the same time by this operation.

    It is not necessary to register Keyless Access System separately.

    4R_SMA_RAL_03_05

    REGISTRATION OF KEYLESS ACCESS SYSTEM

    Since this Keyless Remote is separated from Keyless Access System, it might be necessary to register or delete Keyless Access System separately.

    Please refer to the Service Manual for the registration of Keyless Access System to register or delete it.

    4R_SMA_RSU_03_02

    REGISTRATION OF IMMOBILIZER

    Since this Keyless Remote is united with Immobilizer Key, Immobilizer Key has been registered at the same time by this operation.

    It is not necessary to register or delete Immobilizer Key separately.

    4R_SMA_RSU_03_03

    REGISTRATION OF IMMOBILIZER

    Since this Keyless Remote is separated from Immobilizer Key, it might be necessary to register or delete Immobilizer Key separately.

    Check whether the engine will be started with the Immobilizer Key which is incorporated in the Keyless Remote.

    4R_SMA_RSU_03_04

    REGISTRATION OF KEYLESS ACCESS SYSTEM

    Since this Keyless Remote is united with Keyless Access System, Keyless Access System has been registered at the same time by this operation.

    It is not necessary to register Keyless Access System separately.

    4R_SMA_RSU_03_05

    REGISTRATION OF KEYLESS ACCESS SYSTEM

    Since this Keyless Remote is separated from Keyless Access System, it might be necessary to register or delete Keyless Access System separately.

    Refer to the Service Manual for the registration of Keyless Access System to register or delete it.

    4R_SMA_SP_CARDS

    HDS SOFTWARE VALIDATION MODE

    This test is for development to verify the HDS Software.

    Please do not use it usually.

    4R_SMA_RLA_03_02

    4R_SMA_RLA_03_03

    4R_SMA_RLA_03_04

    4R_SMA_RLA_03_05

    4R_SMA_COM_81_00

    4R_SMA_NOCOMM1

    4R_SMA_APP_CHECK1_TITLE

    System Check 1

    This function is used to confirm whether the registration and the certification can be done correctly. When the registration and the certification cannot be done correctly, the HDS displays it.

    4R_SMA_APP_CHECK2_TITLE

    System Check 2

    This function confirms the line between the units necessary to register correctly whether to be open or to be short. The open and the short of the line between the units not detected in DTC are examined.

    4R_SMA_APP_BAVOL_TITLE

    Battery Voltage

    This function displays the battery voltage of the the registered Keyless Remote in the car.
    * Only take one registered Keyless Remote into the vehicle when you try this function.

    4R_SMA_APP_CHECK1_10_01

    System Check 1

    This function is used to confirm whether the registration and the certification can be done correctly. When the registration and the certification cannot be done correctly, the HDS displays it.

    4R_SMA_APP_CHECK1_10_03

    System Check 1

    SYSTEM CHECK NUMBER : N-1
    Normal

    Each unit and Keyless Remote is registered correctly.

    4R_SMA_MENU_02_01

    DTC Self Check

    This test checks for Keyless Access DTCs.

    4R_SMA_MENU_04_01

    Switch Operation History Data

    This function displays the History Data saved in Keyless Access ECU.
    The History Data in the Keyless Access ECU displays "OK" if the device works normally at least once and "Not Confirmed" if it does not work at all after the battery reset or History Clear by the HDS.

    PURPOSE

    This function can be confirmed the operation check of the device which can not be displayed in the Data List because of the rapid communication speed less than 1sec.

    HISTORY DATA CLEAR PROCEDURE WITH THE HDS

    Press the [HISTORY CLEAR ICON] on the right side of History Data Screen.

    [HISTORY CLEAR ICON]

    NOTES

    Any switch that display a result of "Not confirmed" must be operated once to confirm performance before replacing.

    4R_SMA_MENU_06_01

    History Clear

    This function resets the History Data. It displays "NOT CONFIRMED" until each device is made to work.

    4R_SMA_MENU_07_01

    KEYLESS ACCESS System Information

    This includes the following functions.

    • System Check 1
    • System Check 2
    • Number of Keyless Remotes
    • System type
    • Antenna level 1
    • Antenna level 2
    • Keyless Remote position
    • Battery Voltage
    • Keyless Access Status Log
    • Keyless Access Status Log 2

    4R_SMA_MENU_10_01

    Functional Tests

    This includes the Functional Tests for each device.

    4R_SMA_APP_TYPE_TITLE

    System type

    This function displays the system type of the Keyless Access System.

    4R_SMA_APP_COMP_TITLE

    System composition

    This function displays the system composition of the Keyless Access System.

    4R_SMA_APP_ANTENA_TITLE

    Antenna level 1

    This function displays the electric potential (Electric Field Intensity) which the RF unit of the Keyless Access System detected.
    The electric potential measured by this function corresponds to "V" of the figure below.
    When this value is high, it indicates that the electric wave around the vehicle is strong.

    REMARKS 1

    When the sensitivity of the Keyless Remote is different by A point and B point, the electric wave environments (noise) can be compared by the electric potential "V" in each point.
    It shows that the higher the electric potential is, the stronger the electric wave (noise) around the vehicle is.

    Axis
    1: Time
    2: Electric potential

    Term
    V: Electric potential measured by "Antenna level 1" test of the HDS
    VI: Electric potential measured by "Antenna level 2" test of the HDS

    A: LF communication
    B: RF communication

    REMARKS 2

    EXT: Terminal name of LF antenna
    RSSI: Terminal name of RF antenna

    4R_SMA_APP_ANTENA2_TITLE

    Antenna level 2

    This function displays the electric potential (Electric Field Intensity) which the RF unit of the Keyless Access System detected.
    The electric potential measured by this function corresponds to "VI" of the figure below.

    The Keyless Remote and the Keyless Access ECU communicate for the certification by the electric potential difference VI-V in the RF communication.
    The larger the value of the electric potential difference (=VI-V) is, the more sensitivity of the Keyless Remote certification on the RF communication increases.
    The smaller the value of the electric potential difference (=VI-V) is, the more sensitivity of the Keyless Remote certification on the RF communication decreased.

    REMARKS 1

    The electric potential "V" can be measured by "Antenna level 1" test of the HDS.

    Axis
    1: Time
    2: Electric potential

    Term
    V: Electric potential measured by "Antenna level 1" test of the HDS
    VI: Electric potential measured by "Antenna level 2" test of the HDS

    A: LF communication
    B: RF communication

    REMARKS 2

    EXT: Terminal name of LF antenna
    RSSI: Terminal name of RF antenna

    4R_SMA_APP_POSITION_TITLE

    Keyless Remote position

    This function displays the position of the Keyless Remote which the Keyless Access System detected.
    * Only for the registered Keyless Remotes

    4R_SMA_FUNC_267_01

    GENERAL DESCRIPTION

    In this Functional Test, the Immobilizer Indicator is compulsorily driven.

    PURPOSE

    To confirm whether the following items are normal

    • Gauge Assembly Indicator drive circuit
    • Harness between Gauge Assembly and Keyless Access ECU
    • Indicator drive circuit in Keyless Access ECU

    NOTES

    During this test, some displays appear occasionally to the MID and the navigation screen.

    4R_SMA_FUNC_267_02

    GENERAL DESCRIPTION

    In this Functional Test, the Keyless Access Indicator is compulsorily driven.

    PURPOSE

    To confirm whether the following items are normal

    • Gauge Assembly Indicator drive circuit
    • Harness between Gauge Assembly and Keyless Access ECU
    • Indicator drive circuit in Keyless Access ECU

    NOTES

    During this test, some displays appear occasionally to the MID and the navigation screen.


    Keyless Access Indicator

    4R_SMA_FUNC_267_03

    GENERAL DESCRIPTION

    In this Functional Test, the [NO KEYLESS REMOTE] Indication is compulsorily driven.

    PURPOSE

    To confirm whether the following items are normal

    • Gauge Assembly Indicator drive circuit
    • Harness between Gauge Assembly and Keyless Access ECU
    • Indicator drive circuit in Keyless Access ECU

    NOTES

    During this test, some displays appear occasionally to the MID and the navigation screen.

    4R_SMA_FUNC_267_04

    GENERAL DESCRIPTION

    In this Functional Test, the [KEYLESS REMOTE BATT] Indication is compulsorily driven.

    PURPOSE

    To confirm whether the following items are normal

    • Gauge Assembly Indicator drive circuit
    • Harness between Gauge Assembly and Keyless Access ECU
    • Indicator drive circuit in Keyless Access ECU

    NOTES

    During this test, some displays appear occasionally to the MID and the navigation screen.

    4R_SMA_FUNC_267_05

    GENERAL DESCRIPTION

    In this Functional Test, the Interior Buzzer is compulsorily driven.

    PURPOSE

    To confirm whether the following items are normal

    • Buzzer
    • Harness between Buzzer and Keyless Access ECU
    • Buzzer drive circuit in Keyless Access ECU

    4R_SMA_FUNC_267_06

    GENERAL DESCRIPTION

    In this Functional Test, the Exterior Buzzer is compulsorily driven.

    PURPOSE

    To confirm whether the following items are normal

    • Buzzer
    • Harness between Buzzer and Keyless Access ECU
    • Buzzer drive circuit in Keyless Access ECU

    4R_SMA_FUNC_267_07

    GENERAL DESCRIPTION

    In this Functional Test, the (IGNITION) Key Switch is compulsorily driven.
    Use this test when there is an instruction in the troubleshooting of the Service Manual.

    PURPOSE

    To confirm whether the following items are normal

    • (IGNITION) Key Switch Line
    • Communication drive circuit in Keyless Access ECU

    INFORMATION

    In the troubleshooting of the Service Manual which uses this function, the Circuit Tester is necessary.

    4R_SMA_FUNC_267_08

    GENERAL DESCRIPTION

    In this Functional Test, the IMOCONT is compulsorily driven.
    Use this test when there is an instruction in the troubleshooting of the Service Manual.

    PURPOSE

    To confirm whether the following items are normal

    • Line
    • Communication drive circuit in Keyless Access ECU

    INFORMATION

    In the troubleshooting of the Service Manual which uses this function, the Circuit Tester is necessary.

    NOTES

    The Immobilizer indicator blinks occasionally when equipped with the Immobilizer System. In that case, turn OFF (0) the ignition switch once after the test ends.

    4R_SMA_FUNC_267_09

    GENERAL DESCRIPTION

    In this Functional Test, the IGNCONT is compulsorily driven.
    Use this test when there is an instruction in the troubleshooting of the Service Manual.

    PURPOSE

    To confirm whether the following items are normal

    • Line
    • Communication drive circuit in Keyless Access ECU

    INFORMATION

    In the troubleshooting of the Service Manual which uses this function, the Circuit Tester is necessary.

    NOTES

    The Immobilizer indicator blinks occasionally when equipped with the Immobilizer System. In that case, turn OFF (0) the ignition switch once after the test ends.

    4R_SMA_FUNC_267_10

    GENERAL DESCRIPTION

    In this Functional Test, the S-net line (IMOCD Terminal) is compulsorily driven.
    Use this test when there is an instruction in the troubleshooting of the Service Manual.

    PURPOSE

    To confirm whether the following items are normal

    • Line
    • Communication drive circuit in Keyless Access ECU

    INFORMATION

    In the troubleshooting of the Service Manual which uses this function, the Circuit Tester is necessary.

    NOTES

    The Immobilizer indicator blinks occasionally when equipped with the Immobilizer System. In that case, turn OFF (0) the ignition switch once after the test ends.

    4R_SMA_FUNC_267_11

    GENERAL DESCRIPTION

    In this Functional Test, the IGNTRX Line is compulsorily driven.
    Use this test when there is an instruction in the troubleshooting of the Service Manual.

    PURPOSE

    To confirm whether the following items are normal

    • Line
    • Communication drive circuit in Keyless Access ECU

    INFORMATION

    In the troubleshooting of the Service Manual which uses this function, the Circuit Tester is necessary.

    NOTES

    The Immobilizer indicator blinks occasionally when equipped with the Immobilizer System. In that case, turn OFF (0) the ignition switch once after the test ends.

    4R_SMA_FUNC_267_12

    GENERAL DESCRIPTION

    In this Functional Test, the RF1 RXVCC is compulsorily driven.

    PURPOSE

    To confirm whether the following items are normal

    • Antenna
    • Harness between Antenna and Keyless Access ECU
    • Antenna drive circuit in Keyless Access ECU

    INFORMATION

    The LED of the Keyless Remote blinks when a normal Keyless Remote is brought close to the antenna while testing this function when the vehicle is normal. The quality of the above item of the vehicle can be judged by the presence of blinking.

    4R_SMA_FUNC_267_13

    GENERAL DESCRIPTION

    In this Functional Test, the RF2 RXVCC is compulsorily driven.

    PURPOSE

    To confirm whether the following items are normal

    • Antenna
    • Harness between Antenna and Keyless Access ECU
    • Antenna drive circuit in Keyless Access ECU

    INFORMATION

    The LED of the Keyless Remote blinks when a normal Keyless Remote is brought close to the antenna while testing this function when the vehicle is normal. The quality of the above item of the vehicle can be judged by the presence of blinking.

    4R_SMA_FUNC_267_14

    GENERAL DESCRIPTION

    In this Functional Test, the RF1 TXVCC is compulsorily driven.

    PURPOSE

    To confirm whether the following items are normal

    • Antenna
    • Harness between Antenna and Keyless Access ECU
    • Antenna drive circuit in Keyless Access ECU

    INFORMATION

    The LED of the Keyless Remote blinks when a normal Keyless Remote is brought close to the antenna while testing this function when the vehicle is normal. The quality of the above item of the vehicle can be judged by the presence of blinking.

    4R_SMA_FUNC_267_15

    GENERAL DESCRIPTION

    In this Functional Test, the RF2 TXVCC is compulsorily driven.

    PURPOSE

    To confirm whether the following items are normal

    • Antenna
    • Harness between Antenna and Keyless Access ECU
    • Antenna drive circuit in Keyless Access ECU

    INFORMATION

    The LED of the Keyless Remote blinks when a normal Keyless Remote is brought close to the antenna while testing this function when the vehicle is normal. The quality of the above item of the vehicle can be judged by the presence of blinking.

    4R_SMA_FUNC_267_16

    GENERAL DESCRIPTION

    In this Functional Test, the Driver (Door) Antenna is compulsorily driven.

    PURPOSE

    To confirm whether the following items are normal

    • Antenna
    • Harness between Antenna and Keyless Access ECU
    • Antenna drive circuit in Keyless Access ECU

    INFORMATION

    • The LED of the Keyless Remote blinks when a normal Keyless Remote is brought close to the antenna while testing this function when the vehicle is normal. The quality of the above item of the vehicle can be judged by the presence of blinking.
    • The Antenna is for detecting Keyless Remote which is outside the vehicle.

    4R_SMA_FUNC_267_17

    GENERAL DESCRIPTION

    In this Functional Test, the Front Passenger (Door) Antenna is compulsorily driven.

    PURPOSE

    To confirm whether the following items are normal

    • Antenna
    • Harness between Antenna and Keyless Access ECU
    • Antenna drive circuit in Keyless Access ECU

    INFORMATION

    • The LED of the Keyless Remote blinks when a normal Keyless Remote is brought close to the antenna while testing this function when the vehicle is normal. The quality of the above item of the vehicle can be judged by the presence of blinking.
    • The Antenna is for detecting Keyless Remote which is outside the vehicle.

    4R_SMA_FUNC_267_18

    GENERAL DESCRIPTION

    In this Functional Test, the Driver Side Rear (Door) Antenna is compulsorily driven.

    PURPOSE

    To confirm whether the following items are normal

    • Antenna
    • Harness between Antenna and Keyless Access ECU
    • Antenna drive circuit in Keyless Access ECU

    INFORMATION

    • The LED of the Keyless Remote blinks when a normal Keyless Remote is brought close to the antenna while testing this function when the vehicle is normal. The quality of the above item of the vehicle can be judged by the presence of blinking.
    • The Antenna is for detecting Keyless Remote which is outside the vehicle.

    4R_SMA_FUNC_267_19

    GENERAL DESCRIPTION

    In this Functional Test, the Passenger Side Rear (Door) Antenna is compulsorily driven.

    PURPOSE

    To confirm whether the following items are normal

    • Antenna
    • Harness between Antenna and Keyless Access ECU
    • Antenna drive circuit in Keyless Access ECU

    INFORMATION

    • The LED of the Keyless Remote blinks when a normal Keyless Remote is brought close to the antenna while testing this function when the vehicle is normal. The quality of the above item of the vehicle can be judged by the presence of blinking.
    • The Antenna is for detecting Keyless Remote which is outside the vehicle.

    4R_SMA_FUNC_267_20

    GENERAL DESCRIPTION

    In this Functional Test, the Driver Side-Glass Antenna is compulsorily driven.

    PURPOSE

    To confirm whether the following items are normal

    • Antenna
    • Harness between Antenna and Keyless Access ECU
    • Antenna drive circuit in Keyless Access ECU

    INFORMATION

    • The LED of the Keyless Remote blinks when a normal Keyless Remote is brought close to the antenna while testing this function when the vehicle is normal. The quality of the above item of the vehicle can be judged by the presence of blinking.
    • The Antenna is for detecting Keyless Remote which is outside the vehicle.

    4R_SMA_FUNC_267_21

    GENERAL DESCRIPTION

    In this Functional Test, the Passenger Side-Glass Antenna is compulsorily driven.

    PURPOSE

    To confirm whether the following items are normal

    • Antenna
    • Harness between Antenna and Keyless Access ECU
    • Antenna drive circuit in Keyless Access ECU

    INFORMATION

    • The LED of the Keyless Remote blinks when a normal Keyless Remote is brought close to the antenna while testing this function when the vehicle is normal. The quality of the above item of the vehicle can be judged by the presence of blinking.
    • The Antenna is for detecting Keyless Remote which is outside the vehicle.

    4R_SMA_FUNC_267_22

    GENERAL DESCRIPTION

    In this Functional Test, the Trunk/Tailgate/Rear Bumper Antenna is compulsorily driven.

    PURPOSE

    To confirm whether the following items are normal

    • Antenna
    • Harness between Antenna and Keyless Access ECU
    • Antenna drive circuit in Keyless Access ECU

    INFORMATION

    • The LED of the Keyless Remote blinks when a normal Keyless Remote is brought close to the antenna while testing this function when the vehicle is normal. The quality of the above item of the vehicle can be judged by the presence of blinking.
    • The Antenna is for detecting Keyless Remote which is outside the vehicle.

    4R_SMA_FUNC_267_23

    GENERAL DESCRIPTION

    In this Functional Test, the Front Interior Antenna is compulsorily driven.

    PURPOSE

    To confirm whether the following items are normal

    • Antenna
    • Harness between Antenna and Keyless Access ECU
    • Antenna drive circuit in Keyless Access ECU

    INFORMATION

    • The LED of the Keyless Remote blinks when a normal Keyless Remote is brought close to the antenna while testing this function when the vehicle is normal. The quality of the above item of the vehicle can be judged by the presence of blinking.
    • The Antenna is for detecting Keyless Remote which is inside the vehicle.

    4R_SMA_FUNC_267_24

    GENERAL DESCRIPTION

    In this Functional Test, the Middle Interior Antenna is compulsorily driven.

    PURPOSE

    To confirm whether the following items are normal

    • Antenna
    • Harness between Antenna and Keyless Access ECU
    • Antenna drive circuit in Keyless Access ECU

    INFORMATION

    • The LED of the Keyless Remote blinks when a normal Keyless Remote is brought close to the antenna while testing this function when the vehicle is normal. The quality of the above item of the vehicle can be judged by the presence of blinking.
    • The Antenna is for detecting Keyless Remote which is inside the vehicle.

    4R_SMA_FUNC_267_25

    GENERAL DESCRIPTION

    In this Functional Test, the Rear Interior Antenna is compulsorily driven.

    PURPOSE

    To confirm whether the following items are normal

    • Antenna
    • Harness between Antenna and Keyless Access ECU
    • Antenna drive circuit in Keyless Access ECU

    INFORMATION

    • The LED of the Keyless Remote blinks when a normal Keyless Remote is brought close to the antenna while testing this function when the vehicle is normal. The quality of the above item of the vehicle can be judged by the presence of blinking.
    • The Antenna is for detecting Keyless Remote which is inside the vehicle.

    4R_SMA_FUNC_267_26

    GENERAL DESCRIPTION

    In this Functional Test, the Rear Interior Tray Antenna is compulsorily driven.

    PURPOSE

    To confirm whether the following items are normal

    • Antenna
    • Harness between Antenna and Keyless Access ECU
    • Antenna drive circuit in Keyless Access ECU

    INFORMATION

    • The LED of the Keyless Remote blinks when a normal Keyless Remote is brought close to the antenna while testing this function when the vehicle is normal. The quality of the above item of the vehicle can be judged by the presence of blinking.
    • The Antenna is for detecting Keyless Remote which is inside the vehicle (Trunk)

    4R_SMA_FUNC_267_27

    GENERAL DESCRIPTION

    In this Functional Test, the Trunk/Rear Shelf Antenna is compulsorily driven.

    PURPOSE

    To confirm whether the following items are normal

    • Antenna
    • Harness between Antenna and Keyless Access ECU
    • Antenna drive circuit in Keyless Access ECU

    INFORMATION

    • The LED of the Keyless Remote blinks when a normal Keyless Remote is brought close to the antenna while testing this function when the vehicle is normal. The quality of the above item of the vehicle can be judged by the presence of blinking.
    • The Antenna is for detecting Keyless Remote which is inside the vehicle (Trunk)

    4R_SMA_FUNC_267_28

    GENERAL DESCRIPTION

    In this Functional Test, the DC is compulsorily output to the line.
    Use this test when there is an instruction in the troubleshooting of the Service Manual.

    PURPOSE

    To confirm whether the following items are normal

    • Line
    • Communication drive circuit in Keyless Access ECU

    INFORMATION

    In the troubleshooting of the Service Manual which uses this function, the Circuit Tester is necessary.

    4R_SMA_FUNC_267_29

    GENERAL DESCRIPTION

    In this Functional Test, the DC is compulsorily output to the line.
    Use this test when there is an instruction in the troubleshooting of the Service Manual.

    PURPOSE

    To confirm whether the following items are normal

    • Line
    • Communication drive circuit in Keyless Access ECU

    INFORMATION

    In the troubleshooting of the Service Manual which uses this function, the Circuit Tester is necessary.

    4R_SMA_FUNC_267_30

    GENERAL DESCRIPTION

    In this Functional Test, the DC is compulsorily output to the line.
    Use this test when there is an instruction in the troubleshooting of the Service Manual.

    PURPOSE

    To confirm whether the following items are normal

    • Line
    • Communication drive circuit in Keyless Access ECU

    INFORMATION

    In the troubleshooting of the Service Manual which uses this function, the Circuit Tester is necessary.

    4R_SMA_FUNC_267_31

    GENERAL DESCRIPTION

    In this Functional Test, the DC is compulsorily output to the line.
    Use this test when there is an instruction in the troubleshooting of the Service Manual.

    PURPOSE

    To confirm whether the following items are normal

    • Line
    • Communication drive circuit in Keyless Access ECU

    INFORMATION

    In the troubleshooting of the Service Manual which uses this function, the Circuit Tester is necessary.

    4R_SMA_FUNC_267_32

    GENERAL DESCRIPTION

    In this Functional Test, the DC is compulsorily output to the line.
    Use this test when there is an instruction in the troubleshooting of the Service Manual.

    PURPOSE

    To confirm whether the following items are normal

    • Line
    • Communication drive circuit in Keyless Access ECU

    INFORMATION

    In the troubleshooting of the Service Manual which uses this function, the Circuit Tester is necessary.

    4R_SMA_FUNC_267_33

    GENERAL DESCRIPTION

    In this Functional Test, the DC is compulsorily output to the line.
    Use this test when there is an instruction in the troubleshooting of the Service Manual.

    PURPOSE

    To confirm whether the following items are normal

    • Line
    • Communication drive circuit in Keyless Access ECU

    INFORMATION

    In the troubleshooting of the Service Manual which uses this function, the Circuit Tester is necessary.

    4R_SMA_FUNC_267_34

    GENERAL DESCRIPTION

    In this Functional Test, the DC is compulsorily output to the line.
    Use this test when there is an instruction in the troubleshooting of the Service Manual.

    PURPOSE

    To confirm whether the following items are normal

    • Line
    • Communication drive circuit in Keyless Access ECU

    INFORMATION

    In the troubleshooting of the Service Manual which uses this function, the Circuit Tester is necessary.

    4R_SMA_FUNC_267_35

    GENERAL DESCRIPTION

    In this Functional Test, the DC is compulsorily output to the line.
    Use this test when there is an instruction in the troubleshooting of the Service Manual.

    PURPOSE

    To confirm whether the following items are normal

    • Line
    • Communication drive circuit in Keyless Access ECU

    INFORMATION

    In the troubleshooting of the Service Manual which uses this function, the Circuit Tester is necessary.

    4R_SMA_FUNC_267_36

    GENERAL DESCRIPTION

    In this Functional Test, the DC is compulsorily output to the line.
    Use this test when there is an instruction in the troubleshooting of the Service Manual.

    PURPOSE

    To confirm whether the following items are normal

    • Line
    • Communication drive circuit in Keyless Access ECU

    INFORMATION

    In the troubleshooting of the Service Manual which uses this function, the Circuit Tester is necessary.

    4R_SMA_FUNC_267_37

    GENERAL DESCRIPTION

    In this Functional Test, the DC is compulsorily output to the line.
    Use this test when there is an instruction in the troubleshooting of the Service Manual.

    PURPOSE

    To confirm whether the following items are normal

    • Line
    • Communication drive circuit in Keyless Access ECU

    INFORMATION

    In the troubleshooting of the Service Manual which uses this function, the Circuit Tester is necessary.

    4R_SMA_FUNC_267_38

    GENERAL DESCRIPTION

    In this Functional Test, the DC is compulsorily output to the line.
    Use this test when there is an instruction in the troubleshooting of the Service Manual.

    PURPOSE

    To confirm whether the following items are normal

    • Line
    • Communication drive circuit in Keyless Access ECU

    INFORMATION

    In the troubleshooting of the Service Manual which uses this function, the Circuit Tester is necessary.

    4R_SMA_FUNC_267_39

    GENERAL DESCRIPTION

    In this Functional Test, the DC is compulsorily output to the line.
    Use this test when there is an instruction in the troubleshooting of the Service Manual.

    PURPOSE

    To confirm whether the following items are normal

    • Line
    • Communication drive circuit in Keyless Access ECU

    INFORMATION

    In the troubleshooting of the Service Manual which uses this function, the Circuit Tester is necessary.

    4R_SMA_FUNC_267_40

    GENERAL DESCRIPTION

    In this Functional Test, the DC is compulsorily output to the line.
    Use this test when there is an instruction in the troubleshooting of the Service Manual.

    PURPOSE

    To confirm whether the following items are normal

    • Line
    • Communication drive circuit in Keyless Access ECU

    INFORMATION

    In the troubleshooting of the Service Manual which uses this function, the Circuit Tester is necessary.

    4R_SMA_FUNC_267_41

    GENERAL DESCRIPTION

    In this Functional Test, the DC is compulsorily output to the line.
    Use this test when there is an instruction in the troubleshooting of the Service Manual.

    PURPOSE

    To confirm whether the following items are normal

    • Line
    • Communication drive circuit in Keyless Access ECU

    INFORMATION

    In the troubleshooting of the Service Manual which uses this function, the Circuit Tester is necessary.

    4R_SMA_FUNC_267_42

    GENERAL DESCRIPTION

    In this Functional Test, the [DO NOT HAVE KEYLESS REMOTE] Indication is compulsorily driven.

    PURPOSE

    To confirm whether the following items are normal

    • Gauge Assembly Indicator drive circuit
    • Harness between Gauge Assembly and Keyless Access ECU
    • Indicator drive circuit in Keyless Access ECU

    4R_SMA_FUNC_267_43

    GENERAL DESCRIPTION

    In this Functional Test, the Exterior Buzzer (Short Time) is compulsorily driven.

    PURPOSE

    To confirm whether the following items are normal

    • Buzzer
    • Harness between Buzzer and Keyless Access ECU
    • Buzzer drive circuit in Keyless Access ECU

    4R_SMA_FUNC_267_44

    GENERAL DESCRIPTION

    In this Functional Test, the Door Lock is compulsorily driven.

    PURPOSE

    To confirm whether the following items are normal

    • Door Lock Actuator
    • Harness between Door Lock Actuator and Keyless Access ECU
    • Communication drive circuit in Keyless Access ECU

    4R_SMA_FUNC_267_45

    GENERAL DESCRIPTION

    In this Functional Test, the Door Unlock is compulsorily driven.

    PURPOSE

    To confirm whether the following items are normal

    • Door Unlock Actuator
    • Harness between Door Unlock Actuator and Keyless Access ECU
    • Communication drive circuit in Keyless Access ECU

    4R_SMA_FUNC_267_46

    GENERAL DESCRIPTION

    In this Functional Test, the Auto lock Cancel Switch Indicator is compulsorily driven.

    PURPOSE

    To confirm whether the following items are normal

    • Indicator drive circuit
    • Harness between Indicator and Keyless Access ECU
    • Indicator drive circuit in Keyless Access ECU

    4R_SMA_FUNC_267_47

    GENERAL DESCRIPTION

    In this Functional Test, the Keyless Remote - Customize Link To Driver 1 is compulsorily driven. The pre-set of the radio becomes the Driver 1.

    PURPOSE

    To confirm whether the following item is normal

    • Drive circuit in Keyless Access ECU

    4R_SMA_FUNC_267_48

    GENERAL DESCRIPTION

    In this Functional Test, the Keyless Remote - Customize Link To Driver 2 is compulsorily driven. The pre-set of the radio becomes the Driver 2.

    PURPOSE

    To confirm whether the following item is normal

    • Drive circuit in Keyless Access ECU

    4R_SMA_FUNC_267_49

    GENERAL DESCRIPTION

    In this Functional Test, the Keyless Remote Slot Antenna is compulsorily driven.

    PURPOSE

    To confirm whether the following items are normal

    • Antenna
    • Harness between Antenna and Keyless Access ECU
    • Antenna drive circuit in Keyless Access ECU

    INFORMATION

    The LED of the Keyless Remote blinks when a normal Keyless Remote is brought close to the antenna while testing this function when the vehicle is normal. The quality of the above item of the vehicle can be judged by the presence of blinking.

    4R_SMA_FUNC_267_50

    GENERAL DESCRIPTION

    In this Functional Test, the DC is compulsorily output to the line.
    Use this test when there is an instruction in the troubleshooting of the Service Manual.

    PURPOSE

    To confirm whether the following items are normal

    • Line
    • Communication drive circuit in Keyless Access ECU

    INFORMATION

    In the troubleshooting of the Service Manual which uses this function, the Circuit Tester is necessary.

    4R_SMA_RCB_01_06

    Battery Voltage

    The battery voltage of Keyless Remote which alarm ring is less than 2.05V.

    4R_SMA_APP_LOG_TITLE

    KEYLESS ACCESS STATUS LOG

    It shows the number of time which Keyless Remote ECU doesn't allow to run Engine in past.
    This parameter is cleared when Battery terminal is removed.

    4R_SMA_APP_LOG2_TITLE

    KEYLESS ACCESS STATUS LOG 2

    A history when KEYLESS ACCESS SYSTEM does not operate normally is displayed.

    The contents of the history are not necessarily connected with failure.
    A history is recorded also by a mischief or misuse.

    4R_SMA_26119_01

    PREPARATION OF THE OPERATION

    Insert one Keyless Remote which has registered into the vehicle interior.

    4R_SMA_26119_02

    4R_SMA_26119_10

    PREPARATION OF THE OPERATION

    Insert one Keyless Remote which has registered into the vehicle interior.

    4R_SMA_26119_20

    PREPARATION OF THE OPERATION

    Insert one Keyless Remote which has registered into the vehicle interior.

    4R_SMA_26910_02

    The HDS fail the registration.

    Try this operation of the registration again.

    4R_SMA_26910_03

    The HDS fail the registration.

    Try this operation of the registration again.

    4R_SMA_DTC_LIST

    4R_SMA_DTC_CHK

    4R_SMA_HIS_MENU

    4R_SMA_CLEAR

    4R_SMA_INFO_MENU

    4R_SMA_INFO_CHECK

    4R_SMA_INFO_NUMKEY

    4R_SMA_INFO_TYPE

    4R_SMA_INFO_COMP

    4R_SMA_INFO_LEVEL

    4R_SMA_INFO_RF1

    RF1 FIELD INTENSITY

    In this test, the approximate value of the field intensity which the RF1 has detected is displayed with mV.

    4R_SMA_INFO_RF2

    RF2 FIELD INTENSITY

    In this test, the approximate value of the field intensity which the RF2 has detected is displayed with mV.

    4R_SMA_INFO_CARD

    4R_SMA_INFO_CBATT

    4R_SMA_REG_MENU

    4R_SMA_CUST_MENU

    4R_SMA_FUN_MENU

    4R_SMA_FUN_IMMINDI

    4R_SMA_FUN_SMAINDI

    4R_SMA_FUN_NOCARD

    4R_SMA_FUN_CARDBATT

    4R_SMA_FUN_BUZZER

    4R_SMA_FUN_EXTBUZ

    4R_SMA_FUN_KEYSW

    4R_SMA_FUN_POWLINE

    4R_SMA_FUN_KPOWLINE

    4R_SMA_FUN_SNET

    4R_SMA_FUN_IGNLINE

    4R_SMA_FUN_RXVCC1

    4R_SMA_FUN_RXVCC2

    4R_SMA_FUN_TXVCC1

    4R_SMA_FUN_TXVCC2

    4R_SMA_FUN_FRDR

    4R_SMA_FUN_FRAS

    4R_SMA_FUN_RRDR

    4R_SMA_FUN_RRAS

    4R_SMA_FUN_SGDR

    4R_SMA_FUN_SGAS

    4R_SMA_FUN_TAIL

    4R_SMA_FUN_CCFR

    4R_SMA_FUN_CCMID

    4R_SMA_FUN_CCRR

    4R_SMA_FUN_CCRT

    4R_SMA_FUN_TRUNK

    4R_SMA_FUN_DCFRDR

    4R_SMA_FUN_DCFRAS

    4R_SMA_FUN_DCRRDR

    4R_SMA_FUN_DCRRAS

    4R_SMA_FUN_DCSGDR

    4R_SMA_FUN_DCSGAS

    4R_SMA_FUN_DCTRUNK

    4R_SMA_FUN_DCCF

    4R_SMA_FUN_DCCM

    4R_SMA_FUN_DCCRT

    4R_SMA_FUN_DCCR

    4R_SMA_FUN_DCTR

    4R_SMA_FUN_DCRF1

    4R_SMA_FUN_DCRF2

    4R_SMA_FUN_NOKEY

    4R_SMA_APP_CHECK1_01_02

    SYSTEM CHECK

    SYSTEM CHECK NUMBER : A-1
    The Keyless Remote is not registered

    POSSIBLE FAILURE

    • The Keyless Remote was not registered
      - > Try to register the Keyless Remote by using "Keyless Remotes"

    4R_SMA_APP_CHECK1_01_03

    SYSTEM CHECK

    SYSTEM CHECK NUMBER : A-2
    Communication error between Keyless Remote and Keyless Access ECU

    POSSIBLE FAILURE

    • The Keyless Remote was not registered
      - > Try to register the Keyless Remotes by using "Keyless Remotes"
    • The communication was not good between the Antenna and the Keyless Remote by influence of metal such as key chains
    • The communication was not good between the Antenna and the Keyless Remote by Battery voltage low

    4R_SMA_APP_CHECK1_01_04

    SYSTEM CHECK

    SYSTEM CHECK NUMBER : A-3
    No communication between Keyless Remote and Keyless Access ECU

    POSSIBLE FAILURE

    • The Keyless Access ECU doesn't detect the Keyless Remote
    • The communication was not good between the Antenna and the Keyless Remote by influence of metal such as key chains
    • The communication was not good between the Antenna and the Keyless Remote by Battery voltage low

    4R_SMA_APP_CHECK1_01_05

    SYSTEM CHECK

    SYSTEM CHECK NUMBER : B-1
    The ECM/PCM is not registered

    POSSIBLE FAILURE

    • The ECM/PCM was not registered into the Keyless Access ECU
      -> Try to register the ECM/PCM by using "REPLACE ECM/PCM"
    • The communication was not good between the ECM/PCM and the Keyless Access ECU by Battery voltage low.
    • The communication was not good between the Keyless Access ECU and the ECM/PCM by influence of some noise.

    4R_SMA_APP_CHECK1_01_06

    SYSTEM CHECK

    SYSTEM CHECK NUMBER : B-2
    Error of communication format in ECM/PCM

    POSSIBLE FAILURE

    • The ECM/PCM was not registered into the Keyless Access ECU
      -> Try to register the ECM/PCM by using "REPLACE ECM/PCM"
    • The communication was not good between the ECM/PCM and the Keyless Access ECU by Battery voltage low
    • The communication was not good between the Keyless Access ECU and the ECM/PCM by influence of some noise

    4R_SMA_APP_CHECK1_01_07

    SYSTEM CHECK

    SYSTEM CHECK NUMBER : C-1
    IMOES Unit is not registered

    POSSIBLE FAILURE

    • The MPCS/IMOES Unit was not registered correctly
      -> Try to register the MPCS/IMOES Unit by using "REPLACE MPCS/IMOES"

    4R_SMA_APP_CHECK1_01_08

    SYSTEM CHECK

    SYSTEM CHECK NUMBER : C-2
    Error of communication format between IMOES Unit and Keyless Access ECU

    POSSIBLE FAILURE

    • The MPCS/IMOES Unit was not registered correctly
      -> Try to register the MPCS/IMOES Unit by using "REPLACE MPCS/IMOES"
    • The communication was not good between the MPCS/IMOES Unit and the Keyless Access ECU by Battery voltage low
    • The communication was not good between the Keyless Access ECU and the MPCS/IMOES Unit by influence of some noise

    4R_SMA_APP_CHECK1_01_09

    SYSTEM CHECK

    SYSTEM CHECK NUMBER : C-3
    Knob Ignition is not registered

    POSSIBLE FAILURE

    • The Knob Ignition in the key cylinder  was not registered correctly
      -> Try to register the Knob Ignition by using "REPLACE KNOB IGNITION"

    4R_SMA_APP_CHECK1_01_0A

    SYSTEM CHECK

    SYSTEM CHECK NUMBER : C-4
    Error of communication format between Knob Ignition and Keyless Access ECU

    POSSIBLE FAILURE

    • The Knob Ignition in the key cylinder  was not registered correctly
      -> Try to register the Knob Ignition by using "REPLACE KNOB IGNITION"
    • The communication was not good between the Knob Ignition in the key cylinder and the Keyless Access ECU by Battery voltage low
    • The communication was not good between the Keyless Access ECU and the Knob Ignition in the key cylinder by influence of some noise

    4R_SMA_APP_CHECK1_01_FF

    SYSTEM CHECK

    This vehicle doesn't support this function.

    4R_SMA_APP_CHECK1_01_NO

    SYSTEM CHECK

    The HDS fail this check. Try this check again.

    4R_SMA_APP_CHECK1_02_10

    SYSTEM CHECK

    SYSTEM CHECK NUMBER : G-1
    Initial registration of Keyless Access ECU is not completed

    POSSIBLE FAILURE

    • The ECM/PCM was not registered
      -> Try to register the ECM/PCM by using "ECM/PCM" function

    4R_SMA_APP_CHECK1_02_11

    SYSTEM CHECK

    SYSTEM CHECK NUMBER : G-2
    Initial registration of Keyless Access ECU is not completed

    POSSIBLE FAILURE

    • The MPCS/IMOES Unit was not registered
      -> Try to register the MPCS/IMOES Unit by using "MPCS/IMOES" function

    4R_SMA_APP_CHECK1_02_12

    SYSTEM CHECK

    SYSTEM CHECK NUMBER : G-3
    Initial registration of Keyless Access ECU is not completed

    POSSIBLE FAILURE

    • The MPCS/IMOES Unit was not registered
      -> Try to register the MPCS/IMOES Unit by using "MPCS/IMOES" function

    4R_SMA_APP_CHECK1_02_13

    SYSTEM CHECK

    SYSTEM CHECK NUMBER : G-4
    Initial registration of Keyless Access ECU is not completed

    POSSIBLE FAILURE

    • The Keyless Remote was not registered
      - > Try to register the Keyless Remotes by using "Keyless Remotes"

    4R_SMA_APP_CHECK1_02_14

    SYSTEM CHECK

    SYSTEM CHECK NUMBER : G-5
    Initial registration of Keyless Access ECU is not completed

    POSSIBLE FAILURE

    • The Knob Ignition in the key cylinder  was not registered correctly
      -> Try to register the Knob Ignition by using "REPLACE KNOB IGNITION"

    4R_SMA_APP_CHECK1_02_NO

    SYSTEM CHECK

    The HDS fail this check. Try this check again.

    4R_SMA_APP_CHECK1_02_FF

    SYSTEM CHECK

    This vehicle doesn't support this function.

    4R_SMA_APP_CHECK2_10_01

    System Check 2

    This function confirms the line between the units necessary to register correctly whether to be open or to be short. The open and the short of the line between the units not detected in DTC are examined.

    4R_SMA_APP_CHECK2_10_03

    System Check 2

    SYSTEM CHECK NUMBER : N-2
    Normal

    The S-net line (IMOCD Terminal) and the IGN TRX line are normal.

    4R_SMA_APP_CHECK2_03_21

    SYSTEM CHECK

    SYSTEM CHECK NUMBER : D-1
    S-net line short

    POSSIBLE FAILURE

    • Harness short from the ECM/PCM to the Keyless Access ECU
    • The communication was not good between the ECM/PCM and the Keyless Access ECU by Battery voltage low
    • The communication was not good between the Immobilizer Unit and the Keyless Access ECU by influence of some noise
    • The Keyless Access ECU failure
    • The ECM/PCM failure

    4R_SMA_APP_CHECK2_03_22

    SYSTEM CHECK

    SYSTEM CHECK NUMBER : D-2
    No communication between IMOES Unit and Keyless Access ECU

    POSSIBLE FAILURE

    • Blown fuse
    • Harness open from the MPCS/IMOES to the Keyless Access ECU
    • The communication was not good between the MPCS/IMOES and the Keyless Access ECU by Battery voltage low
    • The communication was not good between the Keyless Access ECU and the MPCS/IMOES by influence of some noise
    • The Keyless Access ECU failure
    • The MPCS/IMOES failure

    4R_SMA_APP_CHECK2_03_23

    SYSTEM CHECK

    SYSTEM CHECK NUMBER : D-3
    No communication between ECM/PCM and Keyless Access ECU

    POSSIBLE FAILURE

    • Blown fuse
    • Harness open from the ECM/PCM to the Keyless Access ECU
    • The communication was not good between the ECM/PCM and the Keyless Access ECU by Battery voltage low
    • The communication was not good between the Keyless Access ECU and the ECM/PCM by influence of some noise
    • The Keyless Access ECU failure
    • The ECM/PCM failure

    4R_SMA_APP_CHECK2_03_24

    SYSTEM CHECK

    SYSTEM CHECK NUMBER : D-4
    IGN TRX line short

    POSSIBLE FAILURE

    • IGN TRX line short to ground
    • The Knob Ignition failure

    4R_SMA_APP_CHECK2_03_25

    SYSTEM CHECK

    SYSTEM CHECK NUMBER : D-5
    No communication between Knob Ignition and Keyless Access ECU

    POSSIBLE FAILURE

    • IGN TRX line open
    • The Knob Ignition failure

    4R_SMA_APP_CHECK2_03_NO

    SYSTEM CHECK

    The HDS fail this check. Try this check again.

    4R_SMA_APP_CHECK2_03_FF

    SYSTEM CHECK

    This vehicle doesn't support this function.

    4R_SMA_FUNC_01_01

    4R_SMA_FUNC_00_01

    FUNCTIONAL TEST HELP


    Select the item to want to drive compulsorily, and press [ENTER].

    4R_SMA_SMALOG2_02

    BSMACL_01_01

    CUSTOMIZATION HELP

    Notes : Do not operate the vehicle such as the brakes and steering wheels during the Customization change by the HDS (about one second).
    Turn the ignition switch ON (II) when you change the Customization.

    *The Customization except Keyless Access System is in the Body Electrical System of the HDS -> Customization Menu.


    KEYLESS ACCESS SYSTEM :
    Keyless Access System Function

    (ENABLE / DISABLE)

    The status of the present vehicle is displayed.


    CANCELLATION OF THE KEYLESS REMOTE FUNCTION

    When the customer lost the Keyless Remote already registered, and wants to prohibit the engine start with the Keyless Remote lost, but doesn't want to register a new Keyless Remote (The Registration Key can start the engine. It is enough.), do the following procedure.


    PREPARATION

    To cancel the Keyless Remote function, you need these items:

    • Registration Key
    • Make sure the HDS's setup (destination and current date and time) is correct before you use it.
    • Password for the HDS (PCM code)

    PROCEDURE

    1. Connect the HDS to the 16P data link connector (DLC).
    2. Insert the Registration Key into the ignition switch and turn the switch to ON (II). Start the HDS.
    3. Enter VIN and Odometer, following the prompts on the screen, and verify the correct date and time.
    4. Select "KEYLESS REMOTE" on the System Selection Menu screen.
    5. Select "Customization" on the Mode Menu screen.
    6. Select "CUSTOMIZATION" on the CUSTOMIZATION screen.
    7. Select "Keyless Remote function", change the status of "Current" to "Disable".
    8. Confirm that the status is changed.
    9. Follow the screen prompts on the HDS. When you are finished, turn the ignition switch to OFF (0), and disconnect the HDS from the DLC.

    BSMACL_02_01

    CUSTOMIZATION HELP

    Notes : Do not operate the vehicle such as the brakes and steering wheels during the Customization change by the HDS (about one second).
    Turn the ignition switch ON (II) when you change the Customization.

    *The Customization except Keyless Access System is in the Body Electrical System of the HDS -> Customization Menu.


    UNLOCK SELECT :
    Keyless Access Unlock Function

    (ENABLE / DISABLE)

    The status of the present vehicle is displayed.

    BSMACL_03_01

    CUSTOMIZATION HELP

    Notes : Do not operate the vehicle such as the brakes and steering wheels during the Customization change by the HDS (about one second).
    Turn the ignition switch ON (II) when you change the Customization.

    *The Customization except Keyless Access System is in the Body Electrical System of the HDS -> Customization Menu.


    AUTO LOCK :
    Keyless Access Auto Lock function

    (DRIVERS DOOR ENABLE / ALL DOOR ENABLE / DISABLE)

    The status of the present vehicle is displayed.

    BSMACL_04_01

    CUSTOMIZATION HELP

    Notes : Do not operate the vehicle such as the brakes and steering wheels during the Customization change by the HDS (about one second).
    Turn the ignition switch ON (II) when you change the Customization.

    *The Customization except Keyless Access System is in the Body Electrical System of the HDS -> Customization Menu.


    UNLOCK TIMER :
    Keyless Access unlock switch prohibition time

    (0s / 2s / 4s / 6s)

    The status of the present vehicle is displayed.

    BSMACL_05_01

    CUSTOMIZATION HELP

    Notes : Do not operate the vehicle such as the brakes and steering wheels during the Customization change by the HDS (about one second).
    Turn the ignition switch ON (II) when you change the Customization.

    *The Customization except Keyless Access System is in the Body Electrical System of the HDS -> Customization Menu.


    CTRL TRNK SW :
    Keyless Access door unlock controlled by Trunk open switch

    (ENABLE / DISABLE)

    The status of the present vehicle is displayed.

    BSMACL_06_01

    CUSTOMIZATION HELP

    Notes : Do not operate the vehicle such as the brakes and steering wheels during the Customization change by the HDS (about one second).
    Turn the ignition switch ON (II) when you change the Customization.

    *The Customization except Keyless Access System is in the Body Electrical System of the HDS -> Customization Menu.


    EXTR BUZZER :
    Keyless Access exterior buzzer volume

    (LOUD / LOW)

    The status of the present vehicle is displayed.

    BSMACL_07_01

    CUSTOMIZATION HELP

    Notes : Do not operate the vehicle such as the brakes and steering wheels during the Customization change by the HDS (about one second).
    Turn the ignition switch ON (II) when you change the Customization.

    *The Customization except Keyless Access System is in the Body Electrical System of the HDS -> Customization Menu.


    LIGHT ANS BK :
    Door handle operation Hazard/Head Small answer back

    (ENABLE / DISABLE)

    The status of the present vehicle is displayed.

    BSMACL_08_01

    CUSTOMIZATION HELP

    Notes : Do not operate the vehicle such as the brakes and steering wheels during the Customization change by the HDS (about one second).
    Turn the ignition switch ON (II) when you change the Customization.

    *The Customization except Keyless Access System is in the Body Electrical System of the HDS -> Customization Menu.


    BUZ ANS BK :
    Buzzer answer back of handle operation

    (ENABLE / DISABLE)

    The status of the present vehicle is displayed.

    BSMACL_09_01

    CUSTOMIZATION HELP

    Notes : Do not operate the vehicle such as the brakes and steering wheels during the Customization change by the HDS (about one second).
    Turn the ignition switch ON (II) when you change the Customization.

    *The Customization except Keyless Access System is in the Body Electrical System of the HDS -> Customization Menu.


    AUTO L STR B :
    Auto lock mode startup Buzzer answer back

    (ENABLE / DISABLE)

    The status of the present vehicle is displayed.

    BSMACL_10_01

    CUSTOMIZATION HELP

    Notes : Do not operate the vehicle such as the brakes and steering wheels during the Customization change by the HDS (about one second).
    Turn the ignition switch ON (II) when you change the Customization.

    *The Customization except Keyless Access System is in the Body Electrical System of the HDS -> Customization Menu.


    Auto Lock Mode Buzzer Answer Back :
    Auto lock mode Buzzer answer back

    (ENABLE / DISABLE)

    The status of the present vehicle is displayed.

    4R_SMA_CUST_11_01

    CUSTOMIZATION HELP

    Notes : Do not operate the vehicle such as the brakes and steering wheels during the Customization change by the HDS (about one second).
    Turn the ignition switch ON (II) when you change the Customization.

    *The Customization except Keyless Access System is in the Body Electrical System of the HDS -> Customization Menu.


    TRUNK LOCKOUT WARNING BUZZER :
    The setting of Trunk Lockout Warning Buzzer

    (ENABLE / DISABLE)

    The status of the present vehicle is displayed.

    4R_SMA_CUST_12_01

    CUSTOMIZATION HELP

    Notes : Do not operate the vehicle such as the brakes and steering wheels during the Customization change by the HDS (about one second).
    Turn the ignition switch ON (II) when you change the Customization.

    *The Customization except Keyless Access System is in the Body Electrical System of the HDS -> Customization Menu.


    KEYLESS LINK DRIVER DETECT LINK/UNLINK :
    The setting of Keyless Link Driver Detect Link/Unlink

    (ENABLE / DISABLE)

    The status of the present vehicle is displayed.

    4R_SMA_0204800000

    PARAMETER SPECIFICATION


    DRIVER DOOR SWITCH :
    (ON / OFF)

    PARAMETER TYPE :
    Unit Input Switch Information

    THE SOURCE :
    Keyless Access ECU

    4R_SMA_0204400000

    PARAMETER SPECIFICATION


    FRONT PASSENGER DOOR SWITCH :
    (ON / OFF)

    PARAMETER TYPE :
    Unit Input Switch Information

    THE SOURCE :
    Keyless Access ECU

    4R_SMA_0204200000

    PARAMETER SPECIFICATION


    DRIVER SIDE REAR DOOR SWITCH :
    (ON / OFF)

    PARAMETER TYPE :
    Unit Input Switch Information

    THE SOURCE :
    Keyless Access ECU

    4R_SMA_0204100000

    PARAMETER SPECIFICATION


    PASSENGER SIDE REAR DOOR SWITCH :
    (ON / OFF)

    PARAMETER TYPE :
    Unit Input Switch Information

    THE SOURCE :
    Keyless Access ECU

    4R_SMA_0204080000

    PARAMETER SPECIFICATION


    TRUNK/TAILGATE SWITCH :
    (ON / OFF)

    PARAMETER TYPE :
    Unit Input Switch Information

    THE SOURCE :
    Keyless Access ECU

    4R_SMA_0204040000

    PARAMETER SPECIFICATION


    DRIVER SILICON LOCK SWITCH :
    (ON / OFF)

    PARAMETER TYPE :
    Unit Input Switch Information

    THE SOURCE :
    Keyless Access ECU

    4R_SMA_0204020000

    PARAMETER SPECIFICATION


    DRIVER SILICON UNLOCK SWITCH :
    (ON / OFF)

    PARAMETER TYPE :
    Unit Input Switch Information

    THE SOURCE :
    Keyless Access ECU

    4R_SMA_0204010000

    PARAMETER SPECIFICATION


    FRONT PASSENGER SILICON LOCK SWITCH :
    (ON / OFF)

    PARAMETER TYPE :
    Unit Input Switch Information

    THE SOURCE :
    Keyless Access ECU

    4R_SMA_0204008000

    PARAMETER SPECIFICATION


    FRONT PASSENGER SILICON UNLOCK SWITCH :
    (ON / OFF)

    PARAMETER TYPE :
    Unit Input Switch Information

    THE SOURCE :
    Keyless Access ECU

    4R_SMA_0204004000

    PARAMETER SPECIFICATION


    DRIVER SIDE REAR SILICON LOCK SWITCH :
    (ON / OFF)

    PARAMETER TYPE :
    Unit Input Switch Information

    THE SOURCE :
    Keyless Access ECU

    4R_SMA_0204002000

    PARAMETER SPECIFICATION


    DRIVER SIDE REAR SILICON UNLOCK SWITCH :
    (ON / OFF)

    PARAMETER TYPE :
    Unit Input Switch Information

    THE SOURCE :
    Keyless Access ECU

    4R_SMA_0204001000

    PARAMETER SPECIFICATION


    PASSENGER SIDE REAR SILICON LOCK SWITCH :
    (ON / OFF)

    PARAMETER TYPE :
    Unit Input Switch Information

    THE SOURCE :
    Keyless Access ECU

    4R_SMA_0204000800

    PARAMETER SPECIFICATION


    PASSENGER SIDE REAR SILICON UNLOCK SWITCH :
    (ON / OFF)

    PARAMETER TYPE :
    Unit Input Switch Information

    THE SOURCE :
    Keyless Access ECU

    4R_SMA_0204000400

    PARAMETER SPECIFICATION


    TRUNK/TAILGATE LOCK SWITCH :
    (ON / OFF)

    PARAMETER TYPE :
    Unit Input Switch Information

    THE SOURCE :
    Keyless Access ECU

    4R_SMA_0204000200

    PARAMETER SPECIFICATION


    TRUNK/TAILGATE UNLOCK SWITCH :
    (ON / OFF)

    PARAMETER TYPE :
    Unit Input Switch Information

    THE SOURCE :
    Keyless Access ECU

    4R_SMA_0204000080

    PARAMETER SPECIFICATION


    VEHICLE SPEED PULSE :
    (ON / OFF)

    PARAMETER TYPE :
    Unit Input Switch Information

    THE SOURCE :
    Keyless Access ECU

    4R_SMA_0204000040

    PARAMETER SPECIFICATION


    REMOTE CONTROL ENGINE STARTER :
    (ON / OFF)

    PARAMETER TYPE :
    Unit Input Switch Information

    THE SOURCE :
    Keyless Access ECU

    BSMAPH_01_01

    PARAMETER SPECIFICATION


    DRIVER DOOR UNLOCK SWITCH (OUTER HANDLE TOUCH SENSOR) :
    (ON / OFF)

    PARAMETER TYPE :
    Unit Input Switch Information

    THE SOURCE :
    Keyless Access ECU

    * Because the signal from outer handle is too fast, the parameter doesn't change even if you operate outer handle. To check outer handle operation, use "History Data" menu.

    BSMAPH_02_01

    PARAMETER SPECIFICATION


    FRONT PASSENGER DOOR UNLOCK SWITCH (OUTER HANDLE TOUCH SENSOR) :
    (ON / OFF)

    PARAMETER TYPE :
    Unit Input Switch Information

    THE SOURCE :
    Keyless Access ECU

    * Because the signal from outer handle is too fast, the parameter doesn't change even if you operate outer handle. To check outer handle operation, use "History Data" menu.

    BSMAPH_03_01

    PARAMETER SPECIFICATION


    DRIVER SIDE REAR DOOR UNLOCK SWITCH (OUTER HANDLE TOUCH SENSOR) :
    (ON / OFF)

    PARAMETER TYPE :
    Unit Input Switch Information

    THE SOURCE :
    Keyless Access ECU

    * Because the signal from outer handle is too fast, the parameter doesn't change even if you operate outer handle. To check outer handle operation, use "History Data" menu.

    BSMAPH_04_01

    PARAMETER SPECIFICATION


    PASSENGER SIDE REAR DOOR UNLOCK SWITCH (OUTER HANDLE TOUCH SENSOR) :
    (ON / OFF)

    PARAMETER TYPE :
    Unit Input Switch Information

    THE SOURCE :
    Keyless Access ECU

    * Because the signal from outer handle is too fast, the parameter doesn't change even if you operate outer handle. To check outer handle operation, use "History Data" menu.

    BSMAPH_05_01

    PARAMETER SPECIFICATION


    TRUNK/TAILGATE UNLOCK SWITCH (OUTER HANDLE TOUCH SENSOR) :
    (ON / OFF)

    PARAMETER TYPE :
    Unit Input Switch Information

    THE SOURCE :
    Keyless Access ECU

    * Because the signal from outer handle is too fast, the parameter doesn't change even if you operate outer handle. To check outer handle operation, use "History Data" menu.

    BSMAPH_06_01

    PARAMETER SPECIFICATION


    DRIVER DOOR LOCK SWITCH (OUTER HANDLE TOUCH SENSOR) :
    (ON / OFF)

    PARAMETER TYPE :
    Unit Input Switch Information

    THE SOURCE :
    Keyless Access ECU

    * Because the signal from outer handle is too fast, the parameter doesn't change even if you operate outer handle. To check outer handle operation, use "History Data" menu.

    BSMAPH_07_01

    PARAMETER SPECIFICATION


    FRONT PASSENGER DOOR LOCK SWITCH (OUTER HANDLE TOUCH SENSOR) :
    (ON / OFF)

    PARAMETER TYPE :
    Unit Input Switch Information

    THE SOURCE :
    Keyless Access ECU

    * Because the signal from outer handle is too fast, the parameter doesn't change even if you operate outer handle. To check outer handle operation, use "History Data" menu.

    BSMAPH_08_01

    PARAMETER SPECIFICATION


    DRIVER SIDE REAR DOOR LOCK SWITCH (OUTER HANDLE TOUCH SENSOR) :
    (ON / OFF)

    PARAMETER TYPE :
    Unit Input Switch Information

    THE SOURCE :
    Keyless Access ECU

    * Because the signal from outer handle is too fast, the parameter doesn't change even if you operate outer handle. To check outer handle operation, use "History Data" menu.

    BSMAPH_09_01

    PARAMETER SPECIFICATION


    PASSENGER SIDE REAR DOOR LOCK SWITCH (OUTER HANDLE TOUCH SENSOR) :
    (ON / OFF)

    PARAMETER TYPE :
    Unit Input Switch Information

    THE SOURCE :
    Keyless Access ECU

    * Because the signal from outer handle is too fast, the parameter doesn't change even if you operate outer handle. To check outer handle operation, use "History Data" menu.

    BSMAPH_10_01

    PARAMETER SPECIFICATION


    TRUNK/TAILGATE LOCK SWITCH (OUTER HANDLE TOUCH SENSOR) :
    (ON / OFF)

    PARAMETER TYPE :
    Unit Input Switch Information

    THE SOURCE :
    Keyless Access ECU

    * Because the signal from outer handle is too fast, the parameter doesn't change even if you operate outer handle. To check outer handle operation, use "History Data" menu.

    BSMAPH_11_01

    PARAMETER SPECIFICATION


    (IGNITION) KEY SWITCH :
    (ON / OFF)

    PARAMETER TYPE :
    Unit Input Switch Information

    THE SOURCE :
    Keyless Access ECU

    BSMAPH_12_01

    PARAMETER SPECIFICATION


    KNOB IGNITION PUSH SWITCH :
    (ON / OFF)

    PARAMETER TYPE :
    Unit Input Switch Information

    THE SOURCE :
    Keyless Access ECU

    BSMAPH_13_01

    PARAMETER SPECIFICATION


    KNOB IGNITION ROTATE SWITCH :
    (ON / OFF)

    PARAMETER TYPE :
    Unit Input Switch Information

    THE SOURCE :
    Keyless Access ECU

    BSMAPH_14_01

    PARAMETER SPECIFICATION


    IGNITION 1 POSITION SWITCH :
    (ON / OFF)

    PARAMETER TYPE :
    Unit Input Switch Information

    THE SOURCE :
    Keyless Access ECU

    BSMAPH_15_01

    PARAMETER SPECIFICATION


    ACC POSITION SWITCH :
    (ON / OFF)

    PARAMETER TYPE :
    Unit Input Switch Information

    THE SOURCE :
    Keyless Access ECU

    BSMAPH_16_01

    PARAMETER SPECIFICATION


    PARKING BRAKE SWITCH :
    (ON / OFF)

    PARAMETER TYPE :
    Unit Input Switch Information

    THE SOURCE :
    Keyless Access ECU

    Electric Parking Brake equipment vehicle is displayed as ON, only when continuing operating a parking brake switch to the apply side.

    BSMAPH_17_01

    PARAMETER SPECIFICATION


    SCS :
    (OPEN / SHORT)

    PARAMETER TYPE :
    Unit Input Switch Information

    THE SOURCE :
    Keyless Access ECU

    BSMAPH_18_01

    PARAMETER SPECIFICATION


    RF STRENGTH 1 :
    (ON / OFF)

    PARAMETER TYPE :
    Unit Output Control Information

    THE SOURCE :
    Keyless Access ECU

    BSMAPH_19_01

    PARAMETER SPECIFICATION


    RF STRENGTH 2 :
    (ON / OFF)

    PARAMETER TYPE :
    Unit Output Control Information

    THE SOURCE :
    Keyless Access ECU

    BSMAPH_20_01

    PARAMETER SPECIFICATION


    CABIN FRONT ANTENNA :
    (ON / OFF)

    PARAMETER TYPE :
    Unit Output Control Information

    THE SOURCE :
    Keyless Access ECU

    BSMAPH_21_01

    PARAMETER SPECIFICATION


    CABIN MIDDLE ANTENNA :
    (ON / OFF)

    PARAMETER TYPE :
    Unit Output Control Information

    THE SOURCE :
    Keyless Access ECU

    BSMAPH_22_01

    PARAMETER SPECIFICATION


    CABIN REAR ANTENNA :
    (ON / OFF)

    PARAMETER TYPE :
    Unit Output Control Information

    THE SOURCE :
    Keyless Access ECU

    BSMAPH_23_01

    PARAMETER SPECIFICATION


    CABIN REAR TRAY ANTENNA :
    (ON / OFF)

    PARAMETER TYPE :
    Unit Output Control Information

    THE SOURCE :
    Keyless Access ECU

    BSMAPH_24_01

    PARAMETER SPECIFICATION


    TRUNK/REAR SHELF ANTENNA :
    (ON / OFF)

    PARAMETER TYPE :
    Unit Output Control Information

    THE SOURCE :
    Keyless Access ECU

    BSMAPH_25_01

    PARAMETER SPECIFICATION


    DRIVER DOOR ANTENNA :
    (ON / OFF)

    PARAMETER TYPE :
    Unit Output Control Information

    THE SOURCE :
    Keyless Access ECU

    BSMAPH_26_01

    PARAMETER SPECIFICATION


    FRONT PASSENGER DOOR ANTENNA :
    (ON / OFF)

    PARAMETER TYPE :
    Unit Output Control Information

    THE SOURCE :
    Keyless Access ECU

    BSMAPH_27_01

    PARAMETER SPECIFICATION


    DRIVER SIDE REAR DOOR ANTENNA :
    (ON / OFF)

    PARAMETER TYPE :
    Unit Output Control Information

    THE SOURCE :
    Keyless Access ECU

    BSMAPH_28_01

    PARAMETER SPECIFICATION


    PASSENGER SIDE REAR DOOR ANTENNA :
    (ON / OFF)

    PARAMETER TYPE :
    Unit Output Control Information

    THE SOURCE :
    Keyless Access ECU

    BSMAPH_29_01

    PARAMETER SPECIFICATION


    DRIVER MIRROR ANTENNA :
    (ON / OFF)

    PARAMETER TYPE :
    Unit Output Control Information

    THE SOURCE :
    Keyless Access ECU

    BSMAPH_30_01

    PARAMETER SPECIFICATION


    PASSENGER MIRROR ANTENNA :
    (ON / OFF)

    PARAMETER TYPE :
    Unit Output Control Information

    THE SOURCE :
    Keyless Access ECU

    BSMAPH_31_01

    PARAMETER SPECIFICATION


    TRUNK/TAILGATE/REAR BUMPER ANTENNA :
    (ON / OFF)

    PARAMETER TYPE :
    Unit Output Control Information

    THE SOURCE :
    Keyless Access ECU

    BSMAPH_32_01

    PARAMETER SPECIFICATION


    RF TRANSMITTER 1 :
    (ON / OFF)

    PARAMETER TYPE :
    Unit Output Control Information

    THE SOURCE :
    Keyless Access ECU

    BSMAPH_33_01

    PARAMETER SPECIFICATION


    RF RECEIVER 1 :
    (ON / OFF)

    PARAMETER TYPE :
    Unit Output Control Information

    THE SOURCE :
    Keyless Access ECU

    BSMAPH_34_01

    PARAMETER SPECIFICATION


    RF TRANSMITTER 2 :
    (ON / OFF)

    PARAMETER TYPE :
    Unit Output Control Information

    THE SOURCE :
    Keyless Access ECU

    BSMAPH_35_01

    PARAMETER SPECIFICATION


    RF RECEIVER 2 :
    (ON / OFF)

    PARAMETER TYPE :
    Unit Output Control Information

    THE SOURCE :
    Keyless Access ECU

    BSMAPH_36_01

    PARAMETER SPECIFICATION


    IGNITION CONTROL SIGNAL :
    (ON / OFF)

    PARAMETER TYPE :
    Unit Output Control
    Information

    THE SOURCE :
    Keyless Access ECU

    BSMAPH_37_01

    PARAMETER SPECIFICATION


    KNOB BLOCK SOLENOID :
    (LOCK / UNLOCK)

    PARAMETER TYPE :
    Unit Output Control
    Information

    THE SOURCE :
    Keyless Access ECU

    SMARCO_01_01

    SYSTEM COMPOSITION


    IMMOBILIZER :
    (EXIST / NONE)

    This parameter indicates whether this vehicle has the device or not.

    SMARCO_01_02

    SYSTEM COMPOSITION


    IMOES :
    (EXIST / NONE)

    This parameter indicates whether this vehicle has the device or not.

    SMARCO_02_01

    SYSTEM COMPOSITION


    KNOB IGNITION :
    (EXIST / NONE)

    This parameter indicates whether this vehicle has the device or not.

    SMARCO_03_01

    SYSTEM COMPOSITION


    RF1 Unit :
    (EXIST / Integration in ECU / NONE)

    This parameter indicates whether this vehicle has the device or not.

    SMARCO_03_02

    SYSTEM COMPOSITION


    RF2 Unit :
    (EXIST / NONE)

    This parameter indicates whether this vehicle has the device or not.

    SMARCO_04_01

    SYSTEM COMPOSITION


    DRIVER DOOR UNLOCK SWITCH (OUTER HANDLE TOUCH SENSOR) :
    (EXIST / NONE)

    This parameter indicates whether this vehicle has the device or not.

    SMARCO_04_02

    SYSTEM COMPOSITION


    FRONT PASSENGER DOOR UNLOCK SWITCH (OUTER HANDLE TOUCH SENSOR) :
    (EXIST / NONE)

    This parameter indicates whether this vehicle has the device or not.

    SMARCO_04_03

    SYSTEM COMPOSITION


    DRIVER SIDE REAR DOOR UNLOCK SWITCH (OUTER HANDLE TOUCH SENSOR) :
    (EXIST / NONE)

    This parameter indicates whether this vehicle has the device or not.

    SMARCO_04_04

    SYSTEM COMPOSITION


    PASSENGER SIDE REAR DOOR UNLOCK SWITCH (OUTER HANDLE TOUCH SENSOR) :
    (EXIST / NONE)

    This parameter indicates whether this vehicle has the device or not.

    SMARCO_04_05

    SYSTEM COMPOSITION


    TRUNK/TAILGATE UNLOCK SWITCH (OUTER HANDLE TOUCH SENSOR) :
    (EXIST / NONE)

    This parameter indicates whether this vehicle has the device or not.

    SMARCO_05_01

    SYSTEM COMPOSITION


    DRIVER DOOR LOCK SWITCH (OUTER HANDLE TOUCH SENSOR) :
    (EXIST / NONE)

    This parameter indicates whether this vehicle has the device or not.

    SMARCO_05_02

    SYSTEM COMPOSITION


    FRONT PASSENGER DOOR LOCK SWITCH (OUTER HANDLE TOUCH SENSOR) :
    (EXIST / NONE)

    This parameter indicates whether this vehicle has the device or not.

    SMARCO_05_03

    SYSTEM COMPOSITION


    PASSENGER SIDE REAR DOOR LOCK SWITCH (OUTER HANDLE TOUCH SENSOR) :
    (EXIST / NONE)

    This parameter indicates whether this vehicle has the device or not.

    SMARCO_05_04

    SYSTEM COMPOSITION


    TRUNK/TAILGATE LOCK SWITCH (OUTER HANDLE TOUCH SENSOR) :
    (EXIST / NONE)

    This parameter indicates whether this vehicle has the device or not.

    SMARCO_05_05

    SYSTEM COMPOSITION


    DRIVER SIDE REAR DOOR LOCK SWITCH (OUTER HANDLE TOUCH SENSOR) :
    (EXIST / NONE)

    This parameter indicates whether this vehicle has the device or not.

    SMARCO_06_01

    SYSTEM COMPOSITION


    DRIVER DOOR ANTENNA :
    (EXIST / NONE)

    This parameter indicates whether this vehicle has the device or not.

    SMARCO_06_02

    SYSTEM COMPOSITION


    FRONT PASSENGER DOOR ANTENNA :
    (EXIST / NONE)

    This parameter indicates whether this vehicle has the device or not.

    SMARCO_06_03

    SYSTEM COMPOSITION


    DRIVER SIDE REAR DOOR ANTENNA :
    (EXIST / NONE)

    This parameter indicates whether this vehicle has the device or not.

    SMARCO_06_04

    SYSTEM COMPOSITION


    PASSENGER SIDE REAR DOOR ANTENNA :
    (EXIST / NONE)

    This parameter indicates whether this vehicle has the device or not.

    SMARCO_06_05

    SYSTEM COMPOSITION


    DRIVER SIDE-GLASS ANTENNA :
    (EXIST / NONE)

    This parameter indicates whether this vehicle has the device or not.

    SMARCO_06_06

    SYSTEM COMPOSITION


    PASSENGER SIDE-GLASS ANTENNA :
    (EXIST / NONE)

    This parameter indicates whether this vehicle has the device or not.

    SMARCO_06_07

    SYSTEM COMPOSITION


    TRUNK/TAILGATE/REAR BUMPER ANTENNA :
    (EXIST / NONE)

    This parameter indicates whether this vehicle has the device or not.

    SMARCO_07_01

    SYSTEM COMPOSITION


    FRONT INTERIOR LF ANTENNA :
    (EXIST / NONE)

    This parameter indicates whether this vehicle has the device or not.

    SMARCO_07_02

    SYSTEM COMPOSITION


    CABIN MIDDLE ANTENNA :
    (EXIST / NONE)

    This parameter indicates whether this vehicle has the device or not.

    SMARCO_07_03

    SYSTEM COMPOSITION


    CABIN REAR ANTENNA :
    (EXIST / NONE)

    This parameter indicates whether this vehicle has the device or not.

    SMARCO_07_04

    SYSTEM COMPOSITION


    CABIN REAR TRAY ANTENNA :
    (EXIST / NONE)

    This parameter indicates whether this vehicle has the device or not.

    SMARCO_07_05

    SYSTEM COMPOSITION


    TRUNK/REAR SHELF ANTENNA :
    (EXIST / NONE)

    This parameter indicates whether this vehicle has the device or not.

    SMARCO_08_01

    SYSTEM COMPOSITION


    YOP SECURITY :
    (EXIST / NONE)

    This parameter indicates whether this vehicle has the device or not.

    SMARCO_08_02

    SYSTEM COMPOSITION


    REMOTE CONTROL ENGINE STARTER :
    (EXIST / NONE)

    This parameter indicates whether this vehicle has the device or not.

    SMARFR_01_01

    PARAMETER SPECIFICATION

    DRIVER DOOR UNLOCK SWITCH (OUTER HANDLE TOUCH SENSOR) :
    (OK / NOT CONFIRMED)

    OK :
    Confirmed ON and OFF

    NOT CONFIRMED :
    Confirmed ON or OFF
    (ERROR)


    [Test Condition]

    • Ignition switch OFF (0)
    • All Door Closed
    • KEYLESS REMOTE outside the vehicle


    HISTORY DATA CLEAR PROCEDURE WITH THE HDS

    Press the [HISTORY CLEAR ICON] on the right side of History Data Screen.

    [HISTORY CLEAR ICON]

    SMARFR_02_01

    PARAMETER SPECIFICATION

    DRIVER DOOR LOCK SWITCH (OUTER HANDLE TOUCH SENSOR) :
    (OK / NOT CONFIRMED)

    OK :
    Confirmed ON and OFF

    NOT CONFIRMED :
    Confirmed ON or OFF
    (ERROR)


    [Test Condition]

    • Ignition switch OFF (0)
    • All Door Closed
    • KEYLESS REMOTE outside the vehicle


    HISTORY DATA CLEAR PROCEDURE WITH THE HDS

    Press the [HISTORY CLEAR ICON] on the right side of History Data Screen.

    [HISTORY CLEAR ICON]

    SMARFR_03_01

    PARAMETER SPECIFICATION

    FRONT PASSENGER DOOR UNLOCK SWITCH (OUTER HANDLE TOUCH SENSOR) :
    (OK / NOT CONFIRMED)

    OK :
    Confirmed ON and OFF

    NOT CONFIRMED :
    Confirmed ON or OFF
    (ERROR)


    [Test Condition]

    • Ignition switch OFF (0)
    • All Door Closed
    • KEYLESS REMOTE outside the vehicle


    HISTORY DATA CLEAR PROCEDURE WITH THE HDS

    Press the [HISTORY CLEAR ICON] on the right side of History Data Screen.

    [HISTORY CLEAR ICON]

    SMARFR_04_01

    PARAMETER SPECIFICATION

    FRONT PASSENGER DOOR LOCK SWITCH (OUTER HANDLE TOUCH SENSOR) :
    (OK / NOT CONFIRMED)

    OK :
    Confirmed ON and OFF

    NOT CONFIRMED :
    Confirmed ON or OFF
    (ERROR)


    [Test Condition]

    • Ignition switch OFF (0)
    • All Door Closed
    • KEYLESS REMOTE outside the vehicle


    HISTORY DATA CLEAR PROCEDURE WITH THE HDS

    Press the [HISTORY CLEAR ICON] on the right side of History Data Screen.

    [HISTORY CLEAR ICON]

    SMARFR_05_01

    PARAMETER SPECIFICATION

    DRIVER SIDE REAR DOOR UNLOCK SWITCH (OUTER HANDLE TOUCH SENSOR) :
    (OK / NOT CONFIRMED)

    OK :
    Confirmed ON and OFF

    NOT CONFIRMED :
    Confirmed ON or OFF
    (ERROR)


    [Test Condition]

    • Ignition switch OFF (0)
    • All Door Closed
    • KEYLESS REMOTE outside the vehicle


    HISTORY DATA CLEAR PROCEDURE WITH THE HDS

    Press the [HISTORY CLEAR ICON] on the right side of History Data Screen.

    [HISTORY CLEAR ICON]

    SMARFR_06_01

    PARAMETER SPECIFICATION

    DRIVER SIDE REAR DOOR LOCK SWITCH (OUTER HANDLE TOUCH SENSOR) :
    (OK / NOT CONFIRMED)

    OK :
    Confirmed ON and OFF

    NOT CONFIRMED :
    Confirmed ON or OFF
    (ERROR)


    [Test Condition]

    • Ignition switch OFF (0)
    • All Door Closed
    • KEYLESS REMOTE outside the vehicle


    HISTORY DATA CLEAR PROCEDURE WITH THE HDS

    Press the [HISTORY CLEAR ICON] on the right side of History Data Screen.

    [HISTORY CLEAR ICON]

    SMARFR_07_01

    PARAMETER SPECIFICATION

    PASSENGER SIDE REAR DOOR UNLOCK SWITCH (OUTER HANDLE TOUCH SENSOR) :
    (OK / NOT CONFIRMED)

    OK :
    Confirmed ON and OFF

    NOT CONFIRMED :
    Confirmed ON or OFF
    (ERROR)


    [Test Condition]

    • Ignition switch OFF (0)
    • All Door Closed
    • KEYLESS REMOTE outside the vehicle


    HISTORY DATA CLEAR PROCEDURE WITH THE HDS

    Press the [HISTORY CLEAR ICON] on the right side of History Data Screen.

    [HISTORY CLEAR ICON]

    SMARFR_08_01

    PARAMETER SPECIFICATION

    PASSENGER SIDE REAR DOOR LOCK SWITCH (OUTER HANDLE TOUCH SENSOR) :
    (OK / NOT CONFIRMED)

    OK :
    Confirmed ON and OFF

    NOT CONFIRMED :
    Confirmed ON or OFF
    (ERROR)


    [Test Condition]

    • Ignition switch OFF (0)
    • All Door Closed
    • KEYLESS REMOTE outside the vehicle


    HISTORY DATA CLEAR PROCEDURE WITH THE HDS

    Press the [HISTORY CLEAR ICON] on the right side of History Data Screen.

    [HISTORY CLEAR ICON]

    SMARFR_09_01

    PARAMETER SPECIFICATION

    TRUNK/TAILGATE UNLOCK SWITCH (OUTER HANDLE TOUCH SENSOR) :
    (OK / NOT CONFIRMED)

    OK :
    Confirmed ON and OFF

    NOT CONFIRMED :
    Confirmed ON or OFF
    (ERROR)


    [Test Condition]

    • Ignition switch OFF (0)
    • All Door Closed
    • KEYLESS REMOTE outside the vehicle


    HISTORY DATA CLEAR PROCEDURE WITH THE HDS

    Press the [HISTORY CLEAR ICON] on the right side of History Data Screen.

    [HISTORY CLEAR ICON]

    SMARFR_10_01

    PARAMETER SPECIFICATION

    TRUNK/TAILGATE LOCK SWITCH (OUTER HANDLE TOUCH SENSOR) :
    (OK / NOT CONFIRMED)

    OK :
    Confirmed ON and OFF

    NOT CONFIRMED :
    Confirmed ON or OFF
    (ERROR)


    [Test Condition]

    • Ignition switch OFF (0)
    • All Door Closed
    • KEYLESS REMOTE outside the vehicle


    HISTORY DATA CLEAR PROCEDURE WITH THE HDS

    Press the [HISTORY CLEAR ICON] on the right side of History Data Screen.

    [HISTORY CLEAR ICON]

    SMARFR_11_01

    PARAMETER SPECIFICATION

    (IGNITION) KEY SWITCH :
    (OK / NOT CONFIRMED)

    OK :
    Confirmed ON and OFF

    NOT CONFIRMED :
    Confirmed ON or OFF
    (ERROR)


    HISTORY DATA CLEAR PROCEDURE WITH THE HDS

    Press the [HISTORY CLEAR ICON] on the right side of History Data Screen.

    [HISTORY CLEAR ICON]

    SMARFR_12_01

    PARAMETER SPECIFICATION

    KNOB IGNITION PUSH SWITCH :
    (OK / NOT CONFIRMED)

    OK :
    Confirmed ON and OFF

    NOT CONFIRMED :
    Confirmed ON or OFF
    (ERROR)


    HISTORY DATA CLEAR PROCEDURE WITH THE HDS

    Press the [HISTORY CLEAR ICON] on the right side of History Data Screen.

    [HISTORY CLEAR ICON]

    SMARFR_13_01

    PARAMETER SPECIFICATION

    KNOB IGNITION ROTATE SWITCH :
    (OK / NOT CONFIRMED)

    OK :
    Confirmed ON and OFF

    NOT CONFIRMED :
    Confirmed ON or OFF
    (ERROR)


    HISTORY DATA CLEAR PROCEDURE WITH THE HDS

    Press the [HISTORY CLEAR ICON] on the right side of History Data Screen.

    [HISTORY CLEAR ICON]

    SMARFR_14_01

    PARAMETER SPECIFICATION

    PARKING BRAKE SWITCH :
    (OK / NOT CONFIRMED)

    OK :
    Confirmed ON and OFF

    NOT CONFIRMED :
    Confirmed ON or OFF
    (ERROR)


    HISTORY DATA CLEAR PROCEDURE WITH THE HDS

    Press the [HISTORY CLEAR ICON] on the right side of History Data Screen.

    [HISTORY CLEAR ICON]

    4R_SMA_0710800000

    PARAMETER SPECIFICATION

    DRIVER DOOR SWITCH :
    (OK / NOT CONFIRMED)

    OK :
    Confirmed ON and OFF

    NOT CONFIRMED :
    Confirmed ON or OFF
    (ERROR)


    HISTORY DATA CLEAR PROCEDURE WITH THE HDS

    Press the [HISTORY CLEAR ICON] on the right side of History Data Screen.

    [HISTORY CLEAR ICON]

    4R_SMA_0710400000

    PARAMETER SPECIFICATION

    FRONT PASSENGER DOOR SWITCH :
    (OK / NOT CONFIRMED)

    OK :
    Confirmed ON and OFF

    NOT CONFIRMED :
    Confirmed ON or OFF
    (ERROR)


    HISTORY DATA CLEAR PROCEDURE WITH THE HDS

    Press the [HISTORY CLEAR ICON] on the right side of History Data Screen.

    [HISTORY CLEAR ICON]

    4R_SMA_0710200000

    PARAMETER SPECIFICATION

    DRIVER SIDE REAR DOOR SWITCH :
    (OK / NOT CONFIRMED)

    OK :
    Confirmed ON and OFF

    NOT CONFIRMED :
    Confirmed ON or OFF
    (ERROR)


    HISTORY DATA CLEAR PROCEDURE WITH THE HDS

    Press the [HISTORY CLEAR ICON] on the right side of History Data Screen.

    [HISTORY CLEAR ICON]

    4R_SMA_0710100000

    PARAMETER SPECIFICATION

    PASSENGER SIDE REAR DOOR SWITCH :
    (OK / NOT CONFIRMED)

    OK :
    Confirmed ON and OFF

    NOT CONFIRMED :
    Confirmed ON or OFF
    (ERROR)


    HISTORY DATA CLEAR PROCEDURE WITH THE HDS

    Press the [HISTORY CLEAR ICON] on the right side of History Data Screen.

    [HISTORY CLEAR ICON]

    4R_SMA_0710080000

    PARAMETER SPECIFICATION

    TRUNK/TAILGATE SWITCH :
    (OK / NOT CONFIRMED)

    OK :
    Confirmed ON and OFF

    NOT CONFIRMED :
    Confirmed ON or OFF
    (ERROR)


    HISTORY DATA CLEAR PROCEDURE WITH THE HDS

    Press the [HISTORY CLEAR ICON] on the right side of History Data Screen.

    [HISTORY CLEAR ICON]

    4R_SMA_0710040000

    PARAMETER SPECIFICATION

    DRIVER SILICON LOCK SWITCH:
    (OK / NOT CONFIRMED)

    OK :
    Confirmed ON and OFF

    NOT CONFIRMED :
    Confirmed ON or OFF
    (ERROR)


    HISTORY DATA CLEAR PROCEDURE WITH THE HDS

    Press the [HISTORY CLEAR ICON] on the right side of History Data Screen.

    [HISTORY CLEAR ICON]

    4R_SMA_0710020000

    PARAMETER SPECIFICATION

    DRIVER SILICON UNLOCK SWITCH :
    (OK / NOT CONFIRMED)

    OK :
    Confirmed ON and OFF

    NOT CONFIRMED :
    Confirmed ON or OFF
    (ERROR)


    HISTORY DATA CLEAR PROCEDURE WITH THE HDS

    Press the [HISTORY CLEAR ICON] on the right side of History Data Screen.

    [HISTORY CLEAR ICON]

    4R_SMA_0710010000

    PARAMETER SPECIFICATION

    FRONT PASSENGER SILICON LOCK SWITCH :
    (OK / NOT CONFIRMED)

    OK :
    Confirmed ON and OFF

    NOT CONFIRMED :
    Confirmed ON or OFF
    (ERROR)


    HISTORY DATA CLEAR PROCEDURE WITH THE HDS

    Press the [HISTORY CLEAR ICON] on the right side of History Data Screen.

    [HISTORY CLEAR ICON]

    4R_SMA_0710008000

    PARAMETER SPECIFICATION

    FRONT PASSENGER SILICON UNLOCK SWITCH :
    (OK / NOT CONFIRMED)

    OK :
    Confirmed ON and OFF

    NOT CONFIRMED :
    Confirmed ON or OFF
    (ERROR)


    HISTORY DATA CLEAR PROCEDURE WITH THE HDS

    Press the [HISTORY CLEAR ICON] on the right side of History Data Screen.

    [HISTORY CLEAR ICON]

    4R_SMA_0710004000

    PARAMETER SPECIFICATION

    DRIVER SIDE REAR SILICON LOCK SWITCH :
    (OK / NOT CONFIRMED)

    OK :
    Confirmed ON and OFF

    NOT CONFIRMED :
    Confirmed ON or OFF
    (ERROR)


    HISTORY DATA CLEAR PROCEDURE WITH THE HDS

    Press the [HISTORY CLEAR ICON] on the right side of History Data Screen.

    [HISTORY CLEAR ICON]

    4R_SMA_0710002000

    PARAMETER SPECIFICATION

    DRIVER SIDE REAR SILICON UNLOCK SWITCH :
    (OK / NOT CONFIRMED)

    OK :
    Confirmed ON and OFF

    NOT CONFIRMED :
    Confirmed ON or OFF
    (ERROR)


    HISTORY DATA CLEAR PROCEDURE WITH THE HDS

    Press the [HISTORY CLEAR ICON] on the right side of History Data Screen.

    [HISTORY CLEAR ICON]

    4R_SMA_0710001000

    PARAMETER SPECIFICATION

    PASSENGER SIDE REAR SILICON LOCK SWITCH :
    (OK / NOT CONFIRMED)

    OK :
    Confirmed ON and OFF

    NOT CONFIRMED :
    Confirmed ON or OFF
    (ERROR)


    HISTORY DATA CLEAR PROCEDURE WITH THE HDS

    Press the [HISTORY CLEAR ICON] on the right side of History Data Screen.

    [HISTORY CLEAR ICON]

    4R_SMA_0710000800

    PARAMETER SPECIFICATION

    PASSENGER SIDE REAR SILICON UNLOCK SWITCH :
    (OK / NOT CONFIRMED)

    OK :
    Confirmed ON and OFF

    NOT CONFIRMED :
    Confirmed ON or OFF
    (ERROR)


    HISTORY DATA CLEAR PROCEDURE WITH THE HDS

    Press the [HISTORY CLEAR ICON] on the right side of History Data Screen.

    [HISTORY CLEAR ICON]

    4R_SMA_0710000400

    PARAMETER SPECIFICATION

    TRUNK/TAILGATE LOCK SWITCH :
    (OK / NOT CONFIRMED)

    OK :
    Confirmed ON and OFF

    NOT CONFIRMED :
    Confirmed ON or OFF
    (ERROR)


    HISTORY DATA CLEAR PROCEDURE WITH THE HDS

    Press the [HISTORY CLEAR ICON] on the right side of History Data Screen.

    [HISTORY CLEAR ICON]

    4R_SMA_0710000200

    PARAMETER SPECIFICATION

    TRUNK/TAILGATE UNLOCK SWITCH :
    (OK / NOT CONFIRMED)

    OK :
    Confirmed ON and OFF

    NOT CONFIRMED :
    Confirmed ON or OFF
    (ERROR)


    HISTORY DATA CLEAR PROCEDURE WITH THE HDS

    Press the [HISTORY CLEAR ICON] on the right side of History Data Screen.

    [HISTORY CLEAR ICON]

    4R_SMA_0710000080

    PARAMETER SPECIFICATION

    VEHICLE SPEED PULSE :
    (OK / NOT CONFIRMED)

    OK :
    Confirmed ON and OFF

    NOT CONFIRMED :
    Confirmed ON or OFF
    (ERROR)


    HISTORY DATA CLEAR PROCEDURE WITH THE HDS

    Press the [HISTORY CLEAR ICON] on the right side of History Data Screen.

    [HISTORY CLEAR ICON]

    4R_SMA_0700000200

    PARAMETER SPECIFICATION

    AUTO LOCK CANCEL SWITCH :
    (OK / NOT CONFIRMED)

    OK :
    Confirmed ON and OFF

    NOT CONFIRMED :
    Confirmed ON or OFF
    (ERROR)


    HISTORY DATA CLEAR PROCEDURE WITH THE HDS

    Press the [HISTORY CLEAR ICON] on the right side of History Data Screen.

    [HISTORY CLEAR ICON]

    4R_SMA_0700000100

    PARAMETER SPECIFICATION

    CS FS SWITCH :
    (OK / NOT CONFIRMED)

    OK :
    Confirmed ON and OFF

    NOT CONFIRMED :
    Confirmed ON or OFF
    (ERROR)


    HISTORY DATA CLEAR PROCEDURE WITH THE HDS

    Press the [HISTORY CLEAR ICON] on the right side of History Data Screen.

    [HISTORY CLEAR ICON]

    4R_SMA_071000000080

    PARAMETER SPECIFICATION

    KEYLESS REMOTE SLOT SWITCH (FULL) :
    (OK / NOT CONFIRMED)

    OK :
    Confirmed ON and OFF

    NOT CONFIRMED :
    Confirmed ON or OFF
    (ERROR)


    HISTORY DATA CLEAR PROCEDURE WITH THE HDS

    Press the [HISTORY CLEAR ICON] on the right side of History Data Screen.

    [HISTORY CLEAR ICON]

    4R_SMA_071000000040

    PARAMETER SPECIFICATION

    KEYLESS REMOTE SLOT SWITCH (HALF) :
    (OK / NOT CONFIRMED)

    OK :
    Confirmed ON and OFF

    NOT CONFIRMED :
    Confirmed ON or OFF
    (ERROR)


    HISTORY DATA CLEAR PROCEDURE WITH THE HDS

    Press the [HISTORY CLEAR ICON] on the right side of History Data Screen.

    [HISTORY CLEAR ICON]

    4R_SMA_071000000020

    PARAMETER SPECIFICATION

    KEYLESS REMOTE SLOT SWITCH (LOCK) :
    (OK / NOT CONFIRMED)

    OK :
    Confirmed ON and OFF

    NOT CONFIRMED :
    Confirmed ON or OFF
    (ERROR)


    HISTORY DATA CLEAR PROCEDURE WITH THE HDS

    Press the [HISTORY CLEAR ICON] on the right side of History Data Screen.

    [HISTORY CLEAR ICON]

    4R_SMA_071000000010

    PARAMETER SPECIFICATION

    KEYLESS ACCESS SYSTEM MODE SWITCH :
    (OK / NOT CONFIRMED)

    OK :
    Confirmed ON and OFF

    NOT CONFIRMED :
    Confirmed ON or OFF
    (ERROR)


    HISTORY DATA CLEAR PROCEDURE WITH THE HDS

    Press the [HISTORY CLEAR ICON] on the right side of History Data Screen.

    [HISTORY CLEAR ICON]

    4R_SMA_071003B3

    PARAMETER SPECIFICATION

    KEYLESS REMOTE SLOT FULL 2 SWITCH :
    (OK / NOT CONFIRMED)

    OK :
    Confirmed ON and OFF

    NOT CONFIRMED :
    Confirmed ON or OFF
    (ERROR)


    HISTORY DATA CLEAR PROCEDURE WITH THE HDS

    Press the [HISTORY CLEAR ICON] on the right side of History Data Screen.

    [HISTORY CLEAR ICON]

    4R_SMA_071003B2

    PARAMETER SPECIFICATION

    ENGINE START/STOP SWITCH 2- :
    (OK / NOT CONFIRMED)

    OK :
    Confirmed ON and OFF

    NOT CONFIRMED :
    Confirmed ON or OFF
    (ERROR)


    HISTORY DATA CLEAR PROCEDURE WITH THE HDS

    Press the [HISTORY CLEAR ICON] on the right side of History Data Screen.

    [HISTORY CLEAR ICON]

    4R_SMA_071003B1

    PARAMETER SPECIFICATION

    ENGINE START/STOP SWITCH 1+ :
    (OK / NOT CONFIRMED)

    OK :
    Confirmed ON and OFF

    NOT CONFIRMED :
    Confirmed ON or OFF
    (ERROR)


    HISTORY DATA CLEAR PROCEDURE WITH THE HDS

    Press the [HISTORY CLEAR ICON] on the right side of History Data Screen.

    [HISTORY CLEAR ICON]

    4R_SMA_071003B0

    PARAMETER SPECIFICATION

    Electrical Steering Lock SWITCH B :
    (OK / NOT CONFIRMED)

    OK :
    Confirmed ON and OFF

    NOT CONFIRMED :
    Confirmed ON or OFF
    (ERROR)


    HISTORY DATA CLEAR PROCEDURE WITH THE HDS

    Press the [HISTORY CLEAR ICON] on the right side of History Data Screen.

    [HISTORY CLEAR ICON]

    4R_SMA_CUST_01

    ANTENNA LEVEL

    It indicates antenna level like field intensity

    4R_SMA_0202100000

    PARAMETER SPECIFICATION


    KEYLESS REMOTE SLOT SWITCH (FULL) :
    (ON / OFF)

    PARAMETER TYPE :
    Unit Input Switch Information

    THE SOURCE :
    Keyless Access ECU

    4R_SMA_020208

    PARAMETER SPECIFICATION


    KEYLESS REMOTE SLOT SWITCH (HALF) :
    (ON / OFF)

    PARAMETER TYPE :
    Unit Input Switch Information

    THE SOURCE :
    Keyless Access ECU

    4R_SMA_020204

    PARAMETER SPECIFICATION


    KEYLESS REMOTE SLOT SWITCH (LOCK) :
    (ON / OFF)

    PARAMETER TYPE :
    Unit Input Switch Information

    THE SOURCE :
    Keyless Access ECU

    4R_SMA_020202

    PARAMETER SPECIFICATION


    HONDA SMART KEY SYSTEM MODE SWITCH :
    (ON / OFF)

    PARAMETER TYPE :
    Unit Input Switch Information

    THE SOURCE :
    Keyless Access ECU

    4R_SMA_0203080000

    PARAMETER SPECIFICATION


    AUTO LOCK CANCEL SWITCH :
    (ON / OFF)

    PARAMETER TYPE :
    Unit Input Switch Information

    THE SOURCE :
    Keyless Access ECU

    4R_SMA_0232040000

    PARAMETER SPECIFICATION


    KEYLESS REMOTE SLOT ANTENNA :
    (ON / OFF)

    PARAMETER TYPE :
    Unit Input Switch Information

    THE SOURCE :
    Keyless Access ECU

    4R_SMA_STATUS_01_05

    KEYLESS ACCESS STATUS LOG

    STATUS LOG NUMBER : B-1

    0 - 250 : Number of times which ECU detects
    255 : The Memory Area is broken

    It shows the number of time which Keyless Access ECU doesn't allow to run Engine.
    This parameter is cleared when Battery terminal is removed.

    The Unit counts the Number of times which the Keyless Access ECU doesn't permit to run the engine up to 250 times.
    Even if the Number counts 251 times or more, the HDS displays "250" because the counter in the ECU becomes the count only up to the "250".

    POSSIBLE CAUSE

    • ECM/PCM was not registered correctly
    • Low battery voltage
    • Poor connections or loose terminals of the Keyless Access ECU
    • Electrical noise

    4R_SMA_STATUS_01_06

    KEYLESS ACCESS STATUS LOG

    STATUS LOG NUMBER : B-2

    0 - 250 : Number of times which ECU detects
    255 : The Memory Area is broken

    It shows the number of time which Keyless Access ECU doesn't allow to run Engine.
    This parameter is cleared when Battery terminal is removed.

    The Unit counts the Number of times which the Keyless Access ECU doesn't permit to run the engine up to 250 times.
    Even if the Number counts 251 times or more, the HDS displays "250" because the counter in the ECU becomes the count only up to the "250".

    POSSIBLE CAUSE

    • ECM/PCM was not registered correctly
    • Low battery voltage
    • Poor connections or loose terminals of the Keyless Access ECU
    • Electrical noise

    4R_SMA_STATUS_01_07

    KEYLESS ACCESS STATUS LOG

    STATUS LOG NUMBER : C-1

    0 - 250 : Number of times which ECU detects
    255 : The Memory Area is broken

    It shows the number of time which Keyless Access ECU doesn't allow to run Engine.
    This parameter is cleared when Battery terminal is removed.

    The Unit counts the Number of times which the Keyless Access ECU doesn't permit to run the engine up to 250 times.
    Even if the Number counts 251 times or more, the HDS displays "250" because the counter in the ECU becomes the count only up to the "250".

    POSSIBLE CAUSE

    • IMOES unit was not registered correctly
    • Low battery voltage
    • Poor connections or loose terminals of the Keyless Access ECU
    • Electrical noise

    4R_SMA_STATUS_01_08

    KEYLESS ACCESS STATUS LOG

    STATUS LOG NUMBER : C-2

    0 - 250 : Number of times which ECU detects
    255 : The Memory Area is broken

    It shows the number of time which Keyless Access ECU doesn't allow to run Engine.
    This parameter is cleared when Battery terminal is removed.

    The Unit counts the Number of times which the Keyless Access ECU doesn't permit to run the engine up to 250 times.
    Even if the Number counts 251 times or more, the HDS displays "250" because the counter in the ECU becomes the count only up to the "250".

    POSSIBLE CAUSE

    • IMOES unit was not registered correctly
    • Low battery voltage
    • Poor connections or loose terminals of the Keyless Access ECU
    • Electrical noise

    4R_SMA_STATUS_03_21

    KEYLESS ACCESS STATUS LOG

    STATUS LOG NUMBER : D-1

    0 - 250 : Number of times which ECU detects
    255 : The Memory Area is broken

    It shows the number of time which Keyless Access ECU doesn't allow to run Engine.
    This parameter is cleared when Battery terminal is removed.

    The Unit counts the Number of times which the Keyless Access ECU doesn't permit to run the engine up to 250 times.
    Even if the Number counts 251 times or more, the HDS displays "250" because the counter in the ECU becomes the count only up to the "250".

    POSSIBLE CAUSE

    • Low battery voltage
    • Poor connections or loose terminals between the Immobilizer control unit-receiver and the ECM/PCM
    • Electrical noise

    4R_SMA_STATUS_03_22

    KEYLESS ACCESS STATUS LOG

    STATUS LOG NUMBER : D-2

    0 - 250 : Number of times which ECU detects
    255 : The Memory Area is broken

    It shows the number of time which Keyless Access ECU doesn't allow to run Engine.
    This parameter is cleared when Battery terminal is removed.

    The Unit counts the Number of times which the Keyless Access ECU doesn't permit to run the engine up to 250 times.
    Even if the Number counts 251 times or more, the HDS displays "250" because the counter in the ECU becomes the count only up to the "250".

    POSSIBLE CAUSE

    • Blown fuse
    • An open in the wire between the IMOES unit and the Immobilizer control unit-receiver
    • Faulty Keyless Access ECU
    • Low battery voltage
    • Poor connections or loose terminals between the IMOES unit and the ECM/PCM
    • Electrical noise

    4R_SMA_STATUS_03_23

    KEYLESS ACCESS STATUS LOG

    STATUS LOG NUMBER : D-3

    0 - 250 : Number of times which ECU detects
    255 : The Memory Area is broken

    It shows the number of time which Keyless Access ECU doesn't allow to run Engine.
    This parameter is cleared when Battery terminal is removed.

    The Unit counts the Number of times which the Keyless Access ECU doesn't permit to run the engine up to 250 times.
    Even if the Number counts 251 times or more, the HDS displays "250" because the counter in the ECU becomes the count only up to the "250".

    POSSIBLE CAUSE

    • Blown fuse
    • An open or a short in the wire between the Keyless Access ECU and the ECM/PCM
    • Low battery voltage
    • Poor connections or loose terminals between the Keyless Access ECU and the ECM/PCM
    • Electrical noise

    SMARCO_07_06

    SYSTEM COMPOSITION


    KEYLESS REMOTE SLOT ANTENNA :
    (EXIST / NONE)

    This parameter indicates whether this vehicle has the device or not.

    SMARCO_08_03

    SYSTEM COMPOSITION


    PTG / PTL UNIT :
    (EXIST / NONE)

    This parameter indicates whether this vehicle has the device or not.

    4R_SMA_020301B2

    PARAMETER HELP


    START STOP SWITCH 2-
    (OFF / ON)

    [Description]

    The state of KEYLESS ACCESS CONTROL unit (SMART KEY unit) SS2 (-) terminal is displayed.
    When ENGINE START/STOP SWITCH is pushed, it is displayed that it turns on.

    4R_SMA_020301B1

    PARAMETER HELP


    START STOP SWITCH 1+

    [Description]

    The state of KEYLESS ACCESS CONTROL unit (SMART KEY unit) SS1 (+) terminal is displayed.
    When ENGINE START/STOP SWITCH is pushed, it is displayed that it turns on.

    4R_SMA_020301B0

    PARAMETER HELP


    Electrical Steering Lock switch B

    [Description]

    The state of the terminal Electrical Steering Lock switch B input to KEYLESS ACCESS CONTROL unit (SMART KEY unit) is displayed.

    BSMADH_16_00

    B1600
    Keyless Access Control Unit Bus Line Error (BUS OFF)

    DTC store unit:

    Keyless Access Control Unit

    POSSIBLE FAILURES

    • B-CAN Line open or short
    • Keyless Access Control Unit failure

    DIAGNOSTIC PROCEDURE

    • The data isn't obtained because B-CAN Frame can't be received.
    • The B-CAN System doesn't actuate.

    TEST CONDITION

    • While B-CAN Data is being sent

    FAIL-SAFE ACTION

    • UNLOCK : inactive
    • LOCK : inactive
    • AUTO LOCK : inactive
    • LOCKOUT PROTECTION : inactive
    • ANSWER BACK : inactive
    • KNOB CANCELLATION : active
    • ENGINE STARTING : active
    • BUZZER/WARNING : inactive

    CONDITIONS FOR CANCELLING DTCs

    • When Keyless Access ECU detects normal while B-CAN Data is being sent
    • When Keyless Access ECU detects normal during IG ON (II)
    • Clear DTCs with the HDS

    MIL/WARNING/INDICATOR STATUS

    • Keyless Access Indicator ON

    SYSTEM CHECK CYCLES

    • While B-CAN Data is being sent

    DTC STORAGE TIMING

    • One Driving Cycle

    BSMADH_16_01

    B1601
    Keyless access control unit internal (CPU) error

    DTC store unit:

    Keyless Access Control Unit

    POSSIBLE FAILURES

    • Keyless Access ECU failure

    DIAGNOSTIC PROCEDURE

    • The CPU is fail (Self-check).

    TEST CONDITION

    • Continuously

    FAIL-SAFE ACTION

    • UNLOCK : inactive
    • LOCK : inactive
    • AUTO LOCK : inactive
    • LOCKOUT PROTECTION : inactive
    • ANSWER BACK : inactive
    • KNOB CANCELLATION : inactive
    • ENGINE STARTING : inactive
    • BUZZER/WARNING : inactive

    CONDITIONS FOR CANCELLING DTCs

    • When Keyless Access ECU detects normal during IG ON (II)
    • Clear DTCs with the HDS

    MIL/WARNING/INDICATOR STATUS

    • Keyless Access Indicator ON

    SYSTEM CHECK CYCLES

    • Continuously

    DTC STORAGE TIMING

    • One Driving Cycle

    BSMADH_16_02

    B1602
    Keyless access control unit internal (EEPROM) error

    DTC store unit:

    Keyless Access Control Unit

    POSSIBLE FAILURES

    • Keyless Access ECU failure

    DIAGNOSTIC PROCEDURE

    • The EEPROM is fail.

    TEST CONDITION

    • Continuously

    FAIL-SAFE ACTION

    • UNLOCK : inactive
    • LOCK : inactive
    • AUTO LOCK : inactive
    • LOCKOUT PROTECTION : inactive
    • ANSWER BACK : inactive
    • KNOB CANCELLATION : inactive
    • ENGINE STARTING : inactive
    • BUZZER/WARNING : inactive

    CONDITIONS FOR CANCELLING DTCs

    • When Keyless Access ECU detects normal during IG ON (II)
    • Clear DTCs with the HDS

    MIL/WARNING/INDICATOR STATUS

    • Keyless Access Indicator ON

    SYSTEM CHECK CYCLES

    • Continuously

    DTC STORAGE TIMING

    • One Driving Cycle

    BSMADH_16_05

    B1605
    Keyless Access Control Unit Lost Communication with MICU (MICU Message)

    DTC store unit:

    Keyless Access Control Unit

    POSSIBLE FAILURES

    • MICU failure
    • MICU B-CAN Line open or disconnected

    DIAGNOSTIC PROCEDURE

    • The data isn't obtained because B-CAN Frame can't be received. (The data of 300ms cycle can't be received.)
    • The MICU Unit doesn't actuate.

    TEST CONDITION

    • While B-CAN Data is being sent

    FAIL-SAFE ACTION

    • UNLOCK : inactive
    • LOCK : inactive
    • AUTO LOCK : inactive
    • LOCKOUT PROTECTION : inactive
    • ANSWER BACK : inactive
    • KNOB CANCELLATION : active
    • ENGINE STARTING : active
    • BUZZER/WARNING : active

    CONDITIONS FOR CANCELLING DTCs

    • When Keyless Access ECU detects normal while B-CAN Data is being sent
    • Clear DTCs with the HDS

    MIL/WARNING/INDICATOR STATUS

    • Keyless Access Indicator ON

    SYSTEM CHECK CYCLES

    • While B-CAN Data is being sent

    DTC STORAGE TIMING

    • One Driving Cycle

    BSMADH_16_06

    B1606
    KEYLESS ACCESS-MICU COMMUNICATION ERROR

    DTC store unit:

    Keyless Access Control Unit

    POSSIBLE FAILURES

    • MICU failure
    • MICU B-CAN Line open or disconnected

    DIAGNOSTIC PROCEDURE

    • The data isn't obtained because B-CAN Frame can't be received. (The data of 300ms cycle can't be received.)
    • The MICU Unit doesn't actuate.

    TEST CONDITION

    • While B-CAN Data is being sent

    FAIL-SAFE ACTION

    • UNLOCK : inactive
    • LOCK : inactive
    • AUTO LOCK : inactive
    • LOCKOUT PROTECTION : inactive
    • ANSWER BACK : inactive
    • KNOB CANCELLATION : active
    • ENGINE STARTING : active
    • BUZZER/WARNING : active

    CONDITIONS FOR CANCELLING DTCs

    • When Keyless Access ECU detects normal while B-CAN Data is being sent
    • Clear DTCs with the HDS

    MIL/WARNING/INDICATOR STATUS

    • Keyless Access Indicator ON

    SYSTEM CHECK CYCLES

    • While B-CAN Data is being sent

    DTC STORAGE TIMING

    • One Driving Cycle

    BSMADH_16_07

    B1607
    MALFUNCTION OF COMMUNICATION WITH POWER WINDOW MODULE

    DTC store unit:

    Keyless Access Control Unit

    POSSIBLE FAILURES

    • Power Window Master Switch failure
    • Power Window Master Switch B-CAN Line open or disconnected

    DIAGNOSTIC PROCEDURE

    • The data isn't obtained because B-CAN Frame can't be received. (The data of 300ms cycle can't be received.)

    TEST CONDITION

    • While B-CAN Data is being sent

    FAIL-SAFE ACTION

    • UNLOCK : active
    • LOCK : active
    • AUTO LOCK : active
    • LOCKOUT PROTECTION : active
    • ANSWER BACK : active
    • KNOB CANCELLATION : active
    • ENGINE STARTING : active
    • BUZZER/WARNING : active

    CONDITIONS FOR CANCELLING DTCs

    • When Keyless Access ECU detects normal while B-CAN Data is being sent
    • Clear DTCs with the HDS

    MIL/WARNING/INDICATOR STATUS

    • Keyless Access Indicator ON

    SYSTEM CHECK CYCLES

    • While B-CAN Data is being sent

    DTC STORAGE TIMING

    • One Driving Cycle

    BSMADH_16_08

    B1608
    KEYLESS ACCESS-R/M COMMUNICATION ERROR

    DTC store unit:

    Keyless Access Control Unit

    POSSIBLE FAILURES

    • Relay Module Unit disconnected
    • Bus Communication Line open or short
    • Signal Line open or short
    • Relay Module Unit failure

    DIAGNOSTIC PROCEDURE

    • The data isn't obtained because B-CAN Frame can't be received. (The data of 300ms cycle can't be received.)
    • The Relay Module doesn't actuate.

    TEST CONDITION

    • While B-CAN Data is being sent

    FAIL-SAFE ACTION

    • UNLOCK : active
    • LOCK : active
    • AUTO LOCK : active
    • LOCKOUT PROTECTION : active
    • ANSWER BACK : active
    • KNOB CANCELLATION : active
    • ENGINE STARTING : active
    • BUZZER/WARNING : active

    CONDITIONS FOR CANCELLING DTCs

    • When Keyless Access ECU detects normal while B-CAN Data is being sent
    • Clear DTCs with the HDS

    MIL/WARNING/INDICATOR STATUS

    • Keyless Access Indicator ON

    SYSTEM CHECK CYCLES

    • While B-CAN Data is being sent

    DTC STORAGE TIMING

    • One Driving Cycle

    BSMADH_16_09

    B1609
    KEYLESS ACCESS-MICU COMMUNICATION ERROR

    DTC store unit:

    Keyless Access Control Unit

    POSSIBLE FAILURES

    • MICU failure
    • MICU B-CAN Line open or disconnected

    DIAGNOSTIC PROCEDURE

    • The data isn't obtained because B-CAN Frame can't be received. (The data of 300ms cycle can't be received.)
    • The MICU Unit doesn't actuate.

    TEST CONDITION

    • While B-CAN Data is being sent

    FAIL-SAFE ACTION

    • UNLOCK : inactive
    • LOCK : inactive
    • AUTO LOCK : inactive
    • LOCKOUT PROTECTION : inactive
    • ANSWER BACK : inactive
    • KNOB CANCELLATION : active
    • ENGINE STARTING : active
    • BUZZER/WARNING : N/A

    CONDITIONS FOR CANCELLING DTCs

    • When Keyless Access ECU detects normal while B-CAN Data is being sent
    • Clear DTCs with the HDS

    MIL/WARNING/INDICATOR STATUS

    • Keyless Access Indicator ON

    SYSTEM CHECK CYCLES

    • While B-CAN Data is being sent

    DTC STORAGE TIMING

    • One Driving Cycle

    BSMADH_16_10

    B1610
    Keyless Access Control Unit Lost Communication with Gauge Control Module (VSP/NE Message)

    DTC store unit:

    Keyless Access Control Unit

    POSSIBLE FAILURES

    • Gauge Assembly failure
    • Gauge Assembly B-CAN Line open or disconnected

    DIAGNOSTIC PROCEDURE

    • The data isn't obtained because B-CAN Frame can't be received. (The data of 100ms cycle can't be received.)
    • B-CAN Frame isn't received. (The Gauge Assembly Unit doesn't actuate.)

    TEST CONDITION

    • While B-CAN Data is being sent

    FAIL-SAFE ACTION

    • UNLOCK : active as much as possible
    • LOCK : active as much as possible
    • AUTO LOCK : active as much as possible
    • LOCKOUT PROTECTION : active
    • ANSWER BACK : active
    • KNOB CANCELLATION : active
    • ENGINE STARTING : active
    • BUZZER/WARNING : inactive

    CONDITIONS FOR CANCELLING DTCs

    • When Keyless Access ECU detects normal while B-CAN Data is being sent
    • Clear DTCs with the HDS

    MIL/WARNING/INDICATOR STATUS

    • Keyless Access Indicator ON

    SYSTEM CHECK CYCLES

    • While B-CAN Data is being sent

    DTC STORAGE TIMING

    • One Driving Cycle

    BSMADH_16_11

    B1611
    KEYLESS ACCESS-GAUGE COMMUNICATION ERROR

    DTC store unit:

    Keyless Access Control Unit

    POSSIBLE FAILURES

    • Keyless Access ECU Ground Line open
    • Signal Line open or short
    • Gauge Assembly Unit failure

    DIAGNOSTIC PROCEDURE

    • The data isn't obtained because B-CAN Frame can't be received. (The data of 100ms cycle can't be received.)
    • B-CAN Frame isn't received. (The Gauge Assembly Unit doesn't actuate.)

    TEST CONDITION

    • While B-CAN Data is being sent

    FAIL-SAFE ACTION

    • UNLOCK : active
    • LOCK : active
    • AUTO LOCK : active
    • LOCKOUT PROTECTION : active
    • ANSWER BACK : active
    • KNOB CANCELLATION : active
    • ENGINE STARTING : active
    • BUZZER/WARNING : inactive

    CONDITIONS FOR CANCELLING DTCs

    • When Keyless Access ECU detects normal while B-CAN Data is being sent
    • Clear DTCs with the HDS

    MIL/WARNING/INDICATOR STATUS

    • Keyless Access Indicator ON

    SYSTEM CHECK CYCLES

    • While B-CAN Data is being sent

    DTC STORAGE TIMING

    • One Driving Cycle

    4R_SMA_12_01

    B1612
    B-CAN COMMUNICATION WITH MICU

    DTC store unit:

    Keyless Access Control Unit

    POSSIBLE FAILURES

    • Keyless Access ECU Ground Line open
    • Signal Line open or short
    • MICU failure

    DIAGNOSTIC PROCEDURE

    • The data isn't obtained because B-CAN Frame can't be received. (The data of 100ms cycle can't be received.)
    • B-CAN Frame isn't received. (The DOOR ECU doesn't actuate.)

    TEST CONDITION

    • While B-CAN Data is being sent

    CONDITIONS FOR CANCELLING DTCs

    • When Keyless Access ECU detects normal while B-CAN Data is being sent
    • Clear DTCs with the HDS

    MIL/WARNING/INDICATOR STATUS

    • Keyless Access Indicator ON

    SYSTEM CHECK CYCLES

    • While B-CAN Data is being sent

    DTC STORAGE TIMING

    • One Driving Cycle

    4R_SMA_13_01

    B1613
    Keyless Access Control Unit Lost Communication with Drivers MPCS Unit (DOORSW Message)

    DTC store unit:

    Keyless Access Control Unit

    POSSIBLE FAILURES

    • Keyless Access ECU Ground Line open
    • Signal Line open or short
    • DOOR ECU failure

    DIAGNOSTIC PROCEDURE

    • The data isn't obtained because B-CAN Frame can't be received. (The data of 100ms cycle can't be received.)
    • B-CAN Frame isn't received. (The DOOR ECU doesn't actuate.)

    TEST CONDITION

    • While B-CAN Data is being sent

    CONDITIONS FOR CANCELLING DTCs

    • When Keyless Access ECU detects normal while B-CAN Data is being sent
    • Clear DTCs with the HDS

    MIL/WARNING/INDICATOR STATUS

    • Keyless Access Indicator ON

    SYSTEM CHECK CYCLES

    • While B-CAN Data is being sent

    DTC STORAGE TIMING

    • One Driving Cycle

    4R_SMA_14_01

    B1614
    Keyless Access Control Unit Lost Communication with Drivers MPCS Unit (DRLOCKSW Message)

    DTC store unit:

    Keyless Access Control Unit

    POSSIBLE FAILURES

    • Keyless Access ECU Ground Line open
    • Signal Line open or short
    • DOOR ECU failure

    DIAGNOSTIC PROCEDURE

    • The data isn't obtained because B-CAN Frame can't be received. (The data of 100ms cycle can't be received.)
    • B-CAN Frame isn't received. (The DOOR ECU doesn't actuate.)

    TEST CONDITION

    • While B-CAN Data is being sent

    CONDITIONS FOR CANCELLING DTCs

    • When Keyless Access ECU detects normal while B-CAN Data is being sent
    • Clear DTCs with the HDS

    MIL/WARNING/INDICATOR STATUS

    • Keyless Access Indicator ON

    SYSTEM CHECK CYCLES

    • While B-CAN Data is being sent

    DTC STORAGE TIMING

    • One Driving Cycle

    4R_SMA_15_01

    B1615
    Keyless Access Control Unit Lost Communication with Drivers MPCS Unit (ASLOCKSW Message)

    DTC store unit:

    Keyless Access Control Unit

    POSSIBLE FAILURES

    • Keyless Access ECU Ground Line open
    • Signal Line open or short
    • DOOR ECU failure

    DIAGNOSTIC PROCEDURE

    • The data isn't obtained because B-CAN Frame can't be received. (The data of 100ms cycle can't be received.)
    • B-CAN Frame isn't received. (The DOOR ECU doesn't actuate.)

    TEST CONDITION

    • While B-CAN Data is being sent

    CONDITIONS FOR CANCELLING DTCs

    • When Keyless Access ECU detects normal while B-CAN Data is being sent
    • Clear DTCs with the HDS

    MIL/WARNING/INDICATOR STATUS

    • Keyless Access Indicator ON

    SYSTEM CHECK CYCLES

    • While B-CAN Data is being sent

    DTC STORAGE TIMING

    • One Driving Cycle

    BSMADH_16_25

    B1625
    IMMOBILIZER MODULE DISCONNECTED

    DTC store unit:

    Keyless Access Control Unit

    POSSIBLE FAILURES

    • Harness failure
    • Immobilizer Unit disconnected
    • Immobilizer Unit failure

    BSMADH_16_26

    B1626
    Ignition Switch Control Unit No Response

    DTC store unit:

    Keyless Access Control Unit

    POSSIBLE FAILURES

    • Harness open or short (IGN TRX or IGN CONT)
    • Knob Switch disconnected

    DIAGNOSTIC PROCEDURE

    • The connection isn't normal. (The Knob Ignition doesn't respond)

    TEST CONDITION

    • At drive

    FAIL-SAFE ACTION

    • UNLOCK : active
    • LOCK : active
    • AUTO LOCK : inactive
    • LOCKOUT PROTECTION : active
    • ANSWER BACK : active
    • KNOB CANCELLATION : inactive
    • ENGINE STARTING : active
    • BUZZER/WARNING : active

    CONDITIONS FOR CANCELLING DTCs

    • When Keyless Access ECU detects normal at drive
    • Clear DTCs with the HDS

    MIL/WARNING/INDICATOR STATUS

    • Keyless Access Indicator ON

    SYSTEM CHECK CYCLES

    • At drive

    DTC STORAGE TIMING

    • One Driving Cycle

    BSMADH_16_27

    B1627
    RF1 UNIT DISCONNECTED

    DTC store unit:

    Keyless Access Control Unit

    POSSIBLE FAILURES

    • Harness open or short
    • RF Unit failure

    DIAGNOSTIC PROCEDURE

    • The connection isn't normal. (Any of sending or receiving doesn't actuate normally.)

    TEST CONDITION

    • At drive

    FAIL-SAFE ACTION

    • UNLOCK : inactive
    • LOCK : inactive
    • AUTO LOCK : inactive
    • LOCKOUT PROTECTION : inactive
    • ANSWER BACK : inactive
    • KNOB CANCELLATION : inactive
    • ENGINE STARTING : inactive
    • BUZZER/WARNING : inactive

    CONDITIONS FOR CANCELLING DTCs

    • When Keyless Access ECU detects normal at drive
    • Clear DTCs with the HDS

    MIL/WARNING/INDICATOR STATUS

    • Keyless Access Indicator ON

    SYSTEM CHECK CYCLES

    • At drive

    DTC STORAGE TIMING

    • One Driving Cycle

    BSMADH_16_28

    B1628
    RF2 UNIT DISCONNECTED

    DTC store unit:

    Keyless Access Control Unit

    POSSIBLE FAILURES

    • Harness failure
    • RF Unit failure

    DIAGNOSTIC PROCEDURE

    • The connection isn't normal. (Any of sending or receiving doesn't actuate normally.)

    TEST CONDITION

    • At drive

    FAIL-SAFE ACTION

    • UNLOCK : active as much as possible
    • LOCK : active as much as possible
    • AUTO LOCK : inactive
    • LOCKOUT PROTECTION : inactive
    • ANSWER BACK : inactive
    • KNOB CANCELLATION : inactive
    • ENGINE STARTING : inactive
    • BUZZER/WARNING : inactive

    CONDITIONS FOR CANCELLING DTCs

    • When Keyless Access ECU detects normal at drive
    • Clear DTCs with the HDS

    MIL/WARNING/INDICATOR STATUS

    • Keyless Access Indicator ON

    SYSTEM CHECK CYCLES

    • At drive

    DTC STORAGE TIMING

    • One Driving Cycle

    BSMADH_16_40

    B1640
    RF1 antenna not connected or malfunction

    DTC store unit:

    Keyless Access Control Unit

    POSSIBLE FAILURES

    • Harness open or short
    • RF Unit failure

    DIAGNOSTIC PROCEDURE

    • The receiver doesn't actuate. (The change of field intensity before sending and during sending is detected, and the sending data is receiving simultaneously.)

    TEST CONDITION

    • At drive

    FAIL-SAFE ACTION

    • UNLOCK : inactive
    • LOCK : inactive
    • AUTO LOCK : inactive
    • LOCKOUT PROTECTION : inactive
    • ANSWER BACK : inactive
    • KNOB CANCELLATION : inactive
    • ENGINE STARTING : inactive
    • BUZZER/WARNING : inactive

    CONDITIONS FOR CANCELLING DTCs

    • When Keyless Access ECU detects normal at drive
    • Clear DTCs with the HDS

    MIL/WARNING/INDICATOR STATUS

    • Keyless Access Indicator ON

    SYSTEM CHECK CYCLES

    • At drive

    DTC STORAGE TIMING

    • One Driving Cycle

    BSMADH_16_41

    B1641
    RF2 antenna not connected or malfunction

    DTC store unit:

    Keyless Access Control Unit

    POSSIBLE FAILURES

    • Harness failure (TXVCC or TXD)
    • RF Unit transmitter failure

    DIAGNOSTIC PROCEDURE

    • The receiver doesn't actuate. (The change of field intensity before sending and during sending is detected, and the sending data is receiving simultaneously.)

    TEST CONDITION

    • At drive

    FAIL-SAFE ACTION

    • UNLOCK : active as much as possible
    • LOCK : active as much as possible
    • AUTO LOCK : inactive
    • LOCKOUT PROTECTION : inactive
    • ANSWER BACK : inactive
    • KNOB CANCELLATION : inactive
    • ENGINE STARTING : inactive
    • BUZZER/WARNING : inactive

    CONDITIONS FOR CANCELLING DTCs

    • When Keyless Access ECU detects normal at drive
    • Clear DTCs with the HDS

    MIL/WARNING/INDICATOR STATUS

    • Keyless Access Indicator ON

    SYSTEM CHECK CYCLES

    • At drive

    DTC STORAGE TIMING

    • One Driving Cycle

    BSMADH_16_42

    B1642
    EXTOUT1 (LF1) CIRCUIT OPEN / SHORT

    DTC store unit:

    Keyless Access Control Unit

    POSSIBLE FAILURES

    • Antenna Harness open or short
    • Keyless Access ECU failure

    DIAGNOSTIC PROCEDURE

    • The circuit doesn't actuate.
    • Antenna COMMON is open or short. (When all antennas are at drive, the power current doesn't flow, or the power current over the specified value flows.)

    TEST CONDITION

    • At drive

    FAIL-SAFE ACTION

    • UNLOCK : active as much as possible
    • LOCK : active as much as possible
    • AUTO LOCK : inactive
    • LOCKOUT PROTECTION : active
    • ANSWER BACK : active
    • KNOB CANCELLATION : active
    • ENGINE STARTING : active
    • BUZZER/WARNING : active

    CONDITIONS FOR CANCELLING DTCs

    • When Keyless Access ECU detects normal at drive
    • Clear DTCs with the HDS

    MIL/WARNING/INDICATOR STATUS

    • Keyless Access Indicator ON

    SYSTEM CHECK CYCLES

    • At drive

    DTC STORAGE TIMING

    • One Driving Cycle

    BSMADH_16_43

    B1643
    EXTOUT2 (LF2) CIRCUIT OPEN / SHORT

    DTC store unit:

    Keyless Access Control Unit

    POSSIBLE FAILURES

    • Antenna Harness open or short
    • Keyless Access ECU failure

    DIAGNOSTIC PROCEDURE

    • The circuit doesn't actuate.
    • Antenna COMMON is open or short. (When all antennas are at drive, the power current doesn't flow, or the power current over the specified value flows.)

    TEST CONDITION

    • At drive

    FAIL-SAFE ACTION

    • UNLOCK : inactive
    • LOCK : inactive
    • AUTO LOCK : inactive
    • LOCKOUT PROTECTION : inactive
    • ANSWER BACK : inactive
    • KNOB CANCELLATION : inactive
    • ENGINE STARTING : inactive
    • BUZZER/WARNING : inactive

    CONDITIONS FOR CANCELLING DTCs

    • When Keyless Access ECU detects normal at drive
    • Clear DTCs with the HDS

    MIL/WARNING/INDICATOR STATUS

    • Keyless Access Indicator ON

    SYSTEM CHECK CYCLES

    • At drive

    DTC STORAGE TIMING

    • One Driving Cycle

    BSMADH_16_44

    B1644
    EXTOUT3 (LF3) CIRCUIT OPEN / SHORT

    DTC store unit:

    Keyless Access Control Unit

    POSSIBLE FAILURES

    • Antenna Harness open
    • Antenna Harness short to ground
    • Keyless Access Control Unit failure

    DIAGNOSTIC PROCEDURE

    • The circuit doesn't actuate.
    • Antenna COMMON is open or short. (When all antennas are at drive, the power current doesn't flow, or the power current over the specified value flows.)

    TEST CONDITION

    • At drive

    FAIL-SAFE ACTION

    • UNLOCK : N/A
    • LOCK : N/A
    • AUTO LOCK : N/A
    • LOCKOUT PROTECTION : N/A
    • ANSWER BACK : N/A
    • KNOB CANCELLATION : N/A
    • ENGINE STARTING : N/A
    • BUZZER/WARNING : N/A

    CONDITIONS FOR CANCELLING DTCs

    • When Keyless Access ECU detects normal at drive
    • Clear DTCs with the HDS

    MIL/WARNING/INDICATOR STATUS

    • Keyless Access Indicator ON

    SYSTEM CHECK CYCLES

    • At drive

    DTC STORAGE TIMING

    • One Driving Cycle

    BSMADH_16_45

    B1645
    Driver's Door LF Antenna Circuit Short

    DTC store unit:

    Keyless Access Control Unit

    POSSIBLE FAILURES

    • Door Mirror LF Antenna Harness short
    • Door Mirror LF Antenna internal short
    • Keyless Access Control Unit failure

    DIAGNOSTIC PROCEDURE

    • The antenna is a failure of short. (At drive, the power current over a specified value flows.)

    TEST CONDITION

    • At drive

    FAIL-SAFE ACTION

    • UNLOCK : active as much as possible
    • LOCK : active as much as possible
    • AUTO LOCK : inactive
    • LOCKOUT PROTECTION : active
    • ANSWER BACK : active
    • KNOB CANCELLATION : active
    • ENGINE STARTING : active
    • BUZZER/WARNING : active

    CONDITIONS FOR CANCELLING DTCs

    • When Keyless Access ECU detects normal at drive
    • Clear DTCs with the HDS

    MIL/WARNING/INDICATOR STATUS

    • Keyless Access Indicator ON

    SYSTEM CHECK CYCLES

    • At drive

    DTC STORAGE TIMING

    • One Driving Cycle

    BSMADH_16_46

    B1646
    Driver's Door LF Antenna Circuit Open

    DTC store unit:

    Keyless Access Control Unit

    POSSIBLE FAILURES

    • Door Mirror LF Antenna Harness open
    • Door Mirror LF Antenna internal open
    • Keyless Access Control Unit failure

    DIAGNOSTIC PROCEDURE

    • The antenna is a failure of open. (At drive, the power current doesn't flow.)

    TEST CONDITION

    • At drive

    FAIL-SAFE ACTION

    • UNLOCK : active as much as possible
    • LOCK : active as much as possible
    • AUTO LOCK : inactive
    • LOCKOUT PROTECTION : active
    • ANSWER BACK : active
    • KNOB CANCELLATION : active
    • ENGINE STARTING : active
    • BUZZER/WARNING : active

    CONDITIONS FOR CANCELLING DTCs

    • When Keyless Access ECU detects normal at drive
    • Clear DTCs with the HDS

    MIL/WARNING/INDICATOR STATUS

    • Keyless Access Indicator ON

    SYSTEM CHECK CYCLES

    • At drive

    DTC STORAGE TIMING

    • One Driving Cycle

    BSMADH_16_47

    B1647
    Passenger's Door LF Antenna Circuit Short

    DTC store unit:

    Keyless Access Control Unit

    POSSIBLE FAILURES

    • Left Door Mirror LF Antenna Harness short
    • Left Door Mirror LF Antenna internal short
    • Keyless Access Control Unit failure

    DIAGNOSTIC PROCEDURE

    • The antenna is a failure of short. (At drive, the power current over a specified value flows.)

    TEST CONDITION

    • At drive

    FAIL-SAFE ACTION

    • UNLOCK : active as much as possible
    • LOCK : active as much as possible
    • AUTO LOCK : inactive
    • LOCKOUT PROTECTION : active
    • ANSWER BACK : active
    • KNOB CANCELLATION : active
    • ENGINE STARTING : active
    • BUZZER/WARNING : active

    CONDITIONS FOR CANCELLING DTCs

    • When Keyless Access ECU detects normal at drive
    • Clear DTCs with the HDS

    MIL/WARNING/INDICATOR STATUS

    • Keyless Access Indicator ON

    SYSTEM CHECK CYCLES

    • At drive

    DTC STORAGE TIMING

    • One Driving Cycle

    BSMADH_16_48

    B1648
    Passenger's Door LF Antenna Circuit Open

    DTC store unit:

    Keyless Access Control Unit

    POSSIBLE FAILURES

    • Left Door Mirror LF Antenna Harness open
    • Left Door Mirror LF Antenna internal open
    • Keyless Access Control Unit failure

    DIAGNOSTIC PROCEDURE

    • The antenna is a failure of open. (At drive, the power current doesn't flow.)

    TEST CONDITION

    • At drive

    FAIL-SAFE ACTION

    • UNLOCK : active as much as possible
    • LOCK : active as much as possible
    • AUTO LOCK : inactive
    • LOCKOUT PROTECTION : active
    • ANSWER BACK : active
    • KNOB CANCELLATION : active
    • ENGINE STARTING : active
    • BUZZER/WARNING : active

    CONDITIONS FOR CANCELLING DTCs

    • When Keyless Access ECU detects normal at drive
    • Clear DTCs with the HDS

    MIL/WARNING/INDICATOR STATUS

    • Keyless Access Indicator ON

    SYSTEM CHECK CYCLES

    • At drive

    DTC STORAGE TIMING

    • One Driving Cycle

    BSMADH_16_49

    B1649
    DRIVER SIDE REAR PASSENGER DOOR LF ANTENNA CIRCUIT SHORT

    DTC store unit:

    Keyless Access Control Unit

    POSSIBLE FAILURES

    • Right Rear Door Panel LF Antenna Harness short
    • Right Rear Door Panel LF Antenna internal short
    • Keyless Access Control Unit failure

    DIAGNOSTIC PROCEDURE

    • The antenna is a failure of short. (At drive, the power current over a specified value flows.)

    TEST CONDITION

    • At drive

    FAIL-SAFE ACTION

    • UNLOCK : active as much as possible
    • LOCK : active as much as possible
    • AUTO LOCK : inactive
    • LOCKOUT PROTECTION : active
    • ANSWER BACK : active
    • KNOB CANCELLATION : active
    • ENGINE STARTING : active
    • BUZZER/WARNING : active

    CONDITIONS FOR CANCELLING DTCs

    • When Keyless Access ECU detects normal at drive
    • Clear DTCs with the HDS

    MIL/WARNING/INDICATOR STATUS

    • Keyless Access Indicator ON

    SYSTEM CHECK CYCLES

    • At drive

    DTC STORAGE TIMING

    • One Driving Cycle

    BSMADH_16_50

    B1650
    DRIVER SIDE REAR PASSENGER DOOR LF ANTENNA CIRCUIT OPEN

    DTC store unit:

    Keyless Access Control Unit

    POSSIBLE FAILURES

    • Right Rear Door Panel LF Antenna Harness open
    • Right Rear Door Panel LF Antenna internal open
    • Keyless Access Control Unit failure

    DIAGNOSTIC PROCEDURE

    • The antenna is a failure of open. (At drive, the power current doesn't flow.)

    TEST CONDITION

    • At drive

    FAIL-SAFE ACTION

    • UNLOCK : active as much as possible
    • LOCK : active as much as possible
    • AUTO LOCK : inactive
    • LOCKOUT PROTECTION : active
    • ANSWER BACK : active
    • KNOB CANCELLATION : active
    • ENGINE STARTING : active
    • BUZZER/WARNING : active

    CONDITIONS FOR CANCELLING DTCs

    • When Keyless Access ECU detects normal at drive
    • Clear DTCs with the HDS

    MIL/WARNING/INDICATOR STATUS

    • Keyless Access Indicator ON

    SYSTEM CHECK CYCLES

    • At drive

    DTC STORAGE TIMING

    • One Driving Cycle

    BSMADH_16_51

    B1651
    PASSENGER SIDE REAR PASSENGER DOOR LF ANTENNA CIRCUIT SHORT

    DTC store unit:

    Keyless Access Control Unit

    POSSIBLE FAILURES

    • Left Rear Door Panel LF Antenna Harness short
    • Left Rear Door Panel LF Antenna internal short
    • Keyless Access Control Unit failure

    DIAGNOSTIC PROCEDURE

    • The antenna is a failure of short. (At drive, the power current over a specified value flows.)

    TEST CONDITION

    • At drive

    FAIL-SAFE ACTION

    • UNLOCK : active as much as possible
    • LOCK : active as much as possible
    • AUTO LOCK : inactive
    • LOCKOUT PROTECTION : active
    • ANSWER BACK : active
    • KNOB CANCELLATION : active
    • ENGINE STARTING : active
    • BUZZER/WARNING : active

    CONDITIONS FOR CANCELLING DTCs

    • When Keyless Access ECU detects normal at drive
    • Clear DTCs with the HDS

    MIL/WARNING/INDICATOR STATUS

    • Keyless Access Indicator ON

    SYSTEM CHECK CYCLES

    • At drive

    DTC STORAGE TIMING

    • One Driving Cycle

    BSMADH_16_52

    B1652
    PASSENGER SIDE REAR PASSENGER DOOR LF ANTENNA CIRCUIT OPEN

    DTC store unit:

    Keyless Access Control Unit

    POSSIBLE FAILURES

    • Left Rear Door Panel LF Antenna Harness open
    • Left Rear Door Panel LF Antenna internal open
    • Keyless Access Control Unit failure

    DIAGNOSTIC PROCEDURE

    • The antenna is a failure of open. (At drive, the power current doesn't flow.)

    TEST CONDITION

    • At drive

    FAIL-SAFE ACTION

    • UNLOCK : active as much as possible
    • LOCK : active as much as possible
    • AUTO LOCK : inactive
    • LOCKOUT PROTECTION : active
    • ANSWER BACK : active
    • KNOB CANCELLATION : active
    • ENGINE STARTING : active
    • BUZZER/WARNING : active

    CONDITIONS FOR CANCELLING DTCs

    • When Keyless Access ECU detects normal at drive
    • Clear DTCs with the HDS

    MIL/WARNING/INDICATOR STATUS

    • Keyless Access Indicator ON

    SYSTEM CHECK CYCLES

    • At drive

    DTC STORAGE TIMING

    • One Driving Cycle

    BSMADH_16_53

    B1653
    DRIVER SIDE GLASS ANTENNA CIRCUIT SHORT

    DTC store unit:

    Keyless Access Control Unit

    POSSIBLE FAILURES

    • Antenna Harness short
    • Antenna Unit failure

    DIAGNOSTIC PROCEDURE

    • The antenna is a failure of short. (At drive, the power current over a specified value flows.)

    TEST CONDITION

    • At drive

    FAIL-SAFE ACTION

    • UNLOCK : active as much as possible
    • LOCK : active as much as possible
    • AUTO LOCK : inactive
    • LOCKOUT PROTECTION : active
    • ANSWER BACK : active
    • KNOB CANCELLATION : active
    • ENGINE STARTING : active
    • BUZZER/WARNING : active

    CONDITIONS FOR CANCELLING DTCs

    • When Keyless Access ECU detects normal at drive
    • Clear DTCs with the HDS

    MIL/WARNING/INDICATOR STATUS

    • Keyless Access Indicator ON

    SYSTEM CHECK CYCLES

    • At drive

    DTC STORAGE TIMING

    • One Driving Cycle

    BSMADH_16_54

    B1654
    DRIVER SIDE GLASS ANTENNA CIRCUIT OPEN

    DTC store unit:

    Keyless Access Control Unit

    POSSIBLE FAILURES

    • Antenna Harness open
    • Antenna Unit failure

    DIAGNOSTIC PROCEDURE

    • The antenna is a failure of open. (At drive, the power current doesn't flow.)

    TEST CONDITION

    • At drive

    FAIL-SAFE ACTION

    • UNLOCK : active as much as possible
    • LOCK : active as much as possible
    • AUTO LOCK : inactive
    • LOCKOUT PROTECTION : active
    • ANSWER BACK : active
    • KNOB CANCELLATION : active
    • ENGINE STARTING : active
    • BUZZER/WARNING : active

    CONDITIONS FOR CANCELLING DTCs

    • When Keyless Access ECU detects normal at drive
    • Clear DTCs with the HDS

    MIL/WARNING/INDICATOR STATUS

    • Keyless Access Indicator ON

    SYSTEM CHECK CYCLES

    • At drive

    DTC STORAGE TIMING

    • One Driving Cycle

    BSMADH_16_55

    B1655
    PASSENGER SIDE GLASS ANTENNA CIRCUIT SHORT

    DTC store unit:

    Keyless Access Control Unit

    POSSIBLE FAILURES

    • Antenna Harness short
    • Antenna Unit failure

    DIAGNOSTIC PROCEDURE

    • The antenna is a failure of short. (At drive, the power current over a specified value flows.)

    TEST CONDITION

    • At drive

    FAIL-SAFE ACTION

    • UNLOCK : active as much as possible
    • LOCK : active as much as possible
    • AUTO LOCK : inactive
    • LOCKOUT PROTECTION : active
    • ANSWER BACK : active
    • KNOB CANCELLATION : active
    • ENGINE STARTING : active
    • BUZZER/WARNING : active

    CONDITIONS FOR CANCELLING DTCs

    • When Keyless Access ECU detects normal at drive
    • Clear DTCs with the HDS

    MIL/WARNING/INDICATOR STATUS

    • Keyless Access Indicator ON

    SYSTEM CHECK CYCLES

    • At drive

    DTC STORAGE TIMING

    • One Driving Cycle

    BSMADH_16_56

    B1656
    PASSENGER SIDE GLASS ANTENNA CIRCUIT OPEN

    DTC store unit:

    Keyless Access Control Unit

    POSSIBLE FAILURES

    • Antenna Harness open
    • Antenna Unit failure

    DIAGNOSTIC PROCEDURE

    • The antenna is a failure of open. (At drive, the power current doesn't flow.)

    TEST CONDITION

    • At drive

    FAIL-SAFE ACTION

    • UNLOCK : active as much as possible
    • LOCK : active as much as possible
    • AUTO LOCK : inactive
    • LOCKOUT PROTECTION : active
    • ANSWER BACK : active
    • KNOB CANCELLATION : active
    • ENGINE STARTING : active
    • BUZZER/WARNING : active

    CONDITIONS FOR CANCELLING DTCs

    • When Keyless Access ECU detects normal at drive
    • Clear DTCs with the HDS

    MIL/WARNING/INDICATOR STATUS

    • Keyless Access Indicator ON

    SYSTEM CHECK CYCLES

    • At drive

    DTC STORAGE TIMING

    • One Driving Cycle

    BSMADH_16_57

    B1657
    Rear Bumper LF Antenna Circuit Short

    DTC store unit:

    Keyless Access Control Unit

    POSSIBLE FAILURES

    • Rear Bumper LF Antenna Harness short
    • Rear Bumper LF Antenna internal short
    • Keyless Access Control Unit failure

    DIAGNOSTIC PROCEDURE

    • The antenna is a failure of short. (At drive, the power current over a specified value flows.)

    TEST CONDITION

    • At drive

    FAIL-SAFE ACTION

    • UNLOCK : active as much as possible
    • LOCK : active as much as possible
    • AUTO LOCK : inactive
    • LOCKOUT PROTECTION : active
    • ANSWER BACK : active
    • KNOB CANCELLATION : active
    • ENGINE STARTING : active
    • BUZZER/WARNING : active

    CONDITIONS FOR CANCELLING DTCs

    • When Keyless Access ECU detects normal at drive
    • Clear DTCs with the HDS

    MIL/WARNING/INDICATOR STATUS

    • Keyless Access Indicator ON

    SYSTEM CHECK CYCLES

    • At drive

    DTC STORAGE TIMING

    • One Driving Cycle

    BSMADH_16_58

    B1658
    Rear Bumper LF Antenna Circuit Open

    DTC store unit:

    Keyless Access Control Unit

    POSSIBLE FAILURES

    • Rear Bumper LF Antenna Harness open
    • Rear Bumper LF Antenna internal open
    • Keyless Access Control Unit failure

    DIAGNOSTIC PROCEDURE

    • The antenna is a failure of open. (At drive, the power current doesn't flow.)

    TEST CONDITION

    • At drive

    FAIL-SAFE ACTION

    • UNLOCK : active as much as possible
    • LOCK : active as much as possible
    • AUTO LOCK : inactive
    • LOCKOUT PROTECTION : active
    • ANSWER BACK : active
    • KNOB CANCELLATION : active
    • ENGINE STARTING : active
    • BUZZER/WARNING : active

    CONDITIONS FOR CANCELLING DTCs

    • When Keyless Access ECU detects normal at drive
    • Clear DTCs with the HDS

    MIL/WARNING/INDICATOR STATUS

    • Keyless Access Indicator ON

    SYSTEM CHECK CYCLES

    • At drive

    DTC STORAGE TIMING

    • One Driving Cycle

    BSMADH_16_59

    B1659
    Front Interior LF Antenna Circuit Short

    DTC store unit:

    Keyless Access Control Unit

    POSSIBLE FAILURES

    • Underneath Audio/HVAC Display in Interior LF Antenna Harness short
    • Underneath Audio/HVAC Display in Interior LF Antenna internal short
    • Keyless Access Control Unit failure

    DIAGNOSTIC PROCEDURE

    • The antenna is a failure of short. (At drive, the power current over a specified value flows.)

    TEST CONDITION

    • At drive

    FAIL-SAFE ACTION

    • UNLOCK : inactive
    • LOCK : inactive
    • AUTO LOCK : inactive
    • LOCKOUT PROTECTION : inactive
    • ANSWER BACK : inactive
    • KNOB CANCELLATION : active as much as possible
    • ENGINE STARTING : active as much as possible
    • BUZZER/WARNING : active

    CONDITIONS FOR CANCELLING DTCs

    • When Keyless Access ECU detects normal at drive
    • Clear DTCs with the HDS

    MIL/WARNING/INDICATOR STATUS

    • Keyless Access Indicator ON

    SYSTEM CHECK CYCLES

    • At drive

    DTC STORAGE TIMING

    • One Driving Cycle

    BSMADH_16_60

    B1660
    Front Interior LF Antenna Circuit Open

    DTC store unit:

    Keyless Access Control Unit

    POSSIBLE FAILURES

    • Underneath Audio/HVAC Display in Interior LF Antenna Harness open
    • Underneath Audio/HVAC Display in Interior LF Antenna internal open
    • Keyless Access Control Unit failure

    DIAGNOSTIC PROCEDURE

    • The antenna is a failure of open. (At drive, the power current doesn't flow.)

    TEST CONDITION

    • At drive

    FAIL-SAFE ACTION

    • UNLOCK : inactive
    • LOCK : inactive
    • AUTO LOCK : inactive
    • LOCKOUT PROTECTION : inactive
    • ANSWER BACK : inactive
    • KNOB CANCELLATION : active as much as possible
    • ENGINE STARTING : active as much as possible
    • BUZZER/WARNING : active

    CONDITIONS FOR CANCELLING DTCs

    • When Keyless Access ECU detects normal at drive
    • Clear DTCs with the HDS

    MIL/WARNING/INDICATOR STATUS

    • Keyless Access Indicator ON

    SYSTEM CHECK CYCLES

    • At drive

    DTC STORAGE TIMING

    • One Driving Cycle

    BSMADH_16_61

    B1661
    MIDDLE INTERIOR ANTENNA CIRCUIT SHORTED

    DTC store unit:

    Keyless Access Control Unit

    POSSIBLE FAILURES

    • Underneath Second Row Sheet in Interior LF Antenna Harness short
    • Underneath Second Row Sheet in Interior LF Antenna internal short
    • Keyless Access Control Unit failure

    DIAGNOSTIC PROCEDURE

    • The antenna is a failure of short. (At drive, the power current over a specified value flows.)

    TEST CONDITION

    • At drive

    FAIL-SAFE ACTION

    • UNLOCK : inactive
    • LOCK : inactive
    • AUTO LOCK : inactive
    • LOCKOUT PROTECTION : inactive
    • ANSWER BACK : inactive
    • KNOB CANCELLATION : active as much as possible
    • ENGINE STARTING : active as much as possible
    • BUZZER/WARNING : active

    CONDITIONS FOR CANCELLING DTCs

    • When Keyless Access ECU detects normal at drive
    • Clear DTCs with the HDS

    MIL/WARNING/INDICATOR STATUS

    • Keyless Access Indicator ON

    SYSTEM CHECK CYCLES

    • At drive

    DTC STORAGE TIMING

    • One Driving Cycle

    BSMADH_16_62

    B1662
    MIDDLE INTERIOR ANTENNA CIRCUIT OPENED

    DTC store unit:

    Keyless Access Control Unit

    POSSIBLE FAILURES

    • Underneath Second Row Sheet in Interior LF Antenna Harness open
    • Underneath Second Row Sheet in Interior LF Antenna internal open
    • Keyless Access Control Unit failure

    DIAGNOSTIC PROCEDURE

    • The antenna is a failure of open. (At drive, the power current doesn't flow.)

    TEST CONDITION

    • At drive

    FAIL-SAFE ACTION

    • UNLOCK : inactive
    • LOCK : inactive
    • AUTO LOCK : inactive
    • LOCKOUT PROTECTION : inactive
    • ANSWER BACK : inactive
    • KNOB CANCELLATION : active as much as possible
    • ENGINE STARTING : active as much as possible
    • BUZZER/WARNING : active

    CONDITIONS FOR CANCELLING DTCs

    • When Keyless Access ECU detects normal at drive
    • Clear DTCs with the HDS

    MIL/WARNING/INDICATOR STATUS

    • Keyless Access Indicator ON

    SYSTEM CHECK CYCLES

    • At drive

    DTC STORAGE TIMING

    • One Driving Cycle

    BSMADH_16_63

    B1663
    Rear Interior LF Antenna Circuit Short

    DTC store unit:

    Keyless Access Control Unit

    POSSIBLE FAILURES

    • Underneath Third Row Sheet in Interior LF Antenna Harness short
    • Underneath Third Row Sheet in Interior LF Antenna internal short
    • Keyless Access Control Unit failure

    DIAGNOSTIC PROCEDURE

    • The antenna is a failure of short. (At drive, the power current over a specified value flows.)

    TEST CONDITION

    • At drive

    FAIL-SAFE ACTION

    • UNLOCK : inactive
    • LOCK : inactive
    • AUTO LOCK : inactive
    • LOCKOUT PROTECTION : inactive
    • ANSWER BACK : inactive
    • KNOB CANCELLATION : active as much as possible
    • ENGINE STARTING : active as much as possible
    • BUZZER/WARNING : active

    CONDITIONS FOR CANCELLING DTCs

    • When Keyless Access ECU detects normal at drive
    • Clear DTCs with the HDS

    MIL/WARNING/INDICATOR STATUS

    • Keyless Access Indicator ON

    SYSTEM CHECK CYCLES

    • At drive

    DTC STORAGE TIMING

    • One Driving Cycle

    BSMADH_16_64

    B1664
    Rear Interior LF Antenna Circuit Open

    DTC store unit:

    Keyless Access Control Unit

    POSSIBLE FAILURES

    • Underneath Third Row Sheet in Interior LF Antenna Harness open
    • Underneath Third Row Sheet in Interior LF Antenna internal open
    • Keyless Access Control Unit failure

    DIAGNOSTIC PROCEDURE

    • The antenna is a failure of open. (At drive, the power current doesn't flow.)

    TEST CONDITION

    • At drive

    FAIL-SAFE ACTION

    • UNLOCK : inactive
    • LOCK : inactive
    • AUTO LOCK : inactive
    • LOCKOUT PROTECTION : inactive
    • ANSWER BACK : inactive
    • KNOB CANCELLATION : active as much as possible
    • ENGINE STARTING : active as much as possible
    • BUZZER/WARNING : active

    CONDITIONS FOR CANCELLING DTCs

    • When Keyless Access ECU detects normal at drive
    • Clear DTCs with the HDS

    MIL/WARNING/INDICATOR STATUS

    • Keyless Access Indicator ON

    SYSTEM CHECK CYCLES

    • At drive

    DTC STORAGE TIMING

    • One Driving Cycle

    BSMADH_16_65

    B1665
    REAR INTERIOR TRAY ANTENNA CIRCUIT SHORTED

    DTC store unit:

    Keyless Access Control Unit

    POSSIBLE FAILURES

    • Antenna Harness short
    • Antenna Unit failure

    DIAGNOSTIC PROCEDURE

    • The antenna is a failure of short. (At drive, the power current over a specified value flows.)

    TEST CONDITION

    • At drive

    FAIL-SAFE ACTION

    • UNLOCK : inactive
    • LOCK : inactive
    • AUTO LOCK : inactive
    • LOCKOUT PROTECTION : inactive
    • ANSWER BACK : inactive
    • KNOB CANCELLATION : active as much as possible
    • ENGINE STARTING : active as much as possible
    • BUZZER/WARNING : active

    CONDITIONS FOR CANCELLING DTCs

    • When Keyless Access ECU detects normal at drive
    • Clear DTCs with the HDS

    MIL/WARNING/INDICATOR STATUS

    • Keyless Access Indicator ON

    SYSTEM CHECK CYCLES

    • At drive

    DTC STORAGE TIMING

    • One Driving Cycle

    BSMADH_16_66

    B1666
    REAR INTERIOR TRAY ANTENNA CIRCUIT OPENED

    DTC store unit:

    Keyless Access Control Unit

    POSSIBLE FAILURES

    • Antenna Harness open
    • Antenna Unit failure

    DIAGNOSTIC PROCEDURE

    • The antenna is a failure of open. (At drive, the power current doesn't flow.)

    TEST CONDITION

    • At drive

    FAIL-SAFE ACTION

    • UNLOCK : inactive
    • LOCK : inactive
    • AUTO LOCK : inactive
    • LOCKOUT PROTECTION : inactive
    • ANSWER BACK : inactive
    • KNOB CANCELLATION : active as much as possible
    • ENGINE STARTING : active as much as possible
    • BUZZER/WARNING : active

    CONDITIONS FOR CANCELLING DTCs

    • When Keyless Access ECU detects normal at drive
    • Clear DTCs with the HDS

    MIL/WARNING/INDICATOR STATUS

    • Keyless Access Indicator ON

    SYSTEM CHECK CYCLES

    • At drive

    DTC STORAGE TIMING

    • One Driving Cycle

    BSMADH_16_67

    B1667
    Rear Shelf LF Antenna Circuit Short

    DTC store unit:

    Keyless Access Control Unit

    POSSIBLE FAILURES

    • Antenna Harness short
    • Antenna Unit failure

    DIAGNOSTIC PROCEDURE

    • The antenna is a failure of short. (At drive, the power current over a specified value flows.)

    TEST CONDITION

    • At drive

    FAIL-SAFE ACTION

    • UNLOCK : inactive
    • LOCK : inactive
    • AUTO LOCK : inactive
    • LOCKOUT PROTECTION : inactive
    • ANSWER BACK : inactive
    • KNOB CANCELLATION : active as much as possible
    • ENGINE STARTING : active as much as possible
    • BUZZER/WARNING : active

    CONDITIONS FOR CANCELLING DTCs

    • When Keyless Access ECU detects normal at drive
    • Clear DTCs with the HDS

    MIL/WARNING/INDICATOR STATUS

    • Keyless Access Indicator ON

    SYSTEM CHECK CYCLES

    • At drive

    DTC STORAGE TIMING

    • One Driving Cycle

    BSMADH_16_68

    B1668
    Rear Shelf LF Antenna Circuit Open

    DTC store unit:

    Keyless Access Control Unit

    POSSIBLE FAILURES

    • Antenna Harness open
    • Antenna Unit failure

    DIAGNOSTIC PROCEDURE

    • The antenna is a failure of open. (At drive, the power current doesn't flow.)

    TEST CONDITION

    • At drive

    FAIL-SAFE ACTION

    • UNLOCK : inactive
    • LOCK : inactive
    • AUTO LOCK : inactive
    • LOCKOUT PROTECTION : inactive
    • ANSWER BACK : inactive
    • KNOB CANCELLATION : active as much as possible
    • ENGINE STARTING : active as much as possible
    • BUZZER/WARNING : active

    CONDITIONS FOR CANCELLING DTCs

    • When Keyless Access ECU detects normal at drive
    • Clear DTCs with the HDS

    MIL/WARNING/INDICATOR STATUS

    • Keyless Access Indicator ON

    SYSTEM CHECK CYCLES

    • At drive

    DTC STORAGE TIMING

    • One Driving Cycle

    4R_SMA_69_01

    B1669
    KEYLESS REMOTE SLOT ANTENNA SHORT

    DTC store unit:

    Keyless Access Control Unit

    POSSIBLE FAILURES

    • Antenna Harness short
    • Antenna Unit failure

    DIAGNOSTIC PROCEDURE

    • The antenna is a failure of short. (At drive, the power current over a specified value flows.)

    TEST CONDITION

    • At drive

    CONDITIONS FOR CANCELLING DTCs

    • When Keyless Access ECU detects normal at drive
    • Clear DTCs with the HDS

    MIL/WARNING/INDICATOR STATUS

    • Keyless Access Indicator ON

    SYSTEM CHECK CYCLES

    • At drive

    DTC STORAGE TIMING

    • One Driving Cycle

    4R_SMA_70_01

    B1670
    KEYLESS REMOTE SLOT ANTENNA OPEN

    DTC store unit:

    Keyless Access Control Unit

    POSSIBLE FAILURES

    • Antenna Harness open
    • Antenna Unit failure

    DIAGNOSTIC PROCEDURE

    • The antenna is a failure of open. (At drive, the power current doesn't flow.)

    TEST CONDITION

    • At drive

    CONDITIONS FOR CANCELLING DTCs

    • When Keyless Access ECU detects normal at drive
    • Clear DTCs with the HDS

    MIL/WARNING/INDICATOR STATUS

    • Keyless Access Indicator ON

    SYSTEM CHECK CYCLES

    • At drive

    DTC STORAGE TIMING

    • One Driving Cycle

    BSMADH_16_71

    B1671
    KEY SWITCH CIRCUIT OFF STUCK (OFF TROUBLE)

    DTC store unit:

    Keyless Access Control Unit

    POSSIBLE FAILURES

    • Knob Ignition Key Switch OFF failure
    • Knob Ignition Harness open
    • Knob Ignition disconnected

    DIAGNOSTIC PROCEDURE

    • The OFF failure (The Knob Ignition Rotate Switch is ON (II) without the Knob Cancellation.)

    TEST CONDITION

    • When the Knob Ignition Rotate Switch is ON (II)

    FAIL-SAFE ACTION

    • UNLOCK : active
    • LOCK : active
    • AUTO LOCK : inactive
    • LOCKOUT PROTECTION : active
    • ANSWER BACK : active
    • KNOB CANCELLATION : active
    • ENGINE STARTING : inactive
    • BUZZER/WARNING : active

    CONDITIONS FOR CANCELLING DTCs

    • When Keyless Access ECU detects normal while the Knob Ignition Rotate Switch is ON (II).
    • Clear DTCs with the HDS

    MIL/WARNING/INDICATOR STATUS

    • Keyless Access Indicator ON

    SYSTEM CHECK CYCLES

    • When the Knob Ignition Rotate Switch is ON (II)

    DTC STORAGE TIMING

    • One Driving Cycle

    BSMADH_16_72

    B1672
    KNOB SWITCH CIRCUIT ON STUCK (ON TROUBLE)

    DTC store unit:

    Keyless Access Control Unit

    POSSIBLE FAILURES

    • Knob Ignition Knob Switch ON failure
    • Knob Ignition Harness open

    DIAGNOSTIC PROCEDURE

    • The ON failure (The Knob Switch is ON (II) during the ignition ON (II).)

    TEST CONDITION

    • When the ignition 1 is applied

    FAIL-SAFE ACTION

    • UNLOCK : active
    • LOCK : active
    • AUTO LOCK : inactive
    • LOCKOUT PROTECTION : active
    • ANSWER BACK : active
    • KNOB CANCELLATION : inactive
    • ENGINE STARTING : active
    • BUZZER/WARNING : active

    CONDITIONS FOR CANCELLING DTCs

    • When Keyless Access ECU detects normal while the ignition 1 is applied.
    • Clear DTCs with the HDS

    MIL/WARNING/INDICATOR STATUS

    • Keyless Access Indicator ON

    SYSTEM CHECK CYCLES

    • When the ignition 1 is applied

    DTC STORAGE TIMING

    • One Driving Cycle

    BSMADH_16_73

    B1673
    KNOB SWITCH CIRCUIT OFF STUCK (OFF TROUBLE)

    DTC store unit:

    Keyless Access Control Unit

    POSSIBLE FAILURES

    • Knob Ignition Knob Switch OFF failure
    • Knob Ignition Harness open
    • Knob Ignition disconnected

    DIAGNOSTIC PROCEDURE

    • The OFF failure (The Knob Ignition Push Switch isn't ON (II) before the Knob Ignition Rotate Switch is ON (II).)

    TEST CONDITION

    • When the ACC or the ignition 1 is applied

    FAIL-SAFE ACTION

    • UNLOCK : active
    • LOCK : active
    • AUTO LOCK : inactive
    • LOCKOUT PROTECTION : active
    • ANSWER BACK : active
    • KNOB CANCELLATION : inactive
    • ENGINE STARTING : active
    • BUZZER/WARNING : active

    CONDITIONS FOR CANCELLING DTCs

    • When Keyless Access ECU detects normal while the ACC or the ignition 1 is applied.
    • Clear DTCs with the HDS

    MIL/WARNING/INDICATOR STATUS

    • Keyless Access Indicator ON

    SYSTEM CHECK CYCLES

    • When the ACC or the ignition 1 is applied

    DTC STORAGE TIMING

    • One Driving Cycle

    BSMADH_16_74

    B1674
    KNOB IGNITION ROTATE SWITCH CIRCUIT ON STUCK (ON TROUBLE)

    DTC store unit:

    Keyless Access Control Unit

    POSSIBLE FAILURES

    • Knob Ignition Rotate Switch ON failure
    • Knob Ignition Harness open

    DIAGNOSTIC PROCEDURE

    • The ON failure (The Knob Ignition Rotate Switch is ON (II) when both the ignition 1 and the ACC are OFF.)

    TEST CONDITION

    • When the ACC and the ignition 1 are applied

    FAIL-SAFE ACTION

    • UNLOCK : active
    • LOCK : active
    • AUTO LOCK : inactive
    • LOCKOUT PROTECTION : active
    • ANSWER BACK : active
    • KNOB CANCELLATION : inactive
    • ENGINE STARTING : active
    • BUZZER/WARNING : active

    CONDITIONS FOR CANCELLING DTCs

    • When Keyless Access ECU detects normal while the ACC and the ignition 1 are applied.
    • Clear DTCs with the HDS

    MIL/WARNING/INDICATOR STATUS

    • Keyless Access Indicator ON

    SYSTEM CHECK CYCLES

    • When the ACC and the ignition 1 are applied

    DTC STORAGE TIMING

    • One Driving Cycle

    BSMADH_16_75

    B1675
    KNOB IGNITION ROTATE SWITCH CIRCUIT OFF STUCK (OFF TROUBLE)

    DTC store unit:

    Keyless Access Control Unit

    POSSIBLE FAILURES

    • Knob Ignition Rotate Switch OFF failure
    • Knob Ignition Rotate Harness open
    • Knob Ignition disconnected

    DIAGNOSTIC PROCEDURE

    • The ON failure (The Knob Ignition Rotate Switch is OFF (0) when the Ignition 1 or the ACC is ON.)

    TEST CONDITION

    • When the ACC or the ignition 1 is applied

    FAIL-SAFE ACTION

    • UNLOCK : active
    • LOCK : active
    • AUTO LOCK : inactive
    • LOCKOUT PROTECTION : active
    • ANSWER BACK : active
    • KNOB CANCELLATION : inactive
    • ENGINE STARTING : active
    • BUZZER/WARNING : active

    CONDITIONS FOR CANCELLING DTCs

    • When Keyless Access ECU detects normal while the ACC or the ignition 1 is applied.
    • Clear DTCs with the HDS

    MIL/WARNING/INDICATOR STATUS

    • Keyless Access Indicator ON

    SYSTEM CHECK CYCLES

    • When the ACC or the ignition 1 is applied

    DTC STORAGE TIMING

    • One Driving Cycle

    4R_SMA_U00_73

    U0073
    F-CAN Communication Bus Line Error

    DTC store unit:

    Keyless Access Control Unit

    POSSIBLE FAILURES

    • F-CAN line short to ground

    TEST CONDITION

    • When unit works

    FAIL-SAFE ACTION

    • Electrical Steering Lock is not lockable.

    CONDITIONS FOR CANCELLING DTCs

    • Clear DTC by HDS

    4R_SMA_U01_00

    U0100
    Power Control Unit Lost Communication with PCM

    DTC store unit:

    Keyless Access Control Unit

    POSSIBLE FAILURES

    • ECM/PCM Failure
    • Communication line short to ground
    • Communication line short to power
    • Communication line open
    • Ground line open

    TEST CONDITION

    • When unit works

    FAIL-SAFE ACTION

    • Electrical Steering Lock is not lockable.

    CONDITIONS FOR CANCELLING DTCs

    • Clear DTC by HDS

    4R_SMA_U01_22

    U0122
    Power Control Unit Lost Communication with VSA Modulator-Control Unit(VSA Message)

    DTC store unit:

    Keyless Access Control Unit

    POSSIBLE FAILURES

    • VSA Modulator Control Unit failure
    • Communication line short to ground
    • Communication line short to power
    • Communication line open
    • Ground line open

    TEST CONDITION

    • When unit works

    FAIL-SAFE ACTION

    • Electrical Steering Lock is not lockable.

    CONDITIONS FOR CANCELLING DTCs

    • Clear DTC by HDS

    4R_SMA_100_01

    U1280
    Keyless access control unit communication bus line error (BUS-OFF)

    DTC store unit:

    Keyless Access Control Unit

    POSSIBLE FAILURES

    • B-CAN Line open or short
    • Keyless Access ECU failure

    DIAGNOSTIC PROCEDURE

    • The data isn't obtained because B-CAN Frame can't be received.
    • The B-CAN System doesn't actuate.

    TEST CONDITION

    • While B-CAN Data is being sent

    FAIL-SAFE ACTION

    • UNLOCK : inactive
    • LOCK : inactive
    • AUTO LOCK : inactive
    • LOCKOUT PROTECTION : inactive
    • ANSWER BACK : inactive
    • KNOB CANCELLATION : active
    • ENGINE STARTING : active
    • BUZZER/WARNING : inactive

    CONDITIONS FOR CANCELLING DTCs

    • When Keyless Access ECU detects normal while B-CAN Data is being sent
    • When Keyless Access ECU detects normal during IG ON (II)
    • Clear DTCs with the HDS

    MIL/WARNING/INDICATOR STATUS

    • Keyless Access Indicator ON

    SYSTEM CHECK CYCLES

    • While B-CAN Data is being sent

    DTC STORAGE TIMING

    • One Driving Cycle

    4R_SMA_05_02

    U1282 (05)
    KEYLESS ACCESS - Dr side MICU COMMUNICATION ERROR

    DTC store unit:

    Keyless Access Control Unit

    POSSIBLE FAILURES

    • MICU failure
    • MICU B-CAN Line open or disconnected

    DIAGNOSTIC PROCEDURE

    • The data isn't obtained because B-CAN Frame can't be received. (The data of 300ms cycle can't be received.)
    • The MICU Unit doesn't actuate.

    TEST CONDITION

    • While B-CAN Data is being sent

    FAIL-SAFE ACTION

    • UNLOCK : inactive
    • LOCK : inactive
    • AUTO LOCK : inactive
    • LOCKOUT PROTECTION : inactive
    • ANSWER BACK : inactive
    • KNOB CANCELLATION : active
    • ENGINE STARTING : active
    • BUZZER/WARNING : active

    CONDITIONS FOR CANCELLING DTCs

    • When Keyless Access ECU detects normal while B-CAN Data is being sent
    • Clear DTCs with the HDS

    MIL/WARNING/INDICATOR STATUS

    • Keyless Access Indicator ON

    SYSTEM CHECK CYCLES

    • While B-CAN Data is being sent

    DTC STORAGE TIMING

    • One Driving Cycle

    4R_SMA_07_02

    U199 (07)
    KEYLESS ACCESS - P/W COMMUNICATION ERROR

    DTC store unit:

    Keyless Access Control Unit

    POSSIBLE FAILURES

    • Power Window Master Switch failure
    • Power Window Master Switch B-CAN Line open or disconnected

    DIAGNOSTIC PROCEDURE

    • The data isn't obtained because B-CAN Frame can't be received. (The data of 300ms cycle can't be received.)

    TEST CONDITION

    • While B-CAN Data is being sent

    FAIL-SAFE ACTION

    • UNLOCK : active
    • LOCK : active
    • AUTO LOCK : active
    • LOCKOUT PROTECTION : active
    • ANSWER BACK : active
    • KNOB CANCELLATION : active
    • ENGINE STARTING : active
    • BUZZER/WARNING : active

    CONDITIONS FOR CANCELLING DTCs

    • When Keyless Access ECU detects normal while B-CAN Data is being sent
    • Clear DTCs with the HDS

    MIL/WARNING/INDICATOR STATUS

    • Keyless Access Indicator ON

    SYSTEM CHECK CYCLES

    • While B-CAN Data is being sent

    DTC STORAGE TIMING

    • One Driving Cycle

    4R_SMA_10_02

    U155 (10)
    KEYLESS ACCESS - GAUGE COMMUNICATION ERROR

    DTC store unit:

    Keyless Access Control Unit

    POSSIBLE FAILURES

    • Gauge Assembly failure
    • Gauge Assembly B-CAN Line open or disconnected

    DIAGNOSTIC PROCEDURE

    • The data isn't obtained because B-CAN Frame can't be received. (The data of 300ms cycle can't be received.)
    • B-CAN Frame isn't received. (The Gauge Assembly Unit doesn't actuate.)

    TEST CONDITION

    • While B-CAN Data is being sent

    FAIL-SAFE ACTION

    • UNLOCK : active as much as possible
    • LOCK : active as much as possible
    • AUTO LOCK : active as much as possible
    • LOCKOUT PROTECTION : active
    • ANSWER BACK : active
    • KNOB CANCELLATION : active
    • ENGINE STARTING : active
    • BUZZER/WARNING : inactive

    CONDITIONS FOR CANCELLING DTCs

    • When Keyless Access ECU detects normal while B-CAN Data is being sent
    • Clear DTCs with the HDS

    MIL/WARNING/INDICATOR STATUS

    • Keyless Access Indicator ON

    SYSTEM CHECK CYCLES

    • While B-CAN Data is being sent

    DTC STORAGE TIMING

    • One Driving Cycle

    4R_SMA_16_01

    U1283 (16)
    KEYLESS ACCESS - Ps side MICU COMMUNICATION ERROR

    DTC store unit:

    Keyless Access Control Unit

    POSSIBLE FAILURES

    • MICU failure
    • MICU B-CAN Line open or disconnected

    DIAGNOSTIC PROCEDURE

    • The data isn't obtained because B-CAN Frame can't be received. (The data of 300ms cycle can't be received.)
    • The MICU Unit doesn't actuate.

    TEST CONDITION

    • While B-CAN Data is being sent

    FAIL-SAFE ACTION

    • UNLOCK : inactive
    • LOCK : inactive
    • AUTO LOCK : inactive
    • LOCKOUT PROTECTION : inactive
    • ANSWER BACK : inactive
    • KNOB CANCELLATION : active
    • ENGINE STARTING : active
    • BUZZER/WARNING : active

    CONDITIONS FOR CANCELLING DTCs

    • When Keyless Access ECU detects normal while B-CAN Data is being sent
    • Clear DTCs with the HDS

    MIL/WARNING/INDICATOR STATUS

    • Keyless Access Indicator ON

    SYSTEM CHECK CYCLES

    • While B-CAN Data is being sent

    DTC STORAGE TIMING

    • One Driving Cycle

    4R_SMA_30_01

    B1630 (30)
    KEYLESS ACCESS SLOT MALFUNCTION

    DTC store unit:

    Keyless Access Control Unit

    POSSIBLE FAILURES

    • Keyless Access Slot failure
    • Slot Harness open or short to ground
    • Slot Switch Harness open or short to ground

    DIAGNOSTIC PROCEDURE

    • Lock (unlock) failure of Keyless Access Slot due to five times of consecutive NG.

    TEST CONDITION

    • Ignition OFF to ACC or ACC to Ignition OFF

    FAIL-SAFE ACTION

    • UNLOCK : inactive
    • LOCK : inactive
    • AUTO LOCK : inactive
    • LOCKOUT PROTECTION : inactive
    • ANSWER BACK : inactive
    • KNOB CANCELLATION : inactive
    • ENGINE STARTING : inactive
    • BUZZER/WARNING : active

    CONDITIONS FOR CANCELLING DTCs

    • When Keyless Access ECU detects normal at drive
    • Clear DTCs with the HDS

    MIL/WARNING/INDICATOR STATUS

    • Keyless Access Indicator ON

    SYSTEM CHECK CYCLES

    • Ignition OFF to ACC or ACC to Ignition OFF

    DTC STORAGE TIMING

    • One Driving Cycle

    4R_SMA_61_01B

    B1661 (61)
    MIDDLE INTERIOR ANTENNA CIRCUIT SHORTED

    DTC store unit:

    Keyless Access Control Unit

    POSSIBLE FAILURES

    • Underneath Second Row Sheet in Interior LF Antenna Harness short
    • Underneath Second Row Sheet in Interior LF Antenna internal short
    • Keyless Access Control Unit failure

    DIAGNOSTIC PROCEDURE

    • The antenna is a failure of short. (At drive, the power current over a specified value flows.)

    TEST CONDITION

    • At drive

    FAIL-SAFE ACTION

    • UNLOCK : inactive
    • LOCK : inactive
    • AUTO LOCK : inactive
    • LOCKOUT PROTECTION : inactive
    • ANSWER BACK : inactive
    • KNOB CANCELLATION : active as much as possible
    • ENGINE STARTING : active as much as possible
    • BUZZER/WARNING : active

    CONDITIONS FOR CANCELLING DTCs

    • When Keyless Access ECU detects normal at drive
    • Clear DTCs with the HDS

    MIL/WARNING/INDICATOR STATUS

    • Keyless Access Indicator ON

    SYSTEM CHECK CYCLES

    • At drive

    DTC STORAGE TIMING

    • One Driving Cycle

    4R_SMA_62_01B

    B1662 (62)
    MIDDLE INTERIOR ANTENNA CIRCUIT OPENED

    DTC store unit:

    Keyless Access Control Unit

    POSSIBLE FAILURES

    • Underneath Second Row Sheet in Interior LF Antenna Harness open
    • Underneath Second Row Sheet in Interior LF Antenna internal open
    • Keyless Access Control Unit failure

    DIAGNOSTIC PROCEDURE

    • The antenna is a failure of open. (At drive, the power current doesn't flow.)

    TEST CONDITION

    • At drive

    FAIL-SAFE ACTION

    • UNLOCK : inactive
    • LOCK : inactive
    • AUTO LOCK : inactive
    • LOCKOUT PROTECTION : inactive
    • ANSWER BACK : inactive
    • KNOB CANCELLATION : active as much as possible
    • ENGINE STARTING : active as much as possible
    • BUZZER/WARNING : active

    CONDITIONS FOR CANCELLING DTCs

    • When Keyless Access ECU detects normal at drive
    • Clear DTCs with the HDS

    MIL/WARNING/INDICATOR STATUS

    • Keyless Access Indicator ON

    SYSTEM CHECK CYCLES

    • At drive

    DTC STORAGE TIMING

    • One Driving Cycle

    4R_SMA_46_01B

    B1646
    DRIVER DOOR ANTENNA CIRCUIT OPEN OR SHORT

    DTC store unit:

    Keyless Access Control Unit

    POSSIBLE FAILURES

    • Door Mirror LF Antenna Harness open or short
    • Door Mirror LF Antenna internal open or short
    • Keyless Access Control Unit failure

    DIAGNOSTIC PROCEDURE

    • The antenna is a failure of open. (At drive, the power current doesn't flow.)

    TEST CONDITION

    • At drive

    FAIL-SAFE ACTION

    • UNLOCK : active as much as possible
    • LOCK : active as much as possible
    • AUTO LOCK : inactive
    • LOCKOUT PROTECTION : active
    • ANSWER BACK : active
    • KNOB CANCELLATION : active
    • ENGINE STARTING : active
    • BUZZER/WARNING : active

    CONDITIONS FOR CANCELLING DTCs

    • When Keyless Access ECU detects normal at drive
    • Clear DTCs with the HDS

    MIL/WARNING/INDICATOR STATUS

    • Keyless Access Indicator ON

    SYSTEM CHECK CYCLES

    • At drive

    DTC STORAGE TIMING

    • One Driving Cycle

    4R_SMA_48_01B

    B1648
    FRONT PASSENGER DOOR ANTENNA CIRCUIT OPEN OR SHORT

    DTC store unit:

    Keyless Access Control Unit

    POSSIBLE FAILURES

    • Left Door Mirror LF Antenna Harness open or short
    • Left Door Mirror LF Antenna internal open or short
    • Keyless Access Control Unit failure

    DIAGNOSTIC PROCEDURE

    • The antenna is a failure of open. (At drive, the power current doesn't flow.)

    TEST CONDITION

    • At drive

    FAIL-SAFE ACTION

    • UNLOCK : active as much as possible
    • LOCK : active as much as possible
    • AUTO LOCK : inactive
    • LOCKOUT PROTECTION : active
    • ANSWER BACK : active
    • KNOB CANCELLATION : active
    • ENGINE STARTING : active
    • BUZZER/WARNING : active

    CONDITIONS FOR CANCELLING DTCs

    • When Keyless Access ECU detects normal at drive
    • Clear DTCs with the HDS

    MIL/WARNING/INDICATOR STATUS

    • Keyless Access Indicator ON

    SYSTEM CHECK CYCLES

    • At drive

    DTC STORAGE TIMING

    • One Driving Cycle

    4R_SMA_58_01B

    B1658
    TRUNK/TAILGATE/REAR BUMPER ANTENNA CIRCUIT OPEN OR SHORT

    DTC store unit:

    Keyless Access Control Unit

    POSSIBLE FAILURES

    • Rear Bumper LF Antenna Harness open or short
    • Rear Bumper LF Antenna internal open or short
    • Keyless Access Control Unit failure

    DIAGNOSTIC PROCEDURE

    • The antenna is a failure of open. (At drive, the power current doesn't flow.)

    TEST CONDITION

    • At drive

    FAIL-SAFE ACTION

    • UNLOCK : active as much as possible
    • LOCK : active as much as possible
    • AUTO LOCK : inactive
    • LOCKOUT PROTECTION : active
    • ANSWER BACK : active
    • KNOB CANCELLATION : active
    • ENGINE STARTING : active
    • BUZZER/WARNING : active

    CONDITIONS FOR CANCELLING DTCs

    • When Keyless Access ECU detects normal at drive
    • Clear DTCs with the HDS

    MIL/WARNING/INDICATOR STATUS

    • Keyless Access Indicator ON

    SYSTEM CHECK CYCLES

    • At drive

    DTC STORAGE TIMING

    • One Driving Cycle

    4R_SMA_60_01B

    B1660
    FRONT INTERIOR ANTENNA CIRCUIT OPEN OR SHORT

    DTC store unit:

    Keyless Access Control Unit

    POSSIBLE FAILURES

    • Underneath Audio/HVAC Display in Interior LF Antenna Harness open or short
    • Underneath Audio/HVAC Display in Interior LF Antenna internal open or short
    • Keyless Access Control Unit failure

    DIAGNOSTIC PROCEDURE

    • The antenna is a failure of open. (At drive, the power current doesn't flow.)

    TEST CONDITION

    • At drive

    FAIL-SAFE ACTION

    • UNLOCK : inactive
    • LOCK : inactive
    • AUTO LOCK : inactive
    • LOCKOUT PROTECTION : inactive
    • ANSWER BACK : inactive
    • KNOB CANCELLATION : active as much as possible
    • ENGINE STARTING : active as much as possible
    • BUZZER/WARNING : active

    CONDITIONS FOR CANCELLING DTCs

    • When Keyless Access ECU detects normal at drive
    • Clear DTCs with the HDS

    MIL/WARNING/INDICATOR STATUS

    • Keyless Access Indicator ON

    SYSTEM CHECK CYCLES

    • At drive

    DTC STORAGE TIMING

    • One Driving Cycle

    4R_SMA_62_01C

    B1662
    MIDDLE INTERIOR ANTENNA CIRCUIT OPEN OR SHORT

    DTC store unit:

    Keyless Access Control Unit

    POSSIBLE FAILURES

    • Underneath Second Row Sheet in Interior LF Antenna Harness open or short
    • Underneath Second Row Sheet in Interior LF Antenna internal open or short
    • Keyless Access Control Unit failure

    DIAGNOSTIC PROCEDURE

    • The antenna is a failure of open. (At drive, the power current doesn't flow.)

    TEST CONDITION

    • At drive

    FAIL-SAFE ACTION

    • UNLOCK : inactive
    • LOCK : inactive
    • AUTO LOCK : inactive
    • LOCKOUT PROTECTION : inactive
    • ANSWER BACK : inactive
    • KNOB CANCELLATION : active as much as possible
    • ENGINE STARTING : active as much as possible
    • BUZZER/WARNING : active

    CONDITIONS FOR CANCELLING DTCs

    • When Keyless Access ECU detects normal at drive
    • Clear DTCs with the HDS

    MIL/WARNING/INDICATOR STATUS

    • Keyless Access Indicator ON

    SYSTEM CHECK CYCLES

    • At drive

    DTC STORAGE TIMING

    • One Driving Cycle

    4R_SMA_64_01B

    B1664
    REAR INTERIOR ANTENNA CIRCUIT OPEN OR SHORT

    DTC store unit:

    Keyless Access Control Unit

    POSSIBLE FAILURES

    • Underneath Third Row Sheet in Interior LF Antenna Harness open or short
    • Underneath Third Row Sheet in Interior LF Antenna internal open or short
    • Keyless Access Control Unit failure

    DIAGNOSTIC PROCEDURE

    • The antenna is a failure of open. (At drive, the power current doesn't flow.)

    TEST CONDITION

    • At drive

    FAIL-SAFE ACTION

    • UNLOCK : inactive
    • LOCK : inactive
    • AUTO LOCK : inactive
    • LOCKOUT PROTECTION : inactive
    • ANSWER BACK : inactive
    • KNOB CANCELLATION : active as much as possible
    • ENGINE STARTING : active as much as possible
    • BUZZER/WARNING : active

    CONDITIONS FOR CANCELLING DTCs

    • When Keyless Access ECU detects normal at drive
    • Clear DTCs with the HDS

    MIL/WARNING/INDICATOR STATUS

    • Keyless Access Indicator ON

    SYSTEM CHECK CYCLES

    • At drive

    DTC STORAGE TIMING

    • One Driving Cycle

    4R_SMA_68_01B

    B1668
    TRUNK ROOM ANTENNA CIRCUIT OPEN OR SHORT

    DTC store unit:

    Keyless Access Control Unit

    POSSIBLE FAILURES

    • Antenna Harness open or short
    • Antenna Unit failure

    DIAGNOSTIC PROCEDURE

    • The antenna is a failure of open. (At drive, the power current doesn't flow.)

    TEST CONDITION

    • At drive

    FAIL-SAFE ACTION

    • UNLOCK : inactive
    • LOCK : inactive
    • AUTO LOCK : inactive
    • LOCKOUT PROTECTION : inactive
    • ANSWER BACK : inactive
    • KNOB CANCELLATION : active as much as possible
    • ENGINE STARTING : active as much as possible
    • BUZZER/WARNING : active

    CONDITIONS FOR CANCELLING DTCs

    • When Keyless Access ECU detects normal at drive
    • Clear DTCs with the HDS

    MIL/WARNING/INDICATOR STATUS

    • Keyless Access Indicator ON

    SYSTEM CHECK CYCLES

    • At drive

    DTC STORAGE TIMING

    • One Driving Cycle

    4R_SMA_70_01B

    B1670
    Honda Smart Key SLOT ANTENNA OPEN OR SHORT

    DTC store unit:

    Keyless Access Control Unit

    POSSIBLE FAILURES

    • Antenna Harness open or short
    • Antenna Unit failure

    DIAGNOSTIC PROCEDURE

    • The antenna is a failure of open. (At drive, the power current doesn't flow.)

    TEST CONDITION

    • At drive

    CONDITIONS FOR CANCELLING DTCs

    • When Keyless Access ECU detects normal at drive
    • Clear DTCs with the HDS

    MIL/WARNING/INDICATOR STATUS

    • Keyless Access Indicator ON

    SYSTEM CHECK CYCLES

    • At drive

    DTC STORAGE TIMING

    • One Driving Cycle

    4R_SMA_U12_81

    U1281 (05)
    Keyless Access Control Unit Lost Communication with MICU

    DTC store unit:

    Keyless Access Control Unit

    DTC type:

    Communication Error

    POSSIBLE FAILURES

    • CAN communication line open or short
    • Smart Entry unit GND line open
    • MICU internal failure

    4R_SMA_32_01

    B1632 (32)
    MTR CONT Signal Error

    DTC store unit:

    Keyless Access Control Unit

    DTC type:

    Communication Error

    POSSIBLE FAILURES

    • MTR CONT line short to power
    • MTR CONT stacks ON in SLOT ECU

    4R_SMA_10_03

    U128D
    Keyless Access Control Unit Lost Communication with Gauge Control Module

    DTC store unit:

    Keyless Access Control Unit

    DTC type:

    Communication Error

    POSSIBLE FAILURES

    • Gauge Control Module failure
    • Communication line short to ground
    • Communication line short to power
    • Communication line open
    • Ground line open

    4R_SMA_12A1

    B12A1
    Power Control Unit Internal (CPU) Erorr

    DTC store unit:

    Keyless Access Control Unit

    POSSIBLE FAILURES

    • Internal failure

    4R_SMA_12C5

    B12C5
    Engine Start/Stop Switch Failure

    DTC store unit:

    Keyless Access Control Unit

    POSSIBLE FAILURES

    • ENGINE START/STOP SWITCH failure
    • Harness open
    • Harness short short to ground
    • Harness short short to power

    4R_SMA_12C6

    B12C6
    Electric Steering Lock Switch C/D Monitor Circuit Failure

    DTC store unit:

    Keyless Access Control Unit

    POSSIBLE FAILURES

    • Electrical Steering Lock Internal failure
    • Harness open
    • Harness short short to ground
    • Harness short short to power

    4R_SMA_12C7

    B12C7
    Electric Steering Lock Motor Circuit Failure

    DTC store unit:

    Keyless Access Control Unit

    POSSIBLE FAILURES

    • Electrical Steering Lock Internal failure
    • Harness open
    • Harness short short to ground
    • Harness short short to power

    4R_SMA_12D0

    B12D0
    Power Control Unit IG1A Circuit Error

    DTC store unit:

    Keyless Access Control Unit

    POSSIBLE FAILURES

    • PCU Internal failure

    4R_SMA_12D1

    B12D1
    Power Control Unit IG1B Circuit Error

    DTC store unit:

    Keyless Access Control Unit

    POSSIBLE FAILURES

    • PCU Internal failure

    4R_SMA_12D2

    B12D2
    Power Control Unit IG2 Circuit Error

    DTC store unit:

    Keyless Access Control Unit

    POSSIBLE FAILURES

    • PCU Internal failure

    4R_SMA_12D3

    B12D3
    Power Control Unit IG Latch Circuit Error

    DTC store unit:

    Keyless Access Control Unit

    POSSIBLE FAILURES

    • PCU Internal failure

    4R_SMA_12E0

    B12E0
    Electric Steering Lock Switch Internal Error

    DTC store unit:

    Keyless Access Control Unit

    POSSIBLE FAILURES

    • Electrical Steering Lock Internal failure
    • Harness open
    • Harness short short to ground
    • Harness short short to power

    4R_SMA_12E1

    B12E1
    Electric Steering Lock Motor Internal Error

    DTC store unit:

    Keyless Access Control Unit

    POSSIBLE FAILURES

    • Electrical Steering Lock Internal failure
    • Harness open
    • Harness short short to ground
    • Harness short short to power

    4R_SMA_12E2

    B12E2
    Electric Steering Lock Low Level Failure of MTRCUT1

    DTC store unit:

    Keyless Access Control Unit

    POSSIBLE FAILURES

    • Harness open
    • Harness short short to ground
    • Harness short short to power

    4R_SMA_12E3

    B12E3
    Electric Steering Lock High Level Failure of MTRCUT1

    DTC store unit:

    Keyless Access Control Unit

    POSSIBLE FAILURES

    • Harness open
    • Harness short short to ground
    • Harness short short to power

    4R_SMA_12E4

    B12E4
    Electric Steering Lock High Level Failure of MTRCUT2

    DTC store unit:

    Keyless Access Control Unit

    POSSIBLE FAILURES

    • Harness open
    • Harness short short to ground
    • Harness short short to power

    4R_SMA_12F0

    B12F0
    Power Control Unit Lost Communication with Electric Steering Lock

    DTC store unit:

    Keyless Access Control Unit

    POSSIBLE FAILURES

    • Electrical Steering Lock Internal failure
    • PCU Internal failure
    • Harness open
    • Harness short short to ground
    • Harness short short to power

    4R_SMA_12F1

    B12F1
    Power Control Unit Lost Communication with Back-up Control Unit

    DTC store unit:

    Keyless Access Control Unit

    POSSIBLE FAILURES

    • SLOT Unit Internal failure
    • PCU Internal failure
    • Harness open
    • Harness short short to ground
    • Harness short short to power

    4R_SMA_12F2

    B12F2
    Communication fail between KEYLESS ACCESS CONTROL Unit and PCU

    DTC store unit:

    Keyless Access Control Unit

    POSSIBLE FAILURES

    • Keyless Access Control Unit Internal failure
    • PCU Internal failure
    • Harness open
    • Harness short short to ground
    • Harness short short to power

    4R_SMA_12F3

    B12F3
    TCU not respond on IGNTRX

    DTC store unit:

    Keyless Access Control Unit

    POSSIBLE FAILURES

    • Transsmission control unit failure
    • PCU Internal failure
    • Harness open
    • Harness short short to ground
    • Harness short short to power

    4R_SMA_19_26

    B1926
    Backup Control Antenna Open or Short

    DTC store unit:

    Keyless Access Control Unit

    POSSIBLE FAILURES

    • Anttena open in KEYLESS ACCESS REMOTE SLOT
    • Driver IC failure in KEYLESS ACCESS REMOTE SLOT

    4R_SMA_19_31

    B1931
    Backup Control Unit No Response

    DTC store unit:

    Keyless Access Control Unit

    POSSIBLE FAILURES

    • DIN/DOUT line or DCK line open
    • DIN/DOUT line or DCK line short
    • Backup Control Unit is defective.
    • VOUT SLOT line open
    • VOUT SLOT line short
    • VOUT output circuit breakdown in Backup Control Unit

    4R_SMA_12E5

    B12E5
    Incorrect assembly of control unit for electric steering lock equipped vehicle

    DTC store unit:

    Keyless Access Control Unit

    POSSIBLE FAILURES

    • The mistake in attachment

    4R_SMA_U12AB

    U12AB
    Keyless Access Control Unit Lost Communication with Tail gate control unit

    DTC store unit:

    Keyless Access Control Unit

    POSSIBLE FAILURES

    • B-CAN Line open or disconnected
    • Tail Gate Control Unit failure

    4R_SPA_CUST

    4R_SPA_RPU

    4R_SPA_FUNC

    4R_SPA_VGOT

    4R_HSPRPU_05_01

    4R_SPA_TGTANG


    4R_SPA_STRANG


    4R_SPA_ITNP


    4R_SPA_VSPRR


    4R_SPA_VSPRL


    4R_SPA_PLSCNT


    4R_SPA_PLSRR


    4R_SPA_PLSRL


    4R_SPA_VT3_EPS


    4R_SPA_NE_EPS


    4R_SPA_VEL_EPS


    4R_SPA_CLCODE


    4R_SPA_FDRTO


    4R_SPA_LIMCUR_EPS


    4R_SPA_SHIFTD


    4R_SPA_SHIFTR


    4R_SPA_BRK


    4R_SPA_SWRB


    4R_SPA_SWLB


    4R_SPA_SWJB


    4R_SPA_SWSTART


    4R_SPA_PAMOD


    4R_SPA_SCS


    4R_SPA_WLP


    4R_SPA_IND


    4R_SPA_BUZZER


    4R_SPA_THR


    4R_SPA_IDLEUP


    4R_SPA_MODEA


    4R_SPA_UINFEPS


    4R_SPA_EPSFAIL


    4R_SPA_PAMODM


    4R_SPA_EPSSTBY


    4R_SPA_TRQOUT


    4R_SPA_TRQEND


    4R_SPA_MODEB


    4R_SPA_SMODE


    4R_SPA_ZEDGEANG


    4R_SPA_SAVE_ANG


    4R_SPA_Z_DEV_L


    4R_SPA_Z_DEV_R


    4R_SPA_ADJ_VOL


    4R_SPA_ADIG1


    4R_SPA_ADVBU


    4R_SPA_ADSVCC


    4R_SPA_ADSTZ


    4R_SPA_IDLEUPINFO0


    4R_SPA_CLCODE_01


    4R_SPA_11_01

    11-01
    IG1 Power Line Failure (Initial Test)

    4R_SPA_11_02

    11-02
    IG1 Power Line Failure

    4R_SPA_12_01

    12-01
    Battery Power Line Failure

    4R_SPA_13_01

    13-01
    Steering Wheel Angle Sensor Power Supply Failure (Initial Test)

    4R_SPA_13_02

    13-02
    Steering Wheel Angle Sensor Power Supply Failure

    4R_SPA_21_01

    21-01
    Wheel Speed Sensor - Vehicle Speed Sensor Comparison Failure

    4R_SPA_21_02

    21-02
    Wheel Speed Sensor L/R Differential Failure

    4R_SPA_21_03

    21-03
    Wheel Speed Sensor Failure detected by ABS ECU

    4R_SPA_22_02

    22-02
    Steering Wheel Angle Sensor Output Data Out of Range

    4R_SPA_22_03

    22-03
    Steering Wheel Angle Sensor AB/Z Phase Relative Failure

    4R_SPA_22_04

    22-04
    Steering Wheel Angle Sensor Z Phase Voltage Out of Range (Initial Test)

    4R_SPA_22_05

    22-05
    Steering Wheel Angle Sensor Z Phase Voltage Out of Range

    4R_SPA_24_01

    24-01
    Shift Position Sensor Malfunction

    4R_SPA_31_01

    31-01
    Incomplete VQ Function Test

    4R_SPA_34_01

    34-01
    Smart Parking Mode Signal Asynchronous Failure

    4R_SPA_34_02

    34-02
    No EPS ECU Response to PA Mode Signal

    4R_SPA_34_03

    34-03
    Requested EPS Target Current Out of Range detected by EPS ECU

    4R_SPA_35_01

    35-01
    MCU Malfunction

    4R_SPA_35_02

    35-02
    EEPROM Malfunction

    4R_SPA_41_01

    41-01
    CAN Malfunction

    4R_SPA_41_02

    41-02
    Smart Parking Mode Signal Response Failure

    4R_SPA_41_03

    41-03
    Target Current Data Out of Range

    4R_SPA_41_04

    41-04
    CAN No Communication with or Invalid Data Received from Engine Control Module

    4R_SPA_41_05

    41-05
    CAN No Communication with or Invalid Data Received from Transmission Control Module

    4R_SPA_41_06

    41-06
    CAN No Communication with or Invalid Data Received from ABS Control Module

    4R_SPA_41_07

    41-07
    CAN No Communication with or Invalid Data Received from Transmission (CVT) Control

    4R_SPA_41_0F

    41-0F
    CAN Bus-Off

    4R_SPA_42_01

    42-01
    Idle Up Signal Malfunction

    4R_SPA_43_01

    43-01
    Throttle Close Signal Malfunction

    4R_SPA_44_01

    44-01
    Buzzer Line Malfunction

    4R_SPA_45_01

    45-01
    Indicator Malfunction

    4R_SPA_46_01

    46-01
    EPS Unit Malfunction

    4R_SPA_46_02

    46-02
    Engine Control Module Malfunction

    4R_SPA_46_03

    46-03
    Transmission Control Module Malfunction

    4R_SPA_46_04

    46-04
    ABS Control Module Malfunction

    4R_SPA_46_05

    46-05
    Transmission (CVT) Control Module Malfunction

    4R_SRS4MENU_INSP

    TEST MODE MENU HELP

    INSPECTION

    This function is to check the operation of SWS.

    • Seat Output Check

    4R_SRS4MENU_OPDS_DTC

    INSPECTION MENU HELP

    OPDS DTC Check

    This function is for checking OPDS DTC

    4R_SRS4MENU_SWS_DTC

    INSPECTION MENU HELP

    SWS DTC Check

    This function is for checking SWS DTC.

    4R_SRS4MENU_OUT

    INSPECTION MENU HELP

    Seat Output Check

    This function is for checking the calculated value by SWS.

    NOTE

    The weight of front passenger's seat isn't included in the calculated value.

    4R_SRS4MENU_R_TNSNR_DTC

    INSPECTION MENU HELP

    R-Side E-Tensioner DTC Check

    This function is for checking R-Side E-Tensioner DTC.

    4R_SRS4MENU_L_TNSNR_DTC

    INSPECTION MENU HELP

    L-Side E-Tensioner DTC Check

    This function is for checking L-Side E-Tensioner DTC.

    4R_SRS4MENU_ADJUST

    TEST MODE MENU HELP

    INITIALIZATION

    This function is for initializing the unit

    • OPDS Initialization

    4R_SRS4MENU_ADJUST_US

    TEST MODE MENU HELP

    INITIALIZATION

    This function is for initializing the unit

    • OPDS Initialization
    • SWS Initialization

    4R_SRS4MENU_OPDSINI

    INITIALIZATION HELP

    OPDS Initialization

    OPDS initialization must be performed whenever any of the following parts are replaced:

    • Seat-back cover
    • Seat-back cushion
    • OPDS sensor
    • ODS unit

    4R_SRS4MENU_SWSINI

    INITIALIZATION HELP

    SWS Initialization

    SWS initialization must be performed whenever any of the following parts are replaced:

    • Seat assembly
    • Seat weight sensor(s)
    • ODS unit

    4R_SRS4MENU_FUNC

    TEST MODE MENU HELP

    FUNCTION TEST

    This function is for checking E-Pretensioner

    • E-Tensioner For CMBS

    4R_SRS4MENU_CMS

    FUNCTION TEST HELP

    E-Tensioner For CMBS

    This function is for checking E-Pretensioner

    4R_SRS3MENU_MISC

    TEST MODE MENU HELP

    Miscellaneous Test

    • OPDS Initialization
    • Blinking Side Airbag Indicator Light
    • Door Unlock Driving

    4R_SRS3MENU_OPDSINI

    TEST MENU HELP

    OPDS Initialization

    This function is for OPDS Initialization.
    It is necessary to initialize the OPDS unit links with the OPDS sensor after the following parts are replaced:

    • Replacement the seat-back cover
    • Replacement the seat-back cushion
    • Replacement the OPDS unit

    4R_SRS3MENU_LUMP

    TEST MENU HELP

    Blinking Side Airbag Indicator Light

    This function is for testing SRS Indicator Light.

    4R_SRS3MENU_LOCK

    TEST MENU HELP

    Door Unlock Driving

    This function is for checking the Power Door Unlock by SRS.

    4R_OPDSMENU_MISC

    TEST MODE MENU HELP

    Miscellaneous Test

    • OPDS Initialization

    4R_OPDSMENU_INI

    TEST MENU HELP

    OPDS Initialization

    This function is for OPDS Initialization.
    It is necessary to initialize the OPDS unit links with the OPDS sensor after the following parts are replaced:

    • Replacement the seat-back cover
    • Replacement the seat-back cushion
    • Replacement the OPDS unit

    4R_SWSMENU_MISC

    TEST MODE MENU HELP

    Miscellaneous Test

    • SWS Initialization
    • Seat Output Check

    4R_SWSMENU_INI

    TEST MENU HELP

    SWS Initialization

    This function is for SWS Initialization.
    It is necessary to calibrate the weight sensor unit after the following parts are replaced:

    • Replacement the Seat assembly
    • Replacement the Seat Weight Sensor(s)
    • Replacement the SWS unit

    4R_SWSMENU_OUT

    INSPECTION MENU HELP

    Seat Output Check

    This function is for checking the calculated value by SWS.

    NOTE

    The calculated value does not include the seat cushion weight.

    4R_AB5SYI_01_01

    SYSTEM INFORMATION HELP

    System
    This function is for indicating the System component.

    Seat Belt Tensioners
    This function is for indicating component of the Seat Belt Tensioners.

    Curtain Airbags
    This function is for indicating component and presence or absence of the Curtain Airbags.

    Side Impact Sensors
    This function is for indicating presence or absence of the Side Impact Sensors.

    ODS Sensors
    This function is for indicating presence or absence of the Occupant Detection Sensors.

    Seat Belts Sensors
    This function is for indicating presence or absence of the Seat Belts Sensors.

    Options
    This function is for indicating response or non-response of the Collision Detection Signal (CDS) and Disposal Tool.

    4R_AB5SYI_02_01

    SYSTEM INFORMATION HELP

    ECU Maker
    This function is for indicating ECU Maker.

    Steering
    This function is for indicating the position of Steering.

    Left Side Front Air Bag Second Inflator
    This function is for indicating presence or absence of the Left Side Front Air Bag Second Inflator.

    Right Side Front Air Bag Second Inflator
    This function is for indicating presence or absence of the Right Side Front Air Bag Second Inflator.

    Left Side Front Air Bag
    This function is for indicating presence or absence of the Left Side Front Air Bag.

    Right Side Front Air Bag
    This function is for indicating presence or absence of the Right Side Front Air Bag.

    4R_AB5SYI_03_01

    SYSTEM INFORMATION HELP

    ECU Maker
    This function is for indicating ECU Maker.

    Left Side Front Air Bag Second Inflator
    This function is for indicating presence or absence of the Left Side Front Air Bag Second Inflator.

    Right Side Front Air Bag Second Inflator
    This function is for indicating presence or absence of the Right Side Front Air Bag Second Inflator.

    Left Side Air Bag
    This function is for indicating presence or absence of the Left Side Air Bag.

    Right Side Air Bag
    This function is for indicating presence or absence of the Right Side Air Bag.

    4R_AB5SYI_04_01

    SYSTEM INFORMATION HELP

    Left Side Outer Lap Tensioner
    This function is for indicating presence or absence of the Left Side Outer Lap Tensioner.

    Right Side Outer Lap Tensioner
    This function is for indicating presence or absence of the Right Side Outer Lap Tensioner.

    Left Front Seat Belt Buckle Tensioner
    This function is for indicating presence or absence of the Left Front Seat Belt Buckle Tensioner.

    Right Front Seat Belt Buckle Tensioner
    This function is for indicating presence or absence of the Right Front Seat Belt Buckle Tensioner.

    Left Seat Belt Tensioner
    This function is for indicating presence or absence of the Left Seat Belt Tensioner.

    Right Seat Belt Tensioner
    This function is for indicating presence or absence of the Right Seat Belt Tensioner.

    4R_AB5SYI_05_01

    SYSTEM INFORMATION HELP

    Left Side Curtain Airbag
    This function is for indicating presence or absence of the Left Side Curtain Airbag.

    Right Side Curtain Airbag
    This function is for indicating presence or absence of the Right Side Curtain Airbag.

    Left Side Curtain Airbag Second Inflator
    This function is for indicating presence or absence of the Left Side Curtain Airbag Second Inflator.

    Right Side Curtain Airbag Second Inflator
    This function is for indicating presence or absence of the Right Side Curtain Airbag Second Inflator.

    4R_AB5SYI_06_01

    SYSTEM INFORMATION HELP

    Satellite Safing Sensor
    This function is for indicating presence or absence of the Satellite Safing Sensor.

    Roll Rate Sensor
    This function is for indicating presence or absence of the Roll Rate Sensor.

    Left Side First Impact Sensor
    This function is for indicating presence or absence of the Left Side First Impact Sensor.

    Right Side First Impact Sensor
    This function is for indicating presence or absence of the Right Side First Impact Sensor.

    Left Side Second Impact Sensor
    This function is for indicating presence or absence of the Left Side Second Impact Sensor.

    Right Side Second Impact Sensor
    This function is for indicating presence or absence of the Right Side Second Impact Sensor.

    Left Side Third Impact Sensor
    This function is for indicating presence or absence of the Left Side Third Impact Sensor.

    Right Side Third Impact Sensor
    This function is for indicating presence or absence of the Right Side Third Impact Sensor.

    4R_AB5SYI_07_01

    SYSTEM INFORMATION HELP

    Front Passenger's Sitting Switch
    This function is for indicating presence or absence of the Front Passenger Sitting Switch (PSS).

    Driver's Seat Position Sensor
    This function is for indicating presence or absence of the Driver's Seat Position Sensor (SPS).

    E-Pretensioner
    This function is for indicating presence or absence of the E-Pretensioner.

    Seat Weight Sensor
    This function is for indicating presence or absence of the Seat Weight Sensor (SWS).

    Occupant Position Detection Sensor
    This function is for indicating presence or absence of the Occupant Position Detection Sensor (OPDS).

    4R_AB5SYI_08_01

    SYSTEM INFORMATION HELP

    Left Rear Seat Belt Buckle Switch
    This function is for indicating presence or absence of the Left Rear Seat Belt Buckle Switch.

    Center Rear Seat Belt Buckle Switch
    This function is for indicating presence or absence of the Center Rear Seat Belt Buckle Switch.

    Right Rear Seat Belt Buckle Switch
    This function is for indicating presence or absence of the Right Rear Seat Belt Buckle Switch.

    Left Front Seat Belt Buckle Switch
    This function is for indicating presence or absence of the Left Front Seat Belt Buckle Switch.

    Right Front Seat belt buckle Switch
    This function is for indicating presence or absence of the Right Front Seat Belt Buckle Switch.

    Front Seat Buckle Switch Type
    This function is for indicating the type of Front Seat Buckle Switch.

      Micro : Micro Switch Type
      Slide : Slide Switch Type

    Passenger's Seat Belt Reminder
    This function is for indicating the presence or absence of Passenger's Seat Belt Reminder.

    Rear Seats Belt Reminder
    This function is for indicating presence or absence of the Rear Seats Belt Reminder.

    4R_AB5SYI_09_01

    SYSTEM INFORMATION HELP

    Deactivation
    This function is for indicating response or non-response to the Deactivation.

    Collision Detection Signal
    This function is for indicating response or non-response to the Collision Detection Signal (CDS).

    Disposal Tool Response
    This function is for indicating response or non-response to the Disposal Tool.

    4R_AB5SYI_10_01

    SYSTEM INFORMATION HELP

    Collision Detection Signal
    This function is for indicating response or non-response to the Collision Detection Signal (CDS).

    Disposal Tool Response
    This function is for indicating response or non-response to the Disposal Tool.

    4R_AB5PAI_01

    PARAMETER INFORMATION HELP

    SRS INDICATOR
    This function is for indicating the condition of SRS Indicator, Front Passenger's Side Air Bag Cutoff Indicator, Front Passenger's Air Bag Cutoff Indicator, SCS and MES.

    4R_AB5PAI_02

    PARAMETER INFORMATION HELP

    Seat Belt Buckle Switch, Seat Position Sensor
    This function is for indicating the condition of Front Seat Belt Buckle Switch, Rear Seat Belt Buckle Switch, and Seat Position Sensor.

    4R_AB5PAI_03

    PARAMETER INFORMATION HELP

    Occupant Position Detection Sensor, Seat Weight Sensor
    This function is for indicating the detected condition of OPDS and SWS.

    4R_AB5PAI_04

    PARAMETER INFORMATION HELP

    SCS
    Generally OPEN
    It indicates as SHORT, when SCS Line gets short to body ground.
    After turning Ignition Switch, SRS Indicator will flash DTC.

    MES
    Memory Erase Signal. Generally OPEN
    It indicates as SHORT, when it's connected to SCS Short Coupler.
    Memory Erase function follows constant procedure and it repeats OPEN / SHORT, then erases DTC.

    SRS Indicator
    SRS Indicator indicates ON, when it's activated and lights up.
    When Ignition is turned on, SRS Indicator lights up. If the system works normal, indicator will be off after six seconds. If the system has a defect, failure parts and failure contents will be diagnosed and SRS Indicator will light up. If the Memory stores the latch failure after temporal failure, SRS Indicator will light up with the normal condition.

    Front Passenger's Side Air Bag Cutoff Indicator
    Front Passenger's Side Air Bag Cutoff Indicator indicates ON, when it lights.
    Vehicles with OPDS Unit, the sign dose not change.
    * Parameter isn't indicated on the Vehicles without OPDS.

    Front Passenger's Air Bag Cutoff Indicator
    Front Passenger's Air Bag Cutoff Indicator indicates OFF/ON. When the Air Bag is deactivated by SWS, SRS Unit directs to light up, then Indicator indicates ON.
    * Parameter isn't indicated on the Vehicles without SWS.

    4R_AB5PAI_05

    PARAMETER INFORMATION HELP

    Left Front Seat Belt Buckle Switch
    This function indicates the detected status of Left Front Seat Belt Buckle Switch.
    SHORT: Short to Ground in Harness
    BUCKLE: Buckle is attached
    UNBUCKLE: Buckle is not attached
    OPEN: Disconnection of Harness

    This function detects the ON/OFF of buckle switch that is built into the seat belt tongue, and determines if the seat belt is buckled or unbuckled.

    Right Front Seat Belt Buckle Switch
    This function indicates the detected status of Right Front Seat Belt Buckle Switch.
    SHORT: Short to Ground in Harness
    BUCKLE: Buckle is attached
    UNBUCKLE: Buckle is not attached
    OPEN: Disconnection of Harness

    This function detects the ON/OFF of buckle switch that is built into the seat belt tongue, and determines if the seat belt is buckled or unbuckled.

    Seat Position Sensor
    This function indicates the detected status of Seat Position Sensor (SPS).
    SHORT: Short to Ground in Harness
    NEAR: The seat is in the closest position to the front.
    NOT NEAR: The seat is not close position to the front.
    OPEN: Disconnection of Harness
    This sensor monitors the slide position detection signal which placed on the driver's side. And it determines the driver's position of closeness to the Air Bag. In terms of explanation, if the position of slide is close to the front of vehicle, it indicates as NEAR, if it's far from front, it indicates as NOT NEAR.

    Front Passenger's Sitting Switch
    This function is for indicating the condition of Front Passenger's Sitting Switch (OFF/ON).
    It indicates ON, when the passenger is seated on the front passenger's seat.

    Right Rear Seat Belt Buckle Switch
    This function is for indicating the condition of Right Rear Seat Belt Buckle Switch.
    BUCKLE: Buckle is attached
    UNBUCKLE: Buckle is not attached

    This function detects the ON/OFF of buckle switch that is built into the seat belt tongue, and determines if the seat belt is buckled or unbuckled.

    Center Rear Seat Belt Buckle Switch
    This function is for indicating the condition of Center Rear Seat Belt Buckle Switch.
    BUCKLE: Buckle is attached
    UNBUCKLE: Buckle is not attached

    This function detects the ON/OFF of buckle switch that is built into the seat belt tongue, and determines if the seat belt is buckled or unbuckled.

    Left Rear Seat Belt Buckle Switch
    This function is for indicating the condition of Left Rear Seat Belt Buckle Switch.
    BUCKLE: Buckle is attached
    UNBUCKLE: Buckle is not attached

    This function detects the ON/OFF of buckle switch that is built into the seat belt tongue, and determines if the seat belt is buckled or unbuckled.

    4R_AB5PAI_06

    PARAMETER INFORMATION HELP

    Front Passenger's Side Air Bag Control Status
    This function indicates INVALID, when the front passenger's side air bag is deactivated by OPDS. When the Passenger's Side Air Bag is deactivated by the information of OPDS Unit, it will be Cutoff Mode and the Passenger's Side Air Bag Cutoff Indicator lights up.

    Front Passenger's Front Air Bag Control Status
    This function indicates INVALID, when the front passenger's air bag is deactivated by SWS. SWS Unit which is placed into the front passenger's seat and SWS which is placed on the seat rail part will weigh the front passenger. This function detects the weight as such as Child Seat and Vacant seat for prohibition or unnecessary of the Air Bag activation. Front Passenger's Front Air Bag is deactivated by the information of SWS Unit, it will be Cutoff Mode and the Front Passenger's Front Air Bag Cutoff Indicator lights up.

    * SWS is equipped only for U.S vehicles.

    Front Passenger Detection Status
    This function is for indicating the result of front passenger weight detection by SWS.

    VACANT: Weight of vacant seat
    CRS: Weight of Child Seat
    CHILD: Weight of child
    ADULT: Weight of adult
    UNSPECIFIED: Unspecified of weight


    SWS calculates the front passenger's weight and sorts out the passenger's status by the weight. Also the passenger's status information and SWS system information will be reported to SRS Unit.

    4R_SRSMENU_PAI

    TEST MODE MENU HELP

    Parameter Information

    This function is for indicating the condition of SRS Indicator and Buckle Switch

    4R_SRSMENU_CAL

    TEST MODE MENU HELP

    Initialization

    This function initializes the unit.

    • ODS Unit Initialization
    • OPDS Initialization
    • SWS Initialization

    4R_SRSMENU_FUN

    TEST MODE MENU HELP

    Function Test

    This function checks the E-pretensioner.

    • E-pretensioner for CMBS

    4R_SRSMENU_INS

    TEST MODE MENU HELP

    Inspection

    This function detects SWS.

    • SWS DTC Check
    • Seat Output Check
    • After a Vehicle Collision
    • After Replacing Front Passenger's Seat Component(s)

    4R_SRSMENU_SYI

    TEST MODE MENU HELP

    System Information

    This function is for indicating the SRS system component on the vehicle.

    4R_SRSMENU_DEA

    TEST MODE MENU HELP

    Passenger's Airbag Setting

    This function sets up the deactivation of front passenger's airbag by force.

    4R_SRS4MENU_SWSAVC

    INSPECTION MENU HELP

    After a Vehicle Collision

    This function is for Checking the SWS Function after the vehicle collision.

    4R_SRS4MENU_SWSRSC

    INSPECTION MENU HELP

    After Replacing Front Passenger's Seat Component(s)

    This function is for Checking the SWS Function after replacing front passenger's seat component(s).

    4R_SRS4MENU_ODSINI

    INITIALIZATION HELP

    ODS Unit Initialization

    ODS Unit Initialization performs initialization of both SWS and OPDS.

    4R_SRSFUNC_EPT

    TEST MODE MENU HELP

    E-pretensioner for CMBS

    This function is for Checking the E-pretensioner for CMBS

    4R_SWSMENU_INS

    TEST MODE MENU HELP

    Inspection

    This function is for Checking the SWS Function.

    • Seat Output Check
    • After a Vehicle Collision
    • After Replacing Front Passenger's Seat Component(s)

    4R_SWSMENU_CAL

    TEST MODE MENU HELP

    Initialization

    This function initializes the unit.

    • SWS Initialization

    4R_AB5DEA_DEACT

    Deactivation

    Installation of a child seat in the passenger's seat requires the airbag to deactivate..

    When the passenger's seat airbag is set to deactivation, it will not operate in the event of a vehicle collision.

    NOTE:
    It is necessary to contract ID for this work.
    VIN, Serial ID, and the Count displayed in HDS are input to MaRIS and contract ID is acquired.

    4R_AB5DEA_ACT

    Activation

    The passenger's seat air bag set to Deactivation is normally returned.

    The passenger's seat air bag develops normally if the vehicle collides.

    NOTE:
    It is necessary to contract ID for this work.
    VIN, Serial ID, and the Count displayed in HDS are input to MaRIS and contract ID is acquired.

    4R_AB5CSP_INSP


    INSPECTION

    [MENU]

    • SEAT OUTPUT CHECK

    4R_AB5CSP_CALI


    INITIALIZATION

    [MENU]

    • OPDS INITIALIZATION
    • SWS INITIALIZATION

    4R_AB5CSP_SOPC


    SEAT OUTPUT CHECK

    [Procedure]

    1. Move the passenger seat to the most rearward position and adjust the seat back to the most upright position.
    2. Make sure there is nothing on or under the front passenger seat.
    3. Turn the ignition switch to the on position. Wait until the air bag cut off indicator light goes off.
    4. Apply weight to the passenger seat, 58lbs if you are working on a 4dr, or 64lbs if you are working on a 2dr. Suggestion; A case of Honda Coolant is perfect 58 lbs, to achieve the 64lbs necessary for the 2dr add a one gallon jug of VTM4-diff fluid along with the case of coolant. Verify weight with a scale if possible.
    5. For 2dr, firmly tap the headrest twice to remove any hysteresis in the seat weight sensor.
    6. Observe the passenger airbag cut off indicator light. It should come on in approximately 3 seconds. If the light fails to come on, see Service Manual troubleshooting DTC 82-xx or 83-xx.
    7. Apply an additional weight of 15lbs. to the passenger seat. Verify weight with a scale if possible.
    8. For 2dr, firmly tap the headrest twice.
    9. Observe the passenger airbag cut off indicator light. It should turn off in approximately 8 seconds. If the light fails to turn off, see Service Manual troubleshooting DTC 82-xx or 83-xx.

    [Attention]

    Avoid sudden temperature changes at the start of diagnosis.

    4R_AB5CSP_OPDSINI


    OPDS INITIALIZATION

    [Procedure]

    1. Make sure the ignition switch is OFF.
    2. Short the SCS signal. (If HDS is used, HDS shorts the SCS signal.)
    3. Connect the SCS Service Connector (07PZA-001010A) to the yellow MES 2P connector.
    4. Turn the ignition switch ON (ii).
    5. The SRS indicator will come on for about 7seconds, and then go off. Remove the SCS service connector from the MES 2P connector within 4seconds after the SRS indicator goes off..
    6. The SRS indicator will come on again. Reconnect the SCS Service Connector to the MES 2P connector within 4seconds after the SRS indicator comes on.
    7. When the SRS indicator will goes off, remove the SCS service connector from the MES 2P connector within 4seconds.
    8. When the SRS indicator blinks two times, OPDS initialization has been completed.

    4R_AB5CSP_SWSINI


    SWS INITIALIZATION

    [Procedure]

    1. Make sure the ignition switch is OFF.
    2. Short the SCS signal. (If HDS is used, HDS shorts the SCS signal.)
    3. Buckle the driver's seat belt.
    4. Turn the ignition switch ON (ii).
    5. The SRS indicator will come on for about 7seconds, and then go off. Unbuckle the driver's seat belt. within 4seconds after the SRS indicator goes off..
    6. The SRS indicator will come on again. Rebuckle the driver's seat belt within 4seconds after the SRS indicator comes on.
    7. When the SRS indicator will goes off, unbuckle the driver's seat belt within 4seconds.
    8. When the SRS indicator blinks two times, SWS initialization has been completed.

    4R_CANSRS_SYS

    SYSTEM MENU

    • DTC
    • DATA LIST
    • SNAP SHOT

    4R_CANSRS_SYS_DTC


    Failure Control Unit Check

    Do not rely on the results of Failure Control Unit Check. Confirm the result for each system, or run the All DTC Check.



    4R_SRS1_MES

    MES:
    Memory Erase Signal
    (OPEN/SHORT)

    MES must have steps taken to change open/short to erase the DTCs from the SRS unit.

    4R_SRS1_NDTCT

    DTC DETECTION:
    Diagnostic Trouble Code Detection

    It counts up one even if DTCs are detected several times during a period of ignition-switch-on.

    Maximum data: 255

    4R_SRS1_NWARN

    WARNING:

    Counts the number of times the MIL is illuminated.
    It counts every period of ignition-switch-on.

    Maximum data: 255

    4R_SRS1_SCS

    SCS:
    Service Check Signal
    (OPEN/SHORT)

    When the SCS line is grounded, the Service Check Signal indicates SHORT.
    After turning on the ignition switch, the indicator light blinks the DTCs.

    4R_SRS1_TCSTAT0

    CUR. DTC(cont.):
    Current Diagnostic Trouble Code
    (Continuous check)
    (EXIST/NONE)

    DTCs that are presently being detected.
    The SRS unit will perform this check continuously until the ignition switch is turned off.

    4R_SRS1_TCSTAT1

    PAST DTC(cont.):
    Past Diagnostic Trouble Code
    (Continuous check)
    (EXIST/NONE)

    All of the DTCs that have been detected by past self-diagnosis.
    The SRS unit will perform this check continuously until the ignition switch is turned off.

    4R_SRS1_TCSTAT4

    CUR. DTC(init.):
    Current Diagnostic Trouble Code
    (Initial check)
    (EXIST/NONE)

    DTCs that are presently being detected.
    The SRS unit will perform this check when the ignition switch is initially turned on.

    4R_SRS1_TCSTAT5

    PAST DTC(init.):
    Past Diagnostic Trouble Code
    (Initial check)
    (EXIST/NONE)

    All of the DTCs that have been detected by past self-diagnosis.
    The SRS unit will perform this check when the ignition switch is initially turned on.

    4R_SRS2_MES

    MES:
    Memory Erase Signal
    (OPEN/SHORT)

    MES must have steps taken to change open/short to erase the DTCs from the SRS unit.

    4R_SRS2_NDTCT

    DTC DETECTION:
    Diagnostic Trouble Code Detection

    It counts up one even if DTCs are detected several times during a period of ignition-switch-on.

    Maximum data: 255

    4R_SRS2_NWARN

    WARNING:

    Counts the number of times the MIL is illuminated.
    It counts every period of ignition-switch-on.

    Maximum data: 255

    4R_SRS2_SCS

    SCS:
    Service Check Signal
    (OPEN/SHORT)

    When the SCS line is grounded, the Service Check Signal indicates SHORT.
    After turning on the ignition switch, the indicator light blinks the DTCs.

    4R_SRS2_TCSTAT0

    CURRENT DTC:
    (EXIST/NONE)

    Shows whether or not there are DTCs that are presently being detected.

    4R_SRS2_TCSTAT1

    PAST DTC:
    (EXIST/NONE)

    Shows whether or not there are DTCs that have been detected by past self-diagnosis.

    4R_SRS3_BSDL

    DRVR S. BELT SW.:
    Driver's seat belt switch
    (ON/OFF)

    This switch is ON when the latch plate inserted into the driver's seat belt buckle.

    4R_SRS3_BSPL

    PASS.S. BELT SW.:
    Passenger's seat belt switch
    (ON/OFF)

    This switch is ON when the latch plate inserted into the passenger's seat belt buckle.

    4R_SRS3_MES

    MES:
    Memory Erase Signal
    (OPEN/SHORT)

    MES must have steps taken to change open/short to erase the DTCs from the SRS unit.

    4R_SRS3_NDTCT

    DTC DETECTION:

    It counts up one even if DTCs are detected several times during a period of ignition-switch-on.

    Maximum data: 255

    4R_SRS3_NWARN

    WARNING:

    Counts the number of times the MIL is illuminated.
    It counts every period of ignition-switch-on.

    Maximum data: 255

    4R_SRS3_SCS

    SCS:
    Service Check Signal
    (OPEN/SHORT)

    When the SCS line is grounded, the Service Check Signal indicates SHORT.
    After turning on the ignition switch, the indicator light blinks the DTCs.

    4R_SRS3_TCSTAT0

    CURRENT DTC:
    (EXIST/NONE)

    Shows whether or not there are DTCs that are presently being detected.

    4R_SRS3_TCSTAT1

    PAST DTC:
    (EXIST/NONE)

    Shows whether or not there are DTCs that have been detected by past self-diagnosis.

    4R_SRS4_BCKLSTATL



    LEFT SIDE BUCKLE
    SWITCH STATUS
    (SHORT/BKL/UNBKL/OPEN)

    It shows the status
    of left side buckle
    switch.


    SHORT: Short in harness.
    BKL: The seat belt is
    buckled.
    UNBKL: The seat belt is
    unbuckled.
    OPEN: Open in Harness.

    4R_SRS4_BCKLSTATR



    RIGHT SIDE BUCKLE
    SWITCH STATUS
    (SHORT/BKL/UNBKL/OPEN)

    It shows the status
    of right side buckle
    switch.


    SHORT: Short in harness.
    BKL: The seat belt is
    buckled.
    UNBKL: The seat belt is
    unbuckled.
    OPEN: Open in Harness.

    4R_SRS4_CDS


    CRASH DETECTION SIGNAL:
    (EMPTY / OCCUPANT / F DETECT / S/R DETECT)


    Shows output status of Crash Detection Signal.


    EMPTY: No occupant.
    OCCUPANT: An occupant.
    F DETECT: Head-on collision is detected. SRS ECU must be replaced.
    S/R DETECT: Side impact or rear end collision is detected. SRS ECU must be replaced.

    4R_SRS4_IDC


    SRS INDICATOR:
    SRS INDICATOR OUTPUT
    (ON/OFF)

    "ON" indicates that the
    SRS indicator lamp is on.

    4R_SRS4_MES



    MES:
    Memory Erase Signal
    (OPEN/SHORT)

    MES must have steps taken
    to change open/short
    to erase the DTCs from
    the SRS unit.

    4R_SRS4_NLDTCT



    LATCH DTC DETECTION

    The number of times a
    latch DTC is detected with
    the ignition switch on.

    Maximum data: 255

    4R_SRS4_NLWARN



    WARNING OF LATCH DTC

    The number of times the
    ignition switch is cycled On/ Off
    when the MIL is illuminated by a
    latch DTC.

    Maximum data: 255

    4R_SRS4_NRDTCT



    RESET DTC DETECTION

    The number of times reset
    DTCs are detected with the
    ignition switch on.

    Maximum data: 255

    4R_SRS4_NRWARN



    WARNING OF RESET DTC

    The number of times
    that the MIL has been
    illuminated by reset
    DTCs with the ignition
    switch on.

    Maximum data: 255

    4R_SRS4_OPDSSTAT10



    PASSENGER'S SIDE AIRBAG CONTROL STATUS
    (ENABLE/DISABLE)

    It shows whether the
    passenger side airbag
    deployment is enabled
    by occupant position.

    4R_SRS4_OPDSSTAT14



    OPD SYSTEM:
    OCCUPANT POSITION
    DETECTION SYSTEM
    (NORMAL/ABNORMAL)

    It shows the status of
    Occupant Position
    Detection System.

    4R_SRS4_OPDSSTAT2



    OPD STATUS:
    OCCUPANT POSITION
    DETECTION STATUS
    (EMPTY/SMALL/LEAN
    /ADULT/UNKNOWN)

    It shows height and
    position of the occupant
    in the front passenger
    seat.


    EMPTY: The seat has no
    occupant.
    SMALL: The occupant is
    small.
    LEAN: The occupant is
    leaning in the deployment
    path of the side airbag.
    ADULT: The occupant is
    an adult.
    UNKNOWN: The system can
    not identify the status.

    4R_SRS4_PTT



    PASSENGER AIRBAG CUTOFF INDICATOR
    (ON/OFF)

    "ON" means that the passenger airbag cutoff indicator is on.

    4R_SRS4_SCS



    SCS:
    Service Check Signal
    (OPEN/SHORT)

    When the SCS line is grounded, the Service Check Signal indicates SHORT.

    After turning on the ignition switch, the indicator light blinks the DTCs.

    4R_SRS4_SPSSTAT



    DRIVER SEAT POSITION SENSOR
    (SHORT/NEAR/
    NOT-NEAR/OPEN)

    It shows the status of
    the Seat Position
    Sensor.

    4R_SRS4_SWSSTAT10



    PASSENGER'S FRONT AIRBAG CONTROL STATUS
    (ENABLE/DISABLE)

    It shows whether the
    front passenger airbag
    deployment is enabled
    by seat weight.

    4R_SRS4_SWSSTAT14



    SWS SYSTEM:
    SEAT WEIGHT SENSOR
    SYSTEM
    (NORMAL/ABNORMAL)

    It shows the status of
    Seat Weight Sensor
    System.

    4R_SRS4_SWSSTAT2



    SWS STATUS:
    SEAT WEIGHT SENSOR
    SYSTEM STATUS
    (EMPTY/CRS/SMALL
    /ADULT/UNKNOWN)

    It shows weight of the
    occupant in the front
    passenger seat.


    VACANT: The seat has no
    weight.
    CRS: A child seat is on
    the seat.
    SMALL: The occupant is
    light.
    ADULT: The occupant is
    heavy.
    UNKNOWN: The system can
    not identify the status.

    4R_SRS4_TCSTATLC



    CURRENT DTCS OF LATCH
    MODE
    (EXIST/NONE)

    DTCs that are currently
    being detected in the Latch
    mode.

    4R_SRS4_TCSTATLP



    PAST DTCS OF LATCH MODE
    (EXIST/NONE)

    Certain DTCs are stored. These
    DTCs have been detected
    From past system self
    diagnosis.

    4R_SRS4_TCSTATRC



    CURRENT DTCS OF RESET
    MODE
    (EXIST/NONE)

    DTCs that are currently being
    detected in the reset mode.

    4R_SRS4_TCSTATRP



    PAST DTCS OF RESET MODE
    (EXIST/NONE)

    Certain DTCs have been
    reset. These DTCs may
    have been reset from
    past system self
    diagnosis.

    4R_SRS5_SCS

    SCS:
    Service Check Signal
    (OPEN / SHORT)

    NOTE:
    The SCS status on some vehicles requires cycling the key off then back on.

    When the SCS line is grounded, the Service Check Signal indicates SHORT.
    After turning on the ignition switch, the indicator light blinks the DTCs.

    ** NOTE **
    The state doesn't change even if the terminal SCS is shorted when the ignition switch is ON.
    The display doesn't change into "Open" even if the short of SCS is released from the state displayed, the parameter is "Short" when the ignition switch is ON.
    The SRS unit maintains state (Open or Short) of SCS when the ignition switch is turned on until the ignition switch is turned off.

    4R_SRS5_DIACTIVE

    Passenger's airbag setting:
    (ACTIVE / DEACTIVE)

    It shows DEACTIVE when the front passenger's air bag is prohibited to open forcibly by De-Activation function.

    4R_SRS5_SPTT

    PASSENGER'S SIDE AIRBAG CUTOFF INDICATOR:
    (ON / OFF)

    Passenger's Side Airbag Cutoff Indicator indicates ON, when it lights.
    (Vehicles with OPDS Unit, the sign does not change.)

    4R_SRS5_FPTT

    PASSENGER'S FRONT AIRBAG CUTOFF INDICATOR:
    (ON / OFF)

    Passenger's Front Airbag Cutoff Indicator indicates OFF/ON.
    When the Airbag is deactivated by SWS, SRS Unit directs to light up, then Indicator indicates ON.
    (Parameter isn't indicated on the Vehicles without SWS.)

    4R_SRS5_FRBKL

    FRONT RIGHT SEAT BELT BUCKLE SWITCH:
    (SHORT / BUCKLE / UNBUCKLE / OPEN)

    This function is for indicating the condition of Front Right Seat Belt Buckle Switch.

    SHORT: Short to Ground in Harness
    BUCKLE: Buckle is attached
    UNBUCKLE: Buckle is not attached
    OPEN: Disconnection of Harness

    This function detects the condition of seat belt such as buckle or unbuckle by the buckle switch detection of ON/OFF. This switch is built into the seat belt tongue.

    4R_SRS5_FLBKL

    FRONT LEFT SEAT BELT BUCKLE SWITCH:
    (SHORT / BUCKLE / UNBUCKLE / OPEN)

    This function is for indicating the condition of Front Left Seat Belt Buckle Switch.

    SHORT: Short to Ground in Harness
    BUCKLE: Buckle is attached
    UNBUCKLE: Buckle is not attached
    OPEN: Disconnection of Harness

    This function detects the condition of seat belt such as buckle or unbuckle by the buckle switch detection of ON/OFF. This switch is built into the seat belt tongue.

    4R_SRS5_FRBKL_S

    FRONT RIGHT SEAT BELT BUCKLE SWITCH:
    (BUCKLE / UNBUCKLE)

    This function is for indicating the condition of Front Right Seat Belt Buckle Switch.

    BUCKLE: Buckle is attached
    UNBUCKLE: Buckle is not attached

    4R_SRS5_FLBKL_S

    FRONT LEFT SEAT BELT BUCKLE SWITCH:
    (BUCKLE / UNBUCKLE)

    This function is for indicating the condition of Front Left Seat Belt Buckle Switch.

    BUCKLE: Buckle is attached
    UNBUCKLE: Buckle is not attached

    4R_SRS5_RRBKL

    REAR RIGHT SEAT BELT BUCKLE SWITCH:
    (BUCKLE / UNBUCKLE)

    This function is for indicating the condition of Rear Right Seat Belt Buckle Switch.

    BUCKLE: Buckle is attached
    UNBUCKLE: Buckle is not attached

    4R_SRS5_RCBKL

    REAR CENTER SEAT BELT BUCKLE SWITCH:
    (BUCKLE / UNBUCKLE)

    This function is for indicating the condition of Rear Center Seat Belt Buckle Switch.

    BUCKLE: Buckle is attached
    UNBUCKLE: Buckle is not attached

    4R_SRS5_RLBKL

    REAR LEFT SEAT BELT BUCKLE SWITCH:
    (BUCKLE / UNBUCKLE)

    This function is for indicating the condition of Rear Left Seat Belt Buckle Switch.

    BUCKLE: Buckle is attached
    UNBUCKLE: Buckle is not attached

    4R_SRS5_PSS

    PASSENGER SITTING SWITCH:
    (SITTING / NOT SITTING)

    This function is used to indicate the state of the Passenger Sitting Switch.
    It indicates SITTING when the passenger seat is occupied.

    4R_SRS5_ECUM

    SYSTEM INFORMATION HELP

    ECU MAKER:
    This function is for indicating ECU Maker.

    4R_SRS5_STEE

    SYSTEM INFORMATION HELP

    STEERING:
    This function is for indicating Steering Position.

    4R_SRS5_LFADI

    SYSTEM INFORMATION HELP

    FRONT LEFT AIRBAG SECOND INFLATOR:
    This function is for indicating presence or absence of the Front Left Airbag Second Inflator.

    4R_SRS5_RFADI

    SYSTEM INFORMATION HELP

    FRONT RIGHT AIRBAG SECOND INFLATOR:
    This function is for indicating presence or absence of the Front Right Airbag Second Inflator.

    4R_SRS5_LSAB

    SYSTEM INFORMATION HELP

    FRONT LEFT SIDE AIRBAG:
    This function is for indicating presence or absence of the Front Left Side Airbag.

    4R_SRS5_RSAB

    SYSTEM INFORMATION HELP

    FRONT RIGHT SIDE AIRBAG:
    This function is for indicating presence or absence of the Front Right Side Airbag.

    4R_SRS5_LSOLT

    SYSTEM INFORMATION HELP

    FRONT LEFT SEAT BELT OUTER LAP TENSIONER:
    This function is for indicating presence or absence of the Front Left Seat Belt Outer Lap Tensioner.

    4R_SRS5_RSOLT

    SYSTEM INFORMATION HELP

    FRONT RIGHT SEAT BELT OUTER LAP TENSIONER:
    This function is for indicating presence or absence of the Front Right Seat Belt Outer Lap Tensioner.

    4R_SRS5_LSBT

    SYSTEM INFORMATION HELP

    FRONT LEFT SEAT BELT BUCKLE TENSIONER:
    This function is for indicating presence or absence of the Front Left Seat Belt Buckle Tensioner.

    4R_SRS5_RSBT

    SYSTEM INFORMATION HELP

    FRONT RIGHT SEAT BELT BUCKLE TENSIONER:
    This function is for indicating presence or absence of the Front Right Seat Belt Buckle Tensioner.

    4R_SRS5_LSRT

    SYSTEM INFORMATION HELP

    FRONT LEFT SEAT BELT TENSIONER:
    This function is for indicating presence or absence of the Front Left Seat Belt Tensioner.

    4R_SRS5_RSRT

    SYSTEM INFORMATION HELP

    FRONT RIGHT SEAT BELT TENSIONER:
    This function is for indicating presence or absence of the Front Right Seat Belt Tensioner.

    4R_SRS5_LSCA

    SYSTEM INFORMATION HELP

    FRONT LEFT SIDE CURTAIN AIRBAG:
    This function is for indicating presence or absence of the Front Left Side Curtain Airbag.

    4R_SRS5_RSCA

    SYSTEM INFORMATION HELP

    FRONT RIGHT SIDE CURTAIN AIRBAG:
    This function is for indicating presence or absence of the Front Right Side Curtain Airbag.

    4R_SRS5_LSCA2

    SYSTEM INFORMATION HELP

    FRONT LEFT SIDE CURTAIN AIRBAG SECOND INFLATOR:
    This function is for indicating presence or absence of the Front Left Side Curtain Airbag Second Inflator.

    4R_SRS5_RSCA2

    SYSTEM INFORMATION HELP

    FRONT RIGHT SIDE CURTAIN AIRBAG SECOND INFLATOR:
    This function is for indicating presence or absence of the Front Right Side Curtain Airbag Second Inflator.

    4R_SRS5_SSS

    SYSTEM INFORMATION HELP

    REAR SAFING SENSOR:
    This function is for indicating presence or absence of the Rear Safing Sensor.

    4R_SRS5_RRS

    SYSTEM INFORMATION HELP

    ROLL RATE SENSOR:
    This function is for indicating presence or absence of the Roll Rate Sensor.

    4R_SRS5_LSIS1

    SYSTEM INFORMATION HELP

    LEFT SIDE IMPACT SENSOR (FIRST):
    This function is for indicating presence or absence of the Left Side Impact Sensor (First).

    4R_SRS5_RSIS1

    SYSTEM INFORMATION HELP

    RIGHT SIDE IMPACT SENSOR (FIRST):
    This function is for indicating presence or absence of the Right Side Impact Sensor (First).

    4R_SRS5_LSIS2

    SYSTEM INFORMATION HELP

    LEFT SIDE IMPACT SENSOR (SECOND):
    This function is for indicating presence or absence of the Left Side Impact Sensor (Second).

    4R_SRS5_RSIS2

    SYSTEM INFORMATION HELP

    RIGHT SIDE IMPACT SENSOR (SECOND):
    This function is for indicating presence or absence of the Right Side Impact Sensor (Second).

    4R_SRS5_LSIS3

    SYSTEM INFORMATION HELP

    LEFT SIDE IMPACT SENSOR (THIRD):
    This function is for indicating presence or absence of the Left Side Impact Sensor (Third).

    4R_SRS5_RSIS3

    SYSTEM INFORMATION HELP

    RIGHT SIDE IMPACT SENSOR (THIRD):
    This function is for indicating presence or absence of the Right Side Impact Sensor (Third).

    4R_SRS5_PSSSI

    SYSTEM INFORMATION HELP

    PASSENGER SITTING SWITCH:
    This function is for indicating presence or absence of the Passenger Sitting Switch (PSS).

    4R_SRS5_DSPS

    SYSTEM INFORMATION HELP

    DRIVER SEAT POSITION SENSOR:
    This function is for indicating presence or absence of the Driver Seat Position Sensor (SPS).

    4R_SRS5_E-PT

    SYSTEM INFORMATION HELP

    E-PRETENSIONER:
    This function is for indicating presence or absence of the E-Pretensioner.

    4R_SRS5_PSWS

    SYSTEM INFORMATION HELP

    PASSENGER SEAT WEIGHT SENSOR:
    This function is for indicating presence or absence of the Passenger Seat WEIGHT Sensor (SWS).

    4R_SRS5_OPDS

    SYSTEM INFORMATION HELP

    OPDS:
    OCCUPANT POSITION DETECTION SENSOR

    This function is for indicating presence or absence of the Occupant Position Detection Sensor (OPDS).

    4R_SRS5_RLSBS

    SYSTEM INFORMATION HELP

    REAR LEFT SEAT BELT BUCKLE SWITCH:
    This function is for indicating presence or absence of the Rear Left Seat Belt Buckle Switch.

    4R_SRS5_RCSBS

    SYSTEM INFORMATION HELP

    REAR CENTER SEAT BELT BUCKLE SWITCH:
    This function is for indicating presence or absence of the Rear Center Seat Belt Buckle Switch.

    4R_SRS5_RRSBS

    SYSTEM INFORMATION HELP

    REAR RIGHT SEAT BELT BUCKLE SWITCH:
    This function is for indicating presence or absence of the Rear Right Seat Belt Buckle Switch.

    4R_SRS5_FLSBS

    SYSTEM INFORMATION HELP

    FRONT LEFT SEAT BELT BUCKLE SWITCH:
    This function is for indicating presence or absence of the Front Left Seat Belt Buckle Switch.

    4R_SRS5_FRSBS

    SYSTEM INFORMATION HELP

    FRONT RIGHT SEAT BELT BUCKLE SWITCH:
    This function is for indicating presence or absence of the Front Right Seat Belt Buckle Switch.

    4R_SRS5_FBST

    SYSTEM INFORMATION HELP

    FRONT SEAT BELT BUCKLE SWITCH TYPE:
    This function is for indicating presence or absence of the Front Seat Belt Buckle Switch Type.

    4R_SRS5_PSBR

    SYSTEM INFORMATION HELP

    PASSENGER SEAT BELT REMINDER:
    This function is for indicating presence or absence of the Passenger Seat Belt Reminder.

    4R_SRS5_RSBR

    SYSTEM INFORMATION HELP

    REAR SEAT BELT REMINDER:
    This function is for indicating presence or absence of the Rear Seat Belt Reminder.

    4R_SRS5_EU-DEAC

    SYSTEM INFORMATION HELP

    EU DEACTIVATION:
    This function is for indicating presence or absence of the EU Deactivation.

    4R_SRS5_CDS

    SYSTEM INFORMATION HELP

    COLLISION DETECTION SIGNAL:
    This function is for indicating response or non-response to the Collision Detection Signal (CDS).

    4R_SRS5_SCRAP

    SYSTEM INFORMATION HELP

    DISPOSAL TOOL RESPONSE:
    This function is for indicating presence or absence of the Disposal Tool Response (only Japan use vehicle).

    4R_SRS5_ACSSTAT

    FRONT PASSENGER'S AIRBAG ON/OFF SWITCH STATUS:
    (SHORT / ON / OFF / OPEN)

    This function is used to indicate the state of the Front Passenger's Airbag On/Off Switch Status.

    SHORT: Short to Ground in Harness
    ON: Front Passenger's Airbag On/Off Switch is ON
    OFF: Front Passenger's Airbag On/Off Switch is OFF
    OPEN: Disconnection of Harness

    4R_SRS5_FLBSWSTATIC

    DATA LIST HELP


    Left front seat belt buckle
    (Buckle/Unbuckle/Open/Short)

    [Description]

    It shows the status of seat belt buckle.

    4R_SRS5_FLBSWSTAT

    DATA LIST HELP


    Left front seat belt buckle
    (Buckle/Unbuckle)

    [Description]

    It shows the status of seat belt buckle.

    4R_SRS5_FRBSWSTATIC

    DATA LIST HELP


    Right front seat belt buckle
    (Buckle/Unbuckle/Open/Short)

    [Description]

    It shows the status of seat belt buckle.

    4R_SRS5_FRBSWSTAT

    DATA LIST HELP


    Right front seat belt buckle
    (Buckle/Unbuckle)

    [Description]

    It shows the status of seat belt buckle.

    4R_SRS5_RLBSWSTAT

    DATA LIST HELP


    Left rear seat belt buckle
    (Buckle/Unbuckle)

    [Description]

    It shows the status of seat belt buckle.

    4R_SRS5_RCBSWSTAT

    DATA LIST HELP


    Center rear seat belt buckle
    (Buckle/Unbuckle)

    [Description]

    It shows the status of seat belt buckle.

    4R_SRS5_RRBSWSTAT

    DATA LIST HELP


    Right rear seat belt buckle
    (Buckle/Unbuckle)

    [Description]

    It shows the status of seat belt buckle.

    4R_SRS5_ABCUTSW

    DATA LIST HELP


    Passenger's airbag operation
    (ON/OFF)

    [Description]

    This function is used to indicate the state of the Front Passenger's Airbag On/Off Switch Status.

    4R_SRS5_SPSSTAT

    DATA LIST HELP


    Driver's seat position
    (Near/Not near)

    [Description]

    It shows the status of the Seat Position Sensor.

    4R_SRS5_PSSSTAT

    DATA LIST HELP


    Passenger's Seat sitting switch
    (Sitting/Vacant)

    [Description]

    This function is used to indicate the state of the Passenger Sitting Switch.
    It indicates SITTING when the passenger seat is occupied.

    4R_SRS5_CDSSTAT

    DATA LIST HELP


    4R_SRS5_ONPTTSTAT

    DATA LIST HELP


    4R_SRS5_OFFPTTSTAT

    DATA LIST HELP


    4R_SRS5_MESSTAT

    DATA LIST HELP


    MES STATUS
    (Active/Not active)

    [Description]

    It shows the status of MES.

    4R_SRS5_SCSSTAT

    DATA LIST HELP


    SCS STATUS
    (Active/Not active)

    [Description]

    It shows the status of SCS.

    4R_SRS5_SPTTSTAT

    DATA LIST HELP


    Passenger's side airbag off indicator
    (ON/OFF)

    [Description]

    Passenger's Side Airbag Cutoff Indicator indicates ON, when it lights.

    4R_SRS5_WARNSTAT

    DATA LIST HELP


    SRS indicator
    (ON/OFF)

    [Description]

    It shows the status of SRS indicator.

    4R_CANSRS_Deployed1

    HELP


    LEFT FRONT/DRIVER'S SIDE AIRBAG AND/OR LEFT FRONT SEAT BELT TENSIONER DEPLOYED

    PARAMETER INFORMATION

    • Left front/driver's side airbag and/or left front seat belt tensioner deployed when this parameter shows ON.

    SRS INDICATOR STATUS

    • INDICATOR ON

    CONDITIONS FOR CANCELING s

    • SRS unit replacement

    4R_CANSRS_Deployed2

    HELP


    RIGHT FRONT AIRBAG AND/OR RIGHT FRONT SEAT BELT TENSIONER DEPLOYED

    PARAMETER INFORMATION

    • Right front/front passenger's airbag and/or right front/front passenger's seat belt tensioner deployed when this parameter shows ON.

    SRS INDICATOR STATUS

    • INDICATOR ON

    CONDITIONS FOR CANCELING s

    • Replace SRS unit

    4R_CANSRS_Deployed3

    HELP


    DRIVER'S SIDE AIRBAG, LEFT SIDE CURTAIN AIRBAG AND/OR DRIVER'S SEAT BELT TENSIONER DEPLOYED

    PARAMETER INFORMATION

    • Driver's side airbag deployed when this parameter shows ON.

    SRS INDICATOR STATUS

    • INDICATOR ON

    CONDITIONS FOR CANCELING s

    • Replace SRS unit

    4R_CANSRS_Deployed4

    HELP


    FRONT PASSENGER'S SIDE AIRBAG, RIGHT SIDE CURTAIN AIRBAG, AND/OR FRONT PASSENGER'S SEAT BELT TENSIONER DEPLOYED

    PARAMETER INFORMATION

    • Passenger's side airbag deployed when this parameter shows ON.

    SRS INDICATOR STATUS

    • INDICATOR ON

    CONDITIONS FOR CANCELING s

    • Replace SRS unit

    4R_CANSRS_Deployed5

    HELP


    BOTH OR ONLY SIDE CURTAIN AIRBAG AND SEAT BELT TENSIONER DEPLOYED

    PARAMETER INFORMATION

    • Both or only side curtain airbag and seat belt tensioner deployed when this parameter shows ON.

    SRS INDICATOR STATUS

    • INDICATOR ON

    CONDITIONS FOR CANCELING s

    • Replace SRS unit

    4R_SRS1_001_01

    DTC HELP

    1-1
    OPEN IN DRIVER'S AIRBAG INFLATOR

    POSSIBLE FAILURES

    • Open in driver's airbag assembly
    • Open in cable reel
    • Open in harness
    • SRS unit failure

    TEST CONDITIONS

    • Continuously

    FAIL SAFE ACTION

    • System is not active

    CONDITIONS FOR CANCELING DTCs

    • IG OFF (0)
    • Clear DTCs with the HDS

    SRS INDICATOR

    • Indicator ON

    SYSTEM CHECK CYCLES

    • Continuously

    4R_SRS1_001_02

    DTC HELP

    1-2
    SHORT TO ANOTHER WIRE IN DRIVER'S AIRBAG INFLATOR

    POSSIBLE FAILURES

    • Short to another wire in driver's airbag assembly
    • Short to cable reel
    • Short to another wire in harness
    • SRS unit failure

    TEST CONDITIONS

    • Continuously

    FAIL SAFE ACTION

    • System is not active

    CONDITIONS FOR CANCELING DTCs

    • IG OFF (0)
    • Clear DTCs with the HDS

    SRS INDICATOR

    • Indicator ON

    SYSTEM CHECK CYCLES

    • Initially

    4R_SRS1_001_03

    DTC HELP

    1-3
    SHORT TO POWER IN DRIVER'S AIRBAG INFLATOR

    POSSIBLE FAILURES

    • Short to power in driver's airbag assembly
    • Short to power in cable reel
    • Short to power in harness
    • SRS unit failure

    TEST CONDITIONS

    • Continuously

    FAIL SAFE ACTION

    • System is not active

    CONDITIONS FOR CANCELING DTCs

    • IG OFF (0)
    • Clear DTCs with the HDS

    SRS INDICATOR

    • Indicator ON

    SYSTEM CHECK CYCLES

    • Continuously

    4R_SRS1_001_04

    DTC HELP

    1-4
    SHORT TO GND IN DRIVER'S AIRBAG INFLATOR

    POSSIBLE FAILURES

    • Short to ground in driver's airbag assembly
    • Short to ground in cable reel
    • Short to ground in harness
    • SRS unit failure

    TEST CONDITIONS

    • Continuously

    FAIL SAFE ACTION

    • System is not active

    CONDITIONS FOR CANCELING DTCs

    • IG OFF (0)
    • Clear DTCs with the HDS

    SRS INDICATOR

    • Indicator ON

    SYSTEM CHECK CYCLES

    • Continuously

    4R_SRS1_002_01

    DTC HELP

    2-1
    OPEN IN PASSENGER'S AIR BAG INFLATOR

    POSSIBLE FAILURES

    • Open in passenger's air bag assembly
    • Open in harness
    • SRS unit failure

    TEST CONDITIONS

    • Continuously

    FAIL SAFE ACTION

    • System is not active

    CONDITIONS FOR CANCELING DTCs

    • IG OFF (0)
    • Clear DTCs with the HDS

    SRS INDICATOR

    • Indicator ON

    SYSTEM CHECK CYCLES

    • Continuously

    4R_SRS1_002_02

    DTC HELP

    2-2
    SHORT TO ANOTHER WIRE IN PASSENGER'S AIRBAG INFLATOR

    POSSIBLE FAILURES

    • Short to another wire in passenger's airbag assembly
    • Short to harness
    • SRS unit failure

    TEST CONDITIONS

    • Continuously

    FAIL SAFE ACTION

    • System is not active

    CONDITIONS FOR CANCELING DTCs

    • IG OFF (0)
    • Clear DTCs with the HDS

    SRS INDICATOR

    • Indicator ON

    SYSTEM CHECK CYCLES

    • Initially

    4R_SRS1_002_03

    DTC HELP

    2-3
    SHORT TO POWER IN PASSENGER'S AIRBAG INFLATOR

    POSSIBLE FAILURES

    • Short to power in passenger's airbag assembly
    • Short to power in harness
    • SRS unit failure

    TEST CONDITIONS

    • Continuously

    FAIL SAFE ACTION

    • System is not active

    CONDITIONS FOR CANCELING DTCs

    • IG OFF (0)
    • Clear DTCs with the HDS

    SRS INDICATOR

    • Indicator ON

    SYSTEM CHECK CYCLES

    • Continuously

    4R_SRS1_002_04

    DTC HELP

    2-4
    SHORT TO GND IN PASSENGER'S AIRBAG INFLATOR

    POSSIBLE FAILURES

    • Short to ground in passenger's airbag assembly
    • Short to ground in harness
    • SRS unit failure

    TEST CONDITIONS

    • Continuously

    FAIL SAFE ACTION

    • System is not active

    CONDITIONS FOR CANCELING DTCs

    • IG OFF (0)
    • Clear DTCs with the HDS

    SRS INDICATOR

    • Indicator ON

    SYSTEM CHECK CYCLES

    • Continuously

    4R_SRS1_005_01

    DTC HELP

    5-1
    SRS UNIT FAILURE

    POSSIBLE FAILURES

    • SRS unit failure
    • Internal circuit failure of SRS unit

    TEST CONDITIONS

    • Continuously

    FAIL SAFE ACTION

    • System is not active

    CONDITIONS FOR CANCELING DTCs

    • SRS unit replacement

    SRS INDICATOR

    • Indicator ON

    4R_SRS1_005_02

    DTC HELP

    5-2
    SRS UNIT FAILURE

    POSSIBLE FAILURES

    • SRS unit failure
    • Internal circuit failure of SRS unit

    TEST CONDITIONS

    • Continuously

    FAIL SAFE ACTION

    • System is not active

    CONDITIONS FOR CANCELING DTCs

    • SRS unit replacement

    SRS INDICATOR

    • Indicator ON

    4R_SRS1_005_03

    DTC HELP

    5-3
    SRS UNIT FAILURE

    POSSIBLE FAILURES

    • SRS unit failure
    • Internal circuit failure of SRS unit

    TEST CONDITIONS

    • Continuously

    FAIL SAFE ACTION

    • System is not active

    CONDITIONS FOR CANCELING DTCs

    • SRS unit replacement

    SRS INDICATOR

    • Indicator ON

    4R_SRS1_005_04

    DTC HELP

    5-4
    SRS UNIT FAILURE

    POSSIBLE FAILURES

    • SRS unit failure
    • Internal circuit failure of SRS unit

    TEST CONDITIONS

    • Continuously

    FAIL SAFE ACTION

    • System is not active

    CONDITIONS FOR CANCELING DTCs

    • SRS unit replacement

    SRS INDICATOR

    • Indicator ON

    4R_SRS1_005_05

    DTC HELP

    5-5
    SRS UNIT FAILURE

    POSSIBLE FAILURES

    • SRS unit failure
    • Internal circuit failure of SRS unit

    TEST CONDITIONS

    • Continuously

    FAIL SAFE ACTION

    • System is not active

    CONDITIONS FOR CANCELING DTCs

    • SRS unit replacement

    SRS INDICATOR

    • Indicator ON

    4R_SRS1_006_01

    DTC HELP

    6-1
    SRS UNIT FAILURE

    POSSIBLE FAILURES

    • SRS unit failure
    • Internal circuit failure of SRS unit

    TEST CONDITIONS

    • Continuously

    FAIL SAFE ACTION

    • System is not active

    CONDITIONS FOR CANCELING DTCs

    • SRS unit replacement

    SRS INDICATOR

    • Indicator ON

    4R_SRS1_006_02

    DTC HELP

    6-2
    SRS UNIT FAILURE

    POSSIBLE FAILURES

    • SRS unit failure
    • Internal circuit failure of SRS unit

    TEST CONDITIONS

    • Continuously

    FAIL SAFE ACTION

    • System is not active

    CONDITIONS FOR CANCELING DTCs

    • SRS unit replacement

    SRS INDICATOR

    • Indicator ON

    4R_SRS1_006_03

    DTC HELP

    6-3
    SRS UNIT FAILURE

    POSSIBLE FAILURES

    • SRS unit failure
    • Internal circuit failure of SRS unit

    TEST CONDITIONS

    • Continuously

    FAIL SAFE ACTION

    • System is not active

    CONDITIONS FOR CANCELING DTCs

    • SRS unit replacement

    SRS INDICATOR

    • Indicator ON

    4R_SRS1_006_04

    DTC HELP

    6-4
    SRS UNIT FAILURE

    POSSIBLE FAILURES

    • SRS unit failure
    • Internal circuit failure of SRS unit

    TEST CONDITIONS

    • Continuously

    FAIL SAFE ACTION

    • System is not active

    CONDITIONS FOR CANCELING DTCs

    • SRS unit replacement

    SRS INDICATOR

    • Indicator ON

    4R_SRS1_007_01

    DTC HELP

    7-1
    SRS UNIT FAILURE

    POSSIBLE FAILURES

    • SRS unit failure
    • Internal circuit failure of SRS unit

    TEST CONDITIONS

    • Continuously

    FAIL SAFE ACTION

    • System is not active

    CONDITIONS FOR CANCELING DTCs

    • SRS unit replacement

    SRS INDICATOR

    • Indicator ON

    4R_SRS1_007_02

    DTC HELP

    7-2
    SRS UNIT FAILURE

    POSSIBLE FAILURES

    • SRS unit failure
    • Internal circuit failure of SRS unit

    TEST CONDITIONS

    • Continuously

    FAIL SAFE ACTION

    • System is not active

    CONDITIONS FOR CANCELING DTCs

    • SRS unit replacement

    SRS INDICATOR

    • Indicator ON

    4R_SRS1_007_03

    DTC HELP

    7-3
    SRS UNIT FAILURE

    POSSIBLE FAILURES

    • SRS unit failure
    • Internal circuit failure of SRS unit

    TEST CONDITIONS

    • Continuously

    FAIL SAFE ACTION

    • System is not active

    CONDITIONS FOR CANCELING DTCs

    • SRS unit replacement

    SRS INDICATOR

    • Indicator ON

    4R_SRS1_007_04

    DTC HELP

    7-4
    SRS UNIT FAILURE

    POSSIBLE FAILURES

    • SRS unit failure
    • Internal circuit failure of SRS unit

    TEST CONDITIONS

    • Continuously

    FAIL SAFE ACTION

    • System is not active

    CONDITIONS FOR CANCELING DTCs

    • SRS unit replacement

    SRS INDICATOR

    • Indicator ON

    4R_SRS1_007_05

    DTC HELP

    7-5
    SRS UNIT FAILURE

    POSSIBLE FAILURES

    • SRS unit failure
    • Internal circuit failure of SRS unit

    TEST CONDITIONS

    • Continuously

    FAIL SAFE ACTION

    • System is not active

    CONDITIONS FOR CANCELING DTCs

    • SRS unit replacement

    SRS INDICATOR

    • Indicator ON

    4R_SRS1_008_01

    DTC HELP

    8-1
    SRS UNIT FAILURE

    POSSIBLE FAILURES

    • SRS unit failure
    • Internal circuit failure of SRS unit

    TEST CONDITIONS

    • Continuously

    FAIL SAFE ACTION

    • System is not active

    CONDITIONS FOR CANCELING DTCs

    • SRS unit replacement

    SRS INDICATOR

    • Indicator ON

    4R_SRS1_008_02

    DTC HELP

    8-2
    SRS UNIT FAILURE

    POSSIBLE FAILURES

    • SRS unit failure
    • Internal circuit failure of SRS unit

    TEST CONDITIONS

    • Continuously

    FAIL SAFE ACTION

    • System is not active

    CONDITIONS FOR CANCELING DTCs

    • SRS unit replacement

    SRS INDICATOR

    • Indicator ON

    4R_SRS1_008_03

    DTC HELP

    8-3
    SRS UNIT FAILURE

    POSSIBLE FAILURES

    • SRS unit failure
    • Internal circuit failure of SRS unit

    TEST CONDITIONS

    • Continuously

    FAIL SAFE ACTION

    • System is not active

    CONDITIONS FOR CANCELING DTCs

    • SRS unit replacement

    SRS INDICATOR

    • Indicator ON

    4R_SRS1_008_04

    DTC HELP

    8-4
    SRS UNIT FAILURE

    POSSIBLE FAILURES

    • SRS unit failure
    • Internal circuit failure of SRS unit

    TEST CONDITIONS

    • Continuously

    FAIL SAFE ACTION

    • System is not active

    CONDITIONS FOR CANCELING DTCs

    • SRS unit replacement

    SRS INDICATOR

    • Indicator ON

    4R_SRS1_008_05

    DTC HELP

    8-5
    SRS UNIT FAILURE

    POSSIBLE FAILURES

    • SRS unit failure
    • Internal circuit failure of SRS unit

    TEST CONDITIONS

    • Continuously

    FAIL SAFE ACTION

    • System is not active

    CONDITIONS FOR CANCELING DTCs

    • SRS unit replacement

    SRS INDICATOR

    • Indicator ON

    4R_SRS1_008_06

    DTC HELP

    8-6
    SRS UNIT FAILURE

    POSSIBLE FAILURES

    • SRS unit failure
    • Internal circuit failure of SRS unit

    TEST CONDITIONS

    • Continuously

    FAIL SAFE ACTION

    • System is not active

    CONDITIONS FOR CANCELING DTCs

    • SRS unit replacement

    SRS INDICATOR

    • Indicator ON

    4R_SRS1_008_07

    DTC HELP

    8-7
    SRS UNIT FAILURE

    POSSIBLE FAILURES

    • SRS unit failure
    • Internal circuit failure of SRS unit

    TEST CONDITIONS

    • Continuously

    FAIL SAFE ACTION

    • System is not active

    CONDITIONS FOR CANCELING DTCs

    • SRS unit replacement

    SRS INDICATOR

    • Indicator ON

    4R_SRS1_008_08

    DTC HELP

    8-8
    SRS UNIT FAILURE

    POSSIBLE FAILURES

    • SRS unit failure
    • Internal circuit failure of SRS unit

    TEST CONDITIONS

    • Continuously

    FAIL SAFE ACTION

    • System is not active

    CONDITIONS FOR CANCELING DTCs

    • SRS unit replacement

    SRS INDICATOR

    • Indicator ON

    4R_SRS1_009_01

    DTC HELP

    9-1
    FAULTY SRS INDICATOR LIGHT CIRCUIT

    POSSIBLE FAILURES

    • SRS unit failure
    • The SRS main harness contact failure
    • Fuse failure
    • Open in SRS main harness or Short to ground (VA line)
    • Faulty of SRS indicator light circuit in the combination meter
    • Short to ground or open in indicator light circuit

    TEST CONDITIONS

    • Continuously

    FAIL SAFE ACTION

    • System is not active

    CONDITIONS FOR CANCELING DTCs

    • SRS unit replacement

    SRS INDICATOR

    • Indicator ON

    SYSTEM CHECK CYCLES

    • Continuously + initially

    4R_SRS1_009_02

    DTC HELP

    9-2
    FAULTY SRS POWER SUPPLY SYSTEM

    POSSIBLE FAILURES

    • Blown fuse
    • Open in main harness
    • Short to ground in main harness

    TEST CONDITIONS

    • Continuously

    FAIL SAFE ACTION

    • System is not active

    CONDITIONS FOR CANCELING DTCs

    • SRS unit replacement

    SRS INDICATOR

    • Indicator ON

    SYSTEM CHECK CYCLES

    • Continuously + initial

    4R_SRS1_010_01

    DTC HELP

    10-1
    SRS UNIT REPLACEMENT CODE

    POSSIBLE FAILURES

    • Replace SRS unit

    TEST CONDITIONS

    • Continuously

    FAIL SAFE ACTION

    • System is not active

    CONDITIONS FOR CANCELING DTCs

    • SRS unit replacement

    SRS INDICATOR

    • Indicator ON

    SYSTEM CHECK CYCLES

    • Continuously

    MEMO

    • This DTC is not a failure DTC, but a warning that the SRS system is not functioning.

    4R_SRS2_001_01

    DTC HELP

    1-1
    OPEN IN DRIVER'S AIRBAG INFLATOR

    POSSIBLE FAILURES

    • Open in driver's airbag assembly
    • Open in driver's dummy resistor
    • Open in cable reel
    • Open in harness

    4R_SRS2_001_02

    DTC HELP

    1-2
    INCREASED RESISTANCE IN DRIVER'S AIRBAG INFLATOR

    POSSIBLE FAILURES

    • Increased resistance in driver's airbag assembly
    • Increased resistance in driver's dummy resistor
    • Increased resistance in cable reel
    • Increased resistance in harness

    4R_SRS2_001_03

    DTC HELP

    1-3
    SHORT TO ANOTHER WIRE IN DRIVER'S AIRBAG INFLATOR

    POSSIBLE FAILURES

    • Short to another wire in driver's airbag assembly
    • Short to another wire in driver's dummy resistor
    • Short to another wire in cable reel
    • Short to another wire in harness

    4R_SRS2_001_04

    DTC HELP

    1-4
    SHORT TO POWER IN DRIVER'S AIRBAG INFLATOR

    POSSIBLE FAILURES

    • Short to power in driver's airbag assembly
    • Short to power in dummy resistor
    • Short to power in cable reel
    • Short to power in harness

    4R_SRS2_001_05

    DTC HELP

    1-5
    SHORT TO GROUND IN DRIVER'S AIRBAG INFLATOR

    POSSIBLE FAILURES

    • Short to ground in driver's airbag assembly
    • Short to ground in driver's dummy resistor
    • Short to ground in cable reel
    • Short to ground in harness

    4R_SRS2_002_01

    DTC HELP

    2-1
    OPEN IN PASSENGER'S AIRBAG INFLATOR

    POSSIBLE FAILURES

    • Open in passenger's airbag assembly
    • Open in passenger's dummy resistor
    • Open in harness

    4R_SRS2_002_02

    DTC HELP

    2-2
    INCREASED RESISTANCE IN PASSENGER'S AIRBAG INFLATOR

    POSSIBLE FAILURES

    • Increased resistance in passenger's airbag assembly
    • Increased resistance in passenger's dummy resistor
    • Increased resistance in harness

    4R_SRS2_002_03

    DTC HELP

    2-3
    SHORT TO ANOTHER WIRE IN PASSENGER'S AIRBAG INFLATOR

    POSSIBLE FAILURES

    • Short to another wire in passenger's airbag assembly
    • Short to another wire in passenger's dummy resistor
    • Short to another wire in harness

    4R_SRS2_002_04

    DTC HELP

    2-4
    SHORT TO POWER IN PASSENGER'S AIRBAG INFLATOR

    POSSIBLE FAILURES

    • Short to power in passenger's airbag assembly
    • Short to power in passenger's dummy resistor
    • Short to power in harness

    4R_SRS2_002_05

    DTC HELP

    2-5
    SHORT TO GROUND IN PASSENGER'S AIRBAG INFLATOR

    POSSIBLE FAILURES

    • Short to ground in passenger's airbag assembly
    • Short to ground in passenger's dummy resistor
    • Short to ground in harness

    4R_SRS2_003_1A

    DTC HELP

    3-1
    OPEN IN DRIVER'S SEAT BELT TENSIONER

    POSSIBLE FAILURES

    • Open in driver's seat belt tensioner assembly
    • Open in driver's dummy resistor
    • Open in harness

    4R_SRS2_003_1B

    DTC HELP

    3-1
    OPEN IN PASSENGER'S SEAT BELT TENSIONER

    POSSIBLE FAILURES

    • Open in passenger's seat belt tensioner assembly
    • Open in harness

    4R_SRS2_003_2A

    DTC HELP

    3-2
    INCREASED RESISTANCE IN DRIVER'S SEAT BELT TENSIONER

    POSSIBLE FAILURES

    • Increased resistance in driver's seat belt tensioner assembly
    • Increased resistance in driver's dummy resistor
    • Increased resistance in harness

    4R_SRS2_003_2B

    DTC HELP

    3-2
    INCREASED RESISTANCE IN PASSENGER'S SEAT BELT TENSIONER

    POSSIBLE FAILURES

    • Increased resistance in passenger's seat belt tensioner assembly
    • Increased resistance in harness

    4R_SRS2_003_3A

    DTC HELP

    3-3
    SHORT TO ANOTHER WIRE IN DRIVER'S SEAT BELT TENSIONER

    POSSIBLE FAILURES

    • Short to another wire in driver's seat belt tensioner assembly
    • Short to another wire in driver's dummy resistor
    • Short to another wire in harness

    4R_SRS2_003_3B

    DTC HELP

    3-3
    SHORT TO ANOTHER WIRE IN PASSENGER'S SEAT BELT TENSIONER

    POSSIBLE FAILURES

    • Short to another wire in passenger's seat belt tensioner assembly
    • Short to another wire in harness

    4R_SRS2_003_4A

    DTC HELP

    3-4
    SHORT TO POWER IN DRIVER'S SEAT BELT TENSIONER

    POSSIBLE FAILURES

    • Short to power in driver's seat belt tensioner assembly
    • Short to power in driver's dummy resistor
    • Short to power in harness

    4R_SRS2_003_4B

    DTC HELP

    3-4
    SHORT TO POWER IN PASSENGER'S SEAT BELT TENSIONER

    POSSIBLE FAILURES

    • Short to power in passenger's seat belt tensioner assembly
    • Short to power in harness

    4R_SRS2_003_5A

    DTC HELP

    3-5
    SHORT TO GROUND IN DRIVER'S SEAT BELT TENSIONER

    POSSIBLE FAILURES

    • Short to ground in driver's seat belt tensioner assembly
    • Short to ground in driver's dummy resistor
    • Short to ground in harness

    4R_SRS2_003_5B

    DTC HELP

    3-5
    SHORT TO GROUND IN PASSENGER'S SEAT BELT TENSIONER

    POSSIBLE FAILURES

    • Short to ground in passenger's seat belt tensioner assembly
    • Short to ground in harness

    4R_SRS2_004_1A

    DTC HELP

    4-1
    OPEN IN PASSENGER'S SEAT BELT TENSIONER

    POSSIBLE FAILURES

    • Open in passenger's seat belt tensioner assembly
    • Open in passenger's dummy resistor
    • Open in harness

    4R_SRS2_004_1B

    DTC HELP

    4-1
    OPEN IN DRIVER'S SEAT BELT TENSIONER

    POSSIBLE FAILURES

    • Open in driver's seat belt tensioner assembly
    • Open in harness

    4R_SRS2_004_2A

    DTC HELP

    4-2
    INCREASED RESISTANCE IN PASSENGER'S SEAT BELT TENSIONER

    POSSIBLE FAILURES

    • Increased resistance in passenger's seat belt tensioner assembly
    • Increased resistance in passenger's dummy resistor
    • Increased resistance in harness

    4R_SRS2_004_2B

    DTC HELP

    4-2
    INCREASED RESISTANCE IN DRIVER'S SEAT BELT TENSIONER

    POSSIBLE FAILURES

    • Increased resistance in driver's seat belt tensioner assembly
    • Increased resistance in harness

    4R_SRS2_004_3A

    DTC HELP

    4-3
    SHORT TO ANOTHER WIRE IN PASSENGER'S SEAT BELT TENSIONER

    POSSIBLE FAILURES

    • Short to another wire in passenger's seat belt tensioner assembly
    • Short to another wire in passenger's dummy resistor
    • Short to another wire in harness

    4R_SRS2_004_3B

    DTC HELP

    4-3
    SHORT TO ANOTHER WIRE IN DRIVER'S SEAT BELT TENSIONER

    POSSIBLE FAILURES

    • Short to another wire in driver's seat belt tensioner assembly
    • Short to another wire in harness

    4R_SRS2_004_4A

    DTC HELP

    4-4
    SHORT TO POWER IN PASSENGER'S SEAT BELT TENSIONER

    POSSIBLE FAILURES

    • Short to power in passenger's seat belt tensioner assembly
    • Short to power in passenger's dummy resistor
    • Short to power in harness

    4R_SRS2_004_4B

    DTC HELP

    4-4
    SHORT TO POWER IN DRIVER'S SEAT BELT TENSIONER

    POSSIBLE FAILURES

    • Short to power in driver's seat belt tensioner assembly
    • Short to power in harness

    4R_SRS2_004_5A

    DTC HELP

    4-5
    SHORT TO GROUND IN PASSENGER'S SEAT BELT TENSIONER

    POSSIBLE FAILURES

    • Short to ground in passenger's seat belt tensioner assembly
    • Short to ground in passenger's dummy resistor
    • Short to ground in harness

    4R_SRS2_004_5B

    DTC HELP

    4-5
    SHORT TO GROUND IN DRIVER'S SEAT BELT TENSIONER

    POSSIBLE FAILURES

    • Short to ground in driver's seat belt tensioner assembly
    • Short to ground in harness

    4R_SRS2_005_01

    DTC HELP

    5-1
    SRS UNIT FAILURE

    POSSIBLE FAILURE

    • Failure of circuit in SRS unit

    4R_SRS2_005_02

    DTC HELP

    5-2
    SRS UNIT FAILURE

    POSSIBLE FAILURE

    • Failure of circuit in SRS unit

    4R_SRS2_005_03

    DTC HELP

    5-3
    SRS UNIT FAILURE

    POSSIBLE FAILURE

    • Failure of circuit in SRS unit

    4R_SRS2_005_04

    DTC HELP

    5-4
    SRS UNIT FAILURE

    POSSIBLE FAILURE

    • Failure of circuit in SRS unit

    4R_SRS2_005_05

    DTC HELP

    5-5
    SRS UNIT FAILURE

    POSSIBLE FAILURE

    • Failure of circuit in SRS unit

    4R_SRS2_006_01

    DTC HELP

    6-1
    SRS UNIT FAILURE

    POSSIBLE FAILURE

    • Failure of circuit in SRS unit

    4R_SRS2_006_02

    DTC HELP

    6-2
    SRS UNIT FAILURE

    POSSIBLE FAILURE

    • Failure of circuit in SRS unit

    4R_SRS2_006_03

    DTC HELP

    6-3
    SRS UNIT FAILURE

    POSSIBLE FAILURE

    • Failure of circuit in SRS unit

    4R_SRS2_006_04

    DTC HELP

    6-4
    SRS UNIT FAILURE

    POSSIBLE FAILURE

    • Failure of circuit in SRS unit

    4R_SRS2_007_01

    DTC HELP

    7-1
    SRS UNIT FAILURE

    POSSIBLE FAILURE

    • Failure of circuit in SRS unit

    4R_SRS2_007_02

    DTC HELP

    7-2
    SRS UNIT FAILURE

    POSSIBLE FAILURE

    • Failure of circuit in SRS unit

    4R_SRS2_007_03

    DTC HELP

    7-3
    SRS UNIT FAILURE

    POSSIBLE FAILURES

    • Failure of circuit in SRS unit
    • Short to power in harness or airbag assy.
      (Occurred in driver's and passenger's problems at the same time) (TAKATA unit)

    4R_SRS2_008_01

    DTC HELP

    8-1
    SRS UNIT FAILURE

    POSSIBLE FAILURE

    • Failure of circuit in SRS unit

    4R_SRS2_008_02

    DTC HELP

    8-2
    SRS UNIT FAILURE

    POSSIBLE FAILURE

    • Failure of circuit in SRS unit

    4R_SRS2_008_03

    DTC HELP

    8-3
    SRS UNIT FAILURE

    POSSIBLE FAILURE

    • Failure of circuit in SRS unit

    4R_SRS2_008_04

    DTC HELP

    8-4
    SRS UNIT FAILURE

    POSSIBLE FAILURE

    • Failure of circuit in SRS unit

    4R_SRS2_008_05

    DTC HELP

    8-5
    SRS UNIT FAILURE

    POSSIBLE FAILURE

    • Failure of circuit in SRS unit

    4R_SRS2_008_06

    DTC HELP

    8-6
    SRS UNIT FAILURE

    POSSIBLE FAILURES

    • Failure of circuit in SRS unit
    • Open or short to power in harness or airbag assy.
      (Occurred in driver's and passenger's problems at the same time) (TAKATA, NEC unit)

    4R_SRS2_009_01

    DTC HELP

    9-1
    FAULTY SRS INDICATOR LIGHT CIRCUIT

    POSSIBLE FAILURES

    • Short in gauge assembly
    • Short in harness
    • Open in supply line (VA line) (ND unit)

    4R_SRS2_009_02

    DTC HELP

    9-2
    FAULTY SRS POWER SUPPLY SYSTEM

    POSSIBLE FAILURES

    • Blown fuse (VB line)
    • Open in harness (VB line)
    • Short in harness (VB line)

    4R_SRS2_010_01

    DTC HELP

    10-1
    SRS UNIT REPLACEMENT CODE

    • Replace SRS unit

    4R_SRS3_001_01

    DTC HELP

    1-1
    OPEN IN DRIVER'S AIRBAG INFLATOR

    POSSIBLE FAILURES

    • Open in driver's airbag assembly
    • Open in cable reel
    • Open in harness

    4R_SRS3_001_02

    DTC HELP

    1-2
    INCREASED RESISTANCE IN DRIVER'S AIRBAG INFLATOR

    POSSIBLE FAILURES

    • Increased resistance in driver's airbag assembly
    • Increased resistance in cable reel
    • Increased resistance in harness

    4R_SRS3_001_03

    DTC HELP

    1-3
    SHORT TO ANOTHER WIRE IN DRIVER'S AIRBAG INFLATOR

    POSSIBLE FAILURES

    • Short to another wire in driver's airbag assembly
    • Short to another wire in cable reel
    • Short to another wire in harness

    4R_SRS3_001_04

    DTC HELP

    1-4
    SHORT TO POWER IN DRIVER'S AIRBAG INFLATOR

    POSSIBLE FAILURES

    • Short to power in driver's airbag assembly
    • Short to power in cable reel
    • Short to power in harness

    4R_SRS3_001_05

    DTC HELP

    1-5
    SHORT TO GROUND IN DRIVER'S AIRBAG INFLATOR

    POSSIBLE FAILURES

    • Short to ground in driver's airbag assembly
    • Short to ground in cable reel
    • Short to ground in harness

    4R_SRS3_002_1A

    DTC HELP

    2-1
    OPEN IN PASSENGER'S AIRBAG INFLATOR

    POSSIBLE FAILURES

    • Open in passenger's airbag assembly
    • Open in harness

    4R_SRS3_002_1B

    DTC HELP

    2-1
    OPEN IN DUMMY RESISTANCE

    POSSIBLE FAILURES

    • Open in dummy resistance
    • Open in harness

    4R_SRS3_002_2A

    DTC HELP

    2-2
    INCREASED RESISTANCE IN PASSENGER'S AIRBAG INFLATOR

    POSSIBLE FAILURES

    • Increased resistance in passenger's airbag assembly
    • Increased resistance in harness

    4R_SRS3_002_2B

    DTC HELP

    2-2
    INCREASED RESISTANCE IN DUMMY RESISTANCE

    POSSIBLE FAILURES

    • Increased resistance in dummy resistance
    • Increased resistance in harness

    4R_SRS3_002_3A

    DTC HELP

    2-3
    SHORT TO ANOTHER WIRE IN PASSENGER'S AIRBAG INFLATOR

    POSSIBLE FAILURES

    • Short to another wire in passenger's airbag assembly
    • Short to another wire in harness

    4R_SRS3_002_3B

    DTC HELP

    2-3
    SHORT TO ANOTHER WIRE IN DUMMY RESISTANCE

    POSSIBLE FAILURES

    • Short to another wire in dummy resistance
    • Short to another wire in harness

    4R_SRS3_002_4A

    DTC HELP

    2-4
    SHORT TO POWER IN PASSENGER'S AIRBAG INFLATOR

    POSSIBLE FAILURES

    • Short to power in passenger's airbag assembly
    • Short to power in harness

    4R_SRS3_002_4B

    DTC HELP

    2-4
    SHORT TO POWER IN DUMMY RESISTANCE

    POSSIBLE FAILURES

    • Short to power in dummy resistance
    • Short to power in harness

    4R_SRS3_002_5A

    DTC HELP

    2-5
    SHORT TO GROUND IN PASSENGER'S AIRBAG INFLATOR

    POSSIBLE FAILURES

    • Short to ground in passenger's airbag assembly
    • Short to ground in harness

    4R_SRS3_002_5B

    DTC HELP

    2-5
    SHORT TO GROUND IN DUMMY RESISTANCE

    POSSIBLE FAILURES

    • Short to ground in dummy resistance
    • Short to ground in harness

    4R_SRS3_003_1A

    DTC HELP

    3-1
    OPEN IN DRIVER'S SEAT BELT TENSIONER

    POSSIBLE FAILURES

    • Open in driver's seat belt tensioner assembly / dummy resistor
    • Open in harness

    4R_SRS3_003_1B

    DTC HELP

    3-1
    OPEN IN THE LEFT SIDE SEAT BELT TENSIONER

    POSSIBLE FAILURES

    • Open in the left side seat belt tensioner assembly / dummy resistor
    • Open in harness

    4R_SRS3_003_1C

    DTC HELP

    3-1
    OPEN IN THE RIGHT SIDE SEAT BELT TENSIONER

    POSSIBLE FAILURES

    • Open in the right side seat belt tensioner assembly / dummy resistor
    • Open in harness

    4R_SRS3_003_2A

    DTC HELP

    3-2
    INCREASED RESISTANCE IN DRIVER'S SEAT BELT TENSIONER

    POSSIBLE FAILURES

    • Increased resistance in driver's seat belt tensioner assembly / dummy resistor
    • Increased resistance in harness

    4R_SRS3_003_2B

    DTC HELP

    3-2
    INCREASED RESISTANCE IN THE LEFT SIDE SEAT BELT TENSIONER

    POSSIBLE FAILURES

    • Increased resistance in the left side seat belt tensioner assembly / dummy resistor
    • Increased resistance in harness

    4R_SRS3_003_2C

    DTC HELP

    3-2
    INCREASED RESISTANCE IN THE RIGHT SIDE SEAT BELT TENSIONER

    POSSIBLE FAILURES

    • Increased resistance in the right side seat belt tensioner assembly / dummy resistor
    • Increased resistance in harness

    4R_SRS3_003_3A

    DTC HELP

    3-3
    SHORT TO ANOTHER WIRE IN DRIVER'S SEAT BELT TENSIONER

    POSSIBLE FAILURES

    • Short to another wire in driver's seat belt tensioner assembly / dummy resistor
    • Short to another wire in harness

    4R_SRS3_003_3B

    DTC HELP

    3-3
    SHORT TO ANOTHER WIRE IN THE LEFT SIDE SEAT BELT TENSIONER

    POSSIBLE FAILURES

    • Short to another wire in the left side seat belt tensioner assembly / dummy resistor
    • Short to another wire in harness

    4R_SRS3_003_3C

    DTC HELP

    3-3
    SHORT TO ANOTHER WIRE IN THE RIGHT SIDE SEAT BELT TENSIONER

    POSSIBLE FAILURES

    • Short to another wire in the right side seat belt tensioner assembly / dummy resistor
    • Short to another wire in harness

    4R_SRS3_003_4A

    DTC HELP

    3-4
    SHORT TO POWER IN DRIVER'S SEAT BELT TENSIONER

    POSSIBLE FAILURES

    • Short to power in driver's seat belt tensioner assembly / dummy resistor
    • Short to power in harness

    4R_SRS3_003_4B

    DTC HELP

    3-4
    SHORT TO POWER IN THE LEFT SIDE SEAT BELT TENSIONER

    POSSIBLE FAILURES

    • Short to power in the left side seat belt tensioner assembly / dummy resistor
    • Short to power in harness

    4R_SRS3_003_4C

    DTC HELP

    3-4
    SHORT TO POWER IN THE RIGHT SIDE SEAT BELT TENSIONER

    POSSIBLE FAILURES

    • Short to power in the right side seat belt tensioner assembly / dummy resistor
    • Short to power in harness

    4R_SRS3_003_5A

    DTC HELP

    3-5
    SHORT TO GROUND IN DRIVER'S SEAT BELT TENSIONER

    POSSIBLE FAILURES

    • Short to ground in driver's seat belt tensioner assembly dummy resistor
    • Short to ground in harness

    4R_SRS3_003_5B

    DTC HELP

    3-5
    SHORT TO GROUND IN THE LEFT SIDE SEAT BELT TENSIONER

    POSSIBLE FAILURES

    • Short to ground in the left side seat belt tensioner assembly / dummy resistor
    • Short to ground in harness

    4R_SRS3_003_5C

    DTC HELP

    3-5
    SHORT TO GROUND IN THE RIGHT SIDE SEAT BELT TENSIONER

    POSSIBLE FAILURES

    • Short to power in the right side seat belt tensioner assembly / dummy resistor
    • Short to ground in harness

    4R_SRS3_004_1A

    DTC HELP

    4-1
    OPEN IN PASSENGER'S SEAT BELT TENSIONER

    POSSIBLE FAILURES

    • Open in passenger's seat belt tensioner assembly / dummy resistor
    • Open in harness

    4R_SRS3_004_1B

    DTC HELP

    4-1
    OPEN IN THE RIGHT SIDE SEAT BELT TENSIONER

    POSSIBLE FAILURES

    • Open in the right side seat belt tensioner assembly / dummy resistor
    • Open in harness

    4R_SRS3_004_1C

    DTC HELP

    4-1
    OPEN IN THE LEFT SIDE SEAT BELT TENSIONER

    POSSIBLE FAILURES

    • Open in the left side seat belt tensioner assembly / dummy resistor
    • Open in harness

    4R_SRS3_004_2A

    DTC HELP

    4-2
    INCREASED RESISTANCE IN PASSENGER'S SEAT BELT TENSIONER

    POSSIBLE FAILURES

    • Increased resistance in passenger's seat belt tensioner assembly / dummy resistor
    • Increased resistance in harness

    4R_SRS3_004_2B

    DTC HELP

    4-2
    INCREASED RESISTANCE IN THE RIGHT SIDE SEAT BELT TENSIONER

    POSSIBLE FAILURES

    • Increased resistance in the right side seat belt tensioner assembly / dummy resistor
    • Increased resistance in harness

    4R_SRS3_004_2C

    DTC HELP

    4-2
    INCREASED RESISTANCE IN THE LEFT SIDE SEAT BELT TENSIONER

    POSSIBLE FAILURES

    • Increased resistance in the left side seat belt tensioner assembly / dummy resistor
    • Increased resistance in harness

    4R_SRS3_004_3A

    DTC HELP

    4-3
    SHORT TO ANOTHER WIRE IN PASSENGER'S SEAT BELT TENSIONER

    POSSIBLE FAILURES

    • Short to another wire in passenger's seat belt tensioner assembly / dummy resistor
    • Short to another wire in harness

    4R_SRS3_004_3B

    DTC HELP

    4-3
    SHORT TO ANOTHER WIRE IN THE RIGHT SIDE SEAT BELT TENSIONER

    POSSIBLE FAILURES

    • Short to another wire in the right side seat belt tensioner assembly / dummy resistor
    • Short to another wire in harness

    4R_SRS3_004_3C

    DTC HELP

    4-3
    SHORT TO ANOTHER WIRE IN THE LEFT SIDE SEAT BELT TENSIONER

    POSSIBLE FAILURES

    • Short to another wire in the left side seat belt tensioner assembly / dummy resistor
    • Short to another wire in harness

    4R_SRS3_004_4A

    DTC HELP

    4-4
    SHORT TO POWER IN PASSENGER'S SEAT BELT TENSIONER

    POSSIBLE FAILURES

    • Short to power in passenger's seat belt tensioner assembly / dummy resistor
    • Short to power in harness

    4R_SRS3_004_4B

    DTC HELP

    4-4
    SHORT TO POWER IN THE RIGHT SIDE SEAT BELT TENSIONER

    POSSIBLE FAILURES

    • Short to power in the right side seat belt tensioner assembly / dummy resistor
    • Short to power in harness

    4R_SRS3_004_4C

    DTC HELP

    4-4
    SHORT TO POWER IN THE LEFT SIDE SEAT BELT TENSIONER

    POSSIBLE FAILURES

    • Short to power in the left side seat belt tensioner assembly / dummy resistor
    • Short to power in harness

    4R_SRS3_004_5A

    DTC HELP

    4-5
    SHORT TO GROUND IN PASSENGER'S SEAT BELT TENSIONER

    POSSIBLE FAILURES

    • Short to ground in passenger's seat belt tensioner assembly / dummy resistor
    • Short to ground in harness

    4R_SRS3_004_5B

    DTC HELP

    4-5
    SHORT TO GROUND IN THE RIGHT SIDE SEAT BELT TENSIONER

    POSSIBLE FAILURES

    • Short to ground in the right side seat belt tensioner assembly / dummy resistor
    • Short to ground in harness

    4R_SRS3_004_5C

    DTC HELP

    4-5
    SHORT TO GROUND IN THE LEFT SIDE SEAT BELT TENSIONER

    POSSIBLE FAILURES

    • Short to ground in the left side seat belt tensioner assembly / dummy resistor
    • Short to ground in harness

    4R_SRS3_005_01

    DTC HELP

    5-1
    SRS UNIT FAILURE

    POSSIBLE FAILURE

    • Failure of circuit in SRS unit

    4R_SRS3_005_02

    DTC HELP

    5-2
    SRS UNIT FAILURE

    POSSIBLE FAILURE

    • Failure of circuit in SRS unit

    4R_SRS3_005_03

    DTC HELP

    5-3
    SRS UNIT FAILURE

    POSSIBLE FAILURE

    • Failure of circuit in SRS unit

    4R_SRS3_005_04

    DTC HELP

    5-4
    SRS UNIT FAILURE

    POSSIBLE FAILURE

    • Failure of circuit in SRS unit

    4R_SRS3_005_05

    DTC HELP

    5-5
    SRS UNIT FAILURE

    POSSIBLE FAILURE

    • Failure of circuit in SRS unit

    4R_SRS3_005_06

    DTC HELP

    5-6
    SRS UNIT FAILURE

    POSSIBLE FAILURE

    • Failure of circuit in SRS unit

    4R_SRS3_005_07

    DTC HELP

    5-7
    SRS UNIT FAILURE

    POSSIBLE FAILURE

    • Failure of circuit in SRS unit

    4R_SRS3_005_08

    DTC HELP

    5-8
    SRS UNIT FAILURE

    POSSIBLE FAILURE

    • Failure of circuit in SRS unit

    4R_SRS3_006_01

    DTC HELP

    6-1
    SRS UNIT FAILURE

    POSSIBLE FAILURE

    • Failure of circuit in SRS unit

    4R_SRS3_006_02

    DTC HELP

    6-2
    SRS UNIT FAILURE

    POSSIBLE FAILURE

    • Failure of circuit in SRS unit

    4R_SRS3_006_03

    DTC HELP

    6-3
    SRS UNIT FAILURE

    POSSIBLE FAILURE

    • Failure of circuit in SRS unit

    4R_SRS3_006_04

    DTC HELP

    6-4
    SRS UNIT FAILURE

    POSSIBLE FAILURE

    • Failure of circuit in SRS unit

    4R_SRS3_006_05

    DTC HELP

    6-5
    SRS UNIT FAILURE

    POSSIBLE FAILURE

    • Failure of circuit in SRS unit

    4R_SRS3_006_06

    DTC HELP

    6-6
    SRS UNIT FAILURE

    POSSIBLE FAILURE

    • Failure of circuit in SRS unit

    4R_SRS3_006_07

    DTC HELP

    6-7
    SRS UNIT FAILURE

    POSSIBLE FAILURE

    • Failure of circuit in SRS unit

    4R_SRS3_006_08

    DTC HELP

    6-8
    SRS UNIT FAILURE

    POSSIBLE FAILURE

    • Failure of circuit in SRS unit

    4R_SRS3_007_01

    DTC HELP

    7-1
    SRS UNIT FAILURE

    POSSIBLE FAILURE

    • Failure of circuit in SRS unit

    4R_SRS3_007_02

    DTC HELP

    7-2
    SRS UNIT FAILURE

    POSSIBLE FAILURE

    • Failure of circuit in SRS unit

    4R_SRS3_007_03

    DTC HELP

    7-3
    SRS UNIT FAILURE

    POSSIBLE FAILURE

    • Failure of circuit in SRS unit

    4R_SRS3_008_01

    DTC HELP

    8-1
    SRS UNIT FAILURE

    POSSIBLE FAILURE

    • Failure of circuit in SRS unit

    4R_SRS3_008_02

    DTC HELP

    8-2
    SRS UNIT FAILURE

    POSSIBLE FAILURE

    • Failure of circuit in SRS unit

    4R_SRS3_008_03

    DTC HELP

    8-3
    SRS UNIT FAILURE

    POSSIBLE FAILURE

    • Failure of circuit in SRS unit

    4R_SRS3_008_04

    DTC HELP

    8-4
    SRS UNIT FAILURE

    POSSIBLE FAILURE

    • Failure of circuit in SRS unit

    4R_SRS3_008_05

    DTC HELP

    8-5
    SRS UNIT FAILURE

    POSSIBLE FAILURE

    • Failure of circuit in SRS unit

    4R_SRS3_008_06

    DTC HELP

    8-6
    SRS UNIT FAILURE

    POSSIBLE FAILURES

    • Failure of circuit in SRS unit
    • Open or short to power in harness or airbag assy.
      (Problems in driver's and passenger's circuits at the same time) (NEC unit)

    4R_SRS3_008_07

    DTC HELP

    8-7
    SRS UNIT FAILURE

    POSSIBLE FAILURE

    • Failure of circuit in SRS unit

    4R_SRS3_008_08

    DTC HELP

    8-8
    SRS UNIT FAILURE

    POSSIBLE FAILURE

    • Failure of circuit in SRS unit

    4R_SRS3_009_01

    DTC HELP

    9-1
    FAULTY SRS INDICATOR LIGHT CIRCUIT

    POSSIBLE FAILURES

    • Short in gauge assembly
    • Short in harness
    • Open in supply line (VA line) (ND unit)

    4R_SRS3_009_02

    DTC HELP

    9-2
    FAULTY SRS POWER SUPPLY SYSTEM

    POSSIBLE FAILURES

    • Blown fuse (VB line)
    • Open in harness (VB line)
    • Short in harness (VB line)

    4R_SRS3_009_03

    DTC HELP

    9-3
    DRIVER'S SEAT BELT BUCKLE SWITCH FAILURE

    POSSIBLE FAILURES

    • Open in harness
    • Short in harness
    • Switch failure
    • Blown fuse (Line of tension reducer solenoid)

    4R_SRS3_009_04

    DTC HELP

    9-4
    PASSENGER'S SEAT BELT BUCKLE SWITCH FAILURE

    POSSIBLE FAILURES

    • Open in harness
    • Short in harness
    • Switch failure
    • Blown fuse (Line of tension reducer solenoid)

    4R_SRS3_009_05

    DTC HELP

    9-5
    FRONT SENSOR FAILURE

    POSSIBLE FAILURES

    • Open in harness
    • Short in harness
    • Sensor failure

    4R_SRS3_009_06

    DTC HELP

    9-6
    THE LEFT FRONT SENSOR FAILURE

    POSSIBLE FAILURES

    • Open in harness
    • Short in harness
    • Sensor failure

    4R_SRS3_009_07

    DTC HELP

    9-7
    THE RIGHT FRONT SENSOR FAILURE

    POSSIBLE FAILURES

    • Open in harness
    • Short in harness
    • Sensor failure

    4R_SRS3_010_01

    DTC HELP

    10-1
    SRS UNIT MUST BE REPLACED

    • Replace SRS unit

    4R_SRS3_010_02

    DTC HELP

    10-2
    SRS UNIT MUST BE REPLACED

    • Replace SRS unit

    4R_SRS3_010_03

    DTC HELP

    10-3
    SRS UNIT MUST BE REPLACED

    • Replace SRS unit

    4R_SRS3_010_05

    DTC HELP

    10-5
    SRS UNIT MUST BE REPLACED

    • Replace SRS unit

    4R_SRS3_010_06

    DTC HELP

    10-6
    SRS UNIT MUST BE REPLACED

    • Replace SRS unit

    4R_SRS3_010_07

    DTC HELP

    10-7
    SRS UNIT MUST BE REPLACED

    • Replace SRS unit

    4R_SRS3_010_4A

    DTC HELP

    10-4
    SRS UNIT MUST BE REPLACED / CLEAR DTC (Occupant Position Detection System prevented deployment of side airbag)

    • Replace SRS unit
    • Clear DTC, and SRS unit is reusable.

    4R_SRS3_010_4B

    DTC HELP

    10-4
    CLEAR DTC (OCCUPANT POSITION DETECTION SYSTEM PREVENTED DEPLOYMENT OF SIDE AIRBAG)

    POSSIBLE FAILURES

    • Clear DTC, and SRS unit is reusable.

    4R_SRS3_011_1A

    DTC HELP

    11-1
    OPEN IN DRIVER'S SIDE AIRBAG INFLATOR

    POSSIBLE FAILURES

    • Open in driver's side airbag assembly
    • Open in harness

    4R_SRS3_011_1B

    DTC HELP

    11-1
    OPEN IN THE LEFT SIDE AIRBAG INFLATOR

    POSSIBLE FAILURES

    • Open in the left side airbag assembly
    • Open in harness

    4R_SRS3_011_2A

    DTC HELP

    11-2
    INCREASED RESISTANCE IN DRIVER'S SIDE AIRBAG INFLATOR

    POSSIBLE FAILURES

    • Increased resistance in driver's side airbag assembly
    • Increased resistance in harness

    4R_SRS3_011_2B

    DTC HELP

    11-2
    INCREASED RESISTANCE IN THE LEFT SIDE AIRBAG INFLATOR

    POSSIBLE FAILURES

    • Increased resistance in the left side airbag assembly
    • Increased resistance in harness

    4R_SRS3_011_3A

    DTC HELP

    11-3
    SHORT TO ANOTHER WIRE IN DRIVER'S SIDE AIRBAG INFLATOR

    POSSIBLE FAILURES

    • Short to another wire in driver's side airbag assembly
    • Short to another wire in harness

    4R_SRS3_011_3B

    DTC HELP

    11-3
    SHORT TO ANOTHER WIRE IN THE LEFT SIDE AIRBAG INFLATOR

    POSSIBLE FAILURES

    • Short to another wire in the left side airbag assembly
    • Short to another wire in harness

    4R_SRS3_011_4A

    DTC HELP

    11-4
    SHORT TO POWER IN DRIVER'S SIDE AIRBAG INFLATOR

    POSSIBLE FAILURES

    • Short to power in driver's side airbag assembly
    • Short to power in harness

    4R_SRS3_011_4B

    DTC HELP

    11-4
    SHORT TO POWER IN THE LEFT SIDE AIRBAG INFLATOR

    POSSIBLE FAILURES

    • Short to power in the left side airbag assembly
    • Short to power in harness

    4R_SRS3_011_5A

    DTC HELP

    11-5
    SHORT TO GROUND IN DRIVER'S SIDE AIRBAG INFLATOR

    POSSIBLE FAILURES

    • Short to ground in driver's side airbag assembly
    • Short to ground in harness

    4R_SRS3_011_5B

    DTC HELP

    11-5
    SHORT TO GROUND IN THE LEFT SIDE AIRBAG INFLATOR

    POSSIBLE FAILURES

    • Short to ground in the left side airbag assembly
    • Short to ground in harness

    4R_SRS3_012_1A

    DTC HELP

    12-1
    OPEN IN PASSENGER'S SIDE AIRBAG INFLATOR

    POSSIBLE FAILURES

    • Open in passenger's side airbag assembly
    • Open in harness

    4R_SRS3_012_1B

    DTC HELP

    12-1
    OPEN IN THE RIGHT SIDE AIRBAG INFLATOR

    POSSIBLE FAILURES

    • Open in the right side airbag assembly
    • Open in harness

    4R_SRS3_012_2A

    DTC HELP

    12-2
    INCREASED RESISTANCE IN PASSENGER'S AIRBAG INFLATOR

    POSSIBLE FAILURES

    • Increased resistance in passenger's side airbag assembly
    • Increased resistance in harness

    4R_SRS3_012_2B

    DTC HELP

    12-2
    INCREASED RESISTANCE IN THE RIGHT SIDE AIRBAG INFLATOR

    POSSIBLE FAILURES

    • Increased resistance in the right side airbag assembly
    • Increased resistance in harness

    4R_SRS3_012_3A

    DTC HELP

    12-3
    SHORT TO ANOTHER WIRE IN PASSENGER'S SIDE AIRBAG INFLATOR

    POSSIBLE FAILURES

    • Short to another wire in passenger's side airbag assembly
    • Short to another wire in harness

    4R_SRS3_012_3B

    DTC HELP

    12-3
    SHORT TO ANOTHER WIRE IN THE RIGHT SIDE AIRBAG INFLATOR

    POSSIBLE FAILURES

    • Short to another wire in the right side airbag assembly
    • Short to another wire in harness

    4R_SRS3_012_4A

    DTC HELP

    12-4
    SHORT TO POWER IN PASSENGER'S SIDE AIRBAG INFLATOR

    POSSIBLE FAILURES

    • Short to power in passenger's side airbag assembly
    • Short to power in harness

    4R_SRS3_012_4B

    DTC HELP

    12-4
    SHORT TO POWER IN THE RIGHT SIDE AIRBAG INFLATOR

    POSSIBLE FAILURES

    • Short to power in the right side airbag assembly
    • Short to power in harness

    4R_SRS3_012_5A

    DTC HELP

    12-5
    SHORT TO GROUND IN PASSENGER'S SIDE AIRBAG INFLATOR

    POSSIBLE FAILURES

    • Short to ground in passenger's side airbag assembly
    • Short to ground in harness

    4R_SRS3_012_5B

    DTC HELP

    12-5
    SHORT TO GROUND IN THE RIGHT SIDE AIRBAG INFLATOR

    POSSIBLE FAILURES

    • Short to ground in the right side airbag assembly
    • Short to ground in harness

    4R_SRS3_013_1A

    DTC HELP

    13-1
    INTERNAL FAILURE OF THE DRIVER'S SIDE IMPACT SENSOR

    POSSIBLE FAILURES

    • Failure of circuit in side impact sensor
    • Failure of circuit in SRS unit

    4R_SRS3_013_1B

    DTC HELP

    13-1
    INTERNAL FAILURE OF THE LEFT SIDE IMPACT SENSOR

    POSSIBLE FAILURES

    • Failure of circuit in side impact sensor
    • Failure of circuit in SRS unit

    4R_SRS3_013_2A

    DTC HELP

    13-2
    INTERNAL FAILURE OF THE DRIVER'S SIDE IMPACT SENSOR

    POSSIBLE FAILURES

    • Failure of circuit in side impact sensor
    • Failure of circuit in SRS unit

    4R_SRS3_013_2B

    DTC HELP

    13-2
    INTERNAL FAILURE OF THE LEFT SIDE IMPACT SENSOR

    POSSIBLE FAILURES

    • Failure of circuit in side impact sensor
    • Failure of circuit in SRS unit

    4R_SRS3_013_3A

    DTC HELP

    13-3
    NO SIGNAL FROM THE DRIVER'S SIDE IMPACT SENSOR

    POSSIBLE FAILURES

    • Failure of circuit in side impact sensor
    • Open in harness
    • Short in harness
    • Failure of circuit in SRS unit

    4R_SRS3_013_3B

    DTC HELP

    13-3
    NO SIGNAL FROM THE LEFT SIDE IMPACT SENSOR

    POSSIBLE FAILURES

    • Open in harness
    • Short in harness
    • Failure of circuit in side impact sensor
    • Failure of circuit in SRS unit

    4R_SRS3_013_4A

    DTC HELP

    13-4
    FAULTY POWER SUPPLY FOR THE DRIVER'S SIDE IMPACT SENSOR

    POSSIBLE FAILURES

    • Open in harness
    • Short in harness
    • Failure of circuit in side impact sensor
    • Failure of circuit in SRS unit

    4R_SRS3_013_4B

    DTC HELP

    13-4
    FAULTY POWER SUPPLY FOR THE LEFT SIDE IMPACT SENSOR

    POSSIBLE FAILURES

    • Open in harness
    • Short in harness
    • Failure of circuit in side impact sensor
    • Failure of circuit in SRS unit

    4R_SRS3_013_5A

    DTC HELP

    13-5
    FAULTY SAFING SENSOR FOR THE DRIVER'S SIDE IMPACT SENSOR

    POSSIBLE FAILURES

    • Open in harness
    • Short in harness
    • Failure of circuit in side impact sensor
    • Failure of circuit in SRS unit

    4R_SRS3_013_5B

    DTC HELP

    13-5
    FAULTY SAFING SENSOR TO THE LEFT SIDE IMPACT SENSOR

    POSSIBLE FAILURES

    • Open in harness
    • Short in harness
    • Failure of circuit in side impact sensor
    • Failure of circuit in SRS unit

    4R_SRS3_013_5C

    DTC HELP

    13-5
    SRS UNIT FAILURE

    POSSIBLE FAILURE

    • Failure of circuit in SRS unit

    4R_SRS3_014_1A

    DTC HELP

    14-1
    INTERNAL FAILURE OF THE PASSENGER'S SIDE IMPACT SENSOR

    POSSIBLE FAILURES

    • Failure of circuit in side impact sensor
    • Failure of circuit in SRS unit

    4R_SRS3_014_1B

    DTC HELP

    14-1
    INTERNAL FAILURE OF THE RIGHT SIDE IMPACT SENSOR

    POSSIBLE FAILURES

    • Failure of circuit in side impact sensor
    • Failure of circuit in SRS unit

    4R_SRS3_014_2A

    DTC HELP

    14-2
    INTERNAL FAILURE OF THE PASSENGER'S SIDE IMPACT SENSOR

    POSSIBLE FAILURES

    • Failure of circuit in side impact sensor
    • Failure of circuit in SRS unit

    4R_SRS3_014_2B

    DTC HELP

    14-2
    INTERNAL FAILURE OF THE RIGHT SIDE IMPACT SENSOR

    POSSIBLE FAILURES

    • Failure of circuit in side impact sensor
    • Failure of circuit in SRS unit

    4R_SRS3_014_3A

    DTC HELP

    14-3
    NO SIGNAL FROM THE PASSENGER'S SIDE IMPACT SENSOR

    POSSIBLE FAILURES

    • Open in harness
    • Short in harness
    • Failure of circuit in side impact sensor
    • Failure of circuit in SRS unit

    4R_SRS3_014_3B

    DTC HELP

    14-3
    NO SIGNAL FROM THE RIGHT SIDE IMPACT SENSOR

    POSSIBLE FAILURES

    • Open in harness
    • Short in harness
    • Failure of circuit in side impact sensor
    • Failure of circuit in SRS unit

    4R_SRS3_014_4A

    DTC HELP

    14-4
    FAULTY POWER SUPPLY FOR THE PASSENGER'S SIDE IMPACT SENSOR

    POSSIBLE FAILURES

    • Open in harness
    • Short in harness
    • Failure of circuit in side impact sensor
    • Failure of circuit in SRS unit

    4R_SRS3_014_4B

    DTC HELP

    14-4
    FAULTY POWER SUPPLY FOR THE RIGHT SIDE IMPACT SENSOR

    POSSIBLE FAILURES

    • Open in harness
    • Short in harness
    • Failure of circuit in side impact sensor
    • Failure of circuit in SRS unit

    4R_SRS3_014_5A

    DTC HELP

    14-5
    FAULTY SAFING SENSOR FOR THE PASSENGER'S SIDE IMPACT SENSOR

    POSSIBLE FAILURES

    • Open in harness
    • Short in harness
    • Failure of circuit in side impact sensor
    • Failure of circuit in SRS unit

    4R_SRS3_014_5B

    DTC HELP

    14-5
    FAULTY SAFING SENSOR FOR THE RIGHT SIDE IMPACT SENSOR

    POSSIBLE FAILURES

    • Open in harness
    • Short in harness
    • Failure of circuit in side impact sensor
    • Failure of circuit in SRS unit

    4R_SRS3_014_5C

    DTC HELP

    14-5
    SRS UNIT FAILURE

    POSSIBLE FAILURE

    • Failure of circuit in SRS unit

    4R_SRS3_015_01

    DTC HELP

    15-1
    OCCUPANT POSITION DETECTION UNIT FAILURE

    POSSIBLE FAILURE

    • Failure of initialization in occupant position detection unit
    • Failure of circuit in occupant position detection unit
    • Failure of harness in occupant position detection system
    • Failure of circuit in occupant position indicator light
    • Failure of circuit in occupant position detection sensor

    4R_SRS3_015_02

    DTC HELP

    15-2
    OCCUPANT POSITION DETECTION SYSTEM INDICATOR LIGHT FAILURE

    POSSIBLE FAILURE

    • Failure of side airbag (occupant position detection) indicator light circuit

    4R_SRS3_015_03

    DTC HELP

    15-3
    OCCUPANT POSITION DETECTION SENSOR FAILURE

    POSSIBLE FAILURES

    • Failure of circuit in occupant position detection sensor
    • Failure of harness in occupant position detection system

    4R_SRS3_021_01

    DTC HELP

    21-1
    OPEN IN THE LEFT SIDE SEAT BELT BUCKLE TENSIONER

    POSSIBLE FAILURES

    • Open in the left side buckle tensioner assembly
    • Open in harness

    4R_SRS3_021_02

    DTC HELP

    21-2
    INCREASED RESISTANCE IN THE LEFT SIDE SEAT BELT BUCKLE TENSIONER

    POSSIBLE FAILURES

    • Increased resistance in the left side buckle tensioner assembly
    • Increased resistance in harness

    4R_SRS3_021_03

    DTC HELP

    21-3
    SHORT TO ANOTHER WIRE IN THE LEFT SIDE SEAT BELT BUCKLE TENSIONER

    POSSIBLE FAILURES

    • Short to another wire in the left side buckle tensioner assembly
    • Short to another wire in harness

    4R_SRS3_021_04

    DTC HELP

    21-4
    SHORT TO POWER IN THE LEFT SIDE SEAT BELT BUCKLE TENSIONER

    POSSIBLE FAILURES

    • Short to power in the left side buckle tensioner assembly
    • Short to power in harness

    4R_SRS3_021_05

    DTC HELP

    21-5
    SHORT TO GROUND IN THE LEFT SIDE SEAT BELT BUCKLE TENSIONER

    POSSIBLE FAILURES

    • Short to ground in the left side buckle tensioner assembly
    • Short to ground in harness

    4R_SRS3_022_01

    DTC HELP

    22-1
    OPEN IN THE RIGHT SIDE SEAT BELT BUCKLE TENSIONER

    POSSIBLE FAILURES

    • Open in the right side buckle tensioner assembly
    • Open in harness

    4R_SRS3_022_02

    DTC HELP

    22-2
    INCREASED RESISTANCE IN THE RIGHT SIDE SEAT BELT BUCKLE TENSIONER

    POSSIBLE FAILURES

    • Increased resistance in the right side buckle tensioner assembly
    • Increased resistance in harness

    4R_SRS3_022_03

    DTC HELP

    22-3
    SHORT TO ANOTHER WIRE IN THE RIGHT SIDE SEAT BELT BUCKLE TENSIONER

    POSSIBLE FAILURES

    • Short to another wire in the right side buckle tensioner assembly
    • Short to another wire in harness

    4R_SRS3_022_04

    DTC HELP

    22-4
    SHORT TO POWER IN THE RIGHT SIDE SEAT BELT BUCKLE TENSIONER

    POSSIBLE FAILURES

    • Short to power in the right side buckle tensioner assembly
    • Short to power in harness

    4R_SRS3_022_05

    DTC HELP

    22-5
    SHORT TO GROUND IN THE RIGHT SIDE SEAT BELT BUCKLE TENSIONER

    POSSIBLE FAILURES

    • Short to ground in the left side B/P tensioner assembly
    • Short to ground in harness

    4R_SRS3_023_01

    DTC HELP

    23-1
    OPEN IN THE LEFT SIDE SEAT BELT OUTER LAP TENSIONER

    POSSIBLE FAILURES

    • Open in the left side outer lap tensioner assembly
    • Open in harness

    4R_SRS3_023_02

    DTC HELP

    23-2
    INCREASED RESISTANCE IN THE LEFT SIDE SEAT OUTER LAP TENSIONER

    POSSIBLE FAILURES

    • Increased resistance in the left side outer lap tensioner assembly
    • Increased resistance in harness

    4R_SRS3_023_03

    DTC HELP

    23-3
    SHORT TO ANOTHER WIRE IN THE LEFT SIDE SEAT BELT OUTER LAP TENSIONER

    POSSIBLE FAILURES

    • Short to another wire in the left side outer lap tensioner assembly
    • Short to another wire in harness

    4R_SRS3_023_04

    DTC HELP

    23-4
    SHORT TO POWER IN THE LEFT SIDE SEAT BELT OUTER LAP TENSIONER

    POSSIBLE FAILURES

    • Short to power in the left side outer lap tensioner assembly
    • Short to power in harness

    4R_SRS3_023_05

    DTC HELP

    23-5
    SHORT TO GROUND IN THE LEFT SIDE SEAT BELT OUTER LAP TENSIONER

    POSSIBLE FAILURES

    • Short to ground in the left side outer lap tensioner assembly
    • Short to ground in harness

    4R_SRS3_024_01

    DTC HELP

    24-1
    OPEN IN THE RIGHT SIDE SEAT BELT OUTER LAP TENSIONER

    POSSIBLE FAILURES

    • Open in the right side outer lap tensioner assembly
    • Open in harness

    4R_SRS3_024_02

    DTC HELP

    24-2
    INCREASED RESISTANCE IN THE RIGHT SIDE SEAT BELT OUTER LAP TENSIONER

    POSSIBLE FAILURES

    • Increased resistance in the right side outer lap tensioner assembly
    • Increased resistance in harness

    4R_SRS3_024_03

    DTC HELP

    24-3
    SHORT TO ANOTHER WIRE IN THE RIGHT SIDE SEAT BELT OUTER LAP TENSIONER

    POSSIBLE FAILURES

    • Short to another wire in the right side outer lap tensioner assembly
    • Short to another wire in harness

    4R_SRS3_024_04

    DTC HELP

    24-4
    SHORT TO POWER IN THE RIGHT SIDE SEAT BELT OUTER LAP TENSIONER

    POSSIBLE FAILURES

    • Short to power in the right side outer lap tensioner assembly
    • Short to power in harness

    4R_SRS3_024_05

    DTC HELP

    24-5
    SHORT TO GROUND IN THE RIGHT SIDE SEAT BELT OUTER LAP TENSIONER

    POSSIBLE FAILURES

    • Short to ground in the left side outer lap tensioner assembly
    • Short to ground in harness

    4R_SRS4_011_1X

    DTC HELP

    11-1X (X=0-9/A-F)
    OPEN OR INCREASED RESISTANCE
    IN THE LEFT FRONT/DRIVER'S SIDE AIRBAG FIRST INFLATOR/OPEN IN THE DRIVER'S AIRBAG FIRST INFLATOR

    POSSIBLE FAILURES

    • Open or increased resistance in the left front/driver's side airbag first inflator
    • Open or increased resistance in harness
    • Increased resistance or open in cable reel

    SRS INDICATOR STATUS

    • INDICATOR ON

    CONDITIONS FOR CANCELING DTCs

    • IG OFF (0) /ON (II)
    • Clear DTCs with the HDS

    4R_SRS4_011_2X

    DTC HELP

    11-2X (X=0-9/A-F)
    INCREASED RESISTANCE
    IN THE LEFT FRONT/DRIVER'S SIDE AIRBAG FIRST INFLATOR

    POSSIBLE FAILURES

    • Increased resistance in the left front/driver's side  airbag first inflator
    • Increased resistance in harness
    • Increased resistance in cable reel

    SRS INDICATOR STATUS

    • INDICATOR ON

    CONDITIONS FOR CANCELING DTCs

    • IG OFF (0) /ON (II)
    • Clear DTCs with the HDS

    4R_SRS4_011_3X

    DTC HELP

    11-3X (X=0-9/A-F)
    SHORT TO ANOTHER WIRE OR DECREASED RESISTANCE
    IN THE LEFT FRONT/DRIVER'S SIDE AIRBAG FIRST INFLATOR

    POSSIBLE FAILURES

    • Short to another wire or decreased resistance in the left front/driver's side airbag first inflator
    • Short to another wire or decreased resistance in harness
    • Decreased resistance or short to another wire in cable reel

    SRS INDICATOR STATUS

    • INDICATOR ON

    CONDITIONS FOR CANCELING DTCs

    • IG OFF (0) /ON (II)
    • Clear DTCs with the HDS

    4R_SRS4_011_4X

    DTC HELP

    11-4X (X=0-9/A-F)
    OPEN OR INCREASED RESISTANCE
    IN THE LEFT FRONT/DRIVER'S SIDE AIRBAG SECOND INFLATOR

    POSSIBLE FAILURES

    • Open or increased resistance in the left front/driver's side airbag second inflator
    • Open or increased resistance in harness
    • Increased resistance or open in cable reel

    SRS INDICATOR STATUS

    • INDICATOR ON

    CONDITIONS FOR CANCELING DTCs

    • IG OFF (0) /ON (II)
    • Clear DTCs with the HDS

    4R_SRS4_011_5X

    DTC HELP

    11-5X (X=0-9/A-F)
    INCREASED RESISTANCE
    IN THE LEFT FRONT/DRIVER'S SIDE AIRBAG SECOND INFLATOR

    POSSIBLE FAILURES

    • Increased resistance in the left front/driver's side airbag second inflator
    • Increased resistance in harness
    • Increased resistance in cable reel

    SRS INDICATOR STATUS

    • INDICATOR ON

    CONDITIONS FOR CANCELING DTCs

    • IG OFF (0) /ON (II)
    • Clear DTCs with the HDS

    4R_SRS4_011_6X

    DTC HELP

    11-6X (X=0-9/A-F)
    SHORT TO ANOTHER WIRE OR DECREASED RESISTANCE
    IN THE LEFT FRONT/DRIVER'S SIDE AIRBAG SECOND INFLATOR

    POSSIBLE FAILURES

    • Short to another wire or decreased resistance in the left front/driver's side airbag second inflator
    • Short to another wire or decreased resistance in harness
    • Decreased resistance or short to another wire in cable reel

    SRS INDICATOR STATUS

    • INDICATOR ON

    CONDITIONS FOR CANCELING DTCs

    • IG OFF (0) /ON (II)
    • Clear DTCs with the HDS

    4R_SRS4_011_8X

    DTC HELP

    11-8X (X=0-9/A-F)
    SHORT TO POWER
    IN THE LEFT FRONT/DRIVER'S SIDE AIRBAG FIRST INFLATOR

    POSSIBLE FAILURES

    • Short to power in the left front/driver's side airbag first inflator
    • Harness short to power
    • Short to power in cable reel

    SRS INDICATOR STATUS

    • INDICATOR ON

    CONDITIONS FOR CANCELING DTCs

    • Clear DTCs with the HDS

    4R_SRS4_011_9X

    DTC HELP

    11-9X (X=0-9/A-F)
    SHORT TO GROUND
    IN THE LEFT FRONT/DRIVER'S SIDE AIRBAG FIRST INFLATOR

    POSSIBLE FAILURES

    • Short to ground in the left front/driver's side airbag first inflator
    • Harness short to ground
    • Short to ground in cable reel

    SRS INDICATOR STATUS

    • INDICATOR ON

    CONDITIONS FOR CANCELING DTCs

    • Clear DTCs with the HDS

    4R_SRS4_011_AX

    DTC HELP

    11-AX (X=0-9/A-F)
    SHORT TO POWER
    IN THE LEFT FRONT/DRIVER'S SIDE AIRBAG SECOND INFLATOR

    POSSIBLE FAILURES

    • Short to power in the left side front airbag second inflator
    • Harness short to power
    • Short to power in cable reel

    SRS INDICATOR STATUS

    • INDICATOR ON

    CONDITIONS FOR CANCELING DTCs

    • Clear DTCs with the HDS

    4R_SRS4_011_BX

    DTC HELP

    11-BX (X=0-9/A-F)
    SHORT TO GROUND
    IN THE LEFT FRONT/DRIVER'S SIDE AIRBAG SECOND INFLATOR

    POSSIBLE FAILURES

    • Short to ground in the left front/driver's side airbag second inflator
    • Harness short to ground
    • Short to ground in cable reel

    SRS INDICATOR STATUS

    • INDICATOR ON

    CONDITIONS FOR CANCELING DTCs

    • Clear DTCs with the HDS

    4R_SRS4_012_1X

    DTC HELP

    12-1X (X=0-9/A-F)
    OPEN OR INCREASED RESISTANCE
    IN THE RIGHT FRONT AIRBAG FIRST INFLATOR/OPEN IN THE FRONT PASSENGER'S AIRBAG FIRST INFLATOR

    POSSIBLE FAILURES

    • Open or increased resistance in the right front/front passenger's airbag first inflator
    • Open or increased resistance in harness
    • Open or increased resistance in cable reel

    SRS INDICATOR STATUS

    • INDICATOR ON

    CONDITIONS FOR CANCELING DTCs

    • IG OFF (0) /ON (II)
    • Clear DTCs with the HDS

    4R_SRS4_012_2X

    DTC HELP

    12-2X (X=0-9/A-F)
    INCREASED RESISTANCE
    IN THE RIGHT FRONT AIRBAG FIRST INFLATOR

    POSSIBLE FAILURES

    • Increased resistance in the right front/front passenger's airbag first inflator
    • Increased resistance in harness
    • Increased resistance in cable reel

    SRS INDICATOR STATUS

    • INDICATOR ON

    CONDITIONS FOR CANCELING DTCs

    • IG OFF (0) /ON (II)
    • Clear DTCs with the HDS

    4R_SRS4_012_3X

    DTC HELP

    12-3X (X=0-9/A-F)
    SHORT TO ANOTHER WIRE OR DECREASED RESISTANCE
    IN THE RIGHT FRONT AIRBAG FIRST INFLATOR

    POSSIBLE FAILURES

    • Short to another wire or decreased resistance in the right front/front passenger's airbag first inflator
    • Short to another wire or decreased resistance in harness
    • Short to another wire or decreased resistance in cable reel

    SRS INDICATOR STATUS

    • INDICATOR ON

    CONDITIONS FOR CANCELING DTCs

    • IG OFF (0) /ON (II)
    • Clear DTCs with the HDS

    4R_SRS4_012_4X

    DTC HELP

    12-4X (X=0-9/A-F)
    OPEN OR INCREASED RESISTANCE
    IN THE RIGHT FRONT AIRBAG SECOND INFLATOR

    POSSIBLE FAILURES

    • Open or increased resistance in the right front/front passenger's airbag second inflator
    • Open or increased resistance in harness
    • Open or increased resistance in cable reel

    SRS INDICATOR STATUS

    • INDICATOR ON

    CONDITIONS FOR CANCELING DTCs

    • IG OFF (0) /ON (II)
    • Clear DTCs with the HDS

    4R_SRS4_012_5X

    DTC HELP

    12-5X (X=0-9/A-F)
    INCREASED RESISTANCE
    IN THE RIGHT FRONT AIRBAG SECOND INFLATOR

    POSSIBLE FAILURES

    • Increased resistance in the right front/front passenger's airbag second inflator
    • Increased resistance in harness
    • Increased resistance in cable reel

    SRS INDICATOR STATUS

    • INDICATOR ON

    CONDITIONS FOR CANCELING DTCs

    • IG OFF (0) /ON (II)
    • Clear DTCs with the HDS

    4R_SRS4_012_6X

    DTC HELP

    12-6X (X=0-9/A-F)
    SHORT TO ANOTHER WIRE OR DECREASED RESISTANCE
    IN THE RIGHT FRONT AIRBAG SECOND INFLATOR

    POSSIBLE FAILURES

    • Short to another wire or decreased resistance in the right front/front passenger's airbag second inflator
    • Short to another wire or decreased resistance in harness
    • Short to another wire or decreased resistance in cable reel

    SRS INDICATOR STATUS

    • INDICATOR ON

    CONDITIONS FOR CANCELING DTCs

    • IG OFF (0) /ON (II)
    • Clear DTCs with the HDS

    4R_SRS4_012_8X

    DTC HELP

    12-8X (X=0-9/A-F)
    SHORT TO POWER
    IN THE RIGHT FRONT AIRBAG FIRST INFLATOR

    POSSIBLE FAILURES

    • Short to power in the right front/front passenger's airbag first inflator
    • Harness short to power
    • Short to power in cable reel

    SRS INDICATOR STATUS

    • INDICATOR ON

    CONDITIONS FOR CANCELING DTCs

    • Clear DTCs with the HDS

    4R_SRS4_012_9X

    DTC HELP

    12-9X (X=0-9/A-F)
    SHORT TO GROUND
    IN THE RIGHT FRONT AIRBAG FIRST INFLATOR

    POSSIBLE FAILURES

    • Short to ground in the right front/front passenger's airbag first inflator
    • Harness short to ground
    • Short to ground in cable reel

    SRS INDICATOR STATUS

    • INDICATOR ON

    CONDITIONS FOR CANCELING DTCs

    • Clear DTCs with the HDS

    4R_SRS4_012_AX

    DTC HELP

    12-AX (X=0-9/A-F)
    SHORT TO POWER
    IN THE RIGHT FRONT AIRBAG SECOND INFLATOR

    POSSIBLE FAILURES

    • Short to power in the right front/front passenger's airbag second inflator
    • Harness short to power
    • Short to power in cable reel

    SRS INDICATOR STATUS

    • INDICATOR ON

    CONDITIONS FOR CANCELING DTCs

    • Clear DTCs with the HDS

    4R_SRS4_012_BX

    DTC HELP

    12-BX (X=0-9/A-F)
    SHORT TO GROUND
    IN THE RIGHT FRONT AIRBAG SECOND INFLATOR

    POSSIBLE FAILURES

    • Short to ground in the right side front airbag second inflator
    • Harness short to ground
    • Short to ground in cable reel

    SRS INDICATOR STATUS

    • INDICATOR ON

    CONDITIONS FOR CANCELING DTCs

    • Clear DTCs with the HDS

    4R_SRS4_021_1X

    DTC HELP

    21-1X (X=0-9/A-F)
    OPEN OR INCREASED RESISTANCE
    IN THE LEFT FRONT SEAT BELT TENSIONER

    POSSIBLE FAILURES

    • Open or increased resistance in the left side seat belt tensioner
    • Open or increased resistance in harness

    SRS INDICATOR STATUS

    • INDICATOR ON

    CONDITIONS FOR CANCELING DTCs

    • IG OFF (0) /ON (II)
    • Clear DTCs with the HDS

    4R_SRS4_021_2X

    DTC HELP

    21-2X (X=0-9/A-F)
    INCREASED RESISTANCE
    IN THE LEFT FRONT SEAT BELT TENSIONER

    POSSIBLE FAILURES

    • Increased resistance in the left side seat belt tensioner
    • Increased resistance in harness

    SRS INDICATOR STATUS

    • INDICATOR ON

    CONDITIONS FOR CANCELING DTCs

    • IG OFF (0) /ON (II)
    • Clear DTCs with the HDS

    4R_SRS4_021_3X

    DTC HELP

    21-3X (X=0-9/A-F)
    SHORT TO ANOTHER WIRE OR DECREASED RESISTANCE
    IN THE LEFT FRONT SEAT BELT TENSIONER

    POSSIBLE FAILURES

    • Short to another wire or deceased resistance in the left front/driver's side seat belt tensioner
    • Short to another wire or deceased resistance in harness

    SRS INDICATOR STATUS

    • INDICATOR ON

    CONDITIONS FOR CANCELING DTCs

    • IG OFF (0) /ON (II)
    • Clear DTCs with the HDS

    4R_SRS4_021_8X

    DTC HELP

    21-8X (X=0-9/A-F)
    SHORT TO POWER
    IN THE LEFT FRONT SEAT BELT TENSIONER

    POSSIBLE FAILURES

    • Short to power in the left front/driver's side seat belt tensioner
    • Harness short to power]

    SRS INDICATOR STATUS

    • INDICATOR ON

    CONDITIONS FOR CANCELING DTCs

    • Clear DTCs with the HDS

    4R_SRS4_021_9X

    DTC HELP

    21-9X (X=0-9/A-F)
    SHORT TO GROUND
    IN THE LEFT FRONT SEAT BELT TENSIONER

    POSSIBLE FAILURES

    • Short to ground in the left front/driver's side seat belt tensioner
    • Harness short to ground

    SRS INDICATOR STATUS

    • INDICATOR ON

    CONDITIONS FOR CANCELING DTCs

    • IG OFF (0) /ON (II)
    • Clear DTCs with the HDS

    4R_SRS4_022_1X

    DTC HELP

    22-1X (X=0-9/A-F)
    OPEN OR INCREASED RESISTANCE
    IN THE RIGHT FRONT SEAT BELT TENSIONER

    POSSIBLE FAILURES

    • Open or increased resistance in the right front/front passenger's seat belt tensioner
    • Open or increased resistance in harness

    SRS INDICATOR STATUS

    • INDICATOR ON

    CONDITIONS FOR CANCELING DTCs

    • IG OFF (0) /ON (II)
    • Clear DTCs with the HDS

    4R_SRS4_022_2X

    DTC HELP

    22-2X (X=0-9/A-F)
    INCREASED RESISTANCE
    IN THE RIGHT FRONT SEAT BELT TENSIONER

    POSSIBLE FAILURES

    • Increased resistance in the right front/front passenger's seat belt tensioner
    • Increased resistance in harness

    SRS INDICATOR STATUS

    • INDICATOR ON

    CONDITIONS FOR CANCELING DTCs

    • IG OFF (0) /ON (II)
    • Clear DTCs with the HDS

    4R_SRS4_022_3X

    DTC HELP

    22-3X (X=0-9/A-F)
    SHORT TO ANOTHER WIRE OR DECREASED RESISTANCE
    IN THE RIGHT FRONT SEAT BELT TENSIONER

    POSSIBLE FAILURES

    • Short to another wire or decreased resistance in the right front/front passenger's seat belt tensioner
    • Short to another wire or decreased resistance in harness

    SRS INDICATOR STATUS

    • INDICATOR ON

    CONDITIONS FOR CANCELING DTCs

    • IG OFF (0) /ON (II)
    • Clear DTCs with the HDS

    4R_SRS4_022_8X

    DTC HELP

    22-8X (X=0-9/A-F)
    SHORT TO POWER
    IN THE RIGHT FRONT SEAT BELT TENSIONER

    POSSIBLE FAILURES

    • Short to power in the right front/front passenger's seat belt tensioner
    • Harness short to power

    SRS INDICATOR STATUS

    • INDICATOR ON

    CONDITIONS FOR CANCELING DTCs

    • Clear DTCs with the HDS

    4R_SRS4_022_9X

    DTC HELP

    22-9X (X=0-9/A-F)
    SHORT TO GROUND
    IN THE RIGHT FRONT SEAT BELT TENSIONER

    POSSIBLE FAILURES

    • Short to ground in the right front/front passenger's seat belt tensioner
    • Harness short to ground

    SRS INDICATOR STATUS

    • INDICATOR ON

    CONDITIONS FOR CANCELING DTCs

    • IG OFF (0) /ON (II)
    • Clear DTCs with the HDS

    4R_SRS4_023_1X

    DTC HELP

    23-1X (X=0-9/A-F)
    OPEN OR INCREASED RESISTANCE
    IN THE CENTER SEAT BELT TENSIONER

    POSSIBLE FAILURES

    • Open or increased resistance in harness
    • Faulty centre seat belt

    SRS INDICATOR STATUS

    • INDICATOR ON

    CONDITIONS FOR CANCELING DTCs

    • IG OFF (0) /ON (II)
    • Clear DTCs with the HDS

    4R_SRS4_023_2X

    DTC HELP

    23-2X (X=0-9/A-F)
    INCREASED RESISTANCE
    IN THE CENTER SEAT BELT TENSIONER

    POSSIBLE FAILURES

    • Increased resistance in harness
    • Faulty center seat belt

    SRS INDICATOR STATUS

    • INDICATOR ON

    CONDITIONS FOR CANCELING DTCs

    • IG OFF (0) /ON (II)
    • Clear DTCs with the HDS

    4R_SRS4_023_3X

    DTC HELP

    23-3X (X=0-9/A-F)
    SHORT TO ANOTHER WIRE OR DECREASED RESISTANCE
    IN THE CENTER SEAT BELT TENSIONER

    POSSIBLE FAILURES

    • Short to another wire or decreased resistance in harness
    • Faulty center seat belt

    SRS INDICATOR STATUS

    • INDICATOR ON

    CONDITIONS FOR CANCELING DTCs

    • IG OFF (0) /ON (II)
    • Clear DTCs with the HDS

    4R_SRS4_023_8X

    DTC HELP

    23-8X (X=0-9/A-F)
    SHORT TO POWER
    IN THE CENTER SEAT BELT TENSIONER

    POSSIBLE FAILURES

    • Harness short to power
    • Faulty center seat belt

    SRS INDICATOR STATUS

    • INDICATOR ON

    CONDITIONS FOR CANCELING DTCs

    • Clear DTCs with the HDS

    4R_SRS4_023_9X

    DTC HELP

    23-9X (X=0-9/A-F)
    SHORT TO GROUND
    IN THE CENTER SEAT BELT TENSIONER

    POSSIBLE FAILURES

    • Harness short to ground
    • Faulty center seat belt

    SRS INDICATOR STATUS

    • INDICATOR ON

    CONDITIONS FOR CANCELING DTCs

    • Clear DTCs with the HDS

    4R_SRS4_024_1X

    DTC HELP

    24-1X (X=0-9/A-F)
    OPEN OR INCREASED RESISTANCE
    IN THE RIGHT SEAT BELT OUTER LAP TENSIONER

    POSSIBLE FAILURES

    • Open or increased resistance in harness
    • Faulty right side seat belt

    SRS INDICATOR STATUS

    • INDICATOR ON

    CONDITIONS FOR CANCELING DTCs

    • IG OFF (0) /ON (II)
    • Clear DTCs with the HDS

    4R_SRS4_024_2X

    DTC HELP

    24-2X (X=0-9/A-F)
    INCREASED RESISTANCE
    IN THE RIGHT SEAT BELT OUTER LAP TENSIONER

    POSSIBLE FAILURES

    • Increased resistance in harness
    • Faulty right side seat belt

    SRS INDICATOR STATUS

    • INDICATOR ON

    CONDITIONS FOR CANCELING DTCs

    • IG OFF (0) /ON (II)
    • Clear DTCs with the HDS

    4R_SRS4_024_3X

    DTC HELP

    24-3X (X=0-9/A-F)
    SHORT TO ANOTHER WIRE OR DECREASED RESISTANCE
    IN THE RIGHT SEAT BELT OUTER LAP TENSIONER

    POSSIBLE FAILURES

    • Short to another wire or decreased resistance in harness
    • Faulty right side seat belt

    SRS INDICATOR STATUS

    • INDICATOR ON

    CONDITIONS FOR CANCELING DTCs

    • IG OFF (0) /ON (II)
    • Clear DTCs with the HDS

    4R_SRS4_024_8X

    DTC HELP

    24-8X (X=0-9/A-F)
    SHORT TO POWER
    IN THE RIGHT SEAT BELT OUTER LAP TENSIONER

    POSSIBLE FAILURES

    • Harness short to power
    • Faulty right side seat belt

    SRS INDICATOR STATUS

    • INDICATOR ON

    SRS INDICATOR STATUS

    • Clear DTCs with the HDS

    4R_SRS4_024_9X

    DTC HELP

    24-9X (X=0-9/A-F)
    SHORT TO GROUND
    IN THE RIGHT SEAT BELT OUTER LAP TENSIONER

    POSSIBLE FAILURES

    • Harness short to ground
    • Faulty right side seat belt

    SRS INDICATOR STATUS

    • INDICATOR ON

    CONDITIONS FOR CANCELING DTCs

    • IG OFF (0) /ON (II)

    4R_SRS4_025_1X

    DTC HELP

    25-1X (X=0-9/A-F)
    OPEN OR INCREASED RESISTANCE
    IN THE LEFT OUTER LAP TENSIONER

    POSSIBLE FAILURES

    • Open or increased resistance in harness
    • Faulty left side seat belt

    SRS INDICATOR STATUS

    • INDICATOR ON

    CONDITIONS FOR CANCELING DTCs

    • IG OFF (0) /ON (II)
    • Clear DTCs with the HDS

    4R_SRS4_025_2X

    DTC HELP

    25-2X (X=0-9/A-F)
    INCREASED RESISTANCE
    IN THE LEFT OUTER LAP TENSIONER

    POSSIBLE FAILURES

    • Increased resistance in harness
    • Faulty left side seat belt

    SRS INDICATOR STATUS

    • INDICATOR ON

    CONDITIONS FOR CANCELING DTCs

    • IG OFF (0) /ON (II)
    • Clear DTCs with the HDS

    4R_SRS4_025_3X

    DTC HELP

    25-3X (X=0-9/A-F)
    SHORT TO ANOTHER WIRE OR DECREASED RESISTANCE
    IN THE LEFT OUTER LAP TENSIONER

    POSSIBLE FAILURES

    • Short to another wire or decreased in harness
    • Faulty left side seat belt

    SRS INDICATOR STATUS

    • INDICATOR ON

    CONDITIONS FOR CANCELING DTCs

    • IG OFF (0) /ON (II)
    • Clear DTCs with the HDS

    4R_SRS4_025_8X

    DTC HELP

    25-8X (X=0-9/A-F)
    SHORT TO POWER
    IN THE LEFT OUTER LAP TENSIONER

    POSSIBLE FAILURES

    • Harness short to power
    • Faulty left side seat belt

    SRS INDICATOR STATUS

    • INDICATOR ON

    CONDITIONS FOR CANCELING DTCs

    • Clear DTCs with the HDS)

    4R_SRS4_025_9X

    DTC HELP

    25-9X (X=0-9/A-F)
    SHORT TO GROUND
    IN THE LEFT OUTER LAP TENSIONER

    POSSIBLE FAILURES

    • Harness short to ground
    • Faulty left side seat belt

    SRS INDICATOR STATUS

    • INDICATOR ON

    CONDITIONS FOR CANCELING DTCs

    • Clear DTCs with the HDS

    4R_SRS4_026_1X

    DTC HELP

    26-1X (X=0-9/A-F)
    OPEN OR INCREASED RESISTANCE
    IN THE RIGHT OUTER LAP TENSIONER

    POSSIBLE FAILURES

    • Open or increased resistance in harness
    • Faulty right side seat belt

    SRS INDICATOR STATUS

    • INDICATOR ON

    CONDITIONS FOR CANCELING DTCs

    • IG OFF (0) /ON (II)
    • Clear DTCs with the HDS

    4R_SRS4_026_2X

    DTC HELP

    26-2X (X=0-9/A-F)
    INCREASED RESISTANCE
    IN THE RIGHT OUTER LAP TENSIONER

    POSSIBLE FAILURES

    • Increased resistance in harness
    • Faulty right side seat belt

    SRS INDICATOR STATUS

    • INDICATOR ON

    CONDITIONS FOR CANCELING DTCs

    • IG OFF (0) /ON (II)
    • Clear DTCs with the HDS

    4R_SRS4_026_3X

    DTC HELP

    26-3X (X=0-9/A-F)
    SHORT TO ANOTHER WIRE OR DECREASED RESISTANCE
    IN THE RIGHT OUTER LAP TENSIONER

    POSSIBLE FAILURES

    • Short to another wire or decreased resistance in harness
    • Faulty right side seat belt

    SRS INDICATOR STATUS

    • INDICATOR ON

    CONDITIONS FOR CANCELING DTCs

    • IG OFF (0) /ON (II)
    • Clear DTCs with the HDS

    4R_SRS4_026_8X

    DTC HELP

    26-8X (X=0-9/A-F)
    SHORT TO POWER
    IN THE RIGHT OUTER LAP TENSIONER

    POSSIBLE FAILURES

    • Harness short to power
    • Faulty right side seat belt

    SRS INDICATOR STATUS

    • INDICATOR ON

    CONDITIONS FOR CANCELING DTCs

    • Clear DTCs with the HDS

    4R_SRS4_026_9X

    DTC HELP

    26-9X (X=0-9/A-F)
    SHORT TO GROUND
    IN THE RIGHT OUTER LAP TENSIONER

    POSSIBLE FAILURES

    • Harness short to ground
    • Faulty right side seat belt

    SRS INDICATOR STATUS

    • INDICATOR ON

    CONDITIONS FOR CANCELING DTCs

    • Clear DTCs with the HDS

    4R_SRS4_027_1X

    DTC HELP

    27-1X (X=0-9/A-F)
    OPEN OR INCREASED RESISTANCE
    IN THE LEFT BUCKLE TENSIONER

    POSSIBLE FAILURES

    • Increased resistance or open in harness
    • Faulty left side seat belt

    SRS INDICATOR STATUS

    • INDICATOR ON

    CONDITIONS FOR CANCELING DTCs

    • IG OFF (0) /ON (II)
    • Clear DTCs with the HDS

    4R_SRS4_027_2X

    DTC HELP

    27-2X (X=0-9/A-F)
    INCREASED RESISTANCE
    IN THE LEFT BUCKLE TENSIONER

    POSSIBLE FAILURES

    • Decreased resistance or short to another wire in harness
    • Faulty left side seat belt

    SRS INDICATOR STATUS

    • INDICATOR ON

    CONDITIONS FOR CANCELING DTCs

    • IG OFF (0) /ON (II)
    • Clear DTCs with the HDS

    4R_SRS4_027_3X

    DTC HELP

    27-3X (X=0-9/A-F)
    SHORT TO ANOTHER WIRE OR DECREASED RESISTANCE
    IN THE LEFT BUCKLE TENSIONER

    POSSIBLE FAILURES

    • Decreased resistance or short to another wire in harness
    • Faulty left side seat belt

    SRS INDICATOR STATUS

    • INDICATOR ON

    CONDITIONS FOR CANCELING DTCs

    • IG OFF (0) /ON (II)
    • Clear DTCs with the HDS

    4R_SRS4_027_8X

    DTC HELP

    27-8X (X=0-9/A-F)
    SHORT TO POWER
    IN THE LEFT SEAT BELT BUCKLE TENSIONER

    POSSIBLE FAILURES

    • Harness short to power
    • Faulty left side seat belt

    SRS INDICATOR STATUS

    • INDICATOR ON

    CONDITIONS FOR CANCELING DTCs

    • Clear DTCs with the HDS

    4R_SRS4_027_9X

    DTC HELP

    27-9X (X=0-9/A-F)
    SHORT TO GROUND
    IN THE LEFT SEAT BELT BUCKLE TENSIONER

    POSSIBLE FAILURES

    • Harness short to ground
    • Faulty left side seat belt

    SRS INDICATOR STATUS

    • INDICATOR ON

    CONDITIONS FOR CANCELING DTCs

    • Clear DTCs with the HDS

    4R_SRS4_028_1X

    DTC HELP

    28-1X (X=0-9/A-F)
    OPEN OR INCREASED RESISTANCE
    IN THE RIGHT SEAT BELT BUCKLE TENSIONER

    POSSIBLE FAILURES

    • Open or increased resistance in harness
    • Faulty right side seat belt

    SRS INDICATOR STATUS

    • INDICATOR ON

    CONDITIONS FOR CANCELING DTCs

    • IG OFF (0) /ON (II)
    • Clear DTCs with the HDS

    4R_SRS4_028_2X

    DTC HELP

    28-2X (X=0-9/A-F)
    INCREASED RESISTANCE
    IN THE RIGHT SEAT BELT BUCKLE TENSIONER

    POSSIBLE FAILURES

    • Increased resistance in harness
    • Faulty right side seat belt

    SRS INDICATOR STATUS

    • INDICATOR ON

    CONDITIONS FOR CANCELING DTCs

    • IG OFF (0) /ON (II)
    • Clear DTCs with the HDS

    4R_SRS4_028_3X

    DTC HELP

    28-3X (X=0-9/A-F)
    SHORT TO ANOTHER WIRE OR DECREASED RESISTANCE
    IN THE RIGHT SEAT BELT BUCKLE TENSIONER

    POSSIBLE FAILURES

    • Decreased resistance or short to another wire in harness
    • Faulty left side seat belt

    SRS INDICATOR STATUS

    • INDICATOR ON

    CONDITIONS FOR CANCELING DTCs

    • IG OFF (0) /ON (II)
    • Clear DTCs with the HDS

    4R_SRS4_028_8X

    DTC HELP

    28-8X (X=0-9/A-F)
    SHORT TO POWER
    IN THE RIGHT SEAT BELT BUCKLE TENSIONER

    POSSIBLE FAILURES

    • Harness short to power
    • Faulty left side seat belt

    SRS INDICATOR STATUS

    • INDICATOR ON

    CONDITIONS FOR CANCELING DTCs

    • Clear DTCs with the HDS

    4R_SRS4_028_9X

    DTC HELP

    28-9X (X=0-9/A-F)
    SHORT TO GROUND
    IN THE RIGHT SEAT BELT BUCKLE TENSIONER

    POSSIBLE FAILURES

    • Harness short to ground
    • Faulty left side seat belt

    SRS INDICATOR STATUS

    • INDICATOR ON

    CONDITIONS FOR CANCELING DTCs

    • Clear DTCs with the HDS

    4R_SRS4_031_1X

    DTC HELP

    31-1X (X=0-9/A-F)
    OPEN OR INCREASED RESISTANCE
    IN THE LEFT SIDE AIRBAG INFLATOR

    POSSIBLE FAILURES

    • Open or increased resistance in the left side airbag inflator
    • Open or increased resistance in harness

    SRS INDICATOR STATUS

    • INDICATOR ON

    CONDITIONS FOR CANCELING DTCs

    • IG OFF (0) /ON (II)
    • Clear DTCs with the HDS

    4R_SRS4_031_2X

    DTC HELP

    31-2X (X=0-9/A-F)
    INCREASED RESISTANCE
    IN THE LEFT SIDE AIRBAG INFLATOR

    POSSIBLE FAILURES

    • Increased resistance in the left side airbag inflator
    • Increased resistance in harness

    SRS INDICATOR STATUS

    • INDICATOR ON

    CONDITIONS FOR CANCELING DTCs

    • IG OFF (0) /ON (II)
    • Clear DTCs with the HDS

    4R_SRS4_031_3X

    DTC HELP

    31-3X (X=0-9/A-F)
    SHORT TO ANOTHER WIRE OR DECREASED RESISTANCE
    IN THE LEFT SIDE AIRBAG INFLATOR

    POSSIBLE FAILURES

    • Short to another wire or decreased resistance in the left side airbag inflator
    • Short to another wire or decreased resistance in harness

    SRS INDICATOR STATUS

    • INDICATOR ON

    CONDITIONS FOR CANCELING DTCs

    • IG OFF (0) /ON (II)
    • Clear DTCs with the HDS

    4R_SRS4_031_8X

    DTC HELP

    31-8X (X=0-9/A-F)
    SHORT TO POWER
    IN THE LEFT SIDE AIRBAG INFLATOR

    POSSIBLE FAILURES

    • Short to power in the left side airbag inflator
    • Harness short to power

    SRS INDICATOR STATUS

    • INDICATOR ON

    CONDITIONS FOR CANCELING DTCs

    • Clear DTCs with the HDS

    4R_SRS4_031_9X

    DTC HELP

    31-9X (X=0-9/A-F)
    SHORT TO GROUND
    IN THE LEFT SIDE AIRBAG INFLATOR

    POSSIBLE FAILURES

    • Short to ground in the left side airbag inflator
    • Harness short to ground

    SRS INDICATOR STATUS

    • INDICATOR ON

    CONDITIONS FOR CANCELING DTCs

    • Clear DTCs with the HDS

    4R_SRS4_032_1X

    DTC HELP

    32-1X (X=0-9/A-F)
    OPEN OR INCREASED RESISTANCE
    IN THE RIGHT SIDE AIRBAG INFLATOR

    POSSIBLE FAILURES

    • Open or increased resistance in the right side airbag inflator
    • Open or increased resistance in harness

    SRS INDICATOR STATUS

    • INDICATOR ON

    CONDITIONS FOR CANCELING DTCs

    • IG OFF (0) /ON (II)
    • Clear DTCs with the HDS

    4R_SRS4_032_2X

    DTC HELP

    32-2X (X=0-9/A-F)
    INCREASED RESISTANCE
    IN THE RIGHT SIDE AIRBAG INFLATOR

    POSSIBLE FAILURES

    • Increased resistance in the right side airbag inflator
    • Increased resistance in harness

    SRS INDICATOR STATUS

    • INDICATOR ON

    CONDITIONS FOR CANCELING DTCs

    • IG OFF (0) /ON (II)
    • Clear DTCs with the HDS

    4R_SRS4_032_3X

    DTC HELP

    32-3X (X=0-9/A-F)
    SHORT TO ANOTHER WIRE OR DECREASED RESISTANCE
    IN THE RIGHT SIDE AIRBAG INFLATOR

    POSSIBLE FAILURES

    • Short to another wire or decreased resistance in the right side airbag inflator
    • Short to another wire or decreased resistance in the harness

    SRS INDICATOR STATUS

    • INDICATOR ON

    CONDITIONS FOR CANCELING DTCs

    • IG OFF (0) /ON (II)
    • Clear DTCs with the HDS

    4R_SRS4_032_8X

    DTC HELP

    32-8X (X=0-9/A-F)
    SHORT TO POWER
    IN THE RIGHT SIDE AIRBAG INFLATOR

    POSSIBLE FAILURES

    • Short to power in the right side airbag inflator
    • Harness short to power

    SRS INDICATOR STATUS

    • INDICATOR ON

    CONDITIONS FOR CANCELING DTCs

    • Clear DTCs with the HDS

    4R_SRS4_032_9X

    DTC HELP

    32-9X (X=0-9/A-F)
    SHORT TO GROUND
    IN THE RIGHT SIDE AIRBAG INFLATOR

    POSSIBLE FAILURES

    • Short to ground in the right side airbag inflator
    • Harness short to ground

    SRS INDICATOR STATUS

    • INDICATOR ON

    CONDITIONS FOR CANCELING DTCs

    • Clear DTCs with the HDS

    4R_SRS4_033_1X

    DTC HELP

    33-1X (X=0-9/A-F)
    OPEN OR INCREASED RESISTANCE
    IN THE LEFT SIDE CURTAIN AIRBAG FIRST INFLATOR

    POSSIBLE FAILURES

    • Open or increased resistance in the left side curtain airbag inflator
    • Open or increased resistance in harness

    SRS INDICATOR STATUS

    • INDICATOR ON

    CONDITIONS FOR CANCELING DTCs

    • IG OFF (0) /ON (II)
    • Clear DTCs with the HDS

    4R_SRS4_033_2X

    DTC HELP

    33-2X (X=0-9/A-F)
    INCREASED RESISTANCE
    IN THE LEFT SIDE CURTAIN AIRBAG FIRST INFLATOR

    POSSIBLE FAILURES

    • Increased resistance in the left side curtain airbag inflator
    • Increased resistance in harness

    SRS INDICATOR STATUS

    • INDICATOR ON

    CONDITIONS FOR CANCELING DTCs

    • IG OFF (0) /ON (II)
    • Clear DTCs with the HDS

    4R_SRS4_033_3X

    DTC HELP

    33-3X (X=0-9/A-F)
    SHORT TO ANOTHER WIRE OR DECREASED RESISTANCE
    IN THE LEFT SIDE CURTAIN AIRBAG FIRST INFLATOR

    POSSIBLE FAILURES

    • Short to another wire or decreased resistance in the left side curtain airbag inflator
    • Short to another wire or decreased resistance in harness

    SRS INDICATOR STATUS

    • INDICATOR ON

    CONDITIONS FOR CANCELING DTCs

    • IG OFF (0) /ON (II)
    • Clear DTCs with the HDS

    4R_SRS4_033_4X

    DTC HELP

    33-4X (X=0-9/A-F)
    OPEN OR INCREASED RESISTANCE
    IN THE LEFT SIDE CURTAIN AIRBAG SECOND INFLATOR

    POSSIBLE FAILURES

    • Open or increased resistance in the left side curtain airbag SECOND INFLATOR
    • Open or increased resistance in harness

    SRS INDICATOR STATUS

    • INDICATOR ON

    CONDITIONS FOR CANCELING DTCs

    • IG OFF (0) /ON (II)
    • Clear DTCs with the HDS

    4R_SRS4_033_5X

    DTC HELP

    33-5X (X=0-9/A-F)
    INCREASED RESISTANCE
    IN THE LEFT SIDE CURTAIN AIRBAG SECOND INFLATOR

    POSSIBLE FAILURES

    • Increased resistance in the left side curtain airbag second inflator
    • Increased resistance in harness

    SRS INDICATOR STATUS

    • INDICATOR ON

    CONDITIONS FOR CANCELING DTCs

    • IG OFF (0) /ON (II)
    • Clear DTCs with the HDS

    4R_SRS4_033_6X

    DTC HELP

    33-6X (X=0-9/A-F)

    SHORT TO ANOTHER WIRE OR DECREASED RESISTANCE
    IN THE LEFT SIDE CURTAIN AIRBAG SECOND INFLATOR

    POSSIBLE FAILURES

    • Short to another wire or decreased resistance in the left side curtain airbag second inflator
    • Short to another wire or decreased resistance in harness

    SRS INDICATOR STATUS

    • INDICATOR ON

    CONDITIONS FOR CANCELING DTCs

    • IG OFF (0) /ON (II)
    • Clear DTCs with the HDS

    4R_SRS4_033_8X

    DTC HELP

    33-8X (X=0-9/A-F)
    SHORT TO POWER
    IN THE LEFT SIDE CURTAIN AIRBAG FIRST INFLATOR

    POSSIBLE FAILURES

    • Short to power in the left side curtain airbag inflator
    • Harness short to power

    SRS INDICATOR STATUS

    • INDICATOR ON

    CONDITIONS FOR CANCELING DTCs

    • Clear DTCs with the HDS

    4R_SRS4_033_9X

    DTC HELP

    33-9X (X=0-9/A-F)
    SHORT TO GROUND
    IN THE LEFT SIDE CURTAIN AIRBAG FIRST INFLATOR

    POSSIBLE FAILURES

    • Short to ground in the left side curtain airbag inflator
    • Harness short to ground

    SRS INDICATOR STATUS

    • INDICATOR ON

    CONDITIONS FOR CANCELING DTCs

    • Clear DTCs with the HDS

    4R_SRS4_033_AX

    DTC HELP

    33-AX (X=0-9/A-F)
    SHORT TO POWER
    IN THE LEFT SIDE CURTAIN AIRBAG SECOND INFLATOR

    POSSIBLE FAILURES

    • Short to power in the left side curtain airbag second inflator
    • Harness short to power

    SRS INDICATOR STATUS

    • INDICATOR ON

    CONDITIONS FOR CANCELING DTCs

    • Clear DTCs with the HDS

    4R_SRS4_033_BX

    DTC HELP

    33-BX (X=0-9/A-F)
    SHORT TO GROUND
    IN THE LEFT SIDE CURTAIN AIRBAG SECOND INFLATOR

    POSSIBLE FAILURES

    • Short to ground in the left side curtain airbag second inflator
    • Harness short to ground

    SRS INDICATOR STATUS

    • INDICATOR ON

    CONDITIONS FOR CANCELING DTCs

    • Clear DTCs with the HDS

    4R_SRS4_034_1X

    DTC HELP

    34-1X (X=0-9/A-F)
    OPEN OR INCREASED RESISTANCE
    IN THE RIGHT SIDE CURTAIN AIRBAG FIRST INFLATOR

    POSSIBLE FAILURES

    • Open or increased resistance in the right side curtain airbag inflator
    • Open or increased resistance in harness

    SRS INDICATOR STATUS

    • INDICATOR ON

    CONDITIONS FOR CANCELING DTCs

    • IG OFF (0) /ON (II)
    • Clear DTCs with the HDS

    4R_SRS4_034_2X

    DTC HELP

    34-2X (X=0-9/A-F)
    INCREASED RESISTANCE
    IN THE RIGHT SIDE CURTAIN AIRBAG FIRST INFLATOR

    POSSIBLE FAILURES

    • Increased resistance in the right side curtain airbag inflator
    • Increased resistance in harness

    SRS INDICATOR STATUS

    • INDICATOR ON

    CONDITIONS FOR CANCELING DTCs

    • IG OFF (0) /ON (II)
    • Clear DTCs with the HDS

    4R_SRS4_034_3X

    DTC HELP

    34-3X (X=0-9/A-F)
    SHORT TO ANOTHER WIRE OR DECREASED RESISTANCE
    IN THE RIGHT SIDE CURTAIN AIRBAG FIRST INFLATOR

    POSSIBLE FAILURES

    • Short to another wire or decreased resistance in the right side curtain airbag inflator
    • Short to another wire or deceased resistance in harness

    SRS INDICATOR STATUS

    • INDICATOR ON

    CONDITIONS FOR CANCELING DTCs

    • IG OFF (0) /ON (II)
    • Clear DTCs with the HDS

    4R_SRS4_034_4X

    DTC HELP

    34-4X (X=0-9/A-F)
    OPEN OR INCREASED RESISTANCE
    IN THE RIGHT SIDE CURTAIN AIRBAG SECOND INFLATOR

    POSSIBLE FAILURES

    • Open or increased resistance in the right side curtain airbag second inflator
    • Open or increased resistance in harness

    SRS INDICATOR STATUS

    • INDICATOR ON

    CONDITIONS FOR CANCELING DTCs

    • IG OFF (0) /ON (II)
    • Clear DTCs with the HDS

    4R_SRS4_034_5X

    DTC HELP

    34-5X (X=0-9/A-F)

    INCREASED RESISTANCE
    IN THE RIGHT SIDE CURTAIN AIRBAG SECOND INFLATOR

    POSSIBLE FAILURES

    • Increased resistance in the right side curtain airbag second inflator
    • Increased resistance in harness

    SRS INDICATOR STATUS

    • INDICATOR ON

    CONDITIONS FOR CANCELING DTCs

    • IG OFF (0) /ON (II)
    • Clear DTCs with the HDS

    4R_SRS4_034_6X

    DTC HELP

    34-6X (X=0-9/A-F)
    SHORT TO ANOTHER WIRE OR DECREASED RESISTANCE
    IN THE RIGHT SIDE CURTAIN AIRBAG SECOND INFLATOR

    POSSIBLE FAILURES

    • Decreased resistance or short to another wire in the right side curtain airbag second inflator
    • Decreased resistance or short to another wire in harness

    SRS INDICATOR STATUS

    • INDICATOR ON

    CONDITIONS FOR CANCELING DTCs

    • IG OFF (0) /ON (II)
    • Clear DTCs with the HDS

    4R_SRS4_034_8X

    DTC HELP

    34-8X (X=0-9/A-F)
    SHORT TO POWER
    IN THE RIGHT SIDE CURTAIN AIRBAG FIRST INFLATOR

    POSSIBLE FAILURES

    • Short to power in the right side curtain airbag inflator
    • Harness short to power

    SRS INDICATOR STATUS

    • INDICATOR ON

    CONDITIONS FOR CANCELING DTCs

    • Clear DTCs with the HDS

    4R_SRS4_034_9X

    DTC HELP

    34-9X (X=0-9/A-F)
    SHORT TO GROUND
    IN THE RIGHT SIDE CURTAIN AIRBAG FIRST INFLATOR

    POSSIBLE FAILURES

    • Short to ground in the right side curtain airbag inflator
    • Harness short to ground

    SRS INDICATOR STATUS

    • INDICATOR ON

    CONDITIONS FOR CANCELING DTCs

    • IG OFF (0) /ON (II)

    4R_SRS4_034_AX

    DTC HELP

    34-AX (X=0-9/A-F)
    SHORT TO POWER
    IN THE RIGHT SIDE CURTAIN AIRBAG SECOND INFLATOR

    POSSIBLE FAILURES

    • Short to power in the right side curtain airbag second inflator
    • Harness short to power

    SRS INDICATOR STATUS

    • INDICATOR ON

    CONDITIONS FOR CANCELING DTCs

    • Clear DTCs with the HDS

    4R_SRS4_034_BX

    DTC HELP

    34-BX (X=0-9/A-F)
    SHORT TO GROUND
    IN THE RIGHT SIDE CURTAIN AIRBAG SECOND INFLATOR

    POSSIBLE FAILURES

    • Short to ground in the right side curtain airbag second inflator
    • Harness short to ground

    SRS INDICATOR STATUS

    • INDICATOR ON

    CONDITIONS FOR CANCELING DTCs

    • Clear DTCs with the HDS

    4R_SRS4_041_1X

    DTC HELP

    41-1X (X=0-9/A-F)
    NO SIGNAL
    FROM THE LEFT FRONT IMPACT SENSOR

    POSSIBLE FAILURES

    • Faulty left front impact sensor
    • Short in harness
    • Harness short to power
    • Harness short to ground
    • faulty body ground
    • Open in harness

    SRS INDICATOR STATUS

    • INDICATOR ON

    CONDITIONS FOR CANCELING DTCs

    • IG OFF (0) /ON (II)
    • Clear DTCs with the HDS

    4R_SRS4_041_2X

    DTC HELP

    41-2X (X=0-9/A-F)
    INTERNAL FAILURE
    OF THE LEFT FRONT IMPACT SENSOR

    POSSIBLE FAILURES

    • Faulty left front impact sensor

    SRS INDICATOR STATUS

    • INDICATOR ON

    CONDITIONS FOR CANCELING DTCs

    • IG OFF (0) /ON (II)
    • Clear DTCs with the HDS

    4R_SRS4_041_3X

    DTC HELP

    41-3X (X=0-9/A-F)
    INTERNAL FAILURE
    OF THE LEFT FRONT IMPACT SENSOR

    POSSIBLE FAILURES

    • Faulty left front impact sensor

    SRS INDICATOR STATUS

    • INDICATOR ON

    CONDITIONS FOR CANCELING DTCs

    • IG OFF (0) /ON (II)
    • Clear DTCs with the HDS

    4R_SRS4_041_8X

    DTC HELP

    41-8X (X=0-9/A-F)
    INTERNAL FAILURE
    OF THE LEFT FRONT IMPACT SENSOR

    POSSIBLE FAILURES

    • Faulty left front impact sensor

    SRS INDICATOR STATUS

    • INDICATOR ON

    CONDITIONS FOR CANCELING DTCs

    • Clear DTCs with the HDS

    4R_SRS4_041_9X

    DTC HELP

    41-9X (X=0-9/A-F)
    INTERNAL FAILURE
    OF THE LEFT FRONT IMPACT SENSOR

    POSSIBLE FAILURES

    • Faulty left front impact sensor

    SRS INDICATOR STATUS

    • INDICATOR ON

    CONDITIONS FOR CANCELING DTCs

    • Clear DTCs with the HDS

    4R_SRS4_041_AX

    DTC HELP

    41-AX (X=0-9/A-F)
    DRIFT CHECK FAILURE
    OF THE LEFT FRONT IMPACT SENSOR

    POSSIBLE FAILURES

    • Faulty left front impact sensor

    SRS INDICATOR STATUS

    • INDICATOR ON

    CONDITIONS FOR CANCELING DTCs

    • Clear DTCs with the HDS

    4R_SRS4_041_BX

    DTC HELP

    41-BX (X=0-9/A-F)
    INTERNAL FAILURE
    OF THE LEFT FRONT IMPACT SENSOR

    POSSIBLE FAILURES

    • Faulty left front impact sensor

    SRS INDICATOR STATUS

    • INDICATOR ON

    CONDITIONS FOR CANCELING DTCs

    • Clear DTCs with the HDS

    4R_SRS4_041_CX

    DTC HELP

    41-CX (X=0-9/A-F)
    FAULTY POWER SUPPLY
    TO THE LEFT FRONT IMPACT SENSOR

    POSSIBLE FAILURES

    • Faulty left front impact sensor
    • Faulty harness

    SRS INDICATOR STATUS

    • INDICATOR ON

    CONDITIONS FOR CANCELING DTCs

    • Clear DTCs with the HDS

    4R_SRS4_042_1X

    DTC HELP

    42-1X (X=0-9/A-F)
    NO SIGNAL
    FROM THE RIGHT FRONT IMPACT SENSOR

    POSSIBLE FAILURES

    • Faulty right front impact sensor
    • Short in harness
    • Harness short to power
    • Faulty harness
    • Harness short to ground
    • Faulty body ground

    SRS INDICATOR STATUS

    • INDICATOR ON

    CONDITIONS FOR CANCELING DTCs

    • IG OFF(0)/ON (II)
    • Clear DTCs with the HDS

    4R_SRS4_042_2X

    DTC HELP

    42-2X (X=0-9/A-F)
    INTERNAL FAILURE
    OF THE RIGHT FRONT IMPACT SENSOR

    POSSIBLE FAILURES

    • Faulty right front impact sensor

    SRS INDICATOR STATUS

    • INDICATOR ON

    CONDITIONS FOR CANCELING DTCs

    • IG OFF(0)/ON (II)
    • Clear DTCs with the HDS

    4R_SRS4_042_3X

    DTC HELP

    42-3X (X=0-9/A-F)
    INTERNAL FAILURE
    OF THE RIGHT FRONT IMPACT SENSOR

    POSSIBLE FAILURES

    • Faulty right front impact sensor

    SRS INDICATOR STATUS

    • INDICATOR ON

    CONDITIONS FOR CANCELING DTCs

    • IG OFF(0)/ON (II)
    • Clear DTCs with the HDS

    4R_SRS4_042_8X

    DTC HELP

    42-8X (X=0-9/A-F)
    INTERNAL FAILURE
    OF THE RIGHT FRONT IMPACT SENSOR

    POSSIBLE FAILURES

    • Faulty right front impact sensor

    SRS INDICATOR STATUS

    • INDICATOR ON

    CONDITIONS FOR CANCELING DTCs

    • Clear DTCs with the HDS

    4R_SRS4_042_9X

    DTC HELP

    42-9X (X=0-9/A-F)
    INTERNAL FAILURE
    OF THE RIGHT FRONT IMPACT SENSOR

    POSSIBLE FAILURES

    • Faulty right front impact sensor

    SRS INDICATOR STATUS

    • INDICATOR ON

    CONDITIONS FOR CANCELING DTCs

    • Clear DTCs with the HDS

    4R_SRS4_042_AX

    DTC HELP

    42-AX (X=0-9/A-F)
    DRIFT CHECK FAILURE
    OF THE RIGHT FRONT IMPACT SENSOR

    POSSIBLE FAILURES

    • Faulty right front impact sensor

    SRS INDICATOR STATUS

    • INDICATOR ON

    CONDITIONS FOR CANCELING DTCs

    • Clear DTCs with the HDS

    4R_SRS4_042_BX

    DTC HELP

    42-BX (X=0-9/A-F)
    INTERNAL FAILURE
    OF THE RIGHT FRONT IMPACT SENSOR

    POSSIBLE FAILURES

    • Faulty right front impact sensor

    SRS INDICATOR STATUS

    • INDICATOR ON

    CONDITIONS FOR CANCELING DTCs

    • Clear DTCs with the HDS

    4R_SRS4_042_CX

    DTC HELP

    42-CX (X=0-9/A-F)
    FAULTY POWER SUPPLY
    TO THE RIGHT FRONT IMPACT SENSOR

    POSSIBLE FAILURES

    • Faulty right front impact sensor
    • Faulty harness

    SRS INDICATOR STATUS

    • INDICATOR ON

    CONDITIONS FOR CANCELING DTCs

    • Clear DTCs with the HDS

    4R_SRS4_043_1X

    DTC HELP

    43-1X (X=0-9/A-F)
    NO SIGNAL
    FROM THE LEFT SIDE FIRST IMPACT SENSOR

    POSSIBLE FAILURES

    • Faulty left side first impact sensor
    • Faulty in harness

    SRS INDICATOR STATUS

    • INDICATOR ON

    CONDITIONS FOR CANCELING DTCs

    • IG ON (II) /OFF(0)
    • Clear DTCs with the HDS

    4R_SRS4_043_2X

    DTC HELP

    43-2X (X=0-9/A-F)
    INTERNAL FAILURE
    OF THE LEFT SIDE FIRST IMPACT SENSOR

    POSSIBLE FAILURES

    • Faulty left side first impact sensor

    SRS INDICATOR STATUS

    • INDICATOR ON

    CONDITIONS FOR CANCELING DTCs

    • IG OFF(0)/ON (II)
    • Clear DTCs with the HDS

    4R_SRS4_043_3X

    DTC HELP

    43-3X (X=0-9/A-F)
    INTERNAL FAILURE
    OF THE LEFT SIDE FIRST IMPACT SENSOR

    POSSIBLE FAILURES

    • Faulty left side first impact sensor

    SRS INDICATOR STATUS

    • INDICATOR ON

    CONDITIONS FOR CANCELING DTCs

    • IG OFF(0)/ON (II)
    • Clear DTCs with the HDS

    4R_SRS4_043_8X

    DTC HELP

    43-8X (X=0-9/A-F)
    INTERNAL FAILURE
    OF THE LEFT SIDE FIRST IMPACT SENSOR

    POSSIBLE FAILURES

    • Faulty left side first impact sensor

    SRS INDICATOR STATUS

    • INDICATOR ON

    CONDITIONS FOR CANCELING DTCs

    • Clear DTCs with the HDS

    4R_SRS4_043_9X

    DTC HELP

    43-9X (X=0-9/A-F)
    INTERNAL FAILURE
    OF THE LEFT SIDE FIRST IMPACT SENSOR

    POSSIBLE FAILURES

    • Faulty left side first impact sensor

    SRS INDICATOR STATUS

    • INDICATOR ON

    CONDITIONS FOR CANCELING DTCs

    • IG OFF(0)/ON (II)
    • Clear DTCs with the HDS

    4R_SRS4_043_AX

    DTC HELP

    43-AX (X=0-9/A-F)
    INTERNAL FAILURE
    OF THE LEFT SIDE FIRST IMPACT SENSOR

    POSSIBLE FAILURES

    • Faulty left side first impact sensor

    SRS INDICATOR STATUS

    • INDICATOR ON

    CONDITIONS FOR CANCELING DTCs

    • Clear DTCs with the HDS

    4R_SRS4_043_BX

    DTC HELP

    43-BX (X=0-9/A-F)
    INTERNAL FAILURE
    OF THE LEFT SIDE FIRST IMPACT SENSOR

    POSSIBLE FAILURES

    • Faulty left side first impact sensor

    SRS INDICATOR STATUS

    • INDICATOR ON

    CONDITIONS FOR CANCELING DTCs

    • Clear DTCs with the HDS

    4R_SRS4_043_CX

    DTC HELP

    43-CX (X=0-9/A-F)
    FAULTY POWER SUPPLY
    TO THE LEFT SIDE FIRST IMPACT SENSOR

    POSSIBLE FAILURES

    • Faulty left side first impact sensor
    • Faulty harness

    SRS INDICATOR STATUS

    • INDICATOR ON

    CONDITIONS FOR CANCELING DTCs

    • Clear DTCs with the HDS

    4R_SRS4_044_1X

    DTC HELP

    44-1X (X=0-9/A-F)
    NO SIGNAL
    FROM THE RIGHT SIDE FIRST IMPACT SENSOR

    POSSIBLE FAILURES

    • Faulty right side impact sensor (1)
    • Faulty harness

    SRS INDICATOR STATUS

    • INDICATOR ON

    CONDITIONS FOR CANCELING DTCs

    • IG OFF(0)/ON (II)
    • Clear DTCs with the HDS

    4R_SRS4_044_2X

    DTC HELP

    44-2X (X=0-9/A-F)
    INTERNAL FAILURE
    OF THE RIGHT SIDE FIRST IMPACT SENSOR

    POSSIBLE FAILURES

    • Faulty right side first impact sensor

    SRS INDICATOR STATUS

    • INDICATOR ON

    CONDITIONS FOR CANCELING DTCs

    • IG OFF(0)/ON (II)
    • Clear DTCs with the HDS

    4R_SRS4_044_3X

    DTC HELP

    44-3X (X=0-9/A-F)
    INTERNAL FAILURE
    OF THE RIGHT SIDE FIRST IMPACT SENSOR

    POSSIBLE FAILURES

    • Faulty right side first impact sensor

    SRS INDICATOR STATUS

    • INDICATOR ON

    CONDITIONS FOR CANCELING DTCs

    • IG OFF(0)/ON (II)
    • Clear DTCs with the HDS

    4R_SRS4_044_8X

    DTC HELP

    44-8X (X=0-9/A-F)
    INTERNAL FAILURE
    OF THE RIGHT SIDE FIRST IMPACT SENSOR

    POSSIBLE FAILURES

    • Faulty right side first impact sensor

    SRS INDICATOR STATUS

    • INDICATOR ON

    CONDITIONS FOR CANCELING DTCs

    • Clear DTCs with the HDS

    4R_SRS4_044_9X

    DTC HELP

    44-9X (X=0-9/A-F)
    INTERNAL FAILURE
    OF THE RIGHT SIDE FIRST IMPACT SENSOR

    POSSIBLE FAILURES

    • Faulty right side first impact sensor

    SRS INDICATOR STATUS

    • INDICATOR ON

    CONDITIONS FOR CANCELING DTCs

    • Clear DTCs with the HDS

    4R_SRS4_044_AX

    DTC HELP

    44-AX (X=0-9/A-F)
    INTERNAL FAILURE
    OF THE RIGHT SIDE FIRST IMPACT SENSOR

    POSSIBLE FAILURES

    • Faulty right side first impact sensor

    SRS INDICATOR STATUS

    • INDICATOR ON

    CONDITIONS FOR CANCELING DTCs

    • Clear DTCs with the HDS

    4R_SRS4_044_BX

    DTC HELP

    44-BX (X=0-9/A-F)
    INTERNAL FAILURE
    OF THE RIGHT SIDE FIRST IMPACT SENSOR

    POSSIBLE FAILURES

    • Faulty right side first impact sensor

    SRS INDICATOR STATUS

    • INDICATOR ON

    CONDITIONS FOR CANCELING DTCs

    • IG OFF(0)/ON (II)
    • Clear DTCs with the HDS

    4R_SRS4_044_CX

    DTC HELP

    44-CX (X=0-9/A-F)
    FAULTY POWER SUPPLY
    TO THE RIGHT SIDE FIRST IMPACT SENSOR

    POSSIBLE FAILURES

    • Faulty right side first impact sensor
    • Faulty harness

    SRS INDICATOR STATUS

    • INDICATOR ON

    CONDITIONS FOR CANCELING DTCs

    • Clear DTCs with the HDS

    4R_SRS4_045_1X

    DTC HELP

    45-1X (X=0-9/A-F)
    NO SIGNAL
    FROM THE LEFT SIDE SECOND IMPACT SENSOR

    POSSIBLE FAILURES

    • Faulty harness
    • Faulty left side second impact sensor

    SRS INDICATOR STATUS

    • INDICATOR ON

    CONDITIONS FOR CANCELING DTCs

    • IG OFF(0)/ON (II)
    • Clear DTCs with the HDS

    4R_SRS4_045_2X

    DTC HELP

    45-2X (X=0-9/A-F)
    INTERNAL FAILURE
    OF THE LEFT SIDE SECOND IMPACT SENSOR

    POSSIBLE FAILURES

    • Faulty left side second impact sensor

    SRS INDICATOR STATUS

    • INDICATOR ON

    CONDITIONS FOR CANCELING DTCs

    • IG OFF(0)/ON (II)
    • Clear DTCs with the HDS

    4R_SRS4_045_3X

    DTC HELP

    45-3X (X=0-9/A-F)
    INTERNAL FAILURE
    OF THE LEFT SIDE SECOND IMPACT SENSOR

    POSSIBLE FAILURES

    • Faulty left side second impact sensor

    SRS INDICATOR STATUS

    • INDICATOR ON

    CONDITIONS FOR CANCELING DTCs

    • IG OFF(0)/ON (II)
    • Clear DTCs with the HDS

    4R_SRS4_045_8X

    DTC HELP

    45-8X (X=0-9/A-F)
    INTERNAL FAILURE
    OF THE LEFT SIDE SECOND IMPACT SENSOR

    POSSIBLE FAILURES

    • Faulty left side second impact sensor

    SRS INDICATOR STATUS

    • INDICATOR ON

    CONDITIONS FOR CANCELING DTCs

    • Clear DTCs with the HDS

    4R_SRS4_045_9X

    DTC HELP

    45-9X (X=0-9/A-F)
    INTERNAL FAILURE
    OF THE LEFT SIDE SECOND IMPACT SENSOR

    POSSIBLE FAILURES

    • Faulty left side second impact sensor

    SRS INDICATOR STATUS

    • INDICATOR ON

    CONDITIONS FOR CANCELING DTCs

    • Clear DTCs with the HDS

    4R_SRS4_045_AX

    DTC HELP

    45-AX (X=0-9/A-F)
    INTERNAL FAILURE
    OF THE LEFT SIDE SECOND IMPACT SENSOR

    POSSIBLE FAILURES

    • Faulty left side second impact sensor

    SRS INDICATOR STATUS

    • INDICATOR ON

    CONDITIONS FOR CANCELING DTCs

    • Clear DTCs with the HDS

    4R_SRS4_045_BX

    DTC HELP

    45-BX (X=0-9/A-F)
    INTERNAL FAILURE
    OF THE LEFT SIDE SECOND IMPACT SENSOR

    POSSIBLE FAILURES

    • Faulty left side second impact sensor

    SRS INDICATOR STATUS

    • INDICATOR ON

    CONDITIONS FOR CANCELING DTCs

    • Clear DTCs with the HDS

    4R_SRS4_045_CX

    DTC HELP

    45-CX (X=0-9/A-F)
    FAULTY POWER SUPPLY
    TO THE LEFT SIDE SECOND IMPACT SENSOR

    POSSIBLE FAILURES

    • Faulty left side second impact sensor
    • Faulty harness

    SRS INDICATOR STATUS

    • INDICATOR ON

    CONDITIONS FOR CANCELING DTCs

    • Clear DTCs with the HDS

    4R_SRS4_046_1X

    DTC HELP

    46-1X (X=0-9/A-F)
    NO SIGNAL
    FROM THE RIGHT SIDE SECOND IMPACT SENSOR

    POSSIBLE FAILURE

    • Faulty harness
    • Faulty right side second impact sensor

    SRS INDICATOR STATUS

    • INDICATOR ON

    CONDITIONS FOR CANCELING DTCs

    • IG OFF(0)/ON (II)
    • Clear DTCs with the HDS

    4R_SRS4_046_2X

    DTC HELP

    46-2X (X=0-9/A-F)
    INTERNAL FAILURE
    OF THE RIGHT SIDE SECOND IMPACT SENSOR

    POSSIBLE FAILURES

    • Faulty right side second impact sensor

    SRS INDICATOR STATUS

    • INDICATOR ON

    CONDITIONS FOR CANCELING DTCs

    • IG OFF(0)/ON (II)
    • Clear DTCs with the HDS

    4R_SRS4_046_3X

    DTC HELP

    46-3X (X=0-9/A-F)
    INTERNAL FAILURE
    OF THE RIGHT SIDE SECOND IMPACT SENSOR

    POSSIBLE FAILURES

    • Faulty right side second impact sensor

    SRS INDICATOR STATUS

    • INDICATOR ON

    CONDITIONS FOR CANCELING DTCs

    • IG OFF(0)/ON (II)
    • Clear DTCs with the HDS

    4R_SRS4_046_8X

    DTC HELP

    46-8X (X=0-9/A-F)
    INTERNAL FAILURE
    OF THE RIGHT SIDE SECOND IMPACT SENSOR

    POSSIBLE FAILURES

    • Faulty right side second impact sensor

    SRS INDICATOR STATUS

    • INDICATOR ON

    CONDITIONS FOR CANCELING DTCs

    • Clear DTCs with the HDS

    4R_SRS4_046_9X

    DTC HELP

    46-9X (X=0-9/A-F)
    INTERNAL FAILURE
    OF THE RIGHT SIDE SECOND IMPACT SENSOR

    POSSIBLE FAILURES

    • Faulty right side second impact sensor

    SRS INDICATOR STATUS

    • INDICATOR ON

    CONDITIONS FOR CANCELING DTCs

    • Clear DTCs with the HDS

    4R_SRS4_046_AX

    DTC HELP

    46-AX (X=0-9/A-F)
    INTERNAL FAILURE
    OF THE RIGHT SIDE SECOND IMPACT SENSOR

    POSSIBLE FAILURES

    • Faulty right side second impact sensor

    SRS INDICATOR STATUS

    • INDICATOR ON

    CONDITIONS FOR CANCELING DTCs

    • Clear DTCs with the HDS

    4R_SRS4_046_BX

    DTC HELP

    46-BX (X=0-9/A-F)
    INTERNAL FAILURE
    OF THE RIGHT SIDE SECOND IMPACT SENSOR

    POSSIBLE FAILURES

    • Faulty right side second impact sensor

    SRS INDICATOR STATUS

    • INDICATOR ON

    CONDITIONS FOR CANCELING DTCs

    • Clear DTCs with the HDS

    4R_SRS4_046_CX

    DTC HELP

    46-CX (X=0-9/A-F)
    FAULTY POWER SUPPLY
    TO THE RIGHT SIDE SECOND IMPACT SENSOR

    POSSIBLE FAILURES

    • Faulty right side second impact sensor
    • Faulty harness

    SRS INDICATOR STATUS

    • INDICATOR ON

    CONDITIONS FOR CANCELING DTCs

    • Clear DTCs with the HDS

    4R_SRS4_047_1X

    DTC HELP

    47-1X (X=0-9/A-F)
    NO SIGNAL
    FROM THE LEFT SIDE THIRD IMPACT SENSOR

    POSSIBLE FAILURES

    • Faulty left side THIRD IMPACT SENSOR
    • Faulty harness

    SRS INDICATOR STATUS

    • INDICATOR ON

    CONDITIONS FOR CANCELING DTCs

    • IG OFF(0)/ON (II)
    • Clear DTCs with the HDS

    4R_SRS4_047_2X

    DTC HELP

    47-2X (X=0-9/A-F)
    INTERNAL FAILURE
    OF THE LEFT SIDE THIRD IMPACT SENSOR

    POSSIBLE FAILURES

    • Faulty left side third impact sensor

    SRS INDICATOR STATUS

    • INDICATOR ON

    CONDITIONS FOR CANCELING DTCs

    • IG OFF(0)/ON (II)
    • Clear DTCs with the HDS

    4R_SRS4_047_3X

    DTC HELP

    47-3X (X=0-9/A-F)
    INTERNAL FAILURE
    OF THE LEFT SIDE THIRD IMPACT SENSOR

    POSSIBLE FAILURES

    • Faulty left side third impact sensor

    SRS INDICATOR STATUS

    • INDICATOR ON

    CONDITIONS FOR CANCELING DTCs

    • IG OFF(0)/ON (II)
    • Clear DTCs with the HDS

    4R_SRS4_047_8X

    DTC HELP

    47-8X (X=0-9/A-F)
    INTERNAL FAILURE
    OF THE LEFT SIDE THIRD IMPACT SENSOR

    POSSIBLE FAILURES

    • Faulty left side third impact sensor

    SRS INDICATOR STATUS

    • INDICATOR ON

    CONDITIONS FOR CANCELING DTCs

    • Clear DTCs with the HDS

    4R_SRS4_047_9X

    DTC HELP

    47-9X (X=0-9/A-F)
    INTERNAL FAILURE
    OF THE LEFT SIDE THIRD IMPACT SENSOR

    POSSIBLE FAILURES

    • Faulty left side third impact sensor

    SRS INDICATOR STATUS

    • INDICATOR ON

    CONDITIONS FOR CANCELING DTCs

    • Clear DTCs with the HDS

    4R_SRS4_047_AX

    DTC HELP

    47-AX (X=0-9/A-F)
    INTERNAL FAILURE
    OF THE LEFT SIDE THIRD IMPACT SENSOR

    POSSIBLE FAILURES

    • Faulty left side third impact sensor

    SRS INDICATOR STATUS

    • INDICATOR ON

    CONDITIONS FOR CANCELING DTCs

    • Clear DTCs with the HDS

    4R_SRS4_047_BX

    DTC HELP

    47-BX (X=0-9/A-F)
    INTERNAL FAILURE
    OF THE LEFT SIDE THIRD IMPACT SENSOR

    POSSIBLE FAILURES

    • Faulty left side third impact sensor

    SRS INDICATOR STATUS

    • INDICATOR ON

    CONDITIONS FOR CANCELING DTCs

    • Clear DTCs with the HDS

    4R_SRS4_047_CX

    DTC HELP

    47-CX (X=0-9/A-F)
    FAULTY POWER SUPPLY
    TO THE LEFT SIDE THIRD IMPACT SENSOR

    POSSIBLE FAILURES

    • Faulty left side third impact sensor
    • Faulty harness

    SRS INDICATOR STATUS

    • INDICATOR ON

    CONDITIONS FOR CANCELING DTCs

    • Clear DTCs with the HDS

    4R_SRS4_048_1X

    DTC HELP

    48-1X (X=0-9/A-F)
    NO SIGNAL
    FROM THE RIGHT SIDE THIRD IMPACT SENSOR

    POSSIBLE FAILURES

    • Faulty right side third impact sensor
    • Faulty harness

    SRS INDICATOR STATUS

    • INDICATOR ON

    CONDITIONS FOR CANCELING DTCs

    • IG OFF(0)/ON (II)
    • Clear DTCs with the HDS

    4R_SRS4_048_2X

    DTC HELP

    48-2X (X=0-9/A-F)
    INTERNAL FAILURE
    OF THE RIGHT SIDE THIRD IMPACT SENSOR

    POSSIBLE FAILURES

    • Faulty right side third impact sensor

    SRS INDICATOR STATUS

    • INDICATOR ON

    CONDITIONS FOR CANCELING DTCs

    • IG OFF(0)/ON (II)
    • Clear DTCs with the HDS

    4R_SRS4_048_3X

    DTC HELP

    48-3X (X=0-9/A-F)
    INTERNAL FAILURE
    OF THE RIGHT SIDE THIRD IMPACT SENSOR

    POSSIBLE FAILURES

    • Faulty right side third impact sensor

    SRS INDICATOR STATUS

    • INDICATOR ON

    CONDITIONS FOR CANCELING DTCs

    • IG OFF(0)/ON (II)
    • Clear DTCs with the HDS

    4R_SRS4_048_8X

    DTC HELP

    48-8X (X=0-9/A-F)
    INTERNAL FAILURE
    OF THE RIGHT SIDE THIRD IMPACT SENSOR

    POSSIBLE FAILURES

    • Faulty right side third impact sensor

    SRS INDICATOR STATUS

    • INDICATOR ON

    CONDITIONS FOR CANCELING DTCs

    • Clear DTCs with the HDS

    4R_SRS4_048_9X

    DTC HELP

    48-9X (X=0-9/A-F)
    INTERNAL FAILURE
    OF THE RIGHT SIDE THIRD IMPACT SENSOR

    POSSIBLE FAILURES

    • Faulty right side third impact sensor

    SRS INDICATOR STATUS

    • INDICATOR ON

    CONDITIONS FOR CANCELING DTCs

    • Clear DTCs with the HDS

    4R_SRS4_048_AX

    DTC HELP

    48-AX (X=0-9/A-F)
    INTERNAL FAILURE
    OF THE RIGHT SIDE THIRD IMPACT SENSOR

    POSSIBLE FAILURES

    • Faulty right side third impact sensor

    SRS INDICATOR STATUS

    • INDICATOR ON

    CONDITIONS FOR CANCELING DTCs

    • Clear DTCs with the HDS

    4R_SRS4_048_BX

    DTC HELP

    48-BX (X=0-9/A-F)
    INTERNAL FAILURE
    OF THE RIGHT SIDE THIRD IMPACT SENSOR

    POSSIBLE FAILURES

    • Faulty right side third impact sensor

    SRS INDICATOR STATUS

    • INDICATOR ON

    CONDITIONS FOR CANCELING DTCs

    • Clear DTCs with the HDS

    4R_SRS4_048_CX

    DTC HELP

    48-CX (X=0-9/A-F)
    FAULTY POWER SUPPLY
    TO THE RIGHT SIDE THIRD IMPACT SENSOR

    POSSIBLE FAILURES

    • Faulty right side third impact sensor
    • Faulty harness

    SRS INDICATOR STATUS

    • INDICATOR ON

    CONDITIONS FOR CANCELING DTCs

    • Clear DTCs with the HDS

    4R_SRS4_051_1X

    DTC HELP

    51-1X (X=0-9/A-F)
    INTERNAL FAILURE
    OF THE SRS UNIT

    POSSIBLE FAILURES

    • Faulty SRS unit

    SRS INDICATOR STATUS

    • INDICATOR ON

    CONDITIONS FOR CANCELING DTCs

    • IG OFF(0)/ON (II)
    • Clear DTCs with the HDS

    4R_SRS4_051_2X

    DTC HELP

    51-2X (X=0-9/A-F)
    INTERNAL FAILURE
    OF THE SRS UNIT

    POSSIBLE FAILURES

    • Faulty SRS unit

    SRS INDICATOR STATUS

    • INDICATOR ON

    CONDITIONS FOR CANCELING DTCs

    • IG OFF(0)/ON (II)
    • Clear DTCs with the HDS

    4R_SRS4_051_3X

    DTC HELP

    51-3X (X=0-9/A-F)
    INTERNAL FAILURE
    OF THE SRS UNIT

    POSSIBLE FAILURES

    • Faulty SRS unit

    SRS INDICATOR STATUS

    • INDICATOR ON

    CONDITIONS FOR CANCELING DTCs

    • IG OFF(0)/ON (II)
    • Clear DTCs with the HDS

    4R_SRS4_051_4X

    DTC HELP

    51-4X (X=0-9/A-F)
    INTERNAL FAILURE
    OF THE SRS UNIT

    POSSIBLE FAILURES

    • Faulty SRS unit

    SRS INDICATOR STATUS

    • INDICATOR ON

    CONDITIONS FOR CANCELING DTCs

    • IG OFF(0)/ON (II)
    • Clear DTCs with the HDS

    4R_SRS4_051_5X

    DTC HELP

    51-5X (X=0-9/A-F)
    INTERNAL FAILURE
    OF THE SRS UNIT

    POSSIBLE FAILURES

    • Faulty SRS unit

    SRS INDICATOR STATUS

    • INDICATOR ON

    CONDITIONS FOR CANCELING DTCs

    • IG OFF(0)/ON (II)
    • Clear DTCs with the HDS

    4R_SRS4_051_6X

    DTC HELP

    51-6X (X=0-9/A-F)
    INTERNAL FAILURE
    OF THE SRS UNIT

    POSSIBLE FAILURES

    • Faulty SRS unit

    SRS INDICATOR STATUS

    • INDICATOR ON

    CONDITIONS FOR CANCELING DTCs

    • IG OFF(0)/ON (II)
    • Clear DTCs with the HDS

    4R_SRS4_051_7X

    DTC HELP

    51-7X (X=0-9/A-F)
    INTERNAL FAILURE
    OF THE SRS UNIT

    POSSIBLE FAILURES

    • Faulty SRS unit

    SRS INDICATOR STATUS

    • INDICATOR ON

    CONDITIONS FOR CANCELING DTCs

    • IG OFF(0)/ON (II)
    • Clear DTCs with the HDS

    4R_SRS4_052_8X

    DTC HELP

    52-8X (X=0-9/A-F)
    INTERNAL FAILURE
    OF THE SRS UNIT

    POSSIBLE FAILURES

    • Faulty SRS unit

    SRS INDICATOR STATUS

    • INDICATOR ON

    CONDITIONS FOR CANCELING DTCs

    • Clear DTCs with the HDS

    4R_SRS4_052_9X

    DTC HELP

    52-9X (X=0-9/A-F)
    INTERNAL FAILURE
    OF THE SRS UNIT

    POSSIBLE FAILURES

    • Faulty SRS unit

    SRS INDICATOR STATUS

    • INDICATOR ON

    CONDITIONS FOR CANCELING DTCs

    • Clear DTCs with the HDS

    4R_SRS4_052_AX

    DTC HELP

    52-AX (X=0-9/A-F)
    INTERNAL FAILURE
    OF THE SRS UNIT

    POSSIBLE FAILURES

    • Faulty SRS unit

    SRS INDICATOR STATUS

    • INDICATOR ON

    CONDITIONS FOR CANCELING DTCs

    • Clear DTCs with the HDS

    4R_SRS4_052_BX

    DTC HELP

    52-BX (X=0-9/A-F)
    INTERNAL FAILURE
    OF THE SRS UNIT

    POSSIBLE FAILURES

    • Faulty SRS unit

    SRS INDICATOR STATUS

    • INDICATOR ON

    CONDITIONS FOR CANCELING DTCs

    • Clear DTCs with the HDS

    4R_SRS4_052_CX

    DTC HELP

    52-CX (X=0-9/A-F)
    INTERNAL FAILURE
    OF THE SRS UNIT

    POSSIBLE FAILURES

    • Faulty SRS unit

    SRS INDICATOR STATUS

    • INDICATOR ON

    CONDITIONS FOR CANCELING DTCs

    • Clear DTCs with the HDS

    4R_SRS4_052_DX

    DTC HELP

    52-DX (X=0-9/A-F)
    INTERNAL FAILURE
    OF THE SRS UNIT

    POSSIBLE FAILURES

    • Faulty SRS unit

    SRS INDICATOR STATUS

    • INDICATOR ON

    CONDITIONS FOR CANCELING DTCs

    • IG OFF(0)/ON (II)
    • Clear DTCs with the HDS

    4R_SRS4_052_EX

    DTC HELP

    52-EX (X=0-9/A-F)
    INTERNAL FAILURE
    OF THE SRS UNIT

    POSSIBLE FAILURES

    • Faulty SRS unit

    SRS INDICATOR STATUS

    • INDICATOR ON

    CONDITIONS FOR CANCELING DTCs

    • Clear DTCs with the HDS

    4R_SRS4_052_FX

    DTC HELP

    52-FX (X=0-9/A-F)
    INTERNAL FAILURE
    OF THE SRS UNIT

    POSSIBLE FAILURES

    • Faulty SRS unit

    SRS INDICATOR STATUS

    • INDICATOR ON

    CONDITIONS FOR CANCELING DTCs

    • Clear DTCs with the HDS

    4R_SRS4_053_1X

    DTC HELP

    53-1X (X=0-9/A-F)
    INTERNAL FAILURE
    OF THE SRS UNIT

    POSSIBLE FAILURES

    • Faulty SRS unit

    SRS INDICATOR STATUS

    • INDICATOR ON

    CONDITIONS FOR CANCELING DTCs

    • IG OFF(0)/ON (II)
    • Clear DTCs with the HDS

    4R_SRS4_053_2X

    DTC HELP

    53-2X (X=0-9/A-F)
    INTERNAL FAILURE
    OF THE SRS UNIT

    POSSIBLE FAILURES

    • Faulty SRS unit

    SRS INDICATOR STATUS

    • INDICATOR ON

    CONDITIONS FOR CANCELING DTCs

    • IG OFF(0)/ON (II)
    • Clear DTCs with the HDS

    4R_SRS4_053_3X

    DTC HELP

    53-3X (X=0-9/A-F)
    INTERNAL FAILURE
    OF THE SRS UNIT

    POSSIBLE FAILURES

    • Faulty SRS unit

    SRS INDICATOR STATUS

    • INDICATOR ON

    CONDITIONS FOR CANCELING DTCs

    • IG OFF(0)/ON (II)
    • Clear DTCs with the HDS

    4R_SRS4_053_4X

    DTC HELP

    53-4X (X=0-9/A-F)
    INTERNAL FAILURE
    OF THE SRS UNIT

    POSSIBLE FAILURES

    • Faulty SRS unit

    SRS INDICATOR STATUS

    • INDICATOR ON

    CONDITIONS FOR CANCELING DTCs

    • IG OFF(0)/ON (II)
    • Clear DTCs with the HDS

    4R_SRS4_054_1X

    DTC HELP

    54-1X (X=0-9/A-F)
    INTERNAL FAILURE
    OF THE SRS UNIT

    POSSIBLE FAILURES

    • Faulty SRS unit

    SRS INDICATOR STATUS

    • INDICATOR ON

    CONDITIONS FOR CANCELING DTCs

    • IG OFF(0)/ON (II)
    • Clear DTCs with the HDS

    4R_SRS4_054_2X

    DTC HELP

    54-2X (X=0-9/A-F)
    INTERNAL FAILURE
    OF THE SRS UNIT

    POSSIBLE FAILURES

    • Faulty SRS unit

    SRS INDICATOR STATUS

    • INDICATOR ON

    CONDITIONS FOR CANCELING DTCs

    • IG OFF(0)/ON (II)
    • Clear DTCs with the HDS

    4R_SRS4_054_3X

    DTC HELP

    54-3X (X=0-9/A-F)
    INTERNAL FAILURE
    OF THE SRS UNIT

    POSSIBLE FAILURES

    • Faulty SRS unit

    SRS INDICATOR STATUS

    • INDICATOR ON

    CONDITIONS FOR CANCELING DTCs

    • IG OFF(0)/ON (II)
    • Clear DTCs with the HDS

    4R_SRS4_054_4X

    DTC HELP

    54-4X (X=0-9/A-F)
    INTERNAL FAILURE
    OF THE SRS UNIT

    POSSIBLE FAILURES

    • Faulty SRS unit

    SRS INDICATOR STATUS

    • INDICATOR ON

    CONDITIONS FOR CANCELING DTCs

    • IG OFF(0)/ON (II)
    • Clear DTCs with the HDS

    4R_SRS4_054_5X

    DTC HELP

    54-5X (X=0-9/A-F)
    INTERNAL FAILURE
    OF THE SRS UNIT

    POSSIBLE FAILURES

    • Faulty SRS unit

    SRS INDICATOR STATUS

    • INDICATOR ON

    CONDITIONS FOR CANCELING DTCs

    • IG OFF(0)/ON (II)
    • Clear DTCs with the HDS

    4R_SRS4_054_6X

    DTC HELP

    54-6X (X=0-9/A-F)
    INTERNAL FAILURE
    OF THE SRS UNIT

    POSSIBLE FAILURES

    • Faulty SRS unit

    SRS INDICATOR STATUS

    • INDICATOR ON

    CONDITIONS FOR CANCELING DTCs

    • IG OFF(0)/ON (II)
    • Clear DTCs with the HDS

    4R_SRS4_054_7X

    DTC HELP

    54-7X (X=0-9/A-F)
    INTERNAL FAILURE
    OF THE SRS UNIT

    POSSIBLE FAILURES

    • Faulty SRS unit

    SRS INDICATOR STATUS

    • INDICATOR ON

    CONDITIONS FOR CANCELING DTCs

    • IG OFF(0)/ON (II)
    • Clear DTCs with the HDS

    4R_SRS4_055_1X

    DTC HELP

    55-1X (X=0-9/A-F)
    INTERNAL FAILURE
    OF THE SRS UNIT

    POSSIBLE FAILURES

    • Faulty SRS unit

    SRS INDICATOR STATUS

    • INDICATOR ON

    CONDITIONS FOR CANCELING DTCs

    • IG OFF(0)/ON (II)
    • Clear DTCs with the HDS

    4R_SRS4_055_2X

    DTC HELP

    55-2X (X=0-9/A-F)
    INTERNAL FAILURE
    OF THE SRS UNIT

    POSSIBLE FAILURES

    • Faulty SRS unit

    SRS INDICATOR STATUS

    • INDICATOR ON

    CONDITIONS FOR CANCELING DTCs

    • IG OFF(0)/ON (II)
    • Clear DTCs with the HDS

    4R_SRS4_055_3X

    DTC HELP

    55-3X (X=0-9/A-F)
    INTERNAL FAILURE
    OF THE SRS UNIT

    POSSIBLE FAILURES

    • Faulty SRS unit

    SRS INDICATOR STATUS

    • INDICATOR ON

    CONDITIONS FOR CANCELING DTCs

    • IG OFF(0)/ON (II)
    • Clear DTCs with the HDS

    4R_SRS4_055_4X

    DTC HELP

    55-4X (X=0-9/A-F)
    INTERNAL FAILURE
    OF THE SRS UNIT

    POSSIBLE FAILURES

    • Faulty SRS unit]

    SRS INDICATOR STATUS

    • INDICATOR ON

    CONDITIONS FOR CANCELING DTCs

    • IG OFF(0)/ON (II)
    • Clear DTCs with the HDS

    4R_SRS4_055_7X

    DTC HELP

    55-7X (X=0-9/A-F)
    INTERNAL FAILURE
    OF THE SRS UNIT

    POSSIBLE FAILURES

    • Faulty SRS unit

    SRS INDICATOR STATUS

    • INDICATOR ON

    CONDITIONS FOR CANCELING DTCs

    • IG OFF(0)/ON (II)
    • Clear DTCs with the HDS

    4R_SRS4_061_1X

    DTC HELP

    61-1X (X=0-9/A-F)
    OPEN
    IN THE LEFT FRONT SEAT BELT BUCKLE SWITCH

    POSSIBLE FAILURES

    • Open in harness
    • Faulty left side seat belt buckle assembly
    • open in fuse/ relay box

    SRS INDICATOR STATUS

    • INDICATOR ON

    CONDITIONS FOR CANCELING DTCs

    • IG OFF(0)/ON (II)
    • Clear DTCs with the HDS

    4R_SRS4_061_2X

    DTC HELP

    61-2X (X=0-9/A-F)
    SHORT
    IN THE LEFT FRONT SEAT BELT BUCKLE SWITCH

    POSSIBLE FAILURES

    • Faulty left side seat belt buckle assembly
    • Harness short to ground
    • Short to ground in fuse/ relay box

    SRS INDICATOR STATUS

    • INDICATOR ON

    CONDITIONS FOR CANCELING DTCs

    • IG OFF(0)/ON (II)
    • Clear DTCs with the HDS

    4R_SRS4_062_1X

    DTC HELP

    62-1X (X=0-9/A-F)
    OPEN
    IN THE RIGHT FRONT SEAT BELT BUCKLE SWITCH

    POSSIBLE FAILURES

    • Short to ground in harness
    • Faulty right side seat belt buckle assembly
    • Short to ground fuse/ relay box

    SRS INDICATOR STATUS

    • INDICATOR ON

    CONDITIONS FOR CANCELING DTCs

    • IG OFF(0)/ON (II)
    • Clear DTCs with the HDS

    4R_SRS4_062_2X

    DTC HELP

    62-2X (X=0-9/A-F)
    SHORT
    IN THE RIGHT FRONT SEAT BELT BUCKLE SWITCH

    POSSIBLE FAILURES

    • Faulty right side seat belt buckle assemble
    • Harness short to ground
    • Short to ground in fuse/ relay box

    SRS INDICATOR STATUS

    • INDICATOR ON

    CONDITIONS FOR CANCELING DTCs

    • IG OFF(0)/ON (II)
    • Clear DTCs with the HDS

    4R_SRS4_071_1X

    DTC HELP

    71-1X (X=0-9/A-F)
    OPEN
    IN SEAT POSITION SENSOR

    POSSIBLE FAILURES

    • Faulty driver's seat position sensor
    • Open in harness

    SRS INDICATOR STATUS

    • INDICATOR ON

    CONDITIONS FOR CANCELING DTCs

    • IG OFF(0)/ON (II)
    • Clear DTCs with the HDS

    4R_SRS4_071_2X

    DTC HELP

    71-2X (X=0-9/A-F)
    SHORT
    IN SEAT POSITION SENSOR

    POSSIBLE FAILURES

    • Faulty driver's seat position sensor
    • Harness short to ground

    SRS INDICATOR STATUS

    • INDICATOR ON

    CONDITIONS FOR CANCELING DTCs

    • IG OFF(0)/ON (II)
    • Clear DTCs with the HDS

    4R_SRS4_072_31

    DTC HELP

    72-31
    F-CAN COMMUNICATION FAILURE
    BETWEEN ACC CONTROL UNIT AND LEFT SIDE E-PRETENSIONER UNIT

    POSSIBLE FAILURES

    • Open in F-CAN harness of ACC
    • Short in F-CAN harness of ACC
    • Short to ground in F-CAN harness of ACC
    • Faulty ACC system

    SRS INDICATOR STATUS

    • INDICATOR ON

    CONDITIONS FOR CANCELING DTCs

    • IG OFF(0)/ON (II)
    • Clear DTCs with the HDS

    4R_SRS4_072_32

    DTC HELP

    72-32
    F-CAN COMMUNICATION FAILURE
    BETWEEN VSA CONTROL UNIT AND LEFT SIDE E-PRETENSIONER UNIT

    POSSIBLE FAILURES

    • Open in F-CAN harness of VSA
    • Short in F-CAN harness of VSA
    • Short to ground in F-CAN harness of VSA
    • Faulty VSA system

    SRS INDICATOR STATUS

    • INDICATOR ON

    CONDITIONS FOR CANCELING DTCs

    • IG OFF(0)/ON (II)
    • Clear DTCs with the HDS

    4R_SRS4_072_33

    DTC HELP

    72-33
    F-CAN COMMUNICATION FAILURE
    BETWEEN PGM-FI CONTROL UNIT AND LEFT SIDE E-PRETENSIONER UNIT

    POSSIBLE FAILURES

    • Open in F-CAN harness of PGM-FI
    • Short in F-CAN harness of PGM-FI
    • Short to ground in F-CAN harness of PGM-FI
    • Faulty PGM-FI system

    SRS INDICATOR STATUS

    • INDICATOR ON

    CONDITIONS FOR CANCELING DTCs

    • IG OFF(0)/ON (II)
    • Clear DTCs with the HDS

    4R_SRS4_072_34

    DTC HELP

    72-34
    F-CAN COMMUNICATION FAILURE
    BETWEEN AT CONTROL UNIT AND LEFT SIDE E-PRETENSIONER UNIT

    POSSIBLE FAILURES

    • Open in F-CAN harness of AT
    • Short in F-CAN harness of AT
    • Short to ground in F-CAN harness of AT
    • Faulty AT system

    SRS INDICATOR STATUS

    • INDICATOR ON

    CONDITIONS FOR CANCELING DTCs

    • IG OFF(0)/ON (II)
    • Clear DTCs with the HDS

    4R_SRS4_072_3X

    DTC HELP

    72-3X (X=0, 5-9/A-F)
    F-CAN EXTERNAL COMMUNICATION FAILURE OF LEFT SIDE E-PRETENSIONER UNIT

    POSSIBLE FAILURES

    • Faulty ACC system
    • Faulty VSA system
    • Faulty PGM-FI system
    • Faulty AT system
    • Open in F-CAN harness of ACC
    • Short in F-CAN harness of ACC
    • Short to ground in F-CAN harness of ACC
    • Open in F-CAN harness of VSA
    • Short in F-CAN harness of VSA
    • Short to ground in F-CAN harness of VSA
    • Open in F-CAN harness of PGM-FI
    • Short in F-CAN harness of PGM-FI
    • Short to ground in F-CAN harness of PGM-FI
    • Open in F-CAN harness of AT
    • Short in F-CAN harness of AT
    • Short to ground in F-CAN harness of AT

    SRS INDICATOR STATUS

    • INDICATOR ON

    CONDITIONS FOR CANCELING DTCs

    • IG OFF(0)/ON (II)
    • Clear DTCs with the HDS

    4R_SRS4_072_41

    DTC HELP

    72-41
    CONTROL CIRCUIT FAILURE
    OF LEFT SIDE E-PRETENSIONER UNIT

    POSSIBLE FAILURES

    • Short to ground in fuse/ relay box circuit
    • Open in harness
    • Faulty body ground
    • Short to ground in floor wire harness

    SRS INDICATOR STATUS

    • INDICATOR ON

    CONDITIONS FOR CANCELING DTCs

    • IG OFF(0)/ON (II)
    • Clear DTCs with the HDS

    4R_SRS4_072_42

    DTC HELP

    72-42
    CONTROL CIRCUIT FAILURE
    OF LEFT SIDE E-PRETENSIONER UNIT

    POSSIBLE FAILURES

    • Short to ground in fuse/ relay box circuit
    • Open in harness
    • Faulty at body ground
    • Short to ground in floor wire harness

    SRS INDICATOR STATUS

    • INDICATOR ON

    CONDITIONS FOR CANCELING DTCs

    • IG OFF(0)/ON (II)
    • Clear DTCs with the HDS

    4R_SRS4_072_48

    DTC HELP

    72-48
    FAULTY POWER SUPPLY (VB LINE)
    OF LEFT SIDE E-PRETENSIONER UNIT

    POSSIBLE FAILURES

    • Short to ground in fuse/ relay box circuit
    • Open in harness

    SRS INDICATOR STATUS

    • INDICATOR ON

    CONDITIONS FOR CANCELING DTCs

    • IG OFF(0)/ON (II)
    • Clear DTCs with the HDS

    4R_SRS4_072_4X

    DTC HELP

    72-4X (X=0, 3-7, 9/A-F)
    INTERNAL FAILURE
    OF LEFT SIDE E-PRETENSIONER UNIT

    POSSIBLE FAILURES

    • Faulty left side E-pretensioner unit

    SRS INDICATOR STATUS

    • INDICATOR ON

    CONDITIONS FOR CANCELING DTCs

    • IG OFF(0)/ON (II)
    • Clear DTCs with the HDS

    4R_SRS4_072_5X

    DTC HELP

    72-5X (X=0-9/A-F)
    INTERNAL FAILURE
    OF LEFT SIDE E-PRETENSIONER UNIT

    POSSIBLE FAILURES

    • Faulty left side E-pretensioner unit

    SRS INDICATOR STATUS

    • INDICATOR ON

    CONDITIONS FOR CANCELING DTCs

    • IG OFF(0)/ON (II)
    • Clear DTCs with the HDS

    4R_SRS4_072_61

    DTC HELP

    72-61
    NO SIGNAL
    FROM LEFT SIDE E-PRETENSIONER UNIT

    POSSIBLE FAILURES

    • Short to ground in fuse/ relay box circuit
    • Open in harness
    • Faulty at body ground
    • Short to ground in floor wire harness

    SRS INDICATOR STATUS

    • INDICATOR ON

    CONDITIONS FOR CANCELING DTCs

    • IG OFF(0)/ON (II)
    • Clear DTCs with the HDS

    4R_SRS4_072_62

    DTC HELP

    72-62
    NON-STIPULATED RESPONSE DATA
    FROM LEFT SIDE E-PRETENSIONER UNIT

    POSSIBLE FAILURES

    • Blown fuse/ relay box
    • Short to ground in fuse/ relay box circuit
    • Open in harness
    • Faulty body ground
    • Short to ground in communication line
    • Open in communication line

    SRS INDICATOR STATUS

    • INDICATOR ON

    CONDITIONS FOR CANCELING DTCs

    • IG OFF(0)/ON (II)
    • Clear DTCs with the HDS

    4R_SRS4_072_63

    DTC HELP

    72-63
    MODEL ID CODE OR VARIATION CODE INCONSISTENT
    OF LEFT SIDE E-PRETENSIONER UNIT

    POSSIBLE FAILURES

    • Faulty left side E-pretensioner unit

    NOTE : While ignition switch is turned to ON(II) the model IDs that are recorded by the SRS unit and E-pretensioner unit respectively are checked up by command / response communication mode. If the two IDs are inconsistent, record this DTC. That the mistaken model E-pretensioner unit has been installed is determined and it should be replaced by the proper unit.

    SRS INDICATOR STATUS

    • INDICATOR ON

    CONDITIONS FOR CANCELING DTCs

    • IG OFF(0)/ON (II)
    • Clear DTCs with the HDS

    4R_SRS4_072_6X

    DTC HELP

    72-6X (X=0, 4-9/A-F)
    INTERNAL FAILURE
    OF LEFT SIDE E-PRETENSIONER UNIT

    POSSIBLE FAILURES

    • Faulty left side E-pretensioner unit

    SRS INDICATOR STATUS

    • INDICATOR ON

    CONDITIONS FOR CANCELING DTCs

    • IG OFF(0)/ON (II)
    • Clear DTCs with the HDS

    4R_SRS4_073_14

    DTC HELP

    73-14
    SHORT TO GROUND
    IN THE LEFT SIDE E-PRETENSIONER MOTOR

    POSSIBLE FAILURES

    • Harness short to ground
    • Short to ground in the left side E-pretensioner motor

    SRS INDICATOR STATUS

    • INDICATOR ON

    CONDITIONS FOR CANCELING DTCs

    • IG OFF(0)/ON (II)
    • Clear DTCs with the HDS

    4R_SRS4_073_15

    DTC HELP

    73-15
    SHORT TO POWER
    IN THE LEFT SIDE E-PRETENSIONER MOTOR

    POSSIBLE FAILURES

    • Harness short to power
    • Short to power in the left side E-pretensioner motor

    SRS INDICATOR STATUS

    • INDICATOR ON

    CONDITIONS FOR CANCELING DTCs

    • IG OFF(0)/ON (II)
    • Clear DTCs with the HDS

    4R_SRS4_073_1X

    DTC HELP

    73-1X (X=0-3, 6-9/A-F)
    OPEN
    IN THE LEFT SIDE E-PRETENSIONER MOTOR

    POSSIBLE FAILURES

    • Open in harness
    • Open in the left side E-pretensioner motor

    SRS INDICATOR STATUS

    • INDICATOR ON

    CONDITIONS FOR CANCELING DTCs

    • IG OFF(0)/ON (II)
    • Clear DTCs with the HDS

    4R_SRS4_074_24

    DTC HELP

    74-24
    SHORT TO GROUND
    IN THE RIGHT SIDE E-PRETENSIONER MOTOR

    POSSIBLE FAILURES

    • Harness short to ground
    • Short to ground in the right side E-pretensioner motor

    SRS INDICATOR STATUS

    • INDICATOR ON

    CONDITIONS FOR CANCELING DTCs

    • IG OFF(0)/ON (II)
    • Clear DTCs with the HDS

    4R_SRS4_074_25

    DTC HELP

    74-25
    SHORT TO POWER
    IN THE RIGHT SIDE E-PRETENSIONER MOTOR

    POSSIBLE FAILURES

    • Harness short to power
    • Short to power in the right side E-pretensioner motor

    SRS INDICATOR STATUS

    • INDICATOR ON

    CONDITIONS FOR CANCELING DTCs

    • IG OFF(0)/ON (II)
    • Clear DTCs with the HDS

    4R_SRS4_074_2X

    DTC HELP

    74-2X (X=0-3, 6-9/A-F)
    OPEN
    IN THE RIGHT SIDE E-PRETENSIONER MOTOR

    POSSIBLE FAILURES

    • Open in harness
    • Open in the right side E-pretensioner motor

    SRS INDICATOR STATUS

    • INDICATOR ON

    CONDITIONS FOR CANCELING DTCs

    • IG OFF(0)/ON (II)
    • Clear DTCs with the HDS

    4R_SRS4_075_31

    DTC HELP

    75-31
    F-CAN COMMUNICATION FAILURE
    BETWEEN ACC CONTROL UNIT AND RIGHT SIDE E-PRETENSIONER UNIT

    POSSIBLE FAILURES

    • Open in F-CAN harness of ACC
    • Short in F-CAN harness of ACC
    • Short to ground in F-CAN harness of ACC
    • Faulty ACC system

    SRS INDICATOR STATUS

    • INDICATOR ON

    CONDITIONS FOR CANCELING DTCs

    • IG OFF(0)/ON (II)
    • Clear DTCs with the HDS

    4R_SRS4_075_32

    DTC HELP

    75-32
    F-CAN COMMUNICATION FAILURE
    BETWEEN VSA CONTROL UNIT AND RIGHT SIDE E-PRETENSIONER UNIT

    POSSIBLE FAILURES

    • Open in F-CAN harness of VSA
    • Short in F-CAN harness of VSA
    • Short to ground in F-CAN harness of VSA
    • Faulty VSA system

    SRS INDICATOR STATUS

    • INDICATOR ON

    CONDITIONS FOR CANCELING DTCs

    • IG OFF(0)/ON (II)
    • Clear DTCs with the HDS

    4R_SRS4_075_33

    DTC HELP

    75-33
    F-CAN COMMUNICATION FAILURE
    BETWEEN PGM-FI CONTROL UNIT AND RIGHT SIDE E-PRETENSIONER UNIT

    POSSIBLE FAILURES

    • Open in F-CAN harness of PGM-FI
    • Short in F-CAN harness of PGM-FI
    • Short to ground in F-CAN harness of PGM-FI
    • Faulty PGM-FI system

    SRS INDICATOR STATUS

    • INDICATOR ON

    CONDITIONS FOR CANCELING DTCs

    • IG OFF(0)/ON (II)
    • Clear DTCs with the HDS

    4R_SRS4_075_34

    DTC HELP

    75-34
    F-CAN COMMUNICATION FAILURE
    BETWEEN AT CONTROL UNIT AND RIGHT SIDE E-PRETENSIONER UNIT

    POSSIBLE FAILURES

    • Open in F-CAN harness of AT
    • Short in F-CAN harness of AT
    • Short to ground in F-CAN harness of AT
    • Faulty AT system

    SRS INDICATOR STATUS

    • INDICATOR ON

    CONDITIONS FOR CANCELING DTCs

    • IG OFF(0)/ON (II)
    • Clear DTCs with the HDS

    4R_SRS4_075_3X

    DTC HELP

    75-3X (X=5-9/A-F)
    F-CAN EXTERNAL COMMUNICATION FAILURE
    OF RIGHT SIDE E-PRETENSIONER UNIT

    POSSIBLE FAILURES

    • Faulty ACC system
    • Faulty VSA system
    • Faulty PGM-FI system
    • Faulty AT system
    • Open in F-CAN harness of ACC
    • Short in F-CAN harness of ACC
    • Short to ground in F-CAN harness of ACC
    • Open in F-CAN harness of VSA
    • Short in F-CAN harness of VSA
    • Short to ground in F-CAN harness of VSA
    • Open in F-CAN harness of PGM-FI
    • Short in F-CAN harness of PGM-FI
    • Short to ground in F-CAN harness of PGM-FI
    • Open in F-CAN harness of AT
    • Short in F-CAN harness of AT
    • Short to ground in F-CAN harness of AT

    SRS INDICATOR STATUS

    • INDICATOR ON

    CONDITIONS FOR CANCELING DTCs

    • IG OFF(0)/ON (II)
    • Clear DTCs with the HDS

    4R_SRS4_075_41

    DTC HELP

    75-41
    CONTROL CIRCUIT FAILURE
    OF RIGHT SIDE E-PRETENSIONER UNIT

    POSSIBLE FAILURES

    • Short to ground in fuse/ relay box circuit
    • Open in harness
    • Faulty body ground
    • Short to ground in floor wire harness

    SRS INDICATOR STATUS

    • INDICATOR ON

    CONDITIONS FOR CANCELING DTCs

    • IG OFF(0)/ON (II)
    • Clear DTCs with the HDS

    4R_SRS4_075_42

    DTC HELP

    75-42
    CONTROL CIRCUIT FAILURE
    OF RIGHT SIDE E-PRETENSIONER UNIT

    POSSIBLE FAILURES

    • Short to ground in fuse/ relay box circuit
    • Open in harness
    • Faulty body ground
    • Short to ground in floor wire harness

    SRS INDICATOR STATUS

    • INDICATOR ON

    CONDITIONS FOR CANCELING DTCs

    • IG OFF(0)/ON (II)
    • Clear DTCs with the HDS

    4R_SRS4_075_47

    DTC HELP

    75-47
    FAULTY POWER SUPPLY (THE RIGHT SIDE VB LINE)
    OF E-PRETENSIONER UNIT

    POSSIBLE FAILURES

    • Short to ground in fuse/ relay box circuit
    • Open in harness

    SRS INDICATOR STATUS

    • INDICATOR ON

    CONDITIONS FOR CANCELING DTCs

    • IG OFF(0)/ON (II)
    • Clear DTCs with the HDS

    4R_SRS4_075_48

    DTC HELP

    75-48
    FAULTY POWER SUPPLY (VB LINE)
    OF RIGHT SIDE E-PRETENSIONER UNIT

    POSSIBLE FAILURES

    • Short to ground in fuse/ relay box circuit
    • Open in harness

    SRS INDICATOR STATUS

    • INDICATOR ON

    CONDITIONS FOR CANCELING DTCs

    • IG OFF(0)/ON (II)
    • Clear DTCs with the HDS

    4R_SRS4_075_4X

    DTC HELP

    75-4X (X=0, 3-6, 9/A-F)
    INTERNAL FAILURE
    OF RIGHT SIDE E-PRETENSIONER UNIT

    POSSIBLE FAILURES

    • Faulty E-pretensioner unit

    SRS INDICATOR STATUS

    • INDICATOR ON

    CONDITIONS FOR CANCELING DTCs

    • IG OFF(0)/ON (II)
    • Clear DTCs with the HDS

    4R_SRS4_075_5X

    DTC HELP

    75-5X (X=0-9/A-F)
    INTERNAL FAILURE
    OF RIGHT SIDE E-PRETENSIONER UNIT

    POSSIBLE FAILURES

    • Faulty E-pretensioner unit

    SRS INDICATOR STATUS

    • INDICATOR ON

    CONDITIONS FOR CANCELING DTCs

    • IG OFF(0)/ON (II)
    • Clear DTCs with the HDS

    4R_SRS4_075_61

    75-61
    NO SIGNAL
    FROM THE RIGHT SIDE E-PRETENSIONER UNIT

    POSSIBLE FAILURES

    • Short to ground in fuse/ relay box circuit
    • Open in harness
    • Faulty at body ground
    • Short to ground in floor wire harness

    SRS INDICATOR STATUS

    • INDICATOR ON

    CONDITIONS FOR CANCELING DTCs

    • IG OFF(0)/ON (II)
    • Clear DTCs with the HDS

    4R_SRS4_075_62

    DTC HELP

    75-62
    NON-STIPULATED RESPONSE DATA
    FROM RIGHT SIDE E-PRETENSIONER UNIT

    POSSIBLE FAILURE

    • Short to ground in fuse/ relay box circuit
    • Open in harness
    • Faulty at body ground
    • Short to ground in communication line
    • Open in communication line
    • blown fuse

    SRS INDICATOR STATUS

    • INDICATOR ON

    CONDITIONS FOR CANCELING DTCs

    • IG OFF(0)/ON (II)
    • Clear DTCs with the HDS

    4R_SRS4_075_63

    DTC HELP

    75-63
    MODEL ID CODE OR VARIATION CODE INCONSISTENT
    OF RIGHT SIDE E-PRETENSIONER UNIT

    POSSIBLE FAILURES

    • Faulty E-pretensioner unit

    NOTE : While ignition switch is turned to ON(II) the model IDs that are recorded by the SRS unit and E-pretensioner unit respectively are checked up by command / response communication mode. If the two IDs are inconsistent, record this DTC. That the mistaken model E-pretensioner unit has been installed is determined and it should be replaced by the proper unit.

    SRS INDICATOR STATUS

    • INDICATOR ON

    CONDITIONS FOR CANCELING DTCs

    • IG OFF(0)/ON (II)
    • Clear DTCs with the HDS

    4R_SRS4_075_6X

    DTC HELP

    75-6X (X=0, 4-9/A-F)
    INTERNAL FAILURE
    OF RIGHT SIDE E-PRETENSIONER UNIT

    POSSIBLE FAILURES

    • Faulty E-pretensioner unit

    SRS INDICATOR STATUS

    • INDICATOR ON

    CONDITIONS FOR CANCELING DTCs

    • IG OFF(0)/ON (II)
    • Clear DTCs with the HDS

    4R_SRS4_076_31

    DTC HELP

    76-31
    F-CAN COMMUNICATION FAILURE
    BETWEEN ACC CONTROL UNIT AND E-PRETENSIONER UNIT

    POSSIBLE FAILURES

    • Open in F-CAN harness of ACC
    • Short in F-CAN harness of ACC
    • Short to ground in F-CAN harness of ACC
    • Faulty ACC system

    SRS INDICATOR STATUS

    • INDICATOR ON

    CONDITIONS FOR CANCELING DTCs

    • IG OFF(0)/ON (II)
    • Clear DTCs with the HDS

    4R_SRS4_076_32

    DTC HELP

    76-32
    F-CAN COMMUNICATION FAILURE
    BETWEEN VSA CONTROL UNIT AND E-PRETENSIONER UNIT

    POSSIBLE FAILURES

    • Open in F-CAN harness of VSA
    • Short in F-CAN harness of VSA
    • Short to ground in F-CAN harness of VSA
    • Faulty VSA system

    SRS INDICATOR STATUS

    • INDICATOR ON

    CONDITIONS FOR CANCELING DTCs

    • IG OFF(0)/ON (II)
    • Clear DTCs with the HDS

    4R_SRS4_076_33

    DTC HELP

    76-33
    F-CAN COMMUNICATION FAILURE
    BETWEEN PGM-FI CONTROL UNIT AND E-PRETENSIONER UNIT

    POSSIBLE FAILURES

    • Open in F-CAN harness of PGM-FI
    • Short in F-CAN harness of PGM-FI
    • Short to ground in F-CAN harness of PGM-FI
    • Faulty PGM-FI system

    SRS INDICATOR STATUS

    • INDICATOR ON

    CONDITIONS FOR CANCELING DTCs

    • IG OFF(0)/ON (II)
    • Clear DTCs with the HDS

    4R_SRS4_076_34

    DTC HELP

    76-34
    F-CAN COMMUNICATION FAILURE
    BETWEEN AT CONTROL UNIT AND E-PRETENSIONER UNIT

    POSSIBLE FAILURES

    • Open in F-CAN harness of AT
    • Short in F-CAN harness of AT
    • Short to ground in F-CAN harness of AT
    • Faulty AT system

    SRS INDICATOR STATUS

    • INDICATOR ON

    CONDITIONS FOR CANCELING DTCs

    • IG OFF(0)/ON (II)
    • Clear DTCs with the HDS

    4R_SRS4_076_3X

    DTC HELP

    76-3X (X=0, 5-9/A-F)
    F-CAN EXTERNAL COMMUNICATION FAILURE
    OF E-PRETENSIONER UNIT

    POSSIBLE FAILURES

    • Faulty ACC system
    • Faulty VSA system
    • Faulty PGM-FI system
    • Faulty AT system
    • Open in F-CAN harness of ACC
    • Short in F-CAN harness of ACC
    • Short to ground in F-CAN harness of ACC
    • Open in F-CAN harness of VSA
    • Short in F-CAN harness of VSA
    • Short to ground in F-CAN harness of VSA
    • Open in F-CAN harness of PGM-FI
    • Short in F-CAN harness of PGM-FI
    • Short to ground in F-CAN harness of PGM-FI
    • Open in F-CAN harness of AT
    • Short in F-CAN harness of AT
    • Short to ground in F-CAN harness of AT

    SRS INDICATOR STATUS

    • INDICATOR ON

    CONDITIONS FOR CANCELING DTCs

    • IG OFF(0)/ON (II)
    • Clear DTCs with the HDS

    4R_SRS4_076_41

    DTC HELP

    76-41
    CONTROL CIRCUIT FAILURE
    OF E-PRETENSIONER UNIT

    POSSIBLE FAILURES

    • Short to ground in fuse/ relay box circuit
    • Open in harness
    • Faulty body ground
    • Short to ground in floor wire harness

    SRS INDICATOR STATUS

    • INDICATOR ON

    CONDITIONS FOR CANCELING DTCs

    • IG OFF(0)/ON (II)
    • Clear DTCs with the HDS

    4R_SRS4_076_42

    DTC HELP

    76-42

    CONTROL CIRCUIT FAILURE
    OF E-PRETENSIONER UNIT

    POSSIBLE FAILURES

    • Short to ground in fuse/ relay box circuit
    • Open in harness
    • Faulty body ground
    • Short to ground in floor wire harness

    SRS INDICATOR STATUS

    • INDICATOR ON

    CONDITIONS FOR CANCELING DTCs

    • IG OFF(0)/ON (II)
    • Clear DTCs with the HDS

    4R_SRS4_076_47

    DTC HELP

    76-47

    FAULTY POWER SUPPLY (THE RIGHT SIDE VB LINE)
    OF E-PRETENSIONER UNIT

    POSSIBLE FAILURES

    • Short to ground in fuse/ relay box circuit
    • Open in harness

    SRS INDICATOR STATUS

    • INDICATOR ON

    CONDITIONS FOR CANCELING DTCs

    • IG OFF(0)/ON (II)
    • Clear DTCs with the HDS

    4R_SRS4_076_48

    DTC HELP

    76-48
    FAULTY POWER SUPPLY (VB LINE)
    OF E-PRETENSIONER UNIT

    POSSIBLE FAILURES

    • Short to ground in fuse/ relay box circuit
    • Open in harness

    SRS INDICATOR STATUS

    • INDICATOR ON

    CONDITIONS FOR CANCELING DTCs

    • IG OFF(0)/ON (II)
    • Clear DTCs with the HDS

    4R_SRS4_076_4X

    DTC HELP

    76-4X (X=0, 3-6, 9/A-F)
    INTERNAL FAILURE
    OF E-PRETENSIONER UNIT

    POSSIBLE FAILURES

    • Faulty E-pretensioner unit

    SRS INDICATOR STATUS

    • INDICATOR ON

    CONDITIONS FOR CANCELING DTCs

    • IG OFF(0)/ON (II)
    • Clear DTCs with the HDS

    4R_SRS4_076_5X

    DTC HELP

    76-5X (X=0-9/A-F)
    INTERNAL FAILURE
    OF E-PRETENSIONER UNIT

    POSSIBLE FAILURES

    • Faulty E-pretensioner unit

    SRS INDICATOR STATUS

    • INDICATOR ON

    CONDITIONS FOR CANCELING DTCs

    • IG OFF(0)/ON (II)
    • Clear DTCs with the HDS

    4R_SRS4_076_61

    DTC HELP

    76-61
    NO SIGNAL
    FROM E-PRETENSIONER UNIT

    POSSIBLE FAILURES

    • Short to ground in fuse/ relay box circuit
    • Open in harness
    • Faulty body ground
    • Short to ground in floor wire harness

    SRS INDICATOR STATUS

    • INDICATOR ON

    CONDITIONS FOR CANCELING DTCs

    • IG OFF(0)/ON (II)
    • Clear DTCs with the HDS

    4R_SRS4_076_62

    DTC HELP

    76-62
    NON-STIPULATED RESPONSE DATA
    FROM E-PRETENSIONER UNIT

    POSSIBLE FAILURES

    • Blown fuse/ relay box
    • Short to ground in fuse/ relay box circuit
    • Open in harness
    • Faulty body ground
    • Short to ground in communication line
    • Open in communication line

    SRS INDICATOR STATUS

    • INDICATOR ON

    CONDITIONS FOR CANCELING DTCs

    • IG OFF(0)/ON (II)
    • Clear DTCs with the HDS

    4R_SRS4_076_63

    DTC HELP

    76-63
    MODEL ID CODE OR VARIATION CODE INCONSISTENT
    OF E-PRETENSIONER UNIT

    POSSIBLE FAILURES

    • Faulty E-pretensioner unit

    NOTE : While ignition switch is turned to ON(II) the model IDs that are recorded by the SRS unit and E-pretensioner unit respectively are checked up by command / response communication mode. If the two IDs are inconsistent, record this DTC. That the mistaken model E-pretensioner unit has been installed is determined and it should be replaced by the proper unit.

    SRS INDICATOR STATUS

    • INDICATOR ON

    CONDITIONS FOR CANCELING DTCs

    • IG OFF(0)/ON (II)
    • Clear DTCs with the HDS

    4R_SRS4_076_6X

    DTC HELP

    76-6X (X=0, 4-9/A-F)
    INTERNAL FAILURE
    OF E-PRETENSIONER UNIT

    POSSIBLE FAILURES

    • Faulty E-pretensioner unit

    SRS INDICATOR STATUS

    • INDICATOR ON

    CONDITIONS FOR CANCELING DTCs

    • IG OFF(0)/ON (II)
    • Clear DTCs with the HDS

    4R_SRS4_081_4X

    DTC HELP

    81-4X (X=0-9/A-F)
    FAULTY
    FRONT PASSENGER'S WEIGHT SENSOR UNIT

    POSSIBLE FAILURES

    • Faulty front passenger's weight sensors unit

    SRS INDICATOR STATUS

    • INDICATOR ON

    CONDITIONS FOR CANCELING DTCs

    • IG OFF(0)/ON (II)
    • Clear DTCs with the HDS

    4R_SRS4_081_5X

    DTC HELP

    81-5X (X=0-9/A-F)
    FAULTY
    FRONT PASSENGER'S WEIGHT SENSOR UNIT

    POSSIBLE FAILURES

    • Faulty front passenger's weight sensors unit

    SRS INDICATOR STATUS

    • INDICATOR ON

    CONDITIONS FOR CANCELING DTCs

    • IG OFF(0)/ON (II)
    • Clear DTCs with the HDS

    4R_SRS4_081_61

    DTC HELP

    81-61
    NO SIGNAL
    FROM THE FRONT PASSENGER'S WEIGHT SENSOR

    POSSIBLE FAILURES

    • Open in harness
    • Short in fuse/ relay box circuit
    • Harness short to ground
    • Faulty front passenger's weight sensors unit

    SRS INDICATOR STATUS

    • INDICATOR ON

    CONDITIONS FOR CANCELING DTCs

    • IG OFF(0)/ON (II)
    • Clear DTCs with the HDS

    4R_SRS4_081_62

    DTC HELP

    81-62
    NON-STIPULATED RESPONSE DATA
    FROM FRONT PASSENGER'S WEIGHT SENSOR UNIT

    POSSIBLE FAILURES

    • Open in harness
    • Short in fuse/ relay box circuit
    • Harness short to ground
    • Faulty front passenger's weight sensors unit

    SRS INDICATOR STATUS

    • INDICATOR ON

    CONDITIONS FOR CANCELING DTCs

    • IG OFF(0)/ON (II)
    • Clear DTCs with the HDS

    4R_SRS4_081_63

    DTC HELP

    81-63
    MODEL ID CODE OR VARIATION CODE INCONSISTENT OF FRONT PASSENGER'S WEIGHT SENSOR UNIT

    POSSIBLE FAILURES

    • Faulty front passenger's weight sensors unit

    NOTE : While ignition switch is turned to ON(II) the model IDs that are recorded by the SRS unit and SWS unit respectively are checked up by command / response communication mode. If the two IDs are inconsistent, record this DTC. That the mistaken model SWS unit has been installed is determined and it should be replaced by the proper unit.

    SRS INDICATOR STATUS

    • INDICATOR ON

    CONDITIONS FOR CANCELING DTCs

    • IG OFF(0)/ON (II)
    • Clear DTCs with the HDS

    4R_SRS4_081_64

    DTC HELP

    81-64
    ECU SERIAL ID CODE INCONSISTENT
    FRONT PASSENGER'S WEIGHT SENSOR UNIT

    POSSIBLE FAILURES

    • Faulty front passenger's weight sensors unit

    SRS INDICATOR STATUS

    • INDICATOR ON

    CONDITIONS FOR CANCELING DTCs

    • IG OFF(0)/ON (II)
    • Clear DTCs with the HDS

    NOTE : While ignition switch is turned to ON(II) the model IDs that are recorded by the SRS unit and SWS unit respectively are checked up by command / response communication mode. If the two IDs are inconsistent ,record this DTC. That the mistaken model SWS unit has been installed is determined and it should be replaced by the proper unit.

    4R_SRS4_081_71

    DTC HELP

    81-71
    FRONT PASSENGER'S WEIGHT SENSOR UNIT DOES NOT CALIBRATE

    POSSIBLE FAILURES

    • Initialization of the front passenger's weight sensors unit failure

    SRS INDICATOR STATUS

    • INDICATOR ON

    CONDITIONS FOR CANCELING DTCs

    • IG OFF(0)/ON (II)
    • Clear DTCs with the HDS

    4R_SRS4_081_78

    DTC HELP

    81-78
    FRONT PASSENGER'S WEIGHT SENSOR UNIT DOES NOT CALIBRATE

    POSSIBLE FAILURES

    • Initialization of the front passenger's weight sensors unit failure

    SRS INDICATOR STATUS

    • INDICATOR ON

    CONDITIONS FOR CANCELING DTCs

    • IG OFF(0)/ON (II)
    • Clear DTCs with the HDS

    4R_SRS4_081_79

    DTC HELP

    81-79
    FRONT PASSENGER'S WEIGHT SENSORS
    DRIFT CHECK FAILURE

    POSSIBLE FAILURES

    • Front passenger's weight sensors drift check failure

    SRS INDICATOR STATUS

    • INDICATOR ON

    CONDITIONS FOR CANCELING DTCs

    • IG OFF(0)/ON (II)
    • Clear DTCs with the HDS

    4R_SRS4_082_1X

    DTC HELP

    82-1X (X=0-9/A-F)
    NO SIGNAL
    FROM THE FRONT PASSENGER'S WEIGHT SENSOR

    POSSIBLE FAILURES

    • The front passenger's weight sensors failure

    SRS INDICATOR STATUS

    • INDICATOR ON

    CONDITIONS FOR CANCELING DTCs

    • IG OFF(0)/ON (II)
    • Clear DTCs with the HDS

    4R_SRS4_083_2X

    DTC HELP

    83-2X (X=0-9/A-F)
    NO SIGNAL
    FROM THE FRONT PASSENGER'S WEIGHT SENSOR

    POSSIBLE FAILURES

    • The front passenger's weight sensors failure

    SRS INDICATOR STATUS

    • INDICATOR ON

    CONDITIONS FOR CANCELING DTCs

    • IG OFF(0)/ON (II)
    • Clear DTCs with the HDS

    4R_SRS4_084_3X

    DTC HELP

    84-3X (X=0-9/A-F)
    NO SIGNAL
    FROM THE FRONT PASSENGER'S WEIGHT SENSOR

    POSSIBLE FAILURES

    • The front passenger's weight sensors failure

    SRS INDICATOR STATUS

    • INDICATOR ON

    CONDITIONS FOR CANCELING DTCs

    • IG OFF(0)/ON (II)
    • Clear DTCs with the HDS

    4R_SRS4_085_4X

    DTC HELP

    85-4X (X=0-9/A-F)
    FAULTY
    OPDS UNIT

    POSSIBLE FAILURES

    • Faulty OPDS unit

    SRS INDICATOR STATUS

    • INDICATOR ON

    CONDITIONS FOR CANCELING DTCs

    • IG OFF(0)/ON (II)
    • Clear DTCs with the HDS

    4R_SRS4_085_5X

    DTC HELP

    85-5X (X=0-9/A-F)
    FAULTY
    OPDS UNIT

    POSSIBLE FAILURES

    • Faulty OPDS unit

    SRS INDICATOR STATUS

    • INDICATOR ON

    CONDITIONS FOR CANCELING DTCs

    • IG OFF(0)/ON (II)
    • Clear DTCs with the HDS

    4R_SRS4_085_61

    DTC HELP

    85-61
    NO SIGNAL
    FROM OPDS UNIT

    POSSIBLE FAILURES

    • Open in harness
    • Short in fuse/ relay box circuit
    • Harness short to ground
    • Faulty OPDS unit
    • Harness short to power

    SRS INDICATOR STATUS

    • INDICATOR ON

    CONDITIONS FOR CANCELING DTCs

    • IG OFF(0)/ON (II)
    • Clear DTCs with the HDS

    4R_SRS4_085_62

    DTC HELP

    85-62
    NON-STIPULATED RESPONSE DATA
    FROM OPDS UNIT

    POSSIBLE FAILURES

    • Open in harness
    • Harness short to power
    • Harness short to ground
    • Faulty OPDS unit
    • short in fuse/ relay box circuit

    SRS INDICATOR STATUS

    • INDICATOR ON

    CONDITIONS FOR CANCELING DTCs

    • IG OFF(0)/ON (II)
    • Clear DTCs with the HDS

    4R_SRS4_085_63

    DTC HELP

    85-63
    MODEL ID CODE OR VARIATION CODE INCONSISTENT
    OF OPDS UNIT

    POSSIBLE FAILURES

    • Faulty OPDS unit

    NOTE : While ignition switch is turned to ON(II) the model IDs that are recorded by the SRS unit and OPDS unit respectively are checked up by command / response communication mode. If the two IDs are inconsistent, record this DTC. That the mistaken model OPDS unit has been installed is determined and it should be replaced by the proper unit.

    SRS INDICATOR STATUS

    • INDICATOR ON

    CONDITIONS FOR CANCELING DTCs

    • IG OFF(0)/ON (II)
    • Clear DTCs with the HDS

    4R_SRS4_085_64

    DTC HELP

    85-64
    ECU SERIAL ID CODE INCONSISTENT
    OPDS UNIT

    POSSIBLE FAILURES

    • Faulty OPDS unit

    NOTE : While ignition switch is turned to ON(II) the model IDs that are recorded by the SRS unit and OPDS unit respectively are checked up by command / response communication mode. If the two IDs are inconsistent, record this DTC. That the mistaken model OPDS unit has been installed is determined and it should be replaced by the proper unit.

    SRS INDICATOR STATUS

    • INDICATOR ON

    CONDITIONS FOR CANCELING DTCs

    • IG OFF(0)/ON (II)
    • Clear DTCs with the HDS

    4R_SRS4_085_71

    DTC HELP

    85-71
    OPDS UNIT
    NOT INITIALIZED

    POSSIBLE FAILURES

    • The initialization of the OPDS unit failure

    SRS INDICATOR STATUS

    • INDICATOR ON

    CONDITIONS FOR CANCELING DTCs

    • IG OFF(0)/ON (II)
    • Clear DTCs with the HDS

    4R_SRS4_085_78

    DTC HELP

    85-78
    OPDS UNIT
    NOT INITIALIZED

    POSSIBLE FAILURES

    • The initialization of the OPDS unit failure

    SRS INDICATOR STATUS

    • INDICATOR ON

    CONDITIONS FOR CANCELING DTCs

    • IG OFF(0)/ON (II)
    • Clear DTCs with the HDS

    4R_SRS4_085_79

    DTC HELP

    85-79
    OPDS
    DRIFT CHECK FAILURE

    POSSIBLE FAILURES

    • OPDS unit drift check failure

    SRS INDICATOR STATUS

    • INDICATOR ON

    CONDITIONS FOR CANCELING DTCs

    • IG OFF(0)/ON (II)
    • Clear DTCs with the HDS

    4R_SRS4_086_1X

    DTC HELP

    86-1X (X=0-9/A-F)
    FAULTY
    SEAT-BACK OPDS SENSOR

    POSSIBLE FAILURES

    • OPDS unit failure
    • Seat-back OPDS sensor failure

    SRS INDICATOR STATUS

    • INDICATOR ON

    CONDITIONS FOR CANCELING DTCs

    • IG OFF(0)/ON (II)
    • Clear DTCs with the HDS

    4R_SRS4_086_2X

    DTC HELP

    86-2X (X=0-9/A-F)
    FAULTY
    SEAT SUPPORT OPDS SENSOR

    POSSIBLE FAILURE

    • OPDS unit failure
    • Seat support OPDS sensor failure

    SRS INDICATOR STATUS

    • INDICATOR ON

    CONDITIONS FOR CANCELING DTCs

    • IG OFF(0)/ON (II)
    • Clear DTCs with the HDS

    4R_SRS4_087_31

    DTC HELP

    87-31
    SIDE AIRBAG CUTOFF INDICATOR
    DOES NOT COME ON

    POSSIBLE FAILURES

    • Short to ground in fuse/ relay box circuit
    • Open in harness
    • Faulty Side Airbag Cutoff indicator circuit
    • Faulty OPDS unit
    • Replace the SRS unit

    SRS INDICATOR STATUS

    • INDICATOR ON

    CONDITIONS FOR CANCELING DTCs

    • IG OFF(0)/ON (II)
    • Clear DTCs with the HDS

    4R_SRS4_087_32

    DTC HELP

    87-32
    SIDE AIRBAG CUTOFF INDICATOR
    STAYS ON

    POSSIBLE FAILURES

    • Harness short to ground
    • Open in harness
    • Faulty OPDS unit
    • short in fuse/ relay box circuit
    • Faulty combination meter

    SRS INDICATOR STATUS

    • INDICATOR ON

    CONDITIONS FOR CANCELING DTCs

    • IG OFF(0)/ON (II)
    • Clear DTCs with the HDS

    4R_SRS4_091_1X

    DTC HELP

    91-1X (X=0-9/A-F)
    OPEN OR SHORT
    IN SRS INDICATOR CIRCUIT

    POSSIBLE FAILURES

    • Open in harness
    • Faulty SRS unit

    SRS INDICATOR STATUS

    • INDICATOR ON

    CONDITIONS FOR CANCELING DTCs

    • IG OFF(0)/ON (II)
    • Clear DTCs with the HDS

    4R_SRS4_091_2X

    DTC HELP

    91-2X (X=0-9/A-F)
    SHORT
    IN SRS INDICATOR

    POSSIBLE FAILURES

    • Harness short to ground
    • Short to ground in SRS indicator circuit

    SRS INDICATOR STATUS

    • INDICATOR ON

    CONDITIONS FOR CANCELING DTCs

    • IG OFF(0)/ON (II)
    • Clear DTCs with the HDS

    4R_SRS4_092_1X

    DTC HELP

    92-1X (X=0-9/A-F)
    Short to power in the passenger's airbag cutoff indicator

    POSSIBLE FAILURES

    • Blow fuse/ relay box
    • Open in harness
    • Faulty front passenger's airbag cutoff indicator circuit

    SRS INDICATOR STATUS

    • INDICATOR ON

    CONDITIONS FOR CANCELING DTCs

    • IG OFF(0)/ON (II)
    • Clear DTCs with the HDS

    4R_SRS4_092_2X

    DTC HELP

    92-2X (X=0-9/A-F)
    SHORT
    IN PASSENGER AIRBAG CUTOFF INDICATOR

    POSSIBLE FAILURES

    • Harness short to ground

    SRS INDICATOR STATUS

    • INDICATOR ON

    CONDITIONS FOR CANCELING DTCs

    • IG OFF(0)/ON (II)
    • Clear DTCs with the HDS

    4R_SRS4_0A1_1X

    DTC HELP

    A1-1X (X=0-9/A-F)
    FAULTY POWER SUPPLY (VA LINE)

    POSSIBLE FAILURES

    • Short to ground in fuse/ relay box
    • Open in fuse/ relay box
    • Open in harness

    SRS INDICATOR STATUS

    • INDICATOR ON

    CONDITIONS FOR CANCELING DTCs

    • IG OFF(0)/ON (II)
    • Clear DTCs with the HDS

    4R_SRS4_0A2_1X

    DTC HELP

    A2-1X (X=0-9/A-F)
    FAULTY POWER SUPPLY (VB LINE)

    POSSIBLE FAILURES

    • Short to ground in SRS unit
    • Harness short to power
    • Harness short to ground
    • Short to ground in fuse/ relay box
    • Open in fuse/ relay box
    • Faulty SRS indicator circuit

    SRS INDICATOR STATUS

    • INDICATOR ON

    CONDITIONS FOR CANCELING DTCs

    • IG OFF(0)/ON (II)
    • Clear DTCs with the HDS

    4R_SRS4_0B2_1X

    DTC HELP

    B2-1X (X=0-9/A-F)
    NO SIGNAL
    FROM SATELLITE SAFING SENSOR

    POSSIBLE FAILURES

    • Faulty satellite safing sensor
    • Open or increased resistance in harness

    SRS INDICATOR STATUS

    • INDICATOR ON

    CONDITIONS FOR CANCELING DTCs

    • IG OFF(0)/ON (II)
    • Clear DTCs with the HDS

    4R_SRS4_0B2_2X

    DTC HELP

    B2-2X (X=0-9/A-F)
    INTERNAL FAILURE
    OF SATELLITE SAFING SENSOR

    POSSIBLE FAILURES

    • Faulty satellite safing sensor

    SRS INDICATOR STATUS

    • INDICATOR ON

    CONDITIONS FOR CANCELING DTCs

    • IG OFF(0)/ON (II)
    • Clear DTCs with the HDS

    4R_SRS4_0B2_8X

    DTC HELP

    B2-8X (X=0-9/A-F)
    INTERNAL FAILURE
    OF SATELLITE SAFING SENSOR

    POSSIBLE FAILURES

    • Faulty satellite safing sensor

    SRS INDICATOR STATUS

    • INDICATOR ON

    CONDITIONS FOR CANCELING DTCs

    • Clear DTCs with the HDS

    4R_SRS4_0B2_9X

    DTC HELP

    B2-9X (X=0-9/A-F)
    INTERNAL FAILURE
    OF SATELLITE SAFING SENSOR

    POSSIBLE FAILURES

    • Faulty satellite safing sensor

    SRS INDICATOR STATUS

    • INDICATOR ON

    CONDITIONS FOR CANCELING DTCs

    • Clear DTCs with the HDS

    4R_SRS4_0B2_BX

    DTC HELP

    B2-BX (X=0-9/A-F)
    INTERNAL FAILURE
    OF SATELLITE SAFING SENSOR

    POSSIBLE FAILURES

    • Faulty satellite safing sensor

    SRS INDICATOR STATUS

    • INDICATOR ON

    CONDITIONS FOR CANCELING DTCs

    • Clear DTCs with the HDS

    4R_SRS4_0B2_CX

    DTC HELP

    B2-CX (X=0-9/A-F)
    FAULTY POWER SUPPLY
    TO SATELLITE SAFING SENSOR

    POSSIBLE FAILURES

    • Faulty satellite safing sensor
    • Faulty harness

    SRS INDICATOR STATUS

    • INDICATOR ON

    CONDITIONS FOR CANCELING DTCs

    • Clear DTCs with the HDS

    4R_SRS5_0B5_1X

    DTC HELP

    B5-1X (X=0-9/A-F)
    NO SIGNAL
    FROM THE LEFT FRONT IMPACT SENSOR

    POSSIBLE FAILURES

    • Faulty left front impact sensor
    • Short in harness
    • Harness short to power
    • Harness short to ground
    • faulty body ground
    • Open in harness

    SRS INDICATOR STATUS

    • INDICATOR ON

    CONDITIONS FOR CANCELING DTCs

    • IG OFF (0) /ON (II)
    • Clear DTCs with the HDS

    4R_SRS5_0B5_2X

    DTC HELP

    B5-2X (X=0-9/A-F)
    INTERNAL FAILURE
    OF THE LEFT FRONT IMPACT SENSOR

    POSSIBLE FAILURES

    • Faulty left front impact sensor

    SRS INDICATOR STATUS

    • INDICATOR ON

    CONDITIONS FOR CANCELING DTCs

    • IG OFF (0) /ON (II)
    • Clear DTCs with the HDS

    4R_SRS5_0B5_3X

    DTC HELP

    B5-3X (X=0-9/A-F)
    INTERNAL FAILURE
    OF THE LEFT FRONT IMPACT SENSOR

    POSSIBLE FAILURES

    • Faulty left front impact sensor

    SRS INDICATOR STATUS

    • INDICATOR ON

    CONDITIONS FOR CANCELING DTCs

    • IG OFF (0) /ON (II)
    • Clear DTCs with the HDS

    4R_SRS5_0B5_8X

    DTC HELP

    B5-8X (X=0-9/A-F)
    INTERNAL FAILURE
    OF THE LEFT FRONT IMPACT SENSOR

    POSSIBLE FAILURES

    • Faulty left front impact sensor

    SRS INDICATOR STATUS

    • INDICATOR ON

    CONDITIONS FOR CANCELING DTCs

    • Clear DTCs with the HDS

    4R_SRS5_0B5_9X

    DTC HELP

    B5-9X (X=0-9/A-F)
    INTERNAL FAILURE
    OF THE LEFT FRONT IMPACT SENSOR

    POSSIBLE FAILURES

    • Faulty left front impact sensor

    SRS INDICATOR STATUS

    • INDICATOR ON

    CONDITIONS FOR CANCELING DTCs

    • Clear DTCs with the HDS

    4R_SRS5_0B5_AX

    DTC HELP

    B5-AX (X=0-9/A-F)
    DRIFT CHECK FAILURE
    OF THE LEFT FRONT IMPACT SENSOR

    POSSIBLE FAILURES

    • Faulty left front impact sensor

    SRS INDICATOR STATUS

    • INDICATOR ON

    CONDITIONS FOR CANCELING DTCs

    • Clear DTCs with the HDS

    4R_SRS5_0B5_BX

    DTC HELP

    B5-BX (X=0-9/A-F)
    INTERNAL FAILURE
    OF THE LEFT FRONT IMPACT SENSOR

    POSSIBLE FAILURES

    • Faulty left front impact sensor

    SRS INDICATOR STATUS

    • INDICATOR ON

    CONDITIONS FOR CANCELING DTCs

    • Clear DTCs with the HDS

    4R_SRS5_0B5_CX

    DTC HELP

    B5-CX (X=0-9/A-F)
    FAULTY POWER SUPPLY
    TO THE LEFT FRONT IMPACT SENSOR

    POSSIBLE FAILURES

    • Faulty left front impact sensor
    • Faulty harness

    SRS INDICATOR STATUS

    • INDICATOR ON

    CONDITIONS FOR CANCELING DTCs

    • Clear DTCs with the HDS

    4R_SRS4_0E1_11

    DTC HELP

    E1-11
    LEFT FRONT/DRIVER'S SIDE AIRBAG AND LEFT SEAT BELT TENSIONER STOPPED DEPLOYMENT

    POSSIBLE FAILURES

    • Front end collision is detected but SWS unit disable the deployment of the left front/driver's side airbag seat belt tensioner

    SRS INDICATOR STATUS

    • INDICATOR ON

    CONDITIONS FOR CANCELING DTCs

    • Clear DTCs with the HDS

    4R_SRS4_0E2_11

    DTC HELP

    E2-11
    RIGHT FRONT AIRBAG AND RIGHT SEAT BELT TENSIONER STOPPED DEPLOYMENT

    POSSIBLE FAILURES

    • Front end collision is detected but SWS unit makes deployment of the right front/front passenger's airbag and seat belt tensioner disable

    SRS INDICATOR STATUS

    • INDICATOR ON

    CONDITIONS FOR CANCELING DTCs

    • Clear DTCs with the HDS

    4R_SRS4_0E3_11

    DTC HELP

    E3-11
    FRONT RIGHT SIDE AIRBAG DOES NOT DEPLOY BY OPDS OPERATION

    POSSIBLE FAILURES

    • Side collision is detected but OPDS unit makes deployment of the left side airbag and seat belt tensioner disable

    SRS INDICATOR STATUS

    • INDICATOR ON

    CONDITIONS FOR CANCELING DTCs

    • Clear DTCs with the HDS

    4R_SRS4_0E4_11

    DTC HELP

    E4-11
    FRONT LEFT SIDE AIRBAG DOES NOT DEPLOY BY OPDS OPERATION

    POSSIBLE FAILURES

    • Side collision is detected but OPDS unit makes deployment of the right side airbag and seat belt tensioner disable

    SRS INDICATOR STATUS

    • INDICATOR ON

    CONDITIONS FOR CANCELING DTCs

    • Clear DTCs with the HDS

    4R_SRS4_0E7_11

    E7-11
    REAR COLLISION DETECTION

    POSSIBLE FAILURES

    • Collision detection

    SRS INDICATOR STATUS

    • INDICATOR ON

    CONDITIONS FOR CANCELING DTCs

    • DTC CLEAR

    4R_SRS4_0F1_11

    DTC HELP

    F1-11
    LEFT FRONT/DRIVER'S SIDE AIRBAG AND/OR LEFT FRONT SEAT BELT TENSIONER DEPLOYED

    POSSIBLE FAILURES

    • Left front/driver's side airbag and/or left front seat belt tensioner deployed

    SRS INDICATOR STATUS

    • INDICATOR ON

    CONDITIONS FOR CANCELING DTCs

    • SRS unit replacement

    4R_SRS4_0F2_11

    DTC HELP

    F2-11
    RIGHT FRONT AIRBAG AND/OR RIGHT FRONT SEAT BELT TENSIONER DEPLOYED

    POSSIBLE FAILURES

    • Right front/front passenger's airbag and/or right front/front passenger's seat belt tensioner deployed

    SRS INDICATOR STATUS

    • INDICATOR ON

    CONDITIONS FOR CANCELING DTCs

    • Replace SRS unit

    4R_SRS4_0F3_11

    DTC HELP

    F3-11
    DRIVER'S SIDE AIRBAG, LEFT SIDE CURTAIN AIRBAG AND/OR DRIVER'S SEAT BELT TENSIONER DEPLOYED

    POSSIBLE FAILURES

    • Driver's side airbag deployed

    SRS INDICATOR STATUS

    • INDICATOR ON

    CONDITIONS FOR CANCELING DTCs

    • Replace SRS unit

    4R_SRS4_0F4_11

    DTC HELP

    F4-11
    FRONT PASSENGER'S SIDE AIRBAG, RIGHT SIDE CURTAIN AIRBAG, AND/OR FRONT PASSENGER'S SEAT BELT TENSIONER DEPLOYED

    POSSIBLE FAILURES

    • Passenger's side airbag deployed

    SRS INDICATOR STATUS

    • INDICATOR ON

    CONDITIONS FOR CANCELING DTCs

    • Replace SRS unit

    4R_SRS4_0F5_11

    F5-11
    BOTH OR ONLY SIDE CURTAIN AIRBAG AND SEAT BELT TENSIONER DEPLOYED

    POSSIBLE FAILURES

    • Both or only side curtain airbag and seat belt tensioner deployed

    SRS INDICATOR STATUS

    • INDICATOR ON

    CONDITIONS FOR CANCELING DTCs

    • Replace SRS unit

    4R_SRS4_0F6_11

    F6-11
    LEFT SIDE CURTAIN AIRBAG OR RIGHT SIDE CURTAIN AIRBAG DEPLOYED

    POSSIBLE FAILURES

    • Left side airbag or right side airbag deployed

    SRS INDICATOR STATUS

    • INDICATOR ON

    CONDITIONS FOR CANCELING DTCs

    • Replace SRS unit

    4R_SRS4_0F8_11

    DTC HELP

    F8-11
    SRS UNIT REPLACEMENT

    WITH ACTION RECORD

    POSSIBLE FAILURES

    • Air Bag and Seat Belt Tensioner have Activated by disposal tool.

    SRS INDICATOR STATUS

    • INDICATOR ON

    POSSIBLE FAILURES

    • Replace SRS unit

    4R_SWS_071_41

    DTC HELP

    71-41
    Front passenger's weight sensor does not calibrate

    NOTE

    This DTC is for SWS unit or ODS unit.

    Please check DTC in the SRS unit and refer to the S/M before performing the trouble shooting.

    4R_SWS_071_42

    DTC HELP

    71-42
    ID code inconsistent front passenger's weight sensor 1

    NOTE

    This DTC is for SWS unit or ODS unit.

    Please check DTC in the SRS unit and refer to the S/M before performing the trouble shooting.

    4R_SWS_071_43

    DTC HELP

    71-43
    ID code inconsistent front passenger's weight sensor 2

    NOTE

    This DTC is for SWS unit or ODS unit.

    Please check DTC in the SRS unit and refer to the S/M before performing the trouble shooting.

    4R_SWS_071_44

    DTC HELP

    71-44
    ID code inconsistent front passenger's weight sensor 3

    NOTE

    This DTC is for SWS unit or ODS unit.

    Please check DTC in the SRS unit and refer to the S/M before performing the trouble shooting.

    4R_SWS_071_45

    DTC HELP

    71-45
    ID code inconsistent front passenger's weight sensor 4

    NOTE

    This DTC is for SWS unit or ODS unit.

    Please check DTC in the SRS unit and refer to the S/M before performing the trouble shooting.

    4R_SWS_071_51

    DTC HELP

    71-51
    Faulty power supply of ODS unit

    NOTE

    This DTC is for SWS unit or ODS unit.

    Please check DTC in the SRS unit and refer to the S/M before performing the trouble shooting.

    4R_SWS_071_52

    DTC HELP

    71-52
    Front passenger's weight sensors do not calibrate

    NOTE

    This DTC is for SWS unit or ODS unit.

    Please check DTC in the SRS unit and refer to the S/M before performing the trouble shooting.

    4R_SWS_071_53

    DTC HELP

    71-53
    Faulty front passenger's weight sensor circuit

    NOTE

    This DTC is for SWS unit or ODS unit.

    Please check DTC in the SRS unit and refer to the S/M before performing the trouble shooting.

    4R_SWS_071_54

    DTC HELP

    71-54
    Faulty front passenger's weight sensor circuit

    NOTE

    This DTC is for SWS unit or ODS unit.

    Please check DTC in the SRS unit and refer to the S/M before performing the trouble shooting.

    4R_SWS_071_55

    DTC HELP

    71-55
    Faulty default value of passenger's weight sensor

    NOTE

    This DTC is for SWS unit or ODS unit.

    Please check DTC in the SRS unit and refer to the S/M before performing the trouble shooting.

    4R_SWS_071_56

    DTC HELP

    71-56
    Faulty default value of passenger's weight sensor

    NOTE

    This DTC is for SWS unit or ODS unit.

    Please check DTC in the SRS unit and refer to the S/M before performing the trouble shooting.

    4R_SWS_071_57

    DTC HELP

    71-57
    Faulty default value of passenger's weight sensor

    NOTE

    This DTC is for SWS unit or ODS unit.

    Please check DTC in the SRS unit and refer to the S/M before performing the trouble shooting.

    4R_SWS_071_58

    DTC HELP

    71-58
    Faulty temperature of passenger's weight sensor circuit

    NOTE

    This DTC is for SWS unit or ODS unit.

    Please check DTC in the SRS unit and refer to the S/M before performing the trouble shooting.

    4R_SWS_011_1X

    DTC HELP

    11-1X (X=0-9/A-F)
    Faulty inside front passenger's weight sensor circuit

    NOTE

    This DTC is for SWS unit or ODS unit.

    Please check DTC in the SRS unit and refer to the S/M before performing the trouble shooting.

    4R_SWS_012_21

    DTC HELP

    12-21
    Faulty inside front passenger's weight sensor circuit

    NOTE

    This DTC is for SWS unit or ODS unit.

    Please check DTC in the SRS unit and refer to the S/M before performing the trouble shooting.

    4R_SWS_013_3X

    DTC HELP

    13-3X (X=0-9/A-F)
    Faulty inside front passenger's weight sensor circuit

    NOTE

    This DTC is for SWS unit or ODS unit.

    Please check DTC in the SRS unit and refer to the S/M before performing the trouble shooting.

    4R_SWS_021_1X

    DTC HELP

    21-1X (X=0-9/A-F)
    Faulty outside front passenger's weight sensor circuit

    NOTE

    This DTC is for SWS unit or ODS unit.

    Please check DTC in the SRS unit and refer to the S/M before performing the trouble shooting.

    4R_SWS_022_21

    DTC HELP

    22-21
    Faulty outside front passenger's weight sensor circuit

    NOTE

    This DTC is for SWS unit or ODS unit.

    Please check DTC in the SRS unit and refer to the S/M before performing the trouble shooting.

    4R_SWS_023_3X

    DTC HELP

    23-3X (X=0-9/A-F)
    Faulty outside front passenger's weight sensor circuit

    NOTE

    This DTC is for SWS unit or ODS unit.

    Please check DTC in the SRS unit and refer to the S/M before performing the trouble shooting.

    4R_SWS_014_11

    DTC HELP

    14-11
    Open in the front passenger's weight sensor (front inner side) power circuit

    NOTE

    This DTC is for SWS unit or ODS unit.

    Please check DTC in the SRS unit and refer to the S/M before performing the trouble shooting.

    4R_SWS_014_12

    DTC HELP

    14-12
    Short to ground in the front passenger's weight sensor (front inner side) power circuit

    NOTE

    This DTC is for SWS unit or ODS unit.

    Please check DTC in the SRS unit and refer to the S/M before performing the trouble shooting.

    4R_SWS_014_13

    DTC HELP

    14-13
    Open in the front passenger's weight sensor (front inner side) output circuit

    NOTE

    This DTC is for SWS unit or ODS unit.

    Please check DTC in the SRS unit and refer to the S/M before performing the trouble shooting.

    4R_SWS_014_14

    DTC HELP

    14-14
    Short to ground in the front passenger's weight sensor(front inner side) output circuit

    NOTE

    This DTC is for SWS unit or ODS unit.

    Please check DTC in the SRS unit and refer to the S/M before performing the trouble shooting.

    4R_SWS_015_31

    DTC HELP

    15-31
    ID code inconsistent front passenger's weight sensor 1

    NOTE

    This DTC is for SWS unit or ODS unit.

    Please check DTC in the SRS unit and refer to the S/M before performing the trouble shooting.

    4R_SWS_015_32

    DTC HELP

    15-32
    Drift check failure of front passenger's weight sensor 1

    NOTE

    This DTC is for SWS unit or ODS unit.

    Please check DTC in the SRS unit and refer to the S/M before performing the trouble shooting.

    4R_SWS_016_11

    DTC HELP

    16-11
    Open in the front passenger's weight sensor (rear inner side) power circuit

    NOTE

    This DTC is for SWS unit or ODS unit.

    Please check DTC in the SRS unit and refer to the S/M before performing the trouble shooting.

    4R_SWS_016_12

    DTC HELP

    16-12
    Short to ground in the front passenger's weight sensor (rear inner side) power circuit

    NOTE

    This DTC is for SWS unit or ODS unit.

    Please check DTC in the SRS unit and refer to the S/M before performing the trouble shooting.

    4R_SWS_016_13

    DTC HELP

    16-13
    Open in the front passenger's weight sensor (rear inner side) output circuit

    NOTE

    This DTC is for SWS unit or ODS unit.

    Please check DTC in the SRS unit and refer to the S/M before performing the trouble shooting.

    4R_SWS_016_14

    DTC HELP

    16-14
    Short to ground in the front passenger's weight sensor (rear inner side) output circuit

    NOTE

    This DTC is for SWS unit or ODS unit.

    Please check DTC in the SRS unit and refer to the S/M before performing the trouble shooting.

    4R_SWS_017_31

    DTC HELP

    17-31
    ID code inconsistent front passenger's weight sensor 2

    NOTE

    This DTC is for SWS unit or ODS unit.

    Please check DTC in the SRS unit and refer to the S/M before performing the trouble shooting.

    4R_SWS_017_32

    DTC HELP

    17-32
    Drift check failure of front passenger's weight sensor 2

    NOTE

    This DTC is for SWS unit or ODS unit.

    Please check DTC in the SRS unit and refer to the S/M before performing the trouble shooting.

    4R_SWS_024_11

    DTC HELP

    24-11
    Open in the front passenger's weight sensor (front outer side) power circuit

    NOTE

    This DTC is for SWS unit or ODS unit.

    Please check DTC in the SRS unit and refer to the S/M before performing the trouble shooting.

    4R_SWS_024_12

    DTC HELP

    24-12
    Short to ground in the front passenger's weight sensor (front outer side) power circuit

    NOTE

    This DTC is for SWS unit or ODS unit.

    Please check DTC in the SRS unit and refer to the S/M before performing the trouble shooting.

    4R_SWS_024_13

    DTC HELP

    24-13
    Open in the front passenger's weight sensor (front outer side) output circuit

    NOTE

    This DTC is for SWS unit or ODS unit.

    Please check DTC in the SRS unit and refer to the S/M before performing the trouble shooting.

    4R_SWS_024_14

    DTC HELP

    24-14
    Short to ground in the front passenger's weight sensor (front outer side) output circuit

    NOTE

    This DTC is for SWS unit or ODS unit.

    Please check DTC in the SRS unit and refer to the S/M before performing the trouble shooting.

    4R_SWS_025_31

    DTC HELP

    25-31
    ID code inconsistent front passenger's weight sensor 3

    NOTE

    This DTC is for SWS unit or ODS unit.

    Please check DTC in the SRS unit and refer to the S/M before performing the trouble shooting.

    4R_SWS_025_32

    DTC HELP

    25-32
    Drift check failure of front passenger's weight sensor 3

    NOTE

    This DTC is for SWS unit or ODS unit.

    Please check DTC in the SRS unit and refer to the S/M before performing the trouble shooting.

    4R_SWS_026_11

    DTC HELP

    26-11
    Open in the front passenger's weight sensor (rear outer side) power circuit

    NOTE

    This DTC is for SWS unit or ODS unit.

    Please check DTC in the SRS unit and refer to the S/M before performing the trouble shooting.

    4R_SWS_026_12

    DTC HELP

    26-12
    Short to ground in the front passenger's weight sensor (rear outer side) power circuit

    NOTE

    This DTC is for SWS unit or ODS unit.

    Please check DTC in the SRS unit and refer to the S/M before performing the trouble shooting.

    4R_SWS_026_13

    DTC HELP

    26-13
    Open in the front passenger's weight sensor (rear outer side) output circuit

    NOTE

    This DTC is for SWS unit or ODS unit.

    Please check DTC in the SRS unit and refer to the S/M before performing the trouble shooting.

    4R_SWS_026_14

    DTC HELP

    26-14
    Short to ground in the front passenger's weight sensor (rear outer side) output circuit

    NOTE

    This DTC is for SWS unit or ODS unit.

    Please check DTC in the SRS unit and refer to the S/M before performing the trouble shooting.

    4R_SWS_027_31

    DTC HELP

    27-31
    ID code inconsistent front passenger's weight sensor 4

    NOTE

    This DTC is for SWS unit or ODS unit.

    Please check DTC in the SRS unit and refer to the S/M before performing the trouble shooting.

    4R_SWS_027_32

    DTC HELP

    27-32
    Drift check failure of front passenger's weight sensor 4

    NOTE

    This DTC is for SWS unit or ODS unit.

    Please check DTC in the SRS unit and refer to the S/M before performing the trouble shooting.

    4R_SRS5_011_11

    DTC HELP

    11-11
    Open / short in the left airbag
    first inflator or circuit

    POSSIBLE FAILURES

    • Open in airbag inflator harness
    • Short to another airbag inflator in harness
    • Faulty left airbag first inflator

    SRS INDICATOR STATUS

    • INDICATOR ON

    CONDITIONS FOR CANCELING DTCs

    • IG OFF(0)/ON (II)
    • Clear DTCs with the HDS

    4R_SRS5_011_41

    DTC HELP

    11-41
    Open/short in the left airbag
    second inflator or circuit

    POSSIBLE FAILURES

    • Open in airbag inflator harness
    • Short to another Airbag Inflator in harness
    • Faulty left Airbag second Inflator

    SRS INDICATOR STATUS

    • INDICATOR ON

    CONDITIONS FOR CANCELING DTCs

    • IG OFF(0)/ON (II)
    • Clear DTCs with the HDS

    4R_SRS5_012_11

    DTC HELP

    12-11
    Open/short in the right front airbag
    first inflator or circuit

    POSSIBLE FAILURES

    • Open in airbag inflator harness
    • Short to another Airbag Inflator in harness
    • Faulty right Airbag first Inflator

    SRS INDICATOR STATUS

    • INDICATOR ON

    CONDITIONS FOR CANCELING DTCs

    • IG OFF(0)/ON (II)
    • Clear DTCs with the HDS

    4R_SRS5_012_41

    DTC HELP

    12-41
    Open/short in the right front airbag
    second inflator or circuit

    POSSIBLE FAILURES

    • Open in airbag inflator harness
    • Short to another Airbag Inflator in harness
    • Faulty right Airbag second Inflator

    SRS INDICATOR STATUS

    • INDICATOR ON

    CONDITIONS FOR CANCELING DTCs

    • IG OFF(0)/ON (II)
    • Clear DTCs with the HDS

    4R_SRS5_021_11

    DTC HELP

    21-11
    Open/short in the left seat belt tensioner

    POSSIBLE FAILURES

    • Short to another Airbag Inflator in harness
    • Faulty left Seat Belt Tensioner

    SRS INDICATOR STATUS

    • INDICATOR ON

    CONDITIONS FOR CANCELING DTCs

    • IG OFF(0)/ON (II)
    • Clear DTCs with the HDS

    4R_SRS5_022_11

    DTC HELP

    22-11
    Open/short in the right front seat belt tensioner

    POSSIBLE FAILURES

    • Short to another Airbag Inflator in harness
    • Faulty right Seat Belt Tensioner

    SRS INDICATOR STATUS

    • INDICATOR ON

    CONDITIONS FOR CANCELING DTCs

    • IG OFF(0)/ON (II)
    • Clear DTCs with the HDS

    4R_SRS5_024_1X

    DTC HELP

    24-1X (X=0-9/A-F)
    OPEN
    IN THE CENTER SEAT BELT OUTER LAP TENSIONER

    POSSIBLE FAILURES

    • Open or increased resistance in harness
    • Faulty center seat belt

    SRS INDICATOR STATUS

    • INDICATOR ON

    CONDITIONS FOR CANCELING DTCs

    • IG OFF(0)/ON (II)
    • Clear DTCs with the HDS

    4R_SRS5_024_2X

    DTC HELP

    24-2X (X=0-9/A-F)
    INCREASED RESISTANCE
    IN THE CENTER SEAT BELT OUTER LAP TENSIONER

    POSSIBLE FAILURES

    • Increased resistance in harness
    • Faulty center seat belt

    SRS INDICATOR STATUS

    • INDICATOR ON

    CONDITIONS FOR CANCELING DTCs

    • IG OFF(0)/ON (II)
    • Clear DTCs with the HDS

    4R_SRS5_024_3X

    DTC HELP

    24-3X (X=0-9/A-F)
    SHORT TO ANOTHER WIRE OR DECREASED RESISTANCE
    IN THE CENTER SEAT BELT OUTER LAP TENSIONER

    POSSIBLE FAILURES

    • Short to another wire or decreased in harness
    • Faulty center seat belt

    SRS INDICATOR STATUS

    • INDICATOR ON

    CONDITIONS FOR CANCELING DTCs

    • IG OFF(0)/ON (II)
    • Clear DTCs with the HDS

    4R_SRS5_024_8X

    DTC HELP

    24-8X (X=0-9/A-F)
    SHORT TO POWER
    IN THE CENTER SEAT BELT OUTER LAP TENSIONER

    POSSIBLE FAILURES

    • Harness short to power
    • Faulty center seat belt

    SRS INDICATOR STATUS

    • INDICATOR ON

    CONDITIONS FOR CANCELING DTCs

    • Clear DTCs with the HDS

    4R_SRS5_024_9X

    DTC HELP

    24-9X (X=0-9/A-F)
    SHORT TO GROUND
    IN THE CENTER SEAT BELT OUTER LAP TENSIONER

    POSSIBLE FAILURES

    • Harness short to ground
    • Faulty center seat belt

    SRS INDICATOR STATUS

    • INDICATOR ON

    CONDITIONS FOR CANCELING DTCs

    • Clear DTCs with the HDS

    4R_SRS5_025_11

    DTC HELP

    25-11
    SHORT TO ANOTHER WIRE
    IN THE LEFT SIDE SEAT BELT OUTER LAP TENSIONER

    POSSIBLE FAILURES

    • Short to another wire in harness
    • Faulty left Side Seat Belt Outer Lap Tensioner

    SRS INDICATOR STATUS

    • INDICATOR ON

    CONDITIONS FOR CANCELING DTCs

    • IG OFF(0)/ON (II)
    • Clear DTCs with the HDS

    4R_SRS5_026_11

    DTC HELP

    26-11
    SHORT TO ANOTHER WIRE
    IN THE RIGHT SIDE SEAT BELT OUTER LAP TENSIONER

    POSSIBLE FAILURES

    • Short to another wire in harness
    • Faulty right Side Seat Belt Outer Lap Tensioner

    SRS INDICATOR STATUS

    • INDICATOR ON

    CONDITIONS FOR CANCELING DTCs

    • IG OFF(0)/ON (II)
    • Clear DTCs with the HDS

    4R_SRS5_031_11

    DTC HELP

    31-11
    Open/short in the left side airbag inflator

    POSSIBLE FAILURES

    • Short to another wire in harness
    • Faulty left Side Airbag Inflator

    SRS INDICATOR STATUS

    • INDICATOR ON

    CONDITIONS FOR CANCELING DTCs

    • IG OFF(0)/ON (II)
    • Clear DTCs with the HDS

    4R_SRS5_032_11

    DTC HELP

    32-11
    Open/short in the right side airbag inflator

    POSSIBLE FAILURES

    • Short to another wire in harness
    • Faulty right Side Airbag Inflator

    SRS INDICATOR STATUS

    • INDICATOR ON

    CONDITIONS FOR CANCELING DTCs

    • IG OFF(0)/ON (II)
    • Clear DTCs with the HDS

    4R_SRS5_033_11

    DTC HELP

    33-11
    Open/short in the left side curtain airbag first inflator

    POSSIBLE FAILURES

    • Short to another wire in harness
    • Faulty left Side Curtain Airbag First Inflator

    SRS INDICATOR STATUS

    • INDICATOR ON

    CONDITIONS FOR CANCELING DTCs

    • IG OFF(0)/ON (II)
    • Clear DTCs with the HDS

    4R_SRS5_034_11

    DTC HELP

    34-11
    Open/short in the right side curtain airbag first inflator

    POSSIBLE FAILURES

    • Short to another wire in harness
    • Faulty right Side Curtain Airbag First Inflator

    SRS INDICATOR STATUS

    • INDICATOR ON

    CONDITIONS FOR CANCELING DTCs

    • IG OFF(0)/ON (II)
    • Clear DTCs with the HDS

    4R_SRS5_051_XX

    DTC HELP

    51-XX (X=0-9/A-F)
    INTERNAL FAILURE
    OF THE SRS UNIT

    POSSIBLE FAILURES

    • Faulty SRS unit

    SRS INDICATOR STATUS

    • INDICATOR ON

    CONDITIONS FOR CANCELING DTCs

    • IG OFF(0)/ON (II)
    • Clear DTCs with the HDS

    4R_SRS5_052_XX

    DTC HELP

    52-XX (X=0-9/A-F)
    INTERNAL FAILURE
    OF THE SRS UNIT

    POSSIBLE FAILURES

    • Faulty SRS unit

    SRS INDICATOR STATUS

    • INDICATOR ON

    CONDITIONS FOR CANCELING DTCs

    • Clear DTCs with the HDS

    4R_SRS5_053_XX

    DTC HELP

    53-XX (X=0-9/A-F)
    INTERNAL FAILURE
    OF THE SRS UNIT

    POSSIBLE FAILURES

    • Faulty SRS unit

    SRS INDICATOR STATUS

    • INDICATOR ON

    CONDITIONS FOR CANCELING DTCs

    • IG OFF(0)/ON (II)
    • Clear DTCs with the HDS

    4R_SRS5_053_FF

    DTC HELP

    53-FF
    SRS UNIT PROGRAMMING ERROR

    POSSIBLE FAILURES

    • SRS Unit Programming not completed

    SRS INDICATOR STATUS

    • INDICATOR ON

    CONDITIONS FOR CANCELING DTCs

    • IG OFF(0)/ON (II)
    • Clear DTCs with the HDS

    4R_SRS5_054_XX

    DTC HELP

    54-XX (X=0-9/A-F)
    INTERNAL FAILURE
    OF THE SRS UNIT

    POSSIBLE FAILURES

    • Faulty SRS unit

    SRS INDICATOR STATUS

    • INDICATOR ON

    CONDITIONS FOR CANCELING DTCs

    • IG OFF(0)/ON (II)
    • Clear DTCs with the HDS

    4R_SRS5_055_XX

    DTC HELP

    55-XX (X=0-9/A-F)
    INTERNAL FAILURE
    OF THE SRS UNIT

    POSSIBLE FAILURES

    • Faulty SRS unit

    SRS INDICATOR STATUS

    • INDICATOR ON

    CONDITIONS FOR CANCELING DTCs

    • IG OFF(0)/ON (II)
    • Clear DTCs with the HDS

    4R_SRS5_056_11

    DTC HELP

    56-11
    UNDEFINED DATA RECEIVED FROM THE PCM (PGM-FI SYSTEM)

    POSSIBLE FAILURES

    • FI ECU Error
    • Open in harness between SRS Unit & PGM-FI ECU
    • Faulty SRS unit

    SRS INDICATOR STATUS

    • INDICATOR ON

    CONDITIONS FOR CANCELING DTCs

    • IG OFF(0)/ON (II)
    • Clear DTCs with the HDS

    4R_SRS5_056_12

    DTC HELP

    56-12
    UNDEFINED DATA RECEIVED FROM THE PCM (PGM-FI SYSTEM)

    POSSIBLE FAILURES

    • FI ECU Error
    • Open in harness between SRS Unit & PGM-FI ECU
    • Faulty SRS unit

    SRS INDICATOR STATUS

    • INDICATOR ON

    CONDITIONS FOR CANCELING DTCs

    • IG OFF(0)/ON (II)
    • Clear DTCs with the HDS

    4R_SRS5_056_13

    DTC HELP

    56-13
    VIN INCONSISTENT BETWEEN SRS UNIT AND PCM

    POSSIBLE FAILURES

    • FI ECU Error
    • Open in harness between SRS Unit & PGM-FI ECU
    • Faulty SRS unit

    SRS INDICATOR STATUS

    • INDICATOR ON

    CONDITIONS FOR CANCELING DTCs

    • IG OFF(0)/ON (II)
    • Clear DTCs with the HDS

    4R_SRS5_056_14

    DTC HELP

    56-14
    LOST COMMUNICATION WITH THE PCM (A/T SYSTEM)

    POSSIBLE FAILURES

    • FI ECU Error
    • Open in harness between SRS Unit & PGM-FI ECU
    • Faulty SRS unit

    SRS INDICATOR STATUS

    • INDICATOR ON

    CONDITIONS FOR CANCELING DTCs

    • IG OFF(0)/ON (II)
    • Clear DTCs with the HDS

    4R_SRS5_056_21

    DTC HELP

    56-21
    UNDEFINED DATA RECEIVED FROM THE PCM (A/T SYSTEM)

    POSSIBLE FAILURES

    • AT ECU Error
    • Open in harness between SRS Unit & AT ECU
    • Faulty SRS unit

    SRS INDICATOR STATUS

    • INDICATOR ON

    CONDITIONS FOR CANCELING DTCs

    • IG OFF(0)/ON (II)
    • Clear DTCs with the HDS

    4R_SRS5_056_22

    DTC HELP

    56-22
    UNDEFINED DATA RECEIVED FROM THE PCM (A/T SYSTEM)

    POSSIBLE FAILURES

    • AT ECU Error
    • Open in harness between SRS Unit & AT ECU
    • Faulty SRS unit

    SRS INDICATOR STATUS

    • INDICATOR ON

    CONDITIONS FOR CANCELING DTCs

    • IG OFF(0)/ON (II)
    • Clear DTCs with the HDS

    4R_SRS5_056_23

    DTC HELP

    56-23
    LOST COMMUNICATION WITH THE GAUGE ASSEMBLY

    POSSIBLE FAILURES

    • AT ECU Error
    • Open in harness between SRS Unit & AT ECU
    • Faulty SRS unit

    SRS INDICATOR STATUS

    • INDICATOR ON

    CONDITIONS FOR CANCELING DTCs

    • IG OFF(0)/ON (II)
    • Clear DTCs with the HDS

    4R_SRS5_056_25

    DTC HELP

    56-25
    UNDEFINED DATA RECEIVED FROM THE GAUGE ASSEMBLY

    POSSIBLE FAILURES

    • GAUGE ASSEMBLY ECU Error
    • Open in harness between SRS Unit & Gauge Assembly ECU
    • Faulty SRS unit

    SRS INDICATOR STATUS

    • INDICATOR ON

    CONDITIONS FOR CANCELING DTCs

    • IG OFF(0)/ON (II)
    • Clear DTCs with the HDS

    4R_SRS5_056_26

    DTC HELP

    56-26
    UNDEFINED DATA RECEIVED FROM THE PCM (PGM-FI SYSTEM)

    POSSIBLE FAILURES

    • FI ECU Error
    • Open in harness between SRS Unit & PGM-FI ECU
    • Faulty SRS unit

    SRS INDICATOR STATUS

    • INDICATOR ON

    CONDITIONS FOR CANCELING DTCs

    • IG OFF(0)/ON (II)
    • Clear DTCs with the HDS

    4R_SRS5_056_27

    DTC HELP

    56-27
    UNDEFINITIVE RECEIVED DATA FROM THE GAUGE ASSEMBLY

    POSSIBLE FAILURES

    • GAUGE ASSEMBLY ECU Error
    • Open in harness between SRS Unit & Gauge Assembly ECU
    • Faulty SRS unit

    SRS INDICATOR STATUS

    • INDICATOR ON

    CONDITIONS FOR CANCELING DTCs

    • IG OFF(0)/ON (II)
    • Clear DTCs with the HDS

    4R_SRS5_056_31

    DTC HELP

    56-31
    Lost communication with the PCM (PGM-FI system)

    POSSIBLE FAILURES

    • FI ECU Error
    • Open in harness between SRS Unit & PGM-FI ECU
    • Faulty SRS unit

    SRS INDICATOR STATUS

    • INDICATOR ON

    CONDITIONS FOR CANCELING DTCs

    • IG OFF(0)/ON (II)
    • Clear DTCs with the HDS

    4R_SRS5_056_32

    DTC HELP

    56-32
    UNDEFINED DATA RECEIVED FROM THE PCM (PGM-FI SYSTEM)

    POSSIBLE FAILURES

    • FI ECU Error
    • Open in harness between SRS Unit & PGM-FI ECU
    • Faulty SRS unit

    SRS INDICATOR STATUS

    • INDICATOR ON

    CONDITIONS FOR CANCELING DTCs

    • IG OFF(0)/ON (II)
    • Clear DTCs with the HDS

    4R_SRS5_056_33

    DTC HELP

    56-33
    UNDEFINED DATA RECEIVED FROM THE PCM (PGM-FI SYSTEM)

    POSSIBLE FAILURES

    • FI ECU Error
    • Open in harness between SRS Unit & PGM-FI ECU
    • Faulty SRS unit

    SRS INDICATOR STATUS

    • INDICATOR ON

    CONDITIONS FOR CANCELING DTCs

    • IG OFF(0)/ON (II)
    • Clear DTCs with the HDS

    4R_SRS5_056_XX

    DTC HELP

    56-XX (X=0-9/A-F)
    INTERNAL FAILURE
    OF THE SRS UNIT

    POSSIBLE FAILURES

    • Faulty SRS unit

    SRS INDICATOR STATUS

    • INDICATOR ON

    CONDITIONS FOR CANCELING DTCs

    • IG OFF(0)/ON (II)
    • Clear DTCs with the HDS

    4R_SRS5_057_XX

    DTC HELP

    57-XX (X=0-9/A-F)
    INTERNAL FAILURE
    OF THE SRS UNIT

    POSSIBLE FAILURES

    • Faulty SRS unit

    SRS INDICATOR STATUS

    • INDICATOR ON

    CONDITIONS FOR CANCELING DTCs

    • IG OFF(0)/ON (II)
    • Clear DTCs with the HDS

    4R_SRS5_058_XX

    DTC HELP

    58-XX (X=0-9/A-F)
    INTERNAL FAILURE
    OF THE SRS UNIT

    POSSIBLE FAILURES

    • Faulty SRS unit

    SRS INDICATOR STATUS

    • INDICATOR ON

    CONDITIONS FOR CANCELING DTCs

    • IG OFF(0)/ON (II)
    • Clear DTCs with the HDS

    4R_SRS5_061_11

    DTC HELP

    61-11
    OPEN IN THE LEFT SIDE SEAT BELT BUCKLE SENSOR

    POSSIBLE FAILURES

    • Open in harness
    • Faulty left side seat belt buckle assembly
    • open in fuse/ relay box

    SRS INDICATOR STATUS

    • INDICATOR ON

    CONDITIONS FOR CANCELING DTCs

    • IG OFF(0)/ON (II)
    • Clear DTCs with the HDS

    4R_SRS5_061_21

    DTC HELP

    61-21
    SHORT TO GROUND IN THE LEFT SIDE SEAT BELT BUCKLE SENSOR

    POSSIBLE FAILURES

    • Faulty left side seat belt buckle assembly
    • Harness short to ground
    • Short to ground in fuse/ relay box

    SRS INDICATOR STATUS

    • INDICATOR ON

    CONDITIONS FOR CANCELING DTCs

    • IG OFF(0)/ON (II)
    • Clear DTCs with the HDS

    4R_SRS5_061_22

    DTC HELP

    61-22
    SHORT TO POWER IN THE LEFT SIDE SEAT BELT BUCKLE SENSOR

    POSSIBLE FAILURES

    • Faulty left side seat belt buckle assembly
    • Harness short to ground
    • Short to ground in fuse/ relay box

    SRS INDICATOR STATUS

    • INDICATOR ON

    CONDITIONS FOR CANCELING DTCs

    • IG OFF(0)/ON (II)
    • Clear DTCs with the HDS

    4R_SRS5_062_11

    DTC HELP

    62-11
    OPEN IN THE RIGHT SIDE SEAT BELT BUCKLE SENSOR

    POSSIBLE FAILURES

    • Short to ground in harness
    • Faulty right side seat belt buckle assembly
    • Short to ground fuse/ relay box

    SRS INDICATOR STATUS

    • INDICATOR ON

    CONDITIONS FOR CANCELING DTCs

    • IG OFF(0)/ON (II)
    • Clear DTCs with the HDS

    4R_SRS5_062_21

    DTC HELP

    62-21
    SHORT TO GROUND IN THE RIGHT SIDE SEAT BELT BUCKLE SENSOR

    POSSIBLE FAILURES

    • Faulty right side seat belt buckle assemble
    • Harness short to ground
    • Short to ground in fuse/ relay box

    SRS INDICATOR STATUS

    • INDICATOR ON

    CONDITIONS FOR CANCELING DTCs

    • IG OFF(0)/ON (II)
    • Clear DTCs with the HDS

    4R_SRS5_062_22

    DTC HELP

    62-22
    SHORT TO POWER IN THE RIGHT SIDE SEAT BELT BUCKLE SENSOR

    POSSIBLE FAILURES

    • Faulty right side seat belt buckle assemble
    • Harness short to ground
    • Short to ground in fuse/ relay box

    SRS INDICATOR STATUS

    • INDICATOR ON

    CONDITIONS FOR CANCELING DTCs

    • IG OFF(0)/ON (II)
    • Clear DTCs with the HDS

    4R_SRS5_068_1X

    DTC HELP

    68-1X (X=0-9/A-F)
    OPEN IN AIRBAG CUTOFF SWITCH

    POSSIBLE FAILURES

    • Open in harness

    SRS INDICATOR STATUS

    • INDICATOR ON

    CONDITIONS FOR CANCELING DTCs

    • Clear DTCs with the HDS

    4R_SRS5_068_2X

    DTC HELP

    68-2X (X=0-9/A-F)
    SHORT IN AIRBAG CUTOFF SWITCH

    POSSIBLE FAILURES

    • Harness short to ground

    SRS INDICATOR STATUS

    • INDICATOR ON

    CONDITIONS FOR CANCELING DTCs

    • Clear DTCs with the HDS

    4R_SRS5_071_11

    DTC HELP

    71-11
    OPEN IN THE DRIVER'S SEAT POSITION SENSOR

    POSSIBLE FAILURES

    • Faulty driver's seat position sensor
    • Open in harness

    SRS INDICATOR STATUS

    • INDICATOR ON

    CONDITIONS FOR CANCELING DTCs

    • IG OFF(0)/ON (II)
    • Clear DTCs with the HDS

    4R_SRS5_071_21

    DTC HELP

    71-21
    SHORT IN THE DRIVER'S SEAT POSITION SENSOR

    POSSIBLE FAILURES

    • Faulty driver's seat position sensor
    • Harness short to ground

    SRS INDICATOR STATUS

    • INDICATOR ON

    CONDITIONS FOR CANCELING DTCs

    • IG OFF(0)/ON (II)
    • Clear DTCs with the HDS

    4R_SRS5_071_22

    DTC HELP

    71-22
    SHORT TO POWER IN THE DRIVER'S SEAT POSITION SENSOR

    POSSIBLE FAILURES

    • Faulty driver's seat position sensor
    • Harness short to power

    SRS INDICATOR STATUS

    • INDICATOR ON

    CONDITIONS FOR CANCELING DTCs

    • IG OFF(0)/ON (II)
    • Clear DTCs with the HDS

    4R_SRS5_073_12

    DTC HELP

    73-12
    OPEN IN THE LEFT SIDE E-PRETENSIONER MOTOR

    POSSIBLE FAILURES

    • Open in harness
    • Open in the left side E-pretensioner motor

    SRS INDICATOR STATUS

    • INDICATOR ON

    CONDITIONS FOR CANCELING DTCs

    • IG OFF(0)/ON (II)
    • Clear DTCs with the HDS

    4R_SRS5_074_22

    DTC HELP

    74-22
    OPEN IN THE RIGHT SIDE E-PRETENSIONER MOTOR

    POSSIBLE FAILURES

    • Open in harness
    • Open in the right side E-pretensioner motor

    SRS INDICATOR STATUS

    • INDICATOR ON

    CONDITIONS FOR CANCELING DTCs

    • IG OFF(0)/ON (II)
    • Clear DTCs with the HDS

    4R_SRS5_076_31

    DTC HELP

    76-31
    E-PRETENSIONER UNIT LOST COMMUNICATION WITH THE ACC

    POSSIBLE FAILURES

    • Open in F-CAN harness of ACC
    • Short in F-CAN harness of ACC
    • Short to ground in F-CAN harness of ACC
    • Faulty ACC system

    SRS INDICATOR STATUS

    • INDICATOR ON

    CONDITIONS FOR CANCELING DTCs

    • IG OFF(0)/ON (II)
    • Clear DTCs with the HDS

    4R_SRS5_076_32

    DTC HELP

    76-32
    E-PRETENSIONER UNIT LOST COMMUNICATION WITH THE VSA

    POSSIBLE FAILURES

    • Open in F-CAN harness of VSA
    • Short in F-CAN harness of VSA
    • Short to ground in F-CAN harness of VSA
    • Faulty VSA system

    SRS INDICATOR STATUS

    • INDICATOR ON

    CONDITIONS FOR CANCELING DTCs

    • IG OFF(0)/ON (II)
    • Clear DTCs with the HDS

    4R_SRS5_076_33

    DTC HELP

    76-33
    E-PRETENSIONER UNIT LOST COMMUNICATION WITH THE PCM (PGM-FI SYSTEM)

    POSSIBLE FAILURES

    • Open in F-CAN harness of PGM-FI
    • Short in F-CAN harness of PGM-FI
    • Short to ground in F-CAN harness of PGM-FI
    • Faulty PGM-FI system

    SRS INDICATOR STATUS

    • INDICATOR ON

    CONDITIONS FOR CANCELING DTCs

    • IG OFF(0)/ON (II)
    • Clear DTCs with the HDS

    4R_SRS5_076_34

    DTC HELP

    76-34
    E-PRETENSIONER UNIT LOST COMMUNICATION WITH THE PCM (A/T SYSTEM)

    POSSIBLE FAILURES

    • Open in F-CAN harness of AT
    • Short in F-CAN harness of AT
    • Short to ground in F-CAN harness of AT
    • Faulty AT system

    SRS INDICATOR STATUS

    • INDICATOR ON

    CONDITIONS FOR CANCELING DTCs

    • IG OFF(0)/ON (II)
    • Clear DTCs with the HDS

    4R_SRS5_076_36

    DTC HELP

    76-36
    E-PRETENSIONER UNIT LOST COMMUNICATION WITH THE SRS

    POSSIBLE FAILURES

    • Open in F-CAN harness of SRS
    • Short in F-CAN harness of SRS
    • Short to ground in F-CAN harness of SRS
    • Faulty SRS system

    SRS INDICATOR STATUS

    • INDICATOR ON

    CONDITIONS FOR CANCELING DTCs

    • IG OFF(0)/ON (II)
    • Clear DTCs with the HDS

    4R_SRS5_076_37

    DTC HELP

    76-37
    E-PRETENSIONER UNIT LOST COMMUNICATION WITH THE SRS

    POSSIBLE FAILURES

    • Open in F-CAN harness of SRS
    • Short in F-CAN harness of SRS
    • Short to ground in F-CAN harness of SRS
    • Faulty SRS system

    SRS INDICATOR STATUS

    • INDICATOR ON

    CONDITIONS FOR CANCELING DTCs

    • IG OFF(0)/ON (II)
    • Clear DTCs with the HDS

    4R_SRS5_076_47

    DTC HELP

    76-47
    FAULTY POWER SUPPLY TO THE FRONT RIGHT SIDE E-PRETENSIONER MOTOR

    POSSIBLE FAILURES

    • Short to ground in fuse/ relay box circuit
    • Open in harness

    SRS INDICATOR STATUS

    • INDICATOR ON

    CONDITIONS FOR CANCELING DTCs

    • IG OFF(0)/ON (II)
    • Clear DTCs with the HDS

    4R_SRS5_076_48

    DTC HELP

    76-48
    FAULTY POWER SUPPLY TO THE LEFT SIDE E-PRETENSIONER MOTOR

    POSSIBLE FAILURES

    • Short to ground in fuse/ relay box circuit
    • Open in harness

    SRS INDICATOR STATUS

    • INDICATOR ON

    CONDITIONS FOR CANCELING DTCs

    • IG OFF(0)/ON (II)
    • Clear DTCs with the HDS

    4R_SRS5_082_14

    DTC HELP

    82-14
    NO SIGNAL FROM THE FRONT PASSENGER'S WEIGHT SENSOR (FRONT INNER SIDE)

    POSSIBLE FAILURES

    • The front passenger's weight sensors failure

    SRS INDICATOR STATUS

    • INDICATOR ON

    CONDITIONS FOR CANCELING DTCs

    • IG OFF(0)/ON (II)
    • Clear DTCs with the HDS

    4R_SRS5_082_15

    DTC HELP

    82-15
    INTERNAL FAILURE OF THE FRONT PASSENGER'S WEIGHT SENSOR (FRONT INNER SIDE)

    POSSIBLE FAILURES

    • The front passenger's weight sensors failure

    SRS INDICATOR STATUS

    • INDICATOR ON

    CONDITIONS FOR CANCELING DTCs

    • IG OFF(0)/ON (II)
    • Clear DTCs with the HDS

    4R_SRS5_082_16

    DTC HELP

    82-16
    NO SIGNAL FROM THE FRONT PASSENGER'S WEIGHT SENSOR (REAR INNER SIDE)

    POSSIBLE FAILURES

    • The front passenger's weight sensors failure

    SRS INDICATOR STATUS

    • INDICATOR ON

    CONDITIONS FOR CANCELING DTCs

    • IG OFF(0)/ON (II)
    • Clear DTCs with the HDS

    4R_SRS5_082_17

    DTC HELP

    82-17
    INTERNAL FAILURE OF THE FRONT PASSENGER'S WEIGHT SENSOR (REAR INNER SIDE)

    POSSIBLE FAILURES

    • The front passenger's weight sensors failure

    SRS INDICATOR STATUS

    • INDICATOR ON

    CONDITIONS FOR CANCELING DTCs

    • IG OFF(0)/ON (II)
    • Clear DTCs with the HDS

    4R_SRS5_083_24

    DTC HELP

    83-24
    NO SIGNAL FROM THE FRONT PASSENGER'S WEIGHT SENSOR (FRONT OUTER SIDE)

    POSSIBLE FAILURES

    • The front passenger's weight sensors failure

    SRS INDICATOR STATUS

    • INDICATOR ON

    CONDITIONS FOR CANCELING DTCs

    • IG OFF(0)/ON (II)
    • Clear DTCs with the HDS

    4R_SRS5_083_25

    DTC HELP

    83-25
    INTERNAL FAILURE OF THE FRONT PASSENGER'S WEIGHT SENSOR (FRONT OUTER SIDE)

    POSSIBLE FAILURES

    • The front passenger's weight sensors failure

    SRS INDICATOR STATUS

    • INDICATOR ON

    CONDITIONS FOR CANCELING DTCs

    • IG OFF(0)/ON (II)
    • Clear DTCs with the HDS

    4R_SRS5_083_26

    DTC HELP

    83-26
    NO SIGNAL FROM THE FRONT PASSENGER'S WEIGHT SENSOR (REAR OUTER SIDE)

    POSSIBLE FAILURES

    • The front passenger's weight sensors failure

    SRS INDICATOR STATUS

    • INDICATOR ON

    CONDITIONS FOR CANCELING DTCs

    • IG OFF(0)/ON (II)
    • Clear DTCs with the HDS

    4R_SRS5_083_27

    DTC HELP

    83-27
    INTERNAL FAILURE OF THE FRONT PASSENGER'S WEIGHT SENSOR (REAR OUTER SIDE)

    POSSIBLE FAILURES

    • The front passenger's weight sensors failure

    SRS INDICATOR STATUS

    • INDICATOR ON

    CONDITIONS FOR CANCELING DTCs

    • IG OFF(0)/ON (II)
    • Clear DTCs with the HDS

    4R_SRS5_0A3_1X

    DTC HELP

    A3-1X (X=0-9/A-F)
    HALF FIT OF SRS UNIT CONNECTOR A

    POSSIBLE FAILURES

    • Faulty SRS unit

    SRS INDICATOR STATUS

    • INDICATOR ON

    CONDITIONS FOR CANCELING DTCs

    • Clear DTCs with the HDS

    4R_SRS5_0A4_1X

    DTC HELP

    A4-1X (X=0-9/A-F)
    HALF FIT OF SRS UNIT CONNECTOR B

    POSSIBLE FAILURES

    • Faulty SRS unit

    SRS INDICATOR STATUS

    • INDICATOR ON

    CONDITIONS FOR CANCELING DTCs

    • Clear DTCs with the HDS

    4R_SRS5_0B1_1X

    DTC HELP

    B1-1X (X=0-9/A-F)
    NO SIGNAL FROM THE ROLL RATE SENSOR

    POSSIBLE FAILURES

    • Faulty roll rate sensor
    • Open or increased resistance in harness

    SRS INDICATOR STATUS

    • INDICATOR ON

    CONDITIONS FOR CANCELING DTCs

    • IG OFF(0)/ON (II)
    • Clear DTCs with the HDS

    4R_SRS5_0B1_2X

    DTC HELP

    B1-2X (X=0-9/A-F)
    INTERNAL FAILURE OF THE ROLL RATE SENSOR

    POSSIBLE FAILURES

    • Faulty roll rate sensor

    SRS INDICATOR STATUS

    • INDICATOR ON

    CONDITIONS FOR CANCELING DTCs

    • IG OFF(0)/ON (II)
    • Clear DTCs with the HDS

    4R_SRS5_0B1_3X

    DTC HELP

    B1-3X (X=0-9/A-F)
    INTERNAL FAILURE OF THE ROLL RATE SENSOR

    POSSIBLE FAILURES

    • Faulty roll rate sensor

    SRS INDICATOR STATUS

    • INDICATOR ON

    CONDITIONS FOR CANCELING DTCs

    • IG OFF(0)/ON (II)
    • Clear DTCs with the HDS

    4R_SRS5_0B1_8X

    DTC HELP

    B1-8X (X=0-9/A-F)
    INTERNAL FAILURE OF THE ROLL RATE SENSOR

    POSSIBLE FAILURES

    • Faulty roll rate sensor

    SRS INDICATOR STATUS

    • INDICATOR ON

    CONDITIONS FOR CANCELING DTCs

    • IG OFF(0)/ON (II)
    • Clear DTCs with the HDS

    4R_SRS5_0B1_9X

    DTC HELP

    B1-9X (X=0-9/A-F)
    INTERNAL FAILURE OF THE ROLL RATE SENSOR

    POSSIBLE FAILURES

    • Faulty roll rate sensor

    SRS INDICATOR STATUS

    • INDICATOR ON

    CONDITIONS FOR CANCELING DTCs

    • IG OFF(0)/ON (II)
    • Clear DTCs with the HDS

    4R_SRS5_0B1_AX

    DTC HELP

    B1-AX (X=0-9/A-F)
    INTERNAL FAILURE OF THE ROLL RATE SENSOR

    POSSIBLE FAILURES

    • Faulty roll rate sensor

    SRS INDICATOR STATUS

    • INDICATOR ON

    CONDITIONS FOR CANCELING DTCs

    • IG OFF(0)/ON (II)
    • Clear DTCs with the HDS

    4R_SRS5_0B1_BX

    DTC HELP

    B1-BX (X=0-9/A-F)
    INTERNAL FAILURE OF THE ROLL RATE SENSOR

    POSSIBLE FAILURES

    • Faulty roll rate sensor

    SRS INDICATOR STATUS

    • INDICATOR ON

    CONDITIONS FOR CANCELING DTCs

    • IG OFF(0)/ON (II)
    • Clear DTCs with the HDS

    4R_SRS5_0B2_3X

    DTC HELP

    B2-3X (X=0-9/A-F)
    INTERNAL FAILURE OF SATELLITE SAFING SENSOR

    POSSIBLE FAILURES

    • Faulty satellite safing sensor

    SRS INDICATOR STATUS

    • INDICATOR ON

    CONDITIONS FOR CANCELING DTCs

    • IG OFF(0)/ON (II)
    • Clear DTCs with the HDS

    4R_SRS5_0B2_AX

    DTC HELP

    B2-AX (X=0-9/A-F)
    INTERNAL FAILURE OF SATELLITE SAFING SENSOR

    POSSIBLE FAILURES

    • Faulty satellite safing sensor

    SRS INDICATOR STATUS

    • INDICATOR ON

    CONDITIONS FOR CANCELING DTCs

    • IG OFF(0)/ON (II)
    • Clear DTCs with the HDS

    4R_SRS5_0E5_11

    DTC HELP

    E5-11 (X=0-9/A-F)
    BOTH OR ONLY ONE SIDE CURTAIN AIRBAG, SEAT BELT TENSIONER, AND SEAT BELT BUCKLE TENSIONER DOES NOT DEPLOY BY VEHICLE SPEED

    SRS INDICATOR STATUS

    • INDICATOR ON

    CONDITIONS FOR CANCELING DTCs

    • Clear DTCs with the HDS

    4R_SRS5_0E9_11

    DTC HELP

    E9-11 (X=0-9/A-F)
    SIDE CRASH DETECTION HISTORY FOR AUTOMATIC DOOR LOCK RELEASE WAS DETECTED

    SRS INDICATOR STATUS

    • INDICATOR ON

    CONDITIONS FOR CANCELING DTCs

    • Clear DTCs with the HDS

    4R_SWS_041_XX

    DTC HELP

    41-XX (X=0-9/A-F)
    Internal failure of the ODS unit

    NOTE

    This DTC is for SWS unit or ODS unit.

    Please check DTC in the SRS unit and refer to the S/M before performing the trouble shooting.

    4R_SWS_042_XX

    DTC HELP

    42-XX (X=0-9/A-F)
    Internal failure of the ODS unit

    NOTE

    This DTC is for SWS unit or ODS unit.

    Please check DTC in the SRS unit and refer to the S/M before performing the trouble shooting.

    4R_SWS_043_XX

    DTC HELP

    43-XX (X=0-9/A-F)
    Internal failure of the ODS unit

    NOTE

    This DTC is for SWS unit or ODS unit.

    Please check DTC in the SRS unit and refer to the S/M before performing the trouble shooting.

    4R_SWS_015_3X

    DTC HELP

    15-3X (X=0-9/A-F)
    Internal failure of the front passenger's weight sensor (front inner side)

    NOTE

    This DTC is for SWS unit or ODS unit.

    Please check DTC in the SRS unit and refer to the S/M before performing the trouble shooting.

    4R_SWS_017_3X

    DTC HELP

    17-3X (X=0-9/A-F)
    Internal failure of the front passenger's weight sensor (rear inner side)

    NOTE

    This DTC is for SWS unit or ODS unit.

    Please check DTC in the SRS unit and refer to the S/M before performing the trouble shooting.

    4R_SWS_025_3X

    DTC HELP

    25-3X (X=0-9/A-F)
    Internal failure of the front passenger's weight sensor (front outer side)

    NOTE

    This DTC is for SWS unit or ODS unit.

    Please check DTC in the SRS unit and refer to the S/M before performing the trouble shooting.

    4R_SWS_027_3X

    DTC HELP

    27-3X (X=0-9/A-F)
    Internal failure of the front passenger's weight sensor (rear outer side)

    NOTE

    This DTC is for SWS unit or ODS unit.

    Please check DTC in the SRS unit and refer to the S/M before performing the trouble shooting.

    4R_SWS_071_XX

    DTC HELP

    71-XX (X=0-9/A-F)
    ODS unit does not calibrate

    NOTE

    This DTC is for SWS unit or ODS unit.

    Please check DTC in the SRS unit and refer to the S/M before performing the trouble shooting.

    4R_SRS5_081_71

    DTC HELP

    81-71
    ODS unit not calibrated

    POSSIBLE FAILURES

    • ODS unit not calibrated

    SRS INDICATOR STATUS

    • INDICATOR ON

    CONDITIONS FOR CANCELING DTCs

    • IG OFF(0)/ON (II)
    • Clear DTCs with the HDS

    4R_SRS5_081_78

    DTC HELP

    81-78
    ODS unit not calibrated

    POSSIBLE FAILURES

    • ODS unit not calibrated

    SRS INDICATOR STATUS

    • INDICATOR ON

    CONDITIONS FOR CANCELING DTCs

    • IG OFF(0)/ON (II)
    • Clear DTCs with the HDS

    4R_SRS11_35-1X

    DTC HELP

    35-1X
    Open in the left rear seat belt tensioner

    4R_SRS11_35-3X

    DTC HELP

    35-3X
    Open or decreased resistance in the left rear seat belt tensioner

    4R_SRS11_35-8X

    DTC HELP

    35-8X
    Short to power in the left rear seat belt tensioner

    4R_SRS11_35-9X

    DTC HELP

    35-9X
    Short to ground in the left rear seat belt tensioner

    4R_SRS11_37-1X

    DTC HELP

    37-1X
    Open in the right rear seat belt tensioner

    4R_SRS11_37-3X

    DTC HELP

    37-3X
    Open or decreased resistance in the right rear seat belt tensioner

    4R_SRS11_37-8X

    DTC HELP

    37-8X
    Short to power in the right rear seat belt tensioner

    4R_SRS11_37-9X

    DTC HELP

    37-9X
    Short to ground in the right rear seat belt tensioner

    4R_SRS11_072_1X

    DTC HELP

    72-1X
    Lost Communication with the left side E-Pretensioner Unit

    POSSIBLE FAILURES

    • Open or Poor connection between the SRS unit and the E-pretensioner unit
    • Open or Poor connection between the E-pretensioner unit and the under-hood fuse/relay box
    • Open or Poor connection between the E-pretensioner unit and the body ground
    • E-pretensioner unit internal failure

    SRS INDICATOR STATUS

    • INDICATOR ON

    4R_SRS11_072_2X

    DTC HELP

    72-2X
    Undefined data received from the left side E-Pretensioner Unit

    POSSIBLE FAILURES

    • E-pretensioner unit internal failure

    SRS INDICATOR STATUS

    • INDICATOR ON

    4R_SRS11_075_1X

    DTC HELP

    75-1X
    Lost Communication with the right side E-Pretensioner Unit

    POSSIBLE FAILURES

    • Open or Poor connection between the SRS unit and the E-pretensioner unit
    • Open or Poor connection between the E-pretensioner unit and the under-hood fuse/relay box
    • Open or Poor connection between the E-pretensioner unit and the body ground
    • E-pretensioner unit internal failure

    SRS INDICATOR STATUS

    • INDICATOR ON

    4R_SRS11_075_2X

    DTC HELP

    75-2X
    Undefined data received from the right side E-Pretensioner Unit

    POSSIBLE FAILURES

    • E-pretensioner unit internal failure

    SRS INDICATOR STATUS

    • INDICATOR ON

    4R_CANSRS_B0001-13

    B0001-13
    Open or increased resistance in the driver's airbag first inflator

    POSSIBLE FAILURES

    • Driver's airbag
    • cable reel
    • SRS unit
    • Dashboard wire harness

    4R_CANSRS_B0001-1A

    B0001-1A
    Decreased resistance in the driver's airbag first inflator

    POSSIBLE FAILURES

    • Driver's airbag
    • cable reel
    • SRS unit
    • Dashboard wire harness

    4R_CANSRS_B0001-12

    B0001-12
    Short to power in the driver's airbag first inflator

    POSSIBLE FAILURES

    • SRS unit
    • Driver's airbag
    • cable reel
    • Dashboard wire harness

    4R_CANSRS_B0001-11

    B0001-11
    Short to ground in the driver's airbag first inflator

    POSSIBLE FAILURES

    • SRS unit
    • Driver's airbag
    • cable reel
    • Dashboard wire harness

    4R_CANSRS_B0001-2B

    B0001-2B
    Short to another wire harness in the driver's airbag first inflator

    POSSIBLE FAILURES

    • SRS unit
    • Driver's airbag
    • cable reel
    • Dashboard wire harness

    4R_CANSRS_B0002-13

    B0002-13
    Open or increased resistance in the driver's airbag second inflator

    POSSIBLE FAILURES

    • SRS unit
    • Driver's airbag
    • cable reel
    • Dashboard wire harness

    4R_CANSRS_B0002-1A

    B0002-1A
    Decreased resistance in the driver's airbag second inflator

    POSSIBLE FAILURES

    • SRS unit
    • Driver's airbag
    • cable reel
    • Dashboard wire harness

    4R_CANSRS_B0002-12

    B0002-12
    Short to power in the driver's airbag second inflator

    POSSIBLE FAILURES

    • SRS unit
    • Driver's airbag
    • cable reel
    • Dashboard wire harness

    4R_CANSRS_B0002-11

    B0002-11
    Short to ground in the driver's airbag second inflator

    POSSIBLE FAILURES

    • SRS unit
    • Driver's airbag
    • cable reel
    • Dashboard wire harness

    4R_CANSRS_B0002-2B

    B0002-2B
    Short to another wire harness in the driver's airbag second inflator

    POSSIBLE FAILURES

    • SRS unit
    • Front passenger's airbag
    • cable reel
    • Dashboard wire harness

    4R_CANSRS_B0010-13

    B0010-13
    Open or increased resistance in the front passenger's airbag first inflator

    POSSIBLE FAILURES

    • SRS unit
    • Front passenger's airbag
    • cable reel
    • Dashboard wire harness

    4R_CANSRS_B0010-1A

    B0010-1A
    Decreased resistance in the front passenger's airbag first inflator

    POSSIBLE FAILURES

    • SRS unit
    • Front passenger's airbag
    • cable reel
    • Dashboard wire harness

    4R_CANSRS_B0010-12

    B0010-12
    Short to power in the front passenger's airbag first inflator

    POSSIBLE FAILURES

    • SRS unit
    • Front passenger's airbag
    • cable reel
    • Dashboard wire harness

    4R_CANSRS_B0010-11

    B0010-11
    Short to another wire harness in the front passenger's airbag first inflator

    POSSIBLE FAILURES

    • SRS unit
    • Front passenger's airbag
    • cable reel
    • Dashboard wire harness

    4R_CANSRS_B0010-2B

    B0010-2B
    Open or increased resistance in the front passenger's airbag second inflator

    POSSIBLE FAILURES

    • SRS unit
    • Front passenger's airbag
    • cable reel
    • Dashboard wire harness

    4R_CANSRS_B0011-13

    B0011-13
    Decreased resistance in the front passenger's airbag second inflator

    POSSIBLE FAILURES

    • SRS unit
    • Front passenger's airbag
    • cable reel
    • Dashboard wire harness

    4R_CANSRS_B0011-1A

    B0011-1A
    Short to power in the front passenger's airbag second inflator

    POSSIBLE FAILURES

    • SRS unit
    • Front passenger's airbag
    • cable reel
    • Dashboard wire harness

    4R_CANSRS_B0011-12

    B0011-12
    Short to ground in the front passenger's airbag second inflator

    POSSIBLE FAILURES

    • SRS unit
    • Front passenger's airbag
    • cable reel
    • Dashboard wire harness

    4R_CANSRS_B0011-11

    B0011-11
    Short to ground in the front passenger's airbag second inflator

    POSSIBLE FAILURES

    • SRS unit
    • Front passenger's airbag
    • cable reel
    • Dashboard wire harness

    4R_CANSRS_B0011-2B

    B0011-2B
    Short to another wire harness in the front passenger's airbag second inflator

    POSSIBLE FAILURES

    • SRS unit
    • Front passenger's airbag
    • cable reel
    • Dashboard wire harness

    4R_CANSRS_B0070-13

    B0070-13
    Open or increased resistance in the left front seat belt tensioner
    Open or increased resistance in the driver's seat belt tensioner

    POSSIBLE FAILURES

    • SRS unit
    • Driver's seat belt
    • Floor wire harness

    4R_CANSRS_B0070-1A

    B0070-1A
    Decreased resistance in the left front seat belt tensioner
    Decreased resistance in the driver's seat belt tensioner

    POSSIBLE FAILURES

    • SRS unit
    • Driver's seat belt
    • Floor wire harness

    4R_CANSRS_B0070-12

    B0070-12
    Short to power in the left front seat belt tensioner
    Short to power in the driver's seat belt tensioner

    POSSIBLE FAILURES

    • SRS unit
    • Driver's seat belt
    • Floor wire harness

    4R_CANSRS_B0070-11

    B0070-11
    Short to ground in the left front seat belt tensioner
    Short to ground in the driver's seat belt tensioner

    POSSIBLE FAILURES

    • SRS unit
    • Driver'st seat belt
    • Floor wire harness

    4R_CANSRS_B0070-2B

    B0070-2B
    Short to another wire harness in the left front seat belt tensioner
    Short to another wire harness in the front passenger's seat belt tensioner

    POSSIBLE FAILURES

    • Floor wire harness
    • SRS unit

    4R_CANSRS_B0072-13

    B0072-13
    Open or increased resistance in the right front seat belt tensioner
    Open or increased resistance in the front passenger's seat belt tensioner

    POSSIBLE FAILURES

    • SRS unit
    • Front passenger's seat belt tensioner
    • Floor wire harness

    4R_CANSRS_B0072-1A

    B0072-1A
    Decreased resistance in the right front seat belt tensioner
    Decreased resistance in the front passenger's seat belt tensioner

    POSSIBLE FAILURES

    • Front passenger's seat belt tensioner
    • SRS unit
    • Floor wire harness

    4R_CANSRS_B0072-12

    B0072-12
    Short to power in the right front seat belt tensioner
    Short to power in the front passenger's seat belt tensioner

    POSSIBLE FAILURES

    • SRS unit
    • Front passenger's seat belt tensioner
    • Floor wire harness

    4R_CANSRS_B0072-11

    B0072-11
    Short to ground in the right front seat belt tensioner
    Short to ground in the front passenger's seat belt tensioner

    POSSIBLE FAILURES

    • SRS unit
    • Front passenger's seat belt tensioner
    • Floor wire harness

    4R_CANSRS_B0072-2B

    B0072-2B
    Short to another wire harness in the right front seat belt tensioner
    Short to another wire harness in the front passenger's seat belt tensioner

    POSSIBLE FAILURES

    • Floor wire harness
    • SRS unit

    4R_CANSRS_B0079-13

    B0079-13
    Open or increased resistance in the left front seat belt outer lap tensioner
    Open or increased resistance in the driver's seat belt outer lap tensioner

    POSSIBLE FAILURES

    • Driver's seat belt outer lap tensioner
    • SRS unit

    4R_CANSRS_B0079-1A

    B0079-1A
    Decreased resistance in the left front seat belt outer lap tensioner
    Decreased resistance in the driver's seat belt outer lap tensioner

    POSSIBLE FAILURES

    • Driver's seat belt outer lap tensioner
    • SRS unit

    4R_CANSRS_B0079-12

    B0079-12
    Short to power in the left front seat belt outer lap tensioner
    Short to ground in the driver's seat belt outer lap tensioner

    POSSIBLE FAILURES

    • Driver's seat belt outer lap tensioner
    • SRS unit

    4R_CANSRS_B0079-11

    B0079-11
    Short to ground in the left front seat belt outer lap tensioner
    Short to ground in the driver's seat belt outer lap tensioner

    POSSIBLE FAILURES

    • Driver's seat belt outer lap tensioner
    • SRS unit

    4R_CANSRS_B0079-2B

    B0079-2B
    Short to another wire harness in the left front seat belt outer lap tensioner
    Short to another wire harness in the driver's seat belt outer lap tensioner

    POSSIBLE FAILURES

    • Driver's seat belt outer lap tensioner
    • SRS unit

    4R_CANSRS_B007A-13

    B007A-13
    Open or increased resistance in the right front seat belt outer lap tensioner
    Open or increased resistance in the front passenger's seat belt outer lap tensioner

    POSSIBLE FAILURES

    • Front passenger's seat belt outer lap tensioner
    • SRS unit

    4R_CANSRS_B007A-1A

    B007A-1A
    Decreased resistance in the right front seat belt outer lap tensioner
    Decreased resistance in the front passenger's seat belt outer lap tensioner

    POSSIBLE FAILURES

    • Front passenger's seat belt outer lap tensioner
    • SRS unit

    4R_CANSRS_B007A-12

    B007A-12
    Short to power in the right front seat belt outer lap tensioner
    Short to power in the front passenger's seat belt outer lap tensioner

    POSSIBLE FAILURES

    • Front passenger's seat belt outer lap tensioner
    • SRS unit

    4R_CANSRS_B007A-11

    B007A-11
    Short to ground in the right front seat belt outer lap tensioner
    Short to ground in the front passenger's seat belt outer lap tensioner

    POSSIBLE FAILURES

    • Front passenger's seat belt outer lap tensioner
    • SRS unit

    4R_CANSRS_B007A-2B

    B007A-2B
    Short to another wire harness in the right front seat belt outer lap tensioner
    Short to another wire harness in the front passenger's seat belt outer lap tensioner

    POSSIBLE FAILURES

    • Front passenger's seat belt outer lap tensioner
    • SRS unit

    4R_CANSRS_B0020-13

    B0020-13
    Open or increased resistance in the left side airbag inflator

    POSSIBLE FAILURES

    • Left side airbag
    • SRS unit
    • Dashboard wire harness

    4R_CANSRS_B0020-1A

    B0020-1A
    Decreased resistance in the left side airbag inflator

    POSSIBLE FAILURES

    • Left side airbag
    • SRS unit
    • Dashboard wire harness

    4R_CANSRS_B0020-12

    B0020-12
    Short to power in the left side airbag inflator

    POSSIBLE FAILURES

    • Left side airbag
    • SRS unit
    • Dashboard wire harness

    4R_CANSRS_B0020-11

    B0020-11
    Short to ground in the left side airbag inflator

    POSSIBLE FAILURES

    • SRS unit
    • Left side airbag
    • Floor wire harness or front passenger's seat wire harness

    4R_CANSRS_B0020-2B

    B0020-2B
    Short to another wire harness in the left side airbag inflator

    POSSIBLE FAILURES

    • Floor wire harness or front passenger's seat wire harness
    • SRS unit

    4R_CANSRS_B0028-13

    B0028-13
    Open or increased resistance in the right side airbag inflator

    POSSIBLE FAILURES

    • SRS unit
    • Right side airbag
    • Floor wire harness or front passenger's seat wire harness

    4R_CANSRS_B0028-1A

    B0028-1A
    Decreased resistance in the right side airbag inflator

    POSSIBLE FAILURES

    • Right side airbag
    • SRS unit
    • Floor wire harness or front passenger's seat wire harness

    4R_CANSRS_B0028-12

    B0028-12
    Short to power in the right side airbag inflator

    POSSIBLE FAILURES

    • SRS unit
    • Right side airbag
    • Floor wire harness or front passenger's seat wire harness

    4R_CANSRS_B0028-11

    B0028-11
    Short to ground in the right side airbag inflator

    POSSIBLE FAILURES

    • SRS unit
    • Right side airbag
    • Floor wire harness or front passenger's seat wire harness

    4R_CANSRS_B0028-2B

    B0028-2B
    Short to another wire harness in the right side airbag inflator

    POSSIBLE FAILURES

    • Floor wire harness or front passenger's seat wire harness
    • SRS unit

    4R_CANSRS_B0021-13

    B0021-13
    Open or increased resistance in the left side curtain airbag first inflator

    POSSIBLE FAILURES

    • Left side curtain airbag
    • SRS unit
    • Floor wire harness

    4R_CANSRS_B0021-1A

    B0021-1A
    Decreased resistance in the left side curtain airbag first inflator

    POSSIBLE FAILURES

    • Left side curtain airbag
    • SRS unit
    • Floor wire harness

    4R_CANSRS_B0021-12

    B0021-12
    Short to power in the left side curtain airbag first inflator

    POSSIBLE FAILURES

    • SRS unit
    • Left side curtain airbag
    • Floor wire harness

    4R_CANSRS_B0021-11

    B0021-11
    Short to ground in the left side curtain airbag first inflator

    POSSIBLE FAILURES

    • SRS unit
    • Left side curtain airbag
    • Floor wire harness

    4R_CANSRS_B0021-2B

    B0021-2B
    Short to another wire harness in the left side curtain airbag first inflator

    POSSIBLE FAILURES

    • Floor wire harness
    • Front passenger's seat wire harness
    • SRS unit

    4R_CANSRS_B0022-13

    B0022-13
    Open or increased resistance in the left side curtain airbag second inflator

    POSSIBLE FAILURES

    • Left side curtain airbag
    • SRS unit
    • Floor wire harness

    4R_CANSRS_B0022-1A

    B0022-1A
    Decreased resistance in the left side curtain airbag second inflator

    POSSIBLE FAILURES

    • Left side curtain airbag
    • SRS unit
    • Floor wire harness

    4R_CANSRS_B0022-12

    B0022-12
    Short to power in the left side curtain airbag second inflator

    POSSIBLE FAILURES

    • SRS unit
    • Left side curtain airbag
    • Floor wire harness

    4R_CANSRS_B0022-11

    B0022-11
    Short to ground in the left side curtain airbag second inflator

    POSSIBLE FAILURES

    • SRS unit
    • Left side curtain airbag
    • Floor wire harness

    4R_CANSRS_B0022-2B

    B0022-2B
    Short to another wire harness in the left side curtain airbag second inflator

    POSSIBLE FAILURES

    • Floor wire harness
    • Front passenger's seat wire harness
    • SRS unit

    4R_CANSRS_B0029-13

    B0029-13
    Open or increased resistance in the right side curtain airbag first inflator

    POSSIBLE FAILURES

    • Right side curtain airbag
    • SRS unit
    • Floor wire harness

    4R_CANSRS_B0029-1A

    B0029-1A
    Decreased resistance in the right side curtain airbag first inflator

    POSSIBLE FAILURES

    • Right side curtain airbag
    • SRS unit
    • Floor wire harness

    4R_CANSRS_B0029-12

    B0029-12
    Short to power in the right side curtain airbag first inflator

    POSSIBLE FAILURES

    • SRS unit
    • Right side curtain airbag
    • Floor wire harness

    4R_CANSRS_B0029-11

    B0029-11
    Short to ground in the right side curtain airbag first inflator

    POSSIBLE FAILURES

    • SRS unit
    • Right side curtain airbag
    • Floor wire harness

    4R_CANSRS_B0029-2B

    B0029-2B
    Short to another wire harness in the right side curtain airbag first inflator

    POSSIBLE FAILURES

    • Floor wire harness
    • SRS unit

    4R_CANSRS_B002A-13

    B002A-13
    Open or increased resistance in the right side curtain airbag second inflator

    POSSIBLE FAILURES

    • Right side curtain airbag
    • SRS unit
    • Floor wire harness

    4R_CANSRS_B002A-1A

    B002A-1A
    Decreased resistance in the right side curtain airbag second inflator

    POSSIBLE FAILURES

    • Right side curtain airbag
    • SRS unit
    • Floor wire harness

    4R_CANSRS_B002A-12

    B002A-12
    Short to power in the right side curtain airbag second inflator

    POSSIBLE FAILURES

    • Right side curtain airbag
    • SRS unit
    • Floor wire harness

    4R_CANSRS_B002A-11

    B002A-11
    Short to ground in the right side curtain airbag second inflator

    POSSIBLE FAILURES

    • Right side curtain airbag
    • SRS unit
    • Floor wire harness

    4R_CANSRS_B002A-2B

    B002A-2B
    Short to another wire harness in the right side curtain airbag second inflator

    POSSIBLE FAILURES

    • Right side curtain airbag
    • SRS unit
    • Floor wire harness

    4R_CANSRS_B0090-87

    B0090-87
    No signal from the left front impact sensor

    POSSIBLE FAILURES

    • Engine compartment wire harness
    • Dashboard wire harness
    • Left front impact sensor
    • SRS unit

    4R_CANSRS_B0090-4A

    B0090-4A
    Internal failure of the left front impact sensor

    POSSIBLE FAILURES

    • Left front impact sensor
    • SRS unit

    4R_CANSRS_B0090-92

    B0090-92
    Internal failure of the left front impact sensor

    POSSIBLE FAILURES

    • Left front impact sensor
    • SRS unit

    4R_CANSRS_B0095-87

    B0095-87
    No signal from the right front impact sensor

    POSSIBLE FAILURES

    • Engne compartment wire harness
    • Dashboard wire harness
    • Right front impact sensor
    • SRS unit

    4R_CANSRS_B0095-4A

    B0095-4A
    Internal failure of the right front impact sensor

    POSSIBLE FAILURES

    • Right front impact sensor
    • SRS unit

    4R_CANSRS_B0095-92

    B0095-92
    Internal failure of the right front impact sensor

    POSSIBLE FAILURES

    • Right front impact sensor
    • SRS unit

    4R_CANSRS_B0091-87

    B0091-87
    No signal from the left side impact sensor (first)

    POSSIBLE FAILURES

    • Left side impact sensor(first)
    • Floor wire harness
    • SRS unit

    4R_CANSRS_B0091-4A

    B0091-4A
    Internal failure of the left side impact sensor (first)

    POSSIBLE FAILURES

    • Left side impact sensor(first)
    • SRS unit

    4R_CANSRS_B0091-92

    B0091-92
    Internal failure of the left side impact sensor (first)

    POSSIBLE FAILURES

    • Left side impact sensor(first)
    • SRS unit

    4R_CANSRS_B0096-87

    B0096-87
    No signal from the right side impact sensor (first)

    POSSIBLE FAILURES

    • Right side impact sensor(first)
    • SRS unit
    • Floor wire harness

    4R_CANSRS_B0096-4A

    B0096-4A
    Internal failure of the right side impact sensor (first)

    POSSIBLE FAILURES

    • Right side impact sensor(first)
    • SRS unit
    • Floor wire harness

    4R_CANSRS_B0096-92

    B0096-92
    Internal failure of the right side impact sensor (first)

    POSSIBLE FAILURES

    • Right side impact sensor(first)
    • SRS unit
    • Floor wire harness

    4R_CANSRS_B0092-87

    B0092-87
    No signal from the left side impact sensor (second)

    POSSIBLE FAILURES

    • Left side impact sensor(second)
    • Floor wire harness
    • SRS unit

    4R_CANSRS_B0092-4A

    B0092-4A
    Internal failure of the left side impact sensor (second)

    POSSIBLE FAILURES

    • Left side impact sensor(second)
    • Floor wire harness
    • SRS unit

    4R_CANSRS_B0092-92

    B0092-92
    Internal failure of the left side impact sensor (second)

    POSSIBLE FAILURES

    • Left side impact sensor(second)
    • Floor wire harness
    • SRS unit

    4R_CANSRS_B0097-87

    B0097-87
    No signal from the right side impact sensor (second)

    POSSIBLE FAILURES

    • Right side impact sensor(second)
    • Floor wire harness
    • SRS unit

    4R_CANSRS_B0097-4A

    B0097-4A
    Internal failure of the right side impact sensor (second)

    POSSIBLE FAILURES

    • Right side impact sensor(second)
    • Floor wire harness
    • SRS unit

    4R_CANSRS_B0097-92

    B0097-92
    Internal failure of the right side impact sensor (second)

    POSSIBLE FAILURES

    • Right side impact sensor(second)
    • Floor wire harness
    • SRS unit

    4R_CANSRS_B0093-87

    B0093-87
    No signal from the left side impact sensor (third)

    POSSIBLE FAILURES

    • Left side impact sensor(third)
    • Floor wire harness
    • SRS unit

    4R_CANSRS_B0093-4A

    B0093-4A
    Internal failure of the left side impact sensor (third)

    POSSIBLE FAILURES

    • Left side impact sensor(third)
    • Floor wire harness
    • SRS unit

    4R_CANSRS_B0093-92

    B0093-92
    Internal failure of the left side impact sensor (third)

    POSSIBLE FAILURES

    • Left side impact sensor(third)
    • Floor wire harness
    • SRS unit

    4R_CANSRS_B0098-87

    B0098-87
    Internal failure of the right side impact sensor (third)

    POSSIBLE FAILURES

    • Right side impact sensor(Third)
    • Floor wire harness
    • SRS unit

    4R_CANSRS_B0098-4A

    B0098-4A
    Internal failure of the right side impact sensor (third)

    POSSIBLE FAILURES

    • Right side impact sensor(Third)
    • Floor wire harness
    • SRS unit

    4R_CANSRS_B0098-92

    B0098-92
    Internal failure of the right side impact sensor (third)

    POSSIBLE FAILURES

    • Right side impact sensor(Third)
    • Floor wire harness
    • SRS unit

    4R_CANSRS_B280A-87

    B280A-87
    No signal from the rear safing sensor

    POSSIBLE FAILURES

    • Floor wire harness
    • Rear safing sensor
    • SRS unit

    4R_CANSRS_B280A-4A

    B280A-4A
    Internal failure of the rear safing sensor

    POSSIBLE FAILURES

    • Rear safing sensor
    • SRS unit

    4R_CANSRS_B280A-92

    B280A-92
    Internal failure of the rear safing sensor

    POSSIBLE FAILURES

    • Rear safing sensor
    • SRS unit

    4R_CANSRS_B0094-87

    B0094-87
    No signal from the front impact sensor

    POSSIBLE FAILURES

    • Front impact sensor

    4R_CANSRS_B0094-4A

    B0094-4A
    Internal failure of the front impact sensor

    POSSIBLE FAILURES

    • Front impact sensor

    4R_CANSRS_B0094-92

    B0094-92
    Internal failure of the front impact sensor

    POSSIBLE FAILURES

    • Front impact sensor

    4R_CANSRS_U3000-49

    U3000-49
    Internal failure of the SRS unit

    POSSIBLE FAILURES

    • SRS unit

    4R_CANSRS_U3000-51

    U3000-51
    SRS unit programming error

    POSSIBLE FAILURES

    • SRS unit

    4R_CANSRS_U0101-00

    U0101-00
    Lost communication with the PCM (PGM-FI system)

    4R_CANSRS_U0155-00

    U0155-00
    Lost communication with the gauge control module

    POSSIBLE FAILURES

    • Gauge control unit
    • Open in F-CAN A_H, F-CAN A_Lwires
    • Open in F-CAN C_H, F-CAN C_Lwires
    • SRS unit

    4R_CANSRS_B2800-49

    B2800-49
    Internal failure of the SRS unit

    POSSIBLE FAILURES

    • SRS unit

    4R_CANSRS_B2801-49

    B2801-49
    Internal failure of the SRS unit

    POSSIBLE FAILURES

    • SRS unit

    4R_CANSRS_B0050-13

    B0050-13
    Open or increased resistance in the left front seat belt buckle switch
    Open or increased resistance in the driver's seat belt buckle switch

    POSSIBLE FAILURES

    • SRS unit
    • Floor wire harness
    • Driver's seat belt buckle assembly
    • Driver's seat wire harness

    4R_CANSRS_B0050-11

    B0050-11
    Short or decreased resistance in the left front seat belt buckle switch
    Short or decreased resistance in the driver's seat belt buckle switch

    POSSIBLE FAILURES

    • Driver's seat wire harness
    • Floor wire harness
    • Driver's seat belt buckle assembly

    4R_CANSRS_B0050-2B

    B0050-2B
    Short to another wire harness in the left front seat belt buckle switch
    Short to another wire harness in the driver's seat belt buckle switch

    POSSIBLE FAILURES

    • Driver's seat wire harness
    • Floor wire harness
    • Driver's seat belt buckle assembly

    4R_CANSRS_B0052-13

    B0052-13
    Open or increased resistance in the right front seat belt buckle switch
    Open or increased resistance in the front passenger's seat belt buckle switch

    POSSIBLE FAILURES

    • SRS unit
    • Floor wire harness
    • Front passenger's seat wire harness
    • Front passenger's seat belt buckle assembly

    4R_CANSRS_B0052-11

    B0052-11
    Short or decreased resistance in the right front seat belt buckle switch
    Short or decreased resistance in the front passenger's seat belt buckle switch

    POSSIBLE FAILURES

    • Right front seat belt buckle assembly
    • Floor wire harness
    • Front passenger's seat wire harness

    4R_CANSRS_B0052-2B

    B0052-2B
    Short to another wire harness in the right front seat belt buckle switch
    Short to another wire harness in the front passenger's seat belt buckle switch

    POSSIBLE FAILURES

    • Right front seat belt buckle assembly
    • Floor wire harness
    • Front passenger's seat wire harness

    4R_CANSRS_B00DF-13

    B00DF-13
    Open in the front passenger's airbag ON/OFF switch

    POSSIBLE FAILURES

    • Front passenger's airbag ON/OFF switch
    • SRSunit

    4R_CANSRS_B00DF-11

    B00DF-11
    Short in the front passenger's airbag ON/OFF switch

    POSSIBLE FAILURES

    • Front passenger's airbag ON/OFF switch
    • SRSunit

    4R_CANSRS_B00DF-2B

    B00DF-2B
    Short to another wire harness in the front passenger's airbag ON/OFF switch

    POSSIBLE FAILURES

    • Front passenger's airbag ON/OFF switch
    • SRSunit

    4R_CANSRS_B00B5-13

    B00B5-13
    Open or increased resistance in the driver's seat position sensor

    POSSIBLE FAILURES

    • Driver's seat position sensor
    • SRSunit

    4R_CANSRS_B00B5-11

    B00B5-11
    Short or decreased resistance in the driver's seat position sensor

    POSSIBLE FAILURES

    • Driver's seat position sensor
    • SRSunit

    4R_CANSRS_B00B5-2B

    B00B5-2B
    Short to another wire harness in the driver's seat position sensor

    POSSIBLE FAILURES

    • Driver's seat position sensor
    • SRSunit

    4R_CANSRS_U017E-00

    U017E-00
    Lost communication with the E-pretensioner unit

    POSSIBLE FAILURES

    • E-pretensioner
    • Floor wire harness
    • Engine compartment wire harness

    4R_CANSRS_U017F-00

    U017F-00
    Lost communication with the E-pretensioner unit

    POSSIBLE FAILURES

    • E-pretensioner
    • Floor wire harness
    • Engine compartment wire harness

    4R_CANSRS_B00A0-87

    B00A0-87
    Lost communication with the SWS Unit or the OPDS unit

    POSSIBLE FAILURES

    • SWS Unit or the OPDS unit
    • Floor wire harness
    • Engine compartment wire harness

    4R_CANSRS_B00D5-17

    B00D5-17
    Short to power in the the front passenger's airbag ON/OFF indicator

    POSSIBLE FAILURES

    • Front passenger's airbag ON/OFF indicator
    • SRS unit

    4R_CANSRS_B00D5-14

    B00D5-14
    Open or short to ground in the the front passenger's airbag ON/OFF indicator

    POSSIBLE FAILURES

    • Front passenger's airbag ON/OFF indicator
    • SRS unit

    4R_CANSRS_U3006-13

    U3006-13
    Faultypower supply (VA line)

    POSSIBLE FAILURES

    • SRS unit
    • Under-dash fuse/relay box

    4R_CANSRS_U3007-13

    U3007-13
    Faultypower supply (VB line)

    POSSIBLE FAILURES

    • SRS unit
    • Under-dash fuse/relay box

    4R_CANSRS_B2840-13

    B2840-13
    SRS unit connector A not properly installed

    POSSIBLE FAILURES

    • SRS unit
    • Dashborad wire harness

    4R_CANSRS_B2841-13

    B2841-13
    SRS unit connector B not properly installed

    POSSIBLE FAILURES

    • SRS unit
    • Dashborad wire harness

    4R_CANSRS_B0004-11

    B0004-11
    Short to ground in the driver's knee airbag inflator

    POSSIBLE FAILURES

    • SRS unit
    • Driver's knee airbag
    • Dashborad wire harness

    4R_CANSRS_B0004-12

    B0004-12
    Short to power in the driver's knee airbag inflator

    POSSIBLE FAILURES

    • SRS unit
    • Driver's knee airbag
    • Dashborad wire harness

    4R_CANSRS_B0004-13

    B0004-13
    Open or increased resistance in the driver's knee airbag inflator

    POSSIBLE FAILURES

    • SRS unit
    • Driver's knee airbag
    • Dashborad wire harness

    4R_CANSRS_B0004-1A

    B0004-1A
    Decreased resistance in the driver's knee airbag inflator

    POSSIBLE FAILURES

    • SRS unit
    • Driver's knee airbag
    • Dashborad wire harness

    4R_CPC_01_01

    NOTES

    The 3 and 5 pin DLC adapters apply ONLY to OBD-I vehicles that do NOT have a J1962 16-pin DLC connector.



    Fig: Automotive 3-Pin DLC Adaptor (3557-1022-00)
    Enables the automotive DLC cable to be connected to a vehicle with a 3-pin diagnostic connector.



    Fig: Automotive 5-Pin DLC Adaptor (3557-1023-00)
    Enables the automotive DLC cable to be connected to a vehicle with a 5-pin diagnostic connector.

    4R_SVT_ACTIVATION

    TEST MODE MENU HELP
    ACTIVATION

    4R_SVT_DEACTIVATION

    TEST MODE MENU HELP
    DEACTIVATION

    4R_SVT_CONT_DATA

    TEST MODE MENU HELP
    DISPLAY CONTRACT DATA

    4R_SVT_FUNC_TEST

    TEST MODE MENU HELP
    FUNCTION TEST

    4R_SVT_SET_MENT

    TEST MODE MENU HELP
    SET MAINTENANCE MODE

    [Description]

    • SET MAINTENANCE MODE
    • RESET MAINTENANCE MODE

    4R_SVT_IN_BATT

    TEST MODE MENU HELP
    REPLACE INTERNAL BATTERY

  • DISPLAY REPLACE DATE
  • WRITE REPLACE DATE
  • 4R_SVT_CHANGEMODE

    TEST MODE MENU HELP
    CHANGE MODE

    4R_SVT_SVT_General_Flag


    HSVT General Flag

    [Description]

    The state of the mode of HSVT is displayed.
    • NORMAL
    • CONTRACT
    • TRANSPORT

    4R_SVT_SVT_Blocking_Output


    HSVT Blocking Output

    [Description]

    The operation of the engine start prohibition output of HSVT is displayed.
    • NORMAL
    • BLOCK

    4R_SVT_Number_of_Satellites


    Number of Satellites

    [Description]

    The number of received GPS satellites is displayed.

    4R_SVT_GSM_Received_level


    GSM Received Level

    [Description]

    Reception strength of the GSM line is displayed.
    • IDEAL
    • GOOD
    • MODERATE
    • DISCON : DISCONNECTED
    • NOT DETECT : NOT DETECTED

    4R_SVT_Maintenance_Counter


    Maintenance Counter

    [Description]

    The value of the maintenance counter is displayed.
    The counter is subtracted at OFF/ON of the ignition switch.
    It is 0 usually.
    When the maintenance counter is one or more, HSVT doesn't do the report operation.
    When 12V batteries of the vehicle are exchanged, the maintenance counter is set.

    4R_SVT_TIME_STAMP_GPS


    Time stamp GPS
    (seconds)

    [Description]

    The count of the time of the GPS satellite is displayed at the second.

    4R_SVT_LATITUDE_GPS


    Latitude GPS
    (degrees)

    [Description]

    The south latitude measured by GPS is displayed.

    4R_SVT_LONGITUDE_GPS


    Longitude GPS
    (degrees)

    [Description]

    The west longitude measured by GPS is displayed.

    4R_SVT_VEHICLE_SPD


    Vehicle Speed
    (km/h)

    [Description]

    The speed of the vehicle calculated from GPS is displayed.

    4R_HSVT_B1D02

    B1D02
    HSVT Control Unit Internal (EEPROM) ERROR

    POSSIBLE FAILURES

    • HSVT unit internal failure.

    4R_HSVT_B1D03

    B1D03
    HSVT Control Unit Internal (GSM Module) ERROR

    POSSIBLE FAILURES

    • HSVT unit internal failure.

    4R_HSVT_B1D04

    B1D04
    HSVT Control Unit Internal (GPS Module) ERROR

    POSSIBLE FAILURES

    • HSVT unit internal failure.

    4R_HSVT_B1D10

    B1D10
    Back up battery Disconnected (Open)

    POSSIBLE FAILURES

    • Back up battery disconnected.
    • Back up battery failure.

    4R_HSVT_B1D20

    B1D20
    GSM Antenna Circuit Short

    POSSIBLE FAILURES

    • Back up battery disconnected.
    • HSVT unit internal failure.

    4R_HSVT_B1D21

    B1D21
    GSM Antenna Circuit Open

    POSSIBLE FAILURES

    • GSM Antenna wire open.
    • HSVT unit internal failure.

    4R_HSVT_B1D22

    B1D22
    GPS Antenna Circuit Short

    POSSIBLE FAILURES

    • GPS Antenna wire short.
    • HSVT unit internal failure.

    4R_HSVT_B1D23

    B1D23
    GPS Antenna Circuit Open

    POSSIBLE FAILURES

    • GPS Antenna wire open.
    • HSVT unit internal failure.

    4R_K_SWS

    SYSTEM MENU

    • DTCs
    • DATA LIST
    • INSPECTION
    • ADJUSTMENT

    4R_SWS_SWSTTLWGT

    PARAMETER SPECIFICATION

    FRONT PASSENGER'S WEIGHT:
    (lbs/kg)

    It shows the weight that is calculated from the value of Seat Weight Sensor.
    The seat weight is not included in this weight.

    4R_SWS_VB

    PARAMETER SPECIFICATION

    BATTERY:
    (V)

    The battery is charged from the generator at about 12V to 15V while the engine is running.
    The BATTERY shows the battery voltage whenever ignition switch is on.

    4R_SWS_WGTSINN

    PARAMETER SPECIFICATION

    WEIGHT SENSOR INN:
    (NORMAL / ABNORMAL)

    It shows the status of the inside Seat Weight Sensor System.

    4R_SWS_WGTSOUT

    PARAMETER SPECIFICATION

    WEIGHT SENSOR OUT:
    (NORMAL / ABNORMAL)

    It shows the status of the outside Seat Weight Sensor System.

    4R_SWS_WGTSINNF

    PARAMETER SPECIFICATION

    WEIGHT SENSOR INN FRONT:
    (NORMAL / ABNORMAL)

    It shows the status of the inside front Seat Weight Sensor System.

    4R_SWS_WGTSINNR

    PARAMETER SPECIFICATION

    WEIGHT SENSOR INN REAR:
    (NORMAL / ABNORMAL)

    It shows the status of the inside rear Seat Weight Sensor System.

    4R_SWS_WGTSOUTF

    PARAMETER SPECIFICATION

    WEIGHT SENSOR OUT FRONT:
    (NORMAL / ABNORMAL)

    It shows the status of the outside front Seat Weight Sensor System.

    4R_SWS_WGTSOUTR

    PARAMETER SPECIFICATION

    WEIGHT SENSOR OUT REAR:
    (NORMAL / ABNORMAL)

    It shows the status of the outside rear Seat Weight Sensor System.

    4R_K_SWS_81-51

    81-51
    Internal failure of the front passenger's weight sensor unit

    POSSIBLE FAILURES

    • Internal failure

    4R_K_SWS_81-52

    81-52
    Internal failure of the front passenger's weight sensor unit

    POSSIBLE FAILURES

    • Internal failure

    4R_K_SWS_81-53

    81-53
    Internal failure of the front passenger's weight sensor unit

    POSSIBLE FAILURES

    • Internal failure

    4R_K_SWS_81-54

    81-54
    Short to power in the front passenger's weight sensor power circuit

    POSSIBLE FAILURES

    • passenger's weight sensor power circuit

    4R_K_SWS_81-55

    81-55
    Short to ground in the front passenger's weight sensor power circuit

    POSSIBLE FAILURES

    • passenger's weight sensor power circuit

    4R_K_SWS_81-56

    81-56
    Internal failure of the front passenger's weight sensor

    POSSIBLE FAILURES

    • passenger's weight sensor power circuit

    4R_K_SWS_81-61

    81-61
    Wrong combination with the SRS unit

    POSSIBLE FAILURES

    • Wrong combination with the SRS unit

    4R_K_SWS_81-71

    81-71
    Front passenger's weight sensor output check failure

    POSSIBLE FAILURES

    • passenger's weight sensor

    4R_K_SWS_84-81

    84-81
    Wrong combination with the SRS unit

    POSSIBLE FAILURES

    • Wrong combination with the SRS unit

    4R_K_SWS_84-91

    84-91
    Front passenger's weight sensor not calibrated

    POSSIBLE FAILURES

    • Front passenger's weight sensor not calibrated

    4R_K_SWS_84-92

    84-92
    Front passenger's weight sensor calibration failure

    POSSIBLE FAILURES

    • Front passenger's weight sensor not calibrated

    4R_K_SWS_84-93

    84-93
    Different serial ID of the front passenger's weight sensor (front inner side)

    POSSIBLE FAILURES

    • Front Passenger's E-Pretensioner Spool Sensor Power Circuit

    4R_K_SWS_84-94

    84-94
    Different serial ID of the front passenger's weight sensor (rear inner side)

    POSSIBLE FAILURES

    • Different serial ID of the front passenger's weight sensor (front inner side)

    4R_K_SWS_84-95

    84-95
    Different serial ID of the front passenger's weight sensor (front outer side)

    POSSIBLE FAILURES

    • Different serial ID of the front passenger's weight sensor (front outer side)

    4R_K_SWS_84-96

    84-96
    Different serial ID of the front passenger's weight sensor (rear outer side)

    POSSIBLE FAILURES

    • Different serial ID of the front passenger's weight sensor (rear outer side)

    4R_K_SWS_82-11

    82-11
    Internal failure of the front passenger's weight sensor (front inner side)

    POSSIBLE FAILURES

    • Internal failure of the front passenger's weight sensor (front inner side)

    4R_K_SWS_82-12

    82-12
    Internal failure of the front passenger's weight sensor (front inner side)

    POSSIBLE FAILURES

    • Internal failure of the front passenger's weight sensor (front inner side)

    4R_K_SWS_82-13

    82-13
    No signal from the front passenger's weight sensor (front inner side)

    POSSIBLE FAILURES

    • No signal from the front passenger's weight sensor (front inner side)

    4R_K_SWS_82-21

    82-21
    Internal failure of the front passenger's weight sensor (rear inner side)

    POSSIBLE FAILURES

    • Internal failure of the front passenger's weight sensor (rear inner side)

    4R_K_SWS_82-22

    82-22
    Internal failure of the front passenger's weight sensor (rear inner side)

    POSSIBLE FAILURES

    • Internal failure of the front passenger's weight sensor (rear inner side)

    4R_K_SWS_82-23

    82-23
    No signal from the front passenger's weight sensor (rear inner side)

    POSSIBLE FAILURES

    • No signal from the front passenger's weight sensor (rear inner side)

    4R_K_SWS_83-31

    83-31
    Internal failure of the front passenger's weight sensor (front outer side)

    POSSIBLE FAILURES

    • Internal failure of the front passenger's weight sensor (front outer side)

    4R_K_SWS_83-32

    83-32
    Internal failure of the front passenger's weight sensor (front outer side)

    POSSIBLE FAILURES

    • Internal failure of the front passenger's weight sensor (front outer side)

    4R_K_SWS_83-33

    83-33
    No signal from the front passenger's weight sensor (front outer side)

    POSSIBLE FAILURES

    • No signal from the front passenger's weight sensor (front outer side)

    4R_K_SWS_83-41

    83-41
    Internal failure of the front passenger's weight sensor (rear outer side)

    POSSIBLE FAILURES

    • Internal failure of the front passenger's weight sensor (rear outer side)

    4R_K_SWS_83-42

    83-42
    Internal failure of the front passenger's weight sensor (rear outer side)

    POSSIBLE FAILURES

    • Internal failure of the front passenger's weight sensor (rear outer side)

    4R_K_SWS_83-43

    83-43
    No signal from the front passenger's weight sensor (rear outer side)

    POSSIBLE FAILURES

    • No signal from the front passenger's weight sensor (rear outer side)

    4R_TELE_FT_RED

    FUNCTION TEST HELP

    Turn RED LED ON

    This mode checks lighting OnStar system status indicator.

    [OnStar system status indicator]

      Green light : system OK
      Red light : system malfunction

    [TEST]

    Pressing the ENTER button will turn on and illuminate the Red LED.

    If Red LED turn on when Green LED is ON, the signal line is normal.

    If Red LED doesn't turn on, there's an open or short between the OnSter control unit and Red LED line.

    If Red LED turns on when Green LED is OFF, there's an open or short between the OnSter control unit and Green LED line.

     

    4R_TELE_FT_GREEN

    FUNCTION TEST HELP

    Turn RED LED OFF

    Pressing the ENTER button will turn off the Red LED.

    4R_TEL_LED_Operation_Red

    FUNCTION TEST HELP

    LED Operation - Red

    4R_TEL_LED_Operation_Green

    FUNCTION TEST HELP

    LED Operation - Green

    4R_TELE_FNC_TEL_ANALOG

    UNIT SPECIFICATION


    Analog Phone
    (N/A / EQUIP)

    This indicates whether the vehicle is equipped with this feature.

    4R_TELE_FNC_TEL_DIGITAL

    UNIT SPECIFICATION


    Digital Phone
    (N/A / EQUIP)


    This indicates whether the vehicle is equipped with this feature.

    4R_TELE_FNC_TEL_BLUETOOTH

    UNIT SPECIFICATION


    Bluetooth
    (N/A / EQUIP)


    This indicates whether the vehicle is equipped with this feature.

    4R_TELE_FNC_TEL_FORUSA

    UNIT SPECIFICATION


    US specification

    ( N/A / EQUIP )


    This indicates whether the vehicle is equipped with this feature.


    4R_TELE_FNC_TEL_FORCANADA

    UNIT SPECIFICATION


    Canada specification

    ( N/A / EQUIP )


    This indicates whether the vehicle is equipped with this feature.


    4R_TELE_FNC_TEL_FOREU

    UNIT SPECIFICATION


    EU specification

    ( N/A / EQUIP )


    This indicates whether the vehicle is equipped with this feature.


    4R_TELE_FNC_TEL_FOROTHER

    UNIT SPECIFICATION


    General region specification

    ( N/A / EQUIP )


    This indicates whether the vehicle is equipped with this feature.


    4R_TELE_SW_TEL_DOT

    PARAMETER SPECIFICATION


    Dot button
    (OFF/ON)

    PARAMETER TYPE:
    Unit Input Switch Information

    THE SOURCE:
    Telematics control unit

    4R_TELE_SW_TEL_CALL

    PARAMETER SPECIFICATION


    Call button
    (OFF/ON)

    PARAMETER TYPE:
    Unit Input Switch Information

    THE SOURCE:
    Telematics control unit

    4R_TELE_SW_TEL_EMERGENCY

    PARAMETER SPECIFICATION


    Emergency button
    (OFF/ON)

    PARAMETER TYPE:
    Unit Input Switch Information

    THE SOURCE:
    Telematics control unit

    4R_TELE_SW_TEL_DTMF

    PARAMETER SPECIFICATION


    DTMF button
    (OFF/ON)

    PARAMETER TYPE:
    Unit Input Switch Information

    THE SOURCE:
    Telematics control unit

    4R_TELE_SEN_TEL_GPS

    PARAMETER SPECIFICATION


    GPS receiver status
    (No GPS/2D GPS/3D GPS)

    PARAMETER TYPE:
    Unit Input Sensor Information

    THE SOURCE:
    Telematics control unit

    4R_TELE_SEN_TEL_ANALOG

    PARAMETER SPECIFICATION


    Phone Mode (Analog Mode)
    (OFF/ON)

    PARAMETER TYPE:
    Unit Input Sensor Information

    THE SOURCE:
    Telematics control unit

    4R_TELE_SEN_TEL_DIGITAL

    PARAMETER SPECIFICATION


    Phone Mode (Digital Mode)
    (OFF/ON)

    PARAMETER TYPE:
    Unit Input Sensor Information

    THE SOURCE:
    Telematics control unit

    4R_TELE_SEN_TEL_ANALOGLVL

    PARAMETER SPECIFICATION


    Analog phone antenna radio wave detection data
    (dBm)

    PARAMETER TYPE:
    Unit Input Sensor Information

    THE SOURCE:
    Telematics control unit

    4R_TELE_SEN_TEL_DIGITALLVL

    PARAMETER SPECIFICATION


    Digital phone antenna radio wave detection data
    (dBm)

    PARAMETER TYPE:
    Unit Input Sensor Information

    THE SOURCE:
    Telematics control unit

    4R_TELE_SEN_TEL_MIC

    PARAMETER SPECIFICATION


    Microphone input
    (Detected/No Input)

    PARAMETER TYPE:
    Unit Input Sensor Information

    THE SOURCE:
    Telematics control unit

    4R_TELE_SEN_TEL_TELLV

    PARAMETER SPECIFICATION


    TEL LEVEL
    (No signal/Level 1/Level 2/Level 3/Level 4/Level 5)

    PARAMETER TYPE:
    Unit Input Sensor Information

    THE SOURCE:
    Telematics control unit

    4R_TELE_IMSI_1-15

    PARAMETER SPECIFICATION


    International Mobile Subscriber Identity

    PARAMETER TYPE:
    Unit Identity Data

    THE SOURCE:
    Telematics control unit

    4R_TELE_MEID_1-8

    PARAMETER SPECIFICATION


    Electronic Serial Number
    (Mobile Equipment Identifier)

    PARAMETER TYPE:
    Unit Identity Data

    THE SOURCE:
    Telematics control unit

    4R_TELE_MDN_1-11

    PARAMETER SPECIFICATION


    Mobile Directory Number

    PARAMETER TYPE:
    Unit Identity Data

    THE SOURCE:
    Telematics control unit

    4R_TELE_14_00

    B1400 (31)
    Communication circuit error (BUS Off)
    When the Bus is cut off, all of the signal transmissions of B-CAN line are stopped, and multiple DTCs, indicating communication error between units, are stored at the same time. When DTCs, indicating Bus off, are stored, be sure to perform the troubleshooting for Bus off first.

    DTC store unit:

    Telematics control unit

    DTC type:

    Loss of communication

    POSSIBLE FAILURES

    • CAN Line short
    • Circuit of communication failure

    4R_TELE_14_01

    B1401 (11)
    Telematics control unit internal error (CPU error)

    DTC store unit:

    Telematics control unit

    DTC type:

    Internal error

    POSSIBLE FAILURES

    • CPU failure

    4R_TELE_14_02

    B1402 (12)
    Telematics control unit internal error (EEPROM error)

    DTC store unit:

    Telematics control unit

    DTC type:

    Internal error

    POSSIBLE FAILURES

    • EEPROM failure

    4R_TELE_14_03

    B1403 (13)
    EV Telematics system GPS receiver malfunction

    DTC store unit:

    Telematics control unit

    DTC type:

    Internal error

    POSSIBLE FAILURES

    • GPS receiver communication line open
    • GPS receiver communication line short
    • GPS receiver failure

    4R_TELE_14_04

    B1404 (14)
    Cell Phone module malfunction

    DTC store unit:

    Telematics control unit

    DTC type:

    Internal error

    POSSIBLE FAILURES

    • Cellular Phone module communication line open
    • Cellular Phone module communication line short
    • Cellular Phone module failure

    4R_TELE_14_05

    B1405 (32)
    Telematics control unit lost communication with Driver's MPCS Unit (door switch message)

    DTC store unit:

    Telematics control unit

    DTC type:

    Loss of communication

    POSSIBLE FAILURES

    • Telematics control unit ground line open
    • CAN communication line open
    • CAN communication line short
    • Driver's MPCS Unit ground line open
    • Driver's MPCS Unit power circuit open
    • Driver's MPCS Unit failure

    Related DTC(s)

    If DTC B1405 is indicated, the following DTC(s) can be indicated as well.
    • B1014-MICU lost communication with Driver's MPCS Unit
    • B1064-Relay module lost communication with Driver's MPCS Unit
    • B1181-Gauge Control Module lost communication with Driver's MPCS Unit
    • B1613-Keyless access unit lost communication with Driver's MPCS Unit (Only vehicles with Keyless access unit)
    • B1811-Power seat control unit lost communication with Driver's MPCS Unit (Only vehicles with Power seat control unit)

    Troubleshoot the DTC(s) in the order:

    • Battery voltage DTCs.
      [If the battery voltage is low (about 8V or lower) a battery voltage DTC(s) can be set. Also, the unit connected to the CAN communication line can be reset due to the low voltage. In this case, the transmitted message is discontinued, and the related loss of communication DTC(s) is indicated.]
    • Loss of communication DTC(s). (Begin troubleshooting with the lowest number first if multiple loss of communication DTC(s) are indicated.)
    • When related DTC(s) are indicated, do the input test for the Driver's MPCS Unit first.
    • Signal error DTC(s).
    • Internal error DTC(s).

    4R_TELE_14_06

    B1406 (33)
    Telematics control unit lost communication with Driver's MPCS Unit (door lock switch message)

    DTC store unit:

    Telematics control unit

    DTC type:

    Loss of communication

    POSSIBLE FAILURES

    • Telematics control unit ground line open
    • CAN communication line open
    • CAN communication line short
    • Driver's MPCS Unit ground line open
    • Driver's MPCS Unit power circuit open
    • Driver's MPCS Unit failure

    Related DTC(s)

    If DTC B1406 is indicated, the following DTC(s) can be indicated as well.
    • B1015-MICU lost communication with Driver's MPCS Unit
    • B1065-Relay module lost communication with Driver's MPCS Unit
    • B1182-Gauge control module lost communication with Driver's MPCS Unit
    • B1614-Keyless access unit lost communication with Driver's MPCS Unit (Only vehicles with Keyless access unit)

    Troubleshoot the DTC(s) in the order:

    • Battery voltage DTCs.
      [If the battery voltage is low (about 8V or lower) a battery voltage DTC(s) can be set. Also, the unit connected to the CAN communication line can be reset due to the low voltage. In this case, the transmitted message is discontinued, and the related loss of communication DTC(s) is indicated.]
    • Loss of communication DTC(s). (Begin troubleshooting with the lowest number first if multiple loss of communication DTC(s) are indicated.)
    • When related DTC(s) are indicated, do the input test for the Driver Door ECU first.
    • Signal error DTC(s).
    • Internal error DTC(s).

    4R_TELE_14_07

    B1407 (34)
    Telematics control unit lost communication with Driver's MPCS Unit (ASLOCK switch message)

    DTC store unit:

    Telematics control unit

    DTC type:

    Loss of communication

    POSSIBLE FAILURES

    • Telematics control unit ground line open
    • CAN communication line open
    • CAN communication line short
    • Driver's MPCS Unit ground line open
    • Driver's MPCS Unit power circuit open
    • Driver's MPCS Unit failure

    Related DTC(s)

    If DTC B1407 is indicated, the following DTC(s) can be indicated as well.
    • B1013-MICU lost communication with Driver's MPCS Unit
    • B1615-Keyless Access unit lost communication with Driver's MPCS Unit (Only vehicles with Keyless Access unit)

    Troubleshoot the DTC(s) in the order:

    • Battery voltage DTCs.
      [If the battery voltage is low (about 8V or lower) a battery voltage DTC(s) can be set. Also, the unit connected to the CAN communication line can be reset due to the low voltage. In this case, the transmitted message is discontinued, and the related loss of communication DTC(s) is indicated.]
    • Loss of communication DTC(s). (Begin troubleshooting with the lowest number first if multiple loss of communication DTC(s) are indicated.)
    • When related DTC(s) are indicated, do the input test for the Driver's MPCS Unit first.
    • Signal error DTC(s).
    • Internal error DTC(s).

    4R_TELE_14_08

    B1408 (35)
    Telematics control unit lost communication with Gauge control module (VSP/NE message)

    DTC store unit:

    Telematics control unit

    DTC type:

    Loss of communication

    POSSIBLE FAILURES

    • Telematics Control Unit ground line open
    • CAN communication line open
    • CAN communication line short
    • Gauge control module ground line open
    • Gauge control module power circuit open
    • Gauge control module failure

    Related DTC(s)

    If DTC B1408 is indicated, the following DTC(s) can be indicated as well.
    • B1011-MICU lost communication with Gauge control module
    • B1060-Relay control module lost communication with Gauge control module
    • B1205-Climate Control Unit lost communication with Gauge Control Module (Only vehicles with Climate Control Unit)
    • B1610-Keyless Access unit lost communication with GAUGE Control Module (Only vehicles with Keyless Access unit)
    • B1805-Power Seat Control Unit lost communication with Gauge Control Module (Only vehicles with Power Seat Control Unit)

    Troubleshoot the DTC(s) in the order:

    • Battery voltage DTCs.
      [If the battery voltage is low (about 8V or lower) a battery voltage DTC(s) can be set. Also, the unit connected to the CAN communication line can be reset due to the low voltage. In this case, the transmitted message is discontinued, and the related loss of communication DTC(s) is indicated.]
    • Loss of communication DTC(s). (Begin troubleshooting with the lowest number first if multiple loss of communication DTC(s) are indicated.)
    • When related DTC(s) are indicated, do the input test for the Gauge control module first.
    • Signal error DTC(s).
    • Internal error DTC(s).

    4R_TELE_14_09

    B1409
    Telematics control unit lost communication with MICU (alarm message)

    DTC store unit:

    Telematics control unit

    DTC type:

    Loss of communication

    POSSIBLE FAILURES

    • Telematics Control Unit ground line open
    • CAN communication line open
    • CAN communication line short
    • MICU ground line open
    • MICU power circuit open
    • MICU failure

    Related DTC(s)

    If DTC B1409 is indicated, the following DTC(s) can be indicated as well.
    • B1056-Relay module lost communication with MICU
    • B1612-Keyless access unit lost communication with MICU (Only vehicles with Keyless access unit)

    Troubleshoot the DTC(s) in the order:

    • Battery voltage DTCs.
      [If the battery voltage is low (about 8V or lower) a battery voltage DTC(s) can be set. Also, the unit connected to the CAN communication line can be reset due to the low voltage. In this case, the transmitted message is discontinued, and the related loss of communication DTC(s) is indicated.]
    • Loss of communication DTC(s). (Begin troubleshooting with the lowest number first if multiple loss of communication DTC(s) are indicated.)
    • When related DTC(s) are indicated, do the input test for the MICU first.
    • Signal error DTC(s).
    • Internal error DTC(s).

    4R_TELE_14_25

    B1425 (21)
    CDS (Collision detection signal) input circuit malfunction

    DTC store unit:

    Telematics control unit

    DTC type:

    Signal error

    POSSIBLE FAILURES

    • CDS signal line open
    • CDS signal line short
    • SRS control unit failure

    4R_TELE_14_26

    B1426 (25)
    Telematics button and microphone/Homelink button malfunction

    DTC store unit:

    Telematics control unit

    DTC type:

    Signal error

    POSSIBLE FAILURES

    • Telematics switch line open
    • Telematics switch line short
    • Telematics switch failure

    4R_TELE_14_27

    B1427 (26)
    Microphone malfunction

    DTC store unit:

    Telematics control unit

    DTC type:

    Signal error

    POSSIBLE FAILURES

    • Microphone line open
    • Microphone line open
    • Microphone failure

    4R_TELE_14_28

    B1428
    Backup Battery Connection Malfunction

    DTC store unit:

    Telematics control unit

    DTC type:

    Signal error

    POSSIBLE FAILURES

    • Backup Battery line open
    • Backup Battery line short

    4R_TELE_14_29

    B1429 (23)
    Telematics system GPS antenna malfunction

    DTC store unit:

    Telematics control unit

    DTC type:

    Signal error

    POSSIBLE FAILURES

    • GPS feeder open
    • GPS feeder short
    • GPS Antenna failure

    4R_TELE_14_30

    B1430
    Navigation system interface malfunction

    DTC store unit:

    Telematics control unit

    DTC type:

    Signal error

    POSSIBLE FAILURES

    • Navigation system communication line open
    • Navigation system communication line short
    • Navigation system failure

    4R_TELE_14_31

    B1431
    Backup Battery weak

    DTC store unit:

    Telematics control unit

    DTC type:

    Signal error

    POSSIBLE FAILURES

    • Backup Battery failure

    4R_TELE_14_32

    B1432
    Backup Battery insufficient

    DTC store unit:

    Telematics control unit

    DTC type:

    Signal error

    POSSIBLE FAILURES

    • Backup Battery failure

    4R_TELE_14_33

    B1433 (24)
    Cellular phone antenna malfunction

    DTC store unit:

    Telematics control unit

    DTC type:

    Signal error

    POSSIBLE FAILURES

    • Phone feeder open
    • Phone feeder short
    • Phone antenna failure

    4R_TELE_U12_80

    U1280
    Communication bus line Error (Bus OFF)

    DTC store unit:

    Telematics control unit

    DTC type:

    Coomunication error

    POSSIBLE FAILURES

    • CAN communication line open or short

    4R_TELE_14_12

    B1412
    TEL antenna disconnected

    DTC store unit:

    Telematics control unit

    DTC type:

    Signal error

    POSSIBLE FAILURES

    • Communication line is opened between TELEMATICS control unit and TEL antenna module
    • TEL anttena failure

    4R_TELE_14_13

    B1413
    TEL antenna shorted to Ground

    DTC store unit:

    Telematics control unit

    DTC type:

    Signal error

    POSSIBLE FAILURES

    • Communication line short to ground between TELEMATICS control unit and TEL antenna module

    4R_TELE_14_14

    B1414
    GPS antenna disconnected

    DTC store unit:

    Telematics control unit

    DTC type:

    Signal error

    POSSIBLE FAILURES

    • Communication line is opened between TELEMATICS control unit and GPS antenna module
    • GPS anttena failure

    4R_TELE_14_15

    B1415
    GPS antenna shorted to Ground

    DTC store unit:

    Telematics control unit

    DTC type:

    Signal error

    POSSIBLE FAILURES

    • Communication line short to ground between TELEMATICS control unit and GPS antenna module

    4R_TELE_14_16

    B1416
    TELE console switch assembly disconnected

    DTC store unit:

    Telematics control unit

    DTC type:

    Signal error

    POSSIBLE FAILURES

    • Communication line is opened between TELEMATICS control unit and TEL TELE console switch assembly
    • TELE console switch assembly failure

    4R_TELE_14_17

    B1417
    TELE console switch shorted to Ground

    DTC store unit:

    Telematics control unit

    DTC type:

    Signal error

    POSSIBLE FAILURES

    • Communication line short to ground between TELEMATICS control unit and TELE console switch assembly

    4R_TELE_17_75

    B1775
    Microphone Input/Output open or shorted to power

    DTC store unit:

    Telematics control unit

    DTC type:

    Signal error

    POSSIBLE FAILURES

    • Communication line open or short to power between TELEMATICS control unit and Microphone In/Out
    • Microphone failure

    4R_TELE_17_76

    B1776
    Microphone Input/Output shorted to ground

    DTC store unit:

    Telematics control unit

    DTC type:

    Signal error

    POSSIBLE FAILURES

    • Communication line short to ground between TELEMATICS control unit and TELE console switch assembly

    4R_TELE_17_79

    B1779
    HandsFreeLink steering wheel switch failure

    DTC store unit:

    Telematics control unit

    DTC type:

    Signal error

    POSSIBLE FAILURES

    • Communication line open or short to power between TELEMATICS control unit and Steering switch

    4R_TELE_U12_81

    U1281
    Telematics control unit lost communication with MICU (MICU frame)

    DTC store unit:

    Telematics control unit

    DTC type:

    Communication error

    POSSIBLE FAILURES

    • Communication line open between TELEMATICS control unit and MICU
    • MICU failure

    4R_TELE_U12_8D

    U128D
    Telematics control unit lost communication with Gauge control module

    DTC store unit:

    Telematics control unit

    DTC type:

    Communication error

    POSSIBLE FAILURES

    • Communication line open between TELEMATICS control unit and Gauge control module
    • Gauge control module failure

    4R_TELE_U12_8E

    U128E
    Telematics control unit lost communication with Navigation unit

    DTC store unit:

    Telematics control unit

    DTC type:

    Communication error

    POSSIBLE FAILURES

    • Communication line open between TELEMATICS control unit and NAVI
    • NAVI failure

    4R_TELE_U12_99

    U1299
    Telematics control unit lost communication with Climate control unit

    DTC store unit:

    Telematics control unit

    DTC type:

    Communication error

    POSSIBLE FAILURES

    • Communication line open between TELEMATICS control unit and A/C
    • A/C failure

    4R_TELE_U12_9A

    U129A
    Telematics control unit lost communication with Interactive Remote Control Unit

    DTC store unit:

    Telematics control unit

    DTC type:

    Communication error

    POSSIBLE FAILURES

    • Communication line open between TELEMATICS control unit and Interactive remote control unit
    • Interactive remote control unit failure

    4R_TGCU_SFT_TAILGATE

    FUNCTION TEST HELP

    Tailgate Release Latch Motor - Open

    4R_TGCU_SFT_SUBDOOR

    FUNCTION TEST HELP

    Sub Door Release Latch Motor - Open

    4R_TGCU_SW_GCU_TG_HANDLE

    PARAMETER SPECIFICATION


    Tail Gate handle switch
    (ON/OFF)

    PARAMETER TYPE:
    Unit Input Switch Information

    THE SOURCE:
    Tail gate control unit

    4R_TGCU_SW_GCU_SD_OPEN_OUT

    PARAMETER SPECIFICATION


    Sub Door outer handle switch
    (ON/OFF)

    PARAMETER TYPE:
    Unit Input Switch Information

    THE SOURCE:
    Tail gate control unit

    4R_TGCU_SW_GCU_SD_OPEN_IN

    PARAMETER SPECIFICATION


    Sub Door inner handle switch
    (ON/OFF)

    PARAMETER TYPE:
    Unit Input Switch Information

    THE SOURCE:
    Tail gate control unit

    4R_TGCU_SW_GCU_CHILD_PROOF

    PARAMETER SPECIFICATION


    Child Proof switch
    (ON/OFF)

    PARAMETER TYPE:
    Unit Input Switch Information

    THE SOURCE:
    Tail gate control unit

    4R_TGCU_SW_GCU_TG_OPEN_CLOSE

    PARAMETER SPECIFICATION


    Tail Gate switch
    (ON/OFF)

    PARAMETER TYPE:
    Unit Input Switch Information

    THE SOURCE:
    Tail gate control unit

    4R_TGCU_SW_GCU_SD_OPEN_CLOSE

    PARAMETER SPECIFICATION


    Sub Door switch
    (ON/OFF)

    PARAMETER TYPE:
    Unit Input Switch Information

    THE SOURCE:
    Tail gate control unit

    4R_TGCU_SW_GCU_RRWIP_AUTOSTOP

    PARAMETER SPECIFICATION


    Rear Wiper Auto Stop switch
    (ON/OFF)

    PARAMETER TYPE:
    Unit Input Switch Information

    THE SOURCE:
    Tail gate control unit

    4R_TGCU_OUT_GCU_TGM

    PARAMETER SPECIFICATION


    Tail Gate Motor
    (ON/OFF)

    PARAMETER TYPE:
    Unit Output Control Information

    THE SOURCE:
    Tail gate control unit

    4R_TGCU_OUT_GCU_SDM

    PARAMETER SPECIFICATION


    Sub Door Motor
    (ON/OFF)

    PARAMETER TYPE:
    Unit Output Control Information

    THE SOURCE:
    Tail gate control unit

    4R_TGCU_OUT_GCU_RWR

    PARAMETER SPECIFICATION


    Rear Wiper Relay
    (ON/OFF)

    PARAMETER TYPE:
    Unit Output Control Information

    THE SOURCE:
    Tail gate control unit

    4R_TGCU_U12_80

    U1280
    Communication bus line Error (Bus OFF)

    DTC store unit:

    Tail Gate Control Unit

    DTC type:

    Communication Error

    POSSIBLE FAILURES

    • BUS communication line open or short
    • Tail Gate Control Unit ground line open

    4R_TGCU_U12_81

    U1281
    Tail gate control unit lost communication with MICU (MICU frame)

    DTC store unit:

    Tail Gate Control Unit

    DTC type:

    Communication Error

    POSSIBLE FAILURES

    • BUS communication line open or short
    • Tail Gate Control Unit ground line open
    • MICU failure

    4R_TGCU_U12_8D

    U128D
    Tail gate control unit lost communication with Gauge control module

    DTC store unit:

    Tail Gate Control Unit

    DTC type:

    Communication Error

    POSSIBLE FAILURES

    • BUS communication line open or short
    • Tail Gate Control Unit ground line open
    • Gauge control module failure

    4R_TGCU_27_C0

    B27C0
    Tail gate handle switch signal Input Error

    DTC store unit:

    Tail Gate Control Unit

    DTC type:

    Signal Error

    POSSIBLE FAILURES

    • Harness open or short
    • Switch failure

    4R_TGCU_27_C1

    B27C1
    Sub door outside switch signal Input Error

    DTC store unit:

    Tail Gate Control Unit

    DTC type:

    Signal Error

    POSSIBLE FAILURES

    • Harness open or short
    • Switch failure

    4R_TGCU_27_C2

    B27C2
    Sub door inside switch signal Input Error

    DTC store unit:

    Tail Gate Control Unit

    DTC type:

    Signal Error

    POSSIBLE FAILURES

    • Harness open or short
    • Switch failure

    4R_TGCU_27_C5

    B27C5
    Child proof switch signal Input Error

    DTC store unit:

    Tail Gate Control Unit

    DTC type:

    Signal Error

    POSSIBLE FAILURES

    • Harness open or short
    • Switch failure

    4R_CANTMU_DTCCLR

    4R_CANTMU_ST_ME_ECUCLR

    4R_CANTMU_ECUCLR

    4R_CANTMU_ST_ME_BATECURPLS

    4R_CANTMU_BATECUREP

    4R_CANTMU_ST_ME_INS

    4R_CANTMU_INS_ME_EWP


    Electric Water Pump Test

    [Description]

    This will test the function of Electric Water Pump.
    HDS sends a request to rotate the Electric Water Pump.

    [Requirement]

    By pressing the "Start" button, you can send a request to be rotated.
    By pressing the "Stop" button, you can send a request to stop.
    If there are failure with the EWP, if you wait over 10 seconds after send the request, the DTC is detected.

    [NOTE]

    Electric Water Pump has also rotated in the state (initial state) if HDS is not sending a request by the state of the vehicle.
    If you have not injected into the coolant, Please do not rotate the Electric Water Pump.
    If you rotate the Electric Water Pump in the state has not been injected into the coolant, Electric Water Pump will be corrupted.
    Electric Water Pump continues to rotate about 450-500[rpm] even if you press the "Stop" button.
    This is normal behavior due to control of the vehicle.

    4R_CANTMU_INS_EWP


    Electric Water Pump Test

    [Description]

    This will test the function of Electric Water Pump.
    HDS sends a request to rotate the Electric Water Pump.

    [Requirement]

    By pressing the "Start" button, you can send a request to be rotated.
    By pressing the "Stop" button, you can send a request to stop.
    If there are failure with the EWP, if you wait over 10 seconds after send the request, the DTC is detected.

    [NOTE]

    Electric Water Pump has also rotated in the state (initial state) if HDS is not sending a request by the state of the vehicle.
    If you have not injected into the coolant, Please do not rotate the Electric Water Pump.
    If you rotate the Electric Water Pump in the state has not been injected into the coolant, Electric Water Pump will be corrupted.
    Electric Water Pump continues to rotate about 450-500[rpm] even if you press the "Stop" button.
    This is normal behavior due to control of the vehicle.

    4R_CANTMU_INS_ME_CAB


    Coolant Air Bleeding

    [Description]

    If you doing the Coolant Air Bleeding, please use this function.

    [Requirement]

    When you press the "START", Electric Water Pump is rotated.
    When you press the "STOP" button, you can stop the rotation at any time.

    [NOTE]

    Electric Water Pump has also rotated in the state (initial state) if HDS is not sending a request by the state of the vehicle.
    If you have not injected into the coolant, Please do not rotate the Electric Water Pump.
    If you rotate the Electric Water Pump in the state has not been injected into the coolant, EWP will be corrupted.
    Electric Water Pump continues to rotate about 450-500[rpm] even if you press the "Stop" button.
    This is normal behavior due to control of the vehicle.

    4R_CANTMU_INS_CAB


    Coolant Air Bleeding

    [Description]

    If you doing the Coolant Air Bleeding, please use this function.

    [Requirement]

    When you press the "START", Electric Water Pump is rotated.
    When you press the "STOP" button, you can stop the rotation at any time.

    [NOTE]

    Electric Water Pump has also rotated in the state (initial state) if HDS is not sending a request by the state of the vehicle.
    If you have not injected into the coolant, Please do not rotate the Electric Water Pump.
    If you rotate the Electric Water Pump in the state has not been injected into the coolant, EWP will be corrupted.
    Electric Water Pump continues to rotate about 450-500[rpm] even if you press the "Stop" button.
    This is normal behavior due to control of the vehicle.

    4R_CANTMU_ST_ME_ADJ

    4R_CANTMU_ADJ_ME_RSLVLRN


    TMU Motor Rotor Position Sensor Learning

    [Description]

    This adjustment uses to learn the value of TMU Motor Rotor Position Sensor.
    Indication is displayed on the screen, please proceed accordingly.


    When executing TMU Motor Rotor Position Sensor Learning, the following conditions must be satisfied:
    - High Voltage Battery SOC is more than 45[%]
    - Shift Position is P position
    - Engine speed is 0[rpm]
    - Vehicle speed is 0[km/h](0[mph])
    - IG-On state
    - No DTC


    [Learning procedure]

    1. Please set-up the vehicle to the above condition.
  • If the SOC is less than 45[%], please charge.


  • 2. In a state of "IG-On", please press Enter button and start this adjustment.
    (In the "Ready to Drive", this learning does not work correctly.)


    3. HDS will automatically check the conditions required for learning.


    4. When the conditions are OK, the screen will transition.
    Press the Enter button, please start the TMU Motor Rotor Position Sensor Learning.
    During the learning, for accident prevention, please continue to depress the brake pedal.


    5. TMU Motor Rotor Position Sensor Learning begins.
    During the learning, sound is generated from the TMU Motor.
    This learning will take up to 2 minutes.
    During the learning, for accident prevention, please continue to depress the brake pedal.


    6. Learning is complete, the screen will automatically transition.
    If you reach this stage, there is no problem when you release the brake pedal.


    7. Finally, doing IG Off-On, and then exit the TMU Motor Rotor Position Sensor Learning.

    4R_CANTMU_ADJ_RSLVLRN


    TMU Motor Rotor Position Sensor Learning

    [Description]

    This adjustment uses to learn the value of TMU Motor Rotor Position Sensor.
    Indication is displayed on the screen, please proceed accordingly.


    When executing TMU Motor Rotor Position Sensor Learning, the following conditions must be satisfied:
    - High Voltage Battery SOC is more than 45[%]
    - Shift Position is P position
    - Engine speed is 0[rpm]
    - Vehicle speed is 0[km/h](0[mph])
    - IG-On state
    - No DTC


    [Learning procedure]

    1. Please set-up the vehicle to the above condition.
  • If the SOC is less than 45[%], please charge.


  • 2. In a state of "IG-On", please press Enter button and start this adjustment.
    (In the "Ready to Drive", this learning does not work correctly.)


    3. HDS will automatically check the conditions required for learning.


    4. When the conditions are OK, the screen will transition.
    Press the Enter button, please start the TMU Motor Rotor Position Sensor Learning.
    During the learning, for accident prevention, please continue to depress the brake pedal.


    5. TMU Motor Rotor Position Sensor Learning begins.
    During the learning, sound is generated from the TMU Motor.
    This learning will take up to 2 minutes.
    During the learning, for accident prevention, please continue to depress the brake pedal.


    6. Learning is complete, the screen will automatically transition.
    If you reach this stage, there is no problem when you release the brake pedal.


    7. Finally, doing IG Off-On, and then exit the TMU Motor Rotor Position Sensor Learning.

    4R_CANTMU_ST_ME_OBS

    4R_TMU-L_ABSTH


    Absolute Throttle Position Sensor (TMU-L)
    [%]

    [Description]

    This is Absolute Throttle Position Sensor percentage which TMU-L ECU is receiving.

    4R_TMU-L_CLV


    Calculated Load Value (TMU-L)
    [%]

    [Description]

    This is Calculated Load Value which TMU-L ECU is receiving.
    Calculated load value refers to the current air flow divided by peak air flow.
    It indicates the percentage of engine capacity being used.

    4R_TMU-L_DSTCLR


    Distance Since DTC Cleared (TMU-L)
    [Km][Mile]

    [Description]

    This is the travel distance after trouble code was cleared from TMU-L ECU.

    [NOTE]

    Travel distance value will be reset by clearing DTCs/FreezeData of Electric Powertrain system.

    4R_TMU-L_DSTMIL


    Distance Traveled While MIL is Activated (TMU-L)
    [Km][Mile]

    [Description]

    This is the travel distance after MIL was activated by TMU-L ECU.

    4R_TMU-L_NM2


    Motor Speed (TMU-L)
    [RPM]

    [Description]

    This is TMU-L Motor Speed which TMU-L ECU is receiving.

    4R_TMU-L_RUNTM


    Time Since Engine Start (TMU-L)
    [sec]

    [Description]

    This is an ECU operating time after the Electric Powertrain System starts.

    4R_TMU-L_TW


    Engine Coolant Temperature (TMU-L)
    [degC][degF]

    [Description]

    This is Engine Coolant Temperature which TMU-L ECU is receiving.

    4R_TMU-L_VBU


    Battery Condition Monitor Module Backup Source Voltage (TMU-L)
    [V]

    [Description]

    This is the Backup Source Voltage of Battery Condition Monitor Module.

    [Operating Range]

    10.0[V] - 15.0[V]

    4R_TMU-L_VIGA


    Motor Control Module Power Source Voltage (TMU-L)
    [V]

    [Description]

    This is the Power Source Voltage of TMU-L ECU.

    [Operating Range]

    9.0[V] - 15.0[V]

    4R_TMU-L_VSP


    Vehicle Speed (Battery Condition Monitor Module) (TMU-L)
    [km/h][MPH]

    [Description]

    This is Vehicle Speed which TMU-L ECU is receiving.

    4R_TMU-L_ADIU


    U Phase Motor Current Sensor Voltage (TMU-L)
    [V]

    [Description]

    This is U phase alternating current sensor voltage value of TMU-L Motor.

    [NOTE]

    When this value shows less than 0.1 [V], this line might be shorted to GND.

    4R_TMU-L_ADIV


    V Phase Motor Current Sensor Voltage (TMU-L)
    [V]

    [Description]

    This is V phase alternating current sensor voltage value of TMU-L Motor.

    [NOTE]

    When this value shows less than 0.1 [V], this line might be shorted to GND.

    4R_TMU-L_ADIW


    W Phase Motor Current Sensor Voltage (TMU-L)
    [V]

    [Description]

    This is W phase alternating current sensor voltage value of TMU-L Motor.

    [NOTE]

    When this value shows less than 0.1 [V], this line might be shorted to GND.

    4R_TMU-L_IUPH


    U Phase Motor Current Sensor (TMU-L)
    [A]

    [Description]

    This is U phase alternating current value of TMU-L Motor.
    The value is calculated by TMU-L ECU.
    TMU-L ECU recieves the signal from U phase motor current sensor.

    4R_TMU-L_IVPH


    V Phase Motor Current Sensor (TMU-L)
    [A]

    [Description]

    This is V phase alternating current value of TMU-L Motor.
    The value is calculated by TMU-L ECU.
    TMU-L ECU recieves the signal from U phase motor current sensor.

    4R_TMU-L_IWPH


    W Phase Motor Current Sensor (TMU-L)
    [A]

    [Description]

    This is W phase alternating current value of TMU-L Motor.
    The value is calculated by TMU-L ECU.
    TMU-L ECU recieves the signal from U phase motor current sensor.

    4R_TMU-L_TMPI


    MPI Temperature (TMU-L)
    [degC][degF]

    [Description]

    This is MPI Temperature (TMU-L) which TMU-L ECU is receiving.

    [NOTE]

    MPI: Motor Power Inverter

    4R_TMU-L_VMPI


    MPI Voltage (TMU-L)
    [V]

    [Description]

    This is MPI Voltage (TMU-L) which TMU-L ECU is receiving.

    [NOTE]

    MPI: Motor Power Inverter

    4R_TMU-L_CTOVREV


    Number of Times of Motor Overspeed (TMU-L)
    [Times]

    [Description]

    This is Number of Times of Motor Overspeed (TMU-L) from TMU-L ECU.

    4R_TMU-L_I_IDQFMON


    Delta Current (Target Current - Actual Current) (TMU-L)
    [A]

    [Description]

    This is Delta Current between Target Current and Actual Current.

    4R_TMU-L_IDACT


    d-Axis Current (TMU-L)
    [A]

    [Description]

    This is d-Axis Current from TMU-L ECU.
    This parameter is for HM analysis.

    4R_TMU-L_IDTARGET


    d-Axis Current Target (TMU-L)
    [A]

    [Description]

    This is d-Axis Current Target from TMU-L ECU.
    This parameter is for HM analysis.

    4R_TMU-L_IQACT


    q-Axis Current (TMU-L)
    [A]

    [Description]

    This is q-Axis Current from TMU-L ECU.
    This parameter is for HM analysis.

    4R_TMU-L_IQTARGET


    q-Axis Current Target (TMU-L)
    [A]

    [Description]

    This is q-Axis Current Target from TMU-L ECU.
    This parameter is for HM analysis.

    4R_TMU-L_QTARAC


    Damping Torque Target (TMU-L)
    [N m]

    [Description]

    This is Damping Torque Target from TMU-L ECU.

    4R_TMU-L_QTARDC


    Motor Inverter Target Torque (TMU-L)
    [N m]

    [Description]

    This is Motor Inverter Target Torque from TMU-L ECU.

    4R_TMU-L_STGTO


    Motor Inverter Operation State (TMU-L)

    [Description]

    This is Drive Motor Inverter Operating State from TMU-L ECU
    $00 : Not Initialized
    $20 : Executing malfunction detection
    $40 : Malfunction detection is masked
    $80 : Diagnosis condition
    $81 : OBD test result "PASS" condition
    $83 : OBD test result "Failed" condition

    4R_TMU-L_STMOTOR


    Motor Control Module State (TMU-L)

    [Description]

    This is TMU-L Motor Control Module State
    $00 : Not Initialized
    $01 : Current sensor is ready
    $02 : Resolver sensor is ready (MOT ECU is ready)
    $04 : Resolver zero-position correction angle is not obtained (Gate driver is stopping)
    $08 : Resolver zero-position correction angle is not obtained (Gate driver is operating)
    $10 : Gate driver stop command
    $20 : Malfunction has been determined
    $21 : Fail-safe action has been determined (Three-phase short circuit)
    $48 : Correcting resolver zero-position
    $84 : Resolver zero-point correction angle is obtained (Gate driver is stopping)
    $88 : Resolver zero-point correction angle is obtained (Gate driver is operating)

    4R_TMU-L_TQPLMT_MAX


    Possible Maximum Output Torque (TMU-L)
    [N m]

    [Description]

    This is Possible Maximum Output Torque from TMU-L ECU.
    This value is calculated by TMU-L ECU.

    4R_TMU-L_TQPLMT_MIN


    Possible Minimum Output Torque (TMU-L)
    [N m]

    [Description]

    This is Possible Minimum Output Torque from TMU-L ECU.
    This value is calculated by TMU-L ECU.

    4R_TMU-L_VD


    d-Axis Voltage (TMU-L)
    [V]

    [Description]

    This is d-Axis Voltage from TMU-L ECU.
    This parameter is for HM analysis.

    4R_TMU-L_VQ


    q-Axis Voltage (TMU-L)
    [V]

    [Description]

    This is q-Axis Voltage from TMU-L ECU.
    This parameter is for HM analysis.

    4R_TMU-L_X_SFTPOS


    State of Gear Position (TMU-L)

    [Description]

    This is Shift Position.
    $00 : Gear stage N
    $01 : Gear stage 1
    $03 : Gear stage 3
    $05 : Gear stage 5
    $07 : Gear stage 7
    $09 : Gear stage R
    $0B : Gear stage P
    $0F : TCU Fail

    4R_TMU-L_CTOCALL


    Overcurrent Count(B.U) (TMU-L)
    [Times]

    [Description]

    This is Overcurrent Count from TMU-L ECU

    4R_TMU-L_DC


    In Driving Cycle (TMU-L)
    [False/True]

    [Description]

    This is In Driving Cycle condition from TMU-L ECU.

    4R_TMU-L_MDMOTCTRL


    Motor Control Mode (TMU-L)

    [Description]

    This is TMU-L Motor Control Mode.
    $00 : Gate Off
    $01 : Torque Control
    $03 : 0 Electric-Power Control
    $05 : Torque Control (Vibration Suppression Control Off)

    4R_TMU-L_MOTPOWER2


    Motor Power 2 (TMU-L)
    [W]

    [Description]

    This is TMU-L Motor Power.

    4R_TMU-L_NMLMT


    Motor Speed Limit (TMU-L)
    [rpm]

    [Description]

    This is Motor Speed Limit from TMU-L ECU.

    4R_TMU-L_RDCERR


    Motor Rotor Position Sensor Error Count (TMU-L)

    [Description]

    This is Motor Rotor Position Sensor Error Count of TMU-L Motor.
    $00 : Not Initialized
    $01 : Normal condition
    $02 : Malfunction detection is masked
    $08 : Malfunction has been determined
    $11 : Normal condition(Normal determination is finished)

    4R_TMU-L_RDLET


    Motor Position Sensor Offset (TMU-L)
    [deg]

    [Description]

    This is Motor Rotor Position Sensor Offset of TMU-L Motor.

    4R_TMU-L_STTCOILPS


    Power Save Motor Winding Temperature (TMU-L)

    [Description]

    This is motor power save status caused by TMU-L Motor winding temperature.
    $00 : Initial
    $01 : Normal
    $02 : Power Save
    $08 : Fail

    4R_TMU-L_STTMAGPS


    Power Save Mode Motor Magnet Temperature (TMU-L)

    [Description]

    This is motor power save status caused by TMU-L Motor magnet temperature.
    $00 : Initial
    $01 : Normal
    $02 : Power Save
    $08 : Fail

    4R_TMU-L_T_TGS_INV


    PDU Substrate Temperature (TMU-L)
    [degC][degF]

    [Description]

    This is PDU Substrate Temperature from TMU-L ECU.

    4R_TMU-L_TCOILTQL


    Motor Winding Temperature (TMU-L)
    [degC][degF]

    [Description]

    This is Motor Winding Temperature of TMU-L Motor.

    4R_TMU-L_TMAG


    Motor Magnet Temperature (TMU-L)
    [degC][degF]

    [Description]

    This is Motor Magnet Temperature of TMU-L Motor.

    4R_TMU-L_TQLMTMAX


    Motor Torque Max Limit (TMU-L)
    [N m]

    [Description]

    This is Maximum Torque Limit of TMU-L Motor.

    4R_TMU-L_TQLMTMIN


    Motor Torque Min Limit (TMU-L)
    [N m]

    [Description]

    This is Minimum Torque Limit of TMU-L Motor.

    4R_TMU-L_TWFI2


    Engine Coolant Temperature (TMU-L)
    [degC][degF]

    [Description]

    This is Engine Coolant Temperature from TMU-L ECU.

    4R_TMU-L_ADCOS


    Motor Rotor Position Sensor Cosine Curve Value (TMU-L)
    [V]

    [Description]

    This is TMU-L Motor Motor Rotor Position Sensor Cosine Curve Value which TMU-L ECU is receiving.

    4R_TMU-L_ADSIN


    Motor Rotor Position Sensor Sine Curve Value (TMU-L)
    [V]

    [Description]

    This is TMU-L Motor Motor Rotor Position Sensor Sine Curve Value which TMU-L ECU is receiving.

    4R_TMU-L_F_OC


    Overcurrent Status (TMU-L)
    [False/True]

    [Description]

    This is Overcurrent Status from TMU-L ECU.

    4R_TMU-L_IDACT4A


    d-Axis Current (TMU-L)
    [A]

    [Description]

    This is d-Axis Current from TMU-L ECU.
    This parameter is for HM analysis.

    4R_TMU-L_IDACTSPD


    Snap Data of d-Axis Current (TMU-L)
    [A]

    [Description]

    This is d-Axis Current snap data from TMU-L ECU.
    This parameter is for HM analysis.

    4R_TMU-L_IDTARGET4A


    d-Axis Current Target (TMU-L)
    [A]

    [Description]

    This is d-Axis Current Target from TMU-L ECU.
    This parameter is for HM analysis.

    4R_TMU-L_IDTARSPD


    Snap Data of Target d-Axis Current (TMU-L)
    [A]

    [Description]

    This is d-Axis Current Target snap data from TMU-L ECU.
    This parameter is for HM analysis.

    4R_TMU-L_IGSW


    IG Switch (TMU-L)
    [On/Off]

    [Description]

    This is IG Switch which TMU-L ECU is receiving.

    4R_TMU-L_INVINF


    Motor Inverter Information (TMU-L)

    [Description]

    This is Motor Inverter Information from TMU-L ECU.
    bit 7 : Short circuit failure
    bit 6 : Over temperature failure
    bit 5 : Over voltage failure
    bit 4 : Gate voltage failure
    bit 3 : EEPROM malfunction

    4R_TMU-L_IPIN


    Motor Inverter Current (TMU-L)
    [A]

    [Description]

    This is TMU-L Motor DC Current Estimated Value from TMU-L ECU.

    4R_TMU-L_IQACT4A


    q-Axis Current (TMU-L)
    [A]

    [Description]

    This is q-Axis Current from TMU-L ECU.
    This parameter is for HM analysis.

    4R_TMU-L_IQACTSPD


    Snap Data of q-Axis Current (TMU-L)
    [A]

    [Description]

    This is q-Axis Current snap data from TMU-L ECU.
    This parameter is for HM analysis.

    4R_TMU-L_IQTARGET4A


    q-Axis Current Target (TMU-L)
    [A]

    [Description]

    This is q-Axis Current Target from TMU-L ECU.
    This parameter is for HM analysis.

    4R_TMU-L_IQTARSPD


    Snap Data of Target q-Axis Current (TMU-L)
    [A]

    [Description]

    This is q-Axis Current Target snap data from TMU-L ECU.
    This parameter is for HM analysis.

    4R_TMU-L_IUPHOFS


    U Phase Offset AD Value (TMU-L)
    [V]

    [Description]

    This is TMU-L Motor U Phase Offset AD Value from TMU-L ECU.

    4R_TMU-L_IVPHOFS


    V Phase Offset AD Value (TMU-L)
    [V]

    [Description]

    This is TMU-L Motor V Phase Offset AD Value from TMU-L ECU.

    4R_TMU-L_IWPHOFS


    W Phase Offset AD Value (TMU-L)
    [V]

    [Description]

    This is TMU-L Motor W Phase Offset AD Value from TMU-L ECU.

    4R_TMU-L_MGCSPD2


    Honda DTC (TMU-L)

    [Description]

    This is Honda DTC from TMU-L ECU.

    4R_TMU-L_NE


    Engine Speed (TMU-L)
    [rpm]

    [Description]

    This is Engine Speed from TMU-L ECU.

    4R_TMU-L_PHASE


    Motor Phase (TMU-L)
    [deg]

    [Description]

    This is TMU-L Motor Phase from TMU-L ECU.

    4R_TMU-L_RSMOTSPD


    Motor Revolution Frequency (TMU-L)
    [rad/s]

    [Description]

    This is TMU-L Motor Revolution Frequency from TMU-L ECU.
    The radian is an angle unit. 2πradian = 360 degree

    4R_TMU-L_RZOFFSET2


    Motor Rotor Position Sensor Offset (TMU-L)
    [deg]

    [Description]

    This is TMU-L Motor Rotor Position Sensor Offset value from TMU-L ECU.
    This parameter is for HM analysis.

    4R_TMU-L_STMCCRX


    Motor Control Module-Battery Condition Monitor Module Communication Status (TMU-L)

    [Description]

    This is TMU-L ECU - Battery Condition Monitor Module Communication Status from TMU-L ECU.
    This parameter is for HM analysis.

    4R_TMU-L_STRDCERR


    RD Converter Status (TMU-L)

    [Description]

    This is TMU-L RD Converter Status.
    $00 : Not Initialized
    $01 : Normal condition
    $02 : Malfunction detection is masked
    $08 : Malfunction has been determined
    $11 : Normal condition (Normal determination is finished)

    4R_TMU-L_TMPI2


    Drive Motor Inverter Temperature (TMU-L)
    [degC][degF]

    [Description]

    This is Drive Motor Inverter Temperature from TMU-L ECU.

    4R_TMU-L_TQTASPD


    Snap Data of Target AC Torque (TMU-L)
    [N m]

    [Description]

    This is TMU-L Motor Snap Data of Target AC Torque from TMU-L ECU.

    4R_TMU-L_TQTDSPD


    Snap Data of Target DC Torque (TMU-L)
    [N m]

    [Description]

    This is TMU-L Motor Snap Data of Target DC Torque from TMU-L ECU.

    4R_TMU-L_TQTRGT


    Output Torque (TMU-L)
    [N m]

    [Description]

    This is TMU-L Motor Output Torque from TMU-L ECU.

    4R_TMU-L_VAMP


    Voltage Ratio (TMU-L)
    [%]

    [Description]

    This is TMU-L Motor Voltage Ratio from Traction Motor Control Module.

    4R_TMU-L_VD4V


    d-Axis Voltage (TMU-L)
    [V]

    [Description]

    This is d-Axis Voltage from TMU-L ECU.
    This parameter is for HM analysis.

    4R_TMU-L_VDSPD


    Snap Data of d-Axis Voltage (TMU-L)
    [V]

    [Description]

    This is d-Axis Voltage snap data from TMU-L ECU.
    This parameter is for HM analysis.

    4R_TMU-L_VIGA2


    Control Module Voltage (TMU-L)
    [V]

    [Description]

    This is the Power Source Voltage of TMU-L ECU.

    [Operating Range]

    9.0[V] - 15.0[V]

    4R_TMU-L_VQ4V


    q-Axis Voltage (TMU-L)
    [V]

    [Description]

    This is q-Axis Voltage from TMU-L ECU.
    This parameter is for HM analysis.

    4R_TMU-L_VQSPD


    Snap Data of q-Axis Voltage (TMU-L)
    [V]

    [Description]

    This is d-Axis Voltage snap data from TMU-L ECU.
    This parameter is for HM analysis.

    4R_TMU-L_VVPIN1V


    Motor Inverter Voltage (TMU-L)
    [V]

    [Description]

    This is Motor Inverter Voltage from TMU-L ECU.
    This parameter is for HM analysis.

    4R_TMU-L_OBSADCOS

    4R_TMU-L_OBSADIU

    4R_TMU-L_OBSADIV

    4R_TMU-L_OBSADIW

    4R_TMU-L_OBSADSIN

    4R_TMU-L_OBSCTOCALL

    4R_TMU-L_OBSDRSAEDTCM

    4R_TMU-L_OBSDRSAEDTCS

    4R_TMU-L_OBSEWPDUTY

    4R_TMU-L_OBSF_OC

    4R_TMU-L_OBSI_IDQFMON

    4R_TMU-L_OBSIDACT4A

    4R_TMU-L_OBSIDACTSPD

    4R_TMU-L_OBSIDTARGET4A

    4R_TMU-L_OBSIDTARSPD

    4R_TMU-L_OBSIGSW

    4R_TMU-L_OBSINVINF

    4R_TMU-L_OBSIPIN

    4R_TMU-L_OBSIQACT4A

    4R_TMU-L_OBSIQACTSPD

    4R_TMU-L_OBSIQTARGET4A

    4R_TMU-L_OBSIQTARSPD

    4R_TMU-L_OBSIUPHOFS

    4R_TMU-L_OBSIVPHOFS

    4R_TMU-L_OBSIWPHOFS

    4R_TMU-L_OBSMDMOTCTRL

    4R_TMU-L_OBSMOTPOWER

    4R_TMU-L_OBSNE

    4R_TMU-L_OBSNEWP

    4R_TMU-L_OBSNM2

    4R_TMU-L_OBSNMLMT

    4R_TMU-L_OBSPHASE

    4R_TMU-L_OBSQTARDC

    4R_TMU-L_OBSRDCERR

    4R_TMU-L_OBSRSMOTSPD

    4R_TMU-L_OBSRZOFFSET2

    4R_TMU-L_OBSSTGTO

    4R_TMU-L_OBSSTMCCRX

    4R_TMU-L_OBSSTMOTOR

    4R_TMU-L_OBSSTRDCERR

    4R_TMU-L_OBSSYSID

    4R_TMU-L_OBST_TGS_INV

    4R_TMU-L_OBSTATF

    4R_TMU-L_OBSTCOILTQL

    4R_TMU-L_OBSTMAG

    4R_TMU-L_OBSTMPI2

    4R_TMU-L_OBSTQLMTMAX

    4R_TMU-L_OBSTQLMTMIN

    4R_TMU-L_OBSTQPLMT_MAX

    4R_TMU-L_OBSTQPLMT_MIN

    4R_TMU-L_OBSTQTASPD

    4R_TMU-L_OBSTQTDSPD

    4R_TMU-L_OBSTQTRGT

    4R_TMU-L_OBSTW

    4R_TMU-L_OBSTWFI2

    4R_TMU-L_OBSTWRAD

    4R_TMU-L_OBSVAMP

    4R_TMU-L_OBSVD4V

    4R_TMU-L_OBSVDSPD

    4R_TMU-L_OBSVIGA2

    4R_TMU-L_OBSVQ4V

    4R_TMU-L_OBSVQSPD

    4R_TMU-L_OBSVSP

    4R_TMU-L_OBSVVPIN1V

    4R_TMU-L_OBSX_SFTPOS

    4R_TMU-R_ABSTH


    Absolute Throttle Position Sensor (TMU-R)
    [%]

    [Description]

    This is Absolute Throttle Position Sensor percentage which TMU-R ECU is receiving.

    4R_TMU-R_CLV


    Calculated Load Value (TMU-R)
    [%]

    [Description]

    This is Calculated Load Value which TMU-R ECU is receiving.
    Calculated load value refers to the current air flow divided by peak air flow.
    It indicates the percentage of engine capacity being used.

    4R_TMU-R_DSTCLR


    Distance Since DTC Cleared (TMU-R)
    [Km][Mile]

    [Description]

    This is the travel distance after trouble code was cleared from TMU-R ECU.

    [NOTE]

    Travel distance value will be reset by clearing DTCs/FreezeData of Electric Powertrain system.

    4R_TMU-R_DSTMIL


    Distance Traveled While MIL is Activated (TMU-R)
    [Km][Mile]

    [Description]

    This is the travel distance after MIL was activated by TMU-R ECU.

    4R_TMU-R_NM4


    Motor Speed (TMU-R)
    [RPM]

    [Description]

    This is TMU-R Motor Speed which TMU-R ECU is receiving.

    4R_TMU-R_RUNTM


    Time Since Engine Start (TMU-R)
    [sec]

    [Description]

    This is an ECU operating time after the Electric Powertrain System starts.

    4R_TMU-R_TW


    Engine Coolant Temperature (TMU-R)
    [degC][degF]

    [Description]

    This is Engine Coolant Temperature which TMU-R ECU is receiving.

    4R_TMU-R_VBU


    Battery Condition Monitor Module Backup Source Voltage (TMU-R)
    [V]

    [Description]

    This is the Backup Source Voltage of Battery Condition Monitor Module.

    [Operating Range]

    10.0[V] - 15.0[V]

    4R_TMU-R_VIGA


    Motor Control Module Power Source Voltage (TMU-R)
    [V]

    [Description]

    This is the Power Source Voltage of TMU-R ECU.

    [Operating Range]

    9.0[V] - 15.0[V]

    4R_TMU-R_VSP


    Vehicle Speed (Battery Condition Monitor Module) (TMU-R)
    [km/h][MPH]

    [Description]

    This is Vehicle Speed which TMU-R ECU is receiving.

    4R_TMU-R_ADIU


    U Phase Motor Current Sensor Voltage (TMU-R)
    [V]

    [Description]

    This is U phase alternating current sensor voltage value of TMU-R Motor.

    [NOTE]

    When this value shows less than 0.1 [V], this line might be shorted to GND.

    4R_TMU-R_ADIV


    V Phase Motor Current Sensor Voltage (TMU-R)
    [V]

    [Description]

    This is V phase alternating current sensor voltage value of TMU-R Motor.

    [NOTE]

    When this value shows less than 0.1 [V], this line might be shorted to GND.

    4R_TMU-R_ADIW


    W Phase Motor Current Sensor Voltage (TMU-R)
    [V]

    [Description]

    This is W phase alternating current sensor voltage value of TMU-R Motor.

    [NOTE]

    When this value shows less than 0.1 [V], this line might be shorted to GND.

    4R_TMU-R_IUPH


    U Phase Motor Current Sensor (TMU-R)
    [A]

    [Description]

    This is U phase alternating current value of TMU-R Motor.
    The value is calculated by TMU-R ECU.
    TMU-R ECU recieves the signal from U phase motor current sensor.

    4R_TMU-R_IVPH


    V Phase Motor Current Sensor (TMU-R)
    [A]

    [Description]

    This is V phase alternating current value of TMU-R Motor.
    The value is calculated by TMU-R ECU.
    TMU-R ECU recieves the signal from U phase motor current sensor.

    4R_TMU-R_IWPH


    W Phase Motor Current Sensor (TMU-R)
    [A]

    [Description]

    This is W phase alternating current value of TMU-R Motor.
    The value is calculated by TMU-R ECU.
    TMU-R ECU recieves the signal from U phase motor current sensor.

    4R_TMU-R_TMPI


    MPI Temperature (TMU-R)
    [degC][degF]

    [Description]

    This is MPI Temperature (TMU-R) which TMU-R ECU is receiving.

    [NOTE]

    MPI: Motor Power Inverter

    4R_TMU-R_VMPI


    MPI Voltage (TMU-R)
    [V]

    [Description]

    This is MPI Voltage (TMU-R) which TMU-R ECU is receiving.

    [NOTE]

    MPI: Motor Power Inverter

    4R_TMU-R_CTOVREV


    Number of Times of Motor Overspeed (TMU-R)
    [Times]

    [Description]

    This is Number of Times of Motor Overspeed (TMU-R) from TMU-R ECU.

    4R_TMU-R_I_IDQFMON


    Delta Current (Target Current - Actual Current) (TMU-R)
    [A]

    [Description]

    This is Delta Current between Target Current and Actual Current.

    4R_TMU-R_IDACT


    d-Axis Current (TMU-R)
    [A]

    [Description]

    This is d-Axis Current from TMU-R ECU.
    This parameter is for HM analysis.

    4R_TMU-R_IDTARGET


    d-Axis Current Target (TMU-R)
    [A]

    [Description]

    This is d-Axis Current Target from TMU-R ECU.
    This parameter is for HM analysis.

    4R_TMU-R_IQACT


    q-Axis Current (TMU-R)
    [A]

    [Description]

    This is q-Axis Current from TMU-R ECU.
    This parameter is for HM analysis.

    4R_TMU-R_IQTARGET


    q-Axis Current Target (TMU-R)
    [A]

    [Description]

    This is q-Axis Current Target from TMU-R ECU.
    This parameter is for HM analysis.

    4R_TMU-R_QTARAC


    Damping Torque Target (TMU-R)
    [N m]

    [Description]

    This is Damping Torque Target from TMU-R ECU.

    4R_TMU-R_QTARDC


    Motor Inverter Target Torque (TMU-R)
    [N m]

    [Description]

    This is Motor Inverter Target Torque from TMU-R ECU.

    4R_TMU-R_STGTO


    Motor Inverter Operation State (TMU-R)

    [Description]

    This is Drive Motor Inverter Operating State from TMU-R ECU
    $00 : Not Initialized
    $20 : Executing malfunction detection
    $40 : Malfunction detection is masked
    $80 : Diagnosis condition
    $81 : OBD test result "PASS" condition
    $83 : OBD test result "Failed" condition

    4R_TMU-R_STMOTOR


    Motor Control Module State (TMU-R)

    [Description]

    This is TMU-R Motor Control Module State
    $00 : Not Initialized
    $01 : Current sensor is ready
    $02 : Resolver sensor is ready (MOT ECU is ready)
    $04 : Resolver zero-position correction angle is not obtained (Gate driver is stopping)
    $08 : Resolver zero-position correction angle is not obtained (Gate driver is operating)
    $10 : Gate driver stop command
    $20 : Malfunction has been determined
    $21 : Fail-safe action has been determined (Three-phase short circuit)
    $48 : Correcting resolver zero-position
    $84 : Resolver zero-point correction angle is obtained (Gate driver is stopping)
    $88 : Resolver zero-point correction angle is obtained (Gate driver is operating)

    4R_TMU-R_TQPLMT_MAX


    Possible Maximum Output Torque (TMU-R)
    [N m]

    [Description]

    This is Possible Maximum Output Torque from TMU-R ECU.
    This value is calculated by TMU-R ECU.

    4R_TMU-R_TQPLMT_MIN


    Possible Minimum Output Torque (TMU-R)
    [N m]

    [Description]

    This is Possible Minimum Output Torque from TMU-R ECU.
    This value is calculated by TMU-R ECU.

    4R_TMU-R_VD


    d-Axis Voltage (TMU-R)
    [V]

    [Description]

    This is d-Axis Voltage from TMU-R ECU.
    This parameter is for HM analysis.

    4R_TMU-R_VQ


    q-Axis Voltage (TMU-R)
    [V]

    [Description]

    This is q-Axis Voltage from TMU-R ECU.
    This parameter is for HM analysis.

    4R_TMU-R_X_SFTPOS


    State of Gear Position (TMU-R)

    [Description]

    This is Shift Position.
    $00 : Gear stage N
    $01 : Gear stage 1
    $03 : Gear stage 3
    $05 : Gear stage 5
    $07 : Gear stage 7
    $09 : Gear stage R
    $0B : Gear stage P
    $0F : TCU Fail

    4R_TMU-R_ADTATF


    ATF Temperature Sensor Voltage
    [V]

    [Description]

    This is ATF Temperature Sensor Voltage which TMU-R ECU is receiving.

    4R_TMU-R_ADTWPCU


    Radiator Water Temperature Sensor Voltage
    [V]

    [Description]

    This is Radiator Water Temperature Sensor Voltage which TMU-R ECU is receiving.

    4R_TMU-R_CTOCALL


    Overcurrent Count(B.U) (TMU-R)
    [Times]

    [Description]

    This is Overcurrent Count from TMU-R ECU

    4R_TMU-R_DC


    In Driving Cycle (TMU-R)
    [False/True]

    [Description]

    This is In Driving Cycle condition from TMU-R ECU.

    4R_TMU-R_EWPDUTY


    Electric Water Pump Duty
    [%]

    [Description]

    This is Electric Water Pump Duty which TMU-R ECU is receiving.

    4R_TMU-R_MDMOTCTRL


    Motor Control Mode (TMU-R)

    [Description]

    This is TMU-R Motor Control Mode.
    $00 : Gate Off
    $01 : Torque Control
    $03 : 0 Electric-Power Control
    $05 : Torque Control (Vibration Suppression Control Off)

    4R_TMU-R_MOTPOWER2


    Motor Power 2 (TMU-R)
    [W]

    [Description]

    This is TMU-R Motor Power.

    4R_TMU-R_NEWP


    Electric Water Pump Speed
    [RPM]

    [Description]

    This is Electric Water Pump Speed which TMU-R ECU is receiving.

    4R_TMU-R_NMLMT


    Motor Speed Limit (TMU-R)
    [rpm]

    [Description]

    This is Motor Speed Limit from TMU-R ECU.

    4R_TMU-R_RDCERR


    Motor Rotor Position Sensor Error Count (TMU-R)

    [Description]

    This is Motor Rotor Position Sensor Error Count of TMU-R Motor.
    $00 : Not Initialized
    $01 : Normal condition
    $02 : Malfunction detection is masked
    $08 : Malfunction has been determined
    $11 : Normal condition(Normal determination is finished)

    4R_TMU-R_RDLET


    Motor Position Sensor Offset (TMU-R)
    [deg]

    [Description]

    This is Motor Rotor Position Sensor Offset of TMU-R Motor.

    4R_TMU-R_STTCOILPS


    Power Save Motor Winding Temperature (TMU-R)

    [Description]

    This is motor power save status caused by TMU-R Motor winding temperature.
    $00 : Initial
    $01 : Normal
    $02 : Power Save
    $08 : Fail

    4R_TMU-R_STTMAGPS


    Power Save Mode Motor Magnet Temperature (TMU-R)

    [Description]

    This is motor power save status caused by TMU-R Motor magnet temperature.
    $00 : Initial
    $01 : Normal
    $02 : Power Save
    $08 : Fail

    4R_TMU-R_T_TGS_INV


    PDU Substrate Temperature (TMU-R)
    [degC][degF]

    [Description]

    This is PDU Substrate Temperature from TMU-R ECU.

    4R_TMU-R_TATF


    ATF Temperature
    [degC][degF]

    [Description]

    This is ATF Temperature which TMU-R ECU is receiving.

    4R_TMU-R_TCOILTQL


    Motor Winding Temperature (TMU-R)
    [degC][degF]

    [Description]

    This is Motor Winding Temperature of TMU-R Motor.

    4R_TMU-R_TMAG


    Motor Magnet Temperature (TMU-R)
    [degC][degF]

    [Description]

    This is Motor Magnet Temperature of TMU-R Motor.

    4R_TMU-R_TQLMTMAX


    Motor Torque Max Limit (TMU-R)
    [N m]

    [Description]

    This is Maximum Torque Limit of TMU-R Motor.

    4R_TMU-R_TQLMTMIN


    Motor Torque Min Limit (TMU-R)
    [N m]

    [Description]

    This is Minimum Torque Limit of TMU-R Motor.

    4R_TMU-R_TWFI2


    Engine Coolant Temperature (TMU-R)
    [degC][degF]

    [Description]

    This is Engine Coolant Temperature from TMU-R ECU.

    4R_TMU-R_TWRAD


    Radiator Water Temperature
    [degC][degF]

    [Description]

    This is Radiator Water Temperature which TMU-R ECU is receiving.

    4R_TMU-R_ADCOS


    Motor Rotor Position Sensor Cosine Curve Value (TMU-R)
    [V]

    [Description]

    This is TMU-R Motor Motor Rotor Position Sensor Cosine Curve Value which TMU-R ECU is receiving.

    4R_TMU-R_ADSIN


    Motor Rotor Position Sensor Sine Curve Value (TMU-R)
    [V]

    [Description]

    This is TMU-R Motor Motor Rotor Position Sensor Sine Curve Value which TMU-R ECU is receiving.

    4R_TMU-R_F_OC


    Overcurrent Status (TMU-R)
    [False/True]

    [Description]

    This is Overcurrent Status from TMU-R ECU.

    4R_TMU-R_IDACT4A


    d-Axis Current (TMU-R)
    [A]

    [Description]

    This is d-Axis Current from TMU-R ECU.
    This parameter is for HM analysis.

    4R_TMU-R_IDACTSPD


    Snap Data of d-Axis Current (TMU-R)
    [A]

    [Description]

    This is d-Axis Current snap data from TMU-R ECU.
    This parameter is for HM analysis.

    4R_TMU-R_IDTARGET4A


    d-Axis Current Target (TMU-R)
    [A]

    [Description]

    This is d-Axis Current Target from TMU-R ECU.
    This parameter is for HM analysis.

    4R_TMU-R_IDTARSPD


    Snap Data of Target d-Axis Current (TMU-R)
    [A]

    [Description]

    This is d-Axis Current Target snap data from TMU-R ECU.
    This parameter is for HM analysis.

    4R_TMU-R_IGSW


    IG Switch (TMU-R)
    [On/Off]

    [Description]

    This is IG Switch which TMU-R ECU is receiving.

    4R_TMU-R_INVINF


    Motor Inverter Information (TMU-R)

    [Description]

    This is Motor Inverter Information from TMU-R ECU.
    bit 7 : Short circuit failure
    bit 6 : Over temperature failure
    bit 5 : Over voltage failure
    bit 4 : Gate voltage failure
    bit 3 : EEPROM malfunction

    4R_TMU-R_IPIN


    Motor Inverter Current (TMU-R)
    [A]

    [Description]

    This is TMU-R Motor DC Current Estimated Value from TMU-R ECU.

    4R_TMU-R_IQACT4A


    q-Axis Current (TMU-R)
    [A]

    [Description]

    This is q-Axis Current from TMU-R ECU.
    This parameter is for HM analysis.

    4R_TMU-R_IQACTSPD


    Snap Data of q-Axis Current (TMU-R)
    [A]

    [Description]

    This is q-Axis Current snap data from TMU-R ECU.
    This parameter is for HM analysis.

    4R_TMU-R_IQTARGET4A


    q-Axis Current Target (TMU-R)
    [A]

    [Description]

    This is q-Axis Current Target from TMU-R ECU.
    This parameter is for HM analysis.

    4R_TMU-R_IQTARSPD


    Snap Data of Target q-Axis Current (TMU-R)
    [A]

    [Description]

    This is q-Axis Current Target snap data from TMU-R ECU.
    This parameter is for HM analysis.

    4R_TMU-R_IUPHOFS


    U Phase Offset AD Value (TMU-R)
    [V]

    [Description]

    This is TMU-R Motor U Phase Offset AD Value from TMU-R ECU.

    4R_TMU-R_IVPHOFS


    V Phase Offset AD Value (TMU-R)
    [V]

    [Description]

    This is TMU-R Motor V Phase Offset AD Value from TMU-R ECU.

    4R_TMU-R_IWPHOFS


    W Phase Offset AD Value (TMU-R)
    [V]

    [Description]

    This is TMU-R Motor W Phase Offset AD Value from TMU-R ECU.

    4R_TMU-R_MGCSPD2


    Honda DTC (TMU-R)

    [Description]

    This is Honda DTC from TMU-R ECU.

    4R_TMU-R_NE


    Engine Speed (TMU-R)
    [rpm]

    [Description]

    This is Engine Speed from TMU-R ECU.

    4R_TMU-R_PHASE


    Motor Phase (TMU-R)
    [deg]

    [Description]

    This is TMU-R Motor Phase from TMU-R ECU.

    4R_TMU-R_RSMOTSPD


    Motor Revolution Frequency (TMU-R)
    [rad/s]

    [Description]

    This is TMU-R Motor Revolution Frequency from TMU-R ECU.
    The radian is an angle unit. 2πradian = 360 degree

    4R_TMU-R_RZOFFSET2


    Motor Rotor Position Sensor Offset (TMU-R)
    [deg]

    [Description]

    This is TMU-R Motor Rotor Position Sensor Offset value from TMU-R ECU.
    This parameter is for HM analysis.

    4R_TMU-R_STMCCRX


    Motor Control Module-Battery Condition Monitor Module Communication Status (TMU-R)

    [Description]

    This is TMU-R ECU - Battery Condition Monitor Module Communication Status from TMU-R ECU.
    This parameter is for HM analysis.

    4R_TMU-R_STRDCERR


    RD Converter Status (TMU-R)

    [Description]

    This is TMU-R RD Converter Status.
    $00 : Not Initialized
    $01 : Normal condition
    $02 : Malfunction detection is masked
    $08 : Malfunction has been determined
    $11 : Normal condition (Normal determination is finished)

    4R_TMU-R_TMPI2


    Drive Motor Inverter Temperature (TMU-R)
    [degC][degF]

    [Description]

    This is Drive Motor Inverter Temperature from TMU-R ECU.

    4R_TMU-R_TQTASPD


    Snap Data of Target AC Torque (TMU-R)
    [N m]

    [Description]

    This is TMU-R Motor Snap Data of Target AC Torque from TMU-R ECU.

    4R_TMU-R_TQTDSPD


    Snap Data of Target DC Torque (TMU-R)
    [N m]

    [Description]

    This is TMU-R Motor Snap Data of Target DC Torque from TMU-R ECU.

    4R_TMU-R_TQTRGT


    Output Torque (TMU-R)
    [N m]

    [Description]

    This is TMU-R Motor Output Torque from TMU-R ECU.

    4R_TMU-R_VAMP


    Voltage Ratio (TMU-R)
    [%]

    [Description]

    This is TMU-R Motor Voltage Ratio from Traction Motor Control Module.

    4R_TMU-R_VD4V


    d-Axis Voltage (TMU-R)
    [V]

    [Description]

    This is d-Axis Voltage from TMU-R ECU.
    This parameter is for HM analysis.

    4R_TMU-R_VDSPD


    Snap Data of d-Axis Voltage (TMU-R)
    [V]

    [Description]

    This is d-Axis Voltage snap data from TMU-R ECU.
    This parameter is for HM analysis.

    4R_TMU-R_VIGA2


    Control Module Voltage (TMU-R)
    [V]

    [Description]

    This is the Power Source Voltage of TMU-R ECU.

    [Operating Range]

    9.0[V] - 15.0[V]

    4R_TMU-R_VQ4V


    q-Axis Voltage (TMU-R)
    [V]

    [Description]

    This is q-Axis Voltage from TMU-R ECU.
    This parameter is for HM analysis.

    4R_TMU-R_VQSPD


    Snap Data of q-Axis Voltage (TMU-R)
    [V]

    [Description]

    This is d-Axis Voltage snap data from TMU-R ECU.
    This parameter is for HM analysis.

    4R_TMU-R_VVPIN1V


    Motor Inverter Voltage (TMU-R)
    [V]

    [Description]

    This is Motor Inverter Voltage from TMU-R ECU.
    This parameter is for HM analysis.

    4R_TMU-R_EWPDUTY_DID2890


    Electric Water Pump Duty (TMU-R)
    [%]

    [Description]

    This is Electric Water Pump Duty which TMU-R ECU is receiving.

    4R_TMU-R_NEWP_DID2890


    Electric Water Pump Speed (TMU-R)
    [RPM]

    [Description]

    This is Electric Water Pump Speed which TMU-R ECU is receiving.

    4R_TMU-R_REQMD

    4R_TMU-R_SDARJC

    4R_TMU-R_SFTCOM

    4R_TMU-R_SFTOP

    4R_TMU-R_OBSADCOS

    4R_TMU-R_OBSADIU

    4R_TMU-R_OBSADIV

    4R_TMU-R_OBSADIW

    4R_TMU-R_OBSADSIN

    4R_TMU-R_OBSCTOCALL

    4R_TMU-R_OBSDRSAEDTCM

    4R_TMU-R_OBSDRSAEDTCS

    4R_TMU-R_OBSEWPDUTY

    4R_TMU-R_OBSF_OC

    4R_TMU-R_OBSI_IDQFMON

    4R_TMU-R_OBSIDACT4A

    4R_TMU-R_OBSIDACTSPD

    4R_TMU-R_OBSIDTARGET4A

    4R_TMU-R_OBSIDTARSPD

    4R_TMU-R_OBSIGSW

    4R_TMU-R_OBSINVINF

    4R_TMU-R_OBSIPIN

    4R_TMU-R_OBSIQACT4A

    4R_TMU-R_OBSIQACTSPD

    4R_TMU-R_OBSIQTARGET4A

    4R_TMU-R_OBSIQTARSPD

    4R_TMU-R_OBSIUPHOFS

    4R_TMU-R_OBSIVPHOFS

    4R_TMU-R_OBSIWPHOFS

    4R_TMU-R_OBSMDMOTCTRL

    4R_TMU-R_OBSMOTPOWER

    4R_TMU-R_OBSNE

    4R_TMU-R_OBSNEWP

    4R_TMU-R_OBSNM4

    4R_TMU-R_OBSNMLMT

    4R_TMU-R_OBSPHASE

    4R_TMU-R_OBSQTARDC

    4R_TMU-R_OBSRDCERR

    4R_TMU-R_OBSRSMOTSPD

    4R_TMU-R_OBSRZOFFSET2

    4R_TMU-R_OBSSTGTO

    4R_TMU-R_OBSSTMCCRX

    4R_TMU-R_OBSSTMOTOR

    4R_TMU-R_OBSSTRDCERR

    4R_TMU-R_OBSSYSID

    4R_TMU-R_OBST_TGS_INV

    4R_TMU-R_OBSTATF

    4R_TMU-R_OBSTCOILTQL

    4R_TMU-R_OBSTMAG

    4R_TMU-R_OBSTMPI2

    4R_TMU-R_OBSTQLMTMAX

    4R_TMU-R_OBSTQLMTMIN

    4R_TMU-R_OBSTQPLMT_MAX

    4R_TMU-R_OBSTQPLMT_MIN

    4R_TMU-R_OBSTQTASPD

    4R_TMU-R_OBSTQTDSPD

    4R_TMU-R_OBSTQTRGT

    4R_TMU-R_OBSTW

    4R_TMU-R_OBSTWFI2

    4R_TMU-R_OBSTWRAD

    4R_TMU-R_OBSVAMP

    4R_TMU-R_OBSVD4V

    4R_TMU-R_OBSVDSPD

    4R_TMU-R_OBSVIGA2

    4R_TMU-R_OBSVQ4V

    4R_TMU-R_OBSVQSPD

    4R_TMU-R_OBSVSP

    4R_TMU-R_OBSVVPIN1V

    4R_TMU-R_OBSX_SFTPOS

    4R_TMU-L_P0602

    (P0602)
    TMU-L ECU Program Version Mismatch

    POSSIBLE FAILURES

    • Twin motor unit ECU (TMU-L) program unwritten

    4R_TMU-L_P062F

    (P062F)
    TMU-L ECU Internal Circuit EEPROM Error

    POSSIBLE FAILURES

    • Twin motor unit ECU failure

    4R_TMU-L_P0634

    (P0634)
    TMU-L Gate Drive Board Temperature Sensor Signal Circuit Malfunction

    POSSIBLE FAILURES

    • MPI module cooling system failure
    • MPI module failure
    • Twin motor unit ECU failure

    4R_TMU-L_P06B1

    (P06B1)
    TMU-L Phase U Current Sensor Power Supply Circuit Low Voltage

    POSSIBLE FAILURES

    • U phase motor current sensor RL-VCCIU line short to ground
    • U phase motor current sensor failure
    • Twin motor unit ECU failure

    4R_TMU-L_P06B4

    (P06B4)
    TMU-L Phase V Current Sensor Power Supply Circuit Low Voltage

    POSSIBLE FAILURES

    • V phase motor current sensor RL-VCCIV line short to ground
    • V phase motor current sensor failure
    • Twin motor unit ECU failure

    4R_TMU-L_P06E7

    (P06E7)
    TMU-L Phase W Current Sensor Power Supply Circuit Low Voltage

    POSSIBLE FAILURES

    • W phase motor current sensor RL-VCCIW line short to ground
    • W phase motor current sensor failure
    • Twin motor unit ECU failure

    4R_TMU-L_P0A1C

    (P0A1C)
    TMU-L ECU Internal Circuit Malfunction

    POSSIBLE FAILURES

    • Twin motor unit ECU failure

    4R_TMU-L_P0A3C

    (P0A3C)
    TMU-L Motor Power Inverter Module Overheating

    POSSIBLE FAILURES

    • MPI module failure
    • Radiator fan failure
    • Electric motor control module coolant pump failure
    • Radiator fan line failure
    • Electric motor control module coolant pump line failure
    • Motor rotor position sensor (TMU-L) line failure
    • Electric powertrain coolant temperature sensor failure
    • Cooling system (leak or clog)
    • Twin motor unit ECU failure

    4R_TMU-L_P0A3F

    (P0A3F)
    TMU-L Motor Rotor Position Sensor Circuit Malfunction

    POSSIBLE FAILURES

    • Motor rotor position sensor (TMU-L) failure
    • Motor rotor position sensor line (TMU-L) failure
    • Twin motor unit ECU failure

    4R_TMU-L_P0A5E

    (P0A5E)
    TMU-L Phase U Current Sensor Circuit Low Voltage

    POSSIBLE FAILURES

    • U phase motor current sensor failure
    • U phase motor current sensor RL-VCCIU line open
    • U phase motor current sensor RL-IUPH line open
    • U phase motor current sensor RL-IUPH line short to ground
    • Twin motor unit ECU failure

    4R_TMU-L_P0A5F

    (P0A5F)
    TMU-L Phase U Current Sensor Circuit High Voltage

    POSSIBLE FAILURES

    • U phase motor current sensor failure
    • U phase motor current sensor RL-SGIU line open
    • Twin motor unit ECU failure

    4R_TMU-L_P0A61

    (P0A61)
    TMU-L Phase V Current Sensor Circuit Low Voltage

    POSSIBLE FAILURES

    • V phase motor current sensor RL-VCCIV line open
    • V phase motor current sensor RL-IVPH line open
    • V phase motor current sensor RL-IVPH line short to ground
    • V phase motor current sensor failure
    • Twin motor unit ECU failure

    4R_TMU-L_P0A62

    (P0A62)
    TMU-L Phase V Current Sensor Circuit High Voltage

    POSSIBLE FAILURES

    • V phase motor current sensor RL-SGIV line open
    • V phase motor current sensor failure
    • Twin motor unit ECU failure

    4R_TMU-L_P0A64

    (P0A64)
    TMU-L Phase W Current Sensor Circuit Low Voltage

    POSSIBLE FAILURES

    • W phase motor current sensor RL-VCCIW line open
    • W phase motor current sensor RL-IWPH line open
    • W phase motor current sensor RL-IWPH line short to ground
    • W phase motor current sensor failure
    • Twin motor unit ECU failure

    4R_TMU-L_P0A65

    (P0A65)
    TMU-L Phase W Current Sensor Circuit High Voltage

    POSSIBLE FAILURES

    • W phase motor current sensor RL-SGIW line open
    • W phase motor current sensor failure
    • Twin motor unit ECU failure

    4R_TMU-L_P0A78

    (P0A78)
    TMU-L Motor Power Inverter Module Internal Circuit Malfunction

    POSSIBLE FAILURES

    • MPI module failure
    • Twin motor unit ECU failure

    4R_TMU-L_P0AEE

    (P0AEE)
    TMU-L Motor Power Inverter Module Temperature Sensor Range/Performance Problem

    POSSIBLE FAILURES

    • MPI module failure
    • Twin motor unit ECU failure

    4R_TMU-L_P0AF3

    (P0AF3)
    TMU-L Motor Gate Drive Board Temperature Sensor Signal Circuit Malfunction

    POSSIBLE FAILURES

    • MPI module failure
    • Twin motor unit ECU failure

    4R_TMU-L_P0BE6

    (P0BE6)
    TMU-L Phase U Motor Current Sensor Range/Performance Problem

    POSSIBLE FAILURES

    • U phase motor current sensor failure
    • Twin motor unit ECU failure

    4R_TMU-L_P0BEA

    (P0BEA)
    TMU-L Phase V Motor Current Sensor Range/Performance Problem

    POSSIBLE FAILURES

    • V phase motor current sensor failure
    • Twin motor unit ECU failure

    4R_TMU-L_P0BEE

    (P0BEE)
    TMU-L Phase W Motor Current Sensor Range/Performance Problem

    POSSIBLE FAILURES

    • W phase motor current sensor failure
    • Twin motor unit ECU failure

    4R_TMU-L_P0BFD

    (P0BFD)
    TMU-L Phase Current Sensor Range/Performance Problem

    POSSIBLE FAILURES

    • Phase motor current sensor failure
    • Twin motor unit ECU failure

    4R_TMU-L_P0C4E

    (P0C4E)
    TMU-L Motor Rotor Position Sensor Exceeded Learning Limit

    POSSIBLE FAILURES

    • Motor rotor position sensor (TMU-L) failure
    • Phase motor current sensor failure
    • Left motor failure
    • Twin motor unit ECU failure

    4R_TMU-L_P0D2D

    (P0D2D)
    TMU-L Motor Power Inverter Module Voltage Malfunction

    POSSIBLE FAILURES

    • MPI module (MCM/BCM) failure
    • MCM/BCM failure
    • MPI module (TMU-L) failure
    • Twin motor unit ECU (TMU-L) failure
    • MPI module (TMU-R) failure
    • Twin motor unit ECU (TMU-R) failure

    4R_TMU-L_P1437

    (P1437)
    TMU-L Motor Inverter Current Sensor Circuit Malfunction

    POSSIBLE FAILURES

    • Motor power cable failure
    • Motor gate drive-wire failure
    • Motor rotor position sensor (TMU-L) line failure
    • Motor rotor position sensor (TMU-L) failure
    • MPI module failure
    • Left motor failure
    • Twin motor unit ECU failure

    4R_TMU-L_P1440

    (P1440)
    TMU-L Motor Control Module Gate Line Open

    POSSIBLE FAILURES

    • Left motor gate drive-wire failure
    • Left motor power cable failure
    • Motor rotor position sensor line (TMU-L) failure
    • Motor rotor position sensor (TMU-L) failure
    • Phase motor current sensor failure
    • Left motor failure
    • MPI module failure
    • Twin motor unit ECU failure

    4R_TMU-L_P15A5

    (P15A5)
    TMU-L Motor Power Inverter Module Detect Overcurrent

    POSSIBLE FAILURES

    • Left motor power cable failure
    • Left motor gate drive-wire failure
    • Motor rotor position sensor (TMU-L) line failure
    • Motor rotor position sensor (TMU-L) failure
    • Phase motor current sensor failure
    • Left motor failure
    • Motor power inverter (MPI) module failure
    • Twin motor unit ECU failure

    4R_TMU-L_P1634

    (P1634)
    Motor Power Inverter Module Lost Communication With TMU-L ECU

    POSSIBLE FAILURES

    • Twin motor unit ECU RL-IPUA serial line open
    • Twin motor unit ECU RL-IPUA serial line short to ground
    • MPI module failure
    • Twin motor unit ECU failure
    • IGHLD 2 relay line failure

    4R_TMU-L_P16D6

    (P16D6)
    EP-CAN Malfunction (TMU-L ECU - TCM)

    POSSIBLE FAILURES

    • EPP-CAN circuit EPP-CAN A_H line open
    • EPP-CAN circuit EPP-CAN A_L line open
    • EPP-CAN circuit EPP-CAN A_H line short to ground
    • EPP-CAN circuit EPP-CAN A_L line short to ground
    • TCM failure
    • Twin motor unit ECU failure

    4R_TMU-L_U0029

    (U0029)
    F-CAN Malfunction (BUS-OFF (TMU-L ECU))

    POSSIBLE FAILURES

    • F-CAN circuit F-CAN A_H line open
    • F-CAN circuit F-CAN A_L line open
    • F-CAN circuit F-CAN A_H line short to ground
    • F-CAN circuit F-CAN A_L line short to ground
    • Unit communicating on F-CAN internal circuit failure

    4R_TMU-L_U0038

    (U0038)
    EP-CAN Malfunction (BUS-OFF (TMU-L ECU))

    POSSIBLE FAILURES

    • EPP-CAN circuit EPP-CAN A_H line open
    • EPP-CAN circuit EPP-CAN A_L line open
    • EPP-CAN circuit EPP-CAN A_H line short to ground
    • EPP-CAN circuit EPP-CAN A_L line short to ground
    • Unit communicating on EPP-CAN internal circuit failure

    4R_TMU-L_U0100

    (U0100)
    F-CAN Malfunction (TMU-L ECU - PCM)

    POSSIBLE FAILURES

    • F-CAN circuit F-CAN A_H line open
    • F-CAN circuit F-CAN A_L line open
    • F-CAN circuit F-CAN A_H line short to ground
    • F-CAN circuit F-CAN A_L line short to ground
    • Unit communicating on F-CAN internal circuit failure

    4R_TMU-L_U0122

    (U0122)
    F-CAN Malfunction (TMU-L ECU - VSA CONTROL MODULE UNIT)

    POSSIBLE FAILURES

    • F-CAN circuit F-CAN A_H line open
    • F-CAN circuit F-CAN A_L line open
    • F-CAN circuit F-CAN A_H line short to ground
    • F-CAN circuit F-CAN A_L line short to ground
    • Unit Communicating on F-CAN internal circuit failure

    4R_TMU-L_U0146

    (U0146)
    F-CAN Malfunction (TMU-L ECU - Gateway Module)

    POSSIBLE FAILURES

    • F-CAN circuit F-CAN A_H line open
    • F-CAN circuit F-CAN A_L line open
    • F-CAN circuit F-CAN A_H line short to ground
    • F-CAN circuit F-CAN A_L line short to ground
    • Unit communicating on F-CAN internal circuit failure

    4R_TMU-L_U0293

    (U0293)
    F-CAN Malfunction (TMU-L ECU - Motor Control Module)

    POSSIBLE FAILURES

    • F-CAN circuit F-CAN A_H line open
    • F-CAN circuit F-CAN A_L line open
    • F-CAN circuit F-CAN A_H line short to ground
    • F-CAN circuit F-CAN A_L line short to ground
    • Unit communicating on F-CAN internal circuit failure

    4R_TMU-L_U0311

    (U0311)
    TMU-L ECU Program Version Mismatch

    POSSIBLE FAILURES

    • Program version mismatch between TMU-R and TMU-L

    4R_TMU-L_U1204

    (U1204)
    EP-CAN Malfunction (TMU-L ECU - PCM)

    POSSIBLE FAILURES

    • EPP-CAN circuit EPP-CAN A_H line open
    • EPP-CAN circuit EPP-CAN A_L line open
    • EPP-CAN circuit EPP-CAN A_H line short to ground
    • EPP-CAN circuit EPP-CAN A_L line short to ground
    • Unit communicating on EPP-CAN internal circuit failure

    4R_TMU-L_U12AD

    (U12AD)
    EP-CAN Malfunction (TMU-L ECU - Motor Control Module)

    POSSIBLE FAILURES

    • EPP-CAN circuit EPP-CAN A_H line open
    • EPP-CAN circuit EPP-CAN A_L line open
    • EPP-CAN circuit EPP-CAN A_H line short to ground
    • EPP-CAN circuit EPP-CAN A_L line short to ground
    • Unit communicating on EPP-CAN internal circuit failure

    4R_TMU-R_P0602

    (P0602)
    TMU-R ECU Program Version Mismatch

    POSSIBLE FAILURES

    • Twin motor unit ECU (TMU-R) program unwritten

    4R_TMU-R_P062F

    (P062F)
    TMU-R ECU Internal Circuit EEPROM Error

    POSSIBLE FAILURES

    • Twin motor unit ECU failure

    4R_TMU-R_P0634

    (P0634)
    TMU-R Gate Drive Board Temperature Sensor Signal Circuit Malfunction

    POSSIBLE FAILURES

    • MPI module cooling system failure
    • MPI module failure
    • Twin motor unit ECU failure

    4R_TMU-R_P06B1

    (P06B1)
    TMU-R Phase U Current Sensor Power Supply Circuit Low Voltage

    POSSIBLE FAILURES

    • U phase motor current sensor RR-VCCIU line short to ground
    • U phase motor current sensor failure
    • Twin motor unit ECU failure

    4R_TMU-R_P06B4

    (P06B4)
    TMU-R Phase V Current Sensor Power Supply Circuit Low Voltage

    POSSIBLE FAILURES

    • V phase motor current sensor RR-VCCIV line short to ground
    • V phase motor current sensor failure
    • Twin motor unit ECU failure

    4R_TMU-R_P06E7

    (P06E7)
    TMU-R Phase W Current Sensor Power Supply Circuit Low Voltage

    POSSIBLE FAILURES

    • W phase motor current sensor RR-VCCIW line short to ground
    • W phase motor current sensor failure
    • Twin motor unit ECU failure

    4R_TMU-R_P0939

    (P0939)
    TMU Fluid Temperature Sensor Circuit Low Voltage

    POSSIBLE FAILURES

    • Twin motor unit fluid temperature sensor TATF line short to ground
    • Twin motor unit fluid temperature sensor internal circuit short
    • Twin motor unit ECU failure

    4R_TMU-R_P0940

    (P0940)
    TMU Fluid Temperature Sensor Circuit High Voltage

    POSSIBLE FAILURES

    • Twin motor unit fluid temperature sensor TATF line open
    • Twin motor unit fluid temperature sensor internal circuit open
    • Twin motor unit ECU failure

    4R_TMU-R_P0941

    (P0941)
    TMU Fluid Temperature Sensor Circuit Range/Performance Problem

    POSSIBLE FAILURES

    • ECT sensor 2 failure
    • Twin motor unit fluid temperature sensor failure
    • Twin motor unit ECU failure
    • PCM failure

    4R_TMU-R_P0A02

    (P0A02)
    Electric Powertrain Coolant Temperature Sensor Circuit Low Voltage

    POSSIBLE FAILURES

    • Electric powertrain coolant temperature sensor TWPCU line short to ground
    • Electric powertrain coolant temperature sensor internal circuit short
    • Twin motor unit ECU failure

    4R_TMU-R_P0A03

    (P0A03)
    Electric Powertrain Coolant Temperature Sensor Circuit High Voltage

    POSSIBLE FAILURES

    • Electric powertrain coolant temperature sensor TWPCU line open
    • Electric powertrain coolant temperature sensor internal circuit open
    • Twin motor unit ECU failure

    4R_TMU-R_P0A05

    (P0A05)
    Electric Powertrain Coolant Pump Control Circuit Open

    POSSIBLE FAILURES

    • Electric motor control module coolant pump failure
    • Electric motor control module coolant pump NEWP line open
    • Electric motor control module coolant pump NEWP line short to ground
    • Twin motor unit ECU failure
    • Electric motor control module coolant pump relay line failure

    4R_TMU-R_P0A1B

    (P0A1B)
    TMU-R ECU Internal Circuit Malfunction

    POSSIBLE FAILURES

    • Twin motor unit ECU failure

    4R_TMU-R_P0A3D

    (P0A3D)
    TMU-R Motor Power Inverter Module Overheating

    POSSIBLE FAILURES

    • MPI module failure
    • Radiator fan failure
    • Electric motor control module coolant pump failure
    • Radiator fan line failure
    • Electric motor control module coolant pump line failure
    • Motor rotor position sensor (TMU-R) line failure
    • Electric powertrain coolant temperature sensor failure
    • Cooling system (leak or clog)
    • Twin motor unit ECU failure

    4R_TMU-R_P0A45

    (P0A45)
    TMU-R Motor Rotor Position Sensor Circuit Malfunction

    POSSIBLE FAILURES

    • Motor rotor position sensor (TMU-R) failure
    • Motor rotor position sensor (TMU-R) line failure
    • Twin motor unit ECU failure

    4R_TMU-R_P0A67

    (P0A67)
    TMU-R Phase U Current Sensor Circuit Low Voltage

    POSSIBLE FAILURES

    • U phase motor current sensor failure
    • U phase motor current sensor RR-VCCIU line open
    • U phase motor current sensor RR-IUPH line open
    • U phase motor current sensor RR-IUPH line short to ground
    • Twin motor unit ECU failure

    4R_TMU-R_P0A68

    (P0A68)
    TMU-R Phase U Current Sensor Circuit High Voltage

    POSSIBLE FAILURES

    • U phase motor current sensor failure
    • U phase motor current sensor RR-SGIU line open
    • Twin motor unit ECU failure

    4R_TMU-R_P0A6A

    (P0A6A)
    TMU-R Phase V Current Sensor Circuit Low Voltage

    POSSIBLE FAILURES

    • V phase motor current sensor failure
    • V phase motor current sensor RR-VCCIV line open
    • V phase motor current sensor RR-IVPH line open
    • V phase motor current sensor RR-IVPH line short to ground
    • Twin motor unit ECU failure

    4R_TMU-R_P0A6B

    (P0A6B)
    TMU-R Phase V Current Sensor Circuit High Voltage

    POSSIBLE FAILURES

    • V phase motor current sensor failure
    • V phase motor current sensor RR-SGIV line open
    • Twin motor unit ECU failure

    4R_TMU-R_P0A6D

    (P0A6D)
    TMU-R Phase W Current Sensor Circuit Low Voltage

    POSSIBLE FAILURES

    • W phase motor current sensor failure
    • W phase motor current sensor RR-VCCIW line open
    • W phase motor current sensor RR-IWPH line open
    • W phase motor current sensor RR-IWPH line short to ground
    • Twin motor unit ECU failure

    4R_TMU-R_P0A6E

    (P0A6E)
    TMU-R Phase W Current Sensor Circuit High Voltage

    POSSIBLE FAILURES

    • W phase motor current sensor failure
    • W phase motor current sensor RR-SGIW line open
    • Twin motor unit ECU failure

    4R_TMU-R_P0A79

    (P0A79)
    TMU-R Motor Power Inverter Module Internal Circuit Malfunction

    POSSIBLE FAILURES

    • MPI module failure
    • Twin motor unit ECU failure

    4R_TMU-R_P0BD2

    (P0BD2)
    TMU-R Motor Power Inverter Module Temperature Sensor Range/Performance Problem

    POSSIBLE FAILURES

    • MPI module failure
    • Twin motor unit ECU failure

    4R_TMU-R_P0BD7

    (P0BD7)
    TMU-R Motor Gate Drive Board Temperature Sensor Signal Circuit Malfunction

    POSSIBLE FAILURES

    • MPI module internal failure
    • Twin motor unit ECU failure

    4R_TMU-R_P0BF2

    (P0BF2)
    TMU-R Phase U Motor Current Sensor Range/Performance Problem

    POSSIBLE FAILURES

    • U phase motor current sensor failure
    • Twin motor unit ECU failure

    4R_TMU-R_P0BF6

    (P0BF6)
    TMU-R Phase V Motor Current Sensor Range/Performance Problem

    POSSIBLE FAILURES

    • V phase motor current sensor failure
    • Twin motor unit ECU failure

    4R_TMU-R_P0BFA

    (P0BFA)
    TMU-R Phase W Motor Current Sensor Range/Performance Problem

    POSSIBLE FAILURES

    • W phase motor current sensor failure
    • Twin motor unit ECU failure

    4R_TMU-R_P0BFE

    (P0BFE)
    TMU-R Phase Current Sensor Range/Performance Problem

    POSSIBLE FAILURES

    • Phase motor current sensor failure
    • Twin motor unit ECU failure

    4R_TMU-R_P0C4F

    (P0C4F)
    TMU-R Motor Rotor Position Sensor Exceeded Learning Limit

    POSSIBLE FAILURES

    • Motor rotor position sensor (TMU-R) failure
    • Phase motor current sensor failure
    • Right motor failure
    • Twin motor unit ECU failure

    4R_TMU-R_P0C73

    (P0C73)
    Electric Powertrain Coolant Pump Control Malfunction

    POSSIBLE FAILURES

    • Electric motor control module coolant pump failure
    • Cooling system (leak or clog)
    • Twin motor unit ECU failure

    4R_TMU-R_P0DA3

    (P0DA3)
    TMU-R Motor Power Inverter Module Voltage Malfunction

    POSSIBLE FAILURES

    • MPI module (MCM/BCM) failure
    • MCM/BCM failure
    • MPI module (TMU-L) failure
    • Twin motor unit ECU (TMU-L) failure
    • MPI module (TMU-R) failure
    • Twin motor unit ECU (TMU-R) failure

    4R_TMU-R_P16D6

    (P16D6)
    EP-CAN Malfunction (TMU-R ECU - TCM)

    POSSIBLE FAILURES

    • EPP-CAN circuit EPP-CAN A_H line open
    • EPP-CAN circuit EPP-CAN A_L line open
    • EPP-CAN circuit EPP-CAN A_H line short to ground
    • EPP-CAN circuit EPP-CAN A_L line short to ground
    • TCM failure
    • Twin motor unit ECU failure

    4R_TMU-R_P1D10

    (P1D10)
    Motor Power Inverter Module Lost Communication With TMU-R ECU

    POSSIBLE FAILURES

    • Twin motor unit ECU RR-IPUA serial line open
    • Twin motor unit ECU RR-IPUA serial line short to ground
    • MPI module failure
    • Twin motor unit ECU failure
    • IGHLD 2 relay line failure

    4R_TMU-R_P1D87

    (P1D87)
    TMU-R Motor Control Module Gate Line Open

    POSSIBLE FAILURES

    • Right motor gate drive-wire failure
    • Right motor power cable failure
    • Motor rotor position sensor (TMU-R) line failure
    • Motor rotor position sensor (TMU-R) failure
    • Phase motor current sensor failure
    • Right motor failure
    • MPI module failure
    • Twin motor unit ECU failure

    4R_TMU-R_P1D89

    (P1D89)
    TMU-R Motor Inverter Current Sensor Circuit Malfunction

    POSSIBLE FAILURES

    • Right motor power cable failure
    • Right motor gate drive-wire failure
    • Motor rotor position sensor (TMU-R) line failure
    • Motor rotor position sensor (TMU-R) failure
    • Phase motor current sensor failure
    • Right motor failure
    • Motor power inverter (MPI) module failure
    • Twin motor unit ECU failure

    4R_TMU-R_P1D8E

    (P1D8E)
    TMU-R Motor Power Inverter Module Detect Overcurrent

    POSSIBLE FAILURES

    • Right motor power cable failure
    • Right motor gate drive-wire failure
    • Motor rotor position sensor (TMU-R) line failure
    • Motor rotor position sensor (TMU-R) failure
    • Right motor failure
    • MPI module failure
    • Twin motor unit ECU failure

    4R_TMU-R_P1D92

    (P1D92)
    Electric Powertrain Coolant Pump Uncontrollable

    POSSIBLE FAILURES

    • Electric motor control module coolant pump failure
    • Twin motor unit ECU failure

    4R_TMU-R_P1D93

    (P1D93)
    Electric Powertrain Coolant Overheating

    POSSIBLE FAILURES

    • Electric motor control module coolant pump failure
    • Twin motor unit ECU failure
    • MPI module internal failure
    • Cooling system (leak or clog)
    • Radiator fan failure

    4R_TMU-R_U0029

    (U0029)
    F-CAN Malfunction (BUS-OFF (TMU-R ECU))

    POSSIBLE FAILURES

    • F-CAN circuit F-CAN A_H line open
    • F-CAN circuit F-CAN A_L line open
    • F-CAN circuit F-CAN A_H line short to ground
    • F-CAN circuit F-CAN A_L line short to ground
    • Unit communicating on F-CAN internal circuit failure

    4R_TMU-R_U0038

    (U0038)
    EP-CAN Malfunction (BUS-OFF (TMU-R ECU))

    POSSIBLE FAILURES

    • EPP-CAN circuit EPP-CAN A_H line open
    • EPP-CAN circuit EPP-CAN A_L line open
    • EPP-CAN circuit EPP-CAN A_H line short to ground
    • EPP-CAN circuit EPP-CAN A_L line short to ground
    • Unit communicating on EPP-CAN internal circuit failure

    4R_TMU-R_U0100

    (U0100)
    F-CAN Malfunction (TMU-R ECU - PCM)

    POSSIBLE FAILURES

    • F-CAN circuit F-CAN A_H line open
    • F-CAN circuit F-CAN A_L line open
    • F-CAN circuit F-CAN A_H line short to ground
    • F-CAN circuit F-CAN A_L line short to ground
    • Unit communicating on F-CAN internal circuit failure

    4R_TMU-R_U0122

    (U0122)
    F-CAN Malfunction (TMU-R ECU - VSA CONTROL MODULE UNIT)

    POSSIBLE FAILURES

    • F-CAN circuit F-CAN A_H line open
    • F-CAN circuit F-CAN A_L line open
    • F-CAN circuit F-CAN A_H line short to ground
    • F-CAN circuit F-CAN A_L line short to ground
    • Unit communicating on F-CAN internal circuit failure

    4R_TMU-R_U0146

    (U0146)
    F-CAN Malfunction (TMU-R ECU - Gateway Module)

    POSSIBLE FAILURES

    • F-CAN circuit F-CAN A_H line open
    • F-CAN circuit F-CAN A_L line open
    • F-CAN circuit F-CAN A_H line short to ground
    • F-CAN circuit F-CAN A_L line short to ground
    • Unit communicating on F-CAN internal circuit failure

    4R_TMU-R_U0293

    (U0293)
    F-CAN Malfunction (TMU-R ECU - Motor Control Module)

    POSSIBLE FAILURES

    • F-CAN circuit F-CAN A_H line open
    • F-CAN circuit F-CAN A_L line open
    • F-CAN circuit F-CAN A_H line short to ground
    • F-CAN circuit F-CAN A_L line short to ground
    • Unit communicating on F-CAN internal circuit failure

    4R_TMU-R_U0311

    (U0311)
    TMU-R ECU Program Version Mismatch

    POSSIBLE FAILURES

    • Program version mismatch between TMU-R and TMU-L

    4R_TMU-R_U1204

    (U1204)
    EP-CAN Malfunction (TMU-R ECU - PCM)

    POSSIBLE FAILURES

    • EPP-CAN circuit EPP-CAN A_H line open
    • EPP-CAN circuit EPP-CAN A_L line open
    • EPP-CAN circuit EPP-CAN A_H line short to ground
    • EPP-CAN circuit EPP-CAN A_L line short to ground
    • Unit communicating on EPP-CAN internal circuit failure

    4R_TMU-R_U12AD

    (U12AD)
    EP-CAN Malfunction (TMU-R ECU - Motor Control Module)

    POSSIBLE FAILURES

    • EPP-CAN circuit EPP-CAN A_H line open
    • EPP-CAN circuit EPP-CAN A_L line open
    • EPP-CAN circuit EPP-CAN A_H line short to ground
    • EPP-CAN circuit EPP-CAN A_L line short to ground
    • Unit communicating on EPP-CAN internal circuit failure

    4R_TPMS_SFT

    Functional Test

    If the vehicle has initiators, Functional Test Menu is follow.

    1. Initiator Operation Check
    2. Warning Indicators
    The TPMS indicator
    The low tire pressure indicator
    The left-rear tire indicator
    The right-rear tire indicator
    The left-front tire indicator
    The right-front tire indicator

    If the vehicle has no initiators, Functional Test Menu is follow.

    1. Warning Indicators
    The TPMS indicator
    The low tire pressure indicator
    2. Sensor Position Check
    3. Sensor Position History

    4R_TPMS_ID

    Sensor ID Learning

    This test registers TPMS sensor ID.
    You have to execute this Sensor ID Learning when a new TPMS control unit is installed, or new sensor(s) are installed.

    4R_TPMS_THRESHOLD

    Threshold Rewriting

    This test reprogram low air pressure warning threshold.
    You have to execute this Threshold Rewriting when you change for accessory or standard tires.

    Menu is follow.
    1. Reprogramming for accessory tires
    2. Reprogramming for standard tires
    3. Threshold data check

    4R_TPMS_INITI

    Initiator Operation Check

    This test automatically checks all initiator operation.
    HDS sent the force transmit message for initiators to TPMS control unit one by one.
    After that, HDS checks the responses from TPMS control unit and make a decision for each initiator operation.

    NOTE:
    Make sure that there are no other vehicles with a tire pressure sensor within 3 meters of the vehicle.

    4R_TPMS_TPMSINDI

    Warning Indicators

    This test will command the Gauge Control Module to illuminate the selected TPMS warning indicators.

    If the vehicle has initiators, you can select the following indicators.
    The TPMS indicator
    The low tire pressure indicator
    The left-rear tire indicator
    The right-rear tire indicator
    The left-front tire indicator
    The right-front tire indicator
     
    If the vehicle has no initiators, you can select the following indicators.
    The TPMS indicator
    The low tire pressure indicator

    4R_TPMS_SENPOSI

    Sensor Position Check

    This test is to determine the position of TPMS sensor.
    In this test, you have to ready the TPMS sensor tool which is used to get the sensor ID information.

    NOTE:
    Make sure that there are no other vehicles with a tire pressure sensor within 3 meters of the vehicle.

    4R_TPMS_TPPC0201

    TPMS Sensor Tool

    Now is making....

    4R_TPMS_TPPC0202

    TPMS Sensor Tool

    The LF signal is transmitted from Tool when the button of Tool is pushed, and the TPMS sensor starts up.

    Now is making....

    4R_TPMS_TH_050101

    Reprogramming for accessory tires

    This test is to reprogram the low air pressure warning threshold for accessory tires.
    This test is used when the vehicle's tire is changed to accessory tire from standard tire.

    4R_TPMS_TH_050102

    Reprogramming for standard tires

    This test is to reprogram the low air pressure warning threshold for standard tires.
    This test is used when the vehicle's tire is changed to standard tire from accessory tire.

    4R_TPMS_TH_050103

    Threshold Data Check

    This test is used to confirm the current low air pressure warning threshold setting.
    HDS displays the setting threshold data of this vehicle is standard tire or accessory tire.

    4R_TPMS_TH_0901

    Input the Tire Information

    Tire information code is shown in the placard as below.

    For example:

    A: The tire information code

    When you need the keyboard for the hand input, push the keyboard button which is Right side in this screen.

    4R_TPMS_TPPC0402

    Sensor ID check

    If "No Data" is displayed, it is not matched between retrieved sensor ID and registered sensor ID in TPMS unit.


    NOTE:
    The position of the TPMS sensor is only accurate when the initialization using the tool is done in the order LF > LR > RR > RF.

    4R_TPMS_TPID2_0301

    Caution: TPMS tool may activate wrong sensors if not used properly.
    Activating wrong sensors will result in faulty registration.
    For the best results, place the tool near target valve stem and against the tire at the valve stem as shown.




    If TPMS tool does not get activated, refer to the following links and properly start up the tool.




    Test Procedure:

    1. Ensure that the tool has been activated.

    2. Move to the left-front wheel within 5 seconds upon pressing Tick button on the PC screen.

    3. Activate the left-front tire sensor using TPMS tool repeatedly for one minute (more than 6 times). Activated sensor transmits its ID via radio wave.HDS proceeds to the next screen after receiving 5 IDs.

    Caution:For proper method for using each tool, refer to the following links.

    4. Check the result on the PC after one minute lapse.

































    BARTEC WHEELRITE TECH300 startup procedure

    NOTE: There are two methods for starting up the tool. It may fail to start up the sensor if you follow the wrong procedure.

    Simply turn on the tool and choose the correct light sequence for vehicle application.
    This is done by pressing the "select" button repeatedly until the correct pattern is shown on the LED lights on the tool.

    For "TRW" TPMS

    For "OMRON/Pacific" TPMS

    For "Continental" TPMS

    Go back































    ATEQ VT55 startup procedure

    1. Press the Power ON key to power on the tool.
    2. Select "HONDA" on VEHICLE SELECTION menu.

    Go back































    Proper method for using BARTEC WHEELRITE TECH300

    For the best results, place the tool against the tire at the valve stem as shown

    Go back































    Proper method for using ATEQ VT55

    For the best results, place the tool against the tire at the valve stem as shown

    Go back

    4R_TPMS_TPID2_0301_other

    Caution: TPMS tool may activate wrong sensors if not used properly.
    Activating wrong sensors will result in faulty registration.
    For the best results, place the tool near target valve stem and against the tire at the valve stem as shown.




    If TPMS tool does not get activated, refer to the following links and properly start up the tool.




    Test Procedure:

    1. Ensure that the tool has been activated.

    2. Move to the left-front wheel within 5 seconds upon pressing Tick button on the PC screen.

    3. Activate the left-front tire sensor using TPMS tool repeatedly for one minute (more than 6 times). Activated sensor transmits its ID via radio wave.HDS proceeds to the next screen after receiving 5 IDs.

    Caution:For proper method for using each tool, refer to the following links.

    4. Check the result on the PC after one minute lapse.

































    TPMS sensor Initializer tool AKS0620006 startup procedure

    NOTE: There are two methods for starting up the tool. It may fail to start up the sensor if you follow the wrong procedure.

    For "TRW" TPMS:

    1. Make sure SIGNAL STRENGTH SWITCH is set to low power.
    2. Press and release POWER BUTTON., and confirm POWER BUTTON(Green) is lit.
    3. Confirm LED pattern. Red LED is flashing like following figure when you keep pushing TRANSMIT BUTTON.
      Caution: If you are using GDS2200 or Pocket Tester, you cannot run the following animation properly.

    For "OMRON/Pacific" TPMS:

    1. Make sure SIGNAL STRENGTH SWITCH is set to low power.
    2. Press and hold TRANSMIT BUTTON.
    3. Press and release POWER BUTTON with holding TRANSMIT BUTTON, and release both buttons.
    4. Confirm that POWER BUTTON(Green) is lit.
    5. Confirm LED pattern. Red LED is flashing like following figure when you keep pushing TRANSMIT BUTTON.
      Caution: If you are using GDS2200 or Pocket Tester, you cannot run the following animation properly.
    Go back































    BARTEC WHEELRITE TECH300 startup procedure

    NOTE: There are two methods for starting up the tool. It may fail to start up the sensor if you follow the wrong procedure.

    Simply turn on the tool and choose the correct light sequence for vehicle application.
    This is done by pressing the "select" button repeatedly until the correct pattern is shown on the LED lights on the tool.

    For "TRW" TPMS

    For "OMRON/Pacific" TPMS

    For "Continental" TPMS

    Go back































    ATEQ VT55 startup procedure

    1. Press the Power ON key to power on the tool.
    2. Select "HONDA" on VEHICLE SELECTION menu.

    Go back































    Proper method for using TPMS sensor initializer tool AKS0620006

    Position the TPMS tool vertically toward the air-valve of Left-Rear tire.

    Continue to press and release the TRANSMIT BUTTON for 1 minute.
    Confirm that TRANSMIT BUTTON flashes as the button is pressed.

    Go back































    Proper method for using BARTEC WHEELRITE TECH300

    For the best results, place the tool against the tire at the valve stem as shown

    Go back































    Proper method for using ATEQ VT55

    For the best results, place the tool against the tire at the valve stem as shown

    Go back

    4R_TPMS_TPID2_0302

    Caution: TPMS tool may activate wrong sensors if not used properly.
    Activating wrong sensors will result in faulty registration.
    For the best results, place the tool near target valve stem and against the tire at the valve stem as shown.




    If TPMS tool does not get activated, refer to the following links and properly start up the tool.




    Test Procedure:

    1. Ensure that the tool has been activated.

    2. Move to the left-rear wheel within 5 seconds upon pressing Tick button on the PC screen.

    3. Activate the left-rear tire sensor using TPMS tool repeatedly for one minute (more than 6 times). Activated sensor transmits its ID via radio wave.HDS proceeds to the next screen after receiving 5 IDs.

    Caution:For proper method for using each tool, refer to the following links.

    4. Check the result on the PC after one minute lapse.

































    BARTEC WHEELRITE TECH300 startup procedure

    NOTE: There are two methods for starting up the tool. It may fail to start up the sensor if you follow the wrong procedure.

    Simply turn on the tool and choose the correct light sequence for vehicle application.
    This is done by pressing the "select" button repeatedly until the correct pattern is shown on the LED lights on the tool.

    For "TRW" TPMS

    For "OMRON/Pacific" TPMS

    For "Continental" TPMS

    Go back































    ATEQ VT55 startup procedure

    1. Press the Power ON key to power on the tool.
    2. Select "HONDA" on VEHICLE SELECTION menu.

    Go back































    Proper method for using BARTEC WHEELRITE TECH300

    For the best results, place the tool against the tire at the valve stem as shown

    Go back































    Proper method for using ATEQ VT55

    For the best results, place the tool against the tire at the valve stem as shown

    Go back

    4R_TPMS_TPID2_0302_other

    Caution: TPMS tool may activate wrong sensors if not used properly.
    Activating wrong sensors will result in faulty registration.
    For the best results, place the tool near target valve stem and against the tire at the valve stem as shown.




    If TPMS tool does not get activated, refer to the following links and properly start up the tool.




    Test Procedure:

    1. Ensure that the tool has been activated.

    2. Move to the left-rear wheel within 5 seconds upon pressing Tick button on the PC screen.

    3. Activate the left-rear tire sensor using TPMS tool repeatedly for one minute (more than 6 times). Activated sensor transmits its ID via radio wave.HDS proceeds to the next screen after receiving 5 IDs.

    Caution:For proper method for using each tool, refer to the following links.

    4. Check the result on the PC after one minute lapse.

































    TPMS sensor Initializer tool AKS0620006 startup procedure

    NOTE: There are two methods for starting up the tool. It may fail to start up the sensor if you follow the wrong procedure.

    For "TRW" TPMS:

    1. Make sure SIGNAL STRENGTH SWITCH is set to low power.
    2. Press and release POWER BUTTON., and confirm POWER BUTTON(Green) is lit.
    3. Confirm LED pattern. Red LED is flashing like following figure when you keep pushing TRANSMIT BUTTON.
      Caution: If you are using GDS2200 or Pocket Tester, you cannot run the following animation properly.

    For "OMRON/Pacific" TPMS:

    1. Make sure SIGNAL STRENGTH SWITCH is set to low power.
    2. Press and hold TRANSMIT BUTTON.
    3. Press and release POWER BUTTON with holding TRANSMIT BUTTON, and release both buttons.
    4. Confirm that POWER BUTTON(Green) is lit.
    5. Confirm LED pattern. Red LED is flashing like following figure when you keep pushing TRANSMIT BUTTON.
      Caution: If you are using GDS2200 or Pocket Tester, you cannot run the following animation properly.
    Go back































    BARTEC WHEELRITE TECH300 startup procedure

    NOTE: There are two methods for starting up the tool. It may fail to start up the sensor if you follow the wrong procedure.

    Simply turn on the tool and choose the correct light sequence for vehicle application.
    This is done by pressing the "select" button repeatedly until the correct pattern is shown on the LED lights on the tool.

    For "TRW" TPMS

    For "OMRON/Pacific" TPMS

    For "Continental" TPMS

    Go back































    ATEQ VT55 startup procedure

    1. Press the Power ON key to power on the tool.
    2. Select "HONDA" on VEHICLE SELECTION menu.

    Go back































    Proper method for using TPMS sensor initializer tool AKS0620006

    Position the TPMS tool vertically toward the air-valve of Left-Rear tire.

    Continue to press and release the TRANSMIT BUTTON for 1 minute.
    Confirm that TRANSMIT BUTTON flashes as the button is pressed.

    Go back































    Proper method for using BARTEC WHEELRITE TECH300

    For the best results, place the tool against the tire at the valve stem as shown

    Go back































    Proper method for using ATEQ VT55

    For the best results, place the tool against the tire at the valve stem as shown

    Go back

    4R_TPMS_TPID2_0303

    Caution: TPMS tool may activate wrong sensors if not used properly.
    Activating wrong sensors will result in faulty registration.
    For the best results, place the tool near target valve stem and against the tire at the valve stem as shown.




    If TPMS tool does not get activated, refer to the following links and properly start up the tool.




    Test Procedure:

    1. Ensure that the tool has been activated.

    2. Move to the right-rear wheel within 5 seconds upon pressing Tick button on the PC screen.

    3. Activate the right-rear tire sensor using TPMS tool repeatedly for one minute (more than 6 times). Activated sensor transmits its ID via radio wave.HDS proceeds to the next screen after receiving 5 IDs.

    Caution:For proper method for using each tool, refer to the following links.

    4. Check the result on the PC after one minute lapse.

































    BARTEC WHEELRITE TECH300 startup procedure

    NOTE: There are two methods for starting up the tool. It may fail to start up the sensor if you follow the wrong procedure.

    Simply turn on the tool and choose the correct light sequence for vehicle application.
    This is done by pressing the "select" button repeatedly until the correct pattern is shown on the LED lights on the tool.

    For "TRW" TPMS

    For "OMRON/Pacific" TPMS

    For "Continental" TPMS

    Go back































    ATEQ VT55 startup procedure

    1. Press the Power ON key to power on the tool.
    2. Select "HONDA" on VEHICLE SELECTION menu.

    Go back































    Proper method for using BARTEC WHEELRITE TECH300

    For the best results, place the tool against the tire at the valve stem as shown

    Go back































    Proper method for using ATEQ VT55

    For the best results, place the tool against the tire at the valve stem as shown

    Go back

    4R_TPMS_TPID2_0303_other

    Caution: TPMS tool may activate wrong sensors if not used properly.
    Activating wrong sensors will result in faulty registration.
    For the best results, place the tool near target valve stem and against the tire at the valve stem as shown.




    If TPMS tool does not get activated, refer to the following links and properly start up the tool.




    Test Procedure:

    1. Ensure that the tool has been activated.

    2. Move to the right-rear wheel within 5 seconds upon pressing Tick button on the PC screen.

    3. Activate the right-rear tire sensor using TPMS tool repeatedly for one minute (more than 6 times). Activated sensor transmits its ID via radio wave.HDS proceeds to the next screen after receiving 5 IDs.

    Caution:For proper method for using each tool, refer to the following links.

    4. Check the result on the PC after one minute lapse.

































    TPMS sensor Initializer tool AKS0620006 startup procedure

    NOTE: There are two methods for starting up the tool. It may fail to start up the sensor if you follow the wrong procedure.

    For "TRW" TPMS:

    1. Make sure SIGNAL STRENGTH SWITCH is set to low power.
    2. Press and release POWER BUTTON., and confirm POWER BUTTON(Green) is lit.
    3. Confirm LED pattern. Red LED is flashing like following figure when you keep pushing TRANSMIT BUTTON.
      Caution: If you are using GDS2200 or Pocket Tester, you cannot run the following animation properly.

    For "OMRON/Pacific" TPMS:

    1. Make sure SIGNAL STRENGTH SWITCH is set to low power.
    2. Press and hold TRANSMIT BUTTON.
    3. Press and release POWER BUTTON with holding TRANSMIT BUTTON, and release both buttons.
    4. Confirm that POWER BUTTON(Green) is lit.
    5. Confirm LED pattern. Red LED is flashing like following figure when you keep pushing TRANSMIT BUTTON.
      Caution: If you are using GDS2200 or Pocket Tester, you cannot run the following animation properly.
    Go back































    BARTEC WHEELRITE TECH300 startup procedure

    NOTE: There are two methods for starting up the tool. It may fail to start up the sensor if you follow the wrong procedure.

    Simply turn on the tool and choose the correct light sequence for vehicle application.
    This is done by pressing the "select" button repeatedly until the correct pattern is shown on the LED lights on the tool.

    For "TRW" TPMS

    For "OMRON/Pacific" TPMS

    For "Continental" TPMS

    Go back































    ATEQ VT55 startup procedure

    1. Press the Power ON key to power on the tool.
    2. Select "HONDA" on VEHICLE SELECTION menu.

    Go back































    Proper method for using TPMS sensor initializer tool AKS0620006

    Position the TPMS tool vertically toward the air-valve of Left-Rear tire.

    Continue to press and release the TRANSMIT BUTTON for 1 minute.
    Confirm that TRANSMIT BUTTON flashes as the button is pressed.

    Go back































    Proper method for using BARTEC WHEELRITE TECH300

    For the best results, place the tool against the tire at the valve stem as shown

    Go back































    Proper method for using ATEQ VT55

    For the best results, place the tool against the tire at the valve stem as shown

    Go back

    4R_TPMS_TPID2_0304

    Caution: TPMS tool may activate wrong sensors if not used properly.
    Activating wrong sensors will result in faulty registration.
    For the best results, place the tool near target valve stem and against the tire at the valve stem as shown.




    If TPMS tool does not get activated, refer to the following links and properly start up the tool.




    Test Procedure:

    1. Ensure that the tool has been activated.

    2. Move to the right-front wheel within 5 seconds upon pressing Tick button on the PC screen.

    3. Activate the right-front tire sensor using TPMS tool repeatedly for one minute (more than 6 times). Activated sensor transmits its ID via radio wave.HDS proceeds to the next screen after receiving 5 IDs.

    Caution:For proper method for using each tool, refer to the following links.

    4. Check the result on the PC after one minute lapse.

































    BARTEC WHEELRITE TECH300 startup procedure

    NOTE: There are two methods for starting up the tool. It may fail to start up the sensor if you follow the wrong procedure.

    Simply turn on the tool and choose the correct light sequence for vehicle application.
    This is done by pressing the "select" button repeatedly until the correct pattern is shown on the LED lights on the tool.

    For "TRW" TPMS

    For "OMRON/Pacific" TPMS

    For "Continental" TPMS

    Go back































    ATEQ VT55 startup procedure

    1. Press the Power ON key to power on the tool.
    2. Select "HONDA" on VEHICLE SELECTION menu.

    Go back































    Proper method for using BARTEC WHEELRITE TECH300

    For the best results, place the tool against the tire at the valve stem as shown

    Go back































    Proper method for using ATEQ VT55

    For the best results, place the tool against the tire at the valve stem as shown

    Go back

    4R_TPMS_TPID2_0304_other

    Caution: TPMS tool may activate wrong sensors if not used properly.
    Activating wrong sensors will result in faulty registration.
    For the best results, place the tool near target valve stem and against the tire at the valve stem as shown.




    If TPMS tool does not get activated, refer to the following links and properly start up the tool.




    Test Procedure:

    1. Ensure that the tool has been activated.

    2. Move to the right-front wheel within 5 seconds upon pressing Tick button on the PC screen.

    3. Activate the right-front tire sensor using TPMS tool repeatedly for one minute (more than 6 times). Activated sensor transmits its ID via radio wave.HDS proceeds to the next screen after receiving 5 IDs.

    Caution:For proper method for using each tool, refer to the following links.

    4. Check the result on the PC after one minute lapse.

































    TPMS sensor Initializer tool AKS0620006 startup procedure

    NOTE: There are two methods for starting up the tool. It may fail to start up the sensor if you follow the wrong procedure.

    For "TRW" TPMS:

    1. Make sure SIGNAL STRENGTH SWITCH is set to low power.
    2. Press and release POWER BUTTON., and confirm POWER BUTTON(Green) is lit.
    3. Confirm LED pattern. Red LED is flashing like following figure when you keep pushing TRANSMIT BUTTON.
      Caution: If you are using GDS2200 or Pocket Tester, you cannot run the following animation properly.

    For "OMRON/Pacific" TPMS:

    1. Make sure SIGNAL STRENGTH SWITCH is set to low power.
    2. Press and hold TRANSMIT BUTTON.
    3. Press and release POWER BUTTON with holding TRANSMIT BUTTON, and release both buttons.
    4. Confirm that POWER BUTTON(Green) is lit.
    5. Confirm LED pattern. Red LED is flashing like following figure when you keep pushing TRANSMIT BUTTON.
      Caution: If you are using GDS2200 or Pocket Tester, you cannot run the following animation properly.
    Go back































    BARTEC WHEELRITE TECH300 startup procedure

    NOTE: There are two methods for starting up the tool. It may fail to start up the sensor if you follow the wrong procedure.

    Simply turn on the tool and choose the correct light sequence for vehicle application.
    This is done by pressing the "select" button repeatedly until the correct pattern is shown on the LED lights on the tool.

    For "TRW" TPMS

    For "OMRON/Pacific" TPMS

    For "Continental" TPMS

    Go back































    ATEQ VT55 startup procedure

    1. Press the Power ON key to power on the tool.
    2. Select "HONDA" on VEHICLE SELECTION menu.

    Go back































    Proper method for using TPMS sensor initializer tool AKS0620006

    Position the TPMS tool vertically toward the air-valve of Left-Rear tire.

    Continue to press and release the TRANSMIT BUTTON for 1 minute.
    Confirm that TRANSMIT BUTTON flashes as the button is pressed.

    Go back































    Proper method for using BARTEC WHEELRITE TECH300

    For the best results, place the tool against the tire at the valve stem as shown

    Go back































    Proper method for using ATEQ VT55

    For the best results, place the tool against the tire at the valve stem as shown

    Go back

    4R_TPMS_TPID2_0305

    Caution: TPMS tool may activate wrong sensors if not used properly.
    Activating wrong sensors will result in faulty registration.
    For the best results, place the tool near target valve stem and against the tire at the valve stem as shown.




    If TPMS tool does not get activated, refer to the following links and properly start up the tool.




    Test Procedure:

    1. Ensure that the tool has been activated.

    2. Move to the left-front wheel within 5 seconds upon pressing Tick button on the PC screen.

    3. Activate the left-front tire sensor using TPMS tool repeatedly for one minute (more than 6 times). Activated sensor transmits its ID via radio wave.HDS proceeds to the next screen after receiving 5 IDs.

    Caution:For proper method for using each tool, refer to the following links.

    4. Check the result on the PC after one minute lapse.

































    BARTEC WHEELRITE TECH300 startup procedure

    NOTE: There are two methods for starting up the tool. It may fail to start up the sensor if you follow the wrong procedure.

    Simply turn on the tool and choose the correct light sequence for vehicle application.
    This is done by pressing the "select" button repeatedly until the correct pattern is shown on the LED lights on the tool.

    For "TRW" TPMS

    For "OMRON/Pacific" TPMS

    For "Continental" TPMS

    Go back































    ATEQ VT55 startup procedure

    1. Press the Power ON key to power on the tool.
    2. Select "HONDA" on VEHICLE SELECTION menu.

    Go back































    Proper method for using BARTEC WHEELRITE TECH300

    For the best results, place the tool against the tire at the valve stem as shown

    Go back































    Proper method for using ATEQ VT55

    For the best results, place the tool against the tire at the valve stem as shown

    Go back

    4R_TPMS_TPID2_0305_other

    Caution: TPMS tool may activate wrong sensors if not used properly.
    Activating wrong sensors will result in faulty registration.
    For the best results, place the tool near target valve stem and against the tire at the valve stem as shown.




    If TPMS tool does not get activated, refer to the following links and properly start up the tool.




    Test Procedure:

    1. Ensure that the tool has been activated.

    2. Move to the left-front wheel within 5 seconds upon pressing Tick button on the PC screen.

    3. Activate the left-front tire sensor using TPMS tool repeatedly for one minute (more than 6 times). Activated sensor transmits its ID via radio wave.HDS proceeds to the next screen after receiving 5 IDs.

    Caution:For proper method for using each tool, refer to the following links.

    4. Check the result on the PC after one minute lapse.

































    TPMS sensor Initializer tool AKS0620006 startup procedure

    NOTE: There are two methods for starting up the tool. It may fail to start up the sensor if you follow the wrong procedure.

    For "TRW" TPMS:

    1. Make sure SIGNAL STRENGTH SWITCH is set to low power.
    2. Press and release POWER BUTTON., and confirm POWER BUTTON(Green) is lit.
    3. Confirm LED pattern. Red LED is flashing like following figure when you keep pushing TRANSMIT BUTTON.
      Caution: If you are using GDS2200 or Pocket Tester, you cannot run the following animation properly.

    For "OMRON/Pacific" TPMS:

    1. Make sure SIGNAL STRENGTH SWITCH is set to low power.
    2. Press and hold TRANSMIT BUTTON.
    3. Press and release POWER BUTTON with holding TRANSMIT BUTTON, and release both buttons.
    4. Confirm that POWER BUTTON(Green) is lit.
    5. Confirm LED pattern. Red LED is flashing like following figure when you keep pushing TRANSMIT BUTTON.
      Caution: If you are using GDS2200 or Pocket Tester, you cannot run the following animation properly.
    Go back































    BARTEC WHEELRITE TECH300 startup procedure

    NOTE: There are two methods for starting up the tool. It may fail to start up the sensor if you follow the wrong procedure.

    Simply turn on the tool and choose the correct light sequence for vehicle application.
    This is done by pressing the "select" button repeatedly until the correct pattern is shown on the LED lights on the tool.

    For "TRW" TPMS

    For "OMRON/Pacific" TPMS

    For "Continental" TPMS

    Go back































    ATEQ VT55 startup procedure

    1. Press the Power ON key to power on the tool.
    2. Select "HONDA" on VEHICLE SELECTION menu.

    Go back































    Proper method for using TPMS sensor initializer tool AKS0620006

    Position the TPMS tool vertically toward the air-valve of Left-Rear tire.

    Continue to press and release the TRANSMIT BUTTON for 1 minute.
    Confirm that TRANSMIT BUTTON flashes as the button is pressed.

    Go back































    Proper method for using BARTEC WHEELRITE TECH300

    For the best results, place the tool against the tire at the valve stem as shown

    Go back































    Proper method for using ATEQ VT55

    For the best results, place the tool against the tire at the valve stem as shown

    Go back

    4R_TPMS_TPID2_0306

    Caution: TPMS tool may activate wrong sensors if not used properly.
    Activating wrong sensors will result in faulty registration.
    For the best results, place the tool near target valve stem and against the tire at the valve stem as shown.




    If TPMS tool does not get activated, refer to the following links and properly start up the tool.




    Test Procedure:

    1. Ensure that the tool has been activated.

    2. Move to the left-rear wheel within 5 seconds upon pressing Tick button on the PC screen.

    3. Activate the left-rear tire sensor using TPMS tool repeatedly for one minute (more than 6 times). Activated sensor transmits its ID via radio wave.HDS proceeds to the next screen after receiving 5 IDs.

    Caution:For proper method for using each tool, refer to the following links.

    4. Check the result on the PC after one minute lapse.

































    BARTEC WHEELRITE TECH300 startup procedure

    NOTE: There are two methods for starting up the tool. It may fail to start up the sensor if you follow the wrong procedure.

    Simply turn on the tool and choose the correct light sequence for vehicle application.
    This is done by pressing the "select" button repeatedly until the correct pattern is shown on the LED lights on the tool.

    For "TRW" TPMS

    For "OMRON/Pacific" TPMS

    For "Continental" TPMS

    Go back































    ATEQ VT55 startup procedure

    1. Press the Power ON key to power on the tool.
    2. Select "HONDA" on VEHICLE SELECTION menu.

    Go back































    Proper method for using BARTEC WHEELRITE TECH300

    For the best results, place the tool against the tire at the valve stem as shown

    Go back































    Proper method for using ATEQ VT55

    For the best results, place the tool against the tire at the valve stem as shown

    Go back

    4R_TPMS_TPID2_0306_other

    Caution: TPMS tool may activate wrong sensors if not used properly.
    Activating wrong sensors will result in faulty registration.
    For the best results, place the tool near target valve stem and against the tire at the valve stem as shown.




    If TPMS tool does not get activated, refer to the following links and properly start up the tool.




    Test Procedure:

    1. Ensure that the tool has been activated.

    2. Move to the left-rear wheel within 5 seconds upon pressing Tick button on the PC screen.

    3. Activate the left-rear tire sensor using TPMS tool repeatedly for one minute (more than 6 times). Activated sensor transmits its ID via radio wave.HDS proceeds to the next screen after receiving 5 IDs.

    Caution:For proper method for using each tool, refer to the following links.

    4. Check the result on the PC after one minute lapse.

































    TPMS sensor Initializer tool AKS0620006 startup procedure

    NOTE: There are two methods for starting up the tool. It may fail to start up the sensor if you follow the wrong procedure.

    For "TRW" TPMS:

    1. Make sure SIGNAL STRENGTH SWITCH is set to low power.
    2. Press and release POWER BUTTON., and confirm POWER BUTTON(Green) is lit.
    3. Confirm LED pattern. Red LED is flashing like following figure when you keep pushing TRANSMIT BUTTON.
      Caution: If you are using GDS2200 or Pocket Tester, you cannot run the following animation properly.

    For "OMRON/Pacific" TPMS:

    1. Make sure SIGNAL STRENGTH SWITCH is set to low power.
    2. Press and hold TRANSMIT BUTTON.
    3. Press and release POWER BUTTON with holding TRANSMIT BUTTON, and release both buttons.
    4. Confirm that POWER BUTTON(Green) is lit.
    5. Confirm LED pattern. Red LED is flashing like following figure when you keep pushing TRANSMIT BUTTON.
      Caution: If you are using GDS2200 or Pocket Tester, you cannot run the following animation properly.
    Go back































    BARTEC WHEELRITE TECH300 startup procedure

    NOTE: There are two methods for starting up the tool. It may fail to start up the sensor if you follow the wrong procedure.

    Simply turn on the tool and choose the correct light sequence for vehicle application.
    This is done by pressing the "select" button repeatedly until the correct pattern is shown on the LED lights on the tool.

    For "TRW" TPMS

    For "OMRON/Pacific" TPMS

    For "Continental" TPMS

    Go back































    ATEQ VT55 startup procedure

    1. Press the Power ON key to power on the tool.
    2. Select "HONDA" on VEHICLE SELECTION menu.

    Go back































    Proper method for using TPMS sensor initializer tool AKS0620006

    Position the TPMS tool vertically toward the air-valve of Left-Rear tire.

    Continue to press and release the TRANSMIT BUTTON for 1 minute.
    Confirm that TRANSMIT BUTTON flashes as the button is pressed.

    Go back































    Proper method for using BARTEC WHEELRITE TECH300

    For the best results, place the tool against the tire at the valve stem as shown

    Go back































    Proper method for using ATEQ VT55

    For the best results, place the tool against the tire at the valve stem as shown

    Go back

    4R_TPMS_TPID2_0307

    Caution: TPMS tool may activate wrong sensors if not used properly.
    Activating wrong sensors will result in faulty registration.
    For the best results, place the tool near target valve stem and against the tire at the valve stem as shown.




    If TPMS tool does not get activated, refer to the following links and properly start up the tool.




    Test Procedure:

    1. Ensure that the tool has been activated.

    2. Move to the right-rear wheel within 5 seconds upon pressing Tick button on the PC screen.

    3. Activate the right-rear tire sensor using TPMS tool repeatedly for one minute (more than 6 times). Activated sensor transmits its ID via radio wave.HDS proceeds to the next screen after receiving 5 IDs.

    Caution:For proper method for using each tool, refer to the following links.

    4. Check the result on the PC after one minute lapse.

































    BARTEC WHEELRITE TECH300 startup procedure

    NOTE: There are two methods for starting up the tool. It may fail to start up the sensor if you follow the wrong procedure.

    Simply turn on the tool and choose the correct light sequence for vehicle application.
    This is done by pressing the "select" button repeatedly until the correct pattern is shown on the LED lights on the tool.

    For "TRW" TPMS

    For "OMRON/Pacific" TPMS

    For "Continental" TPMS

    Go back































    ATEQ VT55 startup procedure

    1. Press the Power ON key to power on the tool.
    2. Select "HONDA" on VEHICLE SELECTION menu.

    Go back































    Proper method for using BARTEC WHEELRITE TECH300

    For the best results, place the tool against the tire at the valve stem as shown

    Go back































    Proper method for using ATEQ VT55

    For the best results, place the tool against the tire at the valve stem as shown

    Go back

    4R_TPMS_TPID2_0307_other

    Caution: TPMS tool may activate wrong sensors if not used properly.
    Activating wrong sensors will result in faulty registration.
    For the best results, place the tool near target valve stem and against the tire at the valve stem as shown.




    If TPMS tool does not get activated, refer to the following links and properly start up the tool.




    Test Procedure:

    1. Ensure that the tool has been activated.

    2. Move to the right-rear wheel within 5 seconds upon pressing Tick button on the PC screen.

    3. Activate the right-rear tire sensor using TPMS tool repeatedly for one minute (more than 6 times). Activated sensor transmits its ID via radio wave.HDS proceeds to the next screen after receiving 5 IDs.

    Caution:For proper method for using each tool, refer to the following links.

    4. Check the result on the PC after one minute lapse.

































    TPMS sensor Initializer tool AKS0620006 startup procedure

    NOTE: There are two methods for starting up the tool. It may fail to start up the sensor if you follow the wrong procedure.

    For "TRW" TPMS:

    1. Make sure SIGNAL STRENGTH SWITCH is set to low power.
    2. Press and release POWER BUTTON., and confirm POWER BUTTON(Green) is lit.
    3. Confirm LED pattern. Red LED is flashing like following figure when you keep pushing TRANSMIT BUTTON.
      Caution: If you are using GDS2200 or Pocket Tester, you cannot run the following animation properly.

    For "OMRON/Pacific" TPMS:

    1. Make sure SIGNAL STRENGTH SWITCH is set to low power.
    2. Press and hold TRANSMIT BUTTON.
    3. Press and release POWER BUTTON with holding TRANSMIT BUTTON, and release both buttons.
    4. Confirm that POWER BUTTON(Green) is lit.
    5. Confirm LED pattern. Red LED is flashing like following figure when you keep pushing TRANSMIT BUTTON.
      Caution: If you are using GDS2200 or Pocket Tester, you cannot run the following animation properly.
    Go back































    BARTEC WHEELRITE TECH300 startup procedure

    NOTE: There are two methods for starting up the tool. It may fail to start up the sensor if you follow the wrong procedure.

    Simply turn on the tool and choose the correct light sequence for vehicle application.
    This is done by pressing the "select" button repeatedly until the correct pattern is shown on the LED lights on the tool.

    For "TRW" TPMS

    For "OMRON/Pacific" TPMS

    For "Continental" TPMS

    Go back































    ATEQ VT55 startup procedure

    1. Press the Power ON key to power on the tool.
    2. Select "HONDA" on VEHICLE SELECTION menu.

    Go back































    Proper method for using TPMS sensor initializer tool AKS0620006

    Position the TPMS tool vertically toward the air-valve of Left-Rear tire.

    Continue to press and release the TRANSMIT BUTTON for 1 minute.
    Confirm that TRANSMIT BUTTON flashes as the button is pressed.

    Go back































    Proper method for using BARTEC WHEELRITE TECH300

    For the best results, place the tool against the tire at the valve stem as shown

    Go back































    Proper method for using ATEQ VT55

    For the best results, place the tool against the tire at the valve stem as shown

    Go back

    4R_TPMS_TPID2_0308

    Caution: TPMS tool may activate wrong sensors if not used properly.
    Activating wrong sensors will result in faulty registration.
    For the best results, place the tool near target valve stem and against the tire at the valve stem as shown.




    If TPMS tool does not get activated, refer to the following links and properly start up the tool.




    Test Procedure:

    1. Ensure that the tool has been activated.

    2. Move to the right-front wheel within 5 seconds upon pressing Tick button on the PC screen.

    3. Activate the right-front tire sensor using TPMS tool repeatedly for one minute (more than 6 times). Activated sensor transmits its ID via radio wave.HDS proceeds to the next screen after receiving 5 IDs.

    Caution:For proper method for using each tool, refer to the following links.

    4. Check the result on the PC after one minute lapse.

































    BARTEC WHEELRITE TECH300 startup procedure

    NOTE: There are two methods for starting up the tool. It may fail to start up the sensor if you follow the wrong procedure.

    Simply turn on the tool and choose the correct light sequence for vehicle application.
    This is done by pressing the "select" button repeatedly until the correct pattern is shown on the LED lights on the tool.

    For "TRW" TPMS

    For "OMRON/Pacific" TPMS

    For "Continental" TPMS

    Go back































    ATEQ VT55 startup procedure

    1. Press the Power ON key to power on the tool.
    2. Select "HONDA" on VEHICLE SELECTION menu.

    Go back































    Proper method for using BARTEC WHEELRITE TECH300

    For the best results, place the tool against the tire at the valve stem as shown

    Go back































    Proper method for using ATEQ VT55

    For the best results, place the tool against the tire at the valve stem as shown

    Go back

    4R_TPMS_TPID2_0308_other

    Caution: TPMS tool may activate wrong sensors if not used properly.
    Activating wrong sensors will result in faulty registration.
    For the best results, place the tool near target valve stem and against the tire at the valve stem as shown.




    If TPMS tool does not get activated, refer to the following links and properly start up the tool.




    Test Procedure:

    1. Ensure that the tool has been activated.

    2. Move to the right-front wheel within 5 seconds upon pressing Tick button on the PC screen.

    3. Activate the right-front tire sensor using TPMS tool repeatedly for one minute (more than 6 times). Activated sensor transmits its ID via radio wave.HDS proceeds to the next screen after receiving 5 IDs.

    Caution:For proper method for using each tool, refer to the following links.

    4. Check the result on the PC after one minute lapse.

































    TPMS sensor Initializer tool AKS0620006 startup procedure

    NOTE: There are two methods for starting up the tool. It may fail to start up the sensor if you follow the wrong procedure.

    For "TRW" TPMS:

    1. Make sure SIGNAL STRENGTH SWITCH is set to low power.
    2. Press and release POWER BUTTON., and confirm POWER BUTTON(Green) is lit.
    3. Confirm LED pattern. Red LED is flashing like following figure when you keep pushing TRANSMIT BUTTON.
      Caution: If you are using GDS2200 or Pocket Tester, you cannot run the following animation properly.

    For "OMRON/Pacific" TPMS:

    1. Make sure SIGNAL STRENGTH SWITCH is set to low power.
    2. Press and hold TRANSMIT BUTTON.
    3. Press and release POWER BUTTON with holding TRANSMIT BUTTON, and release both buttons.
    4. Confirm that POWER BUTTON(Green) is lit.
    5. Confirm LED pattern. Red LED is flashing like following figure when you keep pushing TRANSMIT BUTTON.
      Caution: If you are using GDS2200 or Pocket Tester, you cannot run the following animation properly.
    Go back































    BARTEC WHEELRITE TECH300 startup procedure

    NOTE: There are two methods for starting up the tool. It may fail to start up the sensor if you follow the wrong procedure.

    Simply turn on the tool and choose the correct light sequence for vehicle application.
    This is done by pressing the "select" button repeatedly until the correct pattern is shown on the LED lights on the tool.

    For "TRW" TPMS

    For "OMRON/Pacific" TPMS

    For "Continental" TPMS

    Go back































    ATEQ VT55 startup procedure

    1. Press the Power ON key to power on the tool.
    2. Select "HONDA" on VEHICLE SELECTION menu.

    Go back































    Proper method for using TPMS sensor initializer tool AKS0620006

    Position the TPMS tool vertically toward the air-valve of Left-Rear tire.

    Continue to press and release the TRANSMIT BUTTON for 1 minute.
    Confirm that TRANSMIT BUTTON flashes as the button is pressed.

    Go back































    Proper method for using BARTEC WHEELRITE TECH300

    For the best results, place the tool against the tire at the valve stem as shown

    Go back































    Proper method for using ATEQ VT55

    For the best results, place the tool against the tire at the valve stem as shown

    Go back

    4R_TPMS_TPID20102

    HDS has established communication with the "TRW" TPMS control unit.

    This HELP describes the TPMS tool startup procedure for "TRW" TPMS.
    Please select your TPMS sensor initializer tool.

































    BARTEC WHEELRITE TECH300

    On the WHEELRITE tool itself, you must than select the model year, make and model of the vehicle. Do this by referring to the vehicle guide included with your WHEELRITE TECH300 tool.

    • For example, if you are working on a 2008 Accord, you would press the green "Select" button until the 2nd, 3rd, 4th LEDS on the tool were illuminated in green, with the 1st LED unlit.
    • If you are working on a 2006-07 Ridgeline, you will press the green "Select" button until only the 4th LED on the tool is illuminated in green, with the remaining three LEDS unlit.
    • Once the LEDS match the car you are working with, you may proceeed with HDS by entering "YES" in the screen pictured above.
    • From this point on simply follow the on-screen instructions in HDS with the red "Test" button until complete.
    • Once you have completed the Sensor ID Learning / Sensor Position Check procedure, you may power-down the WHEELRITE TECH300 tool by pressing and then releasing the green "Select" and red "Test" buttons simultaneously.
    Go back































    ATEQ VT55

    1. Before using, completely charge the tool using the supplied battery charger. When fully charged, the red "Charge" button goes out.
    2. Press the red button to power up the tool.
    3. Press the "C" button to return to menu. Use the "UP" or "Down" arrows to select either Honda or Acura. Then press "Enter". The tool is now ready to use with the HDS on the vehicle's wheel sensors.

    Usage information;

    • Transmit the tool's signal by pressing and releasing the green "Test" button when prompted by the HDS.
    • There will be an audible beep and short vibration pulse you will feel when the tool's signal is accepted by the vehicle.
    • Like the previous tool, you will also see the wheel sensor ID displayed on the HDS screen.


    Go back

    4R_TPMS_TPID20102_other

    HDS has established communication with the "TRW" TPMS control unit.

    This HELP describes the TPMS tool startup procedure for "TRW" TPMS.
    Please select your TPMS sensor initializer tool.

































    TPMS sensor initializer tool AKS0620006

    This is a wireless tool that sends a signal to the TPMS sensor to turn on and broadcast the TPMS sensor data to the TPMS control unit.


    a: POWER BUTTON
    b: TRANSMIT BUTTON
    c: SIGNAL STRENGTH SWITCH
    d: A/C POWER SWITCH


    Start up Honda TPMS Tool for "TRW" TPMS

    1st step: Make sure SIGNAL STRENGTH SWITCH is set to low power.

    2nd step: Press and release POWER BUTTON, and confirm POWER BUTTON(Green) is lit.

    3rd step: Confirm LED pattern. Red LED is flashing like following figure when you keep pushing TRANSMIT BUTTON.

    Caution: If you are using GDS2200 or Pocket Tester, you cannot run the following animation properly.

    OK flashing pattern:


    NG flashing pattern:

    - Yes: the device is ready for "TRW" TPMS
    - No: If LED flashing pattern does not match the figure, you may have improperly activated the tool.Make sure the batteries are in good condition and secure in the case. If you need, you can use AC adopter for the TPMS sensor tool, and go back to 1st step.

    END - Start up Honda TPMS Tool for "TRW" TPMS

    Go back































    BARTEC WHEELRITE TECH300

    On the WHEELRITE tool itself, you must than select the model year, make and model of the vehicle. Do this by referring to the vehicle guide included with your WHEELRITE TECH300 tool.

    • For example, if you are working on a 2008 Accord, you would press the green "Select" button until the 2nd, 3rd, 4th LEDS on the tool were illuminated in green, with the 1st LED unlit.
    • If you are working on a 2006-07 Ridgeline, you will press the green "Select" button until only the 4th LED on the tool is illuminated in green, with the remaining three LEDS unlit.
    • Once the LEDS match the car you are working with, you may proceeed with HDS by entering "YES" in the screen pictured above.
    • From this point on simply follow the on-screen instructions in HDS with the red "Test" button until complete.
    • Once you have completed the Sensor ID Learning / Sensor Position Check procedure, you may power-down the WHEELRITE TECH300 tool by pressing and then releasing the green "Select" and red "Test" buttons simultaneously.
    Go back































    ATEQ VT55

    1. Before using, completely charge the tool using the supplied battery charger. When fully charged, the red "Charge" button goes out.
    2. Press the red button to power up the tool.
    3. Press the "C" button to return to menu. Use the "UP" or "Down" arrows to select either Honda or Acura. Then press "Enter". The tool is now ready to use with the HDS on the vehicle's wheel sensors.

    Usage information;

    • Transmit the tool's signal by pressing and releasing the green "Test" button when prompted by the HDS.
    • There will be an audible beep and short vibration pulse you will feel when the tool's signal is accepted by the vehicle.
    • Like the previous tool, you will also see the wheel sensor ID displayed on the HDS screen.


    Go back

    4R_TPMS_TPID20103

    HDS has established communication with the "OMRON/Pacific" TPMS control unit.

    This HELP describes the TPMS tool startup procedure for "OMRON/Pacific" TPMS.
    Please select your TPMS sensor initializer tool.

































    BARTEC WHEELRITE TECH300

    On the WHEELRITE tool itself, you must than select the model year, make and model of the vehicle. Do this by referring to the vehicle guide included with your WHEELRITE TECH300 tool.

    • For example, if you are working on a 2008 Accord, you would press the green "Select" button until the 2nd, 3rd, 4th LEDS on the tool were illuminated in green, with the 1st LED unlit.
    • If you are working on a 2006-07 Ridgeline, you will press the green "Select" button until only the 4th LED on the tool is illuminated in green, with the remaining three LEDS unlit.
    • Once the LEDS match the car you are working with, you may proceeed with HDS by entering "YES" in the screen pictured above.
    • From this point on simply follow the on-screen instructions in HDS with the red "Test" button until complete.
    • Once you have completed the Sensor ID Learning / Sensor Position Check procedure, you may power-down the WHEELRITE TECH300 tool by pressing and then releasing the green "Select" and red "Test" buttons simultaneously.
    Go back































    ATEQ VT55

    1. Before using, completely charge the tool using the supplied battery charger. When fully charged, the red "Charge" button goes out.
    2. Press the red button to power up the tool.
    3. Press the "C" button to return to menu. Use the "UP" or "Down" arrows to select either Honda or Acura. Then press "Enter". The tool is now ready to use with the HDS on the vehicle's wheel sensors.

    Usage information;

    • Transmit the tool's signal by pressing and releasing the green "Test" button when prompted by the HDS.
    • There will be an audible beep and short vibration pulse you will feel when the tool's signal is accepted by the vehicle.
    • Like the previous tool, you will also see the wheel sensor ID displayed on the HDS screen.


    Go back

    4R_TPMS_TPID20103_other

    HDS has established communication with the "OMRON/Pacific" TPMS control unit.

    This HELP describes the TPMS tool startup procedure for "OMRON/Pacific" TPMS.
    Please select your TPMS sensor initializer tool.

































    TPMS sensor initializer tool AKS0620006

    This is a wireless tool that sends a signal to the TPMS sensor to turn on and broadcast the TPMS sensor data to the TPMS control unit.


    a: POWER BUTTON
    b: TRANSMIT BUTTON
    c: SIGNAL STRENGTH SWITCH
    d: A/C POWER SWITCH


    Start up Honda TPMS Tool for "OMRON/Pacific" TPMS

    1st step: Make sure SIGNAL STRENGTH SWITCH is set to low power.

    2nd step: Press and hold TRANSMIT BUTTON.

    3rd step: Press POWER BUTTON with holding TRANSMIT BUTTON, and release both buttons.
    Confirm that POWER BUTTON(Green) is lit after TRANSMIT BUTTON(Red) flashes for 1sec.

    4th step: Confirm LED pattern. Red LED is flashing like following figure when you press TRANSMIT BUTTON.

    Caution: If you are using GDS2200 or Pocket Tester, you cannot run the following animation properly.

    OK flashing pattern:


    NG flashing pattern:

    - Yes: the device is ready for "OMRON/Pacific" TPMS
    - No: If LED flashing pattern does not match the figure, you may have improperly activated the tool.Make sure the batteries are in good condition and secure in the case. If you need, you can use AC adopter for the TPMS sensor tool, and go back to 1st step.

    End - Start up Honda TPMS Tool for "OMRON/Pacific" TPMS

    Go back































    BARTEC WHEELRITE TECH300

    On the WHEELRITE tool itself, you must than select the model year, make and model of the vehicle. Do this by referring to the vehicle guide included with your WHEELRITE TECH300 tool.

    • For example, if you are working on a 2008 Accord, you would press the green "Select" button until the 2nd, 3rd, 4th LEDS on the tool were illuminated in green, with the 1st LED unlit.
    • If you are working on a 2006-07 Ridgeline, you will press the green "Select" button until only the 4th LED on the tool is illuminated in green, with the remaining three LEDS unlit.
    • Once the LEDS match the car you are working with, you may proceeed with HDS by entering "YES" in the screen pictured above.
    • From this point on simply follow the on-screen instructions in HDS with the red "Test" button until complete.
    • Once you have completed the Sensor ID Learning / Sensor Position Check procedure, you may power-down the WHEELRITE TECH300 tool by pressing and then releasing the green "Select" and red "Test" buttons simultaneously.
    Go back































    ATEQ VT55

    1. Before using, completely charge the tool using the supplied battery charger. When fully charged, the red "Charge" button goes out.
    2. Press the red button to power up the tool.
    3. Press the "C" button to return to menu. Use the "UP" or "Down" arrows to select either Honda or Acura. Then press "Enter". The tool is now ready to use with the HDS on the vehicle's wheel sensors.

    Usage information;

    • Transmit the tool's signal by pressing and releasing the green "Test" button when prompted by the HDS.
    • There will be an audible beep and short vibration pulse you will feel when the tool's signal is accepted by the vehicle.
    • Like the previous tool, you will also see the wheel sensor ID displayed on the HDS screen.


    Go back

    4R_TPMS_TPID20104

    HDS has established communication with the "Continental" TPMS control unit.

    This HELP describes the TPMS tool startup procedure for "Continental" TPMS.

































    ATEQ VT55

    1. Before using, completely charge the tool using the supplied battery charger. When fully charged, the red "Charge" button goes out.
    2. Press the red button to power up the tool.
    3. Press the "C" button to return to menu. Use the "UP" or "Down" arrows to select either Honda or Acura. Then press "Enter". The tool is now ready to use with the HDS on the vehicle's wheel sensors.

    Usage information;

    • Transmit the tool's signal by pressing and releasing the green "Test" button when prompted by the HDS.
    • There will be an audible beep and short vibration pulse you will feel when the tool's signal is accepted by the vehicle.
    • Like the previous tool, you will also see the wheel sensor ID displayed on the HDS screen.


    Go back































    BARTEC WHEELRITE TECH300

    1. Press the green "Select" button until the 2nd LED on the tool is illuminated in orange.
    2. Once it is done, proceeed with HDS by entering "YES" in the screen pictured above.
    3. From this point on simply follow the on-screen instructions in HDS with the red "Test" button until complete.
    4. Once completing the Sensor ID Learning / Sensor Position Check procedure, power-down the WHEELRITE TECH300 tool by pressing and then releasing the green "Select" and red "Test" buttons simultaneously.
    Go back

    4R_TPMS_TPID20104_other

    HDS has established communication with the "Continental" TPMS control unit.

    This HELP describes the TPMS tool startup procedure for "Continental" TPMS.

































    ATEQ VT55

    1. Before using, completely charge the tool using the supplied battery charger. When fully charged, the red "Charge" button goes out.
    2. Press the red button to power up the tool.
    3. Press the "C" button to return to menu. Use the "UP" or "Down" arrows to select either Honda or Acura. Then press "Enter". The tool is now ready to use with the HDS on the vehicle's wheel sensors.

    Usage information;

    • Transmit the tool's signal by pressing and releasing the green "Test" button when prompted by the HDS.
    • There will be an audible beep and short vibration pulse you will feel when the tool's signal is accepted by the vehicle.
    • Like the previous tool, you will also see the wheel sensor ID displayed on the HDS screen.


    Go back































    BARTEC WHEELRITE TECH300

    1. Press the green "Select" button until the 2nd LED on the tool is illuminated in orange.
    2. Once it is done, proceeed with HDS by entering "YES" in the screen pictured above.
    3. From this point on simply follow the on-screen instructions in HDS with the red "Test" button until complete.
    4. Once completing the Sensor ID Learning / Sensor Position Check procedure, power-down the WHEELRITE TECH300 tool by pressing and then releasing the green "Select" and red "Test" buttons simultaneously.
    Go back

    4R_TPMS_TH_EUMENU_0101

    Threshold Data Rewrite

    This function is for changing a recommendation tire pressure.

    When it changes into an option wheel from a standard wheel and returns to a standard wheel from an option wheel, using this function, please change the recommendation tire pressure set as TPMS control unit.

    4R_TPMS_TH_EUMENU_0102

    Threshold Data Check

    This function is for checking the tire pressure set as TPMS control unit.

    4R_TPMS_TH_IDEU_02

    Input Tire Information Code

    When option wheels are attached:

    Please check the label of option wheels and input tire information code for option wheels.

    For example:

    When standard wheels are attached:

    Please check Standard Tire Pressure Programing in INSTALLATION INSTRUCTIONS of option wheels and input tire information code for standard wheels.

    TPDL_01_01

    PARAMETER SPECIFICATION


    Right-Front Tire Pressure
    (kPa) (bar) (psi) (kgf/cm²)

    The Right-Front tire pressure screen displays the tire pressure information transmitted from the Right-Front tire pressure sensor to the TPMS control unit.

    Sending cycle: 50 - 70 sec (when transmitted regularly)

    TPDL_02_01

    PARAMETER SPECIFICATION


    Left-Front Tire Pressure
    (kPa) (bar) (psi) (kgf/cm²)

    The Left-Front tire pressure screen displays the tire pressure information transmitted from the Left-Front tire pressure sensor to the TPMS control unit.

    Sending cycle: 50 - 70 sec (when transmitted regularly)

    TPDL_03_01

    PARAMETER SPECIFICATION


    Right-Rear Tire Pressure
    (kPa) (bar) (psi) (kgf/cm²)

    The Right-Rear tire pressure screen displays the tire pressure information transmitted from the Right-Rear tire pressure sensor to the TPMS control unit.

    Sending cycle: 50 - 70 sec (when transmitted regularly)

    TPDL_04_01

    PARAMETER SPECIFICATION


    Left-Rear Tire Pressure
    (kPa) (bar) (psi) (kgf/cm²)

    The Left-Rear tire pressure screen displays the tire pressure information transmitted from the Left-Rear tire pressure sensor to the TPMS control unit.

    Sending cycle: 50 - 70 sec (when transmitted regularly)

    TPDL_05_01

    PARAMETER SPECIFICATION


    Spare Tire Pressure
    (kPa) (bar) (psi) (kgf/cm²)

    The Spare Tire pressure displays the tire pressure information transmitted from the tire pressure sensor in the Spare Tire to the TPMS control unit.

    Sending cycle: 50 - 70 sec (when transmitted regularly)

    TPDL_06_01

    PARAMETER SPECIFICATION


    Right-Front Tire Pressure Sensor Temperature
    (°F) (°C)

    Right-Front tire pressure sensor temperature displays the temperature inside the tire transmitted from the Right-Front tire pressure sensor to the TPMS control unit.

    When the received data is 230 °F (110 °C) or above, the low tire pressure monitoring system of each wheel stops. (TPMS Indicator comes ON )

    Conditions for returning to normal :
    When the received data is 176 °F (80 °C) or below, the indicator are turned OFF.

    Sending cycle: 50 - 70 sec (when transmitted regularly)

    TPDL_07_01

    PARAMETER SPECIFICATION


    Left-Front Tire Pressure Sensor Temperature
    (°F) (°C)

    Left-Front tire pressure sensor temperature displays the temperature inside the tire transmitted from the Left-Front tire pressure sensor to the TPMS control unit.

    When the received data is 230 °F (110 °C) or above, the low tire pressure monitoring system of each wheel stops. (TPMS Indicator comes ON )

    Conditions for returning to normal :
    When the received data is 176 °F (80 °C) or below, the indicator are turned OFF.

    Sending cycle: 50 - 70 sec (when transmitted regularly)

    TPDL_08_01

    PARAMETER SPECIFICATION


    Right-Rear Tire Pressure Sensor Temperature
    (°F) (°C)

    Right-Rear tire pressure sensor temperature displays the temperature inside the tire transmitted from the Right-Rear tire pressure sensor to the TPMS control unit.

    When the received data is 230 °F (110 °C) or above, the low tire pressure monitoring system of each wheel stops. (TPMS Indicator comes ON )

    Conditions for returning to normal :
    When the received data is 176 °F (80 °C) or below, the indicator are turned OFF.

    Sending cycle: 50 - 70 sec (when transmitted regularly)

    TPDL_09_01

    PARAMETER SPECIFICATION


    Left-Rear Tire Pressure Sensor Temperature
    (°F) (°C)

    Left-Rear tire pressure sensor temperature displays the temperature inside the tire transmitted from the Left-Rear tire pressure sensor to the TPMS control unit.

    When the received data is 230 °F (110 °C) or above, the low tire pressure monitoring system of each wheel stops. (TPMS Indicator comes ON )

    Conditions for returning to normal :
    When the received data is 176 °F (80 °C) or below, the indicator are turned OFF.

    Sending cycle: 50 - 70 sec (when transmitted regularly)

    TPDL_10_01

    PARAMETER SPECIFICATION


    Spare Tire Pressure Sensor Temperature
    (°F) (°C)

    Spare Tire pressure sensor temperature displays the temperature inside the tire transmitted from the tire pressure sensor in the Spare Tire to the TPMS control unit.

    When the received data is 230 °F (110 °C) or above, the low tire pressure monitoring system of each wheel stops. (TPMS Indicator comes ON )

    Conditions for returning to normal :
    When the received data is 176 °F (80 °C) or below, the indicator are turned OFF.

    Sending cycle: 50 - 70 sec (when transmitted regularly)

    TPDL_11_01

    PARAMETER SPECIFICATION


    Right-Front Tire Pressure Sensor Battery Status
    (Normal/Low/Undefined)

    Right-Front tire pressure sensor battery status displays the sensor battery status transmitted from the Right-Front tire pressure sensor to the TPMS control unit.

    Sending cycle: 50 - 70 sec (when transmitted regularly)

    Normal: Normal
    Low: Low battery voltage
    Undefined: Sensor transmitter failure

    Note: If "Undefined" is shown on the HDS, please wait until the display of the data lists are updated. When they are not updated, please describe as follows .

    1. Please check DTCs and restore the them.
    2. Please ignition switch OFF, rotate the tire 1/4 turn, then turn the ignition switch ON, and try again.

    TPDL_12_01

    PARAMETER SPECIFICATION


    Right-Front Tire Pressure Sensor Signal Status
    (Normal/Alert/Storage/Undefined)

    Right-Front Tire pressure sensor signal status displays the status of the transmission from the Right-Front tire pressure sensor to the TPMS control unit.

    Normal: Normal
    Alert: The change in rapid air pressure decreasing or increase more than 20 kPa (2.9 psi).
    Storage: Sensor OFF
    Undefined: Sensor transmitter failure

    Note: If "Undefined" is shown on the HDS, please wait until the display of the data lists are updated. When they are not updated, please describe as follows .

    1. Please check DTCs and restore the them.
    2. Please ignition switch OFF, rotate the tire 1/4 turn, then turn the ignition switch ON, and try again.

    TPDL_13_01

    PARAMETER SPECIFICATION


    Left-Front Tire Pressure Sensor Battery Status
    (Normal/Low/Undefined)

    Left-Front Tire pressure sensor signal status displays the status of the transmission from the Left-Front tire pressure sensor to the TPMS control unit.

    Sending cycle: 50 - 70 sec (when transmitted regularly)

    Normal: Normal
    Low: Low battery voltage
    Undefined: Sensor transmitter failure

    Note: If "Undefined" is shown on the HDS, please wait until the display of the data lists are updated. When they are not updated, please describe as follows .

    1. Please check DTCs and restore the them.
    2. Please ignition switch OFF, rotate the tire 1/4 turn, then turn the ignition switch ON, and try again.

    TPDL_14_01

    PARAMETER SPECIFICATION


    Left-Front Tire Pressure Sensor Signal Status
    (Normal/Alert/Storage/Undefined)

    Left-Front Tire pressure sensor signal status displays the status of the transmission from the Left-Front tire pressure sensor to the TPMS control unit.

    Normal: Normal
    Alert: The change in rapid air pressure decreasing or increase more than 20 kPa (2.9 psi).
    Storage: Sensor OFF
    Undefined: Sensor transmitter failure

    Note: If "Undefined" is shown on the HDS, please wait until the display of the data lists are updated. When they are not updated, please describe as follows .

    1. Please check DTCs and restore the them.
    2. Please ignition switch OFF, rotate the tire 1/4 turn, then turn the ignition switch ON, and try again.

    TPDL_15_01

    PARAMETER SPECIFICATION


    Right-Rear Tire Pressure Sensor Battery Status
    (Normal/Low/Undefined)

    Right-Rear tire pressure sensor battery status displays the sensor battery status transmitted from the Right-Rear tire pressure sensor to the TPMS control unit.

    Sending cycle: 50 - 70 sec (when transmitted regularly)

    Normal: Normal
    Low: Low battery voltage
    Undefined: Sensor transmitter failure

    Note: If "Undefined" is shown on the HDS, please wait until the display of the data lists are updated. When they are not updated, please describe as follows .

    1. Please check DTCs and restore the them.
    2. Please ignition switch OFF, rotate the tire 1/4 turn, then turn the ignition switch ON, and try again.

    TPDL_16_01

    PARAMETER SPECIFICATION


    Right-Rear Tire Pressure Sensor Signal Status
    (Normal/Alert/Storage/Undefined)

    Right-Rear Tire pressure sensor signal status displays the status of the transmission from the Right-Rear tire pressure sensor to the TPMS control unit.

    Normal: Normal
    Alert: The change in rapid air pressure decreasing or increase more than 20 kPa (2.9 psi).
    Storage: Sensor OFF
    Undefined: Sensor transmitter failure

    Note: If "Undefined" is shown on the HDS, please wait until the display of the data lists are updated. When they are not updated, please describe as follows .

    1. Please check DTCs and restore the them.
    2. Please ignition switch OFF, rotate the tire 1/4 turn, then turn the ignition switch ON, and try again.

    TPDL_17_01

    PARAMETER SPECIFICATION


    Left-Rear Tire Pressure Sensor Battery Status
    (Normal/Low/Undefined)

    Left-Rear tire pressure sensor battery status displays the sensor battery status transmitted from the Left-Rear tire pressure sensor to the TPMS control unit.

    Sending cycle: 50 - 70 sec (when transmitted regularly)

    Normal: Normal
    Low: Low battery voltage
    Undefined: Sensor transmitter failure

    Note: If "Undefined" is shown on the HDS, please wait until the display of the data lists are updated. When they are not updated, please describe as follows .

    1. Please check DTCs and restore the them.
    2. Please ignition switch OFF, rotate the tire 1/4 turn, then turn the ignition switch ON, and try again.

    TPDL_18_01

    PARAMETER SPECIFICATION


    Left-Rear Tire Pressure Sensor Signal Status
    (Normal/Alert/Storage/Undefined)

    Left-Rear Tire pressure sensor signal status displays the status of the transmission from the Left-Rear tire pressure sensor to the TPMS control unit.

    Normal: Normal
    Alert: The change in rapid air pressure decreasing or increase more than 20 kPa (2.9 psi).
    Storage: Sensor OFF
    Undefined: Sensor transmitter failure

    Note: If "Undefined" is shown on the HDS, please wait until the display of the data lists are updated. When they are not updated, please describe as follows .

    1. Please check DTCs and restore the them.
    2. Please ignition switch OFF, rotate the tire 1/4 turn, then turn the ignition switch ON, and try again.

    TPDL_19_01

    PARAMETER SPECIFICATION


    Spare Tire Pressure Sensor Battery Status
    (Normal/Low/Undefined)

    Spare Tire pressure sensor battery status displays the sensor battery status transmitted from the Spare Tire sensor to the TPMS control unit.

    Sending cycle: 50 - 70 sec (when transmitted regularly)

    Normal: Normal
    Low: Low battery voltage
    Undefined: Sensor transmitter failure

    Note: If "Undefined" is shown on the HDS, please wait until the display of the data lists are updated. When they are not updated, please describe as follows .

    1. Please check DTCs and restore the them.
    2. Please ignition switch OFF, rotate the tire 1/4 turn, then turn the ignition switch ON, and try again.

    TPDL_20_01

    PARAMETER SPECIFICATION


    Spare Tire Pressure Sensor Signal Status
    (Normal/Alert/Storage/Undefined)

    Spare Tire pressure sensor signal status displays the status of the transmission from the Spare Tire sensor to the TPMS control unit.

    Normal: Normal
    Alert: The change in rapid air pressure decreasing or increase more than 20 kPa (2.9 psi).
    Storage: Sensor OFF
    Undefined: Sensor transmitter failure

    Note: If "Undefined" is shown on the HDS, please wait until the display of the data lists are updated. When they are not updated, please describe as follows .

    1. Please check DTCs and restore the them.
    2. Please ignition switch OFF, rotate the tire 1/4 turn, then turn the ignition switch ON, and try again.

    TPDL_21_01

    PARAMETER SPECIFICATION


    Right-Front Tire Pressure Sensor Signal Reception Counter


    Displays the number of times the Right-Front tire pressure sensor information has been received.

    Sending cycle: 50 - 70 sec (when transmitted regularly)

    TPDL_22_01

    PARAMETER SPECIFICATION


    Left-Front Tire Pressure Sensor Signal Reception Counter


    Displays the number of times the Left-Front tire pressure sensor information has been received.

    Sending cycle: 50 - 70 sec (when transmitted regularly)

    TPDL_23_01

    PARAMETER SPECIFICATION


    Right-Rear Tire Pressure Sensor Signal Reception Counter


    Displays the number of times the Right-Rear tire pressure sensor information has been received.

    Sending cycle: 50 - 70 sec (when transmitted regularly)

    TPDL_24_01

    PARAMETER SPECIFICATION


    Left-Rear Tire Pressure Sensor Signal Reception Counter


    Displays the number of times the Left-Rear tire pressure sensor information has been received.

    Sending cycle: 50 - 70 sec (when transmitted regularly)

    TPDL_25_01

    PARAMETER SPECIFICATION


    Spare Tire Pressure Sensor Signal Reception Counter


    Displays the number of times the Spare Tire pressure sensor information has been received.

    Sending cycle: 50 - 70 sec (when transmitted regularly)

    TPDL_26_01

    PARAMETER SPECIFICATION


    Vehicle Speed
    (km/h) (mph)

    Vehicle speed is converted from the VSP signal (transmitted from PGM-FI ECM/PCM) by the TPMS control unit.

    TPDL_27_01

    PARAMETER SPECIFICATION


    Battery Voltage
    (V)

    Displays the battery voltage.

    TPDL_28_01

    PARAMETER SPECIFICATION


    ID Learning Status
    (Complete/NG)

    When sensor ID learning is not completed,
    NG is displayed.

    TPDL_29_01

    PARAMETER SPECIFICATION


    Rear Tire Low Air Pressure Warning OFF Threshold
    (kPa) (bar) (psi) (kgf/cm²)

    Displays the threshold for Rear tire low air-pressure warning OFF.

    TPDL_30_01

    PARAMETER SPECIFICATION


    Rear Tire Low Air Pressure Warning ON Threshold
    (kPa) (bar) (psi) (kgf/cm²)

    Displays the threshold for Rear tire low air pressure warning ON.

    TPDL_31_01

    PARAMETER SPECIFICATION


    Front Tire Low Air Pressure Warning OFF Threshold
    (kPa) (bar) (psi) (kgf/cm²)

    Displays the threshold for Front tire low air pressure warning OFF.

    TPDL_32_01

    PARAMETER SPECIFICATION


    Front Tire Low Air Pressure Warning ON Threshold
    (kPa) (bar) (psi) (kgf/cm²)

    Displays the threshold for Front tire low air pressure warning ON.

    TPDL_33_01

    PARAMETER SPECIFICATION


    Right-Front Tire Pressure Sensor Signal Reception Timer
    (sec)


    Displays the elapsed-time since receiving the Right-Front tire pressure sensor information.

    TPDL_34_01

    PARAMETER SPECIFICATION


    Left-Front Tire Pressure Sensor Signal Reception Timer
    (sec)

    Displays the elapsed-time since receiving the Left-Front tire pressure sensor information.

    TPDL_35_01

    PARAMETER SPECIFICATION


    Right-Rear Tire Pressure Sensor Signal Reception Timer
    (sec)

    Displays the elapsed-time since receiving the Right-Rear tire pressure sensor information.

    TPDL_36_01

    PARAMETER SPECIFICATION


    Left-Rear Tire Pressure Sensor Signal Reception Timer
    (sec)

    Displays the elapsed-time since receiving the Left-Rear tire pressure sensor information.

    TPDL_37_01

    PARAMETER SPECIFICATION


    Spare Tire Pressure Sensor Signal Reception Timer
    (sec)

    Displays the elapsed-time since receiving the Spare Tire pressure sensor information.

    4R_TPMS_T1AIR

    PARAMETER SPECIFICATION


    Tire1 Air Pressure
    (kPa) (bar) (psi) (kgf/cm²)

    The sensor must be activated to read the correct value.
    Drive the vehicle above 28mph (45km/h) to do this.

    4R_TPMS_T2AIR

    PARAMETER SPECIFICATION


    Tire2 Air Pressure
    (kPa) (bar) (psi) (kgf/cm²)

    The sensor must be activated to read the correct value.
    Drive the vehicle above 28mph (45km/h) to do this.

    4R_TPMS_T3AIR

    PARAMETER SPECIFICATION


    Tire3 Air Pressure
    (kPa) (bar) (psi) (kgf/cm²)

    The sensor must be activated to read the correct value.
    Drive the vehicle above 28mph (45km/h) to do this.

    4R_TPMS_T4AIR

    PARAMETER SPECIFICATION


    Tire4 Air Pressure
    (kPa) (bar) (psi) (kgf/cm²)

    The sensor must be activated to read the correct value.
    Drive the vehicle above 28mph (45km/h) to do this.

    4R_TPMS_T1TEMP

    PARAMETER SPECIFICATION


    Tire1 Air Temperature
    (°F) (°C)

    Tire1 air temperature displays the temperature inside the tire transmitted from the Tire1 pressure sensor to the TPMS control unit.
    The sensor must be activated to read the correct value.
    Drive the vehicle above 28mph (45km/h) to do this.

    4R_TPMS_T2TEMP

    PARAMETER SPECIFICATION


    Tire2 Air Temperature
    (°F) (°C)

    Tire2 air temperature displays the temperature inside the tire transmitted from the Tire2 pressure sensor to the TPMS control unit.
    The sensor must be activated to read the correct value.
    Drive the vehicle above 28mph (45km/h) to do this.

    4R_TPMS_T3TEMP

    PARAMETER SPECIFICATION


    Tire3 Air Temperature
    (°F) (°C)

    Tire3 air temperature displays the temperature inside the tire transmitted from the Tire3 pressure sensor to the TPMS control unit.
    The sensor must be activated to read the correct value.
    Drive the vehicle above 28mph (45km/h) to do this.

    4R_TPMS_T4TEMP

    PARAMETER SPECIFICATION


    Tire4 Air Temperature
    (°F) (°C)

    Tire4 air temperature displays the temperature inside the tire transmitted from the Tire4 pressure sensor to the TPMS control unit.
    The sensor must be activated to read the correct value.
    Drive the vehicle above 28mph (45km/h) to do this.

    4R_TPMS_T1STATUS2

    PARAMETER SPECIFICATION


    Tire1 Pressure Sensor Battery Status
    (Normal/Low/Undefined)

    Tire1 pressure sensor battery status displays the sensor battery status transmitted from the Tire1 pressure sensor to the TPMS control unit.

    Normal: Normal
    Low: Low battery voltage
    Undefined: Sensor transmitter failure

    Note: If "Undefined" is shown on the HDS, please wake up sensors by TPMS tools. When they are not updated, please describe as follows.

    1. Please check DTCs and restore the them.
    2. Please rotate the tire 1/4 turn, then wake up sensors by TPMS tools again.

    4R_TPMS_T1STATUS3

    PARAMETER SPECIFICATION


    Tire1 Pressure Sensor Signal Status
    (Normal/Alert/Storage/Undefined)

    Tire1 pressure sensor signal status displays the status of the transmission from the Tire1 pressure sensor to the TPMS control unit.

    Normal: Normal
    Alert: The change in rapid air pressure decreasing or increase more than 20 kPa (2.9 psi).
    Storage: Sensor OFF
    Undefined: Sensor transmitter failure

    Note: If "Undefined" is shown on the HDS, please wake up sensors by TPMS tools. When they are not updated, please describe as follows.

    1. Please check DTCs and restore the them.
    2. Please rotate the tire 1/4 turn, then wake up sensors by TPMS tools again.

    4R_TPMS_TIRE1DATA

    PARAMETER SPECIFICATION


    Tire1 Pressure Sensor Signal Status
    (Normal/Alert/Abnormal/Undefined)

    Tire1 pressure sensor signal status displays the status of the transmission from the Tire1 pressure sensor to the TPMS control unit.

    Normal: Normal
    Alert: The change in rapid air pressure decreasing or increase more than 20 kPa (2.9 psi).
    Abnormal: Sensor abnormal temperature
    Undefined: Sensor transmitter failure

    Note: If "Undefined" is shown on the HDS, please wake up sensors by TPMS tools. When they are not updated, please describe as follows.

    1. Please check DTCs and restore the them.
    2. Please rotate the tire 1/4 turn, then wake up sensors by TPMS tools again.

    4R_TPMS_FRDATA

    PARAMETER SPECIFICATION


    Right-Front Tire Pressure Sensor Signal Status
    (Normal/Alert/Abnormal/Undefined)

    Right-Front tire pressure sensor signal status displays the status of the transmission from the Right-Front tire pressure sensor to the TPMS control unit.

    Normal: Normal
    Alert: The change in rapid air pressure decreasing or increase more than 20 kPa (2.9 psi).
    Abnormal: Sensor abnormal temperature
    Undefined: Sensor transmitter failure

    Note: If "Undefined" is shown on the HDS, please wait until the display of the data lists are updated. When they are not updated, please describe as follows .

    1. Please check DTCs and restore the them.
    2. Please ignition switch OFF, rotate the tire 1/4 turn, then turn the ignition switch ON, and try again.

    4R_TPMS_T2STATUS2

    PARAMETER SPECIFICATION


    Tire2 Pressure Sensor Battery Status
    (Normal/Low/Undefined)

    Tire2 pressure sensor battery status displays the sensor battery status transmitted from the Tire2 pressure sensor to the TPMS control unit.

    Normal: Normal
    Low: Low battery voltage
    Undefined: Sensor transmitter failure

    Note: If "Undefined" is shown on the HDS, please wake up sensors by TPMS tools. When they are not updated, please describe as follows.

    1. Please check DTCs and restore the them.
    2. Please rotate the tire 1/4 turn, then wake up sensors by TPMS tools again.

    4R_TPMS_T2STATUS3

    PARAMETER SPECIFICATION


    Tire2 Pressure Sensor Signal Status
    (Normal/Alert/Storage/Undefined)

    Tire2 pressure sensor signal status displays the status of the transmission from the Tire2 pressure sensor to the TPMS control unit.

    Normal: Normal
    Alert: The change in rapid air pressure decreasing or increase more than 20 kPa (2.9 psi).
    Storage: Sensor OFF
    Undefined: Sensor transmitter failure

    Note: If "Undefined" is shown on the HDS, please wake up sensors by TPMS tools. When they are not updated, please describe as follows .

    1. Please check DTCs and restore the them.
    2. Please rotate the tire 1/4 turn, then wake up sensors by TPMS tools again.

    4R_TPMS_TIRE2DATA

    PARAMETER SPECIFICATION


    Tire2 Pressure Sensor Signal Status
    (Normal/Alert/Abnormal/Undefined)

    Tire2 pressure sensor signal status displays the status of the transmission from the Tire2 pressure sensor to the TPMS control unit.

    Normal: Normal
    Alert: The change in rapid air pressure decreasing or increase more than 20 kPa (2.9 psi).
    Abnormal: Sensor abnormal temperature
    Undefined: Sensor transmitter failure

    Note: If "Undefined" is shown on the HDS, please wake up sensors by TPMS tools. When they are not updated, please describe as follows .

    1. Please check DTCs and restore the them.
    2. Please rotate the tire 1/4 turn, then wake up sensors by TPMS tools again.

    4R_TPMS_FLDATA

    PARAMETER SPECIFICATION


    Left-Front Tire Pressure Sensor Signal Status
    (Normal/Alert/Abnormal/Undefined)

    Left-Front Tire pressure sensor signal status displays the status of the transmission from the Left-Front tire pressure sensor to the TPMS control unit.

    Normal: Normal
    Alert: The change in rapid air pressure decreasing or increase more than 20 kPa (2.9 psi).
    Abnormal: Sensor abnormal temperature
    Undefined: Sensor transmitter failure

    Note: If "Undefined" is shown on the HDS, please wait until the display of the data lists are updated. When they are not updated, please describe as follows .

    1. Please check DTCs and restore the them.
    2. Please ignition switch OFF, rotate the tire 1/4 turn, then turn the ignition switch ON, and try again.

    4R_TPMS_T3STATUS2

    PARAMETER SPECIFICATION


    Tire3 Pressure Sensor Battery Status
    (Normal/Low/Undefined)

    Tire3 pressure sensor battery status displays the sensor battery status transmitted from the Tire3 pressure sensor to the TPMS control unit.

    Normal: Normal
    Low: Low battery voltage
    Undefined: Sensor transmitter failure

    Note: If "Undefined" is shown on the HDS, please wake up sensors by TPMS tools. When they are not updated, please describe as follows.

    1. Please check DTCs and restore the them.
    2. Please rotate the tire 1/4 turn, then wake up sensors by TPMS tools again.

    4R_TPMS_T3STATUS3

    PARAMETER SPECIFICATION


    Tire3 Pressure Sensor Signal Status
    (Normal/Alert/Storage/Undefined)

    Tire3 pressure sensor signal status displays the status of the transmission from the Tire3 pressure sensor to the TPMS control unit.

    Normal: Normal
    Alert: The change in rapid air pressure decreasing or increase more than 20 kPa (2.9 psi).
    Storage: Sensor OFF
    Undefined: Sensor transmitter failure

    Note: If "Undefined" is shown on the HDS, please wake up sensors by TPMS tools. When they are not updated, please describe as follows.

    1. Please check DTCs and restore the them.
    2. Please rotate the tire 1/4 turn, then wake up sensors by TPMS tools again.

    4R_TPMS_TIRE3DATA

    PARAMETER SPECIFICATION


    Tire3 Pressure Sensor Signal Status
    (Normal/Alert/Abnormal/Undefined)

    Tire3 pressure sensor signal status displays the status of the transmission from the Tire3 pressure sensor to the TPMS control unit.

    Normal: Normal
    Alert: The change in rapid air pressure decreasing or increase more than 20 kPa (2.9 psi).
    Abnormal: Sensor abnormal temperature
    Undefined: Sensor transmitter failure

    Note: If "Undefined" is shown on the HDS, please wake up sensors by TPMS tools. When they are not updated, please describe as follows.

    1. Please check DTCs and restore the them.
    2. Please rotate the tire 1/4 turn, then wake up sensors by TPMS tools again.

    4R_TPMS_RRDATA

    PARAMETER SPECIFICATION


    Right-Rear Tire Pressure Sensor Signal Status
    (Normal/Alert/Abnormal/Undefined)

    Right-Rear tire pressure sensor signal status displays the status of the transmission from the Right-Rear tire pressure sensor to the TPMS control unit.

    Normal: Normal
    Alert: The change in rapid air pressure decreasing or increase more than 20 kPa (2.9 psi).
    Abnormal: Sensor abnormal temperature
    Undefined: Sensor transmitter failure

    Note: If "Undefined" is shown on the HDS, please wait until the display of the data lists are updated. When they are not updated, please describe as follows .

    1. Please check DTCs and restore the them.
    2. Please ignition switch OFF, rotate the tire 1/4 turn, then turn the ignition switch ON, and try again.

     

    4R_TPMS_T4STATUS2

    PARAMETER SPECIFICATION


    Tire4 Pressure Sensor Battery Status
    (Normal/Low/Undefined)

    Tire4 pressure sensor battery status displays the sensor battery status transmitted from the Tire4 pressure sensor to the TPMS control unit.

    Normal: Normal
    Low: Low battery voltage
    Undefined: Sensor transmitter failure

    Note: If "Undefined" is shown on the HDS, please wake up sensors by TPMS tools. When they are not updated, please describe as follows.

    1. Please check DTCs and restore the them.
    2. Please rotate the tire 1/4 turn, then wake up sensors by TPMS tools again.

    4R_TPMS_T4STATUS3

    PARAMETER SPECIFICATION


    Tire4 Pressure Sensor Signal Status
    (Normal/Alert/Storage/Undefined)

    Tire4 pressure sensor signal status displays the status of the transmission from the Tire4 pressure sensor to the TPMS control unit.

    Normal: Normal
    Alert: The change in rapid air pressure decreasing or increase more than 20 kPa (2.9 psi).
    Storage: Sensor OFF
    Undefined: Sensor transmitter failure

    Note: If "Undefined" is shown on the HDS, please wake up sensors by TPMS tools. When they are not updated, please describe as follows.

    1. Please check DTCs and restore the them.
    2. Please rotate the tire 1/4 turn, then wake up sensors by TPMS tools again.

    4R_TPMS_TIRE4DATA

    PARAMETER SPECIFICATION


    Tire4 Pressure Sensor Signal Status
    (Normal/Alert/Abnormal/Undefined)

    Tire4 pressure sensor signal status displays the status of the transmission from the Tire4 pressure sensor to the TPMS control unit.

    Normal: Normal
    Alert: The change in rapid air pressure decreasing or increase more than 20 kPa (2.9 psi).
    Abnormal: Sensor abnormal temperature
    Undefined: Sensor transmitter failure

    Note: If "Undefined" is shown on the HDS, please wake up sensors by TPMS tools. When they are not updated, please describe as follows.

    1. Please check DTCs and restore the them.
    2. Please rotate the tire 1/4 turn, then wake up sensors by TPMS tools again.

    4R_TPMS_RLDATA

    PARAMETER SPECIFICATION


    Left-Rear Tire Pressure Sensor Signal Status
    (Normal/Alert/Abnormal/Undefined)

    Left-Rear tire pressure sensor signal status displays the status of the transmission from the Left-Rear tire pressure sensor to the TPMS control unit.

    Normal: Normal
    Alert: The change in rapid air pressure decreasing or increase more than 20 kPa (2.9 psi).
    Abnormal: Sensor abnormal temperature
    Undefined: Sensor transmitter failure

    Note: If "Undefined" is shown on the HDS, please wait until the display of the data lists are updated. When they are not updated, please describe as follows .

    1. Please check DTCs and restore the them.
    2. Please ignition switch OFF, rotate the tire 1/4 turn, then turn the ignition switch ON, and try again.

    4R_TPMS_T1RECTIM

    PARAMETER SPECIFICATION


    Tire1 Pressure Sensor Signal Reception Counter


    Displays the number of times the Tire1 pressure sensor information has been received.

    4R_TPMS_T2RECTIM

    PARAMETER SPECIFICATION


    Tire2 Pressure Sensor Signal Reception Counter


    Displays the number of times the Tire2 pressure sensor information has been received.

    4R_TPMS_T3RECTIM

    PARAMETER SPECIFICATION


    Tire3 Pressure Sensor Signal Reception Counter


    Displays the number of times the Tire3 pressure sensor information has been received.

    4R_TPMS_T4RECTIM

    PARAMETER SPECIFICATION


    Tire4 Pressure Sensor Signal Reception Counter


    Displays the number of times the Tire4 pressure sensor information has been received.

    4R_TPMS_SYSTYPE

    PARAMETER SPECIFICATION


    TPMS System Type
    (Location/No Location)

    Displays the system information which is Location Type or No Location Type.

    Location: This system can detect each sensor's location using initiator.

    No Location: This system cannot detect the sensor's location because of the lack of initiator.

    4R_TPMS_LWAROFF

    PARAMETER SPECIFICATION


    Tire Low Air Pressure Warning OFF Threshold
    (kPa) (bar) (psi) (kgf/cm²)

    Displays the threshold for tire low air pressure warning OFF.

    4R_TPMS_LWARON

    PARAMETER SPECIFICATION


    Tire Low Air Pressure Warning ON Threshold
    (kPa) (bar) (psi) (kgf/cm²)

    Displays the threshold for tire low air pressure warning ON.

    4R_TPMS_T1RECPAS

    PARAMETER SPECIFICATION


    Tire1 Pressure Sensor Signal Reception Timer


    Displays the elapsed-time since receiving the Tire1 pressure sensor information.

    4R_TPMS_T2RECPAS

    PARAMETER SPECIFICATION


    Tire2 Pressure Sensor Signal Reception Timer


    Displays the elapsed-time since receiving the Tire2 pressure sensor information.

    4R_TPMS_T3RECPAS

    PARAMETER SPECIFICATION


    Tire3 Pressure Sensor Signal Reception Timer


    Displays the elapsed-time since receiving the Tire3 pressure sensor information.

    4R_TPMS_T4RECPAS

    PARAMETER SPECIFICATION


    Tire4 Pressure Sensor Signal Reception Timer


    Displays the elapsed-time since receiving the Tire4 pressure sensor information.

    4R_TPMS_ISOWLINF

    PARAMETER SPECIFICATION


    ISO Low Tire Pressure Indicator
    (ON/OFF)

    Displays the illuminating indicator of ISO low tire pressure.

    4R_TPMS_TPMSWLINF

    PARAMETER SPECIFICATION


    TPMS System Indicator
    (ON/OFF)

    Displays the illuminating indicator of TPMS system.

    4R_TPMS_FRWLINF

    PARAMETER SPECIFICATION


    Right-Front Tire Warning Indicator
    (ON/OFF)

    Displays the illuminating indicator of Right-Front tire warning lump.

    4R_TPMS_FLWLINF

    PARAMETER SPECIFICATION


    Left-Front Tire Warning Indicator
    (ON/OFF)

    Displays the illuminating indicator of Left-Front tire warning lump.

    4R_TPMS_RRWLINF

    PARAMETER SPECIFICATION


    Right-Rear Tire Warning Indicator
    (ON/OFF)

    Displays the illuminating indicator of Right-Rear tire warning lump.

    4R_TPMS_RLWLINF

    PARAMETER SPECIFICATION


    Left-Rear Tire Warning Indicator
    (ON/OFF)

    Displays the illuminating indicator of Left-Rear tire warning lump.

    4R_TPMS_IDREGITire1

    PARAMETER SPECIFICATION


    Tire1 TPMS Sensor ID Force Write Mode Status
    (Complete/Executing)

    Displays the force writing status for TPMS Sensor ID of Tire1.

    4R_TPMS_IDREGITire2

    PARAMETER SPECIFICATION


    Tire2 TPMS Sensor ID Force Write Mode Status
    (Complete/Executing)

    Displays the force writing status for TPMS sensor ID of Tire2.

    4R_TPMS_IDREGITire3

    PARAMETER SPECIFICATION


    Tire3 TPMS Sensor ID Force Write Mode Status
    (Complete/Executing)

    Displays the force writing status for TPMS sensor ID of Tire3.

    4R_TPMS_IDREGITire4

    PARAMETER SPECIFICATION


    Tire4 TPMS Sensor ID Force Write Mode Status
    (Complete/Executing)

    Displays the force writing status for TPMS sensor ID of Tire4.

    4R_TPMS_FLSENSID

    PARAMETER SPECIFICATION


    Left Front Tire Pressure Sensor ID

    Displays the registered left-front tire pressure sensor ID to the control unit.

    4R_TPMS_FRSENSID

    PARAMETER SPECIFICATION


    Right Front Tire Pressure Sensor ID

    Displays the registered right-front tire pressure sensor ID to the control unit.

    4R_TPMS_RLSENSID

    PARAMETER SPECIFICATION


    Left Rear Tire Pressure Sensor ID

    Displays the registered left-rear tire pressure sensor ID to the control unit.

    4R_TPMS_RRSENSID

    PARAMETER SPECIFICATION


    Right Rear Tire Pressure Sensor ID

    Displays the registered right-rear tire pressure sensor ID to the control unit.

    4R_TPMS_SENSIDA

    PARAMETER SPECIFICATION



    Right Front Tire Pressure Sensor ID

    Displays the registered right-front tire pressure sensor ID to the control unit.

    4R_TPMS_SENSIDB

    PARAMETER SPECIFICATION


    Left Front Tire Pressure Sensor ID

    Displays the registered left-front tire pressure sensor ID to the control unit.

    4R_TPMS_SENSIDC

    PARAMETER SPECIFICATION


    Right Rear Tire Pressure Sensor ID

    Displays the registered right-rear tire pressure sensor ID to the control unit.

    4R_TPMS_SENSIDD

    PARAMETER SPECIFICATION


    Left Rear Tire Pressure Sensor ID

    Displays the registered left-rear tire pressure sensor ID to the control unit.

    4R_TPMS_T1SENSID

    PARAMETER SPECIFICATION


    Tire1 Pressure Sensor ID

    Displays the registered tire1 pressure sensor ID to the control unit.

    4R_TPMS_T2SENSID

    PARAMETER SPECIFICATION


    Tire2 Pressure Sensor ID

    Displays the registered tire2 pressure sensor ID to the control unit.

    4R_TPMS_T3SENSID

    PARAMETER SPECIFICATION


    Tire3 Pressure Sensor ID

    Displays the registered tire3 pressure sensor ID to the control unit.

    4R_TPMS_T4SENSID

    PARAMETER SPECIFICATION


    Tire4 Pressure Sensor ID

    Displays the registered tire4 pressure sensor ID to the control unit.

    4R_TPMS_SENSID1

    PARAMETER SPECIFICATION


    Tire1 Pressure Sensor ID

    Displays the registered tire1 pressure sensor ID to the control unit.

    4R_TPMS_SENSID2

    PARAMETER SPECIFICATION


    Tire2 Pressure Sensor ID

    Displays the registered tire2 pressure sensor ID to the control unit.

    4R_TPMS_SENSID3

    PARAMETER SPECIFICATION


    Tire3 Pressure Sensor ID

    Displays the registered tire3 pressure sensor ID to the control unit.

    4R_TPMS_SENSID4

    PARAMETER SPECIFICATION


    Tire4 Pressure Sensor ID

    Displays the registered tire4 pressure sensor ID to the control unit.

    4R_TPMS_F_T1STATUS3

    PARAMETER SPECIFICATION


    Tire1 Pressure Sensor Signal Status
    (Normal/Alert/Undefined)

    Tire1 pressure sensor signal status displays the status of the transmission from the Tire1 pressure sensor to the TPMS control unit.

    Normal: Normal
    Alert: The change in rapid air pressure decreasing or increase more than 20 kPa (2.9 psi).
    Undefined: Sensor transmitter failure

    Note: If "Undefined" is shown on the HDS, please wake up sensors by TPMS tools. When they are not updated, please proceed as follows.

    1. Please check DTC's, repair the fault and clear the DTC's
    2. Please rotate the tire 1/4 turn, then wake up sensors by TPMS tools again.

    4R_TPMS_F_T2STATUS3

    PARAMETER SPECIFICATION


    Tire2 Pressure Sensor Signal Status
    (Normal/Alert/Undefined)

    Tire2 pressure sensor signal status displays the status of the transmission from the Tire2 pressure sensor to the TPMS control unit.

    Normal: Normal
    Alert: The change in rapid air pressure decreasing or increase more than 20 kPa (2.9 psi).
    Undefined: Sensor transmitter failure

    Note: If "Undefined" is shown on the HDS, please wake up sensors by TPMS tools. When they are not updated, please proceed as follows.

    1. Please check DTC's, repair the fault and clear the DTC's
    2. Please rotate the tire 1/4 turn, then wake up sensors by TPMS tools again.

    4R_TPMS_F_T3STATUS3

    PARAMETER SPECIFICATION


    Tire3 Pressure Sensor Signal Status
    (Normal/Alert/Undefined)

    Tire3 pressure sensor signal status displays the status of the transmission from the Tire3 pressure sensor to the TPMS control unit.

    Normal: Normal
    Alert: The change in rapid air pressure decreasing or increase more than 20 kPa (2.9 psi).
    Undefined: Sensor transmitter failure

    Note: If "Undefined" is shown on the HDS, please wake up sensors by TPMS tools. When they are not updated, please proceed as follows.

    1. Please check DTC's, repair the fault and clear the DTC's
    2. Please rotate the tire 1/4 turn, then wake up sensors by TPMS tools again.

    4R_TPMS_F_T4STATUS3

    PARAMETER SPECIFICATION


    Tire4 Pressure Sensor Signal Status
    (Normal/Alert/Undefined)

    Tire4 pressure sensor signal status displays the status of the transmission from the Tire4 pressure sensor to the TPMS control unit.

    Normal: Normal
    Alert: The change in rapid air pressure decreasing or increase more than 20 kPa (2.9 psi).
    Undefined: Sensor transmitter failure

    Note: If "Undefined" is shown on the HDS, please wake up sensors by TPMS tools. When they are not updated, please proceed as follows.

    1. Please check DTC's, repair the fault and clear the DTC's
    2. Please rotate the tire 1/4 turn, then wake up sensors by TPMS tools again.

    4R_TPMS_IGCNTCRA

    PARAMETER SPECIFICATION

    IG cycle counter limit

    IG cycle counter upper limit value for the automatic low air pressure DTC(s) clear function.
    Stored low air pressure DTC(s) are cleared automatically when the IG cycle counter value reaches this upper limit value.

    4R_TPMS_CNTLWOFF

    PARAMETER SPECIFICATION

    IG cycle counter

    The actual IG cycle counter value for automatically clearing the low air pressure DTC(s).
    The IG cycle counter value increases each time the ignition is turned off and on.
    Stored low air pressure DTC(s) are cleared automatically when this IG cycle counter value reaches the upper limit value(IG cycle counter limit).

    TPDTC_11_01

    DTC HELP


    11

    Right-Front Tire Low Air Pressure

    Possible failures:

    • Right-Front tire low air pressure
    • Repair material infusion
    • Right-Front tire pressure sensor transmitter miss-set
    • Right-Front tire pressure sensor transmitter failure

    TPDTC_13_01

    DTC HELP


    13

    Left-Front Tire Low Air Pressure

    Possible failures:

    • Left-Front tire low air pressure
    • Repair material infusion
    • Left-Front tire pressure sensor transmitter miss-set
    • Left-Front tire pressure sensor transmitter failure

    TPDTC_15_01

    DTC HELP


    15

    Right-Rear Tire Low Air Pressure

    Possible failures:

    • Right-Rear tire low air pressure
    • Repair material infusion
    • Right-Rear tire pressure sensor transmitter miss-set
    • Right-Rear tire pressure sensor transmitter failure

    TPDTC_17_01

    DTC HELP


    17

    Left-Rear Tire Low Air Pressure

    Possible failures:

    • Left-Rear tire low air pressure
    • Repair material infusion
    • Left-Rear tire pressure sensor transmitter miss-set
    • Left-Rear tire pressure sensor transmitter failure

    TPDTC_91_01

    DTC HELP


    91

    Right-Front Tire Pressure Sensor Internal Error

    Possible failure:

    • Right-Front tire pressure sensor transmitter failure

    TPDTC_93_01

    DTC HELP


    93

    Left-Front Tire Pressure Sensor Internal Error

    Possible failure:

    • Left-Front tire pressure sensor transmitter failure

    TPDTC_95_01

    DTC HELP


    95

    Right-Rear Tire Pressure Sensor Internal Error

    Possible failure:

    • Right-Rear tire pressure sensor transmitter failure

    TPDTC_97_01

    DTC HELP


    97

    Left-Rear Tire Pressure Sensor Internal Error

    Possible failure:

    • Left-Rear tire pressure sensor transmitter failure

    TPDTC_12_01

    DTC HELP


    12

    Right-Front Tire Excess Air Pressure

    Possible failure:

    TPDTC_14_01

    DTC HELP


    14

    Left-Front Tire Excess Air Pressure

    Possible failures:

    TPDTC_16_01

    DTC HELP


    16

    Right-Rear Tire Excess Air Pressure

    Possible failure:

    TPDTC_18_01

    DTC HELP


    18

    Left-Rear Tire Excess Air Pressure

    Possible failure:

    TPDTC_21_01

    DTC HELP


    21

    Right-Front Tire Pressure Sensor Abnormally High Temperature

    Possible failures:

    • Brake pad high temperature
    • Tire installation failure
    • Right-Front tire pressure sensor transmitter failure

    TPDTC_22_01

    DTC HELP


    22

    Left-Front Tire Pressure Sensor Abnormally High Temperature

    Possible failures:

    • Brake pad high temperature
    • Tire installation failure
    • Left-Front tire pressure sensor transmitter failure

    TPDTC_23_01

    DTC HELP


    23

    Right-Rear Tire Pressure Sensor Abnormally High Temperature

    Possible failures:

    • Brake pad high temperature
    • Tire installation failure
    • Right-Rear tire pressure sensor transmitter failure

    TPDTC_24_01

    DTC HELP


    24

    Left-Rear Tire Pressure Sensor Abnormally High Temperature

    Possible failures:

    • Brake pad high temperature
    • Tire installation failure
    • Left-Rear tire pressure sensor transmitter failure

    TPDTC_31_01

    DTC HELP


    31

    Right-Front Tire Pressure Sensor Low Battery Voltage

    Possible failures:

    • Outdoor air low temperature (below -40 °C)
    • Right-Front tire pressure sensor transmitter low battery voltage

    TPDTC_33_01

    DTC HELP


    33

    Left-Front Tire Pressure Sensor Low Battery Voltage

    Possible failures:

    • Outdoor air low temperature (below -40 °C)
    • Left-Front tire pressure sensor transmitter low battery voltage

    TPDTC_35_01

    DTC HELP


    35

    Right-Rear Tire Pressure Sensor Low Battery Voltage

    Possible failures:

    • Outdoor air low temperature (below -40 °C)
    • Right-Rear tire pressure sensor transmitter low battery voltage

    TPDTC_37_01

    DTC HELP


    37

    Left-Rear Tire Pressure Sensor Low Battery Voltage

    Possible failures:

    • Outdoor air low temperature (below -40 °C)
    • Left-Rear tire pressure sensor transmitter low battery voltage

    TPDTC_32_01

    DTC HELP


    32

    Right-Front Tire Pressure Sensor Signal Failure

    Possible failures:

    • Radio wave shield
    • Right-Front initiator harness open
    • Right-Front initiator failure

    TPDTC_34_01

    DTC HELP


    34

    Left-Front Tire Pressure Sensor Signal Failure

    Possible failures:

    • Radio wave shield
    • Left-Front initiator harness open
    • Left-Front initiator failure

    TPDTC_36_01

    DTC HELP


    36

    Right-Rear Tire Pressure Sensor Signal Failure

    Possible failures:

    • Radio wave shield
    • Right-Rear initiator harness open
    • Right-Rear initiator failure

    TPDTC_38_01

    DTC HELP


    38

    Left-Rear Tire Pressure Sensor Signal Failure

    Possible failures:

    • Radio wave shield
    • Left-Rear initiator harness open
    • Left-Rear initiator failure

    TPDTC_41_01

    DTC HELP


    41

    Abnormal Signal Reception Error

    Possible failure:

    • TPMS control unit failure

    TPDTC_45_01

    DTC HELP


    45

    Initiator Circuit Short

    Possible failures:

    • Initiator circuit short
    • Initiator failure

    TPDTC_51_01

    DTC HELP


    51

    Right-Front Tire Pressure Sensor Registration Error

    Possible failures:

    • Right-Front tire pressure sensor ID registration error
    • Radio wave shield
    • Right-Front initiator harness open
    • Right-Front initiator circuit short
    • Right-Front initiator failure
    • TPMS control unit to initiator circuit short

    TPDTC_53_01

    DTC HELP


    53

    Left-Front Tire Pressure Sensor Registration Error

    Possible failures:

    • Left-Front tire pressure sensor ID registration error
    • Radio wave shield
    • Left-Front initiator harness open
    • Left-Front initiator circuit short
    • Left-Front initiator failure
    • TPMS control unit to initiator circuit short

    TPDTC_55_01

    DTC HELP


    55

    Right-Rear Tire Pressure Sensor Registration Error

    Possible failures:

    • Right-Rear tire pressure sensor ID registration error
    • Radio wave shield
    • Right-Rear initiator harness open
    • Right-Rear initiator circuit short
    • Right-Rear initiator failure
    • TPMS control unit to initiator circuit short

    TPDTC_57_01

    DTC HELP


    57

    Left-Rear Tire Pressure Sensor Registration Error

    Possible failures:

    • Left-Rear tire pressure sensor ID registration error
    • Radio wave shield
    • Left-Rear initiator harness open
    • Left-Rear initiator circuit short
    • Left-Rear initiator failure
    • TPMS control unit to initiator circuit short

    TPDTC_71_01

    DTC HELP


    71

    Spare Tire Low Air Pressure

    Possible failure:

    TPDTC_72_01

    DTC HELP


    72

    Spare Tire Excess Air Pressure

    Possible failure:

    TPDTC_73_01

    DTC HELP


    73

    Spare Tire Pressure Sensor Abnormal High Temperature

    Possible failure:

    TPDTC_75_01

    DTC HELP


    75

    Spare Tire Pressure Sensor Transmitter Low Battery

    Possible failure:

    TPDTC_78_01

    DTC HELP


    78

    Spare Tire Pressure Sensor Transmission Failure

    Possible failure:

    TPDTC_79_01

    DTC HELP


    79

    Spare Tire Pressure Sensor Transmission Internal Error

    Possible failure:

    TPDTC_81_01

    DTC HELP


    81

    TPMS Control Unit Failure

    Possible failure:

    • TPMS control unit internal failure
      (ROM, RAM, EEPROM, CPU, or A/D)

    TPDTC_83_01

    DTC HELP


    83

    No VSP Signal

    Possible failures:

    • Signal line open
    • Sensor failure
    • Problem in PGM-FI system

    4R_TPMS_85_01

    DTC HELP


    85

    F-CAN Communication Failure

    Possible failures:

    • F-CAN line short
    • F-CAN line open
    • Connector failure
    • Problem in PGM-FI system
    • Other system's F-CAN line short

    4R_TPMS_11_OB

    DTC HELP


    11

    Tire1 Low Air Pressure

    Possible failures:

    • Tire1 low air pressure
    • Repair material infusion
    • Tire1 pressure sensor transmitter miss-set
    • Tire1 pressure sensor transmitter failure

    4R_TPMS_13_OB

    DTC HELP


    13

    Tire2 Low Air Pressure

    Possible failures:

    • Tire2 low air pressure
    • Repair material infusion
    • Tire2 pressure sensor transmitter miss-set
    • Tire2 pressure sensor transmitter failure

    4R_TPMS_15_OB

    DTC HELP


    15

    Tire3 Low Air Pressure

    Possible failures:

    • Tire3 low air pressure
    • Repair material infusion
    • Tire3 pressure sensor transmitter miss-set
    • Tire3 pressure sensor transmitter failure

    4R_TPMS_17_OB

    DTC HELP


    17

    Tire4 Low Air Pressure

    Possible failures:

    • Tire4 low air pressure
    • Repair material infusion
    • Tire4 pressure sensor transmitter miss-set
    • Tire4 pressure sensor transmitter failure

    4R_TPMS_91_OB

    DTC HELP


    91

    Tire1 Pressure Sensor Internal Error

    Possible failure:

    • Tire1 pressure sensor transmitter failure

    4R_TPMS_93_OB

    DTC HELP


    93

    Tire2 Pressure Sensor Internal Error

    Possible failure:

    • Tire2 pressure sensor transmitter failure

    4R_TPMS_95_OB

    DTC HELP


    95

    Tire3 Pressure Sensor Internal Error

    Possible failure:

    • Tire3 pressure sensor transmitter failure

    4R_TPMS_97_OB

    DTC HELP


    97

    Tire4 Pressure Sensor Internal Error

    Possible failure:

    • Tire4 pressure sensor transmitter failure

    4R_TPMS_21_OB

    DTC HELP


    21

    Tire1 Pressure Sensor Abnormal High Temperature

    Possible failures:

    • Brake pad high temperature
    • Tire installation failure
    • Tire1 pressure sensor transmitter failure

    4R_TPMS_22_OB

    DTC HELP


    22

    Tire2 Pressure Sensor Abnormal High Temperature

    Possible failures:

    • Brake pad high temperature
    • Tire installation failure
    • Tire2 pressure sensor transmitter failure

    4R_TPMS_23_OB

    DTC HELP


    23

    Tire3 Pressure Sensor Abnormal High Temperature

    Possible failures:

    • Brake pad high temperature
    • Tire installation failure
    • Tire3 pressure sensor transmitter failure

    4R_TPMS_24_OB

    DTC HELP


    24

    Tire4 Pressure Sensor Abnormal High Temperature

    Possible failures:

    • Brake pad high temperature
    • Tire installation failure
    • Tire4 pressure sensor transmitter failure

    4R_TPMS_31_OB

    DTC HELP


    31

    Tire1 Pressure Sensor Low Battery Voltage

    Possible failures:

    • Outdoor air low temperature (below -40 °C)
    • Tire1 pressure sensor low battery voltage

    4R_TPMS_33_OB

    DTC HELP


    33

    Tire2 Pressure Sensor Low Battery Voltage

    Possible failures:

    • Outdoor air low temperature (below -40 °C)
    • Tire2 pressure sensor low battery voltage

    4R_TPMS_35_OB

    DTC HELP


    35

    Tire3 Pressure Sensor Low Battery Voltage

    Possible failures:

    • Outdoor air low temperature (below -40 °C)
    • Tire3 pressure sensor low battery voltage

    4R_TPMS_37_OB

    DTC HELP


    37

    Tire4 Pressure Sensor Low Battery Voltage

    Possible failures:

    • Outdoor air low temperature (below -40 °C)
    • Tire4 pressure sensor low battery voltage

    4R_TPMS_32_OB

    DTC HELP


    32

    Tire1 Pressure Sensor Signal Failure

    Possible failure:

    • Radio wave shield

    4R_TPMS_34_OB

    DTC HELP


    34

    Tire2 Pressure Sensor Signal Failure

    Possible failure:

    • Radio wave shield

    4R_TPMS_36_OB

    DTC HELP


    36

    Tire3 Pressure Sensor Signal Failure

    Possible failure:

    • Radio wave shield

    4R_TPMS_38_OB

    DTC HELP


    38

    Tire4 Pressure Sensor Signal Failure

    Possible failure:

    • Radio wave shield

    4R_TPMS_51_OB

    DTC HELP


    51

    Tire1 Pressure Sensor Registration Error

    Possible failures:

    • Tire1 pressure sensor ID registration error
    • Radio wave shield

    4R_TPMS_53_OB

    DTC HELP


    53

    Tire2 Pressure Sensor Registration Error

    Possible failures:

    • Tire2 pressure sensor ID registration error
    • Radio wave shield

    4R_TPMS_55_OB

    DTC HELP


    55

    Tire3 Pressure Sensor Registration Error

    Possible failures:

    • Tire3 pressure sensor ID registration error
    • Radio wave shield

    4R_TPMS_57_OB

    DTC HELP


    57

    Tire4 Pressure Sensor Registration Error

    Possible failures:

    • Tire4 pressure sensor ID registration error
    • Radio wave shield

    TPDTC_61_01

    DTC HELP


    61

    Right-Front Initiator Circuit Open

    Possible failures for the vehicle with initiators:

    • ECU internal circuit malfunction (Power control circuit)
    • Loose connection

    TPDTC_63_01

    DTC HELP


    63

    Left-Front Initiator Circuit Open

    Possible failures for the vehicle with initiators:

    • ECU internal circuit malfunction (Power control circuit)
    • Loose connection

    TPDTC_65_01

    DTC HELP


    65

    Right-Rear Initiator Circuit Open

    Possible failures for the vehicle with initiators:

    • ECU internal circuit malfunction (Power control circuit)
    • Loose connection

    TPDTC_67_01

    DTC HELP


    67

    Left-Rear Initiator Circuit Open

    Possible failures for the vehicle with initiators:

    • ECU internal circuit malfunction (Power control circuit)
    • Loose connection

    4R_VTM_SFT_LEFT_01

    FUNCTION TEST HELP

    Left Clutch Electromagnetic Coil Test

    1.Put the torque wrench on the left side of the wheel hub.
    2.Rotate slowly in the clockwise derection.
    3.Confirm that the torque is less than 20[Nm] ( 2[Kgfm] , 15[lbfFt] ).



    4R_VTM_SFT_RIGHT_01

    FUNCTION TEST HELP

    Right Clutch Electromagnetic Coil Test

    1.Put the torque wrench on the right side of the wheel hub.
    2.Rotate slowly in the anticlockwise derection.
    3.Confirm that the torque is less than 20[Nm] ( 2[Kgfm] , 15[lbfFt] ).

    4R_VTM_SFT_LEFT_02

    FUNCTION TEST HELP

    Left Clutch Electromagnetic Coil Test

    1.Put the torque wrench on the left side of the wheel hub.
    2.Rotate slowly in the clockwise derection.
    3.Confirm that the torque is more than 80[Nm] ( 8[Kgfm] , 59[lbfFt] ).



    4R_VTM_SFT_RIGHT_02

    FUNCTION TEST HELP

    Right Clutch Electromagnetic Coil Test

    1.Put the torque wrench on the right side of the wheel hub.
    2.Rotate slowly in the anticlockwise derection.
    3.Confirm that the torque is more than 80[Nm] ( 8[Kgfm] , 59[lbfFt] ).

    VTMPAS_01_01

    PARAMETER SPECIFICATION


    Target Current of Left Clutch Electromagnetic Coil
    (A)

    Target current calculated by VTM-4 control unit

    VTMPAS_02_01

    PARAMETER SPECIFICATION


    Target Current of Right Clutch Electromagnetic Coil
    (A)

    Target current calculated by VTM-4 control unit

    VTMPAS_03_01

    PARAMETER SPECIFICATION


    Actual Current of Left Clutch Electromagnetic Coil
    (A)

    The drive output current measured by VTM-4 control unit

    VTMPAS_04_01

    PARAMETER SPECIFICATION


    Actual Current of Right Clutch Electromagnetic Coil
    (A)

    The drive output current measured by VTM-4 control unit

    VTMPAS_05_01

    PARAMETER SPECIFICATION


    Differential Oil Temperature Sensor
    (°C) (°F) (V)

    Oil temperature of rear differential

    VTMPAS_06_01

    PARAMETER SPECIFICATION


    ENGINE SPEED:
    (RPM)

    Engine speed is converted from ECM/PCM.

    VTMPAS_07_01

    PARAMETER SPECIFICATION


    Left Front Wheel Speed
    (km/h)(MPH)

    LF wheel speed is converted from the LF wheel speed sensor.

    VTMPAS_08_01

    PARAMETER SPECIFICATION


    Right Front Wheel Speed
    (km/h)(MPH)

    RF wheel speed is converted from the RF wheel speed sensor.

    VTMPAS_09_01

    PARAMETER SPECIFICATION


    Left Rear Wheel Speed
    (km/h)(MPH)

    LR wheel speed is converted from the LR wheel speed sensor.

    VTMPAS_10_01

    PARAMETER SPECIFICATION


    Right Rear Wheel Speed
    (km/h)(MPH)

    RR wheel speed is converted from the RR wheel speed sensor.

    VTMPAS_11_01

    PARAMETER SPECIFICATION


    Control Unit Supply Voltage
    (V)

    Indicates the power supply voltage of the VTM-4 control unit.

    VTMPAS_12_01

    PARAMETER SPECIFICATION


    PWR Terminal Voltage
    (V)


    Power source voltage for the left clutch coil and right clutch coil

    VTMPAS_13_01

    PARAMETER SPECIFICATION


    5V POWER:
    (V)

    5V power source voltage for temperature sensor

    VTMPAS_14_01

    PARAMETER SPECIFICATION


    Parking Brake
    (ON/OFF)

    When the parking brake is applied, the parking brake switch indicates ON to VTM-4 control unit.

    VTMPAS_15_01

    PARAMETER SPECIFICATION


    SCS:
    Service Check Signal
    (OPEN/SHORT)

    When the SCS line is grounded, the Service Check Signal indicates SHORT.
    After turning on the ignition switch, the indicator light blinks the DTCs.

    VTMPAS_16_01

    PARAMETER SPECIFICATION


    VTM-4 LOCK SWITCH:
    (ON/OFF)

    When the VTM-4 LOCK SW is turned on, the VTM-4 LOCK SW indicates ON, and VTM-4 system becomes active.

    VTMPAS_17_01

    PARAMETER SPECIFICATION


    VTM-4 RELAY:
    (ON/OFF)

    If DTC is detected, the VTM-4 relay cuts power to the clutch coil. At that time, the VTM-4 relay indicates OFF.

    VTMPAS_18_01

    PARAMETER SPECIFICATION


    VTM-4 Indicator Light
    (ON/OFF)

    "ON" indicates that the VTM-4 indicator light is ON.

    VTMPAS_19_01

    PARAMETER SPECIFICATION


    IG2
    (ON/OFF)

    When the IG switch is turned on, IG2 indicates ON.

    VTMPAS_20_01

    PARAMETER SPECIFICATION


    VTM-4 Lock Indicator Light
    (ON/OFF)

    "ON" indicates that VTM-4 lock indicator light is ON.

    VTMPAS_21_01

    PARAMETER SPECIFICATION


    CONTROL INHIBIT
    (ON/OFF)

    When the CONTROL INHIBIT indicates ON, VTM-4 system becomes inactive.

    VTMPAS_22_01

    PARAMETER SPECIFICATION


    INITIALIZATION:
    (NG/OK)

    When NG is indicated, VTM-4 system needs initialization.

    VTMPAS_23_01

    PARAMETER SPECIFICATION


    Sift Position Signal
    (NO/N-P/R/1/2/D3/D4/D5)
    Position name depends on A/T type

    Actual A/T shift position

    NO : NO POSITION

    VTMPAS_24_01

    PARAMETER SPECIFICATION


    Gear Position Signal
    (1st/2nd/3rd/4th/5th)

    Actual A/T Gear Position

    VTMPAS_25_01

    PARAMETER SPECIFICATION


    ENGINE Torque
    (N·m) (kgf·m)

    ENGINE Torque calculated by ECM/PCM

    VTMPAS_26_01

    PARAMETER SPECIFICATION


    Throttle Position Sensor
    (°)

    A potentiometer connected to the throttle valve shaft.

    VTMPAS_27_01

    PARAMETER SPECIFICATION


    PCM system status
    (NORMAL/FAIL)

    It indicates FAIL when the PCM system failed.

    VTMPAS_28_01

    PARAMETER SPECIFICATION


    A/T system status
    (NORMAL/FAIL)

    It indicates FAIL when the A/T system failed.

    VTMPAS_29_01

    PARAMETER SPECIFICATION


    VSA system status
    (OFF/ON)

    It indicates ON when the VSA system is active.

    VTMPAS_30_01

    PARAMETER SPECIFICATION


    Cruise Control system status
    (OFF/ON)

    It indicates ON when the Cruise Control system is active.

    VTMPAS_31_01

    PARAMETER SPECIFICATION


    CAN LF WHEEL SPEED:
    Left Front Wheel Speed (CAN communication signal)
    (km/h) (MPH)

    LF wheel speed is converted from the LF wheel speed sensor.

    VTMPAS_32_01

    PARAMETER SPECIFICATION


    CAN RF WHEEL SPEED:
    Right Front Wheel Speed (CAN communication signal)
    (km/h) (MPH)

    RF wheel speed is converted from the RF wheel speed sensor.

    VTMPAS_33_01

    PARAMETER SPECIFICATION


    CAN LR WHEEL SPEED:
    Left Rear Wheel Speed (CAN communication signal)
    (km/h) (MPH)

    LR wheel speed is converted from the LR wheel speed sensor.

    VTMPAS_34_01

    PARAMETER SPECIFICATION


    CAN RR WHEEL SPEED:
    Right Rear Wheel Speed (CAN communication signal)
    (km/h) (MPH)

    RR wheel speed is converted from the RR wheel speed sensor.

    VTMPAS_35_01

    PARAMETER SPECIFICATION


    Left Front Wheel Speed
    (km/h) (MPH)

    LF wheel speed is converted from the LF wheel speed sensor.

    VTMPAS_36_01

    PARAMETER SPECIFICATION


    Right Front Wheel Speed
    (km/h) (MPH)

    RF wheel speed is converted from the RF wheel speed sensor.

    VTMPAS_37_01

    PARAMETER SPECIFICATION


    Left Rear Wheel Speed
    (km/h) (MPH)

    LR wheel speed is converted from the LR wheel speed sensor.

    VTMPAS_38_01

    PARAMETER SPECIFICATION


    Right Rear Wheel Speed
    (km/h) (MPH)

    RR wheel speed is converted from the RR wheel speed sensor.

    VTMPAS_39_01

    PARAMETER SPECIFICATION


    TP SENSOR CAN:
    Throttle Position Sensor (CAN communication signal)
    (°)

    A potentiometer connected to the throttle valve shaft.

    VTMPAS_40_01

    PARAMETER SPECIFICATION


    Mainshaft Speed Sensor
    (RPM)

    Mainshaft SPD is converted from the Mainshaft speed sensor.

    VTMPAS_42_01

    PARAMETER SPECIFICATION


    CAN ENG SPD:
    Engine Speed Signal (CAN communication signal)
    (RPM)

    Engine speed is converted from PCM.

    VTMPAS_43_01

    PARAMETER SPECIFICATION


    Engine Speed Signal
    (RPM)

    Engine speed is converted from PCM.

    VTMPAS_44_01

    PARAMETER SPECIFICATION


    Target value of Throttle Position Sensor
    (CAN communication signal)
    (°)

    Target value calculated by VTM-4 control unit

    4R_VTM_4WCNFAIL

    PARAMETER SPECIFICATION


    F-CAN communication status
    (NORMAL/FAIL)

    Indicates the communication state between PGM-FI system and VTM-4 system.

    VTMTCH_21_01

    DTC HELP

    21-1
    LEFT FRONT WHEEL SPEED SENSOR FAILURE

    POSSIBLE FAILURES

    • FLP line open
    • FLP line short
    • Sensor failure
    • Problem in ABS/VSA system

    VTMTCH_21_02

    DTC HELP

    21-2
    LEFT FRONT WHEEL SPEED SENSOR FAILURE

    POSSIBLE FAILURES

    • Communication line open
    • Communication line short
    • Sensor failure
    • Problem in VSA system

    VTMTCH_22_01

    DTC HELP

    22-1
    RIGHT FRONT WHEEL SENSOR FAILURE

    POSSIBLE FAILURES

    • FRP line open
    • FRP line short
    • Sensor failure
    • Problem in ABS/VSA system

    VTMTCH_22_02

    DTC HELP

    22-2
    RIGHT FRONT WHEEL SPEED SENSOR FAILURE

    POSSIBLE FAILURES

    • Communication line open
    • Communication line short
    • Sensor failure
    • Problem in VSA system

    VTMTCH_23_01

    DTC HELP

    23-1
    LEFT REAR WHEEL SPEED SENSOR FAILURE

    POSSIBLE FAILURES

    • RLP line open
    • RLP line short
    • Sensor failure
    • Problem in ABS/VSA system

    VTMTCH_23_02

    DTC HELP

    23-2
    LEFT REAR WHEEL SPEED SENSOR FAILURE

    POSSIBLE FAILURES
    • Communication line open
    • Communication line short
    • Sensor failure
    • Problem in VSA system

    VTMTCH_24_01

    DTC HELP

    24-1
    RIGHT REAR WHEEL SPEED SENSOR FAILURE

    POSSIBLE FAILURES

    • RRP line open
    • RRP line short
    • Sensor failure
    • Problem in ABS/VSA system

    VTMTCH_24_02

    DTC HELP

    24-2
    RIGHT REAR WHEEL SPEED SENSOR FAILURE

    POSSIBLE FAILURES

    • Communication line open
    • Communication line short
    • Sensor failure
    • Problem in VSA system

    VTMTCH_26_01

    DTC HELP

    26-1
    ALL WHEEL SPEED SENSOR NO PULSE

    POSSIBLE FAILURES

    • All wheel speed sensor line between ABS and VTM-4 control unit open
    • Problem in ABS system

    VTMTCH_37_01

    DTC HELP

    37-1
    ENGINE SPEED LINE FAILURE

    POSSIBLE FAILURES

    • Signal line open
    • Signal line short
    • Problem in PGM-FI system

    VTMTCH_38_01

    DTC HELP

    38-1
    ENGINE SPEED LINE FAILURE

    POSSIBLE FAILURES

    • Signal line open
    • Signal line short
    • Problem in PGM-FI system

    VTMTCH_41_01

    DTC HELP

    41-1
    PCM-CAN COMMUNICATION LINE FAILURE

    POSSIBLE FAILURES

    • Signal line open
    • Signal line short
    • Problem in PCM/VSA/NAVI

    VTMTCH_41_02

    DTC HELP

    41-2
    CAN RELATION FAILURE

    POSSIBLE FAILURES

    • CANH line open/short
    • CANL line open/short
    • Problem in PCM/VSA/NAVI

    VTMTCH_42_01

    DTC HELP

    42-1
    DIFFERENTIAL OIL TEMPERATURE SENSOR FAILURE

    POSSIBLE FAILURES

    • Signal line open
    • Signal line short
    • Sensor failure

    VTMTCH_42_02

    DTC HELP

    42-2
    DIFFERENTIAL OIL TEMPERATURE SENSOR FAILURE

    POSSIBLE FAILURES

    • Signal line open
    • Signal line short
    • Sensor failure

    VTMTCH_43_01

    DTC HELP

    43-1
    DIFFERENTIAL OIL TEMPERATURE SENSOR FAILURE

    POSSIBLE FAILURES

    • Signal line open
    • Signal line short
    • Sensor failure

    VTMTCH_44_01

    DTC HELP

    44-1
    VTM-4 RELAY FAILURE

    POSSIBLE FAILURES

    • Blown fuse
    • FSR line open
    • FSR line short
    • PWR line open
    • PWR line short
    • VTM-4 relay failure

    VTMTCH_45_01

    DTC HELP

    45-1
    IG2 LINE FAILURE

    POSSIBLE FAILURES

    • Blown fuse
    • IG2 line open
    • IG2 line short

    VTMTCH_51_01

    DTC HELP

    51-1
    LEFT CLUTCH ELECTROMAGNETIC COIL FAILURE

    POSSIBLE FAILURES

    • LCOH line open
    • LCOH line short
    • LCOL line open
    • LCOL line short
    • PG line open
    • Left clutch coil failure

    VTMTCH_52_01

    DTC HELP

    52-1
    LEFT CLUTCH ELECTROMAGNETIC COIL FAILURE

    POSSIBLE FAILURES

    • LCOH line open
    • LCOH line short
    • LCOL line open
    • LCOL line short
    • PG line open
    • Left clutch coil failure

    VTMTCH_53_01

    DTC HELP

    53-1
    LEFT CLUTCH ELECTROMAGNETIC COIL FAILURE

    POSSIBLE FAILURES

    • LCOH line open
    • LCOH line short
    • LCOL line open
    • LCOL line short
    • PG line open
    • Left clutch coil failure

    VTMTCH_53_02

    DTC HELP

    53-2
    LEFT OR RIGHT CLUTCH ELECTROMAGNETIC COIL FAILURE

    POSSIBLE FAILURES

    • PG line short
    • LCOL line short to RCOL line
    • LCOH line short to RCOH line
    • Left or right clutch coil failure

    VTMTCH_54_01

    DTC HELP

    54-1
    LEFT CLUTCH ELECTROMAGNETIC COIL FAILURE

    POSSIBLE FAILURES

    • LCOH line open
    • LCOH line short
    • LCOL line open
    • LCOL line short
    • PG line open
    • Left clutch coil failure

    VTMTCH_55_01

    DTC HELP

    55-1
    RIGHT CLUTCH ELECTROMAGNETIC COIL FAILURE

    POSSIBLE FAILURES

    • RCOH line open
    • RCOH line short
    • RCOL line open
    • RCOL line short
    • PG line open
    • Right clutch coil failure

    VTMTCH_56_01

    DTC HELP

    56-1
    RIGHT CLUTCH ELECTROMAGNETIC COIL FAILURE

    POSSIBLE FAILURES

    • RCOH line open
    • RCOH line short
    • RCOL line open
    • RCOL line short
    • PG line open
    • Right clutch coil failure

    VTMTCH_57_01

    DTC HELP

    57-1
    RIGHT CLUTCH ELECTROMAGNETIC COIL FAILURE

    POSSIBLE FAILURES

    • RCOH line open
    • RCOH line short
    • RCOL line open
    • RCOL line short
    • PG line open
    • Right clutch coil failure

    VTMTCH_58_01

    DTC HELP

    58-1
    RIGHT CLUTCH ELECTROMAGNETIC COIL FAILURE

    POSSIBLE FAILURES

    • RCOH line open
    • RCOH line short
    • RCOL line open
    • RCOL line short
    • PG line open
    • Right clutch coil failure

    VTMTCH_59_01

    DTC HELP

    59-1
    POWER-SUPPLY VOLTAGE HIGH

    POSSIBLE FAILURES

    • 24V BATTERY installed
    • Incorrect BATTERY charging

    VTMTCH_73_01

    DTC HELP

    73-1
    PCM SYSTEM FAILURE

    POSSIBLE FAILURE

    • Problem in PCM

    VTMTCH_76_01

    DTC HELP

    76-1
    REAR DEFFERENTIAL CLUTCH TEMPERATURE TOO HIGH

    POSSIBLE FAILURE

    • Rear defferential clutch temperature too high

    VTMTCH_77_01

    DTC HELP

    77-1
    POWERTRAIN CONTROL SYSTEM FAILURE

    POSSIBLE FAILURE

    • Problem in powertrain control system

    VTMTCH_78_01

    DTC HELP

    78-1
    VTM-4 CONTROL UNIT FAILURE

    POSSIBLE FAILURE

    • VTM-4 control unit failure

    4R_WLCHGRR_U12_80

    U1280
    Communication bus line Error (Bus OFF)

    DTC store unit:

    Rear Wireless Charger

    DTC type:

    Communication Error

    POSSIBLE FAILURES

    • BUScommunication line open or short
    • Rear Wireless Charger ground line open

    4R_WLCHGRR_U12_8D

    U128D
    Rear wireless charger unit lost communication with Gauge control module

    DTC store unit:

    Rear Wireless Charger

    DTC type:

    Communication Error

    POSSIBLE FAILURES

    • BUScommunication line open or short
    • Rear Wireless Charger ground line open
    • Gauge control module failure

    4R_WLCHGRR_U12_81

    U1281
    Rear Wireless charger unit lost communication with MICU

    DTC store unit:

    Rear Wireless Charger

    DTC type:

    Communication Error

    POSSIBLE FAILURES

    • BUScommunication line open or short
    • Rear Wireless Charger ground line open
    • MICU failure

    4R_WLCHGRR_22_A0

    B22A0
    Rear wireless charger unit failure

    DTC store unit:

    Rear Wireless Charger

    DTC type:

    Unit failure

    POSSIBLE FAILURES

    • Rear Wireless Charger unit failure

    4R_WLCHGRR_22_A1

    B22A1
    Rear wireless charger unit ACC input circuit failure

    DTC store unit:

    Rear Wireless Charger

    DTC type:

    Signal Error

    POSSIBLE FAILURES

    • Harness open or short
    • Rear Wireless Charger unit failure

    4R_WLCHG_U12_80

    U1280
    Communication bus line Error (Bus OFF)

    DTC store unit:

    Wireless Charger

    DTC type:

    Communication Error

    POSSIBLE FAILURES

    • BUScommunication line open or short
    • Wireless Charger ground line open

    4R_WLCHG_U12_8D

    U128D
    Wireless charger unit lost communication with Gauge control module

    DTC store unit:

    Wireless Charger

    DTC type:

    Communication Error

    POSSIBLE FAILURES

    • BUScommunication line open or short
    • Wireless Charger ground line open
    • Gauge control module failure

    4R_WLCHG_U12_81

    U1281
    Wireless charger unit lost communication with MICU

    DTC store unit:

    Wireless Charger

    DTC type:

    Communication Error

    POSSIBLE FAILURES

    • BUScommunication line open or short
    • Wireless Charger ground line open
    • MICU failure

    4R_WLCHG_22_A0

    B22A0
    Wireless charger unit failure

    DTC store unit:

    Wireless Charger

    DTC type:

    Unit failure

    POSSIBLE FAILURES

    • Wireless charger unit failure

    4R_WLCHG_22_A1

    B22A1
    Wireless charger unit ACC input circuit failure

    DTC store unit:

    Wireless Charger

    DTC type:

    Signal Error

    POSSIBLE FAILURES

    • Harness open or short
    • Wireless charger unit failure

    4R_WLCHG_U12_86

    U1286
    Wireless charger unit lost communication with KEYLESS ACCESS ECU

    DTC store unit:

    Wireless Charger

    DTC type:

    Communication Error

    POSSIBLE FAILURES

    • BUScommunication line open or short
    • Wireless Charger ground line open
    • KEYLESS ACCESS ECU failure

    4R_WLCHG_U12_8E

    U128E
    Wireless charger unit lost communication with NAVI

    DTC store unit:

    Wireless Charger

    DTC type:

    Communication Error

    POSSIBLE FAILURES

    • BUScommunication line open or short
    • Wireless Charger ground line open
    • NAVI failure

    BYECCH_01_01

    UNIT SPECIFICATION


    Auto Light
    (N/A / EQUIP)


    This indicates whether the vehicle is equipped with this feature.

    BYECCH_02_01

    UNIT SPECIFICATION


    Remote Engine Starter
    (N/A / EQUIP)


    This indicates whether the vehicle is equipped with this system.

    BYECCH_03_01

    UNIT SPECIFICATION


    Outside Temperature Sensor
    (N/A / EQUIP)


    This indicates whether the vehicle is equipped with this feature.

    BYECCH_04_01

    UNIT SPECIFICATION


    U.S. specification Fog Lights
    (N/A / EQUIP)


    This indicates whether the vehicle is equipped with this feature.

    BYECCH_05_01

    UNIT SPECIFICATION


    EU specification Fog Lights
    (N/A / EQUIP)


    This indicates whether the vehicle is equipped with this feature.

    BYECPH_01_01

    PARAMETER SPECIFICATION


    Small Light Switch
    (ON/OFF)

    PARAMETER TYPE:
    Unit Input Switch Information

    THE SOURCE:
    YOP ECU

    BYECPH_02_01

    PARAMETER SPECIFICATION


    Head Light Switch
    (ON/OFF)

    PARAMETER TYPE:
    Unit Input Switch Information

    THE SOURCE:
    YOP ECU

    BYECPH_03_01

    PARAMETER SPECIFICATION


    EU Front Fog Light Switch
    (ON/OFF)

    PARAMETER TYPE:
    Unit Input Switch Information

    THE SOURCE:
    YOP ECU

    BYECPH_08_01

    PARAMETER SPECIFICATION


    Remote Engine Starter ON switch
    (ON/OFF)

    PARAMETER TYPE:
    Unit Input Switch Information

    THE SOURCE:
    YOP ECU

    BYECPH_09_01

    PARAMETER SPECIFICATION


    Outside Temperature sensing data
    (°C) (°F)

    PARAMETER TYPE:
    Unit Input Sensor Information

    THE SOURCE:
    YOP ECU

    BYECPH_10_01

    PARAMETER SPECIFICATION


    Side Brake command
    (ON/OFF)

    PARAMETER TYPE:
    Unit Output Control Information

    THE SOURCE:
    YOP ECU

    BYECPH_11_01

    PARAMETER SPECIFICATION


    Door Lock command(LOCK)
    (ON/OFF)

    PARAMETER TYPE:
    Unit Output Control Information

    THE SOURCE:
    YOP ECU

    BYECPH_12_01

    PARAMETER SPECIFICATION


    Tailgate Switch command
    (ON/OFF)

    PARAMETER TYPE:
    Unit Output Control Information

    THE SOURCE:
    YOP ECU

    BYECPH_13_01

    PARAMETER SPECIFICATION


    A/T Gear Position (P) command
    (ON/OFF)

    PARAMETER TYPE:
    Unit Output Control Information

    THE SOURCE:
    YOP ECU

    BYECPH_14_01

    PARAMETER SPECIFICATION


    A.C. Generator L line command
    (ON/OFF)

    PARAMETER TYPE:
    Unit Output Control Information

    THE SOURCE:
    YOP ECU

    BYECPH_15_01

    PARAMETER SPECIFICATION


    Ignition Key Switch output
    (ON/OFF)

    PARAMETER TYPE:
    Unit Output Control Information

    THE SOURCE:
    YOP ECU

    BYECPH_16_01

    PARAMETER SPECIFICATION


    Keyless Access command
    (ON/OFF)

    PARAMETER TYPE:
    Unit Output Control Information

    THE SOURCE:
    YOP ECU

    BYECPH_17_01

    PARAMETER SPECIFICATION


    Fog Light command
    (ON/OFF)

    PARAMETER TYPE:
    Unit Output Control Information

    THE SOURCE:
    YOP ECU

    BYECPH_18_01

    PARAMETER SPECIFICATION


    Hood Switch Command
    (ON/OFF)

    PARAMETER TYPE:
    Unit Output Control Information

    THE SOURCE:
    YOP ECU

    BYECDH_15_00

    B1500
    Communication circuit error (BUS off)
    When the Bus is cut off, all of the signal transmissions of B-CAN line are stopped, and multiple DTCs, indicating communication error between units, are stored at the same time. When DTCs, indicating Bus off, are stored, be sure to perform the troubleshooting for Bus off first.

    DTC store unit:

    YOP ECU

    DTC type:

    Loss of Communication

    POSSIBLE FAILURES

    • CAN line short
    • Circuit of communication failure

    BYECDH_15_05

    B1505
    YOP ECU lost communication with MICU (door switch message)

    DTC store unit:

    YOP ECU

    DTC type:

    Loss of Communication

    POSSIBLE FAILURES

    • YOP ECU ground line open
    • CAN communication line open
    • CAN communication line short
    • MICU ground line open
    • MICU power circuit open
    • MICU failure

    Related DTC(s)

    If DTC B1505 is indicated, the following DTC(s) can be indicated as well.
    • B1057-Relay control module lost communication with MICU
    • B1105-Door Multiplex Control unit lost communication with MICU
    • B1159-Gauge control module lost communication with MICU
    • B1606-Keyless Access Unit lost communication with MICU (Only vehicles with Keyless Access unit)
    • B1807-Power Seat Control Unit lost communication with Door Multiplex Control Unit (Only vehicles with Power Seat Control Unit)
    • B1456-YOP Security lost communication with MICU

    Troubleshoot the DTC(s) in the order:

    • Battery voltage DTCs.
      [If the battery voltage is low (about 8V or lower) a battery voltage DTC(s) can be set. Also, the unit connected to the CAN communication line can be reset due to the low voltage. In this case, the transmitted message is discontinued, and the related loss of communication DTC(s) is indicated.]
    • Loss of communication DTC(s). (Begin troubleshooting with the lowest number first if multiple loss of communication DTC(s) are indicated.)
    • When related DTC(s) are indicated, do the input test for the MICU first.
    • Signal error DTC(s).
    • Internal error DTC(s).

    BYECDH_15_06

    B1506
    YOP ECU lost communication with MICU (MICU message)

    DTC store unit:

    YOP ECU

    DTC type:

    Loss of Communication

    POSSIBLE FAILURES

    • YOP ECU ground line open
    • CAN communication line open
    • CAN communication line short
    • MICU ground line open
    • MICU power circuit open
    • MICU failure

    Related DTC(s)

    If DTC B1506 is indicated, the following DTC(s) can be indicated as well.
    • B1055-Relay control module lost communication with MICU
    • B1106-Door Multiplex Control unit lost communication with MICU
    • B1157-Gauge control module lost communication with MICU
    • B1255-Combination Switch Control Unit lost communication with MICU
    • B1355-Power Tailgate Control Unit lost communication with MICU (Only vehicles with Power Tailgate Control Unit)
    • B1556-Automatic Lighting Control Unit lost communication with MICU (Only vehicles with Automatic Lighting Control Unit)
    • B1605-Keyless Access Unit lost communication with MICU (Only vehicles with Keyless Access unit)
    • B1806-Power Seat Control Unit lost communication with MICU (Only vehicles with Power Seat Control Unit)
    • B1855-Power Trunk Lid Unit lost communication with MICU (Only vehicles with Power Trunk Lid Unit)
    • B1955-Rear Junction Box Control Unit lost communication with MICU (Only vehicles with Rear Junction Box Control Unit)
    • B2005-Left Power Sliding Door control unit lost communication with MICU (Only vehicles with Left Power Sliding Door control unit)
    • B2055-Right Power Slide Door control unit lost communication with MICU (Only vehicles with Right Power Sliding Door control unit)
    • B2107-Active Headlights Control Unit lost communication with MICU (Only vehicles with Active Headlights Control Unit)
    • B2155-Driver's MPCS Unit lost communication with MICU (Only vehicles with Driver's MPCS Unit)
    • B1455-YOP Security lost communication with MICU (Only vehicles with YOP Security)

    Troubleshoot the DTC(s) in the order:

    • Battery voltage DTCs.
      [If the battery voltage is low (about 8V or lower) a battery voltage DTC(s) can be set. Also, the unit connected to the CAN communication line can be reset due to the low voltage. In this case, the transmitted message is discontinued, and the related loss of communication DTC(s) is indicated.]
    • Loss of communication DTC(s). (Begin troubleshooting with the lowest number first if multiple loss of communication DTC(s) are indicated.)
    • When related DTC(s) are indicated, do the input test for the MICU first.
    • Signal error DTC(s).
    • Internal error DTC(s).

    BYECDH_15_07

    B1507
    YOP ECU lost communication with Gauge Control Module (A/T message)

    DTC store unit:

    YOP ECU

    DTC type:

    Loss of Communication

    POSSIBLE FAILURES

    • YOP ECU ground line open
    • CAN communication line open
    • CAN communication line short
    • Gauge Control Module ground line open
    • Gauge Control Module power circuit open
    • Gauge Control Module failure

    Related DTC(s)

    If DTC B1507 is indicated, the following DTC(s) can be indicated as well.
    • B1008-MICU lost communication with Gauge control module
    • B1061-Relay control module lost communication with Gauge control module
    • B1359-Power Tailgate Control Unit lost communication with Gauge Control Module (Only vehicles with Power Tailgate Control Unit)
    • B1808-Power Seat Control Unit lost communication with Gauge Control Module (Only vehicles with Power Seat Control Unit)
    • B2011-Left Power Sliding Door control unit lost communication with Gauge control module (Only vehicles with Left Power Sliding Door control unit)
    • B2061-Right Power Slide Door control unit lost communication With Gauge Control Module (Only vehicles with Right Power Sliding Door control unit)
    • B2106-Active Headlights Control Unit lost communication with Gauge Control Module (Only vehicles with Active Headlights Control Unit)

    Troubleshoot the DTC(s) in the order:

    • Battery voltage DTCs.
      [If the battery voltage is low (about 8V or lower) a battery voltage DTC(s) can be set. Also, the unit connected to the CAN communication line can be reset due to the low voltage. In this case, the transmitted message is discontinued, and the related loss of communication DTC(s) is indicated.]
    • Loss of communication DTC(s). (Begin troubleshooting with the lowest number first if multiple loss of communication DTC(s) are indicated.)
    • When related DTC(s) are indicated, do the input test for the Gauge Control Module first.
    • Signal error DTC(s).
    • Internal error DTC(s).

    BYECDH_15_08

    B1508
    YOP ECU lost communication with Gauge Control Module (VSP/NE message)

    DTC store unit:

    YOP ECU

    DTC type:

    Loss of Communication

    POSSIBLE FAILURES

    • YOP ECU ground line open
    • CAN communication line open
    • CAN communication line short
    • Gauge Control Module ground line open
    • Gauge Control Module power circuit open
    • Gauge Control Module failure

    Related DTC(s)

    If DTC B1508 is indicated, the following DTC(s) can be indicated as well.
    • B1011-MICU lost communication with Gauge control module
    • B1060-Relay control module lost communication with Gauge control module
    • B1205-Climate Control Unit lost communication with Gauge Control Module
    • B1357-Power Tailgate Control Unit lost communication with Gauge Control Module (Only vehicles with Power Tailgate Control Unit)
    • B1610-Keyless Access Unit lost communication with Gauge Control module (Only vehicles with Keyless Access unit)
    • B2010-Left Power Sliding Door control unit lost communication with Gauge control module (Only vehicles with Left Power Sliding Door control unit)
    • B2060-Right Power Slide Door control unit lost communication with Gauge Control Module (Only vehicles with Right Power Sliding Door control unit)
    • B1805-Power Seat Control Unit lost communication with Gauge Control Module (Only vehicles with Power Seat Control unit)

    Troubleshoot the DTC(s) in the order:

    • Battery voltage DTCs.
      [If the battery voltage is low (about 8V or lower) a battery voltage DTC(s) can be set. Also, the unit connected to the CAN communication line can be reset due to the low voltage. In this case, the transmitted message is discontinued, and the related loss of communication DTC(s) is indicated.]
    • Loss of communication DTC(s). (Begin troubleshooting with the lowest number first if multiple loss of communication DTC(s) are indicated.)
    • When related DTC(s) are indicated, do the input test for the Gauge Control Module first.
    • Signal error DTC(s).
    • Internal error DTC(s).

    BYECDH_15_09

    B1509
    YOP ECU lost Communication with Combination Switch Control Unit (Headlight switch message)

    DTC store unit:

    YOP ECU

    DTC type:

    Loss of Communication

    POSSIBLE FAILURES

    • YOP ECU ground line open
    • CAN communication line open
    • CAN communication line short
    • Combination Switch Control Unit ground line open
    • Combination Switch Control Unit power circuit open
    • Combination Switch Control Unit failure

    Related DTC(s)

    If DTC B1509 is indicated, the following DTC(s) can be indicated as well.
    • B1007-MICU lost communication with Combination Switch control unit
    • B1062-Relay control module lost communication with Combination Switch control unit
    • B1155-Gauge control module lost communication with Combination Switch control unit
    • B1555-Automatic Lighting Control Unit lost communication with Combination Switch Control Unit (Only vehicles with Automatic Lighting Control Unit)
    • B1957-Rear Junction Box Control Unit lost communication with Combination Switch Control Unit (Only vehicles with Rear Junction Box Control Unit)
    • B2108-Active Headlights Control Unit lost communication with Combination Switch Control Unit (Only vehicles with Active Headlights Control Unit)

    Troubleshoot the DTC(s) in the order:

    • Battery voltage DTCs.
      [If the battery voltage is low (about 8V or lower) a battery voltage DTC(s) can be set. Also, the unit connected to the CAN communication line can be reset due to the low voltage. In this case, the transmitted message is discontinued, and the related loss of communication DTC(s) is indicated.]
    • Loss of communication DTC(s). (Begin troubleshooting with the lowest number first if multiple loss of communication DTC(s) are indicated.)
    • When related DTC(s) are indicated, do the input test for the Combination Switch Control Unit first.
    • Signal error DTC(s).
    • Internal error DTC(s).

    BYECDH_15_10

    B1510
    YOP ECU lost communication with Relay Module (RM message)

    DTC store unit:

    YOP ECU

    DTC type:

    Loss of Communication

    POSSIBLE FAILURES

    • YOP ECU ground line open
    • CAN communication line open
    • CAN communication line short
    • Relay Module ground line open
    • Relay Module power circuit open
    • Relay Module failure

    Related DTC(s)

    If DTC B1510 is indicated, the following DTC(s) can be indicated as well.
    • B1005-MICU lost communication with Relay Control Module
    • B1158-Gauge control module lost communication with Relay control module
    • B1305-Rain Sensor Module lost communication with Relay Module (Only vehicles with Rain Sensor Module)
    • B1608-Keyless Access Unit lost communication with Relay module (Only vehicles with Keyless Access unit)

    Troubleshoot the DTC(s) in the order:

    • Battery voltage DTCs.
      [If the battery voltage is low (about 8V or lower) a battery voltage DTC(s) can be set. Also, the unit connected to the CAN communication line can be reset due to the low voltage. In this case, the transmitted message is discontinued, and the related loss of communication DTC(s) is indicated.]
    • Loss of communication DTC(s). (Begin troubleshooting with the lowest number first if multiple loss of communication DTC(s) are indicated.)
    • When related DTC(s) are indicated, do the input test for the Relay Module first.
    • Signal error DTC(s).
    • Internal error DTC(s).

    4R_YRCS_FNC_YES_DEST_CORD

    UNIT SPECIFICATION


    Destination
    (Japan / US / Canada / US/Canada / China / Thailand / Australia)

    4R_YRCS_FNC_YES_SMSELECT

    UNIT SPECIFICATION

    Keyless Access System
    (N/A / EQUIP)

    This indicates whether the vehicle is equipped with this feature.

    4R_YRCS_FNC_YES_GATESELECT

    UNIT SPECIFICATION

    Rear Junction Unit
    (N/A / EQUIP)

    This indicates whether the vehicle is equipped with this feature.

    4R_YRCS_FNC_YES_ACSELECT

    UNIT SPECIFICATION

    Auto Air Conditioner Signal
    (N/A / EQUIP)

    This indicates whether the vehicle is equipped with this feature.

    4R_YRCS_FNC_YES_IDOLTIMER

    UNIT SPECIFICATION

    Idol timer
    (5 min / 10 min / 15 min / 20 min)

    4R_YRCS_FNC_YES_IMMOSEL

    UNIT SPECIFICATION

    Immobilizer
    (N/A / EQUIP)

    This indicates whether the vehicle is equipped with this feature.

    4R_YRCS_FNC_YES_KEYLESSSEL

    UNIT SPECIFICATION

    Keyless Entry System
    (N/A / EQUIP)

    This indicates whether the vehicle is equipped with this feature.

    4R_YRCS_FNC_YES_IMMOVER

    UNIT SPECIFICATION

    Immobilizer type
    (3rd type / 4th type)

    4R_YRCS_SW_YES_HOOD

    PARAMETER SPECIFICATION


    Security Hood Switch
    (OFF / ON)

    PARAMETER TYPE:
    Unit Input Switch Information

    THE SOURCE:
    YOP R/C Engine Starter unit

    4R_YRCS_SW_YES_IG1

    PARAMETER SPECIFICATION


    IG1 Input signal
    (OFF / ON)

    PARAMETER TYPE:
    Unit Input Switch Information

    THE SOURCE:
    YOP R/C Engine Starter unit

    4R_YRCS_SEN_YES_INCARSEN

    PARAMETER SPECIFICATION


    Inside temperature sensor
    (-19 deg C to 70 deg C)

    PARAMETER TYPE:
    Unit Input Sensor Information

    THE SOURCE:
    YOP R/C Engine Starter unit

    4R_YRCS_OUT_YES_IG1RLY

    PARAMETER SPECIFICATION


    IG1 Relay output
    (OFF / ON)

    PARAMETER TYPE:
    Unit Output Control Information

    THE SOURCE:
    YOP R/C Engine Starter unit

    4R_YRCS_OUT_YES_IG2RLY

    PARAMETER SPECIFICATION


    IG2 Relay output
    (OFF / ON)

    PARAMETER TYPE:
    Unit Output Control Information

    THE SOURCE:
    YOP R/C Engine Starter unit

    4R_YRCS_OUT_YES_STRLY

    PARAMETER SPECIFICATION


    Starter Relay output
    (OFF / ON)

    PARAMETER TYPE:
    Unit Output Control Information

    THE SOURCE:
    YOP R/C Engine Starter unit

    4R_YRCS_OUT_YES_WIPRLY

    PARAMETER SPECIFICATION


    Wiper Cut Relay output
    (OFF / ON)

    PARAMETER TYPE:
    Unit Output Control Information

    THE SOURCE:
    YOP R/C Engine Starter unit

    4R_YRCS_OUT_YES_ENGSTSIG

    PARAMETER SPECIFICATION


    Engine Starter signal output
    (OFF / ON)

    PARAMETER TYPE:
    Unit Output Control Information

    THE SOURCE:
    YOP R/C Engine Starter unit

    4R_YRCS_OUT_YES_WIPCUTOUT

    PARAMETER SPECIFICATION


    Wiper Cut output
    (OFF / ON)

    PARAMETER TYPE:
    Unit Output Control Information

    THE SOURCE:
    YOP R/C Engine Starter unit

    4R_YRCS_OUT_YES_ENGSTSIG2

    PARAMETER SPECIFICATION


    Engine Starter signal 2 output
    (OFF / ON)

    PARAMETER TYPE:
    Unit Output Control Information

    THE SOURCE:
    YOP R/C Engine Starter unit

    4R_YRCS_OUT_YES_HLOFFCUTOUT

    PARAMETER SPECIFICATION


    Head Light OFF cut output
    (OFF / ON)

    PARAMETER TYPE:
    Unit Output Control Information

    THE SOURCE:
    YOP R/C Engine Starter unit

    4R_YRCS_OUT_YES_HLBUCUTOUT

    PARAMETER SPECIFICATION


    Head Light Back Up cut output
    (OFF / ON)

    PARAMETER TYPE:
    Unit Output Control Information

    THE SOURCE:
    YOP R/C Engine Starter unit

    4R_YRCS_OUT_YES_WIPINTVOLCUT

    PARAMETER SPECIFICATION


    Wiper cut output
    (OFF / ON)

    PARAMETER TYPE:
    Unit Output Control Information

    THE SOURCE:
    YOP R/C Engine Starter unit

    4R_YRCS_OUT_YES_PWIG1CUTOUT

    PARAMETER SPECIFICATION


    Power Window IG1 cut output
    (OFF / ON)

    PARAMETER TYPE:
    Unit Output Control Information

    THE SOURCE:
    YOP R/C Engine Starter unit

    4R_YRCS_OUT_YES_RESERVECUTOUT

    PARAMETER SPECIFICATION


    Reserve circuit cut output
    (OFF / ON)

    PARAMETER TYPE:
    Unit Output Control Information

    THE SOURCE:
    YOP R/C Engine Starter unit

    4R_YRCS_SW_YES_STARTLIMIT

    PARAMETER SPECIFICATION


    Start Limit Switch (Hard wire)
    (OFF / ON)

    PARAMETER TYPE:
    Unit Input Switch Information

    THE SOURCE:
    YOP R/C Engine Starter unit

    4R_YRCS_SW_YES_HOODBCAN

    PARAMETER SPECIFICATION


    Security Hood Switch (B-CAN)
    (CLOSE / OPEN)

    PARAMETER TYPE:
    Unit Input Switch Information

    THE SOURCE:
    YOP R/C Engine Starter unit

    4R_YRCS_SW_YES_IGKEY

    PARAMETER SPECIFICATION


    Ignition Key Switch (B-CAN)
    (No Key / Key Exists)

    PARAMETER TYPE:
    Unit Input Switch Information

    THE SOURCE:
    YOP R/C Engine Starter unit

    4R_YRCS_SW_YES_DRSWDR

    PARAMETER SPECIFICATION


    Driver's Door Switch (B-CAN)
    (CLOSE / OPEN)

    PARAMETER TYPE:
    Unit Input Switch Information

    THE SOURCE:
    YOP R/C Engine Starter unit

    4R_YRCS_SW_YES_DRSWAS

    PARAMETER SPECIFICATION


    Passenger's Door Switch (B-CAN)
    (CLOSE / OPEN)

    PARAMETER TYPE:
    Unit Input Switch Information

    THE SOURCE:
    YOP R/C Engine Starter unit

    4R_YRCS_SW_YES_DRSWRD

    PARAMETER SPECIFICATION


    Driver's Rear Door Switch (B-CAN)
    (CLOSE / OPEN)

    PARAMETER TYPE:
    Unit Input Switch Information

    THE SOURCE:
    YOP R/C Engine Starter unit

    4R_YRCS_SW_YES_DRSWRA

    PARAMETER SPECIFICATION


    Passenger's Rear Door Switch (B-CAN)
    (CLOSE / OPEN)

    PARAMETER TYPE:
    Unit Input Switch Information

    THE SOURCE:
    YOP R/C Engine Starter unit

    4R_YRCS_SW_YES_TRUNK

    PARAMETER SPECIFICATION


    Trunk Lid/Tail Gate Switch (B-CAN)
    (CLOSE / OPEN)

    PARAMETER TYPE:
    Unit Input Switch Information

    THE SOURCE:
    YOP R/C Engine Starter unit

    4R_YRCS_SW_YES_GHSW

    PARAMETER SPECIFICATION


    Glass Hatch Switch (B-CAN)
    (CLOSE / OPEN)

    PARAMETER TYPE:
    Unit Input Switch Information

    THE SOURCE:
    YOP R/C Engine Starter unit

    4R_YRCS_SW_YES_SIDRUN

    PARAMETER SPECIFICATION


    Door Knob Switch (unlock) (B-CAN)
    (Not Unlock / Unlock)

    PARAMETER TYPE:
    Unit Input Switch Information

    THE SOURCE:
    YOP R/C Engine Starter unit

    4R_YRCS_SW_YES_SIDRLK

    PARAMETER SPECIFICATION


    Door Knob Switch (lock) (B-CAN)
    (Not Lock / Lock)

    PARAMETER TYPE:
    Unit Input Switch Information

    THE SOURCE:
    YOP R/C Engine Starter unit

    4R_YRCS_SW_YES_PAACTION

    PARAMETER SPECIFICATION


    Panic Action Status (B-CAN)
    (OFF / ON)

    PARAMETER TYPE:
    Unit Input Switch Information

    THE SOURCE:
    YOP R/C Engine Starter unit

    4R_YRCS_SW_YES_SCACTION

    PARAMETER SPECIFICATION


    Security Action Status (B-CAN)
    (OFF / ON)

    PARAMETER TYPE:
    Unit Input Switch Information

    THE SOURCE:
    YOP R/C Engine Starter unit

    4R_YRCS_SW_YES_STOP

    PARAMETER SPECIFICATION


    Stop Switch (B-CAN)
    (OFF / ON)

    PARAMETER TYPE:
    Unit Input Switch Information

    THE SOURCE:
    YOP R/C Engine Starter unit

    4R_YRCS_SW_YES_ATP

    PARAMETER SPECIFICATION


    AT P position Switch (B-CAN)
    (Not P Position / P Position / Malfunction)

    PARAMETER TYPE:
    Unit Input Switch Information

    THE SOURCE:
    YOP R/C Engine Starter unit

    4R_YRCS_SW_YES_ACGL

    PARAMETER SPECIFICATION


    ACG-L Status (B-CAN)
    (Generation / Un-generating)

    PARAMETER TYPE:
    Unit Input Switch Information

    THE SOURCE:
    YOP R/C Engine Starter unit

    4R_YRCS_SW_YES_OILPRESS

    PARAMETER SPECIFICATION


    Oilpressure lamp Status (B-CAN)
    (OFF / ON)

    PARAMETER TYPE:
    Unit Input Switch Information

    THE SOURCE:
    YOP R/C Engine Starter unit

    4R_YRCS_SW_YES_ENGMIL

    PARAMETER SPECIFICATION


    Engine MIL Status (B-CAN)
    (OFF / ON)

    PARAMETER TYPE:
    Unit Input Switch Information

    THE SOURCE:
    YOP R/C Engine Starter unit

    4R_YRCS_SW_YES_IMAMIL

    PARAMETER SPECIFICATION


    Hybrid system MIL (B-CAN)
    (OFF / ON)

    PARAMETER TYPE:
    Unit Input Switch Information

    THE SOURCE:
    YOP R/C Engine Starter unit

    4R_YRCS_SW_YES_GLOW

    PARAMETER SPECIFICATION


    Glow Lamp Status (B-CAN)
    (OFF / ON)

    PARAMETER TYPE:
    Unit Input Switch Information

    THE SOURCE:
    YOP R/C Engine Starter unit

    4R_YRCS_SW_YES_SMKEYSW

    PARAMETER SPECIFICATION


    Keyless Access Switch (B-CAN)
    (OFF / ON)

    PARAMETER TYPE:
    Unit Input Switch Information

    THE SOURCE:
    YOP R/C Engine Starter unit

    4R_YRCS_SW_YES_ENG_STATUS

    PARAMETER SPECIFICATION


    Engine Remote Status Switch (B-CAN)
    (OFF / ON)

    PARAMETER TYPE:
    Unit Input Switch Information

    THE SOURCE:
    YOP R/C Engine Starter unit

    4R_YRCS_SW_YES_ENG_STEND

    PARAMETER SPECIFICATION


    Engine Remote Stend Switch (B-CAN)
    (OFF / ON)

    PARAMETER TYPE:
    Unit Input Switch Information

    THE SOURCE:
    YOP R/C Engine Starter unit

    4R_YRCS_SW_YES_SMKEYST

    PARAMETER SPECIFICATION


    Keyless Access Status (B-CAN)
    (No Key / Key is in cabin / Key is out of vehicle / Key is in trunk / Under search / Mechanical key)

    PARAMETER TYPE:
    Unit Input Switch Information

    THE SOURCE:
    YOP R/C Engine Starter unit

    [NOTE]
    If the vehicle is not equipped KEYLESS ACCESS System, this parameter displays "Key is in cabin" only.

    4R_YRCS_SW_YES_NE

    PARAMETER SPECIFICATION


    Engine Revolution (B-CAN)
    (RPM)

    PARAMETER TYPE:
    Unit Input Switch Information

    THE SOURCE:
    YOP R/C Engine Starter unit

    4R_YRCS_SEN_YES_INLETTEMP

    PARAMETER SPECIFICATION


    Inside temperature sensor (B-CAN)
    (-22 - 437[degF] / -30 - 225 [degC])

    PARAMETER TYPE:
    Unit Input Sensor Information

    THE SOURCE:
    YOP R/C Engine Starter unit

    435.2[degF] (224[degC]) : Undefined
    437[degF] (225[degC]) : Malfunction

    [NOTE]
    If the vehicle is not equipped Auto A/C, this parameter displays "-22[degF] (-30[degC])".

    4R_YRCS_OUT_YES_RLYGND

    PARAMETER SPECIFICATION


    RLY GND output
    (OFF / ON)

    PARAMETER TYPE:
    Unit Output Control Information

    THE SOURCE:
    YOP R/C Engine Starter unit

    4R_YRCS_OTH_YES_EQUIPMSC

    PARAMETER SPECIFICATION


    Driving Position Memory System
    (Equipped / Not equipped)

    THE SOURCE:
    YOP R/C Engine Starter unit

    4R_YRCS_OTH_YES_EQUIPSMA

    PARAMETER SPECIFICATION


    KEYLESS ACCESS
    (Equipped / Not equipped)

    THE SOURCE:
    YOP R/C Engine Starter unit

    4R_YRCS_OTH_YES_EQUIPTRUNK

    PARAMETER SPECIFICATION


    Trunk Open Operation
    (Equipped / Not equipped)

    THE SOURCE:
    YOP R/C Engine Starter unit

    4R_YRCS_OTH_YES_EQUIPAUTOAC

    PARAMETER SPECIFICATION


    Auto A/C
    (Equipped / Not equipped)

    THE SOURCE:
    YOP R/C Engine Starter unit

    4R_YRCS_22_50

    B2250
    Communication circuit error (BUS off)
    When the Bus is cut off, all of the signal transmissions of B-CAN line are stopped, and multiple DTCs, indicating communication error between units, are stored at the same time. When DTCs, indicating Bus off, are stored, be sure to perform the troubleshooting for Bus off first.

    DTC store unit:

    YOP R/C Engine Starter unit

    DTC type:

    Loss of Communication

    POSSIBLE FAILURES

    • CAN line short
    • Circuit of communication failure

    4R_YRCS_22_51

    B2251
    YOP R/C Engine Starter unit internal error (CPU error)

    DTC store unit:

    YOP R/C Engine Starter unit

    DTC type:

    Internal Error

    POSSIBLE FAILURES

    • YOP Engine Starter unit CPU error

    4R_YRCS_22_52

    B2252
    YOP R/C Engine Starter unit internal error (EEPROM error)

    DTC store unit:

    YOP R/C Engine Starter unit

    DTC type:

    Internal Error

    POSSIBLE FAILURES

    • YOP Engine Starter unit EEPROM error

    4R_YRCS_22_55

    B2255
    YOP R/C Engine Starter unit lost communication with MICU (door switch message)

    DTC store unit:

    YOP R/C Engine Starter unit

    DTC type:

    Loss of Communication

    POSSIBLE FAILURES

    • YOP Engine Starter unit ground line open
    • CAN communication line open
    • CAN communication line short
    • MICU ground line open
    • MICU power circuit open
    • MICU failure

    4R_YRCS_22_56

    B2256
    YOP R/C Engine Starter unit lost communication with MICU

    DTC store unit:

    YOP R/C Engine Starter unit

    DTC type:

    Loss of Communication

    POSSIBLE FAILURES

    • YOP Engine Starter unit ground line open
    • CAN communication line open
    • CAN communication line short
    • MICU ground line open
    • MICU power circuit open
    • MICU failure

    4R_YRCS_22_57

    B2257
    YOP R/C Engine Starter unit lost communication with Gauge Control Module (A/T message)

    DTC store unit:

    YOP R/C Engine Starter unit

    DTC type:

    Loss of Communication

    POSSIBLE FAILURES

    • YOP Engine Starter unit ground line open
    • CAN communication line open
    • CAN communication line short
    • Gauge Control Module ground line open
    • Gauge Control Module power circuit open
    • Gauge Control Module failure

    4R_YRCS_22_58

    B2258
    YOP R/C Engine Starter unit lost communication with Gauge Control Module (VSP/NE message)

    DTC store unit:

    YOP R/C Engine Starter unit

    DTC type:

    Loss of Communication

    POSSIBLE FAILURES

    • YOP Engine Starter unit ground line open
    • CAN communication line open
    • CAN communication line short
    • Gauge Control Module ground line open
    • Gauge Control Module power circuit open
    • Gauge Control Module failure

    4R_YRCS_22_59

    B2259
    YOP R/C Engine Starter unit lost communication with MICU

    DTC store unit:

    YOP R/C Engine Starter unit

    DTC type:

    Loss of Communication

    POSSIBLE FAILURES

    • YOP Engine Starter unit ground line open
    • CAN communication line open
    • CAN communication line short
    • MICU unit ground line open
    • MICU unit power circuit open
    • MICU unit failure

    4R_YRCS_22_60

    B2260
    YOP R/C Engine Starter unit lost communication with Keyless Access unit

    DTC store unit:

    YOP R/C Engine Starter unit

    DTC type:

    Loss of Communication

    POSSIBLE FAILURES

    • YOP Engine Starter unit ground line open
    • CAN communication line open
    • CAN communication line short
    • Keyless Access unit ground line open
    • Keyless Access unit power circuit open
    • Keyless Access unit failure

    4R_YRCS_22_61

    B2261
    YOP R/C Engine Starter unit lost communication with Rear Junction Box Control unit

    DTC store unit:

    YOP R/C Engine Starter unit

    DTC type:

    Loss of Communication

    POSSIBLE FAILURES

    • YOP Engine Starter unit ground line open
    • CAN communication line open
    • CAN communication line short
    • Rear Junction Box Control unit ground line open
    • Rear Junction Box Control unit power circuit open
    • Rear Junction Box Control unit failure

    4R_YRCS_22_62

    B2262
    YOP R/C Engine Starter unit lost communication with Driver's MPCS unit (door lock switch message)

    DTC store unit:

    YOP R/C Engine Starter unit

    DTC type:

    Loss of Communication

    POSSIBLE FAILURES

    • YOP Engine Starter unit ground line open
    • CAN communication line open
    • CAN communication line short
    • Driver's MPCS unit ground line open
    • Driver's MPCS unit power circuit open
    • Driver's MPCS unit failure

    4R_YRCS_22_63

    B2263
    YOP R/C Engine Starter unit lost communication with Gauge Control Module (illumination message)

    DTC store unit:

    YOP R/C Engine Starter unit

    DTC type:

    Loss of Communication

    POSSIBLE FAILURES

    • YOP Engine Starter unit ground line open
    • CAN communication line open
    • CAN communication line short
    • Gauge Control Module ground line open
    • Gauge Control Module power circuit open
    • Gauge Control Module failure

    4R_YRCS_22_75

    B2275
    IG1 input circuit ON stuck

    DTC store unit:

    YOP R/C Engine Starter unit

    DTC type:

    Signal Error

    POSSIBLE FAILURES

    • IG1 harness open or short
    • YOP Engine Starter unit failure

    4R_YRCS_22_76

    B2276
    IG1 input circuit OFF stuck

    DTC store unit:

    YOP R/C Engine Starter unit

    DTC type:

    Signal Error

    POSSIBLE FAILURES

    • IG1 harness open or short
    • YOP Engine Starter unit failure

    4R_YRCS_22_7A

    B227A
    S-NET line short to ground

    DTC store unit:

    YOP R/C Engine Starter unit

    DTC type:

    Signal Error

    POSSIBLE FAILURES

    • S-NET line short to ground
    • YOP Engine Starter unit failure

    4R_YRCS_22_7B

    B227B
    S-NET line open

    DTC store unit:

    YOP R/C Engine Starter unit

    DTC type:

    Signal Error

    POSSIBLE FAILURES

    • S-NET line open
    • YOP Engine Starter unit failure

    4R_YRCS_22_80

    B2280
    RLY GND output circuit malfunction

    DTC store unit:

    YOP R/C Engine Starter unit

    DTC type:

    Signal Error

    POSSIBLE FAILURES

    • Relay ground harness open or short
    • YOP Engine Starter unit failure

    4R_YRCS_22_81

    B2281
    IG1 relay coil output circuit malfunction

    DTC store unit:

    YOP R/C Engine Starter unit

    DTC type:

    Signal Error

    POSSIBLE FAILURES

    • IG1 relay failure
    • Harness open or short
    • YOP Engine Starter unit failure

    4R_YRCS_22_82

    B2282
    IG2 relay coil output circuit malfunction

    DTC store unit:

    YOP R/C Engine Starter unit

    DTC type:

    Signal Error

    POSSIBLE FAILURES

    • IG2 relay failure
    • Harness open or short
    • YOP Engine Starter unit failure

    4R_YRCS_22_83

    B2283
    Starter relay coil output circuit malfunction

    DTC store unit:

    YOP R/C Engine Starter unit

    DTC type:

    Signal Error

    POSSIBLE FAILURES

    • Starter relay failure
    • Harness open or short
    • YOP Engine Starter unit failure

    4R_YRCS_22_84

    B2284
    Wiper cut relay coil output circuit malfunction

    DTC store unit:

    YOP R/C Engine Starter unit

    DTC type:

    Signal Error

    POSSIBLE FAILURES

    • Wiper cut relay failure
    • Harness open or short
    • YOP Engine Starter unit failure

    4R_YRCS_22_86

    B2286
    ENG ST SIG1 output circuit malfunction

    DTC store unit:

    YOP R/C Engine Starter unit

    DTC type:

    Signal Error

    POSSIBLE FAILURES

    • Harness open or short
    • YOP Engine Starter unit failure

    4R_YRCS_22_87

    B2287
    ENG ST SIG2 output circuit malfunction

    DTC store unit:

    YOP R/C Engine Starter unit

    DTC type:

    Signal Error

    POSSIBLE FAILURES

    • Harness open or short
    • YOP Engine Starter unit failure

    4R_YRCS_22_7C

    B227C
    R/C Engine Starter control unit RF circuit malfunction

    DTC store unit:

    YOP R/C Engine Starter unit

    DTC type:

    Signal Error

    POSSIBLE FAILURES

    • Harness open or short
    • R/C Engine Starter RF antenna failure
    • YOP Engine Starter unit failure

    4R_YRCS_U12_80

    U1280
    Communication Bus line Error

    DTC store unit:

    YOP R/C Engine Starter unit

    DTC type:

    Communication Error

    POSSIBLE FAILURES

    • CAN communication line open or short
    • YOP R/C Engine Starter unit GND line open

    BYSECH_01_01

    UNIT SPECIFICATION


    North America specification
    (N/A / EQUIP)


    This indicates whether the vehicle is equipped with this feature.

    BYSECH_02_01

    UNIT SPECIFICATION


    Europe specification
    (N/A / EQUIP)


    This indicates whether the vehicle is equipped with this feature.

    BYSECH_03_01

    UNIT SPECIFICATION


    Thailand specification
    (N/A / EQUIP)


    This indicates whether the vehicle is equipped with this feature.

    BYSECH_04_01

    UNIT SPECIFICATION


    Japan specification
    (N/A / EQUIP)


    This indicates whether the vehicle is equipped with this feature.

    BYSECH_05_01

    UNIT SPECIFICATION


    Valet function
    (N/A / EQUIP)


    This indicates whether the vehicle equipped with this feature.

    BYSECH_06_01

    UNIT SPECIFICATION


    Auto Mode Function
    (N/A / EQUIP)


    This indicates whether the vehicle equipped with this feature.

    BYSECH_07_01

    UNIT SPECIFICATION


    Manual Mode Function
    (N/A / EQUIP)


    This indicates whether the vehicle equipped with this feature.

    BYSEHD_01_01

    HISTORY DATA SPECIFICATION


    Ignition Switch (IG1):
    (DETECT/NONE)

    It shows whether this input switch information causes the security alarm.

    BYSEHD_02_01

    HISTORY DATA SPECIFICATION


    Ignition Key Switch:
    (DETECT/NONE)

    It shows whether this input switch information causes the security alarm.

    BYSEHD_03_01

    HISTORY DATA SPECIFICATION


    Driver's Door Switch:
    (DETECT/NONE)

    It shows whether this input switch information causes the security alarm.

    BYSEHD_04_01

    HISTORY DATA SPECIFICATION


    Passenger's Door Switch:
    (DETECT/NONE)

    It shows whether this input switch information causes the security alarm.

    BYSEHD_05_01

    HISTORY DATA SPECIFICATION


    Driver Side Rear Door Switch:
    (DETECT/NONE)

    It shows whether this input switch information causes the security alarm.

    BYSEHD_06_01

    HISTORY DATA SPECIFICATION


    Passenger Side Rear Door Switch:
    (DETECT/NONE)

    It shows whether this input switch information causes the security alarm.

    BYSEHD_07_01

    HISTORY DATA SPECIFICATION


    Trunk Lid Switch:
    (DETECT/NONE)

    It shows whether this input switch information causes the security alarm.

    BYSEHD_08_01

    HISTORY DATA SPECIFICATION


    Security Hood Switch:
    (DETECT/NONE)

    It shows whether this input switch information causes the security alarm.

    4R_YOPSEC_GATESW

    HISTORY DATA SPECIFICATION


    Tailgate Switch:
    (DETECT/NONE)

    It shows whether this input switch information causes the security alarm.

    BYSEHD_10_01

    HISTORY DATA SPECIFICATION


    Glass Break Sensor:
    (DETECT/NONE)

    It shows whether this input sensor information causes the security alarm.

    BYSEPH_01_01

    PARAMETER SPECIFICATION


    Hood switch
    (ON/OFF)

    PARAMETER TYPE:
    Unit Input Switch Information

    THE SOURCE:
    YOP SECURITY

    BYSEPH_02_01

    PARAMETER SPECIFICATION


    Keyless Control signal
    (ON/OFF)

    PARAMETER TYPE:
    Unit Input Switch Information

    THE SOURCE:
    YOP SECURITY

    BYSEPH_03_01

    PARAMETER SPECIFICATION


    Horn Switch
    (ON/OFF)

    PARAMETER TYPE:
    Unit Input Switch Information

    THE SOURCE:
    YOP SECURITY

    BYSEPH_04_01

    PARAMETER SPECIFICATION


    Function A Switch
    (ON/OFF)

    PARAMETER TYPE:
    Unit Input Switch Information

    THE SOURCE:
    YOP SECURITY

    BYSEPH_05_01

    PARAMETER SPECIFICATION


    Function B Switch
    (ON/OFF)

    PARAMETER TYPE:
    Unit Input Switch Information

    THE SOURCE:
    YOP SECURITY

    BYSEPH_06_01

    PARAMETER SPECIFICATION


    Engine Starter Alarm
    (ON/OFF)

    PARAMETER TYPE:
    Unit Input Switch Information

    THE SOURCE:
    YOP SECURITY

    BYSEPH_07_01

    PARAMETER SPECIFICATION


    Glass Break Sensor
    (ON/OFF)

    PARAMETER TYPE:
    Unit Input Sensor Information

    THE SOURCE:
    YOP SECURITY

    BYSEPH_08_01

    PARAMETER SPECIFICATION


    LED SET2 signal output
    (ON/OFF)

    PARAMETER TYPE:
    Unit Output Control Information

    THE SOURCE:
    YOP SECURITY

    BYSEPH_09_01

    PARAMETER SPECIFICATION


    Siren Signal Command
    (ON/OFF)

    PARAMETER TYPE:
    Unit Output Control Information

    THE SOURCE:
    YOP SECURITY

    BYSEPH_10_01

    PARAMETER SPECIFICATION


    Left Turn Signal command
    (ON/OFF)

    PARAMETER TYPE:
    Unit Output Control Information

    THE SOURCE:
    YOP SECURITY

    BYSEPH_11_01

    PARAMETER SPECIFICATION


    Right Turn Signal command
    (ON/OFF)

    PARAMETER TYPE:
    Unit Output Control Information

    THE SOURCE:
    YOP SECURITY

    BYSEPH_12_01

    PARAMETER SPECIFICATION


    Trunk Open Command
    (ON/OFF)

    PARAMETER TYPE:
    Unit Output Control Information

    THE SOURCE:
    YOP SECURITY

    BYSEPH_13_01

    PARAMETER SPECIFICATION


    Interior Light Command
    (ON/OFF)

    PARAMETER TYPE:
    Unit Output Control Information

    THE SOURCE:
    YOP SECURITY

    BYSEPH_14_01

    PARAMETER SPECIFICATION


    LED SET1 signal output
    (ON/OFF)

    PARAMETER TYPE:
    Unit Output Control Information

    THE SOURCE:
    YOP SECURITY

    BYSEDH_14_50

    B1450
    Communication circuit error (BUS off)
    When the Bus is cut off, all of the signal transmissions of B-CAN line are stopped, and multiple DTCs, indicating communication error between units, are stored at the same time. When DTCs, indicating Bus off, are stored, be sure to perform the troubleshooting for Bus off first.

    DTC store unit:

    YOP Security

    DTC type:

    Loss of Communication

    POSSIBLE FAILURES

    • CAN line short
    • Circuit of communication failure

    BYSEDH_14_51

    B1451
    YOP Security internal error (CPU error)

    DTC store unit:

    YOP Security

    DTC type:

    Internal Error

    POSSIBLE FAILURES

    • YOP Security CPU error

    BYSEDH_14_52

    B1452
    YOP Security internal error (EEPROM error)

    DTC store unit:

    YOP Security

    DTC type:

    Internal Error

    POSSIBLE FAILURES

    • EEPROM failure

    BYSEDH_14_55

    B1455
    YOP Security lost communication with MICU

    DTC store unit:

    YOP Security

    DTC type:

    Loss of Communication

    POSSIBLE FAILURES

    • YOP Security ground line open
    • CAN communication line open
    • CAN communication line short
    • MICU ground line open
    • MICU power circuit open
    • MICU failure

    Related DTC(s)

    If DTC B1455 is indicated, the following DTC(s) can be indicated as well.
    • B1055-Relay control module lost communication with MICU
    • B1106-Door Multiplex Control unit lost communication with MICU
    • B1157-Gauge control module lost communication with MICU
    • B1255-Combination Switch Control Unit lost communication with MICU
    • B1355-Power Tailgate Control Unit lost communication with MICU (Only vehicles with Power Tailgate control unit)
    • B1556-Automatic Lighting Control Unit lost communication with MICU (Only vehicles with Automatic Lighting control unit)
    • B1605-Keyless Access unit lost communication with MICU (Only vehicles with Keyless Access unit)
    • B1806-Power Seat Control Unit lost communication with MICU (Only vehicles with Power Seat control unit)
    • B1855-Power Trunk Lid Unit lost communication with MICU (Only vehicles with Power Trunk Lid unit)
    • B1955-Rear Junction Box Control Unit lost communication with MICU (Only vehicles with Rear Junction Box Control unit)
    • B2005-Left Power Sliding Door control unit lost communication with MICU (Only vehicles with Left Power Sliding Door control unit)
    • B2055-Right Power Sliding Door control unit lost communication with MICU (Only vehicles with Right Power Sliding Door unit)
    • B2107-Active Headlights Control Unit lost communication with MICU (Only vehicles with Active Headlights Control Unit)
    • B2155-Driver's MPCS Unit lost communication with MICU (Only vehicles with Driver's MPCS Unit)
    • B1506-YOP ECU lost communication with MICU (Only vehicles with YOP ECU unit)

    Troubleshoot the DTC(s) in the order:

    • Battery voltage DTCs.
      [If the battery voltage is low (about 8V or lower) a battery voltage DTC(s) can be set. Also, the unit connected to the CAN communication line can be reset due to the low voltage. In this case, the transmitted message is discontinued, and the related loss of communication DTC(s) is indicated.]
    • Loss of communication DTC(s). (Begin troubleshooting with the lowest number first if multiple loss of communication DTC(s) are indicated.)
    • When related DTC(s) are indicated, do the input test for the MICU first.
    • Signal error DTC(s).
    • Internal error DTC(s).

    BYSEDH_14_56

    B1456
    YOP Security lost communication with MICU (door switch message)

    DTC store unit:

    YOP Security

    DTC type:

    Loss of Communication

    POSSIBLE FAILURES

    • YOP Security ground line open
    • CAN communication line open
    • CAN communication line short
    • MICU ground line open
    • MICU power circuit open
    • MICU failure

    Related DTC(s)

    If DTC B1456 is indicated, the following DTC(s) can be indicated as well.
    • B1057-Relay control module lost communication with MICU
    • B1105-Door Multiplex Control unit lost communication with MICU
    • B1159-Gauge control module lost communication with MICU
    • B1606-Keyless Access unit lost communication with MICU (Only vehicles with Keyless Access unit)
    • B1807-Power Seat Control Unit lost communication with Door Multiplex Control Unit (Only vehicles with Power Seat Control Unit)
    • B1505-YOP ECU lost communication with MICU (Only vehicles with YOP ECU unit)

    Troubleshoot the DTC(s) in the order:

    • Battery voltage DTCs.
      [If the battery voltage is low (about 8V or lower) a battery voltage DTC(s) can be set. Also, the unit connected to the CAN communication line can be reset due to the low voltage. In this case, the transmitted message is discontinued, and the related loss of communication DTC(s) is indicated.]
    • Loss of communication DTC(s). (Begin troubleshooting with the lowest number first if multiple loss of communication DTC(s) are indicated.)
    • When related DTC(s) are indicated, do the input test for the MICU first.
    • Signal error DTC(s).
    • Internal error DTC(s).

    4R_YSE_14_57

    B1457
    YOP Security lost communication with Rear Junction Box Control Unit (Tailgate message)

    DTC store unit:

    YOP Security

    DTC type:

    Loss of Communication

    POSSIBLE FAILURES

    • YOP Security ground line open
    • CAN communication line open
    • CAN communication line short
    • Rear Junction Box Control Unit ground line open
    • Rear Junction Box Control Unit power circuit open
    • Rear Junction Box Control Unit failure

    Related DTC(s)

    If DTC B1457 is indicated, the following DTC(s) can be indicated as well.
    • B1012-MICU lost communication with Rear Junction Box Control Unit (Only vehicles with Rear Junction Box Control unit)
    • B2007-Left Power Sliding Door control unit lost communication with Rear Junction Unit (Only vehicles with Rear Junction Box Control unit)

    Troubleshoot the DTC(s) in the order:

    • Battery voltage DTCs.
      [If the battery voltage is low (about 8V or lower) a battery voltage DTC(s) can be set. Also, the unit connected to the CAN communication line can be reset due to the low voltage. In this case, the transmitted message is discontinued, and the related loss of communication DTC(s) is indicated.]
    • Loss of communication DTC(s). (Begin troubleshooting with the lowest number first if multiple loss of communication DTC(s) are indicated.)
    • When related DTC(s) are indicated, do the input test for the Rear Junction Box Control Unit first.
    • Signal error DTC(s).
    • Internal error DTC(s).

    4R_YSE_14_58

    B1458
    YOP Security lost communication With keyless Access Unit (Keyless Access message)

    DTC store unit:

    YOP Security

    DTC type:

    Loss of Communication

    POSSIBLE FAILURES

    • YOP Security ground line open
    • CAN communication line open
    • CAN communication line short
    • Keyless Access unit ground line open
    • Keyless Access unit power circuit open
    • Keyless Access unit failure

    Related DTC(s)

    If DTC B1458 is indicated, the following DTC(s) can be indicated as well.
    • B1161-Gauge control module lost communication with Keyless Access unit (keyless Access message)
    • B2159-Lost communication with Keyless Access unit (Keyless Access message)

    Troubleshoot the DTC(s) in the order:

    • Battery voltage DTCs.
      [If the battery voltage is low (about 8V or lower) a battery voltage DTC(s) can be set. Also, the unit connected to the CAN communication line can be reset due to the low voltage. In this case, the transmitted message is discontinued, and the related loss of communication DTC(s) is indicated.]
    • Loss of communication DTC(s). (Begin troubleshooting with the lowest number first if multiple loss of communication DTC(s) are indicated.)
    • When related DTC(s) are indicated, do the input test for the Keyless Access Unit first.
    • Signal error DTC(s).
    • Internal error DTC(s).

    4R_YSE_14_59

    B1459
    YOP Security lost communication with Door Multiplex Control Unit

    DTC store unit:

    YOP Security

    DTC type:

    Loss of Communication

    POSSIBLE FAILURES

    • YOP Security ground line open
    • CAN communication line open
    • CAN communication line short
    • Door Multiplex Control Unit ground line open
    • Door Multiplex Control Unit power circuit open
    • Door Multiplex Control Unit failure

    Related DTC(s)

    If DTC B1459 is indicated, the following DTC(s) can be indicated as well.
    • B1006-MICU lost communication with Door Multiplex control unit
    • B1058-Relay control module lost communication with Door Multiplex control unit
    • B1160-Gauge control module lost communication with Door Multiplex control unit
    • B1356-Power Tailgate Control Unit lost communication with Door Multiplex Control Unit (Only vehicles with Power Tailgate control unit)
    • B1607-Keyless Access unit lost communication with Door Multiplex Control Unit (Only vehicles with Keyless Access unit)

    Troubleshoot the DTC(s) in the order:

    • Battery voltage DTCs.
      [If the battery voltage is low (about 8V or lower) a battery voltage DTC(s) can be set. Also, the unit connected to the CAN communication line can be reset due to the low voltage. In this case, the transmitted message is discontinued, and the related loss of communication DTC(s) is indicated.]
    • Loss of communication DTC(s). (Begin troubleshooting with the lowest number first if multiple loss of communication DTC(s) are indicated.)
    • When related DTC(s) are indicated, do the input test for the Door Multiplex Control Unit first.
    • Signal error DTC(s).
    • Internal error DTC(s).

    4R_YSE_14_60

    B1460
    YOP Security lost communication with MICU (ASLOCKSW message)

    DTC store unit:

    YOP Security

    DTC type:

    Loss of Communication

    POSSIBLE FAILURES

    • YOP Security ground line open
    • CAN communication line open
    • CAN communication line short
    • MICU ground line open
    • MICU power circuit open
    • MICU failure

    Related DTC(s)

    If DTC B1460 is indicated, the following DTC(s) can be indicated as well.
    • B1358-Power Tailgate Control Unit lost communication with MICU (ASLOCKSW message) (Only vehicles with Power Tailgate control unit)
    • B1609-Keyless Access unit lost communication with MICU (Only vehicles with Keyless Access unit)
    • B2008-Left Power Sliding Door control unit lost communication with MICU (ASLOCKSW message) (Only vehicles with Left Power Sliding Door control unit)
    • B2058-Right Power Sliding Door control unit lost communication with MICU (ASLOCKSW message) (Only vehicles with Right Power Sliding Door control unit)

    Troubleshoot the DTC(s) in the order:

    • Battery voltage DTCs.
      [If the battery voltage is low (about 8V or lower) a battery voltage DTC(s) can be set. Also, the unit connected to the CAN communication line can be reset due to the low voltage. In this case, the transmitted message is discontinued, and the related loss of communication DTC(s) is indicated.]
    • Loss of communication DTC(s). (Begin troubleshooting with the lowest number first if multiple loss of communication DTC(s) are indicated.)
    • When related DTC(s) are indicated, do the input test for the MICU first.
    • Signal error DTC(s).
    • Internal error DTC(s).

    4R_YSE_14_61

    B1461
    YOP Security lost communication with Door Multiplex Control Unit (panic message)

    DTC store unit:

    YOP Security

    DTC type:

    Loss of Communication

    POSSIBLE FAILURES

    • YOP Security ground line open
    • CAN communication line open
    • CAN communication line short
    • Door Multiplex Control Unit ground line open
    • Door Multiplex Control Unit power circuit open
    • Door Multiplex Control Unit failure

    Related DTC(s)

    If DTC B1461 is indicated, the following DTC(s) can be indicated as well.
    • B1010-MICU lost communication with Door Multiplex control unit
    • B1059-Relay control module lost communication with Door Multiplex control unit

    Troubleshoot the DTC(s) in the order:

    • Battery voltage DTCs.
      [If the battery voltage is low (about 8V or lower) a battery voltage DTC(s) can be set. Also, the unit connected to the CAN communication line can be reset due to the low voltage. In this case, the transmitted message is discontinued, and the related loss of communication DTC(s) is indicated.]
    • Loss of communication DTC(s). (Begin troubleshooting with the lowest number first if multiple loss of communication DTC(s) are indicated.)
    • When related DTC(s) are indicated, do the input test for the Door Multiplex Control Unit first.
    • Signal error DTC(s).
    • Internal error DTC(s).

    BYSEDH_14_76

    B1476
    KEYLESS COMM SIGNAL ERROR

    DTC store unit:

    YOP Security

    DTC type:

    Signal Error

    POSSIBLE FAILURES

    • CAN line open/short
    • Keyless Receiver unit failure

    BYSEDH_14_77

    B1477
    ENG STARTER SIGNAL FAILURE

    DTC store unit:

    YOP Security

    DTC type:

    Signal Error

    POSSIBLE FAILURES

    • Engine Starter signal line open/short
    • MICU unit failure (Refer to MICU unit)

    BYSEDH_14_79

    B1479
    GLASS BREAK SIGNAL FAILURE

    DTC store unit:

    YOP Security

    DTC type:

    Signal Error

    POSSIBLE FAILURES

    • Glass Brake Sensor signal line short
    • Glass Brake Sensor failure

    BYSEDH_14_80

    B1480
    KEYLESS COMM SIGNAL ERROR

    DTC store unit:

    YOP Security

    DTC type:

    Signal Error

    POSSIBLE FAILURES

    • YOP Security Keyless Entry signal line open/short
    • Keyless Receiver unit failure

    BYSEDH_14_86

    B1486
    GLASS BREAK SENSOR DISCONNECT

    DTC store unit:

    YOP Security

    DTC type:

    Signal Error

    POSSIBLE FAILURES

    • Glass Brake Sensor disconnected
    • Glass Break Sensor failure